Приказ ФНС РФ от 29.09.2022 N ЕД-7-11/880@

"О внесении изменений в приложения к приказу ФНС России от 15.10.2021 N ЕД-7-11/903@ "Об утверждении формы налоговой декларации по налогу на доходы физических лиц (форма 3-НДФЛ), Порядка ее заполнения, а также формата представления налоговой декларации по налогу на доходы физических лиц в электронной форме"
Редакция от 29.09.2022 — Документ утратил силу, см. «Приказ ФНС РФ от 19.09.2024 N ЕД-7-11/757@»

Зарегистрировано в Минюсте России 27 октября 2022 г. N 70734

ФЕДЕРАЛЬНАЯ НАЛОГОВАЯ СЛУЖБА

ПРИКАЗ
от 29 сентября 2022 г. N ЕД-7-11/880@

О ВНЕСЕНИИ ИЗМЕНЕНИЙ В ПРИЛОЖЕНИЯ К ПРИКАЗУ ФНС РОССИИ ОТ 15.10.2021 N ЕД-7-11/903@ "ОБ УТВЕРЖДЕНИИ ФОРМЫ НАЛОГОВОЙ ДЕКЛАРАЦИИ ПО НАЛОГУ НА ДОХОДЫ ФИЗИЧЕСКИХ ЛИЦ (ФОРМА 3-НДФЛ), ПОРЯДКА ЕЕ ЗАПОЛНЕНИЯ, А ТАКЖЕ ФОРМАТА ПРЕДСТАВЛЕНИЯ НАЛОГОВОЙ ДЕКЛАРАЦИИ ПО НАЛОГУ НА ДОХОДЫ ФИЗИЧЕСКИХ ЛИЦ В ЭЛЕКТРОННОЙ ФОРМЕ"

В соответствии с пунктом 7 статьи 80 части первой Налогового кодекса Российской Федерации (Собрание законодательства Российской Федерации, 1998, N 31, ст. 3824; 2020, N 48, ст. 7627), а также подпунктом 5.9.36 пункта 5 Положения о Федеральной налоговой службе, утвержденного постановлением Правительства Российской Федерации от 30.09.2004 N 506 (Собрание законодательства Российской Федерации, 2004, N 40, ст. 3961; 2015, N 15, ст. 2286), в целях реализации положений главы 23 "Налог на доходы физических лиц" части второй Налогового кодекса Российской Федерации (Собрание законодательства Российской Федерации, 2000, N 32, ст. 3340; 2022, N 29, ст. 5291) и в связи с принятием Федеральных законов от 05.04.2021 N 88-ФЗ "О внесении изменений в статью 219 части второй Налогового кодекса Российской Федерации в части предоставления социального налогового вычета в сумме, уплаченной налогоплательщиком за оказанные ему физкультурно-оздоровительные услуги" (Собрание законодательства Российской Федерации, 2021, N 15, ст. 2455, N 27, ст. 5133), от 26.03.2022 N 67-ФЗ "О внесении изменений в части первую и вторую Налогового кодекса Российской Федерации и статью 2 Федерального закона "О внесении изменений в часть вторую Налогового кодекса Российской Федерации" (Собрание законодательства Российской Федерации, 2022, N 13, ст. 1956), от 14.07.2022 N 263-ФЗ "О внесении изменений в части первую и вторую Налогового кодекса Российской Федерации" (Собрание законодательства Российской Федерации, 2022, N 29, ст. 5230), от 14.07.2022 N 323-ФЗ "О внесении изменений в часть вторую Налогового кодекса Российской Федерации" (Собрание законодательства Российской Федерации, 2022, N 29, ст. 5290) приказываю:

1. Внести в приложения к приказу ФНС России от 15.10.2021 N ЕД-7-11/903@ "Об утверждении формы налоговой декларации по налогу на доходы физических лиц (форма 3-НДФЛ), порядка ее заполнения, а также формата представления налоговой декларации по налогу на доходы физических лиц в электронной форме" (зарегистрирован Министерством юстиции Российской Федерации 28.10.2021, регистрационный N 65631) следующие изменения:

1.1. В приложении N 1 "Налоговая декларация по налогу на доходы физических лиц (форма 3-НДФЛ)":

1.1.1. Штрих-код "03318010" заменить штрих-кодом "03319017", штрих-код "03318027" заменить штрих-кодом "03319024", штрих-код "03318058" заменить штрих-кодом "03319055", штрих-код "03318072" заменить штрих-кодом "03319079", штрих-код "03318089" заменить штрих-кодом "03319086", штрих-код "03318119" заменить штрих-кодом "03319123", штрих-код "03318126" заменить штрих-кодом "03319130", штрих-код "03318133" заменить штрих-кодом "03319147", штрих-код "03318140" заменить штрих-кодом "03319154", штрих-код "03318157" заменить штрих-кодом "03319161".

1.1.2. Приложение к Разделу 1 "Заявления о зачете (возврате) суммы излишне уплаченного налога на доходы физических лиц" изложить в редакции согласно приложению N 1 к настоящему приказу.

1.1.3. Раздел 2 "Расчет налоговой базы и суммы налога по видам доходов" изложить в редакции согласно приложению N 2 к настоящему приказу.

1.1.4. Приложение 2 "Доходы от источников за пределами Российской Федерации" изложить в редакции согласно приложению N 3 к настоящему приказу.

1.1.5. Приложение 4 "Расчет суммы доходов, не подлежащих налогообложению" изложить в редакции согласно приложению N 4 к настоящему приказу.

1.1.6. Приложение 5 "Расчет стандартных и социальных налоговых вычетов, а также инвестиционных налоговых вычетов, установленных статьей 219.1 Налогового кодекса Российской Федерации" изложить в редакции согласно приложению N 5 к настоящему приказу.

1.2. В приложение N 2 "Порядок заполнения формы налоговой декларации по налогу на доходы физических лиц (форма 3-НДФЛ)" внести изменения согласно приложению N 6 к настоящему приказу.

1.3. Приложение N 3 "Формат представления налоговой декларации по налогу на доходы физических лиц (форма 3-НДФЛ) в электронной форме" изложить в редакции согласно приложению N 7 к настоящему приказу.

2. Установить, что настоящий приказ вступает в силу по истечении двух месяцев со дня его официального опубликования, но не ранее 01.01.2023, и применяется начиная с представления налоговой декларации по налогу на доходы физических лиц за налоговый период 2022 года.

3. Контроль за исполнением настоящего приказа возложить на заместителя руководителя Федеральной налоговой службы, координирующего методологическое обеспечение работы налоговых органов по вопросам исчисления, полноты и своевременности внесения в соответствующий бюджет налога на доходы физических лиц.

Руководитель
Федеральной налоговой службы
Д.В. ЕГОРОВ

Приложение N 1
к приказу ФНС России
от 29.09.2022 N ЕД-7-11/880@

                    ИНН            
                                                           
    0331   9031                         Стр.        
Фамилия   И.   О.

Приложение к Разделу 1. Заявление о распоряжении путем возврата сумм денежных средств, формирующих положительное сальдо единого налогового счета

На основании статьи 79 Налогового кодекса Российской Федерации прошу вернуть мне излишне уплаченную сумму налога на доходы физических лиц

в размере 010                         .     рублей

Сведения о счете

Банковский идентификационный код   020                                        
                                                                               
Вид счета (код) 030     Номер счета   040                                      
Достоверность и полноту сведений, указанных на данной странице, подтверждаю:
                                    (подпись)             (дата)                  
                                                                             

Приложение N 2
к приказу ФНС России
от 29.09.2022 N ЕД-7-11/880@

                    ИНН            
                                                           
    0331   9048                         Стр.        

Фамилия   И.   О.

Раздел 2. Расчет налоговой базы и суммы налога по видам доходов

1. Расчет налоговой базы (руб. коп.)       Код вида дохода 001                                
                                                                               
1.1. Сумма доходов 010                           .  
                                   
1.2. Сумма доходов, не подлежащих налогообложению 020                         .  
                                   
1.3. Сумма доходов, подлежащих налогообложению 030                           .  
                                   
1.4. Сумма налоговых вычетов 040                           .  
                                                                               
1.5. Сумма расходов, принимаемых в уменьшение полученных доходов 050                           .  
                                                                               
1.6. Налоговая база для исчисления налога 060                           .  
                                                                               
1.6.1. Сумма налоговой базы для исчисления налога по ставке, предусмотренной абзацем вторым пункта 1 или абзацем вторым пункта 3.1 статьи 224 Налогового кодекса Российской Федерации 061                           .  
                                   
1.6.2. Сумма налоговой базы для исчисления налога по ставке, предусмотренной абзацем третьим пункта 1 или абзацем третьим пункта 3.1 статьи 224 Налогового кодекса Российской Федерации 062                         .    
                                   
1.6.3. Сумма иных налоговых баз 063                         .    
                                                                               
2. Расчет суммы налога, подлежащей уплате (доплате) / возврату (руб.)
                                                                               
2.1. Сумма налога, исчисленная к уплате 070                              
                                                                               
2.2. Сумма налога, удержанная у источника выплаты 080                                
                                                                               
2.2.1. Сумма налога, удержанная у источника выплаты по ставке, предусмотренной абзацем третьим пункта 1 или абзацем третьим пункта 3.1 статьи 224 Налогового кодекса Российской Федерации 081                                
                                   
2.3. Сумма налога, удержанная с доходов в виде материальной выгоды 090                                
                                                                               
2.4. Сумма торгового сбора, уплаченная в налоговом периоде, подлежащая зачету 100                                
                                                                               
2.5. Сумма фиксированных авансовых платежей, уплаченная налогоплательщиком, или сумма налога на прибыль организаций, подлежащие зачету 120                                
                                   
2.6. Сумма налога, уплаченная в иностранных государствах, подлежащая зачету в Российской Федерации 130                                
                                   
2.7. Сумма налога, уплаченная в связи с применением патентной системы налогообложения, подлежащая зачету 140                                
                                   
2.8. Сумма налога, подлежащая уплате (доплате) в бюджет 150                                
                                                                               
2.9. Сумма налога, подлежащая возврату из бюджета 160                                
                                                                               
2.10. Сумма налога, возвращенная (зачтенная) в связи с применением вычета в упрощенном порядке 170                                

Достоверность и полноту сведений, указанных на данной странице, подтверждаю:
                                    (подпись)             (дата)                  
                                                                             

Приложение N 3
к приказу ФНС России
от 29.09.2022 N ЕД-7-11/880@

                    ИНН            
                                                           
    0331   9062                         Стр.        
Фамилия   И.   О.

Приложение 2. Доходы от источников за пределами Российской Федерации

Код страны источника выплаты 010           Код страны зачисления выплаты 011                              
                                                                               
                                                                             
                                                                               
Наименование источника выплаты дохода 020                                                  
                                                                             
                                                                               
                                                                             
                                                                               
                                                                             
                                                                               
                                                                             
                                                                               
Код валюты 030   Код вида дохода 031
                                                                           
                                                                         
Номер контролируемой иностранной компании 032   Дата получения дохода 040 Налоговая ставка 041        
  -                                 .     .                   %            
                                                                               
Курс иностранной валюты, установленный Банком России (руб. коп.) 050   Сумма дохода, полученная в иностранной валюте 060
                  .                                     .                  
                                                                               
Сумма дохода, полученного в иностранной валюте, в пересчете в рубли (руб. коп.) 070  
                  .                                                        
                                                                               
Сумма дохода, освобождаемого от налогообложения (руб. коп.) 080   Код вида освобождения от налогообложения 090                    
                    .                 1 - в соответствии с пунктом 60 статьи 217 Налогового кодекса Российской Федерации
                                        2 - в соответствии с пунктом 60.1 статьи 217 Налогового кодекса Российской Федерации
                                        3 - в соответствии с пунктом 66 статьи 217 Налогового кодекса Российской Федерации
                                        4 - в соответствии с пунктом 60.2 статьи 217 Налогового кодекса Российской Федерации
                                                                               
Применяемый порядок определения прибыли (убытка) контролируемой иностранной компании 100                                      
                                                                               
1 - по данным финансовой отчетности контролируемой иностранной компании
  2 - по правилам, установленным для российских организаций
                                                                               
Дата уплаты налога 110 Курс иностранной валюты, установленный Банком России на дату уплаты налога (руб. коп.) 120
  .     .                                             .                      
                                                                               
Сумма налога, уплаченная в иностранном государстве в иностранной валюте 130 Сумма налога, уплаченная в иностранном государстве в пересчете в рубли (руб. коп.) 140
                        .                                 .                  
                                                                               
Сумма налога, исчисленная в отношении прибыли контролируемой иностранной компании в соответствии с законодательством Российской Федерации (в том числе налога на доходы, удержанного у источника выплаты дохода) (руб.) 150                                            
                                                                             
                                                                               
Расчетная сумма налога, исчисленная в Российской Федерации по соответствующей ставке (руб.) 160 Расчетная сумма налога, подлежащая зачету (уменьшению) в Российской Федерации (руб.) 170
                                                                           
Достоверность и полноту сведений, указанных на данной странице, подтверждаю:
                                    (подпись)             (дата)                  
                                                                             

Приложение N 4
к приказу ФНС России
от 29.09.2022 N ЕД-7-11/880@

                    ИНН            
                                                           
    0331   9093                         Стр.        
Фамилия   И.   О.

Приложение 4. Расчет суммы доходов, не подлежащих налогообложению

1. Сумма единовременной материальной помощи, полученной от всех работодателей при рождении (усыновлении (удочерении) ребенка, не подлежащая налогообложению (руб. коп.) 010                     .  
                             
                             
2. Стоимость подарков, полученных от всех организаций или индивидуальных предпринимателей, не подлежащая налогообложению (руб. коп.) 020                     .  
                             
                             
3. Стоимость призов в денежной и натуральной формах, полученных на всех конкурсах и соревнованиях, проводимых в соответствии с решениями Правительства Российской Федерации, законодательных (представительных) органов государственной власти или представительных органов местного самоуправления, не подлежащая налогообложению (руб. коп.) 030                     .  
                             
                             
                             
4. Сумма материальной помощи, оказываемой работодателями своим работникам, а также бывшим своим работникам, уволившимся в связи с выходом на пенсию по инвалидности или по возрасту, не подлежащая налогообложению (руб. коп.) 040                     .  
                             
                             
5. Сумма возмещения (оплаты) работодателями своим работникам, их супругам, родителям, детям (в том числе усыновленным), подопечным (в возрасте до 18 лет), бывшим своим работникам (пенсионерам по возрасту), а также инвалидам стоимости приобретенных ими (для них) лекарственных препаратов для медицинского применения, назначенных им лечащим врачом, не подлежащие налогообложению (руб. коп.) 050                     .  
                             
                             
                             
                             
6. Стоимость выигрышей и призов, полученных во всех проводимых конкурсах, играх и других мероприятиях в целях рекламы товаров (работ, услуг), не подлежащая налогообложению (руб. коп.) 060                     .  
                             
                             
7. Сумма материальной помощи, оказываемой инвалидам общественными организациями инвалидов, не подлежащая налогообложению (руб. коп.) 070                     .  
                             
                             
8. Стоимость выигрышей, полученных участниками азартных игр и участниками лотерей, не подлежащая налогообложению (руб. коп.) 080                     .    
                             
                             
9. Сумма материальной помощи, оказываемой организацией, осуществляющей образовательную деятельность по основным профессиональным образовательным программам, студентам (курсантам), аспирантам, адъюнктам, ординаторам и ассистентам-стажерам (руб. коп.) 090                     .  
                             
                             
                             
10. Сумма взносов, уплаченных всеми работодателями в соответствии с Федеральным законом "О дополнительных страховых взносах на накопительную пенсию и государственной поддержке формирования пенсионных накоплений", не подлежащие налогообложению (руб. коп.) 100                     .  
                             
                             
                             
11. Иные доходы, не подлежащие налогообложению (руб. коп.) 110                     .  
                                                                               
12. Общая сумма доходов, не подлежащих налогообложению (руб. коп.) 120                   .  
Достоверность и полноту сведений, указанных на данной странице, подтверждаю:
                                    (подпись)             (дата)                  
                                                                             

Приложение N 5
к приказу ФНС России
от 29.09.2022 N ЕД-7-11/880@

                    ИНН            
                                                           
    0331   9109                         Стр.        

Фамилия   И.   О.

Приложение 5. Расчет стандартных и социальных налоговых вычетов, а также инвестиционных налоговых вычетов, установленных статьей 219.1 Налогового кодекса Российской Федерации

1. Расчет стандартных налоговых вычетов (руб. коп.)
1.1. Сумма стандартного налогового вычета в соответствии с подпунктом 1 пункта 1 статьи 218 Налогового кодекса Российской Федерации (далее - Кодекс) 010           .  
                     
1.2. Сумма стандартного налогового вычета в соответствии с подпунктом 2 пункта 1 статьи 218 Кодекса 020             .  
                     
1.3. Сумма стандартного налогового вычета на ребенка родителю, супругу (супруге) родителя, усыновителю, опекуну, попечителю, приемному родителю, супругу (супруге) приемного родителя 030             .  
                     
                     
1.4. Сумма стандартного налогового вычета на ребенка единственному родителю (приемному родителю), усыновителю, опекуну, попечителю, а также одному из родителей (приемных родителей) при отказе другого родителя (приемного родителя) от получения налогового вычета 040             .  
                     
                     
1.5. Сумма стандартного налогового вычета родителю, супругу (супруге) родителя, усыновителю, опекуну, попечителю, приемному родителю, супругу (супруге) приемного родителя на ребенка-инвалида в возрасте до 18 лет, на учащегося очной формы обучения, аспиранта, ординатора, интерна, студента в возрасте до 24 лет, являющегося инвалидом I или II группы 050             .  
                     
                     
                     
1.6. Сумма стандартного налогового вычета единственному родителю (приемному родителю), усыновителю, опекуну, попечителю, а также одному из родителей (приемных родителей) при отказе другого родителя (приемного родителя) от получения налогового вычета на ребенка-инвалида в возрасте до 18 лет, на учащегося очной формы обучения, аспиранта, ординатора, интерна, студента в возрасте до 24 лет, являющегося инвалидом I или II группы 060             .  
                     
                     
                     
                     
1.7. Общая сумма стандартных налоговых вычетов, предоставленных в течение отчетного налогового периода налоговыми агентами 070             .  
                     
1.8. Общая сумма стандартных налоговых вычетов, заявляемых по налоговой декларации по налогу на доходы физических лиц (форма 3-НДФЛ) (далее - Декларация) 080             .  
                     
                     
2. Расчет социальных налоговых вычетов, в отношении которых не применяется ограничение, установленное пунктом 2 статьи 219 Кодекса (руб. коп.)
                                                                               
2.1. Сумма доходов, перечисляемых в виде пожертвований 090                         .  
                                 
2.2. Сумма, уплаченная за обучение детей в возрасте до 24 лет, подопечных в возрасте до 18 лет, бывших подопечных в возрасте до 24 лет по очной форме обучения 100                         .  
                                 
2.3. Сумма расходов по дорогостоящим видам лечения 110                         .  
                                 
2.4. Общая сумма социальных налоговых вычетов, в отношении которых не применяется ограничение, установленное пунктом 2 статьи 219 Кодекса 120                         .  
                                 
Достоверность и полноту сведений, указанных на данной странице, подтверждаю:
                                    (подпись)             (дата)                  
                                                                             

                    ИНН            
                                                           
    0331   9116                         Стр.        
Фамилия   И.   О.

Приложение 5 (продолжение)

3. Расчет социальных налоговых вычетов, в отношении которых применяется ограничение, установленное пунктом 2 статьи 219 Кодекса (руб. коп.)
                                                                               
3.1. Сумма, уплаченная за свое обучение, за обучение брата (сестры) в возрасте до 24 лет по очной форме обучения 130                         .  
                                 
3.2. Сумма, уплаченная за медицинские услуги (за исключением расходов по дорогостоящим видам лечения) 140                         .  
                                 
3.2.1. Сумма, уплаченная за лекарственные препараты для медицинского применения 141                         .  
                                 
3.3. Сумма страховых взносов, уплаченных по договорам добровольного личного страхования, а также по договорам добровольного страхования своих супруга (супруги), родителей, детей (в том числе усыновленных) в возрасте до 18 лет (до 24 лет, если дети (в том числе усыновленные) являются обучающимися по очной форме обучения в организациях, осуществляющих образовательную деятельность), подопечных в возрасте до 18 лет, а также бывших подопечных после прекращения опеки или попечительства в возрасте до 24 лет, являющихся обучающимися по очной форме обучения в организациях, осуществляющих образовательную деятельность 150                         .  
                                 
                                 
                                 
                                 
                                 
3.4. Сумма пенсионных и страховых взносов, уплаченных по договору (договорам) негосударственного пенсионного обеспечения, добровольного пенсионного страхования и добровольного страхования жизни, дополнительных страховых взносов на накопительную пенсию 160                         .  
                                 
                                 
3.5. Сумма, уплаченная за прохождение независимой оценки своей квалификации на соответствие требованиям к квалификации в организациях, осуществляющих такую деятельность в соответствии с законодательством Российской Федерации 170                         .  
                                 
                                 
3.5.1. Сумма, уплаченная за физкультурно-оздоровительные услуги 171                         .    
                                 
3.6. Общая сумма социальных налоговых вычетов, в отношении которых применяется ограничение, установленное пунктом 2 статьи 219 Кодекса 180                         .  
                                 
3.6.1. Общая сумма социальных налоговых вычетов, предоставленных в течение отчетного налогового периода налоговыми агентами 181                         .  
                                 
3.7. Общая сумма социальных налоговых вычетов, заявляемых по Декларации 190                         .  
                                 
4. Общая сумма стандартных и социальных налоговых вычетов, заявляемых по Декларации (руб. коп.) 200                         .  
                                 
5. Расчет инвестиционных налоговых вычетов (руб. коп.)
                                                                             
5.1. Сумма инвестиционного налогового вычета, предусмотренного подпунктом 2 пункта 1 статьи 219.1 Кодекса 210                         .  
                                 
5.2. Сумма предоставленного в предшествующих налоговых периодах инвестиционного налогового вычета, предусмотренного подпунктом 2 пункта 1 статьи 219.1 Кодекса, подлежащая восстановлению 220                         .  
                                 
5.3. Сумма инвестиционного налогового вычета, предоставленного в упрощенном порядке 230                         .    

Достоверность и полноту сведений, указанных на данной странице, подтверждаю:
                                    (подпись)             (дата)                  
                                                                             

Приложение N 6
к приказу ФНС России
от 29.09.2022 N ЕД-7-11/880@

ИЗМЕНЕНИЯ, ВНОСИМЫЕ В ПРИЛОЖЕНИЕ N 2 "ПОРЯДОК ЗАПОЛНЕНИЯ ФОРМЫ НАЛОГОВОЙ ДЕКЛАРАЦИИ ПО НАЛОГУ НА ДОХОДЫ ФИЗИЧЕСКИХ ЛИЦ (ФОРМА 3-НДФЛ)" К ПРИКАЗУ ФНС РОССИИ ОТ 15.10.2021 N ЕД-7-11/903@

1. Абзац третий пункта 1.6 изложить в следующей редакции:

"В Приложении к Разделу 1 "Заявление о распоряжении путем возврата сумм денежных средств, формирующих положительное сальдо единого налогового счета" Декларации (далее - Приложение к Разделу 1) допускается заполнение сумм налога, подлежащих возврату, в рублях и копейках.".

2. В абзаце шестом пункта 2.1 слова "зачете или" исключить.

3. В главе V:

3.1. Наименование главы изложить в следующей редакции:

"V. Заполнение Приложения к Разделу 1 "Заявление о распоряжении путем возврата сумм денежных средств, формирующих положительное сальдо единого налогового счета".

3.2. Пункт 5.1 изложить в следующей редакции:

"5.1. Приложение к Разделу 1 предназначено для заполнения налогоплательщиком заявления о распоряжении путем возврата сумм денежных средств, формирующих положительное сальдо единого налогового счета.".

3.3. Пункты 5.2 и 5.3 признать утратившими силу.

3.4. Пункт 5.4 изложить в следующей редакции:

"5.4. При заполнении Заявления о распоряжении путем возврата сумм денежных средств, формирующих положительное сальдо единого налогового счета, указываются:

в строке 010 - сумма налога, подлежащая возврату;

в разделе "Сведения о счете":

в строке 020 - банковский идентификационный код (БИК);

в строке 030 - код вида счета налогоплательщика: "02" - текущий счет, "07" - счет по вкладам (депозитам);

в строке 040 - номер счета налогоплательщика.".

4. В главе VI:

4.1. Абзацы второй и третий пункта 6.5 изложить в следующей редакции:

"в соответствии с пунктами 60, 60.1, 60.2 и 66 статьи 217 Кодекса переносится из строки 080 Приложения 2;

в соответствии с иными положениями главы 23 "Налог на доходы физических лиц" Кодекса переносится из строки 120 Приложения 4.".

4.2. Дополнить новым пунктом 6.24 следующего содержания:

"6.24. В строке 170 отражается сумма налога, возвращенная (зачтенная) в связи с предоставлением налоговых вычетов, предусмотренных подпунктом 2 пункта 1 статьи 219.1 и подпунктами 3 и 4 пункта 1 статьи 220 Кодекса, в порядке, установленном статьей 221.1 Кодекса.

Строка 170 заполняется только при заполнении строки 230 Приложения 5 и (или) строк 121, 131 Приложения 7.".

5. В пункте 8.3:

5.1. В абзаце втором после слов "Российской Федерации" дополнить словами "(например, эмитент ценных бумаг, по которым производится выплата дохода)".

5.2. Абзац шестнадцатый изложить в следующей редакции:

"в строке 090 - код вида освобождения от налогообложения: "1" - в соответствии с пунктом 60 статьи 217 Кодекса, "2" - в соответствии с пунктом 60.1 статьи 217 Кодекса, "3" - в соответствии с пунктом 66 статьи 217 Кодекса, "4" - в соответствии с пунктом 60.2 статьи 217 Кодекса;".

6. В пункте 10.1:

6.1. Абзац одиннадцатый исключить.

6.2. Абзацы двенадцатый - четырнадцатый считать соответственно абзацами одиннадцатым - тринадцатым.

6.3. В новом абзаце одиннадцатом слова "в строке 110" заменить словами "в строке 100".

6.4. В новом абзаце двенадцатом слова "в строке 120" заменить словами "в строке 110".

6.5. Новый абзац тринадцатый изложить в следующей редакции:

"в строке 120 - общая сумма доходов, не подлежащих налогообложению, которая определяется как сумма значений по строкам 010 - 110.".

7. В пункте 10.2 слова "строки 130" заменить словами "строки 120".

8. В пункте 11.5:

8.1. Абзац пятый изложить в следующей редакции:

"в строке 150 - суммы социального налогового вычета, предоставляемого в соответствии с абзацем вторым подпункта 3 пункта 1 статьи 219 Кодекса, в сумме уплаченных налогоплательщиком в налоговом периоде страховых взносов по договорам добровольного личного страхования, а также по договорам добровольного страхования своих супруга (супруги), родителей, детей (в том числе усыновленных) в возрасте до 18 лет (до 24 лет, если дети (в том числе усыновленные) являются обучающимися по очной форме обучения в организациях, осуществляющих образовательную деятельность), подопечных в возрасте до 18 лет, а также бывших подопечных после прекращения опеки или попечительства в возрасте до 24 лет, являющихся обучающимися по очной форме обучения в организациях, осуществляющих образовательную деятельность;".

8.2. Дополнить новым абзацем девятым следующего содержания:

"в строке 171 - суммы социального налогового вычета, предоставляемого в соответствии с подпунктом 7 пункта 1 статьи 219 Кодекса, в сумме, уплаченной налогоплательщиком в налоговом периоде за физкультурно-оздоровительные услуги;".

8.3. Абзацы девятый - одиннадцатый считать соответственно абзацами десятым - двенадцатым.

9. Приложение N 3 "Коды вида дохода" изложить в следующей редакции:

"КОДЫ ВИДА ДОХОДА

Код Наименование вида дохода ставка, %
01 Доходы от долевого участия (в том числе по доходам в виде дивидендов, выплаченных иностранной организации по акциям (долям) российской организации, признанных отраженными налогоплательщиком в налоговой декларации в составе доходов), в отношении которых применяется налоговая ставка, предусмотренная пунктом 1 статьи 224 Налогового кодекса Российской Федерации (далее - Кодекс) 13/15
02 Доходы в виде выигрышей, полученных участниками азартных игр и участниками лотерей, в отношении которых применяется налоговая ставка, предусмотренная пунктом 1 статьи 224 Кодекса 13/15
03 Доходы, в отношении которых применяется налоговая ставка, предусмотренная пунктом 1 статьи 224 Кодекса:
- доходы по операциям с ценными бумагами и по операциям с производными финансовыми инструментами (за исключением доходов по коду "04");
- доходы по операциям РЕПО, объектом которых являются ценные бумаги;
- доходы по операциям займа ценными бумагами;
- доходы, полученные участниками инвестиционного товарищества;
- доходы по операциям с ценными бумагами и операциям с производными финансовыми инструментами, учитываемым на индивидуальном инвестиционном счете
13/15
04 Доходы, в отношении которых применяется налоговая ставка, предусмотренная пунктом 1 статьи 224 Кодекса:
- доходы в виде процента (купона, дисконта), получаемые по обращающимся облигациям российских организаций, номинированные в рублях и эмитированным после 01.01.2017;
- доходы в виде суммы процентов по государственным казначейским обязательствам, облигациям и другим государственным ценным бумагам бывшего СССР, государств - участников Союзного государства
13/15
05 Доходы в виде сумм прибыли контролируемой иностранной компании (за исключением фиксированной прибыли контролируемой иностранной компании), в отношении которых применяется налоговая ставка, предусмотренная пунктом 1 статьи 224 Кодекса 13/15
06 Доходы в виде фиксированной прибыли контролируемой иностранной компании, в отношении которых применяется налоговая ставка, предусмотренная пунктом 1 статьи 224 Кодекса 13/15
07 Доходы от предпринимательской, адвокатской деятельности и частной практики, в отношении которых применяется налоговая ставка, предусмотренная пунктом 1 статьи 224 Кодекса 13/15
08 Доходы от сдачи имущества в аренду, в отношении которых применяется налоговая ставка, предусмотренная пунктом 1 статьи 224 Кодекса 13/15
09 Доходы от операций с цифровыми финансовыми активами, цифровой валютой либо иных отношений, возникающих при обороте цифровых финансовых активов, цифровых валют, в отношении которых применяется налоговая ставка, предусмотренная пунктом 1 статьи 224 Кодекса 13/15
10 Иные доходы, в отношении которых применяется налоговая ставка, предусмотренная пунктом 1 статьи 224 Кодекса 13/15
11 Доходы от распределения прибыли иностранной структуры без образования юридического лица, в отношении которых применяется налоговая ставка, предусмотренная пунктом 1 статьи 224 Кодекса 13/15
12 Доходы в виде роялти, полученных от источников за пределами Российской Федерации, в отношении которых применяется налоговая ставка, предусмотренная пунктом 1 статьи 224 Кодекса 13/15
13 Доходы в виде процентов, полученных от источников за пределами Российской Федерации, в отношении которых применяется налоговая ставка, предусмотренная пунктом 1 статьи 224 Кодекса 13/15
14 Доходы в виде процентов по вкладам (остаткам на счетах) в банках, находящихся на территории Российской Федерации, в отношении которых применяется налоговая ставка, предусмотренная пунктом 1 статьи 224 Кодекса (с учетом положений пункта 91 статьи 217 Налогового кодекса Российской Федерации) 13/15
15 Доходы физических лиц, не являющихся налоговыми резидентами Российской Федерации, полученные в виде процентов по вкладам (остаткам на счетах) в банках, находящихся на территории Российской Федерации, в отношении которых применяется налоговая ставка, предусмотренная пунктом 3.1 статьи 224 Кодекса (с учетом положений пункта 91 статьи 217 Налогового кодекса Российской Федерации) 13/15
16 Доходы физических лиц, не являющихся налоговыми резидентами Российской Федерации, от осуществления трудовой деятельности (трудовых обязанностей), в отношении которых применяется налоговая ставка, предусмотренная пунктом 3.1 статьи 224 Кодекса 13/15
17 Доходы, в отношении которых применяется налоговая ставка, установленная пунктом 1.1 статьи 224 Кодекса:
- доходы в виде стоимости имущества (за исключением ценных бумаг), полученного в порядке дарения;
- подлежащие налогообложению доходы, полученные в виде страховых выплат по договорам страхования и выплат по пенсионному обеспечению
13
18 Доходы от продажи имущества (за исключением ценных бумаг) и (или) доли (долей) в нем, в отношении которых применяется налоговая ставка, установленная пунктом 1.1 статьи 224 Кодекса 13
19 Доходы, в отношении которых применяется налоговая ставка, предусмотренная пунктом 2 статьи 224 Кодекса:
- доходы в виде стоимости любых выигрышей и призов, получаемых в проводимых конкурсах, играх и других мероприятиях в целях рекламы товаров, работ и услуг, в части превышения размеров, указанных в пункте 28 статьи 217 Кодекса;
- доходы в виде суммы экономии на процентах при получении налогоплательщиками заемных (кредитных) средств в части превышения размеров, указанных в пункте 2 статьи 212 Кодекса (с учетом положений пункта 90 статьи 217 Налогового кодекса Российской Федерации);
- доходы в виде платы за использование денежных средств членов кредитного потребительского кооператива (пайщиков), а также процентов за использование сельскохозяйственным кредитным потребительским кооперативом средств, привлекаемых в форме займов от членов сельскохозяйственного кредитного потребительского кооператива или ассоциированных членов сельскохозяйственного кредитного потребительского кооператива, налоговая база по которым определяется в соответствии со статьей 214.2.1 Кодекса
35
20 Доходы физических лиц, не являющихся налоговыми резидентами Российской Федерации, в отношении которых применяется налоговая ставка, предусмотренная абзацем первым пункта 3 статьи 224 Кодекса 30
21 Доходы физических лиц, не являющихся налоговыми резидентами Российской Федерации, полученные в виде дивидендов от долевого участия в деятельности российских организаций, в отношении которых применяется налоговая ставка, предусмотренная абзацем вторым пункта 3 статьи 224 Кодекса 15
22 Доходы физических лиц, не являющихся налоговыми резидентами Российской Федерации, полученные в виде дивидендов по акциям (долям) международных холдинговых компаний, которые являются публичными компаниями на день принятия решения такой компании о выплате дивидендов, в отношении которых применяется налоговая ставка, предусмотренная абзацем восьмым пункта 3 статьи 224 Кодекса 5
23 Доходы, в отношении которых применяется налоговая ставка, предусмотренная пунктом 5 статьи 224 Кодекса:
- доходы в виде процентов по облигациям с ипотечным покрытием, эмитированным до 01.01.2007;
- доходы учредителей доверительного управления ипотечным покрытием, полученным на основании приобретения ипотечных сертификатов участия, выданных управляющим ипотечным покрытием до 01.01.2007
9
24 Доходы по ценным бумагам (за исключением доходов в виде дивидендов), выпущенным российскими организациями, права по которым учитываются на счете депо иностранного номинального держателя, счете депо иностранного уполномоченного держателя и (или) счете депо депозитарных программ, выплачиваемых лицам, информация о которых не была предоставлена налоговому агенту в соответствии с требованиями статьи 214.6 Кодекса, в отношении которых применяется налоговая ставка, предусмотренная пунктом 6 статьи 224 Кодекса 30
25 Иные доходы, облагаемые по иным ставкам иные ставки

"

Приложение N 7
к приказу ФНС России
от 29.09.2022 N ЕД-7-11/880@

ФОРМАТ ПРЕДСТАВЛЕНИЯ НАЛОГОВОЙ ДЕКЛАРАЦИИ ПО НАЛОГУ НА ДОХОДЫ ФИЗИЧЕСКИХ ЛИЦ (ФОРМА 3-НДФЛ) В ЭЛЕКТРОННОЙ ФОРМЕ

I. ОБЩИЕ СВЕДЕНИЯ

1. Настоящий формат описывает требования к XML-файлам (далее - файлам обмена) передачи в электронной форме налоговой декларации по налогу на доходы физических лиц (форма 3-НДФЛ) в налоговые органы.

2. Номер версии настоящего формата 5.17, часть XXXIII.

II. ОПИСАНИЕ ФАЙЛА ОБМЕНА

3. Имя файла обмена должно иметь следующий вид:

R_T_A_K_O_GGGGMMDD_N, где:

R_T - префикс, принимающий значение N O_N DFL3;

A_K - идентификатор получателя информации, где: A - идентификатор получателя, которому направляется файл обмена, K - идентификатор конечного получателя, для которого предназначена информация из данного файла обмена. Передача файла от отправителя к конечному получателю (K) может осуществляться в несколько этапов через другие налоговые органы, осуществляющие передачу файла на промежуточных этапах, которые обозначаются идентификатором A. В случае передачи файла от отправителя к конечному получателю при отсутствии налоговых органов, осуществляющих передачу на промежуточных этапах, значения идентификаторов A и K совпадают. Каждый из идентификаторов (A и K) имеет вид для налоговых органов - четырехразрядный код налогового органа;

O - идентификатор отправителя информации, имеет вид:

для организаций - девятнадцатиразрядный код (идентификационный номер налогоплательщика (далее - ИНН) и код причины постановки на учет (далее - КПП) организации (обособленного подразделения);

для физических лиц - двенадцатиразрядный код (ИНН физического лица).

GGGG - год формирования передаваемого файла, MM - месяц, DD - день;

N - идентификационный номер файла. (Длина - от 1 до 36 знаков. Идентификационный номер файла должен обеспечивать уникальность файла).

Расширение имени файла - xml. Расширение имени файла может указываться как строчными, так и прописными буквами.

Параметры первой строки файла обмена

Первая строка XML-файла должна иметь следующий вид:

<?xml version="1.0" encoding ="windows-1251"?>

Имя файла, содержащего XML-схему файла обмена, должно иметь следующий вид:

NO_NDFL3_1__033_00_05_17_xx, где xx - номер версии схемы.

Расширение имени файла - xsd.

XML-схема файла обмена приводится отдельным файлом и размещается на сайте Федеральной налоговой службы.

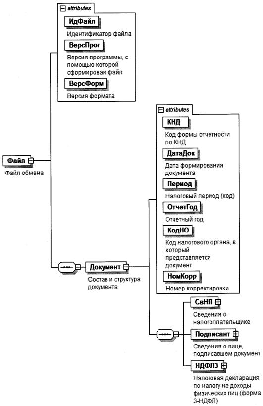
4. Логическая модель файла обмена представлена в виде диаграммы структуры файла обмена на рисунке 1 настоящего формата. Элементами логической модели файла обмена являются элементы и атрибуты XML-файла. Перечень структурных элементов логической модели файла обмена и сведения о них приведены в таблицах 4.1 - 4.59 настоящего формата.

Для каждого структурного элемента логической модели файла обмена приводятся следующие сведения:

наименование элемента. Приводится полное наименование элемента. В строке таблицы могут быть описаны несколько элементов, наименования которых разделены символом "|". Такая форма записи применяется при наличии в файле обмена только одного элемента из описанных в этой строке;

сокращенное наименование (код) элемента. Приводится сокращенное наименование элемента. Синтаксис сокращенного наименования должен удовлетворять спецификации XML;

признак типа элемента. Может принимать следующие значения: "С" - сложный элемент логической модели (содержит вложенные элементы), "П" - простой элемент логической модели, реализованный в виде элемента XML-файла, "А" - простой элемент логической модели, реализованный в виде атрибута элемента XML-файла. Простой элемент логической модели не содержит вложенные элементы;

формат элемента. Формат элемента представляется следующими условными обозначениями: T - символьная строка; N - числовое значение (целое или дробное).

Формат символьной строки указывается в виде T(n-k) или T(=k), где: N - минимальное количество знаков, k - максимальное количество знаков, символ "-" - разделитель, символ "=" означает фиксированное количество знаков в строке. В случае, если минимальное количество знаков равно 0, формат имеет вид T(0-k). В случае, если максимальное количество знаков не ограничено, формат имеет вид T(n-).

Формат числового значения указывается в виде N(m.k), где: m - максимальное количество знаков в числе, включая целую и дробную часть числа без разделяющей десятичной точки и знака (для отрицательного числа), k - максимальное число знаков дробной части числа. Если число знаков дробной части числа равно 0 (то есть число целое), то формат числового значения имеет вид N(m).

Для простых элементов, являющихся базовыми в XML, таких как, элемент с типом "date", поле "Формат элемента" не заполняется. Для таких элементов в поле "Дополнительная информация" указывается тип базового элемента;

признак обязательности элемента определяет обязательность наличия элемента (совокупности наименования элемента и его значения) в файле обмена. Признак обязательности элемента может принимать следующие значения: "О" - наличие элемента в файле обмена обязательно; "Н" - наличие элемента в файле обмена необязательно, то есть элемент может отсутствовать. Если элемент принимает ограниченный перечень значений (по классификатору, кодовому словарю), то признак обязательности элемента дополняется символом "К". В случае, если количество реализаций элемента может быть более одной, то признак обязательности элемента дополняется символом "М".

К вышеперечисленным признакам обязательности элемента может добавляться значение "У" в случае описания в XML схеме условий, предъявляемых к элементу в файле обмена, описанных в графе "Дополнительная информация";

дополнительная информация содержит, при необходимости, требования к элементу файла обмена, не указанные ранее. Для сложных элементов указывается ссылка на таблицу, в которой описывается состав данного элемента. Для элементов, принимающих ограниченный перечень значений из классификатора (кодового словаря), указывается соответствующее наименование классификатора (кодового словаря) или приводится перечень возможных значений. Для классификатора (кодового словаря) может указываться ссылка на его местонахождение. Для элементов, использующих пользовательский тип данных, указывается наименование типового элемента.

Рисунок 1. Диаграмма структуры файла обмена

Таблица 4.1

Файл обмена (Файл)

Наименование элемента Сокращенное наименование (код) элемента Признак типа элемента Формат элемента Признак обязательности элемента Дополнительная информация
Идентификатор файла ИдФайл А T(1-255) ОУ Содержит (повторяет) имя сформированного файла (без расширения)
Версия программы, с помощью которой сформирован файл ВерсПрог А T(1-40) О  
Версия формата ВерсФорм А T(1-5) О Принимает значение: 5.17
Состав и структура документа Документ С   О Состав элемента представлен в таблице 4.2

Таблица 4.2

Состав и структура документа (Документ)

Наименование элемента Сокращенное наименование (код) элемента Признак типа элемента Формат элемента Признак обязательности элемента Дополнительная информация
Код формы отчетности по КНД КНД А T(=7) ОК Типовой элемент <КНДТип>.
Принимает значение: 1151020
Дата формирования документа ДатаДок А T(=10) О Типовой элемент <ДатаТип>.
Дата в формате ДД.ММ.ГГГГ
Налоговый период (код) Период А T(=2) ОК Принимает значение:
34 - год |
86 - год при снятии с учета, в качестве индивидуального предпринимателя ((главы) крестьянского (фермерского) хозяйства)
Отчетный год ОтчетГод А   О Типовой элемент <xs:gYear>.
Год в формате ГГГГ
Код налогового органа, в который представляется документ КодНО А T(=4) ОК Типовой элемент <СОНОТип>
Номер корректировки НомКорр А N(3) О Принимает значение:
0 - первичный документ,
1, 2, 3 и так далее - уточненный документ.
Для уточненного документа значение должно быть на 1 больше ранее принятого налоговым органом документа.
Сведения о налогоплательщике СвНП С   О Состав элемента представлен в таблице 4.3
Сведения о лице, подписавшем документ Подписант С   О Состав элемента представлен в таблице 4.7
Налоговая декларация по налогу на доходы физических лиц (форма 3-НДФЛ) НДФЛ3 С   О Состав элемента представлен в таблице 4.9

Таблица 4.3

Сведения о налогоплательщике (СвНП)

Наименование элемента Сокращенное наименование (код) элемента Признак типа элемента Формат элемента Признак обязательности элемента Дополнительная информация
Налогоплательщик - физическое лицо НПФЛ3 С   О Состав элемента представлен в таблице 4.4

Таблица 4.4

Налогоплательщик - физическое лицо (НПФЛ3)

Наименование элемента Сокращенное наименование (код) элемента Признак типа элемента Формат элемента Признак обязательности элемента Дополнительная информация
Код категории налогоплательщика ДокПредст А T(=3) ОК Принимает значения в соответствии с приложением N 1 к Порядку заполнения формы налоговой декларации по налогу на доходы физических лиц (форма 3-НДФЛ) (далее - Порядок заполнения)
Код статуса налогоплательщика Статус А T(=1) ОК Принимает значение:
1 - налоговый резидент Российской Федерации |
2 - лицо, не являющееся налоговым резидентом Российской Федерации
Номер контактного телефона Тлф А T(1-20) Н  
Фамилия, имя, отчество физического лица ФИОФЛ С   О Типовой элемент <ФИОТип>.
Состав элемента представлен в таблице 4.59
Сведения о физическом лице (обязательно наличие ИНН физического лица) | СведФЛ1 С   О Состав элемента представлен в таблице 4.5.
Обязательно для <ДокПредст>=720, 770
Сведения о физическом лице (отсутствует ИНН физического лица) СведФЛ2 С   О Состав элемента представлен в таблице 4.6

Таблица 4.5

Сведения о физическом лице (обязательно наличие ИНН физического лица) (СведФЛ1)

Наименование элемента Сокращенное наименование (код) элемента Признак типа элемента Формат элемента Признак обязательности элемента Дополнительная информация
ИНН физического лица ИННФЛ А T(=12) О Типовой элемент <ИННФЛТип>
Дата рождения ДатаРожд А T(=10) Н Типовой элемент <ДатаТип>.
Дата в формате ДД.ММ.ГГГГ
Код страны ОКСМ А T(=3) НК Типовой элемент <ОКСМТип>.
Принимает значение в соответствии с Общероссийским классификатором стран мира
Сведения о документе, удостоверяющем личность УдЛичн С   Н Типовой элемент <УдЛичнФЛТип>.
Состав элемента представлен в таблице 4.58

Таблица 4.6

Сведения о физическом лице (отсутствует ИНН физического лица) (СведФЛ2)

Наименование элемента Сокращенное наименование (код) элемента Признак типа элемента Формат элемента Признак обязательности элемента Дополнительная информация
Дата рождения ДатаРожд А T(=10) О Типовой элемент <ДатаТип>.
Дата в формате ДД.ММ.ГГГГ
Код страны ОКСМ А T(=3) ОК Типовой элемент <ОКСМТип>.
Принимает значение в соответствии с Общероссийским классификатором стран мира
Сведения о документе, удостоверяющем личность УдЛичн С   О Типовой элемент <УдЛичнФЛТип>.
Состав элемента представлен в таблице 4.58

Таблица 4.7

Сведения о лице, подписавшем документ (Подписант)

Наименование элемента Сокращенное наименование (код) элемента Признак типа элемента Формат элемента Признак обязательности элемента Дополнительная информация
Признак лица, подписавшего документ ПрПодп А T(=1) ОК Принимает значение:
1 - налогоплательщик
2 - представитель налогоплательщика
Фамилия, имя, отчество представителя налогоплательщика ФИО С   НУ Типовой элемент <ФИОТип>.
Состав элемента представлен в таблице 4.59.
Элемент обязателен при <ПрПодп>=2
Сведения о представителе налогоплательщика СвПред С   НУ Состав элемента представлен в таблице 4.8.
Элемент обязателен при <ПрПодп>=2

Таблица 4.8

Сведения о представителе налогоплательщика (СвПред)

Наименование элемента Сокращенное наименование (код) элемента Признак типа элемента Формат элемента Признак обязательности элемента Дополнительная информация
Наименование и реквизиты документа, подтверждающего полномочия представителя налогоплательщика НаимДок А T(1-120) О  

Таблица 4.9

Налоговая декларация по налогу на доходы физических лиц (форма 3-НДФЛ) (НДФЛ3)

Наименование элемента Сокращенное наименование (код) элемента Признак типа элемента Формат элемента Признак обязательности элемента Дополнительная информация
Сведения о суммах налога, подлежащих уплате (доплате) в бюджет/возврату из бюджета СумНалПу С   О Состав элемента представлен в таблице 4.10
Заявление о распоряжении путем возврата сумм денежных средств, формирующих положительное сальдо единого налогового счета (Приложение к Разделу 1) ЗаявРаспДС С   Н Состав элемента представлен в таблице 4.13
Расчет налоговой базы и суммы налога по видам доходов НалБаза С   ОМ Состав элемента представлен в таблице 4.15
Доходы от источников в Российской Федерации (Приложение 1) ДоходИстРФ С   НМ Состав элемента представлен в таблице 4.18
Доходы от источников за пределами Российской Федерации (Приложение 2) ДоходИстИно С   Н Состав элемента представлен в таблице 4.19
Доходы, полученные от предпринимательской, адвокатской деятельности и частной практики, а также расчет профессиональных налоговых вычетов, установленных пунктами 2, 3 статьи 221 Налогового кодекса Российской Федерации, и авансовых платежей, исчисляемых в соответствии с пунктом 7 статьи 227 Налогового кодекса Российской Федерации (Приложение 3) ДоходПредпр С   Н Состав элемента представлен в таблице 4.21
Расчет суммы доходов, не подлежащих налогообложению (Приложение 4) ДоходОсвПрев С   Н Состав элемента представлен в таблице 4.27
Расчет стандартных и социальных налоговых вычетов, а также инвестиционных налоговых вычетов, установленных статьей 219.1 Налогового кодекса Российской Федерации (Приложение 5) ВычСтандСоц С   Н Состав элемента представлен в таблице 4.28
Расчет имущественных налоговых вычетов по доходам от продажи имущества и имущественных прав, а также налоговых вычетов, установленных абзацем вторым подпункта 2 пункта 2 статьи 220 Налогового кодекса Российской Федерации (Приложение 6) ИмущНалВычПр С   Н Состав элемента представлен в таблице 4.33
Расчет имущественных налоговых вычетов по расходам на новое строительство либо приобретение объектов недвижимого имущества (Приложение 7) ИмущНалВычНов С   Н Состав элемента представлен в таблице 4.41
Расчет расходов и вычетов по операциям с ценными бумагами и производными финансовыми инструментами (ПФИ), а также по операциям, осуществленным в рамках инвестиционного товарищества (Приложение 8) ДохОперЦБ С   НМ Состав элемента представлен в таблице 4.45
Расчет дохода от продажи объектов недвижимого имущества (Расчет к Приложению 1) ДохПродОНИ С   НМ Состав элемента представлен в таблице 4.47
Расчет социальных налоговых вычетов, установленных подпунктами 4 и 5 пункта 1 статьи 219 Налогового кодекса Российской Федерации, а также инвестиционного налогового вычета, предусмотренного подпунктом 2 пункта 1 статьи 219.1 Налогового кодекса Российской Федерации (Расчет к Приложению 5) ВычСоцИнв219 С   Н Состав элемента представлен в таблице 4.48

Таблица 4.10

Сведения о суммах налога, подлежащих уплате (доплате) в бюджет/возврату из бюджета (СумНалПу)

Наименование элемента Сокращенное наименование (код) элемента Признак типа элемента Формат элемента Признак обязательности элемента Дополнительная информация
Сведения о суммах налога, подлежащих уплате (доплате) в бюджет (за исключением авансовых платежей и сумм налога, исчисляемого в соответствии с пунктом 7 статьи 227 Налогового кодекса Российской Федерации)/возврату из бюджета СумНалПуИскл227 С   НМУ Состав элемента представлен в таблице 4.11.
Элемент является обязательным при отсутствии элемента <СумНалПу227>
Сведения о суммах налога (авансового платежа по налогу), исчисляемого в соответствии с пунктом 7 статьи 227 Налогового кодекса Российской Федерации СумНалПу227 С   НМ Состав элемента представлен в таблице 4.12

Таблица 4.11

Сведения о суммах налога, подлежащих уплате (доплате) в бюджет (за исключением авансовых платежей и сумм налога, исчисляемого в соответствии с пунктом 7 статьи 227 Налогового кодекса Российской Федерации)/возврату из бюджета (СумНалПуИскл227)

Наименование элемента Сокращенное наименование (код) элемента Признак типа элемента Формат элемента Признак обязательности элемента Дополнительная информация
Код бюджетной классификации КБК А T(=20) ОК Типовой элемент <КБКТип>
Код по ОКТМО ОКТМО А T(=8) | T(=11) ОК Типовой элемент <ОКТМОТип>.
Принимает значение в соответствии с Общероссийским классификатором территорий муниципальных образований
Сумма налога, подлежащая уплате (доплате) в бюджет ПодлУпл А N(13) О  
Сумма налога, подлежащая возврату из бюджета ПодлВозв А N(13) О  

Таблица 4.12

Сведения о суммах налога (авансового платежа по налогу), исчисляемого в соответствии с пунктом 7 статьи 227 Налогового кодекса Российской Федерации (СумНалПу227)

Наименование элемента Сокращенное наименование (код) элемента Признак типа элемента Формат элемента Признак обязательности элемента Дополнительная информация
Код бюджетной классификации КБК А T(=20) ОК Типовой элемент <КБКТип>
Код по ОКТМО ОКТМО_Кв А T(=8) |
T(=11)
НК Типовой элемент <ОКТМОТип>.
Принимает значение в соответствии с Общероссийским классификатором территорий муниципальных образований
Сумма авансового платежа к уплате за первый квартал АвПУКв А N(13) Н  
Код по ОКТМО ОКТМО_Пг А T(=8) |
T(=11)
НК Типовой элемент <ОКТМОТип>.
Принимает значение в соответствии с Общероссийским классификатором территорий муниципальных образований
Сумма авансового платежа к уплате за полугодие/Сумма авансового платежа к уменьшению за полугодие (со знаком "-") АвПУУменПг А N (13) Н  
Код по ОКТМО ОКТМО_9м А T(=8) |
T(=11)
НК Типовой элемент <ОКТМОТип>.
Принимает значение в соответствии с Общероссийским классификатором территорий муниципальных образований
Сумма авансового платежа к уплате за девять месяцев/Сумма авансового платежа к уменьшению за девять месяцев (со знаком "-") АвПУУмен9м А N(13) Н  
Код по ОКТМО ОКТМО_Пер А T(=8) |
T(=11)
ОК Типовой элемент <ОКТМОТип>.
Принимает значение в соответствии с Общероссийским классификатором территорий муниципальных образований
Сумма налога, подлежащая доплате за налоговый период (календарный год)/Сумма налога к уменьшению за налоговый период (календарный год) (со знаком "-") НалПУУменПер А N(13) О  

Таблица 4.13

Заявление о распоряжении путем возврата сумм денежных средств, формирующих положительное сальдо единого налогового счета (Приложение к Разделу 1) (ЗаявРаспДС)

Наименование элемента Сокращенное наименование (код) элемента Признак типа элемента Формат элемента Признак обязательности элемента Дополнительная информация
Излишне уплаченная сумма Сумма А N(15.2) О  
Сведения о счете СвСчБанк С   О Состав элемента представлен в таблице 4.14

Таблица 4.14

Сведения о счете (СвСчБанк)

Наименование элемента Сокращенное наименование (код) элемента Признак типа элемента Формат элемента Признак обязательности элемента Дополнительная информация
Банковский идентификационный код БИК А T(=9) ОК Типовой элемент <БИКТип>
Вид счета ВидСч А T(=2) ОК Принимает значение:
02 - текущий счет |
07 - счет по вкладам (депозитам)
Номер счета НомСч А T(=20) О  

Таблица 4.15

Расчет налоговой базы и суммы налога по видам доходов (НалБаза)

Наименование элемента Сокращенное наименование (код) элемента Признак типа элемента Формат элемента Признак обязательности элемента Дополнительная информация
Код вида дохода ВидДоход А T(=2) ОК Принимает значения в соответствии с приложением N 3 к Порядку заполнения
Расчет налоговой базы РасчНалБаза С   О Состав элемента представлен в таблице 4.16
Расчет суммы налога, подлежащей уплате (доплате)/возврату РасчНалПУ С   О Состав элемента представлен в таблице 4.17

Таблица 4.16

Расчет налоговой базы (РасчНалБаза)

Наименование элемента Сокращенное наименование (код) элемента Признак типа элемента Формат элемента Признак обязательности элемента Дополнительная информация
Сумма доходов СумДох А N(15.2) О  
Сумма доходов, не подлежащих налогообложению СумДохНеНал А N(15.2) О  
Сумма доходов, подлежащих налогообложению СумДохНал А N(15.2) О  
Сумма налоговых вычетов СумНалВыч А N(15.2) О  
Сумма расходов, принимаемых в уменьшение полученных доходов СумРасх А N(15.2) О  
Налоговая база для исчисления налога НалБаза А N(15.2) О  
Сумма налоговой базы для исчисления налога по ставке, предусмотренной абзацем вторым пункта 1 или абзацем вторым пункта 3.1 статьи 224 Налогового кодекса Российской Федерации НалБаза2.1.224 А N(15.2) О  
Сумма налоговой базы для исчисления налога по ставке, предусмотренной абзацем третьим пункта 1 или абзацем третьим пункта 3.1 статьи 224 Налогового кодекса Российской Федерации НалБаза3.1.224 А N(15.2) О  
Сумма иных налоговых баз СумИное А N(15.2) О  

Таблица 4.17

Расчет суммы налога, подлежащей уплате (доплате)/возврату (РасчНалПУ)

Наименование элемента Сокращенное наименование (код) элемента Признак типа элемента Формат элемента Признак обязательности элемента Дополнительная информация
Сумма налога, исчисленная к уплате Исчисл А N(13) О  
Сумма налога, удержанная у источника выплат Удерж А N(13) О  
Сумма налога, удержанная у источника выплаты по ставке, предусмотренной абзацем третьим пункта 1 или абзацем третьим пункта 3.1 статьи 224 Налогового кодекса Российской Федерации СумУдержИст224 А N(13) О  
Сумма налога, удержанная с доходов в виде материальной выгоды СумУдержМат А N(13) О  
Сумма торгового сбора, уплаченная в налоговом периоде, подлежащая зачету ТСУплПерЗач А N(13) О  
Сумма фиксированных авансовых платежей, уплаченная налогоплательщиком, или сумма налога на прибыль организаций, подлежащие зачету СумФиксАван А N(13) О  
Сумма налога, уплаченная в иностранных государствах, подлежащая зачету в Российской Федерации УплИнПодлЗач А N(13) О  
Сумма налога, уплаченная в связи с применением патентной системы налогообложения, подлежащая зачету УплПатентЗач А N(13) О  
Сумма налога, подлежащая уплате (доплате) в бюджет ПодлУпл А N(13) О  
Сумма налога, подлежащая возврату из бюджета ПодлВозв А N(13) О  
Сумма налога, возвращенная (зачтенная) в связи с применением вычета в упрощенном порядке СумВозвУпр А N(13) О  

Таблица 4.18

Доходы от источников в Российской Федерации (Приложение 1) (ДоходИстРФ)

Наименование элемента Сокращенное наименование (код) элемента Признак типа элемента Формат элемента Признак обязательности элемента Дополнительная информация
Код вида дохода ВидДоход А T(=2) ОК Принимает значения в соответствии с приложением N 3 к Порядку заполнения
Налоговая ставка Ставка А N(2) НУ Элемент присутствует и обязателен только при <ВидДоход> = 25
Код по ОКТМО ОКТМО А T(=8) | T(=11) НК Типовой элемент <ОКТМОТип>.
Принимает значение в соответствии с Общероссийским классификатором территорий муниципальных образований
Сумма дохода Доход А N(15.2) О  
Сумма налога удержанная НалУдерж А N(13) О  
Сведения об источнике выплаты дохода - организации | ИстЮЛ С   О Типовой элемент <ИстЮЛ>.
Состав элемента представлен в таблице 4.56
Сведения об источнике выплаты дохода - физическом лице/Сведения об источнике выплаты дохода, не имеющем представительства на территории Российской Федерации/Сведения об ином источнике выплаты дохода ИстФЛИн С   О Типовой элемент <ИстФЛИн>.
Состав элемента представлен в таблице 4.57

Таблица 4.19

Доходы от источников за пределами Российской Федерации (Приложение 2) (ДоходИстИно)

Наименование элемента Сокращенное наименование (код) элемента Признак типа элемента Формат элемента Признак обязательности элемента Дополнительная информация
Расчет сумм доходов и налога РасчДохНалИно С   ОМ Состав элемента представлен в таблице 4.20

Таблица 4.20

Расчет сумм доходов и налога (РасчДохНалИно)

Наименование элемента Сокращенное наименование (код) элемента Признак типа элемента Формат элемента Признак обязательности элемента Дополнительная информация
Код страны источника выплаты ОКСМИст А T(=3) ОК Типовой элемент <ОКСМТип>.
Принимает значение в соответствии с Общероссийским классификатором стран мира
Код страны зачисления выплаты ОКСМЗач А T(=3) ОК Типовой элемент <ОКСМТип>.
Принимает значение в соответствии с Общероссийским классификатором стран мира
Наименование источника выплаты дохода НаимИстДох А T(1-1000) О  
Код валюты КодВалют А T(=3) ОК Типовой элемент <ОКВТип>.
Принимает значение в соответствии с Общероссийским классификатором валют
Код вида дохода ВидДоход А T(=2) ОК Принимает значения в соответствии с приложением N 3 к Порядку заполнения
Номер контролируемой иностранной компании НомерКИК А T(=8) Н  
Дата получения дохода ДатаДох А T(=10) О Типовой элемент <ДатаТип>.
Дата в формате ДД.ММ.ГГГГ
Налоговая ставка Ставка А N(2) НУ Элемент присутствует и обязателен только при <ВидДоход> = 25
Курс иностранной валюты, установленный Банком России КурсВалютДох А N(14.4) О  
Сумма дохода, полученного в иностранной валюте ДоходИноВал А N(14.2) О  
Сумма дохода, полученного в иностранной валюте, в пересчете в рубли ДоходИноРуб А N(14.2) О  
Сумма дохода, освобождаемого от налогообложения ДоходОсв А N(14.2) Н  
Код вида освобождения от налогообложения КодВидОсв А T(=1) НК Принимает значение:
1 - в соответствии с пунктом 60 статьи 217 Кодекса |
2 - в соответствии с пунктом 60.1 статьи 217 Кодекса |
3 - в соответствии с пунктом 66 статьи 217 Кодекса |
4 - в соответствии с пунктом 60.2 статьи 217 Кодекса
Применяемый порядок определения прибыли (убытка) контролируемой иностранной компании ПорядПрибКИК А T(=1) НК Принимает значение:
1 - по данным финансовой отчетности контролируемой иностранной компании |
2 - по правилам, установленным для российских организаций
Дата уплаты налога ДатаУплНал А T(=10) Н Типовой элемент <ДатаТип>.
Дата в формате ДД.ММ.ГГГГ
Курс иностранной валюты, установленный Банком России на дату уплаты налога КурсВалютНал А N(14.4) Н  
Сумма налога, уплаченная в иностранном государстве в иностранной валюте НалУплИноВал А N(14.2) Н  
Сумма налога, уплаченная в иностранном государстве, в пересчете в рубли НалУплИноРуб А N(14.2) Н  
Сумма налога, исчисленная в отношении прибыли контролируемой иностранной компании в соответствии с законодательством Российской Федерации (в том числе налога на доходы, удержанного у источника выплаты дохода) НалИсчКИК А N(12) Н  
Расчетная сумма налога, исчисленная в Российской Федерации по соответствующей ставке НалЗачРФОбщ А N(12) Н  
Расчетная сумма налога, подлежащая зачету (уменьшению) в Российской Федерации НалогЗачРФОбщ А N(12) Н  

Таблица 4.21

Доходы, полученные от предпринимательской, адвокатской деятельности и частной практики, а также расчет профессиональных налоговых вычетов, установленных пунктами 2, 3 статьи 221 Налогового кодекса Российской Федерации, и авансовых платежей, исчисляемых в соответствии с пунктом 7 статьи 227 Налогового кодекса Российской Федерации (Приложение 3) (ДоходПредпр)

Наименование элемента Сокращенное наименование (код) элемента Признак типа элемента Формат элемента Признак обязательности элемента Дополнительная информация
Итоговая общая сумма дохода ДоходИт А N(14.2) О  
Итоговая сумма профессионального налогового вычета ВычПрофИт А N(14.2) О  
Итоговая сумма фактически уплаченных авансовых платежей по налогу (справочно) УплФактАвИт А N(12) Н  
Показатели, используемые для расчета налоговой базы и суммы налога по виду деятельности РасчВидДеят С   ОМ Состав элемента представлен в таблице 4.22
Информация, указываемая главой крестьянского (фермерского) хозяйства СведКФХ С   Н Состав элемента представлен в таблице 4.23
Информация о самостоятельной корректировке налоговой базы в соответствии с положениями пункта 6 статьи 105.3 Налогового кодекса Российской Федерации НБКор105.3 С   Н Состав элемента представлен в таблице 4.24
Расчет профессиональных налоговых вычетов ПрофНалВыч С   НМ Состав элемента представлен в таблице 4.25
Расчет авансовых платежей, исчисляемых в соответствии с пунктом 7 статьи 227 Налогового кодекса Российской Федерации РасчАвансПлат С   Н Состав элемента представлен в таблице 4.26

Таблица 4.22

Показатели, используемые для расчета налоговой базы и суммы налога по виду деятельности (РасчВидДеят)

Наименование элемента Сокращенное наименование (код) элемента Признак типа элемента Формат элемента Признак обязательности элемента Дополнительная информация
Код вида деятельности ВидДеят А T(=2) ОК Принимает значения в соответствии с приложением N 4 к Порядку заполнения
Сумма дохода Доход А N(14.2) О  
Сумма фактически произведенных расходов, учитываемых в составе профессионального налогового вычета РасхФакт А N(14.2) Н  
Сумма фактически произведенных расходов, учитываемых в составе профессионального налогового вычета, в том числе сумма материальных расходов РасхФМат А N(14.2) Н  
Сумма фактически произведенных расходов, учитываемых в составе профессионального налогового вычета, в том числе сумма амортизационных начислений РасхФАмНач А N(14.2) Н  
Сумма фактически произведенных расходов, учитываемых в составе профессионального налогового вычета, в том числе сумма расходов на выплаты и вознаграждения в пользу физических лиц РасхФОплТруд А N(14.2) Н  
Сумма фактически произведенных расходов, учитываемых в составе профессионального налогового вычета, в том числе сумма прочих расходов РасхФПроч А N(14.2) Н  

Таблица 4.23

Информация, указываемая главой крестьянского (фермерского) хозяйства (СведКФХ)

Наименование элемента Сокращенное наименование (код) элемента Признак типа элемента Формат элемента Признак обязательности элемента Дополнительная информация
Год регистрации крестьянского (фермерского) хозяйства ГодРегКФХ А   О Типовой элемент <xs:gYear>.
Год в формате ГГГГ

Таблица 4.24

Информация о самостоятельной корректировке налоговой базы в соответствии с положениями пункта 6 статьи 105.3 Налогового кодекса Российской Федерации (НБКор105.3)

Наименование элемента Сокращенное наименование (код) элемента Признак типа элемента Формат элемента Признак обязательности элемента Дополнительная информация
Сумма самостоятельно скорректированной налоговой базы НБКорСам А N(14.2) Н  
Сумма самостоятельно скорректированного налога НалКорСам А N(12) Н  

Таблица 4.25

Расчет профессиональных налоговых вычетов (ПрофНалВыч)

Наименование элемента Сокращенное наименование (код) элемента Признак типа элемента Формат элемента Признак обязательности элемента Дополнительная информация
Код источника дохода ИстДоход А T(=1) ОК Принимает значение:
1 - в Российской Федерации |
2 - за пределами Российской Федерации
Сумма фактически произведенных и документально подтвержденных расходов по договорам гражданско-правового характера РасхФактДогГПХ А N(14.2) Н  
Сумма фактически произведенных и документально подтвержденных расходов по авторским вознаграждениям, вознаграждениям за создание, исполнение или иное использование произведений науки, литературы и искусства, за создание иных результатов интеллектуальной деятельности, вознаграждениям патентообладателям изобретений, полезных моделей и промышленных образцов (авторские вознаграждения) РасхФактАвтВозн А N(14.2) Н  
Сумма расходов по авторским вознаграждениям, вознаграждениям за создание, исполнение или иное использование произведений науки, литературы и искусства, за создание иных результатов интеллектуальной деятельности, вознаграждениям патентообладателям изобретений, полезных моделей и промышленных образцов (авторские вознаграждения) в пределах установленного норматива РасхНормАвтВозн А N(14.2) Н  
Расчет общей суммы расходов, принимаемых к вычету ОбщРасхВыч А N(14.2) О  

Таблица 4.26

Расчет авансовых платежей, исчисляемых в соответствии с пунктом 7 статьи 227 Налогового кодекса Российской Федерации (РасчАвансПлат)

Наименование элемента Сокращенное наименование (код) элемента Признак типа элемента Формат элемента Признак обязательности элемента Дополнительная информация
Сумма полученных доходов от предпринимательской, адвокатской деятельности и частной практики нарастающим итогом СумПолДох С   О Типовой элемент <СвСумРасчПр3>.
Состав элемента представлен в таблице 4.55
Сумма профессиональных налоговых вычетов, учитываемых при исчислении авансовых платежей СумПрофВыч С   Н Типовой элемент <СвСумРасчПр3>.
Состав элемента представлен в таблице 4.55
Сумма стандартных налоговых вычетов, учитываемых при исчислении авансовых платежей СумСтандВыч С   Н Типовой элемент <СвСумРасчПр3>.
Состав элемента представлен в таблице 4.55
Налоговая база для исчисления авансового платежа по налогу НалБазаИсч С   О Типовой элемент <СвСумРасчПр3>.
Состав элемента представлен в таблице 4.55
Сумма исчисленного авансового платежа по налогу СумИсчАванс С   О Типовой элемент <СвСумРасчПр3>.
Состав элемента представлен в таблице 4.55

Таблица 4.27

Расчет суммы доходов, не подлежащих налогообложению (Приложение 4) (ДоходОсвПрев)

Наименование элемента Сокращенное наименование (код) элемента Признак типа элемента Формат элемента Признак обязательности элемента Дополнительная информация
Сумма единовременной материальной помощи, полученной от всех работодателей при рождении (усыновлении (удочерении) ребенка, не подлежащая налогообложению МатПомРожд А N(9.2) Н  
Стоимость подарков, полученных от всех организаций или индивидуальных предпринимателей, не подлежащая налогообложению СтоимПодар А N(6.2) Н  
Стоимость призов в денежной и натуральной формах, полученных на всех конкурсах и соревнованиях, проводимых в соответствии с решениями Правительства Российской Федерации, законодательных (представительных) органов государственной власти или представительных органов местного самоуправления, не подлежащая налогообложению СтоимПриз А N(6.2) Н  
Сумма материальной помощи, оказываемой работодателями своим работникам, а также бывшим своим работникам, уволившимся в связи с выходом на пенсию по инвалидности или по возрасту, не подлежащая налогообложению МатПомРаб А N(6.2) Н  
Сумма возмещения (оплаты) работодателями своим работникам, их супругам, родителям, детям (в том числе усыновленным), подопечным (в возрасте до 18 лет), бывшим своим работникам (пенсионерам по возрасту), а также инвалидам стоимости приобретенных ими (для них) лекарственных препаратов для медицинского применения, назначенных им лечащим врачом, не подлежащие налогообложению ВозмМед А N(6.2) Н  
Стоимость выигрышей и призов, полученных во всех проводимых конкурсах, играх и других мероприятиях в целях рекламы товаров (работ, услуг), не подлежащая налогообложению ПризРекл А N(6.2) Н  
Сумма материальной помощи, оказываемой инвалидам общественными организациями инвалидов, не подлежащая налогообложению МатПомИнв А N(6.2) Н  
Стоимость выигрышей, полученных участниками азартных игр и участниками лотерей, не подлежащая налогообложению ВыигрЛотер А N(6.2) Н  
Сумма материальной помощи, оказываемой организацией, осуществляющей образовательную деятельность по основным профессиональным образовательным программам, студентам (курсантам), аспирантам, адъюнктам, ординаторам и ассистентам-стажерам МатПомОбр А N(6.2) Н  
Сумма взносов, уплаченных всеми работодателями в соответствии с Федеральным законом "О дополнительных страховых взносах на накопительную пенсию и государственной поддержке формирования пенсионных накоплений", не подлежащие налогообложению ДопСВПенс А N(7.2) Н  
Иные доходы, не подлежащие налогообложению ДоходИн А N(12.2) Н  
Общая сумма доходов, не подлежащих налогообложению ДохНеНалОбщ А N(12.2) О  

Таблица 4.28

Расчет стандартных и социальных налоговых вычетов, а также инвестиционных налоговых вычетов, установленных статьей 219.1 Налогового кодекса Российской Федерации (Приложение 5) (ВычСтандСоц)

Наименование элемента Сокращенное наименование (код) элемента Признак типа элемента Формат элемента Признак обязательности элемента Дополнительная информация
Общая сумма стандартных и социальных налоговых вычетов, заявляемых по Декларации ВычСтандСоц А N(14.2) О  
Расчет стандартных налоговых вычетов РасчВычСтанд С   О Состав элемента представлен в таблице 4.29
Расчет социальных налоговых вычетов, в отношении которых не применяется ограничение, установленное пунктом 2 статьи 219 Налогового кодекса Российской Федерации РасчВычСоцБез219.2 С   Н Состав элемента представлен в таблице 4.30
Расчет социальных налоговых вычетов, в отношении которых применяется ограничение, установленное пунктом 2 статьи 219 Налогового кодекса Российской Федерации РасчВычСоц219.2 С   Н Состав элемента представлен в таблице 4.31
Расчет инвестиционных налоговых вычетов РасчИнвВыч С   Н Состав элемента представлен в таблице 4.32

Таблица 4.29

Расчет стандартных налоговых вычетов (РасчВычСтанд)

Наименование элемента Сокращенное наименование (код) элемента Признак типа элемента Формат элемента Признак обязательности элемента Дополнительная информация
Сумма стандартного налогового вычета в соответствии с подпунктом 1 пункта 1 статьи 218 Налогового кодекса Российской Федерации ВычСт218.1.1 А N(8.2) Н  
Сумма стандартного налогового вычета в соответствии с подпунктом 2 пункта 1 статьи 218 Налогового кодекса Российской Федерации ВычСт218.1.2 А N(8.2) Н  
Сумма стандартного налогового вычета на ребенка родителю, супругу (супруге) родителя, усыновителю, опекуну, попечителю, приемному родителю, супругу (супруге) приемного родителя ВычСтРеб А N(8.2) Н  
Сумма стандартного налогового вычета на ребенка единственному родителю (приемному родителю), усыновителю, опекуну, попечителю, а также одному из родителей (приемных родителей) при отказе другого родителя (приемного родителя) от получения налогового вычета ВычСтРебЕд А N(8.2) Н  
Сумма стандартного налогового вычета родителю, супругу (супруге) родителя, усыновителю, опекуну, попечителю, приемному родителю, супругу (супруге) приемного родителя на ребенка-инвалида в возрасте до 18 лет, на учащегося очной формы обучения, аспиранта, ординатора, интерна, студента в возрасте до 24 лет, являющегося инвалидом I или II группы ВычСтРебИнв А N(8.2) Н  
Сумма стандартного налогового вычета единственному родителю (приемному родителю), усыновителю, опекуну, попечителю, а также одному из родителей (приемных родителей) при отказе другого родителя (приемного родителя) от получения налогового вычета на ребенка-инвалида в возрасте до 18 лет, на учащегося очной формы обучения, аспиранта, ординатора, интерна, студента в возрасте до 24 лет, являющегося инвалидом I или II группы ВычСтРебИнвЕд А N(8.2) Н  
Общая сумма стандартных налоговых вычетов, предоставленных в течение отчетного налогового периода налоговыми агентами ОбщВычСтандПер А N(8.2) Н  
Общая сумма стандартных налоговых вычетов, заявляемых по налоговой декларации по налогу на доходы физических лиц (форма 3-НДФЛ) (далее - Декларация) ОбщВычСтандДекл А N(8.2) О  

Таблица 4.30

Расчет социальных налоговых вычетов, в отношении которых не применяется ограничение, установленное пунктом 2 статьи 219 Налогового кодекса Российской Федерации (РасчВычСоцБез219.2)

Наименование элемента Сокращенное наименование (код) элемента Признак типа элемента Формат элемента Признак обязательности элемента Дополнительная информация
Сумма доходов, перечисляемых в виде пожертвований СумБлагЦел А N(14.2) Н  
Сумма, уплаченная за обучение детей в возрасте до 24 лет, подопечных в возрасте до 18 лет, бывших подопечных в возрасте до 24 лет по очной форме обучения СумОбуч А N(14.2) Н  
Сумма расходов по дорогостоящим видам лечения СумЛечен А N(14.2) Н  
Общая сумма социальных налоговых вычетов, в отношении которых не применяется ограничение, установленное пунктом 2 статьи 219 Налогового кодекса Российской Федерации ИтогВычСоциал А N(14.2) О  

Таблица 4.31

Расчет социальных налоговых вычетов, в отношении которых применяется ограничение, установленное пунктом 2 статьи 219 Налогового кодекса Российской Федерации (РасчВычСоц219.2)

Наименование элемента Сокращенное наименование (код) элемента Признак типа элемента Формат элемента Признак обязательности элемента Дополнительная информация
Сумма, уплаченная за свое обучение, за обучение брата (сестры) в возрасте до 24 лет по очной форме обучения СумОбуч А N(14.2) Н  
Сумма, уплаченная за медицинские услуги (за исключением расходов по дорогостоящим видам лечения) СумМедУсл А N(14.2) Н  
Сумма, уплаченная за лекарственные препараты для медицинского применения СумЛекПреп А N(14.2) Н  
Сумма страховых взносов, уплаченных по договорам добровольного личного страхования, а также по договорам добровольного страхования своих супруга (супруги), родителей, детей (в том числе усыновленных) в возрасте до 18 лет (до 24 лет, если дети (в том числе усыновленные) являются обучающимися по очной форме обучения в организациях, осуществляющих образовательную деятельность), подопечных в возрасте до 18 лет, а также бывших подопечных после прекращения опеки или попечительства в возрасте до 24 лет, являющихся обучающимися по очной форме обучения в организациях, осуществляющих образовательную деятельность СумЛичСтрах А N(14.2) Н  
Сумма пенсионных и страховых взносов, уплаченных по договору (договорам) негосударственного пенсионного обеспечения, добровольного пенсионного страхования и добровольного страхования жизни, дополнительных страховых взносов на накопительную пенсию СумПенсСтрах А N(14.2) Н  
Сумма, уплаченная за прохождение независимой оценки своей квалификации на соответствие требованиям к квалификации в организациях, осуществляющих такую деятельность в соответствии с законодательством Российской Федерации СумОценКвалиф А N(14.2) Н  
Сумма, уплаченная за физкультурно-оздоровительные услуги СумФиз А N(14.2) Н  
Общая сумма социальных налоговых вычетов, в отношении которых применяется ограничение, установленное пунктом 2 статьи 219 Налогового кодекса Российской Федерации ОбщСумРасх А N(14.2) Н  
Общая сумма социальных налоговых вычетов, предоставленных в течение отчетного налогового периода налоговыми агентами ОбщСНВОтчПерНА А N(14.2) Н  
Общая сумма социальных налоговых вычетов, заявляемых по Декларации ОбщВычСоциал А N(14.2) О  

Таблица 4.32

Расчет инвестиционных налоговых вычетов (РасчИнвВыч)

Наименование элемента Сокращенное наименование (код) элемента Признак типа элемента Формат элемента Признак обязательности элемента Дополнительная информация
Сумма инвестиционного налогового вычета, предусмотренного подпунктом 2 пункта 1 статьи 219.1 Налогового кодекса Российской Федерации СумИнвВыч219 А N(14.2) О  
Сумма предоставленного в предшествующих налоговых периодах инвестиционного налогового вычета, предусмотренного подпунктом 2 пункта 1 статьи 219.1 Налогового кодекса Российской Федерации, подлежащая восстановлению ИнвВычПредВосст А N(14.2) О  
Сумма инвестиционного налогового вычета, предоставленного в упрощенном порядке ИнвВычУпр А N(14.2) О  

Таблица 4.33

Расчет имущественных налоговых вычетов по доходам от продажи имущества и имущественных прав, а также налоговых вычетов, установленных абзацем вторым подпункта 2 пункта 2 статьи 220 Налогового кодекса Российской Федерации (Приложение 6) (ИмущНалВычПр)

Наименование элемента Сокращенное наименование (код) элемента Признак типа элемента Формат элемента Признак обязательности элемента Дополнительная информация
Общая сумма имущественных налоговых вычетов и расходов, принимаемых к вычету ОбщИмущВыч А N(14.2) О  
Расчет имущественных налоговых вычетов по доходам от продажи жилых домов, квартир, комнат, включая приватизированные жилые помещения, дач, садовых домиков, земельных участков, а также доли (долей) в указанном имуществе ВычДохНедвЖил С   Н Состав элемента представлен в таблице 4.34
Расчет имущественных налоговых вычетов по доходам от продажи иного недвижимого имущества (за исключением указанного в пункте 1) ВычПродНедвИн С   Н Типовой элемент <СвСумПр6>.
Состав элемента представлен в таблице 4.54
Расчет имущественных налоговых вычетов по доходам от продажи иного имущества ВычПродИмущИн С   Н Типовой элемент <СвСумПр6>.
Состав элемента представлен в таблице 4.54
Расчет имущественных налоговых вычетов по доходам от изъятия имущества для государственных или муниципальных нужд ВычИзъятИмущГМН С   Н Состав элемента представлен в таблице 4.35
Расчет имущественных налоговых вычетов по доходам от продажи имущества (имущественных прав), полученных при ликвидации иностранной организации, а также по доходам от реализации имущественных прав (в том числе долей, паев), приобретенных у контролируемой иностранной компании ВычЛиквИОиКИК С   Н Состав элемента представлен в таблице 4.36
Расчет фактически произведенных и документально подтвержденных расходов, принимаемых к вычету при продаже доли (ее части) в уставном капитале общества, а также при выходе из состава участников общества РасхВычПродУК С   Н Состав элемента представлен в таблице 4.37
Расчет фактически произведенных и документально подтвержденных расходов, принимаемых к вычету при передаче средств (имущества) участнику общества в случае ликвидации общества РасхВычПрдСр С   Н Состав элемента представлен в таблице 4.38
Расчет фактически произведенных и документально подтвержденных расходов, принимаемых к вычету при уменьшении номинальной стоимости доли в уставном капитале общества РасхВычУмСтУК С   Н Состав элемента представлен в таблице 4.39
Расчет фактически произведенных и документально подтвержденных расходов, принимаемых к вычету при уступке прав требования по договору участия в долевом строительстве (по договору инвестирования долевого строительства или по другому договору, связанному с долевым строительством) РасхВычУстПрав С   Н Состав элемента представлен в таблице 4.40

Таблица 4.34

Расчет имущественных налоговых вычетов по доходам от продажи жилых домов, квартир, комнат, включая приватизированные жилые помещения, дач, садовых домиков, земельных участков, а также доли (долей) в указанном имуществе (ВычДохНедвЖил)

Наименование элемента Сокращенное наименование (код) элемента Признак типа элемента Формат элемента Признак обязательности элемента Дополнительная информация
Сумма имущественного налогового вычета по доходам от продажи имущества (за исключением доли (долей) в указанном имуществе) ВычПродИмущ А N(9.2) Н  
Сумма фактически произведенных и документально подтвержденных расходов, связанных с приобретением имущества (за исключением доли (долей) в указанном имуществе) РасхПриобИмущ А N(14.2) Н  
Сумма имущественного налогового вычета по доходам от продажи доли (долей) имущества ВычПродИмущДол А N(9.2) Н  
Сумма фактически произведенных и документально подтвержденных расходов, связанных с приобретением доли (долей) имущества РасхПриобИмущДол А N(14.2) Н  

Таблица 4.35

Расчет имущественных налоговых вычетов по доходам от изъятия имущества для государственных или муниципальных нужд (ВычИзъятИмущГМН)

Наименование элемента Сокращенное наименование (код) элемента Признак типа элемента Формат элемента Признак обязательности элемента Дополнительная информация
Сумма имущественного налогового вычета по доходам от изъятия имущества ВычДохИзъятИмущ А N(14.2) О  

Таблица 4.36

Расчет имущественных налоговых вычетов по доходам от продажи имущества (имущественных прав), полученных при ликвидации иностранной организации, а также по доходам от реализации имущественных прав (в том числе долей, паев), приобретенных у контролируемой иностранной компании (ВычЛиквИОиКИК)

Наименование элемента Сокращенное наименование (код) элемента Признак типа элемента Формат элемента Признак обязательности элемента Дополнительная информация
Сумма имущественного налогового вычета по доходам от продажи имущества (имущественных прав), полученных при ликвидации иностранной организации ВычДохЛиквИО А N(14.2) Н  
Сумма имущественного налогового вычета по доходам от реализации имущественных прав (в том числе долей, паев), приобретенных у контролируемой иностранной компании ВычДохПравКИК А N(14.2) Н  

Таблица 4.37

Расчет фактически произведенных и документально подтвержденных расходов, принимаемых к вычету при продаже доли (ее части) в уставном капитале общества, а также при выходе из состава участников общества (РасхВычПродУК)

Наименование элемента Сокращенное наименование (код) элемента Признак типа элемента Формат элемента Признак обязательности элемента Дополнительная информация
Сумма фактически произведенных и документально подтвержденных расходов, принимаемых к вычету при продаже доли (ее части) в уставном капитале общества, а также при выходе из состава участников общества ВычПдтвРасхПродУК А N(14.2) О  

Таблица 4.38

Расчет фактически произведенных и документально подтвержденных расходов, принимаемых к вычету при передаче средств (имущества) участнику общества в случае ликвидации общества (РасхВычПрдСр)

Наименование элемента Сокращенное наименование (код) элемента Признак типа элемента Формат элемента Признак обязательности элемента Дополнительная информация
Сумма фактически произведенных и документально подтвержденных расходов, принимаемых к вычету при передаче средств (имущества) участнику в случае ликвидации общества ВычПдтвРасхПрдСр А N(14.2) О  

Таблица 4.39

Расчет фактически произведенных и документально подтвержденных расходов, принимаемых к вычету при уменьшении номинальной стоимости доли в уставном капитале общества (РасхВычУмСтУК)

Наименование элемента Сокращенное наименование (код) элемента Признак типа элемента Формат элемента Признак обязательности элемента Дополнительная информация
Сумма фактически произведенных и документально подтвержденных расходов, принимаемых к вычету при уменьшении номинальной стоимости доли в уставном капитале общества ВычПдтвРасхУмСтУК А N(14.2) О  

Таблица 4.40

Расчет фактически произведенных и документально подтвержденных расходов, принимаемых к вычету при уступке прав требования по договору участия в долевом строительстве (по договору инвестирования долевого строительства или по другому договору, связанному с долевым строительством) (РасхВычУстПрав)

Наименование элемента Сокращенное наименование (код) элемента Признак типа элемента Формат элемента Признак обязательности элемента Дополнительная информация
Сумма фактически произведенных и документально подтвержденных расходов, принимаемых к вычету при уступке прав требования ВычПдтвРасхУстПрав А N(14.2) О  

Таблица 4.41

Расчет имущественных налоговых вычетов по расходам на новое строительство либо приобретение объектов недвижимого имущества (Приложение 7) (ИмущНалВычНов)

Наименование элемента Сокращенное наименование (код) элемента Признак типа элемента Формат элемента Признак обязательности элемента Дополнительная информация
Расчет имущественного налогового вычета РасчИмущВыч С   О Состав элемента представлен в таблице 4.42

Таблица 4.42

Расчет имущественного налогового вычета (РасчИмущВыч)

Наименование элемента Сокращенное наименование (код) элемента Признак типа элемента Формат элемента Признак обязательности элемента Дополнительная информация
Сумма имущественного налогового вычета по расходам на новое строительство или приобретение объекта, принятая к учету при определении налоговой базы за предыдущие налоговые периоды ВычНовЗачПред А N(10.2) Н  
Сумма имущественного налогового вычета по уплаченным процентам по займам (кредитам), принятая к учету при определении налоговой базы за предыдущие налоговые периоды ВычПроцЗачПред А N(10.2) Н  
Сумма имущественного налогового вычета (без учета процентов по займам (кредитам), предоставленного в отчетном налоговом периоде налоговым(и) агентом(ами) на основании уведомления, выданного налоговым органом ВычНАУвед А N(10.2) Н  
Сумма имущественного налогового вычета (без учета процентов по займам (кредитам), предоставленного в упрощенном порядке ВычНАУпр А N(10.2) Н  
Сумма имущественного налогового вычета по уплаченным процентам по займам (кредитам), предоставленного в отчетном налоговом периоде налоговым(и) агентом(ами) на основании уведомления, выданного налоговым органом ПроцНАУвед А N(10.2) Н  
Сумма имущественного налогового вычета по уплаченным процентам по займам (кредитам), предоставленного в упрощенном порядке ПроцНАУпр А N(10.2) Н  
Размер налоговой базы для целей применения имущественных налоговых вычетов НалБаз13БезВыч А N(14.2) Н  
Сумма документально подтвержденных расходов на новое строительство или приобретение объекта, принимаемых для целей имущественного налогового вычета за отчетный налоговый период, на основании Декларации РасхНовВычНД А N(10.2) Н  
Сумма документально подтвержденных расходов по уплате процентов по займам (кредитам), принимаемых для целей имущественного налогового вычета за отчетный налоговый период, на основании Декларации ПроцВычНД А N(10.2) Н  
Остаток имущественного налогового вычета (без учета процентов по займам (кредитам), переходящий на следующий налоговый период ОстИВБезПроц А N(10.2) О  
Остаток имущественного налогового вычета по уплате процентов по займам (кредитам), переходящий на следующий налоговый период ОстИВУплПроц А N(10.2) О  
Сведения об объекте и произведенных расходах СвОбъектРасх С   ОМ Состав элемента представлен в таблице 4.43

Таблица 4.43

Сведения об объекте и произведенных расходах (СвОбъектРасх)

Наименование элемента Сокращенное наименование (код) элемента Признак типа элемента Формат элемента Признак обязательности элемента Дополнительная информация
Код наименования объекта КодНаимОб А T(=1) ОК Принимает значения в соответствии с приложением N 5 к Порядку заполнения
Код признака налогоплательщика ПризнакНП А T(=2) ОК Принимает значения в соответствии с приложением N 6 к Порядку заполнения
Дата акта о передаче квартиры, комнаты или доли (долей) в них ДатаАкт А T(=10) Н Типовой элемент <ДатаТип>.
Дата в формате ДД.ММ.ГГГГ
Дата регистрации права собственности на жилой дом, квартиру, комнату или долю (доли) в них ДатаРегЖил А T(=10) Н Типовой элемент <ДатаТип>.
Дата в формате ДД.ММ.ГГГГ
Дата регистрации права собственности на земельный участок ДатаРегЗем А T(=10) Н Типовой элемент <ДатаТип>.
Дата в формате ДД.ММ.ГГГГ
Доля (доли) в праве собственности ДолСобств А T(3-13) Н Типовой элемент <ПростДроб13>.
Простая дробь в формате (от 1 до 6 знаков)/(от 1 до 6 знаков), ведущие нули в числителе и знаменателе недопустимы
Сумма фактически произведенных расходов на новое строительство или приобретение объекта (без учета процентов по займам (кредитам), но не более предельного размера имущественного налогового вычета СумРасхФакт А N(10.2) Н  
Сумма фактически уплаченных процентов по займам (кредитам), но не более предельного размера имущественного налогового вычета СумФактУплПроц А N(10.2) Н  
Сведения об объекте СведОбъект С   О Состав элемента представлен в таблице 4.44

Таблица 4.44

Сведения об объекте (СведОбъект)

Наименование элемента Сокращенное наименование (код) элемента Признак типа элемента Формат элемента Признак обязательности элемента Дополнительная информация
Способ приобретения жилого дома СпособПриобр А T(=1) НКУ Принимает значение:
1 - новое строительство |
2 - приобретение
Элемент присутствует и обязателен только при <КодНаимОб> = 1 | 7 (из таблицы 4.43)
Код номера объекта КодНомерОб А T(=1) ОК Принимает значение:
1 - кадастровый номер |
2 - номер отсутствует
Номер объекта НомерОб А T(1-100) НУ Элемент обязателен при <КодНомерОб> = 1 и отсутствует при <КодНомерОб> = 2
Сведения о местонахождении объекта СведМНОб А T(1-512) НУ Элемент может присутствовать при <КодНомерОб> = 1 и обязателен при <КодНомерОб> = 2

Таблица 4.45

Расчет расходов и вычетов по операциям с ценными бумагами и производными финансовыми инструментами (ПФИ), а также по операциям, осуществленным в рамках инвестиционного товарищества (Приложение 8) (ДохОперЦБ)

Наименование элемента Сокращенное наименование (код) элемента Признак типа элемента Формат элемента Признак обязательности элемента Дополнительная информация
Код вида операции ВидОпер А T(=2) ОК Принимает значения в соответствии с приложением N 7 к Порядку заполнения, а именно - от 01 до 30
Сумма дохода, полученного по совокупности совершенных операций ДохСовОпер А N(14.2) О  
Сумма расходов, связанных с приобретением, реализацией, хранением и погашением ценных бумаг и производных финансовых инструментов (ПФИ), а также по сделкам РЕПО, объектом которых являются ценные бумаги, по операциям займа ценными бумагами, по операциям, осуществленным в рамках инвестиционного товарищества РасхРеалЦБ А N(14.2) Н  
Сумма расходов, принимаемых в уменьшение доходов по совокупности совершенных операций РасхУмДохОпер А N(14.2) Н  
Признак учета убытков ПризУчетУбыт А T(=1) ОК Принимает значение:
0 - убыток не учитывается |
1 - убыток учитывается
Сумма инвестиционного налогового вычета, предусмотренного подпунктом 1 пункта 1 статьи 219.1 Налогового кодекса Российской Федерации, принимаемая к вычету по совокупности совершенных операций ИнвВыч219.1Опер А N(14.2) Н  
Сумма инвестиционного налогового вычета, предусмотренного подпунктом 3 пункта 1 статьи 219.1 Налогового кодекса Российской Федерации, принимаемая к вычету по совокупности совершенных операций ИнвВыч219.30пер А N(14.2) Н  
Учет убытков УчетУбыт С   НМУ Состав элемента представлен в таблице 4.46.
Элемент обязателен и присутствует только при <ПризУчетУбыт>= 1.
Признак множественности М принимает значение 3

Таблица 4.46

Учет убытков (УчетУбыт)

Наименование элемента Сокращенное наименование (код) элемента Признак типа элемента Формат элемента Признак обязательности элемента Дополнительная информация
Код вида операции, по которой принимается убыток ВидОперУбыт А T(=2) ОК Принимает значения в соответствии с приложением N 7 к Порядку заполнения, а именно - от 01 до 36
Сумма убытка, принимаемая в уменьшение доходов по совокупности совершенных операций УбытУмДохОпер А N(14.2) О  

Таблица 4.47

Расчет дохода от продажи объектов недвижимого имущества (Расчет к Приложению 1) (ДохПродОНИ)

Наименование элемента Сокращенное наименование (код) элемента Признак типа элемента Формат элемента Признак обязательности элемента Дополнительная информация
Кадастровый номер отчужденного объекта недвижимого имущества НомКадОтчуждОНИ А T(1-100) О  
Кадастровая стоимость объекта недвижимого имущества, определенная в соответствии с пунктом 2 статьи 214.10 Налогового кодекса Российской Федерации КадСтоимГодРег А N(15.2) О  
Сумма дохода от продажи объекта недвижимого имущества, исходя из цены договора ДохПродЦенаДог А N(15.2) О  
Кадастровая стоимость, указанная в строке 020, с учетом коэффициента, установленного пунктом 2 статьи 214.10 Налогового кодекса Российской Федерации КадСтоимКоэф А N(15.2) О  
Сумма дохода от продажи объекта недвижимого имущества в целях налогообложения налогом на доходы физических лиц ДохПродНалОбл А N(15.2) О  

Таблица 4.48

Расчет социальных налоговых вычетов, установленных подпунктами 4 и 5 пункта 1 статьи 219 Налогового кодекса Российской Федерации, а также инвестиционного налогового вычета, предусмотренного подпунктом 2 пункта 1 статьи 219.1 Кодекса (Расчет к Приложению 5) (ВычСоцИнв219)

Наименование элемента Сокращенное наименование (код) элемента Признак типа элемента Формат элемента Признак обязательности элемента Дополнительная информация
Расчет сумм пенсионных взносов по договору (договорам) негосударственного пенсионного обеспечения, страховых взносов по договору (договорам) добровольного пенсионного страхования, добровольного страхования жизни и дополнительных страховых взносов на накопительную пенсию, принимаемых к вычету РасчПенсВзнос С   Н Состав элемента представлен в таблице 4.49

Таблица 4.49

Расчет сумм пенсионных взносов по договору (договорам) негосударственного пенсионного обеспечения, страховых взносов по договору (договорам) добровольного пенсионного страхования, добровольного страхования жизни и дополнительных страховых взносов на накопительную пенсию, принимаемых к вычету (РасчПенсВзнос)

Наименование элемента Сокращенное наименование (код) элемента Признак типа элемента Формат элемента Признак обязательности элемента Дополнительная информация
Общая сумма взносов, принимаемая к вычету ОбщВзносВыч А N(14.2) О  
Расчет суммы пенсионных взносов по договору (договорам) негосударственного пенсионного обеспечения, страховых взносов по договору (договорам) добровольного пенсионного страхования, добровольного страхования жизни, принимаемых к вычету РасчПСВВыч С   НМ Состав элемента представлен в таблице 4.50
Расчет суммы дополнительных страховых взносов на накопительную пенсию, принимаемых к вычету РасчДопСВВыч С   Н Состав элемента представлен в таблице 4.52
Расчет суммы денежных средств, внесенных на индивидуальный инвестиционный счет, принимаемых к вычету РасчСумИнвВыч С   НМ Состав элемента представлен в таблице 4.53

Таблица 4.50

Расчет суммы пенсионных взносов по договору (договорам) негосударственного пенсионного обеспечения, страховых взносов по договору (договорам) добровольного пенсионного страхования, добровольного страхования жизни, принимаемых к вычету (РасчПСВВыч)

Наименование элемента Сокращенное наименование (код) элемента Признак типа элемента Формат элемента Признак обязательности элемента Дополнительная информация
Общая сумма взносов, уплаченных в налоговом периоде и принимаемых к вычету СумВзносУпл А N(14.2) О  
Сведения о договоре негосударственного пенсионного обеспечения, договоре добровольного пенсионного страхования, договоре добровольного страхования жизни СведДогНПО С   О Состав элемента представлен в таблице 4.51

Таблица 4.51

Сведения о договоре негосударственного пенсионного обеспечения, договоре добровольного пенсионного страхования, договоре добровольного страхования жизни (СведДогНПО)

Наименование элемента Сокращенное наименование (код) элемента Признак типа элемента Формат элемента Признак обязательности элемента Дополнительная информация
Код вида договора ВидДоговор А T(=1) ОК Принимает значение:
1 - договор негосударственного пенсионного обеспечения |
2 - договор добровольного пенсионного страхования |
3 - договор добровольного страхования жизни
Дата договора негосударственного пенсионного обеспечения, добровольного пенсионного страхования или добровольного страхования жизни ДатаДогНПО А T(=10) О Типовой элемент <ДатаТип>.
Дата в формате ДД.ММ.ГГГГ
Номер договора НомДогНПО А T(1-40) О  
Сведения о негосударственном пенсионном фонде или страховой организации СведИст С   О Типовой элемент <ИстЮЛ>.
Состав элемента представлен в таблице 4.56

Таблица 4.52

Расчет суммы дополнительных страховых взносов на накопительную пенсию, принимаемых к вычету (РасчДопСВВыч)

Наименование элемента Сокращенное наименование (код) элемента Признак типа элемента Формат элемента Признак обязательности элемента Дополнительная информация
Общая сумма взносов, уплаченных в налоговом периоде и принимаемых к вычету СумВзносУпл А N(14.2) О  

Таблица 4.53

Расчет суммы денежных средств, внесенных на индивидуальный инвестиционный счет, принимаемых к вычету (РасчСумИнвВыч)

Наименование элемента Сокращенное наименование (код) элемента Признак типа элемента Формат элемента Признак обязательности элемента Дополнительная информация
ИНН профессионального участника рынка ценных бумаг ИННЮЛ А T(=10) О Типовой элемент <ИННЮЛТип>
КПП профессионального участника рынка ценных бумаг КПП А T(=9) О Типовой элемент <КППТип>
Полное наименование профессионального участника рынка ценных бумаг НаимУч А T(1-1000) О  
Дата договора на ведение индивидуального инвестиционного счета ДатаДог А T(=10) О Типовой элемент <ДатаТип>.
Дата в формате ДД.ММ.ГГГГ
Номер договора на ведение индивидуального инвестиционного счета НомДог А T(1-20) О  
Дата открытия индивидуального инвестиционного счета ДатаОткр А T(=10) О Типовой элемент <ДатаТип>.
Дата в формате ДД.ММ.ГГГГ
Общая сумма денежных средств, внесенных на индивидуальный инвестиционный счет, принимаемых к вычету ОбщСумВыч А N(14.2) О  
Признак предоставления вычета в упрощенном порядке ПрВыч А T(=1) ОК Принимает значение:
0 - в иных случаях |
1 - инвестиционный налоговый вычет, предусмотренный подпунктом 2 пункта 1 статьи 219.1 Кодекса, предоставлен в порядке, установленном статьей 221.1 Кодекса

Таблица 4.54

Сведения по сумме в Приложении 6 (СвСумПр6)

Наименование элемента Сокращенное наименование (код) элемента Признак типа элемента Формат элемента Признак обязательности элемента Дополнительная информация
Сумма имущественного налогового вычета по доходам от продажи имущества ВычДохПродИмущ А N(8.2) Н  
Сумма фактически произведенных и документально подтвержденных расходов, связанных с приобретением имущества РасхПриобрИмущ А N(14.2) Н  

Таблица 4.55

Сведения по суммам (налоговым базам) к Приложению 3 (СвСумРасчПр3)

Наименование элемента Сокращенное наименование (код) элемента Признак типа элемента Формат элемента Признак обязательности элемента Дополнительная информация
За первый квартал ЗаКв А N(12) НУ Элемент является обязательным при отсутствии элементов <ЗаПг> и <За9м>
За полугодие ЗаПг А N(12) НУ Элемент является обязательным при отсутствии элементов <ЗаКв> и <За9м>
За девять месяцев За9м А N(12) НУ Элемент является обязательным при отсутствии элементов <ЗаКв> и <ЗаПг>

Таблица 4.56

Сведения об организации (ИстЮЛ)

Наименование элемента Сокращенное наименование (код) элемента Признак типа элемента Формат элемента Признак обязательности элемента Дополнительная информация
Наименование Наим А T(1-1000) О  
ИНН организации ИННЮЛ А T(=10) О Типовой элемент <ИННЮЛТип>
КПП КПП А T(=9) О Типовой элемент <КППТип>

Таблица 4.57

Сведения о физическом лице/Сведения об источнике, не имеющем представительства на территории Российской Федерации/Сведения об ином источнике выплаты (ИстФЛИн)

Наименование элемента Сокращенное наименование (код) элемента Признак типа элемента Формат элемента Признак обязательности элемента Дополнительная информация
Фамилия, имя, отчество физического лица/Наименование источника, не имеющего представительства на территории Российской Федерации/Иной источник ФИОИн А T(1-255) О  
ИНН физического лица ИННФЛ А T(=12) Н Типовой элемент <ИННФЛТип>

Таблица 4.58

Сведения о документе, удостоверяющем личность (УдЛичнФЛТип)

Наименование элемента Сокращенное наименование (код) элемента Признак типа элемента Формат элемента Признак обязательности элемента Дополнительная информация
Код вида документа КодВидДок А T(=2) ОК Типовой элемент <СПДУЛТип>.
Принимает значения в соответствии с приложением N 2 к Порядку заполнения
Серия и номер СерНомДок А T(1-25) О  

Таблица 4.59

Фамилия, имя, отчество (ФИОТип)

Наименование элемента Сокращенное наименование (код) элемента Признак типа элемента Формат элемента Признак обязательности элемента Дополнительная информация
Фамилия Фамилия А T(1-60) О  
Имя Имя А T(1-60) О  
Отчество Отчество А T(1-60) Н