Приказ Минздравсоцразвития РФ от 13.12.2011 N 1536Н

"Об утверждении Административного регламента по предоставлению Пенсионным фондом Российской Федерации государственной услуги по приему от застрахованных лиц заявлений о выборе инвестиционного портфеля (управляющей компании), о переходе в негосударственный пенсионный фонд или о переходе в Пенсионный фонд Российской Федерации из негосударственного пенсионного фонда для передачи им средств пенсионных накоплений"
Редакция от 13.12.2011 — Документ утратил силу, см. «Приказ Минтруда РФ от 03.08.2016 N 419Н»
Показать изменения

Зарегистрировано в Минюсте РФ 2 апреля 2012 г. N 23678


МИНИСТЕРСТВО ЗДРАВООХРАНЕНИЯ И СОЦИАЛЬНОГО РАЗВИТИЯ РОССИЙСКОЙ ФЕДЕРАЦИИ

ПРИКАЗ
от 13 декабря 2011 г. N 1536н

ОБ УТВЕРЖДЕНИИ АДМИНИСТРАТИВНОГО РЕГЛАМЕНТА ПО ПРЕДОСТАВЛЕНИЮ ПЕНСИОННЫМ ФОНДОМ РОССИЙСКОЙ ФЕДЕРАЦИИ ГОСУДАРСТВЕННОЙ УСЛУГИ ПО ПРИЕМУ ОТ ЗАСТРАХОВАННЫХ ЛИЦ ЗАЯВЛЕНИЙ О ВЫБОРЕ ИНВЕСТИЦИОННОГО ПОРТФЕЛЯ (УПРАВЛЯЮЩЕЙ КОМПАНИИ), О ПЕРЕХОДЕ В НЕГОСУДАРСТВЕННЫЙ ПЕНСИОННЫЙ ФОНД ИЛИ О ПЕРЕХОДЕ В ПЕНСИОННЫЙ ФОНД РОССИЙСКОЙ ФЕДЕРАЦИИ ИЗ НЕГОСУДАРСТВЕННОГО ПЕНСИОННОГО ФОНДА ДЛЯ ПЕРЕДАЧИ ИМ СРЕДСТВ ПЕНСИОННЫХ НАКОПЛЕНИЙ

В соответствии с Федеральным законом от 24 июля 2002 г. N 111-ФЗ "Об инвестировании средств для финансирования накопительной части трудовой пенсии в Российской Федерации" (Собрание законодательства Российской Федерации, 2002, N 30, ст. 3028; 2003, N 1, ст. 13; N 46, ст. 4431; 2004, N 31, ст. 3217; 2005, N 1, ст. 9; N 19, ст. 1755; 2006, N 6, ст. 636; 2008, N 18, ст. 1942; N 30, ст. 3616; 2009, N 29, ст. 3619; N 52, ст. 6454; 2010, N 31, ст. 4196; 2011, N 29, ст. 4291), Федеральным законом от 7 мая 1998 г. N 75-ФЗ "О негосударственных пенсионных фондах" (Собрание законодательства Российской Федерации, 1998, N 19, ст. 2071; 2001, N 7, ст. 623; 2002, N 12, ст. 1093; 2003, N 2, ст. 166; 2004, N 49, ст. 4854; 2005, N 19, ст. 1755; 2006, N 43, ст. 4412; 2007, N 50, ст. 6247; 2008, N 18, ст. 1942; N 30, ст. 3616; 2009, N 29, ст. 3619; N 48, ст. 5731; N 52, ст. 6450, 6454; 2010, N 17, ст. 1988; N 31, ст. 4196; 2011, N 29, ст. 4291), постановлением Правительства Российской Федерации от 16 мая 2011 г. N 373 "О разработке и утверждении административных регламентов исполнения государственных функций и административных регламентов предоставления государственных услуг" (Собрание законодательства Российской Федерации, 2011, N 22, ст. 3169; 2011, N 35, ст. 5092) приказываю:

1. Утвердить прилагаемый Административный регламент по предоставлению Пенсионным фондом Российской Федерации государственной услуги по приему от застрахованных лиц заявлений о выборе инвестиционного портфеля (управляющей компании), о переходе в негосударственный пенсионный фонд или о переходе в Пенсионный фонд Российской Федерации из негосударственного пенсионного фонда для передачи им средств пенсионных накоплений.

2. Настоящий приказ применять с даты признания утратившим силу постановления Правительства Российской Федерации от 6 февраля 2004 г. N 60 "Об утверждении форм типового договора об обязательном пенсионном страховании между негосударственным пенсионным фондом и застрахованным лицом, форм заявлений застрахованного лица о переходе в негосударственный пенсионный фонд и о переходе в Пенсионный фонд Российской Федерации" (Собрание законодательства Российской Федерации, 2004, N 7, ст. 530; 2006, N 28, ст. 3078; 2010, N 12, ст. 1340; N 41, ст. 5243).

Министр
Т.А.ГОЛИКОВА

УТВЕРЖДЕН
приказом Министерства
здравоохранения и социального
развития Российской Федерации
от 13 декабря 2011 г. N 1536н

АДМИНИСТРАТИВНЫЙ РЕГЛАМЕНТ
ПО ПРЕДОСТАВЛЕНИЮ ПЕНСИОННЫМ ФОНДОМ РОССИЙСКОЙ ФЕДЕРАЦИИ ГОСУДАРСТВЕННОЙ УСЛУГИ ПО ПРИЕМУ ОТ ЗАСТРАХОВАННЫХ ЛИЦ ЗАЯВЛЕНИЙ О ВЫБОРЕ ИНВЕСТИЦИОННОГО ПОРТФЕЛЯ (УПРАВЛЯЮЩЕЙ КОМПАНИИ), О ПЕРЕХОДЕ В НЕГОСУДАРСТВЕННЫЙ ПЕНСИОННЫЙ ФОНД ИЛИ О ПЕРЕХОДЕ В ПЕНСИОННЫЙ ФОНД РОССИЙСКОЙ ФЕДЕРАЦИИ ИЗ НЕГОСУДАРСТВЕННОГО ПЕНСИОННОГО ФОНДА ДЛЯ ПЕРЕДАЧИ ИМ СРЕДСТВ ПЕНСИОННЫХ НАКОПЛЕНИЙ

I. Общие положения

Предмет регулирования регламента

1. Административный регламент по предоставлению Пенсионным фондом Российской Федерации государственной услуги по приему от застрахованных лиц заявлений о выборе инвестиционного портфеля (управляющей компании), о переходе в негосударственный пенсионный фонд или о переходе в Пенсионный фонд Российской Федерации из негосударственного пенсионного фонда для передачи им средств пенсионных накоплений (далее соответственно - ПФР, заявление, государственная услуга, Административный регламент) разработан в целях повышения эффективности и качества предоставления государственной услуги.

Круг заявителей

2. Лицами, которым предоставляется государственная услуга, являются граждане Российской Федерации, а также проживающие на территории Российской Федерации иностранные граждане и лица без гражданства, на которых распространяется обязательное пенсионное страхование и за которых уплачиваются (уплачивались) страховые взносы на финансирование накопительной части трудовой пенсии (далее - заявители, застрахованные лица).

Требования к порядку информирования о предоставлении государственной услуги

3. Информация о правилах предоставления государственной услуги доводится до сведения застрахованных лиц следующими способами:

путем размещения на информационных стендах в территориальных органах ПФР и органах (организациях), с которыми ПФР заключены соглашения о взаимном удостоверении подписей (далее - Организация);

должностными лицами ПФР, должностными лицами территориальных органов ПФР при личном обращении, с использованием средств телефонной и факсимильной связи, а также посредством ответов на письменные обращения застрахованных лиц, в том числе по электронной почте;

посредством размещения в информационно-телекоммуникационной сети Интернет (далее - сеть Интернет) на официальном сайте ПФР www.pfrf.ru;

посредством размещения в сети Интернет в федеральной государственной информационной системе "Единый портал государственных и муниципальных услуг (функций)" (далее - Единый портал государственных и муниципальных услуг) www.gosuslugi.ru.

4. Письменные обращения могут подаваться по месту нахождения ПФР: г. Москва, ул. Шаболовка, д. 4, контактные телефоны: (495) 959-80-11, (495) 982-46-93, факс: 982-06-63.

Почтовый адрес для направления письменных обращений: ул. Шаболовка, д. 4, ГСП-1, Москва, 119991, Пенсионный фонд Российской Федерации.

График (режим) работы ПФР:

Понедельник - четверг 09.00 - 18.00
Пятница 09.00 - 16.45
Суббота, воскресенье выходной день

Обеденное время - с 13.00 до 13.45

5. Информация об отделениях ПФР с указанием почтовых адресов, адресов официальных сайтов в сети Интернет, контактных телефонов (согласно приложению N 1 к Административному регламенту), режима работы, графика приема представлена в информационно-телекоммуникационной сети Интернет на Едином портале государственных и муниципальных услуг, на официальном сайте ПФР, на информационных стендах в территориальных органах ПФР, а также может быть получена по контактному телефону или при личном обращении от должностного лица ПФР или должностного лица территориального органа ПФР.

6. График приема получателей государственной услуги должностными лицами территориальных органов ПФР:

Понедельник - четверг 09.00 - 17.00
Пятница 09.00 - 16.00
Суббота, воскресенье выходной день

Обеденное время - с 13.00 до 13.45.

7. Информирование по вопросам предоставления государственной услуги в устной форме осуществляется в соответствии с графиком приема территориального органа ПФР.

При информировании в устной форме должностное лицо территориального органа ПФР в начале разговора должно представиться, назвав свою фамилию, имя, отчество, должность, наименование структурного подразделения, а также по желанию обратившегося лица сообщить способы получения информации по вопросам предоставления государственной услуги, график приема и адрес территориального органа ПФР (при необходимости - маршрут проезда), требования к письменному запросу.

Разговор по телефону не должен продолжаться более 10 минут.

8. Бланки заявлений могут быть получены застрахованными лицами в любом территориальном органе ПФР, а также в Организации.

Бланки заявлений и образцы их заполнения размещаются на официальном сайте ПФР в сети Интернет.

Территориальные органы ПФР, а также Организации не вправе взимать с застрахованных лиц плату за предоставление им бланков заявлений.

9. Информация о процедуре предоставления государственной услуги предоставляется бесплатно.

II. Стандарт предоставления государственной услуги

Наименование государственной услуги

10. Наименование государственной услуги - государственная услуга по приему от застрахованных лиц заявлений о выборе инвестиционного портфеля (управляющей компании), о переходе в негосударственный пенсионный фонд или о переходе в Пенсионный фонд Российской Федерации из негосударственного пенсионного фонда для передачи им средств пенсионных накоплений.

Наименование органа государственного внебюджетного фонда, предоставляющего государственную услугу

11. Государственную услугу предоставляют:

ПФР - в части координации работы территориальных органов ПФР по приему от застрахованных лиц заявлений, связанных с реализацией прав при формировании накопительной части трудовой пенсии, а также в части направления указаний о необходимости проведения отделением ПФР плановых проверок;

территориальные органы ПФР (отделения ПФР, управления (отделы) ПФР) - в части взаимодействия с заявителями (осуществление консультирования застрахованных лиц, прием и обработка их заявлений, оставление заявлений без рассмотрения), а также в части личного приема застрахованных лиц, а также при проведении плановых проверок;

Организация - в части взаимодействия с заявителями (осуществление консультирования застрахованных лиц, прием от застрахованных лиц заявлений, их обработка и направление в территориальные органы ПФР в электронной форме).

Запрещается требовать от заявителя осуществления действий, в том числе согласований, необходимых для получения государственной услуги и связанных с обращением в иные государственные органы и организации, за исключением получения услуг, включенных в перечень услуг, которые являются необходимыми и обязательными для предоставления государственных услуг, утвержденный постановлением Правительства Российской Федерации от 6 мая 2011 г. N 352 (Собрание законодательства Российской Федерации, 2011, N 20, ст. 2829).

Описание результата предоставления государственной услуги

12. Результатом предоставления государственной услуги при обращении застрахованного лица в территориальный орган ПФР с целью подачи заявления является регистрация заявления в журнале регистрации заявлений. При личном обращении застрахованного лица в территориальный орган ПФР по его просьбе выдается расписка в получении заявления.

13. Результатом предоставления государственной услуги при обращении застрахованного лица в Организацию с целью подачи заявления является регистрация заявления в журнале регистрации заявлений Организации. По просьбе застрахованного лица ему выдается расписка в получении заявления.

Срок предоставления государственной услуги

14. Государственная услуга предоставляется в течение одного рабочего дня и включает в себя следующие процедуры:

а) получение заявления и его проверка на предмет полноты и правильности заполнения в соответствии с инструкцией по заполнению заявления (не должна превышать 10 минут);

б) регистрация должностным лицом территориального органа ПФР факта приема заявления застрахованного лица в журнале регистрации заявлений (электронном журнале) (не должна превышать 5 минут);

в) выдача застрахованному лицу по его требованию расписки ПФР о получении заявления (не должна превышать 5 минут).

Перечень нормативных правовых актов, регулирующих отношения, возникающие в связи с предоставлением государственной услуги

15. Предоставление государственной услуги осуществляется в соответствии с:

Федеральным законом от 1 апреля 1996 г. N 27-ФЗ "Об индивидуальном (персонифицированном) учете в системе обязательного пенсионного страхования" (Собрание законодательства Российской Федерации, 1996, N 14, ст. 1401; 2001, N 44, ст. 4149; 2003, N 1, ст. 13; 2005, N 19, ст. 1755; 2007, N 30, ст. 3754; 2008, N 18, ст. 1942; N 30, ст. 3616; 2009, N 30, ст. 3739; N 52, ст. 6454; 2010, N 31, ст. 4196; N 49, ст. 6409; N 50, ст. 6597; 2011, N 29, ст. 4291);

Федеральным законом от 7 мая 1998 г. N 75-ФЗ "О негосударственных пенсионных фондах" (далее - Федеральный закон "О негосударственных пенсионных фондах") (Собрание законодательства Российской Федерации, 1998, N 19, ст. 2071; 2001, N 7, ст. 623; 2002, N 12, ст. 1093; 2003, N 2, ст. 166; 2004, N 49, ст. 4854; 2005, N 19, ст. 1755; 2006, N 43, ст. 4412; 2007, N 50, ст. 6247; 2008, N 18, ст. 1942; N 30, ст. 3616; 2009, N 29, ст. 3619; N 48, ст. 5731; N 52, ст. 6450, 6454; 2010, N 17, ст. 1988; N 31, ст. 4196; 2011, N 29, ст. 4291);

Федеральным законом от 15 декабря 2001 г. N 167-ФЗ "Об обязательном пенсионном страховании в Российской Федерации" (Собрание законодательства Российской Федерации, 2001, N 51, ст. 4832; 2002, N 22, ст. 2026; 2003, N 1, ст. 2, 13; N 52, ст. 5037; 2004, N 27, ст. 2711; N 30, ст. 3088; N 49, ст. 4854, 4856; 2005, N 1, ст. 9; N 29, ст. 3096; N 45, ст. 4585; 2006, N 6, ст. 636; N 31, ст. 3436; N 32, ст. 3585; 2007, N 7, ст. 933; N 30, ст. 3754; 2008, N 18, ст. 1942; N 29, ст. 3417; N 30, ст. 3602, 3616; 2009, N 1, ст. 12; N 29, ст. 3622; N 30, ст. 3739; N 52, ст. 6454; 2010, N 31, ст. 4196; N 40, ст. 4969; N 42, ст. 5294; N 50, ст. 6597; 2011, N 1, ст. 40, 44; N 23, ст. 3258; N 27, ст. 3880; N 29, ст. 4291);

Федеральным законом от 24 июля 2002 г. N 111-ФЗ "Об инвестировании средств для финансирования накопительной части трудовой пенсии в Российской Федерации" (далее - Федеральный закон "Об инвестировании средств для финансирования накопительной части трудовой пенсии в Российской Федерации") (Собрание законодательства Российской Федерации, 2002, N 30, ст. 3028; 2003, N 1, ст. 13; N 46, ст. 4431; 2004, N 31, ст. 3217; 2005, N 1, ст. 9; N 19, ст. 1755; 2006, N 6, ст. 636; 2008, N 18, ст. 1942; N 30, ст. 3616; 2009, N 29, ст. 3619; N 52, ст. 6454; 2010, N 31, ст. 4196; N 29, ст. 4291);

Федеральным законом от 30 апреля 2008 г. N 56-ФЗ "О дополнительных страховых взносах на накопительную часть трудовой пенсии и государственной поддержке формирования пенсионных накоплений" (Собрание законодательства Российской Федерации, 2008, N 18, ст. 1943; 2010, N 31, ст. 4196; 2011, N 29, ст. 4291);

Федеральным законом от 27 июля 2006 г. N 152-ФЗ "О персональных данных" (Собрание законодательства Российской Федерации, 2006, N 31, ст. 3451; 2009, N 48, ст. 5716; N 52, ст. 6439; 2010, N 27, ст. 3407; N 31, ст. 4173, 4196; N 49, ст. 6409; N 52, ст. 6974; 2011, N 23, ст. 3263; N 31, ст. 4701);

постановлением Верховного Совета Российской Федерации от 27 декабря 1991 г. N 2122-1 "Вопросы Пенсионного фонда Российской Федерации (России)" (Ведомости Совета народных депутатов РСФСР и Верховного Совета РСФСР, 1992, N 5, ст. 180; Ведомости съезда народных депутатов Российской Федерации и Верховного Совета Российской Федерации, 1992, N 24, ст. 1287; 1993, N 8, ст. 293; Собрание законодательства Российской Федерации, 1997, N 19, ст. 2188; 2000, N 2, ст. 159; N 32, ст. 3341);

постановлением Правительства Российской Федерации от 17 ноября 2007 г. N 781 "Об утверждении Положения об обеспечении безопасности персональных данных при их обработке в информационных системах персональных данных" (Собрание законодательства Российской Федерации, 2007, N 48, ст. 6001);

приказом Министерства финансов Российской Федерации от 21 августа 2003 г. N 79н "Об утверждении типовой формы соглашения о взаимном удостоверении подписей" (зарегистрирован Министерством юстиции Российской Федерации 27 августа 2003 г. N 5011) с изменениями, внесенными приказами Министерства финансов Российской Федерации от 12 мая 2004 г. N 44н (зарегистрирован Министерством юстиции Российской Федерации 2 июня 2004 г. N 5813), от 26 августа 2005 г. N 108н (зарегистрирован Министерством юстиции Российской Федерации 16 ноября 2005 г. N 7177), от 16 сентября 2008 г. N 96н (зарегистрирован Министерством юстиции Российской Федерации 24 сентября 2008 г. N 12321), от 31 декабря 2008 г. N 157н (зарегистрирован Министерством юстиции Российской Федерации 10 апреля 2009 г. N 13742);

приказом Министерства финансов Российской Федерации от 22 августа 2005 г. N 107н "Об утверждении стандартов раскрытия информации об инвестировании средств пенсионных накоплений" (зарегистрирован Министерством юстиции Российской Федерации 12 октября 2005 г. N 7067) с изменениями, внесенными приказами Министерства финансов Российской Федерации от 8 декабря 2006 г. N 167н (зарегистрирован Министерством юстиции Российской Федерации 21 февраля 2007 г. N 8996), от 30 мая 2007 г. N 49н (зарегистрирован Министерством юстиции Российской Федерации 27 июня 2007 г. N 9718);

приказом Министерства финансов Российской Федерации от 30 августа 2005 г. N 109н "Об утверждении порядка доведения до сведения застрахованных лиц формы заявления о выборе инвестиционного портфеля (управляющей компании) и инструкции по ее заполнению" (зарегистрирован Министерством юстиции Российской Федерации 11 октября 2005 г. N 7065);

приказом Министерства здравоохранения и социального развития Российской Федерации от 14 декабря 2009 г. N 987н "Об утверждении Инструкции о порядке ведения индивидуального (персонифицированного) учета сведений о застрахованных лицах" (зарегистрирован Министерством юстиции Российской Федерации 16 февраля 2010 г. N 16440) с изменениями, внесенными приказом Министерства здравоохранения и социального развития Российской Федерации от 27 июля 2010 г. N 550н (зарегистрированном Министерством юстиции Российской Федерации 27 августа 2010 г. N 18270).

Исчерпывающий перечень документов, необходимых в соответствии с нормативными правовыми актами для предоставления государственной услуги, подлежащих предоставлению заявителем

16. Для получения государственной услуги застрахованное лицо предъявляет документ, удостоверяющий личность застрахованного лица, страховое свидетельство обязательного пенсионного страхования, а также представляет один из следующих видов заявлений:

а) о выборе инвестиционного портфеля (управляющей компании);

б) о переходе из ПФР в негосударственный пенсионный фонд, осуществляющий обязательное пенсионное страхование;

в) о переходе из одного негосударственного пенсионного фонда в другой негосударственный пенсионный фонд;

г) о переходе в ПФР из негосударственного пенсионного фонда, осуществляющего обязательное пенсионное страхование.

Исчерпывающий перечень документов, необходимых в соответствии с нормативными правовыми актами для предоставления государственной услуги, которые находятся в распоряжении государственных органов, органов местного самоуправления и иных организаций

17. Для предоставления государственной услуги не требуется документов, которые находятся в распоряжении органа, предоставляющего государственную услугу, иных государственных органов, органов местного самоуправления и иных организаций.

18. От заявителя запрещается требовать:

представления документов и информации или осуществления действий, предоставление или осуществление которых не предусмотрено нормативными правовыми актами, регулирующими отношения, возникающие в связи с предоставлением государственной услуги;

представления документов и информации, которые находятся в распоряжении органов, предоставляющих государственную услугу, иных государственных органов, органов местного самоуправления и организаций, в соответствии с нормативными правовыми актами Российской Федерации, нормативными правовыми актами субъектов Российской Федерации и муниципальными правовыми актами.

Исчерпывающий перечень оснований для отказа в приеме документов, необходимых для предоставления государственной услуги

19. Отказ в приеме заявления не допускается.

Исчерпывающий перечень оснований для приостановления или отказа в предоставлении государственной услуги

20. В случае подачи застрахованным лицом заявления о выборе инвестиционного портфеля (управляющей компании) с нарушением срока, установленного пунктом 4 статьи 32 Федерального закона "Об инвестировании средств для финансирования накопительной части трудовой пенсии в Российской Федерации" (заявление направляется в ПФР не позднее 31 декабря текущего года), указанное заявление в соответствии с пунктом 5 статьи 32 названного Федерального закона оставляется без рассмотрения.

В случае подачи застрахованным лицом заявления о переходе из ПФР в негосударственный пенсионный фонд, осуществляющий обязательное пенсионное страхование, с нарушением срока, установленного пунктом 4 статьи 36.7 Федерального закона "О негосударственных пенсионных фондах" (заявление направляется в ПФР не позднее 31 декабря текущего года), указанное заявление в соответствии с пунктом 5 статьи 36.7 Федерального закона "О негосударственных пенсионных фондах" оставляется без рассмотрения.

В случае подачи застрахованным лицом заявления о переходе в ПФР из негосударственного пенсионного фонда, осуществляющего обязательное пенсионное страхование, с нарушением срока, установленного пунктом 3 статьи 36.8 Федерального закона "О негосударственных пенсионных фондах" (заявление направляется в ПФР не позднее 31 декабря текущего года), указанное заявление в соответствии с пунктом 4 статьи 36.8 Федерального закона "О негосударственных пенсионных фондах" оставляется без рассмотрения.

В случае подачи застрахованным лицом заявления о переходе из одного негосударственного пенсионного фонда в другой негосударственный пенсионный фонд с нарушением срока, установленного пунктом 3 статьи 36.11 Федерального закона "О негосударственных пенсионных фондах" (заявление направляется в ПФР не позднее 31 декабря текущего года), указанное заявление в соответствии с пунктом 5 статьи 36.11 Федерального закона "О негосударственных пенсионных фондах" оставляется без рассмотрения.

Порядок, размер и основания взимания государственной пошлины или иной платы, взимаемой за предоставление государственной услуги

21. Предоставление государственной услуги осуществляется бесплатно.

Максимальный срок ожидания в очереди при подаче запроса о предоставлении государственной услуги

22. Прием заявлений от застрахованных лиц осуществляется в территориальных органах ПФР в порядке общей очереди, а при возможности - с помощью электронной системы управления очередью, при этом предельное время ожидания в очереди не должно превышать 30 минут.

Срок и порядок регистрации запроса заявителя о предоставлении государственной услуги

23. Запросом заявителя о предоставлении государственной услуги признается подача застрахованным лицом заявления, в том числе в форме электронного документа, с одновременным представлением документов, предусмотренных пунктом 16 Административного регламента.

Перед регистрацией заявления осуществляется его проверка (не должна превышать 10 минут) на предмет полноты и правильности заполнения в соответствии с инструкцией по заполнению заявления. В случае, если заявление заполнено с нарушениями требований, предъявляемых инструкцией по заполнению заявления, застрахованному лицу, лично подавшему заявление в территориальный орган ПФР:

разъясняются последствия подачи заявления, заполненного с нарушением требований инструкции;

предлагается внести в заявление изменения (при отсутствии в нем необходимой информации) или переоформить его;

разъясняется порядок заполнения заявления, предоставляется бланк заявления и инструкция по его заполнению.

При отказе застрахованного лица исправить допущенные в заявлении нарушения либо в случае, если заявление поступило в форме электронного документа, заявление принимается в том виде, в котором оно было подано застрахованным лицом.

Регистрация заявления должностным лицом территориального органа ПФР в журнале регистрации заявлений (в электронном журнале) не должна превышать 5 минут. По требованию заявителя ему выдается расписка территориального органа ПФР о получении заявления, при этом указанная процедура не должна занимать более 5 минут.

Требования к помещениям, в которых предоставляются государственные услуги

24. Помещения, в которых осуществляется прием застрахованных лиц, должны размещаться преимущественно на первом этаже зданий с предоставлением доступа в помещение инвалидов-колясочников. В зданиях высотою свыше двух этажей следует предусматривать лифты (на здание - не менее 1 лифта), которые должны иметь кабину размером не менее 1,1 x 1,5 м.

25. У центрального входа в здание территориального органа ПФ на информационном стенде размещается информация о наименовании территориального органа ПФР, адресе (местонахождении), режиме работы и графике приема.

26. Около здания территориального органа ПФР должны быть предусмотрены специальные места для парковки транспортных средств, в том числе для инвалидов.

27. Прием заявлений от застрахованных лиц и их регистрация осуществляется в специально выделенных для этих целей помещениях и залах обслуживания, включающих места ожидания, информирования и приема застрахованных лиц.

28. Должны быть созданы условия для обслуживания инвалидов: помещения должны быть оборудованы пандусами, специальными ограждениями и перилами; обеспечено беспрепятственное передвижение и разворот инвалидных колясок, размещение столов для инвалидов в стороне от входа с учетом беспрепятственного подъезда и поворота инвалидных колясок.

29. В помещениях территориальных органов ПФР для ожидания приема оборудуются места (помещения), имеющие стулья, столы (стойки) для возможности оформления документов, а также санитарно-технические помещения (санузел) с учетом доступа инвалидов-колясочников и гардероб (по возможности). Количество мест ожидания определяется исходя из фактической нагрузки и возможностей для их размещения в здании.

30. В помещении (зале обслуживания) должен быть установлен компьютер со справочно-правовыми системами и программными продуктами. Правила работы с ним, а также фамилия, имя, отчество, номер телефона, номер кабинета должностного лица территориального органа ПФР, отвечающего за работу компьютера, размещаются на информационном стенде, расположенном рядом с компьютером.

31. Помещения оборудуются:

противопожарной системой и средствами пожаротушения;

системой кондиционирования воздуха (при необходимости);

системой охраны и видеонаблюдения (по возможности);

электронной системой управления очередью (по возможности);

световым информационным табло (по возможности).

32. В помещениях территориальных органов ПФР организуются специальные помещения для приема застрахованных лиц, при этом часть помещения отделяется перегородками в виде окон (киосков). При отсутствии технической возможности установить перегородки в помещении оборудуются отдельные рабочие места для каждого ведущего прием должностного лица. Каждое рабочее место должностного лица должно быть оборудовано персональным компьютером с возможностью доступа к информационным базам данных, печатающим и сканирующим устройствам.

Окна (кабинеты) приема застрахованных лиц должны быть оснащены информационными табличками (вывесками) с указанием номера окна (кабинета).

Должностные лица территориального органа ПФР, осуществляющие прием застрахованных лиц, обеспечиваются личными нагрудными идентификационными карточками (бэйджами) и (или) настольными табличками.

33. На информационных стендах в помещениях территориальных органов ПФР, предназначенных для приема граждан, на официальном сайте ПФР, а также на информационных стендах Организаций размещаются следующие документы и информация:

а) извлечения из законодательных и иных нормативных правовых актов Российской Федерации, регулирующих деятельность по предоставлению государственной услуги;

б) извлечения из законодательных и иных нормативных правовых актов Российской Федерации о правах застрахованных лиц, связанных с формированием накопительной части трудовой пенсии, в том числе о видах выплат за счет средств пенсионных накоплений;

в) информация о результатах инвестирования средств пенсионных накоплений согласно приказу Министерства финансов Российской Федерации от 22 августа 2005 г. N 107н "Об утверждении стандартов раскрытия информации об инвестировании средств пенсионных накоплений";

г) текст Административного регламента (полная версия текста размещается на официальном сайте ПФР; извлечения из текста Административного регламента, включая формы документов, размещаются на информационных стендах);

д) график приема и порядок получения консультаций;

е) порядок обжалования решений, действий или бездействия должностных лиц, предоставляющих государственную услугу;

ж) перечень документов, необходимых для предоставления государственной услуги, и предъявляемые к этим документам требования;

з) образцы:

заявления о выборе инвестиционного портфеля (управляющей компании), форма которого утверждена приказом Министерства финансов Российской Федерации от 11 марта 2004 г. N 30н (зарегистрирован Министерством юстиции Российской Федерации 2 апреля 2004 г. N 5708);

заявления застрахованного лица о переходе из ПФР в негосударственный пенсионный фонд, осуществляющий обязательное пенсионное страхование, согласно приложению N 2 к Административному регламенту;

заявления застрахованного лица о переходе из одного негосударственного пенсионного фонда в другой негосударственный пенсионный фонд согласно приложению N 3 к Административному регламенту;

заявления застрахованного лица о переходе в ПФР из негосударственного пенсионного фонда, осуществляющего обязательное пенсионное страхование, форма которого утверждена приказом Министерства здравоохранения и социального развития Российской Федерации от 13 ноября 2009 г. N 897н (зарегистрирован Министерством юстиции Российской Федерации 11 декабря 2009 г. N 15545);

и) инструкция по заполнению заявления застрахованного лица о выборе инвестиционного портфеля (управляющей компании), утвержденная приказом Министерства финансов Российской Федерации 11 марта 2004 г. N 30н;

к) инструкция по заполнению формы заявления застрахованного лица о переходе из ПФР в негосударственный пенсионный фонд, осуществляющий обязательное пенсионное страхование, согласно приложению N 4 к Административному регламенту;

л) инструкция по заполнению заявления застрахованного лица о переходе из одного негосударственного пенсионного фонда в другой негосударственный пенсионный фонд согласно приложению N 5 к Административному регламенту;

м) инструкция по заполнению формы заявления застрахованного лица о переходе в ПФР из негосударственного пенсионного фонда, осуществляющего обязательное пенсионное страхование, утвержденная приказом Министерства здравоохранения и социального развития Российской Федерации от 13 ноября 2009 г. N 897н.

Показатели доступности и качества государственных услуг

34. Основным показателем качества и доступности государственной услуги является ее соответствие установленным требованиям и удовлетворенность застрахованных лиц предоставленными государственными услугами.

Оценка качества и доступности государственной услуги должна осуществляться по следующим показателям:

степень информированности застрахованных лиц о порядке предоставления государственной услуги (доступность информации о государственной услуге, возможность выбора способа получения информации);

возможность выбора застрахованными лицами форм предоставления государственной услуги (лично, посредством почтовой связи или с курьером, в форме электронного документа через Единый портал государственных и муниципальных услуг, а также посредством использования универсальной электронной карты);

доступность обращения за предоставлением государственной услуги, в том числе для лиц с ограниченными возможностями здоровья;

своевременность предоставления государственной услуги в соответствии со стандартом ее предоставления.

Иные требования, в том числе учитывающие особенности предоставления государственной услуги в многофункциональных центрах и особенности предоставления государственной услуги в электронной форме

35. Заявление может быть подано в форме электронного документа, порядок оформления которого определяется Правительством Российской Федерации и которое подается с использованием информационно-телекоммуникационных сетей общего пользования, в том числе сети Интернет, включая Единый портал государственных и муниципальных услуг.

Предоставление государственной услуги через многофункциональные центры не предусмотрено (не осуществляется).

III. Состав, последовательность и сроки выполнения административных процедур (действий), требования к порядку их выполнения, в том числе особенности выполнения административных процедур (действий) в электронной форме

Исчерпывающий перечень административных процедур

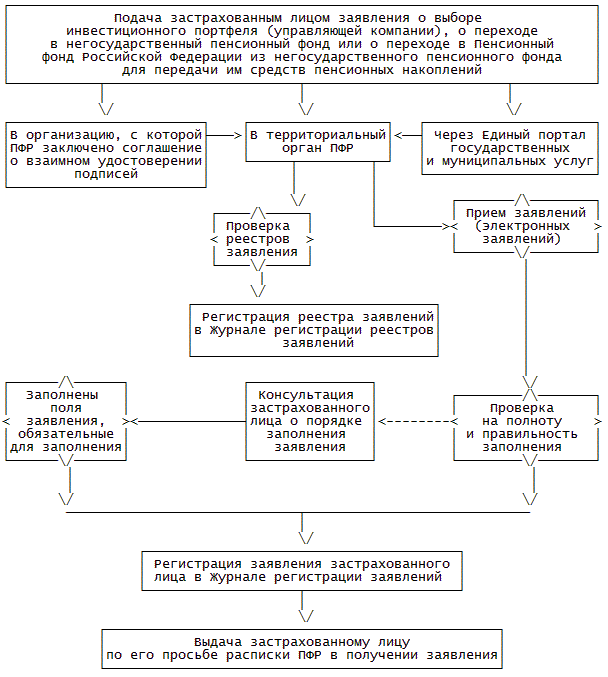
36. Предоставление государственной услуги по приему заявления от застрахованного лица, приему заявлений застрахованных лиц, сформированных в электронной форме, от Организаций (далее - реестр заявлений) включает в себя следующие административные процедуры (блок-схема - приложение N 6 к Административному регламенту):

а) получение заявления застрахованного лица, реестра заявлений, проведение их проверки;

б) регистрация заявления;

в) выдача застрахованному лицу по его требованию расписки ПФР в получении заявления.

Основания для начала административной процедуры

37. Основанием для начала осуществления административных действий по приему заявления застрахованного лица является личное обращение застрахованного лица в территориальный орган ПФР или поступление заявления застрахованного лица по почте, через курьера, а также получение заявлений, сформированных в электронной форме, от Организации.

Согласно положениям Федерального закона от 7 мая 1998 г. N 75-ФЗ "О негосударственных пенсионных фондах" и Федерального закона от 24 июля 2002 г. N 111-ФЗ "Об инвестировании средств для финансирования накопительной части трудовой пенсии в Российской Федерации" заявление направляется в ПФР не позднее 31 декабря текущего года.

Содержание каждого административного действия, входящего в состав административной процедуры

38. Осуществление административных процедур по приему заявления застрахованного лица при направлении его в территориальный орган ПФР лично застрахованным лицом по почте, через курьера состоит из следующих действий:

прием заявления застрахованного лица и его проверка на предмет правильности заполнения в соответствии с инструкцией по заполнению заявления (10 минут);

регистрация заявления застрахованного лица в журнале регистрации заявлений (5 минут);

выдача застрахованному лицу по его требованию расписки ПФР в получении заявления (5 минут).

39. Осуществление административных процедур по приему территориальным органом ПФР реестра заявлений состоит из следующих действий:

проверка реестра заявлений на отсутствие компьютерных вирусов и искаженной информации (3 минуты);

проверка на принадлежность Организации электронной цифровой подписи (2 минуты);

проверка реестров заявлений на соответствие установленным ПФР правилам подготовки документов индивидуального (персонифицированного) учета в электронной форме (форматам данных) для представления организацией, с которой ПФР заключено соглашение о взаимном удостоверении подписей, реестра заявлений в территориальный орган Пенсионного фонда Российской Федерации (10 минут);

регистрация заявлений в журнале регистрации реестров заявлений (5 минут).

При обнаружении в реестре заявлений вирусов и/или искаженной информации, несоответствия его форматам данных или в случае невозможности идентифицировать владельца электронной цифровой подписи реестр заявлений возвращается для исправления и повторного представления.

40. Прием реестра заявлений осуществляется:

на магнитных носителях с проставлением электронной цифровой подписи;

по каналам связи с проставлением электронной цифровой подписи и с использованием средств криптографической защиты информации.

Сведения о должностном лице, ответственном за выполнение каждого административного действия, входящего в состав административной процедуры

41. При приеме и обработке заявлений застрахованных лиц руководителями территориальных органов ПФР в установленном порядке назначаются работники территориального органа ПФР, ответственные за прием, регистрацию и перевод в электронную форму заявлений застрахованных лиц.

Критерии принятия решений

42. Основными критериями принятия решений при приеме заявлений застрахованных лиц являются соответствие представленных документов законодательству Российской Федерации и положениям настоящего Административного регламента.

Результат административной процедуры и порядок передачи результата

43. Результатом осуществления административных процедур по приему заявления застрахованного лица является регистрация указанного заявления в журнале регистрации заявлений с указанием даты и номера приема заявления и выдача по требованию застрахованного лица расписки ПФР в получении заявления.

44. При подаче застрахованным лицом заявления в форме электронного документа через Единый портал государственных и муниципальных услуг, а также при использовании универсальной электронной карты факт регистрации заявления застрахованного лица с указанием даты и номера приема заявления отражается в подразделе "Заявления".

При подаче застрахованным лицом заявления через Организацию работниками территориальных органов ПФР осуществляется проверка реестров заявлений и их регистрация в журнале регистрации реестров заявлений с указанием даты и номера приема заявления.

Способ фиксации результата выполнения административных процедур

45. Фиксация результата выполнения административных процедур осуществляется на бумажном носителе или в электронном виде, в случае если заявление подано застрахованным лицом в форме электронного документа через Единый портал государственных и муниципальных услуг, а также при использовании универсальной электронной карты.

IV. Формы контроля за исполнением Административного регламента

Порядок осуществления текущего контроля за соблюдением и исполнением ответственным должностным лицом положений Административного регламента и иных нормативных правовых актов, устанавливающих требования к предоставлению государственной услуги, а также принятием ими решений

46. Текущий контроль по соблюдению последовательности действий, определенных административными процедурами при предоставлении государственной услуги, и принятию обоснованных решений должностными лицами территориальных органов ПФР осуществляется их непосредственными руководителями, а также руководителями территориальных органов ПФР, курирующими работу отделов (групп) организации и учета процесса инвестирования, путем проведения проверок соблюдения и исполнения положений Административного регламента, иных нормативных правовых актов Российской Федерации.

Порядок и периодичность осуществления плановых и внеплановых проверок полноты и качества предоставления государственной услуги

47. Контроль за полнотой и качеством предоставления государственной услуги включает в себя проведение плановых и внеплановых проверок, направленных на выявление и устранение причин и условий, вследствие которых были нарушены права застрахованных лиц (далее - проверка), а также рассмотрение, принятие решений и подготовку ответов на обращения, содержащие жалобы на решения, действия (бездействия) должностных лиц территориальных органов ПФР.

48. Проверки осуществляются на основании приказов территориальных органов ПФР, а также указаний ПФР.

49. Плановые проверки проводятся не чаще чем один раз в три года.

50. Основанием для проведения внеплановой проверки являются поступившие в ПФР заявления застрахованных лиц, информация от органов государственной власти, органов местного самоуправления или из средств массовой информации о фактах нарушений прав застрахованных лиц.

Ответственность должностных лиц органа внебюджетного фонда за решения и действия (бездействие), принимаемые (осуществляемые) в ходе предоставления государственной услуги

51. Должностные лица территориальных органов ПФР, осуществляющие административные процедуры в ходе предоставления государственной услуги, несут персональную ответственность за соблюдение сроков и последовательности действий, определенных административными процедурами, в соответствии с их должностными инструкциями.

В случае выявления нарушений прав застрахованных лиц по результатам проведенных проверок в отношении виновных должностных лиц территориальных органов ПФР принимаются меры дисциплинарного взыскания в соответствии с законодательством Российской Федерации.

Положения, характеризующие требования к порядку и формам контроля за предоставлением государственной услуги

52. Контроль за деятельностью территориальных органов ПФР по исполнению Административного регламента организуют и осуществляют руководители ПФР, ревизионной комиссии ПФР, отделений ПФР, управлений ПФР в федеральных округах.

53. Осуществление контроля за деятельностью территориальных органов ПФР по исполнению Административного регламента со стороны застрахованных лиц (граждан), их объединений и организаций не предусмотрено.

V. Досудебный (внесудебный) порядок обжалования решений и действий (бездействия) органа, предоставляющего государственную услугу, а также его должностных лиц

54. Заявитель имеет право на обжалование действий и (или) бездействия должностных лиц территориального органа ПФР в досудебном (внесудебном) порядке.

Заявитель может обратиться с жалобой по основаниям и в порядке статей 11.1 и 11.2 Федерального закона от 27 июля 2010 г. N 210-ФЗ "Об организации предоставления государственных и муниципальных услуг", в том числе в следующих случаях:

1) нарушение срока регистрации запроса заявителя о предоставлении государственной услуги;

2) нарушение срока предоставления государственной услуги;

3) требование у заявителя документов, не предусмотренных нормативными правовыми актами Российской Федерации для предоставления государственной услуги;

4) отказ в приеме документов, предоставление которых предусмотрено нормативными правовыми актами Российской Федерации для предоставления государственной услуги, у заявителя;

5) отказ в предоставлении государственной услуги, если основания отказа не предусмотрены федеральными законами и принятыми в соответствии с ними иными нормативными правовыми актами Российской Федерации;

6) затребование с заявителя при предоставлении государственной услуги платы, не предусмотренной нормативными правовыми актами Российской Федерации;

7) отказ территориального органа ПФР, предоставляющего государственную услугу, должностного лица территориального органа ПФР, предоставляющего государственную услугу, в исправлении допущенных опечаток и ошибок в выданных в результате предоставления государственной услуги документах либо нарушение установленного срока таких исправлений.

55. Жалоба подается в письменной форме на бумажном носителе, в электронной форме в территориальный орган ПФР. Жалобы на решения, принятые руководителем территориального органа ПФР, рассматриваются вышестоящим территориальным органом ПФР. Жалобы на решения, принятые руководителем вышестоящего территориального органа ПФР по отношению к территориальному органу ПФР, ответственному за предоставление государственной услуги, рассматриваются непосредственно ПФР.

Жалоба может быть направлена по почте, с использованием информационно-телекоммуникационной сети "Интернет", официального сайта Пенсионного фонда Российской Федерации, Единого портала государственных и муниципальных услуг, а также может быть принята при личном приеме заявителя.

Порядок подачи и рассмотрения жалоб на решения и действия (бездействие) должностных лиц государственных внебюджетных фондов Российской Федерации устанавливается Правительством Российской Федерации <*>.

<*> Федеральный закон от 27 июля 2010 г. N 210-ФЗ "Об организации предоставления государственных и муниципальных услуг".

56. Жалоба должна содержать:

1) наименование территориального органа ПФР, предоставляющего государственную услугу, должностного лица территориального органа ПФР, предоставляющего государственную услугу, решения и действия (бездействие) которых обжалуются;

2) фамилию, имя, отчество (последнее - при наличии), сведения о месте жительства заявителя, а также номер (номера) контактного телефона, адрес (адреса) электронной почты (при наличии) и почтовый адрес, по которым должен быть направлен ответ заявителю;

3) сведения об обжалуемых решениях и действиях (бездействии) территориального органа ПФР, предоставляющего государственную услугу, должностного лица территориального органа ПФР, предоставляющего государственную услугу;

4) доводы, на основании которых заявитель не согласен с решением и действием (бездействием) территориального органа ПФР, предоставляющего государственную услугу, должностного лица территориального органа ПФР, предоставляющего государственную услугу. Заявителем могут быть представлены документы (при наличии), подтверждающие доводы заявителя, либо их копии.

57. Жалоба, поступившая в территориальный орган ПФР (ПФР), подлежит рассмотрению должностным лицом, наделенным полномочиями по рассмотрению жалоб, в течение пятнадцати рабочих дней со дня ее регистрации, а в случае обжалования отказа территориального органа ПФР, предоставляющего государственную услугу, должностного лица территориального органа ПФР, предоставляющего государственную услугу, в приеме документов у заявителя либо в исправлении допущенных опечаток и ошибок или в случае обжалования нарушения установленного срока таких исправлений - в течение пяти рабочих дней со дня ее регистрации.

58. По результатам рассмотрения жалобы должностным лицом территориального органа ПФР (ПФР), наделенным полномочиями по рассмотрению жалоб, принимается одно из следующих решений:

1) удовлетворить жалобу, в том числе в форме отмены принятого решения, исправления допущенных опечаток и ошибок в выданных в результате предоставления государственной услуги документах, возврата заявителю денежных средств, взимание которых не предусмотрено нормативными правовыми актами Российской Федерации, а также в иных формах;

2) отказать в удовлетворении жалобы.

59. Не позднее дня, следующего за днем принятия решения, указанного в пункте 58 Административного регламента, заявителю в письменной форме и по желанию заявителя в электронной форме направляется мотивированный ответ о результатах рассмотрения жалобы.

60. В случае установления в ходе или по результатам рассмотрения жалобы признаков состава административного правонарушения или преступления должностное лицо, наделенное полномочиями по рассмотрению жалоб, незамедлительно направляет имеющиеся материалы в органы прокуратуры.

61. Положения Федерального закона от 27 июля 2010 г. N 210-ФЗ "Об организации предоставления государственных и муниципальных услуг", устанавливающие порядок рассмотрения жалоб на нарушения прав граждан и организаций при предоставлении государственных услуг, не распространяются на отношения, регулируемые Федеральным законом от 2 мая 2006 г. N 59-ФЗ "О порядке рассмотрения обращений граждан Российской Федерации" (Собрание законодательства Российской Федерации, 2006, N 19, ст. 2060; 2010, N 27, ст. 3410; N 31, ст. 4196).

62. Заявители вправе обжаловать решения, принятые при предоставлении государственной услуги, действия и (или) бездействие должностных лиц ПФР и его территориальных органов в судебном порядке в соответствии с гражданским процессуальным законодательством Российской Федерации.

Приложение N 1
к Административному регламенту
по предоставлению Пенсионным
фондом Российской Федерации
государственной услуги по приему
от застрахованных лиц заявлений
о выборе инвестиционного портфеля
(управляющей компании), о переходе
в негосударственный пенсионный
фонд или о переходе в Пенсионный
фонд Российской Федерации из
негосударственного пенсионного
фонда для передачи им средств
пенсионных накоплений, утвержденному
приказом Министерства
здравоохранения и социального
развития Российской Федерации
от 13 декабря 2011 г. N 1536н

СВЕДЕНИЯ О МЕСТАХ НАХОЖДЕНИЯ И НОМЕРАХ ТЕЛЕФОНА ТЕРРИТОРИАЛЬНЫХ ОРГАНОВ ПЕНСИОННОГО ФОНДА РОССИЙСКОЙ ФЕДЕРАЦИИ (ПФР)

N п/п Наименование территориального органа ПФР Почтовый адрес территориального органа ПФР Номер телефона территориального органа ПФР
1 2 3 4
1. Отделение ПФР по Республике Адыгея 385000, г. Майкоп, ул. Победы, д. 42 (8772) 57-62-22
2. Отделение ПФР по Республике Алтай 649000, г. Горно-Алтайск, пр. Коммунистический, д. 15/1 (38822) 2-70-41
3. Отделение ПФР по Республике Башкортостан 450077, г. Уфа, ул. З. Валиди, д. 55 (347) 273-58-78
4. Отделение ПФР по Республике Бурятия 670000, г. Улан-Удэ, ул. Коммунистическая, д. 45а (3012) 29-12-00
5. Отделение ПФР по Республике Дагестан 367013, г. Махачкала, пр-т Гамидова, д. 16 (8722) 68-15-82
6. Отделение ПФР по Республике Ингушетия 386001, г. Магас, пр-т И. Зязикова, д. 1 386101, г. Назрань, пр-т Идриса Базоркина, д. 4 (8734) 55-18-50
7. Отделение ПФР по Кабардино-Балкарской Республике 360051, г. Нальчик, ул. Пачева, д. 19а (8662) 42-00-22
8. Отделение ПФР по Республике Калмыкия 358000, г. Элиста, ул. Горького, д. 9а (84722) 4-00-83
9. Отделение ПФР по Карачаево-Черкесской Республике 369000, г. Черкесск, ул. Горького, д. 3 (87822) 5-78-51
10. Отделение ПФР по Республике Карелия 185910, г. Петрозаводск, ул. Кирова, д. 23 (8142) 79-52-01
11. Отделение ПФР по Республике Коми 167981, г. Сыктывкар, ГСП-3, ул. Кирова, д. 36 (8212) 44-54-62
12. Отделение ПФР по Республике Марий 424000, г. Йошкар-Ола, ул. Пушкина, д. 7 (8362) 45-32-99
13. Отделение ПФР по Республике Мордовия 430000, г. Саранск, ул. Коммунистическая, д. 52 (8342) 24-36-00
14. Отделение ПФР по Республике Саха (Якутия) 678700, г. Якутск, ул. Орджоникидзе, д. 23 (4112) 34-05-21
15. Отделение ПФР по Республике Северная Осетия - Алания 362031, г. Владикавказ, ул. Леонова, д. 4/1 (8672) 74-85-91
16. Отделение ПФР по Республике Татарстан 420111, г. Казань, ул. Пушкина, д. 8 (843) 279-25-00
17. Отделение ПФР по Республике Тыва 667000, г. Кызыл, ул. Кочетова, д. 18 (39422) 9-61-01
18. Отделение ПФР по Удмуртской Республике 426009, г. Ижевск, ул. Ухтомского, д. 24 (3412) 37-52-47
19. Отделение ПФР по Республике Хакасия 655017, г. Абакан, ул. Крылова, д. 72а (3902) 28-81-00
20. Отделение ПФР по Чеченской Республике 364051, г. Грозный, ул. Первомайская, д. 4 (8712) 22-21-21
21. Отделение ПФР в Чувашской Республике - Чувашии 428018, г. Чебоксары, ул. К. Иванова, д. 87 (8352) 58-31-50
22. Отделение ПФР по Алтайскому краю 656049, г. Барнаул, ул. Партизанская, д. 94 (3852) 39-98-10
23. Отделение ПФР по Забайкальскому краю 672051, г. Чита, ул. Чкалова, д. 1606 (3022) 36-94-04
24. Отделение ПФР по Камчатскому краю 683003, г. Петропавловск-Камчатский, ул. Ленинградская, д. 1246 (4152) 42-90-01
25. Отделение ПФР по Краснодарскому краю 350015, г. Краснодар, ул. Красноармейская, д. 136 (861) 255-13-85
26. Отделение ПФР по Красноярскому краю 660133, г. Красноярск, ул. Партизана Железняка, д. 44г (391) 258-00-01
27. Отделение ПФР по Пермскому краю 614990, г. Пермь, ул. Революции, д. 66 (342) 233-18-13
28. Отделение ПФР по Приморскому краю 690091, г. Владивосток, ул. Фонтанная, д. 16 (4232) 49-86-01
29. Отделение ПФР по Ставропольскому краю 355035, г. Ставрополь, ул. Советская, д. 11 (8652) 95-56-96
30. Отделение ПФР по Хабаровскому краю 680000, г. Хабаровск, ул. Ленина, д. 27 (4212) 29-50-00
31. Отделение ПФР по Амурской области 675000, г. Благовещенск, ул. Зейская, д. 173а (4162) 44-42-21
32. Отделение ПФР по Архангельской области 163061, г. Архангельск, ул. Набережная Северной Двины, д. 28 (8182) 21-77-01
33. Отделение ПФР по Астраханской области 414040, г. Астрахань, ул. Победы/пл. Карла Маркса, д. 53, корп. 1/9 (8512) 61-19-33
34. Отделение ПФР по Белгородской области 308000, г. Белгород, ул. Преображенская, д. 87 (4722) 27-47-47
35. Отделение ПФР но Брянской области 241050, г. Брянск, ул. Любезного, д. 1 (4832) 74-59-94
36. Отделение ПФР по Владимирской области 600007, г. Владимир, ул. Мира, д. 61Д (4922) 53-45-10
37. Отделение ПФР по Волгоградской области 400001, г. Волгоград, ул. Рабоче-Крестьянская, д. 16 (8442) 24-94-57
38. Отделение ПФР по Вологодской области 160000, г. Вологда, ул. Зосимовская, д. 18 (8172) 72-42-45
39. Отделение ПФР по Воронежской области 394036, г. Воронеж, ул. Студенческая, д. 366 (4732) 69-77-63
40. Отделение ПФР по Ивановской области 153002, г. Иваново, Пограничный пер., д. 10а (4932) 41-42-64
41. Отделение ПФР по Иркутской области 664007, г. Иркутск, ул. Декабрьских событий, д. 92 (3952) 26-83-02
42. Отделение ПФР по Калининградской области 236010, г. Калининград, ул. Энгельса, д. 54 (4012) 21-22-25
43. Отделение ПФР по Калужской области 248003, г. Калуга, ул. Болдина, д. 2а (4842) 50-70-00
44. Отделение ПФР по Кемеровской области 650040, г. Кемерово, ГСП, пр-т Советский, д. 74 (3842) 58-71-76
45. Отделение ПФР по Кировской области 610001, г. Киров, ул. Комсомольская, д. 34 (8332) 57-93-00
46. Отделение ПФР по Костромской области 156000, г. Кострома, ул. Комсомольская, д. 31а (4942) 39-06-01
47. Отделение ПФР по Курганской области 640000, г. Курган, ул. Зорге, д. 15 (3522) 44-03-50
48. Отделение ПФР по Курской области 305000, г. Курск, ул. Кати Зеленко, д. 5 (4712) 51-20-05
49. Отделение ПФР по Липецкой области 398050, г. Липецк, пл. Соборная, д. 3 (4742) 42-91-00
50. Отделение ПФР по Магаданской области 685000, г. Магадан, ул. Якутская, д. 52 (4132) 69-80-01
51. Отделение ПФР по Мурманской области 183025, г. Мурманск, ул. Полярные Зори, д. 26 (8152) 40-37-01
52. Отделение ПФР по Нижегородской области 603076, г. Нижний Новгород, пр-т Ленина, д. 35 (831) 245-84-48
53. Отделение ПФР по Новосибирской области 630007, г. Новосибирск, ул. Серебринниковская, д. 19/1 (383) 210-17-14
54. Отделение ПФР по Новгородской области 173016, г. Великий Новгород, ул. Зелинского, д. 96 (8162) 62-06-73
55. Отделение ПФР по Омской области 644043, г. Омск, ул. Чапаева, д. 71/1 (3812) 24-11-70
56. Отделение ПФР по Оренбургской области 460040, г. Оренбург, ул. Мира, д. 18а (3532) 70-74-47
57. Отделение ПФР по Орловской области 302026, г. Орел, ул. Комсомольская, д. 108 (4862) 72-92-00
58. Отделение ПФР по Пензенской области 440008, г. Пенза, ул. Захарова, д. 20 (8412) 36-81-01
59. Отделение ПФР по Псковской области 180007, г. Псков, ул. Петровская, д. 53 (8112) 56-17-00
60. Отделение ПФР по Ростовской области 344000, г. Ростов-на-Дону, ул. Варфоломеева, д. 259 (863) 290-41-03
61. Отделение ПФР по Рязанской области 390013, г. Рязань, Московское шоссе, д. 4 (4912) 34-85-85
62. Отделение ПФР по Самарской области 443041, г. Самара, ул. Садовая, д. 175 (846) 333-03-41
63. Отделение ПФР по Саратовской области 410004, г. Саратов, ул. Пугачевская, д. 11/13 (8452) 52-22-01
64. Отделение ПФР по Сахалинской области 693020, г. Южно-Сахалинск, ул. Ленина, д. 69а (4242) 46-35-00
65. Отделение ПФР по Свердловской области 620014, г. Екатеринбург, ул. 8 Марта, д. 33 (343) 257-25-10
66. Отделение ПФР по Смоленской области 214019, г. Смоленск, ул. Крупской, д. 37а (4812) 55-12-34
67. Отделение ПФР по Тамбовской области 392000, г. Тамбов, ул. Интернациональная, д. 37 (4752) 79-43-05
68. Отделение ПФР по Тверской области 170000, г. Тверь, ул. Вагжанова, д. 9, стр. 1 (4822) 77-74-67
69. Отделение ПФР по Томской области 634041, г. Томск, пр. Кирова, д. 41/1 (3822) 48-55-00
70. Отделение ПФР по Тульской области 300035, г. Тула, ул. Л. Толстого, д. 107 (4872) 32-18-01
71. Отделение ПФР по Тюменской области 625048, г. Тюмень, ул. Республики, д. 83-а (3452) 20-86-50
72. Отделение ПФР по Ульяновской области 432011, г. Ульяновск, ул. Корюкина, д. 6 (8422) 4-23-92
73. Отделение ПФР по Челябинской области 454091, г. Челябинск, ул. Свободы, д. 95 (351) 282-28-01
74. Отделение ПФР по Ярославской области 150001, г. Ярославль, ул. Б. Федоровская, д. 19 (4852) 40-56-02
75. Отделение ПФР по г. Москве и Московской области 119602, г. Москва, ул. Академика Анохина, д. 20а (495) 651-37-01
76. Отделение ПФР по г. Санкт-Петербургу и Ленинградской области 194214, г. Санкт-Петербург, пр. Энгельса, д. 73 (812) 553-20-78
77. Отделение ПФР по Еврейской автономной области 679016, г. Биробиджан, ул. Шолом-Алейхема, д. 45 (42622) 4-03-43
78. Отделение ПФР по Ненецкому автономному округу 166000, г. Нарьян-Мар, ул. Ленина, д. 21 (81853) 4-23-53
79. Отделение ПФР по Ханты-Мансийскому автономному округу - Югре 628012, г. Ханты-Мансийск, ул. Мира, д. 34 (3467) 39-30-01
80. Отделение ПФР по Чукотскому автономному округу 689000, г. Анадырь, ул. Энергетиков, д. 16 (42722) 2-01-91
81. Отделение ПФР по Ямало-Ненецкому автономному округу 629007, г. Салехард, ул. Республики, д. 47 (34922) 3-68-01
82. Отделение ПФР по г. Байконур 468320, Республика Казахстан, г. Байконур, ул. Янгеля, д. 7а (33622) 7-34-37

Приложение N 2
к Административному регламенту
по предоставлению Пенсионным
фондом Российской Федерации
государственной услуги по приему
от застрахованных лиц заявлений
о выборе инвестиционного портфеля
(управляющей компании), о переходе
в негосударственный пенсионный
фонд или о переходе в Пенсионный
фонд Российской Федерации из
негосударственного пенсионного
фонда для передачи им средств
пенсионных накоплений, утвержденному
приказом Министерства
здравоохранения и социального
развития Российской Федерации
от 13 декабря 2011 г. N 1536н

                                                             Форма
 
__________________________________________________________________
     (наименование территориального органа Пенсионного фонда
                      Российской Федерации)
 
                          ЗАЯВЛЕНИЕ
     застрахованного лица о переходе из Пенсионного фонда
   Российской Федерации в негосударственный пенсионный фонд,
      осуществляющий обязательное пенсионное страхование
 
Я, _______________________________________________________________
__________________________________________________________________
_________________________________________________________________,
                     (фамилия, имя, отчество)
 
 
 
 
 
 
 
 
 
 
 
пол: муж.
 
жен.
 
  (число, месяц, год 
рождения)
 
 (нужное отметить знаком X)
 
 
 
-
 
 
 
-
 
 
 
-
 
 
       (номер страхового свидетельства 
обязательного пенсионного
страхования)
 
осуществляющий  (осуществляющая)  формирование накопительной части
трудовой  пенсии через Пенсионный фонд Российской Федерации, прошу
осуществлять  дальнейшее  формирование  накопительной  части  моей
трудовой   пенсии   через   негосударственный   пенсионный   фонд,
осуществляющий обязательное пенсионное страхование,
__________________________________________________________________
         (наименование негосударственного пенсионного фонда)
 
 
 
 
 
 
 
 
 
 
           (ИНН 
негосударственного
пенсионного фонда)
 
и  в  этой  связи  поручаю  Пенсионному фонду Российской Федерации
направлять  вновь поступающие средства пенсионных накоплений после
их  отражения  в  специальной части моего индивидуального лицевого
счета в указанный негосударственный пенсионный фонд.
 
 
 
 
 
 
 
 
 
 
 
 
             (дата 
заполнения заявления)
   
       (подпись        
застрахованного лица)
 
 
 
 
 
 
 
 
 
Служебные отметки Пенсионного фонда
 
Место удостоверительной надписи
      Российской Федерации
 
 
 
 
 

Приложение N 3
к Административному регламенту
по предоставлению Пенсионным
фондом Российской Федерации
государственной услуги по приему
от застрахованных лиц заявлений
о выборе инвестиционного портфеля
(управляющей компании), о переходе
в негосударственный пенсионный
фонд или о переходе в Пенсионный
фонд Российской Федерации из
негосударственного пенсионного
фонда для передачи им средств
пенсионных накоплений, утвержденному
приказом Министерства
здравоохранения и социального
развития Российской Федерации
от 13 декабря 2011 г. N 1536н

                                                             Форма
 
__________________________________________________________________
     (наименование территориального органа Пенсионного фонда
                      Российской Федерации)
 
                           ЗАЯВЛЕНИЕ
   ЗАСТРАХОВАННОГО ЛИЦА О ПЕРЕХОДЕ ИЗ ОДНОГО НЕГОСУДАРСТВЕННОГО
   ПЕНСИОННОГО ФОНДА В ДРУГОЙ НЕГОСУДАРСТВЕННЫЙ ПЕНСИОННЫЙ ФОНД
 
Я, _______________________________________________________________
__________________________________________________________________
_________________________________________________________________,
                  (фамилия, имя, отчество)
 
 
 
 
 
 
 
 
 
 
 
пол: муж.
 
жен.
 
  (число, месяц, год 
рождения)
 
 (нужное отметить знаком X)
 
 
 
-
 
 
 
-
 
 
 
-
 
 
       (номер страхового свидетельства 
обязательного пенсионного
страхования)
 
сообщаю  о намерении осуществлять формирование накопительной части
моей  трудовой  пенсии  через  негосударственный  пенсионный фонд,
осуществляющий обязательное пенсионное страхование,
 
__________________________________________________________________
        (наименование негосударственного пенсионного фонда)
 
 
 
 
 
 
 
 
 
 
           (ИНН 
негосударственного
пенсионного фонда)
 
и  в  этой  связи  поручаю  Пенсионному фонду Российской Федерации
направлять  вновь поступающие средства пенсионных накоплений после
их  отражения  в  специальной части моего индивидуального лицевого
счета в указанный негосударственный пенсионный фонд.
 
 
 
 
 
 
 
 
 
 
 
 
             (дата 
заполнения заявления)
   
       (подпись        
застрахованного лица)
 
 
 
 
 
 
 
 
 
Служебные отметки Пенсионного фонда
 
Место удостоверительной надписи
      Российской Федерации
 
 
 
 
 

Приложение N 4
к Административному регламенту
по предоставлению Пенсионным
фондом Российской Федерации
государственной услуги по приему
от застрахованных лиц заявлений
о выборе инвестиционного портфеля
(управляющей компании), о переходе
в негосударственный пенсионный
фонд или о переходе в Пенсионный
фонд Российской Федерации из
негосударственного пенсионного
фонда для передачи им средств
пенсионных накоплений, утвержденному
приказом Министерства
здравоохранения и социального
развития Российской Федерации
от 13 декабря 2011 г. N 1536н

ИНСТРУКЦИЯ
ПО ЗАПОЛНЕНИЮ ФОРМЫ ЗАЯВЛЕНИЯ ЗАСТРАХОВАННОГО ЛИЦА О ПЕРЕХОДЕ ИЗ ПЕНСИОННОГО ФОНДА РОССИЙСКОЙ ФЕДЕРАЦИИ В НЕГОСУДАРСТВЕННЫЙ ПЕНСИОННЫЙ ФОНД, ОСУЩЕСТВЛЯЮЩИЙ ОБЯЗАТЕЛЬНОЕ ПЕНСИОННОЕ СТРАХОВАНИЕ

1. Форма заявления застрахованного лица о переходе из Пенсионного фонда Российской Федерации в негосударственный пенсионный фонд, осуществляющий обязательное пенсионное страхование (далее - заявление), заполняется застрахованным лицом в одном экземпляре.

2. Заявление заполняется разборчиво от руки или с использованием технических средств (пишущей машины, компьютера), за исключением строк "фамилия, имя, отчество", "подпись застрахованного лица" и поля "дата заполнения заявления", которые заполняются от руки.

3. При заполнении заявления не рекомендуется использовать чернила (пасту) красного и зеленого цвета.

4. В адресной части заявления указывается наименование территориального органа Пенсионного фонда Российской Федерации, в который застрахованным лицом подается (направляется) заявление.

5. В строках "фамилия, имя, отчество" построчно указываются фамилия, имя, отчество (в случае его наличия) застрахованного лица в именительном падеже без сокращений в соответствии с документом, удостоверяющим личность, и со страховым свидетельством обязательного пенсионного страхования <*>.

6. В поле "число, месяц, год рождения" указываются число, месяц и год рождения застрахованного лица в соответствии с документом, удостоверяющим личность, и со страховым свидетельством обязательного пенсионного страхования <*>.

7. В поле "пол: муж. жен." в соответствующем квадрате символом "X" отмечается пол застрахованного лица в соответствии со страховым свидетельством обязательного пенсионного страхования <*>.

8. В поле "номер страхового свидетельства обязательного пенсионного страхования" указывается номер страхового свидетельства в соответствии со страховым свидетельством обязательного пенсионного страхования застрахованного лица <*>.

<*> В случае отсутствия страхового свидетельства обязательного пенсионного страхования сведения указываются в соответствии с документом, выданным территориальным органом Пенсионного фонда Российской Федерации, в котором указан номер страхового свидетельства обязательного пенсионного страхования.

9. В строке "наименование негосударственного пенсионного фонда" указывается полное или сокращенное наименование негосударственного пенсионного фонда в соответствии с его учредительными документами в именительном падеже.

10. В поле "ИНН негосударственного пенсионного фонда" указывается идентификационный номер налогоплательщика негосударственного пенсионного фонда, выбранного застрахованным лицом.

11. В поле "дата заполнения заявления" от руки указывается дата заполнения заявления.

12. В строке "подпись застрахованного лица" застрахованное лицо лично проставляет свою подпись, которой заверяется правильность указанных в заявлении сведений.

Застрахованное лицо проставляет личную подпись и дату заполнения заявления в присутствии работника территориального органа Пенсионного фонда Российской Федерации или уполномоченного лица органа (организации), с которым Пенсионным фондом Российской Федерации заключено соглашение о взаимном удостоверении подписей.

13. Поля "Служебные отметки Пенсионного фонда Российской Федерации", "Место удостоверительной надписи" застрахованным лицом не заполняются.

14. При составлении заявления исправления не допускаются.

Приложение N 5
к Административному регламенту
по предоставлению Пенсионным
фондом Российской Федерации
государственной услуги по приему
от застрахованных лиц заявлений
о выборе инвестиционного портфеля
(управляющей компании), о переходе
в негосударственный пенсионный
фонд или о переходе в Пенсионный
фонд Российской Федерации из
негосударственного пенсионного
фонда для передачи им средств
пенсионных накоплений, утвержденному
приказом Министерства
здравоохранения и социального
развития Российской Федерации
от 13 декабря 2011 г. N 1536н

ИНСТРУКЦИЯ
ПО ЗАПОЛНЕНИЮ ЗАЯВЛЕНИЯ ЗАСТРАХОВАННОГО ЛИЦА О ПЕРЕХОДЕ ИЗ ОДНОГО НЕГОСУДАРСТВЕННОГО ПЕНСИОННОГО ФОНДА В ДРУГОЙ НЕГОСУДАРСТВЕННЫЙ ПЕНСИОННЫЙ ФОНД

1. Форма заявления застрахованного лица о переходе из одного негосударственного пенсионного фонда в другой негосударственный пенсионный фонд (далее - заявление) заполняется застрахованным лицом в соответствии в одном экземпляре.

2. Заявление заполняется разборчиво от руки или с использованием технических средств (пишущей машины, компьютера), за исключением строк "фамилия, имя, отчество", "подпись застрахованного лица" и поля "дата заполнения заявления", которые заполняются от руки.

3. При заполнении заявления не рекомендуется использовать чернила (пасту) красного и зеленого цвета.

4. В адресной части заявления указывается наименование территориального органа Пенсионного фонда Российской Федерации, в который застрахованным лицом подается (направляется) заявление.

5. В строках "фамилия, имя, отчество" построчно указываются фамилия, имя, отчество (в случае его наличия) застрахованного лица в именительном падеже без сокращений в соответствии с документом, удостоверяющим личность, и со страховым свидетельством обязательного пенсионного страхования <*>.

6. В поле "число, месяц, год рождения" указываются число, месяц и год рождения застрахованного лица в соответствии с документом, удостоверяющим личность, и со страховым свидетельством обязательного пенсионного страхования <*>.

7. В поле "пол: муж. жен." в соответствующем квадрате символом "X" отмечается пол застрахованного лица в соответствии со страховым свидетельством обязательного пенсионного страхования <*>.

8. В поле "номер страхового свидетельства обязательного пенсионного страхования" указывается номер страхового свидетельства в соответствии со страховым свидетельством обязательного пенсионного страхования застрахованного лица <*>.

<*> В случае отсутствия страхового свидетельства обязательного пенсионного страхования сведения указываются в соответствии с документом, выданным территориальным органом Пенсионного фонда Российской Федерации, в котором указан номер страхового свидетельства обязательного пенсионного страхования.

9. В строке "наименование негосударственного пенсионного фонда" указывается полное или сокращенное наименование негосударственного пенсионного фонда в соответствии с его учредительными документами в именительном падеже.

10. В поле "ИНН негосударственного пенсионного фонда" указывается идентификационный номер налогоплательщика негосударственного пенсионного фонда, выбранного застрахованным лицом.

11. В поле "дата заполнения заявления" от руки указывается дата заполнения заявления.

12. В строке "подпись застрахованного лица" застрахованное лицо лично проставляет подпись, которой заверяется правильность указанных в заявлении сведений.

Застрахованное лицо проставляет личную подпись и дату заполнения заявления в присутствии работника территориального органа Пенсионного фонда Российской или уполномоченного лица органа (организации), с которым Пенсионным фондом Российской Федерации заключено соглашение о взаимном удостоверении подписей.

13. Поля "Служебные отметки Пенсионного фонда Российской Федерации", "Место удостоверительной надписи" застрахованным лицом не заполняются.

14. При составлении заявления исправления не допускаются.

Приложение N 6
к Административному регламенту
по предоставлению Пенсионным
фондом Российской Федерации
государственной услуги по приему
от застрахованных лиц заявлений
о выборе инвестиционного портфеля
(управляющей компании), о переходе
в негосударственный пенсионный
фонд или о переходе в Пенсионный
фонд Российской Федерации из
негосударственного пенсионного
фонда для передачи им средств
пенсионных накоплений, утвержденному
приказом Министерства
здравоохранения и социального
развития Российской Федерации
от 13 декабря 2011 г. N 1536н

БЛОК-СХЕМА
ПРОЦЕДУРЫ ПРЕДОСТАВЛЕНИЯ ГОСУДАРСТВЕННОЙ УСЛУГИ ПО ПРИЕМУ ОТ ЗАСТРАХОВАННЫХ ЛИЦ ЗАЯВЛЕНИЙ О ВЫБОРЕ ИНВЕСТИЦИОННОГО ПОРТФЕЛЯ (УПРАВЛЯЮЩЕЙ КОМПАНИИ), О ПЕРЕХОДЕ В НЕГОСУДАРСТВЕННЫЙ ПЕНСИОННЫЙ ФОНД ИЛИ О ПЕРЕХОДЕ В ПЕНСИОННЫЙ ФОНД РОССИЙСКОЙ ФЕДЕРАЦИИ ИЗ НЕГОСУДАРСТВЕННОГО ПЕНСИОННОГО ФОНДА ДЛЯ ПЕРЕДАЧИ ИМ СРЕДСТВ ПЕНСИОННЫХ НАКОПЛЕНИЙ