Приказ Минюста РФ от 29.11.2011 N 412

"Об утверждении Административного регламента предоставления государственной услуги по государственной регистрации актов гражданского состояния органами, осуществляющими государственную регистрацию актов гражданского состояния на территории Российской Федерации"
Редакция от 29.11.2011 — Документ утратил силу, см. «Приказ Минюста РФ от 29.12.2017 N 298»
Показать изменения

Зарегистрировано в Минюсте России 13 декабря 2011 г. N 22554


МИНИСТЕРСТВО ЮСТИЦИИ РОССИЙСКОЙ ФЕДЕРАЦИИ

ПРИКАЗ
от 29 ноября 2011 г. N 412

ОБ УТВЕРЖДЕНИИ АДМИНИСТРАТИВНОГО РЕГЛАМЕНТА ПРЕДОСТАВЛЕНИЯ ГОСУДАРСТВЕННОЙ УСЛУГИ ПО ГОСУДАРСТВЕННОЙ РЕГИСТРАЦИИ АКТОВ ГРАЖДАНСКОГО СОСТОЯНИЯ ОРГАНАМИ, ОСУЩЕСТВЛЯЮЩИМИ ГОСУДАРСТВЕННУЮ РЕГИСТРАЦИЮ АКТОВ ГРАЖДАНСКОГО СОСТОЯНИЯ НА ТЕРРИТОРИИ РОССИЙСКОЙ ФЕДЕРАЦИИ

В соответствии со статьей 4 Федерального закона от 15 ноября 1997 г. N 143-ФЗ "Об актах гражданского состояния" (Собрание законодательства Российской Федерации, 1997, N 47, ст. 5340; 2001, N 44, ст. 4149; 2002, N 18, ст. 1724; 2003, N 17, ст. 1553; N 28, ст. 2889; N 50, ст. 4855; 2004, N 35, ст. 3607; 2005, N 1 (ч. I), ст. 25; 2006, N 1, ст. 10; N 31 (ч. I), ст. 3420; 2008, N 30 (ч. II), ст. 3616; 2009, N 29, ст. 3606; N 51, ст. 6154; N 52 (ч. I), ст. 6441; 2010, N 15, ст. 1748; N 31, ст. 4210; 2011, N 27, ст. 3880), Федеральным законом от 27 июля 2010 г. N 210-ФЗ "Об организации предоставления государственных и муниципальных услуг" (Собрание законодательства Российской Федерации, 2010, N 31, ст. 4179; 2011, N 15, ст. 2038; N 27, ст. 3873, ст. 3880; N 29, ст. 4291; N 30 (ч. I), ст. 4587) и Постановлением Правительства Российской Федерации от 16 мая 2011 г. N 373 "О разработке и утверждении административных регламентов исполнения государственных функций и административных регламентов предоставления государственных услуг" (Собрание законодательства Российской Федерации, 2011, N 22, ст. 3169; N 35, ст. 5092) приказываю:

Утвердить прилагаемый Административный регламент предоставления государственной услуги по государственной регистрации актов гражданского состояния органами, осуществляющими государственную регистрацию актов гражданского состояния на территории Российской Федерации.

Министр
А.В. КОНОВАЛОВ

УТВЕРЖДЕН
Приказом Министерства юстиции
Российской Федерации
от 29.11.2011 N 412

АДМИНИСТРАТИВНЫЙ РЕГЛАМЕНТ
ПРЕДОСТАВЛЕНИЯ ГОСУДАРСТВЕННОЙ УСЛУГИ ПО ГОСУДАРСТВЕННОЙ РЕГИСТРАЦИИ АКТОВ ГРАЖДАНСКОГО СОСТОЯНИЯ ОРГАНАМИ, ОСУЩЕСТВЛЯЮЩИМИ ГОСУДАРСТВЕННУЮ РЕГИСТРАЦИЮ АКТОВ ГРАЖДАНСКОГО СОСТОЯНИЯ НА ТЕРРИТОРИИ РОССИЙСКОЙ ФЕДЕРАЦИИ

I. Общие положения

1. Административный регламент предоставления государственной услуги по государственной регистрации актов гражданского состояния органами, осуществляющими государственную регистрацию актов гражданского состояния на территории Российской Федерации (далее - Административный регламент), разработан в целях повышения качества и доступности результатов предоставления государственной услуги по государственной регистрации актов гражданского состояния (далее - государственная услуга), устанавливает последовательность действий (административных процедур) при предоставлении государственной услуги и сроки, в течение которых эти действия должны быть произведены, определяет порядок взаимодействия органов, предоставляющих государственную услугу, с физическими и юридическими лицами.

2. В соответствии с Федеральным законом от 15 ноября 1997 г. N 143-ФЗ "Об актах гражданского состояния" (далее - Федеральный закон) (Собрание законодательства Российской Федерации, 1997, N 47, ст. 5340; 2001, N 44, ст. 4149; 2002, N 18, ст. 1724; 2003, N 17, ст. 1553; N 28, ст. 2889; N 50, ст. 4855; 2004, N 35, ст. 3607; 2005, N 1 (ч. I), ст. 25; 2006, N 1, ст. 10; N 31 (ч. I), ст. 3420; 2008, N 30 (ч. II), ст. 3616; 2009, N 29, ст. 3606; N 51, ст. 6154; N 52 (ч. I), ст. 6441; 2010, N 15, ст. 1748; N 31, ст. 4210; 2011, N 27, ст. 3880) акты гражданского состояния - действия граждан или события, влияющие на возникновение, изменение или прекращение прав и обязанностей, а также характеризующие правовое состояние граждан.

Государственной регистрации в порядке, установленном Федеральным законом, подлежат следующие акты гражданского состояния: рождение, заключение брака, расторжение брака, усыновление (удочерение), установление отцовства, перемена имени и смерть.

Государственная регистрация актов гражданского состояния устанавливается в целях охраны имущественных и личных неимущественных прав граждан, а также в интересах государства.

Полномочия на государственную регистрацию актов гражданского состояния являются полномочиями Российской Федерации, которые передаются органам государственной власти субъектов Российской Федерации (с возможностью делегирования органам местного самоуправления), финансирование которых осуществляется за счет субвенций из федерального бюджета.

Государственная регистрация актов гражданского состояния производится органами записи актов гражданского состояния, образованными органами государственной власти субъектов Российской Федерации. Органы местного самоуправления муниципальных образований, на территориях которых отсутствуют органы записи актов гражданского состояния, образованные в соответствии с Федеральным законом, законом субъекта Российской Федерации могут наделяться полномочиями на государственную регистрацию актов гражданского состояния, в том числе органы местного самоуправления сельских поселений - на государственную регистрацию рождения, заключения брака, расторжения брака, установления отцовства, смерти.

Государственная регистрация акта гражданского состояния производится органом, осуществляющим государственную регистрацию актов гражданского состояния, посредством составления соответствующей записи акта гражданского состояния, на основании которой выдается свидетельство о государственной регистрации акта гражданского состояния.

3. Получателями государственной услуги (далее - заявители) являются:

граждане Российской Федерации;

иностранные граждане;

лица без гражданства;

а также:

при государственной регистрации рождения:

должностное лицо медицинской организации или иной организации, в которой находилась мать во время родов или находится ребенок;

орган внутренних дел, орган опеки и попечительства либо медицинская организация, воспитательная организация или организация социальной защиты населения, в которую помещен найденный (подкинутый) ребенок, родители которого неизвестны;

руководитель медицинской организации, в которой происходили роды или врач которой установил факт рождения мертвого ребенка;

частнопрактикующий врач - при родах вне медицинской организации, установивший факт рождения мертвого ребенка;

медицинская организация, в которой происходили роды или в которую обратилась мать после родов, либо орган опеки и попечительства по месту нахождения ребенка - в случае государственной регистрации рождения ребенка, оставленного матерью, не предъявившей документа, удостоверяющего ее личность;

при государственной регистрации смерти:

руководитель медицинской организации, в которой происходили роды или в которой ребенок умер, или врач которой установил факт смерти ребенка, умершего на первой неделе жизни;

частнопрактикующий врач, установивший факт смерти ребенка, умершего на первой неделе жизни, - при родах вне медицинской организации;

должностное лицо медицинской организации или учреждения социальной защиты населения в случае, если смерть наступила в период пребывания лица в данной организации или учреждении;

должностное лицо учреждения, исполняющего наказание, в случае, если смерть осужденного наступила в период отбывания им наказания в местах лишения свободы;

должностное лицо органа внутренних дел в случае, если смерть осужденного наступила вследствие приведения в исполнение исключительной меры наказания (смертной казни);

должностное лицо органа дознания или следствия в случае, если проводится расследование в связи со смертью лица либо по факту смерти, когда личность умершего не установлена;

командир воинской части в случае, если смерть наступила в период прохождения лицом военной службы;

при выдаче повторных свидетельств о государственной регистрации актов гражданского состояния:

органы управления образованием, опеки и попечительства, комиссии по делам несовершеннолетних и защите их прав;

иные органы и организации в случаях, предусмотренных федеральным законодательством;

при внесении изменений в записи актов гражданского состояния, составленные в отношении детей, оставшихся без попечения родителей, и их родителей (в случае смерти родителей):

органы управления образованием, опеки и попечительства, комиссии по делам несовершеннолетних и защите их прав.

4. Информация об органах исполнительной власти субъектов Российской Федерации, в компетенцию которых входит организация деятельности по государственной регистрации актов гражданского состояния на территории субъектов Российской Федерации, с указанием их адресов, включая электронные, и контактных телефонов представлена в приложении N 1 к Административному регламенту, а также на официальном сайте Минюста России www.minjust.ru.

II. Стандарт предоставления государственной услуги

Наименование государственной услуги

5. Наименование государственной услуги - государственная регистрация актов гражданского состояния (рождение, заключение брака, расторжение брака, усыновление (удочерение), установление отцовства, перемена имени и смерть), в том числе выдача повторных свидетельств (справок), подтверждающих факт государственной регистрации акта гражданского состояния, внесение исправлений и (или) изменений в записи актов гражданского состояния, восстановление и аннулирование записей актов гражданского состояния.

Органы, предоставляющие государственную услугу

6. Перечень органов, предоставляющих государственную услугу на территориях субъектов Российской Федерации, устанавливается органами государственной власти субъектов Российской Федерации.

Место предоставления государственной услуги (конкретный орган, осуществляющий государственную регистрацию актов гражданского состояния или совершающий иные юридически значимые действия) определяется с учетом требований Федерального закона к месту государственной регистрации актов гражданского состояния или совершения иных юридически значимых действий.

Информация о местах нахождения, графике работы, номерах телефонов для справок (консультаций) органов, осуществляющих государственную регистрацию актов гражданского состояния, порядок получения консультаций заявителями размещается:

в информационно-телекоммуникационных сетях общего пользования (в том числе в Сводном реестре государственных и муниципальных услуг (функций) и на Едином портале государственных и муниципальных услуг (функций), региональных порталах и реестрах государственных и муниципальных услуг (функций);

на сайтах органов исполнительной власти субъектов Российской Федерации, в компетенцию которых входит организация деятельности по государственной регистрации актов гражданского состояния на территории субъектов Российской Федерации;

на информационных стендах непосредственно в местах предоставления государственной услуги;

в средствах массовой информации;

в раздаточных информационных материалах (брошюрах, буклетах).

Сведения о местонахождении, контактных телефонах (телефонах для справок, консультаций), электронных адресах Минюста России и органов исполнительной власти субъектов Российской Федерации, в компетенцию которых входит организация деятельности по государственной регистрации актов гражданского состояния на территориях субъектов Российской Федерации, приводятся в приложении N 1 к Административному регламенту и размещаются на официальном сайте Минюста России в сети Интернет.

Результат предоставления государственной услуги

7. Конечным результатом предоставления государственной услуги является:

1) при государственной регистрации актов гражданского состояния - выдача заявителю свидетельства о государственной регистрации акта гражданского состояния (в случаях, установленных Федеральным законом, справки о государственной регистрации акта гражданского состояния) установленной формы либо отказ в государственной регистрации акта гражданского состояния;

2) при выдаче документа (повторного свидетельства либо справки), подтверждающего факт государственной регистрации акта гражданского состояния, - выдача заявителю повторного свидетельства (справки) о государственной регистрации акта гражданского состояния либо извещения об отсутствии записи акта гражданского состояния;

3) при внесении исправлений (изменений) в записи актов гражданского состояния - выдача заявителю нового свидетельства (справки) о государственной регистрации акта гражданского состояния с внесенными исправлениями (изменениями) либо отказ во внесении исправлений (изменений) в запись акта гражданского состояния;

4) при восстановлении записи акта гражданского состояния - выдача заявителю соответствующего свидетельства о государственной регистрации акта гражданского состояния;

5) при аннулировании записи акта гражданского состояния - аннулирование записи акта гражданского состояния.

Сроки предоставления государственной услуги

8. Государственная регистрация рождения, расторжения брака на основании решения суда, усыновления (удочерения), смерти производится в день обращения заявителя при условии предъявления всех оформленных надлежащим образом необходимых документов.

9. Государственная регистрация заключения брака и расторжения брака (по взаимному согласию супругов, не имеющих общих детей, не достигших совершеннолетия, и по заявлению одного из супругов в случаях, установленных федеральным законодательством) производится по истечении месяца со дня подачи соответствующего заявления в орган, предоставляющий государственную услугу.

По совместному заявлению лиц, вступающих в брак, срок, указанный в данном пункте Административного регламента, может быть изменен руководителем органа, предоставляющего государственную услугу, при наличии уважительных причин. Срок может быть уменьшен (брак заключается до истечения месяца), а также увеличен, но не более чем на месяц. При наличии особых обстоятельств (беременности, рождения ребенка, непосредственной угрозы жизни одной из сторон и других особых обстоятельств) брак может быть заключен в день подачи заявления.

Дата и время регистрации заключения брака и расторжения брака (по взаимному согласию супругов, не имеющих общих детей, не достигших совершеннолетия, и по заявлению одного из супругов в случаях, установленных федеральным законодательством) устанавливаются по согласованию с заявителями и указываются на заявлениях.

10. Государственная регистрация установления отцовства производится в день обращения заявителя при условии представления всех оформленных надлежащим образом документов, за исключением случаев подачи заявления об установлении отцовства до рождения ребенка.

В случае, если в представленном заявителями свидетельстве о рождении ребенка указаны сведения об отце ребенка, в целях установления основания внесения данных сведений орган, осуществляющий государственную регистрацию актов гражданского состояния, проводит проверку путем истребования копии записи акта о рождении ребенка из органа записи актов гражданского состояния по месту хранения данной записи. Подготовка и направление запроса об истребовании копии записи акта о рождении осуществляется органом, предоставляющим государственную услугу, в день обращения заявителей.

Орган записи актов гражданского состояния по месту хранения истребуемой записи акта о рождении направляет ее копию в срок, не превышающий 10 календарных дней со дня поступления запроса об истребовании.

После получения копии актовой записи о рождении ребенка производится государственная регистрация установления отцовства либо выдается отказ в государственной регистрации установления отцовства (статья 53 Федерального закона).

11. Заявление о перемене имени должно быть рассмотрено в месячный срок со дня получения заявления. При наличии уважительных причин (неполучение копий записей актов гражданского состояния, в которые необходимо внести изменения, и других) срок рассмотрения заявления может быть увеличен не более чем на два месяца.

В случае, если записи актов гражданского состояния, в которые необходимо внести изменения в связи с переменой имени, утрачены, государственная регистрация перемены имени производится только после восстановления записей в порядке, установленном Федеральным законом для восстановления записей актов гражданского состояния.

В случае, если в представленных одновременно с заявлением о перемене имени документах и поступивших копиях записей актов гражданского состояния имеются несоответствия сведений, такие несоответствия должны быть устранены в порядке, установленном Федеральным законом для внесения исправлений и изменений в записи актов гражданского состояния.

В случае необходимости восстановления или изменения записи акта гражданского состояния срок рассмотрения заявления, установленный Федеральным законом, приостанавливается до решения вопроса о восстановлении либо об исправлении или изменении записи акта гражданского состояния.

12. Заявление о внесении исправления или изменения в запись акта гражданского состояния должно быть рассмотрено в месячный срок со дня поступления заявления.

При наличии уважительных причин (неполучение копий записей актов гражданского состояния, в которые необходимо внести изменения, и других) срок рассмотрения заявления может быть увеличен не более чем на два месяца руководителем органа, осуществляющего государственную регистрацию актов гражданского состояния.

13. Восстановление и аннулирование записи акта гражданского состояния производятся в день обращения заявителя при условии предъявления всех оформленных надлежащим образом необходимых документов.

14. В случае личного обращения заявителя в орган, осуществляющий государственную регистрацию актов гражданского состояния, по месту хранения соответствующей записи акта гражданского состояния, повторное свидетельство (справка) о государственной регистрации акта гражданского состояния выдается в день обращения заявителя при условии представления всех необходимых документов.

Сроки прохождения отдельных административных процедур предоставления государственной услуги приведены в разделе III "Административные процедуры".

Письменное обращение (в том числе поступившее в электронной форме) рассматривается в течение 30 календарных дней со дня его регистрации в органе, осуществляющем государственную регистрацию актов гражданского состояния.

Правовые основания для предоставления государственной услуги

15. Предоставление государственной услуги осуществляется в соответствии со следующими нормативными правовыми актами:

Конституцией Российской Федерации;

международными договорами Российской Федерации;

Федеральным конституционным законом от 25 декабря 2000 г. N 2-ФКЗ "О Государственном гербе Российской Федерации" (Собрание законодательства Российской Федерации, 2000, N 52 (ч. I), ст. 5021; 2002, N 28, ст. 2780; 2003, N 27 (ч. I), ст. 2696; 2009, N 46, ст. 5417; 2011, N 1, ст. 1);

частью первой Гражданского кодекса Российской Федерации (Собрание законодательства Российской Федерации, 1994, N 32, ст. 3301; 1996, N 9, ст. 773; N 34, ст. 4026; 1999, N 28, ст. 3471; 2001, N 17, ст. 1644; N 21, ст. 2063; 2002, N 12, ст. 1093; N 48, ст. 4746, ст. 4737; 2003, N 2, ст. 167; N 52 (ч. I), ст. 5034; 2004, N 27, ст. 2711; N 31, ст. 3233; 2005, N 1 (ч. I), ст. 18, ст. 39, ст. 43; N 27, ст. 2722; N 30 (ч. II), ст. 3120; 2006, N 2, ст. 171; N 3, ст. 282; N 23, ст. 2380; N 27, ст. 2881; N 31 (ч. I), ст. 3437; N 45, ст. 4627; N 50, ст. 5279; N 52 (ч. I), ст. 5497, ст. 5498; 2007, N 1 (ч. I), ст. 21; N 7, ст. 834; N 27, ст. 3213; N 31, ст. 3993; N 41, ст. 4845; N 49, ст. 6079; N 50, ст. 6246; 2008, N 17, ст. 1756; N 20, ст. 2253; N 29 (ч. I), ст. 3418; N 30 (ч. I), ст. 3597; N 30 (ч. II), ст. 3616; 2009, N 1, ст. 14, ст. 19, ст. 20, ст. 23; N 7, ст. 775; N 26, ст. 3130; N 29, ст. 3582; N 52 (ч. I), ст. 6428; 2010, N 19, ст. 2291; N 31, ст. 4163; 2011, N 7, ст. 901; N 15, ст. 2038);

Семейным кодексом Российской Федерации (Собрание законодательства Российской Федерации, 1996, N 1, ст. 16; 1997, N 46, ст. 5243; 1998, N 26, ст. 3014; 2000, N 2, ст. 153; 2004, N 35, ст. 3607; 2005, N 1 (ч. I), ст. 11; 2006, N 52 (ч. I), ст. 5497; 2007, N 1 (ч. I), ст. 21; N 30, ст. 3808; 2008, N 17, ст. 1756; N 27, ст. 3124; N 52 (ч. I), ст. 7001; 2011, N 19, ст. 2715);

главой 25.3 "Государственная пошлина" части второй Налогового кодекса Российской Федерации (Собрание законодательства Российской Федерации, 2004, N 45, ст. 4377; 2005, N 1 (ч. I), ст. 29, 30; N 30 (ч. I), ст. 3117; N 50, ст. 5246; N 52 (ч. I), ст. 5581; 2006, N 1, ст. 12; N 27, ст. 2881; N 31 (ч. I), ст. 3436; N 43, ст. 4412; 2007, N 1 (ч. I), ст. 7; N 31, ст. 4013; N 46, ст. 5553, 5554; N 49, ст. 6045, 6071; 2008, N 52 (ч. I), ст. 6218, 6219, 6236; 2009, N 1, ст. 19; N 29, ст. 3582, 3625, 3642; N 30, ст. 3735; N 52 (ч. I), ст. 6450; 2010, N 15, ст. 1737; N 18, ст. 2145; N 19, ст. 2291; N 46, ст. 5918; N 31, ст. 4198; N 32, ст. 4298; N 48, ст. 6247);

Федеральным законом от 15 ноября 1997 г. N 143-ФЗ "Об актах гражданского состояния";

Федеральным законом от 2 мая 2006 г. N 59-ФЗ "О порядке рассмотрения обращений граждан Российской Федерации" (Собрание законодательства Российской Федерации, 2006, N 19, ст. 2060; 2010, N 27, ст. 3410; N 31, ст. 4196);

Федеральным законом от 29 ноября 2007 г. N 282-ФЗ "Об официальном статистическом учете и системе государственной статистики в Российской Федерации" (Собрание законодательства Российской Федерации, 2007, N 49 ст. 6043; 2011, N 43, ст. 5973);

Федеральным законом от 27 июля 2010 г. N 210-ФЗ "Об организации предоставления государственных и муниципальных услуг";

Указом Президента Российской Федерации от 13 октября 2004 г. N 1313 "Вопросы Министерства юстиции Российской Федерации" (Собрание законодательства Российской Федерации, 2004, N 42, ст. 4180; 2005, N 44, ст. 4535; N 52, ст. 5690; 2006, N 12, ст. 1284; N 19, ст. 2070; N 23, ст. 2452; N 38, ст. 3975; 2007, N 13, ст. 1530; N 20, ст. 2390; 2008, N 10, ст. 909; N 29, ст. 3473; N 43, ст. 4921; 2010, N 4, ст. 368; N 19, ст. 2300; 2011, N 21, ст. 2927; N 21, ст. 2930; 29, ст. 4420);

Постановлением Правительства Российской Федерации от 8 июля 1997 г. N 828 "Об утверждении Положения о паспорте гражданина Российской Федерации, образца бланка и описания паспорта гражданина Российской Федерации" (Собрание законодательства Российской Федерации, 1997, N 28, ст. 3444; 1999, N 41, ст. 4918; 2001, N 3, ст. 242; 2002, N 4, ст. 330; 2003, N 27 (ч. II), ст. 2813; 2004, N 5, ст. 374; 2006, N 52 (ч. III), ст. 5597; 2008, N 14, ст. 1412; 2010, N 33, ст. 4433; 2011, N 22, ст. 3190);

Постановлением Правительства Российской Федерации от 6 июля 1998 г. N 709 "О мерах по реализации Федерального закона "Об актах гражданского состояния" (Собрание законодательства Российской Федерации, 1998, N 28, ст. 3359; N 45, ст. 5522; 2006, N 7, ст. 776; 2008, N 50, ст. 5958);

Постановлением Правительства Российской Федерации от 31 октября 1998 г. N 1274 "Об утверждении форм бланков заявлений о государственной регистрации актов гражданского состояния, справок и иных документов, подтверждающих государственную регистрацию актов гражданского состояния" (далее - Постановление Правительства Российской Федерации от 31.10.1998 N 1274) (Собрание законодательства Российской Федерации, 1998, N 45, ст. 5522; 2006, N 7, ст. 776);

Постановлением Правительства Российской Федерации от 17 апреля 1999 г. N 432 "Об утверждении Правил заполнения бланков записей актов гражданского состояния и бланков свидетельств о государственной регистрации актов гражданского состояния" (Собрание законодательства Российской Федерации, 1999, N 17, ст. 2149; 2006, N 7, ст. 776);

Постановлением Правительства Российской Федерации от 24 октября 2011 г. N 861 "О федеральных государственных информационных системах, обеспечивающих предоставление в электронной форме государственных и муниципальных услуг (осуществление функций)" (Собрание законодательства Российской Федерации, 2011, N 44, ст. 6274);

распоряжением Правительства Российской Федерации от 17 марта 2011 г. N 442-р "Об утверждении перечня документов (сведений), обмен которыми между органами и организациями при оказании государственных услуг и исполнении государственных функций осуществляется в электронном виде" (Собрание законодательства Российской Федерации, 2011, N 13, ст. 1787);

Приказом Федеральной архивной службы России и Министерства юстиции Российской Федерации от 2 августа 1999 г. N 38/230 "Об утверждении Правил передачи в государственные архивы книг государственной регистрации актов гражданского состояния, собранных из первых экземпляров записей актов гражданского состояния, и метрических книг" (зарегистрирован Министерством юстиции Российской Федерации 14 сентября 1999 г., регистрационный N 1893);

Приказом Министерства юстиции Российской Федерации от 14 октября 2005 г. N 189 "Об утверждении правил внутреннего распорядка следственных изоляторов уголовно-исполнительной системы" (зарегистрирован Минюстом России 8 ноября 2005 г., регистрационный N 7139), с учетом изменений, внесенных Приказом Минюста России от 27 декабря 2010 г. N 410 (зарегистрирован Минюстом России 24 января 2011 г., регистрационный N 19569);

Приказом Министерства юстиции Российской Федерации, Федеральной службы безопасности Российской Федерации, Министерства внутренних дел Российской Федерации, Министерства культуры и массовых коммуникаций Российской Федерации от 30 ноября 2010 г. N 366/591/818/739 "Об утверждении форм справок о факте смерти лица, необоснованно репрессированного и впоследствии реабилитированного на основании Закона Российской Федерации от 18 октября 1991 г. N 1761-1 "О реабилитации жертв политических репрессий" (зарегистрирован Министерством юстиции Российской Федерации 14 декабря 2010 г., регистрационный N 19179);

нормативными правовыми актами субъектов Российской Федерации, регулирующими порядок и условия вступления в брак до достижения возраста шестнадцати лет, порядок присвоения двойных фамилий супругам при заключении брака, фамилии и отчества ребенку, а также вопросы образования органов записи актов гражданского состояния и организации деятельности по государственной регистрации актов гражданского состояния на территориях субъектов Российской Федерации.

Перечень документов, необходимых для предоставления государственной услуги, и порядок их представления

16. Для предоставления государственной услуги заявителем лично представляются документы, предусмотренные Федеральным законом для государственной регистрации конкретного вида акта гражданского состояния или совершения иного юридически значимого действия. В случаях, установленных Федеральным законом, данные документы могут быть предоставлены уполномоченным лицом.

Документы, предусмотренные Федеральным законом для государственной регистрации конкретного вида акта гражданского состояния или совершения иного юридически значимого действия, могут быть поданы с использованием Единого портала государственных и муниципальных услуг.

Для выдачи повторного свидетельства (справки) о государственной регистрации акта гражданского состояния документы могут быть направлены почтовым отправлением с описью вложения.

17. Для государственной регистрации актов гражданского состояния и совершения иных юридически значимых действий должны быть представлены:

заявление установленной формы (в случае обязательной подачи заявления в письменной форме). Формы бланков заявлений утверждены Постановлением Правительства Российской Федерации от 31.10.1998 N 1274 и размещаются в том числе на Едином портале государственных и муниципальных услуг;

документы, являющиеся основанием для государственной регистрации акта гражданского состояния и совершения иного юридически значимого действия, установленные Федеральным законом;

документ, удостоверяющий личность заявителя;

документ, подтверждающий полномочия заявителя;

документ, подтверждающий полномочия представителя заявителя;

документ об уплате государственной пошлины за государственную регистрацию акта гражданского состояния или совершение иного юридически значимого действия (в случаях, предусмотренных Налоговым кодексом Российской Федерации);

иные документы, перечень которых установлен Федеральным законом.

Запрещается истребование документов и информации, не предусмотренных Семейным кодексом Российской Федерации и Федеральным законом.

18. В качестве документа, удостоверяющего личность, заявителем может представляться:

паспорт гражданина Российской Федерации, удостоверяющий личность гражданина Российской Федерации на территории Российской Федерации;

паспорт гражданина Российской Федерации, являющийся документом, удостоверяющим личность гражданина Российской Федерации за пределами Российской Федерации (для граждан Российской Федерации, постоянно проживающих за пределами территории Российской Федерации);

иные документы, признаваемые в соответствии с федеральным законодательством документами, удостоверяющими личность гражданина Российской Федерации;

паспорт иностранного гражданина либо иной документ, установленный федеральным законодательством или признаваемый в соответствии с международным договором Российской Федерации в качестве документа, удостоверяющего личность иностранного гражданина;

документ, выданный иностранным государством и признаваемый в соответствии с международным договором Российской Федерации в качестве документа, удостоверяющего личность лица без гражданства;

разрешение на временное проживание в виде документа установленной формы, выдаваемого лицу без гражданства, не имеющему документа, удостоверяющего его личность;

вид на жительство (в отношении лица без гражданства);

иные документы, предусмотренные федеральным законодательством или признаваемые в соответствии с международным договором Российской Федерации в качестве документов, удостоверяющих личность лица без гражданства.

19. Заявители вправе представлять документы, подтверждающие содержание норм иностранного семейного права, на которые они ссылаются в обоснование своих требований или возражений, и иным образом содействовать органам, предоставляющим государственную услугу, в установлении содержания норм иностранного семейного права.

20. Органы, предоставляющие государственные услуги, не вправе требовать от заявителя:

- предоставления документов и информации или осуществления действий, предоставление или осуществление которых не предусмотрено нормативными правовыми актами, регулирующими отношения, возникающие в связи с предоставлением государственной услуги;

- предоставления документов и информации, которые находятся в распоряжении органов, предоставляющих государственные услуги, иных государственных органов, органов местного самоуправления, организаций, в соответствии с нормативными правовыми актами Российской Федерации, нормативными правовыми актами субъектов Российской Федерации, муниципальными правовыми актами.

Государственная регистрация рождения

21. Для государственной регистрации рождения заявители представляют:

1) заявление о рождении в устной или письменной форме. Заявление в письменной форме может быть выполнено от руки (разборчиво), машинописным способом или распечатано посредством электронных печатающих устройств без сокращений слов и исправлений. Заявление, выполненное машинописным способом или посредством электронных печатных устройств, подписывается в присутствии специалиста, осуществляющего прием данного заявления.

В случае, если родители не имеют возможности лично заявить о рождении ребенка, заявление о рождении ребенка может быть сделано родственником одного из родителей или иным уполномоченным родителями (одним из родителей) лицом либо должностным лицом медицинской организации или должностным лицом иной организации, в которой находилась мать во время родов или находится ребенок.

Заявление о рождении ребенка, достигшего совершеннолетия, представляется самим совершеннолетним ребенком.

Заявление о рождении ребенка должно быть сделано не позднее чем через месяц со дня рождения ребенка;

2) один из следующих документов, являющихся основанием для государственной регистрации рождения:

- документ о рождении, выданный медицинской организацией независимо от ее организационно-правовой формы (далее - медицинская организация), в которой происходили роды;

- документ о рождении, выданный медицинской организацией, врач которой оказывал медицинскую помощь при родах или в которую обратилась мать после родов, либо частнопрактикующим врачом (при родах вне медицинской организации);

- заявление лица, присутствовавшего во время родов, о рождении ребенка - при родах вне медицинской организации и без оказания медицинской помощи (до исполнения ребенком одного года). При отсутствии у указанного лица возможности явиться в орган, предоставляющий государственную услугу, его подпись заявления о рождении ребенка данной женщиной должна быть удостоверена организацией, в которой указанное лицо работает или учится, жилищно-эксплуатационной организацией или органом местного самоуправления по месту его жительства либо администрацией стационарной медицинской организации, в которой указанное лицо находится на излечении;

- решение суда об установлении факта рождения ребенка данной женщиной (при отсутствии иных оснований для государственной регистрации рождения ребенка);

- решение суда об установлении факта рождения ребенка, достигшего возраста одного года и более (при отсутствии документа установленной формы о рождении);

- документ установленной формы о перинатальной смерти, выданный медицинской организацией или частнопрактикующим врачом (при государственной регистрации рождения ребенка, родившегося мертвым);

3) документ, выданный медицинской организацией и подтверждающий факт получения согласия женщины, родившей ребенка (суррогатной матери), на запись супругов, давших согласие на имплантацию эмбриона другой женщине в целях его вынашивания, родителями ребенка (при государственной регистрации рождения ребенка по заявлению супругов, давших согласие на имплантацию эмбриона другой женщине в целях его вынашивания);

4) документы, удостоверяющие личности родителей (одного из родителей);

5) документы, удостоверяющие личность заявителя и подтверждающие его полномочия (в случае подачи заявления о рождении уполномоченным родителями лицом);

6) документы, являющиеся основанием для внесения сведений об отце в запись акта о рождении ребенка:

- свидетельство о заключении брака родителей либо свидетельство об установлении отцовства;

- свидетельство о расторжении брака родителей либо решение суда о расторжении брака или признании брака недействительным, вступившее в законную силу, или свидетельство о смерти супруга матери ребенка в случае, если брак между родителями ребенка расторгнут, признан судом недействительным или если супруг матери ребенка умер, но со дня расторжения брака, признания его недействительным или со дня смерти супруга до дня рождения ребенка прошло не более трехсот дней.

В случае, если отцовство не установлено, по желанию матери, не состоящей в браке, представляется заявление матери ребенка о внесении сведений об отце ребенка в запись акта о рождении в письменной форме.

22. При государственной регистрации рождения найденного (подкинутого) ребенка должны быть представлены:

заявление органа внутренних дел, органа опеки и попечительства либо медицинской организации, воспитательной организации или организации социальной защиты населения, в которую помещен ребенок, о государственной регистрации рождения найденного (подкинутого) ребенка, в котором указываются сведения о фамилии, об имени и отчестве найденного (подкинутого) ребенка;

документ об обнаружении ребенка, выданный органом внутренних дел или органом опеки и попечительства, с указанием времени, места и обстоятельств, при которых ребенок найден;

документ, выданный медицинской организацией и подтверждающий возраст и пол найденного (подкинутого) ребенка.

23. При государственной регистрации рождения ребенка, оставленного матерью, не предъявившей документа, удостоверяющего ее личность, в медицинской организации, в которой происходили роды или в которую мать обратилась после родов, должны быть представлены:

- заявление медицинской организации, в которой находится ребенок, либо органа опеки и попечительства по месту нахождения ребенка;

- документ установленной формы о рождении, выданный медицинской организацией, в которой происходили роды или в которую обратилась мать после родов;

- акт об оставлении ребенка, выданный медицинской организацией, в которой находится этот ребенок.

Государственная регистрация заключения брака

24. Для государственной регистрации заключения брака заявители представляют:

1) совместное заявление в письменной форме. Совместное заявление может быть выполнено от руки (разборчиво), машинописным способом или распечатано посредством электронных печатающих устройств без сокращений слов и исправлений. Лица, вступающие в брак, подписывают совместное заявление о заключении брака и указывают дату его составления. Заявление, выполненное машинописным способом или посредством электронных печатных устройств, подписывается заявителями в присутствии специалиста, осуществляющего прием данного заявления.

В случае, если одно из лиц, вступающих в брак, не имеет возможности явиться в орган, предоставляющий государственную услугу, для подачи совместного заявления, волеизъявление лиц, вступающих в брак, может быть оформлено отдельными заявлениями. Подпись заявления лица, не имеющего возможности явиться в орган, предоставляющий государственную услугу, должна быть нотариально удостоверена;

2) документы, удостоверяющие личности вступающих в брак;

3) документ, подтверждающий прекращение предыдущего брака (в случае если лицо (лица) состояло в браке ранее);

4) разрешение на вступление в брак до достижения брачного возраста, в случае если лицо (лица), вступающее в брак, является несовершеннолетним;

5) документ, подтверждающий уплату государственной пошлины за государственную регистрацию заключения брака и (или) документ, являющийся основанием для предоставления налоговых льгот физическим лицам.

Государственная регистрация расторжения брака

25. Для государственной регистрации расторжения брака заявители представляют:

1) в случае расторжения брака по взаимному согласию супругов, не имеющих общих детей, не достигших совершеннолетия, - совместное заявление супругов в письменной форме;

- в случае, если один из супругов признан судом безвестно отсутствующим, недееспособным или осужден за совершение преступления к лишению свободы на срок свыше трех лет, - заявление о расторжении брака другого супруга в письменной форме;

- в случае расторжения брака на основании решения суда - заявление супругов (одного из супругов) или опекуна недееспособного супруга в устной или письменной форме.

Заявление о расторжении брака может быть выполнено от руки (разборчиво), машинописным способом или распечатано посредством электронных печатающих устройств без сокращений слов и исправлений.

Заявители подписывают заявление о расторжении брака и указывают дату его составления. Заявление, выполненное машинописным способом или посредством электронных печатных устройств, подписывается заявителями в присутствии специалиста, осуществляющего прием данного заявления.

В случае, если один из супругов не имеет возможности явиться в орган, предоставляющий государственную услугу, для подачи заявления, волеизъявление супругов может быть оформлено отдельными заявлениями о расторжении брака. Подпись такого заявления супруга, не имеющего возможности явиться в орган, предоставляющий государственную услугу, должна быть нотариально удостоверена.

Бывшие супруги (каждый из супругов) или опекун недееспособного супруга могут в письменной форме уполномочить других лиц сделать заявление о государственной регистрации расторжения брака, если государственная регистрация расторжения брака производится на основании решения суда;

2) свидетельство о заключении брака (в случае расторжения брака супругов, не имеющих общих детей, не достигших совершеннолетия, или расторжения брака по заявлению одного из супругов);

3) копию вступившего в законную силу решения (приговора) суда в отношении супруга, признанного судом безвестно отсутствующим, недееспособным или осужденного за совершение преступления к лишению свободы на срок свыше трех лет (в случае расторжения брака по заявлению одного из супругов);

4) решение суда о расторжении брака, вступившее в законную силу (в случае расторжения брака на основании решения суда);

5) документы, удостоверяющие личности супругов (бывших супругов);

6) документ, удостоверяющий личность лица, уполномоченного сделать заявление о государственной регистрации расторжения брака и подтверждающий его полномочия (в случае государственной регистрации расторжения брака уполномоченным лицом на основании решения суда);

7) документ, подтверждающий полномочия опекуна недееспособного супруга (в случае расторжения брака на основании решения суда или дооформления записи акта о расторжении брака за недееспособного супруга);

8) документ, подтверждающий уплату государственной пошлины за государственную регистрацию расторжения брака, и (или) документ, являющийся основанием для предоставления налоговых льгот физическим лицам.

Государственная регистрация усыновления (удочерения)

26. Для государственной регистрации усыновления (удочерения) (далее - усыновление) заявители представляют:

1) заявление об усыновлении в устной или письменной форме. Заявление об усыновлении в письменной форме может быть выполнено от руки (разборчиво), машинописным способом или распечатано посредством электронных печатающих устройств без сокращений слов и исправлений. Заявление, выполненное машинописным способом или посредством электронных печатных устройств, подписывается заявителями в присутствии специалиста, осуществляющего прием данного заявления.

Усыновители (усыновитель) вправе уполномочить в письменной форме других лиц сделать заявление о государственной регистрации усыновления ребенка;

2) решение суда об усыновлении ребенка, вступившее в законную силу и являющееся основанием для государственной регистрации усыновления;

3) документы, удостоверяющие личности усыновителей (усыновителя);

4) документы, удостоверяющие личность и полномочия лица, заявляющего о государственной регистрации усыновления (в случае подачи заявления о государственной регистрации усыновления уполномоченным лицом);

5) свидетельство о рождении усыновляемого ребенка.

Государственная регистрация установления отцовства

27. Для государственной регистрации установления отцовства заявители представляют:

1) совместное заявление об установлении отцовства отца и матери ребенка, не состоящих между собой в браке на момент рождения ребенка, в письменной форме.

Совместное заявление об установлении отцовства может быть подано:

- при государственной регистрации рождения ребенка;

- после государственной регистрации рождения ребенка;

- во время беременности матери, если имеются основания предполагать, что подача совместного заявления об установлении отцовства после рождения ребенка может оказаться невозможной или затруднительной.

В случае, если отец или мать ребенка не имеют возможности лично подать совместное заявление, их волеизъявление может быть оформлено отдельными заявлениями об установлении отцовства. Подпись лица, не имеющего возможности присутствовать при подаче такого заявления, должна быть нотариально удостоверена;

2) заявление об установлении отцовства отца ребенка, не состоящего в браке с матерью ребенка на момент рождения ребенка, в письменной форме. Заявление отца, не состоящего в браке с матерью ребенка на момент рождения ребенка, подается в случае:

- смерти матери;

- признания матери недееспособной;

- отсутствия сведений о месте пребывания матери;

- лишения матери родительских прав.

При установлении отцовства в отношении несовершеннолетнего лица во всех вышеуказанных случаях заявителем представляется документ, подтверждающий согласие органа опеки и попечительства на установление отцовства;

3) заявление об установлении отцовства на основании решения суда об установлении отцовства или об установлении факта признания отцовства. Такое заявление может быть сделано устно или в письменной форме матерью или отцом ребенка, опекуном (попечителем) ребенка, лицом, на иждивении которого находится ребенок, либо самим ребенком, достигшим совершеннолетия. Заявление об установлении отцовства в письменной форме может быть выполнено от руки (разборчиво), машинописным способом или распечатано посредством электронных печатающих устройств без сокращений слов и исправлений.

Заявители подписывают заявление об установлении отцовства и указывают дату его составления. Заявление, выполненное машинописным способом или посредством электронных печатных устройств, подписывается заявителями в присутствии специалиста, осуществляющего прием данного заявления.

Заявители могут в письменной форме уполномочить других лиц, сделать заявление о государственной регистрации установления отцовства (в случае государственной регистрации установления отцовства на основании решения суда об установлении отцовства или об установлении факта признания отцовства);

4) свидетельство о рождении ребенка (в случае установления отцовства после рождения ребенка) или документ, являющийся основанием для государственной регистрации рождения ребенка (в случае, если государственная регистрация рождения и установления отцовства производится одновременно);

5) документ, подтверждающий беременность матери, выданный медицинской организацией или частнопрактикующим врачом (в случае подачи совместного заявления до рождения ребенка);

6) согласие лица, достигшего совершеннолетия, на установление отцовства в письменной форме (если государственная регистрация установления отцовства производится в отношении лица, достигшего совершеннолетия ко дню подачи заявления об установлении отцовства). В случае, если указанное лицо признано недееспособным, предъявляется согласие его опекуна или органа опеки и попечительства.

Согласие лица, достигшего совершеннолетия, может быть выражено в отдельном заявлении (произвольной формы) или посредством подписи совместного заявления отца и матери (заявления отца);

7) свидетельство о смерти матери, вступившее в законную силу, решение суда о признании матери недееспособной или о лишении ее родительских прав либо о признании матери безвестно отсутствующей или документ, выданный органом внутренних дел по последнему известному месту жительства матери, подтверждающий невозможность установления ее места пребывания (предъявляется) (в случае подачи заявления об установлении отцовства отцом ребенка, не состоящим в браке с матерью ребенка на момент рождения ребенка);

8) документ, выданный органом опеки и попечительства, подтверждающий согласие данного органа на установление отцовства (в случае подачи отцом, не состоящим в браке с матерью ребенка на момент рождения ребенка, заявления об установлении отцовства в отношении лица, не достигшего совершеннолетия);

9) решение суда об установлении отцовства или об установлении факта признания отцовства, вступившее в законную силу (в случае государственной регистрации установления отцовства на основании решения суда);

10) документы, удостоверяющие личности родителей ребенка;

11) документы, удостоверяющие личность и полномочия лица, заявляющего о государственной регистрации установления отцовства (в случае подачи уполномоченным лицом заявления о государственной регистрации установления отцовства на основании решения суда);

12) документ, подтверждающий уплату государственной пошлины за государственную регистрацию установления отцовства и (или) документ, являющийся основанием для предоставления налоговых льгот физическим лицам.

Государственная регистрация перемены имени

28. Для государственной регистрации перемены имени заявитель представляет:

1) заявление о перемене имени в письменной форме. Заявление о перемене имени может быть выполнено от руки (разборчиво), машинописным способом или распечатано посредством электронных печатающих устройств без сокращений слов и исправлений. Лицо, желающее переменить имя, подписывает заявление о перемене имени и указывает дату его составления. Заявление, выполненное машинописным способом или посредством электронных печатных устройств, подписывается заявителем в присутствии специалиста, осуществляющего прием данного заявления;

2) свидетельство о рождении лица, желающего переменить имя;

3) свидетельство о заключении брака (в случае, если заявитель состоит в браке). Если заявитель состоял не в одном браке и при заключении браков изменял фамилию на фамилию супруга, необходимо предъявить справки о заключении всех предыдущих браков;

4) свидетельство о расторжении брака (в случае, если заявитель ходатайствует о присвоении ему добрачной фамилии в связи с расторжением брака). Если заявитель состоял не в одном браке, необходимо предъявить свидетельства о расторжении предыдущих браков;

5) свидетельство о рождении каждого из детей заявителя, не достигших совершеннолетия (в случае, если заявитель имеет детей, не достигших совершеннолетия);

6) согласие обоих родителей, усыновителей или попечителя (в случае перемены имени лицом, не достигшим совершеннолетия). Согласие указанных лиц может быть написано в присутствии руководителя или специалиста органа, осуществляющего государственную услугу, либо заявителем могут быть представлены их согласие, удостоверенные нотариально.

Согласие родителей не требуется в случае приобретения лицом, желающим переменить имя, полной дееспособности до достижения им совершеннолетия в порядке, предусмотренном Гражданским кодексом Российской Федерации.

В случае лишения одного из родителей родительских прав, признания его судом недееспособным либо безвестно отсутствующим или его смерти перемена имени производится при наличии согласия другого родителя.

В указанных выше случаях заявителем представляются документы, подтверждающие соответствующие факты;

7) решение суда (в случае перемены имени лицом, не достигшим совершеннолетия, и отсутствия согласия обоих родителей, усыновителей или попечителя, за исключением случаев приобретения лицом полной дееспособности до достижения им совершеннолетия в порядке, предусмотренном Гражданским кодексом Российской Федерации);

8) документ, удостоверяющий личность заявителя;

9) документ, подтверждающий уплату государственной пошлины за государственную регистрацию перемены имени или документ, являющийся основанием для предоставления налоговых льгот физическим лицам.

Государственная регистрация смерти

29. Для государственной регистрации смерти заявитель представляет:

1) заявление о смерти в устной или письменной форме. Заявление о смерти в письменной форме может быть выполнено от руки (разборчиво), машинописным способом или распечатано посредством электронных печатающих устройств без сокращений слов и исправлений. Заявление, выполненное машинописным способом или посредством электронных печатных устройств, подписывается заявителями в присутствии специалиста, осуществляющего прием данного заявления.

Заявить о смерти устно или в письменной форме обязаны:

- супруг (супруга), другие члены семьи умершего, а также любое другое лицо, присутствовавшее в момент смерти или иным образом информированное о наступлении смерти;

- медицинская организация или учреждение социальной защиты населения в случае, если смерть наступила в период пребывания лица в данных организации или учреждении;

- учреждение, исполняющее наказание, в случае, если смерть осужденного наступила в период отбывания им наказания в местах лишения свободы;

- орган внутренних дел в случае, если смерть осужденного наступила вследствие приведения в исполнение исключительной меры наказания (смертной казни);

- орган дознания или следствия в случае, если проводится расследование в связи со смертью лица или по факту смерти, когда личность умершего не установлена;

- командир воинской части в случае, если смерть наступила в период прохождения лицом военной службы.

Заявление о смерти должно быть сделано не позднее чем через три дня со дня наступления смерти или со дня обнаружения тела умершего;

2) один из следующих документов:

- документ установленной формы о смерти, выданный медицинской организацией или частнопрактикующим врачом;

- решение суда об установлении факта смерти или об объявлении лица умершим, вступившее в законную силу;

- документ, выданный компетентными органами, о факте смерти лица, необоснованно репрессированного и впоследствии реабилитированного на основании закона о реабилитации жертв политических репрессий;

3) документ, удостоверяющий личность заявителя;

4) документ, удостоверяющий личность умершего (при его наличии).

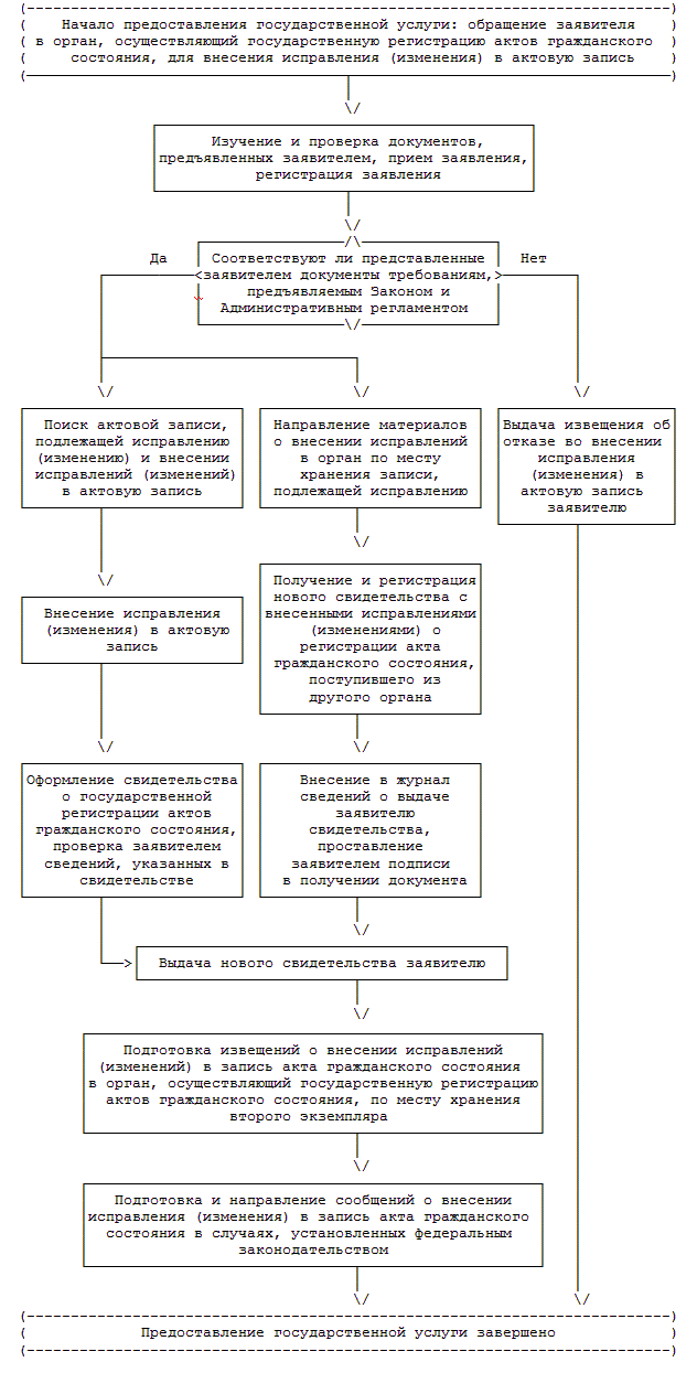
Внесение исправлений или изменений в запись акта гражданского состояния

30. Для внесения исправлений или изменений в запись акта гражданского состояния заявитель представляет:

1) заявление о внесении исправлений или изменений в запись акта гражданского состояния в письменной форме. Заявление о внесении исправлений или изменений может быть выполнено от руки (разборчиво), машинописным способом или распечатано посредством электронных печатающих устройств без сокращений слов и исправлений. Заявитель подписывает заявление о внесении исправлений или изменений в запись акта гражданского состояния и указывает дату его составления. Заявление, выполненное машинописным способом или посредством электронных печатных устройств, подписывается заявителем в присутствии специалиста, осуществляющего прием данного заявления.

Внесение исправлений или изменений в запись акта гражданского состояния, ранее составленную в отношении умершего, производится по заявлению родственника умершего или другого заинтересованного лица;

2) свидетельство (справка) о государственной регистрации акта гражданского состояния, которое подлежит обмену в связи с внесением исправления или изменения в запись акта гражданского состояния;

3) один из следующих документов, являющихся основанием для внесения исправления или изменения в запись акта гражданского состояния:

- решение суда;

- решение органа опеки и попечительства об изменении фамилии и (или) собственно имени ребенка (в случае внесения исправления или изменения в запись акта о рождении ребенка, не достигшего возраста четырнадцати лет);

- заявление матери, не состоящей в браке с отцом ребенка, о внесении в запись акта о рождении сведений об отце ребенка либо об их изменении или исключении;

- заявление лица, достигшего совершеннолетия, об изменении сведений о родителе (родителях) в записи акта о рождении данного лица в случае перемены имени родителем (родителями);

- документ установленной формы, выданный органом дознания или следствия, об установлении личности умершего, смерть которого зарегистрирована как смерть неизвестного лица;

- документ установленной формы о факте смерти необоснованно репрессированного и впоследствии реабилитированного лица на основании закона о реабилитации жертв политических репрессий, в случае, если смерть зарегистрирована ранее;

- документ установленной формы об изменении пола, выданный медицинской организацией;

- иные документы, подтверждающие наличие основания для внесения исправления или изменения в запись акта гражданского состояния;

4) документ, удостоверяющий личность заявителя;

5) документ, подтверждающий уплату государственной пошлины за внесение исправлений (изменений) в запись акта гражданского состояния или документ, являющийся основанием для предоставления налоговых льгот физическим лицам.

Выдача повторных свидетельств о государственной регистрации актов гражданского состояния и иных документов (справок), подтверждающих факт государственной регистрации акта гражданского состояния

31. Для получения повторных свидетельств о государственной регистрации актов гражданского состояния и иных подтверждающих факт государственной регистрации акта гражданского состояния документов заявитель представляет:

1) заявление о выдаче повторного свидетельства о государственной регистрации акта гражданского состояния или иного документа (справки), подтверждающего факт государственной регистрации акта гражданского состояния.

Заявление о выдаче повторного свидетельства (справки) о государственной регистрации акта гражданского состояния может быть выполнено от руки (разборчиво), машинописным способом или распечатано посредством электронных печатающих устройств без сокращений слов и исправлений.

Заявление о выдаче повторного свидетельства (справки) о государственной регистрации акта гражданского состояния может быть направлено в орган, предоставляющий государственную услугу, посредством почтовой связи или электронной почты;

2) документ, удостоверяющий личность заявителя;

3) документы, подтверждающие право заявителя на получение повторного свидетельства (справки) о государственной регистрации акта гражданского состояния (статья 9 Федерального закона);

4) документ, подтверждающий уплату государственной пошлины за выдачу повторного свидетельства (справки) о государственной регистрации акта гражданского состояния или документ, являющийся основанием для предоставления налоговых льгот физическим лицам.

Восстановление (аннулирование) записи акта гражданского состояния

32. Для восстановления (аннулирования) записи акта гражданского состояния заявитель представляет:

- решение суда об установлении факта государственной регистрации акта гражданского состояния (аннулировании записи акта гражданского состояния), вступившее в законную силу;

- документ, удостоверяющий личность заявителя.

Требования к документам, выданным компетентными органами иностранных государств и предъявляемым для государственной регистрации актов гражданского состояния

33. Документы, выданные компетентными органами иностранных государств и предъявленные для государственной регистрации актов гражданского состояния, должны быть легализованы, если иное не предусмотрено международными договорами Российской Федерации, и переведены на государственный язык Российской Федерации (русский язык). Верность перевода должна быть нотариально удостоверена.

Перечень оснований для отказа в приеме документов, необходимых для предоставления государственной услуги, а также для приостановления или отказа в предоставлении государственной услуги

34. Согласно Федеральному закону, отказ в государственной регистрации акта гражданского состояния или в совершении иного юридически значимого действия допускается в следующих случаях:

государственная регистрация акта гражданского состояния противоречит Федеральному закону;

документы, которые представлены заявителем, не соответствуют требованиям, предъявляемым к ним Федеральным законом и иными нормативными правовыми актами;

заявитель не имеет права на получение повторных свидетельств и иных документов, подтверждающих факты государственной регистрации акта гражданского состояния;

при наличии спора между заинтересованными лицами при внесении исправлений или изменений в записи актов гражданского состояния;

при отсутствии документов, подтверждающих наличие оснований для внесения исправлений или изменений в записи актов гражданского состояния.

Не допускается государственная регистрация заключения брака между:

лицами, из которых хотя бы одно лицо уже состоит в другом зарегистрированном браке;

близкими родственниками (родственниками по прямой восходящей и нисходящей линии (родителями и детьми, дедушкой, бабушкой и внуками), полнородными и неполнородными (имеющими общих отца или мать) братьями и сестрами);

усыновителями и усыновленными;

лицами, из которых хотя бы одно лицо признано судом недееспособным вследствие психического расстройства.

Руководитель органа, предоставляющего государственную услугу, может отказать в государственной регистрации заключения брака, если располагает доказательствами, подтверждающими наличие обстоятельств, препятствующих заключению брака.

35. Руководитель органа, предоставляющего государственную услугу, отказывает в государственной регистрации установления отцовства в случае наличия сведений об отце в записи акта о рождении ребенка, за исключением случая, если сведения об отце ребенка внесены по заявлению матери в порядке, предусмотренном пунктом 3 статьи 17 Федерального закона.

36. Не производится государственная регистрация перемены имени в отношении лиц, не достигших возраста 14 лет.

Изменение имени лица, не достигшего возраста 14 лет, а также изменение присвоенной ему фамилии на фамилию другого родителя производится на основании решения органа опеки и попечительства в порядке, установленном статьей 59 Семейного кодекса Российской Федерации. На основании решения органа опеки и попечительства вносятся соответствующие изменения в запись акта о рождении ребенка в порядке, установленном Федеральным законом для внесения исправлений и изменений в записи актов гражданского состояния.

37. Срок рассмотрения заявления о перемене имени приостанавливается в случае необходимости восстановления или изменения записи акта гражданского состояния, в которую необходимо внести изменения в связи переменой имени, до решения вопроса о восстановлении либо об исправлении или изменении записи акта гражданского состояния.

38. Работник органа, осуществляющего государственную регистрацию актов гражданского состояния, не вправе производить государственную регистрацию актов гражданского состояния в отношении себя, своего супруга, его и своих родственников (родителей, детей, внуков, дедушек, бабушек, родных братьев и сестер). Государственная регистрация актов гражданского состояния в таких случаях производится другим работником органа, осуществляющего государственную регистрацию актов гражданского состояния, или в другом органе, осуществляющем государственную регистрацию актов гражданского состояния.

39. По требованию заявителя, которому отказано в предоставлении государственной услуги, руководитель органа, предоставляющего государственную услугу, обязан сообщить ему причины отказа в письменном виде по форме, утвержденной Постановлением Правительства Российской Федерации от 31.10.1998 N 1274.

40. Не допускается выдача повторных свидетельств о государственной регистрации актов гражданского состояния:

- родителям (одному из родителей) ребенка, в отношении которого они лишены родительских прав или ограничены в родительских правах, - свидетельства о рождении ребенка;

- лицам, расторгнувшим брак, и лицам, брак которых признан недействительным, - свидетельства о заключении брака.

По просьбе указанных лиц им выдается справка установленной формы, подтверждающая факт государственной регистрации рождения ребенка или заключения брака.

Порядок оплаты предоставления государственной услуги

41. За государственную регистрацию актов гражданского состояния и совершение органами, предоставляющими государственную услугу, иных юридически значимых действий заявителями уплачивается государственная пошлина.

Размеры и порядок уплаты государственной пошлины устанавливаются Налоговым кодексом Российской Федерации (глава 25.3. Государственная пошлина, далее - Кодекс).

Плательщики уплачивают государственную пошлину, если иной порядок не установлен Кодексом, в следующие сроки:

при обращении за выдачей документов (их дубликатов) - до выдачи документов (их дубликатов);

при обращении за совершением иных юридически значимых действий - до подачи заявлений и (или) иных документов на совершение таких действий либо до подачи соответствующих документов.

Государственная пошлина уплачивается по месту совершения юридически значимого действия в наличной или безналичной форме.

Факт уплаты государственной пошлины плательщиком в наличной форме подтверждается либо квитанцией установленной формы, выдаваемой плательщику банком, либо квитанцией, выдаваемой плательщику должностным лицом или кассой органа, в который производилась оплата.

Иностранные граждане и лица без гражданства уплачивают государственную пошлину в порядке и размерах, которые установлены Кодексом для физических лиц.

42. Размер государственной пошлины за государственную регистрацию актов гражданского состояния, совершение иных юридически значимых действий и особенности ее уплаты установлены статьями 333.26, 333.27, 333.33 Кодекса.

43. Перечень лиц, освобождающихся от уплаты государственной пошлины за государственную регистрацию актов гражданского состояния и совершение иных юридически значимых действий, определен статьями 333.18, 333.35 и 333.39 Кодекса.

44. Возврат плательщику излишне уплаченной (взысканной) суммы государственной пошлины осуществляется территориальным органом Федерального казначейства на основании распоряжений администраторов поступлений в бюджет о возврате поступлений плательщику с учетом положений главы 12, статьи 333.40 главы 25.3 Кодекса.

Решение о возврате плательщику излишне уплаченной (взысканной) суммы государственной пошлины принимает территориальный орган Минюста России во взаимодействии с органом, осуществляющим государственную регистрацию актов гражданского состояния (по месту уплаты государственной пошлины), в порядке, установленном законодательством Российской Федерации.

В соответствии с пунктом 3 статьи 333.40 Кодекса заявление о возврате излишне уплаченной (взысканной) суммы государственной пошлины может быть подано в течение трех лет со дня уплаты указанной суммы; возврат излишне уплаченной (взысканной) суммы государственной пошлины производится за счет средств бюджета, в который произведена переплата, в течение одного месяца со дня подачи заявления о возврате.

Все действия, связанные с проверкой информации, пересылкой всех необходимых документов и возвратом излишне уплаченной (взысканной) суммы государственной пошлины, должны быть произведены до истечения установленного Кодексом месячного срока со дня подачи плательщиком заявления о возврате государственной пошлины.

Не подлежит возврату государственная пошлина, уплаченная за государственную регистрацию заключения брака, расторжения брака, перемены имени, внесение исправлений и (или) изменений в записи актов гражданского состояния, в случае, если впоследствии не была произведена государственная регистрация соответствующего акта гражданского состояния или не были внесены исправления и изменения в записи актов гражданского состояния.

Максимальный срок ожидания в очереди при подаче заявления о предоставлении государственной услуги и получении результата ее предоставления, а также срок регистрации заявления о предоставлении государственной услуги

45. Максимальное время ожидания в очереди для подачи заявления о предоставлении государственной услуги не может составлять более 120 минут.

46. Максимальные сроки ожидания прохождения административных процедур, необходимых для получения результата предоставления государственной услуги, приведены в разделе III "Административные процедуры".

Срок регистрации запроса заявителя о предоставлении государственной услуги

47. Заявления о предоставлении государственной услуги, поступившие в письменной или электронной форме, регистрируются органом, предоставляющим государственную услугу, в день поступления в соответствующих журналах.

Требования к помещениям, в которых предоставляется государственная услуга

48. Местами для предоставления государственной услуги в органах, осуществляющих государственную регистрацию актов гражданского состояния, являются помещения для приема посетителей.

При наличии возможности на территории, прилегающей к зданию, в котором расположен орган, предоставляющий государственную услугу, должны иметься места парковки автотранспортных средств. Количество парковочных мест определяется исходя из количества граждан, обращающихся в течение рабочего времени за предоставлением государственной услуги, включая подачу соответствующих заявлений, регистрацию актов гражданского состояния, в том числе государственную регистрацию заключения брака в торжественной обстановке.

Доступ к парковочным местам является бесплатным.

49. Наличие отдельного входа для доступа заявителей в здание, в котором расположен орган, предоставляющий государственную услугу, определяется с учетом особенностей организации по государственной регистрации актов гражданского состояния на территории субъекта Российской Федерации.

Вход в здание, в котором расположен орган, предоставляющий государственную услугу, по возможности, оборудуется пандусами, расширенными проходами, позволяющими обеспечить беспрепятственный доступ инвалидов, включая инвалидов, использующих кресла-коляски.

50. На центральном входе в помещение органа, предоставляющего государственную услугу, должна быть оборудована информационная табличка, содержащая следующие сведения: наименование органа, предоставляющего государственную услугу, режим работы.

Режим работы органов, предоставляющих государственную услугу на территории субъекта Российской Федерации, включая определение рабочих и выходных дней, устанавливается органом исполнительной власти субъекта Российской Федерации, в компетенцию которого входит организация деятельности по государственной регистрации актов гражданского состояния на территории субъекта Российской Федерации, с учетом территориальных и национальных особенностей.

Если на территории субъекта Российской Федерации полномочия на государственную регистрацию актов гражданского состояния делегированы органам местного самоуправления сельских поселений, режим их работы может отличаться от режима работы других органов, осуществляющих государственную регистрацию актов гражданского состояния на территории субъектов Российской Федерации.

51. Прием заявителей осуществляется сотрудниками органов, предоставляющих государственную услугу, в специально выделенных для этих целей помещениях.

В помещениях органов, предоставляющих государственную услугу, оборудуются места для посетителей, которые включают в себя места для ожидания, информирования, приема заявителей, в том числе места для государственной регистрации заключения брака в торжественной обстановке.

Площадь мест ожидания и количество посадочных мест зависят от количества заявителей, ежедневно обращающихся за предоставлением государственной услуги.

Места для ожидания должны соответствовать комфортным условиям для заявителей, включая инвалидов, и оптимальным условиям для работы специалистов.

Места для ожидания оборудуются стульями, кресельными секциями или скамьями (банкетками). Количество мест определяется исходя из возможности их размещения в конкретном органе, осуществляющем государственную регистрацию актов гражданского состояния.

Места для заполнения документов оборудуются стульями, столами (стойками) и обеспечиваются образцами заполнения документов, бумагой и канцелярскими принадлежностями.

Прием заявителей осуществляется в порядке живой очереди, а также может осуществляться с помощью электронной системы управления очередью.

52. Кабинеты приема заявителей должны быть оборудованы информационными табличками (вывесками) с указанием:

номера кабинета;

фамилии, имени, отчества и должности специалиста, осуществляющего предоставление государственной услуги;

наименования юридически значимого действия.

Каждое рабочее место специалиста оборудуется персональным компьютером с возможностью доступа к необходимым информационным базам данных, печатающим устройством.

При организации рабочих мест должна быть предусмотрена возможность свободного входа и выхода специалистов из кабинета при необходимости.

53. Информация о процедуре предоставления государственной услуги сообщается по номерам телефонов для справок (консультаций), а также размещается в информационно-телекоммуникационных сетях общего пользования (в том числе в сети Интернет), на информационных стендах органов, осуществляющих государственную регистрацию актов гражданского состояния, публикуется в средствах массовой информации.

При ответах на звонки и устные, в том числе телефонные, обращения специалисты органа, предоставляющего государственную услугу, подробно и в вежливой (корректной) форме информируют обратившихся по интересующим их вопросам. Ответ по телефону должен начинаться с информации о наименовании органа, фамилии, имени, отчестве и должности специалиста.

Время разговора не должно превышать 10 минут.

54. Места информирования оборудуются информационными стендами, столами, стульями с целью возможности заполнения необходимых заявлений.

На информационных стендах в помещении, предназначенном для предоставления государственной услуги, и официальных интернет-сайтах органов, осуществляющих государственную регистрацию актов гражданского состояния, размещается следующая информация:

извлечения из законодательных и иных нормативных правовых актов, содержащих нормы, регулирующие деятельность по предоставлению государственной услуги;

текст Административного регламента с приложениями и (или) извлечения (полная версия на официальном интернет-сайте);

образцы заявлений о государственной регистрации актов гражданского состояния, о выдаче повторных свидетельств и справок о государственной регистрации актов гражданского состояния и совершении иных юридически значимых действий;

перечни документов, необходимых для предоставления государственной услуги, и требования, предъявляемые к этим документам;

порядок уплаты и размер государственной пошлины за государственную регистрацию актов гражданского состояния и иные юридически значимые действия, а также порядок предоставления льгот по уплате государственной пошлины;

сведения о реквизитах счетов, на которые осуществляется уплата государственной пошлины, и об адресах нахождения ближайших банковских учреждений, в которых можно произвести уплату государственной пошлины;

образцы заполнения заявлений, необходимых для предоставления государственной услуги, и требования к ним;

сроки предоставления государственной услуги;

порядок обжалования действий (бездействия) и решений, осуществляемых (принятых) в ходе предоставления государственной услуги;

основания для отказа в предоставлении государственной услуги.

Показатели доступности и качества предоставления государственной услуги

55. Показателями доступности предоставления государственной услуги являются:

расположенность органов, предоставляющих государственную услугу, в зоне доступности к основным транспортным магистралям, хорошие подъездные дороги;

наличие полной и понятной информации о местах, порядке и сроках предоставления государственной услуги в общедоступных местах помещений органов, предоставляющих государственную услугу, в информационно-телекоммуникационных сетях общего пользования (в том числе в сети Интернет), средствах массовой информации, информационных материалах (брошюрах, буклетах и т.д.);

наличие необходимого и достаточного количества специалистов, а также помещений, в которых осуществляется предоставление государственной услуги в целях соблюдения установленных Административным регламентом сроков предоставления государственной услуги.

56. Качество предоставления государственной услуги характеризуется:

количеством заявителей, одновременно ожидающих приема по вопросу получения государственной услуги (не более пяти заявителей по каждому из актов или других юридически значимых действий);

количеством отказов в предоставлении государственной услуги, признанных необоснованными органами, указанными в пункте 3 статьи 11 Федерального закона, с учетом общего количества государственных услуг, предоставленных заявителям;

отсутствием жалоб на некорректное, невнимательное отношение специалистов к заявителям (их представителям).

Иные требования к предоставлению государственной услуги

57. В случаях подачи заявления о государственной регистрации акта гражданского состояния с использованием Единого портала государственных и муниципальных услуг государственная регистрация соответствующего акта гражданского состояния либо регистрация заявления и назначение соответствующей даты государственной регистрации акта гражданского состояния осуществляется в день явки заявителей (заявителя) в орган, предоставляющий государственную услугу.

III. Административные процедуры

58. Описание последовательности действий при предоставлении государственной услуги:

изучение и проверка представленных заявителем документов;

прием документов, представленных заявителем, и регистрация заявления о государственной регистрации акта гражданского состояния в соответствующем журнале <*>;

<*> Регистрации подлежат заявления о заключении брака, расторжении брака (кроме заявления о расторжении брака на основании решения суда о расторжении брака), об установлении отцовства, о перемене имени, внесении исправлений (изменений) в записи актов гражданского состояния.

назначение даты и времени регистрации акта гражданского состояния;

составление записи акта гражданского состояния;

проверка заявителем сведений, указанных в актовой записи, подписание актовой записи заявителем и должностным лицом, составляющим данную актовую запись;

заверение оттиском печати с воспроизведением Государственного герба Российской Федерации;

выдача свидетельства о государственной регистрации акта гражданского состояния (проверка заявителем сведений, указанных в свидетельстве, внесение в соответствующие журналы сведений о выдаче заявителю свидетельства, роспись заявителя в получении документа);

в случаях, установленных законодательством Российской Федерации, выдача справок о государственной регистрации актов гражданского состояния, предусмотренных федеральным законодательством и нормативными правовыми актами субъектов Российской Федерации (проверка заявителем сведений, указанных в справке, внесение в соответствующий журнал сведений о выдаче заявителю справки, роспись заявителя в получении документа).

В случаях, предусмотренных пунктами 34 - 36, 38 - 40 Административного регламента, выдача отказа в предоставлении государственной услуги (в том числе сообщение причины отказа в письменной форме).

При отсутствии средств автоматизации процедуры государственной регистрации акта гражданского состояния время, затраченное на то или иное действие, может быть увеличено.

Основанием для начала предоставления государственной услуги является личное обращение заявителя в орган, осуществляющий государственную регистрацию акта гражданского состояния, с комплектом документов, необходимых для предоставления государственной услуги.

Специалист осуществляет проверку документа, удостоверяющего личность заявителя, а также иных предъявленных документов, а также правильность заполнения бланка заявления. В случае, если заявление подается уполномоченным или должностным лицом, специалист также проверяет документы, подтверждающие его полномочия.

Если необходимые документы отсутствуют либо не соответствуют установленным законодательством Российской Федерации требованиям, специалист, ответственный за прием документов, уведомляет заявителя о том, что обнаружены препятствия для предоставления государственной услуги, сообщает заявителю о выявленных недостатках в представленных документах и предлагает принять меры к их устранению.

После проверки заявления и представленных документов принимается решение о предоставлении государственной услуги либо об отказе в ее предоставлении.

Конечный результат предоставления государственной услуги указан в пункте 7 Административного регламента.

Проставление оттиска печати и подписание записей актов гражданского состояния руководителем органа, осуществляющего государственную регистрацию актов гражданского состояния, производится после проверки правильности их оформления.

59. Основанием для начала предоставления государственной услуги по государственной регистрации рождения является личное обращение заявителей (заявителя) в орган, предоставляющий государственную услугу, с одновременным представлением всех надлежащим образом оформленных документов, предусмотренных пунктами 21 - 23 Административного регламента.

Административные процедуры при государственной регистрации рождения содержат следующие действия:

изучение и проверка документов, представленных заявителем (заявителями), для государственной регистрации рождения - не более 5 минут;

прием письменного заявления о рождении <*> и документов, представленных заявителем, - не более 5 минут;

<*> Письменное заявление о рождении подается в случае государственной регистрации рождения родственником одного из родителей или иным уполномоченным родителями (одним из родителей) лицом. Должностное лицо медицинской или иной организации при государственной регистрации рождения подает соответствующее заявление (в произвольной форме).

оформление двух экземпляров записи акта о рождении - не более 20 минут;

прочтение записи акта о рождении заявителем, подписание актовой записи заявителем и должностным лицом, составившим актовую запись, - не более 3 минут;

внесение сведений о государственной регистрации рождения в поисковую систему - не более 2 минут <*>;

<*> В случае, если программное обеспечение не содержит автоматической функции по внесению сведений о государственной регистрации акта гражданского состояния в поисковую систему.

оформление свидетельства <*> и справок о рождении - не более 5 минут на каждый выдаваемый документ;

<*> Свидетельство о рождении ребенка, родившегося мертвым, не выдается. По просьбе родителей (одного из родителей) в этом случае выдается справка установленной формы, подтверждающая факт государственной регистрации рождения ребенка.

проверка заявителем сведений, указанных в свидетельстве и справках о рождении, - не более 2 минут на каждый выдаваемый документ;

заверение оттиском печати записи акта о рождении и выдаваемых документов - не более 3 минут;

внесение в соответствующие журналы сведений о выдаче заявителю документов (свидетельства, справок) о рождении, проставление заявителем подписи в получении документов - не более 3 минут;

выдача свидетельства о рождении и справок о рождении заявителю - не более 2 минут;

подготовка и направление сообщений о государственной регистрации рождения в налоговый орган, территориальный орган Федеральной миграционной службы, территориальный орган Росстата в случаях, установленных законодательством Российской Федерации, - не более 5 минут (на каждый документ). При наличии технической возможности сведения о государственной регистрации рождения направляются в электронной форме.

Максимальное время на государственную регистрацию рождения составляет 60 минут.

Ответственным за исполнение административной процедуры является специалист, осуществляющий государственную регистрацию рождения.

В случае, если при изучении и проверке документов, представленных заявителями (заявителем), выявлены установленные Федеральным законом основания для отказа в предоставлении государственной услуги, по требованию заявителя выдается письменный отказ в государственной регистрации рождения. Максимальное время на совершение административной процедуры составляет не более 60 минут.

Ответственным за исполнение административной процедуры является руководитель органа, предоставляющего государственную услугу.

60. Основанием для начала предоставления государственной услуги по государственной регистрации заключения брака является личное обращение заявителей (заявителя) в орган, предоставляющий государственную услугу, с одновременным представлением всех надлежащим образом оформленных документов, предусмотренных пунктом 24 Административного регламента.

Административные процедуры при государственной регистрации заключения брака содержат следующие действия.

При приеме заявления о заключении брака:

изучение и проверка документов, представленных заявителями (лицами, желающими вступить в брак) при подаче заявления о заключении брака, - не более 5 минут;

прием заявления о заключении брака и документов, представленных заявителями, регистрация заявления в соответствующем журнале (электронной базе) и назначение даты и времени государственной регистрации заключения брака <*> - не более 15 минут;

<*> Дата и время государственной регистрации заключения брака назначаются по согласованию с лицами, вступающими в брак, и указываются на заявлении о заключении брака и в соответствующем журнале.

оформление и выдача заявителям приглашения на государственную регистрацию заключения брака <*> - не более 1 минуты.

<*> В приглашении на государственную регистрацию заключения брака указываются фамилии и инициалы лиц, вступающих в брак, время, дата и место государственной регистрации заключения брака.

Максимальный срок приема заявления и документов на государственную регистрацию заключения брака составляет 21 минуту.

Ответственным за исполнение административной процедуры является специалист, осуществляющий прием заявлений о государственной регистрации заключения брака.

При государственной регистрации заключения брака:

проверка документов, представленных заявителями для государственной регистрации заключения брака, - не более 3 минут;

оформление двух экземпляров записи акта о заключении брака - не более 20 минут;

прочтение записи акта о заключении брака заявителями, подписание актовой записи заявителями и должностным лицом, составившим актовую запись, - не более 3 минут;

внесение сведений о государственной регистрации заключения брака в поисковую систему - не более 2 минут;

оформление свидетельства о заключении брака - не более 5 минут;

проверка заявителями сведений, указанных в свидетельстве о заключении брака, - не более 2 минут;

заверение оттиском печати записи акта о заключении брака и свидетельства о заключении брака - не более 3 минут;

внесение в соответствующий журнал сведений о выдаче заявителю свидетельства о заключении брака, проставление заявителем подписи в получении документа - не более 3 минут;

проставление штампов о заключении брака в паспортах заявителей - не более 3 минут;

выдача свидетельства о заключении брака заявителям - не более 2 минут;

проведение церемонии государственной регистрации заключения брака в торжественной обстановке <*> - не более 20 минут;

<*> Государственная регистрация заключения брака может проводиться в торжественной обстановке по желанию лиц, вступающих в брак.

подготовка и направление сообщений о государственной регистрации заключения брака в территориальный орган Росстата в случаях, установленных законодательством Российской Федерации, - не более 5 минут (на каждый документ). При наличии технической возможности сведения о государственной регистрации заключения брака направляются в электронной форме.

Максимальное время на государственную регистрацию заключения брака составляет не более 71 минуты.

Ответственным за исполнение административной процедуры является специалист, осуществляющий государственную регистрацию заключения брака.

В случае, если при изучении и проверке документов, представленных заявителями, выявлены установленные законодательством Российской Федерации основания для отказа в предоставлении государственной услуги либо если руководитель органа, предоставляющего государственную услугу, располагает доказательствами, подтверждающими наличие обстоятельств, препятствующих заключению брака, выдается письменный отказ в государственной регистрации заключения брака. Максимальное время на совершение административной процедуры составляет не более 60 минут.

Ответственным за исполнение административной процедуры является руководитель органа, предоставляющего государственную услугу.

61. Основанием для начала предоставления государственной услуги по государственной регистрации расторжения брака является личное обращение заявителей (заявителя) в орган, предоставляющий государственную услугу, с одновременным представлением всех надлежащим образом оформленных документов, предусмотренных пунктом 25 Административного регламента.

Административные процедуры при государственной регистрации расторжения брака содержат следующие действия.

При приеме заявления о расторжении брака:

изучение и проверка документов, представленных заявителем (заявителями) при подаче заявления о расторжении брака, - не более 5 минут;

прием заявления о расторжении брака и документов, представленных заявителями (заявителем), регистрация заявления в соответствующем журнале (электронной базе) и назначение даты и времени государственной регистрации расторжения брака <*> - не более 15 минут;

<*> При государственной регистрации расторжения брака по взаимному согласию супругов, не имеющих общих детей, не достигших совершеннолетия, дата и время назначаются по согласованию с обоими супругами. При государственной регистрации расторжения брака по заявлению одного из супругов в случае, если другой супруг признан судом безвестно отсутствующим, признан судом недееспособным, осужден за совершение преступления к лишению свободы на срок свыше трех лет, дата и время назначаются по согласованию с супругом, обращающимся с заявлением о расторжении брака.

подготовка и направление супругу, отбывающему наказание, либо опекуну недееспособного супруга или управляющему имуществом безвестно отсутствующего супруга, а в случае их отсутствия органу опеки и попечительства соответствующего извещения о поступившем заявлении и дате, назначенной для государственной регистрации расторжения брака, - не более 5 минут.

Максимальное время для приема заявления и документов на государственную регистрацию расторжения брака составляет не более 25 минут.

Ответственным за исполнение административной процедуры является специалист, осуществляющий государственную регистрацию расторжения брака.

При государственной регистрации расторжения брака:

проверка документов, представленных заявителями (заявителем) для государственной регистрации расторжения брака (в том числе при государственной регистрации расторжения брака на основании решения суда), - не более 3 минут;

оформление двух экземпляров записи акта о расторжении брака - не более 20 минут;

прочтение записи акта о расторжении брака заявителями (заявителем), подписание актовой записи заявителем (заявителями) и должностным лицом, составившим актовую запись, - не более 3 минут;

внесение сведений о государственной регистрации расторжения брака в поисковую систему - не более 2 минут;

оформление свидетельства (свидетельств) о расторжении брака - не более 5 минут на каждый документ;

проверка заявителем (заявителями) сведений, указанных в свидетельстве о расторжении брака, - не более 2 минут;

заверение оттиском печати записи акта о расторжении брака и свидетельства (свидетельств) о расторжении брака - не более 3 минут;

внесение в соответствующий журнал сведений о выдаче заявителю (заявителям) свидетельства (свидетельств) о расторжении брака, проставление заявителем (заявителями) подписи в получении документов - не более 3 минут;

проставление штампов о расторжении брака в паспортах заявителей - не более 3 минут;

выдача свидетельств (свидетельства) о расторжении брака заявителю (заявителям) - не более 2 минут;

подготовка и направление извещения о государственной регистрации расторжении брака в орган по месту хранения записи акта о заключении брака для проставления соответствующей отметки <*> либо проставление отметки в первом экземпляре записи акта о заключении брака и направление извещения в орган по месту хранения второго экземпляра записи акта гражданского состояния <**> - не более 3 минут;

<*> В случае, если запись акта о заключении брака хранится в ином органе, осуществляющем государственную регистрацию актов гражданского состояния.

<**> В случае, если первый экземпляр записи акта о заключении брака хранится в органе, который произвел государственную регистрацию расторжения брака.

подготовка и направление сообщений о государственной регистрации расторжения брака в территориальный орган Росстата в случаях, установленных законодательством Российской Федерации, - не более 5 минут (на каждый документ). При наличии технической возможности сведения о государственной регистрации расторжения брака направляются в электронной форме.

Максимальное время для государственной регистрации расторжения брака составляет не более 54 минут.

При государственной регистрации расторжения брака в случае, если один из бывших супругов зарегистрировал расторжение брака, а другой бывший супруг обращается в тот же орган, осуществляющий государственную регистрацию актов гражданского состояния, позже (дооформление записи акта о расторжении брака):

проверка документов, представленных заявителем для государственной регистрации расторжения брака, - не более 3 минут;

поиск актовой записи, подлежащей дооформлению, и проверка внесенных в нее сведений - не более 15 минут;

дооформление записи акта о расторжении брака - не более 20 минут;

прочтение записи акта о расторжении брака заявителем, подписание актовой записи заявителем и должностным лицом, составившим актовую запись, - не более 3 минут;

оформление свидетельства о расторжении брака - не более 5 минут;

проверка заявителем сведений, указанных в свидетельстве о расторжении брака, - не более 2 минут;

заверение оттиском печати свидетельства о расторжении брака - не более 3 минут;

внесение в соответствующий журнал сведений о выдаче заявителю свидетельства о расторжении брака, проставление заявителем подписи в получении документа - не более 3 минут;

проставление штампа о расторжении брака в паспорте заявителя - не более 3 минут;

выдача свидетельства о расторжении брака заявителю - не более 2 минут;

подготовка и направление извещения о внесении изменений в запись акта о расторжении брака в орган, осуществляющий государственную регистрацию актов гражданского состояния, по месту хранения второго экземпляра - не более 3 минут.

Максимальное время для государственной регистрации расторжения брака составляет не более 62 минут.

Ответственным за исполнение административной процедуры является специалист, осуществляющий государственную регистрацию расторжения брака.

В случае если при изучении и проверке документов, представленных заявителями (заявителем), выявлены установленные Федеральным законом основания для отказа в предоставлении государственной услуги, выдается письменный отказ в государственной регистрации расторжения брака. Максимальное время на совершение административной процедуры составляет не более 60 минут.

Ответственным за исполнение административной процедуры является руководитель органа, предоставляющего государственную услугу.

62. Основанием для начала предоставления государственной услуги по государственной регистрации усыновления является личное обращение заявителей (заявителя) в орган, предоставляющий государственную услугу, с одновременным представлением всех надлежащим образом оформленных документов, предусмотренных пунктом 26 Административного регламента.

Административные процедуры при государственной регистрации усыновления содержат следующие действия:

изучение и проверка документов, представленных заявителем (заявителями) для государственной регистрации усыновления, - не более 5 минут;

проверка факта государственной регистрации усыновления в случае если заявление подается по истечении месяца со дня усыновления ребенка в орган по месту жительства усыновителей, при необходимости подготовка и направление запроса в орган, осуществляющий государственную регистрацию актов гражданского состояния, по месту вынесения решения суда об усыновлении - не более 5 минут;

прием заявления об усыновлении и документов, представленных заявителями (заявителем), - не более 5 минут;

оформление двух экземпляров записи акта об усыновлении - не более 20 минут;

прочтение записи акта об усыновлении заявителем (заявителями), подписание актовой записи заявителем (заявителями) и должностным лицом, составившим актовую запись, - не более 3 минут;

внесение сведений о государственной регистрации усыновления в поисковую систему - не более 2 минут;

оформление свидетельства об усыновлении - не более 5 минут;

проверка заявителями (заявителем) сведений, указанных в свидетельстве об усыновлении, - не более 2 минут;

заверение оттиском печати записи акта об усыновлении и свидетельства об усыновлении - не более 3 минут;

внесение в соответствующий журнал сведений о выдаче заявителю свидетельства об усыновлении, проставление подписи заявителем в получении документа - не более 3 минут;

выдача свидетельства об усыновлении заявителю - не более 2 минут;

внесение изменений в запись акта о рождении в связи с усыновлением - не более 15 минут;

подготовка и направление извещения о внесении изменения в первый экземпляр записи акта о рождении в связи с усыновлением (если запись о рождении хранится в другом органе, осуществляющем государственную регистрацию актов гражданского состояния) - не более 3 минут.

Максимальное время для государственной регистрации усыновления составляет не более 73 минут.

Ответственным за исполнение административной процедуры является специалист, осуществляющий государственную регистрацию усыновления.

В случае, если при изучении и проверке документов, представленных заявителем, выявлены установленные Федеральным законом основания для отказа в предоставлении государственной услуги, выдается письменный отказ в государственной регистрации усыновления. Максимальное время на совершение административной процедуры составляет не более 60 минут.

Ответственным за исполнение административной процедуры является руководитель органа, предоставляющего государственную услугу.

63. Административные процедуры по составлению новой записи акта о рождении в случае изменения на основании решения суда об усыновлении места рождения ребенка содержат следующие действия:

изучение и проверка документов, представленных заявителем, - не более 5 минут;

прием заявления усыновителей (усыновителя) о составлении новой записи акта о рождении (в произвольной форме) - не более 5 минут;

оформление двух экземпляров новой записи акта о рождении в случае изменения на основании решения суда места рождения ребенка по желанию усыновителей - не более 20 минут;

прочтение записи акта о рождении заявителем (заявителями), подписание актовой записи заявителем (заявителями) и должностным лицом, составившим актовую запись, - не более 3 минут;

внесение сведений о составлении новой записи акта о рождении в поисковую систему - не более 2 минут;

оформление свидетельства о рождении - не более 5 минут;

проверка заявителем (заявителями) сведений, указанных в свидетельстве о рождении, - не более 2 минут;

заверение оттиском печати записи акта о рождении и свидетельства о рождении - не более 3 минут;

внесение в соответствующий журнал сведений о выдаче заявителю свидетельства о рождении, проставление заявителем подписи в получении документа - не более 3 минут;

выдача свидетельства о рождении заявителю (заявителям) - не более 2 минут;

подготовка и направление в орган по месту хранения первого экземпляра первичной записи акта о рождении извещения о составлении новой записи о рождении - не более 3 минут.

Максимальное время административной процедуры по составлению новой записи о рождении в случае изменения на основании решения суда об усыновлении места рождения ребенка составляет не более 53 минут.

Ответственным за исполнение административной процедуры является специалист, осуществляющий государственную регистрацию рождения.

64. Основанием для начала предоставления государственной услуги по государственной регистрации установления отцовства является личное обращение заявителей (заявителя) в орган, предоставляющий государственную услугу, с одновременным представлением всех надлежащим образом оформленных документов, предусмотренных пунктом 27 Административного регламента.

Административные процедуры при государственной регистрации установления отцовства содержат следующие действия:

изучение и проверка документов, представленных заявителями (заявителем) для государственной регистрации установления отцовства, а также проверка оснований внесения в свидетельство о рождении сведений об отце (в случае если запись акта о рождении хранится в органе, осуществляющем государственную регистрацию установления отцовства) - не более 10 минут;

прием заявления об установлении отцовства и документов, представленных заявителем, регистрация заявления в соответствующем журнале - не более 5 минут;

подготовка и направление запроса о высылке копии записи акта о рождении, в случае если место государственной регистрации рождения и установления отцовства не совпадают, а в свидетельстве о рождении указаны сведения об отце, - не более 10 минут;

оформление двух экземпляров записи акта об установлении отцовства - не более 20 минут;

прочтение записи акта об установлении отцовства заявителями (заявителем), подписание актовой записи заявителями (заявителем) и должностным лицом, составившим актовую запись, - не более 3 минут;

внесение сведений о государственной регистрации установления отцовства в поисковую систему - не более 2 минут;

оформление свидетельства об установлении отцовства - не более 5 минут;

проверка заявителем сведений, указанных в свидетельстве об установлении отцовства, - не более 2 минут;

заверение оттиском печати записи акта об установлении отцовства и свидетельства об установлении отцовства - не более 3 минут;

внесение в соответствующий журнал сведений о выдаче заявителю свидетельства об установлении отцовства, проставление подписи заявителем в получении документа - не более 3 минут;

выдача свидетельства об установлении отцовства заявителю - не более 2 минут;

внесение изменений в запись акта о рождении в связи с установлением отцовства - не более 15 минут;

подготовка и направление извещений о внесении изменений в первый экземпляр записи акта о рождении в связи с установлением отцовства (если запись о рождении хранится в другом органе, осуществляющем государственную регистрацию актов гражданского состояния) - не более 3 минут;

подготовка и направление сообщения в орган социальной защиты населения (по месту жительства матери), в военный комиссариат (если отцовство установлено в отношении лица, состоящего или обязанного состоять на воинском учете), о внесении изменений в запись акта о рождении ребенка в связи с установлением отцовства - не более 5 минут (на каждый документ).

При наличии технической возможности истребование и получение информации об основании внесения сведений об отце в запись акта о рождении ребенка осуществляется в электронной форме (в случае если на момент государственной регистрации установления отцовства рождение ребенка зарегистрировано и в свидетельстве о рождении указаны сведения об отце).

Максимальное время для государственной регистрации установления отцовства составляет не более 88 минут.

Ответственным за исполнение административной процедуры является специалист, осуществляющий государственную регистрацию установления отцовства.

В случае, если при изучении и проверке документов, представленных заявителем (заявителями), выявлены установленные Федеральным законом основания для отказа в предоставлении государственной услуги, выдается письменный отказ в государственной регистрации установления отцовства. Максимальное время на совершение административной процедуры составляет не более 60 минут.

Ответственным за исполнение административной процедуры является руководитель органа, предоставляющего государственную услугу.

65. Основанием для начала предоставления государственной услуги по государственной регистрации перемены имени является личное обращение заявителя в орган, предоставляющий государственную услугу, с одновременным представлением всех надлежащим образом оформленных документов, предусмотренных пунктом 28 Административного регламента.

Административные процедуры при государственной регистрации перемены имени содержат следующие действия:

1) при приеме заявления о перемене имени:

изучение и проверка документов, представленных заявителем для государственной регистрации перемены имени, - не более 15 минут;

прием заявления о перемене имени и документов, представленных заявителем, регистрация заявления в соответствующем журнале - не более 15 минут;

подготовка запросов об истребовании копий записей актов гражданского состояния, в которые необходимо внести изменения, либо поиск записей актов гражданского состояния и снятие с них копий (в случае если актовые записи хранятся в органе, который принял заявление о перемене имени) - не более 5 минут на каждый запрос. При наличии технической возможности направление запросов об истребовании копий записей актов гражданского состояния и их получение осуществляются в электронной форме.

Максимальное время на совершение процедур при приеме заявления о перемене имени составляет не более 30 минут (без учета времени на подготовку соответствующих запросов).

Ответственным за исполнение административной процедуры является специалист, осуществляющий прием заявления о перемене имени;

2) при принятии решения о государственной регистрации перемены имени:

регистрация в журнале входящей корреспонденции и анализ поступивших копий записей актов гражданского состояния - не более 20 минут;

информирование (по телефону, при наличии технической возможности - в электронной форме) заявителя о поступлении всех необходимых документов, о принятии решения и приглашение заявителя на государственную регистрацию перемены имени в согласованные с ним дату и время - не более 10 минут;

формирование материалов о перемене имени - не более 20 минут.

Максимальное время на совершение процедур при принятии решения по заявлению о перемене имени составляет не более 50 минут.

Ответственным за исполнение административной процедуры является специалист, осуществляющий государственную регистрацию перемены имени;

3) при государственной регистрации перемены имени:

оформление двух экземпляров записи о перемене имени - не более 20 минут;

прочтение записи акта о перемене имени, подписание актовой записи заявителем и должностным лицом, составившим актовую запись, - не более 3 минут;

внесение сведений о государственной регистрации перемены имени в поисковую систему - не более 2 минут;

оформление свидетельства о перемене имени - не более 5 минут;

проверка заявителем сведений, указанных в свидетельстве о перемене имени, - не более 2 минут;

заверение оттиском печати записи акта о перемене имени и свидетельства о перемене имени - не более 3 минут;

внесение в соответствующий журнал сведений о выдаче заявителю свидетельства о перемене имени, проставление подписи заявителем в получении документа - не более 3 минут;

выдача свидетельства о перемене имени заявителю - не более 2 минут;

подготовка и направление извещения о государственной регистрации перемены имени и копии записи акта о перемене имени в орган по месту хранения первых экземпляров актовых записей, подлежащих изменению, - не более 10 минут (на каждое извещение);

подготовка и направление сообщений о государственной регистрации перемены имени в территориальный орган Федеральной миграционной службы и военный комиссариат по месту жительства заявителя - не более 5 минут (на каждый документ). При наличии технической возможности сообщение сведений о государственной регистрации перемены имени осуществляется в электронной форме.

Максимальное время на государственную регистрацию перемены имени составляет не более 55 минут.

Ответственным за исполнение административной процедуры является специалист, осуществляющий государственную регистрацию перемены имени.

В случае необходимости восстановления или изменения записи акта гражданского состояния, истребованной в связи с приемом заявления о перемене имени, срок, установленный для рассмотрения заявления о перемене имени Федеральным законом, приостанавливается до решения вопроса о восстановлении либо об исправлении или изменении записи акта гражданского состояния.

В случае если при изучении и проверке документов, представленных заявителем, выявлены установленные Федеральным законом основания для отказа в предоставлении государственной услуги, выдается письменный отказ в государственной регистрации перемены имени. Максимальное время на совершение административной процедуры составляет не более 60 минут.

Ответственным за исполнение административной процедуры является руководитель органа, предоставляющего государственную услугу.

66. Основанием для начала предоставления государственной услуги по государственной регистрации смерти является личное обращение заявителя в орган, предоставляющий государственную услугу, с одновременным представлением всех надлежащим образом оформленных документов, предусмотренных пунктом 29 Административного регламента.

Административные процедуры при государственной регистрации смерти содержат следующие действия:

изучение и проверка документов, представленных заявителем для государственной регистрации смерти, - не более 5 минут;

прием заявления о государственной регистрации смерти и документов, представленных заявителем, - не более 5 минут;

оформление двух экземпляров записи акта о смерти - не более 20 минут;

прочтение записи акта о смерти заявителем, подписание актовой записи заявителем и должностным лицом, составившим актовую запись, - не более 3 минут;

внесение сведений о государственной регистрации смерти в поисковую систему - не более 2 минут;

оформление свидетельства о смерти и справок о смерти - не более 5 минут на каждый выдаваемый документ;

проверка заявителем сведений, указанных в свидетельстве и справках о смерти, - не более 5 минут на каждый выдаваемый документ;

заверение оттиском печати записи акта о смерти и выдаваемых документов - не более 3 минут;

внесение в соответствующие журналы сведений о выдаче заявителю документов (свидетельства, справок) о смерти, проставление заявителем подписи в получении документов - не более 3 минут;

выдача свидетельства и справок о смерти заявителю - не более 2 минут;

подготовка и направление сообщений о государственной регистрации смерти главе местной администрации муниципального района, городского округа, внутригородской территории города федерального значения, в орган социальной защиты, налоговый орган, орган Пенсионного фонда Российской Федерации, орган Фонда социального страхования Российской Федерации, территориальный фонд обязательного медицинского страхования, территориальный орган Федеральной миграционной службы и территориальный орган Росстата в порядке, установленном нормативными правовыми актами Российской Федерации, - не более 5 минут (на каждый документ). При наличии технической возможности сообщение сведений о государственной регистрации смерти осуществляется в электронной форме.

Максимальное время на государственную регистрацию смерти составляет не более 58 минут.

Ответственным за исполнение административной процедуры является специалист, осуществляющий государственную регистрацию смерти.

В случае, если при изучении и проверке документов, представленных заявителем, выявлены установленные Федеральным законом основания для отказа в предоставлении государственной услуги, выдается письменный отказ в государственной регистрации смерти. Максимальное время на совершение административной процедуры составляет не более 60 минут.

Ответственным за исполнение административной процедуры является руководитель органа, предоставляющего государственную услугу.

67. Основанием для начала предоставления государственной услуги по внесению исправлений (изменений) в запись акта гражданского состояния является личное обращение заявителя в орган, предоставляющий государственную услугу, с одновременным представлением всех надлежащим образом оформленных документов, предусмотренных пунктом 30 Административного регламента.

Административные процедуры при внесении исправлений (изменений) в запись акта гражданского состояния (на основании заключения органа, осуществляющего государственную регистрацию актов гражданского состояния) содержат следующие действия:

1) при приеме заявления о внесении исправлений (изменений) в запись акта гражданского состояния:

изучение и проверка документов, представленных заявителем для внесения исправлений (изменений) в запись акта гражданского состояния, - не более 20 минут;

прием заявления о внесении исправлений (изменений) в записи актов гражданского состояния и документов, представленных заявителем, регистрация заявления в соответствующем журнале - не более 15 минут;

подготовка и направление запросов об истребовании копии записи акта гражданского состояния, подлежащей исправлению (изменению), а также копий актовых записей, подтверждающих наличие оснований для внесения исправления (изменения), либо поиск актовых записей и снятие с них копий (в случае если актовые записи хранятся в органе, принявшем заявление о внесении исправлений (изменений)) - не более 5 минут на каждый запрос. При наличии технической возможности направление запросов об истребовании копий записей актов гражданского состояния и их получение осуществляются в электронной форме.

Максимальное время на совершение процедур при приеме заявления о внесении исправлений (изменений) в запись акта гражданского состояния составляет не более 40 минут.

Ответственным за исполнение административной процедуры является специалист, осуществляющий прием заявления о внесении исправлений (изменений) в запись акта гражданского состояния;

2) при принятии решения о внесении исправлений (изменений) в запись акта гражданского состояния:

регистрация в журнале входящей корреспонденции поступивших копий записей актов гражданского состояния, анализ копий записей актов гражданского состояния и предъявленных заявителем документов - не более 20 минут;

информирование (по телефону, при наличии технической возможности - в электронной форме) заявителя о поступлении всех необходимых документов, о принятии решения и приглашение заявителя - не более 10 минут.

Максимальное время на совершение процедур при принятии решения по внесению исправлений (изменений) в запись акта гражданского состояния составляет не более 30 минут.

Ответственным за исполнение административной процедуры является руководитель органа, предоставляющего государственную услугу;

3) при внесении исправлений (изменений) в запись акта гражданского состояния:

составление заключения о внесении исправлений (изменений) в запись акта гражданского состояния и формирование материалов дела о внесении исправлений (изменений) в запись акта гражданского состояния - не более 60 минут;

внесение исправлений (изменений) в запись акта гражданского состояния - не более 15 минут;

внесение изменений в поисковую систему в связи с внесением исправлений (изменений) в запись акта гражданского состояния - не более 2 минут;

оформление нового свидетельства о государственной регистрации акта гражданского состояния (в случае если запись акта гражданского состояния, подлежащая исправлению (изменению), хранится в органе, принявшем заявление о внесении исправлений (изменений)) - не более 5 минут;

проверка заявителем сведений, указанных в свидетельстве о государственной регистрации акта гражданского состояния, - не более 2 минут;

заверение оттиском печати свидетельства о государственной регистрации акта гражданского состояния - не более 3 минут;

подготовка и направление извещений о внесении исправлений (изменений) в запись акта гражданского состояния в орган, осуществляющий государственную регистрацию актов гражданского состояния, по месту хранения второго экземпляра - не более 15 минут;

подготовка и направление сообщений о внесении исправлений (изменений) в запись акта гражданского состояния в территориальный орган Федеральной миграционной службы, военный комиссариат (в случае если лицо, в отношении которого составлена запись акта гражданского состояния, состоит или обязано состоять на воинском учете) - не более 5 минут (на каждый документ). При наличии технической возможности сообщение сведений о внесении исправлений (изменений) в запись акта гражданского состояния осуществляется в электронной форме;

подготовка и направление материалов о внесении исправлений (изменений) в запись акта гражданского состояния в орган, осуществляющий государственную регистрацию актов гражданского состояния, по месту хранения первого экземпляра записи акта гражданского состояния, подлежащей исправлению (изменению), - не более 15 минут;

получение и регистрация в соответствующем журнале нового свидетельства о государственной регистрации акта гражданского состояния с внесенными изменениями, поступившего из другого органа, осуществляющего государственную регистрацию актов гражданского состояния, - не более 3 минут;

внесение в соответствующий журнал сведений о выдаче заявителю свидетельства о государственной регистрации акта гражданского состояния, проставление заявителем подписи в получении документов - не более 3 минут;

выдача свидетельства (справки) о государственной регистрации акта гражданского состояния заявителю - не более 2 минут.

Максимальное время на совершение процедур при внесении исправлений (изменений) в запись акта гражданского состояния составляет не более 130 минуты.

Ответственным за исполнение административной процедуры является специалист, осуществляющий прием заявления о внесении исправлений (изменений) в запись акта гражданского состояния;

4) в случае, если при изучении и проверке документов, представленных заявителем, а также полученных копий записей актов гражданского состояния руководителем органа, предоставляющего государственную услугу, принято решение об отказе во внесении исправлений (изменений), производятся следующие действия:

составление заключения об отказе во внесении исправлений (изменений) в запись акта гражданского состояния - не более 60 минут;

выдача заявителю извещения об отказе во внесении исправлений (изменений) в запись акта гражданского состояния - не более 3 минут.

Максимальное время на совершение процедур при составлении заключения об отказе во внесении исправлений (изменений) в запись акта гражданского состояния составляет не более 63 минут.

Ответственным за исполнение административной процедуры является руководитель органа, предоставляющего государственную услугу.

68. Административные процедуры при внесении исправлений (изменений) в запись акта гражданского состояния (по основаниям, предусмотренным статьей 69 Федерального закона, без составления заключения органа, осуществляющего государственную регистрацию актов гражданского состояния) содержат следующие действия:

изучение и проверка документов, представленных заявителем, - не более 5 минут;

прием заявления о внесении исправлений (изменений) в запись актов гражданского состояния, документов, представленных заявителем, и регистрация заявления - не более 15 минут;

поиск актовой записи, подлежащей исправлению (изменению), и внесение исправлений (изменений) в актовую запись - не более 15 минут;

внесение изменений в поисковую систему в связи с внесением исправлений (изменений) в запись акта гражданского состояния - не более 2 минут;

оформление нового свидетельства о государственной регистрации акта гражданского состояния (в случае если запись акта гражданского состояния, подлежащая исправлению (изменению), хранится в органе, принявшем заявление о внесении исправлений (изменений)) - не более 5 минут;

проверка заявителем сведений, указанных в свидетельстве о государственной регистрации акта гражданского состояния, - не более 2 минут;

заверение оттиском печати свидетельства о государственной регистрации акта гражданского состояния - не более 3 минут;

подготовка и направление материалов о внесении исправлений (изменений) в запись акта гражданского состояния в орган, осуществляющий государственную регистрацию актов гражданского состояния, по месту хранения первого экземпляра записи акта гражданского состояния, подлежащей исправлению (изменению), - не более 15 минут;

получение и регистрация нового свидетельства о государственной регистрации акта гражданского состояния с внесенными изменениями, поступившего из другого органа, осуществляющего государственную регистрацию актов гражданского состояния, - не более 3 минут;

внесение в соответствующий журнал сведений о выдаче заявителю свидетельства о государственной регистрации акта гражданского состояния, проставление заявителем подписи в получении документов - не более 3 минут;

выдача свидетельства о государственной регистрации акта гражданского состояния заявителю - не более 2 минут;

подготовка извещений о внесении исправлений (изменений) в запись акта гражданского состояния в орган, осуществляющий государственную регистрацию актов гражданского состояния, по месту хранения второго экземпляра - не более 10 минут на каждое извещение;

подготовка и направление сообщений о внесении исправлений (изменений) в запись акта гражданского состояния в территориальный орган Федеральной миграционной службы и военный комиссариат - не более 5 минут (на каждый документ). При наличии технической возможности сообщение сведений о внесении исправлений (изменений) в запись акта гражданского состояния осуществляется в электронной форме.

Максимальное время на совершение процедур при внесении исправлений (изменений) в запись акта гражданского состояния составляет не более 85 минут.

Ответственным за исполнение административной процедуры является специалист, осуществляющий внесение исправлений (изменений) в запись акта гражданского состояния.

В случае, если при изучении и проверке документов, представленных заявителем, выявлены установленные Федеральным законом основания для отказа в предоставлении государственной услуги, заявителю выдается извещение об отказе во внесении исправлений (изменений) в запись акта гражданского состояния - не более 60 минут.

Ответственным за исполнение административной процедуры является руководитель органа, предоставляющего государственную услугу.

69. Основанием для начала предоставления государственной услуги по выдаче документа (повторного свидетельства, справки), подтверждающего факт государственной регистрации акта гражданского состояния, является личное обращение заявителя в орган, предоставляющий государственную услугу, с одновременным представлением всех надлежащим образом оформленных документов, предусмотренных пунктом 31 Административного регламента, либо поступление обращения заявителя в письменной форме, в том числе в электронной форме.

Административные процедуры при выдаче документа (повторного свидетельства, справки), подтверждающего факт государственной регистрации акта гражданского состояния, при личном обращении заявителя содержат следующие действия:

изучение и проверка документов, представленных заявителем, - не более 5 минут;

прием заявления о выдаче документа (повторного свидетельства, справки), подтверждающего факт государственной регистрации акта гражданского состояния, и документов, представленных заявителем, - не более 5 минут;

поиск в архиве записи акта гражданского состояния - не более 10 минут (при наличии электронного архива) и не более 30 минут (при отсутствии электронного архива);

проверка сведений, содержащихся в записи акта гражданского состояния и заявлении о выдаче документа (повторного свидетельства, справки), - не более 5 минут;

оформление повторного свидетельства или справки о государственной регистрации акта гражданского состояния - не более 5 минут;

проверка заявителем сведений, указанных в свидетельстве (справке) о государственной регистрации акта гражданского состояния, - не более 2 минут;

заверение оттиском печати повторного свидетельства (справки) - не более 3 минут;

внесение в соответствующий журнал сведений о выдаче заявителю повторного свидетельства (справки) о государственной регистрации акта гражданского состояния, проставление заявителем подписи в получении документов - не более 3 минут;

выдача повторного свидетельства (справки) о государственной регистрации акта гражданского состояния - не более 2 минут;

проставление в записи акта гражданского состояния отметки о выдаче повторного свидетельства (справки) о государственной регистрации акта гражданского состояния - не более 3 минут.

Максимальное время на совершение процедур при выдаче документа (повторного свидетельства, справки), подтверждающего факт государственной регистрации акта гражданского состояния, при личном обращении заявителя составляет 43 минуты (63 минуты - при отсутствии электронного архива).

Административные процедуры при выдаче документа (повторного свидетельства, справки), подтверждающего факт государственной регистрации акта гражданского состояния при обращении заявителя с запросом в письменной форме, в том числе в электронной форме, содержат следующие действия:

регистрация заявления в журнале входящей корреспонденции - не более 5 минут;

поиск в архиве записи акта гражданского состояния - не более 10 минут (при наличии электронного архива) и не более 30 минут (при отсутствии электронного архива);

проверка сведений, содержащихся в записи акта гражданского состояния и заявлении о выдаче документа (повторного свидетельства, справки), - не более 5 минут;

оформление повторного свидетельства или справки о государственной регистрации акта гражданского состояния - не более 5 минут;

внесение в соответствующий журнал сведений о направлении заявителю повторного свидетельства (справки) о государственной регистрации акта гражданского состояния - не более 3 минут;

проставление в записи акта гражданского состояния отметки о выдаче повторного свидетельства (справки) о государственной регистрации акта гражданского состояния - не более 3 минут;

направление повторного свидетельства (справки) о государственной регистрации акта гражданского состояния в орган, осуществляющий государственную регистрацию актов гражданского состояния, по месту жительства (пребывания) заявителя и уведомление (при наличии возможности - электронной почтой) заявителя о направлении документа - не более 10 минут.

Максимальное время на совершение процедур при выдаче документа (повторного свидетельства, справки), подтверждающего факт государственной регистрации акта гражданского состояния, в случае обращения заявителя в письменной форме составляет 41 минуту (61 минуту - при отсутствии электронного архива) без учета времени на почтовую пересылку документа.

В случае отсутствия в архиве органа, предоставляющего государственную услугу, соответствующей записи акта гражданского состояния осуществляются следующие действия:

проставление на заявлении отметки об отсутствии соответствующей записи акта гражданского состояния - не более 5 минут;

уведомление заявителя (лично либо путем направления сообщения, в том числе при наличии возможности - электронной почтой) об отсутствии соответствующей записи акта гражданского состояния и направление заявления в орган записи актов гражданского состояния по месту хранения вторых экземпляров книг государственной регистрации актов гражданского состояния (в случае поступления заявления в письменной форме) - не более 10 минут;

поиск записи акта гражданского состояния по вторым экземплярам актовых книг, составленных на территории субъекта Российской Федерации, - не более одного месяца;

выдача (или направление почтовой связью) по результатам поиска свидетельства (справки) о государственной регистрации акта гражданского состояния либо извещения об отсутствии записи акта гражданского состояния - не более 15 минут.

Максимальное время на совершение процедур при выдаче документа (повторного свидетельства, справки), подтверждающего факт государственной регистрации акта гражданского состояния либо его отсутствие, составляет 30 минут (без учета времени поиска записи акта гражданского состояния по вторым экземплярам).

Ответственным за исполнение административной процедуры является специалист, осуществляющий выдачу повторных документов о государственной регистрации актов гражданского состояния.

В случае, если при изучении документов, представленных заявителем, будет установлено, что заявитель не имеет права на получение документа, подтверждающего факт государственной регистрации акта гражданского состояния, в выдаче такого документа заявителю отказывается. Письменный отказ в выдаче документа, подтверждающего факт государственной регистрации акта гражданского состояния, выдается по требованию заявителя и оформляется в произвольной форме. Максимальный срок исполнения действия составляет не более 60 минут.

Ответственным за исполнение административной процедуры является руководитель органа, предоставляющего государственную услугу.

70. Административные процедуры при восстановлении записи акта гражданского состояния содержат следующие действия:

изучение и проверка документов, представленных заявителем, - не более 5 минут;

прием заявления о восстановлении записи акта гражданского состояния произвольной формы и документов, представленных заявителем, - не более 5 минут;

оформление двух экземпляров записи акта гражданского состояния - не более 20 минут;

прочтение восстановленной записи акта гражданского состояния заявителем, подписание актовой записи заявителем и должностным лицом, составившим актовую запись, - не более 3 минут;

оформление свидетельства (справки) о государственной регистрации акта гражданского состояния - не более 5 минут;

проверка заявителем сведений, указанных в свидетельстве (справке) о государственной регистрации акта гражданского состояния, - не более 2 минут;

заверение оттиском печати восстановленной записи акта гражданского состояния и выдаваемого свидетельства - не более 3 минут;

внесение в соответствующий журнал сведений о выдаче заявителю свидетельства (справки) государственной регистрации акта гражданского состояния, проставление заявителем подписи в получении документов - не более 3 минут;

выдача свидетельства (справки) о государственной регистрации акта гражданского состояния заявителю - не более 2 минут.

Максимальное время на совершение процедур при восстановлении записи акта гражданского состояния составляет не более 48 минут.

В случае, если место жительства заявителя и место нахождения органа, которому надлежит восстановить запись акта гражданского состояния, находятся в разных населенных пунктах, орган, предоставляющий государственную услугу, в который обратился заявитель, осуществляет следующие действия:

изучение и проверка документов, представленных заявителем, - не более 5 минут;

подготовка пакета документов (заявления произвольной формы о восстановлении актовой записи, иных документов, представленных заявителем) и его направление в орган, осуществляющий государственную регистрацию актов гражданского состояния, по месту составления утраченной записи акта гражданского состояния - не более 20 минут;

регистрация поступившего свидетельства о государственной регистрации акта гражданского состояния и выдача его заявителю - не более 5 минут.

Максимальное время на совершение процедур составляет 30 минут (без учета времени пересылки документов).

Ответственным за исполнение административной процедуры является специалист, осуществляющий прием заявления о восстановлении записи акта гражданского состояния.

71. Административные процедуры при аннулировании записи акта гражданского состояния содержат следующие действия:

изучение, проверка и прием документов, представленных заявителем, - не более 5 минут;

поиск в архиве записи акта гражданского состояния, подлежащей аннулированию, - не более 10 минут (при наличии электронного архива) и не более 30 минут (при отсутствии электронного архива);

аннулирование записи акта гражданского состояния - не более 10 минут;

внесение сведений об аннулировании записи акта гражданского состояния в поисковую систему - не более 2 минут;

подготовка извещения об аннулировании записи акта гражданского состояния в орган, осуществляющий государственную регистрацию актов гражданского состояния, по месту хранения второго экземпляра - не более 10 минут.

Максимальное время на совершение процедур при аннулировании записи акта гражданского состояния составляет не более 37 минут (57 минут при отсутствии электронного архива).

Ответственным за исполнение административной процедуры является специалист, осуществляющий аннулирование записи акта гражданского состояния.

72. Блок-схемы последовательности действий по предоставлению государственной услуги представлены в приложении N 2 к Административному регламенту.

IV. Формы контроля за исполнением Административного регламента

73. В соответствии с пунктом 7 статьи 6 Федерального закона ответственность за правильность государственной регистрации актов гражданского состояния и качество составления записей актов гражданского состояния возлагается на руководителя соответствующего органа, осуществляющего государственную регистрацию актов гражданского состояния.

Текущий контроль за соблюдением и исполнением должностными лицами органа, предоставляющего государственную услугу, положений Административного регламента и иных нормативных правовых актов, устанавливающих требования к предоставлению государственной услуги, а также принятием решений должностными лицами при предоставлении государственной услуги осуществляет руководитель органа, предоставляющего государственную услугу.

74. В соответствии с пунктом 4 статьи 4 Федерального закона контроль за деятельностью по государственной регистрации актов гражданского состояния возлагается на уполномоченный федеральный орган исполнительной власти, осуществляющий функции по контролю и надзору в сфере государственной регистрации актов гражданского состояния.

В соответствии с Указом Президента Российской Федерации от 14 июля 2008 г. N 1079 "О внесении изменений в Указ Президента Российской Федерации от 13 октября 2004 г. N 1313 "Вопросы Министерства юстиции Российской Федерации", в Положение, утвержденное этим Указом, и о признании утратившими силу некоторых актов Президента Российской Федерации" функции по контролю и надзору в сфере государственной регистрации актов гражданского состояния возложены на Министерство юстиции Российской Федерации.

Контроль за предоставлением государственной услуги по государственной регистрации актов гражданского состояния осуществляется территориальными органами Минюста России (Приказы Минюста России от 21 мая 2009 г. N 146, 147 зарегистрированы Минюстом России 22 мая 2009 г., регистрационные N 13985 и N 13984 соответственно, с изменениями, внесенными Приказами Минюста России от 1 апреля 2010 г. N 76 <1>, от 15 апреля 2010 г. N 91 <2>, от 27 сентября 2010 г. N 237 <3>, от 24 января 2011 г. N 23 <4>, от 19 сентября 2011 г. N 314 <5>).

<1> Зарегистрирован Минюстом России 8 апреля 2010 г., регистрационный N 16826.

<2> Зарегистрирован Минюстом России 21 апреля 2010 г., регистрационный N 16948.

<3> Зарегистрирован Минюстом России 19 октября 2010 г., регистрационный N 18756.

<4> Зарегистрирован Минюстом России 17 февраля 2011 г., регистрационный N 19872.

<5> Зарегистрирован Минюстом России 27 сентября 2011 г., регистрационный N 21904.

Порядок и периодичность осуществления проверок качества предоставления государственной услуги устанавливаются Административным регламентом исполнения Минюстом России государственной функции по осуществлению контроля и надзора в сфере государственной регистрации актов гражданского состояния, утвержденным Приказом Минюста России от 1 октября 2010 г. N 241 (зарегистрирован Минюстом России 19 октября 2010 г., регистрационный N 18755).

75. Контроль за исполнением органами местного самоуправления переданных им полномочий на государственную регистрацию актов гражданского состояния осуществляется органами государственной власти субъектов Российской Федерации.

V. Досудебный (внесудебный) порядок обжалования решений и действий (бездействий) органа, предоставляющего государственную услугу, а также их должностных лиц

76. Заявитель имеет право на обжалование действий или бездействия должностного лица, ответственного за предоставление государственной услуги.

Перечень оснований для отказа в предоставлении государственной услуги указан в пунктах 33 - 37 Административного регламента.

Отказ в государственной регистрации акта гражданского состояния может быть обжалован заинтересованным лицом в орган исполнительной власти субъекта Российской Федерации, в компетенцию которого входит организация деятельности по государственной регистрации актов гражданского состояния, в Минюст России или его территориальные органы либо в суд.

77. Заявитель имеет право обратиться в компетентные органы с жалобой в устной или письменной форме, в том числе в форме электронного документа.

При обращении заявителя в письменной форме или форме электронного документа срок рассмотрения обращения не должен превышать 30 календарных дней со дня регистрации такого обращения.

В исключительных случаях (в том числе при принятии решения о проведении проверки, направлении запроса в соответствующий орган о представлении дополнительных документов и материалов), а также в случае направления запроса другим государственным органам, органам местного самоуправления и иным должностным лицам для получения необходимых для рассмотрения обращения документов и материалов Министр или заместитель Министра, начальник территориального органа (в случае если обращение заявителя рассматривается территориальным органом), руководитель органа исполнительной власти субъекта Российской Федерации, в компетенцию которого входит организация деятельности по государственной регистрации актов гражданского состояния (в случае если обращение заявителя рассматривается этим органом), вправе продлить срок рассмотрения обращения не более чем на 30 календарных дней, уведомив о продлении срока его рассмотрения заявителя.

Порядок продления и рассмотрения обращений в зависимости от их характера устанавливаются законодательством Российской Федерации.

78. Заявитель в своем письменном обращении в обязательном порядке указывает либо наименование органа, в которое направляет письменное обращение, либо фамилию, имя, отчество соответствующего должностного лица, либо должность соответствующего лица, а также свои фамилию, имя, отчество (последнее - при наличии), полное наименование для юридического лица, почтовый адрес, по которому должны быть направлены ответ, уведомление о переадресации обращения, излагает суть предложения (обжалуемых действий (бездействия)), заявления или жалобы, обстоятельства, которыми обосновывается нарушение своих прав и законных интересов, ставит личную подпись и дату.

В случае необходимости в подтверждение своих доводов заявитель может прилагать к письменному обращению документы и материалы либо их копии.

Обращение, поступившее в форме электронного документа, должно содержать адрес электронной почты.

79. Письменный ответ, содержащий результаты рассмотрения обращения, направляется заявителю.

Если в письменном обращении не указана фамилия заявителя, направившего обращение, и почтовый адрес, по которому должен быть направлен ответ, ответ на обращение не дается.

80. При получении письменного обращения, в котором содержатся нецензурные либо оскорбительные выражения, угрозы жизни, здоровью и имуществу должностного лица, а также членов его семьи, орган, предоставляющий государственную услугу, вправе оставить обращение без ответа по существу поставленных в нем вопросов и сообщить заявителю, направившему обращение, о недопустимости злоупотребления правом.

Если текст письменного обращения не поддается прочтению, ответ на обращение не дается, и оно подлежит направлению на рассмотрение в государственный орган, орган местного самоуправления или должностному лицу в соответствии с их компетенцией, о чем сообщается заявителю, направившему обращение, если его фамилия и почтовый адрес поддаются прочтению, а также сообщается по телефону или факсимильной связи, по электронной почте (при наличии такой информации и если указанные данные поддаются прочтению).

81. Если в письменном обращении заявителя содержится вопрос, на который заявителю многократно давались письменные ответы по существу в связи с ранее направляемыми обращениями, и при этом в обращении не приводятся новые доводы или обстоятельства, руководитель соответствующего органа или иное уполномоченное на то должностное лицо вправе принять решение о безосновательности очередного обращения и прекращении переписки с заявителем по данному вопросу при условии, что указанное обращение и ранее направляемые обращения направлялись в один и тот же орган или одному и тому же должностному лицу. О данном решении уведомляется заявитель, направивший обращение.

Если ответ по существу поставленного в обращении вопроса не может быть дан без разглашения сведений, составляющих государственную или иную охраняемую федеральным законом тайну, заявителю, направившему обращение, сообщается о невозможности дать ответ по существу поставленного в нем вопроса в связи с недопустимостью разглашения указанных сведений.

82. Личный прием заявителей производится руководителем органа, предоставляющего государственную услугу, в соответствии с установленным графиком приема граждан.

83. Заявители вправе обжаловать решения, принятые в ходе предоставления государственной услуги, действия или бездействие должностных лиц органов, предоставляющих государственную услугу, в судебном порядке в соответствии с нормами гражданского процессуального законодательства.

При судебном обжаловании сроки обжалования и юрисдикция суда, в который подается соответствующее заявление, устанавливаются в соответствии с нормами гражданского процессуального законодательства.

Приложение N 1
к Административному регламенту
предоставления государственной
услуги по государственной
регистрации актов гражданского
состояния органами, осуществляющими
государственную регистрацию актов
гражданского состояния
на территории Российской Федерации

СВЕДЕНИЯ О МЕСТОНАХОЖДЕНИИ, КОНТАКТНЫХ ТЕЛЕФОНАХ, ЭЛЕКТРОННЫХ АДРЕСАХ МИНЮСТА РОССИИ

Наименование Почтовый адрес Контактный телефон, электронный адрес
Минюст России 119991, г. Москва, ул. Житная, д. 14 тел. 8 (495) 955-59-99
E-mail: pst@minjust.ru
www.minjust.ru

СВЕДЕНИЯ О МЕСТОНАХОЖДЕНИИ, КОНТАКТНЫХ ТЕЛЕФОНАХ, ЭЛЕКТРОННЫХ АДРЕСАХ ОРГАНОВ ИСПОЛНИТЕЛЬНОЙ ВЛАСТИ СУБЪЕКТОВ РОССИЙСКОЙ ФЕДЕРАЦИИ, В КОМПЕТЕНЦИЮ КОТОРЫХ ВХОДИТ ОРГАНИЗАЦИЯ ДЕЯТЕЛЬНОСТИ ПО ГОСУДАРСТВЕННОЙ РЕГИСТРАЦИИ АКТОВ ГРАЖДАНСКОГО СОСТОЯНИЯ НА ТЕРРИТОРИЯХ СУБЪЕКТОВ РОССИЙСКОЙ ФЕДЕРАЦИИ

Наименование органа исполнительной власти субъекта Российской Федерации, в компетенцию которого входит организация деятельности по государственной регистрации актов гражданского состояния на территориях субъектов Российской Федерации Почтовый адрес Контактный телефон, электронный адрес
Управление записи актов гражданского состояния Республики Адыгея 385000, г. Майкоп, ул. Крестьянская, д. 236 тел. 8 (8772) 52-38-58
E-mail: zagsra@radnet.ru
Комитет по делам записи актов гражданского состояния Республики Алтай 649000, г. Горно-Алтайск, пр. Коммунистический, д. 6 тел. 8 (38822) 2-70-08
E-mail: komitet@mail.ru
Министерство юстиции Республики Башкортостан 450000, г. Уфа, ул. Цюрупы, д. 38 тел. 8 (347) 272-81-15; 248-73-83
Интернет-сайт: http://www.minjust.bashkortostan.ru
E-mail: murb@ufacom.ru
Управление ЗАГС Республики Бурятия 670034, г. Улан-Удэ, ул. Красноармейская, д. 20 тел. 8 (3012) 44-77-48
Интернет-сайт: http://egov-buryatia.ru
E-mail: info@zags.govrb.ru
Министерство юстиции Республики Дагестан 367000, г. Махачкала, пл. Ленина, Дом профсоюзов Управление ЗАГС и регистрации правовых актов Минюста Республики Дагестан
367000, г. Махачкала, ул. Даниялова, д. 12 Республиканский архив ЗАГС
367000, г. Махачкала, ул. М. Гаджиева, д. 160
тел. 8 (8722) 67-85-71
Интернет-сайт: http://www.minustrd.ru
E-mail: 05ada@mail.ru
Государственная служба записи актов гражданского состояния Республики Ингушетия 386101, г. Назрань, пр-т И. Базоркина, д. 14 тел. 8 (8732) 22-96-28;
тел./факс 22-52-13
Интернет-сайт: http://Zags06.ru
E-mail: Zagsing@mail.ru
Управление записи актов гражданского состояния КабардиноБалкарской Республики 360601, г. Нальчик, ул. Толстого, д. 180 "А" тел. 8 (8662) 72-22-03
E-mail: upr_zags_kbr@mail.ru
Управление записи актов гражданского состояния Республики Калмыкия 358000, г. Элиста, ул. Пушкина, 18, Дом Правительства тел. 8 (84722) 4-05-56; 3-42-48; 3-57-27
Интернет-сайт: http://www.kalmregion.ru
E-mail: uzags08@mail.ru
Управление записи актов гражданского состояния КарачаевоЧеркесской Республики 369000, г. Черкесск, ул. Красноармейская, д. 54 тел. 8 (87822) 5-43-38
E-mail: uzagskchr@mail.ru
Управление записи актов гражданского состояния Республики Карелия 185010, г. Петрозаводск, пл. Гагарина, 2, а/я 2
Фактическое место нахождения: 185010, г. Петрозаводск, ул. Шотмана, д. 13
тел./факс 8 (8142) 78-28-47
Интернет-сайт: http://gov.karelia.ru
E-mail: uprzaqs@sampo.ru;
uprzags@onego.ru
Управление записи актов гражданского состояния Республики Коми 167610, г. Сыктывкар, ул. Бабушкина, д. 10 тел. 8 (8212) 24-94-84
Интернет-сайт: http://www.zags.rkomi.ru
E-mail: zags@rkomi.ru
Отдел записи актов гражданского состояния Республики Марий Эл 424000, г. ЙошкарОла, ул. Советская, д. 173 тел. 8 (8362) 43-00-71;
тел./факс 64-20-63
E-mail: zags@mari-el.ru
Республиканская служба записи актов гражданского состояния Республики Мордовия 430005, г. Саранск, ул. Коммунистическая, д. 33 корпус 3 тел. 8 (8342) 23-27-74; 24-26-47
E-mail: zagsrm@e-mordovia.ru
Управление записи актов гражданского состояния при Правительстве Республики Саха (Якутия) 677018, г. Якутск, ул. Аммосова, д. 8 тел. 8 (4112) 42-38-25
Интернет-сайт: http://www.uprzags.ru
Управление записи актов гражданского состояния Республики Северная Осетия - Алания 362008, г. Владикавказ, ул. Гастелло, д. 71 тел. 8 (8672) 49-97-87
Интернет-сайт: http://www.zags.15.ru
E-mail: Turieva@yandex.ru
Управление записи актов гражданского состояния Кабинета Министров Республики Татарстан 420021, г. Казань, ул. Ахтямова, д. 14 тел. 8 (843) 293-14-89
Интернет-сайт: http://www.zags.tatar.ru
E-mail: zags@tatar.ru
Управление записи актов гражданского состояния Республики Тыва (Агентство) 667000, г. Кызыл, ул. Красноармейская, д. 100, а/я 113 тел. 8 (39422) 2-34-37; 2-26-05
Интернет-сайт: http://www.zagstuva.ru
E-mail: zags_tuva@mail.ru
Комитет по делам записи актов гражданского состояния при Правительстве Удмуртской Республики 426051, г. Ижевск, ул. М. Горького, д. 73/1 тел. 8 (3412) 51-25-60
Интернет-сайт: http://zagskom.udmurt.ru
E-mail: zagskom@udmlink.ru
Комитет записи актов гражданского состояния при Правительстве Республики Хакасия 655019, г. Абакан, Ленина пр., д. 67 тел. 8 (3902) 29-92-61; 29-92-62
Интернет-сайт: http://www.r19.ru/mainpage/auhority/other/atgovernment/zags.html
E-mail: zags@r-19.ru
Управление записи актов гражданского состояния Чеченской Республики 364051, г. Грозный, пр. Путина, д. 8 тел. 8 (8712) 29-46-13; 29-46-12;
тел./факс 22-20-49; 22-20-77
E-mail: uzchr@rambler.ru
Отдел ЗАГС Министерства юстиции Чувашской Республики 428003, г. Чебоксары, ул. Ленинградская, д. 31 тел./факс 8 (8352) 62-88-25
Интернет-сайт: http://www.minust.cap.ru
E-mail: zags@cap.ru
Управление записи актов гражданского состояния Алтайского края 656035, г. Барнаул, пр-т Ленина, д. 59, а/я 1297 Фактическое место нахождения: 656049, г. Барнаул, пр-т Красноармейский, д. 72 тел. 8 (3852) 63-59-56
E-mail: Altayzags@mail.ru
Управление записи актов гражданского состояния Краснодарского края 350020, г. Краснодар, ул. Северная, д. 279 тел. 8 (861) 253-61-72
Интернет-сайт: http://www.Kuban.uzags.ru
E-mail: uz@krasnodar.ru; uzg@krasnodar.ru
Агентство записи актов гражданского состояния Красноярского края 660009, г. Красноярск, пр-т Мира, д. 110
Фактическое место нахождения: 660032, г. Красноярск, ул. Дубенского, д. 6
тел. 8 (391) 265-84-08
E-mail: inform@zags.4net.ru
Управление записи актов гражданского состояния Приморского края 690110, г. Владивосток, ул. Адмирала Фокина, д. 18 тел./факс 8 (4232) 40-62-82
Интернет-сайт: http://www.primorsky.ru
E-mail: zags@primorsky.ru
Управление записи актов гражданского состояния Ставропольского края 355035, г. Ставрополь, пл. Ленина, д. 1 тел. 8 (8652) 95-70-89;
23-27-01; 37-08-67;
тел./факс 35-24-22
Интернет-сайт: http://stavzags.ru
E-mail: mail@stavzags.ru
Управление записи актов гражданского состояния Правительства Хабаровского края 680002, г. Хабаровск, ул. Фрунзе, д. 72 тел. 8 (4212) 31-56-49;
31-54-89; 31-59-24;
тел./факс 31-58-93
Интернет-сайт: http://zags.khabkrai.ru/
E-mail: kray_zags@adm.khv.ru
Управление записи актов гражданского состояния Амурской области 675000, г. Благовещенск, переулок Святителя Иннокентия, д. 6 тел. 8 (4162) 44-34-31;
52-93-99; тел./факс 53-47-09
E-mail: zags@amurobl.ru
Агентство записи актов гражданского состояния Архангельской области 163004, г. Архангельск, Троицкий просп., д. 49 тел. 8 (8182) 21-59-54
Интернет-сайт: http://www.dvinaland.ru/uprzags/
E-mail: zags@dvinaland.ru
Служба записи актов гражданского состояния Астраханской области 414040, г. Астрахань, ул. Академика Королева, д. 39 "А" тел. 8 (8512) 25-86-90;
тел./факс 25-72-26
Интернет-сайт: http://www.astrasocial.ru
E-mail: slugba_zags@astranet.ru
Управление записи актов гражданского состояния Белгородской области 308007, г. Белгород, ул. Мичурина, д. 56 тел./факс 8 (4722) 20-01-38
Интернет-сайт: http://www.zags31.ru
E-mail: zags31@mail.ru
Управление записи актов гражданского состояния Брянской области 241050, г. Брянск, ул. Фокина, д. 31 тел. 8 (4832) 74-35-07; 74-32-25
Интернет-сайт: http://www.zagsbrk.ru
E-mail: dep@zagsbrk.ru
Департамент записи актов гражданского состояния Администрации Владимирской области 600017, г. Владимир, ул. Луначарского, д. 3 тел. 8 (4922) 35-40-32
Интернет-сайт: http://www.zags.avo.ru
E-mail: dzags@avo.ru
Отдел записи актов гражданского состояния аппарата Главы Администрации Волгоградской области 400098, г. Волгоград, пр-т им. В.И. Ленина, д. 9 тел. 8 (8442) 30-70-73; 30-74-11; 30-76-31
Интернет-сайт: http://www.volganet.ru
E-mail: I_Kalabina@volganet.ru
Управление ЗАГС Вологодской области 160035, г. Вологда, Советский пр-т, д. 17 тел. 8 (8172) 72-84-78
Интернет-сайт Правительства Вологодской области: http://www.Vologda-oblast.ru
E-mail: zags@vologda.ru
Управление ЗАГС Воронежской области 394006, г. Воронеж, пл. Ленина, д. 11 Отдел обработки и хранения документов: 394038, г. Воронеж, ул. Домостроителей, д. 13 тел./факс 8 (4732) 54-54-98
Интернет-сайт: http://www.vrnzags.ru
E-mail: zags@vrnzags.ru
Комитет Ивановской области ЗАГС 153000, г. Иваново, ул. Батурина, д. 8 тел. 8 (4932) 37-74-19
Интернет-сайт: http://ivzags.ru/
E-mail: zags02@gov37.ivanovo.ru; 014@adminet.ivanovo.ru
Служба записи актов гражданского состояния Иркутской области 664003, г. Иркутск, ул. Киевская, д. 1 Отдел обработки и комплектования документов (архив): 664056, г. Иркутск, ул. Академическая, д. 74 тел. 8 (3952) 34-27-64
Интернет-сайт: http://zags.irkobl.ru/
E-mail: zags@irmail.ru
ЗАГС (Агентство) Калининградской области 236006, г. Калининград, пр-т Московский, д. 95 тел. 8 (4012) 58-10-58; 58-19-58; 58-18-58
Интернет-сайт: http://zags.gov39.ru
E-mail: zags@gov39.ru
Управление записи актов гражданского состояния Калужской области 248001, г. Калуга, ул. Рылеева, д. 39 тел. 8 (4842) 57-39-46
Интернет-сайт: http://www.admoblkaluga.ru
E-mail: zags-kaluga@inbox.ru
Агентство записи актов гражданского состояния Камчатского края 683000, г. ПетропавловскКамчатский, ул. Ленинская, д. 18 "Б" тел. 8 (4152) 42-44-62
Интернет-сайт: http://oblzags@mail.kamchatka.ru
Управление записи актов гражданского состояния Кемеровской области 650064, г. Кемерово, пр-т Советский, д. 58 тел. 8 (3842) 58-44-46; 36-69-17; 58-37-72
E-mail: orgotdel.uzags@mail.ru
Управление записи актов гражданского состояния Кировской области 610019, г. Киров, ул. К. Либкнехта, д. 69 тел. 8 (8332) 64-96-28
Интернет-сайт: http://www.zags.kirov.ru
E-mail: zags@ako.kirov.ru
Управление записи актов гражданского состояния Костромской области 156026, г. Кострома, ул. Привокзальная, д. 16 "А" тел. 8 (4942) 42-94-03
Интернет-сайт: http://www.zags.region.kostroma.net
Интернет-сайт приемной: http://zagsinfo@kosobl@kmtn.ru
Интернет-сайт отдела учета, обработки и хранения документов управления ЗАГС: http://ZAGSkostroma@mail.ru
Управление записи актов гражданского состояния Курганской области 640000, г. Курган, ул. Советская, д. 98 тел. 8 (3522) 46-27-12; 45-73-03
Интернет-сайт: http://www.zags.kurganobl.ru/
Комитет записи актов гражданского состояния Курской области 305002, г. Курск, ул. Марата, д. 9 тел. 8 (4712) 70-07-68
Интернет-сайт: http://kurskkomzags@mail.ru
Управление записи актов гражданского состояния Ленинградской области 191311, г. СанктПетербург, пр. Суворовский, д. 67 Сектор комплектования, учета, хранения и использования документов: 191014, г. СанктПетербург, ул. Некрасова, д. 14 тел. 8 (812) 710-75-79; 579-85-40;
тел./факс 274-64-28
Интернет-сайт: http://www.lenobl.ru/
E-mail: zags@lenreg.ru
Управление записи актов гражданского состояния и архивов Липецкой области 398050, г. Липецк, пл. Ленина (Соборная), д. 3 тел. 8 (4742) 28-10-11; 77-96-96; 27-34-19;
тел./факс 27-74-30
E-mail: zags@admlr.lipetsk.ru
Отдел записи актов гражданского состояния администрации Магаданской области 685000, г. Магадан, ул. Пролетарская, д. 14 тел. 8 (4132) 62-97-71
Интернет-сайт: http://magzags.ucoz.ru
E-mail: magzas@mail.ru
zags@regadm.magadan.ru
Главное управление записи актов гражданского состояния Московской области 127051, г. Москва, Средний Каретный переулок, д. 7, стр. 1 тел. 8 (495) 694-20-07
Интернет-сайт: www.zags.mosreg.ru
E-mail: zags@era.su
Сектор ЗАГС Министерства юстиции Мурманской области 183006, г. Мурманск, пр. Ленина, д. 75 тел./факс 8 (8152) 48-64-53
Интернет-сайт: http://www.gov-murman.ru/power/boards/zags/
E-mail: zags@gov-murman.ru
Главное управление записи актов гражданского состояния Нижегородской области 603950, Нижний Новгород, ул. Кожевенная, д. 1 "А" тел. 8 (831) 437-38-67
Интернет-сайт: http://www.qu.nnov.ru; www.qovernment.nnov.ru
E-mail: official@zags.kreml.nnov.ru1
Комитет записи актов гражданского состояния Новгородской области 173007, г. Великий Новгород, ул. Троицкая, д. 5 тел. 8 (8162) 73-26-91
Интернет-сайт: http://www.zagsnov.ru/zags@niac.ru
Управление по делам ЗАГС Новосибирской области 630011, г. Новосибирск, пр-т Красный, д. 18 Отдел по вопросу выдачи документов о государственной регистрации актов гражданского состояния и проставления апостиля: 630007, г. Новосибирск, ул. Серебренниковская, д. 21 тел. 8 (383) 223-76-33
Интернет-сайт: http://www.zags.nso.ru
E-mail: bie@obladm.nso.ru
Департамент записи актов гражданского состояния Министерства государственноправового развития Омской области 644033, г. Омск, ул. Красный Путь, д. 137 тел. 8 (3812) 25-46-23; 24-94-11
E-mail: Zags@omskportal.ru
Комитет по вопросам записи актов гражданского состояния Оренбургской области 460015, г. Оренбург, Дом Советов Архивное подразделение: 460000, г. Оренбург, ул. Пионерская, д. 9 тел. 8 (3532) 78-68-95;
тел./факс 78-68-96
Архивное подразделение: тел./факс 77-53-40
Интернет-сайт: http://www.orenburg-gov.ru
E-mail: zags@mail.orb.ru
Отдел ЗАГС Департамента образования, культуры и спорта Орловской области 302021, г. Орел, площадь Ленина, д. 1 Архив отдела ЗАГС: 302016, г. Орел, улица Комсомольская, д. 231 тел. 8 (4862) 47-53-12; 74-41-32
E-mail: slu@adm.orel.ru
Управление записи актов гражданского состояния Пензенской области 440600, г. Пенза, ул. Московская, д. 69 тел. 8 (8412) 52-55-84
Интернет-сайт: http://zags.sura.ru
E-mail: upr_zags@sura.ru
Комитет записи актов гражданского состояния Пермского края 614045, г. Пермь, ул. Советская, д. 53 тел. 8 (342) 212-15-82
Интернет-сайт: http://www.zagspermkrai.ru/
E-mail: oblzags@permkrai.ru
Главное государственное управление юстиции Псковской области 180007, г. Псков, ул. Пароменская, д. 21/33 тел. 8 (8112) 57-76-93
Интернет-сайт: http://justice.pskov.ru/about
E-mail: justiciya_psk@mail.ru
Управление ЗАГС Ростовской области 344002, г. Ростов-наДону, ул. Пушкинская, д. 91/70 Отдел архивной работы, автоматизации и информатики управления: 344002, г. Ростов-наДону, ул. Красноармейская, д. 160 тел./факс 8 (8632) 240-95-98
Интернет-сайт: http://www.zagsro.donland.ru
E-mail: zagsro@donpac.ru;
zagsro_minfin@donpac.ru;
zagsro_arhiv@donpac.ru
Главное управление записи актов гражданского состояния Рязанской области 390000, г. Рязань, ул. Полонского, д. 1/54 тел. 8 (4912) 21-76-10; 21-58-75
Интернет-сайт: http://zags-rzn.ru
E-mail: zags@mail.ryasan.ru
Управление записи актов гражданского состояния Самарской области 443006, г. Самара, ул. Молодогвардейская, 210 Фактическое местонахождение: 443041, г. Самара, ул. Ленинская, д. 168 тел. 8 (846) 276-04-34
Интернет-сайт: http://www.zags63.ru
E-mail: zags@smrtlc.ru
Управление по делам записи актов гражданского состояния Правительства Саратовской области 410002, г. Саратов, ул. Волжская, д. 22 Фактическое место нахождения: 410012, г. Саратов, ул. Московская, д. 102 Специальный отдел накопления, хранения и выдачи документов (архив): 410600, г. Саратов, ул. Сакко и Ванцетти, д. 57 тел./факс 8 (8452) 26-00-78
Интернет-сайт: http://www.zags.saratov.gov.ru
E-mail: Saratov-zags@mail.ru;
Archive-zags@san.ru
Агентство записи актов гражданского состояния Сахалинской области 693020, г. ЮжноСахалинск, ул. Дзержинского, д. 23 тел./факс 8 (4242) 42-29-72
Официальный сайт Губернатора и Правительства Сахалинской области: http://www.adm.sakhalin.ru
E-mail: up_zags@adm.sakhalin.ru
Управление записи актов гражданского состояния Свердловской области 620031, г. Екатеринбург, площадь Октябрьская, д. 1 тел. 8 (343) 217-86-83; 217-89-70
Интернет-сайт: http://zags.midural.ru/
E-mail: zags.midural.ru
Главное управление записи актов гражданского состояния Смоленской области 214000, г. Смоленск, ул. Октябрьской революции, д. 14 "А" тел./факс 8 (4812) 38-76-76
Интернет-сайт: http://www.admin.smolensk.ru/vlast/zags
E-mail: zags@admin.smolensk.ru
Управление записи актов гражданского состояния Тамбовской области 392000, г. Тамбов, ул. Советская, д. 118 тел. 8 (4752) 72-35-62; 71-80-76
Интернет-сайт: http://www.tambov.gov.ru/zags/index.html
E-mail: ost@zags.tambov.gov.ru
Отдел записи актов гражданского состояния Тверской области 170100, г. Тверь, ул. Советская, д. 11 "А" тел. 8 (4822) 34-65-56
E-mail: obl.zags.tver@mail.ru
Комитет записи актов гражданского состояния Томской области 634009, г. Томск, ул. Р. Люксембург, д. 18 "А" тел. 8 (3822) 51-42-99
E-mail: zags@tomsk.gov.ru
Комитет Тульской области по делам записи актов гражданского состояния 300041, г. Тула, пр-т Ленина, д. 2 тел. 8 (4872) 56-73-14
Интернет-сайт: http://www.zagsi.ru
E-mail: zagsi71@meil.ru
Управление записи акта гражданского состояния Тюменской области 625000, г. Тюмень, ул. 8 Марта, д. 1 тел. 8 (3452) 46-55-56; 46-55-40
тел./факс 46-52-86
E-mail: Upr_zags@72to.ru
Управление записи актов гражданского состояния Ульяновской области 432063, г. Ульяновск, ул. Ленина, д. 83 тел. 8 (8422) 42-04-80
Интернет-сайт: http://zags.ulgov.ru
E-mail: zags@ulgov.ru
Государственный комитет по делам ЗАГС Челябинской области 454091, г. Челябинск, ул. Советская, д. 65 тел. 8 (351) 266-64-94
Интернет-сайт: http://www.gk74.ru
E-mail: zags@chel.surnet.ru
Департамент записи актов гражданского состояния Забайкальского края 672002, г. Чита, ул. Амурская, д. 68 тел./факс 8 (3022) 35-94-82
Интернет-сайт: http://www.zagszk.e-zab.ru
E-mail: pochta@zagszk.e-zab.ru
Управление ЗАГС Правительства Ярославской области 150054, г. Ярославль, ул. Чехова, д. 5 тел. 8 (4852) 39-02-55
Интернет-сайт: http://www.adm.yar.ru./zags
E-mail: Gusarina@region.adm.yar.ru
Управление записи актов гражданского состояния города Москвы 119019, г. Москва, ул. Новый Арбат, д. 21 тел. 8 (495) 697-52-46; тел./факс 691-23-96
Интернет-сайт: http://zags.mos.ru
E-mail: post@moszags.ru
Комитет по делам записи актов гражданского состояния СанктПетербурга 191015, г. СанктПетербург, ул. Таврическая, д. 39 тел. 8 (812) 271-79-43
E-mail: head@kzags.gov.spb.ru
Управление записи актов гражданского состояния Правительства Еврейской автономной области 679016, г. Биробиджан, пр-т 60летия СССР, д. 26 тел. 8 (42622) 2-13-42
Интернет-сайт: http://eao.ru/
E-mail: zags@post.eao.ru
Управление записи актов гражданского состояния Департамента внутренней политики Ханты-Мансийского автономного округа - Югры 628011, г. ХантыМансийск, ул. Энгельса, д. 14 тел. 8 (3467) 32-93-82; 32-12-07;
тел./факс 33-54-88
E-mail: StruzhenkoVI@admhmao.ru
Отдел ЗАГС Аппарата Губернатора и Правительства Чукотского автономного округа 689000, г. Анадырь, ул. Беринга, д. 20 тел. 8 (42722) 6-90-05
E-mail: admin87chao@mail.ru
Служба записи актов гражданского состояния ЯмалоНенецкого автономного округа 629007, г. Салехард, ул. Свердлова, д. 4 тел. 8 (34922) 375-32; 447-51; 458-57; 375-33;
тел./факс 334-88
Интернет-сайт: http://www.zags-yanao.ru/
E-mail: zags@zags.gov.yanao.ru
Отдел ЗАГС Администрации г. Байконура (Российская Федерация) 468320, г. Байконур, ул. 8 Марта, д. 8 тел. 8 (33622) 4-00-21; 4-12-07;
Московский номер: 8 (495) 915-39-60

Приложение N 2
к Административному регламенту
предоставления государственной
услуги по государственной
регистрации актов гражданского
состояния органами, осуществляющими
государственную регистрацию актов
гражданского состояния
на территории Российской Федерации

БЛОК-СХЕМЫ ПОСЛЕДОВАТЕЛЬНОСТИ ДЕЙСТВИЙ ПРИ ПРЕДОСТАВЛЕНИИ ГОСУДАРСТВЕННОЙ УСЛУГИ ПО ГОСУДАРСТВЕННОЙ РЕГИСТРАЦИИ АКТОВ ГРАЖДАНСКОГО СОСТОЯНИЯ ОРГАНАМИ, ОСУЩЕСТВЛЯЮЩИМИ ГОСУДАРСТВЕННУЮ РЕГИСТРАЦИЮ АКТОВ ГРАЖДАНСКОГО СОСТОЯНИЯ НА ТЕРРИТОРИИ РОССИЙСКОЙ ФЕДЕРАЦИИ

Условные обозначения

Используемые сокращения:

Административный регламент - Административный регламент предоставления государственной услуги по государственной регистрации актов гражданского состояния органами, осуществляющими государственную регистрацию актов гражданского состояния на территории Российской Федерации;

Закон - Федеральный закон от 15 ноября 1997 г. N 143-ФЗ "Об актах гражданского состояния";

Государственная услуга - государственная услуга по государственной регистрации актов гражданского состояния, предоставляемая органами, осуществляющими государственную регистрацию актов гражданского состояния на территории Российской Федерации.

БЛОК-СХЕМА ПОСЛЕДОВАТЕЛЬНОСТИ ДЕЙСТВИЙ ПРИ ПРЕДОСТАВЛЕНИИ ГОСУДАРСТВЕННОЙ УСЛУГИ ПО ГОСУДАРСТВЕННОЙ РЕГИСТРАЦИИ РОЖДЕНИЯ

БЛОК-СХЕМА ПОСЛЕДОВАТЕЛЬНОСТИ ДЕЙСТВИИ ПРИ ПРЕДОСТАВЛЕНИИ ГОСУДАРСТВЕННОЙ УСЛУГИ ПО ГОСУДАРСТВЕННОЙ РЕГИСТРАЦИИ ЗАКЛЮЧЕНИЯ БРАКА

БЛОК-СХЕМА ПОСЛЕДОВАТЕЛЬНОСТИ ДЕЙСТВИЙ ПРИ ПРЕДОСТАВЛЕНИИ ГОСУДАРСТВЕННОЙ УСЛУГИ ПО ГОСУДАРСТВЕННОЙ РЕГИСТРАЦИИ РАСТОРЖЕНИЯ БРАКА (ПО ВЗАИМНОМУ СОГЛАСИЮ СУПРУГОВ СТ. 33 ЗАКОНА И ПО ЗАЯВЛЕНИЮ ОДНОГО ИЗ СУПРУГОВ СТ. 34 ЗАКОНА)

БЛОК-СХЕМА ПОСЛЕДОВАТЕЛЬНОСТИ ДЕЙСТВИЙ ПРИ ПРЕДОСТАВЛЕНИИ ГОСУДАРСТВЕННОЙ УСЛУГИ ПО ГОСУДАРСТВЕННОЙ РЕГИСТРАЦИИ РАСТОРЖЕНИЯ БРАКА (НА ОСНОВАНИИ РЕШЕНИЯ СУДА СТ. 35 ЗАКОНА)

БЛОК-СХЕМА ПОСЛЕДОВАТЕЛЬНОСТИ ДЕЙСТВИЙ ПРИ ПРЕДОСТАВЛЕНИИ ГОСУДАРСТВЕННОЙ УСЛУГИ ПО ГОСУДАРСТВЕННОЙ РЕГИСТРАЦИИ УСЫНОВЛЕНИЯ

БЛОК-СХЕМА ПОСЛЕДОВАТЕЛЬНОСТИ ДЕЙСТВИЙ ПРИ ПРЕДОСТАВЛЕНИИ ГОСУДАРСТВЕННОЙ УСЛУГИ ПО СОСТАВЛЕНИЮ НОВОЙ ЗАПИСИ О РОЖДЕНИИ (В СВЯЗИ С ИЗМЕНЕНИЕМ МЕСТА РОЖДЕНИЯ НА ОСНОВАНИИ РЕШЕНИЯ СУДА ОБ УСЫНОВЛЕНИИ)

БЛОК-СХЕМА ПОСЛЕДОВАТЕЛЬНОСТИ ДЕЙСТВИЙ ПРИ ПРЕДОСТАВЛЕНИИ ГОСУДАРСТВЕННОЙ УСЛУГИ ПО ГОСУДАРСТВЕННОЙ РЕГИСТРАЦИИ УСТАНОВЛЕНИЯ ОТЦОВСТВА

БЛОК-СХЕМА ПОСЛЕДОВАТЕЛЬНОСТИ ДЕЙСТВИЙ ПРИ ПРЕДОСТАВЛЕНИИ ГОСУДАРСТВЕННОЙ УСЛУГИ ПО ГОСУДАРСТВЕННОЙ РЕГИСТРАЦИИ ПЕРЕМЕНЫ ИМЕНИ

БЛОК-СХЕМА ПОСЛЕДОВАТЕЛЬНОСТИ ДЕЙСТВИЙ ПРИ ПРЕДОСТАВЛЕНИИ ГОСУДАРСТВЕННОЙ УСЛУГИ ПО ГОСУДАРСТВЕННОЙ РЕГИСТРАЦИИ СМЕРТИ

БЛОК-СХЕМА ПОСЛЕДОВАТЕЛЬНОСТИ ДЕЙСТВИЙ ПРИ ПРЕДОСТАВЛЕНИИ ГОСУДАРСТВЕННОЙ УСЛУГИ ПО ВНЕСЕНИЮ ИСПРАВЛЕНИЙ (ИЗМЕНЕНИЙ) В ЗАПИСЬ АКТА ГРАЖДАНСКОГО СОСТОЯНИЯ НА ОСНОВАНИИ ЗАКЛЮЧЕНИЯ

БЛОК-СХЕМА ПОСЛЕДОВАТЕЛЬНОСТИ ДЕЙСТВИЙ ПРИ ПРЕДОСТАВЛЕНИИ ГОСУДАРСТВЕННОЙ УСЛУГИ ПО ВНЕСЕНИЮ ИСПРАВЛЕНИЙ (ИЗМЕНЕНИЙ) В ЗАПИСЬ АКТА ГРАЖДАНСКОГО СОСТОЯНИЯ (КРОМЕ ЗАКЛЮЧЕНИЯ)

БЛОК-СХЕМА ПОСЛЕДОВАТЕЛЬНОСТИ ДЕЙСТВИЙ ПРИ ПРЕДОСТАВЛЕНИИ ГОСУДАРСТВЕННОЙ УСЛУГИ ПО ВЫДАЧЕ ДОКУМЕНТА (ПОВТОРНОГО СВИДЕТЕЛЬСТВА, СПРАВКИ), ПОДТВЕРЖДАЮЩЕГО ФАКТ ГОСУДАРСТВЕННОЙ РЕГИСТРАЦИИ АКТА ГРАЖДАНСКОГО СОСТОЯНИЯ

БЛОК-СХЕМА ПОСЛЕДОВАТЕЛЬНОСТИ ДЕЙСТВИЙ ПРИ ПРЕДОСТАВЛЕНИИ ГОСУДАРСТВЕННОЙ УСЛУГИ ПО ВОССТАНОВЛЕНИЮ (АННУЛИРОВАНИЮ) ЗАПИСИ АКТА ГРАЖДАНСКОГО СОСТОЯНИЯ