Приказ ФАС РФ от 25.05.2012 N 339

"Об утверждении Административного регламента Федеральной антимонопольной службы по исполнению государственной функции по возбуждению и рассмотрению дел о нарушениях антимонопольного законодательства Российской Федерации"
Редакция от 25.05.2012 — Не действует Перейти в действующую
Показать изменения

Зарегистрировано в Минюсте России 7 августа 2012 г. N 25125


ФЕДЕРАЛЬНАЯ АНТИМОНОПОЛЬНАЯ СЛУЖБА

ПРИКАЗ
от 25 мая 2012 г. N 339

ОБ УТВЕРЖДЕНИИ АДМИНИСТРАТИВНОГО РЕГЛАМЕНТА ФЕДЕРАЛЬНОЙ АНТИМОНОПОЛЬНОЙ СЛУЖБЫ ПО ИСПОЛНЕНИЮ ГОСУДАРСТВЕННОЙ ФУНКЦИИ ПО ВОЗБУЖДЕНИЮ И РАССМОТРЕНИЮ ДЕЛ О НАРУШЕНИЯХ АНТИМОНОПОЛЬНОГО ЗАКОНОДАТЕЛЬСТВА РОССИЙСКОЙ ФЕДЕРАЦИИ

В соответствии с постановлением Правительства Российской Федерации от 16.05.2011 N 373 "О разработке и утверждении административных регламентов исполнения государственных функций и административных регламентов предоставления государственных услуг" (Собрание законодательства Российской Федерации, 2011, N 22, ст. 3169; 2011, N 35, ст. 5092) приказываю:

1. Утвердить прилагаемый административный регламент Федеральной антимонопольной службы по исполнению государственной функции по возбуждению и рассмотрению дел о нарушениях антимонопольного законодательства Российской Федерации.

2. Признать утратившими силу приказ ФАС России от 25.12.2007 N 447 "Об утверждении административного регламента Федеральной антимонопольной службы по исполнению государственной функции по возбуждению и рассмотрению дел о нарушениях антимонопольного законодательства Российской Федерации" (зарегистрирован в Минюсте России 31.01.2008 N 11067), приказ ФАС России от 01.07.2008 N 240 "О внесении изменений в административный регламент Федеральной антимонопольной службы по исполнению государственной функции по возбуждению и рассмотрению дел о нарушении антимонопольного законодательства Российской Федерации" (зарегистрирован в Минюсте России 15.07.2008 N 11975), приказ ФАС России от 26.04.2010 N 212 "О внесении изменений в административный регламент Федеральной антимонопольной службы по исполнению государственной функции по возбуждению и рассмотрению дел о нарушениях антимонопольного законодательства Российской Федерации, утвержденный Приказом Федеральной антимонопольной службы от 25.12.2007 N 447" (зарегистрирован в Минюсте России 06.07.2010 N 17703).

3. Контроль исполнения настоящего приказа оставляю за собой.

Руководитель
И.Ю.АРТЕМЬЕВ

Приложение
к приказу ФАС России
от 25.05.2012 N 339

АДМИНИСТРАТИВНЫЙ РЕГЛАМЕНТ ФЕДЕРАЛЬНОЙ АНТИМОНОПОЛЬНОЙ СЛУЖБЫ ПО ИСПОЛНЕНИЮ ГОСУДАРСТВЕННОЙ ФУНКЦИИ ПО ВОЗБУЖДЕНИЮ И РАССМОТРЕНИЮ ДЕЛ О НАРУШЕНИЯХ АНТИМОНОПОЛЬНОГО ЗАКОНОДАТЕЛЬСТВА РОССИЙСКОЙ ФЕДЕРАЦИИ

I. Общие положения

Наименование государственной функции

1.1. Государственная функция по возбуждению и рассмотрению дел о нарушениях антимонопольного законодательства Российской Федерации (далее - государственная функция).

Наименование федерального органа исполнительной власти, исполняющего государственную функцию

1.2. Исполнение государственной функции осуществляется Федеральной антимонопольной службой (далее - ФАС России) и ее территориальными органами (далее вместе - антимонопольный орган).

Перечень нормативных правовых актов, регулирующих исполнение государственной функции

1.3. Антимонопольный орган исполняет государственную функцию в соответствии с:

Федеральным законом от 26.07.2006 N 135-ФЗ "О защите конкуренции" (далее - Закон о защите конкуренции) (Собрание законодательства Российской Федерации, 2006, N 31 (ч. I), ст. 3434; 2007, N 49, ст. 6079; 2008, N 18, ст. 1941; N 27, ст. 3126; N 45, ст. 5141; 2009, N 29, ст. 3601, ст. 3610, ст. 3618; N 52 (ч. I), ст. 6455; 2010, N 15, ст. 1736; N 19, ст. 2291; N 49, ст. 6409; 2011, N 10, ст. 1281; N 27, ст. 3873, ст. 3880; N 29, ст. 4291; N 30 (ч. I), ст. 4590; N 48, ст. 6728; N 50, ст. 7343);

Положением о Федеральной антимонопольной службе, утвержденным постановлением Правительства Российской Федерации от 30.06.2004 N 331 (Собрание законодательства Российской Федерации, 2004, N 31, ст. 3259; 2006, N 45, ст. 4706; 2006, N 49 (ч. II), ст. 5223; 2007, N 7, ст. 903; 2008, N 13, ст. 1316; N 44, ст. 5089; N 46, ст. 5337; 2009, N 3, ст. 378; N 2, ст. 248; N 39, ст. 4613; 2010, N 9, ст. 960; 2010, N 25, ст. 3181; N 26, ст. 3350; 2011, N 14, ст. 1935; N 18, ст. 2645; N 44, ст. 6269);

Положением о территориальном органе Федеральной антимонопольной службы, утвержденным приказом ФАС России от 26.01.2011 N 30 (зарегистрирован в Минюсте России 21.03.2011 N 20204), с изменениями, внесенными приказами ФАС России от 22.04.2011 N 302 (зарегистрирован в Минюсте России 17.05.2011 N 20763), от 28.06.2011 N 475 (зарегистрирован в Минюсте России 21.07.2011 N 21431), от 12.09.2011 N 643 (зарегистрирован в Минюсте России 03.11.2011 N 22218), от 26.01.2011 N 30 (зарегистрирован в Минюсте России 28.03.2012 N 23637), от 01.03.2012 N 116 (зарегистрирован в Минюсте России 28.03.2012 N 23637);

приказом ФАС России от 22.12.2006 N 337 "Об утверждении форм актов, принимаемых комиссией по рассмотрению дела о нарушении антимонопольного законодательства" (зарегистрирован в Минюсте России 19.01.2007 N 8790), с изменениями, внесенными приказами ФАС России от 15.03.2010 N 123 (зарегистрирован в Минюсте России 06.05.2010 N 17133), от 16.03.2012 N 153 (зарегистрирован в Минюсте России 26.04.2012 N 23946);

приказом ФАС России от 17.01.2007 N 5 "Об утверждении административного регламента Федеральной антимонопольной службы по исполнению государственной функции по установлению доминирующего положения хозяйствующего субъекта при рассмотрении дела о нарушении антимонопольного законодательства и при осуществлении государственного контроля за экономической концентрацией" (зарегистрирован в Минюсте России 23.05.2007 N 9541);

приказом ФАС России от 01.08.2007 N 244 "Об утверждении Правил передачи антимонопольным органом заявлений, материалов, дел о нарушении антимонопольного законодательства на рассмотрение в другой антимонопольный орган" (зарегистрирован в Минюсте России 08.11.2007 N 10441) с изменениями, внесенными приказами ФАС России от 25.12.2007 N 446 (зарегистрирован в Минюсте России 23.01.2008 N 10992), от 09.03.2010 N 115 (зарегистрирован в Минюсте России 08.04.2010 N 16847);

приказом ФАС России от 28.04.2010 N 220 "Об утверждении Порядка проведения анализа состояния конкуренции на товарном рынке" (зарегистрирован в Минюсте России 02.08.2010 N 18026) с изменениями, внесенными приказом ФАС России от 03.02.2012 N 65 (зарегистрирован в Минюсте России 21.03.2012 N 23545);

приказом ФАС России от 25.05.2012 N 340 "Об утверждении административного регламента Федеральной антимонопольной службы по исполнению государственной функции по проведению проверок соблюдения требований антимонопольного законодательства" (зарегистрирован в Минюсте России 18.06.2012 N 24593);

приказом ФАС России от 14.12.2011 N 874 "Об утверждении Порядка выдачи предупреждения о прекращении действий (бездействия), которые содержат признаки нарушения антимонопольного законодательства" (зарегистрирован в Минюсте России 30.12.2011 N 22816).

Предмет государственного контроля

1.4. Предметом государственного контроля является соблюдение антимонопольного законодательства Российской Федерации (далее -антимонопольное законодательство) федеральными органами исполнительной власти, органами государственной власти субъектов Российской Федерации, органами местного самоуправления, иными осуществляющими функции указанных органов органами или организациями, а также государственными внебюджетными фондами, хозяйствующими субъектами, физическими лицами.

Права и обязанности должностных лиц при осуществлении государственного контроля

1.5. Права должностных лиц при осуществлении государственного контроля:

- получать по мотивированному требованию от коммерческих и некоммерческих организаций, их должностных лиц, федеральных органов исполнительной власти, их должностных лиц, органов государственной власти субъектов Российской Федерации, их должностных лиц, органов местного самоуправления, их должностных лиц, иных органов или организаций, осуществляющих функции указанных органов, их должностных лиц, а также государственных внебюджетных фондов, их должностных лиц, физических лиц, в том числе индивидуальных предпринимателей, с соблюдением требований законодательства Российской Федерации о государственной тайне, банковской тайне, коммерческой тайне или об иной охраняемой законом тайне документы, сведения, пояснения в письменной или устной форме, в том числе связанные с обстоятельствами, изложенными в заявлении или материалах;

- проводить анализ и оценку состояния конкурентной среды на соответствующих товарных рынках в случае необходимости и в порядке, утвержденном приказом ФАС России от 28 апреля 2010 года N 220 (зарегистрировано в Минюсте России 02.08.2010 N 18026);

- проводить проверки, в том числе при рассмотрении дела о нарушении антимонопольного законодательства, с целью получения доказательств, позволяющих сделать вывод о наличии либо отсутствии признаков нарушения антимонопольного законодательства, в порядке, установленном административным регламентом Федеральной антимонопольной службы по исполнению требований антимонопольного законодательства, утвержденным приказом ФАС России от 24.02.2010 N 89 (зарегистрирован в Минюсте России 02.04.2010 N 16935);

- выдавать предупреждения о прекращении действий (бездействия), которые содержат признаки нарушения антимонопольного законодательства, в порядке, установленном приказом ФАС России от 14.12.2011 N 874 (зарегистрировано в Минюсте России 30.12.2011 N 22816).

1.6. При рассмотрении дела о нарушении антимонопольного законодательства Комиссия, состоящая из должностных лиц, вправе:

- привлекать экспертов, переводчиков, а также лиц, располагающих сведениями о рассматриваемых комиссией обстоятельствах;

- в случае неявки на заседание Комиссии лиц, участвующих в деле и надлежащим образом извещенных о времени и месте рассмотрения дела, рассмотреть дело в их отсутствие;

- по ходатайству лиц, участвующих в деле, принять решение о рассмотрении дела путем использования систем видеоконференц-связи при наличии технической возможности осуществления видеоконференц-связи;

- проводить стенографическую запись или аудиозапись своего заседания;

- запрашивать у лиц, участвующих в деле, документы, сведения и пояснения в письменной или устной форме по вопросам, возникающим в ходе рассмотрения дела;

- привлекать к участию в деле иных лиц;

- принять решение о запрете ведения лицами, участвующими в деле, аудиозаписи, фиксирующей ход рассмотрения дела, в случае, если при рассмотрении дела оглашается информация, составляющая охраняемую законом тайну;

- дать разъяснение решения и (или) предписания без изменения их содержания;

- выдавать предупреждения о прекращении действий (бездействия), которые содержат признаки нарушения антимонопольного законодательства, в порядке, установленном приказом ФАС России от 14.12.2011 N 874 (зарегистрировано в Минюсте России 30.12.2011 N 22816), в случае, если при рассмотрении дела установлены признаки нарушения пунктов 3 и 5 части 1 статьи 10 Закона о защите конкуренции, которые не были известны на момент возбуждения такого дела;

- исправить допущенные в решении и (или) предписании описки, опечатки и арифметические ошибки.

1.7. Обязанности должностных лиц при осуществлении государственного контроля:

- не разглашать информацию, составляющую государственную, коммерческую, служебную, иную охраняемую законом тайну, полученную антимонопольным органом, за исключением случаев, установленных законодательством Российской Федерации;

- исполнять государственную функцию в соответствии с настоящим Регламентом.

1.8. При рассмотрении дела о нарушении антимонопольного законодательства Комиссия, состоящая из должностных лиц, обязана:

- в ходе рассмотрения дела вести протокол, который подписывается председателем комиссии;

- при проведении стенографической записи или аудиозаписи своего заседания сделать отметку в протоколе об использовании технических средств записи заседания комиссии;

- отложить рассмотрение дела о нарушении антимонопольного законодательства в случае, если в качестве ответчика по данному делу привлекается лицо, ранее участвовавшее в данном деле в ином статусе (лицо, располагающее сведениями об обстоятельствах дела, заявитель);

- изготовить решение в полном объеме в течение десяти рабочих дней со дня оглашения резолютивной части решения.

Права и обязанности лиц, в отношении которых осуществляются мероприятия по государственному контролю

1.9. Права лиц, в отношении которых осуществляются мероприятия по контролю:

- получать полную, актуальную и достоверную информации о порядке исполнения государственной функции;

- представлять доказательства, что осуществляемые данными лицами действия не содержат нарушения антимонопольного законодательства;

- осуществлять свои права и обязанности самостоятельно или через представителя;

- направить жалобу в антимонопольный орган о нарушении должностными лицами антимонопольного органа положений настоящего Регламента;

- обратиться в установленном порядке в арбитражный суд с исками, в том числе с исками о восстановлении нарушенных прав, возмещении убытков, включая упущенную выгоду, возмещении вреда, причиненного имуществу.

1.10. С момента возбуждения дела о нарушении антимонопольного законодательства лица, участвующие в деле, имеют право:

- знакомиться с материалами дела;

- делать выписки из материалов дела;

- представлять доказательства;

- знакомиться с доказательствами;

- задавать вопросы другим лицам, участвующим в деле;

- заявлять ходатайства;

- давать пояснения в письменной или устной форме комиссии;

- приводить свои доводы по всем возникающим в ходе рассмотрения дела вопросам;

- знакомиться с ходатайствами других лиц, участвующих в деле;

- возражать против ходатайств, доводов других лиц, участвующих в деле;

- в письменной форме, а также с помощью средств аудиозаписи фиксировать ход рассмотрения дела о нарушении антимонопольного законодательства;

- вести фотосъемку, видеозапись рассмотрения дела, трансляцию по радио и телевидению рассмотрения дела с разрешения председателя комиссии.

1.11. Обязанности лиц, в отношении которых осуществляются мероприятия по контролю:

- представлять в антимонопольный орган (его должностным лицам) по его мотивированному требованию в установленный срок необходимые антимонопольному органу в соответствии с возложенными на него полномочиями документы, объяснения, информацию соответственно в письменной и устной форме (в том числе информацию, составляющую коммерческую, служебную, иную охраняемую законом тайну), включая акты, договоры, справки, деловую корреспонденцию, иные документы и материалы, выполненные в форме цифровой записи или в форме записи на электронных носителях;

- уведомить антимонопольный орган о выполнении предупреждения в течение трех дней со дня окончания срока, установленного для его выполнения.

1.12. Лица, участвующие в деле, обязаны пользоваться добросовестно своими правами при рассмотрении дела.

Результат исполнения государственной функции

1.13. Результатом исполнения государственной функции являются принимаемые и выдаваемые антимонопольным органом решения, предписания, предупреждения.

II. Требования к порядку исполнения государственной функции

Информация о месте нахождения и графике работы антимонопольного органа

2.1. Сведения о ФАС России:

место нахождения - Садовая-Кудринская ул., д. 11, Москва, Д-242, ГСП-5, 123995.

2.2. График работы ФАС России:

День недели Часы работы
Понедельник - четверг 09.00 - 18.00
Пятница 09.00 - 16.45
Суббота, воскресенье Выходной день

Справочные телефоны ФАС России

2.3. Общественная приемная - (499) 795-76-53.

2.4. Группа входящей корреспонденции - (499) 795-71-69.

2.5. Группа исходящей корреспонденции - (499) 795-76-52.

2.6. Факс - (499) 254-83-00.

Адреса официального сайта и электронной почты ФАС России

2.7. Официальный сайт ФАС России в информационно-телекоммуникационной сети "Интернет" - www.fas.gov.ru (далее - официальный сайт ФАС России).

2.8. Адрес электронной почты в информационно-телекоммуникационной сети "Интернет" - delo@fas.gov.ru (далее - адрес электронной почты).

2.9. Сведения о месте нахождения, графике работы, справочных телефонах, адреса официального сайта и электронной почты территориальных органов ФАС России содержатся в Приложении N 1 к настоящему Регламенту, а также на официальном сайте ФАС России.

Порядок получения информации заинтересованными лицами по вопросам исполнения государственной функции и о результатах ее исполнения

2.10. Информация по вопросам исполнения государственной функции, сведения о результатах исполнения государственной функции предоставляются сотрудниками антимонопольного органа по телефону, на личном приеме, а также размещаются на официальном сайте антимонопольного органа в информационно-телекоммуникационной сети "Интернет" (далее - официальный сайт антимонопольного органа), в Федеральной государственной информационной системе "Единый портал государственных и муниципальных услуг (функций)" www.gosuslugi.ru и (или) "Региональный портал государственных и муниципальных услуг (функций)" (далее - портал государственных и муниципальных услуг (функций)).

2.11. По телефону, на личном приеме сотрудники антимонопольного органа предоставляют информацию по следующим вопросам:

- о входящем номере, под которым зарегистрировано заявление, жалоба, материалы в системе делопроизводства;

- о нормативных правовых актах, на основании которых антимонопольный орган исполняет государственную функцию;

- о требованиях к заверению документов и сведений;

- о месте размещения на официальном сайте антимонопольного органа, портале государственных и муниципальных услуг (функций) справочных материалов по вопросам исполнения государственной функции.

2.12. С момента подачи заявления, материалов заявитель имеет право на получение сведений о ходе исполнения государственной функции по телефону, на личном приеме, а также с использованием информационно-технологической и коммуникационной инфраструктуры, в том числе портала государственных и муниципальных услуг (функций).

Порядок, форма и место размещения информации по вопросам исполнения государственной функции

2.13. Информация по вопросам исполнения антимонопольным органом государственной функции размещается:

- на официальном сайте антимонопольного органа;

- на портале государственных и муниципальных услуг (функций);

- в многофункциональных центрах предоставления государственных и муниципальных услуг, с которыми антимонопольный орган заключил соглашение о взаимодействии (далее - многофункциональный центр);

- на информационных стендах антимонопольного органа и (или) в раздаточных информационных материалах (брошюрах, буклетах).

2.14. На официальном сайте антимонопольного органа размещается следующая информация:

- наименование и почтовый адрес антимонопольного органа;

- номера телефонов, по которым можно получить необходимую информацию;

- график работы антимонопольного органа;

- перечень документов, необходимых для исполнения государственной функции;

- текст настоящего Регламента с приложениями.

2.15. На информационном стенде, размещаемом в помещении Общественной приемной ФАС России, должна содержаться следующая информация:

- почтовый адрес ФАС России, график работы, номера телефонов, по которым можно получить необходимую информацию, адреса официального сайта и электронной почты ФАС России, адрес портала государственных и муниципальных услуг (функций), информацию о многофункциональных центрах;

- порядок получения информации по вопросам исполнения государственной функции;

- обязанности сотрудников антимонопольного органа при ответе на телефонные звонки, устные и письменные обращения.

Срок исполнения государственной функции

2.16. Антимонопольный орган рассматривает заявление или материалы в течение одного месяца со дня их представления.

2.17. Датой представления заявления или материалов является дата их регистрации в антимонопольном органе.

2.18. В случае недостаточности или отсутствия доказательств, позволяющих антимонопольному органу сделать вывод о наличии или об отсутствии признаков нарушения антимонопольного законодательства, антимонопольный орган для сбора и анализа дополнительных доказательств вправе продлить срок рассмотрения заявления или материалов, но не более чем на два месяца.

2.19. О продлении срока рассмотрения заявления или материалов антимонопольный орган уведомляет в письменной форме заявителя.

2.20. Общий срок рассмотрения заявления или материалов составляет три месяца и исчисляется со дня их представления в антимонопольный орган.

2.21. Дело о нарушении антимонопольного законодательства рассматривается комиссией по рассмотрению дела о нарушении антимонопольного законодательства в срок, не превышающий трех месяцев со дня вынесения определения о назначении дела к рассмотрению.

2.21. В случаях, связанных с необходимостью получения антимонопольным органом дополнительной информации, а также в случаях, установленных главой 9 Закона о защите конкуренции, срок рассмотрения дела может быть продлен комиссией по рассмотрению дела о нарушении антимонопольного законодательства, но не более чем на шесть месяцев.

В электронном документе нумерация пунктов соответствует официальному источнику.

2.23. О продлении срока рассмотрения дела комиссия по рассмотрению дела о нарушении антимонопольного законодательства выносит определение и направляет копию этого определения лицам, участвующим в деле.

2.24. Общий срок рассмотрения дела о нарушении антимонопольного законодательства составляет девять месяцев и исчисляется со дня вынесения антимонопольным органом определения о назначении дела к рассмотрению.

III. Состав, последовательность и сроки выполнения административных процедур (действий), требования к порядку их выполнения, в том числе особенности выполнения административных процедур (действий) в электронной форме

3.1. Исполнение антимонопольным органом государственной функции включает в себя следующие административные процедуры:

- прием и регистрация заявления, материалов;

- рассмотрение заявлений, материалов и сообщений средств массовой информации, указывающих на наличие признаков нарушения антимонопольного законодательства;

- выдача предупреждения о прекращении действий (бездействия), которые содержат признаки нарушения антимонопольного законодательства;

- возбуждение дела о нарушении антимонопольного законодательства;

- рассмотрение дела о нарушении антимонопольного законодательства;

- пересмотр решения и (или) предписания по делу о нарушении антимонопольного законодательства по новым и (или) вновь открывшимся обстоятельствам;

- получение заинтересованными лицами результата исполнения государственной функции.

3.2. Блок-схема исполнения государственной функции приведена в Приложении N 2 к настоящему Регламенту.

Прием и регистрация заявления, материалов

3.3. Заявитель - юридические и (или) физические лица, подавшие в антимонопольный орган заявление, государственный орган, орган местного самоуправления, направившие в антимонопольный орган материалы.

3.4. Заявитель вправе подать заявление, материалы в произвольной письменной форме или в форме электронного документа.

Заявление, материалы, направляемые с использованием информационно-технологической и коммуникационной инфраструктуры, в том числе портала государственных и муниципальных услуг (функций), заполняется в автоматическом режиме путем заполнения электронной формы.

3.5. Заявление, материалы, а также прилагаемые к нему документы направляются в антимонопольный орган следующими способами:

- доставка заявителем лично;

- доставка курьером под расписку;

- направление заказным письмом с уведомлением о вручении;

- с использованием информационно-технологической и коммуникационной инфраструктуры, в том числе портала государственных и муниципальных услуг (функций);

- через многофункциональный центр.

3.6. Заявление должно содержать следующие сведения:

- сведения о заявителе, в том числе:

для физического лица - фамилия, имя, отчество (при наличии), адрес места жительства;

для юридического лица - наименование юридического лица, адрес места нахождения;

- имеющиеся у заявителя сведения о лице, в отношении которого подано заявление;

- описание нарушения антимонопольного законодательства со ссылкой на нормативные правовые акты;

- существо требований, с которыми заявитель обращается;

- перечень прилагаемых документов.

3.7. Если заявителем является физическое лицо, то заявление подписывается заявителем (уполномоченным лицом).

Если заявителем являются федеральные органы исполнительной власти, органы государственной власти субъектов Российской Федерации, органы местного самоуправления, юридическое лицо, то заявление, материалы оформляются на бланке таких органов, подписываются заявителем (уполномоченным лицом) и скрепляются печатью заявителя (уполномоченного лица).

3.8. В случае невозможности представления документов, свидетельствующих о признаках нарушения антимонопольного законодательства, указывается причина невозможности их представления, а также предполагаемые лицо или орган, у которых документы могут быть получены.

3.9. Документы и сведения, указанные в заявлении, материалах, должны быть достоверными. Прилагаемые документы должны представлять собой оригиналы или копии оригиналов, заверенные подписью руководителя (уполномоченного лица) и печатью юридического лица (уполномоченного лица) или подписью физического лица (уполномоченного лица).

3.10. Коммерческая тайна, служебная тайна или иная охраняемая законом тайна, содержащаяся в документах, не может служить основанием для отказа в их предоставлении антимонопольному органу. При этом заявитель должен указать исчерпывающий перечень документов и сведений, составляющих коммерческую тайну (за исключением документов и сведений, которые не могут являться коммерческой тайной в соответствии с законодательством Российской Федерации), служебную или иную охраняемую законом тайну.

3.11. Заявление, материалы, а также прилагаемые к нему документы представляются на русском языке. В случае, если оригиналы документов составлены на иностранном языке, они представляются с заверенным переводом на русский язык с проставлением апостиля компетентного органа государства, в котором этот документ был составлен, за исключением случаев, когда апостиль не требуется в соответствии с международным договором Российской Федерации.

3.12. Заявление, материалы, указывающие на признаки нарушения антимонопольного законодательства, подаются:

- в соответствующий территориальный орган по месту совершения нарушения либо по месту нахождения (жительства) лица, в отношении которого подается заявление, материалы;

- в ФАС России независимо от места совершения нарушения либо места нахождения (жительства) лица, в отношении которого подается заявление, материалы.

3.13. Заявление, материалы, указывающие на то, что нарушение антимонопольного законодательства совершено на территории двух и более субъектов Российской Федерации, направляются соответствующими территориальными органами в ФАС России для решения вопроса о рассмотрении этого заявления, материалов, уведомив об этом заявителя.

В случае необходимости ФАС России может запросить у территориального органа любые заявление, материалы для своего рассмотрения по собственной инициативе.

3.14. Вопрос о принятии ФАС России к своему рассмотрению либо о передаче заявления, материалов на рассмотрение соответствующему территориальному органу решается ФАС России в течение семи рабочих дней со дня поступления в ФАС России этих заявлений, материалов, дел с уведомлением об этом территориального органа, направившего в ФАС России заявление, материалы, в течение двух рабочих дней.

3.15. Заявления, материалы, указывающие на признаки нарушения антимонопольного законодательства территориальными органами федеральных органов исполнительной власти, органами исполнительной власти субъектов Российской Федерации, органами местного самоуправления, иными органами или организациями, осуществляющими функции указанных органов, подаются:

- в соответствующий территориальный орган ФАС России по месту совершения нарушения либо по месту нахождения органа, в отношении которого подается заявление, материалы;

- в ФАС России независимо от места совершения нарушения либо места нахождения органа, в отношении которого подается заявление, материалы.

3.16. Заявления, материалы, указывающие на признаки нарушения антимонопольного законодательства федеральными органами исполнительной власти, иными осуществляющими функции указанных органов органами или организациями, государственными внебюджетными фондами, Центральным банком Российской Федерации, подаются в ФАС России.

3.17. Антимонопольный орган может передать заявление, материалы для рассмотрения в соответствующий антимонопольный орган с учетом положений пунктов 3.12 - 3.15 настоящего Регламента, уведомив об этом заявителя, в течение десяти рабочих дней со дня получения заявления, материалов либо со дня установления указанных обстоятельств.

3.18. Заявление, материалы направляются в соответствующий антимонопольный орган с приложением всех имеющихся документов, свидетельствующих о признаках нарушения антимонопольного законодательства, как представленных с заявлением, материалами, так и собранных антимонопольным органом в процессе рассмотрения такого заявления, материалов.

3.19. В случае направления антимонопольным органом заявления, материалов для рассмотрения в другой антимонопольный орган в соответствии с пунктами 3.12 - 3.15 настоящего Регламента проверку заявления, материалов на предмет установления наличия (отсутствия) признаков нарушения антимонопольного законодательства осуществляет антимонопольный орган, принявший к своему рассмотрению это заявление, материалы.

3.20. Течение срока рассмотрения такого заявления, материалов начинается со дня их регистрации в антимонопольном органе, принявшем их к своему рассмотрению.

3.21. Заявления, материалы регистрируются в антимонопольном органе в течение трех дней со дня их поступления.

3.22. На подлежащих регистрации заявлении, материалах на лицевой стороне первого листа документа в нижнем правом углу ставится штамп с указанием наименования антимонопольного органа, входящего номера, даты регистрации и количества листов.

3.23. Если заявление, материалы представлены заявителем (уполномоченным лицом) лично, либо курьером, то работник антимонопольного органа, осуществляющий регистрацию заявления, материалов, делает отметку об их поступлении на втором экземпляре заявления, материалов.

В отметке на экземпляре заявителя содержатся дата регистрации заявления, материалов, номер регистрации и подпись работника антимонопольного органа, осуществившего регистрацию.

3.24. В случае подачи заявления, материалов через многофункциональный центр регистрация антимонопольным органом заявления, материалов осуществляется в сроки, указанные в соглашении о взаимодействии с соответствующим многофункциональным центром.

3.25. Зарегистрированное заявление, материалы с приложенными к нему документами направляется в структурное подразделение антимонопольного органа, ответственное за рассмотрение заявления, материалов (далее - ответственное структурное подразделение).

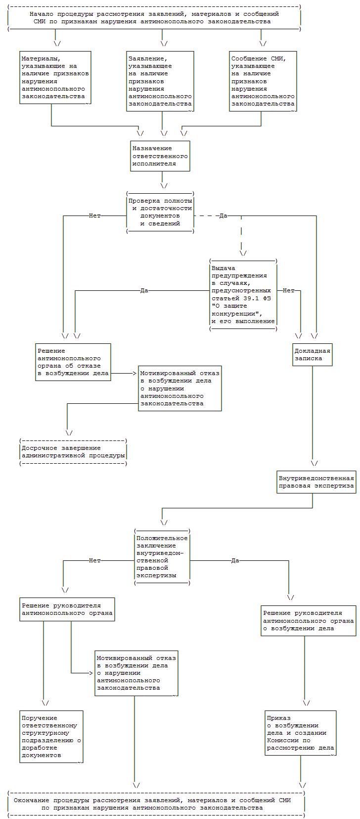
Рассмотрение заявлений, материалов и сообщений средств массовой информации, указывающих на наличие признаков нарушения антимонопольного законодательства

3.26. Руководитель (заместитель руководителя) ответственного структурного подразделения в течение одного рабочего дня назначает ответственного исполнителя в соответствии с должностными обязанностями (далее - исполнитель).

3.27. Исполнитель принимает заявление, материалы к рассмотрению и в срок не более пяти рабочих дней с даты регистрации заявления, материалов в антимонопольном органе:

- определяет, относится ли рассмотрение заявления, материалов к компетенции антимонопольного органа;

- проверяет наличие сведений и документов, указанных в пункте 3.6 настоящего Регламента;

- определяет наличие документов, позволяющих установить признаки нарушения антимонопольного законодательства и нормы, которые подлежат применению.

3.28. В случае, когда рассмотрение заявления, материалов не входит в компетенцию антимонопольного органа, при наличии в них сведений и документов, на основании которых может быть сделан вывод о наличии признаков нарушения законодательства Российской Федерации, заявление, материалы и прилагаемые к ним документы направляются в правоохранительные и иные органы, о чем письменно уведомляется заявитель.

3.29. Если рассмотрение заявления, материалов входит в компетенцию антимонопольного органа, при наличии в них сведений и документов, на основании которых может быть сделан вывод о наличии признаков нарушения законодательства Российской Федерации, в правоохранительные и иные органы направляются копии заявления, материалов и прилагаемых к ним документов.

3.30. В случае отсутствия в заявлении, материалах сведений, документов, предусмотренных пунктом 3.6 настоящего Регламента, антимонопольный орган оставляет заявление, материалы без рассмотрения, о чем уведомляет заявителя в письменной или электронной форме в течение десяти рабочих дней со дня их поступления.

3.31. В случае, если причины, по которым рассмотрение заявления, материалов не представлялось возможным, в последующем были устранены, заявитель вправе вновь направить заявление, материалы и приложенные к нему документы в антимонопольный орган.

3.32. В случае указания в заявлении, материалах информации о невозможности представления документов, содержащих признаки нарушения антимонопольного законодательства, и указано лицо или орган, у которых документы могут быть получены, исполнитель в течение трех рабочих дней с момента установления данного факта готовит в адрес соответствующего лица или органа проект запроса информации.

3.33. Срок представления информации определяется антимонопольным органом исходя из содержания запрашиваемой информации и наличия объективной возможности исполнения запроса в установленные сроки.

3.34. В случае непредставления или несвоевременного представления в антимонопольный орган сведений (информации), предусмотренных антимонопольным законодательством Российской Федерации, в том числе непредставление сведений (информации) по требованию антимонопольного органа, а равно представление в антимонопольный орган заведомо недостоверных сведений (информации), антимонопольный орган возбуждает дело об административном правонарушении в порядке, установленном законодательством Российской Федерации об административных правонарушениях.

3.35. При рассмотрении заявления, материалов, указывающих на наличие признаков нарушения статьи 10 Закона о защите конкуренции, антимонопольный орган устанавливает наличие доминирующего положения хозяйствующего субъекта, в отношении которого поданы эти заявление, материалы, за исключением случая, если антимонопольный орган принимает решение об отказе в возбуждении дела о нарушении антимонопольного законодательства по основаниям, указанным в пункте 3.42 настоящего Регламента.

Порядок установления доминирующего положения определен административным регламентом ФАС России по исполнению государственной функции по установлению доминирующего положения хозяйствующего субъекта при рассмотрении дела о нарушении антимонопольного законодательства и при осуществлении государственного контроля за экономической концентрацией, утвержденным приказом ФАС России от 17.01.2007 N 5 (зарегистрирован в Минюсте России 23.05.2007 N 9541).

3.36. При необходимости, в целях установления доминирующего положения хозяйствующего субъекта и выявления иных случаев недопущения, ограничения или устранения конкуренции антимонопольный орган в ходе рассмотрения заявления проводит анализ состояния конкурентной среды на соответствующих товарных рынках в порядке, установленном приказом ФАС России от 28.04.2010 N 220 (зарегистрирован в Минюсте России 02.08.2010 N 18026).

3.37. При обнаружении признаков нарушения антимонопольного законодательства в действиях федерального органа исполнительной власти по рынку ценных бумаг или Центрального банка Российской Федерации ФАС России направляет им предложения о приведении в соответствие с антимонопольным законодательством принятых ими актов и (или) прекращении соответствующих действий.

3.38. Заявитель при подаче заявления, материалов или в течение срока рассмотрения заявления, материалов в дополнение к представленным документам и сведениям вправе представить в антимонопольный орган любую информацию, которая, по мнению заявителя, является важной для принятия решения о возбуждении дела о нарушении антимонопольного законодательства.

3.39. В ходе рассмотрения заявления, материалов антимонопольный орган вправе запрашивать у коммерческих организаций и некоммерческих организаций, их должностных лиц, федеральных органов исполнительной власти, их должностных лиц, органов государственной власти субъектов Российской Федерации, их должностных лиц, органов местного самоуправления, их должностных лиц, иных осуществляющих функции указанных органов органов или организаций, их должностных лиц, а также государственных внебюджетных фондов, их должностных лиц, физических лиц, в том числе индивидуальных предпринимателей, с соблюдением требований законодательства о государственной тайне, банковской тайне, коммерческой тайне или об иной охраняемой законом тайне документы, сведения, пояснения в письменной или устной форме, связанные с обстоятельствами, изложенными в заявлении или материалах.

3.40. В целях пресечения действий (бездействия), которые содержат признаки нарушения пунктов 3 и (или) 5 части 1 статьи 10 Закона о защите конкуренции, антимонопольный орган выдает хозяйствующему субъекту, занимающему доминирующее положение, предупреждение в письменной форме о прекращении действий (бездействия), которые содержат признаки нарушения антимонопольного законодательства, об устранении причин и условий, способствовавших возникновению такого нарушения, и о принятии мер по устранению последствий такого нарушения (далее - предупреждение).

3.41. Предупреждение выдается хозяйствующему субъекту, занимающему доминирующее положение, в случае выявления признаков нарушения пунктов 3 и 5 части 1 статьи 10 Закона о защите конкуренции, в порядке, установленном приказом ФАС России от 14.12.2011 N 874 (зарегистрирован в Минюсте России N 22816 от 30.12.2011).

3.42. По результатам рассмотрения заявления, материалов антимонопольный орган принимает одно из следующих решений:

- о возбуждении дела о нарушении антимонопольного законодательства;

- об отказе в возбуждении дела о нарушении антимонопольного законодательства.

3.43. Антимонопольный орган принимает решение об отказе в возбуждении дела в следующих случаях:

- вопросы, указанные в заявлении, материалах, не относятся к компетенции антимонопольного органа;

- признаки нарушения антимонопольного законодательства отсутствуют;

- по факту, явившемуся основанием для обращения с заявлением, материалами, дело возбуждено ранее;

- по факту, явившемуся основанием для обращения с заявлением, материалами, имеется вступившее в силу решение антимонопольного органа, за исключением случая, если имеется решение антимонопольного органа об отказе в возбуждении дела о нарушении антимонопольного законодательства в связи с отсутствием признаков нарушения антимонопольного законодательства или решение о прекращении рассмотрения дела в связи с отсутствием нарушения антимонопольного законодательства в рассматриваемых комиссией действиях (бездействии) и заявитель представляет доказательства нарушения антимонопольного законодательства, неизвестные антимонопольному органу на момент принятия такого решения;

- по факту, явившемуся основанием для обращения с заявлением, материалами, истекли сроки давности, предусмотренные статьей 41.1 Закона о защите конкуренции (истечение трех лет со дня совершения нарушения антимонопольного законодательства, а при длящемся нарушении антимонопольного законодательства - со дня окончания нарушения или его обнаружения);

- отсутствие нарушения антимонопольного законодательства в действиях лица, в отношении которого поданы заявление, материалы, установлено вступившим в законную силу решением суда или арбитражного суда;

- устранены признаки нарушения антимонопольного законодательства в результате выполнения предупреждения, выданного в порядке, установленном приказом ФАС России от 14.12.2011 N 874 "Об утверждении Порядка выдачи предупреждения о прекращении действий (бездействия), которые содержат признаки нарушения антимонопольного законодательства" (зарегистрирован в Минюсте России 30.12.2011 N 22816).

3.44. Решение об отказе в возбуждении дела о нарушении антимонопольного законодательства антимонопольный орган направляет заявителю в срок, установленный пунктами 2.16, 2.20 настоящего Регламента, с указанием мотивов принятия этого решения.

3.45. Принятие решения по результатам рассмотрения заявления, материалов может быть отложено в случае нахождения на рассмотрении в антимонопольном органе, суде, арбитражном суде, правоохранительных органах другого дела, выводы по которому будут иметь значение для результатов рассмотрения заявления, материалов, до принятия и вступления в силу соответствующего решения по данному делу, о чем антимонопольный орган уведомляет в письменной форме заявителя.

3.46. Решение о возбуждении дела о нарушении антимонопольного законодательства (далее - дело) принимается при наличии признаков нарушения антимонопольного законодательства, а также в случае непрекращения действий и непринятия мер, послуживших основанием для выдачи антимонопольным органом предупреждения, в установленный срок.

3.47. Принятие антимонопольным органом решения о возбуждении дела о нарушении пунктов 3 и 5 части 1 статьи 10 Закона о защите конкуренции без вынесения предупреждения и до завершения срока его выполнения не допускается.

3.48. Дело не может быть возбуждено по истечении трех лет со дня совершения нарушения антимонопольного законодательства, а при длящемся нарушении антимонопольного законодательства - по истечении трех лет со дня окончания нарушения или его обнаружения.

Возбуждение дела о нарушении антимонопольного законодательства

3.49. Основанием для возбуждения и рассмотрения дела о нарушении антимонопольного законодательства является:

- поступление из государственных органов, органов местного самоуправления материалов, указывающих на наличие признаков нарушения антимонопольного законодательства;

- заявление юридического или физического лица, указывающее на признаки нарушения антимонопольного законодательства;

- обнаружение антимонопольным органом признаков нарушения антимонопольного законодательства;

- сообщение средства массовой информации, указывающее на наличие признаков нарушения антимонопольного законодательства;

- непрекращение действий и непринятие мер, послуживших основанием для выдачи антимонопольным органом предупреждения, в установленный срок;

- результат проверки, при проведении которой выявлены признаки нарушения антимонопольного законодательства коммерческими организациями, некоммерческими организациями, федеральными органами исполнительной власти, органами государственной власти субъектов Российской Федерации, органами местного самоуправления, иными осуществляющими функции указанных органов органами или организациями, государственными внебюджетными фондами.

3.50. В случае установления признаков нарушения антимонопольного законодательства управлением ФАС России, отделом территориального органа, у которых на рассмотрении находятся заявление, материалы, указывающие на признаки нарушения антимонопольного законодательства (далее - ответственное структурное подразделение) осуществляет подготовку докладной записки, которая вместе с заявлением, материалами и (или) иными документами, указывающими на факты, свидетельствующие о наличии признаков нарушения антимонопольного законодательства (далее - докладная записка), направляется на проведение внутриведомственной правовой экспертизы.

3.51. Внутриведомственная правовая экспертиза осуществляется:

а) в ФАС России - Правовым управлением;

б) в территориальном органе ФАС России - отделом (отделами), ответственным за проведение внутриведомственной правовой экспертизы, определяемым руководителем соответствующего территориального органа ФАС России.

3.52. В ФАС России перед направлением ответственным структурным подразделением в Правовое управление докладной записки об обнаружении признаков нарушения статей 11 и 16 Закона о защите конкуренции копия такой докладной записки передается в Управление по борьбе с картелями.

3.53. Отметка о получении копии докладной записки Управлением по борьбе с картелями ФАС России проставляется на докладной записке, направляемой в Правовое управление ФАС России.

3.54. Результатом проведения внутриведомственной правовой экспертизы является заключение (далее - заключение), подготавливаемое в срок, не превышающий семи рабочих дней со дня поступления докладной записки в структурное подразделение, указанное в пункте 3.50 настоящего Регламента.

3.55. По решению начальника Правового управления ФАС России (начальника отдела территориального органа ФАС России, ответственного за проведение внутриведомственной правовой экспертизы), оформляемому в виде резолюции на докладной записке, срок проведения внутриведомственной правовой экспертизы может быть продлен, но не более чем на пять рабочих дней, о чем сообщается в ответственное структурное подразделение.

3.56. При подготовке заключения определяется:

- наличие основания для возбуждения дела о нарушении антимонопольного законодательства;

- правильность отнесения данного дела к компетенции антимонопольного органа;

- правильность установления признаков нарушения антимонопольного законодательства и определения нормы антимонопольного законодательства, которая подлежит применению;

- правильность определения круга лиц, подлежащих привлечению к участию в деле;

- достаточность документов для возбуждения дела.

При подготовке заключения также решаются иные вопросы, необходимые для правильного и всестороннего рассмотрения дела.

3.57. По результатам внутриведомственной правовой экспертизы докладная записка может быть возвращена в ответственное структурное подразделение на доработку и (или) проведение соответствующих мероприятий по следующим основаниям:

- в случае недостаточности или отсутствия доказательств, позволяющих прийти к выводу о наличии либо отсутствии признаков нарушения антимонопольного законодательства;

- в случае отсутствия в представленных документах аналитического отчета по результатам проведения анализа состояния конкуренции на соответствующих товарных рынках, если его проведение необходимо для установления признаков нарушения антимонопольного законодательства;

- в случае необходимости выдачи предупреждения хозяйствующему субъекту о прекращении действий (бездействия), которые содержат признаки нарушения антимонопольного законодательства, об устранении причин и условий, способствовавших возникновению такого нарушения, и о принятии мер по устранению последствий такого нарушения;

- в случае, если не истек срок, установленный предупреждением антимонопольного органа, о прекращении действий (бездействия), которые содержат признаки нарушения антимонопольного законодательства, об устранении причин и условий, способствовавших возникновению такого нарушения, и о принятии мер по устранению последствий такого нарушения.

3.58. Докладная записка, доработанная в ответственном структурном подразделении с учетом оснований ее возвращения, направляется на повторное проведение внутриведомственной правовой экспертизы.

3.59. При получении заключения об отсутствии признаков нарушения антимонопольного законодательства ответственное структурное подразделение осуществляет подготовку проекта ответа заявителю, содержащего мотивированный отказ в возбуждении дела о нарушении антимонопольного законодательства, который направляется руководителю антимонопольного органа вместе с докладной запиской, заключением и иными документами, указывающими на факты, свидетельствующие о наличии признаков нарушения антимонопольного законодательства.

3.60. В случае несогласия ответственного структурного подразделения с результатами внутриведомственной правовой экспертизы, приводимыми в заключении, ответственное структурное подразделение в срок, не превышающий пяти рабочих дней со дня поступления заключения, докладывает свои возражения заместителю руководителя антимонопольного органа, который координирует и контролирует деятельность ответственного структурного подразделения (далее - заместитель руководителя).

3.61. Заместитель руководителя с целью поиска обоснованного решения проводит обсуждение указанных возражений с руководителем ответственного структурного подразделения и руководителем структурного подразделения, в компетенцию которого входит проведение внутриведомственной правовой экспертизы.

3.62. В случае, если по результатам обсуждения возражения не устранены, заместитель руководителя информирует об этом руководителя антимонопольного органа для принятия окончательного решения.

3.63. В случае, если докладная записка была возвращена в ответственное структурное подразделение в связи с необходимостью выдачи предупреждения или неистечением срока, установленного предупреждением антимонопольного органа, о прекращении действий (бездействия), которые содержат признаки нарушения антимонопольного законодательства, об устранении причин и условий, способствовавших возникновению такого нарушения, и о принятии мер по устранению последствий такого нарушения, ответственное структурное подразделение повторно направляет докладную записку для проведения внутриведомственной правовой экспертизы при условии невыполнения предупреждения в установленный срок.

3.64. При получении заключения о наличии признаков нарушения антимонопольного законодательства ответственное структурное подразделение осуществляет подготовку проекта приказа антимонопольного органа о возбуждении дела и создании комиссии по рассмотрению дела о нарушении антимонопольного законодательства.

3.65. Указанный в пункте 3.64 настоящего Регламента проект приказа с приложением докладной записки, заключения и иных документов, свидетельствующих о наличии признаков нарушения антимонопольного законодательства, направляется руководителю антимонопольного органа для принятия решения.

3.66. Руководитель антимонопольного органа принимает решение, указанное в пункте 3.42 настоящего Регламента, в течение пяти рабочих дней со дня получения докладной записки, заключения и иных документов, свидетельствующих о наличии признаков нарушения антимонопольного законодательства.

3.67 Руководитель антимонопольного органа также может принять решение о возвращении документов в ответственное структурное подразделение на доработку, которое оформляется резолюцией, содержащей соответствующее поручение.

3.68. В случае принятия решения о возбуждении дела о нарушении антимонопольного законодательства антимонопольный орган издает приказ о возбуждении дела и создании комиссии по рассмотрению дела о нарушении антимонопольного законодательства (далее - приказ о возбуждении дела).

3.69. Копия приказа о возбуждении дела направляется заявителю и ответчику по делу в течение трех дней со дня его издания с сопроводительным письмом.

3.70. Лицами, участвующими в деле, являются:

- заявитель;

- ответчик по делу;

- заинтересованные лица.

3.71. Заявителями являются лица, указанные в пункте 3.3 настоящего Регламента.

3.72. Ответчиками по делу являются лица, в отношении которых подано заявление, материалы или в действиях (бездействии) которых антимонопольным органом обнаружены признаки нарушения антимонопольного законодательства.

Указанные лица признаются ответчиками по делу с момента возбуждения дела.

3.73. Заинтересованными лицами являются лица, чьи права и законные интересы затрагиваются в связи с рассмотрением конкретного дела.

3.74. Экспертом, переводчиком или лицом, располагающим сведениями о рассматриваемых комиссией обстоятельствах, являются лица, привлеченные к рассмотрению дела в этом качестве определением комиссии.

3.75. В качестве экспертов могут быть привлечены сотрудники органов и (или) организаций, обладающие специальными знаниями по вопросам, касающимся рассматриваемого дела, и привлеченные комиссией для дачи заключения.

3.76. В качестве переводчика может быть лицо, которое свободно владеет языком, знание которого необходимо для перевода в ходе рассмотрения дела.

3.77. Комиссия по рассмотрению дела о нарушении антимонопольного законодательства (далее - комиссия) формируется в соответствии с требованиями, указанными в статье 40 Закона о защите конкуренции.

В ФАС России в состав комиссии включаются сотрудники Правового и Аналитического управления.

При формировании состава комиссии для рассмотрения дела о нарушении антимонопольного законодательства по признакам нарушения статьей 11 и 16 Закона о защите конкуренции в ФАС России в состав такой комиссии также включается сотрудник Управления по борьбе с картелями.

Комиссия выступает от имени антимонопольного органа.

3.78. В ходе рассмотрения дела комиссия принимает акты, формы которых утверждены приказом ФАС России от 22.12.2006 N 337 (зарегистрирован в Минюсте России 19.01.2007 N 8790).

3.79. Определение о назначении дела к рассмотрению выносится председателем комиссии в срок, не превышающий пятнадцати дней со дня издания приказа о возбуждении дела.

3.80. Копия определения о назначении дела к рассмотрению направляется лицам, участвующим в деле, в срок, не превышающий трех рабочих дней со дня вынесения такого определения, а также размещается на официальном сайте антимонопольного органа.

3.81. Копия приказа о возбуждении дела и копия определения о назначении дела к рассмотрению направляется ответственным структурным подразделением членам комиссии в трехдневный срок с дат издания приказа и вынесения определения.

3.82. В дело подшиваются документы и материалы, которые имеют непосредственное отношение к данному делу (за исключением докладной записки и заключения) и располагаются в хронологической последовательности их поступления.

3.83. Оформление дела предусматривает:

- подшивку или переплет дела;

- сквозную нумерацию листов дела;

- составление внутренней описи дела в соответствии с Приложением N 9 к настоящему Регламенту.

3.84. Листы дел, состоящих из нескольких томов или частей, нумеруются по каждому тому или по каждой части отдельно.

3.85. Реквизиты обложки дела (тома, части) включают:

- учетный номер дела (тома, части);

- наименование лица, в отношении которого возбуждено дело;

- пункты и номера статей нормативного правового акта, по признакам нарушения которого возбуждено дело;

- краткое изложение существа нарушения;

- дата возбуждения дела и дата окончания рассмотрения дела.

3.86. В отдельные тома помещаются документы и материалы, содержащие информацию, составляющую коммерческую, служебную, иную охраняемую законом тайну.

3.87. В каждом томе (части) дела ведется лист ознакомления в соответствии с Приложением N 12 к настоящему Регламенту. По окончании каждого ознакомления с материалами дела в листе ознакомления лицо, ознакомившееся с материалами дела, делает соответствующую запись.

Рассмотрение дела о нарушении антимонопольного законодательства

3.88. Рассмотрение дела о нарушении антимонопольного законодательства осуществляется на заседании комиссии.

3.89. Заседание комиссии открывает председатель комиссии, который объявляет состав комиссии и какое дело подлежит рассмотрению.

3.90. Председатель комиссии руководит заседанием комиссии, обеспечивая условия для полного, всестороннего исследования доказательств и обстоятельств дела.

3.91. Дело рассматривается на заседании комиссии с участием лиц, участвующих в деле, и иных лиц, привлеченных комиссией к рассмотрению данного дела, в установленные определением дату, время и место проведения заседания.

3.92. О дате, времени и месте проведения заседания лица, участвующие в деле, должны быть уведомлены антимонопольным органом в письменной форме путем направления антимонопольным органом определений и извещений, в которых указываются сведения о дате, времени и месте проведения заседания, заказным письмом с уведомлением о вручении либо путем их вручения лицам, участвующим в деле, под расписку непосредственно в антимонопольном органе либо по месту нахождения лиц, участвующих в деле, а в случаях, не терпящих отлагательств, дополнительно, путем направления телефонограммы, телеграммы, по факсимильной связи или электронной почте либо с использованием иных средств связи.

3.93. Комиссия правомочна рассматривать дело, если на заседании комиссии присутствует не менее чем пятьдесят процентов общего числа членов комиссии, но не менее чем три члена комиссии.

3.94. Количество членов (включая председателя) комиссий по рассмотрению дел о нарушении антимонопольного законодательства, указанных в частях 3 и 4 статьи 40 Закона о защите конкуренции, должно быть четным.

3.95. В случае отсутствия кворума для рассмотрения дела присутствующие на заседании члены комиссии принимают решение об отложении рассмотрения этого дела и о назначении новой даты его рассмотрения, которое оформляется определением.

3.96. В ходе рассмотрения дела ведется протокол, который подписывается по окончании рассматриваемого дела председателем комиссии. Комиссия вправе проводить стенографическую запись или аудиозапись своего заседания, при этом должна быть сделана отметка в протоколе об использовании технических средств записи заседания комиссии.

3.97. Протокол должен быть подписан председателем комиссии не позднее даты изготовления определения об отложении, приостановлении рассмотрения дела, или решения по делу в полном объеме.

3.98. На заседании комиссии:

- заслушиваются лица, участвующие в деле;

- заслушиваются и обсуждаются ходатайства, принимаются по ним решения;

- исследуются доказательства;

- заслушиваются мнения и пояснения лиц, участвующих в деле, относительно доказательств, представленных лицами, участвующими в деле;

- заслушиваются и обсуждаются мнения экспертов, привлеченных для дачи заключений;

- заслушиваются лица, располагающие сведениями об обстоятельствах рассматриваемого дела;

- по ходатайству лиц, участвующих в деле, или по инициативе комиссии обсуждаются вопросы об основаниях и о необходимости объявления перерыва в заседании, об отложении, о приостановлении рассмотрения дела в соответствии со статьями 46 и 47 Закона о защите конкуренции;

- при установлении фактов нарушений пунктов 1, 5, 9 статьи 10, статьи 11 Закона о защите конкуренции определяется размер причиненного ответчиком по делу ущерба или извлеченного им дохода, либо отсутствие таких ущерба и дохода.

3.99. В качестве заинтересованного лица к участию в рассмотрении дела может быть привлечен заявитель, если по признакам, послужившим основанием для его обращения в антимонопольный орган, уже возбуждено дело.

3.100. О привлечении такого лица к рассмотрению дела в качестве заинтересованного лица комиссия выносит определение, копия которого в срок, не превышающий трех дней со дня его вынесения, направляется лицам, участвующим в деле, заказным письмом с уведомлением о вручении, а в случаях, не терпящих отлагательств, путем направления телефонограммы, телеграммы, по факсимильной связи или электронной почте либо с использованием иных средств связи, либо вручается лицам, участвующим в деле, под расписку непосредственно в антимонопольном органе либо по месту нахождения лиц, участвующих в деле.

3.101. Заявление, материалы привлеченного заинтересованного лица приобщаются к материалам возбужденного дела.

3.102. Документы и материалы, приобщаемые к делу, представляются лицами, участвующими в деле, в подлиннике или в виде копий, заверенных подписью руководителя (уполномоченного лица) и печатью юридического лица (уполномоченного лица) или подписью физического лица (уполномоченного лица).

3.103. Если в ходе рассмотрения дела комиссией будет установлено, что в действиях (бездействии) лица, не являющегося ответчиком по делу, содержатся признаки нарушения антимонопольного законодательства, такое лицо признается ответчиком по делу.

3.104. О привлечении такого лица в качестве ответчика по делу комиссия выносит определение.

3.105. Комиссия обязана отложить рассмотрение дела в случае, если в качестве ответчика по данному делу привлекается лицо, ранее участвовавшее в данном деле в ином статусе (лицо, располагающее сведениями об обстоятельствах дела, заявитель).

3.106. В случае отсутствия фактов, свидетельствующих о наличии в действиях (бездействии) одного из ответчиков по делу признаков нарушения антимонопольного законодательства, комиссия выносит определение о прекращении участия такого ответчика в рассмотрении дела.

3.107. Копии указанных в пунктах 3.104, 3.106 настоящего Регламента определений направляются лицам, участвующим в деле, не позднее одного рабочего дня, следующего за днем вынесения таких определений, заказным письмом с уведомлением о вручении, а в случаях, не терпящих отлагательств, путем направления телефонограммы, телеграммы, по факсимильной связи или электронной почте либо с использованием иных средств связи, либо вручается лицам, участвующим в деле, под расписку непосредственно в антимонопольном органе либо по месту нахождения лиц, участвующих в деле.

3.108. О продлении рассмотрения дела выносится определение комиссии, копия которого в срок, не превышающий трех дней со дня его вынесения, направляется лицам, участвующим в деле, а также размещается на официальном сайте антимонопольного органа.

3.109. Копия указанного определения также может быть направлена лицам, привлеченным комиссией к рассмотрению дела в качестве эксперта, переводчика и лица, располагающего сведениями о рассматриваемых комиссией обстоятельствах.

3.110. Если комиссией в период рассмотрении дела о нарушении антимонопольного законодательства, установлены признаки нарушения пунктов 3 и 5 части 1 статьи 10 Закона о защите конкуренции, которые не были известны на момент возбуждения такого дела, комиссия выдает предупреждение об устранении причин и условий, способствовавших возникновению такого нарушения, и о принятии мер по устранению последствий такого нарушения в порядке, установленном приказом ФАС России от 14.12.2011 N 874 "Об утверждении Порядка выдачи предупреждения о прекращении действий (бездействия), которые содержат признаки нарушения антимонопольного законодательства" (зарегистрирован в Минюсте России 30.12.2011 N 22816).

3.111. При рассмотрении дела о нарушении антимонопольного законодательства комиссия вправе запрашивать у лиц, участвующих в деле, документы, сведения и пояснения в письменной или устной форме по вопросам, возникающим в ходе рассмотрения дела, привлекать к участию в деле иных лиц.

3.112. Если в ходе рассмотрения дела антимонопольный орган выявит обстоятельства, свидетельствующие о наличии административного правонарушения, антимонопольный орган возбуждает дело об административном правонарушении в порядке, установленном законодательством Российской Федерации об административных правонарушениях.

3.113. Комиссия вправе отложить рассмотрение дела о нарушении антимонопольного законодательства:

- по ходатайству лица, участвующего в деле, в связи с невозможностью явки этого лица или его представителя на заседание комиссии по уважительной причине, подтвержденной соответствующими документами;

- в связи с необходимостью получения дополнительных доказательств;

- для привлечения к участию в деле лиц, содействующих рассмотрению дела, других лиц, участие которых в деле, по мнению комиссии, необходимо;

- если в ходе рассмотрения дела в действиях (бездействии) ответчика по делу обнаружены признаки иного нарушения антимонопольного законодательства, чем нарушение, по признакам которого было возбуждено дело;

- в иных предусмотренных главой 9 Закона о защите конкуренции случаях.

3.114. При отложении дела течение срока его рассмотрения не прерывается. Рассмотрение дела на новом заседании комиссии возобновляется с того момента, с которого оно было отложено.

3.115. Комиссия может приостановить рассмотрение дела:

- в случае рассмотрения антимонопольным органом, судом, органами предварительного следствия другого дела, имеющего значение для рассмотрения дела о нарушении антимонопольного законодательства;

- на срок проведения экспертизы.

3.116. Течение срока рассмотрения дела прерывается при приостановлении рассмотрения дела и продолжается с момента возобновления рассмотрения дела. Рассмотрение дела продолжается с момента, с которого оно было приостановлено.

3.117. Об отложении, о приостановлении, о возобновлении рассмотрения дела о нарушении антимонопольного законодательства, а также о назначении экспертизы комиссия выносит определение, копия которого в трехдневный срок со дня его вынесения направляется лицам, участвующим в деле, заказным письмом с уведомлением о вручении, а в случаях, не терпящих отлагательств, путем направления телефонограммы, телеграммы, по факсимильной связи или электронной почте либо с использованием иных средств связи, либо вручается лицам, участвующим в деле, под расписку непосредственно в антимонопольном органе либо по месту нахождения лиц, участвующих в деле.

Копия определения о назначении экспертизы направляется также эксперту в трехдневный срок со дня вынесения такого определения.

3.118. С учетом положений пунктов 3.12 - 3.15 настоящего Регламента комиссия вправе передать дело для рассмотрения в другой антимонопольный орган, если рассмотрение дела входит в его компетенцию, в ФАС России по требованию ФАС России о принятии дела к своему рассмотрению, либо в случае, если в ходе рассмотрения дела будет установлено, что нарушение антимонопольного законодательства совершено на территории деятельности двух и более территориальных органов, в порядке, установленном приказом ФАС России от 1 августа 2007 г. N 244 (зарегистрировано в Минюсте России 08.11.2007 N 10441).

3.119. О направлении дела на рассмотрение в другой антимонопольный орган лица, участвующие в деле, уведомляются в течение трех рабочих дней со дня принятия такого решения.

3.120. Комиссия по ходатайству лица, участвующего в деле, а также по собственной инициативе вправе объявить перерыв в заседании комиссии на срок, не превышающий семи дней.

3.121. Рассмотрение комиссией дела после перерыва в ее заседании продолжается с того момента, на котором оно было прервано. Повторное рассмотрение доказательств, исследованных до перерыва в заседании комиссии, не производится.

3.122. Антимонопольный орган по ходатайству лиц, участвующих в деле, или по собственной инициативе вправе объединить в одно производство два и более дела или принять решение о выделении в отдельное производство одного или нескольких дел.

3.123. Решение об объединении двух и более дел в одно производство и о выделении в отдельное производство одного или нескольких дел принимается комиссией.

3.124. Для рассмотрения выделенного или объединенного дела создается комиссия. Состав комиссии по рассмотрению объединенного или выделенного дела определяется приказом антимонопольного органа.

3.125. Решение об объединении дел в одно производство принимается в случае:

- если в производстве антимонопольного органа имеются несколько однородных дел;

- если это будет способствовать полному, всестороннему и объективному их рассмотрению.

3.126. Решение об объединении принимается комиссией, рассматривающей дело, подлежащее объединению.

3.127. Комиссии, рассматривающие дела, в отношении которых было принято решение об объединении, прекращают рассмотрение дел с даты издания приказа о создании комиссии по рассмотрению объединенного дела.

3.128. Решение о выделении дела в отдельное производство принимается в случае:

- если в ходе рассмотрения дела выявлены новые признаки нарушения антимонопольного законодательства, достаточные для выделения дела в отдельное производство;

- если это будет способствовать полному, всестороннему и объективному рассмотрению выделенного дела.

3.129. Комиссия, рассматривая дело, выносит определение о выделении из него нового дела в отдельное производство.

3.130. Об объединении дел в одно производство или о выделении дела в отдельное производство антимонопольным органом выносится определение.

3.131. Копия определения направляется лицам, участвующим в деле, а также размещается на официальном сайте антимонопольного органа.

3.132. Объединение дел в одно производство и выделение дела в отдельное производство допускаются до принятия комиссией решения по делу о нарушении антимонопольного законодательства.

3.133. После объединения дел в одно производство или выделения дела в отдельное производство рассмотрение дела производится сначала.

3.134. Срок рассмотрения объединенного дела и дела, выделенного в отдельное производство, исчисляется со дня вынесения определения о назначении дела к рассмотрению, возбужденного ранее остальных дел, подлежащих объединению.

3.135. Комиссия принимает решение по делу после исследования и оценки доказательств и доводов по делу, изучения позиций лиц, участвующих в деле, заключений и пояснений экспертов, проведения опроса лиц, располагающих сведениями о рассматриваемых комиссией обстоятельствах.

3.136. Объявление об окончании рассмотрения дела делает председатель комиссии.

3.137. Комиссия принимает решение по делу в отсутствие лиц, участвующих в деле, и иных лиц, привлеченных к рассмотрению дела, путем объявления перерыва для принятия решения по делу.

3.138. Рассмотрение дела подлежит прекращению в случае:

- добровольного устранения нарушения антимонопольного законодательства и его последствий лицом, совершившим такое нарушение (при этом резолютивная часть решения о прекращении рассмотрения дела должна содержать сведения об установлении факта нарушения ответчиком или ответчиками антимонопольного законодательства);

- отсутствия нарушения антимонопольного законодательства в рассматриваемых комиссией действиях (бездействии);

- ликвидации юридического лица - единственного ответчика по делу;

- смерти физического лица - единственного ответчика по делу;

- наличия вступившего в силу решения антимонопольного органа об установлении факта нарушения антимонопольного законодательства в отношении рассматриваемых комиссией действий (бездействия) (при этом резолютивная часть решения о прекращении рассмотрения дела должна содержать сведения об установлении факта нарушения ответчиком или ответчиками антимонопольного законодательства);

- истечения срока давности, предусмотренного статьей 41.1 Закона о защите конкуренции (истечение трех лет со дня совершения нарушения антимонопольного законодательства, а при длящемся нарушении антимонопольного законодательства - со дня окончания нарушения или его обнаружения).

3.139. Резолютивная часть решения по делу подлежит оглашению по окончании рассмотрения дела, должна быть подписана всеми членами комиссии, участвовавшими в принятии решения, и приобщена к делу.

Получение заинтересованными лицами результата исполнения государственной функции

3.140. По окончании рассмотрения дела комиссия на своем заседании принимает решение.

3.141. Решение комиссии оформляется в виде документа, подписывается председателем комиссии и всеми членами комиссии, присутствовавшими на заседании комиссии, которым завершилось рассмотрение дела.

3.142. Член комиссии, несогласный с решением комиссии, обязан подписать принимаемый комиссией акт и вправе изложить в письменной форме особое мнение, которое приобщается к материалам дела в запечатанном конверте и не оглашается.

3.143. Решение по делу о нарушении антимонопольного законодательства (далее - решение) должно быть изготовлено в полном объеме в течение десяти рабочих дней со дня оглашения резолютивной части решения.

3.144. Решение комиссии должно быть изготовлено в одном экземпляре и приобщено к материалам дела.

3.145. Копии решения не позднее одного рабочего дня, следующего за днем изготовления, направляются или вручаются лицам, участвующим в деле, под расписку, а также размещается на официальном сайте антимонопольного органа.

3.146. Дата изготовления решения в полном объеме считается датой его принятия.

3.147. Решение содержит:

- выводы о наличии или об отсутствии оснований для прекращения рассмотрения дела;

- выводы о наличии или об отсутствии нарушения антимонопольного законодательства в действиях (бездействии) ответчика по делу;

- выводы о наличии или об отсутствии оснований для выдачи предписания и перечень действий, подлежащих включению в предписание и выполнению;

- выводы о наличии или об отсутствии оснований для принятия антимонопольным органом других мер по пресечению и (или) устранению последствий нарушения антимонопольного законодательства, обеспечению конкуренции (в том числе оснований для обращения с иском в суд, для передачи материалов в правоохранительные органы, для направления в государственные органы или органы местного самоуправления рекомендаций об осуществлении действий, направленных на обеспечение конкуренции);

- выводы по делам о нарушении антимонопольного законодательства, сделанные на основе обстоятельств, установленных в ходе проведенного антимонопольным органом анализа состояния конкуренции, за исключением дел, для рассмотрения которых проведение такого анализа не является обязательным.

3.148. По результатам рассмотрения дела на основании решения по делу комиссия выдает предписание ответчику по делу.

3.149. Предписание оформляется в виде отдельного документа для каждого ответчика, которому надлежит осуществить определенные решением действия в установленный предписанием срок.

3.150. В предписании указываются:

- описание действий, определенных решением, которые ответчик должен осуществить;

- срок исполнения предписания;

- срок представления доказательств исполнения предписания.

3.151. Предписание подписывается председателем комиссии и членами комиссии, присутствующими на заседании комиссии.

3.152. Предписание по делу о нарушении антимонопольного законодательства изготавливается одновременно с решением.

3.153. Копия предписания направляется или вручается ответчику, которому предписывается совершить определенные решением действия, не позднее одного рабочего дня, следующего за днем его изготовления, а также размещается на официальном сайте антимонопольного органа.

3.154. Предписание подлежит исполнению в установленный в нем срок.

3.155. Неисполнение в срок предписания влечет за собой ответственность в соответствии с законодательством Российской Федерации об административных правонарушениях.

3.156. Неисполнение решения и (или) предписания является основанием для обращения антимонопольного органа в арбитражный суд с заявлением о понуждении к исполнению решения и предписания.

3.157. Под неисполнением в срок предписания по делу понимается исполнение предписания частично в указанный этим предписанием срок или уклонение от его исполнения в соответствии с частью 4 статьи 51 Закона о защите конкуренции.

3.158. Контроль за исполнением выданных предписаний осуществляет антимонопольный орган.

3.159. Срок исполнения предписания по делу может быть продлен комиссией не более чем на шесть месяцев по мотивированному ходатайству ответчика, ответчиков в случае, если указанные в ходатайстве причины будут признаны уважительными.

3.160. Ходатайство о продлении срока исполнения такого предписания направляется в антимонопольный орган не позднее чем за двадцать рабочих дней до истечения срока исполнения предписания.

3.161. Определение о продлении срока исполнения предписания или об отказе в его продлении подписывается председателем и членами комиссии и в течение десяти рабочих дней с даты получения ходатайства направляется по почте заказным письмом с уведомлением о вручении либо вручается под расписку ответчику, ответчикам или их представителям под расписку, а также размещается на официальном сайте антимонопольного органа.

3.162. В случае привлечения ответчика, ответчиков по делу к административной ответственности за невыполнение в срок предписания комиссия в течение пяти рабочих дней с даты вынесения постановления о назначении административного наказания выносит определение об установлении новых сроков исполнения ранее выданного предписания. Такое определение подписывается председателем и членами комиссии и направляется по почте заказным письмом с уведомлением о вручении либо вручается под расписку ответчику, ответчикам или их представителям, а также размещается на официальном сайте антимонопольного органа.

3.163. Комиссия, принявшая решение и (или) предписание по делу, по заявлению лица, участвующего в деле, или по собственной инициативе вправе дать разъяснение решения и (или) предписания без изменения их содержания, а также исправить допущенные в решении и (или) предписании описки, опечатки и арифметические ошибки.

3.164. По вопросам разъяснения решения и (или) предписания, исправления описки, опечатки и арифметической ошибки комиссия выносит определение.

3.165. Определение по вопросу разъяснения решения и (или) предписания, исправления описки, опечатки или арифметической ошибки направляется комиссией лицам, участвующим в деле, в течение трех рабочих дней со дня изготовления определения, но не позднее чем в течение пятнадцати рабочих дней со дня поступления заявления.

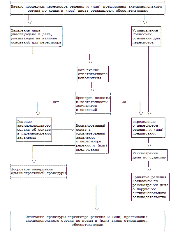
3.166. Решение и (или) выданное на его основании предписание по делу могут быть пересмотрены по новым и (или) вновь открывшимся обстоятельствам комиссией, принявшей такое решение и (или) выдавшей такое предписание, по заявлению лица, участвующего в деле, а также в случае установления комиссией предусмотренных статьей 51.2 Закона о защите конкуренции оснований для пересмотра решения и (или) предписания.

3.167. Основаниями для пересмотра решения и (или) выданного на его основании предписания по делу являются:

- выявление обстоятельств, которые не были и не могли быть известны на момент оглашения резолютивной части решения по делу, но имеют существенное значение для правильного разрешения дела;

- фальсификация доказательств, заведомо ложное показание лица, располагающего сведениями об обстоятельствах рассматриваемого дела, заведомо ложное заключение эксперта, заведомо неправильный перевод, повлекшие за собой принятие незаконного или необоснованного решения и (или) выдачу на его основании предписания.

3.168. Заявление о пересмотре принятого антимонопольным органом решения и (или) выданного на его основании предписания по делу по новым и (или) вновь открывшимся обстоятельствам подается в антимонопольный орган, комиссия которого приняла такое решение и (или) выдала такое предписание, лицами, участвующими в деле, в течение трех месяцев со дня, когда они узнали или должны были узнать о наличии обстоятельств, являющихся основанием для пересмотра решения и (или) предписания.

3.169. Заявление о пересмотре принятого антимонопольным органом решения и (или) выданного на его основании предписания по делу по новым и (или) вновь открывшимся должно быть оформлено в соответствии с требованиями, установленными приказом ФАС России от 13.02.2012 N 85.

3.170. По ходатайству лица, обратившегося с заявлением, пропущенный срок подачи заявления может быть восстановлен антимонопольным органом при условии, если ходатайство подано в течение шести месяцев со дня установления оснований для пересмотра решения и (или) предписания и антимонопольный орган признает причины пропуска срока уважительными.

3.171. Антимонопольный орган возвращает заявителю поданное им заявление о пересмотре принятого антимонопольным органом решения и (или) выданного на его основании предписания по делу по новым и (или) вновь открывшимся обстоятельствам в течение десяти дней со дня получения такого заявления, если установит, что:

- не соблюдены требования, предъявляемые к форме и содержанию заявления;

- заявление подано по истечении установленного срока и отсутствует ходатайство о его восстановлении или в восстановлении пропущенного срока подачи заявления отказано.

3.172. Заявление о пересмотре принятого антимонопольным органом решения и (или) выданного на его основании предписания по делу по новым и (или) вновь открывшимся обстоятельствам рассматривается комиссией, принявшей такое решение и (или) выдавшей такое предписание, в течение месяца со дня поступления заявления в антимонопольный орган.

3.173. По результатам рассмотрения заявления о пересмотре принятого антимонопольным органом решения и (или) выданного на его основании предписания по делу по новым и (или) вновь открывшимся обстоятельствам комиссия принимает одно из следующих решений:

- об удовлетворении заявления и о пересмотре решения и (или) предписания;

- об отказе в удовлетворении заявления.

3.174. Решение об отказе в удовлетворении заявления о пересмотре решения и (или) выданного на его основании предписания по делу комиссия направляет заявителю в течение трех дней с даты его принятия.

3.175. В случае принятия решения о пересмотре решения и (или) выданного на его основании предписания по делу комиссия выносит определение о пересмотре решения и (или) предписания.

3.176. Копии определения о пересмотре решения и (или) предписания в течение трех дней со дня его вынесения направляются лицам, участвующим в деле.

3.177. Пересмотр решения и (или) выданного на его основании предписания по делу осуществляется комиссией, принявшей пересматриваемое решение и (или) выдавшей пересматриваемое предписание, в порядке, установленном главой 9 Закона о защите конкуренции, и по правилам рассмотрения дел о нарушении антимонопольного законодательства, установленным пунктами 3.88 - 3.139 настоящего Регламента.

3.178. Решение и (или) предписание антимонопольного органа могут быть обжалованы в арбитражный суд в течение трех месяцев со дня принятия решения или выдачи предписания. Дела об обжаловании решения и (или) предписания антимонопольного органа подведомственны арбитражному суду.

3.179. В случае принятия заявления об обжаловании предписания к производству арбитражного суда исполнение предписания антимонопольного органа приостанавливается до дня вступления решения арбитражного суда в законную силу.

IV. Порядок и формы контроля за исполнением государственной функции

Порядок осуществления текущего контроля за соблюдением и исполнением ответственными должностными лицами антимонопольного органа положений Регламента и иных нормативных правовых актов, устанавливающих требования к исполнению государственной функции, а также за принятием ими решений

4.1. ФАС России организует и осуществляет контроль соблюдения и исполнения должностными лицами антимонопольного органа положений настоящего Регламента и иных нормативных правовых актов, устанавливающих требования к исполнению государственной функции, а также за принятием ими решений.

4.2. Текущий контроль соблюдения и исполнения государственной функции осуществляется в порядке, установленном настоящим Регламентом и приказами ФАС России, и включает в себя проведение проверок полноты и качества исполнения государственной функции, соблюдения порядка ее исполнения, выявление и устранение нарушений, рассмотрение заявлений, материалов заявителей и подготовку на них ответов, принятие решений по жалобам на действия (бездействие) антимонопольного органа, его должностных лиц.

4.3. Текущий контроль за соблюдением и исполнением государственной функции должностными лицами ФАС России в рамках установленной компетенции осуществляется начальниками структурных подразделений, заместителями руководителя и руководителем ФАС России. Текущий контроль за соблюдением и исполнением государственной функции должностными лицами территориального органа ФАС России осуществляется заместителями руководителя и руководителем соответствующего территориального органа.

4.4. Текущий контроль за соблюдением порядка совершения действий, определенных административными процедурами по исполнению государственной функции, и принятием решений, предусмотренных настоящим Регламентом, осуществляется должностными лицами антимонопольного органа, указанными в пункте 4.3 настоящего Регламента, и осуществляется постоянно путем проведения еженедельных совещаний, а также согласования (визирования) проектов решений, принимаемых при осуществлении административных процедур, иных документов, содержащих результаты административных действий.

Порядок и периодичность осуществления плановых и внеплановых проверок полноты и качества исполнения государственной функции, в том числе порядок и формы контроля за полнотой и качеством исполнения государственной функции

4.5. Формой контроля за полнотой и качеством исполнения должностными лицами антимонопольного органа государственной функции является осуществление ФАС России плановых и внеплановых проверок.

4.6. Целью проведения плановых и внеплановых проверок является соблюдение и исполнение должностными лицами антимонопольного органа государственной функции, в том числе своевременности и полноты рассмотрения заявлений, материалов заявителей, обоснованности и законности принятия по ним решений.

4.7. Внеплановые проверки полноты и качества исполнения государственной функции проводятся:

- структурным подразделением ФАС России по поручению руководителя ФАС России на основании поступивших в ФАС России жалоб на действия (бездействие) территориального органа, должностного лица ФАС России;

- структурным подразделением территориального органа ФАС России по поручению руководителя соответствующего территориального органа на основании поступивших в территориальный орган ФАС России жалоб на действия (бездействие) должностного лица территориального органа.

4.8. Плановые проверки полноты и качества исполнения территориальным органом ФАС России государственной функции проводятся в рамках комплексных проверок территориальных органов ФАС России, осуществляемых в соответствии с приказами ФАС России, на основании годовых планов работы ФАС России.

Порядок подготовки и проведения проверок деятельности территориальных органов ФАС России утвержден приказом ФАС России от 04.08.2011 N 569 "Об утверждении Положения о порядке подготовки и проведения проверок деятельности территориальных органов ФАС России" (зарегистрирован в Минюсте России 01.11.2011 N 22183).

Ответственность должностных лиц антимонопольного органа за решения и действия (бездействие), принимаемые (осуществляемые) ими в ходе исполнения государственной функции

4.9. Руководитель и (или) заместитель руководителя антимонопольного органа несет ответственность за несвоевременное принятие решений, предусмотренных настоящим Регламентом в соответствии с законодательством Российской Федерации.

Руководитель ответственного структурного подразделения несет ответственность за несвоевременное и (или) ненадлежащее выполнение административных процедур (действий) по рассмотрению заявлений, материалов в соответствии с законодательством Российской Федерации.

Ответственный исполнитель несет ответственность за несвоевременное рассмотрение заявлений, материалов в соответствии с законодательством Российской Федерации.

4.10. Пределы дисциплинарной ответственности лиц, указанных в пункте 4.9 настоящего Регламента, определяются в соответствии с их должностными регламентами.

4.11. За решения и действия (бездействие), принимаемые (осуществляемые) ими в ходе исполнения государственной функции, должностные лица антимонопольного органа также несут ответственность по основаниям и в порядке, установленным законодательством Российской Федерации.

Требования к порядку и формам контроля за исполнением государственной функции, в том числе со стороны граждан, их объединений и организаций

4.12. Граждане, их объединения и организации в случае нарушения настоящего Регламента вправе обратиться с жалобой в антимонопольный орган.

Жалоба может быть представлена на личном приеме, осуществляемом должностным лицом антимонопольного органа, направлена почтовым отправлением или в электронной форме с использованием информационно-технологической и коммуникационной инфраструктуры, в том числе портала государственных и муниципальных услуг (функций).

V. Досудебный (внесудебный) порядок обжалования решений и действий (бездействия) антимонопольного органа, а также должностных лиц ФАС России

Информация для заинтересованных лиц об их праве на досудебное (внесудебное) обжалование действий (бездействия) и решений, принятых (осуществляемых) в ходе исполнения государственной функции

5.1. Заинтересованные лица вправе обжаловать действия (бездействие) антимонопольного органа, их должностных лиц и решений, принятых (осуществляемых) ими в ходе исполнения государственной функции, в досудебном (внесудебном) порядке.

Предмет досудебного (внесудебного) обжалования

5.2. Предметом досудебного (внесудебного) обжалования являются решения и действия (бездействие) антимонопольного органа, его должностных лиц.

Исчерпывающий перечень оснований для приостановления рассмотрения жалобы и случаев, в которых ответ на жалобу не дается

5.3. Оснований для приостановления рассмотрения жалобы законодательством Российской Федерации не предусмотрено.

5.4. В случае, если в жалобе не указаны имя и фамилия гражданина, направившего жалобу, почтовый адрес, по которому должен быть направлен ответ, ответ на жалобу не дается.

5.5. Жалоба, в которой обжалуется судебное решение, в течение семи дней со дня регистрации возвращается заявителю, направившему жалобу, с разъяснением порядка обжалования данного судебного решения.

5.6. Антимонопольный орган при получении письменной жалобы, в которой содержатся нецензурные либо оскорбительные выражения, угрозы жизни, здоровью и имуществу должностного лица, а также членов его семьи, вправе оставить жалобу без ответа по существу поставленных в ней вопросов и сообщить заявителю, направившему жалобу, о недопустимости злоупотребления правом.

5.7. В случае, если текст письменной жалобы не поддается прочтению, ответ на жалобу не дается и она не подлежит направлению на рассмотрение в государственный орган или должностному лицу в соответствии с их компетенцией, о чем в течение семи дней со дня регистрации жалобы сообщается заявителю, направившему жалобу, если его фамилия и почтовый адрес поддаются прочтению.

5.8. В случае, если в письменной жалобе заявителя содержится вопрос, на который ему неоднократно давались письменные ответы по существу в связи с ранее направляемыми жалобами, и при этом в жалобе не приводятся новые доводы или обстоятельства, руководитель (заместитель руководителя) антимонопольного органа вправе принять решение о безосновательности очередного обращения и прекращении переписки с заявителем по данному вопросу. О данном решении уведомляется заявитель, направивший жалобу.

5.9. Если причины, по которым ответ по существу поставленных в жалобе вопросов не мог быть дан, в последующем были устранены, заявитель вправе вновь направить жалобу в антимонопольный орган.

5.10. Если ответ по существу поставленного в жалобе вопроса не может быть дан без разглашения сведений, составляющих государственную или иную охраняемую федеральным законом тайну, заявителю, направившему жалобу, заявителю сообщается о невозможности дать ответ по существу поставленного в ней вопроса в связи с недопустимостью разглашения указанных сведений.

Основания для начала процедуры досудебного (внесудебного) обжалования

5.11. Основанием для начала процедуры досудебного (внесудебного) обжалования является обращение (жалоба), направленная в антимонопольный орган.

5.12. Заявители имеют право направить жалобу в письменной форме или в форме электронного документа.

Жалоба может быть направлена по почте, через многофункциональный центр, с использованием информационно-технологической и коммуникационной инфраструктуры, в том числе портала государственных и муниципальных услуг (функций), а также может быть принята при личном приеме заявителя.

5.13. Заявитель в письменной жалобе в обязательном порядке указывает либо наименование антимонопольного органа, либо фамилию, имя, отчество соответствующего должностного лица, либо должность соответствующего лица, а также наименование юридического лица, подающего жалобу, адрес его местонахождения, контактный телефон, либо фамилию, имя, отчество (последнее при наличии) (в случае подачи жалобы от имени физического лица), почтовый адрес, по которому должен быть направлен ответ на жалобу, уведомление о переадресации жалобы, излагает суть жалобы, ставит подпись и дату. В подтверждение своих доводов заявитель вправе приложить к жалобе документы и материалы либо их копии.

5.14. В жалобе, поступившей в антимонопольный орган в форме электронного документа, заявитель в обязательном порядке указывает наименование юридического лица, подающего жалобу, адрес его местонахождения, контактный телефон, либо свои фамилию, имя, отчество (в случае подачи жалобы от имени физического лица), адрес электронной почты, если ответ должен быть направлен в форме электронного документа, и почтовый адрес, если ответ должен быть направлен в письменной форме. Заявитель вправе приложить к такой жалобе необходимые документы и материалы в электронной форме.

5.15. При рассмотрении жалобы руководитель антимонопольного органа рассматривает:

- документы, представленные заявителем;

- материалы объяснения, представленные должностным лицом;

- результаты исследований, проверок.

Права заинтересованных лиц на получение информации и документов, необходимых для обоснования и рассмотрения жалобы

5.16. Получать информацию по следующим вопросам:

- о входящем номере, под которым зарегистрирована в системе делопроизводства жалоба;

- о нормативных правовых актах, на основании которых ФАС России исполняет государственную функцию;

- о требованиях к заверению документов и сведений;

- о месте размещения на официальном сайте ФАС России в информационно-телекоммуникационной сети "Интернет" справочных материалов по вопросам исполнения государственной функции.

5.17. Отозвать жалобу до момента вынесения решения по данной жалобе.

Органы государственной власти и должностные лица, которым может быть направлена жалоба заявителя в досудебном (внесудебном) порядке

5.18. На нарушения настоящего Регламента антимонопольным органом, должностными лицами ФАС России может быть подана жалоба в ФАС России.

5.19. На нарушения настоящего Регламента должностными лицами территориального органа ФАС России может быть подана жалоба в соответствующий территориальный орган.

5.20. Жалоба, поданная с нарушением пунктов 5.18 и 5.19 настоящего Регламента, с подтверждающими документами направляется получившим ее антимонопольным органом в течение десяти рабочих дней со дня ее регистрации в соответствующий антимонопольный орган с уведомлением заявителя о переадресации жалобы.

Срок рассмотрения жалобы

5.21. Поступившая жалоба рассматривается антимонопольным органом в течение тридцати дней со дня регистрации.

5.22. Срок рассмотрения жалобы может быть продлен в случае принятия руководителем антимонопольного органа решения о необходимости проведения проверки по жалобе, запроса дополнительной информации, но не более чем на тридцать дней.

5.23. Решение о продлении срока рассмотрения жалобы сообщается заявителю в письменном виде с указанием причин продления.

Результат досудебного (внесудебного) обжалования

5.24. Решение по жалобе на решение, действие (бездействие) должностного лица территориального органа ФАС России принимает руководитель соответствующего территориального органа.

Решение по жалобе на решение, действие (бездействие) территориального органа ФАС России, должностного лица ФАС России принимает руководитель ФАС России.

5.25. По результатам рассмотрения жалобы на решение, действие (бездействие) антимонопольного органа, его должностного лица руководитель антимонопольного органа принимает одно из следующих решений:

- признать действия (бездействие) антимонопольного органа, его должностного лица соответствующими настоящему Регламенту и отказать в удовлетворении жалобы;

- признать действия (бездействие) антимонопольного органа, его должностного лица не соответствующими настоящему Регламенту полностью или в части и удовлетворить жалобу полностью или в части. В этом случае ответственным исполнителем по жалобе в целях установления факта нарушения законодательства Российской Федерации о государственной гражданской службе Российской Федерации и применения дисциплинарного взыскания, либо принятия решения о других видах ответственности, представляется руководителю антимонопольного органа служебная записка с изложением сути нарушения и указанием должностных лиц, его допустивших, для принятия решения о проведении в отношении государственных гражданских служащих служебной проверки.

5.26. Решение руководителя антимонопольного органа оформляется в письменной форме.

5.27. Копия решения направляется заявителю в течение трех рабочих дней с даты изготовления в полном объеме.

5.28. Служебная записка, указанная в пункте 5.25 настоящего Регламента, с резолюцией руководителя ФАС России направляется в Управление государственной службы ФАС России не позднее одного рабочего дня, следующего за днем изготовления решения в полном объеме.

Служебная записка, указанная в пункте 5.26, с резолюцией руководителя территориального органа ФАС России направляется должностному лицу, ответственному за работу по противодействию коррупции, не позднее одного рабочего дня, следующего за днем изготовления решения в полном объеме.

5.29. Действия по исполнению решения руководителя антимонопольного органа должны быть совершены в течение десяти дней со дня принятия решения по жалобе, если в решении не установлен иной срок для их совершения.

Приложение N 1
к Регламенту

Федеральная антимонопольная служба

Садовая-Кудринская, 11, Москва, Д-242, ГСП-5, 123995

E-mail: delo@fas.gov.ru

Телефон для справок: (499) 795-76-53

(общественная приемная), факс - (499) 254-83-00

Группа входящей корреспонденции - (499) 795-71-31

Группа исходящей корреспонденции - (499) 795-76-52

СПИСОК АДРЕСОВ И ТЕЛЕФОНОВ ТЕРРИТОРИАЛЬНЫХ ОРГАНОВ ФАС РОССИИ

N Полное название территориального органа ФАС России Наименование субъекта (субъектов) РФ, на территории которого осуществляет свою деятельность территориальный орган Телефоны Юридический и почтовый адрес, электронная почта
1 Управление Федеральной антимонопольной службы по Республике Адыгея Республика Адыгея (8772) 57-05-22 ф. 57-05-22 385000, г. Майкоп, ул. Ленина, 40; to01@fas.gov.ru
2 Управление Федеральной антимонопольной службы по Алтайскому краю Алтайский край (3852) 24-54-47 ф. 24-68-81 656002, г. Барнаул, пр. Калинина, 8; to22@fas.gov.ru
3 Управление Федеральной антимонопольной службы по Республике Алтай Республика Алтай (388-22) 4-19-61 т/ф. 4-23-49 649000, г. Горно-Алтайск, ул. Чорос-Гуркина, 35, to02@fas.gov.ru
4 Управление Федеральной антимонопольной службы по Амурской области Амурская область (4162) 52-00-07 т/ф. 52-00-35 675000, г. Благовещенск, ул. Ленина, 135, to28@fas.gov.ru
5 Управление Федеральной антимонопольной службы по Архангельской области Архангельская область (8182) 20-73-21 ф. 21-54-45 163000, г. Архангельск, ул. К. Либкнехта, 2; to29@fas.gov.ru
6 Управление Федеральной антимонопольной службы по Астраханской области Астраханская область (8512) 39-05-80 ф. 39-05-80 414000, г. Астрахань, ул. Шаумяна, 47; to30@fas.gov.ru
7 Управление Федеральной антимонопольной службы по Республике Башкортостан Республика Башкортостан (347) 273-34-05 ф. 272-58-82 450008, г. Уфа, ул. Пушкина, 95; to03@fas.gov.ru
8 Управление Федеральной антимонопольной службы по Белгородской области Белгородская область (4722) 32-16-92 ф. 32-16-92 308600, г. Белгород, Гражданский пр., 50; to31@fas.gov.ru
9 Управление Федеральной антимонопольной службы по Брянской области Брянская область (4832) 64-33-93 ф. 64-33-93 241050, г. Брянск, ул. Дуки, 80; to32@fas.gov.ru
10 Управление Федеральной антимонопольной службы по Республике Бурятия Республика Бурятия (3012) 21-33-72 т/ф. 21-33-72 670000, г. Улан-Удэ, ул. Ленина, 55; 670001, г. Улан-Удэ, а/я 32; to04@fas.gov.ru
11 Управление Федеральной антимонопольной службы по Владимирской области Владимирская область (4922) 23-70-53 т/ф. 23-14-53 600000, г. Владимир, ул. Большая Московская, 1; to33@fas.gov.ru
12 Управление Федеральной антимонопольной службы по Волгоградской области Волгоградская область (8442) 23-88-69 ф. 23-88-69 400005, г. Волгоград, ул. 7-я Гвардейская, 12; to34@fas.gov.ru
13 Управление Федеральной антимонопольной службы по Вологодской области Вологодская область (8172) 72-46-64 ф. 72-46-64 160000, г. Вологда, ул. Пушкинская, 25; to35@fas.gov.ru
14 Управление Федеральной антимонопольной службы по Воронежской области Воронежская область (4732) 55-92-44 ф. 55-92-44 394030, г. Воронеж, ул. Плехановская, 53; 394000, г. Воронеж, ул. К. Маркса, 55; to36@fas.gov.ru
15 Управление Федеральной антимонопольной службы по Республике Дагестан Республика Дагестан (8722) 67-20-95 ф. 67-21-41 367000, г. Махачкала, пл. Ленина, 2; to05@fas.gov.ru
16 Управление Федеральной антимонопольной службы по Еврейской автономной области Еврейская автономная область (426-22) 6-01-84 679016, г. Биробиджан, ул. 60-летия СССР, 22; оф. 103 to79@fas.gov.ru
17 Управление Федеральной антимонопольной службы по Забайкальскому краю Забайкальский край (3022) 35-18-41 ф. 32-12-31 672076, г. Чита, ул. Костюшко-Григоровича, 7; to75@fas.gov.ru
18 Управление Федеральной антимонопольной службы по Ивановской области Ивановская область (4932) 32-63-60 ф. 32-63-60 153000, г. Иваново, ул. Пушкина, 9; to37@fas.gov.ru
19 Управление Федеральной антимонопольной службы по Иркутской области Иркутская область (3952) 24-32-31 ф. 24-32-26 664025, г. Иркутск, ул. Российская, 17; 664025, г. Иркутск, а/я 164, to38@fas.gov.ru
20 Управление Федеральной антимонопольной службы по Кабардино-Балкарской Республике Кабардино-Балкарская Республика (8662) 77-62-35 ф. 77-71-78 360000, г. Нальчик, пл. Ленина, 36; to07@fas.gov.ru
21 Управление Федеральной антимонопольной службы по Калининградской области Калининградская область (4012) 46-42-33 ф. 46-60-76 236006, г. Калининград, Московский пр., 95; to39@fas.gov.ru
22 Управление Федеральной антимонопольной службы по Республике Калмыкия Республика Калмыкия (8472) 26-14-43 ф. 26-21-45 358014, г. Элиста, ул. Пюрбеева, 20; to08@fas.gov.ru
23 Управление Федеральной антимонопольной службы по Калужской области Калужская область (4842) 57-65-92 ф. 57-65-92 248000, г. Калуга, пл. Старый Торг, 5; to40@fas.gov.ru
24 Управление Федеральной антимонопольной службы по Камчатскому краю Камчатский край (4152) 42-58-74 ф. 42-58-74 683000, г. Петропавловск-Камчатский, ул. Ленинская, 52; 683000, г. Петропавловск-Камчатский, а/я 35, to41@fas.gov.ru
25 Управление Федеральной антимонопольной службы по Карачаево-Черкесской Республике Карачаево-Черкесская Республика (87822) 5-43-80 ф. 5-20-41 369000, г. Черкесск, пр. Ленина, 38; to09@fas.gov.ru
26 Управление Федеральной антимонопольной службы по Республике Карелия Республика Карелия (8142) 78-33-78 ф. 78-33-78 185031, г. Петрозаводск, наб. Варкауса, 1-а; 185028, г. Петрозаводск, а/я 14; to10@fas.gov.ru
27 Управление Федеральной антимонопольной службы по Кемеровской области Кемеровская область (3842) 36-42-28 ф. 36-77-83 650000, г. Кемерово, ул. Весенняя, 5; to42@fas.gov.ru
28 Управление Федеральной антимонопольной службы по Кировской области Кировская область (8332) 62-73-31 ф. 62-96-26 610019, г. Киров, ул. К. Либкнехта, 69; to43@fas.gov.ru
29 Управление Федеральной антимонопольной службы по Республике Коми Республика Коми (8212) 21-41-29 ф. 21-41-29 167982, г. Сыктывкар, ул. Интернациональная, 157; to11@fas.gov.ru
30 Управление Федеральной антимонопольной службы по Костромской области Костромская область (4942) 35-67-48 ф. 35-67-48 156013, г. Кострома, ул. Калиновская, 38; to44@fas.gov.ru
31 Управление Федеральной антимонопольной службы по Краснодарскому краю Краснодарский край (861) 253-66-22 ф. 253-66-82 350020, г. Краснодар, ул. Коммунаров, 235; to23@fas.gov.ru
32 Управление Федеральной антимонопольной службы по Красноярскому краю Красноярский край (3912) 23-26-58 ф. 22-12-64 660017, г. Красноярск, пр. Мира, 81; to24@fas.gov.ru
33 Управление Федеральной антимонопольной службы по Курганской области Курганская область (3522) 46-33-08 ф. 46-39-85 640024, г. Курган, ул. Гоголя, 56; to45@fas.gov.ru
34 Управление Федеральной антимонопольной службы по Курской области Курская область (4712) 70-08-15 ф. 56-22-04 305000, г. Курск, ул. Марата, 9; to46@fas.gov.ru
35 Управление Федеральной антимонопольной службы по Ленинградской области Ленинградская область (812) 315-72-60 191186, г. Санкт-Петербург, Невский пр., 7 - 9; to47@fas.gov.ru
36 Управление Федеральной антимонопольной службы по Липецкой области Липецкая область (4742) 27-14-82 398050, г. Липецк, пл. Плеханова, 1; to48@fas.gov.ru
37 Управление Федеральной антимонопольной службы по Магаданской области Магаданская область (4132) 60-71-88 ф. 62-77-74 685000, г. Магадан, ул. Портовая, 8; to49@fas.gov.ru
38 Управление Федеральной антимонопольной службы по Республике Марий Эл Республика Марий Эл (8362) 42-08-55 ф. 56-60-95 424000, г. Йошкар-Ола, ул. Волкова, 164; to12@fas.gov.ru
39 Управление Федеральной антимонопольной службы по Республике Мордовия Республика Мордовия (8342) 24-34-62 ф. 24-34-62 430000, г. Саранск, ул. Коммунистическая, 33/3; to13@fas.gov.ru
40 Управление Федеральной антимонопольной службы по Москве г. Москва (499) 238-49-19 ф. 238-48-81 119017, г. Москва, Пыжевский пер., 6; to77@fas.gov.ru
41 Управление Федеральной антимонопольной службы по Московской области Московская область (499) 500-15-30 ф. 500-15-31 123423, ГСП-5, Д-242, г. Москва, Карамышевская наб., 44 to50@fas.gov.ru
42 Управление Федеральной антимонопольной службы по Мурманской области Мурманская область (8152) 47-64-77 ф. 47-64-77 183038, г. Мурманск, ул. Комитерна, 7, to51@fas.gov.ru
43 Управление Федеральной антимонопольной службы по Ненецкому автономному округу Ненецкий автономный округ (818-53) 4-94-90 166000, г. Нарьян Мар, ул. Ленина, 27-в; to83@fas.gov.ru
44 Управление Федеральной антимонопольной службы по Нижегородской области Нижегородская область (831) 430-03-55 ф. 434-14-70 603000, г. Нижний Новгород, пл. Горького, 6; to52@fas.gov.ru
45 Управление Федеральной антимонопольной службы по Новгородской области Новгородская область (8162) 77-74-51 ф. 73-88-11 173002, г. Великий Новгород, пр. Карла Маркса, 3; to53@fas.gov.ru
46 Управление Федеральной антимонопольной службы по Новосибирской области Новосибирская область (383) 223-82-42 ф. 223-02-65 630011, г. Новосибирск, ул. Кирова, 3; to54@fas.gov.ru
47 Управление Федеральной антимонопольной службы по Омской области Омская область (3812) 23-17-23 ф. 23-17-03 644043, г. Омск, ул. Тарская, 13; to55@fas.gov.ru
48 Управление Федеральной антимонопольной службы по Оренбургской области Оренбургская область (3532) 78-66-17 ф. 77-80-70 460046, г. Оренбург, ул. 9-го Января, 64; to56@fas.gov.ru
49 Управление Федеральной антимонопольной службы по Орловской области Орловская область (4862) 47-53-57 ф. 45-44-20 302028, г. Орел, ул. С-Щедрина, 21; to57@fas.gov.ru
50 Управление Федеральной антимонопольной службы по Пензенской области Пензенская область (8412) 55-14-02 ф. 52-03-70 440000, г. Пенза, ул. Урицкого, 127; to58@fas.gov.ru
51 Управление Федеральной антимонопольной службы по Пермскому краю Пермский край (342) 2-351-024 ф. 2-351-067 614006, г. Пермь, ул. Ленина, 64, оф. 713 to59@fas.gov.ru
52 Управление Федеральной антимонопольной службы по Приморскому краю Приморский край (4232) 22-94-95 ф. 22-28-44 690007, г. Владивосток, ул. 1-ая Морская, 2; to25@fas.gov.ru
53 Управление Федеральной антимонопольной службы по Псковской области Псковская область (8112) 72-42-83 180017, г. Псков, ул. Кузнецкая, 13; to60@fas.gov.ru
54 Управление Федеральной антимонопольной службы по Ростовской области Ростовская область (863) 263-31-04 ф. 240-99-59 344066, г. Ростов-на-Дону, Ворошиловский пр., 2/2, оф. 403; to61@fas.gov.ru
55 Управление Федеральной антимонопольной службы по Рязанской области Рязанская область (4912) 27-44-95 т/ф. 27-44-95 390000, г. Рязань, ул. Ленина, 34; to62@fas.gov.ru
56 Управление Федеральной антимонопольной службы по Самарской области Самарская область (846) 332-09-83 ф. 332-73-39 443010, г. Самара, ул. Куйбышева, 145; to63@fas.gov.ru
57 Управление Федеральной антимонопольной службы по Санкт-Петербургу г. Санкт-Петербург (812) 314-79-14 ф. 315-78-51 191186, г. Санкт-Петербург, Невский пр., 7 - 9; почтовый адрес: 199004, г. Санкт-Петербург, 4-я линия Васильевского острова, 13, лит. А; to78@fas.gov.ru
58 Управление Федеральной антимонопольной службы по Саратовской области Саратовская область (8452) 27-96-42 ф. 27-93-14 410012, г. Саратов, ул. Вольская, 81; to64@fas.gov.ru
59 Управление Федеральной антимонопольной службы по Сахалинской области Сахалинская область (4242) 42-94-93 ф. 42-40-71 693000, г. Южно-Сахалинск, Коммунистический пр., 27; to65@fas.gov.ru
60 Управление Федеральной антимонопольной службы по Свердловской области Свердловская область (343) 377-00-83 ф. 377-00-84 620014, г. Екатеринбург, ул. Московская, 11; to66@fas.gov.ru
61 Управление Федеральной антимонопольной службы по Республике Северная Осетия - Алания Республика Северная Осетия - Алания (8672) 54-52-52 т/ф. 54-52-52 362019, г. Владикавказ, ул. Шмулевича, 8-а; to15@fas.gov.ru
62 Управление Федеральной антимонопольной службы по Смоленской области Смоленская область (4812) 38-62-22 т/ф. 38-62-22 214000, г. Смоленск, ул. Октябрьской Революции, 14-а; to67@fas.gov.ru
63 Управление Федеральной антимонопольной службы по Ставропольскому краю Ставропольский край (865-2) 35-51-19 ф. 35-51-19 355003, г. Ставрополь, ул. Ленина, 384; to26@fas.gov.ru
64 Управление Федеральной антимонопольной службы по Тамбовской области Тамбовская область (4752) 71-36-00 ф. 71-35-33 392000, г. Тамбов, ул. Державинская, 1; to68@fas.gov.ru
65 Управление Федеральной антимонопольной службы по Республике Татарстан Республика Татарстан (843) 236-89-22 ф. 238-19-46 420043, г. Казань, ул. Московская, 55; to16@fas.gov.ru
66 Управление Федеральной антимонопольной службы по Тверской области Тверская область (4822) 32-08-32 170100, г. Тверь, ул. Советская, 23; to69@fas.gov.ru
67 Управление Федеральной антимонопольной службы по Томской области Томская область (3822) 51-29-80 т/ф. 51-29-80 634069, г. Томск, пр. Ленина, 111, оф. 50; to70@fas.gov.ru
68 Управление Федеральной антимонопольной службы по Тульской области Тульская область (4872) 33-14-95 ф. 35-93-65 300012, г. Тула, ул. Жаворонкова, 2; to71@fas.gov.ru
69 Управление Федеральной антимонопольной службы по Республике Тыва Республика Тыва (394-22) 2-18-08 667000, г. Кызыл, ул. Красноармейская, 100; to17@fas.gov.ru
70 Управление Федеральной антимонопольной службы по Тюменской области Тюменская область (3452) 25-21-02 ф. 32-27-63 625048, г. Тюмень, ул. Холодильная, 58-а; to72@fas.gov.ru
71 Управление Федеральной антимонопольной службы по Удмуртской Республике Удмуртская Республика (3412) 57-22-50 ф. 57-22-60 426009, г. Ижевск, ул. Ухтомского, д. 24; to18@fas.gov.ru
72 Управление Федеральной антимонопольной службы по Ульяновской области Ульяновская область (8422) 41-32-14 т/ф. 41-32-03 432970, г. Ульяновск, ул. Советская, 8; to73@fas.gov.ru
73 Управление Федеральной антимонопольной службы по Хабаровскому краю Хабаровский край (4212) 32-40-57 ф. 32-40-57 680000, г. Хабаровск, ул. Муравьева-Амурского, 32; to27@fas.gov.ru
74 Управление Федеральной антимонопольной службы по Республике Хакасия Республика Хакасия (3902) 22-27-59 ф. 22-27-59 665017, г. Абакан, ул. Вяткина, 3; 665017, г. Абакан, а/я 203; to19@fas.gov.ru
75 Управление Федеральной антимонопольной службы по Ханты-Мансийскому автономному округу - Югре Ханты-Мансийский автономный округ - Югра (34671) 3-00-31 ф. 3-24-74 628011, г. Ханты-Мансийск, ул. Чехова, 12-а, to86@fas.gov.ru
76 Управление Федеральной антимонопольной службы по Челябинской области Челябинская область (351) 263-88-71 ф. 263-88-71 454111, г. Челябинск, ул. Ленина, 59; to74@fas.gov.ru
77 Управление Федеральной антимонопольной службы по Чеченской Республике и Республике Ингушетия Чеченская Республика и Республика Ингушетия (8732) 22-87-28 386101, г. Назрань, ул. Победы, 3, корп. С (литер 11 - 13); to06@fas.gov.ru
78 Управление Федеральной антимонопольной службы по Чувашской Республике - Чувашии Чувашская Республика (8352) 62-50-08 ф. 62-39-12 428018, г. Чебоксары, Московский пр., 2; to21@fas.gov.ru
79 Управление Федеральной антимонопольной службы по Чукотскому автономному округу Чукотский автономный округ (427-22) 2-90-45 ф. 2-90-82 689000, г. Анадырь, ул. Ленина, 45; to87@fas.gov.ru
80 Управление Федеральной антимонопольной службы по Республике Саха (Якутия) Республика Саха (Якутия) (4112) 42-29-69 ф. 42-29-41 677000, г. Якутск, ул. Аммосова, 18, оф. 407; to14@fas.gov.ru
81 Управление Федеральной антимонопольной службы по Ямало-Ненецкому автономному округу Ямало-Ненецкий автономный округ (34922) 3-41-26 ф. 3-41-26 629001, г. Салехард, ул. Губкина, 13; to89@fas.gov.ru
82 Управление Федеральной антимонопольной службы по Ярославской области Ярославская область (4852) 72-95-20 ф. 32-93-71 150000, г. Ярославль, Советская пл., 1/19; to76@fas.gov.ru

Приложение N 2
к Регламенту

БЛОК-СХЕМА ИСПОЛНЕНИЯ ФАС РОССИИ ГОСУДАРСТВЕННОЙ ФУНКЦИИ ПО ВОЗБУЖДЕНИЮ И РАССМОТРЕНИЮ ДЕЛ О НАРУШЕНИЯХ АНТИМОНОПОЛЬНОГО ЗАКОНОДАТЕЛЬСТВА РОССИЙСКОЙ ФЕДЕРАЦИИ

1. Условные обозначения

2. Блок-схема административной процедуры "Рассмотрение заявлений, материалов и сообщений СМИ по признакам нарушения антимонопольного законодательства"

3. Блок-схема административной процедуры "Рассмотрение дел по признакам нарушения антимонопольного законодательства"

4. Блок-схема административной процедуры "Пересмотр решения и (или) предписания антимонопольного органа по новым и (или) вновь открывшимся обстоятельствам"

Приложение N 3
к Регламенту

ОБРАЗЕЦ ЖАЛОБЫ НА ДЕЙСТВИЕ (БЕЗДЕЙСТВИЕ) АНТИМОНОПОЛЬНОГО ОРГАНА
(ДОЛЖНОСТНОГО ЛИЦА АНТИМОНОПОЛЬНОГО ОРГАНА)
Исх. от ___________ N ____  ______________________________________
                             Наименование антимонопольного органа
 
                            Жалоба
 
<*>  Полное  наименование  юридического  лица, Ф.И.О.  физического
лица: ____________________________________________________________
<*>   Местонахождение    юридического   лица,   физического   лица
(фактический адрес):______________________________________________
__________________________________________________________________
Телефон: _________________________________________________________
Адрес электронной почты __________________________________________
Код учета: ИНН ___________________________________________________
<*> Ф.И.О. руководителя юридического лица ________________________
__________________________________________________________________
<*> на действия (бездействие):
__________________________________________________________________
    (наименование антимонопольного органа (должность, Ф.И.О.
           должностного лица антимонопольного органа)
<*> Существо жалобы: _____________________________________________
__________________________________________________________________
__________________________________________________________________
__________________________________________________________________
__________________________________________________________________
__________________________________________________________________
__________________________________________________________________
      (краткое изложение обжалуемых действий (бездействия),
     с указанием оснований, по которым лицо, подающее жалобу,
   не согласно с действием (бездействием) антимонопольного органа
       или должностного лица со ссылками на соответствующие
                         пункты регламента)
__________________________________________________________________
__________________________________________________________________
__________________________________________________________________
 
Приложение: ______________________________________________________
                     (перечень прилагаемой документации)
 
                         М.П. ____________________________________
                               (подпись руководителя организации
                                  (органа), физического лица)
 

<*> - Поля, отмеченные звездочкой <*>, обязательны для заполнения.

Приложение N 4
к Регламенту

ОБРАЗЕЦ ИЗВЕЩЕНИЯ О ПРОДЛЕНИИ СРОКА РАССМОТРЕНИЯ ЖАЛОБЫ
Бланк                                     Наименование заявителя
антимонопольного органа                   Почтовый адрес заявителя
 
О продлении срока
рассмотрения жалобы
 
    Настоящим    сообщаю,    что    в    соответствии  с  п. _____
Административного регламента Федеральной антимонопольной службы по
исполнению  государственной  функции по возбуждению и рассмотрению
дел  о  нарушениях  антимонопольного  законодательства  Российской
Федерации  принято  решение о продлении срока рассмотрения жалобы,
зарегистрированной  от  ____________  N  ___, по следующей причине
(-ам):____________________________________________________________
       (причина, по которой срок рассмотрения жалобы продлевается)
__________________________________________________________________
 
Подпись руководителя
антимонопольного органа __________________________________________
 
 
 

Приложение N 5
к Регламенту

ОБРАЗЕЦ ИЗВЕЩЕНИЯ ЗАЯВИТЕЛЯ О НАПРАВЛЕНИИ ЖАЛОБЫ В ПРАВОМОЧНЫЙ
АНТИМОНОПОЛЬНЫЙ ОРГАН
 
Бланк                                     Наименование заявителя
антимонопольного органа                   Почтовый адрес заявителя
 
 Настоящим извещаю, что жалоба, поданная _________________________
__________________________________________________________________
   (наименование организации (органа), Ф.И.О. физического лица)
и  зарегистрированная  от  _________  N  _____,  в  соответствии с
пунктом    _______    административного    регламента  Федеральной
антимонопольной  службы  по  исполнению государственной функции по
возбуждению  и  рассмотрению  дел  о  нарушениях  антимонопольного
законодательства  Российской  Федерации  подлежит  рассмотрению  в
__________________________________________________________________
             (наименование антимонопольного органа)
__________________________________________________________________
Жалоба и прилагаемые к ней материалы направлены по адресу: _______
__________________________________________________________________
 
Подпись руководителя
антимонопольного органа __________________________________________
 
 
 

Приложение N 6
к Регламенту

ОБРАЗЕЦ ЗАПРОСА
НА ПРЕДОСТАВЛЕНИЕ ДОПОЛНИТЕЛЬНЫХ ДОКУМЕНТОВ (МАТЕРИАЛОВ)
 
Бланк                                     Наименование заявителя
антимонопольного органа                   Почтовый адрес заявителя
 
       О представлении дополнительных документов (информации)
 
 Настоящим извещаю, что при рассмотрении жалобы __________________
_________________________________________________________________,
  (наименование организации (органа), Ф.И.О. физического лица)
зарегистрированной от _____________ N ____________, в соответствии
с  пунктом  ____________  административного регламента Федеральной
антимонопольной  службы  по  исполнению государственной функции по
возбуждению   и  рассмотрению  дел  о  нарушениях антимонопольного
законодательства    Российской    Федерации    принято   решение о
необходимости     предоставления     дополнительных     документов
(материалов),  в  связи  с чем прошу представить в антимонопольный
орган следующие документы и информацию: __________________________
__________________________________________________________________
       (перечень запрашиваемых документов и информации)
 
Подпись руководителя
антимонопольного органа __________________________________________
 
 
 

Приложение N 7
к Регламенту

ОБРАЗЕЦ ОТКАЗА В РАССМОТРЕНИИ ЖАЛОБЫ
Бланк                                     Наименование заявителя
антимонопольного органа                   Почтовый адрес заявителя
 
 В  соответствии  с  пунктом  _____  административного  регламента
Федеральной  антимонопольной  службы по исполнению государственной
функции   по   возбуждению   и   рассмотрению   дел   о нарушениях
антимонопольного     законодательства     Российской     Федерации
антимонопольный    орган    отказывает    в   рассмотрении жалобы,
зарегистрированной ______________ N ______ по следующим основаниям
_________________________________________________________________.
           (основания отказа в рассмотрении жалобы)
 
Подпись руководителя
антимонопольного органа __________________________________________
 
 
 

Приложение N 8
к Регламенту

ОБРАЗЕЦ РЕШЕНИЯ
АНТИМОНОПОЛЬНОГО ОРГАНА ПО ЖАЛОБЕ НА ДЕЙСТВИЕ (БЕЗДЕЙСТВИЕ)
АНТИМОНОПОЛЬНОГО ОРГАНА ИЛИ ЕГО ДОЛЖНОСТНОГО ЛИЦА
 
                              РЕШЕНИЕ
       по жалобе на действие (бездействие) антимонопольного органа
               (должностного лица антимонопольного органа)
 
"__" _____________ ____ г.        ________________________________
                                      (место принятия решения)
 
 Наименование   антимонопольного  органа,  должность,   фамилия  и
инициалы должностного лица, принявшего решение по жалобе _________
__________________________________________________________________
__________________________________________________________________
 (наименование организации (органа) или Ф.И.О. индивидуального
          предпринимателя, обратившегося с жалобой)
_______ N ______ на ______________________________________________
__________________________________________________________________
         (обжалуемые действия с указанием антимонопольного
       органа (должностного лица), действия которого обжалуются)
 
                           УСТАНОВЛЕНО:
 
__________________________________________________________________
       (изложение жалобы по существу с указанием оснований,
     по которым лицо, подавшее жалобу, не согласно с действиями
     (бездействием) антимонопольного органа (должностного лица),
             действие (бездействие) которого обжалуется)
__________________________________________________________________
__________________________________________________________________
__________________________________________________________________
__________________________________________________________________
   (изложение возражений, объяснений антимонопольного органа
          (должностного лица антимонопольного орган),
          действие (бездействие) которого обжалуется)
__________________________________________________________________
_________________________________________________________________,
__________________________________________________________________
__________________________________________________________________
     (фактические и иные обстоятельства дела, установленные
                       при рассмотрении жалобы)
_________________________________________________________________,
__________________________________________________________________
__________________________________________________________________
   (доказательства, на которых основаны выводы по результатам
                        рассмотрения жалобы)
_________________________________________________________________,
__________________________________________________________________
__________________________________________________________________
           (законы и иные нормативные правовые акты,
      которыми руководствовался орган или должностное лицо
       при принятии решения, и мотивы, по которым орган
   или должностное лицо не применил законы и иные нормативные
__________________________________________________________________
__________________________________________________________________
         правовые акты, на которые ссылался заявитель)
 Руководствуясь    пунктом    ____    административного регламента
Федеральной  антимонопольной  службы по исполнению государственной
функции   по   возбуждению   и   рассмотрению   дел   о нарушениях
антимонопольного законодательства Российской Федерации
 
                            РЕШЕНО:
 
1. _______________________________________________________________
__________________________________________________________________
__________________________________________________________________
         (решение, принятое в отношении обжалованного
 действия (бездействия), признано правомерным или неправомерным
                    полностью или частично)
2. _______________________________________________________________
       (решение либо меры, которые необходимо принять в связи
                    с допущенными нарушениями)
__________________________________________________________________
__________________________________________________________________
  (должность лица уполномоченного (подпись) (инициалы, фамилия)
             органа, принявшего решение по жалобе)
Настоящее решение может быть обжаловано в ФАС России (если решение
принимается  руководителем  территориального органа)  либо  в суд,
арбитражный суд.
Копия настоящего решения направлена по адресу: ___________________
__________________________________________________________________
__________________________________________________________________
 
 
 

Приложение N 9
к Регламенту

ОПИСЬ
к тому _________
дела N _________
Порядковый номер документа Наименование и реквизиты документа Листы дела
   
   
   

Приложение N 10
к Регламенту

ЛИСТ ОЗНАКОМЛЕНИЯ
с материалами тома ______
дела N _______
N Ф.И.О. ознакомившегося лица, наименование и реквизиты документа, удостоверяющего личность Наименование и реквизиты документа, удостоверяющего полномочия Дата ознакомления Подпись ознакомившегося лица