Приказ Минпромторга РФ от 12.07.2012 N 944

"Об утверждении Административного регламента Министерства промышленности и торговли Российской Федерации по предоставлению государственной услуги по лицензированию деятельности по хранению и уничтожению химического оружия"
Редакция от 12.07.2012 — Документ утратил силу, см. «Приказ Минпромторга РФ от 17.12.2020 N 4469»
Показать изменения

Зарегистрировано в Минюсте России 10 октября 2012 г. N 25639


МИНИСТЕРСТВО ПРОМЫШЛЕННОСТИ И ТОРГОВЛИ РОССИЙСКОЙ ФЕДЕРАЦИИ

ПРИКАЗ
от 12 июля 2012 г. N 944

ОБ УТВЕРЖДЕНИИ АДМИНИСТРАТИВНОГО РЕГЛАМЕНТА МИНИСТЕРСТВА ПРОМЫШЛЕННОСТИ И ТОРГОВЛИ РОССИЙСКОЙ ФЕДЕРАЦИИ ПО ПРЕДОСТАВЛЕНИЮ ГОСУДАРСТВЕННОЙ УСЛУГИ ПО ЛИЦЕНЗИРОВАНИЮ ДЕЯТЕЛЬНОСТИ ПО ХРАНЕНИЮ И УНИЧТОЖЕНИЮ ХИМИЧЕСКОГО ОРУЖИЯ

В соответствии с пунктом 4 Правил разработки и утверждения административных регламентов предоставления государственных услуг, утвержденных постановлением Правительства Российской Федерации от 16 мая 2011 г. N 373 (Собрание законодательства Российской Федерации, 2011, N 22, ст. 3169; N 35, ст. 5092), приказываю:

1. Утвердить прилагаемый Административный регламент Министерства промышленности и торговли Российской Федерации по предоставлению государственной услуги по лицензированию деятельности по хранению и уничтожению химического оружия.

2. Признать утратившим силу приказ Минпромторга России от 14 декабря 2011 г. N 1723 "Об утверждении форм заявлений и иных документов, используемых в процессе лицензирования деятельности по хранению и уничтожению химического оружия" (зарегистрирован в Минюсте России 28 февраля 2012 г., регистрационный N 23356).

3. Контроль за исполнением настоящего приказа возложить на заместителя Министра Г.В. Каламанова.

Министр
Д.В.МАНТУРОВ

УТВЕРЖДЕН
приказом Минпромторга России
от 12 июля 2012 г. N 944

АДМИНИСТРАТИВНЫЙ РЕГЛАМЕНТ
МИНИСТЕРСТВА ПРОМЫШЛЕННОСТИ И ТОРГОВЛИ РОССИЙСКОЙ ФЕДЕРАЦИИ ПО ПРЕДОСТАВЛЕНИЮ ГОСУДАРСТВЕННОЙ УСЛУГИ ПО ЛИЦЕНЗИРОВАНИЮ ДЕЯТЕЛЬНОСТИ ПО ХРАНЕНИЮ И УНИЧТОЖЕНИЮ ХИМИЧЕСКОГО ОРУЖИЯ

I. Общие положения

Предмет регулирования регламента

1. Настоящий Административный регламент устанавливает сроки и последовательность административных процедур (действий) Министерства промышленности и торговли Российской Федерации (далее - Минпромторг России), порядок взаимодействия между структурными подразделениями и должностными лицами Минпромторга России, а также взаимодействие Минпромторга России с юридическими лицами, индивидуальными предпринимателями, физическими лицами и органами государственной власти Российской Федерации при предоставлении государственной услуги по лицензированию деятельности по хранению и уничтожению химического оружия (далее - государственная услуга).

Круг заявителей

2. Заявитель - юридическое лицо, индивидуальный предприниматель, обратившиеся в Минпромторг России с заявлением о предоставлении (переоформлении) лицензии на осуществление деятельности по хранению и уничтожению химического оружия или с запросом (включая физических лиц) о предоставлении информации по вопросам лицензирования, выраженным в письменной, устной или форме электронного документа.

3. К соискателям лицензии относятся юридические лица, индивидуальные предприниматели, обратившиеся в установленном порядке в Минпромторг России с заявлением о предоставлении лицензии на осуществление деятельности по хранению и уничтожению химического оружия.

4. К лицензиатам относятся юридические лица, индивидуальные предприниматели, имеющие лицензии на осуществление деятельности по хранению и уничтожению химического оружия.

Требования к порядку информирования о предоставлении государственной услуги

5. Государственную услугу оказывает Департамент реализации конвенционных обязательств Минпромторга России (далее - Департамент), находящийся по следующему адресу:

Российская Федерация, 109074, город Москва, Китайгородский проезд, дом 7;

График работы:

понедельник - четверг с 09.00 до 18.00;

пятница с 09.00 до 16.45;

суббота, воскресенье - выходные дни.

6. Информация о месте нахождения, графике (режиме) работы Минпромторга России размещается в федеральной государственной информационной системе "Единый портал государственных и муниципальных услуг (функций)" (http://www.gosuslugi.ru) (далее - Портал), на официальном сайте Минпромторга России (http://www.minpromtorg.gov.ru; http://www.минпромторг.рф) в информационно-телекоммуникационной сети "Интернет" (далее - Сайт), в информационно-электронном терминале в фойе здания Минпромторга России.

Необходимую справочную информацию можно также получить в рабочее время по телефону справочной Минпромторга России (495) 539-21-87 (внутренний телефон 27-55).

7. Сотрудниками Департамента информация предоставляется по следующим телефонным номерам и адресам электронной почты:

(495) 632-85-16 "korol@minprom.gov.ru";

(495) 647-73-83 "IvanovOV@minprom.gov.ru";

(495) 632-80-97 "maydanyuk@minprom.gov.ru";

(495) 632-85-61 "shmelev@minprom.gov.ru";

(495) 632-87-54 "holstov@minprom.gov.ru".

8. Заявитель может получить следующую информацию о государственной услуге:

1) наименование государственной услуги;

2) наименование федерального органа исполнительной власти;

3) законодательные и иные нормативные правовые акты, содержащие нормы, регулирующие деятельность лицензирующего органа;

4) текст настоящего Административного регламента;

5) формы заявлений и иных документов, заполнение которых заявителем необходимо для обращения в Минпромторг России;

6) образцы заполнения заявлений и иных документов;

7) банковские реквизиты для уплаты государственной пошлины за предоставление, переоформление и выдачу дубликата лицензии;

8) входящие регистрационные номера в Минпромторге России документов заявителей;

9) о ходе предоставления государственной услуги.

9. Информацию о порядке предоставления государственной услуги можно получить следующими способами:

1) в информационно-телекоммуникационной сети "Интернет" на Портале последовательно по следующим ссылкам: "Юридическим лицам", "По ведомствам", "Министерство промышленности и торговли Российской Федерации", "Лицензирование деятельности по хранению и уничтожению химического оружия";

2) в информационно-телекоммуникационной сети "Интернет" на Сайте выбрать ссылку "Уничтожение химоружия";

3) по телефонам, указанным в пункте 7 настоящего Административного регламента;

4) в информационном электронном терминале в фойе здания Минпромторга России;

5) при устном общении со специалистами Минпромторга России в специально предназначенном помещении Минпромторга России.

10. Информация о государственной услуге:

В информационно-телекоммуникационной сети "Интернет" на Портале размещается следующая информация:

наименование государственной услуги;

наименование федерального органа исполнительной власти;

круг заявителей;

необходимые документы, подлежащие представлению заявителем, способы и порядок получения документов заявителями;

сведения об оплате;

результат предоставления государственной услуги;

сроки предоставления государственной услуги;

основания для приостановления государственной услуги или отказа в ее предоставлении;

информация о месте предоставления государственной услуги;

сведения о допустимости досудебного (внесудебного) обжалования действий (бездействия) должностных лиц, предоставляющих государственную услугу, и результатов предоставления этой услуги;

контакты для получения дополнительной информации (телефоны Минпромторга России);

адрес официального сайта Минпромторга России;

формы заявлений и иных документов, заполнение которых заявителем необходимо при обращении в Минпромторг России для предоставления государственной услуги.

В информационно-телекоммуникационной сети "Интернет" на Сайте размещается следующая информация:

законодательные и иные нормативные правовые акты, содержащие нормы, регулирующие деятельность лицензирующего органа;

текст настоящего Административного регламента;

формы заявлений и иных документов, заполнение которых заявителем необходимо для обращения в Минпромторг России;

образцы заполнения заявлений и иных документов;

банковские реквизиты для уплаты государственной пошлины за предоставление, переоформление и выдачу дубликата лицензии.

При ответах на телефонные звонки специалисты обязаны, в соответствии с поступившим запросом, предоставлять информацию по следующим вопросам:

о входящих номерах регистрации в Минпромторге России документов заявителя;

о правовых основаниях (наименование, номер, дата принятия нормативного акта);

о месте размещения в информационно-телекоммуникационной сети "Интернет" на Портале и Сайте информации по вопросам лицензирования деятельности по хранению и уничтожению химического оружия;

о ходе предоставления государственной услуги;

иную информацию о правилах предоставления государственной услуги.

Время разговора не должно превышать 5 минут.

В случаях, когда специалист не может самостоятельно ответить на заданный при телефонном обращении вопрос, телефонный звонок должен быть переадресован (переведен) на другое должностное лицо или обратившемуся лицу сообщается телефонный номер, по которому можно получить необходимую информацию.

В информационно-электронном терминале можно получить всю информацию, размещенную на Сайте.

II. Стандарт предоставления государственной услуги

Наименование государственной услуги

11. Деятельность по хранению и уничтожению химического оружия включает в себя следующие виды работ и оказываемых услуг: <*>

<*> Перечень работ и услуг, составляющих деятельность по хранению и уничтожению оружия Положения о лицензировании деятельности по хранению и уничтожению химического оружия, утвержденного постановлением Правительства Российской Федерации от 22 февраля 2012 г. N 155 "Об утверждении Положения о лицензировании деятельности по хранению и уничтожению химического оружия".

1) хранение химического оружия на объектах по хранению химического оружия и в зоне временного хранения на объектах по уничтожению химического оружия;

2) уничтожение химического оружия на объектах по уничтожению химического оружия, включая пусконаладочные работы "под нагрузкой";

3) прием-передача химического оружия с объекта по хранению химического оружия на объект по уничтожению химического оружия;

4) научно-исследовательские и опытно-конструкторские работы, при выполнении которых используются токсичные химикаты, относящиеся к химическому оружию;

5) ликвидация объектов по производству и разработке химического оружия;

6) научное и техническое обеспечение работ по ликвидации объектов по производству и разработке химического оружия, а также осуществление надзора и контроля при проведении указанных работ;

7) расснаряжение и детоксикация химических боеприпасов, емкостей и устройств, детоксикация токсичных химикатов на объектах по хранению химического оружия и объектах по уничтожению химического оружия;

8) эксплуатация основных и вспомогательных зданий объекта по уничтожению химического оружия, предназначенных для уничтожения химического оружия, хранения, утилизации и захоронения отходов, образующихся в процессе уничтожения химического оружия;

9) техническое обслуживание и обследование химического оружия, связанные с отбором проб токсичных химикатов, относящихся к химическому оружию, а также работы по уничтожению отдельных химических боеприпасов, емкостей и устройств, находящихся в аварийном состоянии;

10) научное и техническое обеспечение работ по расснаряжению и детоксикации химических боеприпасов, емкостей и устройств, детоксикации токсичных химикатов на объектах по хранению химического оружия и объектах по уничтожению химического оружия, а также осуществление надзора и контроля при проведении указанных работ;

11) дегазация и утилизация оборудования, использовавшегося при хранении и уничтожении химического оружия;

12) переработка реакционных масс, жидких и твердых отходов, образовавшихся после уничтожения химического оружия, обращение с отходами и изоляция отходов, не подлежащих дальнейшему использованию;

13) термическая обработка корпусов боеприпасов;

14) наработка, поставка и хранение государственных стандартных образцов, токсичных химикатов, антидотов и реагентов, используемых при уничтожении химического оружия;

15) разработка технологий по уничтожению химического оружия, переработке реакционных масс, термической обработке корпусов боеприпасов, обезвреживанию загрязненных территорий, дегазации и утилизации оборудования, обезвреживанию и изоляции жидких и твердых отходов;

16) разработка и изготовление специализированного (нестандартизированного) оборудования и средств индивидуальной защиты;

17) техническое обслуживание и ремонт технологического оборудования, предназначенного для уничтожения химического оружия;

18) мониторинг в сфере охраны окружающей среды в районах расположения объектов по хранению химического оружия, объектов по уничтожению химического оружия, химико-аналитическое, токсиколого-гигиеническое, метрологическое обеспечение;

19) ликвидация последствий загрязнения и восстановление компонентов окружающей среды, подвергшихся загрязнению особо опасными химическими веществами, территорий и помещений объектов по хранению химического оружия, объектов по уничтожению химического оружия и бывших объектов по производству и разработке химического оружия.

Наименование федерального органа исполнительной власти, предоставляющего государственную услугу

12. Лицензирование деятельности по хранению и уничтожению химического оружия осуществляется Минпромторгом России.

13. Минпромторг России не вправе требовать от заявителя осуществления действий, предоставления документов и информации, в том числе согласований, необходимых для получения государственной услуги и связанных с обращением в иные государственные органы, органы местного самоуправления, организации, за исключением получения услуг и получения документов и информации, предоставляемых в результате предоставления таких услуг, включенных в перечень услуг, которые являются необходимыми и обязательными для предоставления государственных услуг, утвержденный Правительством Российской Федерации.

Описание результата предоставления государственной услуги

14. Результатом предоставления государственной услуги является:

принятие решения о предоставлении (отказе в предоставлении) лицензии, прекращении действия лицензии, переоформлении (отказе в переоформлении) лицензии и последующее уведомление заявителя о принятом решении;

выдача дубликата (копии) лицензии;

ведение реестра лицензий;

предоставление заявителям сведений о конкретной лицензии в виде выписки из реестра лицензий, либо копии приказа Минпромторга России о принятом решении, либо справки об отсутствии запрашиваемых сведений, которая выдается в случае отсутствия в реестре лицензий сведений о лицензиях или при невозможности определения конкретного лицензиата.

15. Способы получения результата предоставления государственной услуги:

путем личного вручения заявителю, лицензиату, соискателю лицензии или их уполномоченным представителям;

почтовым отправлением с уведомлением о вручении;

путем направления в форме электронного документа.

Срок предоставления государственной услуги

16. Срок принятия решения о предоставлении (отказе в предоставлении лицензии), с учетом срока уведомления соискателя лицензии о принятии решения о предоставлении или об отказе в предоставлении лицензии, не может превышать 45 (сорока пяти) рабочих дней со дня поступления в Минпромторг России соответствующего заявления с полным комплектом документов, предусмотренных законодательством Российской Федерации и указанных в настоящем Административном регламенте.

17. Срок принятия решения о переоформлении (отказе в переоформлении) документа, подтверждающего наличие лицензии, не может превышать 10 (десяти) рабочих дней со дня поступления в Минпромторг России соответствующего заявления лицензиата или его правопреемника.

18. В течение 3 (трех) рабочих дней после дня подписания и регистрации лицензии она вручается соискателю лицензии, лицензиату либо направляется ему заказным почтовым отправлением с уведомлением о вручении или в форме электронного документа.

19. В случае принятия решения об отказе в предоставлении (переоформлении) лицензии, в течение 3 (трех) рабочих дней со дня принятия этого решения, соискателю лицензии (лицензиату) вручается уведомление либо направляется ему заказным почтовым отправлением с уведомлением о вручении или в форме электронного документа.

20. Заявление о предоставлении (переоформлении) лицензии и прилагаемые к нему документы принимаются по описи, копия которой с отметкой о дате приема указанных заявления и документов в день приема вручается соискателю лицензии (лицензиату), направляется ему заказным почтовым отправлением с уведомлением о вручении или в форме электронного документа.

21. В случае реорганизации юридического лица в форме преобразования заявление о переоформлении лицензии и прилагаемые к нему документы представляются в Минпромторг России не позднее чем через пятнадцать рабочих дней со дня внесения соответствующих изменений в Единый государственный реестр юридических лиц.

22. В случае, если заявление о предоставлении (переоформлении) лицензии оформлено с нарушением требований, изложенных в пунктах 34, 36 настоящего Административного регламента, и (или) документы представлены не в полном объеме, в течение трех рабочих дней со дня приема заявления о предоставлении (переоформлении) лицензии соискателю лицензии (лицензиату) вручается уведомление о необходимости устранения в тридцатидневный срок выявленных нарушений и (или) представления документов, которые отсутствуют, или направляется такое уведомление заказным почтовым отправлением с уведомлением о вручении, или в форме электронного документа.

23. Срок принятия решения о предоставлении (переоформлении) лицензии или об отказе в ее предоставлении исчисляется со дня поступления в Минпромторг России надлежащим образом оформленного заявления о предоставлении лицензии и в полном объеме прилагаемых к нему документов, в соответствии с пунктами 34, 36 настоящего Административного регламента.

25. В случае непредставления соискателем лицензии (лицензиатом) в тридцатидневный срок надлежащим образом оформленного заявления о предоставлении (переоформлении) лицензии и (или) в полном объеме прилагаемых к нему документов ранее представленное заявление о предоставлении лицензии и прилагаемые к нему документы, в том числе в форме электронных документов, подлежат возврату соискателю лицензии.

В электронном документе нумерация пунктов соответствует официальному источнику.

26. Переоформление лицензии при выполнении лицензиатом новых работ, оказании новых услуг, составляющих лицензируемый вид деятельности, и (или) при осуществлении лицензируемого вида деятельности по адресу места его осуществления, не указанному в лицензии, осуществляется лицензирующим органом после проведения предусмотренных пунктами 109 - 111 настоящего Административного регламента проверок соответствия лицензиата лицензионным требованиям, в срок, не превышающий 30 (тридцати) рабочих дней со дня приема заявления о переоформлении лицензии и прилагаемых к нему документов.

В срок, не превышающий 10 (десяти) рабочих дней со дня приема заявления о переоформлении лицензии и прилагаемых к нему документов, Минпромторг России осуществляет их рассмотрение с учетом сведений о лицензиате, имеющихся в его лицензионном деле, а также проверку достоверности содержащихся в указанном заявлении и прилагаемых к нему документах новых сведений.

27. В течение 3 (трех) рабочих дней со дня получения заявления о предоставлении дубликата лицензии, в том числе в форме электронного документа, оформляется дубликат лицензии (с пометками на бланке лицензии "дубликат", "оригинал лицензии признается недействующим") с последующим вручением дубликата непосредственно лицензиату, или по истечении 3 (трех) рабочих дней заказным почтовым отправлением с уведомлением о вручении, или в форме электронного документа.

28. Лицензиат имеет право на получение заверенной Минпромторгом России копии лицензии, которая вручается лицензиату или направляется ему заказным почтовым отправлением с уведомлением о вручении или в форме электронного документа в течение 3 (трех) рабочих дней со дня получения заявления о предоставлении копии лицензии, в том числе в форме электронного документа.

29. Не позднее, чем за 15 (пятнадцать) календарных дней до дня фактического прекращения лицензируемого вида деятельности лицензиат, имеющий намерение прекратить этот вид деятельности, обязан представить или направить в Минпромторг России заказным почтовым отправлением с уведомлением о вручении заявление о прекращении лицензируемого вида деятельности или в форме электронного документа.

30. Решение о прекращении действия лицензии принимается в течение 10 (десяти) рабочих дней со дня получения заявления лицензиата о прекращении лицензируемого вида деятельности.

31. Запись в реестр лицензий вносится в день принятия решения о предоставлении лицензии, переоформлении лицензии, прекращении действия лицензии на основании заявления лицензиата о прекращении лицензируемого вида деятельности, о назначении проверки соискателя лицензии (лицензиата), реквизиты актов, составленным по результатам проверок.

32. Сведения о конкретной лицензии предоставляются бесплатно в течение 5 (пяти) рабочих дней со дня получения заявления о предоставлении таких сведений.

Перечень нормативных правовых актов, регулирующих отношения, возникающие в связи с предоставлением государственной услуги

33. Правовыми основаниями для предоставления государственной услуги являются:

Конвенция о запрещении разработки, производства, накопления и применения химического оружия и о его уничтожении (заключена в Париже 13 января 1993 г.) (Бюллетень международных договоров, 1998, N 4);

Налоговый кодекс Российской Федерации (часть вторая) (Собрание законодательства Российской Федерации, 2000, N 32, ст. 3340, ст. 3341; 2001, N 1 (часть II), ст. 18; N 23, ст. 2289; N 33 (часть I), ст. 3413, ст. 3421, ст. 3429; N 49, ст. 4554, ст. 4564; N 53 (ч. I), ст. 5015, ст. 5023; 2002, N 1 (ч. I), ст. 4; N 22, ст. 2026; N 30, ст. 3021, ст. 3027, ст. 3033; N 52 (ч. I), ст. 5132, ст. 5138; 2003, N 1, ст. 2, ст. 5, ст. 6, ст. 8, ст. 11; N 19, ст. 1749; N 21, ст. 1958; N 22, ст. 2066; N 23, ст. 2174; N 26, ст. 2567; N 27 (ч. I), ст. 2700; N 28, ст. 2874, ст. 2879, ст. 2886; N 46 (ч. I), ст. 4435, ст. 4443, ст. 4444; N 50, ст. 4849; N 52 (часть I), ст. 5030, ст. 5038; 2004, N 15, ст. 1342; N 27, ст. 2711, ст. 2713, ст. 2715; N 30, ст. 3083, ст. 3084, ст. 3088; N 31, ст. 3219, ст. 3220, ст. 3222, ст. 3231; N 34, ст. 3517, ст. 3518, ст. 3520, ст. 3522 - 3525, ст. 3527; N 35, ст. 3607; N 41, ст. 3994; N 45, ст. 4377; N 49, ст. 4840; 2005, N 1 (часть I), ст. 9, ст. 29, ст. 30, ст. 31, ст. 34, ст. 38; N 21, ст. 1918; N 23, ст. 2201; N 24, ст. 2312; N 25, ст. 2427 - 2429; N 27, ст. 2707, ст. 2710, ст. 2713, ст. 2717; N 30 (ч. I), ст. 3101, ст. 3104, ст. 3112, ст. 3117, ст. 3118, N 30 (ч. II), ст. 3128 - 3130; N 43, ст. 4350, N 50, ст. 5246, ст. 5249; N 52 (ч. I), ст. 5581; 2006, N 1, ст. 12, ст. 16; N 3, ст. 280; N 10, ст. 1065; N 12, ст. 1233; N 23, ст. 2380, ст. 2382; N 27, ст. 2881; N 30, ст. 3295; N 31 (ч. I), ст. 3433, ст. 3436, ст. 3443, ст. 3450, ст. 3452; N 43, ст. 4412; N 45, ст. 4627 - 4630; N 47, ст. 4819; N 50, ст. 5279, ст. 5286; N 52 (ч. I), ст. 5498; 2007, N 1 (ч. I), ст. 7, ст. 20, ст. 31, ст. 39; N 13, ст. 1465; N 21, ст. 2461 - 2463, N 22, ст. 2563, ст. 2564; N 23, ст. 2691; N 31, ст. 3991, ст. 3995, ст. 4013, N 45, ст. 5416, ст. 5417, ст. 5432; N 46, ст. 5553, ст. 5554, ст. 5557; N 49, ст. 6045, ст. 6046, ст. 6071; N 50, ст. 6237, ст. 6245, ст. 6246; 2008, N 18, ст. 1942; N 26, ст. 3022; N 27, ст. 3126; N 30 (ч. I), ст. 3577, ст. 3591, ст. 3598, ст. 3611, ст. 3614, N 30 (ч. II), ст. 3616; N 42, ст. 4697; N 48, ст. 5500, ст. 5503, ст. 5504, ст. 5519; N 49, ст. 5723, ст. 5749; N 52 (ч. I), ст. 6218, ст. 6219, ст. 6227, ст. 6236, ст. 6237; 2009, N 1, ст. 13, ст. 19, ст. 21, ст. 22, ст. 31; N 11, ст. 1265; N 18 (ч. I), ст. 2147; N 23, ст. 2772, ст. 2775; N 26, ст. 3123, N 29, ст. 3582, ст. 3598, ст. 3602, ст. 3625, ст. 3638, ст. 3639, ст. 3641, ст. 3642; N 30, ст. 3735, ст. 3739, N 39, ст. 4534, N 44, ст. 5171, N 45, ст. 5271, N 48, ст. 5711, ст. 5725, ст. 5726, ст. 5731 - 5734, ст. 5737; N 51, ст. 6153, ст. 6155; 2010, N 15, ст. 1737, ст. 1746, N 18, ст. 2145, N 19, ст. 2291, N 21, ст. 2524, N 23, ст. 2797, N 25, ст. 3070, N 28, ст. 3553, N 31, ст. 4176, ст. 4186, ст. 4198, N 32, ст. 4298, N 40, ст. 4969, N 45, ст. 5750, ст. 5756, N 46, ст. 5918, N 47, ст. 6034, N 48, ст. 6247 - 6251, N 49, ст. 6409; 2011, N 1, ст. 7, ст. 9, ст. 21, ст. 37, N 11, ст. 1492, 1494, N 17, ст. 2311, 2318, N 23, ст. 3265, N 24, ст. 3357, N 26, ст. 3652, N 30 (ч. I), ст. 4583, 4587, 4593, N 45, ст. 6335, N 50, ст. 7359);

Федеральный закон от 2 мая 1997 г. N 76-ФЗ "Об уничтожении химического оружия" (Собрание законодательства Российской Федерации, 1997, N 18, ст. 2105; 2001, N 49, ст. 4563; 2003, N 2, ст. 167; 2004, N 35, ст. 3607; 2005, N 19, ст. 1752; 2006, N 52 (ч. I), ст. 5498; 2010, N 50, ст. 6605; 2011, N 17, ст. 2314; N 45, ст. 6333; N 48, ст. 6732);

Федеральный закон от 4 мая 2011 г. N 99-ФЗ "О лицензировании отдельных видов деятельности" (Собрание законодательства Российской Федерации, 2011, N 19, ст. 2716; N 30, ст. 4590; N 43, ст. 5971; N 48, ст. 6728);

Федеральный закон от 27 июля 2010 г. N 210-ФЗ "Об организации предоставления государственных и муниципальных услуг" (Собрание законодательства Российской Федерации, 2010, N 31, ст. 4179; 2011, N 15, ст. 2038, N 27, ст. 3873, ст. 3880, N 29, ст. 4291, N 30 (ч. I), ст. 4587; N 49 (ч. V), ст. 7061, N 27, ст. 3873);

Федеральный закон от 26 декабря 2008 г. N 294-ФЗ "О защите прав юридических лиц и индивидуальных предпринимателей при осуществлении государственного контроля (надзора) и муниципального контроля" (Собрание законодательства Российской Федерации, 2008, N 52 (ч. I), ст. 6249; 2009, N 18 (ч. I), ст. 2140; N 29, ст. 3601, N 48, ст. 5711, N 52 (ч. I), ст. 6441; 2010, N 17, ст. 1988, N 18, ст. 2142, N 31, ст. 4160, ст. 4196, N 32, ст. 4298; 2011, N 1, ст. 20, N 17, ст. 2310, N 23, ст. 3263, N 27, ст. 3880, N 30 (ч. I), ст. 4590; N 48, ст. 6728);

Федеральный закон от 10 января 2002 г. N 7-ФЗ "Об охране окружающей среды" (Собрание законодательства Российской Федерации, 2002, N 2, ст. 133; 2004, N 35, ст. 3607; 2005, N 1 (ч. I), ст. 25, N 19, ст. 1752; 2006, N 1, ст. 10, N 52 (ч. I), ст. 5498; 2007, N 7, ст. 834, N 27, ст. 3213; 2008, N 26, ст. 3012, N 29 (ч. I), ст. 3418, N 30 (ч. II), ст. 3616; 2009, N 1, ст. 17, N 11, ст. 1261, N 52 (ч. I), ст. 6450; 2011, N 1, ст. 54, N 29, ст. 4281, N 30 (ч. I), ст. 4591; N 30 (ч. I), ст. 4596, N 48, ст. 6732; N 50, ст. 7359);

Федеральный закон от 27 июля 2006 г. N 149-ФЗ "Об информации, информационных технологиях и о защите информации" (Собрание законодательства Российской Федерации, 2006, N 31 (ч. I), ст. 3448; 2010, N 31, ст. 4196, N 15, ст. 2038);

Федеральный закон от 7 ноября 2000 г. N 136-ФЗ "О социальной защите граждан, занятых на работах с химическим оружием" (Собрание законодательства Российской Федерации, 2000, N 46, ст. 4538; 2009, N 30, ст. 3739);

Федеральный закон от 30 марта 1999 г. N 52-ФЗ "О санитарно-эпидемиологическом благополучии населения" (Собрание законодательства Российской Федерации, 1999, N 14, ст. 1650; 2003, N 2, ст. 167; N 27, ст. 2700; 2004, N 35, ст. 3607; 2005, N 19, ст. 1752; 2006, N 52, ст. 5498; 2007, N 1, ст. 29; N 27, ст. 3213; N 46, ст. 5554; N 49, ст. 6070; 2008, N 29, ст. 3418; N 30, ст. 3616; 2009, N 1, ст. 17; 2010, N 40, ст. 4969; 2011, N 1, ст. 6; N 30 (ч. I), ст. 4563; N 30 (ч. I), ст. 4590; N 30 (ч. I), ст. 4596);

Федеральный закон от 21 декабря 1994 г. N 69-ФЗ "О пожарной безопасности" (Собрание законодательства Российской Федерации, 1994, N 35, ст. 3649; 2002, N 30, ст. 3033; 2004, N 35, ст. 3607; 2011, N 1, ст. 54; N 49 (ч. I), ст. 7023);

Федеральный закон от 21 июля 1993 г. N 5485-1 "О государственной тайне" (Российская газета, 21.09.1993; Собрание законодательства Российской Федерации, 1997, N 41, ст. 4673; 2004, N 35, ст. 3607; 2007, N 49, ст. 6055; 2009, N 29, ст. 3617; N 46, ст. 6407);

постановление Правительства Российской Федерации от 21 ноября 2011 г. N 957 "Об организации лицензирования отдельных видов деятельности" (Собрание законодательства Российской Федерации, 2011, N 48, ст. 69);

постановление Правительства Российской Федерации от 6 октября 2011 г. N 826 "Об утверждении типовой формы лицензии" (Собрание законодательства Российской Федерации, 2011, N 42, ст. 5924);

постановление Правительства Российской Федерации от 5 июня 2008 г. N 438 "О Министерстве промышленности и торговли Российской Федерации" (Собрание законодательства Российской Федерации, 2008, N 24, ст. 2868; N 42, ст. 4825; N 46, ст. 5337; 2009, N 3, ст. 378; N 6, ст. 738; N 11, ст. 1316; N 25, ст. 3065; N 26, ст. 3197; N 33, ст. 4088; 2010, N 6, ст. 649; N 9, ст. 960; N 24, ст. 3039; N 26, ст. 3350; N 31, ст. 4251; N 35, ст. 4574, ст. 4575; N 45, ст. 5854; 2011, N 6, ст. 888; N 14, ст. 1935; N 43, ст. 6079; N 46, ст. 6523; N 47, ст. 6653; N 47, ст. 6662; 2012, N 1, ст. 192);

постановление Правительства Российской Федерации от 22 февраля 2012 г. N 155 "Об утверждении Положения о лицензировании деятельности по хранению и уничтожению химического оружия" (Собрание законодательства Российской Федерации, 2012, N 10, ст. 1243);

постановление Правительства Российской Федерации от 16 июля 2012 г. N 722 "Об утверждении правил предоставления документов по вопросам лицензирования в форме электронных документов" (Собрание законодательства Российской Федерации, 2012, N 30, ст. 4285).

Перечень документов, необходимых в соответствии с нормативными правовыми актами для предоставления государственной услуги

34. Для предоставления лицензии соискатель лицензии представляет:

1) заявление о предоставлении лицензии (приложение N 1 к настоящему Административному регламенту), которое подписывается руководителем постоянно действующего исполнительного органа юридического лица или иным имеющим право действовать от имени этого юридического лица лицом либо индивидуальным предпринимателем и в котором указываются:

полное и (в случае, если имеется) сокращенное наименование, в том числе фирменное наименование, и организационно-правовая форма юридического лица для юридических лиц и фамилия, имя и (в случае, если имеется) отчество индивидуального предпринимателя для индивидуальных предпринимателей;

адрес места нахождения для юридических лиц и адрес места жительства для индивидуальных предпринимателей;

адреса мест осуществления деятельности по хранению и уничтожению химического оружия;

данные документа, удостоверяющего личность (только для индивидуальных предпринимателей);

государственный регистрационный номер записи о создании юридического лица (индивидуального предпринимателя), данные документа, подтверждающего факт внесения сведений о юридическом лице (индивидуальном предпринимателе), в Единый государственный реестр юридических лиц (индивидуальных предпринимателей), с указанием адреса места нахождения органа, осуществившего государственную регистрацию;

номера телефона и (в случае, если имеется) адреса электронной почты юридического лица (индивидуального предпринимателя);

идентификационный номер налогоплательщика и данные документа о постановке юридического лица на учет в налоговом органе;

лицензируемый вид деятельности по хранению и уничтожению химического оружия с указанием выполняемых работ, оказываемых услуг, составляющих лицензируемый вид деятельности в соответствии с пунктом 11 настоящего Административного регламента;

реквизиты документа, подтверждающего факт уплаты государственной пошлины за предоставление лицензии, либо иные сведения, подтверждающие факт уплаты указанной государственной пошлины (с 1 января 2013 г. в соответствии с пунктом 5 части 2 статьи 13 Федерального закона "О лицензировании отдельных видов деятельности");

реквизиты документов (наименование органа (организации), выдавшего документ, дата, номер):

подтверждающих наличие принадлежащих ему на праве собственности или на ином законном основании помещений, зданий, сооружений и иных объектов для осуществления заявленных работ (услуг), (права на которые зарегистрированы в Едином государственном реестре прав на недвижимое имущество);

о наличии заключения экспертизы промышленной безопасности в соответствии со статьей 13 Федерального закона "О промышленной безопасности опасных производственных объектов";

об осуществлении мониторинга в части состояния и загрязнения окружающей среды в соответствии со статьей 12 Федерального закона "Об уничтожении химического оружия";

о проверке состояния средств противопожарной защиты (пожарной сигнализации и пожаротушения), противопожарного водоснабжения и расчетного запаса специальных средств огнетушения, необходимого для ликвидации пожара;

о соответствии специально предназначенных для осуществления лицензируемого вида деятельности помещений, зданий, сооружений и иных объектов требованиям, установленным Федеральным законом "О санитарно-эпидемиологическом благополучии населения";

о наличии допуска к сведениям, составляющим государственную тайну, а для юридических лиц также о наличии допуска к проведению работ (оказанию услуг) с использованием сведений, составляющих государственную тайну, в соответствии с Законом Российской Федерации "О государственной тайне".

В заявлении о предоставлении лицензии соискатель лицензии может указать просьбу о направлении ему в форме электронного документа информации по вопросам лицензирования;

2) копии учредительных документов юридического лица, засвидетельствованные в нотариальном порядке;

3) копии документов, подтверждающих наличие у работников соискателя лицензии среднего профессионального образования по соответствующим специальностям, а также копии документов, подтверждающих наличие работников в штате организации и их стаж работы по соответствующей специальности;

4) копии документов, подтверждающих отсутствие у лиц, осуществляющих выполнение заявленных работ (услуг), медицинских противопоказаний по допуску к работам с токсичными химикатами, относящимися к химическому оружию;

5) копии документов, подтверждающих наличие принадлежащих юридическому лицу (индивидуальному предпринимателю), на праве собственности или на ином законном основании помещений, зданий, сооружений и иных объектов для осуществления заявленных работ (услуг), права на которые не зарегистрированы в Едином государственном реестре прав на недвижимое имущество и сделок с ним (ЕГРП);

6) копии документов, подтверждающих наличие у соискателя лицензии принадлежащих ему на праве собственности или на ином законном основании приборов и оборудования, необходимых для проведения заявленных работ (оказания услуг), с приложением копий свидетельств (сертификатов) об их поверке (калибровке), а также копии документов на используемые в этих приборах и оборудовании программные средства;

7) копии технической и эксплуатационной документации, необходимой для осуществления заявленных работ (услуг);

8) опись прилагаемых документов.

Заявление о предоставлении лицензии и прилагаемые к нему документы соискатель лицензии вправе направить в Минпромторг России почтовым отправлением, лично или через Портал либо Сайт в форме электронного документа, подписанного электронной подписью.

В случае, если в заявлении о предоставлении лицензии указывается на необходимость предоставления лицензии в форме электронного документа, Минпромторг России направляет соискателю лицензии (лицензиату в случае предоставления лицензии) в форме электронного документа, подписанного электронной подписью, следующие документы:

копии описи указанного заявления и прилагаемых к нему документов с отметкой о дате их приема или уведомление о необходимости устранения в тридцатидневный срок выявленных нарушений и (или) представления документов, которые отсутствуют;

лицензию или уведомление об отказе в переоформлении лицензии.

35. Порядок и перечень документов, получаемых по системе межведомственного взаимодействия, определен положениями пунктов 132 - 134 настоящего Административного регламента.

36. Для переоформления лицензии лицензиат, его правопреемник или иное предусмотренное федеральным законом лицо представляет либо направляет заказным почтовым отправлением с уведомлением о вручении или в форме электронного документа заявление о переоформлении лицензии (приложение N 2 к настоящему Административному регламенту), которое подписывается руководителем постоянно действующего исполнительного органа юридического лица или иным имеющим право действовать от имени этого юридического лица лицом либо индивидуальным предпринимателем и в котором указываются:

1) новые сведения о лицензиате или его правопреемнике, предусмотренные подпунктом 1 пункта 34 настоящего Административного регламента в случае реорганизации юридического лица в форме преобразования, изменения его наименования, адреса места нахождения, а также в случаях изменения места жительства, имени, фамилии и (в случае, если имеется) отчества индивидуального предпринимателя, реквизитов документа, удостоверяющего его личность;

2) при намерении лицензиата осуществлять лицензируемый вид деятельности по адресу места выполнения работ и оказания услуг и (или) выполнять новые работы и оказывать новые услуги, составляющие лицензируемый вид деятельности, не указанные в лицензии, в заявлении о переоформлении лицензии указываются этот адрес и (или) работы (услуги), которые лицензиат намерен выполнять, а также предоставить следующие сведения, подтверждающие соответствие лицензиата лицензионным требованиям:

о наличии специально предназначенных для осуществления лицензируемого вида деятельности помещений, зданий, сооружений и иных объектов по месту осуществления лицензируемого вида деятельности, технических средств, оборудования и технической документации, принадлежащих лицензиату на праве собственности или на ином законном основании, соответствующих установленным требованиям и необходимых для выполнения заявленных работ (услуг);

о наличии у лицензиата (юридического лица) в штате квалифицированных специалистов, заключивших с ним трудовой договор, прошедших специальную подготовку для выполнения заявленных работ (услуг) и отвечающих требованиям, предусмотренным статьей 2 Федерального закона "О социальной защите граждан, занятых на работах с химическим оружием";

о наличии у лицензиата (индивидуального предпринимателя) профессиональной подготовки, специальной подготовки для выполнения им заявленных работ (услуг) при условии соответствия его требованиям, предусмотренным статьей 2 Федерального закона "О социальной защите граждан, занятых на работах с химическим оружием";

о наличии системы производственного контроля, необходимой для осуществления лицензируемого вида деятельности (за исключением работ (услуг), указанных в подпункте 18 пункта 11 настоящего Административного регламента);

о наличии допуска к сведениям, составляющим государственную тайну, а для юридических лиц также наличие допуска к проведению работ (оказанию услуг) с использованием сведений, составляющих государственную тайну, в соответствии с требованиями Закона Российской Федерации "О государственной тайне";

о наличии средств противохимической защиты, включая средства индивидуальной защиты органов дыхания и кожи, и их соответствие установленным требованиям;

о готовности к применению сил и средств по предупреждению возникновения чрезвычайных ситуаций при проведении работ (оказании услуг) по хранению и уничтожению химического оружия и ликвидации их последствий в соответствии с требованиями Федерального закона "Об уничтожении химического оружия";

о наличии системы мониторинга состояния и загрязнения окружающей среды в соответствии со статьей 12 Федерального закона "Об уничтожении химического оружия";

о соблюдении технологического порядка уничтожения химического оружия, включая прием-передачу химического оружия с объекта по хранению химического оружия на объект по уничтожению химического оружия в соответствии со статьями 14 и 15 Федерального закона "Об уничтожении химического оружия" (за исключением работ (услуг), указанных в подпунктах 4, 16 и 18 пункта 11 настоящего Административного регламента);

об обеспечении контроля и учета химического оружия при проведении работ по его хранению и уничтожению в рамках государственной системы учета и контроля особо опасных материалов (за исключением работ (услуг), указанных в подпунктах 16 и 18 пункта 11 настоящего Административного регламента);

3) в случае прекращения деятельности по одному адресу или нескольким адресам мест ее осуществления, указанным в лицензии, в заявлении о переоформлении лицензии указываются адреса, по которым прекращена деятельность, и дата, с которой фактически она прекращена;

4) опись прилагаемых документов;

5) оригинал действующей лицензии;

6) документ, подтверждающий уплату государственной пошлины за переоформление лицензии (лицензиат вправе с 1 января 2013 г. представлять только сведения об уплате государственной пошлины).

В случае реорганизации юридических лиц в форме слияния переоформление лицензии допускается только при условии наличия у каждого участвующего в слиянии юридического лица на дату государственной регистрации правопреемника реорганизованных юридических лиц лицензии на один и тот же вид деятельности.

Заявление о переоформлении лицензии и прилагаемые к нему документы лицензиат вправе направить в Минпромторг России почтовым отправлением, лично или через Портал либо Сайт в форме электронного документа, подписанного электронной подписью.

В случае, если в заявлении о переоформлении лицензии указывается на необходимость получения переоформленной лицензии в форме электронного документа, Минпромторг России направляет лицензиату в форме электронного документа, подписанного электронной подписью, следующие документы:

копии описи указанного заявления и прилагаемых к нему документов с отметкой о дате их приема или уведомление о необходимости устранения в тридцатидневный срок выявленных нарушений и (или) представления документов, которые отсутствуют;

переоформленную лицензию или уведомление об отказе в переоформлении лицензии.

37. Для предоставления дубликата лицензии лицензиат в случае утраты лицензии или ее порчи вправе обратиться с заявлением о предоставлении дубликата лицензии (приложение N 3 к настоящему Административному регламенту) с приложением документа, подтверждающего уплату государственной пошлины за предоставление такого дубликата и испорченный бланк лицензии (в случае его порчи). Лицензиат вправе с 1 января 2013 г. представлять только сведения об уплате государственной пошлины.

Лицензиат вправе направить в Минпромторг России заявление о предоставлении дубликата лицензии почтовым отправлением, лично, через Портал или Сайт в форме электронного документа, подписанного электронной подписью.

В случае, если в заявлении о предоставлении дубликата лицензии указывается на необходимость предоставления дубликата лицензии в форме электронного документа, Минпромторг России направляет лицензиату дубликат лицензии в форме электронного документа, подписанного электронной подписью.

38. Для предоставления копии лицензии лицензиат предоставляет заявление согласно приложению N 4 к настоящему Административному регламенту.

Лицензиат вправе направить в Минпромторг России заявление о предоставлении копии лицензии почтовым отправлением, лично, через Портал или Сайт в форме электронного документа, подписанного электронной подписью.

В случае, если в заявлении о предоставлении копии лицензии указывается на необходимость предоставления копии лицензии в форме электронного документа, Минпромторг России направляет лицензиату копию лицензии в форме электронного документа, подписанного электронной подписью.

39. Для представления сведений о лицензии заявитель представляет заявление о предоставлении таких сведений согласно приложению N 5 к настоящему Административному регламенту.

40. Для прекращения действия лицензии лицензиат, имеющий намерение прекратить лицензируемый вид деятельности не позднее чем за 15 (пятнадцать) календарных дней до дня фактического прекращения лицензируемого вида деятельности, обязан представить или направить в Минпромторг России заказным почтовым отправлением с уведомлением о вручении заявление о прекращении лицензируемого вида деятельности (приложение N 6 к настоящему Административному регламенту).

41. Заявитель вправе представить указанные документы в том числе в форме электронного документа.

42. Запрещено требовать от заявителя:

представления документов и информации или осуществления действий, представление или осуществление которых не предусмотрено нормативными правовыми актами, регулирующими отношения, возникающие в связи с предоставлением государственной услуги;

представления документов и информации, которые в соответствии с нормативными правовыми актами Российской Федерации, нормативными правовыми актами субъектов Российской Федерации и муниципальными правовыми актами находятся в распоряжении государственных органов, предоставляющих государственную услугу, иных государственных органов, органов местного самоуправления и (или) подведомственных государственным органам и органам местного самоуправления организаций, участвующих в предоставлении государственных или муниципальных услуг, за исключением документов, предусмотренных действующим законодательством.

Перечень оснований для отказа в приеме документов, необходимых для предоставления государственной услуги

43. Оснований для отказа в приеме документов не предусмотрено.

Перечень оснований для приостановления или отказа в предоставлении государственной услуги

44. Основанием отказа в предоставлении (переоформлении) лицензии является:

наличие в представленных соискателем лицензии (лицензиатом) заявлении о предоставлении (переоформлении) лицензии и (или) прилагаемых к нему документах недостоверной или искаженной информации;

установленное в ходе проверки несоответствие соискателя лицензии (лицензиата) лицензионным требованиям.

Перечень услуг, которые являются необходимыми и обязательными для предоставления государственной услуги

45. Перечень услуг, которые являются необходимыми и обязательными для предоставления государственной услуги, законодательством Российской Федерации не предусмотрен.

Порядок, размер и основания взимания государственной пошлины или иной платы, взимаемой за предоставление государственной услуги

46. В соответствии со статьей 333.33 Налогового кодекса Российской Федерации за предоставление лицензии, переоформление лицензии, продление срока действия лицензии, выдачу дубликата документа, подтверждающего наличие лицензии, заявителем уплачивается государственная пошлина:

1) за предоставление лицензии - 2600 (две тысячи шестьсот) рублей;

2) за переоформление документа, подтверждающего наличие лицензии, и (или) приложения к такому документу в связи с внесением дополнений в сведения об адресах мест осуществления лицензируемого вида деятельности, о выполняемых работах и об оказываемых услугах в составе лицензируемого вида деятельности, в том числе о реализуемых образовательных программах - 2 600 (две тысячи шестьсот) рублей;

3) за переоформление документа, подтверждающего наличие лицензии, и (или) приложения к такому документу в других случаях - 200 (двести) рублей;

4) за выдачу дубликата документа, подтверждающего наличие лицензии, - 200 (двести) рублей.

47. Банковские реквизиты для оплаты госпошлины размещены на Портале, Сайте и в информационно-электронном терминале в фойе здания Минпромторга России.

48. Информация о лицензиях предоставляется бесплатно.

Порядок, размер и основания взимания платы за предоставление услуг, которые являются необходимыми и обязательными для предоставления государственной услуги

49. Предоставление услуг, которые являются необходимыми и обязательными для предоставления государственной услуги, законодательством Российской Федерации не предусмотрено.

Максимальный срок ожидания в очереди при подаче запроса о предоставлении государственной услуги и при получении результата предоставления таких услуг

50. Максимальный срок ожидания в очереди при подаче заявления и комплекта документов и при получении результата рассмотрения представленных заявления и комплекта документов не может превышать 15 минут.

Срок и порядок регистрации запроса заявителя о предоставлении государственной услуги

51. Прием, регистрация и распределение поступающей корреспонденции, в том числе в форме электронного документа, по предоставлению государственной услуги осуществляется структурным подразделением Минпромторга России в соответствии с правилами делопроизводства, принятыми в Минпромторге России, в срок не позднее дня, следующего за днем их представления.

Требования к помещениям, в которых предоставляется государственная услуга, к месту ожидания и приема заявителей, размещению и оформлению визуальной, текстовой и мультимедийной информации о порядке предоставления государственной услуги

52. Для ожидания приема документов заявителям отводятся места, оборудованные стульями, кресельными секциями или скамьями, столами (стойками) для возможности оформления документов. На столах (стойках) находятся писчая бумага и канцелярские принадлежности (шариковые ручки).

53. Для парковки автотранспорта предусмотрена зона на расстоянии не более 50 метров от входа в здание, достаточная для размещения автомобилей в один ряд.

54. При входе в здание устанавливается вывеска "Министерство промышленности и торговли Российской Федерации", двери оборудуются надписями "Вход" и "Выход".

55. Помещения обозначаются соответствующими табличками с указанием номера кабинета, названия соответствующего подразделения, фамилии, имени, отчества, должности ответственных специалистов, предоставляющих государственную услугу.

56. В помещении рабочее место ответственного специалиста, предоставляющего государственную услугу, оснащается системами вентиляции или кондиционирования воздуха, оборудуется телефоном, факсом, копировальным аппаратом, компьютером с возможностью вывода документов на печать и выхода в сеть Интернет, оргтехникой, позволяющей своевременно и в полном объеме организовать выполнение возложенных обязанностей.

Показатели доступности и качества государственной услуги

57. Показатели доступности и качества государственной услуги:

1) размещение информации на Портале и Сайте;

2) информирование заявителей, лицензиатов, соискателей лицензии с использованием средств телефонной связи, почтовых отправлений, электронной почты, через Портал и Сайт, а также непосредственно в Минпромторге России;

3) исполнение государственной услуги в срок;

4) отсутствие жалоб.

Требования, в том числе учитывающие особенности предоставления государственной услуги в многофункциональных центрах предоставления государственных и муниципальных услуг и особенности предоставления государственной услуги в форме электронного документа

58. Возможность получения государственной услуги в многофункциональном центре предоставления государственных и муниципальных услуг не предусмотрена.

59. Иные требования и особенности предоставления государственной услуги в форме электронного документа отсутствуют.

III. Состав, последовательность и сроки выполнения административных процедур (действий), требования к порядку их выполнения, в том числе особенности выполнения административных процедур (действий) в форме электронного документа

Перечень административных процедур

60. В рамках возложенных полномочий осуществляются следующие административные процедуры:

1) рассмотрение заявления о предоставлении лицензии и прилагаемых к нему документов и принятие решения о предоставлении (отказе в предоставлении) лицензии;

2) рассмотрение заявления о переоформлении документа, подтверждающего наличие лицензии и принятие решения о переоформлении (отказе в переоформлении) лицензии;

3) прекращение действия лицензии;

4) ведение реестра лицензий и предоставление заинтересованным лицам информации о лицензиях;

5) выдача дубликата лицензии и заверенной копии лицензии;

6) формирование и направление межведомственных запросов в органы (организации), участвующие в предоставлении государственной услуги.

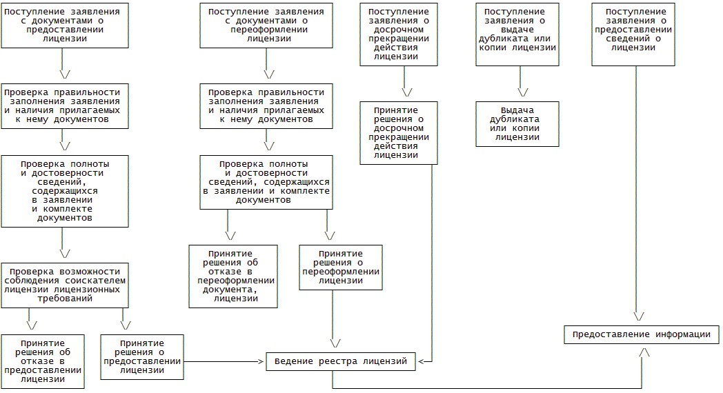
Блок-схема последовательности административных процедур, осуществляемых при предоставлении государственной услуги, приведена в приложении N 7 к настоящему Административному регламенту.

Порядок осуществления в электронной форме, в том числе с использованием федеральной государственной информационной системы "Единый портал государственных и муниципальных услуг (функций)", следующих административных процедур

61. Предоставление информации заявителям и обеспечение доступа заявителей к сведениям о государственной услуге осуществляется в соответствии с пунктом 9 настоящего Административного регламента.

62. Заявитель имеет право направить запрос и иные документы, необходимые для предоставления государственной услуги, в электронной форме с использованием информационно-телекоммуникационной сети "Интернет" через Портал или Сайт.

63. Сведения о ходе выполнения запроса о предоставлении государственной услуги Заявитель может получить через Портал или Сайт.

64. Взаимодействие Минпромторга России при предоставлении государственной услуги определено положениями пунктов 132 - 134 настоящего Административного регламента.

65. Способы получения заявителем результата предоставления государственной услуги предусмотрены пунктом 15 настоящего Административного регламента.

Рассмотрение заявления о предоставлении лицензии и прилагаемых к нему документов и принятие решения о предоставлении (отказе в предоставлении) лицензии

66. Началом административной процедуры по рассмотрению заявления о предоставлении лицензии и прилагаемых к нему документов (приложение N 1 к настоящему Административному регламенту) и принятию решения о предоставлении (отказе в предоставлении) лицензии является поступление в Минпромторг России документов, указанных в пункте 34 настоящего Административного регламента.

67. Заявление и документы о предоставлении лицензии регистрируется структурным подразделением Минпромторга России, в компетенцию которого входит прием, регистрация и распределение поступающей корреспонденции, в соответствии с правилами делопроизводства, и в день их поступления передаются в Департамент.

68. В день поступления в Департамент заявления с документами о предоставлении лицензии и прилагаемых к нему документов из числа специалистов Департамента директором Департамента назначается ответственный исполнитель для проведения их проверки.

69. Ответственный исполнитель в день передачи ему заявления и документов для предоставления лицензии принимает их по описи, копия которой с отметкой о дате приема указанных заявления и документов для предоставления лицензии в день приема вручается соискателю лицензии или направляется ему заказным почтовым отправлением с уведомлением о вручении, или в форме электронного документа.

70. В случае, если заявление о предоставлении лицензии оформлено с нарушением требований, установленных подпунктом 1 пункта 34 настоящего Административного регламента, и (или) документы, указанные в подпунктах 2 - 7 пункта 34 настоящего Административного регламента, представлены не в полном объеме, в течение 3 (трех) рабочих дней со дня приема заявления о предоставлении лицензии ответственный исполнитель вручает соискателю лицензии уведомление (приложение N 8 к настоящему Административному регламенту) о необходимости устранения в тридцатидневный срок выявленных нарушений и (или) представления документов, которые отсутствуют, или направляет такое уведомление заказным почтовым отправлением с уведомлением о вручении или в форме электронного документа.

71. Уведомление о необходимости устранения выявленных нарушений и (или) представления отсутствующих документов подписывается директором Департамента, а в его отсутствие - уполномоченным заместителем.

72. В случае непредставления соискателем лицензии в тридцатидневный срок надлежащим образом оформленного заявления о предоставлении лицензии и (или) в полном объеме прилагаемых к нему документов ранее представленное заявление о предоставлении лицензии и прилагаемые к нему документы подлежат возврату соискателю лицензии.

73. Возврат документов оформляется письмом с приложением ранее представленного заявления о предоставлении лицензии и прилагаемых к нему документов.

74. В срок, не превышающий 45 (сорока пяти) рабочих дней со дня приема заявления о предоставлении лицензии и прилагаемых к нему документов, ответственный исполнитель осуществляет проверку полноты и достоверности, содержащихся в указанных заявлении и документах сведений, в том числе проверку соответствия соискателя лицензии следующим лицензионным требованиям, подтверждающими возможность соискателем лицензии выполнять работы, оказывать услуги в соответствии с пунктом 11 настоящего Административного регламента, составляющие деятельность по хранению и уничтожению химического оружия:

1) наличие специально предназначенных помещений, зданий, сооружений и иных объектов по месту осуществления лицензируемого вида деятельности, технических средств, оборудования и технической документации, принадлежащих им на праве собственности или ином законном основании, соответствующих установленным требованиям и необходимых для выполнения заявленных работ и оказываемых услуг;

2) наличие у юридического лица (соискателя лицензии) работников, заключивших с ним трудовые договоры (контракты) для осуществления деятельности по хранению и уничтожению химического оружия по должности в соответствии со штатным расписанием, имеющих высшее профессиональное или среднее профессиональное образование по специальности химик (всех категорий и наименований), отвечающих требованиям статьи 2 Федерального закона "О социальной защите граждан, занятых на работах с химическим оружием" и прошедших специальную подготовку для выполнения ими заявленных работ;

3) наличие у индивидуального предпринимателя (соискателя лицензии) высшего профессионального или среднего профессионального образования по специальности химик (всех категорий и наименований), соответствие требованиям статьи 2 Федерального закона "О социальной защите граждан, занятых на работах с химическим оружием" и прошедшего специальную подготовку для выполнения им заявленных работ;

4) соблюдение соискателем лицензии требований, установленных Положением о лицензировании деятельности по хранению и уничтожению химического оружия, утвержденным постановлением Правительства Российской Федерации от 22 февраля 2012 г. N 155 "Об утверждении Положения о лицензировании деятельности по хранению и уничтожению химического оружия".

75. Ответственный исполнитель проводит проверку соответствия соискателя лицензии лицензионным требованиям в соответствии положениями Федерального закона от 26 декабря 2008 г. N 294-ФЗ "О защите прав юридических лиц и индивидуальных предпринимателей при осуществлении государственного контроля (надзора) и муниципального контроля" с учетом особенностей организации и проведения проверок, установленных Федеральным законом от 4 мая 2011 г. N 99-ФЗ "О лицензировании отдельных видов деятельности" (соответствующее уведомление отражено в приложении N 9 к настоящему Административному регламенту).

76. В случае принятия лицензирующим органом решения о предоставлении лицензии она оформляется одновременно с приказом.

77. В приказ Минпромторга России о предоставлении лицензии и в лицензию включаются следующие сведения:

1) наименование лицензирующего органа;

2) полное и (в случае, если имеется) сокращенное наименование, в том числе фирменное наименование, и организационно-правовая форма юридического лица, адрес его места нахождения, адреса мест осуществления лицензируемого вида деятельности, государственный регистрационный номер записи о создании юридического лица;

3) фамилия, имя и (в случае, если имеется) отчество индивидуального предпринимателя, наименование и реквизиты документа, удостоверяющего его личность, адрес его места жительства, адреса мест осуществления лицензируемого вида деятельности, государственный регистрационный номер записи о государственной регистрации индивидуального предпринимателя;

4) идентификационный номер налогоплательщика;

5) лицензируемый вид деятельности с указанием выполняемых работ, оказываемых услуг, составляющих лицензируемый вид деятельности;

6) номер и дата регистрации лицензии;

7) номер и дата приказа (распоряжения) лицензирующего органа о предоставлении лицензии.

78. Лицензии оформляются на бланках, являющихся документами строгой отчетности и защищенной от подделок полиграфической продукцией, по форме, утвержденной постановлением Правительства Российской Федерации от 6 октября 2011 г. N 826 "Об утверждении типовой формы лицензии". Лицензия подписывается уполномоченным заместителем Министра промышленности и торговли Российской Федерации и заверяется печатью. В лицензии не допускаются исправления, подчистки и приписки.

79. Приказ о предоставлении лицензии и лицензия одновременно подписываются уполномоченным заместителем Министра промышленности и торговли Российской Федерации и регистрируются в реестре лицензий.

80. На основании приказа, подписанного и зарегистрированного, в соответствии с правилами ведения делопроизводства, принятыми в Минпромторге России, ответственный исполнитель подготавливает уведомление соискателю лицензии о предоставлении лицензии (приложение N 10 к настоящему Административному регламенту). Уведомление подписывается директором, а в его отсутствие уполномоченным заместителем директора Департамента, и направляется (вручается) соискателю лицензии в день подписания приказа.

81. Уведомление о предоставлении лицензии вручается или направляется соискателю лицензии почтовым отправлением или в форме электронного документа (в зависимости от способа, указанного в заявлении о предоставлении лицензии).

82. В течение трех рабочих дней после дня подписания и регистрации в Минпромторге России лицензия вручается лицензиату (представителю лицензиата) при представлении им документа, удостоверяющего личность, и документа, подтверждающего его полномочия или направляется ему заказным почтовым отправлением с уведомлением о вручении.

83. В случае, если в заявлении о предоставлении лицензии указано на необходимость предоставления лицензии в форме электронного документа, лицензия выдается в форме электронного документа, при этом ответственный исполнитель оформляет лицензию в бумажном виде и подшивает в лицензионное дело.

84. В случае принятия решения об отказе в предоставлении лицензии ответственный исполнитель вручает в течение трех рабочих дней со дня принятия этого решения соискателю лицензии или направляет ему заказным почтовым отправлением с уведомлением о вручении (в форме электронного документа) уведомление об отказе в предоставлении лицензии (приложение N 11 к настоящему Административному регламенту) с мотивированным обоснованием причин отказа и со ссылкой на конкретные положения нормативных правовых актов и иных документов, являющихся основанием такого отказа, или, если причиной отказа является установленное в ходе проверки несоответствие соискателя лицензии лицензионным требованиям, реквизиты акта проверки соискателя лицензии.

85. Документы, связанные с предоставлением (отказом в предоставлении) лицензии, приобщаются ответственным исполнителем к лицензионному делу.

86. Лицензионное дело соискателя лицензии и (или) лицензиата формируется и ведется ответственным исполнителем Департамента, в которое включаются следующие документы:

1) заявление соискателя лицензии о предоставлении лицензии, заявление лицензиата и прилагаемые к соответствующему заявлению документы;

2) приказы Минпромторга России о предоставлении лицензии, об отказе в предоставлении лицензии, о переоформлении лицензии, о приостановлении, возобновлении и прекращении действия лицензии;

3) копия (оригинал в случае, оговоренном в пункте 83 настоящего Административного регламента) подписанной и зарегистрированной лицензии;

4) приказы Минпромторга России о назначении проверок соискателя лицензии, лицензиата, копии актов проверок, предписаний об устранении выявленных нарушений лицензионных требований, протоколов об административных правонарушениях, постановлений о назначении административных наказаний и других, связанных с осуществлением лицензионного контроля документов;

5) выписки из решений суда об административном приостановлении деятельности лицензиата или аннулировании лицензии;

6) копии уведомлений (обращений, жалоб) и других, связанных с осуществлением лицензирования документов.

87. В случае, если взаимодействие Минпромторга России и соискателя лицензии или лицензиата осуществлялось с использованием информационно-телекоммуникационных сетей общего пользования, в том числе с использованием Портала, лицензионное дело формируется лицензирующим органом в форме электронного документа.

88. Формирование и хранение лицензионного дела осуществляются в соответствии с законодательством Российской Федерации.

89. Упрощенный порядок лицензирования к предоставлению лицензии на осуществление деятельности по хранению и уничтожению химического оружия не применяется.

90. Блок-схема исполнения административной процедуры "Рассмотрение заявления о предоставлении лицензии и прилагаемых к нему документов и принятие решения о предоставлении (отказе в предоставлении) лицензии" приведена в приложении N 12 к настоящему Административному регламенту.

Рассмотрение заявления о переоформлении документа, подтверждающего наличие лицензии, и принятие решения о переоформлении (отказе в переоформлении) лицензии

91. Началом административной процедуры по рассмотрению заявления о переоформлении лицензии и принятию решения о переоформлении (отказе в переоформлении) лицензии является поступление в Минпромторг России соответствующего заявления, оформленного согласно приложению N 2 к настоящему Административному регламенту.

92. В день поступления заявления в Департамент из числа специалистов Департамента назначается ответственный исполнитель для проведения проверки заявления и проведения проверки полноты и достоверности предоставленных сведений о лицензиате.

93. Ответственный исполнитель в день передачи ему заявления проводит проверку правильности его заполнения.

94. В случае, если заявление о переоформлении лицензии оформлено с нарушением требований, установленных пунктом 36 настоящего Административного регламента, и (или) прилагаемые к нему документы представлены не в полном объеме, в течение 3 (трех) рабочих дней со дня приема указанных заявления и документов ответственный исполнитель вручает лицензиату уведомление (приложение N 8 к настоящему Административному регламенту) о необходимости устранения в тридцатидневный срок выявленных нарушений и (или) представления документов, которые отсутствуют, или направляет такое уведомление заказным почтовым отправлением с уведомлением о вручении.

95. В случае, если в заявлении о переоформлении лицензии указывается на необходимость получения переоформленной лицензии в форме электронного документа, ответственный исполнитель направляет лицензиату в форме электронного документа, подписанного электронной подписью, копии описи указанного заявления и прилагаемых к нему документов с отметкой о дате их приема или уведомление о необходимости устранения в тридцатидневный срок выявленных нарушений и (или) представления документов, которые отсутствуют.

96. В случае непредставления лицензиатом в тридцатидневный срок надлежащим образом оформленного заявления о переоформлении лицензии и (или) в полном объеме прилагаемых к нему документов ранее представленное заявление о переоформлении лицензии подлежит возврату лицензиату.

97. В срок, не превышающий 10 (десяти) рабочих дней со дня приема заявления о переоформлении лицензии и прилагаемых к нему документов, ответственный исполнитель осуществляет их рассмотрение с учетом сведений о лицензиате, имеющихся в его лицензионном деле, а также проверку достоверности содержащихся в указанном заявлении и прилагаемых к нему документах новых сведений, в том числе проверку соответствия лицензиата следующим лицензионным требованиям, подтверждающим возможность лицензиата выполнять работы, оказывать услуги в соответствии с пунктом 11 настоящего Административного регламента, составляющие деятельность по хранению и уничтожению химического оружия:

1) наличие специально предназначенных помещений, зданий, сооружений и иных объектов по месту осуществления лицензируемого вида деятельности, технических средств, оборудования и технической документации, принадлежащих им на праве собственности или ином законном основании, соответствующих установленным требованиям и необходимых для выполнения заявленных работ и оказываемых услуг;

2) наличие у юридического лица (лицензиата) работников, заключивших с ним трудовые договоры (контракты) для осуществления деятельности по хранению и уничтожению химического оружия по должности в соответствии со штатным расписанием, имеющих высшее профессиональное или среднее профессиональное образование по специальности химик (всех категорий и наименований), отвечающих требованиям статьи 2 Федерального закона "О социальной защите граждан, занятых на работах с химическим оружием" и прошедших специальную подготовку для выполнения ими заявленных работ;

3) наличие у индивидуального предпринимателя (лицензиата) высшего профессионального или среднего профессионального образования по специальности химик (всех категорий и наименований), соответствие требованиям статьи 2 Федерального закона "О социальной защите граждан, занятых на работах с химическим оружием" и прошедшего специальную подготовку для выполнения им заявленных работ;

4) соблюдение лицензиатом требований, установленных Положением о лицензировании деятельности по хранению и уничтожению химического оружия, утвержденным постановлением Правительства Российской Федерации от 22 февраля 2012 г. N 155 "Об утверждении Положения о лицензировании деятельности по хранению и уничтожению химического оружия".

98. В случае, предусмотренном подпунктом 2 пункта 36 настоящего Административного регламента, переоформление лицензии осуществляется после проведения проверки в соответствии с положениями Федерального закона от 26 декабря 2008 г. N 294-ФЗ "О защите прав юридических лиц и индивидуальных предпринимателей при осуществлении государственного контроля (надзора) и муниципального контроля" с учетом особенностей организации и проведения проверок, установленных Федеральным законом от 4 мая 2011 г. N 99-ФЗ "О лицензировании отдельных видов деятельности" (соответствующее уведомление отражено в приложении N 9 к настоящему Административному регламенту).

99. В случае принятия лицензирующим органом решения о переоформлении лицензии она оформляется одновременно с приказом.

100. В приказ лицензирующего органа о переоформлении лицензии и в лицензию включаются сведения, указанные в пункте 77 настоящего Административного регламента.

101. Приказ о переоформлении лицензии и лицензия оформляются в соответствии с пунктами 77 - 79 настоящего Административного регламента.

102. Основанием для отказа в переоформлении лицензии является:

1) наличие в представленных лицензиатом заявлении о переоформлении лицензии и (или) прилагаемых к нему документах недостоверной или искаженной информации;

2) установленное в ходе проверки несоответствие лицензиата лицензионным требованиям.

103. Документы, связанные с переоформлением (отказом в переоформлении) лицензии, приобщаются ответственным исполнителем к лицензионному делу в соответствии с пунктами 87 - 88 настоящего Административного регламента.

104. Блок-схема административной процедуры "Рассмотрение заявления о переоформлении документа, подтверждающего наличие лицензии, и принятие решения о переоформлении (отказе в переоформлении) лицензии" приведена в приложении N 13 к настоящему Административному регламенту.

Прекращение действия лицензии

105. Действие лицензии прекращается в связи с представлением лицензиатом в Минпромторг России заявления о прекращении лицензируемого вида деятельности (приложение N 6 к настоящему Административному регламенту).

106. Не позднее чем за 15 (пятнадцать) календарных дней до дня фактического прекращения лицензируемого вида деятельности лицензиат, имеющий намерение прекратить этот вид деятельности, представляет или направляет в Минпромторг России заказным почтовым отправлением с уведомлением о вручении заявление о прекращении лицензируемого вида деятельности (приложение N 6 к настоящему Административному регламенту).

107. Лицензиат вправе направить в Минпромторг России заявление о прекращении лицензируемого вида деятельности в форме электронного документа, подписанного электронной подписью.

108. Минпромторг России принимает решение о прекращении действия лицензии в течение десяти рабочих дней со дня получения заявления лицензиата о прекращении лицензируемого вида деятельности.

109. Решение лицензирующего органа о прекращении действия лицензии оформляется приказом Минпромторга России о прекращении действия лицензии, который визируется в установленном в Минпромторге России порядке делопроизводства и подписывается уполномоченным заместителем Министра промышленности и торговли Российской Федерации или лицом, его замещающим.

110. Действие лицензии прекращается со дня подписания Минпромторгом России приказа о прекращении действия лицензии, о чем лицензиату направляется в день подписания приказа Минпромторга России соответствующее уведомление (приложение N 14 к настоящему Административному регламенту), подписанное директором, а в его отсутствие уполномоченным заместителем директора Департамента.

111. Сведения о прекращении действия лицензии вносятся в реестр лицензий ответственным исполнителем в день подписания соответствующего приказа.

112. Документы, связанные с прекращением действия лицензии, приобщаются ответственным исполнителем к лицензионному делу.

113. В случае, если документы, связанные с досрочным прекращением действия лицензии, были представлены в форме электронных документов, Минпромторг России обеспечивает осуществление ведения лицензионного дела в форме электронного документа.

Блок-схема исполнения данной административной процедуры приведена в приложении N 15 к Административному регламенту.

Ведение реестра лицензий и предоставление заинтересованным лицам информации о лицензиях

114. Департамент ведет реестр лицензий, выданных на осуществление деятельности по хранению и уничтожению химического оружия.

115. В реестре лицензий наряду со сведениями, предусмотренными в пункте 77 настоящего Административного регламента, указываются следующие сведения:

1) даты внесения в реестр лицензий сведений о лицензиате;

2) номер и дата выдачи дубликата лицензии (в случае его выдачи);

3) основание и дата прекращения действия лицензии;

4) основание и дата возобновления действия лицензии;

5) основания и даты проведения проверок лицензиатов и реквизиты актов, составленных по результатам проведенных проверок;

6) даты и реквизиты выданных постановлений о назначении административных наказаний в виде административного приостановления деятельности лицензиатов;

7) основания, даты вынесения решений лицензирующего органа о приостановлении, о возобновлении действия лицензий и реквизиты таких решений;

8) основания, даты вынесения решений суда об аннулировании лицензий и реквизиты таких решений;

9) иные сведения, установленные законодательством Российской Федерации.

116. Основанием для внесения соответствующей записи в реестр лицензий является решение, принятое лицензирующим органом.

117. Запись в реестр лицензий вносится ответственным исполнителем в день подписания приказа Минпромторга России.

118. В интересах сохранения государственной тайны сведения, раскрывающие содержание ранее осуществлявшихся работ, относящихся к осуществлению деятельности по хранению и уничтожению химического оружия, достигнутые при этом результаты, составы образцов рецептур, технология производства или снаряжения изделий не размещаются в официальных электронных или печатных средствах массовой информации, в информационно-телекоммуникационной сети "Интернет" на официальных сайтах лицензирующих органов.

119. Сведения о конкретной лицензии предоставляются лицензирующим органом бесплатно в течение пяти рабочих дней со дня получения заявления о предоставлении таких сведений.

120. Сведения о конкретной лицензии передаются заявителям или направляются им заказным почтовым отправлением с уведомлением о вручении в виде выписки из реестра лицензий, либо копии приказа Минпромторга о принятом решении, либо справки об отсутствии запрашиваемых сведений, которая выдается в случае отсутствия в реестре лицензий сведений о лицензиях или при невозможности определения конкретного лицензиата, подписанные директором, а в его отсутствие уполномоченным заместителем директора Департамента.

121. Сведения о конкретной лицензии могут быть направлены заявителю по его обращению в форме электронного документа, подписанного электронной подписью, в виде выписки из реестра лицензий, либо копии приказа Минпромторга о принятом решении, либо справки об отсутствии запрашиваемых сведений, которая выдается в случае отсутствия в реестре лицензий сведений о лицензиях или при невозможности определения конкретного лицензиата.

Блок-схема исполнения административной процедуры приведена в приложении N 16 к настоящему Административному регламенту.

Выдача дубликата лицензии и заверенной копии лицензии

122. В случае утраты лицензии на осуществление деятельности по хранению и уничтожению химического оружия или ее порчи лицензиат вправе обратиться в Минпромторг России с заявлением о предоставлении дубликата лицензии (приложение N 3 к настоящему Административному регламенту) с приложением документа, подтверждающего уплату государственной пошлины за предоставление такого дубликата.

123. Лицензиат вправе с 1 января 2013 г. представлять только сведения об уплате государственной пошлины.

124. В случае порчи лицензии к заявлению о предоставлении дубликата лицензии прилагается испорченный бланк лицензии.

125. Дубликат лицензии оформляется на бланках, являющихся документами строгой отчетности и защищенной от подделок полиграфической продукцией, по форме, утвержденной Правительством Российской Федерации, с пометками "дубликат" и "оригинал лицензии признается недействующим", подписывается уполномоченным заместителем Министра промышленности и торговли Российской Федерации и заверяется печатью. В дубликате лицензии не допускаются исправления, подчистки и приписки.

126. В случае порчи лицензии к заявлению о предоставлении дубликата лицензии прилагается испорченный бланк лицензии.

127. Приказ о выдаче дубликата лицензии оформляется в соответствии с пунктами 77, 79 настоящего Административного регламента.

128. Дубликат лицензии выдается заявителю в соответствии с пунктами 82, 83 настоящего Административного регламента.

129. Лицензиат имеет право на получение от Минпромторга России копии лицензии на осуществление деятельности по хранению и уничтожению химического оружия, которая заверяется им и вручается лицензиату или направляется ему заказным почтовым отправлением с уведомлением о вручении в течение трех рабочих дней со дня получения заявления о предоставлении копии лицензии в соответствии с приложением N 3 к настоящему Административному регламенту.

130. Лицензиат вправе направить заявление о предоставлении дубликата лицензии или копии лицензии в форме электронного документа, подписанного электронной подписью, в лицензирующий орган.

131. В случае, если в заявлении о предоставлении дубликата лицензии или копии лицензии указывается на необходимость предоставления дубликата лицензии или копии лицензии в форме электронного документа, Минпромторг России направляет лицензиату дубликат лицензии или копию лицензии в форме электронного документа, подписанного электронной подписью уполномоченным заместителем Министра промышленности и торговли Российской Федерации.

Блок-схема исполнения административной процедуры приведена в приложении N 17 к настоящему Административному регламенту.

Формирование и направление межведомственных запросов в органы (организации), участвующие в предоставлении государственных или муниципальных услуг

132. Для предоставления государственной услуги необходимы следующие документы, находящиеся в распоряжении других органов исполнительной власти:

сведения из Единого государственного реестра юридических лиц и Единого государственного реестра индивидуальных предпринимателей;

сведения из Единого государственного регистра прав на недвижимое имущество и сделок с ним;

сведения о наличии заключения экспертизы промышленной безопасности;

сведения о наличии лицензии на осуществление деятельности в области гидрометеорологии и смежных с ней областях;

сведения о проверке состояния средств противопожарной защиты;

сведения о наличии санитарно-эпидемиологического заключения;

сведения о наличии лицензии на проведение работ, связанных с использованием сведений, составляющих государственную тайну;

сведения об уплате госпошлины (с 1 января 2013 г.).

133. Документы, необходимые для предоставления государственной услуги, которые находятся в распоряжении государственных органов исполнительной власти, запрашиваются ответственным исполнителем у органов исполнительной власти, имеющих данные документы в своем распоряжении, путем направления запроса, в том числе с помощью системы межведомственного информационного взаимодействия.

134. Срок подготовки и направления ответа на межведомственный запрос не может превышать пять рабочих дней со дня поступления межведомственного запроса в орган или организацию, представляющие документ и (или) информацию.

Блок-схема исполнения административных процедур, выполняемых при предоставлении государственной услуги "Формирование и направление межведомственных запросов в органы (организации), участвующие в предоставлении государственных услуг", приведена в приложении N 18 к настоящему Административному регламенту.

IV. Формы контроля за исполнением административного регламента

Порядок осуществления текущего контроля за соблюдением и исполнением ответственными должностными лицами положений настоящего Административного регламента и иных нормативных актов, устанавливающих требования к предоставлению государственной услуги, а также принятием ими решений

135. Текущий контроль за соблюдением должностными лицами положений настоящего Административного регламента, принятием решений, последовательности действий, определенных административными процедурами по предоставлению государственной услуги, осуществляется начальником ответственного отдела Департамента, заместителем директора Департамента, директором Департамента посредством проверки качества соблюдения и исполнения должностными лицами положений настоящего Административного регламента.

Периодичность контроля - еженедельная.

Порядок осуществления контроля: еженедельная отчетность должностных лиц ответственного отдела Департамента о совершении действий по административным процедурам, проверка этой отчетности должностными лицами Департамента.

136. О случаях и причинах нарушения сроков и содержания административных процедур ответственные за их осуществление должностные лица немедленно информируют своих непосредственных руководителей, а также осуществляют срочные меры по устранению нарушений.

Порядок и периодичность осуществления плановых и внеплановых проверок полноты и качества предоставления государственной услуги, в том числе порядок и формы контроля за полнотой и качеством предоставления государственной услуги

137. Контроль предоставления государственной услуги осуществляется посредством проведения проверок.

Проведение проверок полноты и качества предоставления государственной услуги может носить плановый и внеплановый характер.

138. Проверки полноты и качества предоставления государственной услуги осуществляются уполномоченными лицами Минпромторга России в соответствии с ежегодно утверждаемым комплексным планом работы Минпромторга России (плановые проверки) или в случаях обращения (заявителей, соискателей лицензий, лицензиатов) лиц с жалобой на решение или действие (бездействие), осуществляемое (принятое) в ходе предоставления государственной услуги должностными лицами Департамента (внеплановые проверки).

Перечень уполномоченных лиц, осуществляющих (проверки) контроль, устанавливается приказом Минпромторга России.

139. Плановые проверки при проведении контроля за осуществлением предоставления государственной услуги осуществляются посредством выборочной проверки соответствия принятых решений действующему законодательству Российской Федерации. Плановые проверки проводятся не чаще одного раза в три года.

140. Внеплановые проверки проводятся в случае необходимости при обнаружении несоответствия результатов исполнения государственной услуги фактическим обстоятельствам. Внеплановые проверки проводятся по конкретным обращениям заявителей на действия должностных лиц при оказании государственной услуги.

Внеплановые проверки проводятся по решению директора Департамента или его заместителя.

Ответственность должностных лиц за решения и действия (бездействие), принимаемые (осуществляемые) ими в ходе предоставления государственной услуги

141. По результатам проведенных проверок в случае выявления нарушений прав заявителей, за неисполнение или ненадлежащее исполнение своих обязанностей по исполнению административных процедур и соблюдение требований Административного регламента при предоставлении государственной услуги должностные лица Минпромторга России привлекаются к ответственности в порядке, установленном законодательством Российской Федерации.

Положения, характеризующие требования к порядку и формам контроля за предоставлением государственной услуги, в том числе со стороны граждан, их объединений и организаций

142. Контроль за предоставлением государственной услуги со стороны заявителя осуществляется путем получения информации о наличии в действиях (бездействии) ответственных должностных лиц Минпромторга России, а также принимаемых ими решениях нарушений положений Административного регламента и иных нормативных правовых актов, устанавливающих требования к предоставлению государственной услуги.

143. Для проведения проверки полноты и качества оказания государственной услуги формируется комиссия.

Результаты проверки оформляются в виде акта, в котором отмечаются выявленные недостатки в действиях должностных лиц Департамента при предоставлении государственной услуги и предложения по их устранению.

Акт подписывают председатель и члены комиссии. Проверяемые должностные лица знакомятся с актом под роспись.

V. Досудебный (внесудебный) порядок обжалования решений и действий (бездействия) федерального органа исполнительной власти и органа государственного внебюджетного фонда, предоставляющих государственную услугу, а также их должностных лиц

Информация для заявителя о его праве на досудебное (внесудебное) обжалование действий (бездействия) и решений, принятых (осуществляемых) в ходе предоставления государственной услуги

144. Заявители имеют право подать жалобу на решение и (или) действие (бездействие) должностных лиц Минпромторга России в ходе предоставления государственной услуги в досудебном (внесудебном) порядке.

Основанием для начала досудебного (внесудебного) обжалования является поступление жалобы в Минпромторг России от заявителя.

Предмет жалобы

145. Предметом жалобы является:

1) нарушение срока регистрации запроса заявителя о предоставлении государственной услуги;

2) нарушение срока предоставления государственной услуги;

3) требование у заявителя документов, не предусмотренных нормативными правовыми актами Российской Федерации;

4) отказ в приеме документов, предоставление которых предусмотрено нормативными правовыми актами Российской Федерации;

5) отказ в предоставлении государственной или муниципальной услуги, если основания отказа не предусмотрены федеральными законами и принятыми в соответствии с ними иными нормативными правовыми актами Российской Федерации;

6) затребование с заявителя при предоставлении государственной услуги платы, не предусмотренной нормативными правовыми актами Российской Федерации;

7) отказ Минпромторга России, должностного лица Минпромторга России в исправлении допущенных опечаток и ошибок в выданных в результате предоставления государственной услуги документах либо нарушение установленного срока таких исправлений.

Органы государственной власти и уполномоченные на рассмотрение жалобы должностные лица, которым может быть направлена жалоба

146. Жалоба по государственной услуге подается в Минпромторг России. Жалобы на решения, принятые заместителем Министра промышленности и торговли Российской Федерации, рассматриваются Минпромторгом России. Жалобы на действие (бездействие) ответственных исполнителей рассматриваются директором Департамента реализации конвенционных обязательств.

Порядок подачи и рассмотрения жалобы

147. Жалоба в Минпромторг России может быть направлена почтовым отправлением, лично, через Портал или Сайт в форме электронного документа, подписанного электронной подписью.

148. Жалоба в Минпромторге России рассматривается ответственным должностным лицом.

149. Жалоба содержит:

1) наименование органа, предоставляющего государственную услугу, должностного лица органа, предоставляющего государственную услугу, либо государственного служащего, решения и действия (бездействие) которых обжалуются;

2) фамилию, имя, отчество (последнее - при наличии), сведения о месте жительства заявителя - физического лица либо наименование, сведения о месте нахождения заявителя - юридического лица, а также номер (номера) контактного телефона, адрес (адреса) электронной почты (при наличии) и почтовый адрес, по которым должен быть направлен ответ заявителю;

3) сведения об обжалуемых решениях и действиях (бездействии) органа, предоставляющего государственную услугу, должностного лица органа, предоставляющего государственную услугу, либо государственного служащего;

4) доводы, на основании которых заявитель не согласен с решением и действием (бездействием) органа, предоставляющего государственную услугу, должностного лица органа, предоставляющего государственную услугу, либо государственного служащего. Заявителем могут быть представлены документы (при наличии), подтверждающие доводы заявителя, либо их копии.

Сроки рассмотрения жалобы

150. Жалоба, поступившая в Минпромторг России, подлежит рассмотрению должностным лицом, наделенным полномочиями по рассмотрению жалоб, в течение пятнадцати рабочих дней со дня ее регистрации, а в случае обжалования отказа должностного лица Минпромторга России в приеме документов у заявителя либо в исправлении допущенных опечаток и ошибок или в случае обжалования нарушения установленного срока таких исправлений - в течение пяти рабочих дней со дня ее регистрации.

Перечень оснований для приостановления рассмотрения жалобы в случае, если возможность приостановления предусмотрена законодательством Российской Федерации

151. Оснований для приостановления рассмотрения жалобы законодательством Российской Федерации не предусмотрено.

Результат рассмотрения жалобы

152. По результатам рассмотрения жалобы должностным лицом Минпромторга России, наделенным полномочиями по рассмотрению жалоб, принимается одно из следующих решений:

1) удовлетворить жалобу, в том числе в форме отмены принятого решения, исправления допущенных опечаток и ошибок в выданных в результате предоставления государственной услуги документах, возврата заявителю денежных средств, взимание которых не предусмотрено нормативными правовыми актами Российской Федерации, а также в иных формах;

2) отказать в удовлетворении жалобы.

153. В случае установления в ходе или по результатам рассмотрения жалобы признаков состава административного правонарушения или преступления должностное лицо, наделенное полномочиями по рассмотрению жалоб в соответствии с пунктом 150 настоящего Административного регламента, направляет имеющиеся материалы в органы прокуратуры.

Порядок информирования заявителя о результатах рассмотрения жалобы

154. Не позднее дня, следующего за днем принятия решения, указанного в пункте 152 настоящего Административного регламента, заявителю направляется мотивированный ответ о результатах рассмотрения жалобы в письменной форме или в форме электронного документа, либо через Портал или Сайт.

Права заявителей на получение информации и документов, необходимых для обоснования и рассмотрения жалобы

155. Заявитель имеет право на получение информации и документов, необходимых для обоснования и рассмотрения жалобы.

156. При рассмотрении жалобы заявитель имеет право:

1) представлять дополнительные документы и материалы либо обращаться с просьбой об их истребовании, в том числе в электронном виде;

2) знакомиться с документами и материалами, касающимися рассмотрения жалобы, если это не затрагивает права, свободы и законные интересы других лиц и если в указанных документах и материалах не содержатся сведения, составляющие государственную или иную охраняемую федеральным законом тайну;

3) получать письменный ответ по существу поставленных в жалобе вопросов;

4) обращаться с жалобой на принятое по жалобе решение или на действие (бездействие) в связи с рассмотрением жалобы в административном и (или) судебном порядке в соответствии с законодательством Российской Федерации;

5) обращаться с заявлением о прекращении рассмотрения жалобы.

Способы информирования заявителей о порядке подачи и рассмотрения жалобы

157. Информацию о порядке подачи и рассмотрения жалобы можно получить следующими способами:

1) в информационно-телекоммуникационной сети "Интернет" на Портале и Сайте;

2) по телефонам, указанным в пункте 7 настоящего Административного регламента;

3) в информационном электронном терминале в фойе здания Минпромторга России;

4) при устном общении со специалистами Минпромторга России в специально предназначенном помещении Минпромторга России.

Приложение N 1
к Административному регламенту
Министерства промышленности и торговли
Российской Федерации по предоставлению
государственной услуги по лицензированию
деятельности по хранению и уничтожению
химического оружия

Бланк организации 
соискателя лицензии
                Министерство промышленности 
и торговли Российской Федерации
 
от "__" ________ 20__ г. N ____
 
                            ЗАЯВЛЕНИЕ
                     о предоставлении лицензии
 
Заявитель ________________________________________________________
       (полное и (в случае, если имеется) сокращенное, в том числе
             фирменное наименование, организационно-правовая
__________________________________________________________________
     форма юридического лица/для индивидуального предпринимателя -
             фамилия, имя и (в случае, если имеется) отчество)
Адрес места нахождения: __________________________________________
                   (для юридического лица - юридический адрес, для
                            индивидуального предпринимателя -
__________________________________________________________________
 адрес места жительства) (индекс, республика (область), населенный
пункт, улица, дом) (номер телефона и (при наличии)
__________________________________________________________________
адрес    электронной    почты    юридического лица/индивидуального
предпринимателя) (для индивидуального
__________________________________________________________________
 предпринимателя - данные документа, удостоверяющего его личность)
 
Адреса мест осуществления деятельности по хранению и уничтожению
химического оружия: ______________________________________________
                  (индекс, республика (область), населенный пункт,
                                 улица, дом, объект
__________________________________________________________________
                    по уничтожению химического оружия)
ОГРН _____________________________________________________________
       (государственный регистрационный номер записи о создании
                юридического лица; данные документа,
__________________________________________________________________
 подтверждающего   факт   внесения   сведений   о юридическом лице
(индивидуальном предпринимателе) в единый
__________________________________________________________________
 государственный    реестр    юридических    лиц   (индивидуальных
         предпринимателей), с указанием адреса места
__________________________________________________________________
   нахождения органа, осуществившего государственную регистрацию)
ИНН ______________________________________________________________
    (идентификационный номер налогоплательщика и данные документа
                  о постановке соискателя лицензии
__________________________________________________________________
                        на учет в налоговом органе)
 
Платежное поручение от _____________________ N ___________________
Сведения  о  документах,  определенных  подпунктами "в", "е" - "к"
пункта  6  Положения  о  лицензировании деятельности по хранению и
уничтожению химического оружия:
1. _______________________________________________________________
      (наименование органа (организации), выдавшего документ,
                              дата, номер)
2. _______________________________________________________________
просит  предоставить  лицензию  на  осуществление  деятельности по
хранению и уничтожению химического оружия с целью ________________
_________________________________________________________________:
               (выполнения работ/оказания услуг)
__________________________________________________________________
 (указываются выполняемые работы, оказываемые услуги, составляющие
                  лицензируемый вид деятельности)
__________________________________________________________________
При  необходимости получения информации по вопросам лицензирования
в  электронной  форме  в  данной  строке указывается запрашиваемая
информация,    которая    будет    направлена    по вышеуказанному
электронному адресу
 
Приложение: документы по прилагаемой описи на ____________ листах.
 
___________________________    ___________   _____________________
  наименование должности         подпись      расшифровка подписи
 руководителя организации
 
                                   М.П.
 
 
 

Приложение
к заявлению о предоставлении лицензии

                     ОПИСЬ ДОКУМЕНТОВ
             к заявлению о предоставлении лицензии
                 от "__" __________ 20__ г. N ____
 
N п/п 
Наименование 
документа
Количество  листов
Дополнительные сведения
 
 
 
 
 
 
 
 
 
 
 
 
 
 
 
 
 
 
__________________________      _________     ____________________
 наименование должности         подпись       расшифровка подписи
 руководителя организации
 
                                   М.П.
 
 
 

Приложение N 2
к Административному регламенту
Министерства промышленности и торговли
Российской Федерации по предоставлению
государственной услуги по лицензированию
деятельности по хранению и уничтожению
химического оружия

Бланк организации- 
лицензиата
                Министерство промышленности 
и торговли Российской Федерации
 
от "__" ________ 20__ г. N ____
 
                        ЗАЯВЛЕНИЕ
               о переоформлении лицензии
 
Заявитель ________________________________________________________
       (полное и (в случае, если имеется) сокращенное, в том числе
             фирменное наименование, организационно-правовая
__________________________________________________________________
     форма юридического лица/для индивидуального предпринимателя -
фамилия, имя и (в случае, если имеется) отчество)
Адрес места нахождения: __________________________________________
                      (для юридического лица - юридический адрес,
__________________________________________________________________
  для индивидуального предпринимателя - адрес места жительства)
  (индекс, республика (область), населенный пункт, улица, дом)
                 (номер телефона и (при наличии)
__________________________________________________________________
   адрес электронной почты юридического лица/индивидуального
                      предпринимателя)
__________________________________________________________________
    (для индивидуального предпринимателя - данные документа,
                  удостоверяющего его личность)
 
Адреса мест осуществления деятельности по хранению и уничтожению
химического оружия: ______________________________________________
                  (индекс, республика (область), населенный пункт,
                                 улица, дом, объект
__________________________________________________________________
                    по уничтожению химического оружия)
ОГРН _____________________________________________________________
          (государственный регистрационный номер записи о создании
                  юридического лица; данные документа,
__________________________________________________________________
 подтверждающего   факт   внесения   сведений   о юридическом лице
            (индивидуальном предпринимателе) в единый
__________________________________________________________________
 государственный    реестр    юридических    лиц   (индивидуальных
          предпринимателей), с указанием адреса места
__________________________________________________________________
    нахождения органа, осуществившего государственную регистрацию)
ИНН ______________________________________________________________
__________________________________________________________________
     (идентификационный номер налогоплательщика и данные документа
                  о постановке соискателя лицензии
                    на учет в налоговом органе)
__________________________________________________________________
<*>  просит переоформить лицензию на осуществление деятельности по
хранению    и    уничтожению    химического    оружия    в связи с
__________________________________________________________________
__________________________________________________________________
 
Приложение: документы по прилагаемой описи на ____________ листах.
 
___________________________    _________   _______________________
  наименование должности        подпись      расшифровка подписи
 руководителя организации
 
                                   М.П.
 
__________________________________________________________________
<*>  1.  При  намерении  лицензиата осуществлять лицензируемый вид
деятельности  по  адресу  места его осуществления, не указанному в
лицензии,  в  заявлении о переоформлении лицензии указываются этот
адрес   и   сведения,   подтверждающие   соответствие   лицензиата
лицензионным   требованиям   при   осуществлении   деятельности по
хранению и уничтожению химического оружия этому адресу.
2.   В   случае   прекращения   деятельности  по одному адресу или
нескольким  адресам мест ее осуществления, указанным в лицензии, в
заявлении о переоформлении лицензии указываются адреса, по которым
прекращена   деятельность,   и   дата,   с  которой фактически она
прекращена.
3.  При  намерении  лицензиата  внести  изменения  в  указанный  в
лицензии    перечень    выполняемых    работ,   оказываемых услуг,
составляющих  деятельность  по  хранению и уничтожению химического
оружия, в заявлении о переоформлении лицензии указываются сведения
о  работах,  об  услугах,  которые  лицензиат  намерен  выполнять,
оказывать, или о работах, об услугах, выполнение, оказание которых
лицензиатом  прекращаются.  Сведения  о  работах, об услугах также
указываются   в   заявлении,   если   они   не   были   указаны  в
переоформляемой лицензии.
4.  При  намерении  лицензиата  выполнять  новые работы, оказывать
новые  услуги, составляющие деятельность по хранению и уничтожению
химического  оружия,  в  заявлении о переоформлении лицензии также
указываются   сведения,   подтверждающие   соответствие лицензиата
лицензионным  требованиям  при  выполнении  данных работ, оказании
данных услуг.
 
 
 

Приложение
к заявлению о переоформлении лицензии

                         ОПИСЬ ДОКУМЕНТОВ
                к заявлению о переоформлении лицензии
                 от "__" ____________ 20__ г. N ____
 
N п/п 
Наименование 
документа
Количество  листов
Дополнительные сведения
 
 
 
 
 
 
 
 
 
 
 
 
 
 
 
 
 
__________________________    _________   ________________________
  наименование должности       подпись      расшифровка подписи
 руководителя организации
 
                                   М.П.

Приложение N 3
к Административному регламенту
Министерства промышленности и торговли
Российской Федерации по предоставлению
государственной услуги по лицензированию
деятельности по хранению и уничтожению
химического оружия

  Бланк организации- 
лицензиата
               Министерство промышленности 
и торговли Российской Федерации
 
от "__" ________ 20__ г. N ____
 
                        ЗАЯВЛЕНИЕ
              о предоставлении дубликата лицензии
 
Заявитель ________________________________________________________
             (полное и (в случае, если имеется) сокращенное, в том
числе фирменное наименование, организационно-правовая
__________________________________________________________________
       форма юридического лица/для индивидуального предпринимателя
- фамилия, имя и (в случае, если имеется) отчество)
Адрес места нахождения: __________________________________________
                   (для юридического лица - юридический адрес, для
                         индивидуального предпринимателя -
__________________________________________________________________
 адрес места жительства) (индекс, республика (область), населенный
пункт, улица, дом) (номер телефона и (при наличии)
__________________________________________________________________
адрес    электронной    почты    юридического лица/индивидуального
предпринимателя)  (для индивидуального
__________________________________________________________________
 предпринимателя - данные документа, удостоверяющего его личность)
 
Адреса мест осуществления деятельности по хранению и уничтожению
химического оружия: ______________________________________________
                  (индекс, республика (область), населенный пункт,
                             улица, дом, объект
__________________________________________________________________
                    по уничтожению химического оружия)
ОГРН _____________________________________________________________
        (государственный регистрационный номер записи о создании
                 юридического лица; данные документа,
__________________________________________________________________
подтверждающего факт внесения сведений о юридическом лице в единый
              государственный реестр юридических лиц,
__________________________________________________________________
        с указанием адреса места нахождения органа, осуществившего
                       государственную регистрацию)
__________________________________________________________________
   нахождения  органа, осуществившего государственную регистрацию;
             номер телефона и (в случае, если имеется)
ИНН ______________________________________________________________
     (идентификационный номер налогоплательщика и данные документа
                  о постановке соискателя лицензии
__________________________________________________________________
                        на учет в налоговом органе)
просит   Вас   предоставить   дубликат   лицензии на осуществление
деятельности  по  хранению  и  уничтожению  химического  оружия от
_________________________ за N ___________________________________
      (дата выдачи)                    (номер лицензии)
__________________________________________________________________
               (указать причину подачи заявления)
 
Приложение: ______________________________________________________
          (документ, подтверждающий уплату государственной пошлины
             за предоставление дубликата лицензии, в случае
__________________________________________________________________
    порчи лицензии к заявлению о предоставлении дубликата лицензии
               прилагается испорченный бланк лицензии)
 
___________________________    __________   ______________________
  наименование должности        подпись       расшифровка подписи
 руководителя организации
 
                                   М.П.

Приложение N 4
к Административному регламенту
Министерства промышленности и торговли
Российской Федерации по предоставлению
государственной услуги по лицензированию
деятельности по хранению и уничтожению
химического оружия

 Бланк организации- 
лицензиата
               Министерство промышленности 
и торговли Российской Федерации
 
от "__" ________ 20__ г. N ____
 
                         ЗАЯВЛЕНИЕ
               о предоставлении копии лицензии
 
Заявитель ________________________________________________________
       (полное и (в случае, если имеется) сокращенное, в том числе
фирменное наименование, организационно-правовая
__________________________________________________________________
       форма юридического лица/для индивидуального предпринимателя
- фамилия, имя и (в случае, если имеется) отчество)
Адрес места нахождения: __________________________________________
                   (для юридического лица - юридический адрес, для
                          индивидуального предпринимателя -
__________________________________________________________________
 адрес места жительства) (индекс, республика (область), населенный
     пункт, улица, дом) (номер телефона и (при наличии)
__________________________________________________________________
адрес    электронной    почты    юридического лица/индивидуального
      предпринимателя) (для индивидуального предпринимателя
__________________________________________________________________
          данные документа, удостоверяющего его личность)
 
Адреса мест осуществления деятельности по хранению и уничтожению
химического оружия: ______________________________________________
                  (индекс, республика (область), населенный пункт,
__________________________________________________________________
           улица, дом, объект по уничтожению химического оружия)
ОГРН _____________________________________________________________
             (государственный регистрационный номер записи о
              создании юридического лица; данные документа,
   подтверждающего  факт  внесения  сведений о юридическом лице в
            единый государственный реестр юридических лиц,
__________________________________________________________________
        с указанием адреса места нахождения органа, осуществившего
                государственную регистрацию)
__________________________________________________________________
   нахождения  органа, осуществившего государственную регистрацию;
            номер телефона и (в случае, если имеется)
ИНН ______________________________________________________________
         (идентификационный   номер   налогоплательщика   и данные
документа о постановке соискателя лицензии
__________________________________________________________________
                        на учет в налоговом органе)
просит   Вас   предоставить   копию   лицензии   на  осуществление
деятельности  по  хранению  и  уничтожению  химического  оружия от
_________________________ за N ___________________________________
      (дата выдачи)                    (номер лицензии)
 
___________________________    __________   ______________________
 наименование должности         подпись       расшифровка подписи
  руководителя организации
 
                                   М.П.
 
 
 

Приложение N 5
к Административному регламенту
Министерства промышленности и торговли
Российской Федерации по предоставлению
государственной услуги по лицензированию
деятельности по хранению и уничтожению
химического оружия

Наименование заявителя, 
его почтовый адрес
            Министерство промышленности 
и торговли Российской Федерации
 
от "__" _________ 20__ г. N ___
 
                          ЗАЯВЛЕНИЕ
             о предоставлении сведений о лицензии
 
Заявитель ________________________________________________________
__________________________________________________________________
__________________________________________________________________
    полное и (в случае, если имеется) сокращенное, в том числе
    фирменное наименование юридического лица (фамилия, имя и
       (в случае, если имеется) отчество индивидуального
  предпринимателя/физического лица), адрес его местонахождения
  (местожительства) (индекс, республика (область), населенный
                        пункт, улица, дом)
просит предоставить ______________________________________________
__________________________________________________________________
  выписку из реестра лицензий на осуществление деятельности по
 хранению и уничтожению химического оружия лицензиата или копию
  приказа Минпромторга России о принятии запрашиваемого решения
 
__________________________    __________   _______________________
  наименование должности        подпись      расшифровка подписи
 руководителя организации
 
                                     М.П.
 
 
 

Приложение N 6
к Административному регламенту
Министерства промышленности и торговли
Российской Федерации по предоставлению
государственной услуги по лицензированию
деятельности по хранению и уничтожению
химического оружия

Бланк организации- 
лицензиата
                Министерство промышленности 
и торговли Российской Федерации
 
от "__" ________ 20__ г. N ____
 
                         ЗАЯВЛЕНИЕ
  о прекращении действия лицензии на осуществление деятельности
        по хранению и уничтожению химического оружия
 
Заявитель ________________________________________________________
       (полное и (в случае, если имеется) сокращенное, в том числе
               фирменное наименование, организационно-правовая
__________________________________________________________________
   форма  юридического  лица/для индивидуального предпринимателя -
       фамилия, имя и (в случае, если имеется) отчество)
Адрес места нахождения: __________________________________________
                   (для юридического лица - юридический адрес, для
                          индивидуального предпринимателя -
__________________________________________________________________
 адрес места жительства) (индекс, республика (область), населенный
       пункт, улица, дом) (номер телефона и (при наличии)
__________________________________________________________________
адрес    электронной    почты    юридического лица/индивидуального
              предпринимателя) (для индивидуального
__________________________________________________________________
 предпринимателя - данные документа, удостоверяющего его личность)
Адреса мест осуществления деятельности по хранению и уничтожению
химического оружия: ______________________________________________
                  (индекс, республика (область), населенный пункт,
                              улица, дом, объект
__________________________________________________________________
                    по уничтожению химического оружия)
ОГРН _____________________________________________________________
          (государственный регистрационный номер записи о создании
                  юридического лица; данные документа,
__________________________________________________________________
подтверждающего факт внесения сведений о юридическом лице в единый
               государственный реестр юридических лиц,
__________________________________________________________________
        с указанием адреса места нахождения органа, осуществившего
                       государственную регистрацию)
__________________________________________________________________
 нахождения  органа,  осуществившего  государственную регистрацию;
             номер телефона и (в случае, если имеется)
ИНН ______________________________________________________________
     (идентификационный номер налогоплательщика и данные документа
                о постановке соискателя лицензии
__________________________________________________________________
                   на учет в налоговом органе)
сообщает  о  прекращении  деятельности  по  хранению и уничтожению
химического оружия с _____________________________________________
                                       (дата)
 
__________________________    __________   _______________________
  наименование должности       подпись       расшифровка подписи
 руководителя организации
 
                                   М.П.
 
 
 

Приложение N 7
к Административному регламенту
Министерства промышленности и торговли
Российской Федерации по предоставлению
государственной услуги по лицензированию
деятельности по хранению и уничтожению
химического оружия

БЛОК-СХЕМА ПОСЛЕДОВАТЕЛЬНОСТИ АДМИНИСТРАТИВНЫХ ПРОЦЕДУР, ОСУЩЕСТВЛЯЕМЫХ ПРИ ПРЕДОСТАВЛЕНИИ ГОСУДАРСТВЕННОЙ УСЛУГИ ПО ЛИЦЕНЗИРОВАНИЮ ДЕЯТЕЛЬНОСТИ ПО ХРАНЕНИЮ И УНИЧТОЖЕНИЮ ХИМИЧЕСКОГО ОРУЖИЯ

Приложение N 8
к Административному регламенту
Министерства промышленности и торговли
Российской Федерации по предоставлению
государственной услуги по лицензированию
деятельности по хранению и уничтожению
химического оружия

Бланк Министерства промышленности 
и торговли Российской Федерации
Наименование соискателя 
лицензии (лицензиата),
его почтовый адрес
 
                          УВЕДОМЛЕНИЕ
               об устранении выявленных нарушений
 
 Министерство  промышленности  и  торговли  Российской   Федерации
уведомляет _______________________________________________________
        полное и (в случае, если имеется) сокращенное, в том числе
                         фирменное наименование
__________________________________________________________________
   юридического лица (фамилия, имя и (в случае, если имеется)
        отчество для индивидуального предпринимателя)
 
 ОГРН ____________________________________________________________
 ИНН _____________________________________________________________
по    результатам    рассмотрения    заявления    и    документов,
зарегистрированных   в   Министерстве   промышленности  и торговли
Российской  Федерации  от "__" _____________ 20__ г. N __________,
представленных  для  представления  (переоформления)  лицензии  на
осуществление  деятельности  по хранению и уничтожению химического
оружия, о необходимости устранения выявленных нарушений:
 
 
Заявление оформлено с нарушением требований Федерального закона 
от 4 мая 2011 г. N 99-ФЗ "О лицензировании отдельных
видов деятельности";
 
 
 
Документы представлены не в полном объеме.
 
 Срок устранения нарушений - 30 дней.
 
Директор (заместитель директора) Департамента 
                                  ____________ ___________________
                                    (подпись)     (и.о. фамилия)
 
 
 

Приложение N 9
к Административному регламенту
Министерства промышленности и торговли
Российской Федерации по предоставлению
государственной услуги по лицензированию
деятельности по хранению и уничтожению
химического оружия

Бланк Министерства промышленности 
и торговли Российской Федерации
Наименование соискателя 
лицензии (лицензиата),
его почтовый адрес
 
                          УВЕДОМЛЕНИЕ
                      о проведении проверки
 
    Министерство  промышленности и торговли Российской Федерации в
соответствии  с  Федеральным  законом  от 4 мая 2011 г. N 99-ФЗ "О
лицензировании  отдельных видов деятельности", Федеральным законом
от  19  декабря  2008 г. N 294-ФЗ "О защите прав юридических лиц и
индивидуальных предпринимателей при осуществлении государственного
контроля  (надзора)  и  муниципального  контроля" <*> уведомляет о
проведении   документарной   (выездной)   плановой   (внеплановой)
проверки       лицензионных       требований       и      условий:
__________________________________________________________________
__________________________________________________________________
__________________________________________________________________
      (полное и (в случае, если имеется) сокращенное, в том
   числе фирменное  наименование, организационно-правовая форма
     юридического лица/для индивидуального предпринимателя -
        фамилия, имя и (в случае, если имеется) отчество)
 
 На основании: ___________________________________________________
                     (дата и номер приказа Минпромторга России)
 
Приложение:  копия приказа Минпромторга России от "__" ___ 20__ г.
N __.
 
Контактное лицо - ______________________________, тел. ___________
                 (наименование должности, ФИО)
 
Директор (заместитель директора) Департамента 
                                     ___________ _________________
                                      (подпись)   (и.о. фамилия)
 
__________________________________________________________________
<*> Собрание законодательства Российской Федерации, 2008, N 52 (ч.
I),  ст.  6249; 2009, N 18 (ч. I), ст. 2140; N 29, ст. 3601, N 48,
ст.  5711,  N 52 (ч. I), ст. 6441; 2010, N 17, ст. 1988, N 18, ст.
2142, N 31, ст. 4160, ст. 4196, N 32, ст. 4298; 2011, N 1, ст. 20,
N  17,  ст.  2310, N 23, ст. 3263, N 27, ст. 3880, N 30(ч. I), ст.
4590, N 48, ст. 6728.
 
 
 

Приложение N 10
к Административному регламенту
Министерства промышленности и торговли
Российской Федерации по предоставлению
государственной услуги по лицензированию
деятельности по хранению и уничтожению
химического оружия

Бланк Министерства промышленности 
и торговли Российской Федерации
    Наименование лицензиата, 
его почтовый адрес
 
                          УВЕДОМЛЕНИЕ
           о предоставлении (переоформлении) лицензии
 
По результатам рассмотрения заявления и документов ______________,
                                                    (наименование
                                               соискателя лицензии
                                                    (лицензиата))
зарегистрированных   в   Министерстве   промышленности  и торговли
Российской   Федерации   от   "__"   _________   20__   г. N ____,
направленных   для   предоставления   (переоформления) лицензии на
осуществление  деятельности  по хранению и уничтожению химического
оружия,   Министерством   промышленности   и   торговли Российской
Федерации   принято   решение   о  предоставлении (переоформлении)
______________________________________________________ лицензии на
     (наименование соискателя лицензии (лицензиата))
осуществление  деятельности  по хранению, перевозкам и уничтожению
химического  оружия  (приказ Минпромторга России от "__" ____ 20__
г.  N  ___).
Для  получения  лицензии  Вам  или  иному  лицу,  имеющему   право
действовать от имени _____________________________________________
_________________________________________________________________,
         (наименование соискателя лицензии (лицензиата))
необходимо   в   срок   до   _____________________   обратиться  в
Минпромторг России по адресу: г. Москва, Китайгородский пр., д. 7.
По истечении указанного срока оригинал лицензии будет направлен по
адресу,  указанному в заявлении на предоставление (переоформление)
лицензии.
Контактное лицо - _____________________________, тел. ____________
                  (наименование должности, ФИО)
 
Директор (заместитель директора) Департамента 
                                       ___________ _________________
                                        (подпись)   (и.о. фамилия)
 
 
 

Приложение N 11
к Административному регламенту
Министерства промышленности и торговли
Российской Федерации по предоставлению
государственной услуги по лицензированию
деятельности по хранению и уничтожению
химического оружия

Бланк Министерства промышленности 
и торговли Российской Федерации
     Наименование соискателя 
лицензии или лицензиата,
его почтовый адрес
 
                         УВЕДОМЛЕНИЕ
       об отказе в предоставлении (переоформлении) лицензии
 
По результатам рассмотрения заявления и документов ______________,
                                                  (наименование
                                               соискателя лицензии
                                                    (лицензиата))
зарегистрированных   в   Министерстве   промышленности  и торговли
Российской   Федерации   от   "__"   _________   20__   г. N ____,
направленных   для   предоставления   (переоформления) лицензии на
осуществление  деятельности  по хранению и уничтожению химического
оружия,   Министерством   промышленности   и   торговли Российской
Федерации    принято    решение    об    отказе   в предоставлении
(переоформлении) _________________________________________________
           (наименование соискателя лицензии (лицензиата))
лицензии  на  осуществление деятельности по хранению и уничтожению
химического  оружия  (Приказ Минпромторга России от "__" ____ 20__
г. N ___).
 
Причины отказа:
__________________________________________________________________
__________________________________________________________________
__________________________________________________________________
__________________________________________________________________
Вы   имеете   право   обжаловать   принятое   решение   в порядке,
установленном законодательством Российской Федерации.
 
Приложение:  копия  приказа  Минпромторга России (акт проверки) на
________ л. в 1 экз.
 
Директор (заместитель директора) Департамента 
                                     ___________ _________________
                                      (подпись)   (и.о. фамилия)

Приложение N 12
к Административному регламенту
Министерства промышленности и торговли
Российской Федерации по предоставлению
государственной услуги по лицензированию
деятельности по хранению и уничтожению
химического оружия

БЛОК-СХЕМА ИСПОЛНЕНИЯ АДМИНИСТРАТИВНОЙ ПРОЦЕДУРЫ "РАССМОТРЕНИЕ ЗАЯВЛЕНИЯ О ПРЕДОСТАВЛЕНИИ ЛИЦЕНЗИИ И ПРИЛАГАЕМЫХ К НЕМУ ДОКУМЕНТОВ И ПРИНЯТИЕ РЕШЕНИЯ О ПРЕДОСТАВЛЕНИИ (ОТКАЗЕ В ПРЕДОСТАВЛЕНИИ) ЛИЦЕНЗИИ"

Приложение N 13
к Административному регламенту
Министерства промышленности и торговли
Российской Федерации по предоставлению
государственной услуги по лицензированию
деятельности по хранению и уничтожению
химического оружия

БЛОК-СХЕМА АДМИНИСТРАТИВНОЙ ПРОЦЕДУРЫ "РАССМОТРЕНИЕ ЗАЯВЛЕНИЯ О ПЕРЕОФОРМЛЕНИИ ДОКУМЕНТА, ПОДТВЕРЖДАЮЩЕГО НАЛИЧИЕ ЛИЦЕНЗИИ, И ПРИНЯТИЕ РЕШЕНИЯ О ПЕРЕОФОРМЛЕНИИ (ОТКАЗЕ В ПЕРЕОФОРМЛЕНИИ) ЛИЦЕНЗИИ"

Приложение N 14
к Административному регламенту
Министерства промышленности и торговли
Российской Федерации по предоставлению
государственной услуги по лицензированию
деятельности по хранению и уничтожению
химического оружия

Бланк Министерства промышленности 
и торговли Российской Федерации
     Наименование лицензиата, 
его почтовый адрес
 
                           УВЕДОМЛЕНИЕ
                 о прекращении действия лицензии
 
Министерство   промышленности   и   торговли  Российской Федерации
уведомляет _______________________________________________________
        полное и (в случае, если имеется) сокращенное, в том числе
                 фирменное наименование лицензиата,
__________________________________________________________________
     лица (фамилия, имя и (в случае, если  имеется) отчество
         лицензиата для индивидуального предпринимателя),
_________________________________________________________________,
       адрес его местонахождения (местожительства) (индекс,
        республика (область), населенный пункт, улица, дом)
что  приказом  от  "__"  _____________ 20__ г. N _________ принято
решение о прекращении действия лицензии от "__" ________ 20__ г. N
________,  на осуществление деятельности по хранению и уничтожению
химического оружия с "__" _________ 20__ г.
 
 ОГРН ____________________________________________________________
 ИНН _____________________________________________________________
 
Основание: _______________________________________________________
__________________________________________________________________
    представление лицензиатом в лицензирующий орган заявления
          о прекращении лицензируемого вида деятельности
 
Директор (заместитель директора) Департамента 
                                     ___________ _________________
                                      (подпись)   (и.о. фамилия)
 
 
 

Приложение N 15
к Административному регламенту
Министерства промышленности и торговли
Российской Федерации по предоставлению
государственной услуги по лицензированию
деятельности по хранению и уничтожению
химического оружия

БЛОК-СХЕМА ИСПОЛНЕНИЯ АДМИНИСТРАТИВНЫХ ПРОЦЕДУР "ПРЕКРАЩЕНИЕ ДЕЙСТВИЯ ЛИЦЕНЗИИ"

  Заявление лицензиата о прекращении
лицензируемого вида деятельности
   
           
           
    V    
    Приказ Минпромторга России о
прекращении действия лицензии
   
           
           
    V    
    Уведомление лицензиата о
прекращении действия лицензии
   

Приложение N 16
к Административному регламенту
Министерства промышленности и торговли
Российской Федерации по предоставлению
государственной услуги по лицензированию
деятельности по хранению и уничтожению
химического оружия

БЛОК-СХЕМА АДМИНИСТРАТИВНОЙ ПРОЦЕДУРЫ "ВЕДЕНИЕ РЕЕСТРА ЛИЦЕНЗИЙ И ПРЕДОСТАВЛЕНИЕ ЗАИНТЕРЕСОВАННЫМ ЛИЦАМ ИНФОРМАЦИИ О ЛИЦЕНЗИЯХ"

Приложение N 17
к Административному регламенту
Министерства промышленности и торговли
Российской Федерации по предоставлению
государственной услуги по лицензированию
деятельности по хранению и уничтожению
химического оружия

БЛОК-СХЕМА АДМИНИСТРАТИВНОЙ ПРОЦЕДУРЫ "ВЫДАЧА ДУБЛИКАТА ЛИЦЕНЗИИ И ЗАВЕРЕННОЙ КОПИИ ЛИЦЕНЗИИ"

  Заявление о предоставлении дубликата лицензии     Заявление о предоставлении копии лицензии    
                   
                   
    V     V    
    Приказ Минпромторга России о выдаче дубликата лицензии     Выдача копии лицензии    
                   
                   
    V            
    Уведомление лицензиата об оформлении            
                   
                   
    V            
    Выдача дубликата лицензии            
                   
                   
    V            
    Внесение записи в реестр лицензий            

Приложение N 18
к Административному регламенту
Министерства промышленности и торговли
Российской Федерации по предоставлению
государственной услуги по лицензированию
деятельности по хранению и уничтожению
химического оружия

БЛОК-СХЕМА ИСПОЛНЕНИЯ АДМИНИСТРАТИВНОЙ ПРОЦЕДУРЫ "ФОРМИРОВАНИЕ И НАПРАВЛЕНИЕ МЕЖВЕДОМСТВЕННЫХ ЗАПРОСОВ В ОРГАНЫ (ОРГАНИЗАЦИИ), УЧАСТВУЮЩИЕ В ПРЕДОСТАВЛЕНИИ ГОСУДАРСТВЕННЫХ ИЛИ МУНИЦИПАЛЬНЫХ УСЛУГ"