Приказ ФНС РФ от 24.12.2012 N ММВ-7-6/996@

"Об утверждении форматов представления документов для применения патентной системы налогообложения в электронной форме"
Редакция от 24.12.2012 — Документ утратил силу, см. «Приказ ФНС РФ от 18.01.2021 N ЕД-7-3/11@»
Показать изменения

ФЕДЕРАЛЬНАЯ НАЛОГОВАЯ СЛУЖБА

ПРИКАЗ
от 24 декабря 2012 г. N ММВ-7-6/996@

ОБ УТВЕРЖДЕНИИ ФОРМАТОВ ПРЕДСТАВЛЕНИЯ ДОКУМЕНТОВ ДЛЯ ПРИМЕНЕНИЯ ПАТЕНТНОЙ СИСТЕМЫ НАЛОГООБЛОЖЕНИЯ В ЭЛЕКТРОННОЙ ФОРМЕ

В целях реализации статьи 346.45 главы 26.5 Налогового кодекса Российской Федерации и на основании приказа ФНС России от 14.12.2012 N ММВ-7-3/957@ "Об утверждении форм документов для применения патентной системы налогообложения" приказываю:

1. Утвердить:

1.1. Формат представления заявления на получение патента (форма N 26.5-1) в электронной форме согласно приложению N 1 к настоящему приказу.

1.2. Формат представления заявления об утрате права на применение патентной системы налогообложения (форма N 26.5-3) в электронной форме согласно приложению N 2 к настоящему приказу.

1.3. Формат представления заявления о прекращении предпринимательской деятельности, в отношении которой применялась патентная система налогообложения (форма N 26.5-4) в электронной форме согласно приложению N 3 к настоящему приказу.

2. Настоящий приказ вступает в силу с 1 января 2013 года, за исключением пункта 1.1 настоящего приказа.

3. Пункт 1.1 вступает в силу со дня издания настоящего приказа.

4. Признать утратившим силу приказ ФНС России от 05.02.2009 N ММ-7-6/55@ "Об утверждении формата заявления на получение патента на право применения упрощенной системы налогообложения на основе патента в электронном виде" со дня издания настоящего приказа.

5. Контроль за исполнением настоящего приказа возложить на заместителя руководителя Федеральной налоговой службы А.С.Петрушина.

Руководитель
Федеральной налоговой службы
М.В.МИШУСТИН

Приложение N 1
к приказу ФНС России
от 24.12.2012 N ММВ-7-6/996@

ФОРМАТ
ПРЕДСТАВЛЕНИЯ ЗАЯВЛЕНИЯ НА ПОЛУЧЕНИЕ ПАТЕНТА (ФОРМА N 26.5-1) В ЭЛЕКТРОННОЙ ФОРМЕ

I. ОБЩИЕ СВЕДЕНИЯ

1. Настоящий формат описывает требования к XML файлам передачи заявления на получение патента (форма N 26.5-1) в налоговые органы в электронной форме (далее - файл обмена).

2. Настоящий формат (часть XCII, версия 5.02) разработан в соответствии с приказом Федеральной налоговой службы от 14.12.2012 N ММВ-7-3/957@ "Об утверждении форм документов для применения патентной системы налогообложения".

II. ОПИСАНИЕ ФАЙЛА ОБМЕНА

3. Имя файла обмена должно иметь следующий вид:

R_T_A_K_O_GGGGMMDD_N, где:

R_T - префикс, принимающий значение SR_ZPUSN;

A_K - идентификатор получателя информации, где:

A_K - идентификатор получателя информации, где: A - идентификатор получателя, которому направляется файл обмена, K - идентификатор конечного получателя, для которого предназначена информация из данного файла обмена <1>. Каждый из идентификаторов (A и K) имеет вид для налоговых органов - четырехразрядный код (код налогового органа в соответствии с классификатором "Система обозначения налоговых органов" (СОНО);

<1> Передача файла от отправителя к конечному получателю (K) может осуществляться в несколько этапов через другие налоговые органы, осуществляющие передачу файла на промежуточных этапах, которые обозначаются идентификатором A. В случае передачи файла от отправителя к конечному получателю при отсутствии налоговых органов, осуществляющих передачу на промежуточных этапах, значения идентификаторов A и K совпадают. Для файлов, передаваемых налогоплательщиками в налоговый орган, идентификатор конечного получателя в имени файла K должен совпадать со значением атрибута "Код налогового органа" (КодНО) в представляемом файле обмена.

O - идентификатор отправителя информации, имеет вид:

для организаций - девятнадцатиразрядный код (идентификационный номер налогоплательщика (далее - ИНН) и код причины постановки на учет (далее - КПП) организации (обособленного подразделения);

для физических лиц - двенадцатиразрядный код (ИНН физического лица, при наличии. При отсутствии ИНН - последовательность из двенадцати нулей);

GGGG - год формирования передаваемого файла, MM - месяц, DD - день;

N - идентификационный номер файла (длина - от 1 до 36 знаков. Идентификационный номер файла должен обеспечивать уникальность файла).

Расширение имени файла - xml. Расширение имени файла может указываться как строчными, так и прописными буквами.

Параметры первой строки файла обмена

Первая строка XML файла должна иметь следующий вид:

<?xml version ="1.0"encoding="windows-1251"?>

Имя файла, содержащего XML схему файла обмена, должно иметь следующий вид:

SR_ZPUSN_1_092_00_05_02_xx, где xx - номер версии схемы.

Расширение имени файла - xsd.

XML схема файла обмена приводится отдельным файлом и размещается на сайте Федеральной налоговой службы.

4. Логическая модель файла обмена представлена в виде диаграммы структуры файла обмена на рисунке 1 настоящего формата. Элементами логической модели файла обмена являются элементы и атрибуты XML файла. Перечень структурных элементов логической модели файла обмена и сведения о них приведены в таблицах 4.1 - 4.14 настоящего формата.

Для каждого структурного элемента логической модели файла обмена приводятся следующие сведения:

наименование элемента. Приводится полное наименование элемента <1>;

<1> В строке таблицы могут быть описаны несколько элементов, наименования которых разделены символом "|". Такая форма записи применяется в случае возможного наличия в файле обмена только одного элемента из описанных в этой строке.

сокращенное наименование (код) элемента. Приводится сокращенное наименование элемента. Синтаксис сокращенного наименования должен удовлетворять спецификации XML;

признак типа элемента. Может принимать следующие значения: "С" - сложный элемент логической модели (содержит вложенные элементы), "П" - простой элемент логической модели, реализованный в виде элемента XML файла, "А" - простой элемент логической модели, реализованный в виде атрибута элемента XML файла. Простой элемент логической модели не содержит вложенные элементы;

формат элемента. Формат элемента представляется следующими условными обозначениями: T - символьная строка; N - числовое значение (целое или дробное).

Формат символьной строки указывается в виде T(n-k) или T(=k), где: n - минимальное количество знаков, k - максимальное количество знаков, символ "-" - разделитель, символ "=" означает фиксированное количество знаков в строке. В случае, если минимальное количество знаков равно 0, формат имеет вид T(0-k). В случае, если максимальное количество знаков неограниченно, формат имеет вид T(n-).

Формат числового значения указывается в виде N(m.k), где: m - максимальное количество знаков в числе, включая знак (для отрицательного числа), целую и дробную часть числа без разделяющей десятичной точки, k - максимальное число знаков дробной части числа. Если число знаков дробной части числа равно 0 (т.е. число целое), то формат числового значения имеет вид N(m).

Для простых элементов, являющихся базовыми в XML (определенными в http://www.w3.org/TR/xmlschema-0), например, элемент с типом "date", поле "Формат элемента" не заполняется. Для таких элементов в поле "Дополнительная информация" указывается тип базового элемента;

признак обязательности элемента определяет обязательность присутствия элемента (совокупности наименования элемента и его значения) в файле обмена. Признак обязательности элемента может принимать следующие значения: "О" - наличие элемента в файле обмена обязательно; "Н" - наличие элемента в файле обмена необязательно, т.е. элемент может отсутствовать. Если элемент принимает ограниченный перечень значений (по классификатору, кодовому словарю и т.п.), то признак обязательности элемента дополняется символом "К". Например: "ОК". В случае, если количество реализаций элемента может быть более одной, то признак обязательности элемента дополняется символом "М". Например: "НМ", "ОКМ".

К вышеперечисленным признакам обязательности элемента может добавляться значение "У" в случае описания в XML схеме условий, предъявляемых к элементу в файле обмена, описанных в графе "Дополнительная информация". Например: "НУ", "ОКУ";

дополнительная информация содержит, при необходимости, требования к элементу файла обмена, не указанные ранее. Для сложных элементов указывается ссылка на таблицу, в которой описывается состав данного элемента. Для элементов, принимающих ограниченный перечень значений из классификатора (кодового словаря и т.п.), указывается соответствующее наименование классификатора (кодового словаря и т.п.) или приводится перечень возможных значений. Для классификатора (кодового словаря и т.п.) может указываться ссылка на его местонахождение. Для элементов, использующих пользовательский тип данных, указывается наименование типового элемента.

Рисунок 1. Диаграмма структуры файла обмена

Таблица 4.1

Файл обмена (Файл)

Наименование элемента Сокращенное наименование (код) элемента Признак типа элемента Формат элемента Признак обязательности элемента Дополнительная информация
Идентификатор файла ИдФайл А T(1-100) О Содержит (повторяет) имя сформированного файла (без расширения)
Версия программы, с помощью которой сформирован файл ВерсПрог А T(1-40) О  
Версия формата ВерсФорм А T(1-5) О Принимает значение: 5.02
Состав и структура документа Документ С   О Состав элемента представлен в табл. 4.2

Таблица 4.2

Состав и структура документа (Документ)

Наименование элемента Сокращенное наименование (код) элемента Признак типа элемента Формат элемента Признак обязательности элемента Дополнительная информация
Код формы документа по КНД КНД А T(=7) ОК Типовой элемент <КНДТип>.
Принимает значение: 1150010
Дата формирования документа ДатаДок А T(=10) О Типовой элемент <ДатаТип>.
Дата в формате ДД.ММ.ГГГГ
Код налогового органа КодНО А T(=4) ОК Типовой элемент <СОНОТип>. Принимает значение в соответствии с классификатором "Система обозначений налоговых органов"
Сведения о налогоплательщике СвНП С   О Состав элемента представлен в табл. 4.3
Сведения о лице, подписавшем документ Подписант С   О Состав элемента представлен в табл. 4.5
Заявление на получение патента ЗПУСН С   О Состав элемента представлен в табл. 4.7

Таблица 4.3

Сведения о налогоплательщике (СвНП)

Наименование элемента Сокращенное наименование (код) элемента Признак типа элемента Формат элемента Признак обязательности элемента Дополнительная информация
Налогоплательщик - физическое лицо, зарегистрированное в качестве индивидуального предпринимателя НПФЛ С   О Состав элемента представлен в табл. 4.4

Таблица 4.4

Налогоплательщик - физическое лицо, зарегистрированное в качестве индивидуального предпринимателя (НПФЛ)

Наименование элемента Сокращенное наименование (код) элемента Признак типа элемента Формат элемента Признак обязательности элемента Дополнительная информация
ИНН физического лица ИННФЛ А T(=12) О Типовой элемент <ИННФЛТип>
ОГРНИП ОГРНИП А T(=15) О Типовой элемент <ОГРНИПТип>
Фамилия, имя, отчество физического лица ФИО С   О Типовой элемент <ФИОТип>. Состав элемента представлен в табл. 4.14
Адрес места жительства АдрМЖ С   О Типовой элемент <АдрРФТип>. Состав элемента представлен в табл. 4.13

Таблица 4.5

Сведения о лице, подписавшем документ (Подписант)

Наименование элемента Сокращенное наименование (код) элемента Признак типа элемента Формат элемента Признак обязательности элемента Дополнительная информация
Признак лица, подписавшего документ ПрПодп А T(=1) ОК Принимает значение:
1 - индивидуальный предприниматель |
2 - представитель индивидуального предпринимателя
Номер контактного телефона Тлф А T(1-20) Н  
Фамилия, имя, отчество ФИО С   НУ Типовой элемент <ФИОТип>. Состав элемента представлен в табл. 4.14.
Элемент обязателен при <ПрПодп>=2
Сведения о представителе СвПред С   НУ Состав элемента представлен в табл. 4.6. Элемент обязателен при <ПрПодп>=2

Таблица 4.6

Сведения о представителе (СвПред)

Наименование элемента Сокращенное наименование (код) элемента Признак типа элемента Формат элемента Признак обязательности элемента Дополнительная информация
Наименование документа, подтверждающего полномочия представителя НаимДок А T(1-120) О  

Таблица 4.7

Заявление на получение патента (ЗПУСН)

Наименование элемента Сокращенное наименование (код) элемента Признак типа элемента Формат элемента Признак обязательности элемента Дополнительная информация
Дата начала действия патента ДатаНачПат А T(=10) О Типовой элемент <ДатаТип>.
Дата в формате ДД.ММ.ГГГГ
Дата окончания действия патента ДатаКонПат А T(=10) О Типовой элемент <ДатаТип>.
Дата в формате ДД.ММ.ГГГГ
Наименование вида предпринимательской деятельности, установленное законом субъекта Российской Федерации НаимВД А T(1-1200) О  
Идентификационный код установленного законом субъекта Российской Федерации вида предпринимательской деятельности КодВД А T(1-6) О  
Признак привлечения наемных работников для осуществления указанного вида предпринимательской деятельности ПрНаемРаб А T(=1) ОК Принимает значение:
1 - с привлечением наемных работников, в том числе по договорам гражданскоправового характера |
2 - без привлечения наемных работников
Средняя численность наемных работников, определяемая в порядке, установленном федеральным органом исполнительной власти, уполномоченным в области статистики, или 0, если наемные работники не привлекаются ЧислНаемРаб А N(2) О  
Показатели ведения предпринимательской деятельности для отдельных видов деятельности ПокПрДеят С   Н Состав элемента представлен в табл. 4.8

Таблица 4.8

Показатели ведения предпринимательской деятельности для отдельных видов деятельности (ПокПрДеят)

Наименование элемента Сокращенное наименование (код) элемента Признак типа элемента Формат элемента Признак обязательности элемента Дополнительная информация
Количество транспортных средств, используемых за налоговый период при осуществлении видов предпринимательской деятельности, указанных в подпунктах 10, 11, 32 и 33 пункта 2 статьи 346.43 НК РФ КолТранСр С   Н Состав элемента представлен в табл. 4.9
Площадь по каждому из сдаваемых в аренду (наем) жилых и нежилых помещений, дач, земельных участков, принадлежащих индивидуальному предпринимателю на праве собственности (при осуществлении вида предпринимательской деятельности, указанного в подпункте 19 пункта 2 статьи 346.43 НК РФ) ПлощАренд С   НМ Типовой элемент <ПлощОбТип1>. Состав элемента представлен в табл. 4.10
Площадь объекта стационарной торговой сети, имеющего торговый зал (магазина, павильона) / площадь торгового зала по каждому объекту организации торговли (при осуществлении вида предпринимательской деятельности, указанного в подпункте 45 пункта 2 статьи 346.43 НК РФ) ПлощТоргЗал С   НМ Типовой элемент <ПлощОбТип1>. Состав элемента представлен в табл. 4.10
Площадь торгового места в объекте стационарной торговой сети, не имеющем торгового зала (в розничном рынке, ярмарке, киоске) (при осуществлении вида предпринимательской деятельности, указанного в подпункте 46 пункта 2 статьи 346.43 НК РФ) ПлощТоргНеЗал С   НМ Типовой элемент <ПлощОбТип1>. Состав элемента представлен в табл. 4.10
Количество объектов нестационарной торговой сети (палаток, торговых автоматов) (при осуществлении вида предпринимательской деятельности, указанного в подпункте 46 пункта 2 статьи 346.43 НК РФ) КолТоргНеЗал С   НМ Типовой элемент <КолОбТип>. Состав элемента представлен в табл. 4.12
Количество объектов нестационарной торговой сети (объектов развозной и разносной торговли: автолавок, автомагазинов, тонаров, автоприцепов, передвижных торговых автоматов) (при осуществлении вида предпринимательской деятельности, указанного в подпункте 46 пункта 2 статьи 346.43 НК РФ) КолТоргНеСт С   НМ Типовой элемент <КолОбТип>. Состав элемента представлен в табл. 4.12
Площадь объекта организации общественного питания (ресторана, бара, кафе, столовой, закусочной), имеющего зал обслуживания посетителей / площадь зала обслуживания посетителей по каждому объекту организации общественного питания (при осуществлении вида предпринимательской деятельности, указанного в подпункте 47 пункта 2 статьи 346.43 НК РФ) ПлощПитЗал С   НМ Типовой элемент <ПлощОбТип2>. Состав элемента представлен в табл. 4.11

Таблица 4.9

Количество транспортных средств, используемых за налоговый период при осуществлении видов предпринимательской деятельности, указанных в подпунктах 10, 11, 32 и 33 пункта 2 статьи 346.43 НК РФ (КолТранСр)

Наименование элемента Сокращенное наименование (код) элемента Признак типа элемента Формат элемента Признак обязательности элемента Дополнительная информация
Код транспортного средства КодТранСр А T(=2) ОК Принимает значение:
01 - автомобильный транспорт по перевозке грузов |
02 - автомобильный транспорт по перевозке пассажиров |
03 - водный транспорт по перевозке пассажиров |
04 - водный транспорт по перевозке грузов
Количество Количество А N(3) О  

Таблица 4.10

Сведения о площади объекта по коду обособленного объекта, тип 1 (ПлощОбТип1)

Наименование элемента Сокращенное наименование (код) элемента Признак типа элемента Формат элемента Признак обязательности элемента Дополнительная информация
Код обособленного объекта КодОбъект А T(=2) ОКУ Принимает значение:
- для элемента <ПлощАренд> (из табл. 4.8):
05 - жилое помещение |
06 - нежилое помещение |
07 - дача |
08 - земельный участок
- для элемента <ПлощТоргЗал> (из табл. 4.8):
09 - магазин |
10 - павильон
- для элемента <ПлощТоргНеЗал> (из табл. 4.8):
11 - розничный рынок |
12 - ярмарка |
13 - киоск
Площадь объекта / Площадь торгового зала ПлощОбъект А N(8.2) О  

Таблица 4.11

Сведения о площади объекта по коду обособленного объекта, тип 2 (ПлощОбТип2)

Наименование элемента Сокращенное наименование (код) элемента Признак типа элемента Формат элемента Признак обязательности элемента Дополнительная информация
Код обособленного объекта КодОбъект А T(=2) ОК Принимает значение:
21 - ресторан |
22 - бар |
23 - кафе |
24 - столовая |
25 - закусочная |
26 - услуги питания предприятий других типов
Площадь объекта / Площадь зала обслуживания посетителей ПлощОбъект А N(8.2) О  

Таблица 4.12

Сведения о количестве объектов по коду обособленного объекта (КолОбТип)

Наименование элемента Сокращенное наименование (код) элемента Признак типа элемента Формат элемента Признак обязательности элемента Дополнительная информация
Код обособленного объекта КодОбъект А T(=2) ОКУ Принимает значение:
- для элемента <КолТоргНеЗал> (из табл. 4.8):
14 - палатка |
15 - торговый автомат
- для элемента <КолТоргНеСт> (из табл. 4.8):
16 - автолавка |
17 - автомагазин |
18 - тонар |
19 - автоприцеп |
20 - передвижной торговый автомат
Количество объектов КолОбъект А N(6) О  

Таблица 4.13

Адрес в Российской Федерации (АдрРФТип)

Наименование элемента Сокращенное наименование (код) элемента Признак типа элемента Формат элемента Признак обязательности элемента Дополнительная информация
Индекс Индекс А T(=6) Н  
Код региона КодРегион А T(=2) ОК Типовой элемент <ССРФТип>.
Принимает значения в соответствии со справочником "Коды субъектов Российской Федерации"
Район Район А T(1-50) Н  
Город Город А T(1-50) Н  
Населенный пункт НаселПункт А T(1-50) Н  
Улица Улица А T(1-50) Н  
Дом Дом А T(1-20) Н  
Корпус Корпус А T(1-20) Н  
Квартира Кварт А T(1-20) Н  

Таблица 4.14

Фамилия, имя, отчество (ФИОТип)

Наименование элемента Сокращенное наименование (код) элемента Признак типа элемента Формат элемента Признак обязательности элемента Дополнительная информация
Фамилия Фамилия А T(1-60) О  
Имя Имя А T(1-60) О  
Отчество Отчество А T(1-60) Н  

Приложение N 2
к приказу ФНС России
от 24.12.2012 N ММВ-7-6/996@

ФОРМАТ
ПРЕДСТАВЛЕНИЯ ЗАЯВЛЕНИЯ ОБ УТРАТЕ ПРАВА НА ПРИМЕНЕНИЕ ПАТЕНТНОЙ СИСТЕМЫ НАЛОГООБЛОЖЕНИЯ (ФОРМА N 26.5-3) В ЭЛЕКТРОННОЙ ФОРМЕ

I. ОБЩИЕ СВЕДЕНИЯ

1. Настоящий формат описывает требования к XML файлам передачи заявления об утрате права на применение патентной системы налогообложения (форма N 26.5-3) в налоговые органы в электронной форме (далее - файл обмена).

2. Настоящий формат (часть CXXXIX, версия 5.01) разработан в соответствии с приказом Федеральной налоговой службы от 14.12.2012 N ММВ-7-3/957@ "Об утверждении форм документов для применения патентной системы налогообложения".

II. ОПИСАНИЕ ФАЙЛА ОБМЕНА

3. Имя файла обмена должно иметь следующий вид:

R_T_A_K_O_GGGGMMDD_N, где:

R_T - префикс, принимающий значение SR_ZUTRPSN;

A_K - идентификатор получателя информации, где:

A_K - идентификатор получателя информации, где: A - идентификатор получателя, которому направляется файл обмена, K - идентификатор конечного получателя, для которого предназначена информация из данного файла обмена <1>. Каждый из идентификаторов (A и K) имеет вид для налоговых органов - четырехразрядный код (код налогового органа в соответствии с классификатором "Система обозначения налоговых органов" (СОНО);

<1> Передача файла от отправителя к конечному получателю (K) может осуществляться в несколько этапов через другие налоговые органы, осуществляющие передачу файла на промежуточных этапах, которые обозначаются идентификатором A. В случае передачи файла от отправителя к конечному получателю при отсутствии налоговых органов, осуществляющих передачу на промежуточных этапах, значения идентификаторов A и K совпадают. Для файлов, передаваемых налогоплательщиками в налоговый орган, идентификатор конечного получателя в имени файла K должен совпадать со значением атрибута "Код налогового органа" (КодНО) в представляемом файле обмена.

O - идентификатор отправителя информации, имеет вид:

для организаций - девятнадцатиразрядный код (идентификационный номер налогоплательщика (далее - ИНН) и код причины постановки на учет (далее - КПП) организации (обособленного подразделения);

для физических лиц - двенадцатиразрядный код (ИНН физического лица, при наличии. При отсутствии ИНН - последовательность из двенадцати нулей);

GGGG - год формирования передаваемого файла, MM - месяц, DD - день;

N - идентификационный номер файла (длина - от 1 до 36 знаков. Идентификационный номер файла должен обеспечивать уникальность файла).

Расширение имени файла - xml. Расширение имени файла может указываться как строчными, так и прописными буквами.

Параметры первой строки файла обмена

Первая строка XML файла должна иметь следующий вид:

<?xml version ="1.0" encoding ="windows-1251"?>

Имя файла, содержащего XML схему файла обмена, должно иметь следующий вид:

SR_ZUTRPSN_1_139_00_05_01_xx, где xx - номер версии схемы.

Расширение имени файла - xsd.

XML схема файла обмена приводится отдельным файлом и размещается на сайте Федеральной налоговой службы.

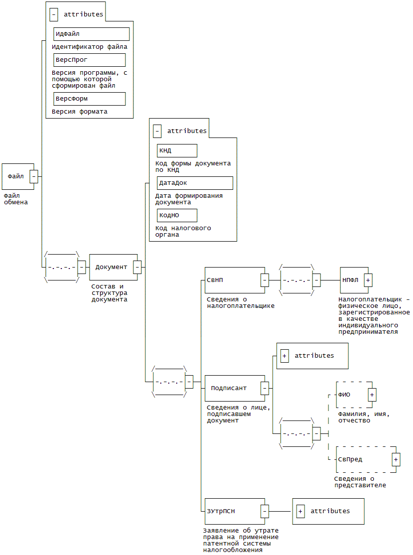
4. Логическая модель файла обмена представлена в виде диаграммы структуры файла обмена на рисунке 1 настоящего формата. Элементами логической модели файла обмена являются элементы и атрибуты XML файла. Перечень структурных элементов логической модели файла обмена и сведения о них приведены в таблицах 4.1 - 4.8 настоящего формата.

Для каждого структурного элемента логической модели файла обмена приводятся следующие сведения:

наименование элемента. Приводится полное наименование элемента <1>;

<1> В строке таблицы могут быть описаны несколько элементов, наименования которых разделены символом "|". Такая форма записи применяется в случае возможного наличия в файле обмена только одного элемента из описанных в этой строке.

сокращенное наименование (код) элемента. Приводится сокращенное наименование элемента. Синтаксис сокращенного наименования должен удовлетворять спецификации XML;

признак типа элемента. Может принимать следующие значения: "С" - сложный элемент логической модели (содержит вложенные элементы), "П" - простой элемент логической модели, реализованный в виде элемента XML файла, "А" - простой элемент логической модели, реализованный в виде атрибута элемента XML файла. Простой элемент логической модели не содержит вложенные элементы;

формат элемента. Формат элемента представляется следующими условными обозначениями: T - символьная строка; N - числовое значение (целое или дробное).

Формат символьной строки указывается в виде T(n-k) или T(=k), где: n - минимальное количество знаков, k - максимальное количество знаков, символ "-" - разделитель, символ "=" означает фиксированное количество знаков в строке. В случае, если минимальное количество знаков равно 0, формат имеет вид T(0-k). В случае, если максимальное количество знаков неограниченно, формат имеет вид T(n-).

Формат числового значения указывается в виде N(m.k), где: m - максимальное количество знаков в числе, включая знак (для отрицательного числа), целую и дробную часть числа без разделяющей десятичной точки, k - максимальное число знаков дробной части числа. Если число знаков дробной части числа равно 0 (т.е. число целое), то формат числового значения имеет вид N(m).

Для простых элементов, являющихся базовыми в XML (определенными в http://www.w3.org/TR/xmlschema-0), например, элемент с типом "date", поле "Формат элемента" не заполняется. Для таких элементов в поле "Дополнительная информация" указывается тип базового элемента;

признак обязательности элемента определяет обязательность присутствия элемента (совокупности наименования элемента и его значения) в файле обмена. Признак обязательности элемента может принимать следующие значения: "О" - наличие элемента в файле обмена обязательно; "Н" - наличие элемента в файле обмена необязательно, т.е. элемент может отсутствовать. Если элемент принимает ограниченный перечень значений (по классификатору, кодовому словарю и т.п.), то признак обязательности элемента дополняется символом "К". Например: "ОК". В случае, если количество реализаций элемента может быть более одной, то признак обязательности элемента дополняется символом "М". Например: "НМ", "ОКМ".

К вышеперечисленным признакам обязательности элемента может добавляться значение "У" в случае описания в XML схеме условий, предъявляемых к элементу в файле обмена, описанных в графе "Дополнительная информация". Например: "НУ", "ОКУ";

дополнительная информация содержит, при необходимости, требования к элементу файла обмена, не указанные ранее. Для сложных элементов указывается ссылка на таблицу, в которой описывается состав данного элемента. Для элементов, принимающих ограниченный перечень значений из классификатора (кодового словаря и т.п.), указывается соответствующее наименование классификатора (кодового словаря и т.п.) или приводится перечень возможных значений. Для классификатора (кодового словаря и т.п.) может указываться ссылка на его местонахождение. Для элементов, использующих пользовательский тип данных, указывается наименование типового элемента.

Рисунок 1. Диаграмма структуры файла обмена

Таблица 4.1

Файл обмена (Файл)

Наименование элемента Сокращенное наименование (код) элемента Признак типа элемента Формат элемента Признак обязательности элемента Дополнительная информация
Идентификатор файла ИдФайл А T(1-100) ОУ Содержит (повторяет) имя сформированного файла (без расширения)
Версия программы, с помощью которой сформирован файл ВерсПрог А T(1-40) О  
Версия формата ВерсФорм А T(1-5) О Принимает значение: 5.01
Состав и структура документа Документ С   О Состав элемента представлен в табл. 4.2

Таблица 4.2

Состав и структура документа (Документ)

Наименование элемента Сокращенное наименование (код) элемента Признак типа элемента Формат элемента Признак обязательности элемента Дополнительная информация
Код формы документа по КНД КНД А T(=7) ОК Типовой элемент <КНДТип>. Принимает значение: 1150025
Дата формирования документа ДатаДок А T(=10) О Типовой элемент <ДатаТип>. Дата в формате ДД.ММ.ГГГГ
Код налогового органа КодНО А T(=4) ОК Типовой элемент <СОНОТип>. Принимает значение в соответствии с классификатором "Система обозначений налоговых органов"
Сведения о налогоплательщике СвНП С   О Состав элемента представлен в табл. 4.3
Сведения о лице, подписавшем документ Подписант С   О Состав элемента представлен в табл. 4.5
Заявление об утрате права на применение патентной системы налогообложения ЗУтрПСН С   О Состав элемента представлен в табл. 4.7

Таблица 4.3

Сведения о налогоплательщике (СвНП)

Наименование элемента Сокращенное наименование (код) элемента Признак типа элемента Формат элемента Признак обязательности элемента Дополнительная информация
Налогоплательщик - физическое лицо, зарегистрированное в качестве индивидуального предпринимателя НПФЛ С   О Состав элемента представлен в табл. 4.4

Таблица 4.4

Налогоплательщик - физическое лицо, зарегистрированное в качестве индивидуального предпринимателя (НПФЛ)

Наименование элемента Сокращенное наименование (код) элемента Признак типа элемента Формат элемента Признак обязательности элемента Дополнительная информация
ИНН физического лица ИННФЛ А T(=12) О Типовой элемент <ИННФЛТип>
Фамилия, имя, отчество физического лица ФИО С   О Типовой элемент <ФИОТип>. Состав элемента представлен в табл. 4.8

Таблица 4.5

Сведения о лице, подписавшем документ (Подписант)

Наименование элемента Сокращенное наименование (код) элемента Признак типа элемента Формат элемента Признак обязательности элемента Дополнительная информация
Признак лица, подписавшего документ ПрПодп А T(=1) ОК Принимает значение:
1 - индивидуальный предприниматель |
2 - представитель индивидуального предпринимателя
Номер контактного телефона Тлф А T(1-20) Н  
Фамилия, имя, отчество ФИО С   НУ Типовой элемент <ФИОТип>. Состав элемента представлен в табл. 4.8.
Элемент обязателен при <ПрПодп> = 2
Сведения о представителе СвПред С   НУ Состав элемента представлен в табл. 4.6. Элемент обязателен при <ПрПодп> = 2

Таблица 4.6

Сведения о представителе (СвПред)

Наименование элемента Сокращенное наименование (код) элемента Признак типа элемента Формат элемента Признак обязательности элемента Дополнительная информация
Наименование документа, подтверждающего полномочия представителя НаимДок А T(1-120) О  

Таблица 4.7

Заявление об утрате права на применение патентной системы налогообложения (ЗУтрПСН)

Наименование элемента Сокращенное наименование (код) элемента Признак типа элемента Формат элемента Признак обязательности элемента Дополнительная информация
Дата, с которой утрачено право на применение патентной системы налогообложения ДатаУтрПСН А T(=10) О Типовой элемент <ДатаТип>. Дата в формате ДД.ММ.ГГГГ
Номер подпункта пункта 6 статьи 346.45 НК РФ, являющегося основанием утраты права на применение патентной системы налогообложения НомППункт А T(=1) ОК Принимает значение:
1 - с начала календарного года доходы от реализации, определяемые в соответствии со статьей 249 НК РФ, по всем видам предпринимательской деятельности, в отношении которых применяется патентная система налогообложения и упрощенная система налогообложения, превысили 60 млн. рублей |
2 - в течение налогового периода было допущено несоответствие требованию, установленному пунктом 5 статьи 346.43 НК РФ, согласно которому при применении патентной системы налогообложения индивидуальный предприниматель вправе привлекать наемных работников, в том числе по договорам гражданскоправового характера, средняя численность которых не должна превышать за налоговый период 15 человек по всем осуществляемым видам предпринимательской деятельности |
3 - нарушены сроки уплаты налога, установленные пунктом 2 статьи 346.51 НК РФ

Таблица 4.8

Фамилия, имя, отчество (ФИОТип)

Наименование элемента Сокращенное наименование (код) элемента Признак типа элемента Формат элемента Признак обязательности элемента Дополнительная информация
Фамилия Фамилия А T(1-60) О  
Имя Имя А T(1-60) О  
Отчество Отчество А T(1-60) Н  

Приложение N 3
к приказу ФНС России
от 24.12.2012 N ММВ-7-6/996@

ФОРМАТ
ПРЕДСТАВЛЕНИЯ ЗАЯВЛЕНИЯ О ПРЕКРАЩЕНИИ ПРЕДПРИНИМАТЕЛЬСКОЙ ДЕЯТЕЛЬНОСТИ, В ОТНОШЕНИИ КОТОРОЙ ПРИМЕНЯЛАСЬ ПАТЕНТНАЯ СИСТЕМА НАЛОГООБЛОЖЕНИЯ (ФОРМА N 26.5-4) В ЭЛЕКТРОННОЙ ФОРМЕ

I. ОБЩИЕ СВЕДЕНИЯ

1. Настоящий формат описывает требования к XML файлам передачи заявления о прекращении предпринимательской деятельности, в отношении которой применялась патентная система налогообложения (форма N 26.5-4) в налоговые органы в электронной форме (далее - файл обмена).

2. Настоящий формат (часть CXL, версия 5.01) разработан в соответствии с приказом Федеральной налоговой службы от 14.12.2012 N ММВ-7-3/957@ "Об утверждении форм документов для применения патентной системы налогообложения".

II. ОПИСАНИЕ ФАЙЛА ОБМЕНА

3. Имя файла обмена должно иметь следующий вид:

R_T_A_K_O_GGGGMMDD_N, где:

R_T - префикс, принимающий значение SR_ZPRPSN;

A_K - идентификатор получателя информации, где:

A_K - идентификатор получателя информации, где: A - идентификатор получателя, которому направляется файл обмена, K - идентификатор конечного получателя, для которого предназначена информация из данного файла обмена <1>. Каждый из идентификаторов (A и K) имеет вид для налоговых органов - четырехразрядный код (код налогового органа в соответствии с классификатором "Система обозначения налоговых органов" (СОНО);

<1> Передача файла от отправителя к конечному получателю (K) может осуществляться в несколько этапов через другие налоговые органы, осуществляющие передачу файла на промежуточных этапах, которые обозначаются идентификатором A. В случае передачи файла от отправителя к конечному получателю при отсутствии налоговых органов, осуществляющих передачу на промежуточных этапах, значения идентификаторов A и K совпадают. Для файлов, передаваемых налогоплательщиками в налоговый орган, идентификатор конечного получателя в имени файла K должен совпадать со значением атрибута "Код налогового органа" (КодНО) в представляемом файле обмена.

O - идентификатор отправителя информации, имеет вид:

для организаций - девятнадцатиразрядный код (идентификационный номер налогоплательщика (далее - ИНН) и код причины постановки на учет (далее - КПП) организации (обособленного подразделения);

для физических лиц - двенадцатиразрядный код (ИНН физического лица, при наличии. При отсутствии ИНН - последовательность из двенадцати нулей);

GGGG - год формирования передаваемого файла, MM - месяц, DD - день;

N - идентификационный номер файла (длина - от 1 до 36 знаков. Идентификационный номер файла должен обеспечивать уникальность файла).

Расширение имени файла - xml. Расширение имени файла может указываться как строчными, так и прописными буквами.

Параметры первой строки файла обмена

Первая строка XML файла должна иметь следующий вид:

<?xml version ="1.0" encoding ="windows-1251"?>

Имя файла, содержащего XML схему файла обмена, должно иметь следующий вид:

SR_ZPRPSN_1_140_00_05_01_xx, где xx - номер версии схемы.

Расширение имени файла - xsd.

XML схема файла обмена приводится отдельным файлом и размещается на сайте Федеральной налоговой службы.

4. Логическая модель файла обмена представлена в виде диаграммы структуры файла обмена на рисунке 1 настоящего формата. Элементами логической модели файла обмена являются элементы и атрибуты XML файла. Перечень структурных элементов логической модели файла обмена и сведения о них приведены в таблицах 4.1 - 4.8 настоящего формата.

Для каждого структурного элемента логической модели файла обмена приводятся следующие сведения:

наименование элемента. Приводится полное наименование элемента <1>;

<1> В строке таблицы могут быть описаны несколько элементов, наименования которых разделены символом "|". Такая форма записи применяется в случае возможного наличия в файле обмена только одного элемента из описанных в этой строке.

сокращенное наименование (код) элемента. Приводится сокращенное наименование элемента. Синтаксис сокращенного наименования должен удовлетворять спецификации XML;

признак типа элемента. Может принимать следующие значения: "С" - сложный элемент логической модели (содержит вложенные элементы), "П" - простой элемент логической модели, реализованный в виде элемента XML файла, "А" - простой элемент логической модели, реализованный в виде атрибута элемента XML файла. Простой элемент логической модели не содержит вложенные элементы;

формат элемента. Формат элемента представляется следующими условными обозначениями: T - символьная строка; N - числовое значение (целое или дробное).

Формат символьной строки указывается в виде T(n-k) или T(=k), где: n - минимальное количество знаков, k - максимальное количество знаков, символ "-" - разделитель, символ "=" означает фиксированное количество знаков в строке. В случае, если минимальное количество знаков равно 0, формат имеет вид T(0-k). В случае, если максимальное количество знаков неограниченно, формат имеет вид T(n-).

Формат числового значения указывается в виде N(m.k), где: m - максимальное количество знаков в числе, включая знак (для отрицательного числа), целую и дробную часть числа без разделяющей десятичной точки, k - максимальное число знаков дробной части числа. Если число знаков дробной части числа равно 0 (т.е. число целое), то формат числового значения имеет вид N(m).

Для простых элементов, являющихся базовыми в XML (определенными в http://www.w3.org/TR/xmlschema-0), например, элемент с типом "date", поле "Формат элемента" не заполняется. Для таких элементов в поле "Дополнительная информация" указывается тип базового элемента;

признак обязательности элемента определяет обязательность присутствия элемента (совокупности наименования элемента и его значения) в файле обмена. Признак обязательности элемента может принимать следующие значения: "О" - наличие элемента в файле обмена обязательно; "Н" - наличие элемента в файле обмена необязательно, т.е. элемент может отсутствовать. Если элемент принимает ограниченный перечень значений (по классификатору, кодовому словарю и т.п.), то признак обязательности элемента дополняется символом "К". Например: "ОК". В случае, если количество реализаций элемента может быть более одной, то признак обязательности элемента дополняется символом "М". Например: "НМ", "ОКМ".

К вышеперечисленным признакам обязательности элемента может добавляться значение "У" в случае описания в XML схеме условий, предъявляемых к элементу в файле обмена, описанных в графе "Дополнительная информация". Например: "НУ", "ОКУ";

дополнительная информация содержит, при необходимости, требования к элементу файла обмена, не указанные ранее. Для сложных элементов указывается ссылка на таблицу, в которой описывается состав данного элемента. Для элементов, принимающих ограниченный перечень значений из классификатора (кодового словаря и т.п.), указывается соответствующее наименование классификатора (кодового словаря и т.п.) или приводится перечень возможных значений. Для классификатора (кодового словаря и т.п.) может указываться ссылка на его местонахождение. Для элементов, использующих пользовательский тип данных, указывается наименование типового элемента.

Рисунок 1. Диаграмма структуры файла обмена

Таблица 4.1

Файл обмена (Файл)

Наименование элемента Сокращенное наименование (код) элемента Признак типа элемента Формат элемента Признак обязательности элемента Дополнительная информация
Идентификатор файла ИдФайл А T(1-100) ОУ Содержит (повторяет) имя сформированного файла (без расширения)
Версия программы, с помощью которой сформирован файл ВерсПрог А T(1-40) О  
Версия формата ВерсФорм А T(1-5) О Принимает значение: 5.01
Состав и структура документа Документ С   О Состав элемента представлен в табл. 4.2

Таблица 4.2

Состав и структура документа (Документ)

Наименование элемента Сокращенное наименование (код) элемента Признак типа элемента Формат элемента Признак обязательности элемента Дополнительная информация
Код формы документа по КНД КНД А T(=7) ОК Типовой элемент <КНДТип>.
Принимает значение: 1150026
Дата формирования документа ДатаДок А T(=10) О Типовой элемент <ДатаТип>.
Дата в формате ДД.ММ.ГГГГ
Код налогового органа КодНО А T(=4) ОК Типовой элемент <СОНОТип>. Принимает значение в соответствии с классификатором "Система обозначений налоговых органов"
Сведения о налогоплательщике СвНП С   О Состав элемента представлен в табл. 4.3
Сведения о лице, подписавшем документ Подписант С   О Состав элемента представлен в табл. 4.5
Заявление о прекращении предпринимательской деятельности, в отношении которой применялась патентная система налогообложения ЗУтрПСН С   О Состав элемента представлен в табл. 4.7

Таблица 4.3

Сведения о налогоплательщике (СвНП)

Наименование элемента Сокращенное наименование (код) элемента Признак типа элемента Формат элемента Признак обязательности элемента Дополнительная информация
Налогоплательщик - физическое лицо, зарегистрированное в качестве индивидуального предпринимателя НПФЛ С   О Состав элемента представлен в табл. 4.4

Таблица 4.4

Налогоплательщик - физическое лицо, зарегистрированное в качестве индивидуального предпринимателя (НПФЛ)

Наименование элемента Сокращенное наименование (код) элемента Признак типа элемента Формат элемента Признак обязательности элемента Дополнительная информация
ИНН физического лица ИННФЛ А T(=12) О Типовой элемент <ИННФЛТип>
Фамилия, имя, отчество физического лица ФИО С   О Типовой элемент <ФИОТип>. Состав элемента представлен в табл. 4.8

Таблица 4.5

Сведения о лице, подписавшем документ (Подписант)

Наименование элемента Сокращенное наименование (код) элемента Признак типа элемента Формат элемента Признак обязательности элемента Дополнительная информация
Признак лица, подписавшего документ ПрПодп А T(=1) ОК Принимает значение:
1 - индивидуальный предприниматель |
2 - представитель индивидуального предпринимателя
Номер контактного телефона Тлф А T(1-20) Н  
Фамилия, имя, отчество ФИО С   НУ Типовой элемент <ФИОТип>.
Состав элемента представлен в табл. 4.8. Элемент обязателен при <ПрПодп>=2
Сведения о представителе СвПред С   НУ Состав элемента представлен в табл. 4.6. Элемент обязателен при <ПрПодп>=2

Таблица 4.6

Сведения о представителе (СвПред)

Наименование элемента Сокращенное наименование (код) элемента Признак типа элемента Формат элемента Признак обязательности элемента Дополнительная информация
Наименование документа, подтверждающего полномочия представителя НаимДок А T(1-120) О  

Таблица 4.7

Заявление о прекращении предпринимательской деятельности, в отношении которой применялась патентная система налогообложения (ЗУтрПСН)

Наименование элемента Сокращенное наименование (код) элемента Признак типа элемента Формат элемента Признак обязательности элемента Дополнительная информация
Дата прекращения предпринимательской деятельности, в отношении которой применялась патентная система налогообложения ДатаПрекрПСН А T(=10) О Типовой элемент <ДатаТип>. Дата в формате ДД.ММ.ГГГГ
Номер патента НомПатент А T(1-13) О  
Дата выдачи ДатаВыд А T(=10) О Типовой элемент <ДатаТип>. Дата в формате ДД.ММ.ГГГГ

Таблица 4.8

Фамилия, имя, отчество (ФИОТип)

Наименование элемента Сокращенное наименование (код) элемента Признак типа элемента Формат элемента Признак обязательности элемента Дополнительная информация
Фамилия Фамилия А T(1-60) О  
Имя Имя А T(1-60) О  
Отчество Отчество А T(1-60) Н