Приказ Минтранса РФ от 29.04.2013 N 144

"Об утверждении Административного регламента Федеральной службы по надзору в сфере транспорта предоставления государственной услуги по лицензированию деятельности по перевозкам пассажиров автомобильным транспортом, оборудованным для перевозок более восьми человек (за исключением случая, если указанная деятельность осуществляется по заказам либо для обеспечения собственных нужд юридического лица или индивидуального предпринимателя)"
Редакция от 29.04.2013 — Документ утратил силу, см. «Приказ Минтранса РФ от 06.11.2020 N 483»
Показать изменения

Зарегистрировано в Минюсте России 10 июля 2013 г. N 29035


МИНИСТЕРСТВО ТРАНСПОРТА РОССИЙСКОЙ ФЕДЕРАЦИИ

ПРИКАЗ
от 29 апреля 2013 г. N 144

ОБ УТВЕРЖДЕНИИ АДМИНИСТРАТИВНОГО РЕГЛАМЕНТА ФЕДЕРАЛЬНОЙ СЛУЖБЫ ПО НАДЗОРУ В СФЕРЕ ТРАНСПОРТА ПРЕДОСТАВЛЕНИЯ ГОСУДАРСТВЕННОЙ УСЛУГИ ПО ЛИЦЕНЗИРОВАНИЮ ДЕЯТЕЛЬНОСТИ ПО ПЕРЕВОЗКАМ ПАССАЖИРОВ АВТОМОБИЛЬНЫМ ТРАНСПОРТОМ, ОБОРУДОВАННЫМ ДЛЯ ПЕРЕВОЗОК БОЛЕЕ ВОСЬМИ ЧЕЛОВЕК (ЗА ИСКЛЮЧЕНИЕМ СЛУЧАЯ, ЕСЛИ УКАЗАННАЯ ДЕЯТЕЛЬНОСТЬ ОСУЩЕСТВЛЯЕТСЯ ПО ЗАКАЗАМ ЛИБО ДЛЯ ОБЕСПЕЧЕНИЯ СОБСТВЕННЫХ НУЖД ЮРИДИЧЕСКОГО ЛИЦА ИЛИ ИНДИВИДУАЛЬНОГО ПРЕДПРИНИМАТЕЛЯ)

В соответствии с пунктом 4 Правил разработки и утверждения административных регламентов предоставления государственных услуг, утвержденных постановлением Правительства Российской Федерации от 16 мая 2011 г. N 373 (Собрание законодательства Российской Федерации, 2011, N 22, ст. 3169, N 35, ст. 5092; 2012, N 28, ст. 3908, N 36, ст. 4903, N 50 (часть VI), ст. 7070, N 52, ст. 7507), приказываю:

1. Утвердить прилагаемый Административный регламент Федеральной службы по надзору в сфере транспорта предоставления государственной услуги по лицензированию деятельности по перевозкам пассажиров автомобильным транспортом, оборудованным для перевозок более восьми человек (за исключением случая, если указанная деятельность осуществляется по заказам либо для обеспечения собственных нужд юридического лица или индивидуального предпринимателя).

2. Признать утратившими силу приказы Минтранса России:

от 18 декабря 2006 г. N 153 "Об утверждении Административного регламента Федеральной службы по надзору в сфере транспорта по исполнению государственной функции по лицензированию деятельности по перевозкам пассажиров автомобильным транспортом, оборудованным для перевозок более 8 человек (за исключением случая, если указанная деятельность осуществляется для обеспечения собственных нужд юридического лица или индивидуального предпринимателя)" (зарегистрирован Минюстом России 19 февраля 2007 г., регистрационный N 8960);

от 3 июня 2009 г. N 89 "О внесении изменений в приказ Министерства транспорта Российской Федерации от 18 декабря 2006 г. N 153" (зарегистрирован Минюстом России 6 июля 2009 г., регистрационный N 14225);

от 6 апреля 2010 г. N 80 "О приведении нормативной базы Министерства транспорта Российской Федерации в соответствие с законодательством Российской Федерации в связи с решением Верховного Суда Российской Федерации" (зарегистрирован Минюстом России 27 апреля 2010 г., регистрационный N 17024);

от 6 апреля 2010 г. N 83 "О внесении изменений в приказ Министерства транспорта Российской Федерации от 18 декабря 2006 г. N 153" (зарегистрирован Минюстом России 18 мая 2010 г., регистрационный N 17262).

Министр
М.Ю.СОКОЛОВ

Утвержден
приказом Минтранса России
от 29 апреля 2013 г. N 144

АДМИНИСТРАТИВНЫЙ РЕГЛАМЕНТ ФЕДЕРАЛЬНОЙ СЛУЖБЫ ПО НАДЗОРУ В СФЕРЕ ТРАНСПОРТА ПРЕДОСТАВЛЕНИЯ ГОСУДАРСТВЕННОЙ УСЛУГИ ПО ЛИЦЕНЗИРОВАНИЮ ДЕЯТЕЛЬНОСТИ ПО ПЕРЕВОЗКАМ ПАССАЖИРОВ АВТОМОБИЛЬНЫМ ТРАНСПОРТОМ, ОБОРУДОВАННЫМ ДЛЯ ПЕРЕВОЗОК БОЛЕЕ ВОСЬМИ ЧЕЛОВЕК (ЗА ИСКЛЮЧЕНИЕМ СЛУЧАЯ, ЕСЛИ УКАЗАННАЯ ДЕЯТЕЛЬНОСТЬ ОСУЩЕСТВЛЯЕТСЯ ПО ЗАКАЗАМ ЛИБО ДЛЯ ОБЕСПЕЧЕНИЯ СОБСТВЕННЫХ НУЖД ЮРИДИЧЕСКОГО ЛИЦА ИЛИ ИНДИВИДУАЛЬНОГО ПРЕДПРИНИМАТЕЛЯ)

I. Общие положения

Предмет регулирования регламента

1. Административный регламент Федеральной службы по надзору в сфере транспорта предоставления государственной услуги по лицензированию деятельности по перевозкам пассажиров автомобильным транспортом, оборудованным для перевозок более восьми человек (за исключением случая, если указанная деятельность осуществляется по заказам либо для обеспечения собственных нужд юридического лица или индивидуального предпринимателя) (далее - Регламент), определяет сроки и последовательность административных процедур (действий) должностных лиц Федеральной службы по надзору в сфере транспорта при предоставлении государственной услуги по лицензированию деятельности по перевозкам пассажиров автомобильным транспортом, оборудованным для перевозок более восьми человек (за исключением случая, если указанная деятельность осуществляется по заказам либо для обеспечения собственных нужд юридического лица или индивидуального предпринимателя) (далее - государственная услуга).

Круг заявителей

2. Заявителями, которым предоставляется государственная услуга в соответствии с настоящим Регламентом, являются юридические лица независимо от организационно-правовой формы и индивидуальные предприниматели, осуществляющие или планирующие осуществлять регулярные перевозки пассажиров в городском, пригородном и междугородном сообщении, а также физические лица, юридические лица, индивидуальные предприниматели, запрашивающие сведения о конкретной лицензии (далее - соискатель лицензии, лицензиат, заявитель).

Требования к порядку информирования о предоставлении государственной услуги

3. Заявление о предоставлении государственной услуги, а также письменное обращение заявителя по вопросам предоставления государственной услуги (далее - заявление) направляются в Федеральную службу по надзору в сфере транспорта (далее - Ространснадзор) или территориальные органы государственного автодорожного надзора (далее - территориальные органы) по адресам, указанным в приложении N 1 к настоящему Регламенту.

Местонахождение Ространснадзора: 125993, Москва, Ленинградский проспект, д. 37.

4. График работы Ространснадзора и территориальных органов:

понедельник - четверг - с 9.00 до 18.00 (перерыв 12.00 - 12.45);

пятница - с 9.00 до 16.45 (перерыв 12.00 - 12.45);

суббота и воскресенье - выходные дни.

В предпраздничные дни продолжительность времени работы Ространснадзора и территориальных органов сокращается на один час.

Телефон Ространснадзора для получения справок по входящей корреспонденции по вопросам предоставления государственной услуги: (499) 231-53-95.

5. На официальном сайте Ространснадзора (www.rostransnadzor.gov.ru) размещается следующая информация:

текст настоящего Регламента с приложениями;

сведения о местонахождении, графике работы, контактных телефонах, адресах электронной почты территориальных органов согласно приложению N 1 к настоящему Регламенту;

порядок информирования о ходе предоставления государственной услуги.

По телефону предоставляется следующая информация:

о входящих номерах, под которыми корреспонденция зарегистрирована в системе делопроизводства Ространснадзора и территориального органа;

о дате направления ответа соискателю лицензии.

6. На информационных стендах в помещениях, предназначенных для приема документов и предоставления государственной услуги в территориальных органах, размещается следующая информация:

извлечения из законодательных и иных нормативных правовых актов, содержащих нормы, регулирующие деятельность по предоставлению государственной услуги;

текст настоящего Регламента с приложениями и извлечения;

перечень необходимых документов и рекомендации по их оформлению;

порядок предоставления государственной услуги с помощью электронного документооборота;

информация о графике работы и размещении должностных лиц, осуществляющих прием документов;

порядок информирования по процедуре предоставления государственной услуги;

порядок обжалования решений, действий (бездействия) должностных лиц, предоставляющих государственную услугу;

график приема начальника (заместителя начальника) территориального органа.

7. По вопросам предоставления государственной услуги и получения сведений о ходе предоставления государственной услуги заинтересованные лица могут получить информацию с использованием федеральной государственной информационной системы "Единый портал государственных и муниципальных услуг (функций)" на сайте: www.gosuslugi.ru.

8. При информировании о ходе предоставления государственной услуги предоставляются следующие сведения:

входящий номер, под которым зарегистрировано заявление заявителя и прилагаемые к нему документы;

принятое решение по конкретному заявлению заявителя;

место размещения на официальном сайте Ространснадзора в сети Интернет справочных материалов по вопросам предоставления государственной услуги.

II. Стандарт предоставления государственной услуги

Наименование государственной услуги

9. Государственная услуга по лицензированию деятельности по перевозкам пассажиров автомобильным транспортом, оборудованным для перевозок более восьми человек (за исключением случая, если указанная деятельность осуществляется по заказам либо для обеспечения собственных нужд юридического лица или индивидуального предпринимателя).

Наименование федерального органа исполнительной власти, предоставляющего государственную услугу

10. Государственная услуга предоставляется Ространснадзором и территориальными органами на основании пункта 2 Положения о лицензировании перевозок пассажиров автомобильным транспортом, оборудованным для перевозок более восьми человек (за исключением случая, если указанная деятельность осуществляется по заказам либо для собственных нужд юридического лица или индивидуального предпринимателя), утвержденного постановлением Правительства Российской Федерации от 2 апреля 2012 г. N 280 (Собрание законодательства Российской федерации, 2012, N 15, ст. 1793).

11. Должностные лица Ространснадзора и территориальных органов не вправе требовать от заявителя осуществления действий, в том числе согласований, необходимых для получения государственной услуги и связанных с обращением в иные государственные органы и организации, за исключением получения услуг, включенных в перечень услуг, которые являются необходимыми и обязательными для предоставления государственных услуг, утвержденный Правительством Российской Федерации (пункт 3 части 1 статьи 7 Федерального закона от 27 июля 2010 г. N 210-ФЗ "Об организации предоставления государственных и муниципальных услуг") (Собрание законодательства Российской Федерации, 2010, N 31, ст. 4179; 2011, N 15, ст. 2038; N 27, ст. 3880, ст. 3873, N 29, ст. 4291; N 30 (часть I), ст. 4587; N 49 (часть V), ст. 7061; 2012, N 31, ст. 4322; 2013, N 14, ст. 1651).

Описание результата предоставления государственной услуги

12. Результатами предоставления государственной услуги являются:

предоставление лицензии;

отказ в предоставлении лицензии;

переоформление лицензии в случае реорганизации юридического лица в форме преобразования, изменения его наименования, адреса местонахождения, а также в случаях изменения места жительства, имени, фамилии и (в случае, если имеется) отчества индивидуального предпринимателя, реквизитов документа, удостоверяющего его личность;

переоформление лицензии в случае изменения адресов мест осуществления юридическим лицом или индивидуальным предпринимателем лицензируемого вида деятельности;

переоформление лицензии в случае изменения перечня выполняемых работ, оказываемых услуг, составляющих лицензируемый вид деятельности;

отказ в переоформлении лицензии;

предоставление сведений о конкретной лицензии;

выдача дубликата лицензии;

выдача копии лицензии.

Срок предоставления государственной услуги

13. Решение о предоставлении лицензии либо об отказе в предоставлении лицензии принимается в следующие сроки:

1) принятие решения о рассмотрении заявления о предоставлении лицензии, оформленного в соответствии с приложением N 2 (для юридических лиц) или приложением N 3 (для индивидуальных предпринимателей) к настоящему Регламенту, и прилагаемых к нему в полном объеме документов не должно превышать более трех рабочих дней с даты регистрации заявления о предоставлении лицензии и прилагаемых к нему документов.

В случае, если заявление о предоставлении лицензии оформлено с нарушением требований, установленных частью 1 статьи 13 Федерального закона от 4 мая 2011 г. N 99-ФЗ "О лицензировании отдельных видов деятельности" (Собрание законодательства Российской Федерации, 2011, N 19, ст. 2716, N 30 (часть I), ст. 4590, N 43, ст. 5971, N 48, ст. 6728; 2012, N 26, ст. 3446, N 31, ст. 4322; 2013, N 9, ст. 874) (далее - Федеральный закон N 99-ФЗ), и (или) документы, указанные в части 3 статьи 13 Федерального закона N 99-ФЗ, представлены не в полном объеме, в течение трех рабочих дней со дня приема заявления о предоставлении лицензии соискателю лицензии вручается уведомление о необходимости устранения в 30-дневный срок выявленных нарушений и (или) представления документов, которые отсутствуют, или направляется заказным почтовым отправлением с уведомлением о вручении.

В случае, если в заявлении о предоставлении лицензии указывается на необходимость предоставления лицензии в форме электронного документа, соискателю лицензии направляется в форме электронного документа, подписанного электронной подписью, копия описи с отметкой о дате приема заявления о предоставлении лицензии и прилагаемых к нему документов или уведомление о необходимости устранения выявленных нарушений и (или) представления документов, которые отсутствуют.

В течение трех рабочих дней со дня представления надлежащим образом оформленного заявления о предоставлении лицензии и в полном объеме прилагаемых к нему документов, которые представлены соискателем лицензии в соответствии с частью 3 статьи 13 Федерального закона N 99-ФЗ, принимается решение о рассмотрении заявления о предоставлении лицензии и прилагаемых к нему документов или в случае их несоответствия положениям частей 1 и (или) 3 статьи 13 Федерального закона N 99-ФЗ о возврате заявления о предоставлении лицензии и прилагаемых к нему документов с мотивированным обоснованием причин возврата.

Срок принятия решения о предоставлении лицензии или об отказе в ее предоставлении исчисляется со дня поступления надлежащим образом оформленного заявления о предоставлении лицензии и в полном объеме прилагаемых к нему документов.

В случае непредставления соискателем лицензии в 30-дневный срок надлежащим образом оформленного заявления о предоставлении лицензии и (или) в полном объеме прилагаемых к нему документов, ранее представленное заявление о предоставлении лицензии и прилагаемые к нему документы подлежат возврату соискателю лицензии;

2) проверка полноты и достоверности содержащихся в заявлении о предоставлении лицензии и прилагаемых документах сведений, в том числе проверка соответствия соискателя лицензии лицензионным требованиям и принятие решения о предоставлении лицензии или об отказе в ее предоставлении, осуществляется в срок, не превышающий 45 рабочих дней со дня приема надлежащим образом оформленного заявления о предоставлении лицензии и в полном объеме прилагаемых к нему документов.

14. Решение о переоформлении лицензии в случае реорганизации юридического лица в форме преобразования, изменения его наименования, адреса местонахождения, а также в случаях изменения места жительства, имени, фамилии и (в случае, если имеется) отчества индивидуального предпринимателя, реквизитов документа, удостоверяющего его личность, принимается в следующие сроки:

1) принятие решения о рассмотрении заявления о переоформлении лицензии, оформленного в соответствии с приложением N 4 (для юридических лиц) или приложением N 5 (для индивидуальных предпринимателей) к настоящему Регламенту, и прилагаемых к нему в полном объеме документов не должно превышать более трех рабочих дней с даты регистрации заявления о переоформлении лицензии и прилагаемых к нему документов.

В случае, если заявление о переоформлении лицензии оформлено с нарушением требований, установленных статьей 18 Федерального закона N 99-ФЗ, и (или) документы в случаях, установленных статьей 18 Федерального закона N 99-ФЗ, представлены не в полном объеме, то в течение трех рабочих дней со дня приема заявления о переоформлении лицензии лицензиату вручается уведомление о необходимости устранения в 30-дневный срок выявленных нарушений и (или) представления документов, которые отсутствуют, или направляется заказным почтовым отправлением с уведомлением о вручении.

В случае, если в заявлении о переоформлении лицензии указывается на необходимость получения переоформленной лицензии в форме электронного документа, лицензиату направляется в форме электронного документа, подписанного электронной подписью, копия описи с отметкой о дате приема заявления о переоформлении лицензии и прилагаемых к нему документов или уведомление о необходимости устранения выявленных нарушений и (или) представления документов, которые отсутствуют.

В течение трех рабочих дней со дня представления лицензиатом надлежащим образом оформленного заявления о переоформлении лицензии и в полном объеме прилагаемых к нему документов в соответствии с частью 14 статьи 18 Федерального закона N 99-ФЗ принимается решение о рассмотрении этого заявления и прилагаемых к нему документов или в случае их несоответствия положениям частей 3, 7 и (или) 9 статьи 18 Федерального закона N 99-ФЗ о возврате этого заявления и прилагаемых к нему документов с мотивированным обоснованием причин возврата.

Срок принятия решения о переоформлении лицензии или об отказе в ее переоформлении исчисляется со дня поступления в территориальный орган надлежащим образом оформленного заявления о переоформлении лицензии и в полном объеме прилагаемых к нему документов.

В случае непредставления лицензиатом в 30-дневный срок надлежащим образом оформленного заявления о переоформлении лицензии и (или) в полном объеме прилагаемых к нему документов, ранее представленное заявление о переоформлении лицензии подлежит возврату лицензиату;

2) рассмотрение заявления о переоформлении лицензии и прилагаемых к нему документов с учетом сведений о лицензиате, имеющихся в его лицензионном деле, а также проверка достоверности содержащихся в указанном заявлении и прилагаемых к нему документах новых сведений в порядке, установленном статьей 19 Федерального закона N 99-ФЗ, и принятие решения о переоформлении лицензии или об отказе в ее переоформлении осуществляется в срок, не превышающий 10 рабочих дней со дня приема заявления о переоформлении лицензии и прилагаемых к нему документов.

15. Решение о переоформлении лицензии в случаях изменения адресов мест осуществления юридическим лицом или индивидуальным предпринимателем лицензируемого вида деятельности и решение о переоформлении лицензии в случае изменения перечня выполняемых работ, оказываемых услуг, составляющих лицензируемый вид деятельности, принимается в следующие сроки:

1) сроки и состав процедур принятия решения о рассмотрении заявления о переоформлении лицензии в случаях, предусмотренных настоящим пунктом, соответствуют срокам и составу процедур, указанных в подпункте 1 пункта 14 настоящего Регламента;

2) переоформление лицензии в случаях, предусмотренных настоящим пунктом, осуществляется после проведения в установленном статьей 19 Федерального закона N 99-ФЗ порядке проверки соответствия лицензиата лицензионным требованиям при выполнении новых работ, оказании новых услуг, составляющих лицензируемый вид деятельности, и (или) при осуществлении лицензируемого вида деятельности по адресу места его осуществления, не указанному в лицензии, в срок, не превышающий 30 рабочих дней со дня приема заявления о переоформлении лицензии и прилагаемых к нему документов.

16. Сведения о конкретной лицензии предоставляются в срок, не превышающий пяти рабочих дней со дня получения заявления о предоставлении сведений о конкретной лицензии, оформленного в соответствии с приложением N 6 (для юридических лиц) или приложением N 7 (для физических лиц и индивидуальных предпринимателей) к настоящему Регламенту.

17. Выдача дубликата осуществляется в течение трех рабочих дней со дня поступления заявления о выдаче дубликата лицензии, оформленного в соответствии с приложением N 8 (для юридических лиц) или приложением N 9 (для индивидуальных предпринимателей) к настоящему Регламенту.

18. Копия лицензии предоставляется в течение трех рабочих дней со дня поступления заявления о выдаче копии лицензии, оформленного в соответствии с приложением N 10 (для юридических лиц) или приложением N 11 (для индивидуальных предпринимателей) к настоящему Регламенту.

Перечень нормативных правовых актов, регулирующих отношения, возникающие в связи с предоставлением государственной услуги

19. Предоставление государственной услуги осуществляется в соответствии с:

Федеральным законом от 5 августа 2000 г. N 117-ФЗ "Налоговый кодекс Российской Федерации (часть вторая)" (Собрание законодательства Российской Федерации, 2000, N 32, ст. 3340, ст. 3341; 2001, N 1 (часть II), ст. 18, N 23, ст. 2289, N 33 (часть I), ст. 3413, ст. 3421, ст. 3429, N 49, ст. 4554, ст. 4564, N 53 (часть I), ст. 5015, ст. 5023; 2002, N 1 (часть I), ст. 4, N 22, ст. 2026, N 30, ст. 3021, ст. 3027, ст. 3033, N 52 (часть I), ст. 5132, ст. 5138; 2003, N 1, ст. 2, ст. 5, ст. 6, ст. 8, ст. 11, N 19, ст. 1749, N 21, ст. 1958, N 22, ст. 2066, N 23, ст. 2174, N 24, ст. 2432, N 26, ст. 2567, N 27 (часть I), ст. 2700, N 28, ст. 2874, ст. 2879, ст. 2886, N 46 (часть I), ст. 4435, ст. 4443, ст. 4444, N 50, ст. 4849, N 52 (часть I), ст. 5030, ст. 5038; 2004, N 15, ст. 1342, N 27, ст. 2711, ст. 2713, ст. 2715, N 30, ст. 3083, ст. 3084, ст. 3088, N 31, ст. 3219, ст. 3220, ст. 3222, ст. 3231, N 34, ст. 3517, ст. 3518, ст. 3520, ст. 3522, ст. 3524, ст. 3525, ст. 3527, N 35, ст. 3607, N 41, ст. 3994, N 45, ст. 4377, N 49, ст. 4840; 2005, N 1 (часть I), ст. 9, ст. 29, ст. 30, ст. 31, ст. 34, ст. 38, N 21, ст. 1918, N 23, ст. 2201, N 24, ст. 2312, N 25, ст. 2427, ст. 2428, ст. 2429, N 27, ст. 2707, ст. 2710, ст. 2713, ст. 2717, N 30 (часть I), ст. 3101, ст. 3104, ст. 3112, ст. 3117, ст. 3118, N 30 (часть II), ст. 3128, ст. 3129, ст. 3130, N 43, ст. 4350, N 50, ст. 5246, ст. 5249, N 52 (часть I), ст. 5581; 2006, N 1, ст. 12, ст. 16, N 3, ст. 280, N 10, ст. 1065, N 12, ст. 1233, N 23, ст. 2380, N 23, ст. 2382, N 27, ст. 2881, N 30, ст. 3295, N 31 (часть I), ст. 3433, ст. 3436, ст. 3443, ст. 3450, ст. 3452, N 43, ст. 4412, N 45, ст. 4627, ст. 4628, ст. 4629, ст. 4630, ст. 4738, N 47, ст. 4819, N 50, ст. 5279, ст. 5286, N 52 (часть I), ст. 5498; 2007, N 1 (часть I), ст. 7, ст. 20, ст. 31, ст. 39, N 13, ст. 1465, N 21, ст. 2461, ст. 2462, ст. 2463, N 22, ст. 2563, ст. 2564, N 23, ст. 2691, N 31, ст. 3991, ст. 3995, ст. 4013, N 45, ст. 5416, ст. 5417, ст. 5432, N 46, ст. 5553, ст. 5554, ст. 5557, N 49, ст. 6045, ст. 6046, ст. 6071, N 50, ст. 6237, ст. 6245, ст. 6246; 2008, N 18, ст. 1942, N 26, ст. 3022, N 27, ст. 3126, N 30 (часть I), ст. 3577, ст. 3591, ст. 3598, ст. 3611, ст. 3614, N 30 (часть II), ст. 3616, N 42, ст. 4697, N 48, ст. 5500, ст. 5503, ст. 5504, ст. 5519, N 49, ст. 5723, ст. 5749, N 52 (часть I), ст. 6218, ст. 6219, ст. 6227, ст. 6236, ст. 6237; 2009, N 1, ст. 13, ст. 19, ст. 21, ст. 22, ст. 31, N 11, ст. 1265, N 18 (часть I), ст. 2147, N 23, ст. 2772, ст. 2775, N 26, ст. 3123, N 27, ст. 3383, N 29, ст. 3582, ст. 3598, ст. 3602, ст. 3625, ст. 3638, ст. 3639, ст. 3641, ст. 3642, N 30, ст. 3735, ст. 3739, N 39, ст. 4534, N 44, ст. 5171, N 45, ст. 5271, N 48, ст. 5711, ст. 5725, ст. 5726, ст. 5731, ст. 5732, ст. 5733, ст. 5734, ст. 5737, N 51, ст. 6153, ст. 6155, N 52 (часть I), ст. 6444, ст. 6450, ст. 6455; 2010, N 1, ст. 128, N 15, ст. 1737, ст. 1746, N 18, ст. 2145, N 19, ст. 2291, N 21, ст. 2524, N 23, ст. 2797, N 25, ст. 3070, N 28, ст. 3553, N 31, ст. 4176, ст. 4186, ст. 4198, N 32, ст. 4298, N 40, ст. 4969, N 45, ст. 5750, ст. 5756, N 46, ст. 5918, N 47, ст. 6034, N 48, ст. 6247, ст. 6248, ст. 6249, ст. 6250, ст. 6251, N 49, ст. 6409; 2011, N 1, ст. 7, ст. 9, ст. 21, ст. 37, N 11, ст. 1492, ст. 1494, N 17, ст. 2311, ст. 2318, N 23, ст. 3262, ст. 3265, N 24, ст. 3357, N 26, ст. 3652, N 27, ст. 3881, N 29, ст. 4291, N 30 (часть I), ст. 4563, ст. 4566, ст. 4575, ст. 4583, ст. 4587, ст. 4593, ст. 4596, ст. 4597, ст. 4606, N 45, ст. 6335, N 47, ст. 6608, ст. 6609, ст. 6610, ст. 6611, N 48, ст. 6729, ст. 6731, N 49 (часть I), ст. 7014, ст. 7015, ст. 7016, ст. 7017, ст. 7037, ст. 7043, N 49 (часть V), ст. 7061, ст. 7063, N 50, ст. 7347, ст. 7359; 2012, N 10, ст. 1164, N 14, ст. 1545, N 18, ст. 2128, N 19, ст. 2281, N 24, ст. 3066, N 25, ст. 3268, N 26, ст. 3447, N 27, ст. 3587, ст. 3588, N 29, ст. 3980, N 31, ст. 4319, ст. 4322, ст. 4334, N 41, ст. 5526, ст. 5527, N 49, ст. 6747, ст. 6748, ст. 6749, ст. 6750, ст. 6751, N 50 (часть V), ст. 6958, ст. 6968, N 53 (часть I), ст. 7578, ст. 7584, ст. 7596, ст. 7603, ст. 7604, ст. 7607, ст. 7619; 2013, N 1, ст. 77, N 14, ст. 1647) (далее - Налоговый кодекс);

Федеральным законом от 27 июля 2010 г. N 210-ФЗ "Об организации предоставления государственных и муниципальных услуг" (Собрание законодательства Российской Федерации, 2010, N 31, ст. 4179; 2011, N 15, ст. 2038, N 27, ст. 3880, ст. 3873, N 29, ст. 4291; N 30 (часть I), ст. 4587; N 49 (часть V), ст. 7061; 2012, N 31, ст. 4322; 2013, N 14, ст. 1651);

Федеральным законом от 25 апреля 2002 г. N 40-ФЗ "Об обязательном страховании гражданской ответственности владельцев транспортных средств" (Собрание законодательства Российской Федерации, 2002, N 18, ст. 1720, N 52 (часть I), ст. 5132; 2003, N 26, ст. 2566; 2005, N 1 (часть I), ст. 25, N 23, ст. 2311; 2006, N 48, ст. 4942; 2007, N 1 (часть I), ст. 29, N 49, ст. 6067; 2008, N 20, ст. 2258, N 30 (часть II), ст. 3616, N 52 (часть I), ст. 6236; 2009, N 1, ст. 17, N 9, ст. 1045, N 52 (часть I), ст. 6420, 6438; 2010, N 6, ст. 565, N 17, ст. 1988; 2011, N 1, ст. 4, N 7, ст. 901, N 27, ст. 3881, N 29, ст. 4291; 2012, N 25, ст. 3268, N 31, ст. 4319, ст. 4320, N 53 (часть I), ст. 7592);

Федеральным законом от 2 мая 2006 г. N 59-ФЗ "О порядке рассмотрения обращений граждан Российской Федерации" (Собрание законодательства Российской Федерации, 2006, N 19, ст. 2060; 2010, N 27, ст. 3410, N 31, ст. 4196; 2012, N 31, ст. 4470);

Федеральным законом от 10 декабря 1995 г. N 196-ФЗ "О безопасности дорожного движения" (Собрание законодательства Российской Федерации, 1995, N 50, ст. 4873; 1999, N 10, ст. 1158; 2002, N 18, ст. 1721; 2003, N 2, ст. 167; 2004, N 35, ст. 3607; 2006, N 52 (часть I), ст. 5498; 2007, N 46, ст. 5553, N 49, ст. 6070; 2009, N 1, ст. 21, N 48, ст. 5717; 2010, N 30, ст. 4000, N 31, ст. 4196; 2011, N 17, ст. 2310, N 27, ст. 3881, N 29, ст. 4283, N 30 (часть I), ст. 4590, 4596; 2012, N 25, ст. 3268, N 31, ст. 4320);

Федеральным законом от 4 мая 2011 г. N 99-ФЗ "О лицензировании отдельных видов деятельности" (Собрание законодательства Российской Федерации, 2011, N 19, ст. 2716, N 30 (часть I), ст. 4590, N 43, ст. 5971, N 48, ст. 6728; 2012, N 26, ст. 3446, N 31, ст. 4322; 2013, N 9, ст. 874);

постановлением Правительства Российской Федерации от 10 сентября 2009 г. N 720 "Об утверждении технического регламента о безопасности колесных транспортных средств" (Собрание законодательства Российской Федерации, 2009, N 38, ст. 4475; 2010, N 38, ст. 4828; 2011, N 42, ст. 5922; 2012, N 53 (часть II), ст. 7931);

постановлением Правительства Российской Федерации от 19 июня 2002 г. N 438 "О Едином государственном реестре юридических лиц" (Собрание законодательства Российской Федерации, 2002, N 26, ст. 2585, N 46, ст. 4597; 2003, N 33, ст. 3270, N 43, ст. 4238; 2004, N 10, ст. 864; 2005, N 51, ст. 5546; 2006, N 49 (часть II), ст. 5220; 2007, N 34, ст. 4237, N 32, ст. 4146; 2008, N 50, ст. 5958; 2012, N 1, ст. 136);

постановлением Правительства Российской Федерации от 16 октября 2003 г. N 630 "О Едином государственном реестре индивидуальных предпринимателей, правилах хранения в единых государственных реестрах юридических лиц и индивидуальных предпринимателей документов (сведений) и передачи их на постоянное хранение в государственные архивы, а также о внесении изменений и дополнений в постановления Правительства Российской Федерации от 19 июня 2002 г. N 438 и 439" (Собрание законодательства Российской Федерации, 2003, N 43, ст. 4238; 2004, N 10, ст. 864; 2005, N 51, ст. 5546; 2010, N 11, ст. 1224; 2012, N 1, ст. 136);

постановлением Правительства Российской Федерации от 7 апреля 2004 г. N 184 "Вопросы Федеральной службы по надзору в сфере транспорта" (Собрание законодательства Российской Федерации, 2004, N 15, ст. 1477, N 24, ст. 2430; 2006, N 15, ст. 1612; 2008, N 26, ст. 3063; 2009, N 13, ст. 1558, N 18 (часть II), ст. 2249, N 51, ст. 6332; 2011, N 6, ст. 888, N 22, ст. 3187);

постановлением Правительства Российской Федерации от 30 июля 2004 г. N 398 "Об утверждении Положения о Федеральной службе по надзору в сфере транспорта" (Собрание законодательства Российской Федерации, 2004, N 32, ст. 3345; 2006, N 15, ст. 1612, N 41, ст. 4256, N 52 (часть III), ст. 5587; 2007, N 52, ст. 6472; 2008, N 26, ст. 3063, N 31, ст. 3743, N 46, ст. 5337, ст. 5349; 2009, N 6, ст. 738, N 13, ст. 1558, N 18 (часть II), ст. 2249, N 30, ст. 3823, N 33, ст. 4081, N 36, ст. 4361, N 51, ст. 6332; 2010, N 25, ст. 3170, N 26, ст. 3350; 2011, N 10, ст. 1381, N 14, ст. 1935, N 22, ст. 3187, N 26, ст. 3804, N 38, ст. 5389; 2012, N 19, ст. 2439);

постановлением Правительства Российской Федерации от 21 ноября 2011 г. N 957 "Об организации лицензирования отдельных видов деятельности" (Собрание законодательства Российской Федерации, 2011, N 48, ст. 6931; 2012, N 17, ст. 1965, N 36, ст. 4916, N 37, ст. 5002, N 39, ст. 5267);

постановлением Правительства Российской Федерации от 6 октября 2011 г. N 826 "Об утверждении типовой формы лицензии" (Собрание законодательства Российской Федерации, 2011, N 42, ст. 5924);

постановлением Правительства Российской Федерации от 2 апреля 2012 г. N 280 "Об утверждении Положения о лицензировании перевозок пассажиров автомобильным транспортом, оборудованным для перевозок более восьми человек (за исключением случая, если указанная деятельность осуществляется по заказам либо для собственных нужд юридического лица или индивидуального предпринимателя)" (Собрание законодательства Российской федерации, 2012, N 15, ст. 1793) (далее - Положение о лицензировании);

постановлением Совета Министров - Правительства Российской Федерации от 23 октября 1993 г. N 1090 "О правилах дорожного движения" (Собрание актов Президента и Правительства Российской Федерации, 1993, N 47, ст. 4531; Собрание законодательства Российской Федерации, 1996, N 3, ст. 184; 1998, N 45, ст. 5521; 2000, N 18, ст. 1985; 2001, N 11, ст. 1029; 2002, N 9, ст. 931, N 27, ст. 2693; 2003, N 20, ст. 1899, N 40, ст. 3891; 2005, N 52 (часть III), ст. 5733; 2006, N 11, ст. 1179; 2008, N 8, ст. 741, N 17, ст. 1882; 2009, N 2, ст. 233, N 5, ст. 610; 2010, N 9, ст. 976, N 20, ст. 2471; 2011, N 42, ст. 5922; 2012, N 1, ст. 154, N 15, ст. 1780, N 30, ст. 4289, N 47, ст. 6505; 2013, N 5, ст. 371, ст. 404);

постановлением Совета Министров - Правительства Российской Федерации от 18 мая 1993 г. N 477 "О введении паспортов транспортных средств" (Собрание актов Президента и Правительства Российской Федерации, 1993, N 21, ст. 1915; Собрание законодательства Российской Федерации, 1996, N 51, ст. 5804; 1998, N 32, ст. 3910; 2008, N 31, ст. 3735; 2009, N 26, ст. 3187);

постановлением Правительства Российской Федерации от 3 августа 1996 г. N 922 "О повышении безопасности междугородных и международных перевозок пассажиров и грузов автомобильным транспортом" (Собрание законодательства Российской Федерации, 1996, N 33, ст. 3996);

постановлением Правительства Российской Федерации от 16 мая 2011 г. N 373 "О разработке и утверждении административных регламентов исполнения государственных функций и административных регламентов предоставления государственных услуг" (Собрание законодательства Российской Федерации, 2011, N 22, ст. 3169, N 35, ст. 5092; 2012, N 28, ст. 3908, N 36, ст. 4903, N 50 (часть VI), ст. 7070, N 52, ст. 7507);

приказом Министерства транспорта Российской Федерации от 8 января 1997 г. N 2 "Об утверждении Положения об обеспечении безопасности перевозок пассажиров автобусами" (зарегистрирован Минюстом России 14 мая 1997 г., регистрационный N 1302) с изменениями, внесенными приказом Минтранса России от 18 июля 2000 г. N 75 (зарегистрирован Минюстом России 14 августа 2000 г., регистрационный N 2352);

приказом Министерства транспорта Российской Федерации от 22 июня 1998 г. N 75 "Об утверждении квалификационных требований к специалистам юридических лиц и индивидуальным предпринимателям, осуществляющим перевозки пассажиров и грузов автомобильным транспортом" (зарегистрирован Минюстом России 22 июля 1998 г., регистрационный N 1563);

приказом Министерства транспорта Российской Федерации от 20 августа 2004 г. N 15 "Об утверждении Положения об особенностях режима рабочего времени и времени отдыха водителей автомобилей" (зарегистрирован Минюстом России 1 ноября 2004 г., регистрационный N 6094).

Исчерпывающий перечень документов, необходимых в соответствии с нормативными правовыми актами для предоставления государственной услуги, подлежащих представлению заявителем

20. Для получения государственной услуги заявитель направляет почтовым отправлением, электронной почтой в форме электронного документа, подписанного электронной подписью, или представляет в территориальный орган по месту государственной регистрации документы, предусмотренные пунктами 20.1, 20.2 настоящего Регламента.

20.1. В случае предоставления лицензии заявитель направляет:

1) заявление о предоставлении лицензии согласно приложению N 2 (для юридических лиц) или приложению N 3 (для индивидуальных предпринимателей) к настоящему Регламенту, в котором указывается:

а) полное и (в случае, если имеется) сокращенное наименование, в том числе фирменное наименование, и организационно-правовая форма юридического лица, адрес его местонахождения, адреса мест осуществления лицензируемого вида деятельности, который намерен осуществлять заявитель, государственный регистрационный номер записи о создании юридического лица, данные документа, подтверждающего факт внесения сведений о юридическом лице в единый государственный реестр юридических лиц, с указанием адреса местонахождения органа, осуществившего государственную регистрацию, а также номера телефона и (в случае, если имеется) адреса электронной почты юридического лица;

б) фамилия, имя и (в случае, если имеется) отчество индивидуального предпринимателя, адрес его места жительства, адреса мест осуществления лицензируемого вида деятельности, который намерен осуществлять заявитель, данные документа, удостоверяющего его личность, государственный регистрационный номер записи о государственной регистрации индивидуального предпринимателя, данные документа, подтверждающего факт внесения сведений об индивидуальном предпринимателе в единый государственный реестр индивидуальных предпринимателей, с указанием адреса местонахождения органа, осуществившего государственную регистрацию, а также номера телефона и (в случае, если имеется) адреса электронной почты индивидуального предпринимателя;

в) идентификационный номер налогоплательщика, данные документа о постановке заявителя на учет в налоговом органе;

г) лицензируемый вид деятельности в соответствии с подпунктом 24 пункта 1 статьи 12 Федерального закона N 99-ФЗ, который заявитель намерен осуществлять, с указанием выполняемых работ в соответствии с пунктом 3 Положения о лицензировании;

д) реквизиты документа, подтверждающего факт уплаты государственной пошлины за предоставление лицензии, либо иные сведения, подтверждающие факт уплаты указанной государственной пошлины;

е) реквизиты документов (наименование органа (организации), выдавшего документ, дата, номер), перечень которых определяется Положением о лицензировании и которые свидетельствуют о соответствии соискателя лицензии лицензионным требованиям, - в отношении документов, на которые распространяется требование пункта 2 части 1 статьи 7 Федерального закона от 27 июля 2010 г. N 210-ФЗ "Об организации предоставления государственных и муниципальных услуг";

2) копии учредительных документов юридического лица, засвидетельствованные в нотариальном порядке;

3) копии документов, подтверждающих наличие на праве собственности или ином законном основании предполагаемых к использованию для перевозок пассажиров транспортных средств, их государственную регистрацию, в том числе копии паспортов транспортных средств, талонов о прохождении технического осмотра транспортных средств;

4) копии документов, подтверждающих наличие у заявителя принадлежащих ему на праве собственности или ином законном основании и соответствующих установленным требованиям помещений, права на которые не зарегистрированы в Едином государственном реестре прав на недвижимое имущество и сделок с ним (в случае, если такие права зарегистрированы в указанном реестре, - сведения об этих помещениях), а также оборудования для осуществления технического обслуживания и ремонта транспортных средств либо копия договора со специализированной организацией на предоставление услуг по техническому обслуживанию и ремонту транспортных средств;

5) копия диплома о высшем или среднем профессиональном медицинском образовании специалиста, осуществляющего предрейсовый медицинский осмотр, и удостоверения о прохождении им обучения по дополнительной образовательной программе "Проведение предрейсового осмотра водителей транспортных средств" либо копия договора с медицинской организацией или индивидуальным предпринимателем, имеющими соответствующую лицензию, на проведение предрейсовых медицинских осмотров;

6) копии документов, подтверждающих квалификацию и стаж работы водителей транспортных средств заявителя и прохождение ими медицинского освидетельствования;

7) опись прилагаемых документов.

20.2. В случае переоформления лицензии заявитель направляет:

1) заявление о переоформлении лицензии согласно приложению N 4 (для юридических лиц) и приложению N 5 (для индивидуальных предпринимателей) к настоящему Регламенту с указанием сведений, предусмотренных пунктами 5 - 10 статьи 18 Федерального закона N 99-ФЗ, в установленных указанной статьей случаях. При намерении лицензиата выполнять новые работы, составляющие лицензируемый вид деятельности, в заявлении о переоформлении лицензии указываются сведения о видах работ, которые лицензиат намерен выполнять, а также сведения о документах, указанных в подпунктах "а" и "г" пункта 6 Положения о лицензировании;

2) оригинал действующей лицензии;

3) документ, подтверждающий уплату государственной пошлины за переоформление лицензии (за исключением случаев, когда в соответствии с требованиями законодательства Российской Федерации предоставление указанного документа не предусмотрено).

21. В заявлении заявитель может указать просьбу о направлении ему в электронной форме информации по вопросам лицензирования.

22. Для получения сведений о конкретной лицензии заявитель направляет заявление о предоставлении сведений о конкретной лицензии в соответствии с приложением N 6 (для юридических лиц) или приложением N 7 (для физических лиц, в т.ч. индивидуальных предпринимателей) к настоящему Регламенту.

23. Для получения дубликата лицензии лицензиат предоставляет заявление о выдаче дубликата, оформленное в соответствии с приложением N 8 (для юридических лиц) или приложением N 9 (для индивидуальных предпринимателей) к настоящему Регламенту, оригинал лицензии (в случае порчи бланка лицензии), документ, подтверждающий уплату государственной пошлины за предоставление такого дубликата (за исключением случаев, когда в соответствии с требованиями законодательства Российской Федерации предоставление указанного документа не предусмотрено).

24. Для получения копии лицензии лицензиат предоставляет заявление о предоставлении копии лицензии, оформленное в соответствии с приложением N 10 (для юридических лиц) или приложением N 11 (для индивидуальных предпринимателей) к настоящему Регламенту, документ, подтверждающий уплату государственной пошлины за предоставление такой копии (за исключением случаев, когда в соответствии с требованиями законодательства Российской Федерации предоставление указанного документа не предусмотрено).

Исчерпывающий перечень документов, необходимых в соответствии с нормативными правовыми актами для предоставления государственной услуги, которые находятся в распоряжении государственных органов, органов местного самоуправления, которые заявитель вправе представить

25. Сведения о заявителе, содержащиеся в Едином государственном реестре юридических лиц или Едином государственном реестре индивидуальных предпринимателей, территориальный орган получает от Федеральной налоговой службы в установленном порядке.

26. В случаях, предусмотренных законодательством Российской Федерации, подтверждение уплаты государственной пошлины за предоставление лицензии территориальный орган получает от Федерального казначейства в установленном порядке.

27. Сведения о правах заявителя на объекты недвижимого имущества и сделках с ними, содержащиеся в Едином государственном реестре прав на недвижимое имущество и сделок с ним, территориальный орган получает от Федеральной службы государственной регистрации, кадастра и картографии в установленном порядке.

28. Запрещается требовать от заявителя:

а) предоставления документов и информации или осуществления действий, предоставление или осуществление которых не предусмотрено нормативными

б) предоставления документов и информации, которые находятся в распоряжении органов местного самоуправления, предоставляющих государственную услугу, иных государственных органов, органов местного самоуправления и (или) организаций в соответствии с нормативными правовыми актами Российской Федерации, нормативными правовыми актами субъектов Российской Федерации и муниципальными правовыми актами, за исключением документов, указанных в части 6 статьи 7 Федерального закона N 210-ФЗ "Об организации предоставления государственных и муниципальных услуг".

Исчерпывающий перечень оснований для отказа в приеме документов, необходимых для предоставления государственной услуги

29. Основания для отказа в приеме документов, необходимых для предоставления государственной услуги, отсутствуют.

Исчерпывающий перечень оснований для приостановления или отказа в предоставлении государственной услуги

30. Основанием для приостановления предоставления лицензии, переоформления лицензии является представление в территориальный орган заявления о предоставлении лицензии либо заявления о переоформлении лицензии, оформленного с нарушением требований, установленных Федеральным законом N 99-ФЗ, пунктами 20.1 и 20.2 настоящего Регламента, и (или) неполного пакета прилагаемых к указанным заявлениям документов.

В случае обращения заявителя в территориальный орган не по месту государственной регистрации, документы, прилагаемые к заявлению, не принимаются и возвращаются заявителю, а должностное лицо, ответственное за прием документов, сообщает заявителю адрес территориального органа, в который следует обратиться.

Основания для приостановления выдачи дубликата, копии лицензии, сведений о конкретной лицензии отсутствуют.

31. Основанием для отказа в предоставлении, переоформлении лицензии является:

а) наличие в представленных соискателем лицензии (лицензиатом) заявлении о предоставлении лицензии и (или) прилагаемых к нему документах недостоверной или искаженной информации;

б) установленное в ходе проверки несоответствие соискателя лицензии (лицензиата) лицензионным требованиям;

в) представление соискателем лицензии заявления о предоставлении лицензии и прилагаемых к нему документов, если в отношении соискателя лицензии имеется решение об аннулировании ранее выданной лицензии на такой вид деятельности.

Перечень услуг, которые являются необходимыми и обязательными для предоставления государственной услуги, в том числе сведения о документе (документах), выдаваемом (выдаваемых) организациями, участвующими в предоставлении государственной услуги

32. Услуги, которые являются необходимыми и обязательными для предоставления государственной услуги, в том числе сведения о документе (документах), выдаваемом (выдаваемых) организациями, участвующими в предоставлении государственной услуги, не предусмотрены.

Порядок, размер и основания взимания государственной пошлины или иной платы, взимаемой за предоставление государственной услуги

33. За предоставление или переоформление лицензии, выдачу дубликата лицензии на бумажном носителе уплачивается государственная пошлина в размерах и порядке, которые установлены законодательством Российской Федерации о налогах и сборах.

34. За предоставление или переоформление лицензии, выдачу дубликата лицензии на бумажном носителе согласно пункту 92 части 1 статьи 333.33 Налогового кодекса уплачивается государственная пошлина в размере:

за предоставление лицензии - 6 000 рублей;

за переоформление документа, подтверждающего наличие лицензии, и (или) приложения к такому документу в связи с внесением дополнений в сведения об адресах мест осуществления лицензируемого вида деятельности, о выполняемых работах и об оказываемых услугах в составе лицензируемого вида деятельности, в том числе о реализуемых образовательных программах, - 2 600 рублей;

за переоформление документа, подтверждающего наличие лицензии, и (или) приложения к такому документу в других случаях - 600 рублей;

за выдачу дубликата документа, подтверждающего наличие лицензии, - 600 рублей.

Максимальный срок ожидания в очереди при подаче заявления и документов заявителем о предоставлении государственной услуги и при получении результата предоставления государственной услуги

35. Максимальный срок ожидания в очереди при подаче заявлений о предоставлении, переоформлении лицензии, получении копии, дубликата лицензии, сведений о конкретной лицензии и при получении результата предоставления государственной услуги составляет 15 минут.

Срок и порядок регистрации заявления и документов заявителя о предоставлении государственной услуги, в том числе в электронной форме

36. Заявление и прилагаемые к нему документы, отвечающие установленным требованиям, принимаются и регистрируются в день их предъявления в территориальный орган должностным лицом, ответственным за прием и регистрацию документов.

37. В случае подачи заявления и прилагаемых к нему документов в электронном виде, должностное лицо, ответственное за прием и регистрацию документов, регистрирует их в электронном виде, а также в распечатанном виде на бумажном носителе.

38. В случае поступления заявления и документов заявителя в праздничный или выходной день, предшествующий праздничным или выходным дням, регистрация производится в рабочий день, следующий за праздничными или выходными днями.

Требования к помещениям, в которых предоставляется государственная услуга, к месту ожидания и приема заявителей, размещению и оформлению визуальной, текстовой и мультимедийной информации о порядке предоставления государственной услуги

39. Вход в помещения территориальных органов оборудуется пандусами, расширенными проходами, позволяющими обеспечить беспрепятственный доступ инвалидов, включая инвалидов, использующих кресла-коляски.

40. Центральный вход должен быть оборудован табличкой (вывеской), содержащей следующую информацию:

наименование;

местонахождение;

график работы;

адрес официального Интернет-сайта;

телефонные номера и электронный адрес справочной службы.

41. Для ожидания приема заявителю отводится специально обозначенное место, оснащенное стульями, столами для оформления документов.

42. На территории, прилегающей к расположению территориальных органов, оборудуются места для парковки автотранспортных средств.

Доступ к парковочным местам является бесплатным.

43. Помещения, предназначенные для предоставления государственной услуги, обозначаются соответствующими табличками с указанием номера кабинета, названия структурного подразделения, фамилии, имени, отчества, наименования должности лица, предоставляющего государственную услугу.

44. В помещении рабочее место должностного лица, предоставляющего государственную услугу, оборудуется офисной мебелью, телефоном, факсом, копировальным аппаратом, компьютером и оргтехникой, позволяющей своевременно и в полном объеме организовать предоставление государственной услуги.

45. В помещениях либо в коридоре размещаются стенды с информацией, относящейся к деятельности по предоставлению государственной услуги.

46. Информация, размещаемая на информационных стендах, должна содержать дату размещения, подпись руководителя (заместителя руководителя) территориального органа.

47. Должностные лица при общении с гражданами (по телефону или лично) должны корректно и внимательно относиться к гражданам, не унижая их чести и достоинства. Устное информирование граждан о порядке предоставления государственной услуги должно проводиться с использованием официально-делового стиля речи.

48. По электронной почте и справочным телефонам предоставляется следующая информация:

контактные телефоны должностных лиц территориального органа;

график личного приема заместителями начальника и начальником территориального органа.

49. График приема и консультирования заявителя должностными лицами устанавливается начальником территориального органа.

50. Информирование о ходе предоставления государственной услуги может осуществляться должностными лицами территориального органа с использованием телефонной связи или в электронном виде.

Показатели доступности и качества государственной услуги

51. Предоставление государственной услуги возможно в электронном виде с использованием федеральной государственной информационной системы "Единый портал государственных и муниципальных услуг (функций)".

52. Показателями доступности и качества предоставления государственной услуги являются:

соблюдение сроков предоставления государственной услуги;

соблюдение права заявителей на получение актуальной и достоверной информации о порядке предоставления государственной услуги;

отсутствие жалоб на действия (бездействия) должностных лиц Ространснадзора и территориальных органов.

53. Количество взаимодействий и продолжительность взаимодействий заявителя с должностными лицами территориального органа при получении, переоформлении лицензии, получении копии или дубликата лицензии, сведений о конкретной лицензии определено статьями 13, 14, 17, 18 Федерального закона N 99-ФЗ.

Иные требования, в том числе учитывающие особенности предоставления государственной услуги в многофункциональных центрах предоставления государственных и муниципальных услуг, и особенности предоставления государственной услуги в электронной форме

54. Предоставление государственной услуги в многофункциональных центрах предоставления государственных и муниципальных услуг не предусмотрено.

III. Состав, последовательность и сроки выполнения административных процедур, требования к порядку их выполнения, в том числе особенности выполнения административных процедур в электронной форме

55. Предоставление государственной услуги включает в себя следующие административные процедуры:

а) прием, регистрация заявления и прилагаемых к нему документов, принятие решения о рассмотрении заявления и прилагаемых к нему документов;

б) рассмотрение заявления о предоставлении лицензии (переоформлении лицензии) и прилагаемых к нему документов, принятие решения о предоставлении (отказе в предоставлении), переоформлении (отказе в переоформлении) лицензии;

в) предоставление, переоформление лицензии, выдача дубликата, копии лицензии, сведений о конкретной лицензии.

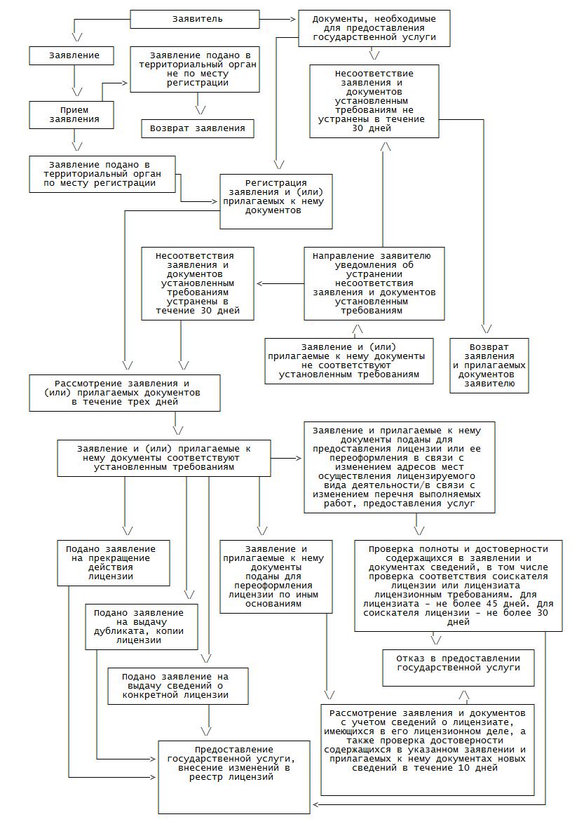
Блок-схема предоставления государственной услуги указана в приложении N 12 к настоящему Регламенту.

Прием, регистрация заявления и прилагаемых к нему документов, принятие решения о рассмотрении заявления и прилагаемых к нему документов

56. Основанием для начала административной процедуры является поступление в территориальный орган заявления о предоставлении, переоформлении лицензии, получении копии или дубликата лицензии, сведений о конкретной лицензии.

57. Заявление представляется заявителем в территориальный орган заказным почтовым отправлением с уведомлением о вручении, в форме электронного документа, подписанного электронной подписью, с использованием федеральной государственной информационной системы "Единый портал государственных и муниципальных услуг (функций)".

58. В случае, если заявление было получено в форме электронного документа, территориальный орган обязан обеспечить осуществление в электронной форме:

1) приема и рассмотрения заявления;

2) возможности для заявителя дистанционно отслеживать стадии предоставления государственной услуги.

59. Должностное лицо, ответственное за прием документов, определяет обоснованность представления документов заявителем в данный территориальный орган.

60. При условии обращения заявителя в надлежащий (по территориальности) территориальный орган должностное лицо, ответственное за прием документов, принимает представленные заявителем документы.

61. Заявление о предоставлении лицензии, выдаче дубликата, копии лицензии, предоставлении сведений о конкретной лицензии, переоформлении лицензии и прилагаемые к ним документы, отвечающие установленным требованиям, принимает и регистрирует должностное лицо, ответственное за прием и регистрацию документов, в день предъявления его в территориальный орган.

Регистрация заявления осуществляется на электронном и бумажном носителях.

62. В случае обращения заявителя в надлежащий (по принадлежности) территориальный орган с заявлением о предоставлении, переоформлении лицензии, должностное лицо, ответственное за прием документов, принимает представленные заявителем документы по описи, копия которой с отметкой о дате приема указанных заявлений и прилагаемых к ним документов в день приема вручается заявителю или направляется ему заказным почтовым отправлением с уведомлением о вручении или в форме электронного документа, подписанного электронной подписью.

Максимальное время приема одного комплекта документов не может превышать 20 минут.

63. Опись документов включает в себя следующие сведения:

а) организационно-правовая форма и наименование юридического лица (фамилия, имя, отчество индивидуального предпринимателя);

б) вид работ;

в) наименование представленного документа;

г) количество листов;

д) подпись руководителя юридического лица (индивидуального предпринимателя), заверенная печатью;

е) отметка территориального органа с указанием регистрационного номера, даты регистрации, запись заверяется подписью должностного лица территориального органа, принявшего документы.

Рассмотрение заявления о предоставлении лицензии (переоформлении лицензии) и прилагаемых к нему документов, принятие решения о предоставлении (отказе в предоставлении), переоформлении (отказе в переоформлении) лицензии

64. Основанием для начала административной процедуры является принятие территориальным органом решения о рассмотрении заявления о предоставлении, переоформлении лицензии и прилагаемых к нему документов.

65. В срок, не превышающий 45 рабочих дней со дня приема заявления о предоставлении лицензии и прилагаемых к нему документов, территориальный орган осуществляет проверку полноты и достоверности содержащихся в указанных заявлении и документах сведений, проверку соответствия соискателя лицензии лицензионным требованиям, и принимает решение о предоставлении лицензии или об отказе в ее предоставлении.

66. Соискатель лицензии (лицензиат) допускается к осуществлению деятельности по перевозке пассажиров при выполнении следующих лицензионных требований:

а) наличие у соискателя лицензии (лицензиата) принадлежащих ему на праве собственности или ином законном основании и соответствующих установленным требованиям помещений и оборудования для технического обслуживания и ремонта транспортных средств либо наличие договора со специализированной организацией на предоставление услуг по техническому обслуживанию и ремонту транспортных средств;

б) наличие у соискателя лицензии (лицензиата) водителей транспортных средств, заключивших с ним трудовой договор или договор об оказании услуг, и имеющих необходимые квалификацию и стаж работы, а также прошедших медицинское освидетельствование в установленном порядке;

в) наличие у соискателя лицензии (лицензиата) специалиста, осуществляющего предрейсовый медицинский осмотр водителей транспортных средств, имеющего высшее или среднее профессиональное медицинское образование и прошедшего обучение по дополнительной образовательной программе "Проведение предрейсового осмотра водителей транспортных средств", или наличие договора с медицинской организацией или индивидуальным предпринимателем, имеющими соответствующую лицензию;

г) наличие у соискателя лицензии (лицензиата) на праве собственности или на ином законном основании необходимых для выполнения работ, предусмотренных пунктом 3 Положения о лицензировании, транспортных средств, соответствующих по назначению и конструкции техническим требованиям к осуществляемым перевозкам пассажиров и допущенных в установленном порядке к участию в дорожном движении;

д) использование лицензиатом транспортных средств, оснащенных в установленном порядке техническими средствами контроля за соблюдением водителем режимов движения, труда и отдыха в случаях, предусмотренных пунктом 4 Положения о лицензировании;

е) использование лицензиатом транспортных средств, оснащенных в установленном порядке аппаратурой спутниковой навигации ГЛОНАСС или ГЛОНАСС/GPS;

ж) соблюдение лицензиатом требований, установленных статьей 20 Федерального закона от 10 декабря 1995 г. N 196-ФЗ "О безопасности дорожного движения";

з) соблюдение лицензиатом требований, предъявляемых к перевозчику в соответствии с Федеральным законом от 8 ноября 2007 г. N 259-ФЗ "Устав автомобильного транспорта и городского наземного электрического транспорта" (Собрание законодательства Российской Федерации, 2007, N 46, ст. 5555; 2011, N 17, ст. 2310, N 45, ст. 6326; 2012, N 31, ст. 4320), в том числе постановлением Правительства Российской Федерации от 14 февраля 2009 г. N 112 "Об утверждении Правил перевозок пассажиров и багажа автомобильным транспортом и городским наземным электрическим транспортом" (Собрание законодательства Российской Федерации, 2009, N 9, ст. 1102; 2011, N 37, ст. 5268).

67. Соответствие (несоответствие) соискателя лицензии лицензионным требованиям и соответствие (несоответствие) лицензиата лицензионным требованиям при выполнении новых работ, оказании новых услуг, составляющих лицензируемый вид деятельности, и (или) при осуществлении лицензируемого вида деятельности по адресу места его осуществления, не указанному в лицензии, выявляется в ходе проведения внеплановых выездных проверок, проводимых в соответствии со статьей 19 Федерального закона N 99-ФЗ.

68. Решение о предоставлении (отказе в предоставлении) лицензии принимается территориальным органом на основании результатов проверки полноты и достоверности содержащихся в заявлении и прилагаемых к нему документах сведений, в том числе соответствия соискателя лицензии лицензионным требованиям, проводимой в соответствии со статьей 19 Федерального закона N 99-ФЗ.

69. Решение о переоформлении (отказе в переоформлении) лицензии в связи с реорганизацией юридического лица в форме преобразования, изменения его наименования, адреса местонахождения, а также в случаях изменения места жительства, имени, фамилии и (в случае, если имеется) отчества индивидуального предпринимателя, реквизитов документа, удостоверяющего его личность, принимается территориальным органом на основании результатов рассмотрения заявления о переоформлении лицензии и прилагаемых к нему документов с учетом сведений о лицензиате, имеющихся в его лицензионном деле, а также проверки достоверности содержащихся в указанном заявлении и прилагаемых к нему документах новых сведений в порядке, установленном статьей 19 Федерального закона N 99-ФЗ.

70. Решение о переоформлении (отказе в переоформлении) лицензии в связи с изменением адресов мест осуществления юридическим лицом или индивидуальным предпринимателем лицензируемого вида деятельности и принятие решения о переоформлении лицензии в случае изменения перечня выполняемых работ, оказываемых услуг, составляющих лицензируемый вид деятельности, принимается территориальным органом на основании результатов рассмотрения заявления о переоформлении лицензии и прилагаемых к нему документов с учетом сведений о лицензиате, имеющихся в его лицензионном деле, а также проверки достоверности содержащихся в указанном заявлении и прилагаемых к нему документах новых сведений в порядке, установленном статьей 19 Федерального закона N 99-ФЗ, и проведения проверки соответствия лицензиата лицензионным требованиям при выполнении новых работ, оказании новых услуг, составляющих лицензируемый вид деятельности, и (или) при осуществлении лицензируемого вида деятельности по адресу места его осуществления, не указанному в лицензии.

71. Сроки принятия решений, упомянутые в пункте 70 настоящего Регламента, указаны в пунктах 14 - 15 настоящего Регламента.

72. В случае принятия решения об отказе в предоставлении, переоформлении лицензии, территориальный орган вручает в течение трех рабочих дней со дня принятия этого решения соискателю лицензии (лицензиату) или направляет ему заказным почтовым отправлением с уведомлением о вручении либо в форме электронного документа, подписанного электронной подписью, уведомление об отказе в предоставлении, переоформлении лицензии с мотивированным обоснованием причин отказа и со ссылкой на конкретные положения нормативных правовых актов и иных документов, являющихся основанием такого отказа, или, если причиной отказа является установленное в ходе проверки несоответствие соискателя лицензии (лицензиата) лицензионным требованиям, реквизиты акта проверки соискателя лицензии (лицензиата).

73. Территориальный орган обеспечивает учет и хранение отказов, в том числе в форме электронных документов, в предоставлении, переоформлении лицензии.

74. К отказу прилагается заявление о предоставлении, переоформлении лицензии и прилагаемые к ним документы, в том числе в форме электронных документов.

75. Сведения о принятии территориальным органом решения о предоставлении или переоформлении лицензии, результатах проведения проверки соответствия соискателя лицензии (лицензиата) лицензионным требованиям размещаются в федеральной государственной информационной системе "Единый портал государственных и муниципальных услуг (функций)".

Предоставление, переоформление лицензии, выдача дубликата, копии лицензии, сведений о конкретной лицензии

76. Решение о предоставлении лицензии или об отказе в ее предоставлении оформляется приказом (распоряжением) территориального органа.

77. В случае принятия территориального органа решения о предоставлении лицензии она оформляется одновременно с приказом (распоряжением).

78. Приказ (распоряжение) о предоставлении лицензии и лицензия одновременно подписываются руководителем или заместителем руководителя территориального органа и регистрируются в реестре лицензий деятельности по перевозкам пассажиров автомобильным транспортом, оборудованным для перевозок более восьми человек (за исключением случая, если указанная деятельность осуществляется по заказам либо для обеспечения собственных нужд юридического лица или индивидуального предпринимателя) (далее - реестр лицензий).

79. В течение трех рабочих дней после дня подписания и регистрации лицензии территориальным органом она вручается лицензиату или направляется ему заказным почтовым отправлением с уведомлением о вручении.

80. В случае, если в заявлении о предоставлении лицензии указывается на необходимость предоставления лицензии в форме электронного документа, территориальным органом направляется в форме электронного документа, подписанного электронной подписью, лицензиату лицензия или соискателю лицензии уведомление об отказе в предоставлении лицензии.

81. Лицензия действует бессрочно.

82. Лицензия является документом строгой отчетности и защищена от подделок полиграфической продукцией согласно типовой форме лицензии, утвержденной постановлением Правительства Российской Федерации N 826 "Об утверждении типовой формы лицензии".

83. Лицензия подлежит переоформлению в случаях реорганизации юридического лица в форме преобразования, изменения его наименования, адреса местонахождения, а также в случаях изменения места жительства, имени, фамилии и (в случае, если имеется) отчества индивидуального предпринимателя, реквизитов документа, удостоверяющего его личность, адресов мест осуществления юридическим лицом или индивидуальным предпринимателем лицензируемого вида деятельности, перечня выполняемых работ, оказываемых услуг, составляющих лицензируемый вид деятельности.

84. До переоформления лицензии лицензиат вправе осуществлять лицензируемый вид деятельности, за исключением его осуществления по адресу, не указанному в лицензии, или по истечении срока, определенного пунктом 86 настоящего Регламента, и (или) выполнения работ, оказания услуг, составляющих лицензируемый вид деятельности, но не указанных в лицензии.

85. Для переоформления лицензии лицензиат либо его правопреемник представляет в территориальный орган, предоставивший лицензию, либо направляет заказным почтовым отправлением с уведомлением о вручении заявление о переоформлении лицензии, оригинал действующей лицензии и документ, подтверждающий уплату государственной пошлины за переоформление лицензии (за исключением случаев, когда в соответствии с требованиями законодательства Российской Федерации предоставление указанного документа не предусмотрено).

86. В случае реорганизации юридического лица в форме преобразования в заявлении о переоформлении лицензии указываются новые сведения о лицензиате или его правопреемнике, предусмотренные пунктом 83 настоящего Регламента, и данные документа, подтверждающего факт внесения соответствующих изменений в единый государственный реестр юридических лиц. Заявление о переоформлении лицензии и прилагаемые к нему документы представляются в территориальный орган не позднее чем через 15 рабочих дней со дня внесения соответствующих изменений в единый государственный реестр юридических лиц.

87. В случае реорганизации юридических лиц в форме слияния переоформление лицензии допускается при условии наличия у каждого участвующего в слиянии юридического лица на дату государственной регистрации правопреемника реорганизованных юридических лиц лицензии на один и тот же вид деятельности.

88. При намерении лицензиата осуществлять лицензируемый вид деятельности по адресу места его осуществления, не указанному в лицензии, в заявлении о переоформлении лицензии указываются этот адрес и сведения, подтверждающие соответствие лицензиата лицензионным требованиям при осуществлении лицензируемого вида деятельности по этому адресу.

89. В случае прекращения деятельности по одному адресу или нескольким адресам мест ее осуществления, указанным в лицензии, в заявлении о переоформлении лицензии указываются адреса, по которым прекращена деятельность, и дата, с которой фактически она прекращена.

90. При намерении лицензиата внести изменения в указанный в лицензии перечень выполняемых работ, оказываемых услуг, составляющих лицензируемый вид деятельности, в заявлении о переоформлении лицензии указываются сведения о работах, об услугах, которые лицензиат намерен выполнять, оказывать, или о работах, об услугах, выполнение, оказание которых лицензиатом прекращаются.

91. При намерении лицензиата выполнять новые работы, оказывать новые услуги, составляющие лицензируемый вид деятельности, в заявлении о переоформлении лицензии также указываются сведения, подтверждающие соответствие лицензиата лицензионным требованиям при выполнении данных работ, оказании данных услуг.

92. В случае изменения наименования юридического лица или его местонахождения, а также в случае изменения места жительства, фамилии, имени и (в случае, если имеется) отчества индивидуального предпринимателя, реквизитов документа, удостоверяющего его личность, в заявлении о переоформлении лицензии указываются новые сведения о лицензиате и данные документа, подтверждающего факт внесения соответствующих изменений в единый государственный реестр юридических лиц (для лицензиата - юридического лица), в единый государственный реестр индивидуальных предпринимателей (для лицензиата - индивидуального предпринимателя).

93. Заявление о переоформлении лицензии и прилагаемые к нему документы принимаются территориальным органом по описи, копия которой с отметкой о дате приема указанных заявления и документов в день приема вручается лицензиату или направляется ему заказным почтовым отправлением с уведомлением о вручении.

94. В случае, если заявление о переоформлении лицензии оформлено с нарушением требований и (или) прилагаемые к нему документы представлены не в полном объеме, в течение трех рабочих дней со дня приема указанного заявления и документов территориальный орган вручает лицензиату уведомление о необходимости устранения в 30-дневный срок выявленных нарушений и (или) представления документов, которые отсутствуют, или направляет такое уведомление заказным почтовым отправлением с уведомлением о вручении.

95. В случае, если в заявлении о переоформлении лицензии указывается на необходимость получения переоформленной лицензии в форме электронного документа, территориальный орган направляет лицензиату в форме электронного документа, подписанного электронной подписью, копии описи указанного заявления и прилагаемых к нему документов с отметкой о дате их приема или уведомление о необходимости устранения в 30-дневный срок выявленных нарушений и (или) представления документов, которые отсутствуют.

96. В течение трех рабочих дней со дня представления лицензиатом надлежащим образом оформленного заявления о переоформлении лицензии и в полном объеме прилагаемых к нему документов территориальный орган принимает решение о рассмотрении этого заявления и прилагаемых к нему документов или в случае их несоответствия положениям пунктов 87, 89 и (или) 91 настоящего Регламента о возврате этого заявления и прилагаемых к нему документов с мотивированным обоснованием причин возврата.

97. В случае непредставления лицензиатом в 30-дневный срок надлежащим образом оформленного заявления о переоформлении лицензии и (или) в полном объеме прилагаемых к нему документов ранее представленное заявление о переоформлении лицензии подлежит возврату лицензиату.

98. В случаях, предусмотренных пунктами 94 и 95 настоящего Регламента, срок принятия территориальным органом решения о переоформлении лицензии или об отказе в ее переоформлении исчисляется со дня поступления в территориальный орган надлежащим образом оформленного заявления о переоформлении лицензии и в полном объеме прилагаемых к нему документов.

99. В срок, не превышающий десяти рабочих дней со дня приема заявления о переоформлении лицензии и прилагаемых к нему документов, территориальный орган осуществляет их рассмотрение с учетом сведений о лицензиате, имеющихся в его лицензионном деле, а также проверку достоверности содержащихся в указанном заявлении и прилагаемых к нему документах новых сведений в порядке, установленном статьей 19 Федерального закона N 99-ФЗ.

100. Переоформление лицензии в случаях, предусмотренных пунктами 89 и 90 настоящего Регламента, осуществляется территориальным органом после проведения в установленном статьей 19 Федерального закона N 99-ФЗ порядке проверки соответствия лицензиата лицензионным требованиям при выполнении новых работ, оказании новых услуг, составляющих лицензируемый вид деятельности, и (или) при осуществлении лицензируемого вида деятельности по адресу места его осуществления, не указанному в лицензии.

101. Процедура переоформления лицензии осуществляется в срок, не превышающий 30 рабочих дней со дня приема заявления о переоформлении лицензии и прилагаемых к нему документов.

102. В сроки, установленные пунктами 98 и 99 настоящего Регламента, территориальный орган на основании результатов рассмотрения представленных заявления о переоформлении лицензии и прилагаемых к нему документов принимает решение о переоформлении лицензии или об отказе в ее переоформлении.

103. В случае, если в заявлении о переоформлении лицензии указывается на необходимость получения переоформленной лицензии в форме электронного документа, территориальный орган направляет лицензиату в форме электронного документа, подписанного электронной подписью, переоформленную лицензию или уведомление об отказе в переоформлении лицензии.

104. Сведения о конкретной лицензии предоставляются территориальным органом бесплатно в течение пяти рабочих дней со дня получения заявления о предоставлении таких сведений.

105. Сведения о конкретной лицензии передаются заявителям или направляются им заказным почтовым отправлением с уведомлением о вручении в виде выписки из реестра лицензий, либо копии акта территориального органа о принятом решении, либо справки об отсутствии запрашиваемых сведений, которая выдается в случае отсутствия в реестре лицензий сведений о лицензиях или при невозможности определения конкретного лицензиата.

106. Сведения о конкретной лицензии могут быть направлены заявителю по его обращению в форме электронного документа, подписанного электронной подписью, в виде выписки из реестра лицензий, либо копии акта территориального органа о принятом решении, либо справки об отсутствии запрашиваемых сведений, которая выдается в случае отсутствия в реестре лицензий сведений о лицензиях или при невозможности определения конкретного лицензиата.

107. В случае утраты лицензии или ее порчи лицензиат вправе обратиться в территориальный орган, предоставивший лицензию, с заявлением о предоставлении дубликата лицензии с приложением документа, подтверждающего уплату государственной пошлины за предоставление такого дубликата (за исключением случаев, когда в соответствии с требованиями законодательства Российской Федерации предоставление указанного документа не предусмотрено).

108. В случае порчи лицензии к заявлению о предоставлении дубликата лицензии прилагается испорченный бланк лицензии.

109. В течение трех рабочих дней со дня получения заявления о предоставлении дубликата лицензии территориальный орган оформляет дубликат лицензии на бланке лицензии с пометками "дубликат" и "оригинал лицензии признается недействующим" и вручает такой дубликат лицензиату или направляет его заказным почтовым отправлением с уведомлением о вручении.

110. Лицензиат имеет право на получение от территориального органа копии лицензии, которая заверена им и вручается лицензиату или направляется ему заказным почтовым отправлением с уведомлением о вручении в течение трех рабочих дней со дня получения заявления о предоставлении копии лицензии.

111. Лицензиат вправе направить заявление о предоставлении дубликата лицензии или копии лицензии в форме электронного документа, подписанного электронной подписью, в территориальный орган.

112. В случае, если в заявлении о предоставлении дубликата лицензии или копии лицензии указывается на необходимость предоставления дубликата лицензии или копии лицензии в форме электронного документа, территориальный орган направляет лицензиату дубликат лицензии или копию лицензии в форме электронного документа, подписанного электронной подписью.

IV. Формы контроля за исполнением настоящего Регламента

Порядок осуществления текущего контроля за соблюдением и исполнением ответственными должностными лицами положений Регламента и иных нормативных правовых актов, устанавливающих требования к предоставлению государственной услуги, а также принятием ими решений

113. Текущий контроль осуществляется путем проведения начальниками (заместителями начальников) территориальных органов проверок соблюдения и исполнения должностными лицами настоящего Регламента и иных нормативных правовых актов, устанавливающих требования к предоставлению государственной услуги, а также принятием решений ответственными лицами.

114. Периодичность осуществления текущего контроля устанавливается руководителем Ространснадзора или лицом, исполняющим его обязанности.

115. Контроль полноты и качества предоставления государственной услуги включает проведение проверок, выявление и устранение нарушений прав заявителей, рассмотрение, принятие решений и подготовку ответов на обращения заявителей, содержащие жалобы на решения, действия (бездействие) должностных лиц территориальных органов.

116. По результатам проведенных проверок в случае выявления нарушений прав заявителей осуществляется привлечение виновных лиц к ответственности в соответствии с законодательством Российской Федерации.

117. Проверки полноты и качества предоставления государственной услуги осуществляются на основании приказов (распоряжений) Ространснадзора.

Порядок и периодичность осуществления плановых и внеплановых проверок полноты и качества предоставления государственной услуги, в том числе порядок и формы контроля за полнотой и качеством предоставления государственной услуги

118. Проверки могут быть плановыми (осуществляться на основании годовых планов работы Ространснадзора) и внеплановыми.

119. Проверки деятельности территориальных органов осуществляются комиссиями центрального аппарата Ространснадзора с учетом специализации должностных лиц.

120. Проверки деятельности структурных подразделений территориальных органов осуществляются комиссиями территориальных органов.

121. Для проведения проверки полноты и качества предоставления государственной услуги приказом Ространснадзора или территориальных органов формируется комиссия.

122. Плановые проверки осуществляются в соответствии с планом проверки, утвержденным руководителем Ространснадзора или начальником территориального органа.

123. Внеплановые проверки назначаются руководителем Ространснадзора при необходимости, а также для проверки жалоб на действия (бездействие) и решения должностных лиц территориальных органов, принимаемые в ходе предоставления государственной услуги.

124. В ходе контроля проверяется и оценивается весь комплекс вопросов, касающихся организации и предоставления государственной услуги, в том числе:

полнота и законность исполнения требований нормативных правовых актов Российской Федерации, регламентирующих деятельность по организации и предоставлению государственной услуги;

наличие и порядок ведения документации;

принципиальность и требовательность руководства территориальных органов и должностных лиц при предоставлении государственной услуги;

взаимодействие с другими надзорными и контрольными органами;

обеспеченность нормативными правовыми актами, регулирующими деятельность территориальных органов, нормативными документами по вопросам предоставления государственной услуги и методической документацией;

организация и проведение служебной подготовки должностных лиц.

125. По результатам проверки составляется акт, который представляется на утверждение руководителю Ространснадзора или начальнику территориального органа, назначившему проверку, и регистрируется в установленном порядке.

126. Территориальным органом, в отношении которого проводилась проверка, в 10-дневный срок с даты утверждения акта проверки разрабатывается и согласовывается с руководителем Ространснадзора план мероприятий по устранению выявленных недостатков, а также назначаются ответственные лица по контролю за их устранением.

127. Должностные лица Ространснадзора при проверках обязаны оказывать методическую и практическую помощь должностным территориальных органов по организации и предоставлению государственной услуги.

Ответственность должностных лиц Ространснадзора и территориальных органов за решения и действия (бездействие), принимаемые (осуществляемые) в ходе предоставления государственной услуги

128. Должностные лица, ответственные за предоставление государственной услуги, обязаны:

1) действовать в строгом соответствии с пунктами настоящего Регламента и несут персональную ответственность за выполнение административных процедур и соблюдение сроков, установленных настоящим Регламентом;

2) при ответах на телефонные звонки и устные обращения подробно и в вежливой (корректной) форме информировать обратившихся по интересующим их вопросам. Ответ на телефонный звонок должен начинаться с информации о наименовании организации, в которую позвонил получатель государственной услуги, фамилии, имени, отчестве и должности лица, принявшего телефонный звонок. При невозможности должностного лица, принявшего звонок, ответить на поставленные вопросы, телефонный звонок должен быть переадресован (переведен) на другое должностное лицо или должен быть сообщен телефонный номер, по которому можно получить необходимую информацию.

129. Должностные лица, ответственные за предоставление государственной услуги, не вправе:

1) представлять заявителям недостоверную информацию;

2) представлять заявителям сведения, не подлежащие разглашению в соответствии с законодательством Российской Федерации, составляющие государственную или иную охраняемую законом тайну, или сведения конфиденциального характера;

3) давать правовую оценку актов (решений), действий (бездействия) государственных органов или их должностных лиц, иных обстоятельств и событий.

130. Должностные лица, предоставляющие государственную услугу, несут ответственность за:

невыполнение требований настоящего Регламента, неисполнение (ненадлежащее исполнение) своих должностных обязанностей, предусмотренных должностным регламентом;

совершенные в процессе предоставления государственной услуги правонарушения в соответствии с действующим законодательством Российской Федерации.

Порядок и формы контроля за предоставлением государственной услуги, в том числе со стороны граждан, их объединений и организаций

131. Заявитель вправе подать жалобу на должностных лиц, предоставляющих государственную услугу.

132. Заявитель вправе обжаловать решения и действия (или бездействие) должностных лиц Ространснадзора или его территориальных органов в суд.

133. Сведения о принятии территориальным органом решения о предоставлении или переоформлении лицензии, результатах проведения проверки соответствия соискателя лицензии (лицензиата) лицензионным требованиям размещаются в федеральной государственной информационной системе "Единый портал государственных и муниципальных услуг (функций)" в порядке, установленном Правительством Российской Федерации.

V. Досудебный (внесудебный) порядок обжалования решений и действий (бездействия) Ространснадзора и территориальных органов, а также их должностных лиц

Информация для заявителя о его праве подать жалобу на решение и (или) действие (бездействие) Ространснадзора и (или) территориальных органов, а также их должностных лиц при предоставлении государственной услуги

134. Заявитель вправе подать жалобу на решение и (или) действие (бездействие) Ространснадзора и (или) территориальных органов, а также их должностных лиц при предоставлении государственной услуги (далее - жалоба).

Предмет жалобы

135. Предметом жалобы является качество предоставления государственной услуги, в том числе нарушения установленных процедур и сроков ее предоставления.

136. Заявитель может обратиться с жалобой, в том числе в следующих случаях:

а) нарушение срока регистрации запроса заявителя о предоставлении государственной услуги;

б) нарушение срока предоставления государственной услуги;

в) требование у заявителя документов, не предусмотренных законодательством Российской Федерации, для предоставления государственной услуги;

г) отказ в приеме документов, необходимых для предоставления государственной услуги, у заявителя;

д) отказ в предоставлении государственной услуги по основаниям, не предусмотренным пунктом 31 настоящего Регламента;

е) затребование с заявителя при предоставлении государственной услуги платы, не предусмотренной нормативными правовыми актами Российской Федерации, нормативными правовыми актами субъектов Российской Федерации, муниципальными правовыми актами;

ж) отказ в исправлении допущенных опечаток и ошибок в выданных в результате предоставления государственной услуги документах либо нарушение установленного срока таких исправлений.

Органы государственной власти и уполномоченные на рассмотрение жалобы должностные лица, которым может быть направлена жалоба

137. Заявители могут обратиться с жалобой на действия (бездействие) или решение, принятое в ходе предоставления государственной услуги должностными лицами, к начальнику территориального органа.

138. Решения начальников территориальных органов, принятые в рамках предоставления государственной услуги, могут быть обжалованы в Ространснадзор по адресу: Ленинградский проспект, дом 37, корп. 1, г. Москва, 125993, А-167, ГСП-3, e-mail: head@rostransnadzor.ru.

Порядок подачи и рассмотрения жалобы

139. Жалоба подается в письменной форме на бумажном носителе, в форме электронного документа.

Жалоба может быть направлена посредством почтового отправления с описью вложения и уведомлением о вручении через многофункциональный центр предоставления государственных и муниципальных услуг, с использованием информационно-телекоммуникационных сетей общего пользования, в том числе сети Интернет, включая федеральную государственную информационную систему "Единый портал государственных и муниципальных услуг (функций)", а также может быть принята при личном приеме заявителя.

140. Жалоба, поданная в письменном виде, регистрируется в системе документооборота Ространснадзора или его территориального органа в день ее поступления.

Жалоба, поданная при личном обращении, регистрируется в соответствующем журнале обращений в день подачи жалобы заявителем.

141. Жалоба должна содержать:

а) наименование территориального органа, а также должностного лица, ответственного за выполнение административных процедур по предоставлению государственной услуги, решения и действия (бездействие) которых обжалуются;

б) фамилию, имя, отчество (последнее - при наличии), сведения о месте жительства заявителя - физического лица либо наименование, сведения о местонахождения заявителя - юридического лица, а также номер (номера) контактного телефона, адрес (адреса) электронной почты (при наличии) и почтовый адрес, на который должен быть направлен ответ заявителю;

в) сведения об обжалуемых решениях и действиях (бездействии) территориального органа, а также его должностного лица, ответственного за выполнение административных процедур по предоставлению государственной услуги;

г) доводы, на основании которых заявитель не согласен с решением и действием (бездействием) территориального органа, а также его должностного лица, ответственного за выполнение административных процедур по предоставлению государственной услуги. Заявителем могут быть представлены документы (при наличии), подтверждающие доводы заявителя, либо их копии.

Сроки рассмотрения жалобы

142. При обращении заявителя с жалобой в письменной форме, в форме электронного документа срок ее рассмотрения не должен превышать 15 рабочих дней со дня ее регистрации в Ространснадзоре, территориальном органе, а в случае обжалования отказа территориального органа, предоставляющего государственную услугу, должностного лица территориального органа, предоставляющего государственную услугу, в приеме документов у заявителя либо в исправлении допущенных опечаток и ошибок или в случае обжалования нарушения установленного срока таких исправлений - в течение пяти рабочих дней со дня ее регистрации.

Перечень оснований для приостановления рассмотрения жалобы в случае, если возможность приостановления предусмотрена законодательством Российской Федерации

143. Основания для приостановления рассмотрения жалобы не предусмотрены законодательством Российской Федерации.

Результат рассмотрения жалобы

144. По результатам рассмотрения жалобы Ространснадзор, территориальный орган, предоставляющие государственную услугу, принимают одно из следующих решений:

удовлетворяет жалобу, в том числе в форме отмены принятого решения, исправления допущенных опечаток и ошибок в выданных в результате предоставления государственной услуги документах, возврата заявителю денежных средств, взимание которых не предусмотрено нормативными правовыми актами Российской Федерации, нормативными правовыми актами субъектов Российской Федерации, а также в иных формах;

отказывает в удовлетворении жалобы.

145. В случае установления в ходе или по результатам рассмотрения жалобы признаков состава административного правонарушения или преступления должностное лицо, наделенное полномочиями по рассмотрению жалоб, незамедлительно направляет имеющиеся материалы в органы прокуратуры.

Порядок информирования заявителя о результатах рассмотрения жалобы

146. Не позднее дня, следующего за днем принятия решения, указанного в пункте 144 настоящего Регламента, заявителю в письменной форме и по желанию заявителя в форме электронного документа направляется мотивированный ответ о результатах рассмотрения жалобы.

Порядок обжалования решения по жалобе

147. Решения, принятые территориальным органом в рамках предоставления государственной услуги, могут быть обжалованы в Ространснадзор по адресу: Ленинградский просп., дом 37, корп. 1, г. Москва, 125993, А-167, ГСП-3, e-mail: head@rostransnadzor.ru.

148. Жалобы на решения, принятые руководителем Ространснадзора, его заместителем или лицом, исполняющим его обязанности, подаются в Министерство транспорта Российской Федерации по адресу: ул. Рождественка, д. 1, стр. 1, г. Москва, 109012, или по адресу электронной почты: info@mintrans.ru.

Право заявителя на получение информации и документов, необходимых для обоснования и рассмотрения жалобы

149. Заявитель имеет право на получение информации и документов, необходимых для обоснования и рассмотрения жалобы.

Способы информирования заявителей о порядке подачи и рассмотрения жалобы

150. Информацию о порядке подачи и рассмотрения жалобы заявитель может получить в Ространснадзоре или территориальном органе.

Телефон Ространснадзора для получения справок по входящей корреспонденции по вопросам подачи и рассмотрения жалоб: (499) 231-53-95.

При выдаче справок по телефону предоставляется следующая информация:

о входящих номерах, под которыми корреспонденция зарегистрирована в системе делопроизводства Ространснадзора и территориального органа;

о дате направления ответа заявителю.

151. На информационных стендах в помещениях, предназначенных для приема документов и предоставления государственной услуги, в территориальных органах размещается информация о порядке подачи и рассмотрения жалоб.

Приложение N 1
к Административному регламенту
Федеральной службы по надзору
в сфере транспорта предоставления
государственной услуги
по лицензированию деятельности
по перевозкам пассажиров
автомобильным транспортом,
оборудованным для перевозок
более восьми человек
(за исключением случая,
если указанная деятельность
осуществляется по заказам
либо для обеспечения
собственных нужд юридического
лица или индивидуального
предпринимателя) (пп. 3, 5),
утвержденному приказом
Минтранса России
от 29 апреля 2013 г. N 144

ТЕРРИТОРИАЛЬНЫЕ ОРГАНЫ

N п/п Наименование УГАДН, адрес телефон E-mail
Центральный федеральный округ
1 Центральное Управление Госавтодорнадзора 125475, г. Москва, ул. Петрозаводская, д. 32а (495) 451-03-03 Ugadn77@ultranet.ru
2 Управление госавтодорнадзора по Белгородской области 308023, г. Белгород, ул. Менделеева, д. 18 (4722) 34-10-32 UGADN31@yandex.ru
3 Управление госавтодорнадзора по Брянской области 241033, г. Брянск, просп. Станке Димитрова, д. 72 (4832) 41-83-37 mail@ugadn32.ru
4 Управление госавтодорнадзора по Владимирской области 600036, г. Владимир, Московское шоссе, д. 5а (4922) 54-75-73 UGADN33@vinfo.ru
5 Управление госавтодорнадзора по Воронежской области 394052, г. Воронеж, ул. Острогожская, д. 83 (4732) 36-90-80 UGADN36@vorti.vrn.ru
6 Управление госавтодорнадзора по Ивановской области 153032, г. Иваново, ул. Лежневская, 138 А (4932) 23-67-03 ugadn37@gmail.ru
7 Управление госавтодорнадзора по Калужской области 248600, г. Калуга, ул. Баженова, 2 (4842) 57-48-21 ugadn40@yandex.ru
8 Управление госавтодорнадзора по Костромской области 156005, г. Кострома, ул. Советская, 107 А (4942) 42-38-74 ugadn44@kmtn.ru
9 Управление госавтодорнадзора по Курской области 305029, г. Курск, ул. Ломакина, 17 (4712) 53-00-15 Ugadn46@kursknet.ru
10 Управление госавтодорнадзора по Липецкой области 398600, г. Липецк, ул. Панина, 4а (4742) 77-67-95 trinsp@lipetsk.ru
11 Управление госавтодорнадзора по Московской области 143966, Московская обл., г. Реутов, ул. Новая, 17 (495) 791-62-24 Ugadn50@mail.ru
12 Управление госавтодорнадзора по Орловской области 302040, г. Орел, ул. Октябрьская, 66 (4862) 45-42-94 orelrti@orel.ru
13 Управление госавтодорнадзора по Рязанской области 390000, г. Рязань, ул. Соборная, д. 11/63 (4912) 25-97-22 info@roorti.ryazan.net
14 Управление госавтодорнадзора по Смоленской области 214014, г. Смоленск, ул. Исаковского, 28 (4812) 38-12-18 UGADN67@mail.ru
15 Управление госавтодорнадзора по Тамбовской области 392680, г. Тамбов, ул. Монтажников, 3 (4752) 45-77-49 contact@ugadn68.ru
16 Управление госавтодорнадзора по Тверской области 170000, г. Тверь, ул. Володарского, 16 (4822) 35-86-90 Ugadn69@tvcom.ru
17 Управление госавтодорнадзора по Тульской области 300002, г. Тула, ул. Октябрьская, 44 (4872) 39-37-87 ugadn71@bk.ru
18 Управление госавтодорнадзора по Ярославской области 150049, г. Ярославль, ул. Лисицына, 6 (4852) 21-45-45 UGADN76@mail.ru
Северо-Западный федеральный округ
19 Северо-Западное Межрегиональное управление госавтодорнадзора 190031, г. Санкт-Петербург, Набережная реки Фонтанки, 105 (812)-315-72-22 manager@ugadn78.ru
20 Управление госавтодорнадзора по Республике Карелия 185013, г. Петрозаводск, ул. Новосулажгорская, 20А, а/я 57 (814)-274-16-60 ugadn@rtn-rk.ru
21 Управление госавтодорнадзора по Республике Коми 167000, Республика Коми, г. Сыктывкар, ул. Коммунистическая, 15а (821)-244-10-05 ugadn11@mail.ru
22 Управление госавтодорнадзора по Архангельской области и Ненецкому АО 163060, г. Архангельск, ул. Урицкого, 47 (818)-229-39-74 ugadn29@atnet.ru
23 Управление госавтодорнадзора по Вологодской области 160019, г. Вологда, ул. Комсомольская, 55 (817)-254-55-37 ugadn_35@vologda.ru
24 Управление госавтодорнадзора по Калининградской области 236006, г. Калининград, Московский просп., 95 (401)-245-22-37 UGADN.KENIG@kanet.ru
25 Управление госавтодорнадзора по Мурманской области 183050, г. Мурманск, Кольский просп., 154 (815)-253-03-35 MAIL@UGADN51.RU
26 Управление госавтодорнадзора по Новгородской области 173002, г. Великий Новгород, ул. Германа, 22 (816)-277-43-17 ugadn53@novgorod.net
27 Управление госавтодорнадзора по Псковской области 180007, г. Псков, ул. Красноармейская, 8 (811)-256-88-34 pskov@ugadn60.ru
Приволжский федеральный округ
28 Приволжское Управление госавтодорнадзора 603950, г. Нижний Новгород, ул. Удмуртская, 4 (831) 279-05-14 Ugadn52@sinn.ru
29 Управление госавтодорнадзора по Республике Башкортостан 450022, г. Уфа, ул. Ст. Злобина, 31 (3472) 28-15-92 ugadn02@bashnet.ru
30 Управление госавтодорнадзора по Республике Татарстан 420061, Республика Татарстан, г. Казань, ул. Николая Ершова, 31А (843) 291-91-85 ugadn16@telebit.ru
31 Управление госавтодорнадзора по Удмуртской Республике 426008, г. Ижевск, пер. Раздельный, 20 (3412) 72-01-46 ugadn@udmnet.ru
32 Управление госавтодорнадзора по Чувашской Республике 428024, г. Чебоксары, пр. Мира, 90, корп. 1 (8352) 28-69-63 ugadn21@cap.ru
33 Управление госавтодорнадзора по Пермскому краю 614990, г. Пермь, ул. Попова, 11 (342) 236-15-43 ugadn59@mail.ru
34 Межрегиональное управление госавтодорнадзора по Кировской области и Республике Марий Эл 610004, г. Киров, ул. Ст. Халтурина, 2 (8332) 65-00-47 ugadn43@ugadn.kirov.ru
35 Управление госавтодорнадзора по Оренбургской области 460000, г. Оренбург, пер. Сакмарский, 5 (3532) 77-91-81 ugadn56@ooorti.esoo.ru
36 Межрегиональное управление госавтодорнадзора по Пензенской области и Республике Мордовия 440008, г. Пенза, ул. Горная, 3А (8412) 56-09-98 ugadn58plus13@pnz.ru
37 Управление госавтодорнадзора по Самарской области 443105, г. Самара, ул. Юбилейная, 64А (846) 954-31-55 ugadn63@samtel.ru
38 Управление госавтодорнадзора по Саратовской области 410005, г. Саратов, ул. 1-я Садовая, 104 (8452) 27-33-28 sarrti@renet.ru
39 Управление госавтодорнадзора по Ульяновской области 432071, г. Ульяновск, ул. Островского, 5 (8422) 44-63-04 ugadn73@mv.ru
Южный федеральный округ
40 Южное Управление госавтодорнадзора 344082, г. Ростов-на-Дону, ул. Сиверса, 1 (863) 205-42-26 ugadn61@aaanet.ru
41 Межрегиональное управление госавтодорнадзора по Краснодарскому краю и Республике Адыгея 350000, г. Краснодар, ул. Орджоникидзе, 64 (861) 262-34-66 ugadn23@mail.kuban.ru
42 Межрегиональное управление госавтодорнадзора по Астраханской области и Республике Калмыкия 414040, г. Астрахань, пл. Карла Маркса, 33 (851-2) 54-26-29 avtodornadzor@astranet.ru
43 Управление госавтодорнадзора по Волгоградской области 400074, г. Волгоград, ул. Козловская, 32а (844-2) 97-22-93 ugadn34@yandex.ru
Уральский федеральный округ
44 Уральское Управление госавтодорнадзора 620075, г. Екатеринбург, ул. Восточная, 68 (343) 350-53-57 UGADN66@bk.ru
45 Управление госавтодорнадзора по Курганской области 640011, г. Курган, ул. Пугачева, 97 (3522) 25-04-87 UGADN45@yandex.ru
46 Управление госавтодорнадзора по Тюменской области 625016, г. Тюмень, ул. Пермякова, 44 (3452) 33-30-09 ugadn72@mail.ru
47 Управление госавтодорнадзора по Челябинской области 454080, г. Челябинск, ул. Энтузиастов, 15д (351) 266-61-43 UGADN74@incompany.ru
48 Межрегиональное управление госавтодорнадзора по Ханты-Мансийскому АО - Югре и Ямало-Ненецкому АО 628007, г. Ханты-Мансийск, ул. Шевченко, 36а (3467) 32-64-60 UGADN86@ugramail.ru
Сибирский федеральный округ
49 Сибирское Управление госавтодорнадзора 630108, г. Новосибирск, ул. Станционная, 24 (383) 341-86-86 Ugadn54@sibmail.ru
50 Межрегиональное управление госавтодорнадзора по Алтайскому краю и Республике Алтай 656056, г. Барнаул, ул. Большая Олонская, 81 (3852) 63-11-13 UGADN22@yandex.ru
51 Управление госавтодорнадзора по Республике Бурятия 670034, г. Улан-Удэ, ул. Гагарина, 17 (3012) 44-05-07 UGADN03@mail.ru
52 Управление госавтодорнадзора по Забайкальскому краю 672090, г. Чита, ул. Костюшко-Григоровича, 7 (3022) 35-77-76 UGADN75@mail.ru
53 Межрегиональное управление госавтодорнадзора по Красноярскому краю, Республике Тыва и Республике Хакасия 660028, г. Красноярск, ул. Академика Киренского, 87б, а/я 27072 (3912) 44-00-46 UGADN24@korti.krasnoyarsk.ru
54 Управление госавтодорнадзора по Иркутской области 664012, г. Иркутск, ул. Партизанская, 79 (3952) 20-91-40 UGADN38@rostri.irkutsk.ru
55 Управление госавтодорнадзора по Кемеровской области 650010, г. Кемерово, ул. Красноармейская, 41 (3842) 36-79-73 UGADN42@ugadn42.net
56 Управление госавтодорнадзора по Омской области 644043, г. Омск, ул. Тарская, 25 (3812) 25-65-21 UGADNN55@ooorti.ru
57 Управление госавтодорнадзора по Томской области 634034, г. Томск, ул. Котовского, 19 (3822) 55-63-90 UGADN70@ugadn.tomsk.ru
Дальневосточный федеральный округ
58 Дальневосточное межрегиональное Управление госавтодорнадзора 680000, г. Хабаровск, Некрасова, 5 (4212) 32-88-03 ugadn27@dvugadn.kht.ru
59 Управление госавтодорнадзора по Республике Саха (Якутия) 677000, Республика Саха (Якутия), г. Якутск, ул. Чернышевского, 8/2 (4112) 45-00-26 Ugadn14@sakha.ru
60 Управление госавтодорнадзора по Камчатскому краю 683024, г. Петропавловск-Камчатский, ул. Владивостокская, 39А (4152) 26-60-60 ugadn41@mail.kamchatka.ru
61 Управление госавтодорнадзора по Приморскому краю 690014, г. Владивосток, ул. Толстого, 45 (4232) 20-87-36 Ugadn25@mail.ru
62 Управление госавтодорнадзора по Амурской области 675000, г. Благовещенск, ул. Шевченко, 20 (4162) 52-56-43 ugadn28@mail.ru
63 Управление госавтодорнадзора по Магаданской области 658000, г. Магадан, ул. Набережная р. Магаданки, 7 (4132) 62-58-26 ugadn49@online.magadan.su
64 Управление госавтодорнадзора по Сахалинской области 693006, г. Южно-Сахалинск, ул. Пограничная, 45 (4242) 42-01-25 UGADN65@sakhalin.ru
65 Управление госавтодорнадзора по Чукотскому АО 689000, г. Анадырь, ул. Ленина, 28, оф. 7 (42722) 2-62-85 UGADN87@anadyr.ru
Северо-Кавказский федеральный округ
66 Межрегиональное территориальное управление по СКФО 360000, г. Нальчик, ул. И. Арманд, 37а (866-2) 42-59-62 mtuskfo@yandex.ru

Приложение N 2
к Административному регламенту
Федеральной службы по надзору
в сфере транспорта предоставления
государственной услуги
по лицензированию деятельности
по перевозкам пассажиров
автомобильным транспортом,
оборудованным для перевозок
более восьми человек
(за исключением случая,
если указанная деятельность
осуществляется по заказам
либо для обеспечения
собственных нужд юридического
лица или индивидуального
предпринимателя) (пп. 13, 20.1),
утвержденному приказом
Минтранса России
от 29 апреля 2013 г. N 144

                            Начальнику ___________________________
                                        (наименование управления)
 
                Заявление о предоставлении лицензии
 
Соискатель лицензии ______________________________________________
                                (полное наименование)
__________________________________________________________________
            (сокращенное наименование (если имеется))
__________________________________________________________________
                     (фирменное наименование)
__________________________________________________________________
                 (организационно-правовая форма)
Юридический адрес ________________________________________________
                    (индекс, субъект Российской Федерации, город,
__________________________________________________________________
                        улица, дом, офис)
Фактический адрес ________________________________________________
                   (индекс, субъект Российской Федерации, город,
__________________________________________________________________
                        улица, дом, офис)
Контактные телефоны _________________________, факс ______________
                    (с указанием кода города)
Адрес электронной почты __________________________________________
ОГРН 
 
 
 
 
 
 
 
 
 
 
 
 
 

свидетельство о государственной регистрации:
серия ___________ N _________, дата выдачи "__" ______________ г.,
выдано ___________________________________________________________
         (кем выдано, с указанием адреса местонахождения органа
        (индекс, субъект Российской Федерации, город, улица, дом))
 
ИНН 
 
 
 
 
 
 
 
 
 
 
 
свидетельство о постановке на учет в налоговом органе:
серия ______ N _______________, дата выдачи "__" _____________ г.,
выдано ___________________________________________________________
         (кем выдано, с указанием адреса местонахождения органа
__________________________________________________________________
    (индекс, субъект Российской Федерации, город, улица, дом))
ОКПО __________, ОКФС _______, ОКОПФ _______, ОКВЭД ______________
__________________________________________________________________
Вид    деятельности:    деятельность    по   перевозкам пассажиров
автомобильным   транспортом,   оборудованным   для перевозок более
восьми человек (за исключением случая, если указанная деятельность
осуществляется  по  заказам  либо для обеспечения собственных нужд
юридического лица или индивидуального предпринимателя)
Работы,  составляющие  лицензируемый  вид  деятельности  (отметить
необходимое):
 
  
 регулярные перевозки пассажиров в городском и пригородном
 
 сообщении
 
 регулярные перевозки пассажиров в междугородном сообщении
 
________________________ _________________ _______________________
(наименование должности  (подпись, печать) (фамилия, имя, отчество
     руководителя)                               руководителя)
 
                              "__" _______________________ 20__ г.
                                  (дата оформления заявления)
__________________________________________________________________
 
Реквизиты документа, подтверждающего факт  уплаты  государственной
пошлины   за   предоставление   лицензии,   либо   иные  сведения,
подтверждающие факт уплаты указанной государственной пошлины _____
__________________________________________________________________
__________________________________________________________________
Реквизиты документов (наименование органа (организации), выдавшего
документ,  дата,  номер),  которые  свидетельствуют о соответствии
соискателя лицензии лицензионным требованиям _____________________
__________________________________________________________________
__________________________________________________________________
__________________________________________________________________
__________________________________________________________________
__________________________________________________________________
__________________________________________________________________
__________________________________________________________________
__________________________________________________________________
__________________________________________________________________
 
                     Заполняется лицензирующим органом
 
1. Заявление принято к рассмотрению "__" _________________ 20__ г.
Регистрационный номер заявления __________________________________
 
Должностное лицо лицензионного органа _________ __________________
                                      (подпись)      (Ф.И.О.)
 
2. Оформлена "__" _______________ 20__ г.
лицензия регистрационный номер _____ - _____ от "__" _____ 20__ г.
                              (регион выдачи)
 
Должностное лицо лицензионного органа _________ __________________
                                      (подпись)      (Ф.И.О.)
 
3. В выдаче лицензии заявителю отказано "__" _____________ 20__ г.
__________________________________________________________________
  (должность, Ф.И.О. руководителя, принявшего решение об отказе,
                              причины)
__________________________________________________________________
Об отказе заявителю сообщено письмом от "__" ______ 20__ г. N ____
 
Должностное лицо лицензионного органа _________  _________________
                                      (подпись)      (Ф.И.О.)
 
 
 

Приложение N 3
к Административному регламенту
Федеральной службы по надзору
в сфере транспорта предоставления
государственной услуги
по лицензированию деятельности
по перевозкам пассажиров
автомобильным транспортом,
оборудованным для перевозок
более восьми человек
(за исключением случая,
если указанная деятельность
осуществляется по заказам
либо для обеспечения
собственных нужд юридического
лица или индивидуального
предпринимателя) (пп. 13, 20.1),
утвержденному приказом
Минтранса России
от 29 апреля 2013 г. N 144

                            Начальнику ___________________________
                                        (наименование управления)
 
                Заявление о предоставлении лицензии
 
Соискатель лицензии ______________________________________________
                        (фамилия, имя, отчество (если имеется))
__________________________________________________________________
    (данные документа, удостоверяющего личность (наименование
__________________________________________________________________
            документа, серия, номер, когда, кем выдан))
Адрес регистрации ________________________________________________
                   (индекс, субъект Российской Федерации, город,
__________________________________________________________________
                      улица, дом, квартира)
Адрес места жительства фактический _______________________________
                                     (индекс, субъект Российской
__________________________________________________________________
             Федерации, город, улица, дом, квартира)
Контактные телефоны _____________________________, факс __________
                      (с указанием кода города)
Адрес электронной почты __________________________________________
 
ОГРН 
 
 
 
 
 
 
 
 
 
 
 
 
 
 
свидетельство о государственной регистрации:
серия ________ N ______________, дата выдачи "__" ____________ г.,
выдано
__________________________________________________________________
 (кем выдано, с указанием адреса местонахождения органа (индекс,
        субъект Российской Федерации, город, улица, дом))
 
ИНН 
 
 
 
 
 
 
 
 
 
 
 
свидетельство о постановке на учет в налоговом органе:
серия _________ N ___________, дата выдачи "__" ______________ г.,
выдано ___________________________________________________________
         (кем выдано, с указанием адреса местонахождения органа
__________________________________________________________________
    (индекс, субъект Российской Федерации, город, улица, дом))
__________________________________________________________________
ОКПО __________, ОКФС _______, ОКОПФ _______, ОКВЭД ______________
__________________________________________________________________
Вид    деятельности:    деятельность    по   перевозкам пассажиров
автомобильным   транспортом,   оборудованным   для перевозок более
восьми человек (за исключением случая, если указанная деятельность
осуществляется  по  заказам  либо для обеспечения собственных нужд
юридического лица или индивидуального предпринимателя)
Работы,  составляющие  лицензируемый  вид  деятельности  (отметить
необходимое):
 
  
 регулярные перевозки пассажиров в городском и пригородном
 
 сообщении
 
 регулярные перевозки пассажиров в междугородном сообщении
 
Примечание:
 
__________________________________________ _______________________
__________________________________________ _______________________
 (фамилия, имя, отчество предпринимателя)     (подпись, печать)
 
                                    "__" _________________ 20__ г.
                                      (дата оформления заявления)
 
__________________________________________________________________
 
Реквизиты документа,  подтверждающего  факт уплаты государственной
пошлины   за   предоставление   лицензии,   либо   иные  сведения,
подтверждающие факт уплаты указанной государственной пошлины _____
__________________________________________________________________
__________________________________________________________________
Реквизиты документов (наименование органа (организации), выдавшего
документ,  дата,  номер),  которые  свидетельствуют о соответствии
соискателя лицензии лицензионным требованиям _____________________
__________________________________________________________________
__________________________________________________________________
__________________________________________________________________
__________________________________________________________________
__________________________________________________________________
__________________________________________________________________
__________________________________________________________________
__________________________________________________________________
__________________________________________________________________
 
                Заполняется лицензирующим органом
 
1. Заявление принято к рассмотрению "__" _________________ 20__ г.
Регистрационный номер заявления __________________________________
 
Должностное лицо лицензионного органа _________ __________________
                                      (подпись)      (Ф.И.О.)
 
2. Оформлена "__" __________________ 20__ г.
лицензия регистрационный номер _____ - _____ от "__" _____ 20__ г.
                              (регион выдачи)
 
Должностное лицо лицензионного органа _________ __________________
                                      (подпись)      (Ф.И.О.)
 
3. В выдаче лицензии заявителю отказано "__" _____________ 20__ г.
__________________________________________________________________
  (должность, Ф.И.О. руководителя, принявшего решение об отказе,
                            причины)
__________________________________________________________________
Об отказе заявителю сообщено письмом от "__" ______ 20__ г. N ____
 
Должностное лицо лицензионного органа _________ __________________
                                      (подпись)      (Ф.И.О.)

 
 

Приложение N 4
к Административному регламенту
Федеральной службы по надзору
в сфере транспорта предоставления
государственной услуги
по лицензированию деятельности
по перевозкам пассажиров
автомобильным транспортом,
оборудованным для перевозок
более восьми человек
(за исключением случая,
если указанная деятельность
осуществляется по заказам
либо для обеспечения
собственных нужд юридического
лица или индивидуального
предпринимателя) (пп. 14, 20.2),
утвержденному приказом
Минтранса России
от 29 апреля 2013 г. N 144

                            Начальнику ___________________________
                                        (наименование управления)
 
               Заявление о переоформлении лицензии
 
Причина переоформления (отметить необходимое):
 
  
 реорганизация юридического лица в форме преобразования
 
 
 
 изменение наименования юридического лица
 
 
 
 изменение адреса места нахождения юридического лица
 
 
 
 изменение адресов мест осуществления лицензируемого вида
 
 деятельности
 
 изменение  перечня  выполняемых  работ,  составляющих
 
 лицензируемый вид деятельности
 
Лицензиат ________________________________________________________
                           (полное наименование)
__________________________________________________________________
            (сокращенное наименование (если имеется))
__________________________________________________________________
                    (фирменное наименование)
__________________________________________________________________
                 (организационно-правовая форма)
Юридический адрес ________________________________________________
                    (индекс, субъект Российской Федерации, город,
__________________________________________________________________
                        улица, дом, офис)
Фактический адрес ________________________________________________
                    (индекс, субъект Российской Федерации, город,
__________________________________________________________________
                        улица, дом, офис)
Контактные телефоны _______________________________, факс ________
                       (с указанием кода города)
Адрес электронной почты __________________________________________
 
ОГРН 
 
 
 
 
 
 
 
 
 
 
 
 
 
 
свидетельство о государственной регистрации:
серия _________ N __________, дата выдачи "__" _______________ г.,
выдано ___________________________________________________________
         (кем выдано, с указанием адреса местонахождения органа
__________________________________________________________________
    (индекс, субъект Российской Федерации, город, улица, дом))
 
ИНН 
 
 
 
 
 
 
 
 
 
 
 
свидетельство о постановке на учет в налоговом органе:
серия __________ N _________, дата выдачи "__" _______________ г.,
выдано ___________________________________________________________
         (кем выдано, с указанием адреса местонахождения органа
__________________________________________________________________
    (индекс, субъект Российской Федерации, город, улица, дом))
Государственный  регистрационный номер записи о внесении изменений
в Единый государственный реестр юридических лиц:
 
 
 
 
 
 
 
 
 
 
 
 
 
 
 
свидетельство о внесении изменений в Единый государственный реестр
юридических лиц:
серия ___________ N __________, дата выдачи "__" _____________ г.,
выдано ___________________________________________________________
         (кем выдано, с указанием адреса местонахождения органа
__________________________________________________________________
    (индекс, субъект Российской Федерации, город, улица, дом))
ОКПО __________, ОКФС _______, ОКОПФ _______, ОКВЭД ______________
__________________________________________________________________
Вид    деятельности:    деятельность    по   перевозкам пассажиров
автомобильным   транспортом,   оборудованным   для перевозок более
восьми человек (за исключением случая, если указанная деятельность
осуществляется  по  заказам  либо для обеспечения собственных нужд
юридического лица или индивидуального предпринимателя)
Работы,  составляющие  лицензируемый  вид  деятельности  (отметить
необходимое):
 
  
 регулярные перевозки пассажиров в городском и пригородном
 
 сообщении
 
 регулярные перевозки пассажиров в междугородном сообщении
 
Примечание:
 
________________________  ___________  ___________________________
(наименование должности    (подпись,     (фамилия, имя, отчество
      руководителя)         печать)            руководителя)
 
                                     "__" ________________ 20__ г.
                                      (дата оформления заявления)
 
__________________________________________________________________
 
                Заполняется лицензирующим органом
 
1. Заявление принято к рассмотрению "__" _________________ 20__ г.
Регистрационный номер заявления __________________________________
 
Должностное лицо лицензионного органа _________ __________________
                                      (подпись)      (Ф.И.О.)
 
2. Переоформлена "__" _____________ 20__ г.
лицензия регистрационный номер _____ - _____ от "__" _____ 20__ г.
                              (регион выдачи)
 
Должностное лицо лицензионного органа _________   ________________
                                      (подпись)       (Ф.И.О.)
 
3. В переоформлении лицензии заявителю отказано "__" _____ 20__ г.
__________________________________________________________________
  (должность, Ф.И.О. руководителя, принявшего решение об отказе,
                             причины)
__________________________________________________________________
Об отказе заявителю сообщено письмом от "__" _______ 20__ г. N ___
 
Должностное лицо лицензионного органа _________  _________________
                                      (подпись)      (Ф.И.О.)
 
 
 

Приложение N 5
к Административному регламенту
Федеральной службы по надзору
в сфере транспорта предоставления
государственной услуги
по лицензированию деятельности
по перевозкам пассажиров
автомобильным транспортом,
оборудованным для перевозок
более восьми человек
(за исключением случая,
если указанная деятельность
осуществляется по заказам
либо для обеспечения
собственных нужд юридического
лица или индивидуального
предпринимателя) (пп. 14, 20.2),
утвержденному приказом
Минтранса России
от 29 апреля 2013 г. N 144

                            Начальнику ___________________________
                                        (наименование управления)
 
              Заявление о переоформлении лицензии
 
Причина переоформления (отметить необходимое):
 
  
 изменение места жительства
 
 
 
 изменение имени, фамилии и (в случае, если имеется) отчества
 
 
 
 изменение  реквизитов  документа, удостоверяющего личность
 
 указанного в лицензии
 
 изменение адресов мест осуществления лицензируемого вида
 
 деятельности
 
 изменение  перечня  выполняемых  работ,  составляющих
 
 лицензируемый вид деятельности
 
Лицензиат
__________________________________________________________________
             (фамилия, имя, отчество (если имеется))
__________________________________________________________________
           (данные документа, удостоверяющего личность
__________________________________________________________________
    (наименование документа, серия, номер, когда, кем выдан))
Адрес регистрации ________________________________________________
                    (индекс, субъект Российской Федерации, город,
                                 улица, дом, квартира)
__________________________________________________________________
Адрес места жительства фактический _______________________________
                                     (индекс, субъект Российской
__________________________________________________________________
             Федерации, город, улица, дом, квартира)
Контактные телефоны __________________________, факс _____________
                    (с указанием кода города)
Адрес электронной почты __________________________________________
 
ОГРН 
 
 
 
 
 
 
 
 
 
 
 
 
 
 
свидетельство о государственной регистрации:
серия _________ N ______________, дата выдачи "__" ___________ г.,
выдано ___________________________________________________________
         (кем выдано, с указанием адреса местонахождения органа
__________________________________________________________________
    (индекс, субъект Российской Федерации, город, улица, дом))
__________________________________________________________________
 
ИНН 
 
 
 
 
 
 
 
 
 
 
 
свидетельство о постановке на учет в налоговом органе:
серия ___________ N __________, дата выдачи "__" _____________ г.,
выдано ___________________________________________________________
         (кем выдано, с указанием адреса местонахождения органа
__________________________________________________________________
    (индекс, субъект Российской Федерации, город, улица, дом))
Государственный  регистрационный номер записи о внесении изменений
в Единый государственный реестр индивидуальных предпринимателей:
 
 
 
 
 
 
 
 
 
 
 
 
 
 
 
свидетельство о внесении изменений в Единый государственный реестр
индивидуальных предпринимателей:
серия ____________ N __________, дата выдачи "__" ____________ г.,
выдано ___________________________________________________________
         (кем выдано, с указанием адреса местонахождения органа
__________________________________________________________________
    (индекс, субъект Российской Федерации, город, улица, дом))
__________________________________________________________________
ОКПО __________, ОКФС _______, ОКОПФ _______, ОКВЭД ______________
__________________________________________________________________
Вид    деятельности:    деятельность    по   перевозкам пассажиров
автомобильным   транспортом,   оборудованным   для перевозок более
восьми человек (за исключением случая, если указанная деятельность
осуществляется  по  заказам  либо для обеспечения собственных нужд
юридического лица или индивидуального предпринимателя)
Работы,  составляющие  лицензируемый  вид  деятельности  (отметить
необходимое):
 
  
 регулярные перевозки пассажиров в городском и пригородном
 
 сообщении
 
 регулярные перевозки пассажиров в междугородном сообщении
 
Примечание:
 
__________________________________________ _______________________
__________________________________________ _______________________
 (фамилия, имя, отчество предпринимателя)     (подпись, печать)
 
                                   "__" __________________ 20__ г.
                                     (дата оформления заявления)
 
__________________________________________________________________
 
                Заполняется лицензирующим органом
 
1. Заявление принято к рассмотрению "__" _________________ 20__ г.
Регистрационный номер заявления __________________________________
 
Должностное лицо лицензионного органа _________  _________________
                                      (подпись)      (Ф.И.О.)
 
2. Переоформлена "__" _______________ 20__ г.
лицензия регистрационный номер ____ - ____ от "__" _______ 20__ г.
                             (регион выдачи)
 
Должностное лицо лицензионного органа _________ __________________
                                      (подпись)      (Ф.И.О.)
 
3. В переоформлении лицензии заявителю отказано "__" _____ 20__ г.
__________________________________________________________________
  (должность, Ф.И.О. руководителя, принявшего решение об отказе,
                              причины)
__________________________________________________________________
Об отказе заявителю сообщено письмом от "__" ______ 20__ г. N ____
 
Должностное лицо лицензионного органа _________ __________________
                                      (подпись)      (Ф.И.О.)
 
 
 

Приложение N 6
к Административному регламенту
Федеральной службы по надзору
в сфере транспорта предоставления
государственной услуги
по лицензированию деятельности
по перевозкам пассажиров
автомобильным транспортом,
оборудованным для перевозок
более восьми человек
(за исключением случая,
если указанная деятельность
осуществляется по заказам
либо для обеспечения
собственных нужд юридического
лица или индивидуального
предпринимателя) (пп. 16, 22),
утвержденному приказом
Минтранса России
от 29 апреля 2013 г. N 144

                            Начальнику ___________________________
                                        (наименование управления)
 
    Заявление о предоставлении сведений о конкретной лицензии
 
Прошу предоставить сведения о лицензии _______ - _______ - _______
от "__" __________ 20__ г.
Указанные сведения прошу (отметить необходимое):
 
  
 предоставить лично
 
 
 
 направить заказным почтовым отправлением с уведомлением
 
 о вручении
 
 направить  в  форме  электронного  документа,  подписанного
 
 электронной подписью
 
Контактные данные:
__________________________________________________________________
            (полное наименование юридического лица)
__________________________________________________________________
           (сокращенное наименование (если имеется))
__________________________________________________________________
                   (фирменное наименование)
__________________________________________________________________
               (организационно-правовая форма)
Юридический адрес ________________________________________________
                    (индекс, субъект Российской Федерации, город,
__________________________________________________________________
                        улица, дом, офис)
Фактический адрес ________________________________________________
                    (индекс, субъект Российской Федерации, город,
__________________________________________________________________
                       улица, дом, офис)
Контактные телефоны _____________________________, факс __________
                      (с указанием кода города)
Адрес электронной почты __________________________________________
 
________________________ _________________ _______________________
(наименование должности  (подпись, печать) (фамилия, имя, отчество
     руководителя)                               руководителя)
 
                                    "__" _________________ 20__ г.
                                      (дата оформления заявления)
 
 
 

Приложение N 7
к Административному регламенту
Федеральной службы по надзору
в сфере транспорта предоставления
государственной услуги
по лицензированию деятельности
по перевозкам пассажиров
автомобильным транспортом,
оборудованным для перевозок
более восьми человек
(за исключением случая,
если указанная деятельность
осуществляется по заказам
либо для обеспечения
собственных нужд юридического
лица или индивидуального
предпринимателя) (пп. 16, 22),
утвержденному приказом
Минтранса России
от 29 апреля 2013 г. N 144

                            Начальнику ___________________________
                                        (наименование управления)
 
    Заявление о предоставлении сведений о конкретной лицензии
 
Прошу предоставить сведения о лицензии _______ - _______ - _______
от "__" __________ 20__ г.
Указанные сведения прошу (отметить необходимое):
 
  
 предоставить лично
 
 
 
 направить заказным почтовым отправлением с уведомлением
 
 о вручении
 
 направить  в  форме  электронного  документа,  подписанного
 
 электронной подписью
 
Контактные данные:
__________________________________________________________________
             (фамилия, имя, отчество (если имеется))
__________________________________________________________________
          (данные документа, удостоверяющего личность
    (наименование документа, серия, номер, когда, кем выдан))
Почтовый адрес ___________________________________________________
                  (индекс, субъект Российской Федерации, город,
                              улица, дом, квартира)
Контактные телефоны ___________________________, факс ____________
                     (с указанием кода города)
Адрес электронной почты __________________________________________
 
__________________________________________  ______________________
 (фамилия, имя, отчество предпринимателя)      (подпись, печать)
 
                                   "__" __________________ 20__ г.
                                     (дата оформления заявления)
 
 
 

Приложение N 8
к Административному регламенту
Федеральной службы по надзору
в сфере транспорта предоставления
государственной услуги
по лицензированию деятельности
по перевозкам пассажиров
автомобильным транспортом,
оборудованным для перевозок
более восьми человек
(за исключением случая,
если указанная деятельность
осуществляется по заказам
либо для обеспечения
собственных нужд юридического
лица или индивидуального
предпринимателя) (пп. 17, 23),
утвержденному приказом
Минтранса России
от 29 апреля 2013 г. N 144

                            Начальнику ___________________________
                                        (наименование управления)
 
          Заявление о предоставлении дубликата лицензии
 
Лицензиат ________________________________________________________
                          (полное наименование)
__________________________________________________________________
            (сокращенное наименование (если имеется))
__________________________________________________________________
                    (фирменное наименование)
__________________________________________________________________
                 (организационно-правовая форма)
Юридический адрес ________________________________________________
                   (индекс, субъект Российской Федерации, город,
__________________________________________________________________
                       улица, дом, офис)
Фактический адрес ________________________________________________
                    (индекс, субъект Российской Федерации, город,,
__________________________________________________________________
                        улица дом, офис)
Контактные телефоны ____________________________, факс ___________
                     (с указанием кода города)
Адрес электронной почты __________________________________________
 
ОГРН 
 
 
 
 
 
 
 
 
 
 
 
 
 
 
свидетельство о государственной регистрации:
серия __________ N _________, дата выдачи "__" _______________ г.,
выдано
__________________________________________________________________
 (кем выдано, с указанием адреса местонахождения органа (индекс,
__________________________________________________________________
       субъект Российской Федерации, город, улица, дом))
 
ИНН 
 
 
 
 
 
 
 
 
 
 
 
свидетельство о постановке на учет в налоговом органе:
серия _________ N ________, дата выдачи "__" _________________ г.,
выдано
__________________________________________________________________
     (кем выдано, с указанием адреса местонахождения органа
__________________________________________________________________
    (индекс, субъект Российской Федерации, город, улица, дом))
ОКПО __________, ОКФС _______, ОКОПФ _______, ОКВЭД ______________
__________________________________________________________________
Вид    деятельности:    деятельность    по   перевозкам пассажиров
автомобильным   транспортом,   оборудованным   для перевозок более
восьми человек (за исключением случая, если указанная деятельность
осуществляется  по  заказам  либо для обеспечения собственных нужд
юридического лица или индивидуального предпринимателя)
Работы,  составляющие  лицензируемый  вид  деятельности  (отметить
необходимое):
 
  
 регулярные перевозки пассажиров в городском и пригородном
 
 сообщении
 
 регулярные перевозки пассажиров в междугородном сообщении
 
В  связи  с  порчей,  утратой  документа,  подтверждающего наличие
               (нужное подчеркнуть)
лицензии, прошу предоставить дубликат лицензии ____ - _____ - ____
от "__" ____________ ____ г.
 
Примечание
 
______________________________  _________  _______________________
______________________________  _________  _______________________
   (наименование должности      (подпись,  (фамилия, имя, отчество
        руководителя)            печать)         руководителя)
 
                                   "__" __________________ 20__ г.
                                     (дата оформления заявления)
 
                Заполняется лицензирующим органом
 
1. Заявление принято к рассмотрению "__" _________________ 20__ г.
Регистрационный номер заявления __________________________________
 
Должностное лицо лицензионного органа _________  _________________
                                      (подпись)      (Ф.И.О.)
 
2. Оформлен дубликат лицензии "__" _____________ 20__ г.
 
Должностное лицо лицензионного органа _________  _________________
                                      (подпись)      (Ф.И.О.)
 
 
 

Приложение N 9
к Административному регламенту
Федеральной службы по надзору
в сфере транспорта предоставления
государственной услуги
по лицензированию деятельности
по перевозкам пассажиров
автомобильным транспортом,
оборудованным для перевозок
более восьми человек
(за исключением случая,
если указанная деятельность
осуществляется по заказам
либо для обеспечения
собственных нужд юридического
лица или индивидуального
предпринимателя) (пп. 17, 23),
утвержденному приказом
Минтранса России
от 29 апреля 2013 г. N 144

                            Начальнику ___________________________
                                        (наименование управления)
 
          Заявление о предоставлении дубликата лицензии
 
Лицензиат ________________________________________________________
                  (фамилия, имя, отчество (если имеется))
__________________________________________________________________
    (данные документа, удостоверяющего личность (наименование
__________________________________________________________________
            документа, серия, номер, когда, кем выдан)
Адрес регистрации ________________________________________________
                    (индекс, субъект Российской Федерации, город,
__________________________________________________________________
                     улица, дом, квартира)
Адрес места жительства фактический _______________________________
                                    (индекс, субъект Российской
__________________________________________________________________
              Федерации, город, улица, дом, квартира)
Контактные телефоны _________________________, факс ______________
                    (с указанием кода города)
Адрес электронной почты __________________________________________
 
ОГРН 
 
 
 
 
 
 
 
 
 
 
 
 
 
 
свидетельство о государственной регистрации:
серия _______ N __________, дата выдачи "__" _________________ г.,
выдано
__________________________________________________________________
      (кем выдано, с указанием адреса местонахождения органа
__________________________________________________________________
    (индекс, субъект Российской Федерации, город, улица, дом))
 
ИНН 
 
 
 
 
 
 
 
 
 
 
 
свидетельство о постановке на учет в налоговом органе:
серия _________ N ___________, дата выдачи "__" ______________ г.,
выдано ___________________________________________________________
         (кем выдано, с указанием адреса местонахождения органа
__________________________________________________________________
    (индекс, субъект Российской Федерации, город, улица, дом))
ОКПО __________, ОКФС _______, ОКОПФ _______, ОКВЭД ______________
__________________________________________________________________
Вид    деятельности:    деятельность    по   перевозкам пассажиров
автомобильным   транспортом,   оборудованным   для перевозок более
восьми человек (за исключением случая, если указанная деятельность
осуществляется  по  заказам  либо для обеспечения собственных нужд
юридического лица или индивидуального предпринимателя)
Работы,  составляющие  лицензируемый  вид  деятельности  (отметить
необходимое):
 
  
 регулярные перевозки пассажиров в городском и пригородном
 
 сообщении
 
 регулярные перевозки пассажиров в междугородном сообщении
 
В  связи  с  порчей,  утратой  документа,  подтверждающего наличие
                (нужное подчеркнуть)
лицензии, прошу предоставить дубликат лицензии ____ - _____ - ____
от "__" ____________ ____ г.
 
Примечание
 
___________________________________________  __________ __________
___________________________________________  _____________________
  (фамилия, имя, отчество предпринимателя)     (подпись, печать)
 
                                     "__" ________________ 20__ г.
                                      (дата оформления заявления)
__________________________________________________________________
 
                 Заполняется лицензирующим органом
 
1. Заявление принято к рассмотрению "__" _________________ 20__ г.
Регистрационный номер заявления __________________________________
 
Должностное лицо лицензионного органа _________ __________________
                                      (подпись)      (Ф.И.О.)
 
2. Оформлен дубликат лицензии "__" ________________ 20__ г.
 
Должностное лицо лицензионного органа _________  _________________
                                      (подпись)      (Ф.И.О.)
 
 
 

Приложение N 10
к Административному регламенту
Федеральной службы по надзору
в сфере транспорта предоставления
государственной услуги
по лицензированию деятельности
по перевозкам пассажиров
автомобильным транспортом,
оборудованным для перевозок
более восьми человек
(за исключением случая,
если указанная деятельность
осуществляется по заказам
либо для обеспечения
собственных нужд юридического
лица или индивидуального
предпринимателя) (пп. 18, 24),
утвержденному приказом
Минтранса России
от 29 апреля 2013 г. N 144

                            Начальнику ___________________________
                                        (наименование управления)
 
            Заявление о предоставлении копии лицензии
 
Лицензиат ________________________________________________________
                           (полное наименование)
__________________________________________________________________
            (сокращенное наименование (если имеется))
__________________________________________________________________
                    (фирменное наименование)
__________________________________________________________________
                (организационно-правовая форма)
Юридический адрес ________________________________________________
                    (индекс, субъект Российской Федерации, город,
__________________________________________________________________
                       улица, дом, офис)
Фактический адрес ________________________________________________
                    (индекс, субъект Российской Федерации, город,
__________________________________________________________________
                        улица, дом, офис)
Контактные телефоны _________________________, факс ______________
                    (с указанием кода города)
Адрес электронной почты __________________________________________
 
ОГРН 
 
 
 
 
 
 
 
 
 
 
 
 
 
 
свидетельство о государственной регистрации:
серия ________ N ________, дата выдачи "__" __________________ г.,
выдано
__________________________________________________________________
     (кем выдано, с указанием адреса местонахождения органа
__________________________________________________________________
    (индекс, субъект Российской Федерации, город, улица, дом))
 
ИНН 
 
 
 
 
 
 
 
 
 
 
 
свидетельство о постановке на учет в налоговом органе:
серия ______ N ____________, дата выдачи "__" ________________ г.,
выдано
__________________________________________________________________
      (кем выдано, с указанием адреса местонахождения органа
__________________________________________________________________
    (индекс, субъект Российской Федерации, город, улица, дом))
Прошу предоставить копии лицензии ________ - _________ - _________
от "__" ____________ ____ г.
в количестве ____ шт.
 
Примечание
 
________________________ _________________ _______________________
________________________ _________________ _______________________
(наименование должности  (подпись, печать) (фамилия, имя, отчество
      руководителя)                             руководителя)
 
                                 "__" ____________________ 20__ г.
                                     (дата оформления заявления)
 
__________________________________________________________________
 
               Заполняется лицензирующим органом
 
1. Заявление принято к рассмотрению "__" _________________ 20__ г.
Регистрационный номер заявления __________________________________
 
Должностное лицо лицензионного органа _________  _________________
                                      (подпись)      (Ф.И.О.)
 
2. Оформлены копии лицензии "__" _____ 20__ г. в количестве __ шт.
 
Должностное лицо лицензионного органа _________ __________________
                                      (подпись)      (Ф.И.О.)
 
 
 

Приложение N 11
к Административному регламенту
Федеральной службы по надзору
в сфере транспорта предоставления
государственной услуги
по лицензированию деятельности
по перевозкам пассажиров
автомобильным транспортом,
оборудованным для перевозок
более восьми человек
(за исключением случая,
если указанная деятельность
осуществляется по заказам
либо для обеспечения
собственных нужд юридического
лица или индивидуального
предпринимателя) (пп. 18, 24),
утвержденному приказом
Минтранса России
от 29 апреля 2013 г. N 144

                            Начальнику ___________________________
                                        (наименование управления)
 
            Заявление о предоставлении копии лицензии
 
Лицензиат ________________________________________________________
                   (фамилия, имя, отчество (если имеется))
__________________________________________________________________
          (данные документа, удостоверяющего личность
__________________________________________________________________
    (наименование документа, серия, номер, когда, кем выдан))
Адрес регистрации ________________________________________________
                    (индекс, субъект Российской Федерации, город,
__________________________________________________________________
                       улица, дом, квартира)
Адрес места жительства фактический _______________________________
                                    (индекс, субъект Российской
__________________________________________________________________
             Федерации, город, улица, дом, квартира)
Контактные телефоны _________________________, факс ______________
                    (с указанием кода города)
Адрес электронной почты __________________________________________
 
ОГРН 
 
 
 
 
 
 
 
 
 
 
 
 
 
 
свидетельство о государственной регистрации:
серия __________ N ___________, дата выдачи "__" _____________ г.,
выдано
__________________________________________________________________
     (кем выдано, с указанием адреса местонахождения органа
__________________________________________________________________
    (индекс, субъект Российской Федерации, город, улица, дом))
 
ИНН 
 
 
 
 
 
 
 
 
 
 
 
свидетельство о постановке на учет в налоговом органе:
серия ___________ N ___________, дата выдачи "__" ____________ г.,
выдано
__________________________________________________________________
     (кем выдано, с указанием адреса местонахождения органа
__________________________________________________________________
    (индекс, субъект Российской Федерации, город, улица, дом))
Прошу предоставить копии лицензии ________ - _________ - _________
от "__" ____________ ____ г. в количестве ____ шт.
 
Примечание
 
__________________________________________  ______________________
__________________________________________  ______________________
 (фамилия, имя, отчество предпринимателя)     (подпись, печать)
 
                                    "__" _________________ 20__ г.
                                      (дата оформления заявления)
 
__________________________________________________________________
 
                Заполняется лицензирующим органом
 
1. Заявление принято к рассмотрению "__" _________________ 20__ г.
Регистрационный номер заявления __________________________________
 
Должностное лицо лицензионного органа _________ __________________
                                      (подпись)      (Ф.И.О.)
 
2. Оформлены копии лицензии "__" _____ 20__ г. в количестве __ шт.
 
Должностное лицо лицензионного органа _________ __________________
                                      (подпись)     (Ф.И.О.)
 
 
 

Приложение N 12
к Административному регламенту
Федеральной службы по надзору
в сфере транспорта предоставления
государственной услуги
по лицензированию деятельности
по перевозкам пассажиров
автомобильным транспортом,
оборудованным для перевозок
более восьми человек
(за исключением случая,
если указанная деятельность
осуществляется по заказам
либо для обеспечения
собственных нужд юридического
лица или индивидуального
предпринимателя) (п. 55),
утвержденному приказом
Минтранса России
от 29 апреля 2013 г. N 144

БЛОК-СХЕМА ПРЕДОСТАВЛЕНИЯ ГОСУДАРСТВЕННОЙ УСЛУГИ