Приказ Минпромторга РФ от 29.01.2013 N 98

"Об утверждении Административного регламента Министерства промышленности и торговли Российской Федерации по предоставлению государственной услуги по лицензированию деятельности по разработке, производству, испытанию, хранению, реализации и утилизации боеприпасов (в том числе патронов к гражданскому и служебному оружию и составных частей патронов), пиротехнических изделий IV и V классов в соответствии с национальным стандартом, применению пиротехнических изделий IV и V классов в соответствии с техническим регламентом, в части работ (услуг) по разработке, производству, испытанию, утилизации патронов к гражданскому и служебному оружию и составных частей патронов; по разработке, производству, испытанию, хранению, реализации (в том числе распространению), утилизации пиротехнических изделий IV и V классов в соответствии с национальным стандартом, применению пиротехнических изделий IV и V классов в соответствии с техническим регламентом"
Редакция от 29.01.2013 — Документ утратил силу, см. «Приказ Минпромторга РФ от 10.11.2016 N 3985»

Зарегистрировано в Минюсте России 24 июля 2013 г. N 29165


МИНИСТЕРСТВО ПРОМЫШЛЕННОСТИ И ТОРГОВЛИ РОССИЙСКОЙ ФЕДЕРАЦИИ

ПРИКАЗ
от 29 января 2013 г. N 98

ОБ УТВЕРЖДЕНИИ АДМИНИСТРАТИВНОГО РЕГЛАМЕНТА МИНИСТЕРСТВА ПРОМЫШЛЕННОСТИ И ТОРГОВЛИ РОССИЙСКОЙ ФЕДЕРАЦИИ ПО ПРЕДОСТАВЛЕНИЮ ГОСУДАРСТВЕННОЙ УСЛУГИ ПО ЛИЦЕНЗИРОВАНИЮ ДЕЯТЕЛЬНОСТИ ПО РАЗРАБОТКЕ, ПРОИЗВОДСТВУ, ИСПЫТАНИЮ, ХРАНЕНИЮ, РЕАЛИЗАЦИИ И УТИЛИЗАЦИИ БОЕПРИПАСОВ (В ТОМ ЧИСЛЕ ПАТРОНОВ К ГРАЖДАНСКОМУ И СЛУЖЕБНОМУ ОРУЖИЮ И СОСТАВНЫХ ЧАСТЕЙ ПАТРОНОВ), ПИРОТЕХНИЧЕСКИХ ИЗДЕЛИЙ IV И V КЛАССОВ В СООТВЕТСТВИИ С НАЦИОНАЛЬНЫМ СТАНДАРТОМ, ПРИМЕНЕНИЮ ПИРОТЕХНИЧЕСКИХ ИЗДЕЛИЙ IV И V КЛАССОВ В СООТВЕТСТВИИ С ТЕХНИЧЕСКИМ РЕГЛАМЕНТОМ, В ЧАСТИ РАБОТ (УСЛУГ) ПО РАЗРАБОТКЕ, ПРОИЗВОДСТВУ, ИСПЫТАНИЮ, УТИЛИЗАЦИИ ПАТРОНОВ К ГРАЖДАНСКОМУ И СЛУЖЕБНОМУ ОРУЖИЮ И СОСТАВНЫХ ЧАСТЕЙ ПАТРОНОВ; ПО РАЗРАБОТКЕ, ПРОИЗВОДСТВУ, ИСПЫТАНИЮ, ХРАНЕНИЮ, РЕАЛИЗАЦИИ (В ТОМ ЧИСЛЕ РАСПРОСТРАНЕНИЮ), УТИЛИЗАЦИИ ПИРОТЕХНИЧЕСКИХ ИЗДЕЛИЙ IV И V КЛАССОВ В СООТВЕТСТВИИ С НАЦИОНАЛЬНЫМ СТАНДАРТОМ, ПРИМЕНЕНИЮ ПИРОТЕХНИЧЕСКИХ ИЗДЕЛИЙ IV И V КЛАССОВ В СООТВЕТСТВИИ С ТЕХНИЧЕСКИМ РЕГЛАМЕНТОМ

В соответствии с Правилами разработки и утверждения административных регламентов предоставления государственных услуг, утвержденными постановлением Правительства Российской Федерации от 16 мая 2011 г. N 373 (Собрание законодательства Российской Федерации, 2011, N 22, ст. 3169; N 35, ст. 5092; 2012, N 28, ст. 3908; N 36, ст. 4903; N 50 (ч. VI), ст. 7070; N 52, ст. 7507), приказываю:

1. Утвердить прилагаемый Административный регламент Министерства промышленности и торговли Российской Федерации по предоставлению государственной услуги по лицензированию деятельности по разработке, производству, испытанию, хранению, реализации и утилизации боеприпасов (в том числе патронов к гражданскому и служебному оружию и составных частей патронов), пиротехнических изделий IV и V классов в соответствии с национальным стандартом, применению пиротехнических изделий IV и V классов в соответствии с техническим регламентом, в части работ (услуг) по разработке, производству, испытанию, утилизации патронов к гражданскому и служебному оружию и составных частей патронов; по разработке, производству, испытанию, хранению, реализации (в том числе распространению), утилизации пиротехнических изделий IV и V классов в соответствии с национальным стандартом, применению пиротехнических изделий IV и V классов в соответствии с техническим регламентом.

2. Контроль за исполнением приказа возложить на заместителя Министра А.Л. Рахманова.

Министр
Д.В.МАНТУРОВ

Утвержден
приказом Минпромторга России
от 29 января 2013 г. N 98

АДМИНИСТРАТИВНЫЙ РЕГЛАМЕНТ МИНИСТЕРСТВА ПРОМЫШЛЕННОСТИ И ТОРГОВЛИ РОССИЙСКОЙ ФЕДЕРАЦИИ ПО ПРЕДОСТАВЛЕНИЮ ГОСУДАРСТВЕННОЙ УСЛУГИ ПО ОСУЩЕСТВЛЕНИЮ ЛИЦЕНЗИРОВАНИЯ ДЕЯТЕЛЬНОСТИ ПО РАЗРАБОТКЕ, ПРОИЗВОДСТВУ, ИСПЫТАНИЮ, ХРАНЕНИЮ, РЕАЛИЗАЦИИ И УТИЛИЗАЦИИ БОЕПРИПАСОВ (В ТОМ ЧИСЛЕ ПАТРОНОВ К ГРАЖДАНСКОМУ И СЛУЖЕБНОМУ ОРУЖИЮ И СОСТАВНЫХ ЧАСТЕЙ ПАТРОНОВ), ПИРОТЕХНИЧЕСКИХ ИЗДЕЛИЙ IV И V КЛАССОВ В СООТВЕТСТВИИ С НАЦИОНАЛЬНЫМ СТАНДАРТОМ, ПРИМЕНЕНИЮ ПИРОТЕХНИЧЕСКИХ ИЗДЕЛИЙ IV И V КЛАССОВ В СООТВЕТСТВИИ С ТЕХНИЧЕСКИМ РЕГЛАМЕНТОМ, В ЧАСТИ РАБОТ (УСЛУГ) ПО РАЗРАБОТКЕ, ПРОИЗВОДСТВУ, ИСПЫТАНИЮ, УТИЛИЗАЦИИ ПАТРОНОВ К ГРАЖДАНСКОМУ И СЛУЖЕБНОМУ ОРУЖИЮ И СОСТАВНЫХ ЧАСТЕЙ ПАТРОНОВ; ПО РАЗРАБОТКЕ, ПРОИЗВОДСТВУ, ИСПЫТАНИЮ, ХРАНЕНИЮ, РЕАЛИЗАЦИИ (В ТОМ ЧИСЛЕ РАСПРОСТРАНЕНИЮ), УТИЛИЗАЦИИ ПИРОТЕХНИЧЕСКИХ ИЗДЕЛИЙ IV И V КЛАССОВ В СООТВЕТСТВИИ С НАЦИОНАЛЬНЫМ СТАНДАРТОМ, ПРИМЕНЕНИЮ ПИРОТЕХНИЧЕСКИХ ИЗДЕЛИЙ IV И V КЛАССОВ В СООТВЕТСТВИИ С ТЕХНИЧЕСКИМ РЕГЛАМЕНТОМ

I. Общие положения

Предмет регулирования административного регламента

1. Административный регламент по предоставлению государственной услуги по лицензированию деятельности по разработке, производству, испытанию, хранению, реализации и утилизации боеприпасов (в том числе патронов к гражданскому и служебному оружию и составных частей патронов), пиротехнических изделий IV и V классов в соответствии с национальным стандартом, применению пиротехнических изделий IV и V классов в соответствии с техническим регламентом, в части работ (услуг) по разработке, производству, испытанию, утилизации патронов к гражданскому и служебному оружию и составных частей патронов; по разработке, производству, испытанию, хранению, реализации (в том числе распространению), утилизации пиротехнических изделий IV и V классов в соответствии с национальным стандартом, применению пиротехнических изделий IV и V классов в соответствии с техническим регламентом (далее - Административный регламент) устанавливает сроки и последовательность административных процедур и административных действий Министерства промышленности и торговли Российской Федерации (далее - Минпромторг России), порядок взаимодействия между структурными подразделениями, их должностными лицами, а также взаимодействие Минпромторга России с заявителями, органами государственной власти Российской Федерации при предоставлении государственной услуги и наименование этой услуги.

Круг заявителей

2. Заявитель - юридическое лицо, либо его уполномоченный представитель, обратившийся в Минпромторг России с запросом о предоставлении государственной услуги, выраженным в письменной или электронной форме.

3. К соискателям лицензии относятся юридические лица, вне зависимости от их организационно-правовой формы, обратившиеся в установленном порядке в Минпромторг России с заявлением о предоставлении лицензии на осуществление деятельности по разработке, производству, испытанию, хранению, реализации и утилизации боеприпасов (в том числе патронов к гражданскому и служебному оружию и составных частей патронов), пиротехнических изделий IV и V классов в соответствии с национальным стандартом, применению пиротехнических изделий IV и V классов в соответствии с техническим регламентом, в части работ (услуг) по разработке, производству, испытанию, утилизации патронов к гражданскому и служебному оружию и составных частей патронов; по разработке, производству, испытанию, хранению, реализации (в том числе распространению), утилизации пиротехнических изделий IV и V классов в соответствии с национальным стандартом, применению пиротехнических изделий IV и V классов в соответствии с техническим регламентом (далее - соискатели лицензии).

4. К лицензиатам относятся юридические лица, имеющие лицензии на осуществление деятельности по разработке, производству, испытанию, хранению, реализации и утилизации боеприпасов (в том числе патронов к гражданскому и служебному оружию и составных частей патронов), пиротехнических изделий IV и V классов в соответствии с национальным стандартом, применению пиротехнических изделий IV и V классов в соответствии с техническим регламентом, в части работ (услуг) по разработке, производству, испытанию, утилизации патронов к гражданскому и служебному оружию и составных частей патронов; по разработке, производству, испытанию, хранению, реализации (в том числе распространению), утилизации пиротехнических изделий IV и V классов в соответствии с национальным стандартом, применению пиротехнических изделий IV и V классов в соответствии с техническим регламентом (далее - лицензиат).

Требования к порядку информирования о предоставлении государственной услуги

5. Государственную услугу по лицензированию деятельности по разработке, производству, испытанию, хранению, реализации и утилизации боеприпасов (в том числе патронов к гражданскому и служебному оружию и составных частей патронов), пиротехнических изделий IV и V классов в соответствии с национальным стандартом, применению пиротехнических изделий IV и V классов в соответствии с техническим регламентом, в части работ (услуг) по разработке, производству, испытанию, утилизации патронов к гражданскому и служебному оружию и составных частей патронов; по разработке, производству, испытанию, хранению, реализации (в том числе распространению), утилизации пиротехнических изделий IV и V классов в соответствии с национальным стандартом, применению пиротехнических изделий IV и V классов в соответствии с техническим регламентом предоставляет Минпромторг России, находящийся по адресу:

Российская Федерация, 109074, Москва, Китайгородский пр., д. 7.

График работы:

понедельник, вторник, среда, четверг - с 9.00 до 18.00;

пятница - с 9.00 до 16.45;

суббота - воскресенье - выходные дни.

6. Информация о месте нахождения, графике (режиме) работы Минпромторга России размещается в федеральной государственной информационной системе "Единый портал государственных и муниципальных услуг (функций)" (http://www.gosuslugi.ru) (далее - Портал), на официальном сайте Минпромторга России (http://www.minpromtorg.gov.ru; http://www.минпромторг.рф) в информационно-телекоммуникационной сети "Интернет" (далее - Сайт), в информационно-электронном терминале в фойе здания Минпромторга России.

7. Справочные телефоны:

(495) 632-82-24;

(495) 632-84-38,

(495) 632-84-59;

(495) 632-82-46.

8. Необходимую справочную информацию можно также получить в рабочее время по телефону справочной Минпромторга России (495) 539-21-87 (внутренний телефон 27-55).

9. Телефонные звонки от заявителей по вопросу информирования о порядке предоставления государственной услуги принимаются в соответствии с графиком работы Минпромторга России.

10. Предоставляется следующая информация о государственной услуге:

о нормативных правовых актах, регламентирующих вопросы предоставления государственной услуги;

о порядке предоставления государственной услуги;

о сроках предоставления государственной услуги;

о местонахождении и графике работы Минпромторга России;

об адресах сайта и электронной почты Минпромторга России;

о ходе предоставления государственной услуги.

По иным вопросам информация предоставляется только на основании соответствующего письменного обращения.

Время разговора не должно превышать пяти минут.

В случаях, когда специалист не может самостоятельно ответить на заданный при телефонном обращении вопрос, телефонный звонок должен быть переадресован (переведен) на другое должностное лицо или сообщается телефонный номер, по которому можно получить необходимую информацию.

11. Информацию о порядке предоставления государственной услуги по осуществлению лицензирования разработки, производства, испытания, хранения, реализации и утилизации боеприпасов (в том числе патронов к гражданскому и служебному оружию и составных частей патронов), пиротехнических изделий IV и V классов в соответствии с национальным стандартом, применения пиротехнических изделий IV и V классов в соответствии с техническим регламентом, в части работ (услуг) по разработке, производству, испытанию, утилизации патронов к гражданскому и служебному оружию и составных частей патронов; по разработке, производству, испытанию, хранению, реализации (в том числе распространению), утилизации пиротехнических изделий IV и V классов в соответствии с национальным стандартом, применению пиротехнических изделий IV и V классов в соответствии с техническим регламентом можно получить следующими способами:

в информационно-телекоммуникационной сети "Интернет" на Портале последовательно по следующим ссылкам: "Юридическим лицам", "По ведомствам", "Министерство промышленности и торговли Российской Федерации", "Лицензирование деятельности по разработке, производству, испытанию, хранению, реализации и утилизации боеприпасов (в том числе патронов к гражданскому и служебному оружию и составных частей патронов), пиротехнических изделий IV и V классов в соответствии с национальным стандартом, применению пиротехнических изделий IV и V классов в соответствии с техническим регламентом" далее выбрать необходимое действие;

в информационно-телекоммуникационной сети "Интернет" на Сайте выбрать ссылку "Оружие, патроны и пиротехника";

по телефонам, указанным в пункте 7 Административного регламента;

в информационном электронном терминале в фойе здания Минпромторга России;

личным общением со специалистами Минпромторга России, предварительно договорившись о встрече по телефонам, указанным в пункте 7 Административного регламента.

12. В информационно-телекоммуникационной сети "Интернет" на Портале размещается следующая информация:

наименование государственной услуги;

наименование федерального органа исполнительной власти;

круг заявителей;

необходимые документы, подлежащие представлению заявителем, способы и порядок получения документов заявителями;

сведения об оплате государственной пошлины;

результат предоставления государственной услуги;

сроки предоставления государственной услуги;

основания для приостановления государственной услуги или отказа в ее предоставлении;

информация о месте предоставления государственной услуги;

сведения о допустимости досудебного (внесудебного) обжалования действий (бездействия) должностных лиц, предоставляющих государственную услугу, и результатов предоставления этой услуги;

контакты для получения дополнительной информации (телефоны Минпромторга России);

адрес официального сайта Минпромторга России;

формы заявлений и иных документов, заполнение которых заявителем необходимо при обращении в Минпромторг России для предоставления государственной услуги.

В информационно-телекоммуникационной сети "Интернет" на Сайте размещается следующая информация:

- законодательные и иные нормативные правовые акты, содержащие нормы, регулирующие деятельность Минпромторга России;

- текст Административного регламента;

- формы заявлений и иных документов, заполнение которых заявителем необходимо для обращения в Минпромторг России;

- образцы заполнения заявлений и иных документов;

- банковские реквизиты для уплаты государственной пошлины за предоставление, переоформление и выдачу дубликата лицензии.

В информационно-электронном терминале можно получить всю информацию, размещенную на Сайте.

II. Стандарт предоставления государственной услуги

Наименование государственной услуги

13. Лицензирование деятельности по разработке, производству, испытанию, хранению, реализации и утилизации боеприпасов (в том числе патронов к гражданскому и служебному оружию и составных частей патронов), пиротехнических изделий IV и V классов в соответствии с национальным стандартом, применению пиротехнических изделий IV и V классов в соответствии с техническим регламентом включает в себя следующие виды работ и оказываемых услуг, составляющих лицензируемый вид деятельности:

1) разработка патронов к гражданскому и служебному оружию и составных частей патронов;

2) производство патронов к гражданскому и служебному оружию и составных частей патронов;

3) испытание патронов к гражданскому и служебному оружию и составных частей патронов;

4) утилизация патронов к гражданскому и служебному оружию и составных частей патронов;

5) разработка пиротехнических изделий IV и V классов в соответствии с национальным стандартом;

6) производство пиротехнических изделий IV и V классов в соответствии с национальным стандартом;

7) испытание пиротехнических изделий IV и V классов в соответствии с национальным стандартом;

8) хранение пиротехнических изделий IV и V классов в соответствии с национальным стандартом;

9) реализация (в том числе распространение) пиротехнических изделий IV и V классов в соответствии с национальным стандартом;

10) утилизация пиротехнических изделий IV и V классов в соответствии с национальным стандартом;

11) применение пиротехнических изделий IV и V классов в соответствии с техническим регламентом.

Наименование федерального органа исполнительной власти, предоставляющего государственную услугу

14. Государственная услуга предоставляется Минпромторгом России.

15. Структурным подразделением Минпромторга России, ответственным за предоставление государственной услуги, является Департамент промышленности обычных вооружений, боеприпасов и спецхимии (далее - Департамент).

16. При предоставлении государственной услуги запрещается требовать от заявителя осуществления действий, в том числе согласований, необходимых для получения государственной услуги и связанных с обращением в иные государственные органы и организации, за исключением получения услуг, включенных в перечень услуг, которые являются необходимыми и обязательными для предоставления государственных услуг, утвержденный Правительством Российской Федерации.

Описание результата предоставления государственной услуги

17. Результатом предоставления государственной услуги является:

- принятие решения о предоставлении (об отказе в предоставлении) лицензии;

- принятие решения о переоформлении (об отказе в переоформлении) лицензии;

- принятие решения о прекращении действия лицензии;

- предоставление заинтересованным лицам сведений о конкретной лицензии;

- выдача заверенной копии или дубликата лицензии.

18. Результат предоставления государственной услуги может быть получен путем личного вручения заявителю, лицензиату, соискателю лицензии или их уполномоченным представителям, или направлен почтовым отправлением с уведомлением о вручении, или в форме электронного документа.

Срок предоставления государственной услуги

19. Срок принятия решения о предоставлении лицензии (об отказе в предоставлении лицензии) не может превышать сорока пяти рабочих дней со дня поступления в лицензирующий орган надлежащим образом оформленного заявления о предоставлении лицензии и в полном объеме прилагаемых к нему документов.

20. Переоформление лицензии осуществляется в срок, не превышающий десяти рабочих дней, а при намерении лицензиата осуществлять лицензируемый вид деятельности по адресу места его осуществления, не указанному в лицензии, или при изменении перечня работ, оказываемых услуг, ранее не указанных в лицензии, - в срок, не превышающий тридцати рабочих дней со дня поступления в Минпромторг России надлежащим образом оформленного заявления о переоформлении лицензии и в полном объеме прилагаемых к нему документов.

21. В случае если заявление о предоставлении (переоформлении) лицензии оформлено с нарушением требований, изложенных в пунктах 27 - 30 Административного регламента, и (или) документы представлены не в полном объеме, в течение трех рабочих дней со дня приема заявления о предоставлении (переоформлении) лицензии соискателю лицензии (лицензиату) вручается уведомление о необходимости устранения в тридцатидневный срок выявленных нарушений и (или) представления документов, которые отсутствуют. Уведомление вручается заявителю либо направляется заказным почтовым отправлением с уведомлением о вручении.

В случае если в заявлении о предоставлении (переоформлении) лицензии указывается на необходимость предоставления лицензии в форме электронного документа, уведомление о необходимости устранения выявленных нарушений и (или) представления документов, которые отсутствуют, направляется заявителю в форме электронного документа, подписанного электронной подписью.

22. Внесение записи в реестр лицензий осуществляется в день принятия решения о предоставлении лицензии, переоформлении лицензии, прекращения действия лицензии на основании заявления лицензиата о прекращении лицензируемого вида деятельности, о назначении проверки соискателя лицензии (лицензиата), реквизиты актов, составленных по результатам проверок, о выдаче дубликата лицензии.

23. Срок предоставления информации о конкретной лицензии из реестра лицензий не может превышать пяти рабочих дней со дня поступления соответствующего заявления.

24. Срок выдачи дубликата лицензии составляет не более трех рабочих дней с даты поступления в Минпромторг России соответствующего заявления.

25. Срок выдачи заверенной копии лицензии составляет не более трех рабочих дней с даты поступления в Минпромторг России соответствующего заявления.

26. Срок принятия решения о прекращении действия лицензии составляет десять рабочих дней со дня получения Минпромторгом России заявления лицензиата о прекращении лицензируемого вида деятельности.

Перечень нормативных правовых актов, регулирующих отношения, возникающие в связи с предоставлением государственной услуги, с указанием их реквизитов и источников официального опубликования

Налоговый кодекс Российской Федерации (часть вторая) от 5 августа 2000 г. N 117-ФЗ (Собрание законодательства Российской Федерации, 2000, N 32, ст. 3340, ст. 3341; 2001, N 1 (часть II), ст. 18; N 23, ст. 2289; N 33 (часть I), ст. 3413, ст. 3421, ст. 3429; N 49, ст. 4554, ст. 4564; N 53 (ч. I), ст. 5015, ст. 5023; 2002, N 1 (ч. I), ст. 4; N 22, ст. 2026; N 30, ст. 3021, ст. 3027, ст. 3033; N 52 (ч. I), ст. 5132, ст. 5138; 2003, N 1, ст. 2, ст. 5, ст. 6, ст. 8, ст. 11; N 19, ст. 1749; N 21, ст. 1958; N 22, ст. 2066; N 23, ст. 2174; N 26, ст. 2567; N 27 (ч. I), ст. 2700; N 28, ст. 2874, ст. 2879, ст. 2886; N 46 (ч. I), ст. 4435, ст. 4443, ст. 4444; N 50, ст. 4849; N 52 (часть I), ст. 5030, ст. 5038; 2004, N 15, ст. 1342; N 27, ст. 2711, ст. 2713, ст. 2715; N 30, ст. 3083, ст. 3084, ст. 3088; N 31, ст. 3219, ст. 3220, ст. 3222, ст. 3231; N 34, ст. 3517, ст. 3518, ст. 3520, ст. 3522 - 3525, ст. 3527; N 35, ст. 3607; N 41, ст. 3994; N 45, ст. 4377; N 49, ст. 4840; 2005, N 1 (часть I), ст. 9, ст. 29, ст. 30, ст. 31, ст. 34, ст. 38; N 21, ст. 1918; N 23, ст. 2201; N 24, ст. 2312; N 25, ст. 2427 - 2429; N 27, ст. 2707, ст. 2710, ст. 2713, ст. 2717; N 30 (ч. I), ст. 3101, ст. 3104, ст. 3112, ст. 3117, ст. 3118; N 30 (ч. II), ст. 3128 - 3130; N 43, ст. 4350; N 50, ст. 5246, ст. 5249; N 52 (ч. I), ст. 5581; 2006, N 1, ст. 12, ст. 16; N 3, ст. 280; N 10, ст. 1065; N 12, ст. 1233; N 23, ст. 2380, ст. 2382; N 27, ст. 2881; N 30, ст. 3295; N 31 (ч. I), ст. 3433, ст. 3436, ст. 3443, ст. 3450, ст. 3452; N 43, ст. 4412; N 45, ст. 4627 - 4630; N 47, ст. 4819; N 50, ст. 5279, ст. 5286; N 52 (ч. I), ст. 5498; 2007, N 1 (ч. I), ст. 7, ст. 20, ст. 31, ст. 39; N 13, ст. 1465; N 21, ст. 2461 - 2463; N 22, ст. 2563, ст. 2564; N 23, ст. 2691; N 31, ст. 3991, ст. 3995, ст. 4013; N 45, ст. 5416, ст. 5417, ст. 5432; N 46, ст. 5553, ст. 5554, ст. 5557; N 49, ст. 6045, ст. 6046, ст. 6071; N 50, ст. 6237, ст. 6245, ст. 6246; 2008, N 18, ст. 1942; N 26, ст. 3022; N 27, ст. 3126; N 30 (ч. I), ст. 3577, ст. 3591, ст. 3598, ст. 3611, ст. 3614; N 30 (ч. II) ст. 3616; N 42, ст. 4697; N 48, ст. 5500, ст. 5503, ст. 5504, ст. 5519; N 49, ст. 5723, ст. 5749; N 52 (ч. I), ст. 6218, ст. 6219, ст. 6227, ст. 6236, ст. 6237; 2009, N 1, ст. 13, ст. 19, ст. 21, ст. 22, ст. 31; N 11, ст. 1265; N 18 (ч. I), ст. 2147; N 23, ст. 2772, ст. 2775; N 26, ст. 3123; N 29, ст. 3582, ст. 3598, ст. 3602, ст. 3625, ст. 3638, ст. 3639, ст. 3641, ст. 3642; N 30, ст. 3735, ст. 3739; N 39, ст. 4534; N 44, ст. 5171; N 45, ст. 5271; N 48, ст. 5711, ст. 5725, ст. 5726, ст. 5731 - 5734, ст. 5737; N 51, ст. 6153, ст. 6155; 2010, N 15, ст. 1737, ст. 1746; N 18, ст. 2145; N 19, ст. 2291; N 21, ст. 2524; N 23, ст. 2797; N 25, ст. 3070; N 28, ст. 3553; N 31, ст. 4176, ст. 4186, ст. 4198; N 32, ст. 4298; N 40, ст. 4969; N 45, ст. 5750, ст. 5756; N 46, ст. 5918; N 47, ст. 6034; N 48, ст. 6247 - 6251; N 49, ст. 6409; 2011, N 1, ст. 7, ст. 9, ст. 21, ст. 37; N 11, ст. 1492, ст. 1494; N 17, ст. 2311, ст. 2318; N 23, ст. 3265; N 24, ст. 3357; N 26, ст. 3652; N 30 (ч. I), ст. 4583, ст. 4587, ст. 4593; N 45, ст. 6335; N 50, ст. 7359; 2012, N 10, ст. 1164; N 14, ст. 1545; N 18, ст. 2128; N 19, ст. 2281; N 24, ст. 3066; N 25, ст. 3268; N 26, ст. 3447; N 27, ст. 3587, ст. 3588; N 29, ст. 3980; N 31, ст. 4319, ст. 4322, ст. 4334; N 41, ст. 5526, ст. 5527; N 49, ст. 6747, ст. 6748, ст. 6749, ст. 6750, ст. 6751; N 50 (ч. V), ст. 6958, ст. 6968; N 53 (ч. I), ст. 7578, ст. 7584, ст. 7596, ст. 7603, ст. 7604, ст. 7607, ст. 7619; 2013, N 14, ст. 1647; N 19, ст. 2321);

Федеральный закон от 4 мая 2011 г. N 99-ФЗ "О лицензировании отдельных видов деятельности" (Собрание законодательства Российской Федерации, 2011, N 19, ст. 2716; N 30 (ч. I), ст. 4590; N 43, ст. 5971; N 48, ст. 6728; 2012, N 31, ст. 4322; 2013, N 9, ст. 874);

Федеральный закон от 26 декабря 2008 г. N 294-ФЗ "О защите прав юридических лиц и индивидуальных предпринимателей при осуществлении государственного контроля (надзора) и муниципального контроля" (Собрание законодательства Российской Федерации, 2008, N 52, ст. 6249; 2009, N 18, ст. 2140; N 29, ст. 3601; N 48, ст. 5711; N 52, ст. 6441; 2010, N 17, ст. 1988; N 18, ст. 2142; N 31, ст. 4160, ст. 4193, ст. 4196; N 32, ст. 4298; 2011, N 1, ст. 20; N 17, ст. 2310; N 23, ст. 3263; N 27, ст. 3880; N 30, ст. 4590; N 48, ст. 6728; 2012, N 1, ст. 2281; N 26, ст. 3446; N 31, ст. 4320, ст. 4322; N 47, ст. 6402);

Федеральный закон от 26 июня 2008 г. N 102-ФЗ "Об обеспечении единства измерений" (Собрание законодательства Российской Федерации, 2008, N 26, ст. 3021; 2011, N 30 (ч. I), ст. 4590; N 49 (ч. I), ст. 7025; 2012, N 31, ст. 4322);

Федеральный закон от 27 июля 2010 г. N 210-ФЗ "Об организации предоставления государственных и муниципальных услуг" (Собрание законодательства Российской Федерации, 2010, N 31, ст. 4179; 2011, N 15, ст. 2038; N 27, ст. 3880; N 29, ст. 4291; N 30 (ч. I), ст. 4587; N 49 (ч. V), ст. 7061; 2012, N 31, ст. 4322; 2013, N 14, ст. 1651);

постановление Правительства Российской Федерации от 6 октября 2011 г. N 826 "Об утверждении типовой формы лицензии" (Собрание законодательства Российской Федерации, 2011, N 42, ст. 5924);

постановление Правительства Российской Федерации от 16 мая 2011 г. N 373 "О разработке и утверждении административных регламентов исполнения государственных функций и административных регламентов предоставления государственных услуг" (Собрание законодательства Российской Федерации, 2011, N 22, ст. 3169; N 35, ст. 5092; 2012, N 28, ст. 3908; N 36, ст. 4903; N 50 (ч. VI), ст. 7070; N 52, ст. 7507);

постановление Правительства Российской Федерации от 14 сентября 2012 г. N 925 "О лицензировании разработки, производства, испытания, хранения, реализации и утилизации боеприпасов (в том числе патронов к гражданскому и служебному оружию и составных частей патронов), пиротехнических изделий IV и V классов в соответствии с национальным стандартом, применения пиротехнических изделий IV и V классов в соответствии с техническим регламентом" (Собрание законодательства Российской Федерации, 2012, N 39, ст. 5267);

постановление Правительства Российской Федерации от 21 ноября 2011 г. N 957 "Об организации лицензирования отдельных видов деятельности" (Собрание законодательства Российской Федерации, 2011, N 48, ст. 6931; 2012, N 17, ст. 1965; N 36, ст. 4916; N 37, ст. 5002; N 39, ст. 5267);

постановление Правительства Российской Федерации от 5 июня 2008 г. N 438 "О Министерстве промышленности и торговли Российской Федерации" (Собрание законодательства Российской Федерации, 2008, N 24, ст. 2868, N 42, ст. 4825, N 46, ст. 5337; 2009, N 3, ст. 378, N 6, ст. 738, N 11, ст. 1316, N 25, ст. 3065, N 26, ст. 3197, N 33, ст. 4088; 2010, N 6, ст. 649, N 9, ст. 960, N 24, ст. 3039, N 26, ст. 3350, N 31, ст. 4251, N 35, ст. 4574, N 35, ст. 4575, N 45, ст. 5854; 2011, N 6, ст. ст. 888, N 14, ст. 1935, N 43, ст. 6079; N 46, ст. 6523; N 47, ст. 6653; N 47, ст. 6662; 2012, N 1, ст. 192; N 37, ст. 5001; N 43, ст. 5874, ст. 5886; 2013, N 5, ст. 392; N 16, ст. 1966);

постановление Правительства Российской Федерации от 16 августа 2012 г. N 840 "О порядке подачи и рассмотрения жалоб на решения и действия (бездействие) федеральных органов исполнительной власти и их должностных лиц, федеральных государственных служащих, должностных лиц государственных внебюджетных фондов Российской Федерации" (Собрание законодательства Российской Федерации, 2012, N 35, ст. 4829);

решение Комиссии Таможенного союза от 16 августа 2011 г. N 770 об утверждении технического регламента Таможенного союза "О безопасности пиротехнических изделий";

приказ Министерства экономического развития Российской Федерации от 30 апреля 2009 г. N 141 "О реализации положений Федерального закона "О защите прав юридических лиц и индивидуальных предпринимателей при осуществлении государственного контроля (надзора) и муниципального контроля" (зарегистрирован Министерством юстиции Российской Федерации 13 мая 2009 г., регистрационный N 13915), с изменениями, внесенными приказами Министерства экономического развития Российской Федерации от 24 мая 2010 г. N 199 (зарегистрирован Министерством юстиции Российской Федерации 6 июля 2010 г., регистрационный N 17702) и от 30 сентября 2011 г. N 532 (зарегистрирован Министерством юстиции Российской Федерации 10 ноября 2011 г., регистрационный N 22264).

Перечень документов, необходимых в соответствии с нормативными правовыми актами для предоставления государственной услуги

27. Для получения лицензии соискатель лицензии представляет:

- заявление о предоставлении лицензии (приложение N 1 к Административному регламенту), подписанное руководителем постоянно действующего исполнительного органа юридического лица или иным имеющим право действовать от имени этого юридического лица лицом (далее - заявление о предоставлении лицензии), в котором указывается:

полное и (в случае, если имеется) сокращенное, в том числе фирменное наименование и организационно-правовая форма юридического лица;

адрес его места нахождения;

адреса мест осуществления лицензируемого вида деятельности;

государственный регистрационный номер записи о создании юридического лица и данные документа, подтверждающего факт внесения сведений о юридическом лице в Единый государственный реестр юридических лиц; с указанием адреса места нахождения органа, осуществившего государственную регистрацию;

номер телефона и (в случае, если имеется) адреса электронной почты юридического лица;

идентификационный номер налогоплательщика и данные документа о постановке юридического лица на учет в налоговом органе;

лицензируемый вид деятельности - разработка, производство, испытание, хранение, реализация и утилизация боеприпасов (в том числе патронов к гражданскому и служебному оружию и составных частей патронов), пиротехнических изделий IV и V классов в соответствии с национальным стандартом, применение пиротехнических изделий IV и V классов в соответствии с техническим регламентом с указанием выполняемых работ, оказываемых услуг, составляющих лицензируемый вид деятельности, в соответствии с пунктом 13 Административного регламента;

реквизиты документа, подтверждающего факт уплаты государственной пошлины за предоставление лицензии, либо иные сведения, подтверждающие факт уплаты указанной государственной пошлины;

реквизиты документов (наименование органа (организации), выдавшего документ, дата, номер):

подтверждающие право собственности соискателя лицензии или иное законное основание на владение или использование помещений, зданий, сооружений и иных объектов, необходимых для выполнения заявленных работ (услуг), составляющих лицензируемый вид деятельности;

свидетельств об аккредитации испытательной лаборатории (центра) в соответствии с требованиями Технического регламента Таможенного союза "О безопасности пиротехнических изделий" (при выполнении работ (услуг), предусмотренных подпунктом 7 пункта 13 Административного регламента).

28. К заявлению о предоставлении лицензии прилагаются:

- опись прилагаемых документов;

- копии учредительных документов юридического лица, засвидетельствованные в нотариальном порядке;

- копии документов, подтверждающих наличие на праве собственности или на ином законном основании производственных зданий, сооружений, помещений и иных объектов, необходимых для выполнения заявленных работ (услуг), составляющих лицензируемый вид деятельности и отвечающих установленным требованиям, права на которые не зарегистрированы в Едином государственном реестре прав на недвижимое имущество и сделок с ним (если такие права зарегистрированы в указанном реестре - сведения об этих зданиях, сооружениях, помещениях и иных объектах);

- копии документов, подтверждающих соответствие лиц, осуществляющих заявленные работы (услуги), установленным требованиям;

а также:

а) в отношении выполнения работ (услуг) по разработке, производству, испытанию и утилизации патронов к гражданскому и служебному оружию и составных частей патронов:

- копии документов, подтверждающих наличие на праве собственности или на ином законном основании технической документации, технологического и испытательного оборудования, стендов, инструментов, контрольно-измерительной аппаратуры, необходимых для осуществления заявленных работ (услуг);

- сведения о наличии структурных подразделений, обеспечивающих контроль качества выпускаемой продукции и ее сохранность;

- документы, подтверждающие наличие системы учета и хранения документации, материалов, полуфабрикатов, комплектующих изделий патронов к гражданскому и служебному оружию и их составных частей, исключающие доступ к местам хранения патронов посторонних лиц, а также системы обеспечения технической укрепленности и организации охраны;

б) в отношении выполнения работ (услуг) по разработке и производству пиротехнических изделий IV и V классов в соответствии с национальным стандартом:

- копии документов, подтверждающих наличие на праве собственности или на ином законном основании специального лабораторного, стендового, производственного, технологического и испытательного оборудования, контрольно-измерительной аппаратуры, необходимых для осуществления заявленных работ (услуг);

- документы, подтверждающие обеспечение учета и хранения документации, пиротехнических составов и содержащих их изделий, а также режимно-охранных мероприятий по физической и технической защите используемых помещений (сооружений и складских объектов);

в) в отношении выполнения работ (услуг) по испытанию, хранению, утилизации, реализации (в том числе распространению) пиротехнических изделий IV и V классов в соответствии с национальным стандартом и применению пиротехнических изделий IV и V классов в соответствии с техническим регламентом (проведению фейерверочных показов):

- копии документов, подтверждающих наличие принадлежащих на праве собственности или на ином законном основании технических средств, оборудования, технической документации, технологического и испытательного оборудования, стендов, инструментов, контрольно-измерительной аппаратуры, необходимых для осуществления заявленных работ (услуг);

- копия заключения аккредитованной Министерством Российской Федерации по делам гражданской обороны, чрезвычайным ситуациям и ликвидации последствий стихийных бедствий организации о соблюдении на объектах требований пожарной безопасности в соответствии с требованиями технических регламентов Таможенного союза;

- документ, содержащий сведения о наличии пускового оборудования с приложением копий формуляров пускового оборудования для проведения фейерверочных показов (при выполнении работ (услуг), указанных в подпункте 11 пункта 13 Административного регламента);

- документ, содержащий сведения об организации в установленном порядке учета пиротехнических изделий, а также об осуществлении режимно-охранных мероприятий.

29. Для переоформления лицензии (в связи с реорганизацией юридического лица в форме преобразования, изменения его наименования, адреса места нахождения, а также адресов мест осуществления юридическим лицом лицензируемого вида деятельности, перечня выполняемых работ, оказываемых услуг, составляющих лицензируемый вид деятельности), лицензиат или его правопреемник либо иное предусмотренное федеральным законом лицо предоставляет:

заявление;

опись прилагаемых документов;

оригинал действующей лицензии;

документ, подтверждающий уплату государственной пошлины.

Лицензиат вправе представить реквизиты документа, подтверждающего факт уплаты государственной пошлины за переоформление лицензии, либо иные сведения, подтверждающие факт уплаты указанной государственной пошлины.

30. В заявлении о переоформлении лицензии (приложение N 2 к Административному регламенту) лицензиат указывает:

1) в случае реорганизации юридического лица в форме преобразования в заявлении о переоформлении лицензии указываются новые сведения о лицензиате или его правопреемнике, предусмотренные пунктом 27 Административного регламента, и данные документа, подтверждающего факт внесения соответствующих изменений в Единый государственный реестр юридических лиц. Заявление о переоформлении лицензии и прилагаемые к нему документы представляются в Минпромторг России не позднее чем через пятнадцать рабочих дней со дня внесения соответствующих изменений в Единый государственный реестр юридических лиц;

2) в случае изменения наименования юридического лица или места его нахождения в заявлении о переоформлении лицензии указываются новые сведения о лицензиате и данные документа, подтверждающего факт внесения соответствующих изменений в Единый государственный реестр юридических лиц;

3) при намерении лицензиата осуществлять лицензируемый вид деятельности по адресу места выполнения работ и оказания услуг и (или) выполнять новые работы и оказывать новые услуги, составляющие лицензируемый вид деятельности, не указанные в лицензии, в заявлении о переоформлении лицензии указываются этот адрес и (или) работы (услуги), которые лицензиат намерен выполнять, а также сведения, подтверждающие соответствие лицензиата лицензионным требованиям:

а) при выполнении работ (услуг) по разработке, производству, испытанию и утилизации патронов к гражданскому и служебному оружию и составных частей патронов:

- о наличии принадлежащих ему на праве собственности или на ином законном основании производственных зданий, сооружений, помещений и иных объектов, технической документации, технологического и испытательного оборудования, стендов, инструментов, контрольно-измерительной аппаратуры, необходимых для осуществления заявленных работ (услуг);

- о наличии в штате специалистов, заключивших с ним трудовые договоры и соответствующих квалификационным требованиям по выполняемым работам (услугам);

- о наличии структурных подразделений, обеспечивающих контроль качества выпускаемой продукции и ее сохранность;

- об обеспечении учета и хранения документации, материалов, полуфабрикатов, комплектующих изделий патронов к гражданскому и служебному оружию и их составных частей, условий, исключающих доступ к местам хранения патронов посторонних лиц, а также системы обеспечения технической укрепленности и организации охраны.

б) при выполнении работ (услуг) по разработке и производству пиротехнических изделий IV и V классов в соответствии с национальным стандартом:

- о наличии принадлежащих ему на праве собственности или на ином законном основании зданий, сооружений, помещений и иных объектов, специального лабораторного, стендового, производственного, технологического и испытательного оборудования, контрольно-измерительной аппаратуры, необходимых для осуществления заявленных работ (услуг);

- о наличии в штате специалистов, заключивших с ним трудовые договоры и соответствующих квалификационным требованиям по выполняемым работам (услугам);

- о наличии условий для обеспечения учета и хранения документации, пиротехнических составов и содержащих их изделий, проведения режимно-охранных мероприятий по физической и технологической защите используемых помещений (сооружений и складских объектов).

в) при выполнении работ (услуг) по испытанию, хранению, утилизации, реализации (в том числе распространения) пиротехнических изделий IV и V классов в соответствии с национальным стандартом, применение пиротехнических изделий IV и V классов в соответствии с техническим регламентом (проведению фейерверочных показов):

- о наличии принадлежащих ему на праве собственности или на ином законном основании зданий, сооружений, помещений и иных объектов, технических средств, оборудования, технической документации, технологического и испытательного оборудования, стендов, инструментов, контрольно-измерительной аппаратуры, необходимых для осуществления заявленных работ (услуг);

- о наличии в штате специалистов, заключивших с ним трудовые договоры и соответствующих квалификационным требованиям по выполняемым работам (услугам);

- о наличии на праве собственности или на ином законном основании пускового оборудования для проведения фейерверочных показов (при выполнении работ (услуг), предусмотренных подпунктом 11 пункта 13 Административного регламента);

- об организации в установленном порядке учета пиротехнических изделий, а также режимно-охранных мероприятий;

- о наличии аккредитации на право проведения испытаний пиротехнических изделий в соответствии с требованиями части 4 статьи 6 Технического регламента Таможенного союза "О безопасности пиротехнических изделий" (при выполнении работ (услуг), предусмотренных подпунктом 7 пункта 13 Административного регламента);

- о проведении поверки средств измерений, входящих в состав испытательного оборудования, необходимого для осуществления заявленных работ (услуг), в соответствии с требованиями Федерального закона "Об обеспечении единства измерений" (при выполнении работ (услуг), предусмотренных подпунктом 7 пункта 13 Административного регламента);

4) в случае прекращения деятельности по одному адресу или нескольким адресам мест ее осуществления, указанным в лицензии, в заявлении о переоформлении лицензии указываются адреса, по которым прекращена деятельность, и дата, с которой фактически она прекращена.

31. В случае реорганизации юридических лиц в форме слияния переоформление лицензии допускается только при условии наличия у каждого участвующего в слиянии юридического лица на дату государственной регистрации правопреемника реорганизованных юридических лиц лицензии на один и тот же вид деятельности.

32. Для получения информации, содержащейся в реестре лицензий, в виде выписок о конкретных лицензиатах представляется заявление (приложение N 3 к Административному регламенту).

33. Для досрочного прекращения действия лицензии лицензиат представляет заявление о прекращении им осуществления лицензируемого вида деятельности (приложение N 4 к Административному регламенту) не позднее чем за 15 (пятнадцать) календарных дней до планируемого прекращения лицензируемого вида деятельности.

34. Для получения дубликата или копии лицензии лицензиат представляет заявление (приложения N N 5 или 6 соответственно к Административному регламенту). В случае порчи лицензии к заявлению о предоставлении дубликата прилагается испорченный бланк лицензии.

В случае если в заявлении о предоставлении дубликата лицензии или копии лицензии указывается на необходимость предоставления дубликата лицензии или копии лицензии в форме электронного документа, Минпромторг России направляет лицензиату дубликат лицензии или копию лицензии в форме электронного документа, подписанного электронной подписью.

35. Заявление и прилагаемые к нему документы о предоставлении лицензии, заявление о переоформлении, о конкретной лицензии, о прекращении действия лицензии, о получении копии или дубликата лицензии могут быть представлены заявителем, соискателем лицензии, лицензиатом непосредственно в Минпромторг России, почтовым отправлением или в форме электронного документа, подписанного электронной подписью.

Перечень документов, необходимых в соответствии с нормативными правовыми актами для предоставления государственной услуги, которые находятся в распоряжении государственных органов

36. Для принятия решения о предоставлении или переоформлении лицензии необходимы следующие документы и сведения, находящиеся в распоряжении государственных органов:

- документ, подтверждающий уплату государственной пошлины за предоставление лицензии;

- копия документа, подтверждающего право собственности соискателя лицензии (лицензиата) или иное законное основание на владение или использование помещений, зданий, сооружений и иных объектов, необходимых для выполнения заявленных работ (услуг), составляющих лицензируемый вид деятельности и отвечающих установленным требованиям, права на которые зарегистрированы в Едином государственном реестре прав на недвижимое имущество и сделок с ними;

- копия документа об аккредитации испытательной лаборатории (центра) на право проведения испытаний пиротехнических изделий;

- сведения о результатах поверки средств измерений, предназначенных для применения в сфере государственного регулирования обеспечения единства измерений;

- сведения из Единого государственного реестра юридических лиц.

37. В случае отсутствия документов, указанных в пункте 36 Административного регламента, Минпромторг России запрашивает подтверждение наличия и/или достоверности таких документов у соответствующих государственных органов путем обращения к информационным ресурсам этих государственных органов или посредством межведомственного электронного взаимодействия. Срок подготовки и направления ответа на межведомственный запрос не может превышать пять рабочих дней со дня поступления межведомственного запроса в орган, предоставляющий документ и (или) информацию.

Соискатель лицензии (лицензиат) вправе самостоятельно представить документы, необходимые для принятия решения о предоставлении или переоформлении лицензии.

38. Непредставление указанных документов не является основанием для отказа в предоставлении государственной услуги. Запрещено требовать представления документов и информации или осуществления действий, представление или осуществление которых не предусмотрено нормативными правовыми актами, регулирующими отношения, возникающие в связи с предоставлением государственной услуги.

Перечень оснований для отказа в приеме документов, необходимых для предоставления государственной услуги

39. Оснований для отказа в приеме документов при предоставлении государственной услуги не предусмотрено.

Перечень оснований для приостановления или отказа в предоставлении государственной услуги

40. Оснований для приостановления предоставления государственной услуги не предусмотрено.

41. Основаниями для отказа в предоставлении государственной услуги являются:

наличие в представленных соискателем лицензии (лицензиатом) заявлении о предоставлении лицензии и (или) прилагаемых к нему документах недостоверной или искаженной информации;

установленное в ходе проверки несоответствие соискателя лицензии (лицензиата) лицензионным требованиям.

Порядок, размер и основания взимания государственной пошлины или иной платы, взимаемой за предоставление государственной услуги

42. За предоставление лицензии, переоформление лицензии, выдачу дубликата лицензии уплачивается государственная пошлина в размерах и порядке, которые установлены законодательством Российской Федерации о налогах и сборах. Размер и порядок уплаты государственной пошлины за предоставление лицензии установлены статьей 333.33 Налогового кодекса Российской Федерации:

- за предоставление лицензии - 6000 рублей;

- за переоформление лицензии и (или) приложения к такому документу в связи с изменением адресов мест осуществления юридическим лицом лицензируемого вида деятельности, перечня выполняемых работ, оказываемых услуг, составляющих лицензируемый вид деятельности, - 2 600 рублей;

- за переоформление лицензии и (или) приложения к такому документу в случаях реорганизации юридического лица в форме преобразования, изменения его наименования, адреса места нахождения - 600 рублей;

- за предоставление (выдачу) дубликата лицензии - 600 рублей.

Сведения о конкретной лицензии предоставляются бесплатно.

43. Банковские реквизиты для уплаты государственной пошлины размещаются на Сайте и на Портале.

Максимальный срок ожидания в очереди при подаче запроса о предоставлении государственной услуги

44. В случае решения доставить заявление непосредственно в экспедицию Минпромторга России срок ожидания в очереди должен составить не более пятнадцати минут.

Срок ожидания заявителя в очереди при получении результата предоставления государственной услуги не должен превышать пятнадцати минут.

Срок и порядок регистрации запроса заявителя о предоставлении государственной услуги

45. При непосредственном обращении либо почтовым отправлением, в форме электронного документа, заявление и документы регистрируются в срок не позднее дня, следующего за днем обращения, в порядке, установленном правилами делопроизводства.

Требования к помещениям, в которых предоставляется государственная услуга, к месту ожидания и приема заявителей, размещению и оформлению визуальной, текстовой и мультимедийной информации о порядке предоставления государственной услуги

46. Помещения для предоставления государственной услуги обозначаются соответствующими табличками с указанием номера кабинета, названия соответствующего подразделения, фамилии, имени, отчества, должности ответственных специалистов, предоставляющих государственную услугу.

47. В помещении рабочее место ответственного специалиста оснащается системами вентиляции или кондиционирования воздуха, оборудуется телефоном, факсом, копировальным аппаратом, компьютером с возможностью вывода документов на печать и выхода в сеть Интернет, оргтехникой, позволяющей своевременно и в полном объеме организовать выполнение возложенных обязанностей.

48. Для ожидания приема гражданам отводятся места, оборудованные стульями, кресельными секциями или скамьями, столами (стойками) для возможности оформления документов. На столах (стойках) находятся писчая бумага и канцелярские принадлежности (шариковые ручки).

49. Для парковки автотранспорта предусмотрена зона на расстоянии не более 50 метров от входа в здание, достаточная для размещения автомобилей в один ряд.

Показатели доступности и качества государственной услуги

50. Показателями качества предоставления государственной услуги являются:

соблюдение сроков предоставления государственной услуги;

соблюдение права на получение актуальной и достоверной информации о порядке предоставления государственной услуги;

отсутствие жалоб на действия (бездействие) должностных лиц Минпромторга России.

Иные требования, в том числе учитывающие особенности предоставления государственной услуги в многофункциональных центрах предоставления государственных и муниципальных услуг и особенности предоставления государственной услуги в электронной форме

51. Возможность получения государственной услуги в многофункциональном центре предоставления государственных и муниципальных услуг не предусмотрена.

52. Иные требования и особенности предоставления государственной услуги в форме электронного документа отсутствуют.

III. Состав, последовательность и сроки выполнения административных процедур (действий), требования к порядку их выполнения, в том числе особенности выполнения административных процедур (действий) в электронной форме

53. При предоставлении государственной услуги осуществляются следующие административные процедуры:

1) предоставление (отказ в предоставлении) лицензии;

2) переоформление (отказ в переоформлении) лицензии;

3) прекращение действия лицензии по заявлению лицензиата;

4) предоставление заинтересованным лицам информации о конкретной лицензии;

5) выдача заверенной копии лицензии или дубликата лицензии.

Предоставление (отказ в предоставлении) лицензии

54. Началом административной процедуры по предоставлению лицензии является поступление в Минпромторг России заявления и документов, перечень которых приведен в пунктах 27 - 28 Административного регламента.

55. Документы для предоставления лицензии регистрируются структурным подразделением Минпромторга России, в компетенцию которого входит прием, регистрация и распределение поступающей корреспонденции, в соответствии с правилами делопроизводства, и в день их поступления либо на следующий день передаются в Департамент.

56. В день поступления документов для предоставления лицензии в Департамент либо на следующий день из числа специалистов Департамента начальником отдела, ответственным за лицензирование, назначается ответственный исполнитель.

57. Ответственный исполнитель в день передачи ему документов для предоставления лицензии проводит проверку правильности подготовки заявления о предоставлении лицензии и наличия прилагаемых к нему документов по описи, копия которой с отметкой о дате приема указанных документов для предоставления лицензии в день приема вручается соискателю лицензии или направляется ему заказным почтовым отправлением с уведомлением о вручении или в форме электронного документа.

58. В случае, если заявление о предоставлении лицензии оформлено с нарушением требований и (или) документы представлены не в полном объеме, в течение трех рабочих дней со дня регистрации ответственный исполнитель вручает соискателю лицензии уведомление о необходимости устранения в тридцатидневный срок выявленных нарушений и (или) представления документов, которые отсутствуют по установленной форме (приложение N 7 к Административному регламенту), или направляет такое уведомление заказным почтовым отправлением с уведомлением о вручении или в форме электронного документа.

59. В случае непредставления соискателем лицензии в тридцатидневный срок надлежащим образом оформленного заявления о предоставлении лицензии и (или) в полном объеме прилагаемых к нему документов ранее представленное заявление о предоставлении лицензии и прилагаемые к нему документы возвращаются соискателю лицензии в течение трех рабочих дней.

60. Срок принятия решения о предоставлении лицензии или об отказе в ее предоставлении исчисляется со дня поступления в Минпромторг России надлежащим образом оформленного заявления о предоставлении лицензии и в полном объеме прилагаемых к нему документов.

61. В случае подачи надлежащим образом оформленного заявления о предоставлении лицензии и в полном объеме прилагаемых к нему документов ответственный исполнитель осуществляет проверку полноты и достоверности содержащихся в указанных заявлении и документах сведений, в том числе проверку соответствия соискателя лицензии лицензионным требованиям, подтверждающим возможность выполнять работы, оказывать услуги в соответствии с пунктом 13 Административного регламента, составляющие лицензируемый вид деятельности.

62. Ответственный исполнитель проводит проверку соответствия соискателя лицензии лицензионным требованиям в соответствии с Федеральным законом от 4 мая 2011 г. N 99-ФЗ "О лицензировании отдельных видов деятельности" и Федеральным законом от 26 декабря 2008 г. N 294-ФЗ "О защите прав юридических лиц и индивидуальных предпринимателей при осуществлении государственного контроля (надзора) и муниципального контроля".

63. В случае принятия решения о предоставлении лицензии она оформляется одновременно с приказом.

64. В приказ о предоставлении лицензии и в лицензию включаются следующие сведения:

1) наименование лицензирующего органа;

2) полное и (в случае, если имеется) сокращенное наименование, в том числе фирменное наименование, и организационно-правовая форма юридического лица, адрес его места нахождения, адреса мест осуществления лицензируемого вида деятельности, государственный регистрационный номер записи о создании юридического лица;

3) идентификационный номер налогоплательщика;

4) лицензируемый вид деятельности с указанием выполняемых работ, оказываемых услуг, составляющих лицензируемый вид деятельности;

5) номер и дата регистрации лицензии;

6) номер и дата приказа (распоряжения) лицензирующего органа о предоставлении лицензии.

65. Лицензии оформляются на бланках, являющихся документами строгой отчетности и защищенной от подделок полиграфической продукцией, по форме, утвержденной постановлением Правительства Российской Федерации от 6 октября 2011 г. N 826 "Об утверждении типовой формы лицензии".

66. Приказ о предоставлении лицензии и лицензия подписываются уполномоченным заместителем Министра, а в его отсутствие лицом, его замещающим, одновременно и регистрируются в течение трех рабочих дней с момента подписания в реестре лицензий.

67. В случае, если в заявлении о предоставлении лицензии указывается на необходимость предоставления лицензии в форме электронного документа, ответственный исполнитель направляет соискателю лицензии в форме электронного документа, подписанного электронной подписью, также следующие документы:

копии описи заявления и прилагаемых к нему документов с отметкой о дате их приема, уведомление о необходимости устранения в тридцатидневный срок выявленных нарушений и (или) представления документов, которые отсутствуют.

68. В случае отказа соискателю лицензии вручается (направляется) соответствующее уведомление по (приложение N 8 к Административному регламенту), подписанное директором (заместителем директора) Департамента, с мотивированным указанием причин отказа и со ссылкой на конкретные положения нормативных правовых актов, регламентирующих предоставление государственной услуги, или, если причиной отказа является установленное в ходе проверки несоответствие соискателя лицензии лицензионным требованиям, реквизиты акта проверки.

69. Уведомление об отказе в предоставлении лицензии вручается в течение трех рабочих дней или направляется почтовым отправлением с уведомлением о вручении. В случае, если в заявлении о предоставлении лицензии указывается на необходимость предоставления лицензии в форме электронного документа, ответственный исполнитель направляет соискателю лицензии уведомление об отказе в предоставлении лицензии в форме электронного документа, подписанное электронной подписью.

70. Документы, связанные с предоставлением (отказом в предоставлении) лицензии, приобщаются ответственным исполнителем к лицензионному делу.

71. Лицензионное дело, независимо от того, предоставлена лицензия или отказано в предоставлении лицензии, подлежит хранению в Минпромторге России в соответствии с законодательством Российской Федерации.

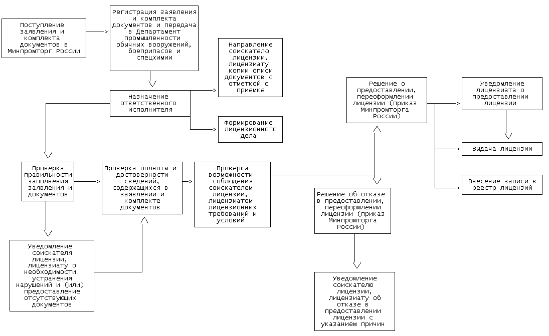
Блок-схема по предоставлению государственной услуги приведена в приложении N 9 к Административному регламенту.

Переоформление лицензии (отказ в переоформлении)

72. Началом административной процедуры по рассмотрению заявления о переоформлении лицензии и принятию решения о переоформлении (отказе в переоформлении) лицензии является поступление в Минпромторг России заявления лицензиата (приложение N 2 к Административному регламенту).

73. Лицензия подлежит переоформлению в случае:

реорганизации юридического лица в форме преобразования,

изменения его наименования,

изменения адреса места нахождения,

изменения адресов мест осуществления юридическим лицом лицензируемого вида деятельности;

перечня выполняемых работ, оказываемых услуг, составляющих лицензируемый вид деятельности.

74. Заявление о переоформлении лицензии и прилагаемые к нему документы принимаются по описи, копия которой с отметкой о дате приема указанных заявления и документов в день приема вручается лицензиату или направляется ему заказным почтовым отправлением с уведомлением о вручении.

75. Заявление регистрируется структурным подразделением Минпромторга России, в компетенцию которого входит прием, регистрация и распределение поступающей корреспонденции, в соответствии с правилами делопроизводства, и в день его поступления передается в Департамент.

76. В день поступления заявления в Департамент либо на следующий день, из числа специалистов Департамента, назначается ответственный исполнитель.

Ответственный исполнитель в день передачи ему заявления проводит проверку правильности оформления заявления о переоформлении лицензии и наличия прилагаемых к нему документов.

77. В случае если заявление о переоформлении лицензии оформлено с нарушением требований и (или) прилагаемые к нему документы представлены не в полном объеме, в течение трех рабочих дней со дня приема указанных заявления и документов ответственный исполнитель вручает лицензиату уведомление о необходимости устранения в тридцатидневный срок выявленных нарушений и (или) представления документов, которые отсутствуют, по установленной форме (приложение N 7 к Административному регламенту), или направляет такое уведомление заказным почтовым отправлением с уведомлением о вручении.

78. В случае непредставления лицензиатом в тридцатидневный срок надлежащим образом оформленного заявления о переоформлении лицензии и (или) в полном объеме прилагаемых к нему документов ранее представленное заявление о переоформлении лицензии и прилагаемые к нему документы возвращаются соискателю лицензии в течение трех рабочих дней.

79. В случае если в заявлении о переоформлении лицензии указывается на необходимость получения переоформленной лицензии в форме электронного документа, ответственный исполнитель направляет лицензиату в форме электронного документа, подписанного электронной подписью, копии описи указанного заявления и прилагаемых к нему документов с отметкой о дате их приема или уведомление о необходимости устранения в тридцатидневный срок выявленных нарушений и (или) представления документов, которые отсутствуют.

80. Срок принятия решения о переоформлении лицензии или об отказе в ее переоформлении исчисляется со дня поступления в Минпромторг России надлежащим образом оформленного заявления о переоформлении лицензии и в полном объеме прилагаемых к нему документов.

81. В срок, не превышающий десяти рабочих дней со дня приема надлежащим образом оформленного заявления о переоформлении лицензии и в полном объеме прилагаемых к нему документов, ответственный исполнитель осуществляет их рассмотрение с учетом сведений о лицензиате, имеющихся в его лицензионном деле, а также проверку достоверности содержащихся в указанном заявлении и прилагаемых к нему документах новых сведений, в том числе проверку соответствия лицензиата лицензионным требованиям, подтверждающим возможность лицензиата выполнять заявленные работы, оказывать услуги.

82. Переоформление лицензии в случаях изменения адресов мест осуществления лицензиатом лицензируемого вида деятельности и перечня выполняемых работ, оказываемых услуг, составляющих лицензируемый вид деятельности, осуществляется Минпромторгом России после проведения проверки соответствия лицензиата лицензионным требованиям в соответствии с Федеральным законом от 4 мая 2011 г. N 99-ФЗ "О лицензировании отдельных видов деятельности" в срок, не превышающий тридцати рабочих дней.

83. В случае принятия решения о переоформлении лицензии она переоформляется одновременно с приказом.

84. В приказ о переоформлении лицензии включаются сведения, указанные в пункте 64 Административного регламента.

85. Приказ о переоформлении лицензии и лицензия одновременно подписываются уполномоченным заместителем Министра или лицом, его замещающим.

86. В случае отказа в переоформлении лицензии лицензиату в течение трех рабочих дней с момента принятия решения вручается (направляется) уведомление об отказе в переоформлении лицензии (приложение N 8 к Административному регламенту) с мотивированным указанием причин отказа и со ссылкой на конкретные положения нормативных правовых актов, регламентирующих предоставление государственной услуги, или, если причиной отказа является установленное в ходе проверки несоответствие лицензиата лицензионным требованиям, реквизиты акта проверки.

87. Сведения о переоформлении (отказе в переоформлении) лицензии вносятся в реестр лицензий.

88. Документы, связанные с переоформлением лицензии, приобщаются ответственным исполнителем к лицензионному делу.

Блок-схема по предоставлению государственной услуги приведена в приложении N 9 к Административному регламенту.

Прекращение действия лицензии

89. Началом административной процедуры по рассмотрению заявления о прекращении действия лицензии является поступление в Минпромторг России заявления лицензиата о прекращении лицензируемого вида деятельности.

90. Заявление о прекращении лицензируемого вида деятельности предоставляется лицензиатом не позднее чем за пятнадцать календарных дней до дня планируемого прекращения лицензируемого вида деятельности.

91. Решение о прекращении действия лицензии оформляется приказом.

92. Действие лицензии прекращается со дня принятия решения о прекращении действия лицензии.

93. Сведения о досрочном прекращении действия лицензии вносятся в реестр лицензий ответственным исполнителем в течение трех рабочих дней со дня принятия решения.

Документы, связанные с досрочным прекращением действия лицензии, приобщаются ответственным исполнителем к лицензионному делу.

Предоставление заинтересованным лицам информации о конкретной лицензии

94. Сведения о конкретной лицензии предоставляются бесплатно в течение пяти рабочих дней со дня получения заявления о предоставлении таких сведений (приложение N 3 к Административному регламенту).

95. Сведения о конкретной лицензии передаются заявителям или направляются им заказным почтовым отправлением с уведомлением о вручении в виде выписки из реестра лицензий либо копии акта Минпромторга России о принятом решении, либо справки об отсутствии запрашиваемых сведений, которая выдается в случае отсутствия в реестре лицензий сведений о лицензиях или при невозможности определения конкретного лицензиата.

96. Сведения о конкретной лицензии могут быть направлены в форме электронного документа, подписанного электронной подписью.

Выдача заверенной копии лицензии или дубликата лицензии

97. В случае утраты лицензии или ее порчи лицензиат вправе обратиться в Минпромторг России с заявлением о предоставлении дубликата лицензии (приложение N 5 к Административному регламенту) с приложением документа, подтверждающего уплату государственной пошлины за предоставление такого дубликата. Лицензиат вправе с 1 января 2013 г. представлять только сведения об уплате государственной пошлины.

98. В случае порчи лицензии к заявлению о предоставлении дубликата лицензии прилагается испорченный бланк лицензии.

99. Ответственный исполнитель в течение трех рабочих дней оформляет дубликат лицензии на бланке лицензии с пометками "дубликат" и "оригинал лицензии признается недействующим" и вручает такой дубликат лицензиату или направляет его заказным почтовым отправлением с уведомлением о вручении.

100. Лицензиат вправе обратиться в Минпромторг России с заявлением о предоставлении копии лицензии (приложение N 6 к Административному регламенту), которая заверяется и вручается лицензиату или направляется ему заказным почтовым отправлением с уведомлением о вручении в течение трех рабочих дней со дня получения заявления о предоставлении копии лицензии.

101. В случае если в заявлении о предоставлении дубликата лицензии или копии лицензии указывается на необходимость предоставления дубликата лицензии или копии лицензии в форме электронного документа, ответственный исполнитель направляет лицензиату дубликат лицензии или копию лицензии в форме электронного документа, подписанного электронной подписью.

IV. Формы контроля за исполнением регламента

Порядок осуществления текущего контроля за соблюдением и исполнением ответственными должностными лицами положений регламента и иных нормативных правовых актов, устанавливающих требования к предоставлению государственной услуги, а также принятием ими решений

102. Текущий контроль за соблюдением должностными лицами положений Административного регламента, принятием решений, последовательности действий, определенных административными процедурами по предоставлению государственной услуги, осуществляется директором Департамента или его заместителем, начальниками соответствующих отделов Департамента, посредством проверки соблюдения и исполнения должностными лицами положений Административного регламента. Периодичность контроля - еженедельная.

103. Контроль предоставления услуги осуществляется путем проведения проверок соблюдения и исполнения ответственными должностными лицами положений Административного регламента.

Порядок и периодичность осуществления плановых и внеплановых проверок полноты и качества предоставления государственной услуги, в том числе порядок и формы контроля за полнотой и качеством предоставления государственной услуги

104. Проверки проводятся с целью выявления и устранения нарушений прав заявителей и привлечения виновных лиц к ответственности.

105. Проверки могут быть плановыми и внеплановыми.

106. Порядок и периодичность осуществления плановых проверок качества предоставления государственной услуги устанавливаются руководством Минпромторга России.

107. Внеплановая проверка проводится по конкретной жалобе только в случаях обращения заявителей с жалобой на решение или действие (бездействие), осуществляемое (принятое) в ходе предоставления государственной услуги должностными лицами Минпромторга России.

Ответственность должностных лиц за решения и действия (бездействие), принимаемые (осуществляемые) ими в ходе предоставления государственной услуги

108. Ответственность должностных лиц Минпромторга России устанавливается их должностными регламентами.

109. В случае выявления нарушений соблюдения положений Административного регламента, по результатам проведенных проверок, виновные должностные лица несут ответственность в соответствии с законодательством Российской Федерации.

Положения, характеризующие требования к порядку и формам контроля за предоставлением государственной услуги, в том числе со стороны граждан, их объединений и организаций

110. Контроль за предоставлением государственной услуги осуществляется со стороны граждан, их объединений и организаций путем направления в адрес Минпромторга России:

1) предложений о совершенствовании нормативных правовых актов, регламентирующих предоставление должностными лицами Минпромторга России государственной услуги;

2) жалоб по фактам нарушений должностными лицами Минпромторга России прав, свобод или законных интересов граждан.

V. Досудебный (внесудебный) порядок обжалования решений и действий (бездействия) органа, предоставляющего государственную услугу, а также их должностных лиц

Информация для заявителя о его праве подать жалобу на решение и (или) действие (бездействие) федерального органа исполнительной власти и (или) его должностных лиц

111. Заявитель может обратиться с жалобой на действия (бездействие) и решения, принятые в ходе предоставления государственной услуги.

112. Основанием для начала досудебного (внесудебного) обжалования является поступление жалобы в Минпромторг России.

Предмет жалобы

113. Предметом жалобы является:

1) нарушение срока регистрации заявления о предоставлении государственной услуги;

2) нарушение срока предоставления государственной услуги;

3) требование представления документов, не предусмотренных нормативными правовыми актами Российской Федерации для предоставления государственной услуги;

4) отказ в приеме документов, представление которых предусмотрено нормативными правовыми актами Российской Федерации для предоставления государственной услуги;

5) отказ в предоставлении государственной услуги, если основания отказа не предусмотрены пунктом 41 Административного регламента;

6) требование внесения при предоставлении государственной услуги платы, не предусмотренной нормативными правовыми актами Российской Федерации;

7) отказ Минпромторга России, его должностного лица в исправлении допущенных опечаток и ошибок в выданных в результате предоставления государственной услуги документах либо нарушение установленного срока таких исправлений.

Органы государственной власти и уполномоченные на рассмотрение жалобы должностные лица, которым может быть направлена жалоба

114. Жалоба подается в Минпромторг России.

Жалобы на решения, принятые уполномоченным заместителем Министра промышленности и торговли Российской Федерации, рассматриваются Министром.

Жалобы на действие (бездействие) директора Департамента рассматриваются уполномоченным заместителем Министра промышленности и торговли Российской Федерации.

Жалобы на действие (бездействие) ответственных исполнителей рассматриваются директором Департамента.

Порядок подачи и рассмотрения жалобы

115. Жалоба подается в письменной форме на бумажном носителе, в электронной форме в Минпромторг России. Жалоба может быть направлена по почте по адресу, указанному в пункте 5 Административного регламента, на Сайт (www.minpromtorg.gov.ru, http://минпромторг.рф/) или по электронной почте Минпромторга России (pr@mte.gov.ru), через Портал, а также может быть принята при личном приеме заявителя.

116. Жалоба должна содержать следующую информацию:

1) наименование органа, предоставляющего государственную услугу, фамилию, имя, отчество должностного лица (при наличии информации), решения и действия (бездействие) которых обжалуются;

2) фамилию, имя, отчество (последнее - при наличии), сведения о месте жительства заявителя - физического лица либо наименование, сведения о месте нахождения заявителя - юридического лица, а также номер (номера) контактного телефона, адрес (адреса) электронной почты (при наличии) и почтовый адрес, по которым должен быть направлен ответ заявителю;

3) сведения об обжалуемых решениях и действиях (бездействии) Минпромторга России, должностного лица Минпромторга России либо государственного служащего;

4) доводы, на основании которых заявитель не согласен с решением и действием (бездействием). В случае необходимости в подтверждение своих доводов заявитель прилагает соответствующие документы и материалы либо их копии.

Сроки рассмотрения жалобы

117. Жалоба на действие, выразившееся в предоставлении государственной услуги не в полном объеме или несвоевременно, поданная в Минпромторг России, подлежит рассмотрению в течение пятнадцати рабочих дней со дня ее регистрации в порядке, установленном правилами делопроизводства, в случае обжалования отказа в приеме документов либо в исправлении допущенных опечаток и ошибок - в течение пяти рабочих дней со дня ее регистрации.

118. Если в жалобе не указана фамилия заявителя и/или почтовый адрес, по которому должен быть направлен ответ, ответ на обращение не дается.

Перечень оснований для приостановления рассмотрения жалобы в случае, если возможность приостановления предусмотрена законодательством Российской Федерации

119. Оснований для приостановления рассмотрения жалобы не предусмотрено.

Результат рассмотрения жалобы

120. По результатам рассмотрения жалобы должностное лицо Минпромторга России принимает одно из следующих решений:

1) удовлетворяет жалобу;

2) отказывает в удовлетворении жалобы.

Порядок информирования заявителя о результатах рассмотрения жалобы

121. Не позднее дня, следующего за днем принятия решения, указанного в пункте 120 Административного регламента, заявителю в письменной форме и (или) по желанию заявителя в электронной форме направляется мотивированный ответ о результатах рассмотрения жалобы. Ответ о результатах рассмотрения жалобы оформляется в порядке, установленном правилами делопроизводства. Информация вводится в электронную систему учета документов Минпромторга России. Документу присваивается исходящий номер.

122. Если в результате рассмотрения жалоба признана обоснованной, то соответствующим должностным лицом Минпромторга России принимается решение об устранении недостатков, выявленных по результатам рассмотрения жалобы, и о привлечении к ответственности в соответствии с законодательством Российской Федерации должностного лица, ответственного за действия (бездействие) и решения, осуществляемые (принятые) в ходе административных действий, предусмотренных Административным регламентом.

Право заявителя на получение информации и документов, необходимых для обоснования и рассмотрения жалобы

123. Заявитель имеет право на получение информации и документов, необходимых для обоснования и рассмотрения жалобы.

При рассмотрении жалобы заявитель имеет право:

1) представлять дополнительные документы и материалы либо обращаться с просьбой об их истребовании, в том числе в электронном виде;

2) знакомиться с документами и материалами, касающимися рассмотрения жалобы, если это не затрагивает права, свободы и законные интересы других лиц и если в указанных документах и материалах не содержатся сведения, составляющие государственную или иную охраняемую федеральным законом тайну;

3) получать письменный ответ по существу поставленных в жалобе вопросов;

4) обращаться с жалобой на принятое по жалобе решение или на действие (бездействие) в связи с рассмотрением жалобы в административном и (или) судебном порядке в соответствии с законодательством Российской Федерации;

5) обращаться с заявлением о прекращении рассмотрения жалобы.

Способы информирования заявителей о порядке подачи и рассмотрения жалобы

124. Информацию о порядке подачи и рассмотрения жалобы можно получить следующими способами:

1) в информационно-телекоммуникационной сети "Интернет" на Портале и Сайте;

2) по телефонам, указанным в пункте 7 Административного регламента;

3) в информационном электронном терминале в фойе здания Минпромторга России;

4) личным общением со специалистами Минпромторга России, предварительно договорившись о встрече по телефонам, указанным в пункте 7 Административного регламента.

Приложение N 1
к Административному регламенту
Министерства промышленности и торговли
Российской Федерации по предоставлению
государственной услуги по лицензированию
деятельности по разработке, производству,
испытанию, хранению, реализации
и утилизации боеприпасов (в том числе
патронов к гражданскому и служебному
оружию и составных частей патронов),
пиротехнических изделий IV и V классов
в соответствии с национальным стандартом,
применению пиротехнических изделий IV
и V классов в соответствии с техническим
регламентом, в части работ (услуг)
по разработке, производству, испытанию,
утилизации патронов к гражданскому
и служебному оружию и составных частей
патронов; по разработке, производству,
испытанию, хранению, реализации (в том
числе распространению), утилизации
пиротехнических изделий IV и V классов
в соответствии с национальным
стандартом, применению пиротехнических
изделий IV и V классов
в соответствии с техническим регламентом

      Бланк организации -     
соискателя лицензии
    Министерство промышленности 
и торговли Российской Федерации
 
от "__" ________ 20__ г. N _______
 
                            ЗАЯВЛЕНИЕ
                    о предоставлении лицензии
 
Заявитель ________________________________________________________
          полное и сокращенное наименование, в том числе фирменное
                 наименование, организационно-правовая форма
__________________________________________________________________
                         юридического лица
__________________________________________________________________
Просит  предоставить  лицензию  на  осуществление  деятельности по
разработке,   производству,   испытанию,   хранению,  реализации и
утилизации  боеприпасов  (в  том  числе  патронов к гражданскому и
служебному  оружию  и  составных частей патронов), пиротехнических
изделий  IV  и V классов в соответствии с национальным стандартом,
применению пиротехнических изделий IV и V классов в соответствии с
техническим регламентом с целью: _________________________________
__________________________________________________________________
                (выполняемые работы/оказания услуг)
__________________________________________________________________
 (указываются выполняемые работы, оказываемые услуги, составляющие
                  лицензируемый вид деятельности)
Адрес места нахождения: __________________________________________
                           юридический адрес юридического лица
__________________________________________________________________
   (индекс, республика (область), населенный пункт, улица, дом)
__________________________________________________________________
Адрес (адреса) мест осуществления выполняемых работ по заявленному
виду деятельности:
__________________________________________________________________
   (индекс, республика (область), населенный пункт, улица, дом)
__________________________________________________________________
ОГРН _____________________________________________________________
       (государственный регистрационный номер записи о создании
                  юридического лица; данные документа,
__________________________________________________________________
    подтверждающего факт внесения сведений о юридическом лице
            (индивидуальном предпринимателе) в единый
__________________________________________________________________
      государственный реестр юридических лиц (индивидуальных
            предпринимателей), с указанием адреса места
__________________________________________________________________
  нахождения органа, осуществившего государственную регистрацию)
ИНН ______________________________________________________________
    (идентификационный номер налогоплательщика и данные документа
                  о постановке соискателя лицензии
__________________________________________________________________
                    на учет в налоговом органе)
Телефон/факс _____________________________________________________
E-mail (при наличии) _____________________________________________
При необходимости получить информацию по вопросам лицензирования в
электронной   форме   в   данной  строке указывается запрашиваемая
информация:
__________________________________________________________________
__________________________________________________________________
 
Приложение: документы по прилагаемой описи на ____ листах.
 
______________________________ _________ _________________________
   (должность руководителя)     подпись    расшифровка подписи
 
М.П.
 
 
 
                                                        Приложение
                             к заявлению о предоставлении лицензии
 
                         ОПИСЬ ДОКУМЕНТОВ
               к заявлению о предоставлении лицензии
               от "__" ___________ 20__ г. N ______
 
 N 
п/п
 Наименование документа 
Количество 
листов
Дополнительные сведения 
 
 
 
 
 
 
 
 
 
 
 
 
 
 
 
 
 
____________________________   _________   _______________________
   наименование должности       подпись      расшифровка подписи
  руководителя организации
 
                           М.П.
 
 
 

Приложение N 2
к Административному регламенту
Министерства промышленности и торговли
Российской Федерации по предоставлению
государственной услуги по лицензированию
деятельности по разработке, производству,
испытанию, хранению, реализации
и утилизации боеприпасов (в том числе
патронов к гражданскому и служебному
оружию и составных частей патронов),
пиротехнических изделий IV и V классов
в соответствии с национальным стандартом,
применению пиротехнических изделий IV
и V классов в соответствии с техническим
регламентом, в части работ (услуг)
по разработке, производству, испытанию,
утилизации патронов к гражданскому
и служебному оружию и составных частей
патронов; по разработке, производству,
испытанию, хранению, реализации (в том
числе распространению), утилизации
пиротехнических изделий IV и V классов
в соответствии с национальным
стандартом, применению пиротехнических
изделий IV и V классов
в соответствии с техническим регламентом

      Бланк организации -     
лицензиата
    Министерство промышленности 
и торговли Российской Федерации
 
от "__" ________ 20__ г. N _______
 
                            ЗАЯВЛЕНИЕ
                    о переоформлении лицензии
 
Заявитель ________________________________________________________
         полное и сокращенное, в том числе фирменное наименование,
__________________________________________________________________
         организационно-правовая форма юридического лица
<*> Просит переоформить лицензию на осуществление деятельности  по
разработке,   производству,   испытанию,   хранению,  реализации и
утилизации  боеприпасов  (в  том  числе  патронов к гражданскому и
служебному  оружию  и  составных частей патронов), пиротехнических
изделий  IV  и V классов в соответствии с национальным стандартом,
применению пиротехнических изделий IV и V классов в соответствии с
техническим регламентом в связи с ________________________________
__________________________________________________________________
__________________________________________________________________
Адрес места нахождения: __________________________________________
                           юридический адрес юридического лица
__________________________________________________________________
   (индекс, республика (область), населенный пункт, улица, дом)
Адрес (адреса) мест осуществления выполняемых работ по заявленному
виду деятельности: _______________________________________________
__________________________________________________________________
   (индекс, республика (область), населенный пункт, улица, дом)
__________________________________________________________________
ОГРН _____________________________________________________________
       (государственный регистрационный номер записи о создании
__________________________________________________________________
юридического лица; данные документа, подтверждающего факт внесения
__________________________________________________________________
   сведений о юридическом лице (индивидуальном предпринимателе)
__________________________________________________________________
 в единый государственный реестр юридических лиц (индивидуальных
  предпринимателей), с указанием адреса места нахождения органа,
           осуществившего государственную регистрацию)
ИНН ______________________________________________________________
    (идентификационный номер налогоплательщика и данные документа
__________________________________________________________________
   о постановке соискателя лицензии на учет в налоговом органе)
Телефон/факс _____________________________________________________
E-mail (при наличии) _____________________________________________
 
При необходимости получить информацию по вопросам лицензирования в
электронной   форме   в   данной  строке указывается запрашиваемая
информация:
__________________________________________________________________
__________________________________________________________________
 
Приложение: документы по прилагаемой описи на ___ листах.
 
____________________________ ______________ ______________________
  (должность руководителя)       подпись     расшифровка подписи
 
М.П.
__________________________________
<*>  1.  При  намерении  лицензиата осуществлять лицензируемый вид
деятельности  по  адресу  места его осуществления, не указанному в
лицензии,  в  заявлении о переоформлении лицензии указываются этот
адрес   и   сведения,   подтверждающие   соответствие   лицензиата
лицензионным   требованиям   при   осуществлении   деятельности по
разработке,   производству,   испытанию,   хранению,  реализации и
утилизации  боеприпасов  (в  том  числе  патронов к гражданскому и
служебному  оружию  и  составных частей патронов), пиротехнических
изделий  IV  и V классов в соответствии с национальным стандартом,
применению пиротехнических изделий IV и V классов в соответствии с
техническим регламентом.
2.   В   случае   прекращения   деятельности  по одному адресу или
нескольким  адресам мест ее осуществления, указанным в лицензии, в
заявлении о переоформлении лицензии указываются адреса, по которым
прекращена   деятельность,   и   дата,   с  которой фактически она
прекращена.
3.  При  намерении  лицензиата  внести  изменения  в  указанный  в
лицензии    перечень    выполняемых    работ,   оказываемых услуг,
составляющих  деятельность по разработке, производству, испытанию,
хранению,   реализации   и   утилизации   боеприпасов (в том числе
патронов  к  гражданскому  и  служебному оружию и составных частей
патронов), пиротехнических изделий IV и V классов в соответствии с
национальным стандартом, применению пиротехнических изделий IV и V
классов  в  соответствии  с техническим регламентом, в заявлении о
переоформлении   лицензии   указываются   сведения   о работах, об
услугах,  которые  лицензиат  намерен  выполнять, оказывать, или о
работах,  об  услугах,  выполнение,  оказание  которых лицензиатом
прекращаются.  При  намерении  лицензиата  выполнять новые работы,
оказывать    новые    услуги,    составляющие    лицензируемый вид
деятельности,  в  заявлении  указываются  сведения, подтверждающие
соответствие лицензиата лицензионным требованиям при осуществлении
деятельности  по  разработке,  производству,  испытанию, хранению,
реализации  и  утилизации  боеприпасов  (в  том  числе  патронов к
гражданскому  и  служебному  оружию  и составных частей патронов),
пиротехнических   изделий   IV   и   V   классов  в соответствии с
национальным стандартом, применению пиротехнических изделий IV и V
классов в соответствии с техническим регламентом.
4.  При  намерении  лицензиата  выполнять  новые работы, оказывать
новые    услуги,    составляющие    деятельность    по разработке,
производству,   испытанию,   хранению,   реализации   и утилизации
боеприпасов  (в  том  числе  патронов  к гражданскому и служебному
оружию  и составных частей патронов), пиротехнических изделий IV и
V  классов  в  соответствии  с национальным стандартом, применению
пиротехнических   изделий   IV   и   V   классов  в соответствии с
техническим  регламентом,  в  заявлении  о переоформлении лицензии
также указываются сведения, подтверждающие соответствие лицензиата
лицензионным  требованиям  при  выполнении  данных работ, оказании
данных услуг.
 
 
 
                                                        Приложение
                             к заявлению о переоформлении лицензии
 
                        ОПИСЬ ДОКУМЕНТОВ
               к заявлению о переоформлении лицензии
               от "__" _____________ 20__ г. N ____
 
 N 
п/п
 Наименование документа 
Количество 
листов
Дополнительные сведения 
 
 
 
 
 
 
 
 
 
 
 
 
 
 
 
 
 
__________________________ _______________ _______________________
  наименование должности       подпись       расшифровка подписи
 руководителя организации
 
                        М.П.
 
 
 

Приложение N 3
к Административному регламенту
Министерства промышленности и торговли
Российской Федерации по предоставлению
государственной услуги по лицензированию
деятельности по разработке, производству,
испытанию, хранению, реализации
и утилизации боеприпасов (в том числе
патронов к гражданскому и служебному
оружию и составных частей патронов),
пиротехнических изделий IV и V классов
в соответствии с национальным стандартом,
применению пиротехнических изделий IV
и V классов в соответствии с техническим
регламентом, в части работ (услуг)
по разработке, производству, испытанию,
утилизации патронов к гражданскому
и служебному оружию и составных частей
патронов; по разработке, производству,
испытанию, хранению, реализации (в том
числе распространению), утилизации
пиротехнических изделий IV и V классов
в соответствии с национальным
стандартом, применению пиротехнических
изделий IV и V классов
в соответствии с техническим регламентом

   Наименование заявителя,   
его почтовый адрес
    Министерство промышленности 
и торговли Российской Федерации
 
от "__" ________ 20__ г. N _______
 
                             ЗАЯВЛЕНИЕ
               о предоставлении сведений о лицензии
 
Заявитель ________________________________________________________
       (полное и (в случае, если имеется) сокращенное, в том числе
                 фирменное, наименование юридического лица
__________________________________________________________________
(фамилия, имя и (в случае, если имеется) отчество индивидуального
__________________________________________________________________
   предпринимателя/физического лица) адрес его местонахождения
(местожительства) (индекс, республика (область), населенный пункт,
                            улица, дом)
предоставить _____________________________________________________
         выписку из реестра лицензий на осуществление деятельности
__________________________________________________________________
   по разработке, производству, испытанию, хранению, реализации
   и утилизации боеприпасов (в том числе патронов к гражданскому
 и служебному оружию и составных частей патронов), пиротехнических
  изделий IV и V классов в соответствии с национальным стандартом,
  применению пиротехнических изделий IV и V классов в соответствии
                      техническим регламентом
__________________________________________________________________
   лицензиата или копию приказа Минпромторга России о принятии
                     запрашиваемого решения
 
         ____________________     _________________________
               подпись               расшифровка подписи
 
                              М.П.
 
 
 

Приложение N 4
к Административному регламенту
Министерства промышленности и торговли
Российской Федерации по предоставлению
государственной услуги по лицензированию
деятельности по разработке, производству,
испытанию, хранению, реализации
и утилизации боеприпасов (в том числе
патронов к гражданскому и служебному
оружию и составных частей патронов),
пиротехнических изделий IV и V классов
в соответствии с национальным стандартом,
применению пиротехнических изделий IV
и V классов в соответствии с техническим
регламентом, в части работ (услуг)
по разработке, производству, испытанию,
утилизации патронов к гражданскому
и служебному оружию и составных частей
патронов; по разработке, производству,
испытанию, хранению, реализации (в том
числе распространению), утилизации
пиротехнических изделий IV и V классов
в соответствии с национальным
стандартом, применению пиротехнических
изделий IV и V классов
в соответствии с техническим регламентом

      Бланк организации -     
лицензиата
    Министерство промышленности 
и торговли Российской Федерации
 
от "__" ________ 20__ г. N _______
 
                             ЗАЯВЛЕНИЕ
   о прекращении действия лицензии на осуществление деятельности
   по разработке, производству, испытанию, хранению, реализации
   и утилизации боеприпасов (в том числе патронов к гражданскому
         и служебному оружию и составных частей патронов),
       пиротехнических изделий IV и V классов в соответствии
       с национальным стандартом, применению пиротехнических
  изделий IV и V классов в соответствии с техническим регламентом
 
Лицензиат ________________________________________________________
        полное и сокращенное, в том числе фирменное, наименование,
__________________________________________________________________
         организационно-правовая форма юридического лица
сообщает о прекращении деятельности по  разработке,  производству,
испытанию,  хранению,  реализации  и утилизации боеприпасов (в том
числе  патронов  к  гражданскому  и  служебному оружию и составных
частей  патронов),  пиротехнических  изделий  IV  и  V  классов  в
соответствии с национальным стандартом, применению пиротехнических
изделий IV и V классов в  соответствии с  техническим  регламентом
с ___________________
        (дата)
Адрес места нахождения: __________________________________________
                           юридический адрес юридического лица
__________________________________________________________________
   (индекс, республика (область), населенный пункт, улица, дом)
__________________________________________________________________
Адреса    мест    осуществления    деятельности    по  разработке,
производству,   испытанию,   хранению,   реализации   и утилизации
боеприпасов  (в  том  числе  патронов  к гражданскому и служебному
оружию  и составных частей патронов), пиротехнических изделий IV и
V  классов  в  соответствии  с национальным стандартом, применению
пиротехнических   изделий   IV   и   V   классов  в соответствии с
техническим регламентом:
__________________________________________________________________
   (индекс, республика (область), населенный пункт, улица, дом)
__________________________________________________________________
ОГРН _____________________________________________________________
       (государственный регистрационный номер записи о создании
__________________________________________________________________
юридического лица; данные документа, подтверждающего факт внесения
__________________________________________________________________
   сведений о юридическом лице в единый государственный реестр
__________________________________________________________________
   юридических лиц, с указанием адреса места нахождения органа,
           осуществившего государственную регистрацию)
__________________________________________________________________
  нахождения органа, осуществившего государственную регистрацию;
            номер телефона и (в случае, если имеется)
ИНН ______________________________________________________________
    (идентификационный номер налогоплательщика и данные документа
__________________________________________________________________
   о постановке соискателя лицензии на учет в налоговом органе)
Телефон/факс _____________________________________________________
 
____________________________ ___________ _________________________
  (должность руководителя)     подпись      расшифровка подписи
 
М.П.
 
 
 

Приложение N 5
к Административному регламенту
Министерства промышленности и торговли
Российской Федерации по предоставлению
государственной услуги по лицензированию
деятельности по разработке, производству,
испытанию, хранению, реализации
и утилизации боеприпасов (в том числе
патронов к гражданскому и служебному
оружию и составных частей патронов),
пиротехнических изделий IV и V классов
в соответствии с национальным стандартом,
применению пиротехнических изделий IV
и V классов в соответствии с техническим
регламентом, в части работ (услуг)
по разработке, производству, испытанию,
утилизации патронов к гражданскому
и служебному оружию и составных частей
патронов; по разработке, производству,
испытанию, хранению, реализации (в том
числе распространению), утилизации
пиротехнических изделий IV и V классов
в соответствии с национальным
стандартом, применению пиротехнических
изделий IV и V классов
в соответствии с техническим регламентом

      Бланк организации -     
лицензиата
    Министерство промышленности 
и торговли Российской Федерации
 
от "__" ________ 20__ г. N _______
 
                             ЗАЯВЛЕНИЕ
                о предоставлении дубликата лицензии
 
Заявитель ________________________________________________________
        полное и сокращенное, в том числе фирменное, наименование,
__________________________________________________________________
         организационно-правовая форма юридического лица
просит предоставить дубликат лицензии N ________________, выданной
                                        (номер лицензии)
"__" _____________ 20__ г. на разработку, производство, испытание,
     (дата выдачи)
хранение,   реализацию   и   утилизацию   боеприпасов (в том числе
патронов  к  гражданскому  и  служебному оружию и составных частей
патронов), пиротехнических изделий IV и V классов в соответствии с
национальным стандартом, применение пиротехнических изделий IV и V
классов в соответствии с техническим регламентом
__________________________________________________________________
               (указать причину подачи заявления)
Адрес места нахождения: __________________________________________
                           юридический адрес юридического лица
__________________________________________________________________
   (индекс, республика (область), населенный пункт, улица, дом)
__________________________________________________________________
ОГРН _____________________________________________________________
       (государственный регистрационный номер записи о создании
__________________________________________________________________
юридического лица; данные документа, подтверждающего факт внесения
__________________________________________________________________
   сведений о юридическом лице в единый государственный реестр
__________________________________________________________________
   юридических лиц, с указанием адреса места нахождения органа,
  осуществившего государственную регистрацию) нахождения органа,
   осуществившего государственную регистрацию; номер телефона
                  и (в случае, если имеется)
ИНН ______________________________________________________________
    (идентификационный номер налогоплательщика и данные документа
     о постановке соискателя лицензии на учет в налоговом органе)
Телефон/факс _____________________________________________________
E-mail (при наличии) _____________________________________________
 
Приложение: ______________________________________________________
          (документ, подтверждающий уплату государственной пошлины
__________________________________________________________________
  за предоставления дубликата лицензии, в случае порчи лицензии
__________________________________________________________________
   к заявлению о предоставлении дубликата лицензии прилагается
                     испорченный бланк лицензии)
 
____________________________ ______________ ______________________
  (должность руководителя)       подпись     расшифровка подписи
 
М.П.
 
 
 

Приложение N 6
к Административному регламенту
Министерства промышленности и торговли
Российской Федерации по предоставлению
государственной услуги по лицензированию
деятельности по разработке, производству,
испытанию, хранению, реализации
и утилизации боеприпасов (в том числе
патронов к гражданскому и служебному
оружию и составных частей патронов),
пиротехнических изделий IV и V классов
в соответствии с национальным стандартом,
применению пиротехнических изделий IV
и V классов в соответствии с техническим
регламентом, в части работ (услуг)
по разработке, производству, испытанию,
утилизации патронов к гражданскому
и служебному оружию и составных частей
патронов; по разработке, производству,
испытанию, хранению, реализации (в том
числе распространению), утилизации
пиротехнических изделий IV и V классов
в соответствии с национальным
стандартом, применению пиротехнических
изделий IV и V классов
в соответствии с техническим регламентом

      Бланк организации -     
лицензиата
    Министерство промышленности 
и торговли Российской Федерации
 
от "__" ________ 20__ г. N _______
 
                             ЗАЯВЛЕНИЕ
                  о предоставлении копии лицензии
 
Заявитель ________________________________________________________
        полное и сокращенное, в том числе фирменное, наименование,
__________________________________________________________________
         организационно-правовая форма юридического лица
просит предоставить копию лицензии N ___________________, выданную
                                      (номер лицензии)
"__" _____________ 20__ г. на разработку, производство, испытание,
     (дата выдачи)
хранение,   реализацию   и   утилизацию   боеприпасов (в том числе
патронов  к  гражданскому  и  служебному оружию и составных частей
патронов), пиротехнических изделий IV и V классов в соответствии с
национальным стандартом, применение пиротехнических изделий IV и V
классов в соответствии с техническим регламентом
Адрес места нахождения: __________________________________________
                           юридический адрес юридического лица
__________________________________________________________________
   (индекс, республика (область), населенный пункт, улица, дом)
__________________________________________________________________
ОГРН _____________________________________________________________
       (государственный регистрационный номер записи о создании
__________________________________________________________________
юридического лица; данные документа, подтверждающего факт внесения
__________________________________________________________________
   сведений о юридическом лице в единый государственный реестр
__________________________________________________________________
   юридических лиц, с указанием адреса места нахождения органа,
  осуществившего государственную регистрацию) нахождения органа,
   осуществившего государственную регистрацию; номер телефона и
                     (в случае, если имеется)
ИНН ______________________________________________________________
    (идентификационный номер налогоплательщика и данные документа
__________________________________________________________________
   о постановке соискателя лицензии на учет в налоговом органе)
Телефон/факс _____________________________________________________
E-mail (при наличии) _____________________________________________
 
____________________________ ___________ _________________________
  (должность руководителя)     подпись      расшифровка подписи
 
М.П.
 
 
 

Приложение N 7
к Административному регламенту
Министерства промышленности и торговли
Российской Федерации по предоставлению
государственной услуги по лицензированию
деятельности по разработке, производству,
испытанию, хранению, реализации
и утилизации боеприпасов (в том числе
патронов к гражданскому и служебному
оружию и составных частей патронов),
пиротехнических изделий IV и V классов
в соответствии с национальным стандартом,
применению пиротехнических изделий IV
и V классов в соответствии с техническим
регламентом, в части работ (услуг)
по разработке, производству, испытанию,
утилизации патронов к гражданскому
и служебному оружию и составных частей
патронов; по разработке, производству,
испытанию, хранению, реализации (в том
числе распространению), утилизации
пиротехнических изделий IV и V классов
в соответствии с национальным
стандартом, применению пиротехнических
изделий IV и V классов
в соответствии с техническим регламентом

  Департамент промышленности обычных 
вооружений, боеприпасов и спецхимии
Министерства промышленности и
торговли Российской Федерации
  Наименование соискателя 
лицензии (лицензиата),
его почтовый адрес
 
                            УВЕДОМЛЕНИЕ
                об устранении выявленных нарушений
 
Министерство   промышленности   и   торговли  Российской Федерации
уведомляет _______________________________________________________
         полное и сокращенное, в том числе фирменное, наименование
                            юридического лица,
__________________________________________________________________
                         юридический адрес
ОГРН _____________________________________________________________
ИНН ______________________________________________________________
по    результатам    рассмотрения    заявления    и    документов,
зарегистрированных   в   Министерстве   промышленности  и торговли
Российской   Федерации   "__"   ___________   20__   г.   N  ____,
представленных для получения лицензии на разработку, производство,
испытание,  хранение,  реализацию  и утилизацию боеприпасов (в том
числе  патронов  к  гражданскому  и  служебному оружию и составных
частей  патронов),  пиротехнических  изделий  IV  и  V  классов  в
соответствии с национальным стандартом, применение пиротехнических
изделий IV и V классов в соответствии с техническим регламентом, о
необходимости устранения выявленных нарушений и требований:
 
  
 Заявление оформлено с нарушением требований Федерального
 
 закона от 4 мая 2011 г. N 99-ФЗ "О лицензировании отдельных 
видов деятельности";
 
 
 
Документы представлены не в полном объеме.
 
 

Срок устранения нарушений - 30 дней.
 
Директор (заместитель директора) Департамента
___________ ________________________
 (подпись)       (и.о. фамилия)
 
 
 

Приложение N 8
к Административному регламенту
Министерства промышленности и торговли
Российской Федерации по предоставлению
государственной услуги по лицензированию
деятельности по разработке, производству,
испытанию, хранению, реализации
и утилизации боеприпасов (в том числе
патронов к гражданскому и служебному
оружию и составных частей патронов),
пиротехнических изделий IV и V классов
в соответствии с национальным стандартом,
применению пиротехнических изделий IV
и V классов в соответствии с техническим
регламентом, в части работ (услуг)
по разработке, производству, испытанию,
утилизации патронов к гражданскому
и служебному оружию и составных частей
патронов; по разработке, производству,
испытанию, хранению, реализации (в том
числе распространению), утилизации
пиротехнических изделий IV и V классов
в соответствии с национальным
стандартом, применению пиротехнических
изделий IV и V классов
в соответствии с техническим регламентом

  Департамент промышленности обычных 
вооружений, боеприпасов и спецхимии
Министерства промышленности и
торговли Российской Федерации
  Наименование соискателя 
лицензии или лицензиата,
его почтовый адрес
 
                            УВЕДОМЛЕНИЕ
       об отказе в предоставлении (переоформлении) лицензии
 
Министерство   промышленности   и   торговли  Российской Федерации
уведомляет _______________________________________________________
                наименование соискателя лицензии, лицензиата,
__________________________________________________________________
               адрес места нахождения, ИНН, ОГРН
__________________________________________________________________
__________________________________________________________________
что приказом  Министерства  промышленности и  торговли  Российской
Федерации  от  "__" ___________ 20__ г. N _____ принято решение об
отказе в предоставлении (переоформлении) лицензии в связи с:
__________________________________________________________________
                         причины отказа
__________________________________________________________________
__________________________________________________________________
__________________________________________________________________
 
Директор (заместитель директора) Департамента
___________ ________________________
 (подпись)       (и.о. фамилия)
 
 
 

Приложение N 9
к Административному регламенту
Министерства промышленности и торговли
Российской Федерации по предоставлению
государственной услуги по лицензированию
деятельности по разработке, производству,
испытанию, хранению, реализации
и утилизации боеприпасов (в том числе
патронов к гражданскому и служебному
оружию и составных частей патронов),
пиротехнических изделий IV и V классов
в соответствии с национальным стандартом,
применению пиротехнических изделий IV
и V классов в соответствии с техническим
регламентом, в части работ (услуг)
по разработке, производству, испытанию,
утилизации патронов к гражданскому
и служебному оружию и составных частей
патронов; по разработке, производству,
испытанию, хранению, реализации (в том
числе распространению), утилизации
пиротехнических изделий IV и V классов
в соответствии с национальным
стандартом, применению пиротехнических
изделий IV и V классов
в соответствии с техническим регламентом

БЛОК-СХЕМА ПРЕДОСТАВЛЕНИЯ ГОСУДАРСТВЕННОЙ УСЛУГИ ПО ЛИЦЕНЗИРОВАНИЮ ДЕЯТЕЛЬНОСТИ ПО РАЗРАБОТКЕ, ПРОИЗВОДСТВУ, ИСПЫТАНИЮ, ХРАНЕНИЮ, РЕАЛИЗАЦИИ И УТИЛИЗАЦИИ БОЕПРИПАСОВ (В ТОМ ЧИСЛЕ ПАТРОНОВ К ГРАЖДАНСКОМУ И СЛУЖЕБНОМУ ОРУЖИЮ И СОСТАВНЫХ ЧАСТЕЙ ПАТРОНОВ), ПИРОТЕХНИЧЕСКИХ ИЗДЕЛИЙ IV И V КЛАССОВ В СООТВЕТСТВИИ С НАЦИОНАЛЬНЫМ СТАНДАРТОМ, ПРИМЕНЕНИЮ ПИРОТЕХНИЧЕСКИХ ИЗДЕЛИЙ IV И V КЛАССОВ В СООТВЕТСТВИИ С ТЕХНИЧЕСКИМ РЕГЛАМЕНТОМ