Приказ МВД РФ от 10.10.2013 N 832

"О внесении изменений в нормативные правовые акты МВД России"
Редакция от 10.10.2013 — Документ не действует Перейти в последнюю редакцию
Показать изменения

Зарегистрировано в Минюсте России 17 января 2014 г. N 31043


МИНИСТЕРСТВО ВНУТРЕННИХ ДЕЛ РОССИЙСКОЙ ФЕДЕРАЦИИ

ПРИКАЗ
от 10 октября 2013 г. N 832

О ВНЕСЕНИИ ИЗМЕНЕНИЙ В НОРМАТИВНЫЕ ПРАВОВЫЕ АКТЫ МВД РОССИИ

Внести прилагаемые изменения в нормативные правовые акты МВД России.

Министр
генерал-полковник полиции
В.КОЛОКОЛЬЦЕВ

Приложение
к приказу МВД России
от 10.10.2013 N 832

ИЗМЕНЕНИЯ, КОТОРЫЕ ВНОСЯТСЯ В НОРМАТИВНЫЕ ПРАВОВЫЕ АКТЫ МВД РОССИИ

1. В Административном регламенте Министерства внутренних дел Российской Федерации по предоставлению государственной услуги по выдаче юридическому лицу, занимающемуся торговлей оружием и патронами, разрешения на хранение оружия и патронов, утвержденном приказом МВД России от 29 сентября 2011 г. N 1038 <1>:

<1> Зарегистрирован в Минюсте России 21 декабря 2011 года, регистрационный N 22734, с изменениями, внесенными приказами МВД России от 11 мая 2012 г. N 501 (зарегистрирован в Минюсте России 22 июня 2012 года, регистрационный N 24676), от 1 июня 2013 г. N 332 (зарегистрирован в Минюсте России 5 июля 2013 года, регистрационный N 28999).

1.1. Пункт 1 дополнить сноской "<3>" к словам "на региональном и районном уровнях" следующего содержания:

"<3> Далее - "территориальный орган МВД России".".

1.2. В пункте 2:

1.2.1. Пункт изложить в следующей редакции:

"2. Заявителями являются юридические лица <4> (их представители), указанные в пункте 3 статьи 10 и статье 18 Федерального закона от 13 декабря 1996 г. N 150-ФЗ "Об оружии" <5>, являющиеся соискателями лицензий на выполнение работ (услуг) по торговле гражданским и служебным оружием и основными частями огнестрельного оружия и (или) реализации (торговле) патронов к гражданскому и служебному оружию и составных частей патронов <6> или юридические лица, имеющие такие лицензии.".

1.2.2. Дополнить сносками "<4>" - "<6>" следующего содержания:

"<4> Далее также - "заявитель".

<5> Собрание законодательства Российской Федерации, 1996, N 51, ст. 5681; 1998, N 30, ст. 3613; N 31, ст. 3834; N 51, ст. 6269; 1999, N 47, ст. 5612; 2000, N 16, ст. 1640; 2001, N 31, ст. 3171; N 33, ст. 3435; N 49, ст. 4558; 2002, N 26, ст. 2516; N 30, ст. 3029; 2003, N 2, ст. 167; N 27, ст. 2700; N 50, ст. 4856; 2004, N 18, ст. 1683; N 27, ст. 2711; 2006, N 31, ст. 3420; 2007, N 1, ст. 21; N 32, ст. 4121; 2008, N 10, ст. 900; N 52, ст. 6227; 2009, N 1, ст. 17; N 7, ст. 770; N 11, ст. 1261; N 30, ст. 3735; 2010, N 14, ст. 1554, ст. 1555; N 23, ст. 2793; 2011, N 1, ст. 10, ст. 16; N 15, ст. 2025; N 27, ст. 3880; N 30, ст. 4596; N 50, ст. 7351; 2012, N 29, ст. 3993; 2013, N 27, ст. 3477. Далее также - "Закон "Об оружии".

<6> Далее также - "лицензии".".

1.3. В пункте 3:

1.3.1. Пункт изложить в следующей редакции:

"3. Порядок информирования о предоставлении государственной услуги.

3.1. Сведения о местонахождении, контактных телефонах (телефонах для справок), графике приема заявителей Главного управления по обеспечению охраны общественного порядка и координации взаимодействия с органами исполнительной власти субъектов Российской Федерации Министерства внутренних дел Российской Федерации (далее - "ГУОООП МВД России") и территориальных органов МВД России на региональном уровне размещаются в федеральной государственной информационной системе "Единый портал государственных и муниципальных услуг (функций)" (www.gosuslugi.ru. Далее - "Единый портал"), на официальном сайте МВД России (www.mvd.ru) и на информационных стендах в помещениях подразделений лицензионно-разрешительной работы территориальных органов МВД России (далее - "подразделения лицензионно-разрешительной работы").

Адреса официальных сайтов и электронной почты территориальных органов МВД России на региональном уровне размещаются на официальном сайте МВД России.

Сведения о местонахождении, контактных телефонах (телефонах для справок), графике приема заявителей территориальных органов МВД России на районном уровне размещаются на официальных сайтах территориальных органов МВД России на региональном уровне.

3.2. Информация о порядке совершения административных процедур, в том числе в электронной форме, режимах работы подразделений лицензионно-разрешительной работы предоставляется непосредственно в помещениях указанных подразделений, а также по телефону, телефону-автоинформатору (при его наличии) с использованием средств массовой информации и на Едином портале.

3.3. На информационных стендах размещаются следующие сведения:

порядок совершения административных процедур;

адрес Единого портала для направления заявления в электронной форме;

перечень нормативных правовых актов, определяющих юридических лиц, имеющих право хранения оружия и патронов, а также регламентирующих вопросы выдачи разрешений, с указанием их реквизитов;

перечень документов, представляемых заявителем для получения разрешения;

форма заявления о выдаче, продлении срока действия или переоформлении разрешения;

блок-схема предоставления государственной услуги;

график приема заявителей соответствующего подразделения лицензионно-разрешительной работы с указанием номера телефона.

3.4. Посредством телефона-автоинформатора (при его наличии), который работает круглосуточно, заявитель информируется о режиме работы соответствующего подразделения лицензионно-разрешительной работы, его адресе местонахождения, адресах Единого портала и территориальных органов МВД России на региональном уровне.

3.5. Информирование о порядке совершения административных процедур и ходе предоставления государственной услуги осуществляется сотрудником подразделения лицензионно-разрешительной работы, на которого должностной инструкцией (регламентом) возложено выполнение процедур по предоставлению государственной услуги (далее - "сотрудник").

Информирование осуществляется при личном обращении заявителя, с использованием информационно-телекоммуникационной сети Интернет (далее - "сеть Интернет"), почтовой связи или по телефону в рабочее время на безвозмездной основе.

При ответе на телефонный звонок сотрудник должен назвать наименование подразделения, фамилию, имя, отчество (последнее - при наличии) и должность.

Время разговора не должно превышать 5 минут.

При невозможности самостоятельно ответить на поставленные вопросы сотрудник должен переадресовать (перевести) телефонный звонок на другое должностное лицо или же сообщить телефонный номер, по которому можно получить необходимую информацию.".

1.3.2. Сноску "<1>" исключить.

1.4. В пункте 5:

Абзац второй изложить в следующей редакции:

"Полномочия по принятию решения и подписанию заключений и разрешений возлагаются на руководителей территориальных органов МВД России на региональном уровне, их заместителей - начальников полиции или заместителей начальников полиции по охране общественного порядка, а также руководителей центров лицензионно-разрешительной работы <1>".

1.5. Пункт 7 изложить в следующей редакции:

"7. Выдача разрешения либо принятие решения об отказе в выдаче разрешения осуществляются в срок не более 14 дней со дня регистрации заявления.

Переоформление разрешения либо принятие решения об отказе в переоформлении разрешения осуществляются в срок не более 10 дней со дня регистрации заявления.

Продление срока действия разрешения либо принятие решения об отказе в продлении разрешения осуществляются в срок не более 30 дней со дня регистрации заявления.".

1.6. В пункте 9:

1.6.1. Пункт изложить в следующей редакции:

"9. Перечень необходимых документов, представляемых заявителем.

9.1. Для получения разрешения заявитель представляет в подразделение лицензионно-разрешительной работы территориального органа МВД России документы, подтверждающие его полномочия и заявление (приложение N 2 (представляется юридическими лицами - соискателями лицензий либо имеющими такие лицензии) или приложение N 3 (представляется юридическими лицами - производителями гражданского и служебного оружия и патронов) к Административному регламенту).

К заявлению прилагаются список работников юридического лица, ответственных за сохранность и учет оружия и (или) патронов, а также допущенных к работе с оружием и (или) патронами (приложение N 4 к Административному регламенту).

9.2. Для переоформления разрешения заявитель представляет документы, подтверждающие его полномочия, заявление (приложение N 5 к Административному регламенту), разрешение, требующее замены (при наличии), а также документы, подтверждающие получение согласия лиц, не являющихся заявителем, на обработку персональных данных.

9.2.1. Основания для переоформления разрешения:

изменение сведений о заявителе вследствие реорганизации юридического лица, изменения наименования юридического лица или адреса его места нахождения;

изменение адресов мест осуществления работ (услуг) по торговле гражданским и служебным оружием и основными частями огнестрельного оружия и (или) патронами;

непригодность разрешения (не сохранены реквизиты или элементы защиты, записи не обеспечивают возможность их прочтения, изменены геометрические размеры более чем на 3 мм в сторону уменьшения либо увеличения, изменена первоначальная окраска, либо бланк обесцвечен);

изменение сведений, указанных в разрешении;

утрата.

9.2.2. При переоформлении разрешения в связи с изменением сведений о заявителе вследствие реорганизации юридического лица, изменения наименования юридического лица или адреса его места нахождения либо изменением адресов мест осуществления работ (услуг) по торговле гражданским и служебным оружием и основными частями огнестрельного оружия и (или) патронами заявление представляется при принятии лицензирующим органом положительного решения о переоформлении лицензии.

9.2.3. К заявлению прилагаются:

документы, послужившие основанием для внесения указанных изменений, или объяснение заявителя с указанием обстоятельств утраты или непригодности бланка разрешения.

Копии документов представляются вместе с подлинниками и заверяются подписью сотрудника, принимающего заявление.

9.3. Для продления срока действия разрешения заявитель представляет документы, подтверждающие его полномочия, разрешение, подлежащее замене, и заявление (приложение N 6 к Административному регламенту), в котором указываются реквизиты лицензий на выполнение работ (услуг) по торговле гражданским и служебным оружием и основными частями огнестрельного оружия и (или) реализации (торговле) патронов к гражданскому и служебному оружию и составных частей патронов, а также документы, подтверждающие получение согласия лиц, не являющихся заявителем, на обработку персональных данных.

К заявлению прилагаются:

копия приказа руководителя юридического лица о назначении работников, ответственных за сохранность, учет и хранение оружия, основных частей огнестрельного оружия и (или) патронов;

список работников юридического лица, ответственных за сохранность и учет оружия и (или) патронов, а также допущенных к работе с оружием и (или) патронами (приложение N 4 к Административному регламенту).

Копии документов представляются вместе с подлинниками и заверяются подписью сотрудника, принимающего заявление.

9.4. Заявление о выдаче, переоформлении либо продлении разрешения, направленное в электронной форме с использованием Единого портала, может быть подписано простой электронной подписью, за исключением случаев, когда законодательством Российской Федерации предусматривается обязанность их подписания квалифицированной электронной подписью.".

1.6.2. Сноски "<3>" и "<4>" исключить.

1.7. Пункт 10 дополнить абзацем вторым следующего содержания:

"В случае, если документы или их копии, указанные в пункте 9 Административного регламента, ранее представлялись заявителем в подразделение лицензионно-разрешительной работы, документы действительны и отраженные в них сведения не претерпели изменений, повторное представление таких документов или их копий не требуется.".

1.8. Пункт 11 изложить в следующей редакции:

"11. Основанием для отказа в приеме документов от заявителя являются неправильно указанные в заявлении сведения или отсутствие сведений и документов, предусмотренных пунктом 9 Административного регламента, о чем сообщается заявителю на приеме.

Материалы возвращаются заявителю, который расписывается в экземпляре (копии) описи документов, представляемых для получения разрешения (приложение N 7 к Административному регламенту).

В случае отказа в приеме заявления, в том числе в электронной форме с использованием Единого портала, заявителю предлагается устранить выявленные недостатки и подать заявление повторно.

Заявление, направленное в электронной форме с использованием Единого портала, к рассмотрению не принимается, если:

заполнены не все пункты заявления;

в заявлении указаны неверные сведения.".

1.9. В пункте 12:

1.9.1. Пункт изложить в следующей редакции:

"12. Основания для отказа в выдаче разрешения <1>:

непредставление заявителем необходимых сведений либо представление им недостоверных сведений.

невозможность обеспечения учета и сохранности оружия либо необеспечение этих условий.

другие предусмотренные Законом "Об оружии" основания.

В случае отказа в выдаче разрешения территориальный орган МВД России уведомляет об этом заявителя в порядке, предусмотренном подпунктом 25.4 Административного регламента.

Приостановление предоставления государственной услуги не допускается.".

1.9.2. Дополнить сноской "<1>" следующего содержания:

"<1> Статья 9 Закона "Об оружии".".

1.10. В пункте 14:

1.10.1. Пункт изложить в следующей редакции:

"14. При положительном решении, в течение 2 дней со дня его принятия заявителю вручается лично либо направляется по почте или через Единый портал уведомление об оплате единовременного сбора (приложение N 7.1 к Административному регламенту).

Единовременный сбор за выдачу, переоформление или продление срока действия разрешения взимается в соответствии с постановлением Правительства Российской Федерации от 8 июня 1998 г. N 574 "О размерах единовременных сборов, взимаемых за выдачу лицензий и разрешений, предусмотренных Федеральным законом "Об оружии", а также за продление срока их действия" <1>.".

1.10.2. Дополнить сноской "<1>" следующего содержания:

"<1> Собрание законодательства Российской Федерации, 1998, N 24, ст. 2735; 2004, N 29, ст. 3055; 2005, N 33, ст. 3420; 2006, N 52, ст. 5587; 2009, N 30, ст. 3826; 2010, N 11, ст. 1218; 2013, N 10, ст. 1041.".

1.11. Пункт 15 изложить в следующей редакции:

"15. Прием заявителей ведется в установленные дни и часы.

15.1. По желанию заявителей предварительная запись на прием осуществляется при личном приеме или с использованием средств телефонной связи по номерам телефонов, размещенным на официальных сайтах территориальных органов МВД России на региональном уровне и информационных стендах в помещениях подразделений лицензионно-разрешительной работы.

15.2. Сотрудник, осуществляющий предварительную запись, информирует заявителя о дате, времени и месте приема.

15.3. Максимальный срок ожидания в очереди при подаче заявления и документов, необходимых для предоставления государственной услуги и получения результата предоставления такой услуги, не должен составлять более 15 минут.

15.4. Заявление, в том числе поступившее в электронной форме с использованием Единого портала, регистрируется в порядке, предусмотренном подпунктами 22.2 - 22.8 Административного регламента.".

1.12. Пункт 19 изложить в следующей редакции:

"19. При рассмотрении заявления, в том числе в электронной форме, непосредственного взаимодействия заявителя с сотрудником не требуется.

В форме личного приема взаимодействие заявителя и сотрудника осуществляется при подаче заявления, выездной проверке условий сохранности и учетов оружия в местах хранения и торговли, а также при получении результата предоставления государственной услуги.".

1.13. Подпункт 20.8 исключить.

1.14. В пункте 22:

1.14.1. Подпункт 22.1 изложить в следующей редакции:

"22.1. Сотрудник подразделения лицензионно-разрешительной работы при получении заявления устанавливает личность заявителя, проверяет его полномочия, после чего производит проверку правильности оформления заявления и наличия необходимых документов, указанных в пункте 9 Административного регламента.".

1.14.2. Подпункт 22.2 дополнить абзацем вторым следующего содержания:

"Уведомление о приеме заявления в электронной форме направляется заявителю через Единый портал.".

1.14.3. Подпункт 22.5:

дополнить абзацем вторым следующего содержания:

"При направлении заявления в электронной форме заявителю обеспечивается возможность осуществления мониторинга хода предоставления государственной услуги в электронном виде с использованием Единого портала <2>";

дополнить сноской "<2>" следующего содержания:

"<2> При наличии технической возможности.".

1.15. Подпункт 26.1 дополнить абзацами четвертым и пятым следующего содержания:

"В разрешении указываются фамилия, имя и отчество (при наличии) руководителя юридического лица и должностного лица, персонально ответственного за сохранность и учет оружия и (или) патронов, предельно допустимое к хранению количество оружия и (или) патронов (в соответствии с актом проверки условий обеспечения сохранности оружия и патронов), вид оружия и калибр патронов.

Бланки разрешений являются защищенной полиграфической продукцией и изготавливаются централизованно.".

1.16. В абзаце первом пункта 27 слова "подпунктом 9.3" заменить словами "подпунктом 9.2".

1.17. В абзаце первом пункта 28 слова "подпунктом 9.4" заменить словами "подпунктом 9.3".

1.18. В подпункте 28.4 слова "11 дней" заменить словами "27 дней".

1.19. В пункте 39 слова "УООР ГУОООП МВД России" заменить словами "Управления организации деятельности подразделений лицензионно-разрешительной работы ГУОООП МВД России".

1.20. Подраздел "Аннулирование разрешения" и пункт 29 исключить.

1.21. Приложение N 1 исключить.

1.22. Приложение N 9 дополнить примечанием следующего содержания:

"Примечание: бланк разрешения является защищенной полиграфической продукцией уровня "Б".".

1.23. Приложение N 10 изложить в следующей редакции:

"Приложение N 10
к Административному регламенту
Министерства внутренних дел
Российской Федерации
по предоставлению государственной
услуги по выдаче юридическому
лицу, занимающемуся торговлей
оружием и патронами, разрешения
на хранение оружия и патронов

БЛОК-СХЕМА ПРЕДОСТАВЛЕНИЯ ГОСУДАРСТВЕННОЙ УСЛУГИ

1.24. Дополнить Административный регламент приложением N 7.1 следующего содержания:

"Приложение N 7.1
к Административному регламенту
Министерства внутренних дел
Российской Федерации
по предоставлению государственной
услуги по выдаче юридическому
лицу, занимающемуся торговлей
оружием и патронами, разрешения
на хранение оружия и патронов

К входящему N __________
от "__" ________ 20__ г.
по книге регистрации заявлений, обращений
и выдаче лицензий и разрешений
 
                            Уведомление
                 об оплате единовременного сбора
 
Выдано ___________________________________________________________
           (фамилия и инициалы руководителя юридического лица,
__________________________________________________________________
                                его наименование)
Предлагаю оплатить единовременный сбор, взимаемый в соответствии с
постановлением  Правительства  Российской Федерации от 8 июня 1998
г.  N 574, за выдачу (продление или переоформление) Вам разрешения
на:
__________________________________________________________________
__________________________________________________________________
                     (операции с оружием)
в сумме _______________________ руб. ________________________ коп.
на расчетный счет ________________________________________________
__________________________________________________________________
       (наименование учреждения банка, N расчетного счета)
__________________________________________________________________
 (подпись)         (должность, фамилия, инициалы сотрудника,
                    осуществлявшего рассмотрение заявления)
 
"__" _____________ 20__ г.".
 
 
 

2. В приказе МВД России от 29 сентября 2011 г. N 1039 "Об утверждении административных регламентов Министерства внутренних дел Российской Федерации по предоставлению государственных услуг по выдаче лицензии на частную детективную (сыскную) деятельность, лицензии на частную охранную деятельность и удостоверения частного охранника" <1>:

<1> Зарегистрирован в Минюсте России 16 ноября 2011 года, регистрационный N 22319, с изменениями, внесенными приказами МВД России от 28 мая 2012 г. N 543 (зарегистрирован в Минюсте России 25 июня 2012 года, регистрационный N 24679), от 29 марта 2013 г. N 171 (зарегистрирован в Минюсте России 4 июня 2013 года, регистрационный N 28663).

2.1. В Административном регламенте Министерства внутренних дел Российской Федерации по предоставлению государственной услуги по выдаче лицензии на частную детективную (сыскную) деятельность и удостоверения частного детектива (приложение N 1 к приказу):

2.1.1. Пункт 3 изложить в следующей редакции:

"3. Порядок информирования о предоставлении государственной услуги:

3.1. Сведения о местонахождении, контактных телефонах (телефонах для справок), графике приема заявителей Главного управления по обеспечению охраны общественного порядка и координации взаимодействия с органами исполнительной власти субъектов Российской Федерации Министерства внутренних дел Российской Федерации (далее - "ГУОООП МВД России"), и территориальных органов МВД России на региональном уровне размещаются в федеральной государственной информационной системе "Единый портал государственных и муниципальных услуг (функций)" (www.gosuslugi.ru. Далее - "Единый портал"), на официальном сайте МВД России (www.mvd.ru) и на информационных стендах в помещениях подразделений лицензионно-разрешительной работы территориальных органов МВД России.

Адреса официальных сайтов и электронной почты территориальных органов МВД России на региональном уровне размещаются на официальном сайте МВД России.

Сведения о местонахождении, контактных телефонах (телефонах для справок), графике приема заявителей территориальных органов МВД России на районном уровне размещаются на официальных сайтах территориальных органов МВД России на региональном уровне.

3.2. Информация о порядке совершения административных процедур, в том числе в электронной форме, режимах работы подразделений лицензионно-разрешительной работы предоставляется непосредственно в помещениях указанных подразделений, а также по телефону, телефону-автоинформатору (при его наличии) с использованием средств массовой информации и на Едином портале.

3.3. На информационных стендах размещается следующая информация:

порядок совершения административных процедур;

адрес Единого портала для формирования запроса на получение индивидуального номера электронной очереди, а также подачи заявления в электронной форме;

адреса интернет-сайтов ГУОООП МВД России и территориальных органов МВД России на региональном уровне;

перечень нормативных правовых актов, регламентирующих деятельность органов внутренних дел по предоставлению государственной услуги;

перечни документов, необходимых для получения лицензии (продления срока ее действия), переоформления документа, подтверждающего наличие лицензии, получения удостоверения частного детектива, требования, предъявляемые к этим документам, в том числе образцы их оформления;

реквизиты, необходимые для уплаты государственной пошлины за предоставление государственной услуги;

формы заявлений о выдаче (переоформлении) документов;

блок-схема последовательности действий при предоставлении государственной услуги (приложение N 3 к Административному регламенту);

режим работы соответствующего подразделения лицензионно-разрешительной работы с указанием номера телефона.

3.4. Посредством телефона-автоинформатора (при его наличии), который работает круглосуточно, заявитель - индивидуальный предприниматель (далее - "заявитель" или "индивидуальный предприниматель") информируется о режиме работы соответствующего подразделения, адресе местонахождения данного подразделения, адресах интернет-сайтов МВД России и территориальных органов МВД России на региональном уровне.

3.5. Информирование осуществляется при личном обращении заявителя, с использованием информационно-телекоммуникационной сети Интернет (далее - "сеть Интернет"), почтовой связи или по телефону в рабочее время на безвозмездной основе.

При ответах на телефонные звонки и устные обращения сотрудники подразделений лицензионно-разрешительной работы, на которых должностными регламентами (инструкциями) возложено предоставление соответствующих услуг (далее - "сотрудник"), информируют обратившихся по интересующим их вопросам. Ответ на телефонный звонок должен начинаться с информации о наименовании подразделения, в которое позвонил гражданин, должности, фамилии, имени и отчестве сотрудника, принявшего телефонный звонок.

Время разговора не должно превышать 5 минут.

При невозможности самостоятельно ответить на поставленные вопросы сотрудник должен переадресовать (перевести) телефонный звонок на другое должностное лицо или же сообщить телефонный номер, по которому можно получить необходимую информацию.".

2.1.2. Сноски к пункту 3 исключить.

2.1.3. В абзаце втором пункта 5 слова "Управление реализации государственной политики в области осуществления частной детективной (сыскной) и частной охранной деятельности" заменить словами "Управление организации деятельности подразделений лицензионно-разрешительной работы".

2.1.4. Пункт 14 изложить в следующей редакции:

"14. Прием заявителей ведется в установленные дни и часы.

14.1. По желанию заявителей предварительная запись на прием осуществляется при личном приеме или с использованием средств телефонной связи по номерам телефонов, размещенным на официальных сайтах территориальных органов МВД России на региональном уровне и информационных стендах в помещениях подразделений лицензионно-разрешительной работы.

14.2. Сотрудник, осуществляющий предварительную запись, информирует заявителя о дате, времени и месте приема.

14.3. Максимальный срок ожидания в очереди при подаче заявления и документов, необходимых для предоставления государственной услуги и получения результата предоставления такой услуги, не должен составлять более 15 минут.".

2.1.5. В абзаце пятом пункта 19 слова "20 минут" заменить словами "15 минут".

2.1.6. В подпункте 22.3 слова "до 30 минут" заменить словами "до 15 минут".

2.1.7. Пункт 25 дополнить абзацем третьим следующего содержания:

"В целях выявления мнения заявителя о качестве предоставления государственной услуги сотрудник обязан проинформировать его о возможности оценить качество предоставления государственной услуги в соответствии с Правилами оценки гражданами эффективности деятельности руководителей территориальных органов федеральных органов исполнительной власти (их структурных подразделений) с учетом качества предоставления ими государственных услуг, а также применения результатов указанной оценки как основания для принятия решений о досрочном прекращении исполнения соответствующими руководителями своих должностных обязанностей, утвержденными постановлением Правительства Российской Федерации от 12 декабря 2012 г. N 1284 <1>.".

2.1.8. Абзац третий пункта 25 дополнить сноской "<1>" следующего содержания:

"<1> Собрание законодательства Российской Федерации, 2012, N 51, ст. 7219.".

2.1.9. В пункте 27 слова "пунктами 9.3 и 9.4" заменить словами "подпунктами 9.3 и 9.4".

2.1.10. В абзаце третьем пункта 29 слова "реализации государственной политики в области частной детективной (сыскной) и охранной деятельности" исключить.

2.1.11. Приложение N 4 исключить.

2.2. В Административном регламенте Министерства внутренних дел Российской Федерации по предоставлению государственной услуги по выдаче лицензии на частную охранную деятельность (приложение N 2 к приказу):

2.2.1. Пункт 2 дополнить сноской "<3>" следующего содержания:

"<3> Далее - "заявитель".".

2.2.2. Пункт 3 изложить в следующей редакции:

"3. Порядок информирования о предоставлении государственной услуги:

3.1. Сведения о местонахождении, контактных телефонах (телефонах для справок), графике приема заявителей Главного управления по обеспечению охраны общественного порядка и координации взаимодействия с органами исполнительной власти субъектов Российской Федерации Министерства внутренних дел Российской Федерации (далее - "ГУОООП МВД России"), и территориальных органов МВД России на региональном уровне размещаются в федеральной государственной информационной системе "Единый портал государственных и муниципальных услуг (функций)" (www.gosuslugi.ru. Далее - "Единый портал"), на официальном сайте МВД России (www.mvd.ru) и на информационных стендах в помещениях подразделений лицензионно-разрешительной работы территориальных органов МВД России.

Адреса официальных сайтов и электронной почты территориальных органов МВД России на региональном уровне размещаются на официальном сайте МВД России.

Сведения о местонахождении, контактных телефонах (телефонах для справок), графике приема заявителей территориальных органов МВД России на районном уровне размещаются на официальных сайтах территориальных органов МВД России на региональном уровне.

3.2. Информация о порядке совершения административных процедур, в том числе в электронной форме, режимах работы подразделений лицензионно-разрешительной работы предоставляется непосредственно в помещениях указанных подразделений, а также по телефону, телефону-автоинформатору (при его наличии) с использованием средств массовой информации и на Едином портале.

3.3. На информационных стендах размещается следующая информация:

порядок совершения административных процедур;

адрес Единого портала для формирования запроса на получение индивидуального номера электронной очереди, а также подачи заявления в электронной форме;

адреса интернет-сайтов ГУОООП МВД России и территориальных органов МВД России на региональном уровне;

перечень нормативных правовых актов, регламентирующих деятельность органов внутренних дел по предоставлению государственной услуги;

перечни документов, необходимых для получения лицензии (продления срока ее действия), переоформления документа, подтверждающего наличие лицензии, требования, предъявляемые к этим документам, в том числе образцы их оформления;

реквизиты, необходимые для уплаты государственной пошлины за предоставление государственной услуги;

формы заявлений о выдаче (переоформлении) документов;

блок-схема последовательности действий при предоставлении государственной услуги (приложение N 3 к Административному регламенту);

режим работы соответствующего подразделения лицензионно-разрешительной работы с указанием номера телефона.

3.4. Посредством телефона-автоинформатора (при его наличии), который работает круглосуточно, заявитель информируется о режиме работы соответствующего подразделения, адресе местонахождения данного подразделения, адресах интернет-сайтов МВД России и территориальных органов МВД России на региональном уровне.

3.5. Информирование осуществляется при личном обращении заявителя, с использованием информационно-телекоммуникационной сети Интернет (далее - "сеть Интернет"), почтовой связи или по телефону в рабочее время на безвозмездной основе.

При ответах на телефонные звонки и устные обращения сотрудники подразделений лицензионно-разрешительной работы, на которых должностными регламентами (инструкциями) возложено предоставление соответствующих услуг (далее - "сотрудник"), информируют обратившихся по интересующим их вопросам. Ответ на телефонный звонок должен начинаться с информации о наименовании подразделения, в которое позвонил гражданин, должности, фамилии, имени и отчестве сотрудника, принявшего телефонный звонок.

Время разговора не должно превышать 5 минут.

При невозможности самостоятельно ответить на поставленные вопросы сотрудник должен переадресовать (перевести) телефонный звонок на другое должностное лицо или же сообщить телефонный номер, по которому можно получить необходимую информацию.".

2.2.3. Сноску "<1>" к пункту 3 исключить.

2.2.4. В абзаце втором пункта 5 слова "Управление реализации государственной политики в области осуществления частной детективной (сыскной) и частной охранной деятельности" заменить словами "Управление организации деятельности подразделений лицензионно-разрешительной работы".

2.2.5. В подпунктах 9.1 - 9.4 слова "подпунктом 9" заменить словами "пунктом 9".

2.2.6. Подпункт 9.4 дополнить третьим абзацем следующего содержания:

"В случае, если документы или их копии, указанные в пункте 9 Административного регламента, ранее представлялись заявителем в подразделение лицензионно-разрешительной работы, документы действительны и отраженные в них сведения не претерпели изменений, повторное представление таких документов или их копий не требуется.".

2.2.7. Пункт 14 изложить в следующей редакции:

"14. Прием заявителей ведется в установленные дни и часы.

14.1. По желанию заявителей предварительная запись на прием осуществляется при личном приеме или с использованием средств телефонной связи по номерам телефонов, размещенным на официальных сайтах территориальных органов МВД России на региональном уровне и информационных стендах в помещениях подразделений лицензионно-разрешительной работы.

14.2. Сотрудник, осуществляющий предварительную запись заявителей на прием, информирует заявителя о дате, времени и месте приема.

14.3. Максимальный срок ожидания в очереди при подаче заявления и документов, необходимых для предоставления государственной услуги и получения результата предоставления такой услуги, не должен составлять более 15 минут.".

2.2.8. В абзаце пятом пункта 19 слова "20 минут" заменить словами "15 минут".

2.2.9. В подпункте 22.3 слова "до 30 минут" заменить словами "до 15 минут".

2.2.10. В абзаце третьем пункта 29 слова "реализации государственной политики в области частной детективной (сыскной) и охранной деятельности" исключить.

2.2.11. Приложение N 3 исключить.

2.3. В Административном регламенте Министерства внутренних дел Российской Федерации по предоставлению государственной услуги по выдаче удостоверения частного охранника (приложение N 3 к приказу):

2.3.1. Пункт 2 дополнить сноской "<3>" следующего содержания:

"<3> Далее - "заявитель".".

2.3.2. Пункт 3 изложить в следующей редакции:

"3. Порядок информирования о предоставлении государственной услуги:

3.1. Сведения о местонахождении, контактных телефонах (телефонах для справок), графике приема заявителей Главного управления по обеспечению охраны общественного порядка и координации взаимодействия с органами исполнительной власти субъектов Российской Федерации Министерства внутренних дел Российской Федерации (далее - "ГУОООП МВД России"), и территориальных органов МВД России на региональном уровне размещаются в федеральной государственной информационной системе "Единый портал государственных и муниципальных услуг (функций)" (www.gosuslugi.ru. Далее - "Единый портал"), на официальном сайте МВД России (www.mvd.ru) и на информационных стендах в помещениях подразделений лицензионно-разрешительной работы территориальных органов МВД России.

Адреса официальных сайтов и электронной почты территориальных органов МВД России на региональном уровне размещаются на официальном сайте МВД России.

Сведения о местонахождении, контактных телефонах (телефонах для справок), графике приема заявителей территориальных органов МВД России на районном уровне размещаются на официальных сайтах территориальных органов МВД России на региональном уровне.

3.2. Информация о порядке совершения административных процедур, в том числе в электронной форме, режимах работы подразделений лицензионно-разрешительной работы предоставляется непосредственно в помещениях указанных подразделений, а также по телефону, телефону-автоинформатору (при его наличии) с использованием средств массовой информации и на Едином портале.

3.3. На информационных стендах размещается следующая информация:

порядок совершения административных процедур;

адрес Единого портала для формирования запроса на получение индивидуального номера электронной очереди, а также подачи заявления в электронной форме;

адреса интернет-сайтов ГУОООП МВД России и территориальных органов МВД России на региональном уровне;

перечень нормативных правовых актов, регламентирующих деятельность органов внутренних дел по предоставлению государственной услуги;

перечни документов, необходимых для получения, продления срока действия, переоформления удостоверения, требования, предъявляемые к этим документам, в том числе образцы их оформления;

реквизиты, необходимые для уплаты государственной пошлины за предоставление государственной услуги;

формы заявлений о выдаче (переоформлении) документов;

блок-схема последовательности действий при предоставлении государственной услуги (приложение N 3 к Административному регламенту);

режим работы соответствующего подразделения лицензионно-разрешительной работы с указанием номера телефона.

3.4. Посредством телефона-автоинформатора (при его наличии), который работает круглосуточно, заявитель информируется о режиме работы соответствующего подразделения, адресе местонахождения данного подразделения, адресах интернет-сайтов МВД России и территориальных органов МВД России на региональном уровне.

3.5. Информирование осуществляется при личном обращении заявителя, с использованием информационно-телекоммуникационной сети Интернет (далее - "сеть Интернет"), почтовой связи или по телефону в рабочее время на безвозмездной основе.

При ответах на телефонные звонки и устные обращения сотрудники подразделений лицензионно-разрешительной работы, на которых должностными регламентами (инструкциями) возложено предоставление соответствующих услуг (далее - "сотрудник"), информируют обратившихся по интересующим их вопросам. Ответ на телефонный звонок должен начинаться с информации о наименовании подразделения, в которое позвонил гражданин, должности, фамилии, имени и отчестве сотрудника, принявшего телефонный звонок.

Время разговора не должно превышать 5 минут.

При невозможности самостоятельно ответить на поставленные вопросы сотрудник должен переадресовать (перевести) телефонный звонок на другое должностное лицо или же сообщить телефонный номер, по которому можно получить необходимую информацию.".

2.3.3. Сноску "<1>" к пункту 3 исключить.

2.3.4. Пункт 14 изложить в следующей редакции:

"14. Прием заявителей ведется в установленные дни и часы.

14.1. По желанию заявителей предварительная запись на прием осуществляется при личном приеме или с использованием средств телефонной связи по номерам телефонов, размещенным на официальных сайтах территориальных органов МВД России на региональном уровне и информационных стендах в помещениях подразделений лицензионно-разрешительной работы.

14.2. Сотрудник, осуществляющий предварительную запись, информирует заявителя о дате, времени и месте приема.

14.3. Максимальный срок ожидания в очереди при подаче заявления и документов, необходимых для предоставления государственной услуги и получения результата предоставления такой услуги, не должен составлять более 15 минут.".

2.3.5. В абзаце пятом пункта 18 слова "20 минут" заменить словами "15 минут".

2.3.6. В абзаце первом пункта 23 слова "Управления ГУОООП МВД России (территориального органа МВД России на региональном уровне)" заменить словами "Управления организации деятельности подразделений лицензионно-разрешительной работы ГУОООП МВД России <1> или территориального органа МВД России на региональном уровне".

2.3.7. Абзац первый пункта 23 дополнить сноской "<1>", относящейся к словам "ГУОООП МВД России", следующего содержания:

"<1> Далее - "Управление ГУОООП МВД России".".

2.3.8. Приложение N 3 исключить.

3. В Административном регламенте Министерства внутренних дел Российской Федерации по предоставлению государственной услуги по выдаче гражданину Российской Федерации лицензии на коллекционирование и (или) экспонирование оружия, основных частей огнестрельного оружия, патронов к оружию, утвержденном приказом МВД России от 23 апреля 2012 г. N 348 <1>:

<1> Зарегистрирован в Минюсте России 26 июня 2012 года, регистрационный N 24711, с изменениями, внесенными приказом МВД России от 1 июня 2013 г. N 332 (зарегистрирован в Минюсте России 5 июля 2013 года, регистрационный N 28999).

3.1. В пункте 1 слова "на региональном уровне <3>" заменить словами "на региональном и районном уровнях <3>".

3.2. В пункте 3:

3.2.1. Подпункт 3.1 изложить в следующей редакции:

"3.1. Сведения о местонахождении, контактных телефонах (телефонах для справок), графике приема заявителей Главного управления по обеспечению охраны общественного порядка и координации взаимодействия с органами исполнительной власти субъектов Российской Федерации Министерства внутренних дел Российской Федерации <1> и территориальных органов МВД России размещаются в федеральной государственной информационной системе "Единый портал государственных и муниципальных услуг (функций)" (www.gosuslugi.ru) <2>, на официальном сайте МВД России (www.mvd.ru) и на информационных стендах в помещениях подразделений лицензионно-разрешительной работы территориальных органов МВД России <3>.

Адреса официальных сайтов и электронной почты территориальных органов МВД России на региональном уровне размещаются на официальном сайте МВД России.

Сведения о местонахождении, контактных телефонах (телефонах для справок), графике приема заявителей территориальных органов МВД России на районном уровне размещаются на официальных сайтах территориальных органов МВД России на региональном уровне.".

3.2.2. Подпункт 3.4 исключить.

3.3. В пункте 5:

3.3.1. Абзацы второй и третий изложить в следующей редакции:

"Предоставление государственной услуги осуществляется Управлением организации деятельности подразделений лицензионно-разрешительной работы ГУОООП МВД России <4> (115280, г. Москва, 1-й Автозаводский проезд, дом 4, корпус 1) и подразделениями лицензионно-разрешительной работы.

Полномочия по принятию решения и подписанию заключений и лицензий возлагаются на начальника ГУОООП МВД России, его заместителя, ответственного за данное направление деятельности, начальника Управления ГУОООП МВД России <5>, министров внутренних дел по республикам, начальников главных управлений, управлений МВД России по иным субъектам Российской Федерации, их заместителей - начальников полиции или заместителей начальников полиции по охране общественного порядка, а также руководителей центров лицензионно-разрешительной работы <1>".

3.3.2. Сноску "<4>" изложить в следующей редакции:

"<4> Далее - "Управление ГУОООП МВД России".".

3.4. В пункте 9:

3.4.1. Абзац третий подпункта 9.4 изложить в следующей редакции:

"изменение фамилии, имени, отчества заявителя либо иных сведений, указанных в лицензии;".

3.5. Пункт 10 дополнить абзацем вторым следующего содержания:

"В случае, если документы или их копии, указанные в пункте 9 Административного регламента, ранее представлялись заявителем в подразделение лицензионно-разрешительной работы, документы действительны и отраженные в них сведения не претерпели изменений, повторное представление таких документов или их копий не требуется.".

3.6. В подпункте 13.4 слова "пунктом 30.4" заменить словами "подпунктом 30.4".

3.7. Пункт 16 изложить в следующей редакции:

"16. Прием заявителей ведется в установленные дни и часы.

16.1. По желанию заявителей предварительная запись на прием осуществляется при личном приеме или с использованием средств телефонной связи по номерам телефонов, размещенным на официальных сайтах территориальных органов МВД России на региональном уровне и информационных стендах в помещениях подразделений лицензионно-разрешительной работы.

16.2. Сотрудник, осуществляющий предварительную запись заявителей на прием, информирует заявителя о дате, времени и месте приема.

16.3. Максимальный срок ожидания в очереди при подаче заявления и документов, необходимых для предоставления государственной услуги и получения результата предоставления такой услуги, не должен составлять более 15 минут.".

3.8. В пункте 17 слова "пунктами 25.2 - 25.8" заменить словами "подпунктами 25.2 - 25.8".

3.9. В абзаце первом пункта 18 слова "пункте 3.3" заменить словами "подпункте 3.3".

3.10. В подпункте 30.3 слова "УООР ГУОООП МВД России" заменить словами "Управления ГУОООП МВД России".

3.11. В пункте 31 слова "ГУОООП МВД России" исключить.

3.12. В пункте 32:

3.12.1. В подпункте 32.2 слова "пунктами 25.2 - 25.8" заменить словами "подпунктами 25.2 - 25.8".

3.12.2. В подпункте 32.5 слова "УООР ГУОООП МВД России" заменить словами "Управления ГУОООП МВД России".

3.12.3. В подпункте 32.7 слова "пунктом 30.4" заменить словами "подпунктом 30.4".

3.13. В пункте 42 слова "УООР ГУОООП МВД России" заменить словами "Управления ГУОООП МВД России".

3.14. В приложении N 15 слова "УООР ГУОООП МВД России" заменить словами "Управления ГУОООП МВД России".

3.15. Приложение N 1 исключить.

3.16. Приложение N 8 дополнить примечанием следующего содержания:

"Примечание: бланк лицензии является защищенной полиграфической продукцией уровня "Б".".

3.17. Приложение N 9 дополнить примечанием следующего содержания:

"Примечание: бланк лицензии является защищенной полиграфической продукцией уровня "Б".".

4. В Административном регламенте Министерства внутренних дел Российской Федерации по предоставлению государственной услуги по выдаче гражданину Российской Федерации лицензии на приобретение спортивного или охотничьего огнестрельного гладкоствольного длинноствольного оружия, охотничьего пневматического оружия и спортивного пневматического оружия с дульной энергией свыше 7,5 Дж и патронов к нему, утвержденном приказом МВД России от 23 апреля 2012 г. N 355 <1>:

<1> Зарегистрирован в Минюсте России 22 июня 2012 года, регистрационный N 24669, с изменениями, внесенными приказом МВД России от 1 июня 2013 г. N 332 (зарегистрирован в Минюсте России 5 июля 2013 года, регистрационный N 28999).

4.1. В пункте 1 слова "на районном уровне <3>" заменить словами "на региональном и районном уровнях <3>".

4.2. В пункте 3:

4.2.1. Подпункт 3.1 изложить в следующей редакции:

"3.1. Сведения о местонахождении, контактных телефонах (телефонах для справок), графике приема заявителей Главного управления по обеспечению охраны общественного порядка и координации взаимодействия с органами исполнительной власти субъектов Российской Федерации Министерства внутренних дел Российской Федерации <1> и территориальных органов МВД России на региональном уровне размещаются в федеральной государственной информационной системе "Единый портал государственных и муниципальных услуг (функций)" (www.gosuslugi.ru) <2>, на официальном сайте МВД России (www.mvd.ru) и на информационных стендах в помещениях подразделений лицензионно-разрешительной работы территориальных органов МВД России <3>.

Адреса официальных сайтов и электронной почты территориальных органов МВД России на региональном уровне размещаются на официальном сайте МВД России.

Сведения о местонахождении, контактных телефонах (телефонах для справок), графике приема заявителей территориальных органов МВД России на районном уровне размещаются на официальных сайтах территориальных органов МВД России на региональном уровне.".

4.2.2. Подпункт 3.4 исключить.

4.3. В пункте 5:

4.3.1. Пункт изложить в следующей редакции:

"5. Государственная услуга предоставляется Министерством внутренних дел Российской Федерации.

Предоставление государственной услуги осуществляется Управлением организации деятельности подразделений лицензионно-разрешительной работы ГУОООП МВД России <1> (115280, г. Москва, 1-й Автозаводский проезд, дом 4, корпус 1) и подразделениями лицензионно-разрешительной работы.

Полномочия по принятию решения и подписанию заключений и лицензий возлагаются на начальника ГУОООП МВД России, его заместителя, ответственного за данное направление деятельности, начальника Управления ГУОООП МВД России <2>, руководителей территориальных органов МВД России, их заместителей - начальников полиции или заместителей начальников полиции по охране общественного порядка, а также руководителей центров лицензионно-разрешительной работы <3>.

Руководитель (начальник) территориального органа МВД России вправе делегировать в установленном порядке предоставленные ему полномочия по принятию решений и подписанию лицензий начальникам отделов (отделений, пунктов) полиции территориального органа МВД России на районном уровне.".

4.3.2. Сноску "<1>" изложить в следующей редакции:

"<1> Далее - "Управление ГУОООП МВД России".".

4.4. В пункте 9:

4.4.1. Абзац четвертый подпункта 9.1 изложить в следующей редакции:

"документы о прохождении соответствующей подготовки и проверки знания правил безопасного обращения с оружием и наличия навыков безопасного обращения с оружием <1>, а также для приобретения оружия в целях охоты - копия охотничьего билета единого федерального образца. Заявители, которые в соответствии со статьей 13 Закона "Об оружии" не проходят соответствующую подготовку и (или) проверку знания правил безопасного обращения с оружием и наличия навыков безопасного обращения с оружием, представляют документ, подтверждающий наличие у них соответствующего статуса;".

4.4.2. Абзац третий подпункта 9.2 изложить в следующей редакции:

"изменение сведений, указанных в лицензии;".

4.4.3. Абзац первый подпункта 9.2.1 изложить в следующей редакции:

"9.2.1. Для переоформления лицензии в связи с изменением сведений, указанных в лицензии (за исключением сведений об адресе места жительства), а также непригодностью лицензии либо ее утратой к заявлению прилагаются:".

4.4.4. Подпункт 9.2.2 изложить в следующей редакции:

"9.2.2. Для переоформления лицензии в связи с изменением адреса места жительства, указанного в лицензии, к заявлению, в котором указываются серия, номер паспорта и полное наименование органа, его выдавшего, а также сведения о мерах, принятых для обеспечения сохранности оружия и патронов по новому месту жительства, прилагается копия лицензии.

Копии документов представляются вместе с подлинниками и заверяются подписью сотрудника.".

4.5. Пункт 10 дополнить абзацем вторым следующего содержания:

"В случае, если документы или их копии, указанные в пункте 9 Административного регламента, ранее представлялись заявителем в подразделение лицензионно-разрешительной работы, документы действительны и отраженные в них сведения не претерпели изменений, повторное представление таких документов или их копий не требуется.".

4.6. В подпункте 13.3 слова "пунктом 30.5" заменить словами "подпунктом 30.5".

4.7. Пункт 16 изложить в следующей редакции:

"16. Прием заявителей ведется в установленные дни и часы.

16.1. По желанию заявителей предварительная запись на прием осуществляется при личном приеме или с использованием средств телефонной связи по номерам телефонов, размещенным на официальных сайтах территориальных органов МВД России на региональном уровне и информационных стендах в помещениях подразделений лицензионно-разрешительной работы.

16.2. Сотрудник, осуществляющий предварительную запись заявителей на прием, информирует заявителя о дате, времени и месте приема.

16.3. Максимальный срок ожидания в очереди при подаче заявления и документов, необходимых для предоставления государственной услуги и получения результата предоставления такой услуги, не должен составлять более 15 минут.".

4.8. В пункте 17 слова "пунктами 25.2 - 25.8" заменить словами "подпунктами 25.2 - 25.8".

4.9. В абзаце первом пункта 18 слова "пункте 3.3" заменить словами "подпункте 3.3".

4.10. Подпункт 23.7 исключить.

4.11. В подпункте 30.3 слова "УООР ГУОООП МВД России" заменить словами "Управления ГУОООП МВД России".

4.12. В пункте 31:

4.12.1. Слова "ГУОООП МВД России" исключить.

4.12.2. Абзац первый подпункта 31.3 после слов "единовременного сбора" дополнить словами "(в случае, если указанный документ представлен по инициативе заявителя)".

4.12.3. Подпункт 31.4 изложить в следующей редакции:

"31.4. Невостребованная лицензия хранится в течение 1 года со дня ее оформления.".

4.12.4. Сноску "<1>" к подпункту 31.4 исключить.

4.12.5. Дополнить пункт подпунктом 31.6 следующего содержания:

"31.6. В целях выявления мнения заявителя о качестве предоставления государственной услуги сотрудник обязан проинформировать его о возможности оценить качество предоставления государственной услуги в соответствии с Правилами оценки гражданами эффективности деятельности руководителей территориальных органов федеральных органов исполнительной власти (их структурных подразделений) с учетом качества предоставления ими государственных услуг, а также применения результатов указанной оценки как основания для принятия решений о досрочном прекращении исполнения соответствующими руководителями своих должностных обязанностей, утвержденными постановлением Правительства Российской Федерации от 12 декабря 2012 г. N 1284 <1>.".

4.12.6. Подпункт 31.6 дополнить сноской "<1>" следующего содержания:

"<1> Собрание законодательства Российской Федерации, 2012, N 51, ст. 7219.".

4.13. В пункте 32:

4.13.1. В подпункте 32.2 слова "пунктами 25.2 - 25.8" заменить словами "подпунктами 25.2 - 25.8".

4.13.2. В подпункте 32.5 слова "УООР ГУОООП МВД России" заменить словами "Управления ГУОООП МВД России".

4.13.3. В подпункте 32.7 слова "пунктом 30.5" заменить словами "подпунктом 30.5".

4.14. Подраздел "Аннулирование лицензии" и пункт 33 исключить.

4.15. В пункте 43 слова "УООР ГУОООП МВД России" заменить словами "Управления ГУОООП МВД России".

4.16. Приложение N 1 исключить.

4.17. Приложение N 6 дополнить примечанием следующего содержания:

"Примечание: бланк лицензии является защищенной полиграфической продукцией уровня "Б".".

4.18. Приложение N 7 дополнить примечанием следующего содержания:

"Примечание: бланк лицензии является защищенной полиграфической продукцией уровня "Б".".

4.19. В приложении N 13 слова "УООР ГУОООП МВД России" заменить словами "Управления ГУОООП МВД России".

5. В Административном регламенте Министерства внутренних дел Российской Федерации по предоставлению государственной услуги по выдаче гражданину Российской Федерации лицензии на приобретение огнестрельного оружия ограниченного поражения и патронов к нему, утвержденном приказом МВД России от 25 апреля 2012 г. N 360 <1>:

<1> Зарегистрирован в Минюсте России 25 июня 2012 года, регистрационный N 24678, с изменениями, внесенными приказом МВД России от 1 июня 2013 г. N 332 (зарегистрирован в Минюсте России 5 июля 2013 года, регистрационный N 28999).

5.1. В пункте 1 слова "на районном уровне <3>" заменить словами "на региональном и районном уровнях <3>".

5.2. В пункте 3:

5.2.1. Подпункт 3.1 изложить в следующей редакции:

"3.1. Сведения о местонахождении, контактных телефонах (телефонах для справок), графике приема заявителей Главного управления по обеспечению охраны общественного порядка и координации взаимодействия с органами исполнительной власти субъектов Российской Федерации Министерства внутренних дел Российской Федерации <1> и территориальных органов МВД России на региональном уровне размещаются в федеральной государственной информационной системе "Единый портал государственных и муниципальных услуг (функций)" (www.gosuslugi.ru) <2>, на официальном сайте МВД России (www.mvd.ru) и на информационных стендах в помещениях подразделений лицензионно-разрешительной работы территориальных органов МВД России <3>.

Адреса официальных сайтов и электронной почты территориальных органов МВД России на региональном уровне размещаются на официальном сайте МВД России.

Сведения о местонахождении, контактных телефонах (телефонах для справок), графике приема заявителей территориальных органов МВД России на районном уровне размещаются на официальных сайтах территориальных органов МВД России на региональном уровне.".

5.2.2. Подпункт 3.4 исключить.

5.3. В пункте 5:

5.3.1. Пункт изложить в следующей редакции:

"5. Государственная услуга предоставляется Министерством внутренних дел Российской Федерации.

Предоставление государственной услуги осуществляется Управлением организации деятельности подразделений лицензионно-разрешительной работы ГУОООП МВД России <4> (115280, г. Москва, 1-й Автозаводский проезд, дом 4, корпус 1) и подразделениями лицензионно-разрешительной работы.

Полномочия по принятию решения и подписанию заключений и лицензий возлагаются на начальника ГУОООП МВД России, его заместителя, ответственного за данное направление деятельности, начальника Управления ГУОООП МВД России <1>, руководителей территориальных органов МВД России, их заместителей - начальников полиции или заместителей начальников полиции по охране общественного порядка, а также руководителей центров лицензионно-разрешительной работы <2>.

Руководитель (начальник) территориального органа МВД России вправе делегировать в установленном порядке предоставленные ему полномочия по принятию решения и подписанию лицензий начальникам отделов (отделений, пунктов) полиции территориального органа МВД России на районном уровне.".

5.3.2. Сноску "<4>" изложить в следующей редакции:

"<4> Далее - "Управление ГУОООП МВД России".".

5.4. В пункте 9:

5.4.1. Абзац четвертый подпункта 9.1 изложить в следующей редакции:

"документы о прохождении соответствующей подготовки и проверки знания правил безопасного обращения с оружием и наличия навыков безопасного обращения с оружием. Заявители, которые в соответствии со статьей 13 Закона "Об оружии" не проходят соответствующую подготовку и (или) проверку знания правил безопасного обращения с оружием и наличия навыков безопасного обращения с оружием, представляют документ, подтверждающий наличие у них соответствующего статуса.".

5.4.2. Абзац третий подпункта 9.2 изложить в следующей редакции:

"изменение сведений, указанных в лицензии;".

5.4.3. В подпункте 9.2.1:

абзац первый изложить в следующей редакции:

"9.2.1. Для переоформления лицензии в связи с изменением сведений, указанных в лицензии (за исключением сведений об адресе места жительства), непригодностью лицензии либо ее утратой к заявлению прилагаются:";

абзац второй исключить.

5.4.4. Подпункт 9.2.2 изложить в следующей редакции:

"9.2.2. Для переоформления лицензии в связи с изменением адреса места жительства к заявлению, в котором указываются серия, номер паспорта и полное наименование органа, его выдавшего, а также сведения о мерах, принятых для обеспечения сохранности оружия и патронов по новому месту жительства, прилагается копия лицензии.

Копии документов представляются вместе с подлинниками и заверяются подписью сотрудника.".

5.5. Пункт 10 дополнить абзацем вторым следующего содержания:

"В случае, если документы или их копии, указанные в пункте 9 Административного регламента, ранее представлялись заявителем в подразделение лицензионно-разрешительной работы, документы действительны и отраженные в них сведения не претерпели изменений, повторное представление таких документов или их копий не требуется.".

5.6. В подпункте 13.3 слова "пунктом 30.5" заменить словами "подпунктом 30.5".

5.7. Пункт 16 изложить в следующей редакции:

"16. Прием заявителей ведется в установленные дни и часы.

16.1. По желанию заявителей предварительная запись на прием осуществляется при личном приеме или с использованием средств телефонной связи по номерам телефонов, размещенным на официальных сайтах территориальных органов МВД России на региональном уровне и информационных стендах в помещениях подразделений лицензионно-разрешительной работы.

16.2. Сотрудник, осуществляющий предварительную запись заявителей на прием, информирует заявителя о дате, времени и месте приема.

16.3. Максимальный срок ожидания в очереди при подаче заявления и документов, необходимых для предоставления государственной услуги и получения результата предоставления такой услуги, не должен составлять более 15 минут.".

5.8. В пункте 17 слова "пунктами 25.2 - 25.8" заменить словами "подпунктами 25.2 - 25.8".

5.9. В абзаце первом пункта 18 слова "пункте 3.3" заменить словами "подпункте 3.3".

5.10. Подпункт 23.7 исключить.

5.11. В подпункте 30.3 слова "УООР ГУОООП МВД России" заменить словами "Управления ГУОООП МВД России".

5.12. В пункте 31:

5.12.1. Слова "ГУОООП МВД России" исключить.

5.12.2. Абзац первый подпункта 31.3 после слов "единовременного сбора" дополнить словами "(в случае если указанный документ представлен по инициативе заявителя)".

5.12.3. Подпункт 31.4 изложить в следующей редакции:

"31.4. Невостребованная лицензия хранится в течение 1 года со дня ее оформления.".

5.12.4. Сноску "<1>" к подпункту 31.4 исключить.

5.13. В пункте 32:

5.13.1. В подпункте 32.2 слова "пунктами 25.2 - 25.8" заменить словами "подпунктами 25.2 - 25.8".

5.13.2. В подпункте 32.5 слова "УООР ГУОООП МВД России" заменить словами "Управления ГУОООП МВД России".

5.13.3. В подпункте 32.7 слова "пунктом 30.5" заменить словами "подпунктом 30.5".

5.14. Подраздел "Аннулирование лицензии" и пункт 33 исключить.

5.15. В пункте 43 слова "УООР ГУОООП МВД России" заменить словами "Управления ГУОООП МВД России".

5.16. Приложение N 1 исключить.

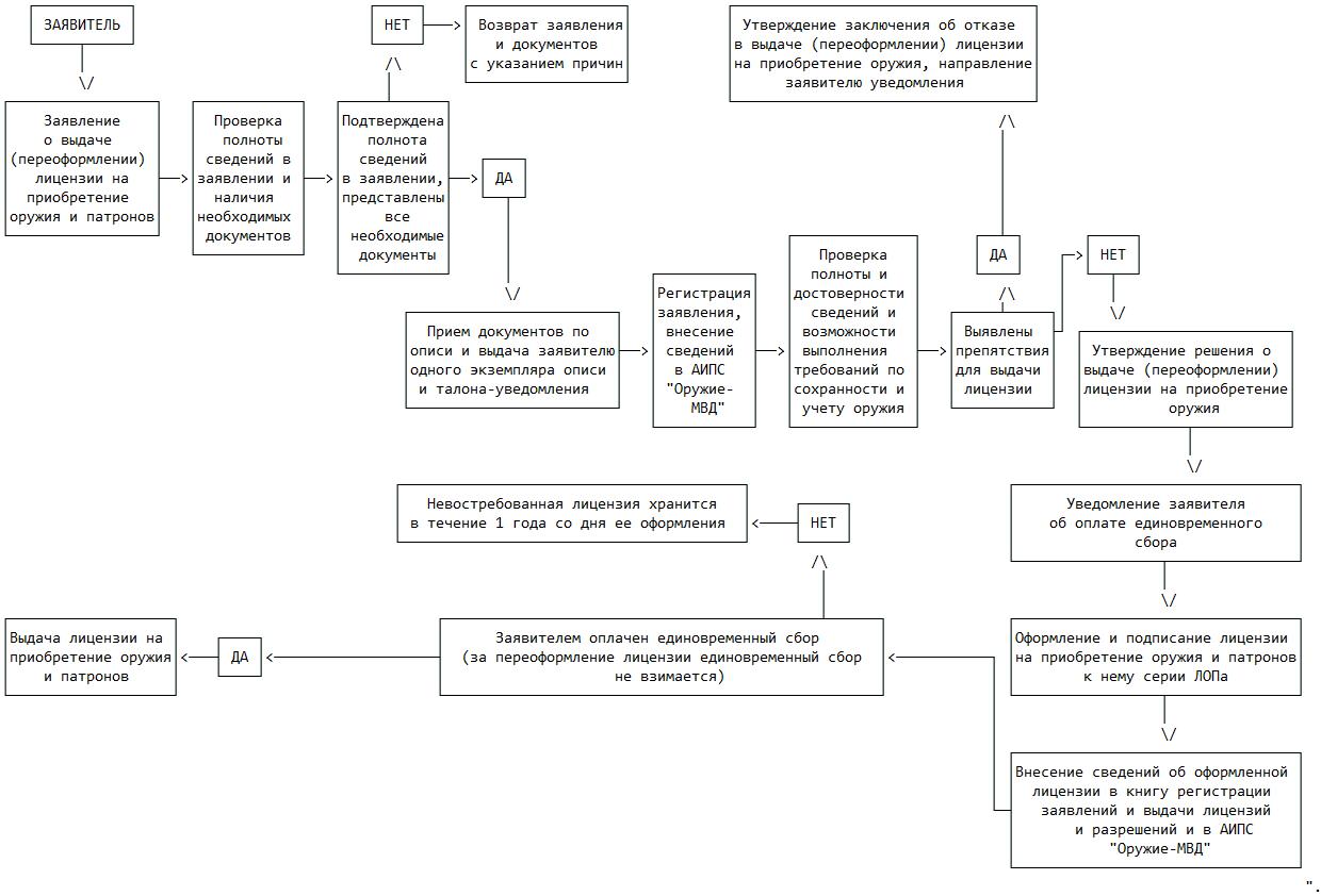
5.17. Приложения N 6 и N 8 изложить в следующей редакции:

"Приложение N 6
к Административному регламенту
Министерства внутренних дел
Российской Федерации
по предоставлению государственной
услуги по выдаче гражданину
Российской Федерации
лицензии на приобретение
огнестрельного оружия
ограниченного поражения
и патронов к нему

Бланк лицензии серии ЛОПа

Лицевая сторона

  (для граждан)     МИНИСТЕРСТВО ВНУТРЕННИХ ДЕЛ     МИНИСТЕРСТВО ВНУТРЕННИХ ДЕЛ     МИНИСТЕРСТВО ВНУТРЕННИХ ДЕЛ  
  Корешок лицензии на приобретение 1 единицы огнестрельного оружия ограниченного поражения и патронов к нему     РОССИЙСКОЙ ФЕДЕРАЦИИ     РОССИЙСКОЙ ФЕДЕРАЦИИ     РОССИЙСКОЙ ФЕДЕРАЦИИ  
                         
      (ГУОООП МВД России или     (ГУОООП МВД России или     (ГУОООП МВД России или  
                         
  Серии ЛОПа N 000000     территориальный орган МВД России)     территориальный орган МВД России)     территориальный орган МВД России)  
  "__" ______________ 20__ г.                        
          (адрес)     (адрес)     (адрес)  
                               
  Выданной гражданину(ке):     ЛИЦЕНЗИЯ     ДУБЛИКАТ ЛИЦЕНЗИИ     ДУБЛИКАТ ЛИЦЕНЗИИ  
                             
  (фамилия,     Серии ЛОПа N 000000     Серии ЛОПа N 000000     Серии ЛОПа N 000000  
                             
  имя,     Выдана гражданину(ке):     Выдана гражданину(ке):     Выдана гражданину(ке):  
                             
  отчество)     (фамилия,     (фамилия,     (фамилия,  
                             
  (адрес)     имя,     имя,     имя,  
                             
  (паспорт, серия, номер и дата выдачи) на приобретение одной единицы огнестрельного оружия ограниченного поражения (патронов)     отчество)     отчество)     отчество)  
                         
      (адрес) на приобретение одной единицы огнестрельного оружия ограниченного поражения (патронов)     (адрес) на приобретение одной единицы огнестрельного оружия ограниченного поражения (патронов)     (адрес) на приобретение одной единицы огнестрельного оружия ограниченного поражения (патронов)  
                               
  сроком действия до     сроком действия до     сроком действия до     сроком действия до  
  "__" ____________ 20__ г.     "__" ____________ 20__ г.     "__" ____________ 20__ г.     "__" ____________ 20__ г.  
  основание:       Начальник       Начальник       Начальник    
          (подпись)       (подпись)       (подпись)  
  (указывается номер и дата заявления)                          
  Лицензию оформил:       М.П.       М.П.       М.П.    
          фамилия, инициалы)       фамилия, инициалы)       фамилия, инициалы)  
  (подпись) (фамилия, инициалы)                          
        (остается у юридического лица - поставщика оружия, патронов)     (направляется юридическим лицом - поставщиком в территориальный орган МВД России, выдавший лицензию)     (выдается на руки владельцу лицензии)  
  Лицензию получил, с правилами оборота оружия и патронов ознакомлен              
                 
    (подпись)              
                   

Оборотная сторона

    Отметка о продаже оружия (патронов)     Огнестрельное оружие ограниченного поражения (патроны)     Отметка о продаже оружия (патронов)  
                               
          Отпущено гражданину(ке)             Отпущено гражданину(ке)  
                             
          (фамилия, имя, отчество)     (модель, калибр,     (фамилия, имя, отчество)  
                             
          (адрес)     серия, номер и год выпуска оружия     (адрес)  
                             
          (паспорт, серия,     либо количество патронов для коллекционирования)     (паспорт, серия,  
                         
          номер     Продано гражданину(ке)     номер  
                             
          и дата выдачи)     (фамилия, имя, отчество)     и дата выдачи)  
                             
          огнестрельное оружие ограниченного поражения (патроны)     (адрес)     огнестрельное оружие ограниченного поражения (патроны)  
                       
                  (паспорт, серия,          
          (модель, калибр,           (модель, калибр,  
                  номер          
          серия, номер и год выпуска оружия           серия, номер и год выпуска оружия  
                  и дата выдачи)          
          либо количество патронов, приобретаемых для коллекционирования)             либо количество патронов, приобретаемых для коллекционирования)  
                       
                       
          "__" _____________ 20__ г.     "__" _____________ 20__ г.     "__" _____________ 20__ г.  
          (дата продажи)     (дата продажи)     (дата продажи)  
                             
          (наименование и адрес юридического лица - поставщика оружия (патронов))     (наименование и адрес юридического лица - поставщика оружия (патронов))     (наименование и адрес юридического лица - поставщика оружия (патронов))  
                               
          М.П.       М.П.       М.П.    
                               
          (подпись) фамилия, имя продавца (поставщика)     (подпись) фамилия, имя продавца (поставщика)     (подпись) фамилия, имя продавца (поставщика)  
                               

Примечание: бланк лицензии является защищенной полиграфической продукцией уровня "Б".".

"Приложение N 8
к Административному регламенту
Министерства внутренних дел
Российской Федерации
по предоставлению государственной
услуги по выдаче гражданину
Российской Федерации
лицензии на приобретение
огнестрельного оружия
ограниченного поражения
и патронов к нему

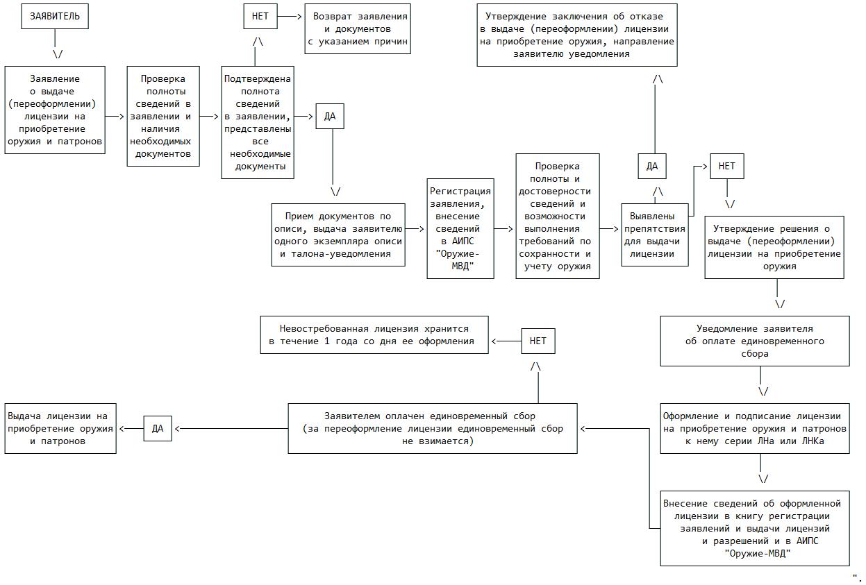
БЛОК-СХЕМА ПРЕДОСТАВЛЕНИЯ ГОСУДАРСТВЕННОЙ УСЛУГИ

5.17. В приложении N 12 слова "УООР ГУОООП МВД России" заменить словами "Управления ГУОООП МВД России".

6. В Административном регламенте Министерства внутренних дел Российской Федерации по предоставлению государственной услуги по выдаче гражданину Российской Федерации лицензии на приобретение охотничьего или спортивного огнестрельного оружия с нарезным стволом и патронов к нему, утвержденном приказом МВД России от 26 апреля 2012 г. N 366 <1>:

<1> Зарегистрирован в Минюсте России 26 июня 2012 года, регистрационный N 24712, с изменениями, внесенными приказом МВД России от 1 июня 2013 г. N 332 (зарегистрирован в Минюсте России 5 июля 2013 года, регистрационный N 28999).

6.1. В пункте 3:

6.1.1. Подпункт 3.1 изложить в следующей редакции:

"3.1. Сведения о местонахождении, контактных телефонах (телефонах для справок), графике приема заявителей Главного управления по обеспечению охраны общественного порядка и координации взаимодействия с органами исполнительной власти субъектов Российской Федерации Министерства внутренних дел Российской Федерации <1> и территориальных органов МВД России на региональном уровне размещаются в федеральной государственной информационной системе "Единый портал государственных и муниципальных услуг (функций)" (www.gosuslugi.ru) <2>, на официальном сайте МВД России (www.mvd.ru) и на информационных стендах в помещениях подразделений лицензионно-разрешительной работы территориальных органов МВД России <3>.

Адреса официальных сайтов и электронной почты территориальных органов МВД России на региональном уровне размещаются на официальном сайте МВД России.

Сведения о местонахождении, контактных телефонах (телефонах для справок), графике приема заявителей территориальных органов МВД России на районном уровне размещаются на официальных сайтах территориальных органов МВД России на региональном уровне.".

6.1.2. Подпункт 3.4 исключить.

6.2. В пункте 5:

6.2.1. Пункт изложить в следующей редакции:

"5. Государственная услуга предоставляется Министерством внутренних дел Российской Федерации.

Предоставление государственной услуги осуществляется Управлением организации деятельности подразделений лицензионно-разрешительной работы ГУОООП МВД России <4> (115280, г. Москва, 1-й Автозаводский проезд, дом 4, корпус 1) и подразделениями лицензионно-разрешительной работы.

Полномочия по принятию решения и подписанию заключений и лицензий возлагаются на начальника ГУОООП МВД России, его заместителя, ответственного за данное направление деятельности, начальника Управления ГУОООП МВД России <1>, руководителей территориальных органов МВД России, их заместителей - начальников полиции или заместителей начальников полиции по охране общественного порядка, а также руководителей центров лицензионно-разрешительной работы <2>.

Руководитель (начальник) территориального органа МВД России вправе делегировать в установленном порядке предоставленные ему полномочия по принятию решения и подписанию заключений и лицензий начальникам отделов (отделений, пунктов) полиции территориального органа МВД России на районном уровне.".

6.2.2. Сноску "<4>" изложить в следующей редакции:

"<4> Далее - "Управление ГУОООП МВД России".".

6.3. В пункте 9:

6.3.1. Подпункт 9.1.1 исключить.

Пп. 6.3.1 п. 6 изменений, утвержденных данным документом, признан не действующим со дня принятия Апелляционного определения ВС РФ от 17.10.2017 N АПЛ17-325 (Апелляционное определение Верховного Суда РФ от 17.10.2017 N АПЛ17-325).

6.3.2. Абзац третий подпункта 9.1.2 изложить в следующей редакции:

"копия охотничьего билета единого федерального образца, а также разрешения на хранение и ношение охотничьего огнестрельного гладкоствольного длинноствольного оружия (представляется заявителем, занимающимся охотой);".

6.3.3. Абзац пятый подпункта 9.1.2 изложить в следующей редакции:

"документы о прохождении соответствующей подготовки и проверки знания правил безопасного обращения с оружием и наличия навыков безопасного обращения с оружием. Заявители, которые в соответствии со статьей 13 Закона "Об оружии" не проходят соответствующую подготовку и (или) проверку знания правил безопасного обращения с оружием и наличия навыков безопасного обращения с оружием, представляют документ, подтверждающий наличие у них соответствующего статуса.".

6.3.4. Абзац третий подпункта 9.2 изложить в следующей редакции:

"изменение сведений, указанных в лицензии;".

6.3.5. Абзац первый подпункта 9.2.1 изложить в следующей редакции:

"9.2.1. Для переоформления лицензии в связи с изменением сведений, указанных в лицензии (за исключением сведений об адресе места жительства), непригодностью лицензии либо ее утратой к заявлению прилагаются:";

6.3.6. Подпункт 9.3.1 исключить.

6.3.7. В подпункте 9.3.2 слова "пункта 9.1.2" заменить словами "подпункта 9.1.2".

6.3.8. Абзац второй подпункта 9.3.3 исключить.

6.4. Пункт 10 дополнить абзацем вторым следующего содержания:

"В случае, если документы или их копии, указанные в пункте 9 Административного регламента, ранее представлялись заявителем в подразделение лицензионно-разрешительной работы, документы действительны и отраженные в них сведения не претерпели изменений, повторное представление таких документов или их копий не требуется.".

6.5. В подпункте 13.3 слова "пунктом 30.5" заменить словами "подпунктом 30.5".

6.6. Пункт 16 изложить в следующей редакции:

"16. Прием заявителей ведется в установленные дни и часы.

16.1. По желанию заявителей предварительная запись на прием осуществляется при личном приеме или с использованием средств телефонной связи по номерам телефонов, размещенным на официальных сайтах территориальных органов МВД России на региональном уровне и информационных стендах в помещениях подразделений лицензионно-разрешительной работы.

16.2. Сотрудник, осуществляющий предварительную запись заявителей на прием, информирует заявителя о дате, времени и месте приема.

16.3. Максимальный срок ожидания в очереди при подаче заявления и документов, необходимых для предоставления государственной услуги и получения результата предоставления такой услуги, не должен составлять более 15 минут.".

6.7. В пункте 17 слова "пунктами 25.2 - 25.8" заменить словами "подпунктами 25.2 - 25.8".

6.8. В абзаце первом пункта 18 слова "пункте 3.3" заменить словами "подпункте 3.3".

6.9. Подпункт 23.7 исключить.

6.10. В подпункте 30.3 слова "УООР ГУОООП МВД России" заменить словами "Управления ГУОООП МВД России".

6.11. В пункте 31:

6.11.1. Слова "ГУОООП МВД России" исключить.

6.11.2. Абзац первый подпункта 31.3 после слов "единовременного сбора" дополнить словами "(в случае, если указанный документ представлен по инициативе заявителя)".

6.11.3. Подпункт 31.4 изложить в следующей редакции:

"31.4. Невостребованная лицензия хранится в течение 1 года со дня ее оформления.".

6.11.4. Сноску "<1>" к подпункту 31.4 исключить.

6.12. В пункте 32:

6.12.1. В подпункте 32.2 слова "пунктами 25.2 - 25.8" заменить словами "подпунктами 25.2 - 25.8".

6.12.2. В подпункте 32.5 слова "УООР ГУОООП МВД России" заменить словами "Управления ГУОООП МВД России".

6.12.3. В подпункте 32.7 слова "пунктом 30.5" заменить словами "подпунктом 30.5".

6.13. Подраздел "Аннулирование лицензии" и пункт 33 исключить.

6.14. В пункте 43 слова "УООР ГУОООП МВД России" заменить словами "Управления ГУОООП МВД России".

6.15. Приложение N 1 исключить.

6.16. Приложение N 6 дополнить примечанием следующего содержания:

"Примечание: бланк лицензии является защищенной полиграфической продукцией уровня "Б".".

6.17. Приложение N 7 дополнить примечанием следующего содержания:

"Примечание: бланк лицензии является защищенной полиграфической продукцией уровня "Б".".

6.18. Приложение N 8 изложить в следующей редакции:

"Приложение N 8
к Административному регламенту
Министерства внутренних дел
Российской Федерации
по предоставлению государственной
услуги по выдаче гражданину
Российской Федерации лицензии
на приобретение охотничьего
или спортивного огнестрельного
оружия с нарезным стволом
и патронов к нему

БЛОК-СХЕМА ПРЕДОСТАВЛЕНИЯ ГОСУДАРСТВЕННОЙ УСЛУГИ

6.19. В приложении N 13 слова "УООР ГУОООП МВД России" заменить словами "Управления ГУОООП МВД России".

7. В Административном регламенте Министерства внутренних дел Российской Федерации по предоставлению государственной услуги по выдаче гражданину Российской Федерации разрешения на хранение и ношение охотничьего огнестрельного длинноствольного оружия, спортивного огнестрельного длинноствольного гладкоствольного оружия, охотничьего пневматического оружия или огнестрельного оружия ограниченного поражения и патронов к нему, утвержденном приказом МВД России от 27 апреля 2012 г. N 373 <1>:

<1> Зарегистрирован в Минюсте России 22 июня 2012 года, регистрационный N 24668, с изменениями, внесенными приказом МВД России от 1 июня 2013 г. N 332 (зарегистрирован в Минюсте России 5 июля 2013 года, регистрационный N 28999), приказом МВД России от 18 декабря 2013 г. N 988 (зарегистрирован в Минюсте России 26 декабря 2013 года, регистрационный N 30848).

7.1. В пункте 3:

7.1.1. Подпункт 3.1 изложить в следующей редакции:

"3.1. Сведения о местонахождении, контактных телефонах (телефонах для справок), графике приема заявителей Главного управления по обеспечению охраны общественного порядка и координации взаимодействия с органами исполнительной власти субъектов Российской Федерации Министерства внутренних дел Российской Федерации <2> и территориальных органов МВД России на региональном уровне размещаются в федеральной государственной информационной системе "Единый портал государственных и муниципальных услуг (функций)" (www.gosuslugi.ru) <3>, на официальном сайте МВД России (www.mvd.ru) и на информационных стендах в помещениях подразделений лицензионно-разрешительной работы территориальных органов МВД России <4>.

Адреса официальных сайтов и электронной почты территориальных органов МВД России на региональном уровне размещаются на официальном сайте МВД России.

Сведения о местонахождении, контактных телефонах (телефонах для справок), графике приема заявителей территориальных органов МВД России на районном уровне размещаются на официальных сайтах территориальных органов МВД России на региональном уровне.".

7.1.2. Подпункт 3.4 исключить.

7.2. В пункте 5:

7.2.1. Пункт изложить в следующей редакции:

"5. Государственная услуга предоставляется Министерством внутренних дел Российской Федерации.

Предоставление государственной услуги осуществляется Управлением организации деятельности подразделений лицензионно-разрешительной работы ГУОООП МВД России <2> (115280, г. Москва, 1-й Автозаводский проезд, дом 4, корпус 1) и подразделениями лицензионно-разрешительной работы.

Полномочия по принятию решения и подписанию заключений и разрешений возлагаются на начальника ГУОООП МВД России, его заместителя, ответственного за данное направление деятельности, начальника Управления ГУОООП МВД России <3>, руководителей территориальных органов МВД России, их заместителей - начальников полиции или заместителей начальников полиции по охране общественного порядка, а также руководителей центров лицензионно-разрешительной работы <4>.

Руководитель (начальник) территориального органа МВД России вправе делегировать в установленном порядке предоставленные ему полномочия по принятию решения и подписанию заключений и разрешений начальникам отделов (отделений, пунктов) полиции территориального органа МВД России на районном уровне.".

7.2.2. Сноску "<2>" изложить в следующей редакции:

"<2> Далее - "Управление ГУОООП МВД России".".

7.3. Пункт 7 изложить в следующей редакции:

"7. Выдача, переоформление разрешения либо принятие решения об отказе в выдаче (переоформлении) разрешения осуществляются в срок не более 14 дней со дня регистрации заявления.

Продление срока действия разрешения либо принятие решения об отказе в продлении срока действия разрешения осуществляются в срок не более 30 дней со дня регистрации заявления.".

7.4. В пункте 9:

7.4.1. В подпункте 9.1:

абзац первый изложить в следующей редакции:

"9.1. Для получения разрешения заявитель представляет паспорт гражданина Российской Федерации <5>, удостоверяющий личность гражданина Российской Федерации на территории Российской Федерации <6>, заявление (приложение N 2 к Административному регламенту) и дубликат лицензии на приобретение оружия с отметкой юридического лица - поставщика о его продаже либо с отметкой ГУОООП МВД России или территориального органа МВД России - в случае получения оружия непосредственно от предыдущего владельца.";

абзац третий изложить в следующей редакции:

"Для получения разрешения на хранение и ношение охотничьего огнестрельного длинноствольного оружия с нарезным стволом представляется копия технического паспорта на приобретенное оружие (только страницы, где указаны вид, марка, заводской номер, дата изготовления, штамп о дате проведения контрольного отстрела и отметка о сертификации) либо протокол контрольного отстрела оружия.".

7.4.2. Абзац третий подпункта 9.2 изложить в следующей редакции:

"изменение сведений, указанных в разрешении;".

7.4.3. В подпункте 9.2.1:

абзац первый изложить в следующей редакции:

"9.2.1. Для переоформления разрешения в связи с изменением сведений, указанных в разрешении (за исключением сведений об адресе места жительства), непригодностью разрешения либо его утратой к заявлению прилагаются:";

абзац второй исключить.

7.4.4. Подпункт 9.2.2 изложить в следующей редакции:

"9.2.2. Для переоформления разрешения в связи с изменением адреса места жительства к заявлению, в котором указываются серия, номер паспорта и полное наименование органа, его выдавшего, а также сведения о мерах, принятых для обеспечения сохранности оружия и патронов по новому месту жительства, прилагается копия разрешения и две фотографии размером 3 x 4 см.

Копии документов представляются вместе с подлинниками и заверяются подписью сотрудника.".

7.4.5. Абзацы пятый и шестой подпункта 9.3 изложить в следующей редакции:

"документ о прохождении проверки знания правил безопасного обращения с оружием и наличия навыков безопасного обращения с оружием (представляется при продлении разрешения на хранение и ношение огнестрельного оружия ограниченного поражения). Заявители, которые в соответствии со статьей 13 Закона "Об оружии" не проходят проверку знания правил безопасного обращения с оружием и наличия навыков безопасного обращения с оружием, представляют документ, подтверждающий наличие у них соответствующего статуса;

копия охотничьего билета единого федерального образца (представляются заявителем, которому в установленном законом порядке предоставлено право на охоту).".

7.5. Пункт 10 дополнить абзацем вторым следующего содержания:

"В случае, если документы или их копии, указанные в пункте 9 Административного регламента, ранее представлялись заявителем в подразделение лицензионно-разрешительной работы, документы действительны и отраженные в них сведения не претерпели изменений, повторное представление таких документов или их копий не требуется.".

7.6. В подпункте 13.3 слова "пунктом 30.5" заменить словами "подпунктом 30.5".

7.7. Абзац второй пункта 15 после слов "переоформление или" дополнить словом "продление".

7.8. Пункт 16 изложить в следующей редакции:

"16. Прием заявителей ведется в установленные дни и часы.

16.1. По желанию заявителей предварительная запись на прием осуществляется при личном приеме или с использованием средств телефонной связи по номерам телефонов, размещенным на официальных сайтах территориальных органов МВД России на региональном уровне и информационных стендах в помещениях подразделений лицензионно-разрешительной работы.

16.2. Сотрудник, осуществляющий предварительную запись заявителей на прием, информирует заявителя о дате, времени и месте приема.

16.3. Максимальный срок ожидания в очереди при подаче заявления и документов, необходимых для предоставления государственной услуги и получения результата предоставления такой услуги, не должен составлять более 15 минут.".

7.9. В пункте 17 слова "пунктами 25.2 - 25.8" заменить словами "подпунктами 25.2 - 25.8".

7.10. В абзаце первом пункта 18 слова "пункте 3.3" заменить словами "подпункте 3.3".

7.11. Подпункт 23.8 исключить.

7.12. Абзац четвертый подпункта 25.1 изложить в следующей редакции:

"сверяет сведения о марке, модели, калибре, номере и годе выпуска оружия и сведения о юридическом лице - поставщике, ГУОООП МВД России или территориальном органе МВД России (в случае получения оружия непосредственно от предыдущего владельца), указанные в дубликате лицензии, со сведениями, указанными в заявлении и документах;".

7.13. В подпункте 30.3 слова "УООР ГУОООП МВД России" заменить словами "Управления ГУОООП МВД России".

7.14. В пункте 31:

7.14.1. Слова "ГУОООП МВД России" исключить.

7.14.2. Абзац первый подпункта 31.3 после слов "единовременного сбора" дополнить словами "(в случае если указанный документ представлен по инициативе заявителя)".

7.14.3. Подпункт 31.4 изложить в следующей редакции:

"31.4. Невостребованное разрешение хранится в течение 1 года со дня его оформления.".

7.14.4. Сноску "<1>" к подпункту 31.4 исключить.

7.15. В пункте 32:

7.15.1. В подпункте 32.2 слова "пунктами 25.2 - 25.8" заменить словами "подпунктами 25.2 - 25.8".

7.15.2. В подпункте 32.5 слова "УООР ГУОООП МВД России" заменить словами "Управления ГУОООП МВД России".

7.15.3. В подпункт 32.7 слова "пунктом 30.5" заменить словами "подпунктом 30.5".

7.16. В пункте 33:

7.16.1. Подпункт 33.1 дополнить абзацем восьмым следующего содержания:

"Паспорт, разрешение и представленное к осмотру оружие возвращаются заявителю с копией акта осмотра оружия.".

7.16.2. В подпункте 33.2 слова "пунктами 25.2 - 25.8" заменить словами "подпунктами 25.2 - 25.8".

7.16.3. Подпункт 33.4 изложить в следующей редакции:

"33.4. В срок не более 27 дней со дня приема заявления заключение о принятии решения, согласованное с начальником отдела Управления ГУОООП МВД России либо начальником подразделения лицензионно-разрешительной работы, утверждается руководством ГУОООП МВД России или территориального органа МВД России.".

7.16.4. В подпункте 33.6 слова "пунктом 30.5" заменить словами "подпунктом 30.5".

7.17. Подраздел "Аннулирование разрешения" и пункт 34 исключить.

7.18. В пункте 44 слова "УООР ГУОООП МВД России" заменить словами "Управления ГУОООП МВД России".

7.19. Приложение N 1 исключить.

7.20. Приложение N 7 дополнить примечанием следующего содержания:

"Примечание: бланк разрешения является защищенной полиграфической продукцией уровня "Б".".

7.21. Приложение N 8 изложить в следующей редакции:

"Приложение N 8
к Административному регламенту
Министерства внутренних дел
Российской Федерации
по предоставлению государственной
услуги по выдаче гражданину
Российской Федерации разрешения
на хранение и ношение охотничьего
огнестрельного длинноствольного
оружия, спортивного огнестрельного
длинноствольного гладкоствольного
оружия, охотничьего пневматического
оружия или огнестрельного оружия
ограниченного поражения
и патронов к нему

БЛОК-СХЕМА ПРЕДОСТАВЛЕНИЯ ГОСУДАРСТВЕННОЙ УСЛУГИ

7.22. В приложении N 14 слова "УООР ГУОООП МВД России" заменить словами "Управления ГУОООП МВД России".

8. В Административном регламенте Министерства внутренних дел Российской Федерации по предоставлению государственной услуги по выдаче гражданину Российской Федерации разрешения на хранение и ношение спортивного огнестрельного длинноствольного оружия, охотничьего огнестрельного длинноствольного оружия, используемого для занятий спортом, спортивного пневматического оружия с дульной энергией свыше 7,5 Дж и патронов к нему, утвержденном приказом МВД России от 27 апреля 2012 г. N 374 <1>:

<1> Зарегистрирован в Минюсте России 4 июля 2012 года, регистрационный N 24802, с изменениями, внесенными приказом МВД России от 1 июня 2013 г. N 332 (зарегистрирован в Минюсте России 5 июля 2013 года, регистрационный N 28999).

8.1. В пункте 3:

8.1.1. Подпункт 3.1 изложить в следующей редакции:

"3.1. Сведения о местонахождении, контактных телефонах (телефонах для справок), графике приема заявителей Главного управления по обеспечению охраны общественного порядка и координации взаимодействия с органами исполнительной власти субъектов Российской Федерации Министерства внутренних дел Российской Федерации <4> и территориальных органов МВД России на региональном уровне размещаются в федеральной государственной информационной системе "Единый портал государственных и муниципальных услуг (функций)" (www.gosuslugi.ru) <5>, на официальном сайте МВД России (www.mvd.ru) и на информационных стендах в помещениях подразделений лицензионно-разрешительной работы территориальных органов МВД России <6>.

Адреса официальных сайтов и электронной почты территориальных органов МВД России на региональном уровне размещаются на официальном сайте МВД России.

Сведения о местонахождении, контактных телефонах (телефонах для справок), графике приема заявителей территориальных органов МВД России на районном уровне размещаются на официальных сайтах территориальных органов МВД России на региональном уровне.".

8.1.2. Подпункт 3.4 исключить.

8.2. В пункте 5:

8.2.1. Пункт изложить в следующей редакции:

"5. Государственная услуга предоставляется Министерством внутренних дел Российской Федерации.

Предоставление государственной услуги осуществляется Управлением организации деятельности подразделений лицензионно-разрешительной работы ГУОООП МВД России <1> (115280, г. Москва, 1-й Автозаводский проезд, дом 4, корпус 1) и подразделениями лицензионно-разрешительной работы.

Полномочия по принятию решения и подписанию заключений и разрешений возлагаются на начальника ГУОООП МВД России, его заместителя, ответственного за данное направление деятельности, начальника Управления ГУОООП МВД России <2>, руководителей территориальных органов МВД России, их заместителей - начальников полиции или заместителей начальников полиции по охране общественного порядка, а также руководителей центров лицензионно-разрешительной работы <3>.

Руководитель (начальник) территориального органа МВД России вправе делегировать в установленном порядке предоставленные ему полномочия по принятию решения и подписанию заключений и разрешений начальникам отделов (отделений, пунктов) полиции территориального органа МВД России на районном уровне.".

8.2.2. Сноску "<1>" изложить в следующей редакции:

"<1> Далее - "Управление ГУОООП МВД России".".

8.3. Пункт 7 изложить в следующей редакции:

"7. Выдача, переоформление разрешения либо принятие решения об отказе в выдаче (переоформлении) разрешения осуществляются в срок не более 14 дней со дня регистрации заявления.

Продление срока действия разрешения либо принятие решения об отказе в продлении срока действия разрешения осуществляются в срок не более 30 дней со дня регистрации заявления.".

8.4. В пункте 9:

8.4.1. Подпункт 9.1 изложить в следующей редакции:

"9.1. Для получения разрешения заявитель представляет паспорт гражданина Российской Федерации <4>, удостоверяющий личность гражданина Российской Федерации на территории Российской Федерации <5>, заявление (приложение N 2 к Административному регламенту) и дубликат лицензии на приобретение оружия с отметкой юридического лица - поставщика об их продаже, либо с отметкой ГУОООП МВД России или территориального органа МВД России - в случае получения оружия непосредственно от предыдущего владельца.

К заявлению прилагаются две фотографии размером 3 x 4 см.

Для получения разрешения на хранение и ношение огнестрельного длинноствольного оружия с нарезным стволом и патронов к нему представляется копия технического паспорта на приобретенное оружие (только страницы, где указаны вид, марка, заводской номер, дата изготовления, штамп о дате проведения контрольного отстрела и отметка о сертификации) либо протокол контрольного отстрела.

Копии документов представляются вместе с подлинниками и заверяются подписью сотрудника.".

8.4.2. Абзац третий подпункта 9.2 изложить в следующей редакции:

"изменение сведений, указанных в разрешении;".

8.4.3. В подпункте 9.2.1:

абзац первый изложить в следующей редакции:

"9.2.1. Для переоформления разрешения в связи с изменением сведений, указанных в разрешении (за исключением сведений об адресе места жительства), непригодностью разрешения либо его утратой к заявлению прилагаются:";

абзац второй исключить.

8.4.4. Подпункт 9.2.2 изложить в следующей редакции:

"9.2.2. Для переоформления разрешения в связи с изменением адреса места жительства к заявлению, в котором указываются серия, номер паспорта и полное наименование органа, его выдавшего, а также сведения о мерах, принятых для обеспечения сохранности оружия и патронов по новому месту жительства, прилагается копия разрешения и две фотографии размером 3 x 4 см.

Копии документов представляются вместе с подлинниками и заверяются подписью сотрудника.".

8.5. Пункт 10 дополнить абзацем вторым следующего содержания:

"В случае, если документы или их копии, указанные в пункте 9 Административного регламента, ранее представлялись заявителем в подразделение лицензионно-разрешительной работы, документы действительны и отраженные в них сведения не претерпели изменений, повторное представление таких документов или их копий не требуется.".

8.6. В подпункте 13.3 слова "пунктом 30.5" заменить словами "подпунктом 30.5".

8.7. Пункт 16 изложить в следующей редакции:

"16. Прием заявителей ведется в установленные дни и часы.

16.1. По желанию заявителей предварительная запись на прием осуществляется при личном приеме или с использованием средств телефонной связи по номерам телефонов, размещенным на официальных сайтах территориальных органов МВД России на региональном уровне и информационных стендах в помещениях подразделений лицензионно-разрешительной работы.

16.2. Сотрудник, осуществляющий предварительную запись заявителей на прием, информирует заявителя о дате, времени и месте приема.

16.3. Максимальный срок ожидания в очереди при подаче заявления и документов, необходимых для предоставления государственной услуги и получения результата предоставления такой услуги, не должен составлять более 15 минут.".

8.8. В пункте 17 слова "пунктами 25.2 - 25.8" заменить словами "подпунктами 25.2 - 25.8".

8.9. В абзаце первом пункта 18 слова "пункте 3.3" заменить словами "подпункте 3.3".

8.10. Подпункт 23.8 исключить.

8.11. Абзац четвертый подпункта 25.1 изложить в следующей редакции:

"сверяет сведения о марке, модели, калибре, номере и годе выпуска оружия и сведения о юридическом лице - поставщике, ГУОООП МВД России или территориальном органе МВД России (в случае получения оружия непосредственно от предыдущего владельца), указанные в дубликате лицензии, со сведениями, указанными в заявлении и документах;".

8.12. В подпункте 30.3 слова "УООР ГУОООП МВД России" заменить словами "Управления ГУОООП МВД России".

8.13. В пункте 31:

8.13.1. Слова "ГУОООП МВД России" исключить.

8.13.2. Абзац первый подпункта 31.3 после слов "единовременного сбора" дополнить словами "(в случае, если указанный документ представлен по инициативе заявителя)".

8.13.3. Подпункт 31.4 изложить в следующей редакции:

"31.4. Невостребованное разрешение хранится в течение 1 года со дня его оформления.".

8.13.4. Сноску "<1>" к подпункту 31.4 исключить.

8.14. В пункте 32:

8.14.1. В подпункте 32.2 слова "пунктами 25.2 - 25.8" заменить словами "подпунктами 25.2 - 25.8".

8.14.2. В подпункте 32.5 слова "УООР ГУОООП МВД России" заменить словами "Управления ГУОООП МВД России".

8.14.3. В подпункте 32.7 слова "пунктом 30.5" заменить словами "подпунктом 30.5".

8.15. В пункте 33:

8.15.1. Подпункт 33.1 дополнить абзацем восьмым следующего содержания:

"Паспорт, разрешение и представленное к осмотру оружие возвращаются заявителю с копией акта осмотра оружия.".

8.15.2. В подпункте 33.2 слова "пунктами 25.2 - 25.8" заменить словами "подпунктами 25.2 - 25.8".

8.15.3. Подпункт 33.4 изложить в следующей редакции:

"33.4. В срок не более 27 дней со дня приема заявления заключение о принятии решения, согласованное с начальником отдела Управления ГУОООП МВД России либо начальником подразделения лицензионно-разрешительной работы, утверждается руководством ГУОООП МВД России или территориального органа МВД России.".

8.15.4. В подпункте 33.6 слова "пунктом 30.5" заменить словами "подпунктом 30.5".

8.16. Подраздел "Аннулирование разрешения" и пункт 34 исключить.

8.17. В пункте 44 слова "УООР ГУОООП МВД России" заменить словами "Управления ГУОООП МВД России".

8.18. Приложение N 1 исключить.

8.19. Приложение N 7 дополнить примечанием следующего содержания:

"Примечание: бланк разрешения является защищенной полиграфической продукцией уровня "Б".".

8.20. Приложение N 8 изложить в следующей редакции:

"Приложение N 8
к Административному регламенту
по предоставлению государственной
услуги по выдаче гражданину
Российской Федерации разрешения
на хранение и ношение спортивного
огнестрельного длинноствольного
оружия, охотничьего огнестрельного
длинноствольного оружия,
используемого для занятий спортом,
спортивного пневматического оружия
с дульной энергией свыше 7,5 Дж
и патронов к нему

БЛОК-СХЕМА ПРЕДОСТАВЛЕНИЯ ГОСУДАРСТВЕННОЙ УСЛУГИ

8.20. В приложении N 14 слова "УООР ГУОООП МВД России" заменить словами "Управления ГУОООП МВД России".

В электронном документе нумерация пунктов соответствует официальному источнику.

9. В Административном регламенте Министерства внутренних дел Российской Федерации по предоставлению государственной услуги по выдаче гражданину Российской Федерации разрешения на ввоз в Российскую Федерацию или вывоз из Российской Федерации гражданского или наградного оружия и патронов к нему, утвержденном приказом МВД России от 28 апреля 2012 г. N 378 <1>:

<1> Зарегистрирован в Минюсте России 21 июня 2012 года, регистрационный N 24663, с изменениями, внесенными приказом МВД России от 1 июня 2013 г. N 332 (зарегистрирован в Минюсте России 5 июля 2013 года, регистрационный N 28999).

9.1. В пункте 1 слова "на региональном уровне <3>" заменить словами "на региональном и районном уровнях <3>".

9.2. В пункте 3:

9.2.1. Подпункт 3.1 изложить в следующей редакции:

"3.1. Сведения о местонахождении, контактных телефонах (телефонах для справок), графике приема заявителей Главного управления по обеспечению охраны общественного порядка и координации взаимодействия с органами исполнительной власти субъектов Российской Федерации Министерства внутренних дел Российской Федерации <1> и территориальных органов МВД России размещаются в федеральной государственной информационной системе "Единый портал государственных и муниципальных услуг (функций)" (www.gosuslugi.ru) <2>, на официальном сайте МВД России (www.mvd.ru) и на информационных стендах в помещениях подразделений лицензионно-разрешительной работы территориальных органов МВД России <3>.

Адреса официальных сайтов и электронной почты территориальных органов МВД России размещаются на официальном сайте МВД России.

Сведения о местонахождении, контактных телефонах (телефонах для справок), графике приема заявителей территориальных органов МВД России на районном уровне размещаются на официальных сайтах территориальных органов МВД России на региональном уровне.".

9.2.2. Подпункт 3.4 исключить.

9.3. В пункте 5:

9.3.1. Абзацы второй и третий изложить в следующей редакции:

"Предоставление государственной услуги осуществляется Управлением организации деятельности подразделений лицензионно-разрешительной работы ГУОООП МВД России <1> (115280, г. Москва, 1-й Автозаводский проезд, дом 4, корпус 1) и подразделениями лицензионно-разрешительной работы.

Полномочия по принятию решения и подписанию заключений и разрешений возлагаются на начальника ГУОООП МВД России, его заместителя, ответственного за данное направление деятельности, начальника Управления ГУОООП МВД России <2>, руководителей территориальных органов МВД России, их заместителей - начальников полиции или заместителей начальников полиции по охране общественного порядка, а также руководителей центров лицензионно-разрешительной работы <3>.".

9.3.2. Сноску "<1>" изложить в следующей редакции:

"<1> Далее - "Управление ГУОООП МВД России".".

9.4. В пункте 9:

9.4.1. В абзаце первом подпункта 9.1 слова "УООР ГУОООП МВД России" заменить словами "Управление ГУОООП МВД России", а слова: ", предварительно согласованное с территориальным органом МВД России по месту жительства" исключить.

9.4.2. Абзацы третий, четвертый, пятый и седьмой подпункта 9.1 исключить.

9.4.3. В абзаце первом подпункта 9.2 слова "УООР ГУОООП МВД России" заменить словами "Управление ГУОООП МВД России", слова ", предварительно согласованное с территориальным органом МВД России по месту жительства" исключить.

9.4.4. Абзац третий подпункта 9.2 изложить в следующей редакции:

"наградных документов глав иностранных государств или глав правительств иностранных государств о награждении заявителя оружием (документы и их переводы на русский язык заверяются руководителями дипломатических представительств иностранных государств в Российской Федерации либо руководителями дипломатических представительств Российской Федерации в соответствующих иностранных государствах);".

9.4.5. Подпункт 9.3 изложить в следующей редакции:

"9.3. Для получения разрешения с целью вывоза из Российской Федерации гражданского оружия и патронов к нему для участия в охоте, спортивных соревнованиях, выставках или в иных целях и его обратного ввоза в Российскую Федерацию заявитель представляет в Управление ГУОООП МВД России или территориальный орган МВД России паспорт и заявление (приложение N 4 к Административному регламенту).".

9.4.6. Подпункт 9.3.1 исключить.

9.4.7. Подпункт 9.4 изложить в следующей редакции:

"9.4. Для получения разрешения с целью вывоза из Российской Федерации гражданского или наградного оружия, изготовленного за пределами территории Российской Федерации, для проведения ремонтных работ, заявитель представляет в Управление ГУОООП МВД России паспорт и заявление (приложение N 4 к Административному регламенту).".

9.4.8. Абзац первый подпункта 9.4.1 изложить в следующей редакции:

"9.4.1. Для получения разрешения с целью ввоза в Российскую Федерацию гражданского или наградного оружия, изготовленного за пределами территории Российской Федерации, после проведения ремонтных работ, заявитель представляет в Управление ГУОООП МВД России паспорт и заявление (приложение N 2 к Административному регламенту).".

9.4.9. Абзац первый подпункта 9.5 изложить в следующей редакции:

"9.5. Для получения разрешения с целью вывоза из Российской Федерации гражданского оружия для замены по гарантии заявитель представляет в Управление ГУОООП МВД России паспорт и заявление (приложение N 4 к Административному регламенту).".

9.4.10. Подпункт 9.5.1 изложить в следующей редакции:

"9.5.1. Для получения разрешения с целью ввоза в Российскую Федерацию гражданского оружия, вывезенного для замены по гарантии, заявитель представляет в Управление ГУОООП МВД России паспорт и заявление (приложение N 3 к Административному регламенту).".

9.4.11. Абзацы первый - третий подпункта 9.6 изложить в следующей редакции:

"9.6. Для переоформления разрешения заявитель представляет в Управление ГУОООП МВД России или территориальный орган МВД России (его выдавший) паспорт и заявление (приложение N 5 к Административному регламенту).

Основания для переоформления разрешения:

изменение сведений, указанных в разрешении;".

9.4.12. Пункт 9.6.1 изложить в следующей редакции:

"9.6.1. К заявлению прилагаются документы, послужившие основанием для внесения указанных изменений, или объяснение заявителя с указанием обстоятельств утраты или непригодности разрешения.

Копии документов представляются вместе с подлинниками и заверяются подписью сотрудника.".

9.4.13. В подпункте 9.7 слова "УООР ГУОООП МВД России" заменить словами "Управление ГУОООП МВД России".

9.5. Пункт 10 изложить в следующей редакции:

"10. Документы, составленные на иностранном языке, подлежат переводу на русский язык.

В случае, если документы или их копии, указанные в пункте 9 Административного регламента, ранее представлялись заявителем в подразделение лицензионно-разрешительной работы, документы действительны и отраженные в них сведения не претерпели изменений, повторное представление таких документов или их копий не требуется.".

9.6. В подпункте 14.4 слова "пунктом 31.5" заменить словами "подпунктом 31.5".

9.7. В пункте 17 слова "1 часа" заменить словами "15 минут".

9.8. В пункте 18 слова "пунктами 26.2 - 26.8" заменить словами "подпунктами 26.2 - 26.8".

9.9. В абзаце первом пункта 19 слова "пункте 3.3" заменить словами "подпункте 3.3".

9.10. В пункте 31:

9.10.1. В подпункте 31.3 слова "УООР ГУОООП МВД России" заменить словами "Управления ГУОООП МВД России".

9.10.2. В подпункте 31.5 слова "приложение N 15" заменить словами "приложение N 14".

9.11. В пункте 32:

9.11.1. Слова "ГУОООП МВД России" исключить.

9.11.2. Абзац первый подпункта 32.3 после слов "единовременного сбора" дополнить словами "(в случае, если указанный документ представлен по инициативе заявителя)".

9.11.3. Подпункт 32.4 изложить в следующей редакции:

"32.4. Невостребованное разрешение хранится в течение 1 года со дня его оформления.".

9.11.4. Сноску "<1>" к подпункту 32.4 исключить.

9.12. В пункте 33:

9.12.1. В подпункте 33.2 слова "пунктами 26.2 - 26.8" заменить словами "подпунктами 26.2 - 26.8".

9.12.2. В подпункте 33.4 слова "УООР ГУОООП МВД России" заменить словами "Управления ГУОООП МВД России".

9.12.3. В подпункте 33.6 слова "пунктом 31.5" заменить словами "подпунктом 31.5".

9.13. В пункте 34:

9.13.1. В подпункте 34.2 слова "пунктами 26.2 - 26.8" заменить словами "подпунктами 26.2 - 26.8".

9.13.2. В подпункте 34.4 слова "УООР ГУОООП МВД России" заменить словами "Управления ГУОООП МВД России".

9.13.3. В подпункте 34.6 слова "пунктом 31.5" заменить словами "подпунктом 31.5".

9.14. В пункте 44 слова "УООР ГУОООП МВД России" заменить словами "Управления ГУОООП МВД России".

9.15. Приложение N 1 исключить.

9.16. Приложение N 9 дополнить примечанием следующего содержания:

"Примечание: бланк разрешения является защищенной полиграфической продукцией уровня "Б".".

9.17. Приложение N 10 изложить в следующей редакции:

"Приложение N 10
к Административному регламенту
Министерства внутренних дел
Российской Федерации
по предоставлению государственной
услуги по выдаче гражданину
Российской Федерации разрешения
на ввоз в Российскую Федерацию
или вывоз из Российской Федерации
гражданского или наградного
оружия и патронов к нему

БЛОК-СХЕМА ПРЕДОСТАВЛЕНИЯ ГОСУДАРСТВЕННОЙ УСЛУГИ

9.18. В приложении N 13 слова "УООР ГУОООП МВД России" заменить словами "Управления ГУОООП МВД России".

10. В Административном регламенте Министерства внутренних дел Российской Федерации по предоставлению государственной услуги по выдаче гражданину Российской Федерации разрешения на хранение огнестрельного гладкоствольного длинноствольного оружия самообороны и патронов к нему (без права ношения), утвержденном приказом МВД России от 2 мая 2012 г. N 398 <1>:

<1> Зарегистрирован в Минюсте России 4 июля 2012 года, регистрационный N 24801, с изменениями, внесенными приказом МВД России от 1 июня 2013 г. N 332 (зарегистрирован в Минюсте России 5 июля 2013 года, регистрационный N 28999), приказом МВД России от 18 декабря 2013 г. N 988 (зарегистрирован в Минюсте России 26 декабря 2013 года, регистрационный N 30848).

10.1. В пункте 3:

10.1.1. Подпункт 3.1 изложить в следующей редакции:

"3.1. Сведения о местонахождении, контактных телефонах (телефонах для справок), графике приема заявителей Главного управления по обеспечению охраны общественного порядка и координации взаимодействия с органами исполнительной власти субъектов Российской Федерации Министерства внутренних дел Российской Федерации <1> и территориальных органов МВД России на региональном уровне размещаются в федеральной государственной информационной системе "Единый портал государственных и муниципальных услуг (функций)" (www.gosuslugi.ru) <2>, на официальном сайте МВД России (www.mvd.ru) и на информационных стендах в помещениях подразделений лицензионно-разрешительной работы территориальных органов МВД России <3>.

Адреса официальных сайтов и электронной почты территориальных органов МВД России на региональном уровне размещаются на официальном сайте МВД России.

Сведения о местонахождении, контактных телефонах (телефонах для справок), графике приема заявителей территориальных органов МВД России на районном уровне размещаются на официальных сайтах территориальных органов МВД России на региональном уровне.".

10.1.2. Подпункт 3.4 исключить.

10.2. В пункте 5:

10.2.1. Абзацы второй и третий изложить в следующей редакции:

"Предоставление государственной услуги осуществляется Управлением организации деятельности подразделений лицензионно-разрешительной работы ГУОООП МВД России <1> (115280, г. Москва, 1-й Автозаводский проезд, дом 4, корпус 1) и подразделениями лицензионно-разрешительной работы.

Полномочия по принятию решения и подписанию заключений и разрешений возлагаются на начальника ГУОООП МВД России, его заместителя, ответственного за данное направление деятельности, начальника Управления ГУОООП МВД России <2>, руководителей территориальных органов МВД России, их заместителей - начальников полиции или заместителей начальников полиции по охране общественного порядка, а также руководителей центров лицензионно-разрешительной работы <3>.".

10.2.2. Сноску "<1>" изложить в следующей редакции:

"<1> Далее - "Управление ГУОООП МВД России".".

10.3. Пункт 7 изложить в следующей редакции:

"7. Выдача, переоформление разрешения либо принятие решения об отказе в выдаче (переоформлении) разрешения осуществляются в срок не более 14 дней со дня регистрации заявления.

Продление срока действия разрешения либо принятие решения об отказе в продлении разрешения осуществляются в срок не более 30 дней со дня регистрации заявления.".

10.4. В пункте 9:

10.4.1. Подпункт 9.1 после слов "юридического лица-поставщика" дополнить словами "об их продаже либо с отметкой ГУОООП МВД России или территориального органа МВД России - в случае получения оружия непосредственно от предыдущего владельца".

10.4.2. Абзац третий подпункта 9.2 изложить в следующей редакции:

"изменение сведений, указанных в разрешении;".

10.4.3. В подпункте 9.2.1:

абзац первый изложить в следующей редакции:

"9.2.1. Для переоформления разрешения в связи с изменением сведений, указанных в разрешении (за исключением сведений об адресе места жительства), непригодностью разрешения либо его утратой к заявлению прилагаются:";

абзац второй исключить.

10.4.4. Подпункт 9.2.2 изложить в следующей редакции:

"9.2.2. Для переоформления разрешения в связи с изменением адреса места жительства к заявлению, в котором указываются серия, номер паспорта и полное наименование органа, его выдавшего, а также сведения о мерах, принятых для обеспечения сохранности оружия и патронов по новому месту жительства, прилагается копия разрешения и две фотографии размером 3 x 4 см.

Копии документов представляются вместе с подлинниками и заверяются подписью сотрудника.".

10.4.5. Абзац пятый подпункта 9.3 изложить в следующей редакции:

"документ о прохождении проверки знания правил безопасного обращения с оружием и наличия навыков безопасного обращения с оружием. Заявители, которые в соответствии со статьей 13 Закона "Об оружии" не проходят проверку знания правил безопасного обращения с оружием и наличия навыков безопасного обращения с оружием, представляют документ, подтверждающий наличие у них соответствующего статуса;".

10.5. Пункт 10 дополнить абзацем вторым следующего содержания:

"В случае, если документы или их копии, указанные в пункте 9 Административного регламента, ранее представлялись заявителем в подразделение лицензионно-разрешительной работы, документы действительны и отраженные в них сведения не претерпели изменений, повторное представление таких документов или их копий не требуется.".

10.6. В подпункте 13.3 слова "пунктом 30.5" заменить словами "подпунктом 30.5".

10.7. Пункт 16 изложить в следующей редакции:

"16. Прием заявителей ведется в установленные дни и часы.

16.1. По желанию заявителей предварительная запись на прием осуществляется при личном приеме или с использованием средств телефонной связи по номерам телефонов, размещенным на официальных сайтах территориальных органов МВД России на региональном уровне и информационных стендах в помещениях подразделений лицензионно-разрешительной работы.

16.2. Сотрудник, осуществляющий предварительную запись заявителей на прием, информирует заявителя о дате, времени и месте приема.

16.3. Максимальный срок ожидания в очереди при подаче заявления и документов, необходимых для предоставления государственной услуги и получения результата предоставления такой услуги, не должен составлять более 15 минут.".

10.8. В пункте 17 слова "пунктами 25.2 - 25.8" заменить словами "подпунктами 25.2 - 25.8".

10.9. В абзаце первом пункта 18 слова "пункте 3.3" заменить словами "подпункте 3.3".

10.10. Подпункт 23.8 исключить.

10.11. Абзац четвертый подпункта 25.1 изложить в следующей редакции:

"сверяет сведения о марке, модели, калибре, номере и годе выпуска оружия и сведения о юридическом лице-поставщике, ГУОООП МВД России или территориальном органе МВД России (в случае получения оружия непосредственно от предыдущего владельца), указанные в дубликате лицензии, со сведениями, указанными в заявлении и документах;".

10.12. В подпункте 30.3 слова "УООР ГУОООП МВД России" заменить словами "Управления ГУОООП МВД России".

10.13. В пункте 31:

10.13.1. Слова "ГУОООП МВД России" исключить.

10.13.2. Абзац первый подпункта 31.3 после слов "единовременного сбора" дополнить словами "(в случае, если указанный документ представлен по инициативе заявителя)".

10.13.3. Подпункт 31.4 изложить в следующей редакции:

"31.4. Невостребованное разрешение хранится в течение 1 года со дня его оформления.".

10.13.4. Сноску "<1>" к подпункту 31.4 исключить.

10.14. В пункте 32:

10.14.1. В подпункте 32.2 слова "пунктами 25.2 - 25.8" заменить словами "подпунктами 25.2 - 25.8".

10.14.2. В подпункте 32.5 слова "УООР ГУОООП МВД России" заменить словами "Управления ГУОООП МВД России".

10.14.3. В подпункте 32.7 слова "пунктом 30.5" заменить словами "подпунктом 30.5".

10.15. В пункте 33:

10.15.1. Подпункт 33.1 дополнить абзацем восьмым следующего содержания:

"Паспорт, разрешение и представленное к осмотру оружие возвращаются заявителю с копией акта осмотра оружия.".

10.15.2. В подпункте 33.2 слова "пунктами 25.2 - 25.8" заменить словами "подпунктами 25.2 - 25.8".

10.15.3. Подпункт 33.4 изложить в следующей редакции:

"33.4. В срок не более 27 дней со дня приема заявления заключение о принятии решения, согласованное с начальником отдела Управления ГУОООП МВД России либо начальником подразделения лицензионно-разрешительной работы, утверждается руководством ГУОООП МВД России или территориального органа МВД России.".

10.15.4. В подпункте 33.6 слова "пунктом 30.5" заменить словами "подпунктом 30.5".

10.16. Подраздел "Аннулирование разрешения" и пункт 34 исключить.

10.17. В пункте 44 слова "УООР ГУОООП МВД России" заменить словами "Управления ГУОООП МВД России".

10.18. Приложение N 1 исключить.

10.19. Приложение N 7 дополнить примечанием следующего содержания:

"Примечание: бланк разрешения является защищенной полиграфической продукцией уровня "Б".".

10.20. Приложение N 8 изложить в следующей редакции:

"Приложение N 8
к Административному регламенту
Министерства внутренних дел
Российской Федерации по
предоставлению государственной
услуги по выдаче гражданину
Российской Федерации разрешения
на хранение огнестрельного
гладкоствольного длинноствольного
оружия самообороны и патронов
к нему (без права ношения)

БЛОК-СХЕМА ПРЕДОСТАВЛЕНИЯ ГОСУДАРСТВЕННОЙ УСЛУГИ

11. В Административном регламенте Министерства внутренних дел Российской Федерации по предоставлению государственной услуги по выдаче юридическому лицу или гражданину Российской Федерации разрешения на хранение оружия и (или) патронов, утвержденном приказом МВД России от 5 мая 2012 г. N 408 <1>:

<1> Зарегистрирован в Минюсте России 21 июня 2012 года, регистрационный N 24651, с изменениями, внесенными приказом МВД России от 1 июня 2013 г. N 332 (зарегистрирован в Минюсте России 5 июля 2013 года, регистрационный N 28999).

11.1. В пункте 3:

11.1.1. Подпункт 3.1 изложить в следующей редакции:

"3.1. Сведения о местонахождении, контактных телефонах (телефонах для справок), графике приема заявителей Главного управления по обеспечению охраны общественного порядка и координации взаимодействия с органами исполнительной власти субъектов Российской Федерации Министерства внутренних дел Российской Федерации <1>, Главного управления на транспорте Министерства внутренних дел Российской Федерации <2>, управлений на транспорте Министерства внутренних дел Российской Федерации по федеральным округам <3>, Восточно-Сибирского и Забайкальского линейных управлений Министерства внутренних дел Российской Федерации на транспорте <4> и территориальных органов МВД России на региональном уровне размещаются в федеральной государственной информационной системе "Единый портал государственных и муниципальных услуг (функций)" (www.gosuslugi.ru) <5>, на официальном сайте МВД России (www.mvd.ru) и на информационных стендах в помещениях подразделений лицензионно-разрешительной работы территориальных органов МВД России <6>.

Адреса официальных сайтов и электронной почты территориальных органов МВД России на окружном, межрегиональном и региональном уровнях размещаются на официальном сайте МВД России.

Сведения о местонахождении, контактных телефонах (телефонах для справок), графике приема заявителей территориальных органов МВД России на районном уровне размещаются на официальных сайтах территориальных органов МВД России на региональном уровне.".

11.1.2. Подпункт 3.4 исключить.

11.2. В пункте 5:

11.2.1. Абзацы второй и третий изложить в следующей редакции:

"Предоставление государственной услуги осуществляется Управлением организации деятельности подразделений лицензионно-разрешительной работы ГУОООП МВД России <1> (115280, г. Москва, 1-й Автозаводский проезд, дом 4, корпус 1) и подразделениями лицензионно-разрешительной работы.

Полномочия по принятию решения и подписанию заключений и разрешений возлагаются на начальника ГУОООП МВД России, его заместителя, ответственного за данное направление деятельности, начальника Управления ГУОООП МВД России <2>, руководителей территориальных органов МВД России, их заместителей - начальников полиции или заместителей начальников полиции по охране общественного порядка, а также руководителей центров лицензионно-разрешительной работы <3>.".

11.2.2. Дополнить сносками "<1>" и "<2>" следующего содержания:

"<1> Далее - "Управление ГУОООП МВД России".

<2> Далее - "руководство ГУОООП МВД России".".

11.2.3. Сноску "<1>" считать сноской "<3>".

11.3. Сноску "<2>" к абзацу второму пункта 8 считать сноской "<4>".

11.4. Пункт 7 изложить в следующей редакции:

"7. Выдача, переоформление разрешения либо принятие решения об отказе в выдаче (переоформлении) разрешения осуществляются в срок не более 14 дней со дня регистрации заявления.

Продление срока действия разрешения либо принятие решения об отказе в продлении срока действия разрешения осуществляются в срок не более 30 дней со дня регистрации заявления.".

11.5. В пункте 9:

11.5.1. Подпункт 9.1 изложить в следующей редакции:

"9.1. Для получения разрешения заявитель представляет в Управление ГУОООП МВД России или подразделение лицензионно-разрешительной работы по месту хранения оружия паспорт гражданина Российской Федерации, удостоверяющий личность гражданина Российской Федерации на территории Российской Федерации <4>, и заявление (приложение N 2 к Административному регламенту), а также документы, подтверждающие получение согласия лиц, не являющихся заявителем, на обработку персональных данных (при наличии)".

11.5.2. Подпункт 9.1.1 изложить в следующей редакции:

"9.1.1. Юридические лица, занимающиеся коллекционированием и (или) экспонированием оружия, основных частей огнестрельного оружия, патронов к оружию, к заявлению, представляемому в Управление ГУОООП МВД России или подразделение лицензионно-разрешительной работы территориального органа МВД России на региональном или районном уровне, прилагают:

дубликат лицензии (лицензий) на приобретение оружия и (или) патронов с отметкой юридического лица - поставщика об их продаже либо с отметкой ГУОООП МВД России или территориального органа МВД России - в случае получения оружия непосредственно от предыдущего владельца;

для получения разрешения на хранение огнестрельного оружия с нарезным стволом - копию технического паспорта на оружие (только страницы, где указаны вид, марка, заводской номер, дата изготовления, штамп о дате проведения контрольного отстрела и отметка о сертификации) либо протокол контрольного отстрела оружия;

копию документов, подтверждающих наличие у юридического лица на праве собственности или на ином законном основании помещений, предназначенных для хранения и (или) экспонирования оружия и (или) патронов, права на которые не зарегистрированы в Едином государственном реестре прав на недвижимое имущество и сделок с ним;

схему размещения помещений (складов), используемых для хранения оружия;

копию договора об охране помещения, используемого для хранения оружия;

копию решения руководителя юридического лица об организации внутриобъектового режима;

список граждан, ответственных за сохранность и учет оружия и (или) патронов <1>.

При проведении выставок либо историко-культурных мероприятий с оружием дополнительно представляются:

приглашения, оформленные иностранным участникам выставки или договор (контракт), заключенный между участниками выставки или историко-культурных мероприятий, содержащий сведения о порядке и условиях экспонирования, хранения, ношения или демонстрации оружия и патронов, а также о лице, ответственном за организацию мероприятия и обеспечение сохранности оружия и патронов;

копии разрешительных документов, подтверждающих законность владения либо ввоза в Российскую Федерацию участниками выставки оружия и (или) патронов, заявленных к экспонированию либо для участия в историко-культурных мероприятиях;

список граждан - представителей участников выставки, ответственных за сохранность и учет оружия и патронов. В списке дополнительно указываются сведения о местах их жительства (пребывания) и телефонах для экстренной связи;

перечень (список) номерного учета оружия, подлежащего экспонированию, ношению или демонстрации, заверенный территориальным органом МВД России по месту учета оружия (с указанием видов, типов, моделей, калибров и номеров оружия, а также сведений о типах, калибрах и количестве патронов) либо перечень (список) оружия, заверенный федеральным органом исполнительной власти, осуществляющим функции по контролю и надзору в сфере охраны культурного наследия (в отношении оружия, имеющего культурную ценность, копий старинного (антикварного) оружия и реплик старинного (антикварного) оружия, временно ввозимых в Российскую Федерацию иностранными гражданами для участия в проведении историко-культурных мероприятий или выставок);

сертификат подтверждения соответствия к гражданскому оружию или заключение государственной экспертизы, подтверждающей подлинность оружия, имеющего культурную ценность, либо соответствие копии старинного (антикварного) оружия или реплики старинного (антикварного) конкретному образцу оружия, имеющего культурную ценность (представляется в отношении оружия, имеющего культурную ценность).

Копии документов представляются вместе с подлинниками и заверяются подписью сотрудника.".

11.5.3. Подпункт 9.1.2 исключить.

11.5.4. В подпункте 9.1.3:

абзац третий изложить в следующей редакции:

"копию документов, подтверждающих наличие у юридического лица на праве собственности или на ином законном основании помещений, предназначенных для хранения оружия и (или) патронов, права на которые не зарегистрированы в Едином государственном реестре прав на недвижимое имущество и сделок с ним;";

абзац пятый исключить.

11.5.5. В подпункте 9.1.4:

абзац третий изложить в следующей редакции:

"копию документов, подтверждающих наличие у юридического лица на праве собственности или на ином законном основании помещений, предназначенных для хранения оружия и (или) патронов, права на которые не зарегистрированы в Едином государственном реестре прав на недвижимое имущество и сделок с ним;";

абзацы пятый и шестой исключить.

11.5.6. Подпункт 9.1.5 изложить в следующей редакции:

"9.1.5. Граждане к заявлению, представляемому в Управление ГУОООП МВД России или подразделение лицензионно-разрешительной работы территориального органа МВД России на районном уровне, прилагают дубликат лицензии на приобретение оружия с отметкой юридического лица - поставщика о его продаже либо с отметкой ГУОООП МВД России или территориального органа МВД России - в случае получения оружия непосредственно от предыдущего владельца.

Для получения разрешения на хранение огнестрельного оружия с нарезным стволом представляется копия технического паспорта на приобретенное оружие (только страницы, где указаны вид, марка, заводской номер, дата изготовления, штамп о дате проведения контрольного отстрела и отметка о сертификации) либо протокол контрольного отстрела оружия.

Копии документов представляются вместе с подлинниками и заверяются подписью сотрудника.".

11.5.7. Абзац первый подпункта 9.2 изложить в следующей редакции:

"9.2. Для переоформления разрешения заявитель представляет паспорт, соответствующее заявление (приложение N 3 к Административному регламенту) и документы, подтверждающие получение согласия лиц, не являющихся заявителем, на обработку персональных данных (при наличии).".

11.5.8. Абзац третий подпункта 9.2 изложить в следующей редакции:

"изменение сведений, указанных в разрешении;".

11.5.9. В подпункте 9.2.1:

абзац первый изложить в следующей редакции:

"9.2.1. Для переоформления разрешения в связи с изменением сведений, указанных в разрешении (за исключением сведений об адресе места хранения оружия, его количества либо адресе места жительства), непригодностью разрешения либо его утратой к заявлению прилагаются:";

абзац второй исключить.

11.5.10. В подпункте 9.2.2:

абзац второй исключить;

абзац третий изложить в следующей редакции:

"копию документов, подтверждающих наличие у организации на праве собственности или на ином законном основании помещений, предназначенных для хранения оружия и (или) патронов, права на которые не зарегистрированы в Едином государственном реестре прав на недвижимое имущество и сделок с ним.".

11.5.11. В подпункте 9.2.3 слова ", прилагается разрешение, требующее замены" исключить.

11.5.12. Подпункт 9.3 изложить в следующей редакции:

"9.3. Для переоформления разрешения в связи с изменением количества оружия и (или) патронов, указанных в разрешении, заявитель представляет паспорт и заявление (приложение N 4 к Административному регламенту).

К заявлению прилагаются:

документы, подтверждающие приобретение, передачу или продажу оружия и (или) патронов;

копия технического паспорта на приобретенное огнестрельное оружие с нарезным стволом (только страницы, где указаны вид, марка, заводской номер, дата изготовления, штамп о дате проведения контрольного отстрела и отметка о сертификации) либо протокол контрольного отстрела оружия.

Копии документов представляются вместе с подлинниками и заверяются подписью сотрудника.".

11.5.13. Подпункт 9.4 изложить в следующей редакции:

"9.4. Для продления срока действия разрешения заявитель представляет паспорт, заявление (приложение N 5 к Административному регламенту) и документы, подтверждающие получение согласия лиц, не являющихся заявителем, на обработку персональных данных (при наличии).".

11.5.14. Подпункт 9.4.1 изложить в следующей редакции:

"9.4.1. Юридические лица к заявлению прилагают документы, указанные в подпунктах 9.1.1, 9.1.3 и 9.1.4 Административного регламента, соответственно.

Копии документов представляются вместе с подлинниками и заверяются подписью сотрудника.".

11.5.15. Подпункт 9.4.2 изложить в следующей редакции:

"9.4.2. Граждане к заявлению прилагают:

медицинское заключение об отсутствии противопоказаний к владению оружием, связанных с нарушением зрения, психическим заболеванием, алкоголизмом или наркоманией;

документ о прохождении проверки знания правил безопасного обращения с оружием и наличия навыков безопасного обращения с оружием (представляется гражданами Российской Федерации, являющимися владельцами огнестрельного оружия ограниченного поражения, газовых пистолетов, револьверов, гражданского огнестрельного гладкоствольного длинноствольного оружия самообороны. Заявители, которые в соответствии со статьей 13 Закона "Об оружии" не проходят проверку знания правил безопасного обращения с оружием и наличия навыков безопасного обращения с оружием, представляют документ, подтверждающий наличие у них соответствующего статуса);

протокол контрольного отстрела огнестрельного оружия с нарезным стволом (при наличии).

Копии документов представляются вместе с подлинниками и заверяются подписью сотрудника.".

11.6. Пункт 10 дополнить абзацем вторым следующего содержания:

"В случае, если документы или их копии, указанные в пункте 9 Административного регламента, ранее представлялись заявителем в подразделение лицензионно-разрешительной работы, документы действительны и отраженные в них сведения не претерпели изменений, повторное представление таких документов или их копий не требуется.".

11.7. В подпункте 13.3 слова "пунктом 30.5" заменить словами "подпунктом 30.5".

11.8. В пункте 15:

11.8.1. Пункт изложить в следующей редакции:

"15. При положительном решении, в течение 2 дней со дня его принятия, юридическому лицу - заявителю вручается лично, направляется по почте либо через Единый портал уведомление об оплате единовременного сбора (приложение N 7 к Административному регламенту).

Единовременный сбор за выдачу, переоформление или продление срока действия разрешения взимается с юридических лиц в соответствии с постановлением Правительства Российской Федерации от 8 июня 1998 г. N 574 "О размерах единовременных сборов, взимаемых за выдачу лицензий и разрешений, предусмотренных Федеральным законом "Об оружии", а также за продление срока их действия" <2>.

За выдачу, переоформление или продление срока действия разрешения на хранение оружия и (или) патронов единовременный сбор с граждан не взимается.".

11.8.2. Сноску "<2>" изложить в следующей редакции:

"<2> Собрание законодательства Российской Федерации, 1998, N 24, ст. 2735; 2004, N 29, ст. 3055; 2005, N 33, ст. 3420; 2006, N 52, ст. 5587; 2009, N 30, ст. 3826; 2010, N 11, ст. 1218; 2013, N 10, ст. 1041.".

11.9. Пункт 16 изложить в следующей редакции:

"16. Прием заявителей ведется в установленные дни и часы.

16.1. По желанию заявителей предварительная запись на прием осуществляется при личном приеме или с использованием средств телефонной связи по номерам телефонов, размещенным на официальных сайтах территориальных органов МВД России на окружном, межрегиональном и региональном уровнях и информационных стендах в помещениях подразделений лицензионно-разрешительной работы.

16.2. Сотрудник, осуществляющий предварительную запись заявителей на прием, информирует заявителя о дате, времени и месте приема.

16.3. Максимальный срок ожидания в очереди при подаче заявления и документов, необходимых для предоставления государственной услуги и получения результата предоставления такой услуги, не должен составлять более 15 минут.".

11.10. В пункте 17 слова "пунктами 25.2 - 25.8" заменить словами "подпунктами 25.2 - 25.8".

11.11. В абзаце первом пункта 18 слова "пункте 3.3" заменить словами "подпункте 3.3".

11.12. Подпункт 23.8 исключить.

11.13. Абзац четвертый подпункта 25.1 изложить в следующей редакции:

"сверяет сведения о заявителе, марке, модели, калибре, номере и годе выпуска оружия и сведения о юридическом лице - поставщике, ГУОООП МВД России или территориальном органе МВД России (в случае получения оружия непосредственно от предыдущего владельца), указанные в дубликате лицензии, со сведениями, указанными в заявлении и документах, а также с маркировочными обозначениями на представленном к осмотру оружии и (или) патронах;".

11.14. В подпункте 26.1:

11.14.1. Абзац третий изложить в следующей редакции:

"задание о проведении проверки условий обеспечения сохранности оружия и патронов (приложение N 13 к Административному регламенту) в территориальный орган МВД России на районном уровне по адресу места хранения оружия юридическим лицом или адресу места жительства гражданина - заявителя <1>.".

11.14.2. Дополнить сноской "<1>" следующего содержания:

"<1> В отношении граждан проверка условий обеспечения сохранности оружия и патронов проводится при продлении срока действия либо при переоформлении разрешения в связи с изменением количества оружия или адреса места жительства.".

11.15. Пункт 30.3 изложить в следующей редакции:

30.3. В срок не более 11 дней со дня регистрации заявления заключение о принятии решения, согласованное с начальником отдела Управления ГУОООП МВД России либо начальником подразделения лицензионно-разрешительной работы, утверждается руководством ГУОООП МВД России или территориального органа МВД России.

11.16. В пункте 31:

11.16.1. Пункт изложить в следующей редакции:

"31. Сотрудник оформляет разрешение в срок не позднее 2 дней со дня утверждения решения о его выдаче.

Разрешение оформляется на бланке серии PX (приложение N 8 к Административному регламенту).

В разрешении юридических лиц или граждан, занимающихся коллекционированием и (или) экспонированием оружия, основных частей огнестрельного оружия и патронов к оружию, а также спортивных организаций либо организаций, ведущих охотничье хозяйство, указываются фамилия, имя и отчество (при наличии) руководителя юридического лица или гражданина Российской Федерации, а также должностного лица, персонально ответственного за сохранность и учет оружия и патронов, общее количество оружия, его вид, а также общее количество патронов с указанием их калибра.

В разрешении юридических лиц - перевозчиков оружия и (или) патронов, а также юридических лиц, занимающиеся хранением оружия и патронов, помещенных под таможенный режим, указываются фамилия, имя и отчество (при наличии) руководителя юридического лица и должностного лица, персонально ответственного за сохранность и учет оружия и патронов, предельно допустимое к хранению количество оружия и (или) патронов, в соответствии с актом проверки условий обеспечения сохранности оружия и патронов, вид оружия и калибр патронов.

К разрешению оформляется список номерного учета оружия и (или) патронов (приложение N 17 к Административному регламенту), который подписывается одновременно с разрешением.

Разрешение выдается для каждого специально оборудованного помещения или склада.

Гражданам разрешение оформляется сроком на 5 лет. Юридическим лицам разрешение оформляется на 3 года.

Бланки разрешений являются защищенной полиграфической продукцией и изготавливаются централизованно.".

11.16.2. В подпункте 31.3 абзац первый после слов "единовременного сбора" дополнить словами "(в случае, если указанный документ представлен по инициативе заявителя)".

11.16.3. Подпункт 31.5 изложить в следующей редакции:

"31.5. Невостребованное разрешение хранится в течение 1 года со дня его оформления.".

11.16.4. Сноску "<1>" к подпункту 31.5 исключить.

11.17. В абзаце четвертом подпункта 32.1 слова "пунктом 25.1" заменить словами "подпунктом 25.1".

11.18. Подпункт 32.1 дополнить абзацем пятым следующего содержания:

"Паспорт, разрешение, лицензия на приобретение и представленное к осмотру оружие возвращаются заявителю с копией акта осмотра оружия.".

11.19. В подпункте 32.2 слова "пунктами 25.2 - 25.8" заменить словами "подпунктами 25.2 - 25.8".

11.20. Подпункт 32.3 изложить в следующей редакции:

"32.3. При переоформлении разрешения в связи с изменением количества оружия, адреса места хранения оружия либо адреса места жительства гражданина не позднее 2 дней со дня регистрации заявления в территориальный орган МВД России на районном уровне по адресу места хранения оружия направляется задание о проведении проверки условий обеспечения сохранности оружия и патронов (приложение N 13 к Административному регламенту). По результатам проверки составляются акт проверки условий обеспечения сохранности оружия и патронов (приложение N 14 к Административному регламенту) и акт осмотра оружия (приложение N 10 к Административному регламенту) <1>.".

11.21. Подпункт 32.3 дополнить сноской "<1>" следующего содержания:

"<1> Акт осмотра оружия составляется при переоформлении разрешения в связи с изменением количества оружия, в случае, если такой акт не был составлен при подаче заявления.".

11.22. В подпункте 32.7 слова "пунктом 30.5" заменить словами "подпунктом 30.5".

11.23. В пункте 33:

11.23.1. Подпункт 33.1 дополнить абзацами пятым и шестым следующего содержания:

"сверяет сведения, указанные в документах, с представленным к осмотру оружием и производит его визуальный осмотр.

Паспорт, разрешение и представленное к осмотру оружие возвращаются заявителю с копией акта осмотра оружия.".

11.23.2. В подпункте 33.2 слова "пунктами 25.2 - 25.8" заменить словами "подпунктами 25.2 - 25.8".

11.23.3. Подпункт 33.3 изложить в следующей редакции:

"33.3. При продлении разрешения, не позднее 2 дней со дня регистрации заявления в территориальный орган МВД России на районном уровне по адресу места хранения оружия направляется задание о проведении проверки условий обеспечения сохранности оружия и патронов (приложение N 13 к Административному регламенту). По результатам проверки составляются акт проверки условий обеспечения сохранности оружия и патронов (приложение N 14 к Административному регламенту) и акт осмотра оружия (приложение N 10 к Административному регламенту) <1>.".

11.23.4. Подпункт 33.3 дополнить сноской "<1>" следующего содержания:

"<1> Акт осмотра оружия составляется при продлении срока действия разрешения, в случае, если такой акт не был составлен при подаче заявления.".

11.23.5. В подпункте 33.5 слова "11 дней" заменить словами "27 дней".

11.23.6. В подпункте 33.7 слова "пунктом 30.5" заменить словами "подпунктом 30.5".

11.24. Подраздел "Аннулирование разрешения" и пункт 34 Административного регламента исключить.

11.25. В пункте 44 слова "УООР ГУОООП МВД России" заменить словами "Управления ГУОООП МВД России".

11.26. Приложение N 1 исключить.

11.27. Приложение N 8 дополнить примечанием следующего содержания:

"Примечание: бланк разрешения является защищенной полиграфической продукцией уровня "Б".".

11.28. Приложение N 9 изложить в следующей редакции:

"Приложение N 9
к Административному регламенту
Министерства внутренних дел
Российской Федерации
по предоставлению государственной
услуги по выдаче юридическому
лицу или гражданину Российской
Федерации разрешения на хранение
оружия и (или) патронов

БЛОК-СХЕМА ПРЕДОСТАВЛЕНИЯ ГОСУДАРСТВЕННОЙ УСЛУГИ

11.29. Приложение N 17 изложить в следующей редакции:

"Приложение N 17
к Административному регламенту
Министерства внутренних дел
Российской Федерации
по предоставлению государственной
услуги по выдаче юридическому
лицу или гражданину Российской
Федерации разрешения на хранение
оружия и (или) патронов

Приложение к разрешению серии PX N _____________  
От "__" ___________ 20__ г.  
  Лист N 1

Список
номерного учета оружия и (или) патронов

(наименование юридического лица или фамилия и инициалы гражданина
Российской Федерации - владельца оружия)
N п/п Вид, тип и модель оружия и (или) количество, тип и калибр патронов Год изготовления Серия и заводской номер оружия и (или) партии изготовления патронов Наименование, дата и номер документа, послужившего основанием для приобретения (получения) оружия и (или) патронов
1 2 3 4 5
Должность, специальное звание      
  (подпись)   (фамилия и инициалы)
     
(руководство территориального органа МВД России)    
М.П.".      

12. В Административном регламенте Министерства внутренних дел Российской Федерации по предоставлению государственной услуги по выдаче юридическому лицу лицензии на приобретение гражданского, служебного оружия и патронов, утвержденном приказом МВД России от 11 мая 2012 г. N 501 <1>:

<1> Зарегистрирован в Минюсте России 22 июня 2012 года, регистрационный N 24676, с изменениями, внесенными приказом МВД России от 1 июня 2013 г. N 332 (зарегистрирован в Минюсте России 5 июля 2013 года, регистрационный N 28999).

12.1. В пункте 3:

12.1.1. Подпункт 3.1 изложить в следующей редакции:

"3.1. Сведения о местонахождении, контактных телефонах (телефонах для справок), графике приема заявителей Главного управления по обеспечению охраны общественного порядка и координации взаимодействия с органами исполнительной власти субъектов Российской Федерации Министерства внутренних дел Российской Федерации <1>, Главного управления на транспорте Министерства внутренних дел Российской Федерации <2>, управлений на транспорте Министерства внутренних дел Российской Федерации по федеральным округам <3>, Восточно-Сибирского и Забайкальского линейных управлений Министерства внутренних дел Российской Федерации на транспорте <4> и территориальных органов МВД России на региональном уровне размещаются в федеральной государственной информационной системе "Единый портал государственных и муниципальных услуг (функций)" (www.gosuslugi.ru) <5>, на официальном сайте МВД России (www.mvd.ru) и на информационных стендах в помещениях подразделений лицензионно-разрешительной работы территориальных органов МВД России <6>.

Адреса официальных сайтов и электронной почты территориальных органов МВД России на окружном, межрегиональном и региональном уровнях размещаются на официальном сайте МВД России.

Сведения о местонахождении, контактных телефонах (телефонах для справок), графике приема заявителей территориальных органов МВД России на районном уровне размещаются на официальных сайтах территориальных органов МВД России на региональном уровне.".

12.1.2. Подпункт 3.4 исключить.

12.2. В пункте 5:

12.2.1. Абзацы второй и третий изложить в следующей редакции:

"Предоставление государственной услуги осуществляется Управлением организации деятельности подразделений лицензионно-разрешительной работы ГУОООП МВД России <4> (115280, г. Москва, 1-й Автозаводский проезд, дом 4, корпус 1) и подразделениями лицензионно-разрешительной работы.

Полномочия по принятию решения и подписанию заключений и лицензий возлагаются на начальника ГУОООП МВД России, его заместителя, ответственного за данное направление деятельности, начальника Управления ГУОООП МВД России <1>, руководителей территориальных органов МВД России, их заместителей - начальников полиции или заместителей начальников полиции по охране общественного порядка, а также руководителей центров лицензионно-разрешительной работы <2>.".

12.2.2. Сноску "<4>" изложить в следующей редакции:

"<4> Далее - "Управление ГУОООП МВД России".".

12.3. В пункте 9:

12.3.1. Абзац первый подпункта 9.1 изложить в следующей редакции:

"9.1. Для получения лицензии заявитель представляет в ГУОООП МВД России или подразделение лицензионно-разрешительной работы документы, подтверждающие его полномочия, заявление (приложение N 2 к Административному регламенту), а также документы, подтверждающие получение согласия лиц, не являющихся заявителем, на обработку персональных данных (при наличии). В заявлении указываются сведения о:".

12.3.2. Сноски "<4>" и "<5>" к подпункту 9.1 исключить.

12.3.3. Абзац пятый подпункта 9.1 после слов "оружие и патроны" дополнить словами "(если обязанность получения лицензии установлена законодательством Российской Федерации);".

12.3.4. Абзац третий подпункта 9.1.1 изложить в следующей редакции:

"копию документов, подтверждающих наличие у юридического лица на праве собственности или на ином законном основании помещений, предназначенных для хранения оружия и (или) патронов, права на которые не зарегистрированы в Едином государственном реестре прав на недвижимое имущество и сделок с ним (представляется заявителем, занимающимся производством гражданского или служебного оружия);".

12.3.5. Абзац шестой подпункта 9.1.1 исключить.

12.3.6. Подпункты 9.1.2 и 9.1.3 изложить в следующей редакции:

"9.1.2. Для получения лицензии на приобретение оружия и патронов, подлежащих к ввозу в Российскую Федерацию, юридическое лицо - поставщик при первичном обращении к заявлению, представляемому в ГУОООП МВД России, прилагает документы, указанные в подпункте 9.1.1 Административного регламента.

9.1.3. Для получения лицензии на приобретение оружия и патронов юридическое лицо, занимающееся испытанием изделий на пулестойкость, при первичном обращении к заявлению, представляемому в подразделение лицензионно-разрешительной работы территориального органа МВД России на региональном уровне (по месту регистрации юридического лица), прилагает документы, указанные в подпункте 9.1.1 Административного регламента.

12.3.7. Подпункт 9.1.4 исключить.

12.3.8. Абзац третий подпункта 9.1.5 изложить в следующей редакции:

"копию документов, подтверждающих наличие у юридического лица на праве собственности или на ином законном основании помещений, предназначенных для хранения оружия и (или) патронов, права на которые не зарегистрированы в Едином государственном реестре прав на недвижимое имущество и сделок с ним;".

12.3.9. Подпункт 9.1.6 изложить в следующей редакции:

"9.1.6. Для получения лицензии на приобретение оружия и патронов юридические лица, не относящиеся к числу указанных в подпунктах 9.1.1 - 9.1.5 Административного регламента, при первичном обращении к заявлению, представляемому в подразделение лицензионно-разрешительной работы территориального органа МВД России на окружном, межрегиональном или региональном уровне (по месту регистрации юридического лица), прилагают документы, предусмотренные подпунктом 9.1.1 Административного регламента, а также (если такая обязанность установлена законодательными или иными нормативными правовыми актами Российской Федерации) расчет потребного количества оружия (приложение N 4 к Административному регламенту).

Допускается подача заявления руководителями ведомственной охраны в территориальный орган МВД России по месту регистрации филиала юридического лица либо адресу местонахождения охраняемых объектов (комнат хранения оружия).".

12.3.10. Подпункт 9.2 изложить в следующей редакции:

"9.2. Для получения лицензии на приобретение оружия и патронов заявитель, имеющий действующую лицензию на приобретение оружия, разрешение на хранение или хранение и использование оружия и патронов, представляет документы, подтверждающие его полномочия, заявление (приложение N 2 к Административному регламенту), в котором указываются сведения о количестве и видах оружия, его основных частях, патронах (порохах), планируемых к приобретению, и мерах, принятых для обеспечения их учета и сохранности, а также документы, подтверждающие получение согласия лиц, не являющихся заявителем, на обработку персональных данных (при их наличии).

К заявлению прилагаются сведения (в произвольной форме) о количестве оружия, его основных частях, патронах и порохах (остаток), находящегося в местах их хранения на момент обращения с заявлением, которые заверяются подписью и печатью руководителя юридического лица.

Юридические лица, указанные в подпункте 9.1.6 Административного регламента, дополнительно представляют расчет потребного количества оружия (приложение N 4 к Административному регламенту).".

12.3.11. В подпункте 9.3 слова "пункте 9.2" заменить словами "подпункте 9.2".

12.3.12. Абзац первый подпункта 9.4 изложить в следующей редакции:

"9.4. Для переоформления лицензии на приобретение оружия и патронов заявитель представляет в ГУОООП МВД России или подразделение лицензионно-разрешительной работы (выдавшее лицензию) документы, подтверждающие его полномочия, а также документы, подтверждающие получение согласия лиц, не являющихся заявителем, на обработку персональных данных (при наличии) и соответствующее заявление (приложение N 5 к Административному регламенту).".

12.3.13. Абзац третий подпункта 9.4 изложить в следующей редакции:

"изменение сведений, указанных в лицензии;".

12.3.14. Абзац первый подпункта 9.4.1 изложить в следующей редакции:

"9.4.1. Для переоформления лицензии в связи с изменением сведений, указанных в лицензии (за исключением сведений об адресе места хранения оружия), непригодностью лицензии либо ее утратой к заявлению прилагаются документы, послужившие основанием для внесения указанных изменений, или объяснение заявителя с указанием обстоятельств утраты или непригодности лицензии.".

12.3.15. Абзацы второй и третий подпункта 9.4.1 исключить.

12.3.16. Абзац второй подпункта 9.4.2 исключить.

12.3.17. Абзац третий подпункта 9.4.2 изложить в следующей редакции:

"копия документов, подтверждающих наличие у юридического лица на праве собственности или на ином законном основании помещений, предназначенных для хранения оружия и (или) патронов, права на которые не зарегистрированы в Едином государственном реестре прав на недвижимое имущество и сделок с ним;".

12.4. Пункт 10 дополнить абзацем вторым следующего содержания:

"В случае, если документы или их копии, указанные в пункте 9 Административного регламента, ранее представлялись заявителем в подразделение лицензионно-разрешительной работы, документы действительны и отраженные в них сведения не претерпели изменений, повторное представление таких документов или их копий не требуется.".

12.5. В подпункте 13.3 слова "пунктом 30.5" заменить словами "подпунктом 30.5".

12.6. Абзац третий пункта 15 изложить в следующей редакции:

"Единовременный сбор за выдачу лицензии на приобретение патронов в Российской Федерации, а также за переоформление лицензии не взимается.".

12.7. Пункт 16 изложить в следующей редакции:

"16. Прием заявителей ведется в установленные дни и часы.

16.1. По желанию заявителей предварительная запись на прием осуществляется при личном приеме или с использованием средств телефонной связи по номерам телефонов, размещенным на официальных сайтах территориальных органов МВД России на окружном, межрегиональном и региональном уровнях и информационных стендах в помещениях подразделений лицензионно-разрешительной работы.

16.2. Сотрудник, осуществляющий предварительную запись заявителей на прием, информирует заявителя о дате, времени и месте приема.

16.3. Максимальный срок ожидания в очереди при подаче заявления и документов, необходимых для предоставления государственной услуги и получения результата предоставления такой услуги, не должен составлять более 15 минут.".

12.8. В пункте 17 слова "пунктами 25.2 - 25.8" заменить словами "подпунктами 25.2 - 25.8".

12.9. В абзаце первом пункта 18 слова "пункте 3.3" заменить словами "подпункте 3.3".

12.10. Подпункт 23.7 исключить.

12.11. В подпункте 30.3 слова "УООР ГУОООП МВД России" заменить словами "Управления ГУОООП МВД России".

12.12. В пункте 31:

12.12.1. Слова "ГУОООП МВД России" исключить.

12.12.2. Абзац первый подпункта 31.3 после слов "единовременного сбора" дополнить словами "(в случае если указанный документ представлен по инициативе заявителя)".

12.12.3. Подпункт 31.4 изложить в следующей редакции:

"31.4. Невостребованная лицензия хранится в течение 1 года со дня ее оформления.".

12.12.4. Сноску "<1>" к подпункту 31.4 исключить.

12.13. В пункте 32:

12.13.1. В подпункте 32.2 слова "пунктами 25.2 - 25.8" заменить словами "подпунктами 25.2 - 25.8".

12.13.2. В подпункте 32.5 слова "УООР ГУОООП МВД России" заменить словами "Управления ГУОООП МВД России".

12.13.3. В подпункте 32.7 слова "пунктом 30.5" заменить словами "подпунктом 30.5".

12.14. Подраздел "Аннулирование лицензии" и пункт 33 исключить.

12.15. В пункте 43 слова "УООР ГУОООП МВД России" заменить словами "Управления ГУОООП МВД России".

12.16. Приложение N 1 исключить.

12.17. Приложение N 8 дополнить примечанием следующего содержания:

"Примечание: бланк лицензии является защищенной полиграфической продукцией уровня "Б".".

12.18. Приложение N 9 изложить в следующей редакции:

"Приложение N 9
к Административному регламенту
Министерства внутренних дел
Российской Федерации
по предоставлению
государственной услуги
по выдаче юридическому
лицу лицензии на приобретение
гражданского, служебного
оружия и патронов

БЛОК-СХЕМА ПРЕДОСТАВЛЕНИЯ ГОСУДАРСТВЕННОЙ УСЛУГИ

12.19. В приложении N 14 слова "УООР ГУОООП МВД России" заменить словами "Управления ГУОООП МВД России".

13. В Административном регламенте Министерства внутренних дел Российской Федерации по предоставлению государственной услуги по выдаче гражданину Российской Федерации лицензии на приобретение газовых пистолетов, револьверов, сигнального оружия, холодного клинкового оружия, предназначенного для ношения с национальными костюмами народов Российской Федерации или казачьей формой, утвержденном приказом МВД России от 14 мая 2012 г. N 508 <1>:

<1> Зарегистрирован в Минюсте России 21 июня 2012 года, регистрационный N 24662, с изменениями, внесенными приказом МВД России от 1 июня 2013 г. N 332 (зарегистрирован в Минюсте России 5 июля 2013 года, регистрационный N 28999), приказом МВД России от 18 декабря 2013 г. N 989 (зарегистрирован в Минюсте России 26 декабря 2013 года, регистрационный N 30847).

13.1. В пункте 1 слова "на районном уровне <4>" заменить словами "на региональном и районном уровнях <4>.".

13.2. В пункте 3:

13.2.1. Подпункт 3.1 изложить в следующей редакции:

"3.1. Сведения о местонахождении, контактных телефонах (телефонах для справок), графике приема заявителей Главного управления по обеспечению охраны общественного порядка и координации взаимодействия с органами исполнительной власти субъектов Российской Федерации Министерства внутренних дел Российской Федерации <1> и территориальных органов МВД России на региональном уровне размещаются в федеральной государственной информационной системе "Единый портал государственных и муниципальных услуг (функций)" (www.gosuslugi.ru) <2>, на официальном сайте МВД России (www.mvd.ru) и на информационных стендах в помещениях подразделений лицензионно-разрешительной работы территориальных органов МВД России <3>.

Адреса официальных сайтов и электронной почты территориальных органов МВД России на региональном уровне размещаются на официальном сайте МВД России.

Сведения о местонахождении, контактных телефонах (телефонах для справок), графике приема заявителей территориальных органов МВД России на районном уровне размещаются на официальных сайтах территориальных органов МВД России на региональном уровне.".

13.2.2. Подпункт 3.4 исключить.

13.3. В пункте 5:

13.3.1. Абзацы второй и третий изложить в следующей редакции:

"Предоставление государственной услуги осуществляется Управлением организации деятельности подразделений лицензионно-разрешительной работы ГУОООП МВД России <1> (115280, г. Москва, 1-й Автозаводский проезд, дом 4, корпус 1) и подразделениями лицензионно-разрешительной работы.

Полномочия по принятию решения и подписанию заключений и лицензий возлагаются на начальника ГУОООП МВД России, его заместителя, ответственного за данное направление деятельности, начальника Управления ГУОООП МВД России <2>, руководителей территориальных органов МВД России, их заместителей - начальников полиции или заместителей начальников полиции по охране общественного порядка, а также руководителей центров лицензионно-разрешительной работы <3>.".

13.3.2. Сноску "<1>" изложить в следующей редакции:

"<1> Далее - "Управление ГУОООП МВД России".".

13.4. Пункт 7 изложить в следующей редакции:

"7. Сроки предоставления государственной услуги.

7.1. Выдача лицензии осуществляется в срок не более 30 дней со дня регистрации заявления.

7.2. Продление срока действия лицензии или переоформление лицензии, связанное с изменением места жительства заявителя, осуществляется в срок не более 30 дней со дня регистрации заявления.

7.3. Принятие решения об отказе в выдаче, продлении срока действия лицензии или переоформлении лицензии, связанном с изменением места жительства заявителя, осуществляется в срок не более 30 дней со дня регистрации заявления.

7.4. Переоформление лицензии, не связанное с изменением места жительства заявителя, осуществляется в срок не более 14 дней со дня регистрации заявления.

7.5. Принятие решения об отказе в переоформлении лицензии, не связанном с изменением места жительства заявителя, осуществляется в срок не более 14 дней со дня регистрации заявления.".

13.5. В пункте 9:

13.5.1. Абзац четвертый подпункта 9.1 изложить в следующей редакции:

"для получения лицензии с целью приобретения газовых пистолетов, револьверов - документы о прохождении соответствующей подготовки и проверки знания правил безопасного обращения с оружием и наличия навыков безопасного обращения с оружием (заявители, которые в соответствии со статьей 13 Закона "Об оружии" не проходят соответствующую подготовку и (или) проверку знания правил безопасного обращения с оружием и наличия навыков безопасного обращения с оружием, представляют документ, подтверждающий наличие у них соответствующего статуса);".

13.5.2. Абзац третий подпункта 9.2 изложить в следующей редакции:

"изменение сведений, указанных в лицензии;".

13.5.3. Абзац первый подпункта 9.2.1 изложить в следующей редакции:

"9.2.1. Для переоформления лицензии в связи с изменением сведений, указанных в лицензии (за исключением сведений об адресе места жительства), негодностью лицензии либо ее утратой к заявлению прилагаются:".

13.5.4. Абзац второй подпункта 9.2.1 исключить.

13.5.5. Подпункт 9.2.2 изложить в следующей редакции:

"9.2.2. Для переоформления лицензии в связи с изменением адреса места жительства к заявлению, в котором указываются серия, номер паспорта и полное наименование органа, его выдавшего, а также сведения о лицензии и мерах, принятых для обеспечения сохранности оружия и патронов по новому месту жительства, прилагается копия лицензии и две фотографии размером 3 x 4 см.

Копии документов представляются вместе с подлинниками и заверяются подписью сотрудника.".

13.5.6. Абзац пятый подпункта 9.3 изложить в следующей редакции:

"Владельцы газовых пистолетов, револьверов дополнительно представляют документ о прохождении проверки знания правил безопасного обращения с оружием и наличия навыков безопасного обращения с оружием (заявители, которые в соответствии со статьей 13 Закона "Об оружии" не проходят проверку знания правил безопасного обращения с оружием и наличия навыков безопасного обращения с оружием, представляют документ, подтверждающий наличие у них соответствующего статуса).".

13.6. Пункт 10 дополнить абзацем вторым следующего содержания:

"В случае, если документы или их копии, указанные в пункте 9 Административного регламента, ранее представлялись заявителем в подразделение лицензионно-разрешительной работы, документы действительны и отраженные в них сведения не претерпели изменений, повторное представление таких документов или их копий не требуется.".

13.7. В подпункте 13.3 слова "пунктом 30.5" заменить словами "подпунктом 30.5".

13.8. В пункте 15:

13.8.1. Абзац второй изложить в следующей редакции:

"Единовременный сбор за выдачу, переоформление и продление срока действия лицензии взимается в соответствии с постановлением Правительства Российской Федерации от 8 июня 1998 г. N 574 "О размерах единовременных сборов, взимаемых за выдачу лицензий и разрешений, предусмотренных Федеральным законом "Об оружии", а также за продление срока их действия <1>.".

13.8.2. Сноску "<1>" изложить в следующей редакции:

"<1> Собрание законодательства Российской Федерации, 1998, N 24, ст. 2735; 2004, N 29, ст. 3055; 2005, N 33, ст. 3420; 2006, N 52, ст. 5587; 2009, N 30, ст. 3826; 2010, N 11, ст. 1218; 2013, N 10, ст. 1041.".

13.9. Пункт 16 изложить в следующей редакции:

"16. Прием заявителей ведется в установленные дни и часы.

16.1. По желанию заявителей предварительная запись на прием осуществляется при личном приеме или с использованием средств телефонной связи по номерам телефонов, размещенным на официальных сайтах территориальных органов МВД России на региональном уровне и информационных стендах в помещениях подразделений лицензионно-разрешительной работы.

16.2. Сотрудник, осуществляющий предварительную запись заявителей на прием, информирует заявителя о дате, времени и месте приема.

16.3. Максимальный срок ожидания в очереди при подаче заявления и документов, необходимых для предоставления государственной услуги и получения результата предоставления такой услуги, не должен составлять более 15 минут.".

13.10. В пункте 17 слова "пунктами 25.2 - 25.8" заменить словами "подпунктами 25.2 - 25.8".

13.11. В абзаце первом пункта 18 слова "пункте 3.3" заменить словами "подпункте 3.3".

13.12. Подпункт 23.8 исключить.

13.13. В подпункте 30.3 слова "УООР ГУОООП МВД России" заменить словами "Управления ГУОООП МВД России".

13.14. В пункте 31:

13.14.1. Слова "ГУОООП МВД России" исключить.

13.14.2. Абзац первый подпункта 31.3 после слов "единовременного сбора" дополнить словами "(в случае если указанный документ представлен по инициативе заявителя)".

13.14.3. Подпункт 31.4 изложить в следующей редакции:

"31.4. Невостребованная лицензия хранится в течение 1 года со дня ее оформления.".

13.14.4. Сноску "<1>" к подпункту 31.4 исключить.

13.15. В пункте 32:

13.15.1. В подпункте 32.2 слова "пунктами 25.2 - 25.8" заменить словами "подпунктами 25.2 - 25.8".

13.15.2. Подпункт 32.5 изложить в следующей редакции:

"32.5. В срок не более 11 дней со дня приема заявления заключение о принятии решения, согласованное с начальником отдела Управления ГУОООП МВД России либо начальником подразделения лицензионно-разрешительной работы, утверждается руководством ГУОООП МВД России или территориального органа МВД России.

При переоформлении лицензии в связи с изменением места жительства заявителя срок подготовки заключения о принятии решения составляет не более 27 дней со дня приема заявления.".

13.15.3. В подпункте 32.7 слова "пунктом 30.5" заменить словами "подпунктом 30.5".

13.16. В пункте 33:

13.16.1. Абзац пятый подпункта 33.1 изложить в следующей редакции:

"сверяет сведения о марке, модели, калибре, номере и годе выпуска представленного к осмотру оружия и сведения о юридическом лице - поставщике, ГУОООП МВД России или территориальном органе МВД России (в случае получения оружия непосредственно от предыдущего владельца), указанные в лицензии, со сведениями, указанными в заявлении и документах;".

13.16.2. Подпункт 33.1 дополнить абзацем восьмым следующего содержания:

"Паспорт, лицензия и представленное к осмотру оружие возвращаются заявителю с копией акта осмотра оружия.".

13.16.3. В подпункте 33.2 слова "пунктами 25.2 - 25.8" заменить словами "подпунктами 25.2 - 25.8".

13.16.4. Дополнить подпунктом 33.2.1 следующего содержания:

"33.2.1. Не позднее 2 дней со дня регистрации заявления в территориальный орган МВД России по месту жительства заявителя направляется задание о проведении проверки условий обеспечения сохранности оружия и патронов (приложение N 10 к Административному регламенту), по результатам которой составляется акт проверки условий обеспечения сохранности оружия и патронов (приложение N 11 к Административному регламенту).".

13.16.5. Подпункт 33.4 изложить в следующей редакции:

"33.4. В срок не более 27 дней со дня приема заявления заключение о принятии решения, согласованное с начальником отдела Управления ГУОООП МВД России либо начальником подразделения лицензионно-разрешительной работы, утверждается руководством ГУОООП МВД России или территориального органа МВД России.".

13.16.6. В подпункте 33.6 слова "пунктом 30.5" заменить словами "подпунктом 30.5".

13.17. Подраздел "Аннулирование лицензии" и пункт 34 исключить.

13.18. В пункте 44 слова "УООР ГУОООП МВД России" заменить словами "Управления ГУОООП МВД России".

13.19. Приложение N 1 исключить.

13.20. Приложение N 6 дополнить примечанием следующего содержания:

"Примечание: бланк лицензии является защищенной полиграфической продукцией уровня "Б".".

13.21. Приложение N 7 изложить в следующей редакции:

"Приложение N 7
к Административному регламенту
Министерства внутренних дел
Российской Федерации
по предоставлению государственной
услуги по выдаче гражданину
Российской Федерации лицензии
на приобретение газовых
пистолетов, револьверов,
сигнального оружия, холодного
клинкового оружия,
предназначенного для ношения
с национальными костюмами
народов Российской Федерации
или казачьей формой

БЛОК-СХЕМА ПРЕДОСТАВЛЕНИЯ ГОСУДАРСТВЕННОЙ УСЛУГИ

13.22. В приложении N 12 слова "УООР ГУОООП МВД России" заменить словами "Управления ГУОООП МВД России".

14. В Административном регламенте Министерства внутренних дел Российской Федерации по предоставлению государственной услуги по выдаче юридическому лицу или гражданину Российской Федерации разрешения на транспортирование оружия и (или) патронов, утвержденном приказом МВД России от 14 мая 2012 г. N 509 <1>:

<1> Зарегистрирован в Минюсте России 25 июня 2012 года, регистрационный N 24688, с изменениями, внесенными приказом МВД России от 1 июня 2013 г. N 332 (зарегистрирован в Минюсте России 5 июля 2013 года, регистрационный N 28999).

14.1. В пункте 3:

14.1.1. Подпункт 3.1 изложить в следующей редакции:

"3.1. Сведения о местонахождении, контактных телефонах (телефонах для справок), графике приема заявителей Главного управления по обеспечению охраны общественного порядка и координации взаимодействия с органами исполнительной власти субъектов Российской Федерации Министерства внутренних дел Российской Федерации <1>, Главного управления на транспорте Министерства внутренних дел Российской Федерации <2>, управлений на транспорте Министерства внутренних дел Российской Федерации по федеральным округам <3>, Восточно-Сибирского и Забайкальского линейных управлений Министерства внутренних дел Российской Федерации на транспорте <4> и территориальных органов МВД России на региональном уровне размещаются в федеральной государственной информационной системе "Единый портал государственных и муниципальных услуг (функций)" (www.gosuslugi.ru) <5>, на официальном сайте МВД России (www.mvd.ru) и на информационных стендах в помещениях подразделений лицензионно-разрешительной работы территориальных органов МВД России <6>.

Адреса официальных сайтов и электронной почты территориальных органов МВД России на окружном, межрегиональном и региональном уровнях размещаются на официальном сайте МВД России.

Сведения о местонахождении, контактных телефонах (телефонах для справок), графике приема заявителей территориальных органов МВД России на районном уровне размещаются на официальных сайтах территориальных органов МВД России на региональном уровне.".

14.1.2. Подпункт 3.4 исключить.

14.2. В пункте 5:

14.2.1. Абзацы второй и третий изложить в следующей редакции:

"Предоставление государственной услуги осуществляется Управлением организации деятельности подразделений лицензионно-разрешительной работы ГУОООП МВД России <1> (115280, г. Москва, 1-й Автозаводский проезд, дом 4, корпус 1) и подразделениями лицензионно-разрешительной работы.

Полномочия по принятию решения и подписанию заключений и разрешений возлагаются на начальника ГУОООП МВД России, его заместителя, ответственного за данное направление деятельности, начальника Управления ГУОООП МВД России <2>, руководителей территориальных органов МВД России, их заместителей - начальников полиции или заместителей начальников полиции по охране общественного порядка, а также руководителей центров лицензионно-разрешительной работы <3>.".

14.2.2. Сноску "<1>" изложить в следующей редакции:

"<1> Далее - "Управление ГУОООП МВД России".".

14.3. В пункте 9:

14.3.1. Подпункт 9.1 дополнить словами ", а также документы, подтверждающие получение согласия лиц, не являющихся заявителем, на обработку персональных данных (при наличии)".

14.3.2. Подпункт 9.1.1 изложить в следующей редакции:

"9.1.1. Граждане к заявлению (приложение N 2 к Административному регламенту), представляемому в ГУОООП МВД России или подразделение лицензионно-разрешительной работы территориального органа МВД России на региональном или районном уровне (по месту жительства), прилагают:

лицензию на приобретение оружия (при транспортировании приобретаемого оружия) либо список номерного учета оружия, подлежащего транспортированию, с указанием количества патронов;

копию договора на охрану транспортируемой партии оружия и (или) патронов (при наличии);

копию свидетельства о допуске транспортного средства к перевозке опасных грузов (представляется по инициативе заявителя).

Копии документов представляются вместе с подлинниками и заверяются подписью сотрудника.".

14.3.3. Абзацы второй и третий подпункта 9.1.2 изложить в следующей редакции:

"лицензия на приобретение оружия и (или) патронов (представляется при получении разрешения на транспортирование приобретаемого оружия и (или) патронов);

список номерного учета оружия, подлежащего транспортированию, с указанием количества патронов (не представляется юридическими лицами - поставщиками при наличии лицензий на приобретение оружия и патронов либо иными предприятиями при транспортировке впервые приобретаемого ими или получаемого во временное пользование оружия и патронов);".

14.3.4. Абзац шестой подпункта 9.1.2 изложить в следующей редакции:

"копию свидетельства о допуске транспортного средства к перевозке опасных грузов (представляется по инициативе заявителя);".

14.3.5. В абзаце седьмом слова "(в количестве более 5 единиц или патронов в количестве более 400 штук)" исключить.

14.3.6. Абзац первый подпункта 9.2 изложить в следующей редакции:

"9.2. Для переоформления разрешения заявитель представляет в ГУОООП МВД России или подразделение лицензионно-разрешительной работы (выдавшее разрешение) паспорт, заявление (приложение N 4 к Административному регламенту) и документы, подтверждающие получение согласия лиц, не являющихся заявителем, на обработку персональных данных (при наличии).".

14.3.7. Абзац третий подпункта 9.2 изложить в следующей редакции:

"изменение сведений, указанных в разрешении;".

14.3.8. Абзац девятый подпункта 9.2 исключить.

14.3.9. Дополнить подпунктом 9.3 следующего содержания:

"9.3. Спортивные организации и образовательные учреждения, осуществляющие свою деятельность в соответствующих видах (виде) спорта, связанных с использованием оружия и патронов к нему, для транспортирования оружия и (или) патронов в целях участия в спортивных мероприятиях, предусмотренных Единым календарным планом межрегиональных, всероссийских и международных физкультурных мероприятий и спортивных мероприятий <1>, не менее чем за трое суток до транспортирования представляют в ГУОООП МВД России или подразделение лицензионно-разрешительной работы (по месту учета оружия) уведомление с указанием маршрута следования (указываются вид транспорта, начальный, промежуточный и конечный пункты), сведений о лице, ответственном за сохранность и учет оружия и патронов при их транспортировании, количестве транспортируемого оружия и патронов, а также номеров оружия и сроков проведения спортивных мероприятий.

К уведомлению прилагаются заверенные печатью и подписью руководителя спортивной организации или образовательного учреждения копии:

разрешительных документов, подтверждающих законность хранения и использования заявителем оружия и патронов к нему, указанных в уведомлении, с приложением списка номерного учета оружия (при наличии);

Единого календарного плана межрегиональных, всероссийских и международных физкультурных мероприятий и спортивных мероприятий (представляется заявителем один раз в год);

приказа руководителя спортивной организации или образовательного учреждения о назначении ответственных за сохранность и учет оружия и патронов при их транспортировании.".

14.3.10. Подпункт 9.3 дополнить сноской "<1>" следующего содержания:

"<1> Статья 23 Федерального закона от 4 декабря 2007 г. N 329-ФЗ "О физической культуре и спорте в Российской Федерации" (Собрание законодательства Российской Федерации, 2007, N 50, ст. 6242; 2008, N 30, ст. 3616; 2009, N 29, ст. 3612).".

14.4. Пункт 10 дополнить абзацем вторым следующего содержания:

"В случае, если документы или их копии, указанные в пункте 9 Административного регламента, ранее представлялись заявителем в подразделение лицензионно-разрешительной работы, документы действительны и отраженные в них сведения не претерпели изменений, повторное представление таких документов или их копий не требуется.".

14.5. В подпункте 13.3 слова "пунктом 30.4" заменить словами "подпунктом 30.4".

14.6. Сноску "<1>" к пункту 13 считать сноской "<2>".

14.7. Пункт 16 изложить в следующей редакции:

"16. Прием заявителей ведется в установленные дни и часы.

16.1. По желанию заявителей предварительная запись на прием осуществляется при личном приеме или с использованием средств телефонной связи по номерам телефонов, размещенным на официальных сайтах территориальных органов МВД России на окружном, межрегиональном и региональном уровнях и информационных стендах в помещениях подразделений лицензионно-разрешительной работы.

16.2. Сотрудник, осуществляющий предварительную запись заявителей на прием, информирует заявителя о дате, времени и месте приема.

16.3. Максимальный срок ожидания в очереди при подаче заявления и документов, необходимых для предоставления государственной услуги и получения результата предоставления такой услуги, не должен составлять более 15 минут.".

14.8. В пункте 17 слова "пунктами 25.2 - 25.8" заменить словами "подпунктами 25.2 - 25.8".

14.9. В абзаце первом пункта 18 слова "пункте 3.3" заменить словами "подпункте 3.3".

14.10. Подпункт 25.1 дополнить абзацем пятым следующего содержания:

"Подлинники документов возвращаются заявителю.".

14.11. В подпункте 30.3 слова "УООР ГУОООП МВД России" заменить словами "Управления ГУОООП МВД России".

14.12. В пункте 31:

14.12.1. Абзацы третий - пятый изложить в следующей редакции:

"К разрешению оформляется список номерного учета оружия (приложение N 13 к Административному регламенту), который подписывается одновременно с разрешением либо на оборотной стороне разрешения ставится штамп "Действительно при наличии лицензии на приобретение оружия и (или) патронов серии ___ N ____________", вписываются реквизиты лицензии(ий), после чего сведения заверяются подписью и печатью уполномоченного должностного лица.

Срок действия разрешения устанавливается из расчета реального времени, необходимого для доставки оружия к месту назначения, с учетом совмещаемых транспортировок, но не более 60 дней.

Срок действия разрешений, выданных спортивным организациям или гражданам, принимающим участие в спортивных мероприятиях, проводимых в соответствии с Единым календарным планом межрегиональных, всероссийских и международных физкультурных мероприятий и спортивных мероприятий, определяется из расчета времени проведения соответствующего мероприятия.".

14.12.2. Дополнить пункт абзацами шестым и седьмым следующего содержания:

"В разрешениях на транспортирование приобретаемого оружия и патронов ставится штамп "Действительно по предъявлении дубликата лицензии на приобретение "__" _________ ____ г. серии ___ номер ______".

Бланки разрешений являются защищенной полиграфической продукцией и изготавливаются централизованно.".

14.12.3. Подпункт 31.4 изложить в следующей редакции:

"31.4. Невостребованное разрешение хранится в течение 1 года со дня его оформления.".

14.12.4. Сноску "<1>" к подпункту 31.4 исключить.

14.12.5. Дополнить пункт подпунктом 31.7 следующего содержания:

"31.7. В целях выявления мнения гражданина Российской Федерации о качестве предоставления государственной услуги сотрудник обязан проинформировать его о возможности оценить качество предоставления государственной услуги в соответствии с Правилами оценки гражданами эффективности деятельности руководителей территориальных органов федеральных органов исполнительной власти (их структурных подразделений) с учетом качества предоставления ими государственных услуг, а также применения результатов указанной оценки как основания для принятия решений о досрочном прекращении исполнения соответствующими руководителями своих должностных обязанностей, утвержденными постановлением Правительства Российской Федерации от 12 декабря 2012 г. N 1284 <2>.".

14.12.6. Подпункт 31.7 дополнить сноской "<2>" следующего содержания:

"<2> Собрание законодательства Российской Федерации, 2012, N 51, ст. 7219.".

14.13. В пункте 32:

14.13.1. В подпункте 32.1 слова "пунктом 25.1" заменить словами "подпунктом 25.1".

14.13.2. В подпункте 32.2 слова "пунктами 25.2 - 25.8" заменить словами "подпунктами 25.2 - 25.8".

14.13.3. В подпункте 32.4 слова "УООР ГУОООП МВД России" заменить словами "Управления ГУОООП МВД России".

14.13.4. В подпункте 32.6 слова "пунктом 30.4" заменить словами "подпунктом 30.4".

14.14. В пункте 42 слова "УООР ГУОООП МВД России" заменить словами "Управления ГУОООП МВД России".

14.15. Приложение N 1 исключить.

14.16. В приложении N 2 слова "Оборудование указанного(ых) транспортного(ых) средства(в) в соответствии с требованиями, предъявляемыми для перевозки опасных грузов, подтверждаю (в случае транспортирования более 5 единиц и (или) 400 штук патронов)" заменить словами "Оборудование указанного(ых) транспортного(ых) средства(в) в соответствии с требованиями, предъявляемыми для перевозки опасных грузов, подтверждаю, имею свидетельство о допуске транспортного средства к перевозке опасных грузов серии ___ N ______, выданное ____________________".

14.17. Приложение N 3 после слов "Оборудование указанного(ых) транспортного(ых) средства(в) в соответствии с требованиями, предъявляемыми для перевозки опасных грузов, подтверждаю" дополнить словами ", имею свидетельство о допуске транспортного средства к перевозке опасных грузов серии ___ N ______, выданное __________________".

14.18. Приложение N 6 дополнить примечанием следующего содержания:

"Примечание: бланк разрешения является защищенной полиграфической продукцией уровня "Б".".

14.19. Приложение N 7 дополнить примечанием следующего содержания:

"Примечание: бланк разрешения является защищенной полиграфической продукцией уровня "Б".".

14.20. В приложении N 11 слова "УООР ГУОООП МВД России" заменить словами "Управления ГУОООП МВД России".

15. В Административном регламенте Министерства внутренних дел Российской Федерации по предоставлению государственной услуги по выдаче иностранному гражданину лицензии на приобретение в Российской Федерации гражданского оружия, а также разрешения на вывоз из Российской Федерации приобретенного гражданского оружия, утвержденном приказом МВД России от 18 мая 2012 г. N 517 <1>:

<1> Зарегистрирован в Минюсте России 21 июня 2012 года, регистрационный N 24652, с изменениями, внесенными приказом МВД России от 1 июня 2013 г. N 332 (зарегистрирован в Минюсте России 5 июля 2013 года, регистрационный N 28999).

15.1. В пункте 3:

15.1.1. Подпункт 3.1 изложить в следующей редакции:

"3.1. Сведения о местонахождении, контактных телефонах (телефонах для справок), графике приема заявителей Главного управления по обеспечению охраны общественного порядка и координации взаимодействия с органами исполнительной власти субъектов Российской Федерации Министерства внутренних дел Российской Федерации <1> размещаются в федеральной государственной информационной системе "Единый портал государственных и муниципальных услуг (функций)" (www.gosuslugi.ru) <2>, на официальном сайте МВД России (www.mvd.ru) и на информационных стендах в помещениях Управления организации деятельности подразделений лицензионно-разрешительной работы ГУОООП МВД России <3>.".

15.1.2. Сноску "<3>" изложить в следующей редакции:

"<3> Далее - "Управление ГУОООП МВД России".".

15.1.3. В подпункте 3.2 слова "УООР ГУОООП МВД России" заменить словом "Управления ГУОООП МВД России".

15.1.4. Подпункт 3.4 исключить.

15.2. Абзац второй и третий пункта 5 изложить в следующей редакции:

"Предоставление государственной услуги осуществляется Управлением ГУОООП МВД России (115280, г. Москва, 1-й Автозаводский проезд, дом 4, корпус 1).

Полномочия по принятию решения и подписанию заключений, лицензий и разрешений возлагаются на начальника ГУОООП МВД России, его заместителя, ответственного за данное направление деятельности, или начальника Управления ГУОООП МВД России <4>.".

15.3. Абзац второй подпункта 12.2 изложить в следующей редакции:

"В случае отказа в выдаче лицензии и разрешения Управление ГУОООП МВД России уведомляет об этом заявителя в порядке, предусмотренном подпунктом 24.5 Административного регламента.".

15.4. Пункт 15 изложить в следующей редакции:

"15. Прием заявителей ведется в установленные дни и часы.

15.1. По желанию заявителей предварительная запись на прием осуществляется при личном приеме или с использованием средств телефонной связи по номерам телефонов, размещенным на Едином портале и на официальном сайте МВД России.

15.2. Сотрудник, осуществляющий предварительную запись заявителей на прием, информирует заявителя о дате, времени и месте приема.

15.3. Максимальный срок ожидания в очереди при подаче заявления и документов, необходимых для предоставления государственной услуги и получения результата предоставления такой услуги, не должен составлять более 15 минут.".

15.5. В пункте 16 слова "пунктами 22.2 - 22.8" заменить словами "подпунктами 22.2 - 22.8".

15.6. В абзаце первом пункта 17 слова "пункте 3.3" заменить словами "подпункте 3.3".

15.7. Подпункт 22.1 изложить в следующей редакции:

"22.1. Сотрудник при получении ходатайства устанавливает личность заявителя по предъявляемому им паспорту, после чего:

проверяет наличие ходатайства;

сверяет сведения о заявителе, указанные в ходатайстве дипломатического представительства иностранного государства в Российской Федерации, со сведениями, указанными в паспорте иностранного гражданина.".

15.8. В подпункте 24.3 слова "УООР ГУОООП МВД России" заменить словом "Управления ГУОООП МВД России".

15.9. В пункте 25:

15.9.1. Пункт дополнить абзацем пятым следующего содержания:

"Бланки лицензий и разрешений являются защищенной полиграфической продукцией и изготавливаются централизованно.".

15.9.2. Абзац первый подпункта 25.3 после слов "единовременного сбора" дополнить словами "(в случае, если указанный документ представлен по инициативе заявителя)".

15.9.3. Подпункт 25.4 изложить в следующей редакции:

"25.4. Невостребованные лицензия и разрешение хранятся в течение 1 года со дня оформления.".

15.9.4. Сноску "<1>" к подпункту 25.4 исключить.

15.10. В абзаце третьем пункта 27 слова "УООР ГУОООП МВД России" заменить словом "Управления".

15.11. В пункте 34 слова "УООР ГУОООП МВД России" заменить словом "Управления".

15.12. Приложение N 1 исключить.

15.13. Приложение N 5 дополнить примечанием следующего содержания:

"Примечание: бланк лицензии является защищенной полиграфической продукцией уровня "Б".".

15.14. Приложение N 6 дополнить примечанием следующего содержания:

"Примечание: бланк разрешения является защищенной полиграфической продукцией уровня "Б".".

15.15. Приложение N 7 изложить в следующей редакции:

"Приложение N 7
к Административному регламенту
Министерства внутренних дел
Российской Федерации по выдаче
иностранному гражданину лицензии
на приобретение в Российской
Федерации гражданского оружия,
а также разрешения на вывоз
из Российской Федерации
приобретенного гражданского оружия

БЛОК-СХЕМА ПРЕДОСТАВЛЕНИЯ ГОСУДАРСТВЕННОЙ УСЛУГИ

15.16. В приложении N 10 слова "УООР ГУОООП МВД России" заменить словами "Управления".

16. В Административном регламенте Министерства внутренних дел Российской Федерации по предоставлению государственной услуги по выдаче юридическому лицу разрешения на хранение и использование оружия и патронов к нему или гражданину Российской Федерации разрешения на хранение и использование спортивного огнестрельного короткоствольного оружия с нарезным стволом и патронов к нему на стрелковом объекте, утвержденном приказом МВД России от 21 мая 2012 г. N 529 <1>:

<1> Зарегистрирован в Минюсте России 25 июня 2012 года, регистрационный N 24680, с изменениями, внесенными приказом МВД России от 1 июня 2013 г. N 332 (зарегистрирован в Минюсте России 5 июля 2013 года, регистрационный N 28999).

16.1. В пункте 3:

16.1.1. Подпункт 3.1 изложить в следующей редакции:

"3.1. Сведения о местонахождении, контактных телефонах (телефонах для справок), графике приема заявителей Главного управления по обеспечению охраны общественного порядка и координации взаимодействия с органами исполнительной власти субъектов Российской Федерации Министерства внутренних дел Российской Федерации <1>, Главного управления на транспорте Министерства внутренних дел Российской Федерации <2>, управлений на транспорте Министерства внутренних дел Российской Федерации по федеральным округам <3>, Восточно-Сибирского и Забайкальского линейных управлений Министерства внутренних дел Российской Федерации на транспорте <4> и территориальных органов МВД России на региональном уровне размещаются в федеральной государственной информационной системе "Единый портал государственных и муниципальных услуг (функций)" (www.gosuslugi.ru) <5>, на официальном сайте МВД России (www.mvd.ru) и на информационных стендах в помещениях подразделений лицензионно-разрешительной работы территориальных органов МВД России <6>.

Адреса официальных сайтов и электронной почты территориальных органов МВД России на окружном, межрегиональном и региональном уровнях размещаются на официальном сайте МВД России.

Сведения о местонахождении, контактных телефонах (телефонах для справок), графике приема заявителей территориальных органов МВД России на районном уровне размещаются на официальных сайтах территориальных органов МВД России на региональном уровне.".

16.1.2. Подпункт 3.4 исключить.

16.2. Пункт 5 после слова "подписанию" дополнить словами "заключений и".

16.3. Пункт 7 изложить в следующей редакции:

"7. Выдача, переоформление разрешения либо принятие решения об отказе в выдаче (переоформлении) разрешения осуществляется в срок не более 14 дней со дня регистрации заявления.

Продление срока действия разрешения либо принятие решения об отказе в продлении срока действия разрешения осуществляются в срок не более 30 дней со дня регистрации заявления.".

16.4. В пункте 9:

16.4.1. Подпункт 9.1 изложить в следующей редакции:

"9.1. Для получения разрешения заявитель представляет:

паспорт гражданина Российской Федерации <5>, удостоверяющий личность гражданина Российской Федерации на территории Российской Федерации <6>;

заявление (приложение N 2 к Административному регламенту);

дубликат лицензии на приобретение оружия с отметкой юридического лица - поставщика или ГУОООП МВД России либо территориального органа МВД России (при получении гражданином оружия непосредственно от предыдущего владельца);

приходно-расходные документы на оружие (патроны), полученное во временное пользование (представляются юридическими лицами);

документы, подтверждающие получение согласия лиц, не являющихся заявителем, на обработку персональных данных (при наличии).".

16.4.2. Сноску "<7>" к подпункту 9.1 исключить.

16.4.4. Подпункт 9.1.1 изложить в следующей редакции:

В электронном документе нумерация пунктов соответствует официальному источнику.

"9.1.1. Юридические лица к заявлению, представляемому в подразделение лицензионно-разрешительной работы территориального органа МВД России по месту хранения оружия, прилагают:

копии учредительных документов;

копии документов, подтверждающих наличие у юридического лица на праве собственности или на ином законном основании помещений, предназначенных для хранения оружия и патронов, права на которые не зарегистрированы в Едином государственном реестре прав на недвижимое имущество и сделок с ним;

для получения разрешения на хранение и использование огнестрельного оружия с нарезным стволом - копии технических паспортов на оружие (только страниц, где указаны вид, марка, заводской номер, дата изготовления, проставлен штамп о дате проведения контрольного отстрела и отметка о сертификации) либо протоколы контрольных отстрелов оружия;

список работников юридического лица, ответственных за сохранность и учет оружия и патронов (приложение N 3 к Административному регламенту).

Копии документов представляются вместе с подлинниками и заверяются подписью сотрудника.".

16.4.5. Абзац первый подпункта 9.1.2 дополнить предложением следующего содержания:

"При отсутствии отметки о проведении контрольного отстрела представляется протокол контрольного отстрела оружия.".

16.4.6. Подпункт 9.2 изложить в следующей редакции:

"9.2. Для переоформления разрешения заявитель представляет паспорт, соответствующее заявление (приложение N 4 к Административному регламенту) и документы, подтверждающие получение согласия лиц, не являющихся заявителем, на обработку персональных данных (при наличии).

Основания для переоформления разрешения:

изменение сведений, указанных в разрешении;

непригодность разрешения (не сохранены реквизиты или элементы защиты, записи не обеспечивают возможность их прочтения, изменены геометрические размеры более чем на 3 мм в сторону уменьшения либо увеличения, изменена первоначальная окраска либо бланк обесцвечен);

утрата разрешения.".

16.4.7. Абзац второй подпункта 9.2.1 исключить.

16.4.8. Абзац четвертый подпункта 9.2.1 изложить в следующей редакции:

"копию документов, подтверждающих наличие у юридического лица на праве собственности или на ином законном основании помещений, предназначенных для хранения оружия и патронов, права на которые не зарегистрированы в Едином государственном реестре прав на недвижимое имущество и сделок с ним (при изменении места хранения оружия и патронов).".

16.4.9. Абзац второй подпункта 9.2.2 исключить.

16.4.10. Абзацы первый - третий подпункта 9.3 изложить в следующей редакции:

"9.3. Для переоформления разрешения в связи с изменением количества оружия, указанного в разрешении (за исключением иных сведений, указанных в разрешении), юридические лица представляют:

заявление (приложение N 5 к Административному регламенту) и документы, подтверждающие получение согласия лиц, не являющихся заявителем, на обработку персональных данных (при наличии);

дубликат лицензии на приобретенное оружие или приходно-расходные документы на полученное во временное пользование оружие (патроны);".

16.4.11. Абзацы четвертый и пятый подпункта 9.3 исключить.

16.4.12. Подпункт 9.4 изложить в следующей редакции:

"9.4. Для продления срока действия разрешения заявитель представляет паспорт, заявление (приложение N 6 к Административному регламенту) и документы, подтверждающие получение согласия лиц, не являющихся заявителем, на обработку персональных данных (при наличии).".

16.4.13. Подпункт 9.4.1 изложить в следующей редакции:

"9.4.1. Юридические лица к заявлению прилагают список работников юридического лица, ответственных за сохранность и учет оружия и патронов (приложение N 3 к Административному регламенту).".

16.4.14. Абзац второй подпункта 9.4.2 изложить в следующей редакции:

"медицинское заключение об отсутствии противопоказаний к владению оружием, связанных с нарушением зрения, психическим заболеванием, алкоголизмом или наркоманией;".

16.4.15. В абзаце четвертом подпункта 9.4.2 слова "копию спортивного паспорта" заменить словами "копию документа, подтверждающего занятие видами спорта, связанными с использованием огнестрельного оружия".

16.4.16. Подпункт 9.5 изложить в следующей редакции:

"9.5. Гражданин, имеющий разрешение на хранение и использование спортивного огнестрельного короткоствольного оружия с нарезным стволом и патронов к нему на стрелковом объекте, для получения разрешения на хранение и использование спортивного огнестрельного короткоствольного оружия <1> представляет паспорт, заявление (приложение N 2 к Административному регламенту) и дубликат лицензии на приобретенное оружие с отметкой юридического лица - поставщика либо с отметкой ГУОООП МВД России или территориального органа МВД России - при получении гражданином оружия непосредственно от предыдущего владельца.

К заявлению прилагаются:

копия технического паспорта на приобретенное огнестрельное оружие с нарезным стволом (только страниц, где указаны вид, марка, заводской номер, дата изготовления, проставлен штамп о дате проведения контрольного отстрела и отметка о сертификации) либо протокол контрольного отстрела;

копии приходно-расходных документов (при их наличии);

фотография размером 3 x 4 см.

Копии документов представляются вместе с подлинниками и заверяются подписью сотрудника.".

16.5. Пункт 10 дополнить абзацем вторым следующего содержания:

"В случае, если документы или их копии, указанные в пункте 9 Административного регламента, ранее представлялись заявителем в подразделение лицензионно-разрешительной работы, документы действительны и отраженные в них сведения не претерпели изменений, повторное представление таких документов или их копий не требуется.".

16.6. В подпункте 13.3 слова "пунктом 30.4" заменить словами "подпунктом 30.4".

16.7. Пункт 16 изложить в следующей редакции:

"16. Прием заявителей ведется в установленные дни и часы.

16.1. По желанию заявителей предварительная запись на прием осуществляется при личном приеме или с использованием средств телефонной связи по номерам телефонов, размещенным на официальных сайтах территориальных органов МВД России на окружном, межрегиональном и региональном уровнях и информационных стендах в помещениях подразделений лицензионно-разрешительной работы.

16.2. Сотрудник, осуществляющий предварительную запись заявителей на прием, информирует заявителя о дате, времени и месте приема.

16.3. Максимальный срок ожидания в очереди при подаче заявления и документов, необходимых для предоставления государственной услуги и получения результата предоставления такой услуги, не должен составлять более 15 минут.".

16.8. В пункте 17 слова "пунктами 25.2 - 25.8" заменить словами "подпунктами 25.2 - 25.8".

16.9. В абзаце первом пункта 18 слова "пункте 3.3" заменить словами "подпункте 3.3".

16.10. Абзац четвертый подпункта 25.1 изложить в следующей редакции:

"сверяет сведения о заявителе, марке, модели, калибре, номере и годе выпуска оружия и сведения о юридическом лице - поставщике, ГУОООП МВД России или территориальном органе МВД России, указанные в дубликате лицензии (в случае получения оружия непосредственно от предыдущего владельца), приходно-расходных документах со сведениями, указанными в заявлении и документах, а также с маркировочными обозначениями на представленном к осмотру оружии и (или) патронах;".

16.11. В пункте 31:

16.11.1. Абзацы третий - пятый изложить в следующей редакции:

"В разрешении серии РХИ указываются фамилия, имя и отчество (при наличии) руководителя юридического лица и должностного лица, персонально ответственного за сохранность и учет оружия и патронов, общее количество оружия, его вид, а также количество патронов с указанием их калибра, предельно допустимое к хранению в соответствии с актом проверки условий обеспечения сохранности оружия и патронов. К разрешению оформляется список номерного учета оружия (приложение N 18 к Административному регламенту), который подписывается одновременно с разрешением.

Юридическим лицам выдаются разрешения серии РХИ сроком на 3 года, гражданам - разрешения серии РСПо сроком на 5 лет.

Бланки разрешений являются защищенной полиграфической продукцией и изготавливаются централизованно.".

16.11.2. Подпункт 31.4 изложить в следующей редакции:

"31.4. Невостребованное разрешение хранится в течение 1 года со дня его оформления.".

16.11.3. Сноску "<1>" к подпункту 31.4 исключить.

16.12. В пункте 32:

16.12.1. В абзаце четвертом подпункта 32.1 слова "пунктом 25.1" заменить словами "подпунктом 25.1".

16.12.2. Подпункт 32.1 дополнить абзацем пятым следующего содержания:

"Паспорт, разрешение и представленное к осмотру оружие возвращаются заявителю с копией акта осмотра оружия.".

16.12.3. В подпункте 32.2 слова "пунктами 25.2 - 25.8" заменить словами "подпунктами 25.2 - 25.8".

16.12.4. В подпункте 32.7 слова "пунктом 30.4" заменить словами "подпунктом 30.4".

16.13. В пункте 33:

16.13.1. Подпункт 33.1 дополнить абзацами пятым и шестым следующего содержания:

"Сотрудник сверяет сведения с представленным к осмотру оружием и производит его визуальный осмотр.

Паспорт, разрешение и представленное к осмотру оружие возвращаются заявителю с копией акта осмотра оружия.".

16.13.2. В подпункте 33.2 слова "пунктами 25.2 - 25.8" заменить словами "подпунктами 25.2 - 25.8".

16.13.3. В подпункте 33.5 слова "11 дней" заменить словами "27 дней".

16.13.4. В подпункте 33.7 слова "пунктом 30.4" заменить словами "подпунктом 30.4".

16.14. В пункте 43 слова "УООР ГУОООП МВД России" заменить словами "Управления ГУОООП МВД России".

16.15. Приложение N 1 исключить.

16.16. Приложение N 8 дополнить примечанием следующего содержания:

"Примечание: бланк разрешения является защищенной полиграфической продукцией уровня "Б".".

16.17. Приложение N 9 дополнить примечанием следующего содержания:

"Примечание: бланк разрешения является защищенной полиграфической продукцией уровня "Б".".

17. В Административном регламенте Министерства внутренних дел Российской Федерации по предоставлению государственной услуги по выдаче гражданину Российской Федерации разрешения на хранение и ношение наградного оружия и патронов к нему, утвержденном приказом МВД России от 24 мая 2012 г. N 536 <1>:

<1> Зарегистрирован в Минюсте России 21 июня 2012 года, регистрационный N 24649, с изменениями, внесенными приказом МВД России от 1 июня 2013 г. N 332 (зарегистрирован в Минюсте России 5 июля 2013 года, регистрационный N 28999).

17.1. В пункте 3:

17.1.1. Подпункт 3.1 изложить в следующей редакции:

"3.1. Сведения о местонахождении, контактных телефонах (телефонах для справок), графике приема заявителей Главного управления по обеспечению охраны общественного порядка и координации взаимодействия с органами исполнительной власти субъектов Российской Федерации Министерства внутренних дел Российской Федерации <1> и территориальных органов МВД России на региональном уровне размещаются в федеральной государственной информационной системе "Единый портал государственных и муниципальных услуг (функций)" (www.gosuslugi.ru) <2>, на официальном сайте МВД России (www.mvd.ru) и на информационных стендах в помещениях подразделений лицензионно-разрешительной работы территориальных органов МВД России <3>.

Адреса официальных сайтов и электронной почты территориальных органов МВД России на региональном уровне размещаются на официальном сайте МВД России.

Сведения о местонахождении, контактных телефонах (телефонах для справок), графике приема заявителей территориальных органов МВД России на районном уровне размещаются на официальных сайтах территориальных органов МВД России на региональном уровне.".

17.1.2. Подпункт 3.4 исключить.

17.2. В пункте 5:

17.2.1. Абзацы второй и третий изложить в следующей редакции:

"Предоставление государственной услуги осуществляется Управлением организации деятельности подразделений лицензионно-разрешительной работы ГУОООП МВД России <4> (115280, г. Москва, 1-й Автозаводский проезд, дом 4, корпус 1) и подразделениями лицензионно-разрешительной работы.

Полномочия по принятию решения и подписанию заключений и разрешений возлагаются на начальника ГУОООП МВД России, его заместителя, ответственного за данное направление деятельности, начальника Управления ГУОООП МВД России <5>, руководителей территориальных органов МВД России, их заместителей - начальников полиции или заместителей начальников полиции по охране общественного порядка, а также руководителей центров лицензионно-разрешительной работы <1>.".

17.2.2. Сноску "<4>" изложить в следующей редакции:

"<4> Далее - "Управление ГУОООП МВД России".".

17.3. В пункте 9:

17.3.1. Подпункт 9.1 изложить в следующей редакции:

"9.1. Для получения разрешения заявитель представляет паспорт гражданина Российской Федерации <2>, удостоверяющий личность гражданина Российской Федерации на территории Российской Федерации <3>, и заявление (приложение N 2 к Административному регламенту).

К заявлению прилагаются:

заверенная в установленном порядке копия правового акта Президента Российской Федерации, Правительства Российской Федерации, руководителя государственной военизированной организации о награждении оружием или копия наградных документов глав иностранных государств или глав правительств иностранных государств;

экземпляр приходно-расходного документа на выдачу оружия и патронов к нему;

медицинское заключение об отсутствии противопоказаний к владению оружием, связанных с нарушением зрения, психическим заболеванием, алкоголизмом или наркоманией (не представляется военнослужащими и сотрудниками государственных военизированных организаций);

две фотографии размером 3 x 4 см.

Для получения разрешения на хранение и ношение наградного гражданского оружия, ввезенного в Российскую Федерацию, дополнительно представляется сертификат соответствия на указанное оружие.

Для получения разрешения на хранение и ношение наградного оружия с нарезным стволом дополнительно представляется копия технического паспорта на оружие (только страниц, где указаны вид, марка, заводской номер, дата изготовления, проставлен штамп о дате проведения контрольного отстрела и отметка о сертификации) либо протокол контрольного отстрела оружия.

Копии документов представляются вместе с подлинниками и заверяются подписью сотрудника.

Документы, составленные на иностранном языке, подлежат переводу на русский язык.".

17.3.2. Абзац третий подпункта 9.2 изложить в следующей редакции:

"изменение сведений, указанных в разрешении;".

17.3.3. Абзац первый подпункта 9.2.1 изложить в следующей редакции:

"9.2.1. Для переоформления разрешения в связи с изменением сведений, указанных в разрешении, непригодностью разрешения либо его утратой к заявлению прилагаются:".

17.3.4. Абзац второй подпункта 9.2.1 исключить.

17.3.5. Подпункт 9.2.2 изложить в следующей редакции:

"9.2.2. Для переоформления разрешения в связи с изменением адреса места жительства к заявлению, в котором указываются серия, номер паспорта и полное наименование органа, его выдавшего, а также сведения о мерах, принятых для обеспечения сохранности оружия и патронов по новому месту жительства, прилагается копия разрешения и две фотографии размером 3 x 4 см.

Копии документов представляются вместе с подлинниками и заверяются подписью сотрудника.".

17.4. Пункт 10 дополнить абзацем вторым следующего содержания:

"В случае, если документы или их копии, указанные в пункте 9 Административного регламента, ранее представлялись заявителем в подразделение лицензионно-разрешительной работы, документы действительны и отраженные в них сведения не претерпели изменений, повторное представление таких документов или их копий не требуется.".

17.5. В пункте 13:

17.5.1. Абзац первый изложить в следующей редакции:

"13. Основания для отказа в выдаче разрешения <1>:".

17.5.2. Абзац второй подпункта 13.3 изложить в следующей редакции:

"В случае отказа в выдаче разрешения ГУОООП МВД России или территориальный орган МВД России уведомляет об этом заявителя в порядке, предусмотренном подпунктом 30.5 Административного регламента.".

17.6. Пункт 16 изложить в следующей редакции:

"16. Прием заявителей ведется в установленные дни и часы.

16.1. По желанию заявителей предварительная запись на прием осуществляется при личном приеме или с использованием средств телефонной связи по номерам телефонов, размещенным на официальных сайтах территориальных органов МВД России на региональном уровне и информационных стендах в помещениях подразделений лицензионно-разрешительной работы.

16.2. Сотрудник, осуществляющий предварительную запись заявителей на прием, информирует заявителя о дате, времени и месте приема.

16.3. Максимальный срок ожидания в очереди при подаче заявления и документов, необходимых для предоставления государственной услуги и получения результата предоставления такой услуги, не должен составлять более 15 минут.".

17.7. В пункте 17 слова "пунктами 25.2 - 25.8" заменить словами "подпунктами 25.2 - 25.8".

17.8. В абзаце первом пункта 18 слова "пункте 3.3" заменить словами "подпункте 3.3".

17.9. Подпункт 23.7 исключить.

17.10. В подпункте 30.3 слова "УООР ГУОООП МВД России" заменить словами "Управления ГУОООП МВД России".

17.11. В пункте 31:

17.11.1. Слова "ГУОООП МВД России" исключить.

17.11.2. Абзац первый подпункта 31.3 после слов "единовременного сбора" дополнить словами "(в случае, если указанный документ представлен по инициативе заявителя)".

17.11.3. Подпункт 31.4 изложить в следующей редакции:

"31.4. Невостребованное разрешение хранится в течение 1 года со дня его оформления.".

17.11.4. Сноску "<1>" к подпункту 31.4 исключить.

17.12. В пункте 32:

17.12.1. В подпункте 32.2 слова "пунктами 25.2 - 25.8" заменить словами "подпунктами 25.2 - 25.8".

17.12.2. В подпункте 32.5 слова "УООР ГУОООП МВД России" заменить словами "Управления ГУОООП МВД России".

17.12.3. В подпункте 32.7 слова "пунктом 30.5" заменить словами "подпунктом 30.5".

17.13. Подраздел "Аннулирование разрешения" и пункт 33 исключить.

17.14. В пункте 43 слова "УООР ГУОООП МВД России" заменить словами "Управления ГУОООП МВД России".

17.15. Приложение N 1 исключить.

17.16. Приложение N 6 дополнить примечанием следующего содержания:

"Примечание: бланк разрешения является защищенной полиграфической продукцией уровня "Б".".

17.17. Приложение N 7 изложить в следующей редакции:

"Приложение N 7
к Административному регламенту
Министерства внутренних дел
Российской Федерации
по предоставлению государственной
услуги по выдаче гражданину
Российской Федерации разрешения
на хранение и ношение наградного
оружия и патронов к нему

БЛОК-СХЕМА ПРЕДОСТАВЛЕНИЯ ГОСУДАРСТВЕННОЙ УСЛУГИ

17.18. В приложении N 13 слова "УООР ГУОООП МВД России" заменить словами "Управления ГУОООП МВД России".

18. В Административном регламенте Министерства внутренних дел Российской Федерации по предоставлению государственной услуги по выдаче отдельным категориям военнослужащих и сотрудников государственных военизированных организаций, находящихся на пенсии, а также должностным лицам государственных органов, которым законом разрешено хранение и ношение оружия, разрешения на хранение и ношение огнестрельного короткоствольного оружия и патронов к нему, утвержденном приказом МВД России от 25 мая 2012 г. N 538 <1>:

<1> Зарегистрирован в Минюсте России 22 июня 2012 года, регистрационный N 24675, с изменениями, внесенными приказом МВД России от 1 июня 2013 г. N 332 (зарегистрирован в Минюсте России 5 июля 2013 года, регистрационный N 28999).

18.1. В пункте 3:

18.1.1. Подпункт 3.1 изложить в следующей редакции:

"3.1. Сведения о местонахождении, контактных телефонах (телефонах для справок), графике приема заявителей Главного управления по обеспечению охраны общественного порядка и координации взаимодействия с органами исполнительной власти субъектов Российской Федерации Министерства внутренних дел Российской Федерации <3> и территориальных органов МВД России на региональном уровне размещаются в федеральной государственной информационной системе "Единый портал государственных и муниципальных услуг (функций)" (www.gosuslugi.ru) <4>, на официальном сайте МВД России (www.mvd.ru) и на информационных стендах в помещениях подразделений лицензионно-разрешительной работы территориальных органов МВД России <5>.

Адреса официальных сайтов и электронной почты территориальных органов МВД России на региональном уровне размещаются на официальном сайте МВД России.

Сведения о местонахождении, контактных телефонах (телефонах для справок), графике приема заявителей территориальных органов МВД России на районном уровне размещаются на официальных сайтах территориальных органов МВД России на региональном уровне.".

18.1.2. Подпункт 3.4 исключить.

18.2. В пункте 5:

18.2.1. Абзацы второй и третий изложить в следующей редакции:

"Предоставление государственной услуги осуществляется Управлением организации деятельности подразделений лицензионно-разрешительной работы ГУОООП МВД России <1> (115280, г. Москва, 1-й Автозаводский проезд, дом 4, корпус 1) и подразделениями лицензионно-разрешительной работы.

Полномочия по принятию решения и подписанию заключений и разрешений возлагаются на начальника ГУОООП МВД России, его заместителя, ответственного за данное направление деятельности, начальника Управления ГУОООП МВД России <2>, руководителей территориальных органов МВД России, их заместителей - начальников полиции или заместителей начальников полиции по охране общественного порядка, а также руководителей центров лицензионно-разрешительной работы <3>.".

18.2.2. Сноску "<1>" изложить в следующей редакции:

"<1> Далее - "Управление ГУОООП МВД России".".

18.3. В пункте 9:

18.3.1. Абзац седьмой подпункта 9.1 дополнить словами "(при наличии)".

18.3.2. Абзац третий подпункта 9.2 изложить в следующей редакции:

"изменение сведений, указанных в разрешении;".

18.3.3. Абзац первый подпункта 9.2.1 изложить в следующей редакции:

"9.2.1. Для переоформления разрешения в связи с изменением сведений, указанных в разрешении (за исключением сведений об адресе места жительства), непригодностью разрешения либо его утратой к заявлению прилагаются:".

18.3.4. Абзац второй подпункта 9.2.1 исключить.

18.3.5. Подпункт 9.2.2 изложить в следующей редакции:

"9.2.2. Для переоформления разрешения в связи с изменением адреса места жительства к заявлению, в котором указываются серия, номер паспорта и полное наименование органа, его выдавшего, а также сведения о мерах, принятых для обеспечения сохранности оружия и патронов по новому месту жительства, прилагаются разрешение на имеющееся оружие и две фотографии размером 3 x 4 см.

Копии документов представляются вместе с подлинниками и заверяются подписью сотрудника.".

18.3.6. Абзац пятый подпункта 9.3 изложить в следующей редакции:

"протокол контрольного отстрела огнестрельного оружия с нарезным стволом (при наличии);".

18.4. Пункт 10 дополнить абзацем вторым следующего содержания:

"В случае, если документы или их копии, указанные в пункте 9 Административного регламента, ранее представлялись заявителем в подразделение лицензионно-разрешительной работы, документы действительны и отраженные в них сведения не претерпели изменений, повторное представление таких документов или их копий не требуется.".

18.5. В подпункте 13.3 слова "пунктом 30.5" заменить словами "подпунктом 30.5".

18.6. Пункт 16 изложить в следующей редакции:

"16. Прием заявителей ведется в установленные дни и часы.

16.1. По желанию заявителей предварительная запись на прием осуществляется при личном приеме или с использованием средств телефонной связи по номерам телефонов, размещенным на официальных сайтах территориальных органов МВД России на региональном уровне и информационных стендах в помещениях подразделений лицензионно-разрешительной работы.

16.2. Сотрудник, осуществляющий предварительную запись заявителей на прием, информирует заявителя о дате, времени и месте приема.

16.3. Максимальный срок ожидания в очереди при подаче заявления и документов, необходимых для предоставления государственной услуги и получения результата предоставления такой услуги, не должен составлять более 15 минут.".

18.7. В пункте 17 слова "пунктами 25.2 - 25.8" заменить словами "подпунктами 25.2 - 25.8".

18.8. В пункте 18 слова "пункте 3.3" заменить словами "подпункте 3.3".

18.9. Подпункт 23.8 исключить.

18.10. В подпункте 30.3 слова "УООР ГУОООП МВД России" заменить словами "Управления ГУОООП МВД России".

18.11. В пункте 31:

18.11.1. Абзацы третий и четвертый изложить в следующей редакции:

"Разрешение оформляется на бланке серии РКСа (приложение N 7 к Административному регламенту).

Бланки разрешений являются защищенной полиграфической продукцией и изготавливаются централизованно.".

18.11.2. Абзац первый подпункта 31.3 после слов "единовременного сбора" дополнить словами "(в случае, если указанный документ представлен по инициативе заявителя)".

18.11.3. Подпункт 31.4 изложить в следующей редакции:

"31.4. Невостребованное разрешение хранится в течение 1 года со дня его оформления.".

18.11.4. Сноску "<1>" к подпункту 31.4 исключить.

18.12. В пункте 32:

18.12.1. В подпункте 32.2 слова "пунктами 25.2 - 25.8" заменить словами "подпунктами 25.2 - 25.8".

18.12.2. В подпункте 32.5 слова "УООР ГУОООП МВД России" заменить словами "Управления ГУОООП МВД России".

18.12.3. В подпункте 32.7 слова "пунктом 30.5" заменить словами "подпунктом 30.5".

18.13. В пункте 33:

18.13.1. Подпункт 33.1 дополнить абзацем восьмым следующего содержания:

"Паспорт, разрешение и представленное к осмотру оружие возвращаются заявителю с копией акта осмотра оружия.".

18.13.2. В подпункте 33.2 слова "пунктами 25.2 - 25.8" заменить словами "подпунктами 25.2 - 25.8".

18.13.3. Дополнить подпунктом 33.2.1 следующего содержания:

"33.2.1. Не позднее 2 дней со дня регистрации заявления, в территориальный орган МВД России по месту жительства заявителя направляется задание о проведении проверки условий обеспечения сохранности оружия и патронов (приложение N 12 к Административному регламенту), по результатам которой составляется акт проверки условий обеспечения сохранности оружия и патронов (приложение N 13 к Административному регламенту).".

18.13.4. В подпункте 33.4 слова "УООР ГУООП МВД России" заменить словами "Управления ГУОООП МВД России".

18.13.5. В подпункте 33.6 слова "пунктом 30.5" заменить словами "подпунктом 30.5".

18.14. Подраздел "Аннулирование разрешения" и пункт 34 исключить.

18.15. В пункте 44 слова "УООР ГУОООП МВД России" заменить словами "Управления ГУОООП МВД России".

18.16. Приложение N 1 исключить.

18.17. Приложение N 7 дополнить примечанием следующего содержания:

"Примечание: бланк разрешения является защищенной полиграфической продукцией уровня "Б".".

18.18. Приложение N 8 изложить в следующей редакции:

"Приложение N 8
к Административному регламенту
Министерства внутренних дел
Российской Федерации
по предоставлению государственной
услуги по выдаче отдельным категориям
военнослужащих и сотрудников
государственных военизированных
организаций, находящихся на пенсии,
а также должностным лицам
государственных органов, которым
законом разрешено хранение и ношение
оружия, разрешения на хранение
и ношение огнестрельного
короткоствольного оружия
и патронов к нему

БЛОК-СХЕМА ПРЕДОСТАВЛЕНИЯ ГОСУДАРСТВЕННОЙ УСЛУГИ

18.19. В приложении N 14 слова "УООР ГУОООП МВД России" заменить словами "Управления ГУОООП МВД России".

19. В Административном регламенте Министерства внутренних дел Российской Федерации по предоставлению государственной услуги по приему квалификационного экзамена у граждан, прошедших обучение по программе профессиональной подготовки частных охранников, утвержденном приказом МВД России от 28 мая 2012 г. N 543 <1>:

<1> Зарегистрирован в Минюсте России 25 июня 2012 года, регистрационный N 24679, с изменениями, внесенными приказом МВД России от 29 марта 2013 г. N 171 (зарегистрирован в Минюсте России 4 июня 2013 года, регистрационный N 28663).

19.1. Пункт 17 изложить в следующей редакции:

"17. Прием заявителей ведется в установленные Комиссией дни и часы.

17.1. По желанию заявителей предварительная запись на прием осуществляется при личном приеме или с использованием средств телефонной связи по номерам телефонов, размещенным на официальных сайтах территориальных органов МВД России на региональном уровне и информационных стендах в помещениях подразделений лицензионно-разрешительной работы.

17.2. Сотрудник, осуществляющий предварительную запись, информирует заявителя о дате, времени и месте приема.

17.3. Максимальный срок ожидания в очереди при подаче заявления и документов, необходимых для предоставления государственной услуги и получения результата предоставления такой услуги, не должен составлять более 15 минут.".

19.2. В пункте 18 слова "пунктом 27.5" заменить словами "подпунктом 27.5".

19.3. В абзаце втором пункта 19 слова "пункте 3.3" заменить словами "подпункте 3.3".

19.4. В пункте 33:

19.4.1. В подпункте 33.1 слова "пунктами 9.1 и 9.2" заменить словами "подпунктами 9.1 и 9.2".

19.4.2. В подпункте 33.2 слова "пунктом 9.3" заменить словами "подпунктом 9.3".

19.5. В пункте 48 слова "пунктом 9.4" заменить словами "подпунктом 9.4".

19.6. В пункте 60 слова "пунктом 9.4" заменить словами "подпунктом 9.4".

19.7. В пункте 64:

19.7.1. Слова "Управления реализации государственной политики в области частной детективной (сыскной) и охранной деятельности" заменить словами "Управления организации деятельности подразделений лицензионно-разрешительной работы".

19.7.2. Сноску "<1>" изложить в следующей редакции:

"<1> Далее - "Управление ГУОООП МВД России"."

19.8. В пункте 66:

19.8.1. В абзаце первом слова "УЧДД ГУОООП МВД России" заменить словами "Управлением ГУОООП МВД России".

19.8.2. В абзаце втором слова "УЧДД ГУОООП МВД России" заменить словами "Управления ГУОООП МВД России".

19.9. В приложении N 6 слова "пункту 9.4" заменить словами "подпункту 9.4".

20. В Административном регламенте Министерства внутренних дел Российской Федерации по предоставлению государственной услуги по выдаче юридическому лицу - перевозчику разрешения на перевозку оружия и патронов, утвержденном приказом МВД России от 1 июня 2012 г. N 553 <1>:

<1> Зарегистрирован в Минюсте России 21 июня 2012 года, регистрационный N 24653, с изменениями, внесенными приказом МВД России от 1 июня 2013 г. N 332 (зарегистрирован в Минюсте России 5 июля 2013 года, регистрационный N 28999).

20.1. В пункте 3:

20.1.1. Подпункт 3.1 после слов "(телефонах для справок)" дополнить словами ", графике приема заявителей".

20.1.2. Подпункт 3.1 дополнить абзацем вторым следующего содержания:

"Адреса официальных сайтов и электронной почты территориальных органов МВД России на окружном, межрегиональном и региональном уровнях размещаются на официальном сайте МВД России.".

20.1.3. Подпункт 3.4 исключить.

20.2. В пункте 5:

20.2.1. Абзацы второй и третий изложить в следующей редакции:

"Предоставление государственной услуги осуществляется Управлением организации деятельности подразделений лицензионно-разрешительной работы ГУОООП МВД России <4> (115280, г. Москва, 1-й Автозаводский проезд, дом 4, корпус 1) и подразделениями лицензионно-разрешительной работы.

Полномочия по принятию решения и подписанию заключений и разрешений возлагаются на начальника ГУОООП МВД России, его заместителя, ответственного за данное направление деятельности, начальника Управления ГУОООП МВД России <5>, руководителей территориальных органов МВД России, их заместителей - начальников полиции или заместителей начальников полиции по охране общественного порядка, а также руководителей центров лицензионно-разрешительной работы <1>.".

20.2.2. Сноску "<4>" изложить в следующей редакции:

"<4> Далее - "Управление ГУОООП МВД России".".

20.3. В пункте 9:

20.3.1. Подпункты 9.1 и 9.2 изложить в следующей редакции:

"9.1. Для получения разрешения заявитель представляет в ГУОООП МВД России или подразделение лицензионно-разрешительной работы (по месту регистрации юридического лица) заявление (приложение N 2 к Административному регламенту) и документы, подтверждающие получение согласия лиц, не являющихся заявителем, на обработку персональных данных (при наличии):

К заявлению прилагаются:

копия устава (положения) юридического лица, которым предусмотрено оказание услуг по перевозке оружия и патронов на договорной основе (предоставляется при первичном обращении);

копии свидетельств о государственной регистрации юридического лица и о постановке на учет в налоговом органе (представляются по инициативе заявителя);

копии документов, подтверждающих право на осуществление перевозки оружия и патронов соответствующим видом транспорта (представляется по инициативе заявителя);

список номерного учета оружия, планируемого к перевозке (приложение N 3 к Административному регламенту) (при наличии);

копии договоров или контрактов на перевозку оружия и патронов;

приказ руководителя юридического лица о назначении лица, персонально ответственного за сохранность перевозимого оружия и патронов, с указанием точного адреса пункта назначения, а также видов транспортных средств, используемых для перевозки;

список работников юридического лица, ответственных за сохранность оружия и патронов (приложение N 4 к Административному регламенту);

копия договора на охрану перевозимой партии оружия и патронов с указанием численности вооруженной охраны;

разрешение на хранение оружия и (или) патронов (при наличии).

Копии документов представляются вместе с подлинниками и заверяются подписью сотрудника.

9.2. Для переоформления разрешения заявитель представляет в ГУОООП МВД России или подразделение лицензионно-разрешительной работы (выдавшее разрешение) заявление (приложение N 5 к Административному регламенту) и документы, подтверждающие получение согласия лиц, не являющихся заявителем, на обработку персональных данных (при наличии).

Основания для переоформления разрешения:

изменение сведений, указанных в разрешении;

непригодность разрешения (не сохранены реквизиты или элементы защиты, записи не обеспечивают возможность их прочтения, изменены геометрические размеры более чем на 3 мм в сторону уменьшения либо увеличения, изменена первоначальная окраска, либо бланк обесцвечен);

утрата.

К заявлению прилагаются:

документы, послужившие основанием для внесения указанных изменений, или объяснение заявителя с указанием обстоятельств утраты или непригодности разрешения.

Копии документов представляются вместе с подлинниками и заверяются подписью сотрудника.".

20.3.2. Сноски "<1>" и "<2>" к подпункту 9.1 исключить.

20.3.3. Дополнить подпунктом 9.3 следующего содержания:

"9.3. Для получения разрешения заявитель, имеющий разрешение на перевозку оружия и патронов, представляет в ГУОООП МВД России или подразделение лицензионно-разрешительной работы (по месту регистрации юридического лица) заявление (приложение N 2 к Административному регламенту) и документы, подтверждающие получение согласия лица, не являющегося заявителем, на обработку персональных данных (при наличии).

К заявлению прилагаются документы, указанные в подпункте 9.1 Административного регламента.".

20.4. Пункт 10 дополнить абзацем вторым следующего содержания:

"В случае, если документы или их копии, указанные в пункте 9 Административного регламента, ранее представлялись заявителем в подразделение лицензионно-разрешительной работы, документы действительны и отраженные в них сведения не претерпели изменений, повторное представление таких документов или их копий не требуется.".

20.5. В подпункте 13.3 слова "пунктом 30.4" заменить словами "подпунктом 30.4".

20.6. Пункт 16 изложить в следующей редакции:

"16. Прием заявителей ведется в установленные дни и часы.

16.1. По желанию заявителей предварительная запись на прием осуществляется при личном приеме или с использованием средств телефонной связи по номерам телефонов, размещенным на официальных сайтах территориальных органов МВД России на окружном, межрегиональном и региональном уровнях и информационных стендах в помещениях подразделений лицензионно-разрешительной работы.

16.2. Сотрудник, осуществляющий предварительную запись заявителей на прием, информирует заявителя о дате, времени и месте приема.

16.3. Максимальный срок ожидания в очереди при подаче заявления и документов, необходимых для предоставления государственной услуги и получения результата предоставления такой услуги, не должен составлять более 15 минут.".

20.7. В пункте 17 слова "пунктами 25.2 - 25.8" заменить словами "подпунктами 25.2 - 25.8".

20.8. В абзаце первом пункта 18 слова "пункте 3.3" заменить словами "подпункте 3.3".

20.9. Подпункт 25.1 дополнить абзацем четвертым следующей редакции:

"Подлинники документов возвращаются заявителю.".

20.10. В подпункте 30.3 слова "УООР ГУОООП МВД России" заменить словами "Управления ГУОООП МВД России".

20.11. В пункте 31:

20.11.1. Подпункт 31.4 изложить в следующей редакции:

"31.4. Невостребованное разрешение хранится в течение 1 года со дня его оформления.".

20.11.2. Сноску "<1>" к подпункту 31.4 исключить.

20.12. В пункте 32:

20.12.1. В подпункте 32.2 слова "пунктами 25.2 - 25.8" заменить словами "подпунктами 25.2 - 25.8".

20.12.2. В подпункте 32.4 слова "УООР ГУОООП МВД России" заменить словами "Управления ГУОООП МВД России".

20.12.3. В подпункте 32.7 слова "пунктом 30.4" заменить словами "подпунктом 30.4".

20.13. В пункте 42 слова "УООР ГУОООП МВД России" заменить словами "Управления ГУОООП МВД России".

20.14. Приложение N 1 исключить.

20.15. Приложение N 7 дополнить примечанием следующего содержания:

"Примечание: бланк разрешения является защищенной полиграфической продукцией уровня "Б".".

20.16. В приложении N 11 слова "УООР ГУОООП МВД России" заменить словами "Управления ГУОООП МВД России".

21. В Административном регламенте Министерства внутренних дел Российской Федерации по предоставлению государственной услуги по выдаче юридическому лицу с особыми уставными задачами разрешения на хранение и ношение служебного оружия и патронов к нему, утвержденном приказом МВД России от 19 июня 2012 г. N 609 <1>:

<1> Зарегистрирован в Минюсте России 30 июля 2012 года, регистрационный N 25038, с изменениями, внесенными приказом МВД России от 1 июня 2013 г. N 332 (зарегистрирован в Минюсте России 5 июля 2013 года, регистрационный N 28999).

21.1. Подпункт 3.1 изложить в следующей редакции:

"3.1. Сведения о местонахождении, контактных телефонах (телефонах для справок), графике приема заявителей Главного управления по обеспечению охраны общественного порядка и координации взаимодействия с органами исполнительной власти субъектов Российской Федерации Министерства внутренних дел Российской Федерации <1>, Главного управления на транспорте Министерства внутренних дел Российской Федерации <2>, управлений на транспорте Министерства внутренних дел Российской Федерации по федеральным округам, Восточно-Сибирского и Забайкальского линейных управлений Министерства внутренних дел Российской Федерации на транспорте и территориальных органов МВД России на региональном уровне размещаются в федеральной государственной информационной системе "Единый портал государственных и муниципальных услуг (функций)" (www.gosuslugi.ru) <3>, на официальном сайте МВД России (www.mvd.ru) и на информационных стендах в помещениях подразделений лицензионно-разрешительной работы территориальных органов МВД России <4>.

Адреса официальных сайтов и электронной почты территориальных органов МВД России на окружном, межрегиональном и региональном уровнях размещаются на официальном сайте МВД России.

Сведения о местонахождении, контактных телефонах (телефонах для справок), графике приема заявителей территориальных органов МВД России на районном уровне размещаются на официальных сайтах территориальных органов МВД России на региональном уровне.".

21.2. Абзац третий пункта 5 изложить в следующей редакции:

"Полномочия по принятию решения и подписанию заключений и разрешений возлагаются на руководителей территориальных органов МВД России, их заместителей - начальников полиции или заместителей начальников полиции по охране общественного порядка, а также руководителей центров лицензионно-разрешительной работы <1>.".

21.3. В пункте 9:

21.3.1. Подпункты 9.1 и 9.2 изложить в следующей редакции:

"9.1. Для получения (продления срока действия) разрешения заявитель представляет в подразделение лицензионно-разрешительной работы, выдавшее разрешение на хранение и использование оружия и патронов к нему, заявление (приложение N 2 к Административному регламенту) и документы, подтверждающие получение согласия лиц, не являющихся заявителем, на обработку персональных данных (при наличии).

К заявлению прилагаются:

копия приказа руководителя юридического лица о персональном закреплении оружия за работниками;

список работников, за которыми закреплено оружие (приложение N 3 к Административному регламенту);

медицинские заключения об отсутствии у лиц, за которыми закреплено оружие, противопоказаний к владению оружием, связанных с нарушением зрения, психическим заболеванием, алкоголизмом или наркоманией;

2 фотографии размером 3 x 4 см на каждого работника юридического лица (из расчета на каждую единицу закрепленного за ним оружия).

Копии документов заверяются в установленном законодательством Российской Федерации порядке либо представляются вместе с подлинниками и заверяются подписью сотрудника.

9.2. Для переоформления разрешения заявитель представляет в выдавшее его подразделение лицензионно-разрешительной работы заявление (приложение N 4 к Административному регламенту) и документы, подтверждающие получение согласия лиц, не являющихся заявителем, на обработку персональных данных (при наличии).

Основания для переоформления разрешения:

изменение сведений, указанных в разрешении;

непригодность разрешения (не сохранены реквизиты или элементы защиты, записи не обеспечивают возможность их прочтения, изменены геометрические размеры более чем на 3 мм в сторону уменьшения либо увеличения, изменена первоначальная окраска либо бланк обесцвечен);

утрата.

К заявлению прилагаются:

документы, послужившие основанием для внесения указанных изменений, или объяснение заявителя с указанием обстоятельств утраты или непригодности разрешения;

две фотографии размером 3 x 4 см.

Копии документов представляются вместе с подлинниками и заверяются подписью сотрудника.".

21.3.2. Сноски "<4>" и "<5>" к подпункту 9.1 исключить.

21.4. Пункт 10 дополнить абзацем вторым следующего содержания:

"В случае, если документы или их копии, указанные в пункте 9 Административного регламента, ранее представлялись заявителем в подразделение лицензионно-разрешительной работы, документы действительны и отраженные в них сведения не претерпели изменений, повторное представление таких документов или их копий не требуется.".

21.5. В пункте 13:

21.5.1. Абзац четвертый изложить в следующей редакции:

"13.3. Другие предусмотренные Законом "Об оружии" основания.".

21.5.2. Слова "пунктом 30.5" заменить словами "подпунктом 30.5".

21.6. Пункт 16 изложить в следующей редакции:

"16. Прием заявителей ведется в установленные дни и часы.

16.1. По желанию заявителей предварительная запись на прием осуществляется при личном приеме или с использованием средств телефонной связи по номерам телефонов, размещенным на официальных сайтах территориальных органов МВД России на окружном, межрегиональном и региональном уровнях и информационных стендах в помещениях подразделений лицензионно-разрешительной работы.

16.2. Сотрудник, осуществляющий предварительную запись заявителей на прием, информирует заявителя о дате, времени и месте приема.

16.3. Максимальный срок ожидания в очереди при подаче заявления и документов, необходимых для предоставления государственной услуги и получения результата предоставления такой услуги, не должен составлять более 15 минут.".

21.7. В пункте 17 слова "пунктами 25.2 - 25.8" заменить словами "подпунктами 25.2 - 25.8".

21.8. В абзаце первом пункта 18 слова "пункте 3.3" заменить словами "подпункте 3.3".

21.9. Подпункт 23.8 исключить.

21.10. Подпункт 25.1 изложить в следующей редакции:

"25.1. Сотрудник при получении заявления устанавливает личность заявителя, а также проверяет документы, подтверждающие его полномочия, после чего:

проверяет правильность оформления заявления и наличие у заявителя документов, предусмотренных пунктом 9 Административного регламента;

сверяет сведения о заявителе и его работниках, а также сведения о марке, модели, калибре, номере и годе выпуска закрепленного за работниками юридического лица оружия, указанные в заявлении и документах.

Представленные подлинники документов возвращаются заявителю.".

21.11. В пункте 31:

21.11.1. Слова "ГУОООП МВД России" исключить.

21.11.2. Абзац первый подпункта 31.3 после слов "единовременного сбора" дополнить словами "(в случае, если указанный документ представлен по инициативе заявителя)".

21.11.3. Подпункт 31.4 исключить.

21.11.4. Подпункт 31.5 изложить в следующей редакции:

"31.5. Невостребованное разрешение хранится в течение 1 года со дня его оформления.".

21.11.5. Сноску "<1>" к подпункту 31.5 исключить.

21.12. В пункте 32:

21.12.1. Подпункт 32.1 изложить в следующей редакции:

"32.1. Сотрудник при получении заявления устанавливает личность заявителя, а также проверяет документы, подтверждающие его полномочия, правильность оформления заявления (приложение N 4 к Административному регламенту) и наличие документов, предусмотренных пунктом 9 Административного регламента.

Подлинники документов возвращаются заявителю.".

21.12.2. В подпункте 32.2 слова "пунктами 25.2 - 25.8" заменить словами "подпунктами 25.2 - 25.8".

21.12.3. В подпункте 32.6 слова "пунктом 30.5" заменить словами "подпунктом 30.5".

21.13. В пункте 33:

21.13.1. Абзац первый подпункта 33.1 изложить в следующей редакции:

"33.1. Сотрудник при получении заявления устанавливает личность заявителя, проверяет документы, подтверждающие его полномочия, а также:".

21.13.2. Подпункт 33.1 дополнить абзацем пятым в следующей редакции:

"Подлинники документов возвращаются заявителю.".

21.13.3. В подпункте 33.2 слова "пунктами 25.2 - 25.8" заменить словами "подпунктами 25.2 - 25.8".

21.13.4. В подпункте 33.6 слова "пунктом 30.5" заменить словами "подпунктом 30.5".

21.14. Подраздел "Аннулирование разрешения" и пункт 34 исключить.

21.15. В пункте 44 слова "УООР ГУОООП" заменить словами "Управления организации деятельности подразделений лицензионно-разрешительной работы".

21.16. Приложение N 1 исключить.

21.17. В приложении N 2 слова "в соответствии прилагаемым списком работников юридического лица, ответственных за сохранность оружия и патронов" заменить словами "в соответствии с прилагаемым списком работников юридического лица, за которыми закреплено оружие".

21.18. В приложении N 4 слова "в соответствии прилагаемым списком работников юридического лица, ответственных за сохранность оружия и патронов" заменить словами "в соответствии с прилагаемым списком работников юридического лица, за которыми закреплено оружие".

21.19. Приложение N 7 дополнить примечанием следующего содержания:

"Примечание: бланк разрешения является защищенной полиграфической продукцией уровня "Б".".

21.20. Приложение N 8 изложить в следующей редакции:

"Приложение N 8
к Административному регламенту
Министерства внутренних дел
Российской Федерации
по предоставлению государственной
услуги по выдаче юридическому
лицу с особыми уставными
задачами разрешения на хранение
и ношение служебного оружия
и патронов к нему

БЛОК-СХЕМА ПРЕДОСТАВЛЕНИЯ ГОСУДАРСТВЕННОЙ УСЛУГИ

22. В Административном регламенте Министерства внутренних дел Российской Федерации по предоставлению государственной услуги по выдаче юридическому лицу разрешения на хранение и использование оружия на стрелковом объекте, утвержденном приказом МВД России от 25 июня 2012 г. N 627 <1>:

<1> Зарегистрирован в Минюсте России 3 июля 2012 года, регистрационный N 24785, с изменениями, внесенными приказом МВД России от 1 июня 2013 г. N 332 (зарегистрирован в Минюсте России 5 июля 2013 года, регистрационный N 28999).

22.1. В пункте 2:

22.1.1. Слова "имеющие стрелковые объекты" заменить словами "имеющие крытые тиры, полуоткрытые тиры, открытые тиры (стрельбища) или стрелково-стендовые комплексы <6>".

22.1.2. Дополнить пункт сноской "<6>" следующего содержания:

"<6> Далее также - "стрелковые объекты".".

22.2. В пункте 3:

22.2.1. Подпункт 3.1 изложить в следующей редакции:

"3.1. Сведения о местонахождении, контактных телефонах (телефонах для справок), графике приема заявителей Главного управления по обеспечению охраны общественного порядка и координации взаимодействия с органами исполнительной власти субъектов Российской Федерации Министерства внутренних дел Российской Федерации <1>, Главного управления на транспорте Министерства внутренних дел Российской Федерации <2>, управлений на транспорте Министерства внутренних дел Российской Федерации по федеральным округам, Восточно-Сибирского и Забайкальского линейных управлений Министерства внутренних дел Российской Федерации на транспорте и территориальных органов МВД России на региональном уровне размещаются в федеральной государственной информационной системе "Единый портал государственных и муниципальных услуг (функций)" (www.gosuslugi.ru) <3>, на официальном сайте МВД России (www.mvd.ru) и на информационных стендах в помещениях подразделений лицензионно-разрешительной работы территориальных органов МВД России <4>.

Адреса официальных сайтов и электронной почты территориальных органов МВД России на окружном, межрегиональном и региональном уровнях размещаются на официальном сайте МВД России.".

22.2.2. Подпункт 3.4 исключить.

22.3. Абзац третий пункта 5 изложить в следующей редакции:

"Полномочия по принятию решения и подписанию заключений и разрешений возлагаются на руководителей территориальных органов МВД России, их заместителей - начальников полиции или заместителей начальников полиции по охране общественного порядка, а также руководителей центров лицензионно-разрешительной работы <1>.".

22.4. Пункт 7 изложить в следующей редакции:

"7. Выдача и переоформление разрешения либо принятие решения об отказе в выдаче (переоформлении) разрешения осуществляется в срок не более 14 дней со дня регистрации заявления.

Продление срока действия разрешения либо принятие решения об отказе в продлении разрешения осуществляются в срок не более 30 дней со дня регистрации заявления.".

22.5. В пункте 9:

22.5.1. Пункт изложить в следующей редакции:

"9. Перечень необходимых документов, представляемых заявителем.

9.1. Для получения разрешения заявитель представляет в подразделение лицензионно-разрешительной работы, выдавшее лицензию на приобретение оружия и патронов к нему либо согласовавшее заявку на получение во временное пользование оружия и патронов к нему или по адресу места нахождения стрелкового объекта, заявление (приложение N 2 к Административному регламенту), а также документы, подтверждающие получение согласия лиц, не являющихся заявителем, на обработку персональных данных (при наличии).

К заявлению прилагаются:

копия устава (положения) юридического лица;

копии свидетельств о государственной регистрации юридического лица и о постановке на учет в налоговом органе (представляются по инициативе заявителя);

копия приказа о назначении должностного лица, персонально ответственного за сохранность и учет оружия и патронов;

список работников юридического лица, ответственных за сохранность и учет оружия и патронов (допущенных к работе с оружием) (приложение N 3 к Административному регламенту).

При наличии комнаты хранения оружия, размещенной по адресу местонахождения стрелкового объекта, дополнительно представляются копии документов, подтверждающих наличие у юридического лица на праве собственности или на ином законном основании стрелковых объектов с помещениями, предназначенными для хранения оружия и патронов к нему, права на которые не зарегистрированы в Едином государственном реестре прав на недвижимое имущество и сделок с ним.

Заявитель, имеющий (получивший во временное пользование) оружие (патроны), при наличии комнаты хранения оружия, размещенной по адресу места нахождения стрелкового объекта, дополнительно представляет дубликат лицензии на приобретенное оружие (патроны) с отметкой юридического лица - поставщика либо приходно-расходные документы на полученное во временное пользование оружие и (патроны), а также копии технических паспортов на огнестрельное оружие с нарезным стволом (только страниц, где указаны вид, марка, заводской номер, дата изготовления, проставлен штамп о дате проведения контрольного отстрела и отметка о сертификации) либо протоколов контрольных отстрелов оружия.

Копии документов представляются вместе с подлинниками и заверяются подписью сотрудника, принимающего заявление.

9.2. Для переоформления разрешения заявитель представляет заявление (приложение N 4 к Административному регламенту) и документы, подтверждающие получение согласия лиц, не являющихся заявителем, на обработку персональных данных (при наличии).

Основания для переоформления разрешения:

изменение сведений, указанных в разрешении;

непригодность разрешения (не сохранены реквизиты или элементы защиты, записи не обеспечивают возможность их прочтения, изменены геометрические размеры более чем на 3 мм в сторону уменьшения либо увеличения, изменена первоначальная окраска либо бланк обесцвечен);

утрата.

9.2.1. К заявлению, представляемому в подразделение лицензионно-разрешительной работы по адресу местонахождения стрелкового объекта, прилагаются документы, послужившие основанием для внесения указанных изменений (за исключением сведений об адресе фактического расположения стрелкового объекта, адресе места хранения оружия либо его количества), или объяснение заявителя с указанием обстоятельств утраты или непригодности разрешения.

Копии документов представляются вместе с подлинниками и заверяются подписью сотрудника, принимающего заявление.

9.2.2. Для переоформления разрешения в связи с изменением адреса фактического расположения стрелкового объекта или адреса места хранения оружия к заявлению прилагаются копии документов, подтверждающих наличие у юридического лица на праве собственности или на ином законном основании стрелковых объектов с помещениями, предназначенными для хранения оружия и патронов к нему, права на которые не зарегистрированы в Едином государственном реестре прав на недвижимое имущество и сделок с ним.

Копии документов представляются вместе с подлинниками и заверяются подписью сотрудника, принимающего заявление.

9.2.3. Для переоформления разрешения в связи с изменением количества оружия, указанного в разрешении, к заявлению прилагаются:

дубликат лицензии на приобретенное оружие с отметкой юридического лица - поставщика или приходно-расходные документы на полученное во временное пользование либо проданное (переданное довольствующему органу) оружие и патроны;

копии технических паспортов на огнестрельное оружие с нарезным стволом (только страниц, где указаны вид, марка, заводской номер, дата изготовления, проставлен штамп о дате проведения контрольного отстрела и отметка о сертификации) либо протоколов контрольных отстрелов оружия.

Копии документов представляются вместе с подлинниками и заверяются подписью сотрудника, принимающего заявление.

9.3. Для продления срока действия разрешения заявитель представляет заявление (приложение N 5 к Административному регламенту) и документы, подтверждающие получение согласия лиц, не являющихся заявителем, на обработку персональных данных (при наличии).

К заявлению прилагаются:

копия приказа о назначении должностного лица, персонально ответственного за сохранность и учет оружия и патронов;

список работников юридического лица, ответственных за сохранность и учет оружия и патронов (допущенных к работе с оружием) (приложение N 3 к Административному регламенту).

Копии документов представляются вместе с подлинниками и заверяются подписью сотрудника, принимающего заявление.".

22.5.2. Сноски "<1>" и "<2>" к пункту 9 исключить.

22.6. Пункт 10 дополнить абзацем вторым следующего содержания:

"В случае, если документы или их копии, указанные в пункте 9 Административного регламента, ранее представлялись заявителем в подразделение лицензионно-разрешительной работы, документы действительны и отраженные в них сведения не претерпели изменений, повторное представление таких документов или их копий не требуется.".

22.7. В пункте 13 слова "пунктом 30.4" заменить словами "подпунктом 30.4".

22.8. Пункт 16 изложить в следующей редакции:

"16. Прием заявителей ведется в установленные дни и часы.

16.1. По желанию заявителей предварительная запись на прием осуществляется при личном приеме или с использованием средств телефонной связи по номерам телефонов, размещенным на официальных сайтах территориальных органов МВД России на окружном, межрегиональном и региональном уровнях и информационных стендах в помещениях подразделений лицензионно-разрешительной работы.

16.2. Сотрудник, осуществляющий предварительную запись заявителей на прием, информирует заявителя о дате, времени и месте приема.

16.3. Максимальный срок ожидания в очереди при подаче заявления и документов, необходимых для предоставления государственной услуги и получения результата предоставления такой услуги, не должен составлять более 15 минут.".

22.9. В пункте 17 слова "пунктами 25.2 - 25.8" заменить словами "подпунктами 25.2 - 25.8".

22.10. В абзаце первом пункта 18 слова "пункте 3.3" заменить словами "подпункте 3.3".

22.11. В подпункте 25.1 изложить в следующей редакции:

"25.1. Сотрудник при получении заявления устанавливает личность заявителя, а также проверяет документы, подтверждающие его полномочия, после чего:

проверяет правильность оформления заявления;

проверяет наличие у заявителя документов, предусмотренных пунктом 9 Административного регламента;

сверяет сведения о заявителе, марке, модели, калибре, номере и годе выпуска оружия и сведения о юридическом лице - поставщике, указанные в дубликате лицензии, приходно-расходных документах, со сведениями, указанными в заявлении и документах, а также с маркировочными обозначениями на представленном к осмотру оружии и (или) патронах;

производит визуальный осмотр оружия на предмет наличия ограничений, установленных статьей 6 Закона "Об оружии".

По результатам осмотра оружия сотрудником составляется акт осмотра оружия (приложение N 10 к Административному регламенту).

Подлинники документов и оружие (при наличии) возвращаются заявителю с копией акта осмотра оружия.".

22.12. Абзац третий подпункта 26.1 изложить в следующей редакции:

"задание о проведении проверки условий обеспечения сохранности оружия и патронов (приложение N 13 к Административному регламенту) в территориальный орган МВД России на районном уровне по адресу места нахождения стрелкового объекта (задание направляется при наличии комнаты хранения оружия, размещенной по адресу места нахождения стрелкового объекта). К проверке могут привлекаться специалисты общероссийских спортивных федераций, аккредитованных в соответствии с законодательством Российской Федерации, по одному или нескольким видам спорта, связанным с использованием спортивного оружия, которые проверяют пригодность стрелкового объекта для эксплуатации. По результатам проверки составляется акт проверки условий обеспечения сохранности оружия и патронов (приложение N 14 к Административному регламенту). В случае, если акт осмотра оружия не был составлен при подаче заявления, при продлении или переоформлении разрешения в связи с изменением количества оружия оформляется указанный акт (приложение N 10 к Административному регламенту).".

22.13. В пункте 31:

22.13.1. Абзацы третий - пятый пункта изложить в следующей редакции:

"В разрешении указывается фамилия, имя и отчество (при наличии) руководителя юридического лица и должностного лица, персонально ответственного за сохранность, учет и использование оружия и патронов на стрелковом объекте, общее количество оружия, его вид, количество патронов с указанием их калибра, предельно допустимое к хранению согласно акту проверки условий обеспечения сохранности оружия и патронов, вид стрелкового объекта (крытый тир, полуоткрытый тир, открытый тир (стрельбище) или стрелково-стендовый комплекс) и виды и калибры оружия, из которого разрешено проведение стрельб. При отсутствии комнаты хранения оружия, размещенной по адресу места нахождения стрелкового объекта, разделы "Виды оружия и типы патронов, подлежащие к хранению и использованию на стрелковом объекте" в корешке разрешения и разрешении перечеркиваются. При наличии оружия к разрешению оформляется список номерного учета оружия (приложение N 8 к Административному регламенту), который подписывается одновременно с разрешением.

Разрешение выдается сроком на 5 лет. Срок действия разрешения на временно оборудованный стрелковый объект, выданного спортивной организации, организатору спортивных мероприятий, проводимых в соответствии с Единым календарным планом межрегиональных, всероссийских и международных физкультурных мероприятий и спортивных мероприятий <1>, устанавливается исходя из времени проведения мероприятия.

Бланки разрешений являются защищенной полиграфической продукцией и изготавливаются централизованно.".

22.13.2. Пункт 31 дополнить сноской "<1>" следующего содержания:

"<1> Статья 23 Федерального закона от 4 декабря 2007 г. N 329-ФЗ "О физической культуре и спорте в Российской Федерации" (Собрание законодательства Российской Федерации, 2007, N 50, ст. 6242; 2008, N 30, ст. 3616; 2009, N 29, ст. 3612).".

22.13.3. Подпункт 31.4 изложить в следующей редакции:

"31.4. Невостребованное разрешение хранится в течение 1 года со дня его оформления.".

22.13.4. Сноску "<1>" к подпункту 31.4 исключить.

22.14. В пункте 32:

22.14.1. Подпункты 32.1 - 32.2 изложить в следующей редакции:

"32.1. Сотрудник при получении заявления устанавливает личность заявителя, а также проверяет документы, подтверждающие его полномочия, после чего проверяет:

правильность оформления заявления;

наличие у заявителя необходимых документов, предусмотренных пунктом 9 Административного регламента.

При переоформлении разрешения в связи с изменением количества оружия, указанного в разрешении, сотрудник дополнительно сверяет сведения с представленным к осмотру оружием и производит визуальный его осмотр в порядке, установленном подпунктом 25.1 Административного регламента.

Подлинники документов и представленное к осмотру оружие возвращаются заявителю с копией акта осмотра оружия.

32.2. Процедуры приема и регистрации заявления осуществляются в порядке, установленном подпунктами 25.2 - 25.8 Административного регламента.".

22.14.2. В подпункте 32.7 слова "пунктом 30.4" заменить словами "подпунктом 30.4".

22.15. В пункте 33:

22.15.1. Подпункты 33.1 - 33.2 изложить в следующей редакции:

"33.1. Сотрудник при получении заявления устанавливает личность заявителя, а также проверяет документы, подтверждающие его полномочия, после чего проверяет:

правильность оформления заявления;

наличие у заявителя необходимых документов, предусмотренных пунктом 9 Административного регламента;

срок действия разрешения, требующего продления.

Сотрудник сверяет сведения с представленным к осмотру оружием и производит его визуальный осмотр в порядке, установленном подпунктом 25.1 Административного регламента.

Подлинники документов и представленное к осмотру оружие возвращаются заявителю с копией акта осмотра оружия.

33.2. Процедуры приема и регистрации заявления осуществляются в порядке, установленном подпунктами 25.2 - 25.8 Административного регламента.".

22.15.2. Подпункт 33.5 изложить в следующей редакции:

"33.5. В срок не более 27 дней со дня приема заявления заключение о принятии решения, согласованное с начальником подразделения лицензионно-разрешительной работы, утверждается руководством территориального органа МВД России.".

22.15.3. В подпункте 33.7 слова "пунктом 30.4" заменить словами "подпунктом 30.4".

22.16. В пункте 43 слова "УООР ГУОООП МВД России" заменить словами "Управления организации деятельности подразделений лицензионно-разрешительной работы МВД России".

22.17. Приложение N 1 исключить.

22.18. Приложение N 7 дополнить примечанием следующего содержания:

"Примечание: бланк разрешения является защищенной полиграфической продукцией уровня "Б".".

23. В Административном регламенте Министерства внутренних дел Российской Федерации по предоставлению государственной услуги по выдаче юридическому лицу разрешения на ввоз в Российскую Федерацию и вывоз из Российской Федерации гражданского, служебного оружия и патронов к нему, утвержденном приказом МВД России от 27 июня 2012 г. N 639 <1>:

<1> Зарегистрирован в Минюсте России 3 августа 2012 года, регистрационный N 25110, с изменениями, внесенными приказом МВД России от 1 июня 2013 г. N 332 (зарегистрирован в Минюсте России 5 июля 2013 года, регистрационный N 28999).

23.1. В пункте 1 слова "на региональном уровне <3>" заменить словами "на региональном и районном уровне <3>".

23.2. В пункте 3:

23.2.1. Подпункт 3.1 изложить в следующей редакции:

"3.1. Сведения о местонахождении, контактных телефонах (телефонах для справок), графике приема заявителей Главного управления по обеспечению охраны общественного порядка и координации взаимодействия с органами исполнительной власти субъектов Российской Федерации Министерства внутренних дел Российской Федерации <2> и территориальных органов МВД России на региональном уровне размещаются в федеральной государственной информационной системе "Единый портал государственных и муниципальных услуг (функций)" (www.gosuslugi.ru) <3>, на официальном сайте МВД России (www.mvd.ru) и на информационных стендах в помещениях подразделений лицензионно-разрешительной работы территориальных органов МВД России <4>.

Адреса официальных сайтов и электронной почты территориальных органов МВД России на региональном уровне размещаются на официальном сайте МВД России.

Сведения о местонахождении, контактных телефонах (телефонах для справок), графике приема заявителей территориальных органов МВД России на районном уровне размещаются на официальных сайтах территориальных органов МВД России на региональном уровне.".

23.2.2. Подпункт 3.4 исключить.

23.3. В пункте 5:

23.3.1. Пункт изложить в следующей редакции:

"5. Государственная услуга предоставляется Министерством внутренних дел Российской Федерации.

Предоставление государственной услуги осуществляется Управлением организации деятельности подразделений лицензионно-разрешительной работы ГУОООП МВД России <1> (115280, г. Москва, 1-й Автозаводский проезд, дом 4, корпус 1) и подразделениями лицензионно-разрешительной работы.

Полномочия по принятию решения и подписанию заключений и разрешений возлагаются на начальника ГУОООП МВД России, его заместителя, ответственного за данное направление деятельности, начальника Управления ГУОООП МВД России <2>, руководителей территориальных органов МВД России, их заместителей - начальников полиции или заместителей начальников полиции по охране общественного порядка, а также руководителей центров лицензионно-разрешительной работы <3>.

Руководитель (начальник) территориального органа МВД России вправе делегировать в установленном порядке предоставленные ему полномочия по принятию решений и подписанию заключений и разрешений начальникам отделов (отделений, пунктов) полиции территориального органа МВД России на районном уровне.".

23.3.2. Сноску "<1>" изложить в следующей редакции:

"<1> Далее - "Управление ГУОООП МВД России".".

23.4. В пункте 9:

23.4.1. Пункт изложить в следующей редакции:

"9. Перечень документов, представляемых заявителем:

9.1. Для получения разрешения на ввоз в Российскую Федерацию приобретенного за ее пределами оружия, основных частей огнестрельного оружия и (или) патронов (в том числе для технологических целей) юридические лица - поставщики представляют в ГУОООП МВД России заявление (приложение N 2 к Административному регламенту) и документы, подтверждающие получение согласия лиц, не являющихся заявителем, на обработку персональных данных (при наличии).

К заявлению прилагаются:

копия устава (положения) юридического лица;

копии свидетельств о государственной регистрации юридического лица и о постановке на учет в налоговом органе (представляются по инициативе заявителя);

копия сертификата соответствия (представляется при ввозе сертифицированного оружия);

копия разрешения на транспортирование оружия, основных частей огнестрельного оружия и (или) патронов либо копия договора (контракта) на перевозку оружия, основных частей огнестрельного оружия и (или) патронов по Российской Федерации (представляется при транспортировании более 5 единиц оружия или 400 штук патронов);

копия приказа о назначении лиц, ответственных за сохранность и учет ввозимого оружия (патронов);

список работников юридического лица, ответственных за сохранность и учет ввозимого оружия и патронов (допущенных к работе с оружием) (приложение N 3 к Административному регламенту);

список номерного учета оружия, ввозимого в Российскую Федерацию, с указанием его вида, модели, калибра, серии и номера, а также сведений о типах, калибрах и количестве патронов (при наличии).

9.2. Для получения разрешения на вывоз из Российской Федерации оружия, основных частей огнестрельного оружия и (или) патронов юридические лица, имеющие лицензию на производство оружия, представляют в ГУОООП МВД России заявление (приложение N 2 к Административному регламенту) и также документы, подтверждающие получение согласия лиц, не являющихся заявителем, на обработку персональных данных (при наличии).

К заявлению прилагаются:

копия устава (положения) юридического лица;

копии свидетельств о государственной регистрации юридического лица и о постановке на учет в налоговом органе (представляются по инициативе заявителя);

копии сертификатов соответствия на вывозимое из Российской Федерации оружие, основные части огнестрельного оружия и (или) патроны;

копия разрешения на транспортирование оружия, основных частей огнестрельного оружия и (или) патронов либо копия договора (контракта) на перевозку оружия, основных частей огнестрельного оружия и (или) патронов по Российской Федерации (представляется при транспортировании более 5 единиц оружия или 400 штук патронов);

копия приказа о назначении лиц, ответственных за сохранность и учет вывозимого оружия, основных частей огнестрельного оружия и (или) патронов;

список работников юридического лица, ответственных за сохранность и учет вывозимого оружия, основных частей огнестрельного оружия и (или) патронов (допущенных к работе с оружием) (приложение N 3 к Административному регламенту);

список номерного учета оружия, вывозимого из Российской Федерации, с указанием его вида, модели, калибра, серии и номера, а также сведений о типах, калибрах и количестве патронов (при наличии).

9.3. Для получения разрешения на временный вывоз из Российской Федерации оружия и (или) патронов с целью участия в спортивном соревновании, охоте или выставке, а также на его обратный ввоз, спортивные или охотничьи организации либо юридические лица, занимающиеся коллекционированием или экспонированием оружия, представляют в ГУОООП МВД России или территориальный орган МВД России по месту нахождения контрольно-наблюдательного дела заявителя заявление (приложение N 2 к Административному регламенту) и документы, подтверждающие получение согласия лиц, не являющихся заявителем, на обработку персональных данных (при наличии).

К заявлению прилагаются:

выписка из Единого календарного плана межрегиональных, всероссийских и международных физкультурных мероприятий и спортивных мероприятий <1> (представляется спортивной организацией при вывозе оружия и патронов для участия в спортивном соревновании), заверенная подписью и печатью руководителя спортивной организации;

копия разрешения на транспортирование оружия и (или) патронов либо копия договора (контракта) на перевозку оружия, основных частей огнестрельного оружия и (или) патронов по Российской Федерации (при наличии);

копия приказа о назначении лиц, ответственных за сохранность и учет вывозимого оружия и (или) патронов;

список номерного учета вывозимого из Российской Федерации оружия, с указанием его вида, модели, калибра, серии и номера, а также типа и количества патронов (при наличии). При вывозе личного оружия, принадлежащего гражданам Российской Федерации, в составе спортивных сборных команд Российской Федерации, в списке номерного учета также указываются сведения об имеющемся разрешении на хранение и ношение оружия либо разрешении на хранение и использование оружия на стрелковом объекте.

9.4. Для получения разрешения на временный ввоз в Российскую Федерацию оружия и (или) патронов с целью участия в спортивном соревновании, охоте или выставке, а также его обратный вывоз, спортивные или охотничьи организации либо юридические лица, занимающиеся коллекционированием или экспонированием оружия, представляют в ГУОООП МВД России или территориальный орган МВД России по месту нахождения контрольно-наблюдательного дела заявителя заявление (приложение N 2 к Административному регламенту) и документы, подтверждающие получение согласия лиц, не являющихся заявителем, на обработку персональных данных (при наличии).

К заявлению прилагаются:

копия договора об оказании услуг в сфере охотничьего хозяйства или приглашения для участия в спортивных мероприятиях или выставке. В приглашении указываются полное наименование юридического лица - организатора спортивного соревнования или выставки, его реквизиты; наименование приглашенной зарубежной организации или данные иностранного гражданина (владельца оружия); дата начала и окончания проводимых мероприятий. Приглашение подписывается руководителем приглашающей организации и заверяется печатью юридического лица;

выписка из Единого календарного плана межрегиональных, всероссийских и международных физкультурных мероприятий и спортивных мероприятий, заверенная подписью и печатью руководителя спортивной организации (представляется спортивной организацией при ввозе оружия и патронов для участия в спортивном соревновании);

копия разрешения на транспортирование оружия и (или) патронов либо копия договора (контракта) на перевозку оружия, основных частей огнестрельного оружия и (или) патронов по Российской Федерации (при наличии);

копия приказа о назначении лиц, ответственных за сохранность и учет ввозимого оружия и (или) патронов, а также их обратный вывоз из Российской Федерации;

список номерного учета ввозимого из Российской Федерации оружия, с указанием его вида, модели, калибра, серии и номера, а также типа и количества патронов (при наличии).

9.5. Для получения разрешения на временный ввоз в Российскую Федерацию оружия и (или) патронов с целью транзита, а также их вывоз заявитель (юридическое лицо - перевозчик) представляет в ГУОООП МВД России или территориальный орган МВД России (по месту пересечения таможенной границы Российской Федерации) заявление (приложение N 2 к Административному регламенту) и документы, подтверждающие получение согласия лиц, не являющихся заявителем, на обработку персональных данных (при наличии).

К заявлению прилагаются:

копия устава (положения) юридического лица, которым предусмотрено оказание услуг по перевозке оружия и патронов на договорной основе;

копии свидетельств о государственной регистрации юридического лица и о постановке на учет в налоговом органе (представляются по инициативе заявителя);

список номерного учета оружия, ввозимого в Российскую Федерацию, с указанием его вида, модели, калибра, серии и номера, а также сведений о типах, калибрах и количестве патронов (при наличии);

копия разрешения на перевозку оружия и (или) патронов (при наличии);

копия договора (контракта), заключенного владельцем оружия и (или) патронов с перевозчиком на перевозку оружия, основных частей огнестрельного оружия и (или) патронов по Российской Федерации, с указанием спецификации по нему;

копия приказа о назначении лиц, ответственных за сохранность и учет ввозимого оружия и (или) патронов, а также их обратный вывоз из Российской Федерации;

список работников юридического лица, ответственных за сохранность и учет ввозимого оружия и (или) патронов (допущенных к работе с оружием) (приложение N 3 к Административному регламенту).

9.6. Для переоформления разрешения заявитель представляет в ГУОООП МВД России или территориальный орган МВД России, выдавший разрешение, заявление (приложение N 4 к Административному регламенту) и документы, подтверждающие получение согласия лиц, не являющихся заявителем, на обработку персональных данных (при наличии).

Основания для переоформления разрешения:

изменение сведений, указанных в разрешении;

непригодность разрешения (не сохранены реквизиты или элементы защиты, записи не обеспечивают возможность их прочтения, изменены геометрические размеры более чем на 3 мм в сторону уменьшения либо увеличения, изменена первоначальная окраска, либо бланк обесцвечен);

утрата.

9.6.1. Для переоформления разрешения в связи с изменением сведений, указанных в разрешении (за исключением сведений о количестве оружия), непригодностью разрешения либо его утратой к заявлению прилагаются:

разрешение, подлежащее замене со списком номерного учета оружия (при их наличии);

документы, послужившие основанием для внесения указанных изменений, или объяснение заявителя с указанием обстоятельств утраты или непригодности разрешения.

9.6.2. Для переоформления разрешения в связи с изменением количества оружия, указанного в разрешении, к заявлению прилагаются:

разрешение, подлежащее замене со списком номерного учета оружия (при его наличии);

копии документов, подтверждающих законность владения (пользования) оружием и патронами, ввоза или вывоза оружия и патронов, а также сертификацию оружия в Российской Федерации. Сертификаты соответствия не представляются на оружие и патроны, принадлежащие иностранным гражданам или юридическим лицам, ввозимые для участия в спортивном соревновании, охоте или выставке и подлежащие вывозу из Российской Федерации, а также при транзите оружия и (или) патронов по Российской Федерации;

список номерного учета оружия, ввозимого либо вывозимого из Российской Федерации, с указанием его вида, модели, калибра, серии и номера, а также сведений о типах, калибрах и количестве патронов (при наличии).

9.7. Для продления срока действия разрешения заявитель представляет в ГУОООП МВД России или территориальный орган МВД России, выдавший разрешение, заявление (приложение N 5 к Административному регламенту) и документы, подтверждающие получение согласия лиц, не являющихся заявителем, на обработку персональных данных (при наличии).

К заявлению прилагаются:

разрешение, подлежащее продлению со списком номерного учета оружия (при его наличии);

переоформленные на новый срок действия документы или их копии, послужившие основанием для выдачи разрешения, срок действия которого подлежит продлению, согласно подпунктам 9.1 - 9.5 Административного регламента;

объяснение, в котором указываются причины, по которым оружие и (или) патроны невозможно ввезти или вывезти в установленный срок.".

23.4.2. Сноски "<5>" и "<6>" к подпункту 9.1 исключить.

23.4.3. Сноску "<1>" к подпункту 9.1 исключить.

23.4.4. Сноску "<1>" к подпункту 9.3 изложить в следующей редакции:

"<1> Статья 23 Федерального закона от 4 декабря 2007 г. N 329-ФЗ "О физической культуре и спорте в Российской Федерации" (Собрание законодательства Российской Федерации, 2007, N 50, ст. 6242; 2008, N 30, ст. 3616; 2009, N 29, ст. 3612).".

23.5. Пункты 10 и 11 изложить в следующей редакции:

"10. Копии документов представляются вместе с подлинниками и заверяются подписью сотрудника, принимающего заявление.

Документы, составленные на иностранном языке, подлежат переводу на русский язык.

11. Сотрудникам запрещено предъявление к заявителям требований о предоставлении какой-либо информации или сведений, в том числе документов и их согласований, не предусмотренных Административным регламентом.

11.1. Заявление, подаваемое в ГУОООП МВД России в соответствии с подпунктами 9.2 - 9.5 Административного регламента, предварительно согласовывается руководством территориального органа МВД России по месту нахождения контрольно-наблюдательного дела заявителя.

11.2. В случае, если документы или их копии, указанные в пункте 9 Административного регламента, ранее представлялись заявителем в подразделение лицензионно-разрешительной работы, документы действительны и отраженные в них сведения не претерпели изменений, повторное представление таких документов или их копий не требуется.".

23.6. В подпункте 14.3 слова "пунктом 31.5" заменить словами "подпунктом 31.5".

23.7. Пункт 17 изложить в следующей редакции:

"17. Прием заявителей ведется в установленные дни и часы.

17.1. По желанию заявителей предварительная запись на прием осуществляется при личном приеме или с использованием средств телефонной связи по номерам телефонов, размещенным на официальных сайтах территориальных органов МВД России и информационных стендах в помещениях подразделений лицензионно-разрешительной работы.

17.2. Сотрудник, осуществляющий предварительную запись заявителей на прием, информирует заявителя о дате, времени и месте приема.

17.3. Максимальный срок ожидания в очереди при подаче заявления и документов, необходимых для предоставления государственной услуги и получения результата предоставления такой услуги, не должен составлять более 15 минут.".

23.8. В пункте 18 слова "пунктами 26.2 - 26.8" заменить словами "подпунктами 26.2 - 26.8".

23.9. В абзаце первом пункта 19 слова "пункте 3.3" заменить словами "подпункте 3.3".

23.10. Подпункт 26.1 изложить в следующей редакции:

"26.1. Сотрудник при получении заявления устанавливает личность представителя заявителя, а также проверяет документы, подтверждающие его полномочия, после чего:

проверяет правильность оформления заявления;

проверяет наличие у заявителя документов, предусмотренных пунктом 9 Административного регламента;

сверяет сведения о заявителе, виде, модели, калибре, серии, номере и годе выпуска оружия, основных частей огнестрельного оружия и (или) патронов, указанные в документах, подтверждающих законность приобретения, владения (пользования) оружием и патронами к оружию, со сведениями, указанными в заявлении и иных документах.

Подлинники документов возвращаются заявителю.".

23.11. В подпункте 31.3 слова "УООР ГУОООП МВД России" заменить словами "Управления ГУОООП МВД России".

23.12. В пункте 32:

23.12.1. Слова "ГУОООП МВД России" исключить.

23.12.2. Абзац первый подпункта 32.3 после слов "единовременного сбора" дополнить словами "(в случае, если указанный документ представлен по инициативе заявителя)".

23.12.3. Подпункт 32.4 исключить.

23.12.4. Подпункт 32.5 изложить в следующей редакции:

"32.5. Невостребованное разрешение хранится в течение 6 месяцев со дня его оформления.".

23.12.5. Сноску "1" к подпункту 32.5 исключить.

23.13. В пункте 33:

23.13.1. Абзац первый подпункта 33.1 изложить в следующей редакции:

"33.1. Сотрудник при получении заявления устанавливает личность заявителя, а также проверяет документы, подтверждающие его полномочия, после чего:".

23.13.2. Абзац четвертый подпункта 33.1 изложить в следующей редакции:

"Сверяет сведения о заявителе, виде, модели, калибре, серии, номере и годе выпуска оружия и (или) патронов, указанные в подлежащем замене разрешении и списке номерного учета оружия (при его наличии), а также документах, подтверждающих законность приобретения, владения (пользования) оружием и патронами к оружию, со сведениями, указанными в заявлении и иных документах;".

23.13.3. Абзац шестой подпункта 33.1 изложить в следующей редакции:

"Подлинники документов возвращаются заявителю.".

23.13.4. В подпункте 33.2 слова "пунктами 26.2 - 26.8" заменить словами "подпунктами 26.2 - 26.8".

23.13.5. В подпункте 33.4 слова "УООР ГУОООП МВД России" заменить словами "Управления ГУОООП МВД России".

23.13.6. В подпункте 33.6 слова "пунктом 31.5" заменить словами "подпунктом 31.5".

23.14. В пункте 34:

23.14.1. Подпункт 34.1 изложить в следующей редакции:

"34.1. Сотрудник при получении заявления проверяет документы, подтверждающие его полномочия, после чего:

проверяет правильность оформления заявления (приложение N 5 к Административному регламенту);

проверяет наличие у заявителя документов, предусмотренных пунктом 9 Административного регламента;

сверяет сведения о заявителе, виде, модели, калибре, серии, номере и годе выпуска оружия и (или) патронов, указанные в разрешении, срок действия которого подлежит продлению, и списке номерного учета оружия (при его наличии), а также документах, подтверждающих законность приобретения, владения (пользования) оружием и патронами к оружию, со сведениями, указанными в заявлении и иных документах;

проверяет срок действия разрешения, требующего продления.

Подлинники документов на оружие возвращаются заявителю.".

23.14.2. В подпункте 34.2 слова "пунктами 26.2 - 26.8" заменить словами "подпунктами 26.2 - 26.8".

23.14.3. В подпункте 34.4 слова "УООР ГУОООП МВД России" заменить словами "Управления ГУОООП МВД России".

23.14.4. В подпункте 34.6 слова "пунктом 31.5" заменить словами "подпунктом 31.5".

23.15. В пункте 44 слова "УООР ГУОООП МВД России" заменить словами "Управления ГУОООП МВД России".

23.16. Приложение N 1 исключить.

23.17. В приложении N 3 слова "Список граждан Российской Федерации, ответственных за сохранность и учет оружия и патронов (допущенных к работе с оружием и патронами)" заменить словами "Список работников юридического лица, ответственных за сохранность и учет оружия и (или) патронов (допущенных к работе с оружием и патронами)".

23.18. Приложение N 8 дополнить примечанием следующего содержания:

"Примечание: бланк разрешения является защищенной полиграфической продукцией уровня "Б".".

23.19. Приложение N 9 изложить в следующей редакции:

"Приложение N 9
к Административному регламенту
Министерства внутренних дел
Российской Федерации
по предоставлению государственной
услуги по выдаче юридическому
лицу разрешения на ввоз
в Российскую Федерацию
и вывоз из Российской Федерации
гражданского, служебного оружия
и патронов к нему

БЛОК-СХЕМА ПРЕДОСТАВЛЕНИЯ ГОСУДАРСТВЕННОЙ УСЛУГИ

23.20. В приложении N 12 слова "УООР ГУОООП МВД России" заменить словами "Управления ГУОООП МВД России".

24. В Административном регламенте исполнения Министерством внутренних дел Российской Федерации государственной функции по контролю за оборотом гражданского, служебного и наградного оружия, боеприпасов, патронов к оружию, сохранностью и техническим состоянием боевого ручного стрелкового и служебного оружия, находящегося во временном пользовании у граждан и организаций, а также за соблюдением гражданами и организациями законодательства Российской Федерации в области оборота оружия, утвержденном приказом МВД России от 29 июня 2012 г. N 646 <1>:

<1> Зарегистрирован в Минюсте России 6 сентября 2012 года, регистрационный N 25389.

24.1. В абзаце втором пункта 2:

24.1.1. Слова "Управления реализации государственной политики в области частной детективной (сыскной) и охранной деятельности <2> и Управления реализации государственной политики в области оборота оружия <3>" заменить словами "Управления организации деятельности подразделений лицензионно-разрешительной работы <3>".

24.1.2. После слов "на районном уровне <5>" дополнить абзац словами ", а также должностными лицами подразделений участковых уполномоченных полиции территориальных органов МВД России и сотрудниками иных подразделений органов внутренних дел, имеющих специальное звание полиции".

24.1.3. Сноску "<2>" исключить.

24.1.4. Сноску "<3>" изложить в следующей редакции:

"<3> Далее - "Управление ГУОООП МВД России".

24.2. Пункт 5 изложить в следующей редакции:

"5. Должностные лица ГУОООП МВД России, ГУТ МВД России и территориальных органов МВД России, исполняющие государственную функцию, имеют право:".

24.3. В пункте 8 абзацы четвертый - шестой изложить в следующей редакции:

"8.3. Представить к осмотру оружие и патроны, а также дубликаты лицензий на приобретение либо разрешений на хранение, хранение и ношение или хранение и использование, транспортирование либо перевозку оружия и патронов.

8.4. Представить документы или их копии, письменную или устную информацию, необходимую для выполнения контрольных функций.

8.5. Принять меры по устранению выявленных нарушений правил оборота оружия и патронов.".

24.4. В пункте 13 слова "УОООР ГУОООП МВД России, УЧДД ГУОООП МВД России" заменить словами "Управления ГУОООП МВД России".

24.5. Пункт 14 исключить.

24.6. Пункт 15 после слов "государственной функции" дополнить словами "и сведения о местонахождении, телефонах для справок, графиках приема граждан сотрудниками подразделений лицензионно-разрешительной работы МВД России и территориальных органов МВД России на окружном, межрегиональном и региональном уровнях".

24.7. В пункте 17 слова "УЧДД и УООР ГУОООП МВД России" заменить словами "Управления ГУОООП МВД России".

24.8. Пункт 44 изложить в следующей редакции:

"44. Для проведения обследования формируется комиссия, в состав которой входят должностные лица подразделения лицензионно-разрешительной работы, участковые уполномоченные полиции и сотрудники иных служб органов внутренних дел.".

24.9. В пункте 58 слова "подразделения лицензионно-разрешительной работы" исключить.

24.10. В пункте 93 слова "УООР и УЧДД ГУОООП МВД России" заменить словами "Управления ГУОООП МВД России".

24.11. Пункт 101 изложить в следующей редакции:

"101. При выявлении нарушения срока регистрации приобретенного оружия должностное лицо Управления ГУОООП МВД России, ГУТ МВД России или территориального органа МВД России в трехдневный срок докладывает об этом в установленном порядке непосредственному начальнику для принятия мер по установлению местонахождения оружия, мер административного воздействия в отношении собственника оружия и иных мер в соответствии с законодательством Российской Федерации.".

24.12. В пункте 115 слова "УООР ГУОООП МВД России" заменить словами "Управления ГУОООП МВД России".

24.13. Приложение N 1 исключить.

24.14. В приложении N 12 слова "УООР ГУОООП МВД России" заменить словами "Управления ГУОООП МВД России".

24.15. В приложении N 20 слова "УООР ГУОООП МВД России" заменить словами "Управления ГУОООП МВД России".