Приказ ФНС РФ от 23.06.2014 N ММВ-7-3/327@

"Об утверждении формы и формата представления расчета суммы утилизационного сбора в отношении колесных транспортных средств (шасси) в электронном виде"
Редакция от 23.06.2014 — Документ утратил силу, см. «Приказ ФНС РФ от 24.10.2016 N ММВ-7-3/577@»

Зарегистрировано в Минюсте России 3 июля 2014 г. N 32959


ФЕДЕРАЛЬНАЯ НАЛОГОВАЯ СЛУЖБА

ПРИКАЗ
от 23 июня 2014 г. N ММВ-7-3/327@

ОБ УТВЕРЖДЕНИИ ФОРМЫ И ФОРМАТА ПРЕДСТАВЛЕНИЯ РАСЧЕТА СУММЫ УТИЛИЗАЦИОННОГО СБОРА В ОТНОШЕНИИ КОЛЕСНЫХ ТРАНСПОРТНЫХ СРЕДСТВ (ШАССИ) В ЭЛЕКТРОННОМ ВИДЕ

В соответствии со статьей 24.1 Федерального закона от 24.06.1998 N 89-ФЗ "Об отходах производства и потребления" (Собрание законодательства Российской Федерации, 1998, N 26, ст. 3009; 2013, N 43, ст. 5448, N 48, ст. 6165) и в целях реализации положений постановления Правительства Российской Федерации от 26.12.2013 N 1291 "Об утилизационном сборе в отношении колесных транспортных средств и шасси и о внесении изменений в некоторые акты Правительства Российской Федерации" (Собрание законодательства Российской Федерации, 2014, N 2 (часть I), ст. 115, N 14 ст. 1646) приказываю:

Утвердить:

форму расчета суммы утилизационного сбора в отношении колесных транспортных средств (шасси) согласно приложению N 1 к настоящему приказу;

формат представления расчета суммы утилизационного сбора в отношении колесных транспортных средств (шасси) в электронном виде согласно приложению N 2 к настоящему приказу.

Руководитель
Федеральной налоговой службы
М.В. МИШУСТИН

Приложение N 1
к приказу ФНС России
от 23 июня 2014 г. N ММВ-7-3/327@

                          ИНН                
                                                                     
    1490   2017                               Стр. 0 0 1
Форма по КНД 1151091
Расчет
суммы утилизационного сбора в отношении колесных транспортных средств (шасси)
                                                                               
Номер корректировки <1>               Дата составления расчета     .     .                
                                                                               
Представляется в налоговый орган (код)             по месту нахождения (учета) (код)                  
                                                                               
                                                                             
                                                                               
                                                                             
                                                                               
                                                                             
                                                                               
(плательщик сбора)
                                                                               
Номер контактного телефона                                                              
                                                                               
На       страницах с приложением подтверждающих документов или их копий на       листах      
                                                                               
1 Принимает значения: 0 - первичный документ, 1 - 999 - номер корректировки для корректирующего документа
2 Принимает значения:                                                
112 - по месту жительства физического лица, не признаваемого индивидуальным предпринимателем;
120 - по месту жительства индивидуального предпринимателя;
210 - по месту нахождения Российской организации;
222 - по месту учета обособленного подразделения;
331 - по месту осуществления деятельности иностранной организации через отделение иностранной организации
                                                                                     
  Достоверность и полноту сведений, указанных в настоящем расчете, подтверждаю:     Заполняется работником налогового органа  
      Сведения о представлении расчета  
                                                                                     
      1 - плательщик сбора     Данный расчет представлено (код)            
      2 - представитель плательщика сбора                                              
                                                 
                                                                                       
                                              на         страницах          
                                                                                       
                                              с приложением подтверждающих документов    
                                              или их копий на           листах              
                                                                                     
                                                                                     
  (фамилия, имя, отчество <*> полностью)     Дата представления расчета           .     .          
                                                                                       
                                                                                     
                                                                                     
                                              Зарегистрировано                            
                                              за N                            
                                                                                     
                                                                                     
                                                                                     
                                                                                     
                                                                                     
                                                                                     
                                                                                     
                                                                                     
                                                                                     
                                                                                     
                                                                                     
                                                                                       
  (наименование организации - представителя плательщика сбора)                                              
                                                                                       
  (подпись)               .     .                                                      
        мп       (дата)                                                
                                                                                       
  Наименование документа, подтверждающего полномочия представителя плательщика сбора                                              
                                                                                       
                                                                                     
                                                                                       
                                                                                     
                                              Фамилия, И.О. <*>   Подпись  

<*> Отчество указывается при наличии
                                                                                       
                                                                                       
                                                             
                                                                     
    1490   2024                               Стр.      

Сведения о физическом лице, не являющимся индивидуальным предпринимателем <1>

Фамилия                                                               И.             О <*>                
Сведения о документе, удостоверяющем личность
                                                                               
Код вида документа <2>                                                            
                                                                               
Серия и номер                                                            
                                                                               
Кем выдан                                                            
                                                                               
                                                                             
                                                                               
Дата выдачи     .     .                                                
                                                                               
Адрес места жительства
                                                                               
Почтовый индекс                   Код региона                                  
                                                                               
Район                                                            
                                                                               
Город                                                            
                                                                               
Населенный пункт (село, поселок и т. д.)                                                            
                                                           
                                                                               
Улица                                                            
(проспект, переулок и т. д.)                                                            
                                                                               
Номер дома (владения)                                                    
                                                 
Номер корпуса (строения)                                                            
                                                                               
Номер квартиры                                                            
                                                                               
1 Заполняется физическим лицом, не имеющим ИНН.
                                                                               
2 Принимает значения:
                                                                               
21 - Паспорт гражданина Российской Федерации;
03 - Свидетельство о рождении;
07 - Военный билет;
08 - Временное удостоверение, выданное взамен военного билета;
10 - Паспорт иностранного гражданина;
11 - Свидетельство о рассмотрении ходатайства о признании лица беженцем на территории Российской Федерации по существу;
12 - Вид на жительство в Российской Федерации;
13 - Удостоверение беженца;
14 - Временное удостоверение личности гражданина Российской Федерации;
15 - Разрешение на временное проживание в Российской Федерации;
18 - Свидетельство о предоставлении временного убежища на территории Российской Федерации;
23 - Свидетельство о рождении, выданное уполномоченным органом иностранного государства;
24 - Удостоверение личности военнослужащего Российской Федерации;
91 - Иные документы

<1> Отчество при наличии.
                                                                               
                          ИНН                
                                                                     
    1490   2031     КПП                   Стр.      

Раздел 1. Сумма утилизационного сбора <1>

Показатели   Код строки   Значения показателей
                                                                   
Код бюджетной классификации <2>   110                                                              
                                                                 
Код по ОКТМО <2>   020                                                              
                                                                   
Общая сумма утилизационного сбора, подлежащая уплате в бюджет <2> <3> (руб.)   030                                                              
                                                                 
                                                                   
Признак   040     10 - транспортное средство; 11 -специальное транспортное средство, кроме автобетоносмесителя; 12 - автобетоносмеситель; 20 - транспортное шасси
             
                                                                   
Идентификационный номер транспортного средства (VIN)   050                                                              
                                                                 
Марка транспортного средства   060                                                              
                                                                   
Модель транспортного средства   070                                                              
                                                                   
Дата выпуска <4> транспортного средства   080       .     .                                                
                                                                 
Категория (вид) <5> транспортного средства   090                                                              
                                                                 
Рабочий объем двигателя (куб. см)   100                                                              
                                                                   
Тип двигателя   110       3 - электродвигатель; 0 - прочее
                                                                   
Полная масса (тонн):   120           .                                                  
                                                                   
Сумма <6> утилизационного сбора, уплаченная за базовое транспортное средство (шасси) (руб.)   130                                                              
                                                                 
                                                                 
Базовая ставка (руб.)   140                                                              
                                                                   
Коэффициент:   150       .                                                      
                                                                   
Сумма утилизационного сбора (руб.) (стр.140 х стр.150)   160                                                              
                                                                 
Сумма утилизационного сбора, подлежащая уплате (руб.) (стр.160 - стр.130)   170                                                              
                                                                 
                                                                 
Серия, номер паспорта   180                                                              
                                                                   
Дата выдачи паспорта   190       .     .                                                
                                                                   

<1> Заполняется необходимое количество данных листов.
<2> Указывается на первой странице, на последующих - указывается прочерк.
<3> При формировании строки 030 учитываются значения строк 170, которые больше или равны "0". При отрицательных значениях строки 170 - указывается "0"
<4> При отсутствии документального подтверждения даты выпуска, которой является дата изготовления транспортного средства (шасси), год выпуска определяется по коду изготовления, указанному в идентификационном номере колесного транспортного средства (шасси), при этом 3-летний срок исчисляется начиная с 1 июля года изготовления.
<5> Категории колесных транспортных средств (шасси) указываются в соответствии с Перечнем видов и категорий колесных транспортных средств и шасси, в отношении которых уплачивается утилизационный сбор, а также размеров утилизационного сбора, утвержденным постановлением Правительства Российской Федерации от 26.12.2013 N 1291. В отношении самосвалов, предназначенных для эксплуатации в условиях бездорожья, указывается "X" (буква "икс" латинского алфавита).
<6> В случае, если транспортное средство изготовлено без использования базового транспортного средства или шасси, в отношении которых был уплачен утилизационный сбор, в строке 130 указывается "0".
                                                                   
При представлении корректирующих Расчетов в показателе "Номер корректировки" указываются последовательные номера по порядку от 1 до 999 (на дату составления первичного расчета), в первичном Расчете в данном показателе проставляется "0".
При этом каждый корректирующий Расчет должен содержать данные Раздела 1 "Сумма утилизационного сбора" всех ранее представленных Расчетов относящихся к одной дате составления.
Если производство транспортных средств (шасси) осуществляется обособленным подразделением, то Расчет представляется в налоговый орган по месту учета обособленного подразделения (код 222).
                                                                 

Приложение N 2
к приказу ФНС России
от 23 июня 2014 г. N ММВ-7-3/327@

ФОРМАТ ПРЕДСТАВЛЕНИЯ РАСЧЕТА СУММЫ УТИЛИЗАЦИОННОГО СБОРА В ОТНОШЕНИИ КОЛЕСНЫХ ТРАНСПОРТНЫХ СРЕДСТВ (ШАССИ) В ЭЛЕКТРОННОМ ВИДЕ

I. ОБЩИЕ СВЕДЕНИЯ

1. Настоящий формат описывает требования к XML файлам (далее - файлам обмена) передачи в электронном виде расчета суммы утилизационного сбора в отношении колесных транспортных средств (шасси) в налоговые органы.

2. Номер версии настоящего формата 5.02, часть CXLIX.

II. ОПИСАНИЕ ФАЙЛА ОБМЕНА

3. Имя файла обмена должно иметь следующий вид:

R_Т_А_К_О_GGGGMMDD_N, где:

R_T- префикс, принимающий значение NO_UTILSB;

А_К - идентификатор получателя информации, где: А - идентификатор получателя, которому направляется файл обмена, К - идентификатор конечного получателя, для которого предназначена информация из данного файла обмена <*>. Каждый из идентификаторов (А и К) имеет вид для налоговых органов - четырехразрядный код (код налогового органа в соответствии с классификатором "Система обозначения налоговых органов" (СОНО);

<*> Передача файла от отправителя к конечному получателю (К) может осуществляться в несколько этапов через другие налоговые органы, осуществляющие передачу файла на промежуточных этапах, которые обозначаются идентификатором А. В случае передачи файла от отправителя к конечному получателю при отсутствии налоговых органов, осуществляющих передачу на промежуточных этапах, значения идентификаторов Л и А" совпадают.

О - идентификатор отправителя информации, имеет вид:

для организаций - девятнадцатиразрядный код (идентификационный номер налогоплательщика (далее - ИНН) и код причины постановки на учет (далее - КПП) организации (обособленного подразделения);

для физических лиц - двенадцатиразрядный код (ИНН физического лица, при наличии. При отсутствии ИНН - последовательность из двенадцати нулей).

GGGG - год формирования передаваемого файла, ММ - месяц, DD - день;

N - идентификационный номер файла. (Длина - от 1 до 36 знаков. Идентификационный номер файла должен обеспечивать уникальность файла).

Расширение имени файла - xml. Расширение имени файла может указываться как строчными, так и прописными буквами.

Параметры первой строки файла обмена

Первая строка XML файла должна иметь следующий вид:

<?xml version = "1.0" encoding ="windows-1251"?>

Имя файла, содержащего XML схему файла обмена, должно иметь следующий вид:

NO_UTILSB_1_149_00_05_02_xx , где хх - номер версии схемы.

Расширение имени файла - xsd.

XML схема файла обмена приводится отдельным файлом и размещается на сайте Федеральной налоговой службы.

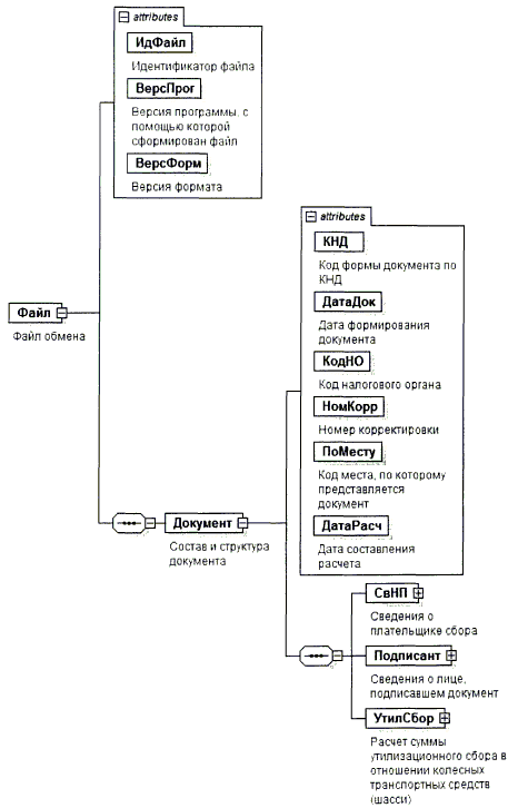
4. Логическая модель файла обмена представлена в виде диаграммы структуры файла обмена на рисунке 1 настоящего формата. Элементами логической модели файла обмена являются элементы и атрибуты XML файла. Перечень структурных элементов логической модели файла обмена и сведения о них приведены в таблицах 4.1 - 4.13 настоящего формата.

Для каждого структурного элемента логической модели файла обмена приводятся следующие сведения:

наименование элемента. Приводится полное наименование элемента <*>;

<*> В строке таблицы могут быть описаны несколько элементов, наименования которых разделены символом "|". Такая форма записи применяется в случае возможного наличия в файле обмена только одного элемента из описанных в этой строке.

сокращенное наименование (код) элемента. Приводится сокращенное наименование элемента. Синтаксис сокращенного наименования должен удовлетворять спецификации XML;

признак типа элемента. Может принимать следующие значения: "С" - сложный элемент логической модели (содержит вложенные элементы), "П" - простой элемент логической модели, реализованный в виде элемента XML файла, "А" - простой элемент логической модели, реализованный в виде атрибута элемента XML файла. Простой элемент логической модели не содержит вложенные элементы;

формат элемента. Формат элемента представляется следующими условными обозначениями: Т - символьная строка; N - числовое значение (целое или дробное).

Формат символьной строки указывается в виде Т(n-к) или Т(=к), где: n - минимальное количество знаков, к - максимальное количество знаков, символ "-" - разделитель, символ "=" означает фиксированное количество знаков в строке. В случае, если минимальное количество знаков равно 0, формат имеет вид Т(0-к). В случае, если максимальное количество знаков неограниченно, формат имеет вид Т(п-).

Формат числового значения указывается в виде N(m.к), где: m - максимальное количество знаков в числе, включая знак (для отрицательного числа), целую и дробную часть числа без разделяющей десятичной точки, к - максимальное число знаков дробной части числа. Если число знаков дробной части числа равно 0 (то есть число целое), то формат числового значения имеет вид N(m).

Для простых элементов, являющихся базовыми в XML (определенными в сети интернет по электронному адресу: http://www.w3.org/TR/xmlschema-0), например, элемент с типом "date", поле "Формат элемента" не заполняется. Для таких элементов в поле "Дополнительная информация" указывается тип базового элемента;

признак обязательности элемента определяет обязательность присутствия элемента (совокупности наименования элемента и его значения) в файле обмена. Признак обязательности элемента может принимать следующие значения: "О" - наличие элемента в файле обмена обязательно; "Н" - присутствие элемента в файле обмена необязательно, то есть элемент может отсутствовать. Если элемент принимает ограниченный перечень значений (по классификатору, кодовому словарю и тому подобному), то признак обязательности элемента дополняется символом "К". Например: "ОК". В случае, если количество реализаций элемента может быть более одной, то признак обязательности элемента дополняется символом "М". Например: "НМ", "ОКМ".

К вышеперечисленным признакам обязательности элемента может добавляться значение "У" в случае описания в XML схеме условий, предъявляемых к элементу в файле обмена, описанных в графе "Дополнительная информация". Например: "НУ", "ОКУ";

дополнительная информация содержит, при необходимости, требования к элементу файла обмена, не указанные ранее. Для сложных элементов указывается ссылка на таблицу, в которой описывается состав данного элемента. Для элементов, принимающих ограниченный перечень значений из классификатора (кодового словаря и тому подобного), указывается соответствующее наименование классификатора (кодового словаря и тому подобного) или приводится перечень возможных значений. Для классификатора (кодового словаря и тому подобного) может указываться ссылка на его местонахождение. Для элементов, использующих пользовательский тип данных, указывается наименование типового элемента.

Рисунок 1. Диаграмма структуры файла обмена

Таблица 4.1

Файл обмена (Файл)

Наименование элемента Сокращенное наименование (код) элемента Признак типа элемента Формат элемента Признак обязательности элемента Дополнительная информация
Идентификатор файла ИдФайл А Т(1-100) ОУ Содержит (повторяет) имя сформированного файла (без расширения)
Версия программы, с помощью которой сформирован файл ВерсПрог А Т(1-40) О
Версия формата ВерсФорм А Т(1-5) О Принимает значение: 5.02
Состав и структура документа Документ С О Состав элемента представлен в табл. 4.2

Таблица 4.2

Состав и структура документа (Документ)

Наименование элемента Сокращенное наименование (код) элемента Признак типа элемента Формат элемента Признак обязательности элемента Дополнительная информация
Код формы документа по КНД КНД А Т(=7) ОК Типовой элемент <КНДТип>.
Принимает значение: 1151091
Дата формирования документа ДатаДок А Т(=10) О Типовой элемент <ДатаТип>. Дата в формате ДД.ММ.ГГГГ
Код налогового органа КодНО А Т(=4) ОК Типовой элемент <СОНОТип>. Значение выбирается в соответствии с классификатором "Система обозначений налоговых органов"
Номер корректировки НомКорр А Т(1-3) О Принимает значение:
0 - первичный документ,
1 - 999 - номер корректировки для корректирующего документа
Код места, по которому представляется документ ПоМесту А Т(=3) ОК Принимает значение:
112 - по месту жительства физического лица, не признаваемого индивидуальным предпринимателем |
120 - по месту жительства индивидуального
предпринимателя |
210 - по месту нахождения российской
организации |
222 - по месту учета обособленного
подразделения |
331 - по месту осуществления деятельности иностранной организации через отделение иностранной организации
Дата составления расчета ДатаРасч А Т(=10) О Типовой элемент <ДатаТип>. Дата в формате ДД.ММ.ГПТ
Сведения о плательщике сбора СвНП С О Состав элемента представлен в табл. 4.3
Сведения о лице, подписавшем документ Подписант С О Состав элемента представлен в табл. 4.8
Расчет суммы утилизационного сбора в отношении колесных транспортных средств (шасси) УтилСбор С О Состав элемента представлен в табл. 4.10

Таблица 4.3

Сведения о плательщике сбора (СвНП)

Наименование элемента Сокращенное наименование (код) элемента Признак типа элемента Формат элемента Признак обязательности элемента Дополнительная информация
Номер контактного телефона Тлф А Т(1-20) Н
Плательщик сбора - организация | НПЮЛ С О Состав элемента представлен в табл. 4.4
Плательщик сбора - физическое лицо НПФЛ С О Состав элемента представлен в табл. 4.5

Таблица 4.4

Плательщик сбора - организация (НПЮЛ)

Наименование элемента Сокращенное наименование (код) элемента Признак типа элемента Формат элемента Признак обязательности элемента Дополнительная информация
Наименование организации НаимОрг А Т(1-1000) О
ИНН организации ИННЮЛ А Т(=10) О Типовой элемент <ИННЮЛТип>
КПП КПП А Т(=9) О Типовой элемент <КППТип>

Таблица 4.5

Плательщик сбора - физическое лицо (НПФЛ)

Наименование элемента Сокращенное наименование (код) элемента Признак типа элемента Формат элемента Признак обязательности элемента Дополнительная информация
Фамилия, имя, отчество физического лица ФИО С О Типовой элемент <ФИОТип>. Состав элемента представлен в табл. 4.13
ИНН физического лица | ИННФЛ П Т(=12) О Типовой элемент <ИННФЛТип>
Сведения о физическом лице, не являющемся индивидуальным предпринимателем СведФЛ С   О Состав элемента представлен в табл. 4.6

Таблица 4.6

Сведения о физическом лице, не являющемся индивидуальным предпринимателем (СведФЛ)

Наименование элемента Сокращенное наименование (код) элемента Признак типа элемента Формат элемента Признак обязательности элемента Дополнительная информация
Сведения о документе, удостоверяющем личность физического лица УдЛичнФЛ С О Состав элемента представлен в табл. 4.7
Адрес в Российской Федерации АдрРФ С О Типовой элемент <АдрРФТип>. Состав элемента представлен в табл. 4.12

Таблица 4.7

Сведения о документе, удостоверяющем личность физического лица (УдЛичнФЛ)

Наименование элемента Сокращенное наименование (код) элемента Признак типа элемента Формат элемента Признак обязательности элемента Дополнительная информация
Код вида документа КодВидДок А Т(=2) ОК Принимает значение:
03 - свидетельство о рождении |
07 - военный билет |
08 - временное удостоверение, выданное взамен военного билета |
10 - паспорт иностранного гражданина |
11 - свидетельство о рассмотрении ходатайства о признании лица беженцем на территории Российской Федерации по существу |
12 - вид на жительство в Российской Федерации |
13 - удостоверение беженца |
14 - временное удостоверение личности гражданина Российской Федерации |
15 - разрешение на временное проживание в Российской Федерации |
18 - свидетельство о предоставлении временного убежища на территории Российской Федерации |
21 - паспорт гражданина Российской Федерации |
23 - свидетельство о рождении, выданное уполномоченным органом иностранного государства|
24 - удостоверение личности военнослужащего Российской Федерации |
91 - иные документы
Серия и номер СерНомДок А Т(1-25) О
Кем выдан ВыдДок А Т(1-255) О
Дата выдачи ДатаДок А Т(=10) О Типовой элемент <ДатаТип>. Дата в формате ДД.ММ.ГГГГ

Таблица 4.8

Сведения о лице, подписавшем документ (Подписант)

Наименование элемента Сокращенное наименование (код) элемента Признак типа элемента Формат элемента Признак обязательности элемента Дополнительная информация
Признак лица, подписавшего документ ПрПодп А ТН) ОК Принимает значение:
1 - плательщик сбора |
2 - представитель плательщика сбора
Фамилия, имя, отчество ФИО С НУ Типовой элемент <ФИОТип>.
Состав элемента представлен в табл. 4.13.
Элемент обязателен при выполнении одного из условий:
<ПрПодп>=2 |
<ПрПодп>=1 и наличие <НПЮЛ>
Сведения о представителе плательщика сбора СвПред С НУ Состав элемента представлен в табл. 4.9. Элемент обязателен при <ПрПодп>=2

Таблица 4.9

Сведения о представителе плательщика сбора (СвПред)

Наименование элемента Сокращенное наименование (код) элемента Признак типа элемента Формат элемента Признак обязательности элемента Дополнительная информация
Наименование документа, подтверждающего полномочия представителя плательщика сбора НаимДок А Т(1-120) О
Наименование организации НаимОрг А Т(1-1000) Н

Таблица 4.10

Расчет суммы утилизационного сбора в отношении колесных транспортных средств (шасси) (УтилСбор)

Наименование элемента Сокращенное наименование (код) элемента Признак типа элемента Формат элемента Признак обязательности элемента Дополнительная информация
Код бюджетной классификации КБК А Т(=20) ОК Типовой элемент <КБКТип>. Принимает значение в соответствии с классификатором кодов классификации доходов бюджетов Российской Федерации
Код по ОКТМО ОКТМО А Т(=8) | Т(=11) ОК Типовой элемент <ОКТМОТип>. Принимает значение в соответствии с Общероссийским классификатором территорий муниципальных образований
Общая сумма утилизационного сбора, подлежащая уплате в бюджет СборПУОбщ А N(12) ОУ Принимает значение, равное сумме значений всех <СборПУ> из множественной табл.4.11. Значение элемента больше или равно 0
Сумма утилизационного сбора РасчСбор С ом Состав элемента представлен в табл. 4.11

Таблица 4.11

Сумма утилизационного сбора (РасчСбор)

Наименование элемента Сокращенное наименование (код) элемента Признак типа элемента Формат элемента Признак обязательности элемента Дополнительная информация
Признак Признак А Т(=2) ОК Принимает значение:
10 - транспортное средство |
11 - специальное транспортное средство, кроме автобетоносмесителя |
12 - автобетоносмеситель |
20 - транспортное шасси
Идентификационный номер транспортного средства (VIN) ИдНомТС А Т(1-25) НУ Элемент обязателен при <ВидТС> не равно "X"
Марка транспортного средства МаркаТС А Т(1-120) Н
Модель транспортного средства МоделТС А Т(1-120) Н
Дата выпуска транспортного средства ДатаВыпТС А Т(=10) О Типовой элемент <ДатаТип>.
Дата в формате ДД.ММ.ГГГГ
Категория (вид) транспортного средства ВидТС А Т(1-3) ОК Принимает значение в соответствии с "Перечнем видов и категорий колесных транспортных средств (шасси), в отношении которых уплачивается утилизационный сбор", а именно:
Ml1| М2 | МЗ | M1G | M2G | M3G | N1 | N2 | N3 | N1G | N2G | N3G
При отсутствии категории транспортного средства (шасси) указывается значение "X"
Рабочий объем двигателя ОбъемДвиг А N(6) НУ Элемент обязателен при <ВидТС> = M1 | М2 | МЗ | M1G | M2G | M3G
Тип двигателя ТипДвиг А Т(=1) ОК Принимает значение:
3 - электродвигатель |
0 - прочие
Полная масса Масса А N(7.3) НУ Элемент обязателен при <ВидТС> = N1 | N2 | N3 | N1G | N2G | N3G
Сумма утилизационного сбора, уплаченная за базовое транспортное средство (шасси) СборБТС А N(10) О
Базовая ставка БазСтав А N(6) ОУ Принимает значение в соответствии с постановлением Правительства Российской Федерации от 26.12.2013 г. N 1291
Коэффициент Коэф А N(4.2) О
Сумма утилизационного сбора Сбор А N(10) ОУ Принимает значение, равное произведению значений элементов <БазСтав> и <Коэф>
Сумма утилизационного сбора, подлежащая уплате СборПУ А N(10) ОУ Принимает значение, равное разности значений элементов <Сбор> и <СборБТС>
Серия, номер паспорта СерНомПасп А Т(=10) О Значение серии (4 знака) и номера паспорта (6 знаков) указывается без промежуточных пробелов.
Если серия паспорта состоит из двух знаков (может быть для <ВидТС>=Х, например, серия и номер паспорта самоходной машины имеют значение ВА 437830), первые два знакоместа заполняются пробелами
Дата выдачи паспорта ДатаПасп А Т(=10) О Типовой элемент <ДатаТип>. Дата в формате ДД.ММ.ГГГГ

Таблица 4.12

Адрес в Российской Федерации (АдрРФТип)

Наименование элемента Сокращенное наименование (код) элемента Признак типа элемента Формат элемента Признак обязательности элемента Дополнительная информация
Почтовый индекс Индекс А Т(=6) Н
Код региона КодРегион А Т(=2) ОК Типовой элемент <ССРФТип>.
Принимает значения в соответствии со справочником "Коды субъектов Российской Федерации"
Район Район А Т(1-50) Н
Город Город А Т(1-50) Н
Населенный пункт (село, поселок и т.д.) НаселПункт А Т(1-50) Н
Улица (проспект, переулок и т.д.) Улица А Т(1-50) Н
Номер дома (владения) Дом А Т(1-20) Н
Номер корпуса (строения) Корпус А Т(1-20) Н
Номер квартиры Кварт А Т(1-20) Н

Таблица 4.13

Фамилия, имя, отчество (ФИОТип)

Наименование элемента Сокращенное наименование (код) элемента Признак типа элемента Формат элемента Признак обязательности элемента Дополнительная информация
Фамилия Фамилия А Т(1-60) О
Имя Имя А Т(1-60) О
Отчество Отчество А Т(1-60) Н