ФЕДЕРАЛЬНАЯ НАЛОГОВАЯ СЛУЖБА
ПРИКАЗ
от 17 ноября 2014 г. N ММВ-7-6/588@
О ВНЕСЕНИИ ИЗМЕНЕНИЙ В ПРИКАЗЫ ФНС РОССИИ ОТ 13.06.2013 N ММВ-7-6/196@ И ОТ 09.11.2010 N ММВ-7-6/535@
В целях реализации информационного обслуживания и информирования налогоплательщиков в электронной форме по телекоммуникационным каналам связи (далее - ТКС) в соответствии с приказами ФНС России от 21.04.2014 N ММВ-7-6/245@ и от 21.07.2014 N ММВ-7-8/378@ и обеспечения унификации информационного взаимодействия в электронной форме по ТКС между налогоплательщиками и налоговыми органами приказываю:
1. Внести в приказ ФНС России от 13.06.2013 N ММВ-7-6/196@ "Об утверждении Методических рекомендаций по организации электронного документооборота между налоговыми органами и налогоплательщиками при информационном обслуживании и информировании налогоплательщиков в электронной форме по телекоммуникационным каналам связи" (далее - приказ ФНС России от 13.06.2013 N ММВ-7-6/196@) следующие изменения:
1.1. В шестом абзаце пункта 1 приказа ФНС России от 13.06.2013 N ММВ-7-6/196@ слова "Акт сверки расчетов по налогам, сборам, пеням и штрафам" заменить словами "Акт сверки расчетов по налогам, сборам, пеням, штрафам, процентам".
1.2. Второй и третий абзацы пункта 2.7 Методических рекомендаций по организации электронного документооборота между налоговыми органами и налогоплательщиками при информационном обслуживании и информировании налогоплательщиков в электронной форме по телекоммуникационным каналам связи, утвержденных приказом ФНС России от 13.06.2013 N ММВ-7-6/196@ (далее - Методические рекомендации), изложить в следующей редакции:
"справка о состоянии расчетов по налогам, сборам, пеням, штрафам, процентам (далее - справка о состоянии расчетов). Формы и форматы документа утверждены приказом ФНС России от 21.04.2014 N ММВ-7-6/245@;
справка об исполнении налогоплательщиком (плательщиком сборов, налоговым агентом) обязанности по уплате налогов, сборов, пеней, штрафов, процентов (далее - справка об исполнении обязанности). Форма и формат документа утверждены приказом ФНС России от 21.07.2014 N ММВ-7-8/378@;".
1.3. Второй абзац пункта 2.20 Методических рекомендаций изложить в следующей редакции:
"В случае если в налоговом органе отсутствуют открытые налоговые обязательства по всем указанным в запросе КБК и ОКАТО/ОКТМО, то налогоплательщику (представителю) формируется и направляется соответствующее сообщение в уведомлении об отказе".
1.4. Таблицу 4.2 приложения N 4, утвержденного приказом ФНС России от 13.06.2013 N ММВ-7-6/196@, изложить в редакции согласно приложению N 1 к настоящему приказу.
1.5. Приложение N 5, утвержденное приказом ФНС России от 13.06.2013 N ММВ-7-6/196@, изложить в редакции согласно приложению N 2 к настоящему приказу.
2. Внести в Унифицированный формат транспортного контейнера при информационном взаимодействии с приемными комплексами налоговых органов по телекоммуникационным каналам связи с использованием электронной подписи, утвержденный приказом ФНС России от 09.11.2010 N ММВ-7-6/535@ (далее - Унифицированный формат), следующие изменения:
2.1. Абзац второй пункта 3.1.3 Унифицированного формата изложить в следующей редакции:
"Транспортный контейнер может содержать не более 2500 файлов. Размер транспортного контейнера не должен превышать 72 мегабайт, а размер любого файла в контейнере не должен превышать 60 мегабайт. Исходный объем файла, zip-архив которого содержится в контейнере, не должен превышать 1024 мегабайт".
2.2. Таблицы 5.2 и 5.4 в приложении N 5 к Унифицированному формату изложить в редакции согласно приложению N 3 к настоящему приказу.
2.3. Таблицы 9.2 и 9.4 в приложении N 9 к Унифицированному формату изложить в редакции согласно приложению N 4 к настоящему приказу.
2.4. Таблицу 4.2 в приложении N 4 к Унифицированному формату изложить в редакции согласно приложению N 5 к настоящему приказу.
3. Управлению информационных технологий (Т.В. Матвеева), ФГУП ГНИВЦ ФНС России (В.Б. Безруков) в установленном порядке доработать программные средства, реализующие информационное взаимодействие налоговых органов с налогоплательщиками в электронной форме по ТКС.
4. Управлениям ФНС России по субъектам Российской Федерации, межрегиональным инспекциям ФНС России по крупнейшим налогоплательщикам:
4.1. В трехдневный срок с даты издания настоящего приказа обеспечить его доведение до всех участников информационного взаимодействия в электронной форме по ТКС (территориальных налоговых органов, операторов электронного документооборота, налогоплательщиков);
4.2. Обеспечить исполнение Методических рекомендаций.
5. Ввести в действие указанные изменения с 03.12.2014.
6. Контроль за исполнением настоящего приказа возложить на заместителя руководителя Федеральной налоговой службы А.С. Петрушина.
Руководитель
Федеральной налоговой службы
М.В.МИШУСТИН
Приложение N 1
к приказу ФНС России
от __________________ N ________
Таблица 4.2
Состав и структура документа (Документ)
| Наименование элемента | Сокращенное наименование (код) элемента | Признак типа элемента | Формат элемента | Признак обязательности элемента | Дополнительная информация |
| Код формы по КНД | КНД | А | T(=7) | ОК | Типовой элемент <КНДТип>. Принимает значение: 1166103 |
| Дата формирования документа | ДатаДок | А | T(=10) | О | Типовой элемент <ДатаТип>. Дата в формате ДД.ММ.ГГГГ |
| Код налогового органа (ИФНС) - отправителя ответа на обращение | КодНО | А | T(=4) | ОК | Типовой элемент <СОНОТип>. Принимает значение в соответствии с классификатором "Система обозначений налоговых органов" |
| Сведения о налогоплательщике | СвНП | С | | О | Состав элемента представлен в табл. 4.3 |
| Сведения об отправителе обращения, в ответ на которое сформирован документ | СвОтпр | С | | Н | Состав элемента представлен в табл. 4.4. Элемент обязателен в случае формирования файла с письмом налогового органа в ответ на обращение налогоплательщика |
| Сведения о подписанте (налоговом органе, подготовившем документ) | Подписант | С | | О | Состав элемента представлен в табл. 4.5 |
| Письмо налогового органа | ПисьмоОтв | С | | О | Состав элемента представлен в табл. 4.6 |
Приложение N 2
к приказу ФНС России
от "__" _____ 2014 г. N ________
ФОРМАТ
ПРЕДСТАВЛЕНИЯ СВЕДЕНИЙ ОТВЕТА НА ЗАПРОС "АКТ СВЕРКИ РАСЧЕТОВ ПО НАЛОГАМ, СБОРАМ, ПЕНЯМ, ШТРАФАМ, ПРОЦЕНТАМ" ПРИ ИНФОРМАЦИОННОМ ОБСЛУЖИВАНИИ И ИНФОРМИРОВАНИИ НАЛОГОПЛАТЕЛЬЩИКОВ В ЭЛЕКТРОННОЙ ФОРМЕ ПО ТЕЛЕКОММУНИКАЦИОННЫМ КАНАЛАМ СВЯЗИ
I. ОБЩИЕ СВЕДЕНИЯ
1. Настоящий формат описывает требования к XML файлам передачи сведений по ответу на запрос "Акт сверки расчетов по налогам, сборам, пеням, штрафам, процентам" при информационном обслуживании и информировании налоговыми органами налогоплательщиков в электронной форме по телекоммуникационным каналам связи (далее - файл обмена).
2. Номер версии настоящего формата 5.04, часть DCCCLIX.
II. ОПИСАНИЕ ФАЙЛА ОБМЕНА
3. Имя файла обмена должно иметь следующий вид:
R_T_A_K_O_GGGGMMDD_N, где:
R_T - префикс, принимающий значение IU_AKTSV;
A_K - идентификатор получателя информации, где: A - идентификатор получателя, которому направляется файл обмена, K - идентификатор конечного получателя, для которого предназначена информация из данного файла обмена <1>. Каждый из идентификаторов (A и K) имеет вид:
<1> Передача файла от отправителя к конечному получателю (K) может осуществляться в несколько этапов через другие налоговые органы, осуществляющие передачу файла на промежуточных этапах, которые обозначаются идентификатором A. В случае передачи файла от отправителя к конечному получателю при отсутствии налоговых органов, осуществляющих передачу на промежуточных этапах, значения идентификаторов A и K совпадают.
для организаций - девятнадцатиразрядный код (идентификационный номер налогоплательщика (далее - ИНН) и код причины постановки на учет (далее - КПП) организации (обособленного подразделения);
для физических лиц - двенадцатиразрядный код (ИНН физического лица, при наличии. При отсутствии ИНН - последовательность из двенадцати нулей);
для налоговых органов (только для идентификатора A) - четырехразрядный код (код налогового органа в соответствии с классификатором "Система обозначения налоговых органов" (далее - СОНО);
O - идентификатор отправителя информации, для налоговых органов представляется в виде четырехразрядного кода (код налогового органа по СОНО);
GGGG - год формирования передаваемого файла, MM - месяц, DD - день;
N - идентификационный номер файла (длина - от 1 до 36 знаков. Идентификационный номер файла должен обеспечивать уникальность файла).
Расширение имени файла - xml. Расширение имени файла может указываться как строчными, так и прописными буквами.
Параметры первой строки файла обмена
Первая строка XML файла должна иметь следующий вид:
<?xml version="1.0" encoding="windows-1251"?>
Имя файла, содержащего XML схему файла обмена, должно иметь следующий вид:
IU_AKTSV_1_859_01_05_04_xx, где xx - номер версии схемы.
Расширение имени файла - xsd.
XML схема файла обмена приводится отдельным файлом и размещается на сайте Федеральной налоговой службы.
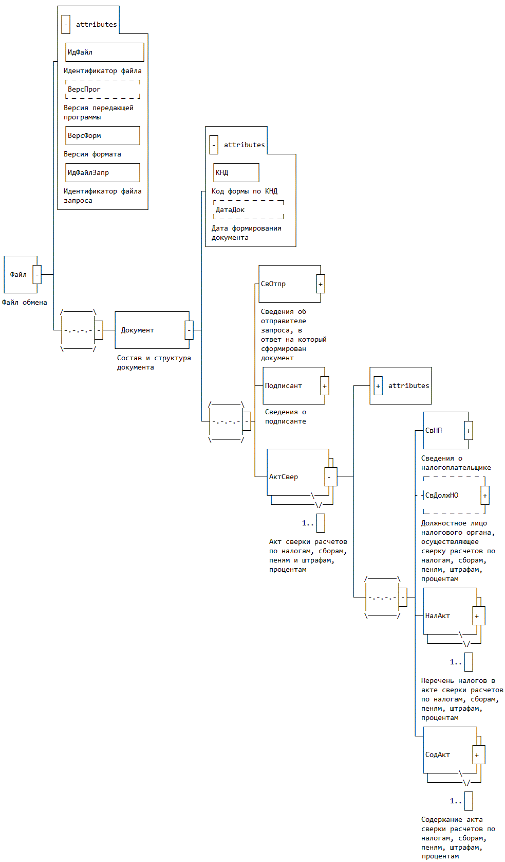
4. Логическая модель файла обмена представлена в виде диаграммы структуры файла обмена на рисунке 1 настоящего формата. Элементами логической модели файла обмена являются элементы и атрибуты XML файла. Перечень структурных элементов логической модели файла обмена и сведения о них приведены в таблицах 4.1 - 4.36 настоящего формата.
Для каждого структурного элемента логической модели файла обмена приводятся следующие сведения:
наименование элемента. Приводится полное наименование элемента <1>;
<1> В строке таблицы могут быть описаны несколько элементов, наименования которых разделены символом "|". Такая форма записи применяется в случае возможного наличия в файле обмена только одного элемента из описанных в этой строке.
сокращенное наименование (код) элемента. Приводится сокращенное наименование элемента. Синтаксис сокращенного наименования должен удовлетворять спецификации XML;
признак типа элемента. Может принимать следующие значения: "С" - сложный элемент логической модели (содержит вложенные элементы), "П" - простой элемент логической модели, реализованный в виде элемента XML файла, "А" - простой элемент логической модели, реализованный в виде атрибута элемента XML файла. Простой элемент логической модели не содержит вложенные элементы;
формат элемента. Формат элемента представляется следующими условными обозначениями: T - символьная строка; N - числовое значение (целое или дробное).
Формат символьной строки указывается в виде T(n-k) или T(=k), где: n - минимальное количество знаков, k - максимальное количество знаков, символ "-" - разделитель, символ "=" означает фиксированное количество знаков в строке. В случае, если минимальное количество знаков равно 0, формат имеет вид T(0-k). В случае, если максимальное количество знаков неограниченно, формат имеет вид T(n-).
Формат числового значения указывается в виде N(m.k), где: m - максимальное количество знаков в числе, включая знак (для отрицательного числа), целую и дробную часть числа без разделяющей десятичной точки, k - максимальное число знаков дробной части числа. Если число знаков дробной части числа равно 0 (т.е. число целое), то формат числового значения имеет вид N(m).
Для простых элементов, являющихся базовыми в XML (определенными в http://www.w3.org/TR/xmlschema-0), например, элемент с типом "date", поле "Формат элемента" не заполняется. Для таких элементов в поле "Дополнительная информация" указывается тип базового элемента;
признак обязательности элемента определяет обязательность присутствия элемента (совокупности наименования элемента и его значения) в файле обмена. Признак обязательности элемента может принимать следующие значения: "О" - наличие элемента в файле обмена обязательно; "Н" - наличие элемента в файле обмена необязательно, т.е. элемент может отсутствовать. Если элемент принимает ограниченный перечень значений (по классификатору, кодовому словарю и т.п.), то признак обязательности элемента дополняется символом "К". Например: "ОК". В случае, если количество реализаций элемента может быть более одной, то признак обязательности элемента дополняется символом "М". Например: "НМ", "ОКМ".
К вышеперечисленным признакам обязательности элемента может добавляться значение "Y" в случае описания в XML схеме условий, предъявляемых к элементу в файле обмена, описанных в графе "Дополнительная информация". Например: "НУ", "ОКУ";
дополнительная информация содержит, при необходимости, требования к элементу файла обмена, не указанные ранее. Для сложных элементов указывается ссылка на таблицу, в которой описывается состав данного элемента. Для элементов, принимающих ограниченный перечень значений из классификатора (кодового словаря и т.п.), указывается соответствующее наименование классификатора (кодового словаря и т.п.) или приводится перечень возможных значений. Для классификатора (кодового словаря и т.п.) может указываться ссылка на его местонахождение. Для элементов, использующих пользовательский тип данных, указывается наименование типового элемента.

Рисунок 1. Диаграмма структуры файла обмена
Таблица 4.1
Файл обмена (Файл)
| Наименование элемента | Сокращенное наименование (код) элемента | Признак типа элемента | Формат элемента | Признак обязательности элемента | Дополнительная информация |
| Идентификатор файла | ИдФайл | А | T(1-150) | ОУ | Содержит (повторяет) имя сформированного файла (без расширения) |
| Версия передающей программы | ВерсПрог | А | T(1-40) | Н | |
| Версия формата | ВерсФорм | А | T(1-5) | О | Принимает значение: 5.04 |
| Идентификатор файла запроса | ИдФайлЗапр | А | T(1-150) | О | Повторяет имя файла запроса (без расширения) |
| Состав и структура документа | Документ | С | | О | Состав элемента представлен в табл. 4.2 |
Таблица 4.2
Состав и структура документа (Документ)
| Наименование элемента | Сокращенное наименование (код) элемента | Признак типа элемента | Формат элемента | Признак обязательности элемента | Дополнительная информация |
| Код формы по КНД | КНД | А | T(=7) | О | Типовой элемент <КНДТип>. Принимает значение: 1160070 |
| Дата формирования документа | ДатаДок | А | T(=10) | Н | Типовой элемент <ДатаТип>. Дата в формате ДД.ММ.ГГГГ |
| Сведения об отправителе запроса, в ответ на который сформирован документ | СвОтпр | С | | О | Состав элемента представлен в табл. 4.3 |
| Сведения о подписанте | Подписант | С | | О | Состав элемента представлен в табл. 4.4 |
| Акт сверки расчетов по налогам, сборам, пеням, штрафам, процентам | АктСвер | С | | ОМ | Состав элемента представлен в табл. 4.5 |
Таблица 4.3
Сведения об отправителе запроса, в ответ на который сформирован документ (СвОтпр)
| Наименование элемента | Сокращенное наименование (код) элемента | Признак типа элемента | Формат элемента | Признак обязательности элемента | Дополнительная информация |
| Сведения об отправителе - юридическом лице | | СвОтпрЮЛ | С | | О | Типовой элемент <СвЮЛ>. Состав элемента представлен в табл. 4.33 |
| Сведения об отправителе - физическом лице | СвОтпрФЛ | С | | О | Типовой элемент <СвФЛ>. Состав элемента представлен в табл. 4.34 |
Таблица 4.4
Сведения о подписанте (Подписант)
| Наименование элемента | Сокращенное наименование (код) элемента | Признак типа элемента | Формат элемента | Признак обязательности элемента | Дополнительная информация |
| Код налогового органа | КодНО | А | T(=4) | О | Типовой элемент <СОНОТип>. Принимает значение в соответствии с классификатором "Система обозначений налоговых органов" |
| Наименование налогового органа | НаимНО | А | T(1-1000) | О | |
| Должность лица, подписавшего документ | Должн | А | T(1-128) | Н | |
| Фамилия, имя, отчество | ФИО | С | | Н | Типовой элемент <ФИОТип>. Состав элемента представлен в табл. 4.36 |
Таблица 4.5
Акт сверки расчетов по налогам, сборам, пеням, штрафам, процентам (АктСвер)
| Наименование элемента | Сокращенное наименование (код) элемента | Признак типа элемента | Формат элемента | Признак обязательности элемента | Дополнительная информация |
| Номер акта | НомАкт | А | T(1-10) | О | |
| Код налогового органа | КодНО | А | T(=4) | О | Типовой элемент <СОНОТип>. Принимает значение в соответствии с классификатором "Система обозначений налоговых органов" |
| Дата начала периода, за который производится сверка расчетов по налогам, сборам, пеням, штрафам, процентам | ДатаНачПер | А | T(=10) | О | Типовой элемент <ДатаТип>. Дата в формате ДД.ММ.ГГГГ |
| Дата конца периода, за который производится сверка расчетов по налогам, сборам, пеням, штрафам, процентам | ДатаКонПер | А | T(=10) | О | Типовой элемент <ДатаТип>. Дата в формате ДД.ММ.ГГГГ |
| Дата, по состоянию на которую произведена сверка расчетов по налогам, сборам, пеням, штрафам, процентам | ДатаСост | А | T(=10) | О | Типовой элемент <ДатаТип>. Дата в формате ДД.ММ.ГГГГ |
| Сведения о налогоплательщике | СвНП | С | | О | Состав элемента представлен в табл. 4.6 |
| Должностное лицо налогового органа, осуществляющее сверку расчетов по налогам, сборам, пеням, штрафам, процентам | СвДолжНО | С | | Н | Состав элемента представлен в табл. 4.7 |
| Перечень налогов в акте сверки расчетов по налогам, сборам, пеням, штрафам, процентам | НалАкт | С | | ОМ | Состав элемента представлен в табл. 4.8 |
| Содержание акта сверки расчетов по налогам, сборам, пеням, штрафам, процентам | СодАкт | С | | ОМ | Состав элемента представлен в табл. 4.9 |
Таблица 4.6
Сведения о налогоплательщике (СвНП)
| Наименование элемента | Сокращенное наименование (код) элемента | Признак типа элемента | Формат элемента | Признак обязательности элемента | Дополнительная информация |
| Номер контактного телефона | Тлф | А | T(1-20) | Н | |
| Налогоплательщик - юридическое лицо | | НПЮЛ | С | | О | Типовой элемент <СвЮЛ>. Состав элемента представлен в табл. 4.33 |
| Налогоплательщик - физическое лицо | НПФЛ | С | | О | Типовой элемент <СвФЛ>. Состав элемента представлен в табл. 4.34 |
| Адрес налогоплательщика | АдрРФ | С | | О | Типовой элемент <АдрРФТип>. Состав элемента представлен в табл. 4.35 |
Таблица 4.7
Должностное лицо налогового органа, осуществляющее сверку расчетов по налогам, сборам, пеням, штрафам, процентам (СвДолжНО)
| Наименование элемента | Сокращенное наименование (код) элемента | Признак типа элемента | Формат элемента | Признак обязательности элемента | Дополнительная информация |
| Номер контактного телефона | Тлф | А | T(1-20) | Н | |
| Фамилия, имя, отчество должностного лица | ФИО | С | | О | Типовой элемент <ФИОТип>. Состав элемента представлен в табл. 4.36 |
Таблица 4.8
Перечень налогов в акте сверки расчетов по налогам, сборам, пеням, штрафам, процентам (НалАкт)
| Наименование элемента | Сокращенное наименование (код) элемента | Признак типа элемента | Формат элемента | Признак обязательности элемента | Дополнительная информация |
| Вид налога (сбора) | ВидНал | А | T(1-80) | О | |
| Код бюджетной классификации | КБК | А | T(=20) | О | Типовой элемент <КБКТип>. Принимает значение в соответствии с Классификатором кодов классификации доходов бюджетов Российской Федерации |
| ОКАТО | | ОКАТО | П | T(=11) | ОК | Типовой элемент <ОКАТОТип>. Принимает значение в соответствии с Общероссийским классификатором объектов административно- территориального деления |
| ОКТМО | ОКТМО | П | T(=8) | ОК | Типовой элемент <ОКТМОТип>. Принимает значение в соответствии с Общероссийским классификатором территорий муниципальных образований |
Таблица 4.9
Содержание акта сверки расчетов по налогам, сборам, пеням, штрафам, процентам (СодАкт)
| Наименование элемента | Сокращенное наименование (код) элемента | Признак типа элемента | Формат элемента | Признак обязательности элемента | Дополнительная информация |
| Вид налога (сбора) | ВидНал | А | T(1-80) | О | |
| Код бюджетной классификации | КБК | А | T(=20) | О | Типовой элемент <КБКТип>. Принимает значение в соответствии с Классификатором кодов классификации доходов бюджетов Российской Федерации |
| КПП | КПП | А | T(=9) | О | Типовой элемент <КППТип> |
| ОКАТО | | ОКАТО | П | T(=11) | ОК | Типовой элемент <ОКАТОТип>. Принимает значение в соответствии с Общероссийским классификатором объектов административно- территориального деления |
| ОКТМО | ОКТМО | П | T(=8) | ОК | Типовой элемент <ОКТМОТип>. Принимает значение в соответствии с Общероссийским классификатором территорий муниципальных образований |
| Раздел 2 | Раздел2 | С | | О | Состав элемента представлен в табл. 4.10 |
Таблица 4.10
Раздел 2 (Раздел2)
| Наименование элемента | Сокращенное наименование (код) элемента | Признак типа элемента | Формат элемента | Признак обязательности элемента | Дополнительная информация |
| Сальдо на начало сверяемого периода | СальдоНач | С | | О | Состав элемента представлен в табл. 4.11 |
| Данные за сверяемый период | СверПериод | С | | О | Состав элемента представлен в табл. 4.17 |
| Сальдо на конец сверяемого периода | СальдоКон | С | | О | Состав элемента представлен в табл. 4.25 |
| Денежные средства, списанные с расчетных счетов налогоплательщика, но не зачисленные на счета по учету доходов бюджетов на конец сверяемого периода | ДенСрСп | С | | О | Состав элемента представлен в табл. 4.31 |
Таблица 4.11
Сальдо на начало сверяемого периода (СальдоНач)
| Наименование элемента | Сокращенное наименование (код) элемента | Признак типа элемента | Формат элемента | Признак обязательности элемента | Дополнительная информация |
| Задолженность, всего | ЗадолжВсего | С | | О | Типовой элемент <Сведения>. Состав элемента представлен в табл. 4.32 |
| Данные по налогу | Налог | С | | О | Состав элемента представлен в табл. 4.12 |
| Данные по пени | Пени | С | | О | Состав элемента представлен в табл. 4.13 |
| Данные по штрафам | Штраф | С | | О | Состав элемента представлен в табл. 4.14 |
| Остаток неуплаченных сумм процентов за пользование бюджетными средствами | НеупСум | С | | О | Состав элемента представлен в табл. 4.15 |
| проценты за пользование бюджетными средствами | ПроцПолБС | С | | О | Типовой элемент <Сведения>. Состав элемента представлен в табл. 4.32 |
| Данные по переплате | Переп | С | | О | Состав элемента представлен в табл. 4.16 |
Таблица 4.12
Данные по налогу (Налог)
| Наименование элемента | Сокращенное наименование (код) элемента | Признак типа элемента | Формат элемента | Признак обязательности элемента | Дополнительная информация |
| Налог, всего | НалВсего | С | | О | Типовой элемент <Сведения>. Состав элемента представлен в табл. 4.32 |
| Недоимка | Недоимка | С | | О | Типовой элемент <Сведения>. Состав элемента представлен в табл. 4.32 |
| Отсроченные (рассроченные) платежи | ОтсрПлат | С | | О | Типовой элемент <Сведения>. Состав элемента представлен в табл. 4.32 |
| Приостановленные к взысканию платежи | ПриостПлат | С | | О | Типовой элемент <Сведения>. Состав элемента представлен в табл. 4.32 |
| Реструктуризированная задолженность | РеструкДолг | С | | О | Типовой элемент <Сведения>. Состав элемента представлен в табл. 4.32 |
Таблица 4.13
Данные по пени (Пени)
| Наименование элемента | Сокращенное наименование (код) элемента | Признак типа элемента | Формат элемента | Признак обязательности элемента | Дополнительная информация |
| Пени, всего | ПениВсего | С | | О | Типовой элемент <Сведения>. Состав элемента представлен в табл. 4.32 |
| Задолженность (кроме отсроченных, приостановленных к взысканию, реструктуризированных платежей) | Задолжн | С | | О | Типовой элемент <Сведения>. Состав элемента представлен в табл. 4.32 |
| Отсроченные (рассроченные) платежи | ОтсрПлат | С | | О | Типовой элемент <Сведения>. Состав элемента представлен в табл. 4.32 |
| Приостановленные к взысканию платежи | ПриостПлат | С | | О | Типовой элемент <Сведения>. Состав элемента представлен в табл. 4.32 |
| Реструктуризированная задолженность | РеструкДолг | С | | О | Типовой элемент <Сведения>. Состав элемента представлен в табл. 4.32 |
Таблица 4.14
Данные по штрафам (Штраф)
| Наименование элемента | Сокращенное наименование (код) элемента | Признак типа элемента | Формат элемента | Признак обязательности элемента | Дополнительная информация |
| Штрафы всего | ШтрафВсего | С | | О | Типовой элемент <Сведения>. Состав элемента представлен в табл. 4.32 |
| Задолженность (кроме отсроченных, приостановленных к взысканию, реструктуризированных платежей) | Задолжн | С | | О | Типовой элемент <Сведения>. Состав элемента представлен в табл. 4.32 |
| Отсроченные (рассроченные) платежи | ОтсрПлат | С | | О | Типовой элемент <Сведения>. Состав элемента представлен в табл. 4.32 |
| Приостановленные к взысканию платежи | ПриостПлат | С | | О | Типовой элемент <Сведения>. Состав элемента представлен в табл. 4.32 |
| Реструктуризированная задолженность | РеструкДолг | С | | О | Типовой элемент <Сведения>. Состав элемента представлен в табл. 4.32 |
Таблица 4.15
Остаток неуплаченных сумм процентов за пользование бюджетными средствами (НеупСум)
| Наименование элемента | Сокращенное наименование (код) элемента | Признак типа элемента | Формат элемента | Признак обязательности элемента | Дополнительная информация |
| Остаток неуплаченных сумм всего | НеупСумВс | С | | О | Типовой элемент <Сведения>. Состав элемента представлен в табл. 4.32 |
| Остаток неуплаченных сумм процентов | НеупСумПр | С | | О | Типовой элемент <Сведения>. Состав элемента представлен в табл. 4.32 |
| приостановленные к взысканию платежи | ПриосПл | С | | О | Типовой элемент <Сведения>. Состав элемента представлен в табл. 4.32 |
Таблица 4.16
Данные по переплате (Переп)
| Наименование элемента | Сокращенное наименование (код) элемента | Признак типа элемента | Формат элемента | Признак обязательности элемента | Дополнительная информация |
| Переплата всего | Всего | С | | О | Типовой элемент <Сведения>. Состав элемента представлен в табл. 4.32 |
| Налог | Налог | С | | О | Типовой элемент <Сведения>. Состав элемента представлен в табл. 4.32 |
| Пени | Пени | С | | О | Типовой элемент <Сведения>. Состав элемента представлен в табл. 4.32 |
| Штрафы | Штраф | С | | О | Типовой элемент <Сведения>. Состав элемента представлен в табл. 4.32 |
| Остаток неуплаченных сумм процентов за пользование бюджетными средствами | ОстНеуп | С | | О | Типовой элемент <Сведения>. Состав элемента представлен в табл. 4.32 |
| Проценты за пользование бюджетными средствами | Проц | С | | О | Типовой элемент <Сведения>. Состав элемента представлен в табл. 4.32 |
Таблица 4.17
Данные за сверяемый период (СверПериод)
| Наименование элемента | Сокращенное наименование (код) элемента | Признак типа элемента | Формат элемента | Признак обязательности элемента | Дополнительная информация |
| Принята задолженность (переплата) | Переплата | С | | О | Состав элемента представлен в табл. 4.18 |
| Начислено (доначислено) (по расчетам, перерасчетам и решениям, вынесенным по результатам рассмотрения материалов налоговых проверок, по судебным актам) | Начислено | С | | О | Состав элемента представлен в табл. 4.19 |
| Уменьшено (по расчетам, перерасчетам и решениям, вынесенным по результатам рассмотрения материалов налоговых проверок, по судебным актам) | Уменьшено | С | | О | Состав элемента представлен в табл. 4.20 |
| Уплачено | Уплачено | С | | О | Состав элемента представлен в табл. 4.21 |
| Передана задолженность (переплата) реорганизованного юридического лица: | ПЗРЮЛ | С | | О | Состав элемента представлен в табл. 4.22 |
| Списана реструктурированная задолженность по пеням в случае выполнения условий реструктуризации | СпЗадолжПен | С | | О | Типовой элемент <Сведения>. Состав элемента представлен в табл. 4.32 |
| Списана реструктурированная задолженность по налоговым санкциям в случае выполнения условий реструктуризации | СпЗадолжНС | С | | О | Типовой элемент <Сведения>. Состав элемента представлен в табл. 4.32 |
| Списана задолженность по постановлениям Правительства РФ | СписЗПр | С | | О | Состав элемента представлен в табл. 4.23 |
| Возвращено из бюджета | Возвращено | С | | О | Состав элемента представлен в табл. 4.24 |
Таблица 4.18
Принята задолженность (переплата) (Переплата)
| Наименование элемента | Сокращенное наименование (код) элемента | Признак типа элемента | Формат элемента | Признак обязательности элемента | Дополнительная информация |
| Налог | Налог | С | | О | Типовой элемент <Сведения>. Состав элемента представлен в табл. 4.32 |
| Пени | Пени | С | | О | Типовой элемент <Сведения>. Состав элемента представлен в табл. 4.32 |
| Штраф | Штраф | С | | О | Типовой элемент <Сведения>. Состав элемента представлен в табл. 4.32 |
| Остаток неуплаченных сумм процентов за пользование бюджетными средствами | Остат | С | | О | Типовой элемент <Сведения>. Состав элемента представлен в табл. 4.32 |
| Проценты за пользование бюджетными средствами | Процент | С | | О | Типовой элемент <Сведения>. Состав элемента представлен в табл. 4.32 |
Таблица 4.19
Начислено (доначислено) (по расчетам, перерасчетам и решениям, вынесенным по результатам рассмотрения материалов налоговых проверок, по судебным актам) (Начислено)
| Наименование элемента | Сокращенное наименование (код) элемента | Признак типа элемента | Формат элемента | Признак обязательности элемента | Дополнительная информация |
| Налог | Налог | С | | О | Типовой элемент <Сведения>. Состав элемента представлен в табл. 4.32 |
| Пени | Пени | С | | О | Типовой элемент <Сведения>. Состав элемента представлен в табл. 4.32 |
| Штрафы | Штраф | С | | О | Типовой элемент <Сведения>. Состав элемента представлен в табл. 4.32 |
| Остаток неуплаченных сумм процентов за пользование бюджетными средствами | Остат | С | | О | Типовой элемент <Сведения>. Состав элемента представлен в табл. 4.32 |
| Проценты за пользование бюджетными средствами | Процент | С | | О | Типовой элемент <Сведения>. Состав элемента представлен в табл. 4.32 |
Таблица 4.20
Уменьшено (по расчетам, перерасчетам и решениям, вынесенным по результатам рассмотрения материалов налоговых проверок, по судебным актам) (Уменьшено)
| Наименование элемента | Сокращенное наименование (код) элемента | Признак типа элемента | Формат элемента | Признак обязательности элемента | Дополнительная информация |
| Налог | Налог | С | | О | Типовой элемент <Сведения>. Состав элемента представлен в табл. 4.32 |
| Пени | Пени | С | | О | Типовой элемент <Сведения>. Состав элемента представлен в табл. 4.32 |
| Налоговые санкции | штрафы | С | | О | Типовой элемент <Сведения>. Состав элемента представлен в табл. 4.32 |
Таблица 4.21
Уплачено (Уплачено)
| Наименование элемента | Сокращенное наименование (код) элемента | Признак типа элемента | Формат элемента | Признак обязательности элемента | Дополнительная информация |
| Налог, всего | НалВсего | С | | О | Типовой элемент <Сведения>. Состав элемента представлен в табл. 4.32 |
| Уплачено налога | НалУп | С | | О | Типовой элемент <Сведения>. Состав элемента представлен в табл. 4.32 |
| Зачтено излишне уплаченного (взысканного) налога (сбора) | ЗачИзлУпНал | С | | О | Типовой элемент <Сведения>. Состав элемента представлен в табл. 4.32 |
| Налог - отсроченные (рассроченные) платежи | НалОтсрПлат | С | | О | Типовой элемент <Сведения>. Состав элемента представлен в табл. 4.32 |
| Налог - приостановленные к взысканию платежи | НалПриостПлат | С | | О | Типовой элемент <Сведения>. Состав элемента представлен в табл. 4.32 |
| Налог - реструктуризированная задолженность | НалРеструкДолг | С | | О | Типовой элемент <Сведения>. Состав элемента представлен в табл. 4.32 |
| Пени, всего | ПенВсего | С | | О | Типовой элемент <Сведения>. Состав элемента представлен в табл. 4.32 |
| Уплачено пени | ПенУпл | С | | О | Типовой элемент <Сведения>. Состав элемента представлен в табл. 4.32 |
| Пени - отсроченные (рассроченные) платежи | ПенОтсрПлат | С | | О | Типовой элемент <Сведения>. Состав элемента представлен в табл. 4.32 |
| Пени - приостановленные к взысканию платежи | ПенПриостПлат | С | | О | Типовой элемент <Сведения>. Состав элемента представлен в табл. 4.32 |
| Пени - реструктуризированная задолженность | ПенРеструкДолг | С | | О | Типовой элемент <Сведения>. Состав элемента представлен в табл. 4.32 |
| Штрафы всего | ШтрВсег | С | | О | Типовой элемент <Сведения>. Состав элемента представлен в табл. 4.32 |
| Уплачено штрафов | ШтрУпл | С | | О | Типовой элемент <Сведения>. Состав элемента представлен в табл. 4.32 |
| Штрафы - отсроченные (рассроченные) платежи | ШтрОтсрПлат | С | | О | Типовой элемент <Сведения>. Состав элемента представлен в табл. 4.32 |
| Штрафы - приостановленные к взысканию платежи | ШтрПриостПлат | С | | О | Типовой элемент <Сведения>. Состав элемента представлен в табл. 4.32 |
| Штрафы - реструктуризированная задолженность | ШтрРеструкДолг | С | | О | Типовой элемент <Сведения>. Состав элемента представлен в табл. 4.32 |
| Проценты за пользование бюджетными средствами всего | ПрВсего | С | | О | Типовой элемент <Сведения>. Состав элемента представлен в табл. 4.32 |
| Процент - остаток неуплаченных сумм | ПрОстСумм | С | | О | Типовой элемент <Сведения>. Состав элемента представлен в табл. 4.32 |
| Процент - приостановленные к взысканию платежи | ПрПриПлат | С | | О | Типовой элемент <Сведения>. Состав элемента представлен в табл. 4.32 |
| Процент - за использование бюджетными средствами | ПрБюдСр | С | | О | Типовой элемент <Сведения>. Состав элемента представлен в табл. 4.32 |
Таблица 4.22
Передана задолженность (переплата) реорганизованного юридического лица: (ПЗРЮЛ)
| Наименование элемента | Сокращенное наименование (код) элемента | Признак типа элемента | Формат элемента | Признак обязательности элемента | Дополнительная информация |
| Налог | Налог | С | | О | Типовой элемент <Сведения>. Состав элемента представлен в табл. 4.32 |
| Пени | Пени | С | | О | Типовой элемент <Сведения>. Состав элемента представлен в табл. 4.32 |
| Штрафы | Штрафы | С | | О | Типовой элемент <Сведения>. Состав элемента представлен в табл. 4.32 |
| Остаток неуплаченных сумм | НеупСум | С | | О | Типовой элемент <Сведения>. Состав элемента представлен в табл. 4.32 |
| Проценты за использование бюджетными средствами | Проц | С | | О | Типовой элемент <Сведения>. Состав элемента представлен в табл. 4.32 |
Таблица 4.23
Списана задолженность по постановлениям Правительства РФ (СписЗПр)
| Наименование элемента | Сокращенное наименование (код) элемента | Признак типа элемента | Формат элемента | Признак обязательности элемента | Дополнительная информация |
| Налог | Налог | С | | О | Типовой элемент <Сведения>. Состав элемента представлен в табл. 4.32 |
| Пени | Пени | С | | О | Типовой элемент <Сведения>. Состав элемента представлен в табл. 4.32 |
| Штрафы | Штрафы | С | | О | Типовой элемент <Сведения>. Состав элемента представлен в табл. 4.32 |
| Остаток неуплаченных сумм за использование бюджетными средствами | НеупСум | С | | О | Типовой элемент <Сведения>. Состав элемента представлен в табл. 4.32 |
Таблица 4.24
Возвращено из бюджета (Возвращено)
| Наименование элемента | Сокращенное наименование (код) элемента | Признак типа элемента | Формат элемента | Признак обязательности элемента | Дополнительная информация |
| Налог | Налог | С | | О | Типовой элемент <Сведения>. Состав элемента представлен в табл. 4.32 |
| Возвращено излишне уплаченного (взысканного) налога (сбора) | НалИзлУп | С | | О | Типовой элемент <Сведения>. Состав элемента представлен в табл. 4.32 |
| Пени | Пени | С | | О | Типовой элемент <Сведения>. Состав элемента представлен в табл. 4.32 |
| Возвращено излишне уплаченных (взысканных) пеней по налогу (сбору) | ПенИзлУп | С | | О | Типовой элемент <Сведения>. Состав элемента представлен в табл. 4.32 |
| Штрафы | Штраф | С | | О | Типовой элемент <Сведения>. Состав элемента представлен в табл. 4.32 |
| Возвращено излишне уплаченного (взысканного) штрафа по налогу (сбору) | ШтрафИзлУп | С | | О | Типовой элемент <Сведения>. Состав элемента представлен в табл. 4.32 |
| Остаток неуплаченных сумм процентов за пользование бюджетными средствами | НеупСум | С | | О | Типовой элемент <Сведения>. Состав элемента представлен в табл. 4.32 |
| Проценты за пользование бюджетными средствами по графикам действующих отсрочек, рассрочек, реструктуризации | Проц | С | | О | Типовой элемент <Сведения>. Состав элемента представлен в табл. 4.32 |
Таблица 4.25
Сальдо на конец сверяемого периода (СальдоКон)
| Наименование элемента | Сокращенное наименование (код) элемента | Признак типа элемента | Формат элемента | Признак обязательности элемента | Дополнительная информация |
| Задолженность, всего | ЗадолжВсего | С | | О | Типовой элемент <Сведения>. Состав элемента представлен в табл. 4.32 |
| Налог | Налог | С | | О | Состав элемента представлен в табл. 4.26 |
| Пени | Пени | С | | О | Состав элемента представлен в табл. 4.27 |
| Штрафы | Штрафы | С | | О | Состав элемента представлен в табл. 4.28 |
| Остаток неуплаченных сумм процентов за пользование бюджетными средствами | ОстНеупСум | С | | О | Состав элемента представлен в табл. 4.29 |
| Проценты за пользование бюджетными средствами по графикам действующих отсрочек, рассрочек, реструктуризации, по утвержденным графикам уплаты процентов в процедурах финансового оздоровления и внешнего управления (задолженность, переплата) | ПроцПолБС | С | | О | Типовой элемент <Сведения>. Состав элемента представлен в табл. 4.32 |
| Переплата | Переп | С | | О | Состав элемента представлен в табл. 4.30 |
Таблица 4.26
Налог (Налог)
| Наименование элемента | Сокращенное наименование (код) элемента | Признак типа элемента | Формат элемента | Признак обязательности элемента | Дополнительная информация |
| Налог, всего | Всего | С | | О | Типовой элемент <Сведения>. Состав элемента представлен в табл. 4.32 |
| Недоимка | Недоим | С | | О | Типовой элемент <Сведения>. Состав элемента представлен в табл. 4.32 |
| Отсроченные (рассроченные) платежи | ОтсрПлат | С | | О | Типовой элемент <Сведения>. Состав элемента представлен в табл. 4.32 |
| Приостановленные к взысканию платежи | ПрПлат | С | | О | Типовой элемент <Сведения>. Состав элемента представлен в табл. 4.32 |
| Реструктуризированная задолженность | РестрДолг | С | | О | Типовой элемент <Сведения>. Состав элемента представлен в табл. 4.32 |
Таблица 4.27
Пени (Пени)
| Наименование элемента | Сокращенное наименование (код) элемента | Признак типа элемента | Формат элемента | Признак обязательности элемента | Дополнительная информация |
| Пени, всего | Всего | С | | О | Типовой элемент <Сведения>. Состав элемента представлен в табл. 4.32 |
| Задолженность (кроме отсроченных, приостановленных к взысканию, реструктуризированных платежей) | Долг | С | | О | Типовой элемент <Сведения>. Состав элемента представлен в табл. 4.32 |
| Отсроченные (рассроченные) платежи | ОтсрПлат | С | | О | Типовой элемент <Сведения>. Состав элемента представлен в табл. 4.32 |
| Приостановленные к взысканию платежи | ПриостПлат | С | | О | Типовой элемент <Сведения>. Состав элемента представлен в табл. 4.32 |
| Реструктуризированная задолженность | РеструкДолг | С | | О | Типовой элемент <Сведения>. Состав элемента представлен в табл. 4.32 |
Таблица 4.28
Штрафы (Штрафы)
| Наименование элемента | Сокращенное наименование (код) элемента | Признак типа элемента | Формат элемента | Признак обязательности элемента | Дополнительная информация |
| Штрафы всего | ШтрВсего | С | | О | Типовой элемент <Сведения>. Состав элемента представлен в табл. 4.32 |
| Задолженность (кроме отсроченных, приостановленных к взысканию, реструктуризированных платежей) | ШтрДолг | С | | О | Типовой элемент <Сведения>. Состав элемента представлен в табл. 4.32 |
| Отсроченные (рассроченные) платежи | ШтрОтсрПлат | С | | О | Типовой элемент <Сведения>. Состав элемента представлен в табл. 4.32 |
| Приостановленные к взысканию платежи | ШтрПриостПлат | С | | О | Типовой элемент <Сведения>. Состав элемента представлен в табл. 4.32 |
| Реструктуризированная задолженность | ШтрРестрДолг | С | | О | Типовой элемент <Сведения>. Состав элемента представлен в табл. 4.32 |
Таблица 4.29
Остаток неуплаченных сумм процентов за пользование бюджетными средствами (ОстНеупСум)
| Наименование элемента | Сокращенное наименование (код) элемента | Признак типа элемента | Формат элемента | Признак обязательности элемента | Дополнительная информация |
| Остаток неуплаченных сумм процентов за пользование бюджетными средствами, образовавшийся при досрочном прекращении действия отсрочек (рассрочек, реструктуризации), при расторжении соглашения о реструктуризации долга, при заключении мирового соглашения в процедурах банкротства, всего | НеупПрВс | С | | О | Типовой элемент <Сведения>. Состав элемента представлен в табл. 4.32 |
| Остаток неуплаченных сумм процентов | ОстНеПр | С | | О | Типовой элемент <Сведения>. Состав элемента представлен в табл. 4.32 |
| Приостановленные к взысканию платежи | ПриосВзПлат | С | | О | Типовой элемент <Сведения>. Состав элемента представлен в табл. 4.32 |
Таблица 4.30
Переплата (Переп)
| Наименование элемента | Сокращенное наименование (код) элемента | Признак типа элемента | Формат элемента | Признак обязательности элемента | Дополнительная информация |
| Переплата всего | Всего | С | | О | Типовой элемент <Сведения>. Состав элемента представлен в табл. 4.32 |
| Налог (сбор) | Налог | С | | О | Типовой элемент <Сведения>. Состав элемента представлен в табл. 4.32 |
| Пени | Пени | С | | О | Типовой элемент <Сведения>. Состав элемента представлен в табл. 4.32 |
| Переплата - штрафы | Штрафы | С | | О | Типовой элемент <Сведения>. Состав элемента представлен в табл. 4.32 |
| Переплата - остаток неуплаченных сумм процентов за пользование бюджетными средствами, образовавшийся при досрочном прекращении действия отсрочек (рассрочек, реструктуризации), при расторжении соглашения о реструктуризации долга, при заключении мирового соглашения в процедурах банкротства. | Остаток | С | | О | Типовой элемент <Сведения>. Состав элемента представлен в табл. 4.32 |
| Переплата - проценты за пользование бюджетными средствами по графикам действующих отсрочек, рассрочек, реструктуризации, по утвержденным графикам уплаты процентов в процедурах финансового оздоровления и внешнего управления (задолженность, переплата). | Процент | С | | О | Типовой элемент <Сведения>. Состав элемента представлен в табл. 4.32 |
Таблица 4.31
Денежные средства, списанные с расчетных счетов налогоплательщика, но не зачисленные на счета по учету доходов бюджетов на конец сверяемого периода (ДенСрСп)
| Наименование элемента | Сокращенное наименование (код) элемента | Признак типа элемента | Формат элемента | Признак обязательности элемента | Дополнительная информация |
| Налог | Налог | С | | О | Типовой элемент <Сведения>. Состав элемента представлен в табл. 4.32 |
| Пени | Пени | С | | О | Типовой элемент <Сведения>. Состав элемента представлен в табл. 4.32 |
| Штрафы | Штрафы | С | | О | Типовой элемент <Сведения>. Состав элемента представлен в табл. 4.32 |
| Остаток неуплаченных сумм процентов за пользование бюджетными средствами | Остаток | С | | О | Типовой элемент <Сведения>. Состав элемента представлен в табл. 4.32 |
| Проценты за пользование бюджетными средствами по графикам действующих отсрочек, рассрочек, реструктуризации, по утвержденным графикам уплаты процентов в процедурах финансового оздоровления и внешнего управления (задолженность, переплата). | Процент | С | | О | Типовой элемент <Сведения>. Состав элемента представлен в табл. 4.32 |
Таблица 4.32
Сведения строки акта (Сведения)
| Наименование элемента | Сокращенное наименование (код) элемента | Признак типа элемента | Формат элемента | Признак обязательности элемента | Дополнительная информация |
| Данные налогового органа | НалОрг | А | N(17.2) | Н | |
Таблица 4.33
Сведения о юридическом лице (СвЮЛ)
| Наименование элемента | Сокращенное наименование (код) элемента | Признак типа элемента | Формат элемента | Признак обязательности элемента | Дополнительная информация |
| Наименование организации | НаимОрг | А | T(1-1000) | О | |
| ИНН организации | ИННЮЛ | А | T(=10) | О | Типовой элемент <ИННЮЛТип> |
| КПП | КПП | А | T(=9) | О | Типовой элемент <КППТип> |
Таблица 4.34
Сведения о физическом лице (СвФЛ)
| Наименование элемента | Сокращенное наименование (код) элемента | Признак типа элемента | Формат элемента | Признак обязательности элемента | Дополнительная информация |
| ИНН физического лица | ИННФЛ | А | T(=12) | О | Типовой элемент <ИННФЛТип> |
| Фамилия, имя, отчество физического лица | ФИО | С | | О | Типовой элемент <ФИОТип>. Состав элемента представлен в табл. 4.36 |
Таблица 4.35
Адрес в Российской Федерации (АдрРФТип)
| Наименование элемента | Сокращенное наименование (код) элемента | Признак типа элемента | Формат элемента | Признак обязательности элемента | Дополнительная информация |
| Индекс | Индекс | А | T(=6) | Н | |
| Код региона | КодРегион | А | T(=2) | ОК | Типовой элемент <ССРФТип>. Принимает значения в соответствии со справочником "Субъекты Российской Федерации" |
| Район | Район | А | T(1-50) | Н | |
| Город | Город | А | T(1-50) | Н | |
| Населенный пункт | НаселПункт | А | T(1-50) | Н | |
| Улица | Улица | А | T(1-50) | Н | |
| Дом | Дом | А | T(1-20) | Н | |
| Корпус | Корпус | А | T(1-20) | Н | |
| Квартира | Кварт | А | T(1-20) | Н | |
Таблица 4.36
Фамилия, имя, отчество (ФИОТип)
| Наименование элемента | Сокращенное наименование (код) элемента | Признак типа элемента | Формат элемента | Признак обязательности элемента | Дополнительная информация |
| Фамилия | Фамилия | А | T(1-60) | О | |
| Имя | Имя | А | T(1-60) | О | |
| Отчество | Отчество | А | T(1-60) | Н | |
Приложение N 3
к приказу ФНС России
от __________________ N ________
Таблица 5.2. Типы документов
| Код | Тип документа | Типы содержимого | Описание |
| 01 | обращение | xml | Текст обращения (установленный формат) |
| 02 | описание | xml | Служебный документ, в котором передается описание (формат приведен в приложении 1.II) |
| 03 | приложение | В соответствии с Приложением 3 | Неформализованное приложение к письму (Тип содержимого в соответствии с Приложением 3) |
| 04 | доверенность | xml | Информационное сообщение о доверенности уполномоченного лица (установленный формат) |
| 05 | подтверждениеДатыОтправки | xml | Подтверждение даты отправки документа (установленный формат) |
| 06 | извещениеОПолучении | xml | Извещение о получении документа его получателем (установленный формат) |
| 07 | уведомлениеОбОтказе | xml | Уведомление об отказе в приеме обращения (установленный формат) |
Таблица 5.4. Типы транзакций для крупнейших налогоплательщиков, представляющих отчетность на основании договоров с инспекциями ФНС России
| Код | Тип транзакции | Отправитель | Получатель | Документы | Количество | Шифрование | Подписанты |
| 01 | ОбращениеНП | абонент | налоговыйОрган | обращение | 1 | есть | абонент |
| доверенность | 0 или 1 | есть | абонент |
| описание | 1 | нет | (отсутствуют) |
| приложение | 0 или более | есть | абонент |
| 10 | ПодтверждениеОбращениеНО | налоговыйОрган | абонент | подтверждениеДатыОтправки | 1 | нет | налоговыйОрган |
| 02 | ИзвещениеОбращениеНО | налоговыйОрган | абонент | извещениеОПолучении | 1 | нет | налоговыйОрган |
| 11 | ИзвещениеПодтверждениеНП | абонент | налоговыйОрган | извещениеОПолучении | 1 | нет | абонент |
| 04 | РезультатПриемаОбращениеНО | налоговыйОрган | абонент | уведомлениеОбОтказе <*> | 1 | есть | налоговыйОрган |
| 06 | ИзвещениеРезультатПриемаНП | абонент | налоговыйОрган | извещениеОПолучении | 1 | нет | абонент |
<*> При отсутствии оснований уведомление об отказе не направляется и связанные с ним транзакции не выполняются.
Приложение N 4
к приказу ФНС России
от __________________ N ________
Таблица 9.2. Типы документов
| Код | Тип документа | Типы содержимого | Описание |
| 01 | запрос | xml | Запрос на предоставление информации (установленный формат) |
| 02 | описание | xml | Служебный документ, в котором передается описание запроса (формат приведен в приложении 1.III) |
| 03 | доверенность | xml | Информационное сообщение о доверенности уполномоченного лица (установленный формат) |
| 04 | подтверждениеДатыОтправки | xml | Подтверждение даты отправки (установленный формат) |
| 05 | квитанцияОПриеме | xml | Квитанция о приеме |
| 06 | уведомлениеОбОтказе | xml | Уведомление, содержащее отказ абоненту в предоставлении запрошенных сведений с описанием выявленных ошибок и причин отказа в приеме (установленный формат) |
| 07 | ответ | xml, rtf, ms-excel, pdf | Документ, содержащий запрошенный абонентом документ (установленный формат) и/или Уведомление об отказе как ответ об отсутствии данных по запрашиваемому абоненту (установленный формат) |
| 08 | извещениеОПолучении | xml | Извещение о получении документа его получателем (установленный формат) |
Таблица 9.4. Типы транзакций для крупнейших налогоплательщиков, представляющих отчетность на основании договоров с инспекциями ФНС России
| Код | Тип транзакции | Отправитель | Получатель | Документы | Количество | Шифрование | Подписанты |
| 01 | ЗапросНП | абонент | налоговыйОрган | запрос | 1 | есть | абонент |
| доверенность | 0 или 1 | есть | абонент |
| описание | 1 | нет | (отсутствуют) |
| 10 | ПодтверждениеЗапросНО | налоговыйОрган | абонент | подтверждениеДатыОтправки | 1 | нет | налоговыйОрган |
| 02 | ИзвещениеЗапросНО | налоговыйОрган | абонент | извещениеОПолучении | 1 | нет | налоговыйОрган |
| 11 | ИзвещениеПодтверждениеНП | абонент | налоговыйОрган | извещениеОПолучении | 1 | нет | абонент |
| 04 | РезультатПриемаЗапросНО | налоговыйОрган | абонент | квитанцияОПриеме, уведомлениеОбОтказе | 1 | есть | налоговыйОрган |
| 06 | ИзвещениеРезультатПриемаНП | абонент | налоговыйОрган | извещениеОПолучении | 1 | нет | абонент |
| 07 | РезультатОбработкиЗапросНО | налоговыйОрган | абонент | ответ | 1 или более | есть | налоговыйОрган |
| 09 | ИзвещениеРезультатОбработкиНП | абонент | налоговыйОрган | извещениеОПолучении | 1 | нет | абонент |
Приложение N 5
к приказу ФНС России
от __________________ N ________
Таблица 4.2. Типы документов
| Код | Тип документа | Типы содержимого | Описание |
| 01 | декларация | plain866 или xml | Налоговая декларация или бухгалтерская отчетность (установленный формат) |
| 02 | описание | xml | Служебный документ, в котором передается описание декларации (формат приведен в приложении 1.I) |
| 10 | приложение | ms-excel, ms-word, rtf, tiff, pdf, jpeg, xml | Неформализованное приложение или формализованное приложение (установленный формат) |
| 03 | доверенность | xml | Информационное сообщение о доверенности уполномоченного лица (установленный формат) |
| 04 | подтверждениеДатыОтправки | xml | Подтверждение даты отправки документа (установленный формат) |
| 05 | уведомлениеОбОтказе | xml | Уведомление об отказе в приеме налоговой декларации (установленный формат) |
| 06 | квитанцияОПриеме | xml | Квитанция о приеме налоговой декларации (установленный формат) |
| 07 | уведомлениеОбУточнении | xml | Уведомление о необходимости внесения уточнений (установленный формат) |
| 08 | извещениеОВводе | xml | Извещение о вводе декларации в информационную систему налогового органа (установленный формат) |
| 09 | извещениеОПолучении | xml | Извещение о получении документа его получателем (установленный формат) |