Приказ ФАС РФ от 20.07.2012 N 490

"Об утверждении Административного регламента Федеральной антимонопольной службы по исполнению государственной функции по контролю за действиями, которые совершаются с участием или в отношении субъектов естественных монополий и результатом которых может являться ущемление интересов потребителей товара, в отношении которого применяется регулирование, либо сдерживание экономически оправданного перехода соответствующего товарного рынка из состояния естественной монополии в состояние конкурентного рынка"
Редакция от 18.03.2013 — Действует с 26.05.2013
Показать изменения

Зарегистрировано в Минюсте России 18 сентября 2012 г. N 25487


ФЕДЕРАЛЬНАЯ АНТИМОНОПОЛЬНАЯ СЛУЖБА

ПРИКАЗ
от 20 июля 2012 г. N 490

ОБ УТВЕРЖДЕНИИ АДМИНИСТРАТИВНОГО РЕГЛАМЕНТА ФЕДЕРАЛЬНОЙ АНТИМОНОПОЛЬНОЙ СЛУЖБЫ ПО ИСПОЛНЕНИЮ ГОСУДАРСТВЕННОЙ ФУНКЦИИ ПО КОНТРОЛЮ ЗА ДЕЙСТВИЯМИ, КОТОРЫЕ СОВЕРШАЮТСЯ С УЧАСТИЕМ ИЛИ В ОТНОШЕНИИ СУБЪЕКТОВ ЕСТЕСТВЕННЫХ МОНОПОЛИЙ И РЕЗУЛЬТАТОМ КОТОРЫХ МОЖЕТ ЯВЛЯТЬСЯ УЩЕМЛЕНИЕ ИНТЕРЕСОВ ПОТРЕБИТЕЛЕЙ ТОВАРА, В ОТНОШЕНИИ КОТОРОГО ПРИМЕНЯЕТСЯ РЕГУЛИРОВАНИЕ, ЛИБО СДЕРЖИВАНИЕ ЭКОНОМИЧЕСКИ ОПРАВДАННОГО ПЕРЕХОДА СООТВЕТСТВУЮЩЕГО ТОВАРНОГО РЫНКА ИЗ СОСТОЯНИЯ ЕСТЕСТВЕННОЙ МОНОПОЛИИ В СОСТОЯНИЕ КОНКУРЕНТНОГО РЫНКА

(в ред. Приказа ФАС РФ от 18.03.2013 N 165/13)

В соответствии с постановлением Правительства Российской Федерации от 16.05.2011 N 373 "О разработке и утверждении административных регламентов исполнения государственных функций и административных регламентов предоставления государственных услуг" (Собрание законодательства Российской Федерации, 2011, N 22, ст. 3169; 2011, N 35, ст. 5092) приказываю:

1. Утвердить прилагаемый административный регламент Федеральной антимонопольной службы по исполнению государственной функции по контролю за действиями, которые совершаются с участием или в отношении субъектов естественных монополий и результатом которых может являться ущемление интересов потребителей товара, в отношении которого применяется регулирование, либо сдерживание экономически оправданного перехода соответствующего товарного рынка из состояния естественной монополии в состояние конкурентного рынка.

2. Контроль исполнения настоящего приказа оставляю за собой.

Временно исполняющий
обязанности руководителя
П.Т.СУББОТИН

Приложение
к приказу ФАС России
от 20.07.2012 N 490

АДМИНИСТРАТИВНЫЙ РЕГЛАМЕНТ ФЕДЕРАЛЬНОЙ АНТИМОНОПОЛЬНОЙ СЛУЖБЫ ПО ИСПОЛНЕНИЮ ГОСУДАРСТВЕННОЙ ФУНКЦИИ ПО КОНТРОЛЮ ЗА ДЕЙСТВИЯМИ, КОТОРЫЕ СОВЕРШАЮТСЯ С УЧАСТИЕМ ИЛИ В ОТНОШЕНИИ СУБЪЕКТОВ ЕСТЕСТВЕННЫХ МОНОПОЛИЙ И РЕЗУЛЬТАТОМ КОТОРЫХ МОЖЕТ ЯВЛЯТЬСЯ УЩЕМЛЕНИЕ ИНТЕРЕСОВ ПОТРЕБИТЕЛЕЙ ТОВАРА, В ОТНОШЕНИИ КОТОРОГО ПРИМЕНЯЕТСЯ РЕГУЛИРОВАНИЕ, ЛИБО СДЕРЖИВАНИЕ ЭКОНОМИЧЕСКИ ОПРАВДАННОГО ПЕРЕХОДА СООТВЕТСТВУЮЩЕГО ТОВАРНОГО РЫНКА ИЗ СОСТОЯНИЯ ЕСТЕСТВЕННОЙ МОНОПОЛИИ В СОСТОЯНИЕ КОНКУРЕНТНОГО РЫНКА

(в ред. Приказа ФАС РФ от 18.03.2013 N 165/13)

I. Общие положения

Наименование государственной функции

1.1. Государственная функция по контролю за действиями, которые совершаются с участием или в отношении субъектов естественных монополий и результатом которых может являться ущемление интересов потребителей товара, в отношение которого применяется регулирование, либо сдерживание экономически оправданного перехода соответствующего товарного рынка из состояния естественной монополии в состояние конкурентного рынка (далее - государственная функция).

Наименование федерального органа исполнительной власти, исполняющего государственную функцию

1.2. Исполнение государственной функции осуществляется Федеральной антимонопольной службой (далее - ФАС России) и ее территориальными органами (далее вместе - антимонопольный орган).

Перечень нормативных правовых актов, регулирующих исполнение государственной функции

1.3. Антимонопольный орган исполняет государственную функцию в соответствии с:

Федеральным законом от 17.08.1995 N 147-ФЗ "О естественных монополиях" (далее - Закон о естественных монополиях) (Собрание законодательства Российской Федерации, 21.08.1995, N 34, ст. 3426; 13.08.2001, N 33 (часть I), ст. 3429; 07.01.2002, N 1 (ч. I), ст. 2; 13.01.2003, N 2, ст. 168; 31.03.2003, N 13, ст. 1181; 05.07.2004, N 27, ст. 2711; 02.01.2006, N 1, ст. 10; 08.05.2006, N 19, ст. 2063; 01.01.2007, N 1 (ч. I), ст. 21; 22.10.2007, N 43, ст. 5084; 12.11.2007, N 46, ст. 5557; 29.12.2007, N 52 (ч. I), ст. 6236; 18.07.2011, N 29, ст. 4281; 25.07.2011, N 30 (ч. I), ст. 4590; 25.07.2011, N 30 (ч. I), ст. 4596; 12.12.2011, N 50, ст. 7343; 25.06.2012, N 26, ст. 3446);

Федеральным законом от 26.07.2006 N 135-ФЗ "О защите конкуренции" (далее - Закон о защите конкуренции) (Собрание законодательства Российской Федерации, 2006, N 31 (ч. I), ст. 3434; 2007, N 49, ст. 6079; 2008, N 18, ст. 1941; N 27, ст. 3126; N 45, ст. 5141; 2009, N 29, ст. 3601, ст. 3610, ст. 3618; N 52 (ч. I), ст. 6455; 2010, N 15, ст. 1736; N 19, ст. 2291; N 49, ст. 6409; 2011, N 10, ст. 1281; N 27, ст. 3873, ст. 3880; N 29, ст. 4291; N 30 (ч. I), ст. 4590; N 48, ст. 6728; N 50, ст. 7343);

Положением о Федеральной антимонопольной службе, утвержденным постановлением Правительства Российской Федерации от 30.06.2004 N 331 (Собрание законодательства Российской Федерации, 2004, N 31, ст. 3259; 2006, N 45, ст. 4706; 2006, N 49 (ч. II), ст. 5223; 2007, N 7, ст. 903; 2008, N 13, ст. 1316; N 44, ст. 5089; N 46, ст. 5337; 2009, N 3, ст. 378; N 2, ст. 248; N 39, ст. 4613; 2010, N 9, ст. 960; 2010, N 25, ст. 3181; N 26, ст. 3350; 2011, N 14, ст. 1935; N 18, ст. 2645; N 44, ст. 6269; N 27, ст. 3741);

Положением о территориальном органе Федеральной антимонопольной службы, утвержденным приказом ФАС России от 26.01.2011 N 30 (зарегистрирован в Минюсте России 21.03.2011 N 20204), с изменениями, внесенными приказами ФАС России от 22.04.2011 N 302 (зарегистрирован в Минюсте России 17.05.2011 N 20763), от 28.06.2011 N 475 (зарегистрирован в Минюсте России 21.07.2011 N 21431), от 12.09.2011 N 643 (зарегистрирован в Минюсте России 03.11.2011 N 22218), от 12.12.2011 N 867 (зарегистрировано в Минюсте России 27.12.2011 N 22758), от 01.03.2012 N 116 (зарегистрировано в Минюсте России 28.03.2012 N 23637);

Постановлением Правительства Российской Федерации от 07.04.2004 N 189 "Вопросы Федеральной антимонопольной службы" (Собрание законодательства Российской Федерации, 2004, N 15, ст. 1482; N 31, ст. 3259; 2006, N 23, ст. 2527; 2007, N 1 (ч. II), ст. 292; 2008, N 14, ст. 1414; N 44, ст. 5089; 2009, N 6, ст. 738; N 39, ст. 4613; 2011, N 6, ст. 888);

Приказом ФАС России от 28.04.2010 N 220 "Об утверждении Порядка проведения анализа состояния конкуренции на товарном рынке" (зарегистрирован в Минюсте России 02.08.2010 N 18026) с изменениями, внесенными приказом ФАС России от 03.02.2012 N 65 (зарегистрировано в Минюсте России 21.03.2012 N 23545);

Приказом ФАС России от 20.11.2006 N 293 "Об утверждении формы представления перечня лиц, входящих в одну группу лиц" (зарегистрирован в Минюсте России 04.12.2006 N 8552) с изменениями, внесенными приказами ФАС России от 12.12.2007 N 424 (зарегистрировано в Минюсте России 29.12.2007 N 10854), от 24.11.2008 N 497 (зарегистрировано в Минюсте России 28.01.2009 N 13187), от 09.03.2010 N 114 (зарегистрировано в Минюсте России 04.05.2010 N 17098);

Приказом ФАС России от 17.01.2007 N 5 "Об утверждении административного регламента Федеральной антимонопольной службы по исполнению государственной функции по установлению доминирующего положения хозяйствующего субъекта при рассмотрении дела о нарушении антимонопольного законодательства и при осуществлении государственного контроля за экономической концентрацией" (зарегистрирован в Минюсте России 23.05.2007 N 9541);

Приказом ФАС России от 17.04.2008 N 129 "Об утверждении Формы представления антимонопольному органу сведений при обращении с ходатайствами и уведомлениями, предусмотренными статьями 27 - 31 Федерального закона "О защите конкуренции" (зарегистрирован в Минюсте России 04.05.2008 N 11614) с изменениями, внесенными приказом ФАС России от 20.04.2010 N 189 (зарегистрирован в Минюсте России 02.06.2010 N 17430) (Российская газета, N 101, 14.05.2008; Бюллетень нормативных актов федеральных органов исполнительной власти, N 25, 21.06.2010).

Предмет государственного контроля

1.4. Предметом государственного контроля является соблюдение законодательства о естественных монополиях Российской Федерации (далее - законодательство о естественных монополиях) и антимонопольного законодательства Российской Федерации (далее - антимонопольное законодательство) при осуществлении действий с участием или в отношении субъектов естественных монополий и результатом которых может являться ущемление интересов потребителей товара, в отношении которого применяется регулирование, либо сдерживание экономически оправданного перехода соответствующего товарного рынка из состояния естественной монополии в состояние конкурентного рынка.

Права и обязанности должностных лиц при осуществлении государственного контроля

1.5. Права должностных лиц при осуществлении государственного контроля:

- получать по мотивированному требованию в установленный срок от коммерческих и некоммерческих организаций, их должностных лиц, федеральных органов исполнительной власти, их должностных лиц, органов государственной власти субъектов Российской Федерации, их должностных лиц, органов местного самоуправления, их должностных лиц, иных осуществляющих функции указанных органов органов или организаций, их должностных лиц, а также государственных внебюджетных фондов, их должностных лиц, физических лиц, в том числе индивидуальных предпринимателей, с соблюдением требований законодательства Российской Федерации о государственной тайне, банковской тайне, коммерческой тайне или об иной охраняемой законом тайне документы, сведения, пояснения в письменной или устной форме, включая акты, договоры, справки, деловую корреспонденцию, иные документы и материалы, выполненные в форме цифровой записи или в форме записи на электронных носителях.

1.6. Обязанности должностных лиц при осуществлении государственного контроля:

- не разглашать информацию, составляющую государственную, коммерческую, служебную, иную охраняемую законом тайну, полученную антимонопольным органом, за исключением случаев, установленных законодательством Российской Федерации;

- исполнять государственную функцию в соответствии с настоящим Регламентом.

Права и обязанности лиц, в отношении которых осуществляются мероприятия по контролю

1.7. Права и обязанности лиц, в отношении которых осуществляются мероприятия по контролю:

- получать полную, актуальную и достоверную информации о порядке исполнения государственной функции;

- осуществлять свои права и обязанности самостоятельно или через представителя;

- направить жалобу в антимонопольный орган;

- обратиться в установленном порядке в суд, арбитражный суд с исками, в том числе с исками о восстановлении нарушенных прав, возмещении убытков, включая упущенную выгоду, возмещении вреда, причиненного имуществу.

1.8. Обязанности лиц, в отношении которых осуществляются мероприятия по контролю:

- представлять в антимонопольный орган (его должностным лицам) по его мотивированному требованию в установленный срок необходимые антимонопольному органу в соответствии с возложенными на него полномочиями документы, объяснения, информацию соответственно в письменной и устной форме (в том числе информацию, составляющую коммерческую, служебную, иную охраняемую законом тайну), включая акты, договоры, справки, деловую корреспонденцию, иные документы и материалы, выполненные в форме цифровой записи или в форме записи на электронных носителях.

Описание результата исполнения государственной функции

1.9. Результат исполнения государственной функции - принимаемые и выдаваемые антимонопольным органом решения согласно пункту 3.43 настоящего Регламента.

II. Требования к порядку исполнения государственной функции

Информация о месте нахождения и графике работы антимонопольного органа

2.1. Сведения о ФАС России:

место нахождения - Садовая-Кудринская ул., д. 11, Москва, Д-242, ГСП-5, 123995;

2.2. График работы ФАС России:

День недели Часы работы
Понедельник - четверг 09.00 - 18.00
Пятница 09.00 - 16.45
Суббота, воскресенье Выходной день

Справочные телефоны ФАС России

2.3. Общественная приемная - (499) 795-76-53.

2.4. Группа входящей корреспонденции - (499) 795-71-69.

2.5. Группа исходящей корреспонденции - (499) 795-76-52.

2.6. Факс - (499) 254-83-00.

Адреса официального сайта и электронной почты ФАС России

2.7. Официальный сайт ФАС России в информационно-телекоммуникационной сети "Интернет" - www.fas.gov.ru (далее - официальный сайт ФАС России).

2.8. Адрес электронной почты в информационно-телекоммуникационной сети "Интернет" - delo@fas.gov.ru (далее - адрес электронной почты).

2.9. Сведения о месте нахождения, графике работы, справочных телефонах, адреса официального сайта и электронной почты территориальных органов ФАС России содержатся в Приложении N 1 к настоящему Регламенту, а также на официальном сайте ФАС России.

Порядок получения информации заинтересованными лицами по вопросам исполнения государственной функции и сведений о ходе исполнения указанной функции

2.10. Информация по вопросам исполнения государственной функции, сведения о ходе исполнения государственной функции предоставляются сотрудниками антимонопольного органа по телефону, на личном приеме, а также размещаются на официальном сайте антимонопольного органа в информационно-телекоммуникационной сети "Интернет" (далее - официальный сайт антимонопольного органа), в Федеральной государственной информационной системе "Единый портал государственных и муниципальных услуг (функций)" www.gosuslugi.ru и (или) "Региональный портал государственных и муниципальных услуг (функций) (далее - портал государственных и муниципальных услуг (функций)).

2.11. По телефону, на личном приеме сотрудники антимонопольного органа предоставляют информацию по следующим вопросам:

- о входящем номере, под которым зарегистрировано заявление, материалы в системе делопроизводства;

- о нормативных правовых актах, на основании которых антимонопольный орган исполняет государственную функцию;

- о требованиях к заверению документов и сведений;

- о месте размещения на официальном сайте антимонопольного органа, портале государственных и муниципальных услуг (функций) справочных материалов по вопросам исполнения государственной функции.

2.12. С момента подачи заявления, материалов заявитель имеет право на получение сведений о ходе исполнения государственной функции по телефону, на личном приеме, а также с использованием информационно-технологической и коммуникационной инфраструктуры, в том числе портала государственных и муниципальных услуг (функций).

Порядок, форма и место размещения информации по вопросам исполнения государственной функции

2.13. Информация о процедуре исполнения антимонопольным органом государственной функции размещается:

- на официальном сайте антимонопольного органа;

- на портале государственных и муниципальных услуг (функций);

- в многофункциональных центрах предоставления государственных и муниципальных услуг, с которыми антимонопольный орган заключил соглашение о взаимодействии (далее - многофункциональный центр);

- на информационных стендах антимонопольного органа и в раздаточных информационных материалах (брошюрах, буклетах и т.п.).

2.14. На официальном сайте антимонопольного органа размещается следующая информация:

- наименование и почтовый адрес антимонопольного органа;

- номера телефонов, по которым можно получить необходимую информацию;

- график работы антимонопольного органа;

- перечень документов, необходимых для исполнения государственной функции;

- текст настоящего Регламента с приложениями.

2.15. На информационном стенде, размещаемом в помещении Общественной приемной ФАС России, должна содержаться следующая информация:

- почтовый адрес ФАС России, график работы, номера телефонов, по которым можно получить необходимую информацию, адреса официального сайта и электронной почты ФАС России, адрес портала государственных и муниципальных услуг (функций), информацию о многофункциональных центрах;

- порядок получения информации по процедуре исполнения государственной функции;

- обязанности сотрудников антимонопольного органа при ответе на телефонные звонки, устные и письменные обращения.

Срок исполнения государственной функции

2.16. Срок исполнения государственной функции составляет 30 дней.

2.17. Срок исполнения государственной функции может быть продлен в соответствии с пунктом 3.40 настоящего Регламента.

2.18. Общий срок исполнения государственной функции при условии его продления не может превышать 60 дней и исчисляется со дня представления ходатайства и материалов в антимонопольный орган.

III. Состав, последовательность и сроки выполнения административных процедур (действий), требования к порядку их выполнения, в том числе особенности выполнения административных процедур (действий) в электронной форме

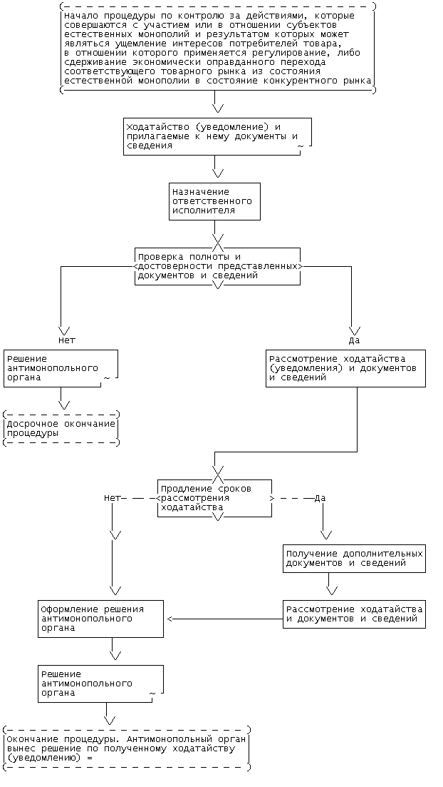
3.1. Исполнение антимонопольным органом государственной функции включает в себя следующие административные процедуры:

- представление ходатайства (уведомления) в антимонопольный орган;

- рассмотрение ходатайств (уведомлений) в антимонопольном органе;

- получение заинтересованными лицами результата исполнения государственной функции.

3.2. Блок-схема исполнения государственной функции приведена в Приложении N 9 к настоящему Регламенту.

Представление ходатайства (уведомления) в антимонопольный орган

3.3. В случае получения предварительного согласия антимонопольного органа на осуществление любых сделок, в результате которых субъект естественной монополии приобретает право собственности на основные средства или право пользования основными средствами, не предназначенными для производства (реализации) товаров, в отношении которых применяется регулирование в соответствии с Законом о естественных монополиях, если балансовая стоимость таких основных средств превышает 10 процентов стоимости собственного капитала субъекта естественной монополии по последнему утвержденному балансу, ходатайство представляется субъектом естественной монополии.

3.4. В случае получения предварительного согласия антимонопольного органа на осуществление инвестиций субъекта естественной монополии в производство (реализацию) товаров, в отношении которых не применяется регулирование в соответствии с Законом о естественных монополиях и которые составляют более 10 процентов стоимости собственного капитала субъекта естественной монополии по последнему утвержденному балансу, ходатайство представляется субъектом естественной монополии.

3.5. В случае получения предварительного согласия антимонопольного органа на осуществление сделок по продаже, сдаче в аренду или совершение иной сделки, в результате которой хозяйствующий субъект приобретает право собственности либо владения и (или) пользования частью основных средств субъекта естественной монополии, предназначенных для производства (реализации) товаров, в отношении которых применяется регулирование в соответствии с Законом о естественных монополиях, если балансовая стоимость таких основных средств превышает 10 процентов стоимости собственного капитала субъекта естественной монополии по последнему утвержденному балансу, ходатайство представляется субъектом естественной монополии.

3.6. В случае уведомления антимонопольного органа при осуществление сделок лицом или группой лиц, которые в результате приобретения на рынке акций (долей) в уставном (складочном) капитале субъекта естественной монополии либо в результате иных сделок (в том числе договоров поручения, доверительного управления, залога) приобретают более чем 10 процентов общего количества голосов, приходящихся на все акции (доли), составляющие уставный (складочный) капитал субъекта естественной монополии, а также обо всех случаях изменения принадлежащего им количества голосов, уведомление подается лицом или группой лиц.

3.7. В случае уведомления антимонопольного органа при осуществлении сделок субъектом естественной монополии, приобретающим акции (доли) в уставном (складочном) капитале другого хозяйствующего субъекта, предоставляющие ему более чем 10 процентов общего количества голосов, приходящихся на все акции (доли), а также обо всех случаях изменения принадлежащего им количества голосов уведомление представляется субъектом естественной монополии.

3.8. Указанные в пунктах 3.3 - 3.7 настоящего Регламента лица являются заявителями.

3.9. Ходатайство (уведомление) вместе с документами и сведениями представляются в соответствующий антимонопольный орган согласно правилам, установленным в пунктах 3.10 - 3.14 настоящего Регламента.

3.10. При совершении любых сделок, в результате которых субъект естественной монополии приобретает право собственности на основные средства или право пользования основными средствами, не предназначенными для производства (реализации) товаров, в отношении которых применяется регулирование в соответствии с Законом о естественных монополиях, если балансовая стоимость таких основных средств превышает 10 процентов стоимости собственного капитала субъекта естественной монополии по последнему утвержденному балансу, ходатайства представляются:

- в территориальные органы ФАС России, по месту нахождения основных средств, если балансовая стоимость основных средств превышает 10 процентов, но менее 20 процентов стоимости собственного капитала субъекта естественной монополии по последнему утвержденному балансу;

- в ФАС России, если балансовая стоимость основных средств составляет 20 и более процентов стоимости собственного капитала субъекта естественной монополии по последнему утвержденному балансу либо когда субъект естественной монополии осуществляет свою деятельность на территории более чем 5 субъектов Российской Федерации.

3.11. При осуществлении инвестиций субъектом естественной монополии в производство (реализацию) товаров, в отношении которых не применяется регулирование в соответствии с Законом о естественных монополиях и которые составляют более 10 процентов стоимости собственного капитала субъекта естественной монополии по последнему утвержденному балансу, ходатайства представляются:

- в территориальные органы ФАС России, если данные инвестиции составляют более 10 процентов, но менее 20 процентов стоимости собственного капитала субъекта естественной монополии по последнему утвержденному балансу;

- в ФАС России, если данные инвестиции составляют 20 и более процентов стоимости собственного капитала субъекта естественной монополии по последнему утвержденному балансу либо когда субъект естественной монополии осуществляет свою деятельность на территории более чем 5 субъектов Российской Федерации.

3.12. При совершении сделок по продаже, сдаче в аренду или совершение иной сделки, в результате которой хозяйствующий субъект приобретает право собственности либо владения и (или) пользования частью основных средств субъекта естественной монополии, предназначенных для производства (реализации) товаров, в отношении которых применяется регулирование в соответствии с Законом о естественных монополиях, если балансовая стоимость таких основных средств превышает 10 процентов стоимости собственного капитала субъекта естественной монополии по последнему утвержденному балансу, ходатайства представляются:

- в территориальные органы ФАС России, если балансовая стоимость основных средств превышает 10 процентов, но менее 20 процентов стоимости собственного капитала субъекта естественной монополии по последнему утвержденному балансу;

- в ФАС России, если балансовая стоимость основных средств составляет 20 и более процентов стоимости собственного капитала субъекта естественной монополии по последнему утвержденному балансу либо когда субъект естественной монополии осуществляет свою деятельность на территории более чем 5 субъектов Российской Федерации.

3.13. При совершении сделок лицом или группой лиц, которые в результате приобретения на рынке акций (долей) в уставном (складочном) капитале субъекта естественной монополии либо в результате иных сделок (в том числе договоров поручения, доверительного управления, залога) приобретают более чем 10 процентов общего количества голосов, приходящихся на все акции (доли), составляющие уставный (складочный) капитал субъекта естественной монополии, а также обо всех случаях изменения принадлежащего им количества голосов уведомление не позднее чем через тридцать дней со дня приобретения представляется:

- в территориальные органы ФАС России, когда субъект естественной монополии осуществляет свою деятельность на территории не более чем 5 субъектов Российской Федерации;

- в ФАС России, когда субъект естественной монополии осуществляет свою деятельность на территории более чем 5 субъектов Российской Федерации.

3.14. При совершении сделок субъектом естественной монополии, приобретающим акции (доли) в уставном (складочном) капитале другого хозяйствующего субъекта, предоставляющие ему более чем 10 процентов общего количества голосов, приходящихся на все акции (доли), а также обо всех случаях изменения принадлежащего им количества голосов уведомление не позднее чем через тридцать дней со дня приобретения представляется:

- в территориальные органы ФАС России, когда субъект естественной монополии осуществляет свою деятельность на территории не более чем 5 субъектов Российской Федерации;

- в ФАС России, когда субъект естественной монополии осуществляет свою деятельность на территории более чем 5 субъектов Российской Федерации.

3.15. ФАС России в семидневный срок со дня получения ходатайства (уведомления) может передать ходатайство (уведомление) для рассмотрения в соответствующий территориальный орган с учетом положений пунктов 3.10 - 3.14 настоящего Регламента, уведомив об этом заявителя, при этом ходатайство (уведомление) направляется в территориальный орган с приложенными к нему документами и сведениями.

3.16. Территориальный орган в семидневный срок со дня получения ходатайства (уведомления) может по согласованию с ФАС России передать ходатайство (уведомление) для рассмотрения в соответствующий территориальный орган или в ФАС России (с учетом положений пунктов 3.10 - 3.14 настоящего Регламента), уведомив об этом заявителя, либо может принять к рассмотрению такое ходатайство (уведомление).

ФАС России в случае необходимости может запросить у территориального органа ходатайство (уведомление) для своего рассмотрения.

Территориальный орган направляет в соответствующий территориальный орган или в ФАС России это ходатайство (уведомление) с приложенными к нему документами и сведениями.

Территориальный орган в семидневный срок со дня получения ходатайства (уведомления) от заявителя в случае необходимости может запросить у ФАС России полномочия для рассмотрения ходатайства (уведомления), которое с учетом положений пунктов 3.10 - 3.14 настоящего Регламента подлежит рассмотрению ФАС России.

ФАС России в семидневный срок со дня получения запроса территориального органа о передаче ему полномочий для рассмотрения ходатайства (уведомления), которое с учетом положений пунктов 3.10 - 3.14 настоящего Регламента подлежит рассмотрению ФАС России, принимает решение о передаче соответствующих полномочий либо об отказе в передаче полномочий территориальному органу и запросе у территориального органа указанного ходатайства (уведомления) для его рассмотрения ФАС России.

3.17. Ходатайство (уведомление) оформляется в письменном виде в произвольной форме и должно быть подписано заявителем.

К ходатайству (уведомлению) прилагаются документы и сведения на бумажном носителе. Документы и сведения, представляемые с ходатайством, могут также быть представлены в электронном виде.

3.18. Одновременно с ходатайством (уведомлением) в антимонопольный орган представляются документы и сведения, указанные в пунктах 3.18.1 - 3.18.3 настоящего Регламента.

3.18.1. По субъекту естественной монополии представляются:

1) наименование с указанием организационно-правовой формы, юридический и почтовый адрес, банковские реквизиты юридического лица, регистрационный номер по соответствующему Реестру субъектов естественных монополий, в отношении которых осуществляется регулирование и контроль, а также фамилию, имя, отчество, номер телефона, факса, телекса руководителя;

2) надлежащим образом заверенный протокол, решение либо иной документ, подтверждающий полномочия руководителя заявителя;

3) имя, адрес, телефон, факс, должность контактного лица, с которым могут связаться сотрудники антимонопольного органа;

4) нотариально заверенные копии учредительных документов по состоянию на дату представления ходатайства или уведомления;

5) документы и (или) сведения, определяющие предмет и содержание сделок, иных действий, подлежащих государственному контролю;

6) сведения о видах деятельности, которые осуществлялись субъектом естественной монополии в течение двух лет, предшествующих дню представления ходатайства или уведомления, либо в течение срока осуществления деятельности, если он составляет менее чем два года, а также копии документов, подтверждающих право на осуществление видов деятельности, если в соответствии с законодательством Российской Федерации для их осуществления требуются специальные разрешения;

7) сведения о наименованиях видов продукции, об объеме продукции, произведенной, реализованной заявителем в течение двух лет, предшествующих дню представления ходатайства или уведомления, либо в течение срока осуществления деятельности, если он составляет менее чем два года, с указанием кодов номенклатуры продукции;

8) бухгалтерский баланс и отчет о прибылях и убытках, в том числе по регулируемым видам деятельности, за последний год деятельности заявителя, с приложением аудиторского заключения о достоверности финансовой отчетности (при наличии такового) по состоянию на последнюю отчетную дату, предшествующую дате представления ходатайства, а при представлении уведомления по состоянию на последнюю отчетную дату, предшествующую дате осуществления сделки, иного действия;

9) сведения о суммарной балансовой стоимости активов субъекта естественной монополии и его группы лиц по состоянию на последнюю отчетную дату, предшествующую дате представления ходатайства, а при представлении уведомления по состоянию на последнюю отчетную дату, предшествующую дате осуществления сделки, иного действия;

10) перечень коммерческих организаций, более чем десятью процентами акций (долей) которых субъект естественной монополии распоряжается на любом основании, по состоянию на дату представления ходатайства или уведомления либо заявление в письменной форме о том, что субъект естественной монополии не распоряжается акциями (долями) коммерческих организаций;

11) перечень лиц, которые распоряжаются на любом основании более чем десятью процентами акций (долей) субъекта естественной монополии, по состоянию на дату представления указанного ходатайства (уведомления);

12) перечень лиц, входящих в группу лиц с субъектом естественной монополии, по форме, утвержденной федеральным антимонопольным органом, с указанием признаков, по которым такие лица входят в эту группу, на дату представления ходатайства, а при представлении уведомления на момент осуществления сделки, иного действия;

13) сведения о лицах, в интересах которых осуществляется владение более чем пятью процентами акций (долей) субъекта естественной монополии их номинальными держателями, в том числе о таких лицах, учрежденных в государстве, которое предоставляет льготный налоговый режим и (или) законодательством которого не предусматриваются раскрытие и предоставление информации о юридическом лице (оффшорные зоны).

3.18.2. По лицам, предполагающим совершить (совершившим) сделку с субъектом естественной монополии, представляется:

1) нотариально заверенные копии учредительных документов лица, по состоянию на дату представления ходатайства или уведомления;

2) сведения о видах деятельности, которые осуществлялись лицом в течение двух лет, предшествующих дню представления ходатайства или уведомления, либо в течение срока осуществления деятельности, если он составляет менее чем два года, а также копии документов, подтверждающих право на осуществление видов деятельности, если в соответствии с законодательством Российской Федерации для их осуществления требуются специальные разрешения;

3) бухгалтерский баланс за последний год деятельности с приложением аудиторского заключения о достоверности финансовой отчетности (при наличии такового), а также перечня дебиторов и кредиторов с указанием наименования, местонахождения и почтового адреса дебиторов и кредиторов, а также размера дебиторской и кредиторской задолженности по каждому дебитору и кредитору, по состоянию на последнюю отчетную дату, предшествующую дате представления ходатайства, а при представлении уведомления по состоянию на последнюю отчетную дату, предшествующую дате осуществления сделки, иного действия;

4) сведения о суммарной балансовой стоимости активов лица и его группы лиц по состоянию на последнюю отчетную дату, предшествующую дате представления указанного ходатайства, а при представлении указанного уведомления по состоянию на последнюю отчетную дату, предшествующую дате осуществления сделки, иного действия;

5) перечень коммерческих организаций, более десятью процентами акций (долей) которых лицо распоряжается на любом основании, по состоянию на дату представления ходатайства или уведомления либо заявление в письменной форме о том, что указанное лицо не распоряжается акциями (долями) коммерческих организаций;

6) перечень лиц, которые распоряжаются на любом основании более чем десятью процентами акций (долей) лица, по состоянию на дату представления ходатайства или уведомления;

7) перечень лиц, входящих в группу лиц с лицом, предполагающим совершить (совершившим) сделку с субъектом естественной монополии, по форме, утвержденной федеральным антимонопольным органом, с указанием признаков, по которым такие лица входят в эту группу, на дату представления ходатайства, а при представлении уведомления на момент осуществления сделки, иного действия;

8) перечень лицензий лица на осуществление видов деятельности, предусмотренных статьей 6 Федерального закона от 29 апреля 2008 года N 57-ФЗ "О порядке осуществления иностранных инвестиций в хозяйственные общества, имеющие стратегическое значение для обеспечения обороны страны и безопасности государства" (Собрание законодательства Российской Федерации, 05.05.2008, N 18, ст. 1940);

9) перечень приобретаемых основных средств, с указанием целевого назначения и стоимости по сделке каждого объекта основных средств, а также цели использования;

10) балансовая стоимость приобретаемых основных средств всего и в процентах от стоимости собственного капитала субъекта естественной монополии;

11) перечень основных средств, предполагаемых к передаче в собственность либо владение и (или) пользование лицу, с указанием целевого назначения и стоимости, в соответствии с условиями сделки, а также балансовой стоимости по каждому объекту основных средств, в том числе в процентах от стоимости собственного капитала субъекта естественной монополии;

12) информация для выпуска какой продукции (работ, услуг) использовались основные производственные средства субъектом естественной монополии до совершения сделки (информация предоставляется по видам продукции (работ, услуг));

13) сведения о величине, на которую будет уменьшено или полностью прекращено производство этой продукции (работ, услуг) субъектом естественной монополии после совершения сделки (информация предоставляется дифференцированно по видам продукции (работ, услуг));

14) в случае если основные средства предполагаются к применению лицом в целях осуществления деятельности, в отношении которой осуществляется государственное регулирование в соответствии с Законом о естественных монополиях, на той же территории товарного рынка, где ведет деятельность субъект естественной монополии, то по лицу, получающему основные производственные средства субъекта естественной монополии, необходимо представить расчет экономической эффективности осуществления указанной деятельности.

3.18.3. При подаче ходатайства о даче согласия на осуществление инвестиций также представляются:

1) цель вложения инвестиций с обоснованием совершения данных действий;

2) информация о товарах, в производство (реализацию) которых осуществляются инвестиции (по каждому товару (услуге));

3) инвестиционный проект с указанием:

а) источника инвестиций;

б) формы и вида предполагаемых инвестиций;

в) функций, выполняемых инвестором;

г) объекта инвестиционной деятельности, в случае указания инвестиций в основные средства представить перечень всех объектов инвестиций;

д) предполагает ли заявитель объединиться с иным инвестором в целях реализации предполагаемого инвестиционного проекта.

3.19. К ходатайству также прилагается документ, подтверждающий уплату государственной пошлины за принятие решения об осуществлении сделок, иных действий, подлежащих государственному контролю. В соответствии с пунктом 90 части 1 статьи 333.33 Налогового кодекса Российской Федерации (Собрание законодательства Российской Федерации, 2000, N 32, ст. 3340) размер государственной пошлины составляет 10 000 рублей.

Реквизиты на перечисление государственной пошлины указаны в Приложении N 2 к настоящему Регламенту.

Рассмотрение уведомлений осуществляется на бесплатной основе.

2.20. В случае, если указанные в подпункте 6 пункта 3.18.1 и подпункте 2 пункта 3.18.2 настоящего Регламента копии документов, подтверждающих право на осуществление видов деятельности (если в соответствии с законодательством Российской Федерации для их осуществления требуются специальные разрешения), не представлены заявителем, по межведомственному запросу антимонопольного органа уполномоченные органы предоставляют сведения о наличии таких разрешений.

В электронном документе нумерация подпунктов соответствует официальному источнику.

3.21. Коммерческая тайна, служебная тайна или иная охраняемая законом тайна, содержащаяся в документах и сведениях, не может служить основанием отказа в их предоставлении антимонопольному органу. При этом заявитель должен указать исчерпывающий перечень документов и сведений, составляющих коммерческую тайну (за исключением документов и сведений, которые не могут являться коммерческой тайной в соответствии с законодательством Российской Федерации), служебную или иную охраняемую законом тайну.

3.22. Документы и сведения должны быть достоверными и полными. Прилагаемые документы должны представлять собой оригиналы или копии оригиналов (надлежащим образом оформленные и заверенные). В последнем случае лицо, подписывающее ходатайство (уведомление), должно подтвердить достоверность и полноту таких копий. К ходатайству (уведомлению) должна быть приложена опись всех представленных документов и сведений.

3.23. Ходатайство (уведомление), а также прилагаемые документы и сведения должны быть представлены на русском языке. В случае обращения в антимонопольный орган заявителя, являющегося иностранным лицом, документы должны быть представлены на иностранном языке с заверенным в установленном порядке переводом на русский язык (с проставлением апостиля компетентного органа государства, в котором этот документ был составлен).

В случае если документы изначально составлены на русском языке, то их предоставление на иностранном языке с заверенным в установленном порядке переводом на русский язык не требуется.

3.24. Нахождение документов и сведений за пределами Российской Федерации не может служить основанием для отказа в их представлении антимонопольному органу.

3.25. Копии учредительных документов (для заявителя - юридического лица) либо имя, данные документа, удостоверяющего его личность (для заявителя - физического лица), а также копии учредительных документов лица, предполагающего совершить (совершившего) сделку с субъектом естественной монополии, должны быть нотариально заверены. Иные документы и сведения должны быть представлены в прошитом виде и заверены печатью лица, подающего ходатайство (уведомление).

Если ходатайство (уведомление) представляется физическим лицом, то документы и сведения представляются в прошитом виде и заверяются подписью физического лица. Подпись физического лица должна быть заверена в установленном порядке.

Подпись физического лица, обязанного подавать ходатайство (уведомление) в антимонопольный орган, на доверенности, выданной другому физическому лицу - уполномоченному представителю, должна быть заверена в установленном порядке.

3.26. При невозможности заявителем в полной мере представить документы и сведения они предоставляются в имеющемся объеме и указываются причины невозможности получения заявителем соответствующих документов и сведений, при этом указывается источник, где она может быть получена, в том числе информация о контактном лице (наименование, юридический и почтовый адрес, телефон).

При невозможности представления точной информации заявителем представляется оценочная информация с указанием "оценочно", а также с указанием источников получения такой информации и использованных методов оценки.

3.27. В случае недоступности для заявителя документов и сведений, необходимых для представления в антимонопольный орган, заявитель обязан указать на недоступность для него соответствующих документов и сведений, сообщить причины невозможности получения документов (сведений), а также указать, где эти документы (сведения) могут быть получены.

3.28. Ходатайство (уведомление) вместе с документами и сведениями направляется в антимонопольный орган следующими способами:

- доставка заявителем лично;

- доставка курьером под расписку;

- направление заказным письмом с уведомлением о вручении;

- с использованием информационно-технологической и коммуникационной инфраструктуры, в том числе портала государственных и муниципальных услуг (функций);

- через многофункциональный центр предоставления государственных и муниципальных услуг, с которыми антимонопольным органом заключено соглашение о взаимодействии.

3.29. Ходатайство (уведомление) считается представленным со дня его представления в антимонопольный орган со всеми документами и сведениями либо со дня представления заявителем сведений о причинах, объясняющих невозможность для заявителя получения указанных документов или сведений.

3.30. Заявитель при подаче ходатайства (уведомления) или в течение срока рассмотрения ходатайства (уведомления) в дополнение к необходимым документам представляет в антимонопольный орган любую информацию, которая, по мнению заявителя, является важной для принятия решения по ходатайству (уведомлению).

Рассмотрение ходатайств (уведомлений) в антимонопольном органе

3.31. Работник антимонопольного органа регистрирует ходатайство (уведомление):

- в тот же день, если оно поступило по почте заказным письмом либо представлено курьером;

- незамедлительно, в присутствии заявителя, если ходатайство (уведомление) представлено им лично;

- в случае подачи через многофункциональный центр предоставления государственных и муниципальных услуг, с которыми антимонопольным органом заключено соглашение о взаимодействии, сроки регистрации устанавливаются в таком соглашении.

По требованию заявителя работник антимонопольного органа, осуществляющий регистрацию ходатайства (уведомления), делает отметку на втором экземпляре ходатайства (уведомления), если заявитель доставил ходатайство (уведомление) лично либо курьером. В отметке на экземпляре заявителя содержатся дата регистрации ходатайства (уведомления), номер регистрации и подпись работника антимонопольного органа, осуществившего регистрацию.

3.32. Уведомление, доставленное в антимонопольный орган нарочным в последний день установленного срока представления уведомления до часа, когда в антимонопольном органе по установленным правилам прекращается рабочий день, либо сданное в организацию связи до двадцати четырех часов последнего дня указанного срока, считается представленным в срок.

3.33. Зарегистрированное ходатайство (уведомление) в течение 1 дня направляется в структурное подразделение антимонопольного органа, ответственное за рассмотрение ходатайств (уведомлений) в соответствующих сферах деятельности (далее - ответственное структурное подразделение).

3.34. Ходатайство подлежит рассмотрению в антимонопольном органе в течение тридцати дней.

3.35. Течение срока рассмотрения ходатайства начинается со следующего дня после получения антимонопольным органом ходатайства.

3.36. Руководитель (исполняющий обязанности руководителя) ответственного структурного подразделения в течение одного дня назначает ответственного исполнителя по рассмотрению ходатайства (уведомления) (далее - исполнитель).

3.37. Исполнитель в течение 5 дней со дня получения ходатайства (уведомления) проверяет наличие документов и сведений, предусмотренных пунктами 3.18 - 3.19 настоящего Регламента.

3.38. В случае направления антимонопольным органом ходатайства (уведомления) с приложением документов и сведений для рассмотрения в другой антимонопольный орган в соответствии с пунктами 3.15 - 3.16 настоящего Регламента проверку полноты представленных документов и сведений осуществляет антимонопольный орган, получивший от заявителя эти документы и сведения.

3.39. В случае представления с ходатайством (уведомлением) всех необходимых для рассмотрения документов и сведений, а также отсутствия необходимости направления ходатайства (уведомления) в соответствующий территориальный орган такое ходатайство (уведомление) подлежит рассмотрению по существу.

3.40. Указанный в пункте 3.34 настоящего Регламента срок рассмотрения ходатайства может быть продлен не более чем на тридцать дней.

О продлении срока рассмотрения ходатайства антимонопольный орган в письменной форме уведомляет заявителя в течение пятнадцати дней.

Срок может быть продлен в связи с необходимостью получения дополнительной информации для принятия решения по результатам рассмотрения ходатайства, если установлено, что заявленные в ходатайстве действия могут иметь своим результатом ущемление интересов потребителей товара, в отношении которого применяется регулирование в соответствии с Законом о естественных монополиях, либо сдерживание экономически оправданного перехода соответствующего товарного рынка из состояния естественной монополии в состояние конкурентного рынка.

Срок представления дополнительной информации определяется антимонопольным органом, исходя из существа ходатайства и содержания запрашиваемой информации.

При осуществлении продления рассмотрения антимонопольный орган на своем официальном сайте в сети "Интернет" размещает сведения о действиях, заявленных в ходатайстве. Заявители, иные лица могут представить в антимонопольный орган сведения о влиянии на состояние конкуренции таких действий.

3.41. По результатам рассмотрения ходатайства по существу исполнитель осуществляет подготовку докладной записки, содержащей информацию о предполагаемой сделке (иных действиях, подлежащих государственному контролю), лицах, участвующих в таких сделках, иных действиях, результатах анализа и оценки состояния конкурентной среды, выводах о необходимости принятия соответствующих решений по результатам рассмотрения ходатайства (далее - докладная записка).

3.42. Докладная записка представляется заместителю руководителя антимонопольного органа, курирующего ответственное структурное подразделения, с проектом решения по результатам рассмотрения ходатайства в соответствии с пунктом 3.43 настоящего Регламента.

Получение заинтересованными лицами результата исполнения государственной функции

3.43. По результатам рассмотрения ходатайства антимонопольный орган принимает одно из следующих решений:

1) об удовлетворении ходатайства (данное решение принимается в случае, если антимонопольный орган установит, что действия, заявленные в ходатайстве, не приведут к ущемлению интересов потребителей товара либо сдерживанию экономически оправданного перехода соответствующего товарного рынка из состояния естественной монополии в состояние конкурентного рынка);

2) об отказе в удовлетворении ходатайства (данное решение принимается в случае, если антимонопольный орган установит, что действия, заявленные в ходатайстве, приведут к ущемлению интересов потребителей товара либо сдерживанию экономически оправданного перехода соответствующего товарного рынка из состояния естественной монополии в состояние конкурентного рынка, либо в случаях представления неполной или недостоверной информации).

3.44. Решение антимонопольного органа направляется заявителю в письменном виде заказным письмом, вручается заявителю по его письменному заявлению либо через многофункциональный центр предоставления государственных и муниципальных услуг, с которыми антимонопольным органом заключено соглашение о взаимодействии.

3.45. Решение антимонопольного органа о даче согласия на осуществление сделок, иных действий прекращает свое действие, если такие сделки, иные действия не осуществлены в течение года с даты принятия указанного решения.

3.46. Территориальные органы в течение трех дней направляют в ФАС России копии решений об отказе в удовлетворении ходатайства.

3.47. ФАС России в течение трех дней со дня принятия решения по результатам рассмотрения ходатайства направляет копии такого решения в территориальный орган по месту нахождения хозяйствующего субъекта, имущество которого либо права по отношению к которому являются предметом сделки (действия).

IV. Порядок и формы контроля за исполнением государственной функции

Порядок осуществления текущего контроля за соблюдением и исполнением ответственными должностными лицами антимонопольного органа положений Регламента и иных нормативных правовых актов, устанавливающих требования к исполнению государственной функции, а также за принятием ими решений

4.1. ФАС России организует и осуществляет контроль за соблюдением и исполнением ответственными должностными лицами антимонопольного органа положений настоящего Регламента и иных нормативных правовых актов, устанавливающих требования к исполнению государственной функции, а также за принятием ими решений.

4.2. Текущий контроль за соблюдением и исполнением государственной функции осуществляется в порядке, установленном настоящим Регламентом и приказами ФАС России, и включает в себя проведение проверок полноты и качества исполнения государственной функции, соблюдения порядка ее исполнения, выявление и устранение нарушений, рассмотрение заявлений, материалов заявителей и подготовку на них ответов, принятие решений по жалобам на действия (бездействие) антимонопольного органа, его должностных лиц.

4.3. Текущий контроль за соблюдением и исполнением государственной функции должностными лицами ФАС России в рамках установленной компетенции осуществляется начальниками структурных подразделений, заместителями руководителя и руководителем ФАС России. Текущий контроль за соблюдением и исполнением государственной функции должностными лицами территориального органа ФАС России осуществляется заместителями руководителя и руководителем соответствующего территориального органа.

4.4. Текущий контроль за соблюдением порядка совершения действий, определенных административными процедурами по исполнению государственной функции, и принятием решений, предусмотренных настоящим Регламентом, осуществляется должностными лицами антимонопольного органа, указанными в пункте 4.3 настоящего Регламента, и осуществляется постоянно путем проведения еженедельных совещаний, а также согласования (визирования) проектов решений, принимаемых при осуществлении административных процедур, иных документов, содержащих результаты административных действий.

Порядок и периодичность осуществления плановых и внеплановых проверок полноты и качества исполнения государственной функции, в том числе порядок и формы контроля за полнотой и качеством исполнения государственной функции

4.5. Формой контроля за полнотой и качеством исполнения должностными лицами антимонопольного органа государственной функции является осуществление ФАС России плановых и внеплановых проверок.

4.6. Целью проведения плановых и внеплановых проверок является соблюдение и исполнение должностным лицами антимонопольного органа государственной функции, в том числе своевременности и полноты рассмотрения заявлений, материалов заявителей, обоснованности и законности принятия по ним решений.

4.7. Внеплановые проверки полноты и качества исполнения государственной функции проводятся:

- структурным подразделением ФАС России по поручению руководителя ФАС России на основании поступивших в ФАС России жалоб на действия (бездействие) территориального органа, должностного лица ФАС России;

- структурным подразделением территориального органа ФАС России по поручению руководителя соответствующего территориального органа на основании поступивших в территориальный орган ФАС России жалоб на действия (бездействие) должностного лица территориального органа.

4.8. Плановые проверки полноты и качества исполнения территориальным органом ФАС России государственной функции проводятся в рамках комплексных проверок территориальных органов ФАС России, осуществляемых в соответствии с приказами ФАС России, на основании годовых планов работы ФАС России.

Порядок подготовки и проведения проверок деятельности территориальных органов ФАС России утвержден приказом ФАС России от 04.08.2011 N 569 "Об утверждении Положения о порядке подготовки и проведения проверок деятельности территориальных органов ФАС России" (зарегистрирован в Минюсте России 01.11.2011 N 22183).

Ответственность должностных лиц антимонопольного органа за решения и действия (бездействие), принимаемые (осуществляемые) ими в ходе исполнения государственной функции

4.9. Руководитель и (или) заместитель руководителя антимонопольного органа несет ответственность за несвоевременное принятие решений, предусмотренных настоящим Регламентом в соответствии с законодательством Российской Федерации.

Руководитель ответственного структурного подразделения несет ответственность за несвоевременное и (или) ненадлежащее выполнение административных процедур (действий) по рассмотрению заявлений, материалов в соответствии с законодательством Российской Федерации.

Ответственный исполнитель несет ответственность за несвоевременное рассмотрение заявлений, материалов в соответствии с законодательством Российской Федерации.

4.10. Пределы ответственности лиц, указанных в пункте 4.9 настоящего Регламента, определяются в соответствии с их должностными регламентами.

4.11. За решения и действия (бездействие), принимаемые (осуществляемые) ими в ходе исполнения государственной функции, должностные лица антимонопольного органа, также несут гражданско-правовую ответственность, административную и уголовную по основаниям и в порядке, установленными законодательством Российской Федерации.

Требования к порядку и формам контроля за исполнением государственной функции, в том числе со стороны граждан, их объединений и организаций

4.12. Граждане, их объединения и организации в случае нарушения настоящего Регламента вправе обратиться с жалобой в антимонопольный орган.

Жалоба может быть представлена на личном приеме, осуществляемом должностным лицом антимонопольного органа, направлена почтовым отправлением или в электронной форме с использованием информационно-технологической и коммуникационной инфраструктуры, в том числе портала государственных и муниципальных услуг (функций).

V. Досудебный (внесудебный) порядок обжалования решений и действий (бездействия) антимонопольного органа, а также должностных лиц ФАС России

Информация для заинтересованных лиц об их праве на досудебное (внесудебное) обжалование действий (бездействия) и решений, принятых (осуществляемых) в ходе исполнения государственной функции

5.1. Заинтересованные лица вправе обжаловать действия (бездействие) антимонопольного органа, их должностных лиц и решений, принятых (осуществляемых) ими в ходе исполнения государственной функции, в досудебном (внесудебном) порядке.

Предмет досудебного (внесудебного) обжалования

5.2. Предметом досудебного (внесудебного) обжалования являются решения и действия (бездействие) антимонопольного органа, его должностных лиц.

Исчерпывающий перечень оснований для приостановления рассмотрения жалобы и случаев, в которых ответ на жалобу не дается

5.3. Оснований для приостановления рассмотрение жалобы законодательством Российской Федерации не предусмотрено.

5.4. В случае, если в жалобе не указаны имя и фамилия гражданина, направившего жалобу, почтовый адрес, по которому должен быть направлен ответ, ответ на жалобу не дается.

5.5. Жалоба, в которой обжалуется судебное решение, в течение семи дней со дня регистрации возвращается заявителю, направившему жалобу, с разъяснением порядка обжалования данного судебного решения.

5.6. Антимонопольный орган при получении письменной жалобы, в которой содержатся нецензурные либо оскорбительные выражения, угрозы жизни, здоровью и имуществу должностного лица, а также членов его семьи, вправе оставить жалобу без ответа по существу поставленных в ней вопросов и сообщить заявителю, направившему жалобу, о недопустимости злоупотребления правом.

5.7. В случае, если текст письменной жалобы не поддается прочтению, ответ на жалобу не дается и она не подлежит направлению на рассмотрение в государственный орган или должностному лицу в соответствии с их компетенцией, о чем в течение семи дней со дня регистрации жалобы сообщается заявителю, направившему жалобу, если его фамилия и почтовый адрес поддаются прочтению.

5.8. В случае, если в письменной жалобе заявителя содержится вопрос, на который ему неоднократно (два и более раз) давались письменные ответы по существу в связи с ранее направляемыми жалобами, и при этом в жалобе не приводятся новые доводы или обстоятельства, руководитель (заместитель руководителя) антимонопольного органа вправе принять решение о безосновательности очередного обращения и прекращении переписки с заявителем по данному вопросу. О данном решении уведомляется заявитель, направивший жалобу.

5.9. Если причины, по которым ответ по существу поставленных в жалобе вопросов не мог быть дан, в последующем были устранены, заявитель вправе вновь направить жалобу в антимонопольный орган.

5.10. Если ответ по существу поставленного в жалобе вопроса не может быть дан без разглашения сведений, составляющих государственную или иную охраняемую федеральным законом тайну, заявителю, направившему жалобу, сообщается о невозможности дать ответ по существу поставленного в ней вопроса в связи с недопустимостью разглашения указанных сведений.

Основания для начала процедуры досудебного (внесудебного) обжалования

5.11. Основанием для начала процедуры досудебного (внесудебного) обжалования является жалоба, направленная в антимонопольный орган.

5.12. Заявители имеют право направить жалобу в письменной форме или в форме электронного документа.

Жалоба может быть направлена по почте, через многофункциональный центр, с использованием информационно-технологической и коммуникационной инфраструктуры, в том числе портала государственных и муниципальных услуг (функций), а также может быть принята при личном приеме заявителя.

5.13. Заявитель в письменной жалобе в обязательном порядке указывает либо наименование антимонопольного органа, либо фамилию, имя, отчество соответствующего должностного лица, либо должность соответствующего лица, а также наименование юридического лица, подающего жалобу, адрес его местонахождения, контактный телефон, либо фамилию, имя, отчество (последнее при наличии) (в случае подачи жалобы от имени физического лица), почтовый адрес, по которому должен быть направлен ответ на жалобу, уведомление о переадресации жалобы, излагает суть жалобы, ставит подпись и дату. В подтверждение своих доводов заявитель вправе приложить к жалобе документы и материалы либо их копии.

5.14. В жалобе, поступившей в антимонопольный орган в форме электронного документа, заявитель в обязательном порядке указывает наименование юридического лица, подающего жалобу, адрес его местонахождения, контактный телефон, либо свои фамилию, имя, отчество (в случае подачи жалобы от имени физического лица), адрес электронной почты, если ответ должен быть направлен в форме электронного документа, и почтовый адрес, если ответ должен быть направлен в письменной форме. Заявитель вправе приложить к такой жалобе необходимые документы и материалы в электронной форме.

5.15. При рассмотрении жалобы руководитель антимонопольного органа рассматривает:

- документы, представленные заявителем;

- материалы объяснения, представленные должностным лицом;

- результаты исследований, проверок.

Права заинтересованных лиц на получение информации и документов, необходимых для обоснования и рассмотрения жалобы

5.16. Получать информацию по следующим вопросам:

- о входящем номере, под которым зарегистрирована в системе делопроизводства жалоба;

- о нормативных правовых актах, на основании которых ФАС России исполняет государственную функцию;

- о требованиях к заверению документов и сведений;

- о месте размещения на официальном сайте ФАС России в информационно-телекоммуникационной сети "Интернет" справочных материалов по вопросам исполнения государственной функции.

5.17. Отозвать жалобу до момента вынесения решения по данной жалобе.

Органы государственной власти и должностные лица, которым может быть направлена жалоба заявителя в досудебном (внесудебном) порядке

5.18. Нарушения настоящего Регламента антимонопольным органом, должностными лицами ФАС России обжалуются в ФАС России.

5.19. Нарушения настоящего Регламента должностными лицами территориального органа ФАС России обжалуются в соответствующий территориальный орган.

5.20. Жалоба, поданная с нарушением пунктов 5.18 и 5.19 настоящего Регламента, с подтверждающими документами направляется получившим ее антимонопольным органом в течение десяти рабочих дней со дня ее регистрации в соответствующий антимонопольный орган с уведомлением заявителя о переадресации жалобы.

Срок рассмотрения жалобы

5.21. Поступившая жалоба рассматривается антимонопольным органом в течение тридцати дней со дня регистрации.

5.22. Срок рассмотрения жалобы может быть продлен в случае принятия руководителем антимонопольного органа решения о необходимости проведения проверки по жалобе, запроса дополнительной информации, но не более чем на тридцать дней.

5.23. Решение о продлении срока рассмотрения жалобы сообщается заявителю в письменном виде с указанием причин продления.

Результат досудебного (внесудебного) обжалования

5.24. Решение по жалобе на решение, действие (бездействие) должностного лица территориального органа ФАС России принимает руководитель соответствующего территориального органа.

Решение по жалобе на решение, действие (бездействие) территориального органа ФАС России, должностного лица ФАС России принимает руководитель ФАС России.

5.25. По результатам рассмотрения жалобы на решение, действие (бездействие) антимонопольного органа, его должностного лица руководитель антимонопольного органа принимает одно из следующих решений:

- признать решение, действия (бездействие) антимонопольного органа, его должностного лица соответствующими настоящему Регламенту и отказать в удовлетворении жалобы;

- признать решение, действия (бездействие) антимонопольного органа, его должностного лица не соответствующими настоящему Регламенту полностью или в части и удовлетворить жалобу полностью или в части. В этом случае ответственным исполнителем по жалобе в целях установления факта нарушения законодательства Российской Федерации о государственной гражданской службе Российской Федерации и применения дисциплинарного взыскания, либо принятия решения о других видах ответственности представляется руководителю антимонопольного органа служебная записка с изложением сути нарушения и указанием должностных лиц, его допустивших, для принятия решения о проведении в отношении государственных гражданских служащих служебной проверки.

5.26. Решение руководителя антимонопольного органа оформляется в письменной форме.

5.27. Копия решения направляется заявителю в течение трех рабочих дней с даты изготовления в полном объеме.

5.28. Служебная записка, указанная в пункте 5.25 настоящего Регламента, с резолюцией руководителя ФАС России направляется в Управление государственной службы ФАС России не позднее одного рабочего дня, следующего за днем изготовления решения в полном объеме.

Служебная записка, указанная в пункте 5.25 настоящего Регламента, с резолюцией руководителя территориального органа ФАС России направляется должностному лицу, ответственному за работу по противодействию коррупции, не позднее одного рабочего дня, следующего за днем изготовления решения в полном объеме.

5.29. Действия по исполнению решения руководителя антимонопольного органа должны быть совершены в течение десяти дней со дня принятия решения по жалобе, если в решении не установлен иной срок для их совершения.

Приложение N 1
к Регламенту

СПИСОК АДРЕСОВ И ТЕЛЕФОНОВ ТЕРРИТОРИАЛЬНЫХ ОРГАНОВ ФАС РОССИИ

(в ред. Приказа ФАС РФ от 18.03.2013 N 165/13)

N Полное название территориального органа ФАС России Наименование субъекта (субъектов) РФ, на территории которого осуществляет свою деятельность территориальные органы Телефоны Юридический и почтовый адрес, электронная почта
1. Управление Федеральной антимонопольной службы по Республике Адыгея Республика Адыгея т. (8772) 57-05-22 ул. Ленина, д. 40, г. Майкоп, Республика Адыгея, 385000;
ф. (8772) 57-05-22
to01@fas.gov.ru
2. Управление Федеральной антимонопольной службы по Алтайскому краю Алтайский край т. (3852) 24-54-56 пр-т Калинина, д. 8, г. Барнаул, Алтайский край, 656002;
ф. (3852) 24-68-81
to22@fas.gov.ru
3. Управление Федеральной антимонопольной службы по Республике Алтай Республика Алтай т. (388-22) 2-70-47 ул. Улагашева, д. 13, г. Горно-Алтайск, Республика Алтай, 649000;
ф. (388-22) 4-71-39
to02@fas.gov.ru
4. Управление Федеральной антимонопольной службы по Амурской области Амурская область т. (4162) 52-00-35 ул. Амурская, д. 150, г. Благовещенск, Амурская обл., 675000;
ф. 52-00-35
to28@fas.gov.ru
5. Управление Федеральной антимонопольной службы по Архангельской области Архангельская область т. (8182) 20-73-21 ул. К. Либкнехта, д. 2, г. Архангельск, Архангельская обл., 163000;
ф. (8182) 21-54-45
to29@fas.gov.ru
6. Управление Федеральной антимонопольной службы по Астраханской области Астраханская область т. (8512) 39-05-80 ул. Шаумяна, д. 47, г. Астрахань, Астраханская обл., 414000;
ф. (8512) 39-05-80
to30@fas.gov.ru
7. Управление Федеральной антимонопольной службы по Республике Башкортостан Республика Башкортостан т. (347) 273-34-05 ул. Пушкина, д. 95, г. Уфа, Республика Башкортостан, 450008;
ф. (347) 272-58-82
to03@fas.gov.ru
8. Управление Федеральной антимонопольной службы по Белгородской области Белгородская область т. (4722) 32-16-92 ул. Преображенская, д. 82, г. Белгород, Белгородская обл., 308000;
ф. (4722) 32-16-92
to31@fas.gov.ru
9. Управление Федеральной антимонопольной службы по Брянской области Брянская область т. (4832) 64-33-93 ул. Дуки, д. 80, г. Брянск, Брянская обл., 241050;
ф. (4832) 64-33-93
to32@fas.gov.ru
10. Управление Федеральной антимонопольной службы по Республике Бурятия Республика Бурятия т. (3012) 21-33-72 ул. Ленина, д. 55, г. Улан-Удэ, Республика Бурятия, 670000;
ф. (3012) 21-33-72
to04@fas.gov.ru
11. Управление Федеральной антимонопольной службы по Владимирской области Владимирская область т. (4922) 53-14-53 ул. Большая Московская, д. 1, г. Владимир, Владимирская обл., 600000;
ф. (4922) 53-14-53
to33@fas.gov.ru
12. Управление Федеральной антимонопольной службы по Волгоградской области Волгоградская область т. (8442) 24-22-65 ул. 7-я Гвардейская, д. 12, г. Волгоград, Волгоградская обл., 400005;
ф. (8442) 24-22-65
to34@fas.gov.ru
13. Управление Федеральной антимонопольной службы по Вологодской области Вологодская область т. (8172) 72-46-64 ул. Пушкинская, д. 25, г. Вологда, Вологодская обл., 160035;
ф. (8172) 72-46-64
to35@fas.gov.ru
14. Управление Федеральной антимонопольной службы по Воронежской области Воронежская область т. (4732) 55-92-44 ул. Плехановская, д. 53, г. Воронеж, Воронежская обл., 394030;
ф. (4732) 55-92-44
to36@fas.gov.ru
15. Управление Федеральной антимонопольной службы по Республике Дагестан Республика Дагестан т. (8722) 67-20-95 пл. Ленина, д. 2, г. Махачкала, Республика Дагестан, 367000;
ф. (8722) 67-21-41
to05@fas.gov.ru
16. Управление Федеральной антимонопольной службы по Еврейской автономной области Еврейская автономная область т. (426-22) 2-00-47 ул. Постышева, д. 3, г. Биробиджан, Еврейская автономная обл., 679014;
ф. (426-22) 2-00-47
to79@fas.gov.ru
17. Управление Федеральной антимонопольной службы по Забайкальскому краю Забайкальский край т. (3022) 35-18-41 ул. Костюшко-Григоровича, д. 7, г. Чита, Забайкальский край, 672076;
ф. (3022) 32-12-31
to75@fas.gov.ru
18. Управление Федеральной антимонопольной службы по Ивановской области Ивановская область т. (4932) 32-85-73 ул. Жарова, д. 10, г. Иваново, Ивановская обл., 153000;
ф. (4932) 32-85-73
to37@fas.gov.ru
18.1. Управление Федеральной антимонопольной службы по Республике Ингушетия Республика Ингушетия т./ф. (8732) 22-87-28 ул. Победы, д. 3, корп. С, г. Назрань, Республика Ингушетия, 386102;
to06@fas.gov.ru
19. Управление Федеральной антимонопольной службы по Иркутской области Иркутская область т. (3952) 24-32-23 ул. Российская, д. 17, г. Иркутск, Иркутская обл., 664025;
ф. (3952) 24-32-26
to38@fas.gov.ru
20. Управление Федеральной антимонопольной службы по Кабардино-Балкарской Республике Кабардино-Балкарская Республика т. (8662) 40-95-83 ул. Тарчокова, д. 18, г. Нальчик, Кабардино-Балкарская Республика, 360030;
ф. (8662) 40-92-82
to07@fas.gov.ru
21. Управление Федеральной антимонопольной службы по Калининградской области Калининградская область т. (4012) 53-72-01 ул. Барнаульская, д. 4, г. Калининград, Калининградская обл., 236006;
ф. (4012) 53-72-00
to39@fas.gov.ru
22. Управление Федеральной антимонопольной службы по Республике Калмыкия Республика Калмыкия т. (8472) 24-23-33 ул. Пюрбеева, д. 20, офис 9, г. Элиста, Республика Калмыкия, 358014;
ф. (8472) 24-23-33
to08@fas.gov.ru
23. Управление Федеральной антимонопольной службы по Калужской области Калужская область т. (4842) 57-65-92 пл. Старый Торг, д. 5, г. Калуга, Калужская обл., 248000;
ф. (4842) 57-65-92
to40@fas.gov.ru
24. Управление Федеральной антимонопольной службы по Камчатскому краю Камчатский край, Корякский автономный округ т. (4152) 42-58-74 ул. Ленинградская, д. 90, г. ПетропавловскКамчатский, Камчатский край, 683003;
ф. (4152) 42-58-74
to41@fas.gov.ru
25. Управление Федеральной антимонопольной службы по Карачаево-Черкесской Республике Карачаево-Черкесская Республика т. (87822) 5-43-80 пр-т Ленина, д. 38, г. Черкесск, Карачаево-Черкесская Республика, 369000;
ф. (87822) 5-20-41
to09@fas.gov.ru
26. Управление Федеральной антимонопольной службы по Республике Карелия Республика Карелия т. (8142) 78-44-30 наб. Варкауса, д. 1А, г. Петрозаводск, Республика Карелия, 185031;
ф. (8142) 78-44-30
to10@fas.gov.ru
27. Управление Федеральной антимонопольной службы по Кемеровской области Кемеровская область т. (3842) 36-42-28 ул. Ноградская, д. 5, г. Кемерово, Кемеровская обл., 650000;
ф. (3842) 36-77-83
to42@fas.gov.ru
28. Управление Федеральной антимонопольной службы по Кировской области Кировская область т. (8332) 64-73-31 ул. К. Либкнехта, д. 55, г. Киров, Кировская обл., 610020;
ф. (8332) 64-73-31
to43@fas.gov.ru
29. Управление Федеральной антимонопольной службы по Республике Коми Республика Коми т. (8212) 21-41-29 ул. Интернациональная, д. 160, корпус А, г. Сыктывкар, ГСП-2, Республика Коми, 167982;
ф. (8212) 21-41-29
to11@fas.gov.ru
30. Управление Федеральной антимонопольной службы по Костромской области Костромская область т. (4942) 35-67-48 ул. Калиновская, д. 38, г. Кострома, Костромская обл., 156013;
ф. (4942) 35-67-48
to44@fas.gov.ru
31. Управление Федеральной антимонопольной службы по Краснодарскому краю Краснодарский край т. (861) 253-66-22 ул. Коммунаров, д. 235, г. Краснодар, Краснодарский край, 350020;
ф. (861) 253-66-82
to23@fas.gov.ru
32. Управление Федеральной антимонопольной службы по Красноярскому краю Красноярский край т. (3912) 11-00-00 пр-т Мира, д. 81д, г. Красноярск, Красноярский край, 660017;
ф. (3912) 11-00-00
to24@fas.gov.ru
33. Управление Федеральной антимонопольной службы по Курганской области Курганская область т. (3522) 46-39-55 ул. М. Горького, д. 40, г. Курган, Курганская обл., 640000;
ф. (3522) 49-39-85
to45@fas.gov.ru
34. Управление Федеральной антимонопольной службы по Курской области Курская область т. (4712) 70-08-15 ул. Марата, д. 9, г. Курск, Курская обл., 305000;
ф. (4712) 56-22-04
to46@fas.gov.ru
35. Управление Федеральной антимонопольной службы по Ленинградской области Ленинградская область т. (812) 274-30-70 ул. Смольного, д. 3, г. Санкт-Петербург, 191124;
ф. (812) 274-30-70
to47@fas.gov.ru
36. Управление Федеральной антимонопольной службы по Липецкой области Липецкая область т. (4742) 27-14-82 пл. Плеханова, д. 1, г. Липецк, Липецкая обл., 398050;
ф. (4742) 27-14-82
to48@fas.gov.ru
37. Управление Федеральной антимонопольной службы по Магаданской области Магаданская область т. (4132) 60-71-88 ул. Портовая, д. 8, г. Магадан, Магаданская обл., 685000;
ф. (4132) 62-77-74
to49@fas.gov.ru
38. Управление Федеральной антимонопольной службы по Республике Марий Эл Республика Марий Эл т. (8362) 42-08-55 ул. Волкова, д. 164, г. Йошкар-Ола, Республика Марий Эл, 424000;
ф. (8362) 56-60-95
to12@fas.gov.ru
39. Управление Федеральной антимонопольной службы по Республике Мордовия Республика Мордовия т. (8342) 24-34-62 ул. Московская, д. 3/1, г. Саранск, Республика Мордовия, 430005;
ф. (8342) 24-34-62
to13@fas.gov.ru
40. Управление Федеральной антимонопольной службы по Москве г. Москва т. (495) 784-75-05 Пыжевский пер., д. 6, г. Москва, 119017;
ф. (495) 784-75-05
to77@fas.gov.ru
41. Управление Федеральной антимонопольной службы по Московской области Московская область т. (499) 500-15-30 Карамышевская набережная, д. 44, г. Москва, 123423;
ф. (499) 500-15-31
to50@fas.gov.ru
42. Управление Федеральной антимонопольной службы по Мурманской области Мурманская область т. (8152) 68-50-43 ул. Книповича, д. 9а, г. Мурманск, Мурманская обл., 183038;
ф. (8152) 68-50-43
to51@fas.gov.ru
43. Управление Федеральной антимонопольной службы по Ненецкому автономному округу Ненецкий автономный округ т. (818-53) 4-01-54 ул. Пырерка, д. 15, г. Нарьян-Мар, Ненецкий автономный округ, 166000;
ф. (818-53) 4-01-54
to83@fas.gov.ru
44. Управление Федеральной антимонопольной службы по Нижегородской области Нижегородская область т. (831) 430-03-55 пл. Горького, д. 6, г. Нижний Новгород, Нижегородская обл., 603000;
ф. (831) 434-14-70
to52@fas.gov.ru
45. Управление Федеральной антимонопольной службы по Новгородской области Новгородская область т. (8162) 77-74-51 Воскресенский б-р, д. 3, г. Великий Новгород, Новгородская область, 173002;
ф. (8162) 73-88-11
to53@fas.gov.ru
46. Управление Федеральной антимонопольной службы по Новосибирской области Новосибирская область т. (383) 223-82-42 ул. Кирова, д. 3, г. Новосибирск-11, Новосибирская обл., 630011;
ф. (383) 223-02-65
to54@fas.gov.ru
47. Управление Федеральной антимонопольной службы по Омской области Омская область т. (3812) 32-06-96 пр-т К. Маркса, д. 12А, г. Омск, Омская обл., 644010;
ф. (3812) 32-06-96
to55@fas.gov.ru
48. Управление Федеральной антимонопольной службы по Оренбургской области Оренбургская область т. (3532) 78-66-17 ул. 9-го Января, д. 64, г. Оренбург, Оренбургская обл., 460046;
ф. (3532) 77-80-70
to56@fas.gov.ru
49. Управление Федеральной антимонопольной службы по Орловской области Орловская область т. (4862) 47-53-57 ул. Салтыкова-Щедрина, д. 21, г. Орел, Орловская обл., 302028;
ф. (4862) 45-44-20
to57@fas.gov.ru
50. Управление Федеральной антимонопольной службы по Пензенской области Пензенская область т. (8412) 55-14-02 ул. Урицкого, д. 127, г. Пенза, Пензенская обл., 440000;
ф. (8412) 52-03-70
to58@fas.gov.ru
51. Управление Федеральной антимонопольной службы по Пермскому краю Пермский край т. (342) 2-351-024 ул. Ленина, д. 64, офис 713, г. Пермь, Пермский край, 614990;
ф. (342) 2-351-067
to59@fas.gov.ru
52. Управление Федеральной антимонопольной службы по Приморскому краю Приморский край т. (4232) 22-94-95 ул. 1-ая Морская, д. 2, г. Владивосток, Приморский край, 690007;
ф. (4232) 22-28-44
to25@fas.gov.ru
53. Управление Федеральной антимонопольной службы по Псковской области Псковская область т. (8112) 66-55-53 ул. Кузнецкая, д. 13, г. Псков, Псковская обл., 180017;
ф. (8112) 66-55-53
to60@fas.gov.ru
54. Управление Федеральной антимонопольной службы по Ростовской области Ростовская область т. (863) 263-31-04 пр-т Ворошиловский, д. 2/2, офис 403, г. Ростов-на-Дону, Ростовская обл., 344006;
ф. (863) 240-99-59
to61@fas.gov.ru
55. Управление Федеральной антимонопольной службы по Рязанской области Рязанская область т. (4912) 27-44-95 ул. Ленина, д. 34, г. Рязань, Рязанская обл., 390000;
ф. (4912) 27-44-95
to62@fas.gov.ru
56. Управление Федеральной антимонопольной службы по Самарской области Самарская область т. (846) 332-09-83 ул. Куйбышева, д. 145, г. Самара, Самарская обл., 443010;
ф. (846) 332-73-39
to63@fas.gov.ru
57. Управление Федеральной антимонопольной службы по Санкт-Петербургу Санкт-Петербург т. (812) 313-04-30 4-я линия В.О., д. 13, лит. А, г. Санкт-Петербург, 199004;
ф. (812) 313-04-30
to78@fas.gov.ru
58. Управление Федеральной антимонопольной службы по Саратовской области Саратовская область т. (8452) 27-96-42 ул. Вольская, д. 81, г. Саратов, Саратовская обл., 410012;
ф. (8452) 27-93-14
to64@fas.gov.ru
59. Управление Федеральной антимонопольной службы по Сахалинской области Сахалинская область т. (4242) 42-94-93 Коммунистический пр-т, д. 27/А, г. Южно-Сахалинск, Сахалинская обл., 693011;
ф. (4242) 42-40-71
to65@fas.gov.ru
60. Управление Федеральной антимонопольной службы по Свердловской области Свердловская область т. (343) 377-00-83 ул. Московская, д. 11, г. Екатеринбург, Свердловская обл., 620014;
ф. (343) 377-00-84
to66@fas.gov.ru
61. Управление Федеральной антимонопольной службы по Республике Северная Осетия - Алания Республика Северная Осетия - Алания т. (8672) 54-52-52 ул. Шмулевича, д. 8а, г. Владикавказ, Республика Северная Осетия - Алания, 362019;
ф. (8672) 54-52-52
to15@fas.gov.ru
62. Управление Федеральной антимонопольной службы по Смоленской области Смоленская область т. (4812) 38-62-22 ул. Октябрьской Революции, д. 14-а, г. Смоленск, Смоленская обл., 214000;
ф. (4812) 38-62-22
to67@fas.gov.ru
63. Управление Федеральной антимонопольной службы по Ставропольскому краю Ставропольский край т. (865-2) 35-51-19 ул. Ленина, д. 384, г. Ставрополь, Ставропольский край, 355003;
ф. (865-2) 35-51-19
to26@fas.gov.ru
64. Управление Федеральной антимонопольной службы по Тамбовской области Тамбовская область т. (4752) 71-36-00 ул. Державинская, д. 1, г. Тамбов, Тамбовская обл., 392000;
ф. (4752) 71-35-33
to68@fas.gov.ru
65. Управление Федеральной антимонопольной службы по Республике Татарстан Республика Татарстан т. (843) 236-89-22 ул. Московская, д. 55, г. Казань, Республика Татарстан, 420021;
ф. (843) 238-19-46
to16@fas.gov.ru
66. Управление Федеральной антимонопольной службы по Тверской области Тверская область т. (4822) 32-08-32 ул. Советская, д. 23, г. Тверь, Тверская обл., 170100;
ф. (4822) 32-08-32
to69@fas.gov.ru
67. Управление Федеральной антимонопольной службы по Томской области Томская область т. (3822) 51-50-61 пр-т Ленина, д. 111, офис 50, г. Томск, Томская обл., 634069;
ф. (3822) 51-50-61
to70@fas.gov.ru
68. Управление Федеральной антимонопольной службы по Тульской области Тульская область т. (4872) 33-14-95 ул. Жаворонкова, д. 2, г. Тула, Тульская обл., 300012;
ф. (4872) 35-93-65
to71@fas.gov.ru
69. Управление Федеральной антимонопольной службы по Республике Тыва Республика Тыва т./ф. (394-22) 2-58-08 ул. Красноармейская, д. 100, офис 30, г. Кызыл, Республика Тыва, 667000;
to17@fas.gov.ru
70. Управление Федеральной антимонопольной службы по Тюменской области Тюменская область т. (3452) 50-31-55 ул. Холодильная, д. 58а, г. Тюмень, Тюменская обл., 625048;
ф. (3452) 50-31-55
to72@fas.gov.ru
71. Управление Федеральной антимонопольной службы по Удмуртской Республике Удмуртская Республика т. (3412) 57-22-50 ул. Ухтомского, д. 24, г. Ижевск, Удмуртская Республика, 426009;
ф. (3412) 57-22-60
to18@fas.gov.ru
72. Управление Федеральной антимонопольной службы по Ульяновской области Ульяновская область т. (8422) 41-32-03 ул. Спасская, д. 8, г. Ульяновск, Ульяновская обл., 432970;
ф. (8422) 41-32-03
to73@fas.gov.ru
73. Управление Федеральной антимонопольной службы по Хабаровскому краю Хабаровский край т. (4212) 32-40-57 ул. Запарина, д. 67, г. Хабаровск, Хабаровский край, 680000;
ф. (4212) 32-40-57
to27@fas.gov.ru
74. Управление Федеральной антимонопольной службы по Республике Хакасия Республика Хакасия т. (3902) 22-27-59 ул. Вяткина, д. 3, г. Абакан, Республика Хакасия, 655017;
ф. (3902) 22-27-59
to19@fas.gov.ru
75. Управление Федеральной антимонопольной службы по Ханты-Мансийскому автономному округу - Югре Ханты-Мансийский автономный округ - Югра т. (3467) 33-00-31 ул. Чехова, д. 12а, г. Ханты-Мансийск, Ханты-Мансийский автономный округ - Югра, 628011;
ф. (3467) 33-00-31
to86@fas.gov.ru
76. Управление Федеральной антимонопольной службы по Челябинской области Челябинская область т. (351) 263-88-71 пр-т Ленина, д. 59, г. Челябинск, Челябинская обл., 454111;
ф. (351) 263-88-71
to74@fas.gov.ru
77. Управление Федеральной антимонопольной службы по Чеченской Республике Чеченская Республика т. (8712) 22-22-90 Старопромысловское шоссе, д. 40, г. Грозный, Чеченская Республика, 364020;
ф. (8712) 22-34-94
to20@fas.gov.ru
78. Управление Федеральной антимонопольной службы по Чувашской Республике - Чувашии Чувашская Республика - Чувашия т. (8352) 58-42-08 Московский пр-т, д. 2, г. Чебоксары, Чувашская Республика - Чувашия, 428018;
ф. (8352) 58-42-08
to21@fas.gov.ru
79. Управление Федеральной антимонопольной службы по Чукотскому автономному округу Чукотский автономный округ т. (427-22) 2-66-08 ул. Энергетиков, д. 13, г. Анадырь, Чукотский автономный округ, 689000;
ф. (427-22) 2-66-08
to87@fas.gov.ru
80. Управление Федеральной антимонопольной службы по Республике Саха (Якутия) Республика Саха (Якутия) т. (4112) 42-29-69 ул. Аммосова, д. 18, офис 407, г. Якутск, Республика Саха (Якутия), 677000;
ф. (4112) 42-29-41
to14@fas.gov.ru
81. Управление Федеральной антимонопольной службы по Ямало-Ненецкому автономному округу Ямало-Ненецкий автономный округ т. (34922) 3-41-26 ул. Губкина, д. 13, г. Салехард, Ямало-Ненецкий автономный округ, 629001;
ф. (34922) 3-41-26
to89@fas.gov.ru
82. Управление Федеральной антимонопольной службы по Ярославской области Ярославская область т. (4852) 72-95-20 ул. Свободы, д. 46, г. Ярославль, Ярославская обл., 150000;
ф. (4852) 32-93-71
to76@fas.gov.ru

Приложение N 2
к Регламенту

РЕКВИЗИТЫ НА ПЕРЕЧИСЛЕНИЕ ГОСУДАРСТВЕННОЙ ПОШЛИНЫ

Получатель ИНН 7703516539 КПП 770301001

УФК по г. Москве

(для ФАС России)

КБК 161 1 08 0709001 1000 110

ОКАТО 45286575000

Банк получателя Отделение 1 Московского ГТУ

Банка России

г. Москва

БИК 044583001

Расчетный счет 40101810800000010041

Назначение платежа Государственная пошлина

за рассмотрение ходатайств,

предусмотренных антимонопольным

законодательством.

НДС не облагается

Приложение N 3
к Регламенту

                         ОБРАЗЕЦ ЖАЛОБЫ
        НА ДЕЙСТВИЕ (БЕЗДЕЙСТВИЕ) АНТИМОНОПОЛЬНОГО ОРГАНА
           (ДОЛЖНОСТНОГО ЛИЦА АНТИМОНОПОЛЬНОГО ОРГАНА)
 
Исх. от __________ N ______ ______________________________________
                            (наименование антимонопольного органа)
 
                              Жалоба
 
<*>  Полное  наименование  юридического  лица,  Ф.И.О. физического
лица:
__________________________________________________________________
* Местонахождение юридического лица, физического лица (фактический
адрес): __________________________________________________________
__________________________________________________________________
Телефон: _________________________________________________________
Адрес электронной почты __________________________________________
ИНН ______________________________________________________________
* Ф.И.О. руководителя юридического лица __________________________
__________________________________________________________________
* на действия (бездействие):
__________________________________________________________________
    (наименование антимонопольного органа (должность, Ф.И.О.
__________________________________________________________________
           должностного лица антимонопольного органа))
* Существо жалобы: _______________________________________________
                       (краткое изложение обжалуемых действий
__________________________________________________________________
 (бездействия), с указанием оснований, по которым лицо, подающее
__________________________________________________________________
 жалобу, не согласно с действием (бездействием) антимонопольного
__________________________________________________________________
  органа или должностного лица, со ссылками на соответствующие
__________________________________________________________________
                        пункты регламента)
__________________________________________________________________
__________________________________________________________________
__________________________________________________________________
 
Приложение: ______________________________________________________
                     (перечень прилагаемой документации)
 
                            М.П. _________________________________
                                 (подпись руководителя организации
                                    (органа), физического лица)
__________________________________
<*> Поля, отмеченные звездочкой (*), обязательны для заполнения.
 
 
 

Приложение N 4
к Регламенту

      ОБРАЗЕЦ ИЗВЕЩЕНИЯ О ПРОДЛЕНИИ СРОКА РАССМОТРЕНИЯ ЖАЛОБЫ
 
Бланк                                     Наименование заявителя
антимонопольного органа                   Почтовый адрес заявителя
 
О продлении срока
рассмотрения жалобы
 
Настоящим   сообщаю,   что   в   соответствии   с   пунктом  _____
административного регламента Федеральной антимонопольной службы по
исполнению  государственной  функции по возбуждению и рассмотрению
дел  о  нарушениях  антимонопольного  законодательства  Российской
Федерации  принято  решение о продлении срока рассмотрения жалобы,
зарегистрированной от _______ N ______, по следующей причине(-ам):
__________________________________________________________________
   (причина, по которой срок рассмотрения жалобы продлевается)
__________________________________________________________________
 
Подпись руководителя
антимонопольного органа
 
 
 

Приложение N 5
к Регламенту

                        ОБРАЗЕЦ ИЗВЕЩЕНИЯ
           ЗАЯВИТЕЛЯ О НАПРАВЛЕНИИ ЖАЛОБЫ В ПРАВОМОЧНЫЙ
                      АНТИМОНОПОЛЬНЫЙ ОРГАН
 
Бланк                                     Наименование заявителя
антимонопольного органа                   Почтовый адрес заявителя
 
Настоящим извещаю, что жалоба, поданная __________________________
__________________________________________________________________
   (наименование организации (органа), Ф.И.О. физического лица)
и зарегистрированная от ______ N _______, в соответствии с пунктом
_____  административного  регламента  Федеральной  антимонопольной
службы  по  исполнению  государственной  функции  по возбуждению и
рассмотрению  дел  о  нарушениях антимонопольного законодательства
Российской Федерации подлежит рассмотрению в
__________________________________________________________________
             (наименование антимонопольного органа)
__________________________________________________________________
Жалоба и прилагаемые к ней материалы направлены по адресу:
__________________________________________________________________
 
Подпись руководителя
антимонопольного органа
 
 
 

Приложение N 6
к Регламенту

                        ОБРАЗЕЦ ЗАПРОСА
     НА ПРЕДОСТАВЛЕНИЕ ДОПОЛНИТЕЛЬНЫХ ДОКУМЕНТОВ (МАТЕРИАЛОВ)
 
Бланк                                     Наименование заявителя
антимонопольного органа                   Почтовый адрес заявителя
 
О представлении
дополнительных документов
(информации)
 
Настоящим извещаю, что при рассмотрении жалобы ___________________
_________________________________________________________________,
   (наименование организации (органа), Ф.И.О. физического лица)
зарегистрированной от _________ N ______, в соответствии с пунктом
_____  административного  регламента  Федеральной  антимонопольной
службы  по  исполнению  государственной  функции  по возбуждению и
рассмотрению  дел  о  нарушениях антимонопольного законодательства
Российской    Федерации    принято    решение    о   необходимости
предоставления  дополнительных  документов (материалов), в связи с
чем  прошу представить в антимонопольный орган следующие документы
и информацию:
__________________________________________________________________
        (перечень запрашиваемых документов и информации)
 
Подпись руководителя
антимонопольного органа
 
 
 

Приложение N 7
к Регламенту

               ОБРАЗЕЦ ОТКАЗА В РАССМОТРЕНИИ ЖАЛОБЫ
 
Бланк                                     Наименование заявителя
антимонопольного органа                   Почтовый адрес заявителя
 
В   соответствии   с   пунктом  _____ административного регламента
Федеральной  антимонопольной  службы по исполнению государственной
функции   по   возбуждению   и   рассмотрению   дел   о нарушениях
антимонопольного     законодательства     Российской     Федерации
антимонопольный    орган    отказывает    в   рассмотрении жалобы,
зарегистрированной  _________ N _________, по следующим основаниям
_________________________________________________________________.
             (основания отказа в рассмотрении жалобы)
 
Подпись руководителя
антимонопольного органа
 
 
 

Приложение N 8
к Регламенту

                        ОБРАЗЕЦ РЕШЕНИЯ
   АНТИМОНОПОЛЬНОГО ОРГАНА ПО ЖАЛОБЕ НА ДЕЙСТВИЕ (БЕЗДЕЙСТВИЕ)
       АНТИМОНОПОЛЬНОГО ОРГАНА ИЛИ ЕГО ДОЛЖНОСТНОГО ЛИЦА
 
                              РЕШЕНИЕ
    по жалобе на действие (бездействие) антимонопольного органа
            (должностного лица антимонопольного органа)
 
"__" ___________ ____ г.                __________________________
                                         (место принятия решения)
 
Наименование   антимонопольного   органа,   должность,   фамилия и
инициалы должностного лица, принявшего решение по жалобе
__________________________________________________________________
  (наименование организации (органа) или Ф.И.О. индивидуального
__________________________________________________________________
           предпринимателя, обратившегося с жалобой)
_________ N ______________ на ____________________________________
        (обжалуемые действия с указанием антимонопольного
__________________________________________________________________
    органа (должностного лица), действия которого обжалуются)
__________________________________________________________________
 
                           УСТАНОВЛЕНО:
 
__________________________________________________________________
 (изложение жалобы по существу с указанием оснований, по которым
  лицо, подавшее жалобу, не согласно с действиями (бездействием)
      антимонопольного органа (должностного лица), действие
               (бездействие) которого обжалуется)
__________________________________________________________________
__________________________________________________________________
_________________________________________________________________,
__________________________________________________________________
    (изложение возражений, объяснений антимонопольного органа
      (должностного лица антимонопольного органа), действие
               (бездействие) которого обжалуется)
__________________________________________________________________
_________________________________________________________________,
__________________________________________________________________
   (фактические и иные обстоятельства дела, установленные при
__________________________________________________________________
                     рассмотрении жалобы)
_________________________________________________________________,
__________________________________________________________________
    (доказательства, на которых основаны выводы по результатам
__________________________________________________________________
                      рассмотрения жалобы)
_________________________________________________________________,
__________________________________________________________________
       (законы и иные нормативные правовые акты, которыми
__________________________________________________________________
 руководствовался орган или должностное лицо при принятии решения,
__________________________________________________________________
    и мотивы, по которым орган или должностное лицо не применил
__________________________________________________________________
       законы и иные нормативные правовые акты, на которые
__________________________________________________________________
                         ссылался заявитель)
 
Руководствуясь   пунктом   _______   административного  регламента
Федеральной  антимонопольной  службы по исполнению государственной
функции   по   возбуждению   и   рассмотрению   дел   о нарушениях
антимонопольного законодательства Российской Федерации,
 
                              РЕШЕНО:
 
1. _______________________________________________________________
           (решение, принятое в отношении обжалованного
__________________________________________________________________
  действия (бездействия), признано правомерным или неправомерным
__________________________________________________________________
                     полностью или частично)
2. _______________________________________________________________
       (решение либо меры, которые необходимо принять в связи
                     с допущенными нарушениями)
__________________________________________________________________
__________________________________________________________________
   (должность лица уполномоченного (подпись) (инициалы, фамилия)
               органа, принявшего решение по жалобе)
 
Настоящее решение может быть обжаловано в ФАС России (если решение
принимается  руководителем  территориального  органа)  либо в суд,
арбитражный суд.
Копия настоящего решения направлена по адресу:
__________________________________________________________________
__________________________________________________________________
 
 
 

Приложение N 9
к Регламенту

БЛОК-СХЕМА ИСПОЛНЕНИЯ АНТИМОНОПОЛЬНЫМ ОРГАНОМ ГОСУДАРСТВЕННОЙ ФУНКЦИИ ПО КОНТРОЛЮ ЗА ДЕЙСТВИЯМИ, КОТОРЫЕ СОВЕРШАЮТСЯ С УЧАСТИЕМ ИЛИ В ОТНОШЕНИИ СУБЪЕКТОВ ЕСТЕСТВЕННЫХ МОНОПОЛИЙ И РЕЗУЛЬТАТОМ КОТОРЫХ МОЖЕТ ЯВЛЯТЬСЯ УЩЕМЛЕНИЕ ИНТЕРЕСОВ ПОТРЕБИТЕЛЕЙ ТОВАРА, В ОТНОШЕНИИ КОТОРОГО ПРИМЕНЯЕТСЯ РЕГУЛИРОВАНИЕ, ЛИБО СДЕРЖИВАНИЕ ЭКОНОМИЧЕСКИ ОПРАВДАННОГО ПЕРЕХОДА СООТВЕТСТВУЮЩЕГО ТОВАРНОГО РЫНКА ИЗ СОСТОЯНИЯ ЕСТЕСТВЕННОЙ МОНОПОЛИИ В СОСТОЯНИЕ КОНКУРЕНТНОГО РЫНКА