Приказ ФНС РФ от 25.11.2015 N ММВ-7-11/545@

"Об утверждении формы и формата представления сведений об автомототранспортных средствах и об их владельцах, а также порядка заполнения формы и о внесении изменения в приложение N 8 Приказа ФНС России от 17.09.2007 N ММ-3-09/536@"
Редакция от 25.11.2015 — Документ не действует Перейти в последнюю редакцию
Показать изменения

Зарегистрировано в Минюсте России 22 декабря 2015 г. N 40195


ФЕДЕРАЛЬНАЯ НАЛОГОВАЯ СЛУЖБА

ПРИКАЗ
от 25 ноября 2015 г. N ММВ-7-11/545@

ОБ УТВЕРЖДЕНИИ ФОРМЫ И ФОРМАТА ПРЕДСТАВЛЕНИЯ СВЕДЕНИЙ ОБ АВТОМОТОТРАНСПОРТНЫХ СРЕДСТВАХ И ОБ ИХ ВЛАДЕЛЬЦАХ, А ТАКЖЕ ПОРЯДКА ЗАПОЛНЕНИЯ ФОРМЫ И О ВНЕСЕНИИ ИЗМЕНЕНИЯ В ПРИЛОЖЕНИЕ N 8 ПРИКАЗА ФНС РОССИИ ОТ 17.09.2007 N ММ-3-09/536@

В соответствии с пунктами 4, 10 статьи 85 Налогового кодекса Российской Федерации (Собрание законодательства Российской Федерации 1998, N 31, ст. 3824; 2013, N 52, ст. 6985; 2015; N 29, ст. 4358) приказываю:

1. Утвердить:

форму "Сведения об автомототранспортных средствах и об их владельцах" согласно приложению N 1 к настоящему приказу;

формат представления сведений об автомототранспортных средствах и об их владельцах в электронной форме согласно приложению N 2 к настоящему приказу;

порядок заполнения формы "Сведения об автомототранспортных средствах и об их владельцах" согласно приложению N 3 к настоящему приказу.

2. В приложении N 8 "Форма Т "Сведения о факте регистрации транспортного средства и о его владельце" к приказу ФНС России от 17.09.2007 N ММ-3-09/536@ "Об утверждении форм сведений, предусмотренных статьей 85 Налогового кодекса Российской Федерации" (зарегистрирован Министерством юстиции Российской Федерации 19.10.2007, регистрационный номер 10369) с изменениями, внесенными приказами ФНС России от 16.07.2008 N ММ-3-6/313@ (зарегистрирован Министерством юстиции Российской Федерации 06.08.2008, регистрационный номер 12068), от 31.03.2009 N ММ-7-6/149@ (зарегистрирован Министерством юстиции Российской Федерации 22.04.2009, регистрационный номер 13810), от 22.11.2010 N ММВ-7-6/632@ (зарегистрирован Министерством юстиции Российской Федерации 29.12.2010, регистрационный номер 19439), от 13.01.2011 N ММВ-7-11/11@ (зарегистрирован Министерством юстиции Российской Федерации 01.03.2011, регистрационный номер 19976), от 18.12.2012 N ММВ-7-11/973@ (зарегистрирован Министерством юстиции Российской Федерации 12.02.2013, регистрационный номер 27024), от 25.11.2013 N ММВ-7-14/518@ (зарегистрирован Министерством юстиции Российской Федерации 26.12.2013, регистрационный номер 30862), от 12.11.2014 N ММВ-7-11/578@ (зарегистрирован Министерством юстиции Российской Федерации 08.12.2014, регистрационный номер 35107), наименование раздела 3 изложить в следующей редакции:

"3. Сведения о самоходной машине и механизме на пневматическом и гусеничном ходу, снегоходе и мотосанях".

3. Руководителям (исполняющим обязанности руководителя) управлений Федеральной налоговой службы по субъектам Российской Федерации довести настоящий приказ до нижестоящих налоговых органов и обеспечить его применение.

4. Настоящий приказ вступает в силу с 1 июля 2016 года, но не ранее чем по истечении одного месяца со дня его официального опубликования.

5. Контроль за исполнением настоящего приказа возложить на заместителя руководителя Федеральной налоговой службы, координирующего методологическое обеспечение работы налоговых органов по вопросам исчисления, полноты и своевременности уплаты в бюджетную систему Российской Федерации налога на доходы физических лиц, транспортного налога, налога на имущество организаций, земельного налога, а также налога на имущество физических лиц.

Руководитель Федеральной
налоговой службы
М.В. МИШУСТИН

Приложение N 1
к приказу ФНС России
от 25 ноября 2015 г. N ММВ-7-11/545@

Форма по КНД 1114609

СВЕДЕНИЯ ОБ АВТОМОТОТРАНСПОРТНЫХ СРЕДСТВАХ И ОБ ИХ ВЛАДЕЛЬЦАХ

Тип документа                                                                          
          01   первичный                                                          
          02   корректирующий                                                          
          03   по запросу       Дата запроса     .     .         г.                      
                                Номер запроса                                            
                                                                                   
  Вид сведений:                                                                          
          01   о регистрации автомототранспортного средства                                          
          02   о прекращении регистрации автомототранспортного средства                                    
          03   об изменении учетных характеристик автомототранспортного средства                                  
          04   об изменении учетных сведений о лицах, на которых зарегистрировано автомототранспортное средство                
          05   о розыске (возврате) автомототранспортного средства                                      
          06   годовые                                                        
                                                                                   
            По состоянию на <1>     "1" января         г.                                        
                                                                                   
                                                                                   
        (Фамилия, имя, отчество <2>)                                          
                                                                                   
                                  Дата     .     .         г.                        

<1> Заполняется для вида сведений с кодом 06.

<2> Отчество указывается при наличии.

ЛИСТ А

1. Сведения об автомототранспортном средстве

1.1.   Государственный регистрационный знак                                                
                                                                           
1.2.   Прежний государственный регистрационный знак                                            
                                                                           
1.3.   Идентификационный номер (VIN)                                                  
                                                                           
1.4.   ID - номер транспортного средства                                                  
                                                                           
1.5.   Серия и номер ПТС                                                        
                                                                           
1.6.   Марка                                                                
                                                                           
1.7.   Модель (модификация) транспортного средства                                            
                                                                           
1.8.   Производитель транспортного средства                                            
                                                                           
1.9.   Код типа транспортного средства <1>                                                  
                                                                           
1.10.   Категория транспортного средства                                                
                                                                           
1.11.   Год изготовления транспортного средства                                            
                                                                           
1.12.   Номер шасси (рамы)                                                
                                                                           
1.13.   Номер кузова                                                            
                                                                           
1.14.   Мощность двигателя                           (л.с.)             (кВт)          
                                                                           
1.15.   Дата мощности двигателя                                     .     .          
                                                                           
1.16.   Объем двигателя                             (куб. см.)                        
                                                                           
1.17.   Тип двигателя <2>                                                        
                                                                           
1.18.   Сведения о регистрации установки газового оборудования:                                            
                                                                           
1.18.1. Дата регистрации газового оборудования                           .     .          
                                                                           
1.18.2. Дата снятия с регистрации газового оборудования                           .     .          
                                                                           
1.19.   Экологический класс                                                          
                                                                           
1.20.   Разрешенная максимальная масса               кг.                            
                                                                           
1.21.   Код страны - изготовителя <3>                                                    
                                                                           
1.22.   Сведения об установлении специального оборудования для инвалидов:                                  
                                                                           
1.22.1. Дата регистрации специального оборудования для инвалидов                           .     .          
                                                                           
1.22.2. Дата снятия с регистрации специального оборудования для инвалидов                     .     .          
                                                                           
1.23.   Сведения о розыске:                                                        
                                    1 - не в розыске;                            
                                    2 - в розыске                              
                                                                           
1.23.1. Дата начала розыска                           .     .          
                                                                           
1.23.2. Дата прекращения розыска (дата возврата транспортного средства)                     .     .          

<1> Указывается в соответствии с приложением N 1 к порядку заполнения формы "Сведения об автомототранспортных средствах и об их владельцах".

<2> Указывается в соответствии с приложением N 2 к порядку заполнения формы "Сведения об автомототранспортных средствах и об их владельцах".

<3> Указывается в соответствии в соответствии с Общероссийским классификатором стран мира.

ЛИСТ Б

2. Сведения о физическом лице, на которое зарегистрировано автомототранспортное средство

2.1. Признак собственника (владельца)     1 - собственник (владелец);                                  
                            2 - предыдущий (снятый с учета) собственник (владелец)                    
2.2.   Фамилия                                                            
                                                                           
2.3.   Имя                                                          
                                                                           
2.4.   Отчество (при наличии)                                                        
                                                                           
2.5.   ИНН (при наличии)                                                        
                                                                           
2.6.   Пол:     1 - мужской; 2 - женский                                                  
                                                                           
2.7.   Дата рождения               .     .                                  
                                                                           
2.8.   Место рождения (при наличии)                                                      
                                                                           
2.9.   Сведения о документе, удостоверяющем личность:                                              
                                                                           
2.9.1. Код вида документа <1>                                                        
                                                                           
2.9.2. Серия и номер                 2.9.3. Кем выдан                                  
                                                                           
2.9.4. Код подразделения (при наличии)                                                      
                                                                           
2.9.5.   Дата выдачи               .     .                                  
                                                                           
2.10. Гражданство:     1- гражданин Российской Федерации; 2 - иностранный гражданин; 3 - лицо без гражданства              
                                                                           
      Для иностранного гражданина или лица без гражданства: код страны <2>                                  
                                                                           
2.11.   Адрес места жительства (места пребывания):                                                
                                                                           
      а) почтовый индекс (при наличии)                                                      
                                                                           
      б) код субъекта Российской Федерации <3>                                                  
                                                                           
      в) район                                                            
      г) город                                                          
      д) населенный пункт (село, поселок, и т.д.)                                                  
      е) улица (проспект, переулок, и т.д.)                                                
      ж) дом (владение)               з) корпус               и) строение (сооружение)              
      к) квартира (офис)               л) комната (помещение)                                  
                                                                           
      м) код последнего отождествленного адресного элемента                                          
                                                                           
2.12. Сведения о документе по регистрации транспортного средства:                              
                                                                           
2.12.1. Серия и номер свидетельства о регистрации транспортного средства                                      
                                                                           
2.12.2. Дата выдачи свидетельства о регистрации транспортного средства                   .     .          
                                                                           
2.13. Дата и время регистрации транспортного средства         .     .         /     :     :      
                                                                           
2.14. Дата и время прекращения регистрации транспортного средства (снятие с учета)     .     .         /     :     :      
                                             
2.15. Код правоустанавливающего документа <4>                                              
                                                                           
  а) Дата правоустанавливающего документа                   .     .          
                                                                           
      б) Номер правоустанавливающего документа                                                
                                                                           
      в) Цена сделки (при наличии)                                                        

<1> Указывается в соответствии с приложением N 3 к порядку заполнения формы "Сведения об автомототранспортных средствах и об их владельцах".

<2> При отсутствии у заявителя гражданства в поле "Код страны" указывается код "999".

<3> Указывается в соответствии с приложением N 4 к порядку заполнения формы "Сведения об автомототранспортных средствах и об их владельцах)).

<4> Указывается в соответствии с приложением N 5 к порядку заполнения формы "Сведения об автомототранспортных средствах и об их владельцах".

ЛИСТ В

3. Сведения об организации, на которую зарегистрировано автотранспортное средство

3.1. Признак собственника (владельца)     1 - собственник (владелец);                                  
                            2 - предыдущий (снятый с учета) собственник (владелец)                    
3.2.   Полное наименование организации                                                    
                                                                           
3.2.1. Признак организации     1 - российская организация;                                      
                      2 - иностранная организация, осуществляющая деятельность на территории Российской Федерации через обособленное подразделение  
                                                                           
3.3.   ОГРН                                                                
                                                                           
3.4.   ИНН/КПП                             /                                  
                                                                           
3.5.   Адрес (место нахождения на территории Российской Федерации)                                      
                                                                           
      а) почтовый индекс (при наличии)                                                      
                                                                           
      б) код субъекта Российской Федерации <1>                                                  
                                                                           
      в) район                                                            
      г) город                                                          
      д) населенный пункт (село, поселок, и т.д.)                                                  
      е) улица (проспект, переулок, и т.д.)                                                
      ж) дом (владение)               з) корпус               и) строение (сооружение)              
      к) квартира (офис)               л) комната (помещение)                                  
                                                                           
      м) код последнего отождествленного адресного элемента                                          
                                                                           
3.6. Сведения о документе по регистрации транспортного средства:                              
                                                                           
3.6.1. Серия и номер свидетельства о регистрации транспортного средства         N                            
                                                                           
3.6.2. Дата выдачи свидетельства о регистрации транспортного средства                   .     .          
                                                                           
3.7 Дата и время регистрации транспортного средства         .     .         /     :     :      
                                                                           
3.8 Дата и время прекращения регистрации транспортного средства (снятие с учета)     .     .         /     :     :      
                                             
3.9 Код правоустанавливающего документа <2>                                              
                                                                           
  а) Дата правоустанавливающего документа                   .     .          
                                                                           
      б) Номер правоустанавливающего документа                                                
                                                                           
      в) Цена сделки (при наличии)                                                        

<1> Указывается в соответствии с приложением N 4 к порядку заполнения формы"Сведения об автомототранспортных средствах и об их владельцах".

<2> Указывается в соответствии с приложением N 5 к порядку заполнения формы"Сведения об автомототранспортных средствах и об их владельцах".

Приложение N 2
к приказу Федеральной налоговой службы
от 25 ноября 2015 г. N ММВ-7-11/545@

ФОРМАТ ПРЕДСТАВЛЕНИЯ СВЕДЕНИЙ ОБ АВТОМОТОТРАНСПОРТНЫХ СРЕДСТВАХ И ОБ ИХ ВЛАДЕЛЬЦАХ В ЭЛЕКТРОННОЙ ФОРМЕ

I. Общие положения

1. Настоящий формат описывает требования к XML файлам передачи сведений об автомототранспортных средствах и об их собственниках (владельцах), представляемых органами, осуществляющими государственную регистрацию автомототранспортных средств, в налоговые органы в электронной форме (далее - файл обмена).

2. Номер версии настоящего формата 4.01, часть 220_02.

II. Описание файла обмена

3. Имя файла обмена должно иметь следующий вид:

R_T_P_О_GGGGMMDD_N, где:

R_T - префикс, принимающий значение: VO_GIBDDTS;

Р - идентификатор получателя информации, для налоговых органов представляется в виде четырехразрядного кода (код налогового органа в соответствии с Классификатором "Система обозначений налоговых органов" (СОНО);

О - идентификатор отправителя информации, для органов, осуществляющих государственную регистрацию автомототранспортных средств и их собственников (владельцев), представляется в виде девятнадцатиразрядного кода (идентификационный номер налогоплательщика (ИНН) и код причины постановки на учет (КПП) органа);

GGGG - год формирования передаваемого файла, ММ - месяц, DD - день;

N - идентификационный номер файла (длина - от 1 до 36 знаков.

Идентификационный номер файла должен обеспечивать уникальность файла).

Расширение имени файла - xml. Расширение имени файла может указываться как строчными, так и прописными буквами.

Параметры первой строки файла обмена

Первая строка XML файла должна иметь следующий вид:

<?xml version="1.0" encoding = "windows-1251"?>

Имя файла, содержащего XML схему файла обмена, должно иметь следующий вид:

VO_GIBDDTS_2_220_02_04_01_xx , где хх - номер версии схемы.

Расширение имени файла - xsd.

XML схема файла обмена приводится отдельным файлом.

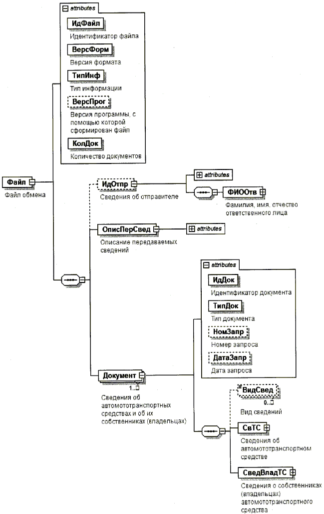
4. Логическая модель файла обмена представлена в виде диаграммы структуры файла обмена на рисунке 1 настоящего формата. Элементами логической модели файла обмена являются элементы и атрибуты XML файла. Перечень структурных элементов логической модели файла обмена и сведения о них приведены в таблицах 4.1 - 4.13 настоящего формата.

Для каждого структурного элемента логической модели файла обмена приводятся следующие сведения:

наименование элемента. Приводится полное наименование элемента <1>;

<1> В строке таблицы могут быть описаны несколько элементов, наименования которых разделены символом "|". Такая форма записи применяется в случае возможного наличия в файле обмена только одного элемента из описанных в этой строке.

сокращенное наименование (код) элемента. Приводится сокращенное наименование элемента. Синтаксис сокращенного наименования должен удовлетворять спецификации XML;

признак типа элемента. Может принимать следующие значения: "С" - сложный элемент логической модели (содержит вложенные элементы), "П" - простой элемент логической модели, реализованный в виде элемента XML файла, "А" - простой элемент логической модели, реализованный в виде атрибута элемента XML файла. Простой элемент логической модели не содержит вложенные элементы;

формат элемента. Формат элемента представляется следующими условными обозначениями: Т - символьная строка; N - числовое значение (целое или дробное).

Формат символьной строки указывается в виде Т(n-к) или Т(=к), где: n - минимальное количество знаков, к - максимальное количество знаков, символ "-" - разделитель, символ "=" означает фиксированное количество знаков в строке. В случае, если минимальное количество знаков равно 0, формат имеет вид Т(0-к). В случае, если максимальное количество знаков неограниченно, формат имеет вид Т(n-).

Формат числового значения указывается в виде N(m.к), где: m - максимальное количество знаков в числе, включая знак (для отрицательного числа), целую и дробную часть числа без разделяющей десятичной точки, k - максимальное число знаков дробной части числа. Если число знаков дробной части числа равно 0 (то есть число целое), то формат числового значения имеет вид N(m).

Для простых элементов, являющихся базовыми в XML (определенными в сети интернет по электронному адресу: http://www.w3.org/TR/xmlschema-0), например, элемент с типом "date", поле "Формат элемента" не заполняется. Для таких элементов в поле "Дополнительная информация" указывается тип базового элемента;

признак обязательности элемента определяет обязательность присутствия элемента (совокупности наименования элемента и его значения) в файле обмена. Признак обязательности элемента может принимать следующие значения: "О" - наличие элемента в файле обмена обязательно; "Н" - присутствие элемента в файле обмена необязательно, то есть элемент может отсутствовать. Если элемент принимает ограниченный перечень значений (по классификатору, кодовому словарю и тому подобному), то признак обязательности элемента дополняется символом "К". Например, "ОК". В случае, если количество реализаций элемента может быть более одной, то признак обязательности элемента дополняется символом "М". Например, "НМ", "ОКМ".

К вышеперечисленным признакам обязательности элемента может добавляться значение "У" в случае описания в XML схеме условий, предъявляемых к элементу в файле обмена, описанных в графе "Дополнительная информация". Например, "НУ", "ОКУ";

дополнительная информация содержит, при необходимости, требования к элементу файла обмена, не указанные ранее. Для сложных элементов указывается ссылка на таблицу, в которой описывается состав данного элемента. Для элементов, принимающих ограниченный перечень значений из классификатора (кодового словаря и тому подобного), указывается соответствующее наименование классификатора (кодового словаря и тому подобного) или приводится перечень возможных значений. Для классификатора (кодового словаря и тому подобного) может указываться ссылка на его местонахождение. Для элементов, использующих пользовательский тип данных, указывается наименование типового элемента.

Рис. 1. Диаграмма структуры файла обмена

Таблица 4.1

Файл обмена (Файл)

Наименование элемента Сокращенное наименование (код) элемента Признак типа элемента Формат элемента Признак обязательности элемента Дополнительная информация
Идентификатор файла ИдФайл А Т(1-150) О Содержит (повторяет) имя сформированного файла (без расширения)
Версия формата ВерсФорм А Т(1-5) О Принимает значение: 4.01
Тип информации ТипИнф А Т(1-50) О Принимает значение:
ГИБДД_ГОД - при представлении ежегодных сведений |
ГИБДД_10 - при представлении сведений в течение 10 рабочих дней со дня регистрации
Версия программы, с помощью которой сформирован файл ВерсПрог А Т(1-40) Н  
Количество документов КолДок А N(9) О Указывает количество повторений элемента <Документ>.
Принимает значение от 1 и более
Сведения об отправителе ИдОтпр С   Н Состав элемента представлен в табл. 4.2
Описание передаваемых сведений ОписПерСвед С   О Состав элемента представлен в табл. 4.3
Сведения об автомототранспортных средствах и об их собственниках (владельцах) Документ С   ОМ Состав элемента представлен в табл. 4.4

Таблица 4.2

Сведения об отправителе (ИдОтпр)

Наименование элемента Сокращенное наименование (код) элемента Признак типа элемента Формат элемента Признак обязательности элемента Дополнительная информация
Должность ответственного лица ДолжОтв А Т(1-45) Н  
Номер контактного телефона Тлф А Т(1-20) Н  
E-mail E-mail А Т(1-45) Н  
Фамилия, имя, отчество ответственного лица ФИООтв С   О Типовой элемент <ФИОТип>.
Состав элемента представлен в табл. 4.13

Таблица 4.3

Описание передаваемых сведений (ОписПерСвед)

Наименование элемента Сокращенное наименование (код) элемента Признак типа элемента Формат элемента Признак обязательности элемента Дополнительная информация
Код формы документа по КНД КНД А Т(=7) ОК Типовой элемент <КНДТип>.
Принимает значение: 1114609
Дата составления документа ДатаДок А Т(=10) О Типовой элемент <ДатаТип>.
Дата в формате ДД.ММ.ГГГГ
Год, по состоянию на 1 января которого представляются сведения ГодСвед А   Н Типовой элемент <xs:gYear>.
Год в формате ГГГГ.
Элемент обязателен для <ТипИнф> = ГИБДД_ГОД
Код налогового органа - получателя сведений КодНО А Т(=4) ОК Типовой элемент <СОНОТип>. Значение выбирается в соответствии с классификатором "Система обозначений налоговых органов", а именно: 9965

Таблица 4.4

Сведения об автомототранспортных средствах и об их собственниках (владельцах) (Документ)

Наименование элемента Сокращенное наименование (код) элемента Признак типа элемента Формат элемента Признак обязательности элемента Дополнительная информация
Идентификатор документа ИдДок А Т(1-36) О Рекомендуется использовать глобально уникальный идентификатор (GUID)
Тип документа ТипДок А Т(=2) ОК Принимает значение:
01 - первичный |
02 - корректирующий |
03 - по запросу
Номер запроса НомЗапр А Т(1-50) Н Элемент обязателен для <ТипДок> = 03
Дата запроса ДатаЗапр А Т(=10) Н Типовой элемент <ДатаТип>.
Дата в формате ДД.ММ.ГГГГ.
Элемент обязателен при <ТипДок>=03
Вид сведений ВидСвед П Т(=2) НКМ Принимает значение: 01| 02 |03 |04 |05.
Элемент обязателен для <ТипДок> = 01 |02 и <ТипИнф> = ГИБДД_10
Сведения об автомототранспортном средстве СвТС С   О Состав элемента представлен в табл. 4.5
Сведения о собственниках (владельцах) автомототранспортного средства СведВладТС С   О Состав элемента представлен в табл. 4.7

Таблица 4.5

Сведения об автомототранспортном средстве (СвТС)

Наименование элемента Сокращенное наименование (код) элемента Признак типа элемента Формат элемента Признак обязательности элемента Дополнительная информация
ID-номер транспортного средства ИденТранс А Т(1-20) О  
Серия и номер ПТС СерНомПТС А Т(1-18) О  
Государственный регистрационный знак ГосРегЗн А Т(1-30) О  
Прежний государственный регистрационный знак ПредГосРегЗн А Т(1-30) Н  
Идентификационный номер (VIN) ИденНом А Т(1-40) О  
Марка транспортного средства Марка А Т(1-120) О  
Код марки транспортного средства КодМарка А Т(=5) НК Значение выбирается в соответствии со справочником "Марки транспортных средств МВД России"
Модель (модификация) транспортного средства Модель А Т(1-50) О  
Код модели (модификации) транспортного средства КодМодель А Т(=5) НК Значение выбирается в соответствии со справочником "Модели транспортных средств МВД России"
Производитель транспортного средства Производ А Т(1-250) О  
Код производителя транспортного средства КодПроизвод А Т(=5) НК Значение выбирается в соответствии со справочником "Производители транспортных средств МВД России"
Код типа транспортного средства КодВидТС А Т(=5) ОК Значение выбирается в соответствии с приложением N 1 "Коды типа транспортного средства" к порядку заполнения формы "Сведения об автомототранспортных средствах и об их владельцах"
Категория ТС Категория А Т(1-2) О  
Год изготовления транспортного средства ГодВып А   О Типовой элемент <xs:gYear>.
Год в формате ГГГГ
Номер шасси (рамы) ЗаводНомер А Т(1-25) Н Указывается при наличии
Номер кузова НомКуз А Т(1-20) Н  
Мощность двигателя л. с. МощДвЛС А N(12.6) О  
Мощность двигателя кВт МощДвКвт А N(12.6) О  
Дата мощности двигателя ДатаМощ А Т(=10) О Типовой элемент <ДатаТип>.
Дата в формате ДД.ММ.ГГГГ.
В случае, если мощность двигателя не менялась, указывается значение даты регистрации транспортного средства
Объем двигателя в куб. см ОбъемДвиг А N(10.2) О  
Тип двигателя ТипДвиг А Т(1-2) ОК Значение выбирается в соответствии с приложением N 2 "Тип двигателя (топливо)" к порядку заполнения формы "Сведения об автомототранспортных средствах и об их владельцах"
Экологический класс ЭкоКласс А Т(=1) О  
Разрешенная максимальная масса в кг РазМасса А N(12.6) О  
Код страны изготовителя СтранаИзг А Т(=3) ОК Типовой элемент <ОКСМТип>.
Принимает значение в виде трехзначного цифрового кода в соответствии с Общероссийским классификатором стран мира
Дата регистрации специального оборудования для инвалидов ДатаРегСОДИ А Т(=10) Н Типовой элемент <ДатаТип>.
Дата в формате ДД.ММ.ГГГГ.
Элемент обязателен при наличии элемента <ДатаСнРегСОДИ>
Дата снятия с регистрации специального оборудования для инвалидов ДатаСнРегСОДИ А Т(=10) Н Типовой элемент <ДатаТип>.
Дата в формате ДД.ММ.ГГГГ
Дата регистрации газового оборудования ДатаРегГазОб А Т(=10) Н Типовой элемент <ДатаТип>.
Дата в формате ДД.ММ.ГГГГ.
Элемент обязателен при наличии элемента <ДатаСнРегГазОб>
Дата снятия с регистрации газового оборудования ДатаСнРегГазОб А Т(=10) Н Типовой элемент <ДатаТип>.
Дата в формате ДД.ММ.ГГГГ
Признак нахождения в розыске ПризнРозыск А Т(=1) ОК Принимает значение:
1 - не в розыске |
2 - в розыске Элемент принимает значение 2 при значении <ВидСвед> = 05 (из табл. 4.4)
Сведения о розыске СвРозыск С   Н Состав элемента представлен в табл. 4.6.
Элемент обязателен при <ПризнРозыск> = 2

Таблица 4.6

Сведения о розыске (СвРозыск)

Наименование элемента Сокращенное наименование (код) элемента Признак типа элемента Формат элемента Признак обязательности элемента Дополнительная информация
Дата начала розыска ДатаНачРоз А Т(=10) О Типовой элемент <ДатаТип>.
Дата в формате ДД.ММ.ГГГГ
Дата прекращения розыска (дата возврата транспортного средства) ДатаВозвр А Т(=10) Н Типовой элемент <ДатаТип>.
Дата в формате ДД.ММ.ГГГГ

Таблица 4.7

Сведения о собственниках (владельцах) автомототранспортного средства (СведВладТС)

Наименование элемента Сокращенное наименование (код) элемента Признак типа элемента Формат элемента Признак обязательности элемента Дополнительная информация
Признак собственника (владельца) ПризнСобст А Т(=1) ОК Принимает значение:
1 - собственник (владелец) |
2 - предыдущий (снятый с учета) собственник (владелец)
Серия, номер свидетельства о регистрации транспортного средства СерНомРегДок А Т(1-10) О  
Дата выдачи свидетельства о регистрации транспортного средства ДатаВыдРегДок А Т(=10) О Типовой элемент <ДатаТип>.
Дата в формате ДД.ММ.ГГГГ
Дата и время регистрации транспортного средства ДатаРегПрав А   О Типовой элемент <xs:dateTime>.
Дата и время в формате ГГГГ-ММ-ДДТЧЧ:ММ:СС
Дата и время прекращения регистрации транспортного средства ДатаПрекрПрав А   Н Типовой элемент <xs:dateTime>.
Дата и время в формате ГГГГ-ММ-ДДТЧЧ:ММ:СС
Код правоустанавливающего документа КодПравДок А Т(=12) ОК Значение выбирается в соответствии со справочником "Правоустанавливающие документы", приведенным в приложении N 5 к порядку заполнения формы "Сведения об автомототранспортных средствах и об их владельцах"
Дата правоустанавливающего документа ДатаПравДок А Т(=10) О Типовой элемент <ДатаТип>.
Дата в формате ДД.ММ.ГГГГ
Номер правоустанавливающего документа НомПравДок А Т(1-100) Н  
Цена сделки (текст) ЦенаСделкиТ А Т(1-1000 ) Н  
Цена сделки (в рублях) ЦенаСделкиВ А N(19.2) Н  
Сведения о физическом лице, на которое зарегистрировано автомототранспортное средство | СведФЛ С   О Состав элемента представлен в табл. 4.8
Сведения о российской организации, на которую зарегистрировано автомототранспортное средство | СведЮЛРос С   О Состав элемента представлен в табл. 4.9
Сведения об иностранной организации, осуществляющей деятельность на территории Российской Федерации через обособленное подразделение, на которую зарегистрировано автомототранспортное средство СведЮЛИно С   О Состав элемента представлен в табл. 4.10

Таблица 4.8

Сведения о физическом лице, на которое зарегистрировано автомототранспортное средство (СведФЛ)

Наименование элемента Сокращенное наименование (код) элемента Признак типа элемента Формат элемента Признак обязательности элемента Дополнительная информация
ИНН физического лица ИННФЛ А Т(=12) Н Типовой элемент <ИННФЛТип>
Пол Пол А Т(=1) ОК Принимает значение:
1 - мужской |
          2 - женский
Дата рождения ДатаРожд А Т(=10) О Типовой элемент <ДатаТип>.
Дата в формате ДД.ММ.ГГГГ
Место рождения МестоРожд А Т(1-255) Н  
Признак наличия гражданства ПризнГражд А Т(=1) ОК Принимает значение:
1 - гражданин Российской Федерации |
          2 - иностранный гражданин |
          3 - лицо без гражданства
Гражданство Гражд А Т(=3) ОК Типовой элемент <ОКСМТип>.
Принимает значение в соответствии с Общероссийским классификатором стран мира. Для лица без гражданства (<ПризнГражд> = 3) принимает значение 999
Код последнего отождествленного адресного элемента КодКЛАДР А Т(13-19) НК Принимает значение в соответствии с Классификатором адресов России
Адрес места жительства (места пребывания) на территории Российской Федерации (текст) АдрРФТекст А Т(1-512) О  
Фамилия, имя, отчество ФИО С   О Типовой элемент <ФИОТип>.
Состав элемента представлен в табл. 4.13
Сведения о документе, удостоверяющем личность УдЛичнФЛ С   О Типовой элемент <УдЛичнФЛТип>.
Состав элемента представлен в табл. 4.11
Адрес места жительства (места пребывания) на территории Российской Федерации АдрРФ С   О Типовой элемент <АдрРФТип>.
Состав элемента представлен в табл. 4.12

Таблица 4.9

Сведения о российской организации, на которую зарегистрировано автомототранспортное средство (СведЮЛРос)

Наименование элемента Сокращенное наименование (код) элемента Признак типа элемента Формат элемента Признак обязательности элемента Дополнительная информация
Полное наименование организации НаимОрг А Т(1-1000 ) О  
ОГРН организации ОГРН А Т(=13) О Типовой элемент <ОГРНТип>
ИНН организации ИННЮЛ А Т(=10) О Типовой элемент <ИННЮЛТип>
КПП КПП А Т(=9) О Типовой элемент <КППТип>
Код последнего отождествленного адресного элемента КодКЛАДР А Т(13-19) НК  
Адрес (место нахождения) на территории Российской Федерации (текст) АдрРФТекст А Т(1-512) О  
Адрес (место нахождения) на территории Российской Федерации АдрРФ С   О Типовой элемент <АдрРФТип>.
Состав элемента представлен в табл. 4.12

Таблица 4.10

Сведения об иностранной организации, осуществляющей деятельность на территории Российской Федерации через обособленное подразделение, на которую зарегистрировано автомототранспортное средство (СведЮЛИно)

Наименование элемента Сокращенное наименование (код) элемента Признак типа элемента Формат элемента Признак обязательности элемента Дополнительная информация
Полное наименование организации НаимОрг А Т(1-1000 ) О  
ИНН организации ИННЮЛ А Т(=10) О Типовой элемент <ИННЮЛТип>
КПП КПП А Т(=9) О Типовой элемент <КППТип>
Код последнего отождествленного адресного элемента КодКЛАДР А Т(13-19) НК  
Адрес (место нахождения) на территории Российской Федерации (текст) АдрРФТекст А Т(1-512) О  
Адрес (место нахождения) на территории Российской Федерации АдрРФ С   О Типовой элемент <АдрРФТип>.
Состав элемента представлен в табл. 4.12

Таблица 4.11

Сведения о документе, удостоверяющем личность (УдЛичнФЛТип)

Наименование элемента Сокращенное наименование (код) элемента Признак типа элемента Формат элемента Признак обязательности элемента Дополнительная информация
Код вида документа, удостоверяющего личность КодВидДок А Т(=2) ОК Типовой элемент <СПДУЛТип>.
Значение выбирается в соответствии со справочником "Коды видов документов, удостоверяющих личность налогоплательщика", приведенным в приложении N 3 к порядку заполнения формы "Сведения об автомототранспортных средствах и об их владельцах"
Серия и номер документа, удостоверяющего личность СерНомДок А Т(1-25) О  
Дата выдачи документа, удостоверяющего личность ДатаДок А Т(=10) О Типовой элемент <ДатаТип>.
Дата в формате ДД.ММ.ГГГГ
Наименование органа, выдавшего документ, удостоверяющий личность ВыдДок А Т(1-255) О  
Код подразделения органа, выдавшего документ, удостоверяющий личность КодВыдДок А Т(=7) Н  

Таблица 4.12

Адрес в Российской Федерации (АдрРФТип)

Наименование элемента Сокращенное наименование (код) элемента Признак типа элемента Формат элемента Признак обязательности элемента Дополнительная информация
Индекс Индекс А Т(=6) Н  
Код региона КодРегион А Т(=2) ОК Типовой элемент <ССРФТип>.
Значение выбирается в соответствии со справочником "Субъекты Российской Федерации", приведенным в приложении N 4 к порядку заполнения формы "Сведения об автомототранспортных средствах и об их владельцах"
Район Район А Т(1-50) Н  
Город Город А Т(1-50) Н  
Населенный пункт НаселПункт А Т(1-50) Н  
Улица Улица А Т(1-50) Н  
Дом (владение) Дом А Т(1-20) Н  
Корпус (строение) Корпус А Т(1-20) Н  
Квартира (офис) Кварт А Т(1-20) Н  

Таблица 4.13

Фамилия, имя, отчество (ФИОТип)

Наименование элемента Сокращенное наименование (код) элемента Признак типа элемента Формат элемента Признак обязательности элемента Дополнительная информация
Фамилия Фамилия А Т(1-60) О  
Имя Имя А Т(1-60) О  
Отчество Отчество А Т(1-60) Н  

Приложение N 3

УТВЕРЖДЕН
приказом ФНС России
от 25 ноября 2015 г. N ММВ-7-11/545@

ПОРЯДОК ЗАПОЛНЕНИЯ ФОРМЫ "СВЕДЕНИЯ ОБ АВТОМОТОТРАНСПОРТНЫХ СРЕДСТВАХ И ОБ ИХ ВЛАДЕЛЬЦАХ"

I. Общие положения

1.1. Форма "Сведения об автомототранспортных средствах и об их владельцах" (далее - Форма) заполняется на основании сведений органа, осуществляющего регистрацию автомототранспортных средств на территории Российской Федерации (далее - регистрирующий орган).

1.2. Сведения формируются в электронной форме и подписываются должностным лицом, уполномоченным регистрирующим органом, с использованием электронной подписи.

1.3. Форма состоит из листов, содержащих реквизиты (строки), подлежащие заполнению регистрирующим органом.

Форма включает в себя следующие листы:

титульный лист;

лист "А" "1. Сведения об автомототранспортном средстве";

лист "Б" "2. Сведения о физическом лице, на которое зарегистрировано автомототранспортное средство";

лист "В" "3. Сведения об организации, на которую зарегистрировано автомототранспортное средство".

II. Заполнение титульного листа

2.1. На титульном листе указывается информация о представлении сведений.

2.2. В поле "тип документа":

код 01 проставляется в случае указания кодов вида сведений 01, 02;

код 02 проставляется в случае указания кодов вида сведений 03-05, а также включает исправление допущенной ошибки по ранее представленным сведениям. При этом заполняются все ранее представленные листы Формы с учетом внесенных изменений;

код 03 проставляется в случае представления сведений на основании поступления запроса, при этом заполняются строки "Дата запроса" и "Номер запроса". При формировании ответа на запрос заполняются все листы Формы.

2.3. При указании в строке "Вид сведений" кода:

01 - заполняются соответствующие листы Формы в отношении регистрации новых автомототранспортных средств;

02 - в листах "Б" или "В" обязательны для заполнения строка 2.14 или

3.8 "Дата и время прекращения регистрации транспортного средства (снятие с учета)";

03 - заполняются представленные ранее листы Формы при изменении учетных характеристик автомототранспортного средства. Форма представляется в отношении каждого случая изменения ранее представленных учетных характеристик с обязательным указанием даты их изменения, при этом в полях, не требующих изменений, указываются ранее представленные сведения;

04 - заполняются представленные ранее листы Формы при изменении учетных сведений о лицах, на которых зарегистрировано автомототранспортное средство, при этом в полях, не требующих изменений, указываются ранее представленные сведения;

05 - заполняется строка 1.23.1 "Дата начала розыска". Строка 1.23.2 "Дата прекращения розыска (дата возврата транспортного средства)" листа "А" заполняется при наличии;

06 - заполняется строка "по состоянию на" в связи с представлением сведений, предусмотренных пунктом 4 статьи 85 Налогового кодекса Российской Федерации, по состоянию на 1 января года, являющегося налоговым периодом, в объеме сведений, по которым произошли изменения в календарном году, предшествующему дате представления. При наличии в базе данных регистрирующего органа записей, свидетельствующих о том, что в течение года, за который представляются сведения, переход прав на автомототранспортное средство регистрировался неоднократно, заполняется лист "Б" или "В" Формы на каждого собственника (владельца), чьи права прекратились (возникли) в течение соответствующего года.

При представлении нескольких видов сведений в поле указываются все коды.

2.4. На титульном листе также указываются:

полностью (без сокращений) фамилия, имя, отчество (при наличии) уполномоченного должностного лица в соответствии с документом, удостоверяющим его личность;

электронная подпись должностного лица, уполномоченного регистрирующим органом;

дата составления.

III. Заполнение листа "А" "Сведения об автомототранспортном средстве"

3.1. Лист "А" заполняется отдельно по каждому транспортному средству.

3.2. По строке 1.1 указывается государственный регистрационный знак.

3.3. По строке 1.2 указывается прежний государственный регистрационный знак.

3.4. По строке 1.3 указывается идентификационный номер (VIN) транспортного средства.

3.5. По строке 1.4 указывается ID - номер транспортного средства.

3.6. По строке 1.5 указывается серия и номер паспорта транспортного средства (ПТС).

3.7. По строке 1.6 указывается марка транспортного средства.

В реквизите указывается условное обозначение транспортного средства, присвоенное в порядке, установленном для изделий автомобильной промышленности, и приведенное в одобрении типа транспортного средства, свидетельстве о регистрации транспортного средства либо в регистрационных документах и состоящее, как правило, из присвоенного транспортному средству буквенного, цифрового или смешанного обозначения, независимого от обозначения других транспортных средств.

3.8. По строке 1.7 указывается модель (модификация) транспортного средства.

3.9. По строке 1.8 указывается производитель транспортного средства.

3.10. По строке 1.9 указывается код типа автомототранспортного средства в соответствии с приложением N 1 к порядку заполнения Формы.

3.11. По строке 1.10 указывается категория транспортного средства.

3.12. По строке 1.11 указывается год изготовления транспортного средства.

3.13. По строке 1.12 указывается номер шасси (рамы).

3.14. По строке 1.13 указывается номер кузова.

3.15. По строке 1.14 указывается мощность двигателя в лошадиных силах и в киловаттах.

3.16. По строке 1.15 указывается дата мощности двигателя.

3.17. По строке 1.16 указывается объем двигателя транспортного средства в кубических сантиметрах.

3.18. По строке 1.17 указывается тип двигателя в соответствии с приложением N 2 к порядку заполнения Формы.

3.19. По строке 1.18 указываются сведения о регистрации установки газового оборудования (при наличии).

По строке 1.18.1 указывается дата регистрации газового оборудования.

По строке 1.18.2 указывается дата снятия с регистрации газового оборудования.

3.20. По строке 1.19 указывается экологический класс.

3.21. По строке 1.20 указывается разрешенная максимальная масса транспортного средства в килограммах.

3.22. По строке 1.21 указывается код страны изготовителя в соответствии с "Общероссийским классификатором стран мира".

3.23. По строке 1.22 указываются сведения о легковых автомобилях, специально оборудованных для использования инвалидами (при наличии).

По строке 1.22.1 указывается дата регистрации специального оборудования для инвалидов. По строке 1.22.2 указывается дата снятия с регистрации специального оборудования для инвалидов.

3.24. По строке 1.23 указываются сведения о розыске транспортного средства путем проставления отметки в соответствующем поле, расположенном в этой строке (при наличии). Строки 1.23.1 и 1.23.2 заполняются при указании по строке 1.23 признака розыска "2". По строке 1.23.1 указывается дата (число, месяц, год) начала розыскных мероприятий, по строке 1.23.2 - дата прекращения розыска (дата возврата транспортного средства).

IV. Заполнение листа "Б" "Сведения о физическом лице, на которое зарегистрировано автомототранспортное средство"

4.1. Лист "Б" заполняется отдельно по каждому физическому лицу, на которое зарегистрировано (было зарегистрировано или снято с учета) транспортное средство в соответствии с законодательством Российской Федерации.

4.2. По строке 2.1 указывается признак собственника (владельца) путем проставления отметки в соответствующем поле, расположенном в этой строке.

4.3. По строкам 2.2 - 2.4 указываются полностью, без сокращений, фамилия, имя, отчество (при наличии) физического лица.

4.4. По строке 2.5 указывается ИНН физического лица, на которое зарегистрировано транспортное средство (при наличии).

4.5. По строкам 2.6 и 2.7 указываются соответственно пол и дата рождения.

4.6. По строке 2.8 указывается место рождения (при наличии).

4.7. По строкам 2.9.1 - 2.9.5 указываются сведения о документе, удостоверяющем личность, в частности, код документа в соответствии с приложением N 3 к настоящему Порядку, серия и номер документа, удостоверяющего личность, кем выдан документ, код подразделения (при наличии) и дата выдачи.

4.8. По строке 2.10 указывается гражданство путем проставления отметки в соответствующем поле, расположенном в этой строке. Для иностранного гражданина указывается код гражданства в соответствии с Общероссийским классификатором стран мира (ОКСМ). Для лица без гражданства указывается код 999.

4.9. По строке 2.11 заполняется адрес места жительства (места пребывания - при отсутствии места жительства на территории Российской Федерации) с указанием по строке "а" почтового индекса (при наличии), по строке "б" - кода субъекта Российской Федерации в соответствии с приложением N 4 к настоящему Порядку.

Код последнего отождествленного адресного элемента заполняется по строке "м".

4.10. По строке 2.12 указываются сведения о документе по регистрации транспортного средства. По строке 2.12.1 указывается серия и номер свидетельства о регистрации транспортного средства, по строке 2.12.2 указывается дата выдачи свидетельства о регистрации транспортного средства.

4.11. По строке 2.13 указываются сведения о дате и времени регистрации транспортного средства на физическое лицо.

4.12. По строке 2.14 указываются сведения о дате и времени прекращения регистрации автомототранспортного средства (снятие с учета) физического лица. В случае отражения по строке 2.1 признака собственника (владельца) "2" заполняется строка 2.14.

4.13. По строке 2.15 указывается код наименования правоустанавливающего документа в соответствии с приложением N 5 к настоящему Порядку, являющегося основанием регистрации (возникновения) права на транспортное средство. Указание документа - основания для прекращения права при заполнении сведений в отношении предыдущего собственника (владельца) в указанной строке не требуется, а в отношении нового собственника (владельца) такой документ является правоустанавливающим. Реквизиты правоустанавливающего документа (при наличии) заполняются с указанием по строке "а" даты правоустанавливающего документа, по строке "б" - номера правоустанавливающего документа по строке "в" указываются данные о цене сделки в российских рублях. В случае представления сведений о переходе права на транспортное средство по договору купли-продажи заполняется строка "в".

V. Заполнение листа "В" "Сведения об организации, на которую зарегистрировано автомототранспортное средство"

5.1. Лист "В" заполняется по каждой организации, на которое зарегистрировано (было зарегистрировано или снято с учета) автомототранспортное средство в соответствии с законодательством Российской Федерации.

5.2. По строке 3.1 в поле указывается признак собственника (владельца) путем проставления соответствующей отметки.

5.3. По строке 3.2 указывается полное наименование российской организации либо полное наименование иностранной организации, осуществляющей деятельность на территории Российской Федерации через обособленное подразделение.

По строке 3.2.1 в поле указывается признак организации путем проставления соответствующей отметки.

5.4. По строке 3.3 указывается ОГРН российской организации в соответствии со свидетельством о государственной регистрации юридического лица.

5.5. По строке 3.4 указываются:

для российской организации ИНН и КПП по месту нахождения российской организаций в случае регистрации транспортного средства по месту ее нахождения или КПП по месту нахождения обособленного подразделения российской организации в случае регистрации транспортного средства по месту нахождения обособленного подразделения;

для иностранной организации ИНН и КПП обособленного подразделения, через которое осуществляется деятельность на территории Российской Федерации, по месту нахождения которого зарегистрировано транспортное средство.

5.6. По строке 3.5 заполняются соответственно сведения об адресе места нахождения российской организации, обособленного подразделения российской организации, обособленного подразделения иностранной организации, осуществляющей деятельность на территории Российской Федерации, по которому зарегистрировано транспортное средство, с указанием по строке "а" почтового индекса (при наличии), по строке "б" кода субъекта Российской Федерации в соответствии с приложением N 4 к настоящему Порядку.

Код последнего отождествленного адресного элемента заполняется по строке "м".

5.7. По строке 3.6 указываются сведения о документе по регистрации транспортного средства. По строке 3.6.1 указывается серия и номер свидетельства о регистрации транспортного средства, по строке 3.6.2 указывается дата выдачи свидетельства о регистрации транспортного средства.

5.8. По строке 3.7 указываются сведения о дате и времени регистрации транспортного средства.

5.9. По строке 3.8 указываются сведения о дате и времени прекращения регистрации транспортного средства (снятия с учета). В случае отражения по строке 3.1 признака собственника (владельца) "2" заполняется строка 3.8.

5.10. По строке 3.9 указывается код наименования правоустанавливающего документа в соответствии с приложением N 5 к настоящему Порядку, являющегося основанием регистрации (возникновения) права на транспортное средство. Указание документа - основания для прекращения права при заполнении сведений в отношении предыдущего собственника (владельца) в указанной строке не требуется, а в отношении нового собственника (владельца) такой документ является правоустанавливающим. Реквизиты правоустанавливающего документа (при наличии) заполняются с указанием по строке "а" даты правоустанавливающего документа, по строке "б" - номера правоустанавливающего документа по строке "в" указываются данные о цене сделки в российских рублях. В случае представления сведений о переходе права на транспортное средство по договору купли-продажи заполняется строка "в".

Приложение N 1
к Порядку заполнения формы "Сведения об
автомототранспортных средствах и об их владельцах",
утвержденному приказом Федеральной налоговой службы
от 25 ноября 2015 г. N ММВ-7-11/545@

КОДЫ ТИПА АВТОМОТОТРАНСПОРТНОГО СРЕДСТВА

Код Наименование объекта классификации
51000 Автомобили легковые
51001 Автомобили легковые, специально оборудованные для использования инвалидами
52001 Автомобили грузовые
54000 Автобусы
56100 Мотоциклы
56200 Мотороллеры
59015 Специальные грузовые автомашины (молоковозы, скотовозы, специальные машины для перевозки птицы, машины для перевозки минеральных удобрений, ветеринарной помощи, технического обслуживания)

Приложение N 2
к Порядку заполнения формы "Сведения об
автомототранспортных средствах и об их владельцах",
утвержденному приказом Федеральной налоговой службы
от 25 ноября 2015 г. N ММВ-7-11/545@

ТИП ДВИГАТЕЛЯ (ТОПЛИВО)

Код Наименование
1 Бензиновый на бензине
2 Бензиновый на сжиженном газе
3 Бензиновый на сжатом газе
4 Дизельный на дизельном топливе
5 Дизельный на сжиженном газе
6 Дизельный на сжатом газе
7 Электро-бензиновый с возможностью зарядки от электросети
70 Электро-бензиновый без возможности зарядки от электросети
8 Электро-дизельный с возможностью зарядки от электросети
80 Электро-дизельный без возможности зарядки от электросети
9 Прочие
10 Электрический
11 Газовый

Приложение N 3
к Порядку заполнения формы "Сведения об
автомототранспортных средствах и об их владельцах",
утвержденному приказом Федеральной налоговой службы
от 25 ноября 2015 г. N ММВ-7-11/545@

СПРАВОЧНИК "КОДЫ ВИДОВ ДОКУМЕНТОВ, УДОСТОВЕРЯЮЩИХ ЛИЧНОСТЬ НАЛОГОПЛАТЕЛЬЩИКА"

Код Наименование документа Сокращение Шаблон серии и номера
01 Паспорт гражданина СССР ПаСССР R-ББ 999999
02 Загранпаспорт гражданина СССР ПасЗгр 99 0999999
03 Свидетельство о рождении СвдРжд SSSSSSSSSSSSSSSSSSSSSSSSS
04 Удостоверение личности офицера УдЛичн ББ 0999999
05 Справка об освобождении из места лишения свободы Справ SSSSSSSSSSSSSSSSSSSSSSSSS
06 Паспорт Минморфлота ПасММФ ББ 999999
07 Военный билет ВоеБил ББ 0999999
08 Временное удостоверение, выданное взамен военного билета ВрУдВБ SSSSSSSSSSSSSSSSSSSSSSSSS
09 Дипломатический паспорт ПасДип 99 9999999
10 Паспорт иностранного гражданина ПасИнс SSSSSSSSSSSSSSSSSSSSSSSSS
11 Свидетельство о рассмотрении ходатайства о признании лица беженцем на территории Российской Федерации по существу СвиРег SSSSSSSSSSSSSSSSSSSSSSSSS
12 Вид на жительство в Российской Федерации ВидЖит SSSSSSSSSSSSSSSSSSSSSSSSS
13 Удостоверение беженца УдсБеж SSSSSSSSSSSSSSSSSSSSSSSSS
14 Временное удостоверение личности гражданина Российской Федерации ВрУдсЛ SSSSSSSSSSSSSSSSSSSSSSSSS
15 Разрешение на временное проживание в Российской Федерации РазрВр SSSSSSSSSSSSSSSSSSSSSSSSS
18 Свидетельство о предоставлении временного убежища на территории Российской Федерации СвВрУб 00 N 0000000
21 Паспорт гражданина Российской Федерации ПасРФ 99 99 9999990
22 Загранпаспорт гражданина Российской Федерации ПасЗаг 99 9999999
23 Свидетельство о рождении, выданное уполномоченным органом иностранного государства СвРжИн SSSSSSSSSSSSSSSSSSSSSSSSS
24 Удостоверение личности военнослужащего Российской Федерации УдВоен ББ 9999999
26 Паспорт моряка ПасМор ББ 0999999
27 Военный билет офицера запаса ВоеЗап ББ 0999999
81 Свидетельство о смерти СвдСм SSSSSSSSSSSSSSSSSSSSSSSSS
91 Иные документы ИныеДк SSSSSSSSSSSSSSSSSSSSSSSSS

Примечания

В графе "Шаблон серии, номера" приведены данные для контроля значения серии, номера документа.

Шаблон состоит из символов "К","Б", "9", "0", "S", "-" (тире) и " " (пробел).

Используются следующие обозначения:

R - на месте одного символа R располагается целиком римское число, заданное символами "I", "V", "X", "L", "С", набранными на верхнем регистре латинской клавиатуры; возможно представление римских чисел с помощью символов "1", "У", "X", "Л", "С" соответственно, набранных на верхнем регистре русской клавиатуры;

9 - любая десятичная цифра (обязательная);

0 - любая десятичная цифра (необязательная, может отсутствовать);

Б - любая русская заглавная буква;

S - символ не контролируется (может содержать любую букву, цифру или отсутствовать); "-" (тире) - указывает на обязательное присутствие данного символа в контролируемом значении.

Пробелы используются для разделения групп символов, а также вместо знаков "N" или "N" для разделения серии и номера документа.

Число пробелов между значащими символами в контролируемом значении не должно превышать пяти.

Приложение N 4
к Порядку заполнения формы "Сведения об
автомототранспортных средствах и об их владельцах",
утвержденному приказом Федеральной налоговой службы
от 25 ноября 2015 г. N ММВ-7-11/545@

СПРАВОЧНИК "СУБЪЕКТЫ РОССИЙСКОЙ ФЕДЕРАЦИИ"

Код Наименование
01 Республика Адыгея
02 Республика Башкортостан
03 Республика Бурятия
04 Республика Алтай
05 Республика Дагестан
06 Республика Ингушетия
07 Кабардино-Балкарская Республика
08 Республика Калмыкия
09 Карачаево-Черкесская Республика
10 Республика Карелия
11 Республика Коми
12 Республика Марий Эл
13 Республика Мордовия
14 Республика Саха (Якутия)
15 Республика Северная Осетия - Алания
16 Республика Татарстан
17 Республика Тыва
18 Удмуртская Республика
19 Республика Хакасия
20 Чеченская Республика
21 Чувашская Республика
22 Алтайский край
23 Краснодарский край
24 Красноярский край
25 Приморский край
26 Ставропольский край
27 Хабаровский край
28 Амурская область
29 Архангельская область
30 Астраханская область
31 Белгородская область
32 Брянская область
33 Владимирская область
34 Волгоградская область
35 Вологодская область
36 Воронежская область
37 Ивановская область
38 Иркутская область
39 Калининградская область
40 Калужская область
41 Камчатский край
42 Кемеровская область
43 Кировская область
44 Костромская область
45 Курганская область
46 Курская область
47 Ленинградская область
48 Липецкая область
49 Магаданская область
50 Московская область
51 Мурманская область
52 Нижегородская область
53 Новгородская область
54 Новосибирская область
55 Омская область
56 Оренбургская область
57 Орловская область
58 Пензенская область
59 Пермский край
60 Псковская область
61 Ростовская область
62 Рязанская область
63 Самарская область
64 Саратовская область
65 Сахалинская область
66 Свердловская область
67 Смоленская область
68 Тамбовская область
69 Тверская область
70 Томская область
71 Тульская область
72 Тюменская область
73 Ульяновская область
74 Челябинская область
75 Забайкальский край
76 Ярославская область
77 г. Москва
78 г. Санкт-Петербург
79 Еврейская автономная область
83 Ненецкий автономный округ
86 Ханты-Мансийский автономный округ - Югра
87 Чукотский автономный округ
89 Ямало-Ненецкий автономный округ
91 Республика Крым
92 г. Севастополь
99 Иные территории, включая город и космодром Байконур

Приложение N 5
к Порядку заполнения формы "Сведения об
автомототранспортных средствах и об их владельцах",
утвержденному приказом Федеральной налоговой службы
от 25 ноября 2015 г. N ММВ-7-11/545@

СПРАВОЧНИК "ПРАВОУСТАНАВЛИВАЮЩИЕ ДОКУМЕНТЫ"

Код Наименование
558401010000 Договоры / соглашения
558401010100 Сделки об отчуждении
558401010101 Договор купли-продажи
558401010102 Договор мены
558401010103 Договор дарения
558401010104 Договор ренты
558401010200 Другие сделки
558401010202 Соглашение об определении (перераспределении) долей в праве общей долевой собственности
558401010203 Брачный договор
558401010204 Соглашение об отступном
558401010205 Соглашение о разделе имущества
558401010206 Соглашение о выделе доли
558401010207 Инвестиционный договор (договор об инвестировании)
558401010208 Мировое соглашение
558401010209 Договор аренды (субаренды)
558401010210 Договор об ипотеке
558401010212 Кредитный договор
558401010213 Договор займа
558401010215 Соглашение об изменении содержания закладной
558401010216 Дополнительное соглашение (соглашение об изменении условий договора) к договору
558401010217 Соглашение о расторжении договора
558401010218 Соглашение об уступке прав требования по договору (договор о передаче прав и обязанностей)
558401010219 Договор простого товарищества (договор о совместной деятельности)
558401020000 Акты органов государственной власти или органов местного самоуправления
558401020100 Федеральный закон
558401020200 Указ Президента Российской Федерации
558401020300 Постановление Правительства Российской Федерации
558401020400 Закон (законы Российской Федерации, субъекта Российской Федерации)
558401020500 Распоряжение
558401020600 Приказ
558401020700 Постановление
558401020800 Решение
558401030000 Свидетельство о праве на наследство
558401030100 Свидетельство о праве на наследство по закону
558401030200 Свидетельство о праве на наследство по завещанию
558401040000 Вступившие в силу судебные акты
558401040100 Постановление суда
558401050000 Акты (свидетельства)
558401050100 Регистрационное удостоверение
558401050200 Свидетельство о государственной регистрации права
558401080000 Прочие правоустанавливающие документы
558401080100 Передаточный акт
558401080200 Разделительный баланс
558401080400 Правила доверительного управления
558401080500 Акт описи и ареста имущества
558401080800 Отказ одаряемого принять дар (отказ от дара)
558401080900 Соглашение о новации
558401081000 Соглашение о разделе наследственного имущества
558401081200 Документ, подтверждающий наличие, возникновение, переход ограничения (обременения) вещного права на объект недвижимости в пользу заявителя
558401081300 Иной документ