ФЕДЕРАЛЬНАЯ НАЛОГОВАЯ СЛУЖБА
ПРИКАЗ
от 31 декабря 2015 г. N АС-7-6/710@
ОБ УТВЕРЖДЕНИИ ФОРМАТА ПРЕДСТАВЛЕНИЯ УПРОЩЕННОЙ БУХГАЛТЕРСКОЙ (ФИНАНСОВОЙ) ОТЧЕТНОСТИ В ЭЛЕКТРОННОЙ ФОРМЕ
В соответствии с подпунктом 5 пункта 1 статьи 23 Налогового кодекса Российской Федерации, на основании Федерального закона от 06.12.2011 N 402-ФЗ "О бухгалтерском учете", приказа Министерства финансов Российской Федерации от 02.07.2010 N 66н "О формах бухгалтерской отчетности организаций", с учетом изменений, внесенных приказом Министерства финансов Российской Федерации от 06.04.2015 N 57н "О внесении изменений в нормативные акты по бухгалтерскому учету", приказываю:
1. Утвердить формат представления упрощенной бухгалтерской (финансовой) отчетности в электронной форме согласно приложению к настоящему приказу.
2. Установить, что настоящий приказ вступает в силу для упрощенной бухгалтерской (финансовой) отчетности в электронной форме за период 2015 года.
3. Признать утратившими силу приказы ФНС России:
от 03.09.2013 N ММВ-7-6/311@ "Об утверждении формата представления бухгалтерской (финансовой) отчетности субъектов малого предпринимательства в электронной форме";
от 03.09.2013 N ММВ-7-6/312@ "Об утверждении формата представления бухгалтерской (финансовой) отчетности социально ориентированных некоммерческих организаций в электронной форме".
4. Контроль за исполнением настоящего приказа возложить на заместителя руководителя Федеральной налоговой службы, координирующего работу по созданию, развитию, сопровождению и эксплуатации автоматизированной информационной системы Федеральной налоговой службы.
Исполняющий обязанности
руководителя Федеральной
налоговой службы
С.Н. АНДРЮЩЕНКО
УТВЕРЖДЕН
приказом ФНС России
от "___"__________201 г.
N_________________
ФОРМАТ ПРЕДСТАВЛЕНИЯ УПРОЩЕННОЙ БУХГАЛТЕРСКОЙ (ФИНАНСОВОЙ) ОТЧЕТНОСТИ В ЭЛЕКТРОННОЙ ФОРМЕ
I. ОБЩИЕ ПОЛОЖЕНИЯ
1. Настоящий документ описывает требования к XML файлам (далее - файлам обмена) передачи в электронной форме данных по упрощенной бухгалтерской (финансовой) отчетности организации в налоговые органы.
2. Настоящий формат (часть CLIX, версия 5.01) разработан в соответствии с Федерального закона от 06.12.2011 N 402-ФЗ "О бухгалтерском учете", приказа Министерства финансов Российской Федерации от 02.07.2010 N 66н "О формах бухгалтерской отчетности организаций", в редакции приказа Министерства финансов Российской Федерации от 06.04.2015 N 57н "О внесении в нормативные акты по бухгалтерскому учету".
II. ОПИСАНИЕ ФАЙЛА ОБМЕНА
3. Имя файла обмена должно иметь следующий вид:
R_Т_A_K_О_GGGGMMDD_N, где:
R_Т - префикс, принимающий значение NO_BOUPR;
A_K - идентификатор получателя информации, где: A - идентификатор получателя, которому направляется файл обмена, K - идентификатор конечного получателя, для которого предназначена информация из данного файла обмена <1>. Каждый из идентификаторов (A и K) имеет вид для налоговых органов - четырехразрядный код (код налогового органа в соответствии с классификатором "Система обозначения налоговых органов" (СОНО);
<1> Передача файла от отправителя к конечному получателю (К) может осуществляться в несколько этапов через другие налоговые органы, осуществляющие передачу файла на промежуточных этапах, которые обозначаются идентификатором А. В случае передачи файла от отправителя к конечному получателю при отсутствии налоговых органов, осуществляющих передачу на промежуточных этапах, значения идентификаторов А и К совпадают.
О - идентификатор отправителя информации, имеет вид:
для организаций - девятнадцатиразрядный код (идентификационный номер налогоплательщика (далее - ИНН) и код причины постановки на учет (далее - КПП) организации (обособленного подразделения);
для физических лиц - двенадцатиразрядный код (ИНН физического лица, при наличии. При отсутствии ИНН - последовательность из двенадцати нулей);
GGGG - год формирования передаваемого файла, MM - месяц, DD - день;
N - идентификационный номер файла (длина - от 1 до 36 знаков. Идентификационный номер файла должен обеспечивать уникальность файла).
Расширение имени файла - xml. Расширение имени файла может указываться как строчными, так и прописными буквами.
Параметры первой строки файла обмена
Первая строка XML файла должна иметь следующий вид:
<?xml version ="1.0" encoding ="windows-1251"?>
Имя файла, содержащего XML схему файла обмена, должно иметь следующий вид:
NO_BOUPR_1_159_00_05_01_xx , где хх - номер версии схемы.
Расширение имени файла - xsd.
XML схема файла обмена приводится отдельным файлом и размещается на сайте Федеральной налоговой службы.
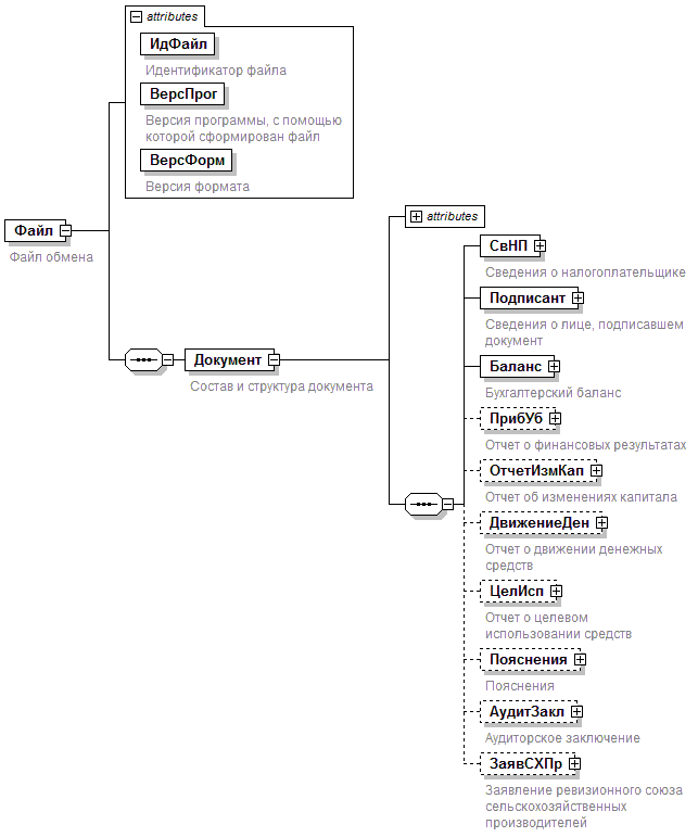
4. Логическая модель файла обмена представлена в виде диаграммы структуры файла обмена на рисунке 1 настоящего формата. Элементами логической модели файла обмена являются элементы и атрибуты XML файла. Перечень структурных элементов логической модели файла обмена и сведения о них приведены в таблицах 4.1 - 4.56 настоящего формата.
Для каждого структурного элемента логической модели файла обмена приводятся следующие сведения:
наименование элемента. Приводится полное наименование элемента <2>;
<2> В строке таблицы могут быть описаны несколько элементов, наименования которых разделены символом "|". Такая форма записи применяется в случае наличия в файле обмена только одного элемента из описанных в этой строке.
сокращенное наименование (код) элемента. Приводится сокращенное наименование элемента. Синтаксис сокращенного наименования должен удовлетворять спецификации XML;
признак типа элемента. Может принимать следующие значения: "С" - сложный элемент логической модели (содержит вложенные элементы), "П" - простой элемент логической модели, реализованный в виде элемента XML файла, "А" - простой элемент логической модели, реализованный в виде атрибута элемента XML файла. Простой элемент логической модели не содержит вложенные элементы;
формат элемента. Формат элемента представляется следующими условными обозначениями: Т - символьная строка; N - числовое значение (целое или дробное).
Формат символьной строки указывается в виде Т(n-к) или T(=к), где: n - минимальное количество знаков, к - максимальное количество знаков, символ "-" - разделитель, символ "=" означает фиксированное количество знаков в строке. В случае, если минимальное количество знаков равно 0, формат имеет вид Т(0-к). В случае, если максимальное количество знаков неограничено, формат имеет вид Т(n-).
Формат числового значения указывается в виде N(m.к), где: m - максимальное количество знаков в числе, включая знак (для отрицательного числа), целую и дробную часть числа без разделяющей десятичной точки, k - максимальное число знаков дробной части числа. Если число знаков дробной части числа равно 0 (то есть число целое), то формат числового значения имеет вид N(m).
Для простых элементов, являющихся базовыми в XML (определенными в сети Интернет по электронному адресу: http://www.w3.org/TR/xmlschema-0), например, элемент с типом "date", поле "Формат элемента" не заполняется. Для таких элементов в поле "Дополнительная информация" указывается тип базового элемента;
признак обязательности элемента определяет обязательность присутствия элемента (совокупности наименования элемента и его значения) в файле обмена. Признак обязательности элемента может принимать следующие значения: "О" - наличие элемента в файле обмена обязательно; "Н" - присутствие элемента в файле обмена необязательно, то есть элемент может отсутствовать. Если элемент принимает ограниченный перечень значений (по классификатору, кодовому словарю и тому подобному), то признак обязательности элемента дополняется символом "К". Например, "ОК". В случае если количество реализаций элемента может быть более одной, то признак обязательности элемента дополняется символом "М". Например, "НМ" или "ОКМ".
К вышеперечисленным признакам обязательности элемента может добавляться значение "У" в случае описания в XML схеме условий, предъявляемых к элементу в файле обмена, описанных в графе "Дополнительная информация". Например, "НУ" или "ОКУ";
дополнительная информация содержит, при необходимости, требования к элементу файла обмена, не указанные ранее. Для сложных элементов указывается ссылка на таблицу, в которой описывается состав данного элемента. Для элементов, принимающих ограниченный перечень значений из классификатора (кодового словаря и тому подобного), указывается соответствующее наименование классификатора (кодового словаря и тому подобного) или приводится перечень возможных значений. Для классификатора (кодового словаря и тому подобного) может указываться ссылка на его местонахождение. Для элементов, использующих пользовательский тип данных, указывается наименование типового элемента.

Рисунок 1. Диаграмма структуры файла обмена
Таблица 4.1
Файл обмена (Файл)
| Наименование элемента | Сокращенное наименование (код) элемента | Признак типа элемента | Формат элемента | Признак обязательности элемента | Дополнительная информация |
| Идентификатор файла | ИдФайл | A | T(1-255) | ОУ | Содержит (повторяет) имя сформированного файла (без расширения) |
| Версия программы, с помощью которой сформирован файл | ВерсПрог | A | T(1-40) | О | |
| Версия формата | ВерсФорм | A | T(1-5) | О | Принимает значение: 5.01 |
| Состав и структура документа | Документ | С | | О | Состав элемента представлен в таблице 4.2 |
Таблица 4.2
Состав и структура документа (Документ)
| Наименование элемента | Сокращенное наименование (код) элемента | Признак типа элемента | Формат элемента | Признак обязательности элемента | Дополнительная информация |
| Код формы отчетности по КНД | КНД | A | T(=7) | ОК | Типовой элемент <КНДТип>. Принимает значение: 0710096 |
| Дата формирования документа | ДатаДок | A | T(=10) | О | Типовой элемент <ДатаТип>. Дата в формате ДД.ММ.ГГГГ |
| Отчетный период | Период | A | T(=2) | ОК | Принимает значение: 34 - год | 90 - год при реорганизации (ликвидации) организации (ликвидационная, заключительная отчетность) | 94 - год при реорганизации (ликвидации) организации (промежуточная, вступительная отчетность) |
| Отчетный год | ОтчетГод | A | | О | Типовой элемент <xs:gYear>. Год в формате ГГГГ |
| Дата утверждения отчетности | ДатаУтвОтч | A | T(=10) | Н | Типовой элемент <ДатаТип>. Дата в формате ДД.ММ.ГГГГ |
| Номер корректировки | НомКорр | A | N(3) | О | Принимает значение: 0 - для первичного документа, 1 999 - для корректирующего документа |
| Код по ОКЕИ | ОКЕИ | A | T(=3) | ОК | Типовой элемент <ОКЕИТип>. Принимает значение: 384 - тыс. рублей | 385 - млн. рублей |
| Сведения о налогоплательщике | СвНП | С | | О | Состав элемента представлен в таблице 4.3 |
| Сведения о лице, подписавшем документ | Подписант | С | | О | Состав элемента представлен в таблице 4.5 |
| Бухгалтерский баланс | Баланс | С | | О | Состав элемента представлен в таблице 4.7 |
| Отчет о финансовых результатах | ПрибУб | С | | Н | Состав элемента представлен в таблице 4.16. Элемент обязателен, за исключением случая, когда <ОКОПФ> принимает следующие значения: в соответствии с ОКОПФ (ОК 028-99) 71 | 74 | 76 | 77 | 78 | 80 | 81 | 82 | 83 | 84 | 85 | 86 | 88 | 89 | 93 | 94 | 96 | 97 в соответствии с ОКОПФ (ОК 028-2012) 20101 | 20102 | 20103 | 20104 | 20105 | 20106 | 20107 | 20108 | 20109 | 20110 | 20111 | 20112 | 20113 | 20114 | 20115 | 20120 | 20121 | 20200 | 20201 | 20202 | 20210 | 20211 | 20217 | 20601 | 20603 | 20604 | 20605 | 20606 | 20607 | 20608 | 20611 | 20612 | 20613 | 20614 | 20617 | 20618 | 20619 | 20620 | 20701 | 20716 | 20900 | 20902 | 20904 | 20905 | 20906 | 20908 | 21001 | 21002 | 21003 | 21100 | 21200 |
| Отчет об изменениях капитала | ОтчетИзмКап | С | | Н | Состав элемента представлен в таблице 4.11 |
| Отчет о движении денежных средств | ДвижениеДен | С | | Н | Состав элемента представлен в таблице 4.15 |
| Отчет о целевом использовании средств | ЦелИсп | С | | Н | Состав элемента представлен в таблице 4.25 |
| Пояснения | Пояснения | С | | Н | Состав элемента представлен в таблице 4.28 |
| Аудиторское заключение | АудитЗакл | С | | Н | Состав элемента представлен в таблице 4.29 |
| Заявление ревизионного союза сельскохозяйственных производителей | ЗаявСХПр | С | | Н | Состав элемента представлен в таблице 4.30 |
Таблица 4.3
Сведения о налогоплательщике (СвНП)
| Наименование элемента | Сокращенное наименование (код) элемента | Признак типа элемента | Формат элемента | Признак обязательности элемента | Дополнительная информация |
| Код вида экономической деятельности по ОКВЭД | ОКВЭД | A | T(2-8) | ОК | Типовой элемент <ОКВЭДТип>. Принимает значение в соответствии с Общероссийским классификатором видов экономической деятельности |
| Код по ОКПО | ОКПО | A | T(8-10) | Н | Типовой элемент <ОКПОТип> |
| Форма собственности (по ОКФС) | ОКФС | A | T(=2) | ОК | Типовой элемент <ОКФСТип>. Принимает значение в соответствии с Общероссийским классификатором форм собственности |
| Организационно-правовая форма (по ОКОПФ) | ОКОПФ | A | T(=2) | T(=5) | ОК | Типовой элемент <ОКОПФТип>. Принимает значение в соответствии с Общероссийским классификатором организационно-правовых форм |
| Налогоплательщик - юридическое лицо | НПЮЛ | С | | О | Состав элемента представлен в таблице 4.4 |
Таблица 4.4
Налогоплательщик - юридическое лицо (НПЮЛ)
| Наименование элемента | Сокращенное наименование (код) элемента | Признак типа элемента | Формат элемента | Признак обязательности элемента | Дополнительная информация |
| Наименование организации | НаимОрг | A | T(1-1000) | О | |
| ИНН организации | ИННЮЛ | A | T(=10) | О | Типовой элемент <ИННЮЛТип> |
| КПП | КПП | A | T(=9) | О | Типовой элемент <КППТип> |
| Местонахождение (адрес в Российской Федерации) | АдрРФ | С | | О | Типовой элемент <АдрРФТип>. Состав элемента представлен в таблице 4.55 |
Таблица 4.5
Сведения о лице, подписавшем документ (Подписант)
| Наименование элемента | Сокращенное наименование (код) элемента | Признак типа элемента | Формат элемента | Признак обязательности элемента | Дополнительная информация |
| Признак лица, подписавшего документ | ПрПодп | A | T(=1) | ОК | Принимает значение: 1 - руководитель | 2 - уполномоченный представитель |
| Фамилия, имя, отчество руководителя (уполномоченного представителя) | ФИО | С | | О | Типовой элемент <ФИОТип>. Состав элемента представлен в таблице 4.56 |
| Сведения об уполномоченном представителе | СвПред | С | | Н | Состав элемента представлен в таблице 4.6 Элемент обязателен при <ПрПодп>=2 |
Таблица 4.6
Сведения об уполномоченном представителе (СвПред)
| Наименование элемента | Сокращенное наименование (код) элемента | Признак типа элемента | Формат элемента | Признак обязательности элемента | Дополнительная информация |
| Наименование документа, подтверждающего полномочия представителя | НаимДок | A | T(1-120) | О | |
Таблица 4.7
Бухгалтерский баланс (Баланс)
| Наименование элемента | Сокращенное наименование (код) элемента | Признак типа элемента | Формат элемента | Признак обязательности элемента | Дополнительная информация |
| Код формы по ОКУД | ОКУД | A | T(=7) | ОК | Типовой элемент <КНДТип>. Принимает значение: 0710001 |
| Актив | Актив | С | | О | Состав элемента представлен в таблице 4.8 |
| Пассив | Пассив | С | | О | Состав элемента представлен в таблице 4.9 |
Таблица 4.8
Актив (Актив)
| Наименование элемента | Сокращенное наименование (код) элемента | Признак типа элемента | Формат элемента | Признак обязательности элемента | Дополнительная информация |
| Номер соответствующего пояснения | Пояснения | A | T(1-4) | Н | |
| Код строки | КодСтроки | A | T(1-4) | О | |
| На отчетную дату отчетного периода, баланс | СумОтч | A | N(12) | О | |
| На 31 декабря предыдущего года, баланс | СумПрдщ | A | N(12) | О | |
| На 31 декабря года, предшествующего предыдущему, баланс | СумПрдшв | A | N(12) | О | |
| Материальные внеоборотные активы | МатВнеАкт | С | | Н | Типовой элемент <ОППТип>. Состав элемента представлен в таблице 4.31 |
| Нематериальные, финансовые и другие внеоборотные активы | НеМатФинАкт | С | | Н | Типовой элемент <ОППТип>. Состав элемента представлен в таблице 4.31 |
| Запасы | Запасы | С | | Н | Типовой элемент <ОППТип>. Состав элемента представлен в таблице 4.31 |
| Денежные средства и денежные эквиваленты | ДенежнСр | С | | Н | Типовой элемент <ОППТип>. Состав элемента представлен в таблице 4.31 |
| Финансовые и другие оборотные активы | ФинВлож | С | | Н | Типовой элемент <ОППТип>. Состав элемента представлен в таблице 4.31 |
Таблица 4.9
Пассив (Пассив)
| Наименование элемента | Сокращенное наименование (код) элемента | Признак типа элемента | Формат элемента | Признак обязательности элемента | Дополнительная информация |
| Номер соответствующего пояснения | Пояснения | A | T(1-4) | Н | |
| Код строки | КодСтроки | A | T(1-4) | О | |
| На отчетную дату отчетного периода, баланс | СумОтч | A | N(12) | О | |
| На 31 декабря предыдущего года, баланс | СумПрдщ | A | N(12) | О | |
| На 31 декабря года, предшествующего предыдущему, баланс | СумПрдшв | A | N(12) | О | |
| Капитал и резервы | | КапРез | С | | Н | Типовой элемент <ОППТип>. Состав элемента представлен в таблице 4.31 |
- Целевые средства
| ЦелевСредства | С | | Н | Типовой элемент <ОППТип>. Состав элемента представлен в таблице 4.31 |
| - Фонд недвижимого и особо ценного движимого имущества и иные целевые фонды | ФондИмущИнЦФ | С | | Н | Типовой элемент <ОППТип>. Состав элемента представлен в таблице 4.31 |
| Долгосрочные заемные средства | ДлгЗаемСредств | С | | Н | Типовой элемент <ОППТип>. Состав элемента представлен в таблице 4.31 |
| Другие долгосрочные обязательства | ДрДолгосрОбяз | С | | Н | Типовой элемент <ОППТип>. Состав элемента представлен в таблице 4.31 |
| Краткосрочные заемные средства | КртЗаемСредств | С | | Н | Типовой элемент <ОППТип>. Состав элемента представлен в таблице 4.31 |
| Кредиторская задолженность | КредитЗадолж | С | | Н | Типовой элемент <ОППТип>. Состав элемента представлен в таблице 4.31 |
| Другие краткосрочные обязательства | ДрКраткосрОбяз | С | | Н | Типовой элемент <ОППТип>. Состав элемента представлен в таблице 4.31 |
Таблица 4.10
Отчет о финансовых результатах (ПрибУб)
| Наименование элемента | Сокращенное наименование (код) элемента | Признак типа элемента | Формат элемента | Признак обязательности элемента | Дополнительная информация |
| Код формы по ОКУД | ОКУД | A | T(=7) | ОК | Типовой элемент <КНДТип>. Принимает значение: 0710002 |
| Выручка | Выруч | С | | Н | Типовой элемент <ОтчПредНТип>. Состав элемента представлен в таблице 4.32 |
| Расходы по обычной деятельности | РасхОбДеят | С | | Н | Типовой элемент <ОтчПредНТип>. Состав элемента представлен в таблице 4.32 |
| Проценты к уплате | ПроцУпл | С | | Н | Типовой элемент <ОтчПредНТип>. Состав элемента представлен в таблице 4.32 |
| Прочие доходы | ПрочДоход | С | | Н | Типовой элемент <ОтчПредНТип>. Состав элемента представлен в таблице 4.32 |
| Прочие расходы | ПрочРасход | С | | Н | Типовой элемент <ОтчПредНТип>. Состав элемента представлен в таблице 4.32 |
| Налоги на прибыль (доходы) | НалПрибДох | С | | Н | Типовой элемент <ОтчПредНТип>. Состав элемента представлен в таблице 4.32 |
| Чистая прибыль (убыток) | ЧистПрибУб | С | | Н | Типовой элемент <ОтчПредОТип>. Состав элемента представлен в таблице 4.33 |
Таблица 4.11
Отчет об изменениях капитала (ОтчетИзмКап)
| Наименование элемента | Сокращенное наименование (код) элемента | Признак типа элемента | Формат элемента | Признак обязательности элемента | Дополнительная информация |
| Код формы по ОКУД | ОКУД | A | T(=7) | ОК | Типовой элемент <КНДТип>. Принимает значение: 0710003 |
| Движение капитала | ДвиженКап | С | | Н | Состав элемента представлен в таблице 4.12 |
| Корректировки в связи с изменением учетной политики и исправлением ошибок | Коррект | С | | Н | Состав элемента представлен в таблице 4.13 |
| Чистые активы | ЧистАктив | С | | Н | Состав элемента представлен в таблице 4.14 |
Таблица 4.12
Движение капитала (ДвиженКап)
| Наименование элемента | Сокращенное наименование (код) элемента | Признак типа элемента | Формат элемента | Признак обязательности элемента | Дополнительная информация |
| Величина капитала на 31 декабря года, предшествующего предыдущему | Кап31ДекПред | С | | О | Типовой элемент <ДвижКапПГод>. Состав элемента представлен в таблице 4.34 |
| Предыдущий год | ПредГод | С | | О | Типовой элемент <ДвижКапГодТип>. Состав элемента представлен в таблице 4.35 |
| Отчетный год | ОтчетГод | С | | О | Типовой элемент <ДвижКапГодТип>. Состав элемента представлен в таблице 4.35 |
Таблица 4.13
Корректировки в связи с изменением учетной политики и исправлением ошибок (Коррект)
| Наименование элемента | Сокращенное наименование (код) элемента | Признак типа элемента | Формат элемента | Признак обязательности элемента | Дополнительная информация |
| Капитал - всего | КапитВс | С | | О | Типовой элемент <КорКапТип>. Состав элемента представлен в таблице 4.51 |
| Нераспределенная прибыль (непокрытый убыток) | НераспПриб | С | | Н | Типовой элемент <КорКапТип>. Состав элемента представлен в таблице 4.51 |
| По другим статьям капитала | ДрСтатКап | С | | Н | Типовой элемент <КорКапТип>. Состав элемента представлен в таблице 4.51 |
Таблица 4.14
Чистые активы (ЧистАктив)
| Наименование элемента | Сокращенное наименование (код) элемента | Признак типа элемента | Формат элемента | Признак обязательности элемента | Дополнительная информация |
| На 31 декабря отчетного года | На31ДекОтч | A | N(12) | О | |
| На 31 декабря предыдущего года | На31ДекПред | A | N(12) | О | |
| На 31 декабря, года, предшествующего предыдущему | На31ДекПрПред | A | N(12) | Н | |
Таблица 4.15
Отчет о движении денежных средств (ДвижениеДен)
| Наименование элемента | Сокращенное наименование (код) элемента | Признак типа элемента | Формат элемента | Признак обязательности элемента | Дополнительная информация |
| Код формы по ОКУД | ОКУД | A | T(=7) | ОК | Типовой элемент <КНДТип>. Принимает значение: 0710004 |
| Денежные потоки от текущих операций | ТекОпер | С | | Н | Состав элемента представлен в таблице 4.16 |
| Денежные потоки от инвестиционных операций | ИнвОпер | С | | Н | Состав элемента представлен в таблице 4.19 |
| Денежные потоки от финансовых операций | ФинОпер | С | | Н | Состав элемента представлен в таблице 4.22 |
| Сальдо денежных потоков за отчетный период | СальдоОтч | С | | О | Типовой элемент <ОПТип>. Состав элемента представлен в таблице 4.53 |
| Остаток денежных средств и денежных эквивалентов на начало отчетного периода | ОстНачОтч | С | | О | Типовой элемент <ОПТип>. Состав элемента представлен в таблице 4.53 |
| Остаток денежных средств и денежных эквивалентов на конец отчетного периода | ОстКонОтч | С | | О | Типовой элемент <ОПТип>. Состав элемента представлен в таблице 4.53 |
| Величина влияния изменений курса иностранной валюты по отношению к рублю | ВлИзмКурс | С | | Н | Типовой элемент <ОПТип>. Состав элемента представлен в таблице 4.53 |
Таблица 4.16
Денежные потоки от текущих операций (ТекОпер)
| Наименование элемента | Сокращенное наименование (код) элемента | Признак типа элемента | Формат элемента | Признак обязательности элемента | Дополнительная информация |
| Сальдо денежных потоков от текущих операций | СальдоТек | С | | О | Типовой элемент <ОПТип>. Состав элемента представлен в таблице 4.53 |
| Поступления | Поступ | С | | Н | Состав элемента представлен в таблице 4.17 |
| Платежи | Платеж | С | | Н | Состав элемента представлен в таблице 4.18 |
Таблица 4.17
Поступления (Поступ)
| Наименование элемента | Сокращенное наименование (код) элемента | Признак типа элемента | Формат элемента | Признак обязательности элемента | Дополнительная информация |
| Всего - за отчетный год | СумОтч | A | N(12) | О | |
| Всего - за аналогичный период предыдущего года | СумПред | A | N(12) | Н | |
| От продажи продукции, товаров, работ и услуг | ПродПТРУ | С | | Н | Типовой элемент <ОПТип>. Состав элемента представлен в таблице 4.53 |
| Арендных платежей, лицензионных платежей, роялти, комиссионных и иных аналогичных платежей | АрЛицИнПлат | С | | Н | Типовой элемент <ОПТип>. Состав элемента представлен в таблице 4.53 |
| От перепродажи финансовых вложений | ПродФинВлож | С | | Н | Типовой элемент <ОПТип>. Состав элемента представлен в таблице 4.53 |
| Прочие поступления | ПрочПоступ | С | | Н | Типовой элемент <ОПТип>. Состав элемента представлен в таблице 4.53 |
Таблица 4.18
Платежи (Платеж)
| Наименование элемента | Сокращенное наименование (код) элемента | Признак типа элемента | Формат элемента | Признак обязательности элемента | Дополнительная информация |
| Всего - за отчетный год | СумОтч | A | N(12) | О | |
| Всего - за аналогичный период предыдущего года | СумПред | A | N(12) | Н | |
| Поставщикам (подрядчикам) за сырье, материалы, работы, услуги | ПоставСМРУ | С | | Н | Типовой элемент <ОПТип>. Состав элемента представлен в таблице 4.53 |
| В связи с оплатой труда работников | ОплатТрудРаб | С | | Н | Типовой элемент <ОПТип>. Состав элемента представлен в таблице 4.53 |
| Процентов по долговым обязательствам | ПроцДолгОбяз | С | | Н | Типовой элемент <ОПТип>. Состав элемента представлен в таблице 4.53 |
| Налог на прибыль | НалогПриб | С | | Н | Типовой элемент <ОПТип>. Состав элемента представлен в таблице 4.53 |
| Прочие платежи | ПрочПлатеж | С | | Н | Типовой элемент <ОПТип>. Состав элемента представлен в таблице 4.53 |
Таблица 4.19
Денежные потоки от инвестиционных операций (ИнвОпер)
| Наименование элемента | Сокращенное наименование (код) элемента | Признак типа элемента | Формат элемента | Признак обязательности элемента | Дополнительная информация |
| Сальдо денежных потоков от инвестиционных операций | СальдоИнв | С | | О | Типовой элемент <ОПТип>. Состав элемента представлен в таблице 4.53 |
| Поступления | Поступ | С | | Н | Состав элемента представлен в таблице 4.20 |
| Платежи | Платеж | С | | Н | Состав элемента представлен в таблице 4.21 |
Таблица 4.20
Поступления (Поступ)
| Наименование элемента | Сокращенное наименование (код) элемента | Признак типа элемента | Формат элемента | Признак обязательности элемента | Дополнительная информация |
| Всего - за отчетный год | СумОтч | A | N(12) | О | |
| Всего - за аналогичный период предыдущего года | СумПред | A | N(12) | Н | |
| От продажи внеоборотных активов (кроме финансовых вложений) | ПродВнАктив | С | | Н | Типовой элемент <ОПТип>. Состав элемента представлен в таблице 4.53 |
| От продажи акций других организаций (долей участия) | ПродАкцДр | С | | Н | Типовой элемент <ОПТип>. Состав элемента представлен в таблице 4.53 |
| От возврата предоставленных займов, от продажи долговых ценных бумаг (прав требования денежных средств к другим лицам) | ВозврЗаймЦБ | С | | Н | Типовой элемент <ОПТип>. Состав элемента представлен в таблице 4.53 |
| Дивидендов, процентов по долговым финансовым вложениям и аналогичных поступлений от долевого участия в других организациях | ДивПроц | С | | Н | Типовой элемент <ОПТип>. Состав элемента представлен в таблице 4.53 |
| Прочие поступления | ПрочПоступ | С | | Н | Типовой элемент <ОПТип>. Состав элемента представлен в таблице 4.53 |
Таблица 4.21
Платежи (Платеж)
| Наименование элемента | Сокращенное наименование (код) элемента | Признак типа элемента | Формат элемента | Признак обязательности элемента | Дополнительная информация |
| Всего - за отчетный год | СумОтч | A | N(12) | О | |
| Всего - за аналогичный период предыдущего года | СумПред | A | N(12) | Н | |
| В связи с приобретением, созданием, модернизацией, реконструкцией и подготовкой к использованию внеоборотных активов | ПриобрВнАктив | С | | Н | Типовой элемент <ОПТип>. Состав элемента представлен в таблице 4.53 |
| В связи с приобретением акций в других организаций (долей участия ) | ПриобрАкцДр | С | | Н | Типовой элемент <ОПТип>. Состав элемента представлен в таблице 4.53 |
| В связи с приобретением долговых ценных бумаг (прав требования денежных средств к другим лицам), предоставление займов другим лицам | ПриобрДолгЦБ | С | | Н | Типовой элемент <ОПТип>. Состав элемента представлен в таблице 4.53 |
| Процентов по долговым обязательствам, включаемым в стоимость инвестиционного актива | ПроцДолгОб | С | | Н | Типовой элемент <ОПТип>. Состав элемента представлен в таблице 4.53 |
| Прочие платежи | ПрочПлатеж | С | | Н | Типовой элемент <ОПТип>. Состав элемента представлен в таблице 4.53 |
Таблица 4.22
Денежные потоки от финансовых операций (ФинОпер)
| Наименование элемента | Сокращенное наименование (код) элемента | Признак типа элемента | Формат элемента | Признак обязательности элемента | Дополнительная информация |
| Сальдо денежных потоков от финансовых операций | СальдоФин | С | | О | Типовой элемент <ОПТип>. Состав элемента представлен в таблице 4.53 |
| Поступления | Поступ | С | | Н | Состав элемента представлен в таблице 4.23 |
| Платежи | Платеж | С | | Н | Состав элемента представлен в таблице 4.24 |
Таблица 4.23
Поступления (Поступ)
| Наименование элемента | Сокращенное наименование (код) элемента | Признак типа элемента | Формат элемента | Признак обязательности элемента | Дополнительная информация |
| Всего - за отчетный год | СумОтч | A | N(12) | О | |
| Всего - за аналогичный период предыдущего года | СумПред | A | N(12) | Н | |
| Получение кредитов и займов | КредЗайм | С | | Н | Типовой элемент <ОПТип>. Состав элемента представлен в таблице 4.53 |
| Денежных вкладов собственников (участников) | ВкладСоб | С | | Н | Типовой элемент <ОПТип>. Состав элемента представлен в таблице 4.53 |
| От выпуска акций, увеличения долей участия | АкцДол | С | | Н | Типовой элемент <ОПТип>. Состав элемента представлен в таблице 4.53 |
| От выпуска облигаций, векселей и других долговых ценных бумаг и др. | ОблВексДр | С | | Н | Типовой элемент <ОПТип>. Состав элемента представлен в таблице 4.53 |
| Прочие поступления | ПрочПоступ | С | | Н | Типовой элемент <ОПТип>. Состав элемента представлен в таблице 4.53 |
Таблица 4.24
Платежи (Платеж)
| Наименование элемента | Сокращенное наименование (код) элемента | Признак типа элемента | Формат элемента | Признак обязательности элемента | Дополнительная информация |
| Всего - за отчетный год | СумОтч | A | N(12) | О | |
| Всего - за аналогичный период предыдущего года | СумПред | A | N(12) | Н | |
| Собственникам (участникам) в связи с выкупом у них акций (долей участия) организаций или их выходом из состава участников | ВыкупАкц | С | | Н | Типовой элемент <ОПТип>. Состав элемента представлен в таблице 4.53 |
| На уплату дивидендов и иных платежей по распределению прибыли в пользу собственников (участников) | УплДивИн | С | | Н | Типовой элемент <ОПТип>. Состав элемента представлен в таблице 4.53 |
| В связи с погашением (выкупом) векселей и других долговых ценных бумаг, возврат кредитов и займов | ВыкВексКЗ | С | | Н | Типовой элемент <ОПТип>. Состав элемента представлен в таблице 4.53 |
| Прочие платежи | ПрочПлатеж | С | | Н | Типовой элемент <ОПТип>. Состав элемента представлен в таблице 4.53 |
Таблица 4.25
Отчет о целевом использовании средств (ЦелИсп)
| Наименование элемента | Сокращенное наименование (код) элемента | Признак типа элемента | Формат элемента | Признак обязательности элемента | Дополнительная информация |
| Код формы по ОКУД | ОКУД | A | T(=7) | ОК | Типовой элемент <КНДТип>. Принимает значение: 0710006 |
| Остаток средств на начало отчетного года | ОстатНачОтч | С | | О | Типовой элемент <ОП_ОЦИСТип>. Состав элемента представлен в таблице 4.54 |
| Поступило средств | Поступило | С | | Н | Состав элемента представлен в таблице 4.26 |
| Использовано средств | Использовано | С | | Н | Состав элемента представлен в таблице 4.27 |
| Остаток средств на конец отчетного года | ОстатКонОтч | С | | О | Типовой элемент <ОП_ОЦИСТип>. Состав элемента представлен в таблице 4.54 |
Таблица 4.26
Поступило средств (Поступило)
| Наименование элемента | Сокращенное наименование (код) элемента | Признак типа элемента | Формат элемента | Признак обязательности элемента | Дополнительная информация |
| Код строки | КодСтроки | A | T(1-4) | О | |
| Поступило средств - за отчетный год | СумОтч | A | N(12) | О | |
| Поступило средств - за предыдущий год | СумПред | A | N(12) | Н | |
| Взносы и иные целевые поступления | ВзносЦелПоступ | С | | Н | Типовой элемент <ОП_ОЦИСТип>. Состав элемента представлен в таблице 4.54 |
| Прибыль от приносящей доход деятельности организации | ПрибПредДеят | С | | Н | Типовой элемент <ОП_ОЦИСТип>. Состав элемента представлен в таблице 4.54 |
| Прочие поступления | Прочие | С | | Н | Типовой элемент <ОП_ОЦИСТип>. Состав элемента представлен в таблице 4.54 |
Таблица 4.27
Использовано средств (Использовано)
| Наименование элемента | Сокращенное наименование (код) элемента | Признак типа элемента | Формат элемента | Признак обязательности элемента | Дополнительная информация |
| На целевые мероприятия | ЦелМер | С | | Н | Типовой элемент <ОП_ОЦИСТип>. Состав элемента представлен в таблице 4.54 |
| На содержание организации | СодержОрг | С | | Н | Типовой элемент <ОП_ОЦИСТип>. Состав элемента представлен в таблице 4.54 |
| Приобретение основных средств и иного имущества | ПриобОСИн | С | | Н | Типовой элемент <ОП_ОЦИСТип>. Состав элемента представлен в таблице 4.54 |
| Прочие | Прочие | С | | Н | Типовой элемент <ОП_ОЦИСТип>. Состав элемента представлен в таблице 4.54 |
Таблица 4.28
Пояснения (Пояснения)
| Наименование элемента | Сокращенное наименование (код) элемента | Признак типа элемента | Формат элемента | Признак обязательности элемента | Дополнительная информация |
| Код формы по ОКУД | ОКУД | A | T(=7) | ОК | Типовой элемент <КНДТип>. Принимает значение: 0710005 |
| Имя файла, содержащего данные пояснительной записки (с расширением) | НаимФайлПЗ | A | T(1-255) | О | Имя файла имеет вид R_Т_A_K_О_N1_GGGGMMDD_N2, где: R_Т - префикс, принимающий значение NO_BUHPZ; A_K - идентификатор получателя информации, где: A - идентификатор получателя, которому направляется файл обмена, K - идентификатор конечного получателя, для которого предназначена информация из данного файла обмена; идентификаторы A и К имеют вид для налоговых органов - четырехразрядный код (код по СОНО); О - идентификатор отправителя информации, имеет вид: для организаций - девятнадцатиразрядный код (ИНН и КПП налогоплательщика организации (обособленного подразделения); для физических лиц - двенадцатиразрядный код (ИНН физического лица, при наличии. При отсутствии ИНН - последовательность из двенадцати нулей); GGGG - год, MM - месяц, DD - день формирования файла; N1, N2 - идентификационные номера файла: N1 - должен совпадать с идентификационным номером файла бухгалтерской отчетности N2 - уникален для каждого файла независимо от принадлежности к документу (длина - от 1 до 36 знаков). Расширение имени файла - xls | doc | rtf | tif | pdf | jpg. |
Таблица 4.29
Аудиторское заключение (АудитЗакл)
| Наименование элемента | Сокращенное наименование (код) элемента | Признак типа элемента | Формат элемента | Признак обязательности элемента | Дополнительная информация |
| Имя файла, содержащего данные аудиторского заключения (с расширением) | НаимФайлАЗ | A | T(1-255) | О | Имя файла имеет вид R_Т_A_K_О_N1_GGGGMMDD_N2, где: R_Т - префикс, принимающий значение NO_BUHAZ; A_K - идентификатор получателя информации, где: A - идентификатор получателя, которому направляется файл обмена, K - идентификатор конечного получателя, для которого предназначена информация из данного файла обмена; идентификаторы A и К имеют вид для налоговых органов - четырехразрядный код (код по СОНО); О - идентификатор отправителя информации, имеет вид: для организаций - девятнадцатиразрядный код (ИНН и КПП налогоплательщика организации (обособленного подразделения); для физических лиц - двенадцатиразрядный код (ИНН физического лица, при наличии. При отсутствии ИНН - последовательность из двенадцати нулей); GGGG - год, MM - месяц, DD - день формирования файла; N1, N2 - идентификационные номера файла: N1 - должен совпадать с идентификационным номером файла бухгалтерской отчетности N2 - уникален для каждого файла независимо от принадлежности к документу (длина - от 1 до 36 знаков). Расширение имени файла - tif | pdf | jpg. |
Таблица 4.30
Заявление ревизионного союза сельскохозяйственных производителей (ЗаявСХПр)
| Наименование элемента | Сокращенное наименование (код) элемента | Признак типа элемента | Формат элемента | Признак обязательности элемента | Дополнительная информация |
| Имя файла, содержащего данные заявления ревизионного союза сельскохозяйственных производителей (с расширением) | НаимФайлЗСХП | A | T(1-255) | О | Имя файла имеет вид R_Т_A_K_О_N1_GGGGMMDD_N2, где: R_Т - префикс, принимающий значение NO_BUHZSHP; A_K - идентификатор получателя информации, где: A - идентификатор получателя, которому направляется файл обмена, K - идентификатор конечного получателя, для которого предназначена информация из данного файла обмена; идентификаторы A и К имеют вид для налоговых органов - четырехразрядный код (код по СОНО); О - идентификатор отправителя информации, имеет вид: для организаций - девятнадцатиразрядный код (ИНН и КПП налогоплательщика организации (обособленного подразделения); для физических лиц - двенадцатиразрядный код (ИНН физического лица, при наличии. При отсутствии ИНН - последовательность из двенадцати нулей); GGGG - год, MM - месяц, DD - день формирования файла; N1, N2 - идентификационные номера файла: N1 - должен совпадать с идентификационным номером файла бухгалтерской отчетности N2 - уникален для каждого файла независимо от принадлежности к документу (длина - от 1 до 36 знаков). Расширение имени файла - tif | pdf | jpg. |
Таблица 4.31
Сведения о суммах по отчетному периоду, по предыдущему и предшествующему ему годам (ОППТип)
| Наименование элемента | Сокращенное наименование (код) элемента | Признак типа элемента | Формат элемента | Признак обязательности элемента | Дополнительная информация |
| Номер соответствующего пояснения | Пояснения | A | T(1-4) | Н | |
| Код строки | КодСтроки | A | T(1-4) | О | |
| На отчетную дату отчетного периода | СумОтч | A | N(12) | О | |
| На 31 декабря предыдущего года | СумПрдщ | A | N(12) | Н | |
| На 31 декабря года, предшествующего предыдущему | СумПрдшв | A | N(12) | Н | |
Таблица 4.32
Данные по отчетному году и предыдущему году с пояснениями (с необязательным предыдущим годом) (ОтчПредНТип)
| Наименование элемента | Сокращенное наименование (код) элемента | Признак типа элемента | Формат элемента | Признак обязательности элемента | Дополнительная информация |
| Номер соответствующего пояснения | Пояснения | A | T(1-4) | Н | |
| Код строки | КодСтроки | A | T(1-4) | О | |
| За отчетный год | СумОтч | A | N(12) | О | |
| За предыдущий год | СумПред | A | N(12) | Н | |
Таблица 4.33
Данные по отчетному году и предыдущему году с пояснениями (с обязательным предыдущим годом) (ОтчПредОТип)
| Наименование элемента | Сокращенное наименование (код) элемента | Признак типа элемента | Формат элемента | Признак обязательности элемента | Дополнительная информация |
| Номер соответствующего пояснения | Пояснения | A | T(1-4) | Н | |
| Код строки | КодСтроки | A | T(1-4) | О | |
| За отчетный год | СумОтч | A | N(12) | О | |
| За предыдущий год | СумПред | A | N(12) | О | |
Таблица 4.34
Сведения по строке движения капитала, полные (ДвижКапПГод)
| Наименование элемента | Сокращенное наименование (код) элемента | Признак типа элемента | Формат элемента | Признак обязательности элемента | Дополнительная информация |
| Уставный капитал | УстКапитал | A | N(12) | О | |
| Собственные акции, выкупленные у акционеров | СобВыкупАкц | A | N(12) | Н | |
| Добавочный капитал | ДобКапитал | A | N(12) | Н | |
| Резервный капитал | РезКапитал | A | N(12) | Н | |
| Нераспределенная прибыль (непокрытый убыток) | НераспПриб | A | N(12) | Н | |
| Итого | Итог | A | N(12) | О | |
Таблица 4.35
Движение капитала по годам (ДвижКапГодТип)
| Наименование элемента | Сокращенное наименование (код) элемента | Признак типа элемента | Формат элемента | Признак обязательности элемента | Дополнительная информация |
| Увеличение капитала | УвеличКапитал | С | | Н | Состав элемента представлен в таблице 4.36 |
| Уменьшение капитала | УменКапитал | С | | Н | Состав элемента представлен в таблице 4.42 |
| Изменение добавочного капитала | ИзмДобавКап | С | | Н | Состав элемента представлен в таблице 4.49 |
| Изменение резервного капитала | ИзмРезервКап | С | | Н | Состав элемента представлен в таблице 4.50 |
| Величина капитала на 31 декабря | Кап31дек | С | | О | Типовой элемент <ДвижКапПГод>. Состав элемента представлен в таблице 4.34 |
Таблица 4.36
Увеличение капитала (УвеличКапитал)
| Наименование элемента | Сокращенное наименование (код) элемента | Признак типа элемента | Формат элемента | Признак обязательности элемента | Дополнительная информация |
| Увеличение капитала - всего | УвеличКапВс | С | | Н | Типовой элемент <ДвижКапПГод>. Состав элемента представлен в таблице 4.34 |
| Чистая прибыль | ЧистПриб | С | | Н | Состав элемента представлен в таблице 4.37 |
| Переоценка имущества | ПереоцИмущ | С | | Н | Состав элемента представлен в таблице 4.38 |
| Доходы, относящиеся непосредственно на увеличение капитала | ДохУвелКап | С | | Н | Состав элемента представлен в таблице 4.39 |
| Дополнительный выпуск акций | ДопВыпАкций | С | | Н | Состав элемента представлен в таблице 4.40 |
| Увеличение номинальной стоимости акций | УвеличНомАкц | С | | Н | Состав элемента представлен в таблице 4.41 |
| Реорганизация юридического лица | Реорганизация | С | | Н | Типовой элемент <ДвижКапПГод>. Состав элемента представлен в таблице 4.34 |
Таблица 4.37
Чистая прибыль (ЧистПриб)
| Наименование элемента | Сокращенное наименование (код) элемента | Признак типа элемента | Формат элемента | Признак обязательности элемента | Дополнительная информация |
| Нераспределенная прибыль (непокрытый убыток) | НераспПриб | A | N(12) | Н | |
| Итого | Итог | A | N(12) | О | |
Таблица 4.38
Переоценка имущества (ПереоцИмущ)
| Наименование элемента | Сокращенное наименование (код) элемента | Признак типа элемента | Формат элемента | Признак обязательности элемента | Дополнительная информация |
| Добавочный капитал | ДобКапитал | A | N(12) | Н | |
| Нераспределенная прибыль (непокрытый убыток) | НераспПриб | A | N(12) | Н | |
| Итого | Итог | A | N(12) | О | |
Таблица 4.39
Доходы, относящиеся непосредственно на увеличение капитала (ДохУвелКап)
| Наименование элемента | Сокращенное наименование (код) элемента | Признак типа элемента | Формат элемента | Признак обязательности элемента | Дополнительная информация |
| Добавочный капитал | ДобКапитал | A | N(12) | Н | |
| Нераспределенная прибыль (непокрытый убыток) | НераспПриб | A | N(12) | Н | |
| Итого | Итог | A | N(12) | О | |
Таблица 4.40
Дополнительный выпуск акций (ДопВыпАкций)
| Наименование элемента | Сокращенное наименование (код) элемента | Признак типа элемента | Формат элемента | Признак обязательности элемента | Дополнительная информация |
| Уставный капитал | УстКапитал | A | N(12) | О | |
| Собственные акции, выкупленные у акционеров | СобВыкупАкц | A | N(12) | Н | |
| Добавочный капитал | ДобКапитал | A | N(12) | Н | |
| Итого | Итог | A | N(12) | О | |
Таблица 4.41
Увеличение номинальной стоимости акций (УвеличНомАкц)
| Наименование элемента | Сокращенное наименование (код) элемента | Признак типа элемента | Формат элемента | Признак обязательности элемента | Дополнительная информация |
| Уставный капитал | УстКапитал | A | N(12) | О | |
| Собственные акции, выкупленные у акционеров | СобВыкупАкц | A | N(12) | Н | |
| Добавочный капитал | ДобКапитал | A | N(12) | Н | |
| Нераспределенная прибыль (непокрытый убыток) | НераспПриб | A | N(12) | Н | |
Таблица 4.42
Уменьшение капитала (УменКапитал)
| Наименование элемента | Сокращенное наименование (код) элемента | Признак типа элемента | Формат элемента | Признак обязательности элемента | Дополнительная информация |
| Уменьшение капитала - всего | УменКапВс | С | | Н | Типовой элемент <ДвижКапПГод>. Состав элемента представлен в таблице 4.34 |
| Убыток | Убыток | С | | Н | Состав элемента представлен в таблице 4.43 |
| Переоценка имущества | ПереоцИмущ | С | | Н | Состав элемента представлен в таблице 4.44 |
| Расходы, относящиеся непосредственно на уменьшение капитала | РасхУменКап | С | | Н | Состав элемента представлен в таблице 4.45 |
| Уменьшение номинальной стоимости акций | УменНомАкц | С | | Н | Состав элемента представлен в таблице 4.46 |
| Уменьшение количества акций | УменКолАкций | С | | Н | Состав элемента представлен в таблице 4.47 |
| Реорганизация юридического лица | Реорганизация | С | | Н | Типовой элемент <ДвижКапПГод>. Состав элемента представлен в таблице 4.34 |
| Дивиденды | Дивиденды | С | | Н | Состав элемента представлен в таблице 4.48 |
Таблица 4.43
Убыток (Убыток)
| Наименование элемента | Сокращенное наименование (код) элемента | Признак типа элемента | Формат элемента | Признак обязательности элемента | Дополнительная информация |
| Нераспределенная прибыль (непокрытый убыток) | НераспПриб | A | N(12) | Н | |
| Итого | Итог | A | N(12) | О | |
Таблица 4.44
Переоценка имущества (ПереоцИмущ)
| Наименование элемента | Сокращенное наименование (код) элемента | Признак типа элемента | Формат элемента | Признак обязательности элемента | Дополнительная информация |
| Добавочный капитал | ДобКапитал | A | N(12) | Н | |
| Нераспределенная прибыль (непокрытый убыток) | НераспПриб | A | N(12) | Н | |
| Итого | Итог | A | N(12) | О | |
Таблица 4.45
Расходы, относящиеся непосредственно на уменьшение капитала (РасхУменКап)
| Наименование элемента | Сокращенное наименование (код) элемента | Признак типа элемента | Формат элемента | Признак обязательности элемента | Дополнительная информация |
| Добавочный капитал | ДобКапитал | A | N(12) | Н | |
| Нераспределенная прибыль (непокрытый убыток) | НераспПриб | A | N(12) | Н | |
| Итого | Итог | A | N(12) | О | |
Таблица 4.46
Уменьшение номинальной стоимости акций (УменНомАкц)
| Наименование элемента | Сокращенное наименование (код) элемента | Признак типа элемента | Формат элемента | Признак обязательности элемента | Дополнительная информация |
| Уставный капитал | УстКапитал | A | N(12) | О | |
| Собственные акции, выкупленные у акционеров | СобВыкупАкц | A | N(12) | Н | |
| Добавочный капитал | ДобКапитал | A | N(12) | Н | |
| Нераспределенная прибыль (непокрытый убыток) | НераспПриб | A | N(12) | Н | |
| Итого | Итог | A | N(12) | О | |
Таблица 4.47
Уменьшение количества акций (УменКолАкций)
| Наименование элемента | Сокращенное наименование (код) элемента | Признак типа элемента | Формат элемента | Признак обязательности элемента | Дополнительная информация |
| Уставный капитал | УстКапитал | A | N(12) | О | |
| Собственные акции, выкупленные у акционеров | СобВыкупАкц | A | N(12) | Н | |
| Добавочный капитал | ДобКапитал | A | N(12) | Н | |
| Нераспределенная прибыль (непокрытый убыток) | НераспПриб | A | N(12) | Н | |
| Итого | Итог | A | N(12) | О | |
Таблица 4.48
Дивиденды (Дивиденды)
| Наименование элемента | Сокращенное наименование (код) элемента | Признак типа элемента | Формат элемента | Признак обязательности элемента | Дополнительная информация |
| Нераспределенная прибыль (непокрытый убыток) | НераспПриб | A | N(12) | Н | |
| Итого | Итог | A | N(12) | О | |
Таблица 4.49
Изменение добавочного капитала (ИзмДобавКап)
| Наименование элемента | Сокращенное наименование (код) элемента | Признак типа элемента | Формат элемента | Признак обязательности элемента | Дополнительная информация |
| Добавочный капитал | ДобКапитал | A | N(12) | Н | |
| Резервный капитал | РезКапитал | A | N(12) | Н | |
| Нераспределенная прибыль (непокрытый убыток) | НераспПриб | A | N(12) | Н | |
Таблица 4.50
Изменение резервного капитала (ИзмРезервКап)
| Наименование элемента | Сокращенное наименование (код) элемента | Признак типа элемента | Формат элемента | Признак обязательности элемента | Дополнительная информация |
| Резервный капитал | РезКапитал | A | N(12) | Н | |
| Нераспределенная прибыль (непокрытый убыток) | НераспПриб | A | N(12) | Н | |
Таблица 4.51
Сведения о корректировках капитала (КорКапТип)
| Наименование элемента | Сокращенное наименование (код) элемента | Признак типа элемента | Формат элемента | Признак обязательности элемента | Дополнительная информация |
| До корректировок | ДоКоррект | С | | О | Типовой элемент <КорКапПрТип>. Состав элемента представлен в таблице 4.52 |
| Корректировка в связи с изменением учетной политики | КорИзмУчПол | С | | Н | Типовой элемент <КорКапПрТип>. Состав элемента представлен в таблице 4.52 |
| Корректировка в связи с исправлением ошибок | КорИспрОш | С | | Н | Типовой элемент <КорКапПрТип>. Состав элемента представлен в таблице 4.52 |
| После корректировок | ПослеКоррект | С | | О | Типовой элемент <КорКапПрТип>. Состав элемента представлен в таблице 4.52 |
Таблица 4.52
Корректировка капитала за предыдущий год (КорКапПрТип)
| Наименование элемента | Сокращенное наименование (код) элемента | Признак типа элемента | Формат элемента | Признак обязательности элемента | Дополнительная информация |
| На 31 декабря, года, предшествующего предыдущему | На31ДекПрПред | A | N(12) | Н | |
| Изменения капитала за предыдущий год за счет чистой прибыли (убытка) | ИзмКапЧистПр | A | N(12) | О | |
| Изменения капитала за предыдущий год за счет иных факторов | ИзмКапИнФакт | A | N(12) | О | |
| На 31 декабря предыдущего года | На31ДекПред | A | N(12) | О | |
Таблица 4.53
Данные по отчетному году и предыдущему году (ОПТип)
| Наименование элемента | Сокращенное наименование (код) элемента | Признак типа элемента | Формат элемента | Признак обязательности элемента | Дополнительная информация |
| За отчетный год | СумОтч | A | N(12) | О | |
| За предыдущий год | СумПред | A | N(12) | Н | |
Таблица 4.54
Данные по отчетному году и предыдущему году (с кодом строки) (ОП_ОЦИСТип)
| Наименование элемента | Сокращенное наименование (код) элемента | Признак типа элемента | Формат элемента | Признак обязательности элемента | Дополнительная информация |
| Код строки | КодСтроки | A | T(1-4) | О | |
| За отчетный год | СумОтч | A | N(12) | О | |
| За предыдущий год | СумПред | A | N(12) | Н | |
Таблица 4.55
Адрес в Российской Федерации (АдрРФТип)
| Наименование элемента | Сокращенное наименование (код) элемента | Признак типа элемента | Формат элемента | Признак обязательности элемента | Дополнительная информация |
| Почтовый индекс | Индекс | A | T(=6) | Н | |
| Субъект Российской Федерации | КодРегион | A | T(=2) | ОК | Типовой элемент <ССРФТип>. Принимает значения в соответствии со справочником "Коды субъектов Российской Федерации" |
| Район | Район | A | T(1-50) | Н | |
| Город | Город | A | T(1-50) | Н | |
| Населенный пункт (село, поселок и т.п.) | НаселПункт | A | T(1-50) | Н | |
| Улица (проспект, переулок и т.п. | Улица | A | T(1-50) | Н | |
| Номер дома (владения) | Дом | A | T(1-20) | Н | |
| Номер корпуса (строения) | Корпус | A | T(1-20) | Н | |
| Номер офиса | Кварт | A | T(1-20) | Н | |
Таблица 4.56
Фамилия, имя, отчество (ФИОТип)
| Наименование элемента | Сокращенное наименование (код) элемента | Признак типа элемента | Формат элемента | Признак обязательности элемента | Дополнительная информация |
| Фамилия | Фамилия | A | T(1-60) | О | |
| Имя | Имя | A | T(1-60) | О | |
| Отчество | Отчество | A | T(1-60) | Н | |