Приказ ФНС РФ от 02.03.2016 N ММВ-7-3/115@

"Об утверждении формы налогового расчета о суммах выплаченных иностранным организациям доходов и удержанных налогов, Порядка ее заполнения, а также формата представления налогового расчета о суммах выплаченных иностранным организациям доходов и удержанных налогов в электронной форме"
Редакция от 02.03.2016 — Документ утратил силу, см. «Приказ ФНС РФ от 26.09.2023 N ЕД-7-3/675@»
Показать изменения

Зарегистрировано в Минюсте России 29 марта 2016 г. N 41604


ФЕДЕРАЛЬНАЯ НАЛОГОВАЯ СЛУЖБА

ПРИКАЗ
от 2 марта 2016 г. N ММВ-7-3/115@

ОБ УТВЕРЖДЕНИИ ФОРМЫ НАЛОГОВОГО РАСЧЕТА О СУММАХ ВЫПЛАЧЕННЫХ ИНОСТРАННЫМ ОРГАНИЗАЦИЯМ ДОХОДОВ И УДЕРЖАННЫХ НАЛОГОВ, ПОРЯДКА ЕЕ ЗАПОЛНЕНИЯ, А ТАКЖЕ ФОРМАТА ПРЕДСТАВЛЕНИЯ НАЛОГОВОГО РАСЧЕТА О СУММАХ ВЫПЛАЧЕННЫХ ИНОСТРАННЫМ ОРГАНИЗАЦИЯМ ДОХОДОВ И УДЕРЖАННЫХ НАЛОГОВ В ЭЛЕКТРОННОЙ ФОРМЕ

В соответствии со статьей 80 части первой Налогового кодекса Российской Федерации (Собрание законодательства Российской Федерации, 1998, N 31, ст. 3824; 2016, N 7, ст. 920), пунктом 1 статьи 289, а также пунктом 4 статьи 310 части второй Налогового кодекса Российской Федерации (Собрание законодательства Российской Федерации, 2000, N 32, ст. 3340; 2016, N 7, ст. 920) приказываю:

1. Утвердить:

форму налогового расчета о суммах выплаченных иностранным организациям доходов и удержанных налогов согласно приложению N 1 к настоящему приказу;

порядок заполнения налогового расчета о суммах выплаченных иностранным организациям доходов и удержанных налогов согласно приложению N 2 к настоящему приказу;

формат представления налогового расчета о суммах выплаченных иностранным организациям доходов и удержанных налогов в электронной форме согласно приложению N 3 к настоящему приказу.

2. Признать утратившими силу:

приказ Министерства Российской Федерации по налогам и сборам от 14.04.2004 N САЭ-3-23/286@ "Об утверждении формы налогового расчета (информации) о суммах выплаченных иностранным организациям доходов и удержанных налогов" (зарегистрирован Министерством юстиции Российской Федерации 05.05.2004, регистрационный номер 5781);

приказ Министерства Российской Федерации по налогам и сборам от 03.06.2002 N БГ-3-23/275 "Об утверждении Инструкции по заполнению формы налогового расчета (информации) о суммах выплаченных иностранным организациям доходов и удержанных налогов" (зарегистрирован Министерством юстиции Российской Федерации 21.06.2002, регистрационный номер 3526).

3. Установить, что настоящий приказ применяется начиная с представления налогового расчета о суммах выплаченных иностранным организациям доходов и удержанных налогов за первый отчетный период 2016 года.

4. Руководителям (исполняющим обязанности руководителя) управлений Федеральной налоговой службы по субъектам Российской Федерации довести настоящий приказ до нижестоящих налоговых органов.

5. Контроль за исполнением настоящего приказа возложить на заместителя руководителя Федеральной налоговой службы, координирующего вопросы налогообложения юридических лиц.

Руководитель
Федеральной налоговой службы
М.В. МИШУСТИН

Приложение N 1
к приказу ФНС России
от 2 марта 2016 г. N ММВ-7-3/115@

                          ИНН                
                                                                     
    0160   5013     КПП                   Стр. 0 0 1

Форма по КНД 1151056

НАЛОГОВЫЙ РАСЧЕТ
О СУММАХ ВЫПЛАЧЕННЫХ ИНОСТРАННЫМ ОРГАНИЗАЦИЯМ ДОХОДОВ И УДЕРЖАННЫХ НАЛОГОВ

Номер корректировки             Отчетный (налоговый) период (код)               Отчетный год          
                                                                             
Представляется в налоговый орган (код)                             по месту нахождения (учета) (код)        
                                                                             
                                                                             
                                                                             
                                                                             
                                                                             
                                                                             
                                                                             
                                                                             
                                                                               
(полное наименование организации)
                                                                               
Форма реорганизации         ИНН/КПП реорганизованной                       /                  
ликвидация) (код)         организации                                          
                                                                             
Номер контактного телефона                                                            
                                                                             
На         страницах с приложением подтверждающих документов или их копий на         листах            
                                                                             
Достоверность и полноту сведений, указанных в настоящем налоговом расчете, подтверждаю: Заполняется работником налогового органа
Сведения о представлении налогового расчета
                                                                                   
  1 - налоговый агент;                       Данный налоговый расчет представлен (код)            
    2 - представитель налогового агента                                                        
                                          на         страницах          
                                                                               
                                            с приложением подтверждающих документов        
                                                                               
                                            или их копии на         листах          
                                                                               
                                            Дата представления         .     .        
(фамилия, имя, отчество <*> полностью)     налогового расчета                          
                                                                                   
                                        Зарегистрирован                          
                                            за N                                
                                                                               
                                                                                 
                                                                               
                                                                                 
                                                                               
                                                                                 
                                                                               
                                                                                 
                                                                               
                                                                                 
                                                                               
                                                                                 
                                                                               
                                                                                   
(наименование организации - представителя налогового агента)                                            
                                                                                   
Подпись       Дата     .     .                                                    
                                                                                 
Наименование документа,
подтверждающего полномочия представителя налогового агента
                                         
                                                                                   
                                                                               
                                          Фамилия, И.О. <*>     Подпись  
                                                                               
                                                                                   

<*> Отчество указывается при наличии (относится ко всем листам документа).
                                                                                   
                                                                                   
                          ИНН                
                                                                     
    0160   5020     КПП                   Стр.      

Раздел 1. Сумма налога на прибыль организаций, подлежащая уплате в бюджет по выплатам, произведенным за последний квартал (месяц) отчетного (налогового) периода, по данным налогового агента

Показатели   Код строки   Значения показателей
1   2   3
                                                                                   
Код по ОКТМО   010                                          
                                                                                 
Код бюджетной классификации   020                                          
                                                                                 
Срок уплаты   030       .     .                            
                                                                                 
Сумма налога, подлежащая уплате в бюджет (в рублях)   040                                          
                                                                                 
Код бюджетной классификации   020                                          
                                                                                 
Срок уплаты   030       .     .                            
                                                                                 
Сумма налога, подлежащая уплате в бюджет (в рублях)   040                                          
                                                                                 
Код бюджетной классификации   020                                          
                                                                                 
Срок уплаты   030       .     .                            
                                                                                 
Сумма налога, подлежащая уплате в бюджет (в рублях)   040                                          
                                                                                 
Код бюджетной классификации   020                                          
                                                                                 
Срок уплаты   030       .     .                            
                                                                                 
Сумма налога, подлежащая уплате в бюджет (в рублях)   040                                          
                                                                                 
Код бюджетной классификации   020                                          
                                                                                 
Срок уплаты   030       .     .                            
                                                                                 
Сумма налога, подлежащая уплате в бюджет (в рублях)   040                                          
                                                                                 
Код бюджетной классификации   020                                          
                                                                                 
Срок уплаты   030       .     .                            
                                                                                 
Сумма налога, подлежащая уплате в бюджет (в рублях)   040                                          
                                                                                 
Код бюджетной классификации   020                                          
                                                                                 
Срок уплаты   030       .     .                            
                                                                                 
Сумма налога, подлежащая уплате в бюджет (в рублях)   040                                          
                                                                                 
Достоверность и полноту сведений, указанных на данной странице, подтверждаю:
                                                                                 
                                  (подпись)                     (дата)              
                                                                                   
                                                                                   
                          ИНН                
                                                                     
    0160   5037     КПП                   Стр.      

Раздел 2. Сумма налога с выплаченных сумм доходов

Показатели   Код строки   Значения показателей
1   2   3
                                                                               
Код дохода   010                                
                                                                             
Сумма налога с начала налогового периода (в рублях)   020                                
                                                                             
Сумма уплаченного налога с доходов, выплаченных в предыдущих отчетных периодах (в рублях)   030                                
                                         
                                                                             
Сумма налога, уплаченная с доходов, выплаченных в последнем квартале (месяце) отчетного (налогового) периода (в рублях)   040                                
                                         
                                                                             
Сумма налога, по которому срок уплаты не наступил в отчетном (налоговом) периоде (в рублях)   050                                
                                         
                                                                             
Код дохода   010                                
                                                                             
Сумма налога с начала налогового периода (в рублях)   020                                
                                                                             
Сумма уплаченного налога с доходов, выплаченных в предыдущих отчетных периодах (в рублях)   030                                
                                         
                                                                             
Сумма налога, уплаченная с доходов, выплаченных в последнем квартале (месяце) отчетного (налогового) периода (в рублях)   040                                
                                         
                                                                             
Сумма налога, по которому срок уплаты не наступил в отчетном (налоговом) периоде (в рублях)   050                                
                                         
                                                                             
Код дохода   010                                
                                                                             
Сумма налога с начала налогового периода (в рублях)   020                                
                                                                             
Сумма уплаченного налога с доходов, выплаченных в предыдущих отчетных периодах (в рублях)   030                                
                                         
                                                                             
Сумма налога, уплаченная с доходов, выплаченных в последнем квартале (месяце) отчетного (налогового) периода (в рублях)   040                                
                                         
                                                                             
Сумма налога, по которому срок уплаты не наступил в отчетном (налоговом) периоде (в рублях)   050                                
                                         
                                                                             
Код дохода   010                                
                                                                             
Сумма налога с начала налогового периода (в рублях)   020                                
                                                                             
Сумма уплаченного налога с доходов, выплаченных в предыдущих отчетных периодах (в рублях)   030                                
                                         
                                                                             
Сумма налога, уплаченная с доходов, выплаченных в последнем квартале (месяце) отчетного (налогового) периода (в рублях)   040                                
                                         
                                                                             
Сумма налога, по которому срок уплаты не наступил в отчетном (налоговом) периоде (в рублях)   050                                
                                         
                                                                               
                                                                               
                          ИНН                
                                                                     
    0160   5044     КПП                   Стр.      

Раздел 3. Расчет (информация) о выплаченных иностранным организациям доходах и удержанных налогах

Показатели   Код строки   Значения показателей
1   2   3
                                                                               
Уникальный номер   001                                              
                                                                             
3.1. Сведения об иностранной организации - получателе дохода
                                                                               
Признак получателя дохода   010       1 - иностранный банк              
                                        2 - иностранная организация, доходы которой облагаются в соответствии со статьей 310.1 Налогового кодекса Российской Федерации
                                        3 - иностранная организация - банк, доходы которого облагаются в соответствии со статьей 310.1 Налогового кодекса Российской Федерации
                                        4 - иные иностранные организации      
                                                                               
Полное наименование   020                                              
                                                                               
                                                                             
                                                                             
                                                                             
                                                                             
                                                                             
                                                                             
                                                                             
                                                                               
(в русской транскрипции)
                                                                             
                                                                             
                                                                             
                                                                             
                                                                             
                                                                             
                                                                             
                                                                             
                                                                               
(в латинской транскрипции)
                                                                               
Код страны регистрации (инкорпорации)   030                                              
                                                                               
Адрес иностранной организации   040                                              
                                                                             
                                                                             
                                                                             
                                                                             
                                                                             
Код налогоплательщика в стране регистрации (инкорпорации) / СВИФТ код   050                                              
                                                                               
                                                                             
                                                                             
                                                                             
                                                                             
Документ, подтверждающий постоянное местонахождение (резидентство) в иностранном государстве получателя дохода
                                                                             
Дата документа   060       .     .                                
                                                                             
Номер документа   070                                              
                                                                             
Код страны   080                                              
                                                                               
                                                                               
                          ИНН                
                                                                     
    0160   5051     КПП                   Стр.      

Продолжение Раздела 3

Показатели   Код строки   Значения показателей
1   2   3
                                                                               
Уникальный номер   001                                              
                                                                               
3.2. Сведения о доходах и расчет суммы налога
                                                                               
Порядковый номер дохода   010                                              
                                                                             
Код дохода   020                                              
                                                                             
Символ дохода   030                                              
                                                                             
Сумма дохода до удержания налога   040                                              
                                                                             
Код валюты выплаты дохода   050                                              
                                                                             
Дата выплаты дохода   060       .     .                                
                                                                             
Ставка налога, в %   070       .                                      
                                                                             
Дата исчисления (удержания) налога налоговым агентом   080       .     .                                
                                                       
                                                                               
Сумма налога, удержанная у источника выплаты дохода между датами исполнения первой и второй частей РЕПО   090                                              
                                                       
                                                       
                                                                               
Сумма налога   100                                              
                                                                             
Срок уплаты налога в бюджет   110       .     .                                
                                                                               
Официальный курс рубля на дату перечисления налога в бюджет   120               .                              
                                                       
                                                                               
Дата перечисления налога в бюджет   130       .     .                                
                                                                               
Сумма налога в рублях   140                                              
                                                                               
Код фактического права на доход   150                                              
                                                                               
Основание применения пониженной ставки налога или освобождения от исчисления и удержания налога   160                                              
                                                                               
                                                                             
                                                                             
                                                                             
                                                                             
                                                                             
                                                                             
                                                                             
                                                                             
                                                                             
                                                                             
                                                                             
                                                                             
                                                                             
                                                                             
                                                                             
                                                                             
                                                                             
                                                                             
                                                                               
                          ИНН                
                                                                     
    0160   5068     КПП                   Стр.      

Продолжение Раздела 3

Показатели   Код строки   Значения показателей
1   2   3
                                                                               
Уникальный номер   001                                              
                                                                               
Наименование российской организации - эмитента эмиссионных ценных бумаг   170                                              
                                                                               
                                                                             
                                                                             
                                                                             
                                                                             
                                                                             
                                                                             
                                                                             
                                                                             
ИНН российской организации - эмитента эмиссионных ценных бумаг   180                                              
                                                       
                                                                               
КПП российской организации - эмитента эмиссионных ценных бумаг   190                                              
                                                       
                                                                             
                                                                               
                          ИНН                
                                                                     
    0160   5075     КПП                   Стр.      

Продолжение Раздела 3

Показатели   Код строки   Значения показателей
1   2   3
                                                                               
Уникальный номер   001                                              
                                                                               
3.3. Сведения о лице, имеющем фактическое право на доход
                                                                               
Порядковый номер дохода   010                                              
                                                                             
Код признака лица   020       1 - юридическое лицо - резидент Российской Федерации
                                        2 - физическое лицо - резидент Российской Федерации
                                        3 - юридическое лицо - нерезидент Российской Федерации
                                        4 - физическое лицо - нерезидент Российской Федерации
                                        5 - иностранная структура без образования юридического лица
                                                                               
Сообщение о налогообложении доходов (их части), направленное налоговым агентом в налоговый орган
                                                                             
Дата сообщения   030       .     .                                
                                                                             
Номер сообщения   040                       -                      
                                                                             
Документ, подтверждающий постоянное местонахождение (резидентство) в иностранном государстве
                                                                             
Дата документа   050       .     .                                
                                                                             
Номер документа   060                                            
                                                                             
Код страны   070                                              
                                                                             
Сведения о юридическом лице или иностранной структуре без образования юридического лица
                                                                             
Наименование   080                                              
                                                                             
                                                                             
                                                                             
                                                                             
                                                                             
                                                                             
                                                                             
                                                                             
                                                                             
Код страны регистрации (инкорпорации)   090                                              
                                                                             
ИНН организации в Российской Федерации   100                                              
                                                                             
КПП организации в Российской Федерации   110                                              
                                                                             
Код налогоплательщика в стране регистрации (инкорпорации) / СВИФТ код   120                                              
                                                                               
                                                                             
                                                                             
                                                                             
                                                                             
Адрес за пределами Российской Федерации   130                                              
                                                                             
                                                                             
                                                                             
                                                                             
                                                                             
Номер контактного телефона   140                                              
                                                                             
                                                                               
                          ИНН                
                                                                     
    0160   5082     КПП                   Стр.      

Продолжение Раздела 3

Уникальный номер 001                                                              
                                                                                 
Сведения о физическом лице
                                                                                 
Фамилия 150                                                                    
                                                                               
Имя 160                                                                    
                                                                               
Отчество 170                                                                      
                                                                               
Пол 180     1 - мужской Дата рождения 190     .     .           Гражданство 200        
            2 - женский                                 (код страны)            
                                                                                 
Место рождения           210                                            
                                                                                 
                                                                               
                                                                               
                                                                               
                                                                               
Код налогоплательщика в иностранном государстве   220                                            
                                                                                 
                                                                               
                                                                               
                                                                               
                                                                               
ИНН   230                                            
                                                                               
Сведения о документе, удостоверяющем личность                                          
                                                                               
Код вида документа 240       Серия и номер документа 250                                          
                                                                               
Дата выдачи 260     .     .                                                      
документа                                                                      
                                                                                 
Адрес места жительства (места пребывания) в Российской Федерации 270                 1 - место жительства
                                                            2- место пребывания    
                                                                                 
Почтовый индекс                   Код региона                                          
                                                                               
Район                                                                      
                                                                               
Город                                                                      
                                                                               
Населенный пункт                                                                      
                                                                               
Улица <*>                                                                      
                                                                               
Номер дома                 Номер корпуса                   Номер                  
(владения)                     (строения)                   квартиры              
                                                                               
Адрес места жительства (места пребывания) за пределами Российской Федерации 280           Код страны   290        
                                                                               
                                                                               
                                                                               
                                                                               
                                                                               
                                                                               
                                                                               
Номер контактного телефона 300                                                        
                                                                                 

<*> Указывается наименование элемента улично-дорожной сети (например: улицы, проспекта, переулка, проезда и иного).
                                                                               
                                                                                 

Приложение N 2

УТВЕРЖДЕН
приказом ФНС России
от 2 марта 2016 г. N ММВ-7-3/115@

ПОРЯДОК
ЗАПОЛНЕНИЯ НАЛОГОВОГО РАСЧЕТА О СУММАХ ВЫПЛАЧЕННЫХ ИНОСТРАННЫМ ОРГАНИЗАЦИЯМ ДОХОДОВ И УДЕРЖАННЫХ НАЛОГОВ

I. Общие положения

1.1. Налоговый расчет о суммах выплаченных иностранным организациям доходов и удержанных налогов (далее - Налоговый расчет) составляется и представляется в соответствии со статьей 80, пунктом 1 статьи 289, а также пунктом 4 статьи 310 Налогового кодекса Российской Федерации (далее - Кодекс) налоговыми агентами по налогу на прибыль организаций, выплачивающими иностранным организациям доходы от источников в Российской Федерации.

Налоговый расчет составляется нарастающим итогом с начала года.

1.2. В состав Налогового расчета включаются:

Титульный лист;

Раздел 1 "Сумма налога на прибыль организаций, подлежащая уплате в бюджет по выплатам, произведенным за последний квартал (месяц) отчетного (налогового) периода, по данным налогового агента" (далее - Раздел 1);

Раздел 2 "Сумма налога с выплаченных сумм доходов" (далее - Раздел 2);

Раздел 3 "Расчет (информация) о выплаченных иностранным организациям доходах и удержанных налогах" (далее - Раздел 3), состоящий из подраздела 3.1 "Сведения об иностранной организации - получателе дохода", подраздела 3.2 "Сведения о доходах и расчет суммы налога", подраздела 3.3 "Сведения о лице, имеющем фактическое право на доход".

1.3. При обнаружении налоговым агентом в поданном им в налоговый орган Налоговом расчете факта неотражения или неполноты отражения сведений, а также ошибок (искажений), допущенных в прошлых отчетных (налоговых) периодах при исчислении налоговой базы, применении налоговой ставки, определении суммы налога, подлежащей удержанию, или иных ошибок, приведших к занижению или завышению суммы налога, подлежащей перечислению в бюджет, налоговый агент обязан внести необходимые изменения и представить в налоговый орган уточненный Налоговый расчет за соответствующий отчетный (налоговый) период.

Уточненный Налоговый расчет должен содержать Титульный лист, Раздел 1, Раздел 2, Раздел 3, при этом Раздел 3 заполняется в отношении тех налогоплательщиков, в отношении которых обнаружены факты неотражения или неполноты отражения сведений, а также ошибки, приводящие к занижению или завышению суммы налога на прибыль организаций.

При перерасчете налоговым агентом налоговых обязательств не учитываются результаты налоговых проверок, проведенных налоговым органом за тот отчетный (налоговый) период, по которому налоговым агентом производится перерасчет налоговых обязательств.

II. Общие требования к порядку заполнения Налогового расчета

2.1. Страницы Налогового расчета имеют сквозную нумерацию, начиная с Титульного листа, вне зависимости от наличия (отсутствия) и количества заполняемых разделов. Порядковый номер страницы записывается в определенном для нумерации поле слева направо, начиная с первого (левого) знакоместа, например, для первой страницы - "001", для двенадцатой - "012".

2.2. Стоимостные значения показателей Налогового расчета указываются в полных рублях, а в показателях, предусматривающих их заполнение не только в российской валюте - в полных рублях или в единицах иностранной валюты. При указании значений стоимостных показателей в полных рублях значения показателей менее 50 копеек отбрасываются, а 50 копеек и более округляются до полного рубля.

2.3. Не допускается двусторонняя печать Налогового расчета на бумажном носителе и скрепление листов Налогового расчета, приводящее к порче бумажного носителя.

При заполнении Налогового расчета используются чернила черного, фиолетового или синего цвета.

Не допускается исправление ошибок с помощью корректирующего или иного аналогичного средства.

2.4. Каждому показателю Налогового расчета соответствует одно поле, состоящее из определенного количества знакомест. В каждом поле указывается только один показатель.

Исключение составляют показатели, значением которых являются дата или десятичная дробь. Для указания даты используются по порядку три поля: день (поле из двух знакомест), месяц (поле из двух знакомест) и год (поле из четырех знакомест), разделенные знаком "." ("точка"). Для десятичной дроби используются два поля, разделенные знаком "." ("точка"). Первое поле соответствует целой части десятичной дроби, второе - дробной части десятичной дроби.

Заполнение строк Налогового расчета значениями текстовых, числовых, кодовых показателей осуществляется слева направо, начиная с первого (левого) знакоместа.

При заполнении строк Налогового расчета с использованием программного обеспечения значения числовых показателей выравниваются по правому (последнему) знакоместу.

Заполнение текстовых строк Налогового расчета осуществляется заглавными печатными символами.

В случае отсутствия какого-либо показателя, во всех знакоместах соответствующей строки проставляется прочерк. Прочерк представляет собой прямую линию, проведенную посередине знакомест по всей длине строки.

Если для указания какого-либо показателя не требуется заполнения всех знакомест соответствующего поля, то в незаполненных знакоместах в правой части поля проставляется прочерк.

Дробные числовые показатели заполняются аналогично правилам заполнения целых числовых показателей. В случае, если знакомест для указания дробной части больше, чем цифр, то в свободных знакоместах соответствующего поля ставится прочерк. Ставка налога в Налоговом расчете заполняется по формату: 2 знакоместа для целой части и 2 знакоместа для дробной части и, соответственно, при ставке в размере 7,5% указываются как: 7-.5-.

При подготовке Налогового расчета с использованием программного обеспечения при распечатке на принтере допускается отсутствие обрамления знакомест и прочерков для незаполненных знакомест. Расположение и размеры значений реквизитов не должны изменяться. Печать знаков выполняется шрифтом Courier New высотой 16 - 18 пунктов.

2.5. Организация-правопреемник представляет по месту своего нахождения (по месту учета в качестве крупнейшего налогоплательщика) Налоговый расчет за последний налоговый период и уточненные Налоговые расчеты за реорганизованную организацию (в форме присоединения к другому юридическому лицу, слияния нескольких юридических лиц, разделения юридического лица, преобразования одного юридического лица в другое) с указанием в Титульном листе по реквизиту "по месту нахождения (учета)" кода "215" или "216", а в верхней его части - идентификационного номера налогоплательщика (далее - ИНН) и кода причины постановки на учет (далее - КПП) налогового агента - правопреемника. В реквизите "полное наименование организации" указывается наименование реорганизованной организации.

В реквизите "ИНН/КПП реорганизованной организации" указываются, соответственно, ИНН и КПП, которые были присвоены организации до реорганизации налоговым органом по месту ее нахождения (по налогоплательщикам, отнесенным к категории крупнейших, - налоговым органом по месту учета в качестве крупнейшего налогоплательщика).

Коды форм реорганизации и ликвидации организации приведены в приложении N 1 к Порядку заполнения Налогового расчета о суммах выплаченных иностранным организациям доходов и удержанных налогов (далее - Порядок).

Если представляемый в налоговый орган Налоговый расчет не является Налоговым расчетом за реорганизованную организацию, то по реквизиту "ИНН/КПП реорганизованной организации" указываются прочерки.

III. Порядок заполнения Титульного листа Налогового расчета

3.1. Титульный лист Налогового расчета заполняется налоговым агентом, кроме раздела "Заполняется работником налогового органа".

3.2. При заполнении Титульного листа необходимо указать:

1) ИНН и КПП.

ИНН и КПП организации указываются в соответствии с документом, подтверждающим постановку на учет в налоговом органе, в который представляется Налоговый расчет, (особенности указания ИНН и КПП по реорганизованным организациям изложены в пункте 2.5 Порядка).

В верхней части каждой страницы Налогового расчета указывается ИНН и КПП организации, являющейся налоговым агентом.

2) номер корректировки.

При представлении в налоговый орган первичного Налогового расчета по реквизиту "номер корректировки" проставляется "0--", при представлении уточненного Налогового расчета указывается номер корректировки (например, "1--", "2--" и так далее);

3) отчетный (налоговый) период, за который представлен Налоговый расчет.

Коды, определяющие отчетный (налоговый) период, приведены в приложении N 1 к Порядку;

4) отчетный год;

5) код налогового органа, в который представляется Налоговый расчет (указан в документах, подтверждающих постановку на учет в налоговом органе лица, являющегося налоговым агентом), код представления Налогового расчета по месту нахождения (учета).

Коды места представления Налогового расчета в налоговый орган приведены в приложении N 1 к Порядку;

6) полное наименование организации.

В случае представления Налогового расчета российской организацией в строке "полное наименование организации" указывается полное наименование этой организации в соответствии с ее учредительными документами.

В случае представления Налогового расчета отделением иностранной организации в строке "полное наименование организации" указывается полное наименование иностранной организации, соответствующее наименованию, указанному в свидетельстве о постановке на учет иностранной организации в налоговом органе.

В случае представления Налогового расчета зависимым агентом, деятельность которого приводит к образованию постоянного представительства иностранной организации, в строке "полное наименование организации" указывается полное наименование иностранной организации, соответствующее наименованию, указанному в документе, подтверждающем постановку на учет иностранной организации в налоговом органе в связи с деятельностью, осуществляемой зависимым агентом (пункт 7 Особенностей учета в налоговых органах иностранных организаций, не являющихся инвесторами по соглашению о разделе продукции или операторами соглашения, утвержденных приказом Министерства финансов Российской Федерации от 30.09.2010 N 117н "Об утверждении особенностей учета в налоговых органах иностранных организаций, не являющихся инвесторами по соглашению о разделе продукции или операторами соглашения" (зарегистрирован Министерством юстиции Российской Федерации 11.11.2010, регистрационный номер 18935);

7) в случае представления Налогового расчета налоговым агентом - правопреемником за реорганизованную организацию указывается код формы реорганизации (ликвидации) в соответствии с приложением N 1 к Порядку, а так же ИНН и КПП реорганизованной организации;

8) номер контактного телефона налогового агента;

9) количество страниц, на которых составлен Налоговый расчет;

10) количество листов подтверждающих документов или их копий, включая документы или их копии, подтверждающие полномочия представителя налогового агента (в случае представления Налогового расчета представителем налогового агента), приложенных к Налоговому расчету.

3.3. В разделе Титульного листа "Достоверность и полноту сведений, указанных в настоящем Налоговом расчете, подтверждаю" указывается:

1) в случае подтверждения достоверности и полноты сведений в Налоговом расчете руководителем организации, являющейся налоговым агентом, проставляется "1"; в случае подтверждения достоверности и полноты сведений представителем налогового агента проставляется "2";

2) по строке "фамилия, имя, отчество полностью" <*> указываются построчно фамилия, имя, отчество руководителя организации полностью. Проставляется личная подпись руководителя организации и дата подписания;

<*> Здесь и далее по тексту отчество указывается при наличии

3) при представлении Налогового расчета представителем налогового агента - физическим лицом по строке "фамилия, имя, отчество полностью" указываются построчно фамилия, имя, отчество представителя полностью. Проставляется личная подпись представителя, дата подписания;

4) при представлении Налогового расчета представителем налогового агента - юридическим лицом по строке "фамилия, имя, отчество полностью" указываются построчно полностью фамилия, имя, отчество физического лица, уполномоченного в соответствии с документом, подтверждающим полномочия представителя налогового агента - юридического лица, удостоверять достоверность и полноту сведений, указанных в Налоговом расчете.

По строке "наименование организации - представителя налогового агента" указывается наименование юридического лица - представителя налогового агента. Проставляется подпись лица, сведения о котором указаны по строке "фамилия, имя, отчество полностью" и дата подписания;

5) по строке "Наименование документа, подтверждающего полномочия представителя налогового агента" указывается вид документа, подтверждающего полномочия представителя налогового агента.

3.4. Раздел "Заполняется работником налогового органа" содержит сведения о представлении Налогового расчета (указывается код определяющий способ и вид представления Налогового расчета в налоговый орган согласно приложению N 1 к Порядку); количестве страниц Налогового расчета; количестве листов подтверждающих документов или их копий, приложенных к Налоговому расчету; дате представления; номере, под которым зарегистрирован Налоговый расчет; фамилии и инициалах имени и отчества работника налогового органа, принявшего Налоговый расчет; его подпись).

IV. Порядок заполнения Раздела 1 "Сумма налога на прибыль организаций, подлежащая уплате в бюджет по выплатам, произведенным за последний квартал (месяц) отчетного (налогового) периода, по данным налогового агента" Налогового расчета

4.1. В Разделе 1 Налогового расчета отражаются суммы налога, подлежащие зачислению в бюджет по отдельным кодам бюджетной классификации, с доходов иностранных организаций от источников в Российской Федерации, выплаченных в последнем квартале (месяце) отчетного (налогового) периода.

4.2. По строке 010 "Код по ОКТМО" указывается код муниципального образования, межселенной территории, населенного пункта, входящего в состав муниципального образования, на территории которого осуществляется уплата налога на прибыль организаций. Код указывается в соответствии с Общероссийским классификатором территорий муниципальных образований ОК 033-2013 (далее - код по ОКТМО).

При заполнении показателя "Код по ОКТМО", под который отводится одиннадцать знакомест, свободные знакоместа справа от значения кода в случае, если код ОКТМО имеет восемь знаков, заполняются прочерками. Например, для восьмизначного кода ОКТМО 12445698 в поле "Код по ОКТМО" указывается одиннадцатизначное значение "12445698---".

При представлении в налоговый орган организацией-правопреемником Налогового расчета за последний налоговый период и уточненных Налоговых расчетов за реорганизованную организацию по строке 010 указывается код ОКТМО того муниципального образования, на территории которого находилась реорганизованная организация.

4.3. По строке 020 "Код бюджетной классификации" указывается код бюджетной классификации Российской Федерации (далее - КБК) в отношении подлежащей перечислению в бюджет суммы налога на прибыль организаций по строке 040.

4.4. По строке 030 указывается срок уплаты (перечисления в бюджет Российской Федерации) налога налоговым агентом, установленный Кодексом.

При выплате или ином получении дохода (в том числе дивидендов) частично (в несколько этапов) налог, подлежащий уплате в указанные сроки, отражается отдельно по строкам 020 - 040.

В случае, если налоговым агентом в течение отчетного (налогового) периода исчисляется налог, которому соответствуют различные КБК и (или) различные сроки уплаты налога, в отношении каждой такой суммы налога заполняются отдельно строки 020 - 040.

4.5. По строке 040 указывается сумма налога в валюте Российской Федерации (рублях), подлежащая уплате в федеральный бюджет.

Для заполнения строк 040 суммы налога, отраженные по строкам 140 подраздела 3.2 Раздела 3 Налогового расчета, формируются по срокам уплаты и КБК. При этом:

- если в отчетном (налоговом) периоде налоговый агент осуществил выплату дохода иностранной организации в валюте Российской Федерации, в отношении которого налог не был уплачен в бюджет Российской Федерации в последнем квартале (месяце) отчетного (налогового) периода в связи с истечением срока уплаты налога за пределами отчетного (налогового) периода, то сумма налога, исчисленная в рублях, также отражается в Разделе 1 Налогового расчета за отчетный (налоговый) период;

- если в отчетном (налоговом) периоде налоговый агент осуществил выплату дохода иностранной организации в иностранной валюте, с которого налог не был уплачен в бюджет Российской Федерации в последнем квартале (месяце) отчетного (налогового) периода в связи с истечением срока уплаты налога за пределами отчетного (налогового) периода, но фактически уплачен в период в следующем квартале (месяце) до даты представления в налоговый орган Налогового расчета за отчетный (налоговый) период, в котором отражена соответствующая выплата дохода, то данная сумма налога (исчисленная в иностранной валюте и пересчитанная в рубли по официальному курсу Центрального банка Российской Федерации на дату уплаты налога) также отражается в Разделе 1 Налогового расчета за отчетный (налоговый) период.

4.6. Если количество сроков по всем выплаченным иностранным организациям доходам или показателей КБК превышает число соответствующих строк Раздела 1 Налогового расчета, то налоговый агент заполняет и представляет необходимое количество листов Раздела 1.

4.7. Показатели строк Раздела 1 Налогового расчета не заполняются в отношении дохода, по которому по строке 020 "Код признака лица" подраздела 3.3 Раздела 3 указан цифровой код "2" или цифровой код "4".

V. Порядок заполнения Раздела 2 "Сумма налога с выплаченных сумм доходов" Налогового расчета

5.1. В Разделе 2 Налогового расчета отражается информация о суммах исчисленного и уплаченного в бюджет налога на прибыль организаций нарастающим итогом с начала налогового периода.

5.2. Заполняется необходимое количество строк 010 - 050, соответствующее количеству используемых в соответствии с приложением N 2 к Порядку кодов доходов от источников в Российской Федерации. Если количество кодов доходов от источников в Российской Федерации превышает число соответствующих строк Раздела 2, то налоговый агент заполняет необходимое количество листов Раздела 2 Налогового расчета.

5.3. Показатели строк Раздела 2 Налогового расчета не заполняются в отношении дохода, по которому по строке 020 "Код признака лица" подраздела 3.3 Раздела 3 указан цифровой код "2" или цифровой код "4".

5.4. По строке 010 "Код дохода" указывается код выплаченного дохода (либо дохода, полученного иностранной организацией в иной форме) согласно приложению N 2 к Порядку, аналогично коду, указываемому по строке 020 "Код дохода" подраздела 3.2 Раздела 3.

5.5. По строке 020 "Сумма налога с начала налогового периода (в рублях)" указывается сумма налога, исчисленная налоговым агентом в рублях со всех доходов иностранных организаций соответствующего кода, указанного по строке 020 подраздела 3.2 Раздела 3, с начала налогового периода, в том числе за последний истекший квартал (месяц). Показатель по строке 020 равен сумме показателей строк 030, 040 и 050.

5.6. По строке 030 "Сумма уплаченного налога с доходов, выплаченных в предыдущих отчетных периодах (в рублях)" указывается совокупная сумма налога уплаченного налоговым агентом со всех доходов иностранных организаций от источников в Российской Федерации соответствующего кода, указанного по строке 020 подраздела 3.2 Раздела 3, в предыдущих отчетных периодах. Показатель по строке 030 равен показателю по строке 020 Раздела 2 Налогового расчета за предыдущий отчетный период.

5.7. По строке 040 "Сумма налога, уплаченная с доходов, выплаченных в последнем квартале (месяце) отчетного (налогового) периода (в рублях)" отражается совокупная сумма налога, уплаченного налоговым агентом со всех доходов иностранных организаций от источников в Российской Федерации по соответствующему коду, указанному по строке 020 подраздела 3.2 Раздела 3, в последнем истекшем квартале (месяце) отчетного (налогового) периода.

В случае если в отчетном (налоговом) периоде налоговый агент осуществил выплату дохода иностранной организации в валюте Российской Федерации, в отношении которого налог не был уплачен в бюджет Российской Федерации в последнем квартале (месяце) отчетного (налогового) периода в связи с истечением срока уплаты налога за пределами отчетного (налогового) периода, сумма налога, исчисленная в рублях по соответствующему коду дохода отражается по строке 050 "Сумма налога, по которому срок уплаты не наступил в отчетном (налоговом) периоде (в рублях)".

Если в отчетном (налоговом) периоде налоговый агент осуществил выплату дохода иностранной организации, в отношении которого налог не был уплачен в бюджет Российской Федерации в последнем квартале (месяце) отчетного (налогового) периода в связи с истечением срока уплаты налога за пределами отчетного (налогового) периода, но фактически уплачен в следующем квартале (месяце) до даты представления в налоговый орган Налогового расчета за отчетный (налоговый) период, в котором отражена соответствующая выплата дохода, то данная сумма налога в рублях (при выплате дохода в иностранной валюте - сумма налога, исчисленная в иностранной валюте и пересчитанная в рубли по официальному курсу Центрального банка Российской Федерации на дату уплаты налога), по соответствующему коду дохода, отражается по строке 050 "Сумма налога, по которому срок уплаты не наступил в отчетном периоде (в рублях)".

VI. Порядок заполнения Раздела 3 "Расчет (информация) о выплаченных иностранным организациям доходах и удержанных налогах" Налогового расчета

6.1. В Разделе 3 Налогового расчета отражается информация об иностранных организациях - получателях дохода от источников в Российской Федерации, о выплаченных налоговым агентом иностранным организациям доходах от источников в Российской Федерации, удержанных налогах, а также о лицах имеющих фактическое право на выплаченные доходы.

Раздел 3 заполняется и включается в состав Налогового расчета в отношении доходов от источников в Российской Федерации, выплаченных иностранным организациям в последнем истекшем квартале (месяце) отчетного (налогового) периода и налогов, уплаченных в последнем истекшем квартале (месяце) отчетного (налогового) периода.

6.2. В отношении каждой иностранной организации - получателя дохода и отдельно в отношении каждого показателя по строке 010 "Признак получателя дохода" подраздела 3.1 каждой иностранной организации, заполняется Раздел 3 с присвоением уникального номера. Заполняется необходимое количество Разделов 3 с разными уникальными номерами по строке 001.

Каждому Разделу 3 по строке 001 "Уникальный номер" присваивается уникальный номер по порядку, начиная с первого - "1". Уникальный номер по порядку записывается, начиная с первого (левого) знакоместа, например, первый номер записывается "000000000001", двадцать четвертый - "000000000024".

На каждом листе, входящем в состав Раздела 3, по строке 001 "Уникальный номер" указывается единый, присвоенный соответствующему разделу, уникальный номер.

VII. Порядок заполнения подраздела 3.1. "Сведения об иностранной организации - получателе дохода" Раздела 3 Налогового расчета

7.1. В подразделе 3.1 Раздела 3 Налогового расчета указываются сведения в отношении иностранной организации - получателя дохода. По Разделу 3 одного уникального номера по строке 001 заполняется один подраздел 3.1.

7.2. По строке 010 "Признак получателя дохода" указывается код признака получателя дохода. При отражении информации в отношении иностранной организации, являющейся иностранным банком, по строке 010 указывается признак "1". При отражении информации в отношении иностранной организации, доходы которой облагаются с учетом положений статьи 310.1 Кодекса, по строке 010 указывается признак "2". При отражении информации в отношении иностранной организации, являющейся иностранным банком, доходы которой облагаются с учетом положений статьи 310.1 Кодекса, по строке 010 указывается признак "3". Во всех остальных случаях при отражении информации в отношении иностранной организации по строке 010 указывается признак "4".

7.3. По строке 020 "Полное наименование" указывается полное наименование иностранной организации - получателя дохода (в латинской транскрипции и (или) в русской транскрипции).

7.4. По строке 030 "Код страны регистрации (инкорпорации)" указывается цифровой код страны регистрации (инкорпорации) иностранной организации - получателя дохода по Общероссийскому классификатору стран мира OК (МК (ИСО 3166) 004-97) 025-2001 (далее - ОКСМ).

7.5. По строке 040 "Адрес иностранной организации" указывается адрес иностранной организации - получателя дохода в соответствии с первичными документами, являющимися основанием для выплаты дохода (например, договор (контракт), заключенный между налоговым агентом и иностранной организацией).

7.6. По строке 050 "Код налогоплательщика в стране регистрации (инкорпорации)/СВИФТ код" указывается код налогоплательщика или аналог, присвоенный в стране регистрации (инкорпорации). В случае если доход выплачивается иностранному банку по строке 050 указывается СВИФТ код иностранного банка, а при его отсутствии - код налогоплательщика или аналог, присвоенный иностранному банку в стране регистрации (инкорпорации). В случае если доход выплачивается иностранному банку и по строке 050 указывается СВИФТ код строка 040 "Адрес иностранной организации" может не заполняться.

7.7. По строкам 060, 070, 080 при наличии в распоряжении налогового агента документа, подтверждающего постоянное местонахождение (резидентство) в иностранном государстве, организации, являющейся получателем дохода, указываются дата документа, номер документа, код страны.

По строкам 060 "Дата документа" и 070 "Номер документа" указывается соответственно дата (число, месяц, год) и номер документа, подтверждающего постоянное местонахождение (резидентство) в иностранном государстве организации, указанной по строке 020 подраздела 3.1 Раздела 3.

По строке 080 "Код страны" указывается цифровой код страны постоянного местонахождения по ОКСМ в соответствии с представленным иностранной организацией документом, предусмотренным пунктом 1 статьи 312 Кодекса.

При выплате доходов российскими банками и банком развития - государственной корпорацией по операциям с иностранными банками подтверждение факта постоянного местонахождения иностранного банка в государстве, с которым имеется международный договор (соглашение) по вопросам налогообложения, не требуется, если такое местонахождение подтверждается сведениями общедоступных информационных справочников. В этом случае по строке 080 указывается цифровой код страны постоянного местонахождения (резидентства), исходя из сведений общедоступных информационных справочников.

VIII. Порядок заполнения подраздела 3.2. "Сведения о доходах и расчет суммы налога" Раздела 3 Налогового расчета

8.1. В подразделе 3.2 Раздела 3 Налогового расчета указываются сведения о доходах, выплаченных иностранной организации, информация о которой отражена в подразделе 3.1 Раздела 3 по соответствующему уникальному номеру и о суммах налогов с этих доходов.

В целом по Разделу 3 одного уникального номера строки 001 заполняется необходимое количество листов подраздела 3.2 в соответствии с количеством всех произведенных выплат доходов иностранной организации, указанной в подразделе 3.1.

В случае если по строке 020 "Код признака лица" подраздела 3.3 Раздела 3 по соответствующему уникальному номеру указан цифровой код "2" или цифровой код "4", строки 070 - 140, 160 подраздела 3.2 не заполняются.

По строкам 010 - 160 подраздела 3.2 отражается информация в отношении каждой выплаты дохода, с присвоением соответствующего номера по порядку.

8.2. По строке 010 "Порядковый номер дохода" присваивается номер по порядку, начиная с первого "1", в зависимости от количества осуществленных выплат доходов одной конкретной иностранной организации, с указанным в подразделе 3.1 по строке 010 признаком получателя дохода.

8.3. По строке 020 "Код дохода" указывается код дохода согласно приложению N 2 к Порядку в зависимости от выплачиваемых иностранной организации доходов (либо доходов, полученных иностранной организацией в иной форме).

В случае если подраздел 3.2 заполняется в отношении доходов, выплачиваемых иностранному банку, то есть в подразделе 3.1 по строке 010 указан признак получателя дохода "1" либо "3", то заполняется строка 030 "Символ дохода", по которой указывается пятизначный символ дохода в соответствии с положениями аналитического учета доходов и расходов, предусмотренный в Правилах ведения бухгалтерского учета в кредитных организациях, расположенных на территории Российской Федерации, утвержденных положением Банка России 16.07.2012 N 385-П (зарегистрировано Министерством юстиции Российской Федерации от 03.09.2012, регистрационный номер 25350).

8.4. По строке 040 "Сумма дохода до удержания налога" указывается причитающаяся иностранной организации сумма дохода до удержания налога в валюте, в которой иностранная организация получает доход.

В случае выплаты доходов, указанных в подпунктах 5, 6 и 9.1 пункта 1 статьи 309 Кодекса, если к дате их выплаты в распоряжении налогового агента имеются представленные иностранной организацией документально подтвержденные данные о расходах, связанных с получением таких доходов, по строке 040 указывается сумма дохода за вычетом расходов, с которой производится удержание налога. При отсутствии документально подтвержденных данных о расходах иностранной организации в строке 040 указывается общая сумма дохода иностранной организации, без вычета расходов.

8.5. По строке 050 "Код валюты выплаты дохода" указывается цифровой код валюты, в которой иностранная организация получает доход по Общероссийскому классификатору валют OК (МК (ИСО 4217) 003-97) 014-2000 (далее - ОКВ).

8.6. По строке 060 "Дата выплаты дохода" указывается дата (число, месяц, год) списания средств с банковского счета налогового агента.

Например, в случае, если налоговым агентом является банк, то по строке 060 указывается дата (день, месяц, год) списания денежных средств с корреспондентского счета банка - налогового агента.

В случае если доход иностранной организации выплачивается в натуральной или иной неденежной форме, в том числе в форме осуществления взаимозачетов, указывается дата в соответствии с фактами хозяйственной жизни, свидетельствующими о получении иностранной организацией дохода. Например, при капитализации начисленных процентов (увеличении основной суммы займа) датой получения таких капитализируемых процентов будет дата причисления их к сумме основного долга.

8.7. По строке 070 "Ставка налога, в %" указывается примененная налоговым агентом в отношении дохода ставка налога на прибыль организаций, установленная законодательством Российской Федерации о налогах и сборах.

В случае, если положениями Кодекса предусмотрено, что доход не подлежит налогообложению в Российской Федерации либо если международным договором Российской Федерации установлен льготный режим налогообложения или в соответствии с положениями соглашений об избежании двойного налогообложения какой-либо вид доходов в целях устранения двойного налогообложения не подлежит налогообложению в Российской Федерации, по строке 070, при соблюдении иностранной организацией условий, предусмотренных положениями соглашений об избежании двойного налогообложения, а также процедур, предусмотренных законодательством Российской Федерации о налогах и сборах в целях применения международных договоров, соответственно проставляется либо пониженная ставка, либо указывается значение "99.99".

Например, при применении ставки 0 процентов по строке 070 указывается "0-.--", при применении ставки 15 процентов указывается "15.--", а в случае, если доход от источника в Российской Федерации не подлежит налогообложению или облагается налогом на доходы физических лиц, указывается условное значение "99.99".

При указании по строке 070 показателя "0-.--" или "99.99" строки 080 - 140 не заполняются.

8.8. По строке 080 "Дата исчисления (удержания) налога налоговым агентом" указывается соответственно дата (число, месяц, год) исчисления и удержания налога.

8.9. По строке 090 "Сумма налога, удержанная у источника выплаты дохода между датами исполнения первой и второй частей РЕПО" указывается информация об удержанном налоге у источника выплаты дивидендов применительно к сделкам РЕПО.

8.10. По строке 100 "Сумма налога" указывается сумма налога на прибыль организаций, исчисленная и удержанная в валюте, в которой иностранная организация получает доход, определяемая как произведение значения строки 040 "Сумма дохода до удержания налога" и строки 070 "Ставка налога, %". Исключение составляют случаи отражения информации по строке 090.

8.11. По строке 110 "Срок уплаты налога в бюджет" указывается соответственно дата (число, месяц, год) предельного срока уплаты налога в бюджет Российской Федерации в соответствии с положениями пунктов 2, 4 статьи 287 Кодекса и пункта 11 статьи 310.1 Кодекса.

8.12. По строке 120 "Официальный курс рубля на дату перечисления налога в бюджет" указывается официальный курс иностранной валюты к рублю Центрального банка Российской Федерации на дату уплаты налога, если сумма налога, подлежащая перечислению налоговым агентом в бюджет Российской Федерации, была удержана в иностранной валюте.

Если налог удержан налоговым агентом в иностранной валюте, то по строке 140 "Сумма налога в рублях" указывается рублевый эквивалент удержанной суммы налога, определяемый по официальному курсу Центрального банка Российской Федерации, действовавшему на дату перечисления налога в бюджет, который указывается по строке 120 "Официальный курс рубля на дату перечисления налога в бюджет".

Если же иностранная организация получает доход в валюте Российской Федерации и, соответственно, по строке 100 указана сумма налога в рублях, то в строке 140 проставляется значение, аналогичное значению строки 100. В строке 120 в этом случае проставляется прочерк.

8.13. По строке 130 "Дата перечисления налога в бюджет" указывается фактическая дата (число, месяц, год) перечисления налога в бюджет Российской Федерации. Строка 130 заполняется также в случае, если налог был уплачен в бюджет за пределами отчетного (налогового) периода, но до даты представления Налогового расчета в налоговый орган.

Если в отчетном (налоговом) периоде налоговый агент осуществил выплату дохода иностранной организации в валюте Российской Федерации, в отношении которого налог не был уплачен в бюджет Российской Федерации в последнем квартале (месяце) отчетного (налогового) периода в связи с истечением срока уплаты налога за пределами отчетного (налогового) периода, то сумма налога, исчисленная в рублях по соответствующему коду дохода отражается по строке 140 "Сумма налога в рублях", показатель строки 130 "Дата перечисления налога в бюджет" не заполняется (проставляется прочерк). Показатель по строке 140 учитывается при формировании показателя по строке 050 Раздела 2 Налогового расчета.

В случае если в отчетном (налоговом) периоде налоговый агент осуществил выплату дохода иностранной организации, в отношении которого налог не был уплачен в бюджет Российской Федерации в последнем квартале (месяце) отчетного (налогового) периода в связи с истечением срока уплаты налога за пределами отчетного (налогового) периода, но фактически уплачен в следующем квартале (месяце), до даты представления в налоговый орган Налогового расчета за отчетный (налоговый) период, в котором отражена соответствующая выплата дохода, то данная сумма налога в рублях (при выплате дохода в иностранной валюте - сумма налога, исчисленная в иностранной валюте и пересчитанная в рубли по официальному курсу Центрального банка Российской Федерации на дату уплаты налога) и дата перечисления налога в бюджет отражаются по строкам 130 "Дата перечисления налога в бюджет", 140 "Сумма налога в рублях". Показатель по строке 140 учитывается при формировании показателя по строке 050 Раздела 2 Налогового расчета.

Если же в отношении дохода, выплаченного иностранной организации в иностранной валюте до дня представления Налогового расчета в налоговый орган, налог в бюджет Российской Федерации не был уплачен в связи с истечением срока уплаты налога за пределами отчетного (налогового) периода, показатели строк 120 - 140 не заполняются (проставляется прочерк).

При заполнении Налогового расчета за следующий отчетный (налоговый) период в отношении рассматриваемого в предыдущем абзаце дохода налоговому агенту необходимо заполнить Раздел 3 Налогового расчета, в том числе с отражением по строкам 120 - 140, соответственно, курса рубля на дату перечисления налога в бюджет, даты перечисления налога и суммы налога. Одновременно информация о сумме налога с дохода иностранной организации, которой налоговый агент не располагал при заполнении Налогового расчета за предыдущий отчетный (налоговый) период, отражается по строке 040 Раздела 2 и по строке 040 Раздела 1 Налогового расчета.

8.14. По строке 150 "Код фактического права на доход" указывается код фактического права на доход в соответствии с приложением N 1 к Порядку.

8.15. По строке 160 "Основание применения пониженной ставки налога или освобождения от исчисления и удержания налога" указывается подпункт, пункт, статья Кодекса и (или) международного договора (соглашения) Российской Федерации по вопросам налогообложения, устанавливающие пониженную ставку налога или освобождение конкретного дохода, указанного по строке 040, от налогообложения в Российской Федерации.

8.16. Строки 170, 180, 190 предусматривают отражение информации о российской организации - эмитенте эмиссионных ценных бумаг и заполняются в случае, когда иностранной организации выплачивается доход по эмиссионным ценным бумагам (если доход не выплачивается по государственным ценным бумагам и (или) муниципальным ценным бумагам), подлежащий налогообложению, в том числе с учетом особенностей, предусмотренных статьей 310.1 Кодекса.

По строкам 170 "Наименование российской организации - эмитента эмиссионных ценных бумаг", 180 "ИНН российской организации - эмитента эмиссионных ценных бумаг", 190 "КПП российской организации - эмитента эмиссионных ценных бумаг" указываются соответственно полное наименование, ИНН и КПП российской организации, являющейся эмитентом эмиссионных ценных бумаг, по которым выплачивается доход иностранной организации.

В отношении доходов иностранной организации, выплачиваемых по эмиссионным ценным бумагам каждой конкретной российской организации, в том числе облагаемых с учетом особенностей статьи 310.1 Кодекса, присваивается отдельный порядковый номер по строке 010.

IX. Порядок заполнения подраздела 3.3. "Сведения о лице, имеющем фактическое право на доход" Раздела 3 Налогового расчета

9.1. Подраздел 3.3 Раздела 3 Налогового расчета заполняется отдельно в отношении каждого дохода, выплаченного иностранной организации в соответствующем квартале (месяце) отчетного (налогового) периода в случае, если налоговому агенту известно лицо иное, чем иностранная организация, указанная по строке 020 подраздела 3.1 Раздела 3 по соответствующему уникальному номеру, имеющее фактическое право на доход (его часть), отраженный по строке 040 подраздела 3.2 Раздела 3.

9.2. По строке 010 "Порядковый номер дохода" указывается номер по порядку, присвоенный по строке 010 подраздела 3.2 Раздела 3 доходу, отраженному по строке 040 подраздела 3.2 Раздела 3, в отношении которого в подразделе 3.3 заполняются сведения о лице (лицах), имеющем (имеющих) фактическое право на данный доход.

В целом по Разделу 3 одного уникального номера строки 001 заполняется необходимое количество листов подраздела 3.3 в отношении доходов, отраженных в подразделе 3.2.

9.3. По строке 020 "Код признака лица":

в отношении юридического лица - резидента Российской Федерации, имеющего фактическое право на доход, указывается код "1";

в отношении физического лица - резидента Российской Федерации, имеющего фактическое право на доход, указывается код "2";

в отношении юридического лица - нерезидента Российской Федерации, имеющего фактическое право на доход, указывается код "3";

в отношении физического лица - нерезидента Российской Федерации, имеющего фактическое право на доход, указывается код "4";

в отношении иностранной структуры без образования юридического лица, имеющей фактическое право на доход, указывается код "5".

Для целей налогообложения лица признаются резидентами Российской Федерации на основании положений статей 207 и 246.2 Кодекса.

В случае, если налоговому агенту известно, что фактическим получателем выплачиваемого дохода является физическое лицо, при заполнении подраздела 3.3 строки 080 - 140 не заполняются.

В случае, если налоговому агенту известно, что фактическим получателем выплачиваемого дохода является юридическое лицо или иностранная структура без образования юридического лица, при заполнении подраздела 3.3 не заполняются строки 150 - 300.

9.4. По строкам 030 "Дата сообщения" и 040 "Номер сообщения" указывается соответственно дата (число, месяц, год) и номер сообщения, если налоговым агентом во исполнение положений подпункта 1 пункта 4 статьи 7 Кодекса в налоговый орган было направлено сообщение, содержащее информацию о признании налогового резидента Российской Федерации лицом, имеющим фактическое право на доход, в отношении которого заполняется соответствующий лист подраздела 3.3.

При заполнении показателей по строкам 030, 040 строки 050 - 300 подраздела

3.3 в отношении сведений о лице, имеющем фактическое право на доход (его части), в отношении которого в налоговый орган направлено сообщение, налоговый агент вправе не заполнять.

Если указанное выше сообщение в налоговый орган налоговым агентом не направлено, то по строкам 030, 040 проставляются прочерки.

9.5. По строкам 050 "Дата документа", 060 "Номер документа", 070 "Код страны" соответственно указываются дата (число, месяц, год) и номер документа (при его наличии), подтверждающего постоянное местонахождение (резидентство) в иностранном государстве лица, имеющего фактическое право на доход, в отношении которого заполняется соответствующий лист подраздела 3.3 и цифровой код согласно ОКСМ страны постоянного местонахождения (резидентства).

В случае, когда налоговый агент не располагает документом, подтверждающим постоянное местонахождение (резидентство) в иностранном государстве лица, имеющего фактическое право на доход, по строкам 050 - 070 проставляются прочерки.

9.6. Строки 080 - 140 подраздела 3.3 заполняются при проставлении кодов 1, 3 или 5 по строке 020 "Код признака лица" и предусматривают отражение сведений о юридическом лице или иностранной структуре без образования юридического лица, имеющем/имеющей фактическое право на доход и в отношении которого/которой заполняется данный лист подраздела 3.3 по соответствующему уникальному номеру.

9.7. По строке 080 "Наименование" указывается наименование юридического лица или иностранной структуры без образования юридического лица, имеющего/имеющей фактическое право на доход (его части), указанный по строке 040 подраздела 3.2, соответствующего номера по порядку, присвоенного данному доходу по строке 010 подраздела 3.2 и указанного в заполняемом листе подраздела

3.3 по строке 020.

9.8. По строке 090 "Код страны регистрации (инкорпорации)" указывается цифровой код страны инкорпорации (регистрации) согласно ОКСМ лица, имеющего фактическое право на доход, указанного в заполняемом листе подраздела 3.3 по строке 080.

9.9. Строки 100 "ИНН организации в Российской Федерации" и 110 "КПП организации в Российской Федерации" заполняются в случае, если лицом, имеющим фактическое право на доход, является юридическое лицо, состоящее на учете в налоговых органах Российской Федерации, в остальных случаях по строкам 100, 110 проставляются прочерки.

9.10. По строке 120 "Код налогоплательщика в стране регистрации (инкорпорации)/СВИФТ код" указывается код налогоплательщика или аналог, присвоенный иностранному юридическому лицу или иностранной структуре без образования юридического лица при постановке на учет в налоговом органе государства регистрации (инкорпорации). Если иностранное юридическое лицо является иностранным банком, указывается СВИФТ код иностранного банка, а при его отсутствии - код налогоплательщика или аналог, присвоенный иностранному банку в государстве регистрации (инкорпорации).

9.11. По строке 130 "Адрес за пределами Российской Федерации" указывается адрес в стране регистрации (инкорпорации) в случае, если по строке 080 указано иностранное юридическое лицо или иностранная структура без образования юридического лица. Если лицом, имеющим фактическое право на доход, является российская организация, в отношении которой заполняются строки 100, 110 подраздела 3.3, то по строке 130 проставляется прочерк.

9.12. По строке 140 "Номер контактного телефона" при наличии сведений у налогового агента указывается номер контактного телефона. Номер контактного телефона приводится с указанием телефонных кодов, требующихся для обеспечения телефонной связи, без скобок, пробелов и прочерков.

9.13. Строки 150 - 290 "Сведения о физическом лице" заполняются только при проставлении кодов 2 или 4 по строке 020 "Код признака лица" и предусматривают отражение сведений о физическом лице, имеющем фактическое право на доход (его части), в отношении которого заполняется лист подраздела 3.3 по соответствующему уникальному номеру.

9.14. По строкам 150 - 170 указывается фамилия, имя и отчество физического лица, имеющего фактическое право на доход, указанный по строке 040 подраздела

3.2, соответствующего номера по порядку, присвоенного данному доходу по строке 010 подраздела 3.2 и указанного в заполняемом листе подраздела 3.3 по строке 020.

Фамилия, имя и отчество указываются без сокращений в соответствии с документом, удостоверяющим личность. Для иностранных физических лиц допускается при написании использование букв латинского алфавита.

9.15. По строке 180 "Пол" указывается кодовое значение "1" - пол мужской, "2" - пол женский.

9.16. По строке 190 "Дата рождения" указывается дата рождения (число, месяц, год) путем последовательной записи данных арабскими цифрами через разделители.

9.17. По строке 200 "Гражданство (код страны)" указывается цифровой код страны, гражданином которой является физическое лицо, согласно ОКСМ. При отсутствии у налогоплательщика гражданства по строке 200 указывается цифровой код страны, выдавшей документ, удостоверяющий его личность. При наличии у физического лица двойного (множественного) гражданства указывается цифровой код страны, являющейся страной его постоянного места проживания.

9.18. По строке 210 "Место рождения" указывается место рождения физического лица в соответствии с документом, удостоверяющим его личность.

9.19. По строке 220 "Код налогоплательщика в иностранном государстве" в отношении физического лица - нерезидента Российской Федерации указывается код налогоплательщика (или аналог), присвоенный физическому лицу в иностранном государстве, при наличии у налогового агента данных сведений.

В случае, если лицом, имеющим фактическое право на доход, является гражданин Российской Федерации, не признаваемый на основании положений статьи 207 Кодекса для целей налогообложения резидентом Российской Федерации, то по строке 220 указывается код налогоплательщика или его аналог в иностранном государстве резидентства физического лица.

9.20. По строке 230 "ИНН" указывается ИНН физического лица в Российской Федерации, при наличии у налогового агента данных сведений.

9.21. По строкам 240 - 260 указываются соответственно сведения о документе, удостоверяющем личность физического лица.

По строке 240 "Код вида документа" указывается код вида документа, удостоверяющего личность согласно кодам документов, указанным в приложении N 4 к Порядку.

По строке 250 "Серия и номер документа" указываются серия и номер документа, удостоверяющего личность налогоплательщика. При этом знак "N" не проставляется.

По строке 260 "Дата выдачи документа" указываются дата (число, месяц, год) выдачи документа, удостоверяющего личность налогоплательщика путем последовательной записи данных арабскими цифрами через разделители.

9.22. По строке 270 "Адрес места жительства (места пребывания) в Российской Федерации" указывается полный адрес физического лица в Российской Федерации (почтовый индекс, код региона, район, город, населенный пункт, улица (проспект, переулок, проезд и иное), номер дома (владения), номер корпуса (строения), номер квартиры.

По строке 270, при указании адреса места жительства проставляется кодовое значение "1", при указании адреса места пребывания - "2".

Адрес места жительства физического лица - гражданина Российской Федерации указывается на основании документа, удостоверяющего его личность, либо иного документа, подтверждающего адрес места жительства. При отсутствии места жительства в Российской Федерации указывается адрес места пребывания в Российской Федерации в соответствии с документом, подтверждающим регистрацию по месту пребывания.

В поле "Почтовый индекс" указывается индекс предприятия связи, находящегося по месту жительства (месту пребывания) физического лица.

В поле "Код региона" указывается код субъекта Российской Федерации, на территории которого расположено место жительства (место пребывания) лица, согласно кодам субъектов Российской Федерации, указанным в приложении N 3 к Порядку.

При отражении адреса могут использоваться как числовые, так и буквенные значения, а также знак "/" для обозначения углового дома. Например, "4А", "4/2".

При отсутствии одного из элементов адреса в отведенном для этого элемента поле проставляется прочерк.

9.23. По строке 280 "Адрес места жительства (места пребывания) за пределами Российской Федерации" в отношении иностранных граждан указывается адрес места жительства в стране постоянного проживания, в отношении физических лиц - граждан Российской Федерации, являющихся налоговыми резидентами иностранных государств, указывается адрес места жительства (места пребывания) в государстве их резидентства. Адрес включает в себя, в том числе почтовый индекс.

При указании по строке 280 информации в отношении физических лиц, являющихся иностранными гражданами, строка 270 не обязательна к заполнению.

По строке 290 "Код страны" указывается цифровой код страны места жительства (места пребывания) физического лица согласно ОКСМ.

9.24. По строке 300 "Номер контактного телефона" подраздела 3.3 при наличии у налогового агента сведений указывается номер контактного телефона физического лица. Номер контактного телефона приводится с указанием телефонных кодов, требующихся для обеспечения телефонной связи, без скобок, пробелов и прочерков.

Приложение N 1
к Порядку заполнения
Налогового расчета
о суммах выплаченных иностранным
организациям доходов
и удержанных налогов

КОДЫ, ОПРЕДЕЛЯЮЩИЕ ОТЧЕТНЫЙ (НАЛОГОВЫЙ) ПЕРИОД

Код Наименование
21 первый квартал
31 полугодие
33 девять месяцев
34 год
35 один месяц
36 два месяца
37 три месяца
38 четыре месяца
39 пять месяцев
40 шесть месяцев
41 семь месяцев
42 восемь месяцев
43 девять месяцев
44 десять месяцев
45 одиннадцать месяцев
46 год
50 последний налоговый период при реорганизации (ликвидации) организации

КОДЫ МЕСТА ПРЕДСТАВЛЕНИЯ НАЛОГОВОГО РАСЧЕТА В НАЛОГОВЫЙ ОРГАН

Код Наименование
213 По месту учета в качестве крупнейшего налогоплательщика
214 По месту нахождения российской организации, не являющейся крупнейшим налогоплательщиком
215 По месту нахождения правопреемника, не являющегося крупнейшим налогоплательщиком
216 По месту учета правопреемника, являющегося крупнейшим налогоплательщиком
245 По месту осуществления деятельности иностранной организации через постоянное представительство
331 По месту осуществления деятельности иностранной организации через отделение иностранной организации
332 По месту осуществления деятельности иностранной организации через иную организацию
333 По месту осуществления деятельности иностранной организации через физическое лицо
335 По месту нахождения обособленного подразделения иностранной организации в Российской Федерации

КОДЫ ФОРМ РЕОРГАНИЗАЦИИ И ЛИКВИДАЦИИ ОРГАНИЗАЦИИ

Код Наименование
1 Преобразование
2 Слияние
3 Разделение
5 Присоединение
6 Разделение с одновременным присоединением
0 Ликвидация

КОДЫ, ОПРЕДЕЛЯЮЩИЕ СПОСОБ И ВИД ПРЕДСТАВЛЕНИЯ НАЛОГОВОГО РАСЧЕТА В НАЛОГОВЫЙ ОРГАН

Код Наименование
01 на бумажном носителе (по почте)
02 на бумажном носителе (лично)
03 на бумажном носителе с дублированием на съемном носителе (лично)
04 по телекоммуникационным каналам связи с электронной подписью
05 другое
08 на бумажном носителе с дублированием на съемном носителе (по почте)
09 на бумажном носителе с использованием штрих-кода (лично)
10 на бумажном носителе с использованием штрих-кода (по почте)

КОДЫ ФАКТИЧЕСКОГО ПРАВА НА ДОХОД

Код Фактическое право на доход
00 Налоговому агенту неизвестна информация о фактическом праве иностранной организации, указанной по строке 020 подраздела 3.1 Раздела 3, или иного третьего лица на доход, указанный по строке 040 подраздела 3.2 Раздела 3
01 Налоговому агенту известна информация о фактическом праве иностранной организации, указанной по строке 020 подраздела 3.1 Раздела 3, на доход, указанный по строке 040 подраздела 3.2 Раздела 3
02 Налоговому агенту известна информация о фактическом праве иного третьего лица (юридическое лицо, физическое лицо) на доход, указанный по строке 040 подраздела 3.2 Раздела 3
03 Иностранная организация, указанная по строке 020 подраздела 3.1 Раздела 3, в соответствии с пунктом 1.1 статьи 312 Кодекса признала отсутствие фактического права на доход, указанный по строке 040 подраздела 3.2 Раздела 3
При этом налоговому агенту известна информация о фактическом праве иного третьего лица на доход, указанный по строке 040 подраздела 3.2 Раздела 3.
04 Иностранная организация, указанная по строке 020 подраздела 3.1 Раздела 3, в соответствии с пунктом 1.1 статьи 312 Кодекса признала отсутствие фактического права на доход, указанный по строке 040 подраздела 3.2 Раздела 3.
При этом налоговому агенту неизвестна информация о фактическом праве иного третьего лица на доход указанный по строке 040 подраздела 3.2 Раздела 3
05 Налоговый агент располагает обобщенной информацией, представленной в его адрес в соответствии с положениями статьи 310.1 Кодекса.

Приложение N 2
к Порядку заполнения
Налогового расчета
о суммах выплаченных иностранным
организациям доходов
и удержанных налогов

ПЕРЕЧЕНЬ КОДОВ ДОХОДОВ

Код дохода Виды доходов
01 Дивиденды
02 Дивиденды из числа приравненных процентов по контролируемой задолженности
03 Дивиденды по ценным бумагам, которые учитываются на счете депо иностранного номинального держателя
04 Дивиденды по ценным бумагам, которые учитываются на счете депо иностранного уполномоченного держателя
05 Дивиденды по ценным бумагам, которые учитываются на счете депо депозитарных программ
06 Иные доходы по эмиссионным ценным бумагам, выпущенным российскими организациями, которые учитываются на счете депо иностранного номинального держателя
07 Иные доходы по эмиссионным ценным бумагам, выпущенным российскими организациями, которые учитываются на счете депо иностранного уполномоченного держателя
08 Иные доходы по эмиссионным ценным бумагам, выпущенным российскими организациями, которые учитываются на счете депо депозитарных программ
09 Доходы, получаемые в результате распределения в пользу иностранных организаций прибыли или имущества организаций, иных лиц или их объединений, в том числе при их ликвидации
10 Доходы, полученные по государственным и муниципальным эмиссионным ценным бумагам, условиями выпуска и обращения которых предусмотрено получение доходов в виде процентов
11 Процентный доход от долговых обязательств российских организаций любого вида, включая облигации с правом на участие в прибылях и конвертируемые облигации
12 Доходы от использования в Российской Федерации прав на объекты интеллектуальной собственности
13 Доходы от реализации акций (долей) организаций, более 50 процентов активов которых прямо или косвенно состоит из недвижимого имущества, находящегося на территории Российской Федерации, а также финансовых инструментов, производных от таких акций (долей), за исключением акций, признаваемых обращающимися на организованном рынке ценных бумаг в соответствии с пунктом 9 статьи 280 Кодекса
14 Доходы от реализации ценных бумаг
15 Доходы по операциям с финансовыми инструментами срочных сделок
16 Доходы от операций с иностранной валютой
17 Доходы от реализации движимого имущества
18 Доходы от реализации недвижимого имущества
19 Доходы от сдачи в аренду или субаренду (лизинг) движимого имущества (за исключением доходов напрямую детализированных в настоящем Перечне)
20 Доходы от сдачи в аренду или субаренду (лизинг) недвижимого имущества
21 Доходы от сдачи в аренду или субаренду (лизинг) транспортных средств
22 Доходы от международных перевозок
23 Премии по прямому страхованию и сострахованию
24 Проценты на депо премий (за исключением доходов напрямую детализированных в настоящем Перечне)
25 Доходы от продажи товаров, иного имущества, имущественных прав, осуществления работ, оказания услуг на территории Российской Федерации, не подлежащие налогообложению у источника выплаты (за исключением доходов, напрямую детализированных в настоящем Перечне)
26 Штрафы и пени за нарушение договорных обязательств
27 Доходы от реализации (в том числе погашения) инвестиционных паев закрытых паевых инвестиционных фондов, относящихся к категориям рентных фондов или фондов недвижимости
28 Иные доходы, непредусмотренные в вышеуказанных пунктах настоящего Перечня

Приложение N 3
к Порядку заполнения
Налогового расчета
о суммах выплаченных иностранным
организациям доходов
и удержанных налогов

КОДЫ СУБЪЕКТОВ РОССИЙСКОЙ ФЕДЕРАЦИИ

Код Наименование
01 Республика Адыгея (Адыгея)
02 Республика Башкортостан
03 Республика Бурятия
04 Республика Алтай
05 Республика Дагестан
06 Республика Ингушетия
07 Кабардино-Балкарская Республика
08 Республика Калмыкия
09 Карачаево-Черкесская Республика
10 Республика Карелия
11 Республика Коми
12 Республика Марий Эл
13 Республика Мордовия
14 Республика Саха (Якутия)
15 Республика Северная Осетия - Алания
16 Республика Татарстан (Татарстан)
17 Республика Тыва
18 Удмуртская Республика
19 Республика Хакасия
20 Чеченская Республика
21 Чувашская Республика - Чувашия
22 Алтайский край
23 Краснодарский край
24 Красноярский край
25 Приморский край
26 Ставропольский край
27 Хабаровский край
28 Амурская область
29 Архангельская область
30 Астраханская область
31 Белгородская область
32 Брянская область
33 Владимирская область
34 Волгоградская область
35 Вологодская область
36 Воронежская область
37 Ивановская область
38 Иркутская область
39 Калининградская область
40 Калужская область
41 Камчатский край
42 Кемеровская область
43 Кировская область
44 Костромская область
45 Курганская область
46 Курская область
47 Ленинградская область
48 Липецкая область
49 Магаданская область
50 Московская область
51 Мурманская область
52 Нижегородская область
53 Новгородская область
54 Новосибирская область
55 Омская область
56 Оренбургская область
57 Орловская область
58 Пензенская область
59 Пермский край
60 Псковская область
61 Ростовская область
62 Рязанская область
63 Самарская область
64 Саратовская область
65 Сахалинская область
66 Свердловская область
67 Смоленская область
68 Тамбовская область
69 Тверская область
70 Томская область
71 Тульская область
72 Тюменская область
73 Ульяновская область
74 Челябинская область
75 Забайкальский край
76 Ярославская область
77 г. Москва
78 Санкт-Петербург
79 Еврейская автономная область
83 Ненецкий автономный округ
86 Ханты-Мансийский автономный округ - Югра
87 Чукотский автономный округ
89 Ямало-Ненецкий автономный округ
91 Республика Крым
92 г. Севастополь
99 Иные территории, включая город и космодром Байконур

Приложение N 4
к Порядку заполнения
Налогового расчета
о суммах выплаченных иностранным
организациям доходов
и удержанных налогов

КОДЫ ДОКУМЕНТОВ

Код Наименование документа
21 Паспорт гражданина Российской Федерации
03 Свидетельство о рождении
07 Военный билет
08 Временное удостоверение, выданное взамен военного билета
10 Паспорт иностранного гражданина
11 Свидетельство о рассмотрении ходатайства о признании лица беженцем на территории Российской Федерации по существу
12 Вид на жительство в Российской Федерации
13 Удостоверение беженца
14 Временное удостоверение личности гражданина Российской Федерации
15 Разрешение на временное проживание в Российской Федерации
18 Свидетельство о предоставлении временного убежища на территории Российской Федерации
23 Свидетельство о рождении, выданное уполномоченным органом иностранного государства
24 Удостоверение личности военнослужащего Российской Федерации
91 Иные документы

Приложение N 3

УТВЕРЖДЕН
приказом ФНС России
от 2 марта 2016 г. N ММВ-7-3/115@

ФОРМАТ ПРЕДСТАВЛЕНИЯ НАЛОГОВОГО РАСЧЕТА О СУММАХ ВЫПЛАЧЕННЫХ ИНОСТРАННЫМ ОРГАНИЗАЦИЯМ ДОХОДОВ И УДЕРЖАННЫХ НАЛОГОВ В ЭЛЕКТРОННОЙ ФОРМЕ

I. ОБЩИЕ СВЕДЕНИЯ

1. Настоящий формат описывает требования к XML файлам (далее - файлам обмена) передачи в электронной форме налогового расчета о суммах выплаченных иностранным организациям доходов и удержанных налогов в налоговые органы.

2. Номер версии настоящего формата 5.01, часть XVI.

II. ОПИСАНИЕ ФАЙЛА ОБМЕНА

3. Имя файла обмена должно иметь следующий вид:

R_T_A_K_O_GGGGMMDD__N, где:

R_T - префикс, принимающий значение NO_DOHINORG;

А_К - идентификатор получателя информации, где:

А_К - идентификатор получателя информации, где: А - идентификатор получателя, которому направляется файл обмена, К - идентификатор конечного получателя, для которого предназначена информация из данного файла обмена <1>. Каждый из идентификаторов (А и К) имеет вид для налоговых органов - четырехразрядный код (код налогового органа в соответствии с классификатором "Система обозначения налоговых органов" (СОНО);

<1> Передача файла от отправителя к конечному получателю (К) может осуществляться в несколько этапов через другие налоговые органы, осуществляющие передачу файла на промежуточных этапах, которые обозначаются идентификатором А. В случае передачи файла от отправителя к конечному получателю при отсутствии налоговых органов, осуществляющих передачу на промежуточных этапах, значения идентификаторов А и К совпадают.

О - идентификатор отправителя информации, имеет вид:

для организаций - девятнадцатиразрядный код (идентификационный номер налогоплательщика (далее - ИНН) и код причины постановки на учет (далее - КПП) организации (обособленного подразделения);

для физических лиц - двенадцатиразрядный код (ИНН физического лица, при наличии. При отсутствии ИНН - последовательность из двенадцати нулей);

GGGG - год формирования передаваемого файла, ММ - месяц, DD - день;

N - идентификационный номер файла (длина - от 1 до 36 знаков. Идентификационный номер файла должен обеспечивать уникальность файла).

Расширение имени файла - xml. Расширение имени файла может указываться как строчными, так и прописными буквами.

Параметры первой строки файла обмена

Первая строка XML файла должна иметь следующий вид:

<?xml version ="1.0" encoding ="windows-1251"?>

Имя файла, содержащего XML схему файла обмена, должно иметь следующий вид:

NO_DOHINORG_1_016_00_05_01_xx , где хх - номер версии схемы.

Расширение имени файла - xsd.

XML схема файла обмена приводится отдельным файлом и размещается на сайте Федеральной налоговой службы.

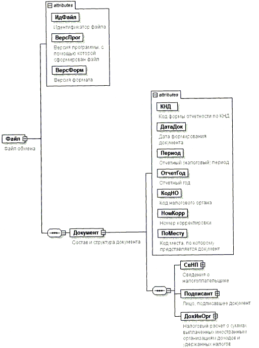
4. Логическая модель файла обмена представлена в виде диаграммы структуры файла обмена на рисунке 1 настоящего формата. Элементами логической модели файла обмена являются элементы и атрибуты XML файла. Перечень структурных элементов логической модели файла обмена и сведения о них приведены в таблицах 4.1 - 4.26 настоящего формата.

Для каждого структурного элемента логической модели файла обмена приводятся следующие сведения:

наименование элемента. Приводится полное наименование элемента <2>;

<2> В строке таблицы могут быть описаны несколько элементов, наименования которых разделены символом "|". Такая форма записи применяется в случае наличия в файле обмена только одного элемента из описанных в этой строке.

сокращенное наименование (код) элемента. Приводится сокращенное наименование элемента. Синтаксис сокращенного наименования должен удовлетворять спецификации XML;

признак типа элемента. Может принимать следующие значения: "С" - сложный элемент логической модели (содержит вложенные элементы), "П" - простой элемент логической модели, реализованный в виде элемента XML файла, "А" - простой элемент логической модели, реализованный в виде атрибута элемента XML файла. Простой элемент логической модели не содержит вложенные элементы;

формат элемента. Формат элемента представляется следующими условными обозначениями: Т - символьная строка; N - числовое значение (целое или дробное).

Формат символьной строки указывается в виде Т(n-к) или Т(=к), где: n - минимальное количество знаков, к - максимальное количество знаков, символ "-" - разделитель, символ "=" означает фиксированное количество знаков в строке. В случае, если минимальное количество знаков равно 0, формат имеет вид Т(0-к). В случае, если максимальное количество знаков неограничено, формат имеет вид Т(n-).

Формат числового значения указывается в виде N(m.k), где: m - максимальное количество знаков в числе, включая знак (для отрицательного числа), целую и дробную часть числа без разделяющей десятичной точки, k - максимальное число знаков дробной части числа. Если число знаков дробной части числа равно 0 (то есть число целое), то формат числового значения имеет вид N(m).

Для простых элементов, являющихся базовыми в XML (определенными в сети Интернет по электронному адресу: http://www.w3.org/TR/xmlschema-0), например, элемент с типом "date", поле "Формат элемента" не заполняется. Для таких элементов в поле "Дополнительная информация" указывается тип базового элемента;

признак обязательности элемента определяет обязательность присутствия элемента (совокупности наименования элемента и его значения) в файле обмена. Признак обязательности элемента может принимать следующие значения: "О" - наличие элемента в файле обмена обязательно; "Н" - присутствие элемента в файле обмена необязательно, то есть элемент может отсутствовать. Если элемент принимает ограниченный перечень значений (по классификатору, кодовому словарю и тому подобному), то признак обязательности элемента дополняется символом "К". Например, "ОК". В случае если количество реализаций элемента может быть более одной, то признак обязательности элемента дополняется символом "М". Например, "НМ" или "ОКМ".

К вышеперечисленным признакам обязательности элемента может добавляться значение "У" в случае описания в XML схеме условий, предъявляемых к элементу в файле обмена, описанных в графе "Дополнительная информация". Например, "НУ" или "ОКУ";

дополнительная информация содержит, при необходимости, требования к элементу файла обмена, не указанные ранее. Для сложных элементов указывается ссылка на таблицу, в которой описывается состав данного элемента. Для элементов, принимающих ограниченный перечень значений из классификатора (кодового словаря и тому подобного), указывается соответствующее наименование классификатора (кодового словаря и тому подобного) или приводится перечень возможных значений. Для классификатора (кодового словаря и тому подобного) может указываться ссылка на его местонахождение. Для элементов, использующих пользовательский тип данных, указывается наименование типового элемента.

Рисунок 1. Диаграмма структуры файла обмена

Таблица 4.1

Файл обмена (Файл)

Наименование элемента Сокращенное наименование (код) элемента Признак типа элемента Формат элемента Признак обязательности элемента Дополнительная информация
Идентификатор файла ИдФайл А Т(1-255) ОУ Содержит (повторяет) имя сформированного файла (без расширения)
Версия программы, с помощью которой сформирован файл ВерсПрог А Т(1-40) О
Версия формата ВерсФорм А Т(1-5) О Принимает значение: 5.01
Состав и структура документа Документ С О Состав элемента представлен в таблице 4.2

Таблица 4.2

Состав и структура документа (Документ)

Наименование элемента Сокращенное наименование (код) элемента Признак типа элемента Формат элемента Признак обязательности элемента Дополнительная информация
Код формы отчетности по КНД КНД А Т(=7) ОК Типовой элемент <КНДТип>.
Принимает значение: 1151056
Дата формирования документа ДатаДок А Т(=10) О Типовой элемент <ДатаТип>.
Дата в формате ДД.ММ.ГГГГ
Отчетный (налоговый) период Период А Т(=2) ОК Принимает значение:
21 - первый квартал |
31 - полугодие |
33 - девять месяцев |
34 - год |
35 - один месяц |
36 - два месяца |
37 - три месяца |
38 - четыре месяца |
39 - пять месяцев |
40 - шесть месяцев |
41 - семь месяцев |
42 - восемь месяцев |
43 - девять месяцев |
44 - десять месяцев |
45 - одиннадцать месяцев |
46 - год |
50 - последний налоговый период при реорганизации (ликвидации) организации
Отчетный год ОтчетГод А О Типовой элемент <xs:gYear>.
Год в формате ГГГГ
Код налогового органа КодНО А Т(=4) ОК Типовой элемент <СОНОТип>.
Принимает значение в соответствии с классификатором "Система обозначений налоговых органов"
Номер корректировки НомКорр А N(3) О Принимает значение:
0 - первичный документ,
1 - 999 - номер корректировки для корректирующего документа
Код места, по которому представляется документ ПоМесту А Т(=3) ОК Принимает значение:
213 - по месту учета в качестве крупнейшего налогоплательщика |
214 - по месту нахождения российской организации, не являющейся крупнейшим налогоплательщиком |
215 - по месту нахождения правопреемника, не являющегося крупнейшим налогоплательщиком |
216 - по месту учета правопреемника, являющегося крупнейшим налогоплательщиком |
245 - по месту осуществления деятельности иностранной организации через постоянное представительство |
331 - по месту осуществления деятельности иностранной организации через отделение иностранной организации |
332 - по месту осуществления деятельности иностранной организации через иную организацию |
333 - по месту осуществления деятельности иностранной организации через физическое лицо |
335 - по месту нахождения обособленного подразделения иностранной организации в Российской Федерации
Сведения о налогоплательщике СвНП С О Состав элемента представлен в таблице 4.3
Лицо, подписавшее документ Подписант С О Состав элемента представлен в таблице 4.6
Налоговый расчет о суммах выплаченных иностранным организациям доходов и удержанных налогов ДохИнОрг С О Состав элемента представлен в таблице 4.8

Таблица 4.3

Сведения о налогоплательщике (СвНП)

Наименование элемента Сокращенное наименование (код) элемента Признак типа элемента Формат элемента Признак обязательности элемента Дополнительная информация
Номер контактного телефона Тлф А Т(1-20) Н
Налогоплательщик - организация НПЮЛ С О Состав элемента представлен в таблице 4.4

Таблица 4.4

Налогоплательщик - организация (НПЮЛ)

Наименование элемента Сокращенное наименование (код) элемента Признак типа элемента Формат элемента Признак обязательности элемента Дополнительная информация
Наименование организации НаимОрг А Т(1-1000) О
ИНН организации ИННЮЛ А Т(=10) О Типовой элемент <ИННЮЛТип>
КПП КПП А Т(=9) О Типовой элемент <КППТип>
Сведения о реорганизованной (ликвидированной) организации СвРеоргЮЛ С Н Состав элемента представлен в таблице 4.5

Таблица 4.5

Сведения о реорганизованной (ликвидированной) организации (СвРеоргЮЛ)

Наименование элемента Сокращенное наименование (код) элемента Признак типа элемента Формат элемента Признак обязательности элемента Дополнительная информация
Код формы реорганизации (ликвидация) ФормРеорг А Т(=1) ОК Принимает значение:
0 - ликвидация |
1 - преобразование |
2 - слияние |
3 - разделение |
5 - присоединение |
6 - разделение с одновременным
присоединением
ИНН организации ИННЮЛ А Т(=10) НУ Типовой элемент <ИННЮЛТип>.
Элемент обязателен при <ФормРеорг> = 1 | 2 | 3 | 5 | 6
КПП КПП А Т(=9) НУ Типовой элемент <КППТип>.
Элемент обязателен при <ФормРеорг> = 1 | 2 | 3 | 5 | 6

Таблица 4.6

Лицо, подписавшее документ (Подписант)

Наименование элемента Сокращенное наименование (код) элемента Признак типа элемента Формат элемента Признак обязательности элемента Дополнительная информация
Признак лица, подписавшего документ ПрПодп А Т(=1) ОК Принимает значение:
1 - налоговый агент |
2 - представитель налогового агента
Фамилия, имя, отчество ФИО С О Типовой элемент <ФИОТип>.
Состав элемента представлен в таблице 4.26
Сведения о представителе налогового агента СвПред С НУ Состав элемента представлен в таблице 4.7. Элемент обязателен при <ПрПодп>=2

Таблица 4.7

Сведения о представителе налогового агента (СвПред)

Наименование элемента Сокращенное наименование (код) элемента Признак типа элемента Формат элемента Признак обязательности элемента Дополнительная информация
Наименование документа, подтверждающего полномочия представителя налогового агента НаимДок А Т(1-120) О
Наименование организации - представителя налогового агента НаимОрг А Т(1-1000) Н

Таблица 4.8

Налоговый расчет о суммах выплаченных иностранным организациям доходов и удержанных налогов (ДохИнОрг)

Наименование элемента Сокращенное наименование (код) элемента Признак типа элемента Формат элемента Признак обязательности элемента Дополнительная информация
Сумма налога на прибыль организаций, подлежащая уплате в бюджет по выплатам, произведенным за последний квартал (месяц) отчетного (налогового) периода, по данным налогового агента СумНалПУ С О Состав элемента представлен в таблице 4.9
Сумма налога с выплаченных сумм доходов НалВыплДох С О Состав элемента представлен в таблице 4.11
Расчет (информация) о выплаченных иностранным организациям доходах и удержанных налогах РасчВыплДох С ОМ Состав элемента представлен в таблице 4.13

Таблица 4.9

Сумма налога на прибыль организаций, подлежащая уплате в бюджет по выплатам, произведенным за последний квартал (месяц) отчетного (налогового) периода, по данным налогового агента (СумНалПУ)

Наименование элемента Сокращенное наименование (код) элемента Признак типа элемента Формат элемента Признак обязательности элемента Дополнительная информация
Код по ОКТМО ОКТМО А Т(=8)|
Т(=11)
ОК Типовой элемент <ОКТМОТип>. Принимает значение в соответствии с Общероссийским классификатором территорий муниципальных образований
Сумма налога, подлежащая уплате в бюджет по выплатам, произведенным за последний квартал (месяц) отчетного (налогового) периода, по данным налогового агента, по коду бюджетной классификации СумНалПУКод С ОМ Состав элемента представлен в таблице 4.10

Таблица 4.10

Сумма налога, подлежащая уплате в бюджет по выплатам, произведенным за последний квартал (месяц) отчетного (налогового) периода, по данным налогового агента, по коду бюджетной классификации (СумНалПУКод)

Наименование элемента Сокращенное наименование (код) элемента Признак типа элемента Формат элемента Признак обязательности элемента Дополнительная информация
Код бюджетной классификации КБК А Т(=20) ОК Типовой элемент <КБКТип>.
Принимает значение в соответствии с Классификатором кодов классификации доходов бюджетов Российской Федерации
Срок уплаты СрокУпл А Т(=10) О Типовой элемент <ДатаТип>.
Дата в формате ДД.ММ.ГГГГ
Сумма налога, подлежащая уплате в бюджет НалПУ А N(15) О

Таблица 4.11

Сумма налога с выплаченных сумм доходов (НалВыплДох)

Наименование элемента Сокращенное наименование (код) элемента Признак типа элемента Формат элемента Признак обязательности элемента Дополнительная информация
Сумма налога с выплаченных сумм доходов по коду дохода НалВыплДохКод С ОМ Состав элемента представлен в таблице 4.12

Таблица 4.12

Сумма налога с выплаченных сумм доходов по коду дохода (НалВыплДохКод)

Наименование элемента Сокращенное наименование (код) элемента Признак типа элемента Формат элемента Признак обязательности элемента Дополнительная информация
Код дохода КодДох А Т(=2) ОК Принимает значение в соответствии с приложением N 2 "Перечень кодов доходов" к Порядку заполнения Налогового расчета о суммах выплаченных иностранным организациям доходов и удержанных налогов (далее - Порядок), утвержденному настоящим приказом
Сумма налога с начала налогового периода СумНачПер А N(15) О
Сумма уплаченного налога с доходов, выплаченных в предыдущих отчетных периодах СумУплПред А N(15) Н
Сумма налога, уплаченная с доходов, выплаченных в последнем квартале (месяце) отчетного (налогового) периода СумУплКв А N(15) О
Сумма налога, по которому срок уплаты не наступил в отчетном (налоговом) периоде СумУплНеПер А N(15) Н

Таблица 4.13

Расчет (информация) о выплаченных иностранным организациям доходах и удержанных налогов (РасчВыплДох)

Наименование элемента Сокращенное наименование (код) элемента Признак типа элемента Формат элемента Признак обязательности элемента Дополнительная информация
Уникальный номер НомерУник А N(12) О
Сведения об иностранной организации - получателе дохода СвИОПолучДох С О Состав элемента представлен в таблице 4.14
Сведения о доходах и расчет суммы налога ДохРасчНал С ОМ Состав элемента представлен в таблице 4.15

Таблица 4.14

Сведения об иностранной организации - получателе дохода (СвИОПолучДох)

Наименование элемента Сокращенное наименование (код) элемента Признак типа элемента Формат элемента Признак обязательности элемента Дополнительная информация
Признак получателя дохода ПрПолучДох А Т(=1) ОК Принимает значение:
1 - иностранный банк |
2 - иностранная организация, доходы
которой облагаются в соответствии со статьей 310.1 Налогового кодекса Российской Федерации |
3 - иностранная организация - банк, доходы которого облагаются в соответствии со статьей 310.1 Налогового кодекса Российской Федерации |
4 - иные иностранные организации
Полное наименование (в русской транскрипции) НаимРус А Т(1-1000) О
Полное наименование (в латинской транскрипции) НаимЛат А Т(1-1000) н
Код страны регистрации (инкорпорации) СтрРег А Т(=3) ОК Типовой элемент <ОКСМТип>. Принимает значение в соответствии с Общероссийским классификатором стран мира (далее - ОКСМ)
Адрес иностранной организации АдрИнОрг А Т( 1-255) О
Код налогоплательщика в стране регистрации (инкорпорации) / СВИФТ код КодНПРег А Т(1-80) О
Документ, подтверждающий постоянное местонахождение (резидентство) в иностранном государстве получателя дохода ДокПдтвМН С н Типовой элемент <ДокПдтвМНТип>.
Состав элемента представлен в таблице 4.23

Таблица 4.15

Сведения о доходах и расчет суммы налога (ДохРасчНал)

Наименование элемента Сокращенное наименование (код) элемента Признак типа элемента Формат элемента Признак обязательности элемента Дополнительная информация
Порядковый номер дохода НомерДох А N(12) О
Код дохода КодДох А Т(=2) ОК Принимает значение в соответствии с приложением N 2 "Перечень кодов доходов" к Порядку, утвержденному настоящим приказом
Символ дохода СимвДох А Т(=5) НК Принимает значение пятизначного символа дохода в соответствии с положениями аналитического учета доходов и расходов, предусмотренного в Правилах ведения бухгалтерского учета в кредитных организациях, расположенных на территории Российской Федерации (утверждены положением Банка России 16.07.2012 N 385-П, зарегистрированным Министерством юстиции Российской Федерации от 03.09.2012, регистрационный номер 25350).
Элемент обязателен при <ПрПолучДох> = 1 | 3 (из таблицы 4.14)
Сумма дохода до удержания налога СумДохДоНал А N(15) О
Код валюты выплаты дохода Валюта А Т(=3) ОК Типовой элемент <ОКВТип>.
Принимает значение в соответствии с Общероссийским классификатором валют
Дата выплаты дохода ДатаВыплДох А Т(=10) О Типовой элемент <ДатаТип>. Дата в формате ДД.ММ.ГГГГ
Ставка налога СтавкаНал А N(4.2) О
Дата исчисления (удержания) налога налоговым агентом ДатаИсчислНА А Т(=10) Н Типовой элемент <ДатаТип>.
Дата в формате ДД.ММ.ГГГГ
Сумма налога, удержанная у источника выплаты дохода между датами исполнения первой и второй частей РЕПО СумНалРЕПО А N(15) Н
Сумма налога СумНалог А N(15) Н
Срок уплаты налога в бюджет СрокУплБюдж А Т(=10) Н Типовой элемент <ДатаТип>.
Дата в формате ДД.ММ.ГГГГ
Официальный курс рубля на дату перечисления налога в бюджет КурсПрчислБюдж А N(10.4) Н
Дата перечисления налога в бюджет ДатаПрчислБюдж А Т(=10) Н Типовой элемент <ДатаТип>. Дата в формате ДД.ММ.ГГГГ
Сумма налога в рублях СумНалогР А N(15) Н
Код фактического права на доход КодПравДох А Т(=2) ОК Принимает значение в соответствии с перечнем "Коды фактического права на доход" из приложения N 1 к Порядку, утвержденному настоящим приказом
Основание применения пониженной ставки налога или освобождения от исчисления и удержания налога ОснПонСтав А Т(1-1000) Н
Сведения о российской организации - эмитенте эмиссионных ценных бумаг СвРосОргЭЦБ С Н Состав элемента представлен в таблице 4.16
Сведения о лице, имеющем фактическое право на доход СвЛицПравДох С НМ Состав элемента представлен в таблице 4.17

Таблица 4.16

Сведения о российской организации - эмитенте эмиссионных ценных бумаг (СвРосОргЭЦБ)

Наименование элемента Сокращенное наименование (код) элемента Признак типа элемента Формат элемента Признак обязательности элемента Дополнительная информация
Наименование организации НаимОрг А Т(1-1000) О
ИНН организации ИННЮЛ А Т(=10) О Типовой элемент <ИННЮЛТип>
КПП КПП А Т(=9) О Типовой элемент <КППТип>

Таблица 4.17

Сведения о лице, имеющем фактическое право на доход (СвЛицПравДох)

Наименование элемента Сокращенное наименование (код) элемента Признак типа элемента Формат элемента Признак обязательности элемента Дополнительная информация
Код признака лица КодПрЛиц А Т(=1) ОК Принимает значение:
1 - юридическое лицо - резидент Российской Федерации |
2 - физическое лицо - резидент Российской Федерации |
3 - юридическое лицо - нерезидент
Российской Федерации |
4 - физическое лицо - нерезидент
Российской Федерации |
5 - иностранная структура без образования юридического лица
Сообщение о налогообложении доходов (их части), направленное налоговым агентом в налоговый орган СобщНалНО С Н Состав элемента представлен в таблице 4.18
Документ, подтверждающий постоянное местонахождение (резидентство) в иностранном государстве ДокПдтвМН С Н Типовой элемент <ДокПдтвМНТип>. Состав элемента представлен в таблице 4.23
Сведения о юридическом лице или иностранной структуре без образования юридического лица | СведЮЛ С   О Состав элемента представлен в таблице 4.19.
Применяется только при <КодПрЛиц> = 1 | 3 | 5
Сведения о физическом лице СведФЛ С О Состав элемента представлен в таблице 4.20.
Применяется только при <КодПрЛиц> = 2 | 4

Таблица 4.18

Сообщение о налогообложении доходов (их части), направленное налоговым агентом в налоговый орган (СобщНалНО)

Наименование элемента Сокращенное наименование (код) элемента Признак типа элемента Формат элемента Признак обязательности элемента Дополнительная информация
Дата сообщения ДатаСобщ А Т(=10) О Типовой элемент <ДатаТип>.
Дата в формате ДД.ММ.ГГГГ
Номер сообщения НомСобщ А Т(1-15) О

Таблица 4.19

Сведения о юридическом лице или иностранной структуре без образования юридического лица (СведЮЛ)

Наименование элемента Сокращенное наименование (код) элемента Признак типа элемента Формат элемента Признак обязательности элемента Дополнительная информация
Наименование НаимОрг А Т(1-1000) О
Код страны регистрации (инкорпорации) СтрРег А Т(=3) ОК Типовой элемент <ОКСМТип>. Принимает значение в соответствии с ОКСМ
ИНН организации в Российской Федерации ИННЮЛ А Т(=10) Н Типовой элемент <ИННЮЛТип>
КПП организации в Российской Федерации КПП А Т(=9) Н Типовой элемент <КППТип>
Код налогоплательщика в стране регистрации (инкорпорации) / СВИФТ код КодНПРег А Т(1-80) Н
Адрес за пределами Российской Федерации АдрОргЗаРФ А Т(1-255) Н
Номер контактного телефона Тлф А Т(1-20) Н

Таблица 4.20

Сведения о физическом лице (СведФЛ)

Наименование элемента Сокращенное наименование (код) элемента Признак типа элемента Формат элемента Признак обязательности элемента Дополнительная информация
Пол Пол А Т(=1) ОК Принимает значение:
1 - мужской |
2 - женский
Дата рождения ДатаРожд А Т(=10) О Типовой элемент <ДатаТип>.
Дата в формате ДД.ММ.ГГГГ
Гражданство (код страны) Гражд А Т(=3) ОК Типовой элемент <ОКСМТип>. Принимает значение в соответствии с ОКСМ
Место рождения МестоРожд А Т(1-255) О
Код налогоплательщика в иностранном государстве КодНПИн А Т(1-80) Н
ИНН ИННФЛ А Т(=12) Н Типовой элемент <ИННФЛТип>
Номер контактного телефона Тлф А Т(1-20) Н
Фамилия, имя, отчество физического лица ФИО С О Типовой элемент <ФИОТип>.
Состав элемента представлен в таблице 4.26
Сведения о документе, удостоверяющем личность УдЛичнФЛ С О Типовой элемент <УдЛичнФЛСТип>. Состав элемента представлен в таблице 4.25
Адрес места жительства (места пребывания) в Российской Федерации АдрМЖРФ С Н Состав элемента представлен в таблице 4.21
Адрес места жительства (места пребывания) за пределами Российской Федерации АдрМЖИн С Н Состав элемента представлен в таблице 4.22

Таблица 4.21

Адрес места жительства (места пребывания) в Российской Федерации (АдрМЖРФ)

Наименование элемента Сокращенное наименование (код) элемента Признак типа элемента Формат элемента Признак обязательности элемента Дополнительная информация
Признак адреса места жительства (места пребывания) ПризАдр А Т(=1) ОК Принимает значение:
1 - место жительства |
2 - место пребывания
Адрес в Российской Федерации АдрРФ С Н Типовой элемент <АдрРФТип>.
Состав элемента представлен в таблице 4.24

Таблица 4.22

Адрес места жительства (места пребывания) за пределами Российской Федерации (АдрМЖИн)

Наименование элемента Сокращенное наименование (код) элемента Признак типа элемента Формат элемента Признак обязательности элемента Дополнительная информация
Код страны ОКСМ А Т(=3) ОК Типовой элемент <ОКСМТип>. Принимает значение в соответствии с ОКСМ
Адрес АдрИн А Т(1-255) О

Таблица 4.23

Документ, подтверждающий постоянное местонахождение (резидентство) в иностранном государстве (ДокПдтвМНТип)

Наименование элемента Сокращенное наименование (код) элемента Признак типа элемента Формат элемента Признак обязательности элемента Дополнительная информация
Дата документа ДатаДок А Т(=10) О Типовой элемент <ДатаТип>.
Дата в формате ДД.ММ.ГГГГ
Номер документа НомДок А Т(1-20) О
Код страны ОКСМ А Т(=3) ОК Типовой элемент <ОКСМТип>. Принимает значение в соответствии с ОКСМ

Таблица 4.24

Адрес в Российской Федерации (АдрРФТип)

Наименование элемента Сокращенное наименование (код) элемента Признак типа элемента Формат элемента Признак обязательности элемента Дополнительная информация
Почтовый индекс Индекс А Т(=6) Н
Код региона КодРегион А Т(=2) ОК Типовой элемент <ССРФТип>. Принимает значение в соответствии с приложением N 3 "Коды субъектов Российской Федерации" к Порядку, утвержденному настоящим приказом
Район Район А Т(1-50) Н
Город Город А Т(1-50) Н
Населенный пункт НаселПункт А Т(1-50) Н
Улица Улица А Т(1-50) Н
Номер дома (владения) Дом А Т(1-20) Н
Номер корпуса (строения) Корпус А Т(1-20) Н
Номер квартиры Кварт А Т(1-20) Н

Таблица 4.25

Сведения о документе, удостоверяющем личность (УдЛичнФЛСТии)

Наименование элемента Сокращенное наименование (код) элемента Признак типа элемента Формат элемента Признак обязательности элемента Дополнительная информация
Код вида документа, удостоверяющего личность КодВидДок А Т(=2) ОК Типовой элемент <СПДУЛТип>. Принимает значение в соответствии с Приложением N 4 "Коды документов" к Порядку, утвержденному настоящим приказом
Серия и номер документа, удостоверяющего личность СерНомДок А Т(1-25) О
Дата выдачи документа, удостоверяющего личность ДатаДок А Т(=10) О Типовой элемент <ДатаТип>.
Дата в формате ДД.ММ.ГГГГ

Таблица 4.26

Фамилия, имя, отчество (ФИОТип)

Наименование элемента Сокращенное наименование (код) элемента Признак типа элемента Формат элемента Признак обязательности элемента Дополнительная информация
Фамилия Фамилия А Т(1-60) О
Имя Имя А Т(1-60) О
Отчество Отчество А Т(1-60) Н