Приказ Минкомсвязи РФ от 29.12.2011 N 362

"Об утверждении Административного регламента предоставления Федеральной службой по надзору в сфере связи, информационных технологий и массовых коммуникаций государственной услуги по регистрации средств массовой информации"
Редакция от 05.12.2016 — Документ утратил силу, см. «Приказ Минкомсвязи РФ от 24.05.2019 N 239»
Показать изменения

Зарегистрировано в Минюсте России 6 апреля 2012 г. N 23752


 

МИНИСТЕРСТВО СВЯЗИ И МАССОВЫХ КОММУНИКАЦИЙ РОССИЙСКОЙ ФЕДЕРАЦИИ

ПРИКАЗ
от 29 декабря 2011 г. N 362

ОБ УТВЕРЖДЕНИИ АДМИНИСТРАТИВНОГО РЕГЛАМЕНТА ПРЕДОСТАВЛЕНИЯ ФЕДЕРАЛЬНОЙ СЛУЖБОЙ ПО НАДЗОРУ В СФЕРЕ СВЯЗИ, ИНФОРМАЦИОННЫХ ТЕХНОЛОГИЙ И МАССОВЫХ КОММУНИКАЦИЙ ГОСУДАРСТВЕННОЙ УСЛУГИ ПО РЕГИСТРАЦИИ СРЕДСТВ МАССОВОЙ ИНФОРМАЦИИ

(в ред. Приказов Минкомсвязи РФ от 17.10.2014 N 349, от 24.11.2014 N 403, от 05.12.2016 N 615)

В соответствии с Положением о Министерстве связи и массовых коммуникаций Российской Федерации, утвержденным постановлением Правительства Российской Федерации от 2 июня 2008 г. N 418 (Собрание законодательства Российской Федерации, 2008, N 23, ст. 2708; N 42, ст. 4825; N 46, ст. 5337; 2009, N 3, ст. 378; N 6, ст. 738; N 33, ст. 4088; 2010, N 13, ст. 1502; N 26, ст. 3350; N 30, ст. 4099; N 31, ст. 4251; 2011, N 2, ст. 338; N 3, ст. 542; N 6, ст. 888; N 14, ст. 1935; N 21, ст. 2965; N 44, ст. 6272; N 49, ст. 7283), постановлением Правительства Российской Федерации от 16 мая 2011 г. N 373 "О разработке и утверждении административных регламентов исполнения государственных функций и административных регламентов предоставления государственных услуг" (Собрание законодательства Российской Федерации, 2011, N 22, ст. 3169; N 35, ст. 5092) приказываю:

1. Утвердить прилагаемый Административный регламент предоставления Федеральной службой по надзору в сфере связи, информационных технологий и массовых коммуникаций государственной услуги по регистрации средств массовой информации.

2. Признать утратившим силу приказ Федеральной службы по надзору в сфере массовых коммуникаций, связи и охраны культурного наследия от 22 октября 2007 г. N 315 "Об утверждении административного регламента исполнения государственной функции по регистрации средств массовой информации" (зарегистрирован в Министерстве юстиции Российской Федерации 6 марта 2008 г., регистрационный N 11300).

3. Направить настоящий приказ на государственную регистрацию в Министерство юстиции Российской Федерации.

Министр
И.О.ЩЕГОЛЕВ

Утвержден
приказом Министерства связи
и массовых коммуникаций
Российской Федерации
от 29.12.2011 N 362

АДМИНИСТРАТИВНЫЙ РЕГЛАМЕНТ ПРЕДОСТАВЛЕНИЯ ФЕДЕРАЛЬНОЙ СЛУЖБОЙ ПО НАДЗОРУ В СФЕРЕ СВЯЗИ, ИНФОРМАЦИОННЫХ ТЕХНОЛОГИЙ И МАССОВЫХ КОММУНИКАЦИЙ ГОСУДАРСТВЕННОЙ УСЛУГИ ПО РЕГИСТРАЦИИ СРЕДСТВ МАССОВОЙ ИНФОРМАЦИИ

(в ред. Приказов Минкомсвязи РФ от 17.10.2014 N 349, от 24.11.2014 N 403, от 05.12.2016 N 615)

I. Общие положения

Предмет регулирования административного регламента

1. Предметом регулирования административного регламента предоставления Федеральной службой по надзору в сфере связи, информационных технологий и массовых коммуникаций государственной услуги по регистрации средств массовой информации (далее - административный регламент, государственная услуга) является последовательность действий заявителей и регистрирующих органов (их должностных лиц), связанных с регистрацией средств массовой информации (далее - СМИ).

Круг заявителей

2. Заявителями при предоставлении государственной услуги могут выступать учредители СМИ и их представители, а в отношении предоставления информации из реестра СМИ - любые лица.

3. Учредителем (соучредителем) СМИ может быть: гражданин, объединение граждан, организация, государственный орган, орган местного самоуправления <*>.

<*> Орган местного самоуправления может быть учредителем (соучредителем) печатного средства массовой информации в соответствии с Федеральным законом от 6 октября 2003 г. N 131-ФЗ "Об общих принципах организации местного самоуправления в Российской Федерации".

4. Смена учредителя (в том числе изменение организационно-правовой формы учредителя), изменение состава соучредителей, а равно названия, языка, формы периодического распространения массовой информации, территории распространения его продукции допускается лишь при условии перерегистрации СМИ.

5. Обратиться с заявлением о перерегистрации СМИ в случае смены учредителя может только лицо, к которому перешли (были переданы) учредительские права и обязанности.

6. Обратиться с заявлением о перерегистрации СМИ по причинам, не связанным со сменой учредителя, а также с заявлением о внесении изменений в свидетельство о регистрации СМИ, получением дубликата свидетельства о регистрации СМИ может только учредитель СМИ.

7. При изменении местонахождения редакции, доменного имени сайта в информационно-телекоммуникационной сети "Интернет" для сетевого издания, периодичности выпуска и максимального объема средства массовой информации учредитель обязан в месячный срок направить письменное уведомление об этом в регистрирующий орган. Данное уведомление не влечет необходимости внесения изменений в свидетельство о регистрации СМИ.

8. В случае переименования учредителя, изменения местонахождения (места жительства) учредителя, местонахождения редакции учредитель вправе обратиться в регистрирующий орган с заявлением о внесении соответствующих изменений в свидетельство о регистрации СМИ.

9. Учредителем СМИ не может выступать:

1) Гражданин, не достигший восемнадцатилетнего возраста, либо отбывающий наказание в местах лишения свободы по приговору суда, либо душевнобольной, признанный судом недееспособным;

2) Объединение граждан, предприятие, учреждение, организация, деятельность которых запрещена по закону;

3) Гражданин другого государства или лицо без гражданства, не проживающее постоянно в Российской Федерации;

4) Иностранное юридическое лицо, а равно российское юридическое лицо с иностранным участием, доля (вклад) иностранного участия в уставном (складочном) капитале которого составляет 50 процентов и более, гражданин Российской Федерации, имеющий двойное гражданство, в случае регистрации телеканалов, радиоканалов, теле-, радио-, видеопрограмм.

10. Соучредители выступают в качестве учредителя совместно.

11. От имени заявителей вправе выступать их представители, полномочия которых подтверждены в установленном порядке.

12. Представителем является лицо, действующее от имени учредителя в силу закона или полномочия, основанного на доверенности, оформленной в соответствии с действующим законодательством Российской Федерации (или ее копии, заверенной нотариально либо органом (должностным лицом), ее выдавшим), в которой удостоверена подпись уполномоченного лица.

13. В соответствии со статьей 12 Закона Российской Федерации от 27 декабря 1991 г. N 2124-1 "О средствах массовой информации" (далее - Закон о СМИ) не требуется регистрация:

1) Средств массовой информации, учреждаемых органами государственной власти и органами местного самоуправления исключительно для издания их официальных сообщений и материалов, нормативных и иных актов.

2) Периодических печатных изданий тиражом менее одной тысячи экземпляров.

3) Радио- и телепрограмм, распространяемых по кабельным сетям, ограниченным помещением и территорией одного государственного учреждения, учебного заведения или промышленного предприятия, либо имеющим не более десяти абонентов.

4) Аудио- и видеопрограмм, распространяемых в записи тиражом не более десяти экземпляров.

Требования к порядку информирования о порядке предоставления государственной услуги

14. Информация о местах нахождения и графике работы федеральных органов исполнительной власти, участвующих в предоставлении государственной услуги, доступна:

в приложении N 1 к административному регламенту,

на информационных стендах непосредственно в помещениях регистрирующего органа, его территориальных органов,

на официальном сайте регистрирующего органа в информационно-телекоммуникационной сети Интернет (далее - официальный сайт, сеть Интернет), указанном в приложении N 1,

через государственную информационную систему "Единый портал государственных и муниципальных услуг (функций)" (далее - Единый портал),

а также по указанному в приложении N 1 телефону.

15. Справочные телефоны структурных подразделений федеральных органов исполнительной власти, участвующих в предоставлении государственной услуги, в том числе номер телефона-автоинформатора, доступны на информационных стендах непосредственно в помещениях регистрирующего органа, его территориальных органов, на официальном сайте регистрирующего органа, а также на Едином портале.

16. Адреса электронной почты, официального сайта и Единого портала, а также почтовые адреса для направления заявлений и обращений в регистрирующий орган и его территориальные органы указаны в приложении N 1 к административному регламенту.

17. Информация о порядке исполнения государственной услуги предоставляется по электронной почте и посредством ее размещения на официальном сайте и Едином портале, а также по указанному в приложении N 1 телефону с 15:00 до 17:00.

18. На официальном сайте размещаются следующие информационные материалы:

информация о порядке и способах предоставления государственной услуги;

сведения о почтовом адресе, телефонах, адресе официального сайта и адресе электронной почты регистрирующего (территориального) органа;

перечень нормативно-правовых актов, регламентирующих предоставление государственной услуги;

перечень представляемых документов и перечень сведений, которые должны содержаться в заявлении и обращении;

информация о государственной пошлине за предоставление государственной услуги.

19. На Едином портале содержатся следующие информационные материалы:

информация о порядке и способах предоставления государственной услуги;

сведения о почтовом адресе, телефонах, адресе официального сайта;

адрес электронной почты регистрирующего органа и его территориальных органов;

перечень нормативно-правовых актов, регламентирующих предоставление государственной услуги;

перечень представляемых документов и перечень сведений, которые должны содержаться в заявлении и обращении;

доступность для копирования и заполнения в электронной форме заявления и иных документов, необходимых для получения государственной услуги;

информация о государственной пошлине за предоставление государственной услуги.

20. Заявитель вправе получить информацию о поступлении его заявления и документов, о ходе рассмотрения заявления и документов, о завершении рассмотрения заявления и документов через Единый портал.

21. Техническими средствами Единой информационной системы (далее - ЕИС) регистрирующего органа (в соответствии с технической документацией) на официальном сайте обеспечивается возможность размещения реестра СМИ, поиск по реестру СМИ, предоставление информации из реестра СМИ, находящейся в свободном доступе.

1) Реестр СМИ включает сведения, перечень которых утверждается регистрирующим органом.

2) Часть сведений из реестра СМИ размещается в сети Интернет на официальном сайте в свободном доступе;

3) Сведения из реестра СМИ предоставляются следующим образом:

21.3.1. Путем выдачи заявителю выписки, заверенной регистрирующим (территориальным) органом;

21.3.2. Путем предоставления сведений в виде выписки с использованием средств сайта регистрирующего органа;

21.3.3. Путем размещения реестра в сети Интернет на официальном сайте в свободном доступе.

22. Заявитель вправе получить консультацию о порядке предоставления государственной услуги путем обращения:

в письменной форме, в том числе в электронной форме;

с доставкой по почте, электронной почте;

в устной форме - по телефону;

по электронной почте.

23. Ответ на письменное обращение заявителя направляется по почте на указанный им адрес в срок, не превышающий 30 дней с момента регистрации обращения.

24. Обращение за информацией или консультацией в форме электронного документа осуществляется по электронной почте или через официальный сайт.

25. Обращение, поступившее в форме электронного документа, должно содержать следующее:

наименование (с указанием организационно-правовой формы), почтовый адрес или адрес электронной почты - для юридического лица;

фамилия, имя, отчество (последнее - при наличии), почтовый адрес или адрес электронной почты - для физического лица.

26. Заявитель вправе приложить к такому обращению необходимые документы и материалы в электронной форме либо направить указанные документы и материалы или их копии в бумажном виде.

27. Ответ на обращение, поступившее в форме электронного документа, направляется по адресу электронной почты, указанному в обращении, или в письменной форме по почтовому адресу, указанному в обращении, в срок, не превышающий 30 дней с момента регистрации обращения.

II. Стандарт предоставления государственной услуги

Наименование государственной услуги

28. Регистрация средств массовой информации.

Наименование федерального органа исполнительной власти, предоставляющего государственную услугу

29. Федеральная служба по надзору в сфере связи, информационных технологий и массовых коммуникаций и ее территориальные органы (далее - Роскомнадзор, регистрирующий орган, территориальные органы).

30. Запрещается требовать от заявителя осуществления действий, в том числе согласований, необходимых для получения государственной услуги и связанных с обращением в иные государственные органы, органы местного самоуправления, организации, за исключением получения услуг, включенных в перечень услуг, которые являются необходимыми и обязательными для предоставления государственных услуг, утвержденный Правительством Российской Федерации.

Результат предоставления государственной услуги

31. Результатом предоставления государственной услуги является:

1) Выдача свидетельства о регистрации СМИ (как результат регистрации СМИ, перерегистрации СМИ или внесения изменений в свидетельство о регистрации СМИ).

2) Выдача дубликата свидетельства о регистрации СМИ.

3) Возврат заявления о регистрации СМИ (перерегистрации СМИ, внесении изменений в свидетельство о регистрации СМИ, выдаче дубликата свидетельства о регистрации СМИ) без рассмотрения.

4) Отказ в регистрации СМИ (перерегистрации СМИ, внесении изменений в свидетельство о регистрации СМИ).

5) Внесение информации в реестр СМИ.

6) Предоставление информации из реестра СМИ в виде выписки.

32. Регистрация (перерегистрация) СМИ, внесение изменений в свидетельство о регистрации СМИ, выдача дубликата свидетельства о регистрации СМИ завершаются также внесением соответствующей информации в реестр СМИ.

33. Свидетельство о регистрации СМИ действует бессрочно.

34. В случае перерегистрации и (или) внесения изменения в свидетельство о регистрации СМИ выдается новое свидетельство о регистрации СМИ, а ранее выданное подлежит возврату в регистрирующий орган.

35. Свидетельство о регистрации СМИ может быть признано недействительным исключительно судом по заявлению регистрирующего органа.

36. Прекращение деятельности СМИ влечет недействительность свидетельства о регистрации СМИ и устава редакции.

Сроки предоставления государственной услуги

37. Заявление о регистрации (перерегистрации) СМИ подлежит рассмотрению:

1) Регистрирующим органом - в месячный срок с момента поступления заявления в регистрирующий орган.

2) Территориальными органами - в пятнадцатидневный срок с момента поступления заявления в территориальный орган.

38. Рассмотрение заявления о внесении изменений в свидетельство о регистрации СМИ осуществляется:

1) Регистрирующим органом - в течение одного месяца с момента поступления заявления в регистрирующий орган.

2) Территориальными органами - в течение 15 (пятнадцати) дней с момента поступления заявления в территориальный орган.

39. Рассмотрение заявления о выдаче дубликата свидетельства о регистрации СМИ осуществляется в течение 14 (четырнадцати) дней с момента поступления заявления в регистрирующий орган.

40. СМИ считается зарегистрированным (перерегистрированным) со дня принятия регистрирующим органом решения о регистрации (перерегистрации) средства массовой информации.

41. Датой прекращения деятельности СМИ в соответствии с решением учредителя является дата принятия решения учредителем о прекращении деятельности СМИ.

42. Предоставление сведений из реестра СМИ в виде выписки осуществляется в течение 7 (семи) дней.

Перечень нормативно-правовых актов, регулирующих отношения, возникающие в связи с предоставлением государственной услуги

43. Исполнение государственной услуги осуществляется в соответствии со следующими нормативно-правовыми актами:

1) Закон Российской Федерации от 27 декабря 1991 г. N 2124-1 "О средствах массовой информации" (Ведомости Съезда народных депутатов Российской Федерации и Верховного Совета Российской Федерации, 1992, N 7, ст. 300; Собрание законодательства Российской Федерации, 1995, N 3, ст. 169; N 24, ст. 2256; N 30, ст. 2870; 1996, N 1, ст. 4; 1998, N 10, ст. 1143; 2000, N 26, ст. 2737; N 32, ст. 3333; 2001, N 32, ст. 3315; 2002, N 12, ст. 1093; N 30, ст. 3029, ст. 3033; 2003, N 27, ст. 2708; N 50, ст. 4855; 2004, N 27, ст. 2711; N 35, ст. 3607; N 45, ст. 4377; 2005, N 30, ст. 3104; 2006, N 31, ст. 3452; N 43, ст. 4412; 2007, N 31, ст. 4008; 2008, N 52, ст. 6236; 2009, N 7, ст. 778; 2011, N 25, ст. 3535; N 29, ст. 4291; N 30, ст. 4600);

2) Налоговый кодекс Российской Федерации (глава 25.3) (Собрание законодательства Российской Федерации, 2000, N 32, ст. 3340; 2004, N 45, ст. 4377; 2005, N 1, ст. 29, ст. 30; N 30, ст. 3117; N 50, ст. 5246; N 52, ст. 5581; 2006, N 1, ст. 12; N 27, ст. 2881; N 31, ст. 3436; N 43, ст. 4412; 2007, N 1, ст. 7; N 31, ст. 4013; N 46, ст. 5553, ст. 5554; N 49, ст. 6045, ст. 6071; 2008, N 52, ст. 6218, ст. 6219, ст. 6227, ст. 6236; 2009, N 1, ст. 19; N 29, ст. 3582, ст. 3625, ст. 3642; N 48, ст. 5733; N 52, ст. 6450; 2010, N 15, ст. 1737; N 18, ст. 2145; N 19, ст. 2291; N 28, ст. 3553; N 31, ст. 4198; N 32, ст. 4298; N 40, ст. 4969; N 46, ст. 5918; N 48, ст. 6247; 2011, N 1, ст. 7; N 17, ст. 2318; N 27, ст. 3881; N 30, ст. 4575, ст. 4583, ст. 4587, ст. 4593; N 47, ст. 6608; N 48, ст. 6731; N 49, ст. 7061, ст. 7063; N 50, ст. 7347);

3) Федеральный закон от 24 ноября 1995 г. N 181-ФЗ "О социальной защите инвалидов в Российской Федерации" (Собрание законодательства Российской Федерации, 1995, N 48, ст. 4563; 1998, N 31, ст. 3803; 1999, N 2; ст. 232; N 29, ст. 3693; 2001, N 24, ст. 2410; N 33, ст. 3426; N 53, ст. 5024; 2002, N 1, ст. 2; N 22, ст. 2026; 2003, N 2, ст. 167; N 43, ст. 4108; 2004, N 35, ст. 3607; 2005, N 1, ст. 25; 2006, N 1, ст. 10; 2007, N 43, ст. 5084; N 49, ст. 6070; 2008, N 9, ст. 817; N 29, ст. 3410; N 30, ст. 3616; N 52, ст. 6224; 2009, N 18, ст. 2152; N 30, ст. 3739; 2010, N 50, ст. 6609; 2011, N 27, ст. 3880; N 30, ст. 4596; N 45, ст. 6329; N 47, ст. 6608; N 49, ст. 7033; 2012, N 29, ст. 3990; N 30, ст. 4175; N 53, ст. 7621; 2013, N 8, ст. 717; N 19, ст. 2331; N 27, ст. 3460; ст. 3475, ст. 3477; N 48, ст. 6160; N 52, ст. 6986; 2014, N 26, ст. 3406; N 30, ст. 4268; N 49, ст. 6928; 2015, N 14, ст. 2008, N 27, ст. 3967; N 48, ст. 6724; 2016, N 1, ст. 19); (в ред. Приказа Минкомсвязи РФ от 05.12.2016 N 615)

4) Федеральный закон от 27 июля 2010 г. N 210-ФЗ "Об организации предоставления государственных и муниципальных услуг" (Собрание законодательства Российской Федерации, 2010, N 31, ст. 4179; 2011, N 15, ст. 2038; N 27, ст. 3873, ст. 3880; N 29, ст. 4291; N 30, ст. 4587; N 49, ст. 7061); (в ред. Приказа Минкомсвязи РФ от 05.12.2016 N 615)

5) Постановление Правительства Российской Федерации от 16 мая 2011 г. N 373 "О разработке и утверждении административных регламентов исполнения государственных функций и административных регламентов предоставления государственных услуг" (Собрание законодательства Российской Федерации, 2011, N 22, ст. 3169; N 35, ст. 5092); (в ред. Приказа Минкомсвязи РФ от 05.12.2016 N 615)

6) Постановление Правительства Российской Федерации от 16 марта 2009 г. N 228 "О Федеральной службе по надзору в сфере связи, информационных технологий и массовых коммуникаций" (Собрание законодательства Российской Федерации, 2009, N 12, ст. 1431; 2010, N 13, ст. 1502; N 26, ст. 3350; 2011, N 3, ст. 542; N 6, ст. 888; N 14, ст. 1935; N 21, ст. 2965; N 40, ст. 5548; N 44, ст. 6272); (в ред. Приказа Минкомсвязи РФ от 05.12.2016 N 615)

7) Распоряжение Правительства Российской Федерации от 6 октября 2011 г. N 1752-р "Об утверждении перечня документов, прилагаемых заявителем к заявлению о регистрации (перерегистрации) средства массовой информации" (Собрание законодательства Российской Федерации, 2011, N 41, ст. 5789); (в ред. Приказа Минкомсвязи РФ от 05.12.2016 N 615)

8) Приказ Федеральной службы по надзору в сфере связи, информационных технологий и массовых коммуникаций от 21 ноября 2011 г. N 1035 "Об утверждении формы свидетельства о регистрации средства массовой информации" (зарегистрирован в Министерстве юстиции Российской Федерации 30 декабря 2011 г., регистрационный N 22851). (в ред. Приказа Минкомсвязи РФ от 05.12.2016 N 615)

Перечень документов, необходимых для регистрации (перерегистрации) СМИ, внесения изменений в свидетельство о регистрации СМИ

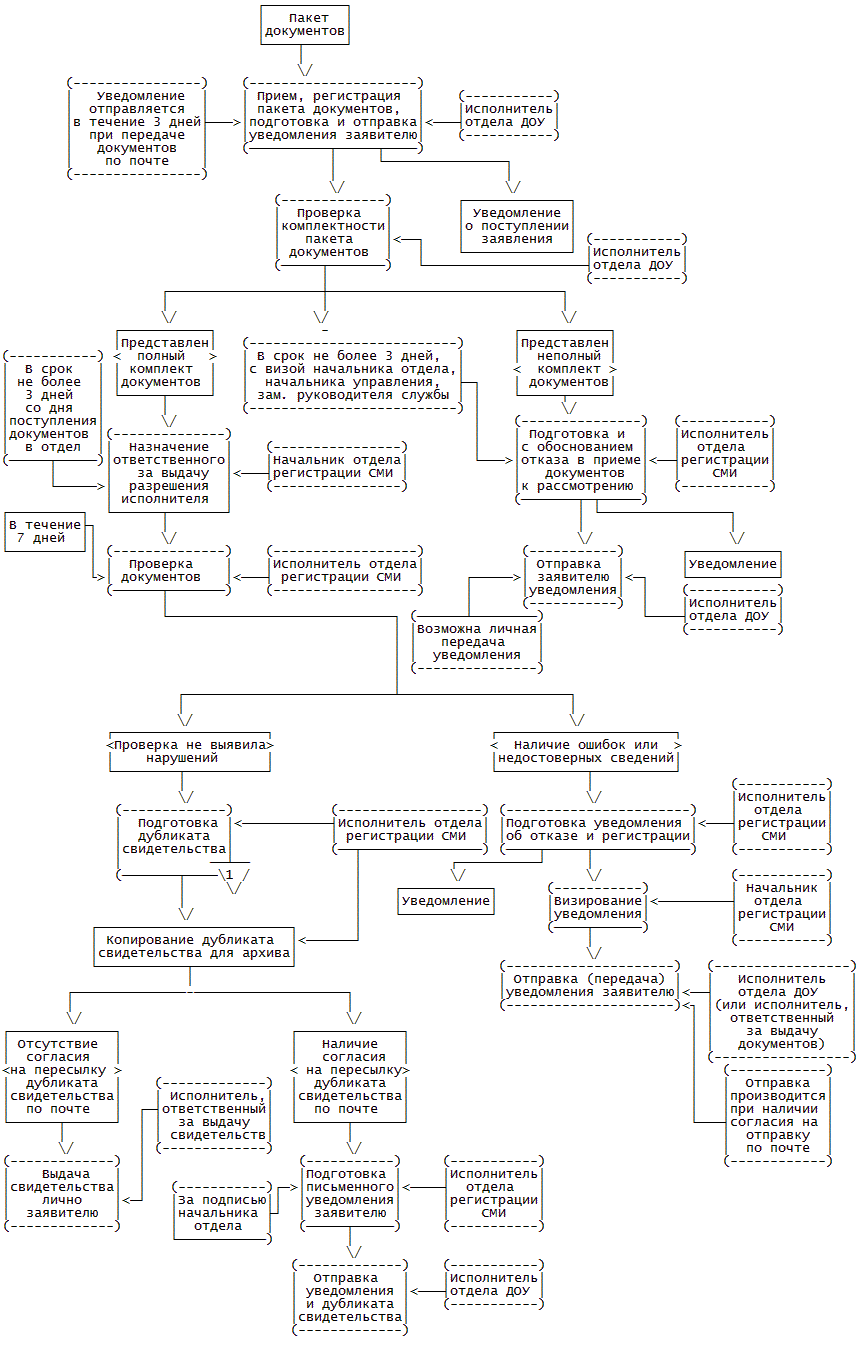
44. Для регистрации СМИ, перерегистрации СМИ и внесения изменений в свидетельство о регистрации СМИ заявитель обязан предоставить:

1) Заявление о регистрации СМИ <*> (форма и требования к заполнению приведены в приложениях N 2 и N 3 соответственно; в случае перерегистрации в пункте 11 заявления указывается причина перерегистрации; в случае внесения изменений в свидетельство о регистрации СМИ в пункте 11 заявления указывается причина внесения изменений);

<*> Здесь и далее заявление от имени учредителя - юридического лица подписывается руководителем или иным лицом, наделенным его полномочиями (с предоставлением соответствующих документов), и заверяется печатью организации.

2) подпункт утратил силу. (в ред. Приказа Минкомсвязи РФ от 17.10.2014 N 349)

45. Для подтверждения сведений, указанных в заявлении о регистрации СМИ, заявитель предоставляет:

1) Документы, удостоверяющие личность и место регистрации физического лица (для заявителя, являющегося гражданином Российской Федерации).

2) Документы, удостоверяющие личность и подтверждающие право на постоянное проживание в Российской Федерации (для заявителя, являющегося иностранным гражданином или лицом без гражданства).

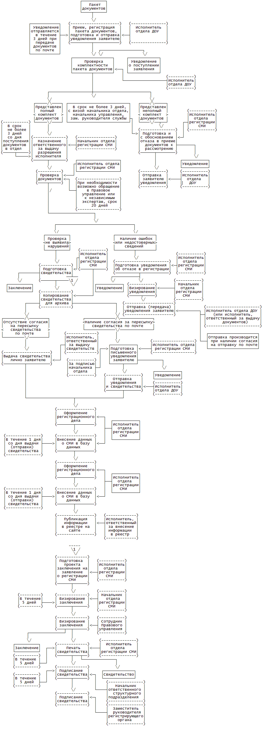
3) Копии учредительных документов, заверенные в установленном порядке (для заявителя - юридического лица).

4) Список участников или выписка из реестра акционеров (для заявителя - юридического лица) при учреждении телеканала, радиоканала, теле-, радио-, видеопрограммы.

5) Копии документов, подтверждающие право использования доменного имени сайта в информационно-телекоммуникационной сети Интернет при учреждении сетевого издания, заверенные в установленном порядке.

6) По инициативе заявителя в регистрирующий орган могут быть представлены документ, подтверждающий, что физическое лицо не отбывает наказание в местах лишения свободы по приговору суда (для заявителя - физического лица), выписка из единого государственного реестра юридических лиц (для заявителя - юридического лица).

46. Для подтверждения сведений, указанных в заявлении о перерегистрации СМИ, заявитель предоставляет:

1) Копию действующего на момент подачи заявления устава редакции СМИ либо заменяющего его договора между учредителем и редакцией (главным редактором), заверенную в установленном порядке.

2) Копию документа о передаче прав и обязанностей учредителя СМИ третьему лицу, согласованного с редакцией (главным редактором) и соучредителями, заверенную в установленном порядке (при перерегистрации СМИ в связи со сменой или изменением состава учредителей).

3) Подлинник ранее выданного свидетельства о регистрации СМИ.

47. Для подтверждения сведений, указанных в заявлении о внесении изменений в свидетельство о регистрации СМИ, заявитель предоставляет:

1) Заверенные в установленном порядке копии документов, подтверждающих соответствие действительности вносимых в свидетельство о регистрации СМИ изменений;

2) Подлинник ранее выданного свидетельства о регистрации СМИ.

48. В случае подписания заявления о регистрации СМИ, перерегистрации СМИ, внесении изменений в свидетельство о регистрации СМИ лицом, уполномоченным заявителем, к заявлению прилагается доверенность либо ее копия, заверенная в установленном порядке. Подлинник доверенности подлежит возврату заявителю по окончании предоставления государственной услуги.

49. В случае если продукция средства массовой информации предназначена для распространения преимущественно на всей территории Российской Федерации, за ее пределами, на территориях нескольких субъектов Российской Федерации, заявитель представляет заявление и документы на регистрацию СМИ (перерегистрацию, внесение изменений в свидетельство о регистрации СМИ) в регистрирующий орган.

50. В случае если продукция средства массовой информации предназначена для распространения преимущественно на территории субъекта Российской Федерации, территории муниципального образования, заявитель представляет заявление и документы на регистрацию СМИ (перерегистрацию, внесение изменений в свидетельство о регистрации СМИ) в территориальный орган.

Перечень документов, необходимых для выдачи дубликата свидетельства о регистрации СМИ

51. Для получения дубликата свидетельства о регистрации СМИ, регистрация которого осуществлялась в регистрирующем органе, заявитель направляет в регистрирующий орган:

1) Заявление (форма приведена в приложении N 4).

2) подпункт утратил силу. (в ред. Приказа Минкомсвязи РФ от 17.10.2014 N 349)

52. Для получения дубликата свидетельства о регистрации СМИ, регистрация которого осуществлялась в территориальном органе, заявитель направляет документы в соответствующий территориальный орган.

53. В случае подписания заявления о выдаче дубликата свидетельства о регистрации СМИ лицом, уполномоченным заявителем, к заявлению прилагается доверенность либо ее копия, заверенная в установленном порядке. Подлинник доверенности подлежит возврату заявителю по окончании предоставления государственной услуги.

Перечень документов, необходимых для внесения изменений в реестр СМИ в связи с прекращением деятельности СМИ

54. В случае принятия учредителем СМИ решения о прекращении деятельности СМИ учредитель в письменном виде уведомляет регистрирующий или соответствующий территориальный орган о принятом решении. Для прекращения деятельности СМИ по решению учредителя заявитель представляет следующие документы:

1) Заявление о прекращении деятельности СМИ в соответствии с решением учредителя, подписанное учредителем СМИ (форма заявления приведена в приложении N 9).

2) Оригинал свидетельства о регистрации СМИ.

3) Копию документа, подтверждающего принятие учредителем (соучредителями) решения о прекращении деятельности средства массовой информации (приказ, решение собрания учредителей и т.п.) - для каждого из соучредителей.

4) Копию документа, подтверждающего полномочия лица, подавшего заявление (приказ о назначении на должность, доверенность), - для каждого из соучредителей.

Перечень документов, необходимых для получения выписки из реестра СМИ

55. Для получения выписки из реестра СМИ заявитель предоставляет в регистрирующий или любой территориальный орган заявление в свободной форме с указанием точных реквизитов СМИ или его названия.

Перечень документов, необходимых в соответствии с нормативно-правовыми актами для предоставления государственной услуги, которые находятся в распоряжении государственных органов, органов местного самоуправления и иных организаций и которые заявитель вправе представить

56. Заявитель вправе представить: (в ред. Приказа Минкомсвязи РФ от 17.10.2014 N 349)

реквизиты документа, подтверждающего факт уплаты государственной пошлины за предоставление государственной услуги; (в ред. Приказа Минкомсвязи РФ от 17.10.2014 N 349)

копию документа, подтверждающего факт внесения записи о юридическом лице в Единый государственный реестр юридических лиц, заверенного нотариально или органом, выдавшим указанный документ. (в ред. Приказа Минкомсвязи РФ от 17.10.2014 N 349)

57. Сотрудники Роскомнадзора при предоставлении государственной услуги не вправе требовать от заявителя:

предоставления документов и информации или осуществления действий, предоставление или осуществление которых не предусмотрено нормативными правовыми актами, регулирующими отношения, возникающие в связи с предоставлением государственной или муниципальной услуги;

предоставления документов и информации, которые находятся в распоряжении органов, предоставляющих государственные услуги, и органов, предоставляющих муниципальные услуги, иных государственных органов, органов местного самоуправления, организаций, в соответствии с нормативными правовыми актами Российской Федерации, нормативными правовыми актами субъектов Российской Федерации, муниципальными правовыми актами.

58. В случае, если для оказания государственной услуги требуются документы, которые находятся в иных государственных органах, органах местного самоуправления, организациях, такие документы запрашиваются в соответствующих государственных органах, органах местного самоуправления, организациях, в соответствии с нормативно-правовыми актами Российской Федерации, нормативно-правовыми актами субъектов Российской Федерации, муниципальными правовыми актами в электронном виде с использованием системы электронного взаимодействия и у заявителя не запрашиваются.

Перечень оснований для отказа в приеме документов, необходимых для предоставления государственной услуги

59. Оснований для отказа в приеме документов, необходимых для предоставления государственной услуги, нет.

Перечень оснований для возврата документов, необходимых для предоставления государственной услуги

60. Заявление о регистрации СМИ, перерегистрации СМИ, внесении изменений в свидетельство о регистрации СМИ возвращается заявителю без рассмотрения, с указанием основания возврата:

1) Если заявление подано с нарушением требований части второй статьи 8 или части первой статьи 10 Закона Российской Федерации от 27 декабря 1991 г. N 2124-1 "О средствах массовой информации", а именно:

60.1.1. Заявление о регистрации СМИ, продукция которого предназначена для распространения преимущественно на всей территории Российской Федерации, за ее пределами, на территориях нескольких субъектов Российской Федерации, подано в территориальный орган.

60.1.2. Заявление о регистрации СМИ, продукция которого предназначена для распространения преимущественно на территории субъекта Российской Федерации, территории муниципального образования, подано в регистрирующий орган.

60.1.3. В заявлении содержится неполный объем сведений.

2) Если заявление от имени учредителя подано лицом, не имеющим на то полномочий.

3) Если заявителем не уплачена государственная пошлина. (в ред. Приказа Минкомсвязи РФ от 17.10.2014 N 349)

61. Заявление о выдаче дубликата свидетельства о регистрации СМИ возвращается заявителю без рассмотрения с указанием основания возврата:

1) Если заявление подано с нарушением требований части второй статьи 8 Закона Российской Федерации от 27 декабря 1991 г. N 2124-1 "О средствах массовой информации", а именно:

61.1.1. Заявление о выдаче дубликата свидетельства о регистрации СМИ, продукция которого предназначена для распространения преимущественно на всей территории Российской Федерации, за ее пределами, на территориях нескольких субъектов Российской Федерации, подано в территориальный орган;

61.1.2. Заявление о регистрации СМИ, продукция которого предназначена для распространения преимущественно на территории субъекта Российской Федерации, территории муниципального образования, подано в регистрирующий орган.

2) Если заявителем не уплачена государственная пошлина. (в ред. Приказа Минкомсвязи РФ от 17.10.2014 N 349)

62. После устранения нарушений, послуживших основанием для возврата заявления без рассмотрения, заявление о регистрации СМИ, перерегистрации СМИ, внесении изменений в свидетельство о регистрации СМИ и выдаче дубликата свидетельства о регистрации СМИ вновь принимается к рассмотрению.

63. Возврат заявления о прекращении деятельности СМИ по решению учредителя возможен по следующим основаниям:

1) Непредставление документов, указанных в пункте 120 Административного регламента.

2) Если заявление от имени учредителя подано лицом, не имеющим на то полномочий.

Перечень оснований для приостановления и (или) отказа в предоставлении государственной услуги

64. Оснований для приостановления государственной услуги нет.

65. Отказ в регистрации СМИ, перерегистрации СМИ, внесении изменений в свидетельство о регистрации СМИ возможен только по следующим основаниям:

1) Если заявление подано от имени лиц, не обладающих правом на учреждение СМИ.

2) Если указанные в заявлении на регистрацию сведения не соответствуют действительности.

3) Если наименование (название), примерная тематика и (или) специализация СМИ представляют злоупотребление свободой массовой информации в смысле части первой статьи 4 Закона Российской Федерации от 27 декабря 1991 г. N 2124-1 "О средствах массовой информации". Под злоупотреблением свободой СМИ понимается использование СМИ в целях совершения уголовно наказуемых деяний, для разглашения сведений, составляющих государственную или иную специально охраняемую законом тайну, для распространения материалов, содержащих публичные призывы к осуществлению террористической деятельности или публично оправдывающих терроризм, других экстремистских материалов, а также для материалов, пропагандирующих порнографию, культ насилия и жестокости.

4) Если ранее зарегистрировано СМИ с теми же наименованием (названием) и формой распространения массовой информации.

Перечень услуг, которые являются необходимыми и обязательными для предоставления государственной услуги

66. Услуги, необходимые и обязательные для предоставления государственной услуги регистрации СМИ, отсутствуют.

Порядок, размер и основания взимания платы за предоставление услуг, которые являются необходимыми и обязательными для предоставления государственной услуги

67. Плата за предоставление услуг не взимается в связи с отсутствием услуг, необходимых для предоставления государственной услуги.

Порядок, размер и основания взимания государственной пошлины

68. При регистрации СМИ, перерегистрации СМИ, продукция которого предназначена для распространения преимущественно на территории всей Российской Федерации, за ее пределами, на территории нескольких субъектов Российской Федерации, уплачивается государственная пошлина в следующих размерах:

периодического печатного издания - 4 000 (четыре тысячи) рублей;

информационного агентства - 4 800 (четыре тысячи восемьсот) рублей;

телеканала, радиоканала, радио-, теле-, видеопрограммы, кинохроникальной программы, сетевого издания, иных СМИ - 6 000 (шесть тысяч) рублей.

69. За регистрацию СМИ, перерегистрацию СМИ, продукция которого предназначена для распространения на территории субъекта Российской Федерации, района, города, иного населенного пункта, района в городе, микрорайона уплачивается государственная пошлина в следующих размерах:

периодического печатного издания (альманах, бюллетень, газета, журнал, сборник) - 2 000 (две тысячи) рублей;

информационного агентства - 2 400 (две тысячи четыреста) рублей;

телеканала, радиоканала, радио-, теле-, видеопрограммы, кинохроникальной программы, сетевого издания, иных СМИ - 3000 (три тысячи) рублей.

70. При регистрации СМИ, перерегистрации СМИ рекламного характера, продукция которого предназначена для распространения преимущественно на территории всей Российской Федерации, за ее пределами, на территории нескольких субъектов Российской Федерации, уплачивается государственная пошлина в следующих размерах:

периодического печатного издания - 20 000 (двадцать тысяч) рублей;

информационного агентства - 24 000 (двадцать четыре тысячи) рублей;

телеканала, радиоканала, радио-, теле-, видеопрограммы, кинохроникальной программы, сетевого издания, иных СМИ - 30 000 (тридцать тысяч) рублей.

За регистрацию СМИ, перерегистрацию СМИ рекламного характера, продукция которого предназначена для распространения на территории субъекта Российской Федерации, района, города, иного населенного пункта, района в городе, микрорайона уплачивается государственная пошлина в следующих размерах:

периодического печатного издания (альманах, бюллетень, газета, журнал, сборник) - 10 000 (десять тысяч) рублей;

информационного агентства - 12 000 (двенадцать тысяч) рублей;

телеканала, радиоканала, радио-, теле-, видеопрограммы, кинохроникальной программы, сетевого издания, иных СМИ - 15 000 (пятнадцать тысяч) рублей.

71. При регистрации СМИ, перерегистрации СМИ эротического характера, продукция которого предназначена для распространения преимущественно на территории всей Российской Федерации, за ее пределами, на территории нескольких субъектов Российской Федерации, уплачивается государственная пошлина в следующих размерах:

периодического печатного издания - 40 000 (сорок тысяч) рублей;

информационного агентства - 48 000 (сорок восемь тысяч) рублей;

телеканала, радиоканала, радио-, теле-, видеопрограммы, кинохроникальной программы, сетевого издания, иных СМИ - 60 000 (шестьдесят тысяч) рублей.

За регистрацию СМИ, перерегистрацию СМИ эротического характера, продукция которого предназначена для распространения на территории субъекта Российской Федерации, района, города, иного населенного пункта, района в городе, микрорайона уплачивается государственная пошлина в следующих размерах:

периодического печатного издания (альманах, бюллетень, газета, журнал, сборник) - 20 000 (двадцать тысяч) рублей;

информационного агентства - 24 000 (двадцать четыре тысячи) рублей;

телеканала, радиоканала, радио-, теле-, видеопрограммы, кинохроникальной программы, сетевого издания, иных СМИ - 30 000 (тридцать тысяч) рублей.

72. При регистрации СМИ, перерегистрации СМИ, специализирующихся на выпуске продукции для детей, подростков и инвалидов, а также СМИ образовательного и культурно-просветительского назначения, продукция которого предназначена для распространения преимущественно на территории всей Российской Федерации, за ее пределами, на территории нескольких субъектов Российской Федерации, уплачивается государственная пошлина в следующих размерах:

периодического печатного издания - 800 (восемьсот) рублей;

информационного агентства - 960 (девятьсот шестьдесят) рублей;

телеканала, радиоканала, радио-, теле-, видеопрограммы, кинохроникальной программы, сетевого издания, иных СМИ - 1 200 (одна тысяча двести) рублей.

За регистрацию СМИ, перерегистрацию СМИ, специализирующихся на выпуске продукции для детей, подростков и инвалидов, а также СМИ образовательного и культурно-просветительского назначения, продукция которого предназначена для распространения на территории субъекта Российской Федерации, района, города, иного населенного пункта, района в городе, микрорайона уплачивается государственная пошлина в следующих размерах:

периодического печатного издания (альманах, бюллетень, газета, журнал, сборник) - 400 (четыреста) рублей;

информационного агентства - 480 (четыреста восемьдесят) рублей;

телеканала, радиоканала, радио-, теле-, видеопрограммы, кинохроникальной программы, сетевого издания, иных СМИ - 600 (шестьсот) рублей.

73. За выдачу дубликата свидетельства о регистрации СМИ уплачивается государственная пошлина в размере 200 (двести) рублей.

74. За внесение изменений в свидетельство о регистрации СМИ уплачивается государственная пошлина в размере 200 (двести) рублей.

75. Внесение в реестр СМИ сведений о прекращении деятельности СМИ по решению учредителя, а также предоставление сведений из реестра СМИ в виде выписки осуществляется бесплатно.

76. Реквизиты для уплаты государственной пошлины размещаются на официальном сайте регистрирующего органа и территориальных органов.

77. При уплате государственной пошлины в платежном документе в графе "назначение платежа" обязательно указываются: оплачиваемая процедура (регистрация, перерегистрация, внесение изменений, выдача дубликата СМИ), а также наименование (название) и форма периодического распространения СМИ (периодическое печатное издание (с указанием вида издания: газета, журнал, альманах, бюллетень, сборник), сетевое издание, информационное агентство, телеканал, радиоканал, радиопрограмма, телепрограмма, видеопрограмма, кинохроникальная программа).

78. Возврат государственной пошлины осуществляется в случаях и порядке, установленных Налоговым кодексом Российской Федерации.

Максимальный срок ожидания в очереди при подаче запроса о предоставлении государственной услуги и при получении результатов государственной услуги

79. Срок ожидания в очереди при подаче и получении документов в экспедиции регистрирующего органа или территориального органа не должен превышать 15 минут.

Срок и порядок регистрации заявления о предоставлении государственной услуги, в том числе в электронной форме

80. Регистрация заявления в системе делопроизводства производится в течение одного рабочего дня со дня поступления в экспедицию Роскомнадзора путем присвоения каждому заявлению уникального входящего номера.

81. В случае поступления документов заявителя в электронном виде, в том числе через Единый портал, регистрация осуществляется автоматически путем присвоения регистрационного номера в ЕИС.

82. На основании информации, содержащейся в заявлении и приложенных документах, а также входящего номера, присвоенного в системе делопроизводства, в ЕИС вносятся следующие данные:

наименование (фирменное наименование), организационно-правовая форма, место нахождения юридического лица - для юридического лица; фамилия, имя и отчество, место жительства - для индивидуального предпринимателя;

ИНН, ОГРН заявителя;

почтовый адрес для переписки, контактные телефоны (если указаны в заявлении);

входящий номер и дата регистрации заявления в системе делопроизводства Роскомнадзора.

Требования к месту предоставления государственной услуги

83. В помещениях регистрирующего органа должны быть оборудованы места для ожидания приема, имеющие стулья, столы (стойки) для возможности составления (оформления) документов.

84. Заявители должны быть обеспечены информацией о фамилии, имени, отчестве и должности государственного гражданского служащего регистрирующего органа, ведущего прием. Для этого сотрудники регистрирующего органа обеспечиваются личными идентификационными карточками и (или) настольными табличками.

85. Заявителям предоставляются бесплатные парковочные места.

86. В целях организации беспрепятственного доступа инвалидов (включая инвалидов, использующих кресла-коляски и собак-проводников) к месту предоставления государственной услуги им обеспечиваются: (в ред. Приказа Минкомсвязи РФ от 05.12.2016 N 615)

условия для беспрепятственного доступа к объекту (зданию, помещению), в котором предоставляется государственная услуга, а также для беспрепятственного пользования транспортом, средствами связи и информации; (в ред. Приказа Минкомсвязи РФ от 05.12.2016 N 615)

возможность самостоятельного передвижения по территории, на которой расположены объекты (здания, помещения), в которых предоставляется государственная услуга, а также входа в такие объекты и выхода из них, посадки в транспортное средство и высадки из него, в том числе с использованием кресла-коляски; (в ред. Приказа Минкомсвязи РФ от 05.12.2016 N 615)

сопровождение инвалидов, имеющих стойкие расстройства функции зрения и самостоятельного передвижения; (в ред. Приказа Минкомсвязи РФ от 05.12.2016 N 615)

надлежащее размещение оборудования и носителей информации, необходимых для обеспечения беспрепятственного доступа инвалидов к объектам (зданиям, помещениям), в которых предоставляется государственная услуга с учетом ограничений их жизнедеятельности; (в ред. Приказа Минкомсвязи РФ от 05.12.2016 N 615)

дублирование необходимой для инвалидов звуковой и зрительной информации, а также надписей, знаков и иной текстовой и графической информации знаками, выполненными рельефно-точечным шрифтом Брайля; допуск сурдопереводчика и тифлосурдопереводчика; (в ред. Приказа Минкомсвязи РФ от 05.12.2016 N 615)

допуск собаки-проводника на объекты (здания, помещения), в которых предоставляется государственная услуга, при наличии документа, подтверждающего ее специальное обучение, выданного по форме, утвержденной приказом Министерства труда и социальной защиты Российской Федерации от 22.06.2015 N 386н "Об утверждении формы документа, подтверждающего специальное обучение собаки-проводника, и порядка его выдачи" (зарегистрирован Министерством юстиции Российской Федерации 21 июля 2015 г., регистрационный N 38115); (в ред. Приказа Минкомсвязи РФ от 05.12.2016 N 615)

оказание инвалидам помощи в преодолении барьеров, мешающих получению ими государственной услуги наравне с другими лицами. (в ред. Приказа Минкомсвязи РФ от 05.12.2016 N 615)

В случае невозможности полностью приспособить объект с учетом потребности инвалида ему обеспечивается доступ к месту предоставления государственной услуги либо, когда это возможно, ее предоставление по месту жительства инвалида или в дистанционном режиме. (в ред. Приказа Минкомсвязи РФ от 05.12.2016 N 615)

При входе в здание регистрирующего органа должна быть расположена схема с указанием месторасположения отдела (должностного лица), ответственного за прием заявлений и обращений граждан. (в ред. Приказа Минкомсвязи РФ от 05.12.2016 N 615)

Показатели доступности и качества государственной услуги

87. Показателями доступности и качества государственной услуги являются:

достаточность взаимодействия заявителя с должностными лицами регистрирующего органа только при направлении заявления и получении уведомления о принятом решении;

подробное информирование заявителя о порядке предоставления государственной услуги;

предоставление заявителю возможности подачи заявления как на бумажном носителе, так и в форме электронного документа;

возможность получения заявителем информации о ходе предоставления государственной услуги;

обоснованность причины отказа в предоставлении государственной услуги;

соблюдение должностными лицами регистрирующего органа сроков предоставления государственной услуги.

88. Получение государственной услуги обеспечивается при однократном посещении в сроки, предусмотренные Административным регламентом, и в соответствии со стандартом предоставления государственной услуги.

89. Показателем качества оказываемой государственной услуги является количество жалоб или полное отсутствие таковых со стороны заявителей.

90. Информация о ходе рассмотрения и принятия соответствующих решений по обращениям заявителей размещается на официальном сайте Роскомнадзора в информационно-телекоммуникационной сети Интернет.

III. Состав, последовательность и сроки выполнения административных процедур, требования к порядку их выполнения, в том числе особенности выполнения административных процедур в электронной форме

Перечень административных процедур

91. Государственная услуга включает в себя следующие административные процедуры:

регистрацию (перерегистрацию) СМИ;

внесение изменений в свидетельство о регистрации СМИ;

выдачу дубликата свидетельства о регистрации СМИ;

ведение единого общероссийского реестра средств массовой информации (далее - реестр СМИ);

предоставление информации из реестра СМИ.

Состав документов, которые находятся в распоряжении Роскомнадзора и которые должны быть представлены в иные органы и организации

92. Документы, которые находятся в распоряжении Роскомнадзора и подлежащие представлению в иные органы и организации, отсутствуют.

Состав документов, необходимых Роскомнадзору для предоставления государственной услуги и находящихся в иных органах и организациях

93. Необходимыми Роскомнадзору для предоставления государственной услуги документами, находящимися в иных органах и организациях, являются:

документ, подтверждающий оплату государственной пошлины;

выписка из Единого государственного реестра юридических лиц.

Порядок предоставления государственной услуги

94. В процессе предоставления государственной услуги выделяются следующие этапы работ:

прием и регистрация входящих заявлений, рассмотрение документов на комплектность - 1 день;

экспертиза документов на наличие неполной или недостоверной информации - 12 дней;

подготовка и согласование проекта решения - 2 дня;

направление уведомления о проекте решения - 2 дня;

прием и проверка на соответствие документов в бумажном виде с документами в электронном виде - 2 дня;

направление уведомления о принятом решении - 2 дня;

выдача документа, подтверждающего результат осуществления государственной услуги - 2 дня.

95. При поступлении документов заявителя в электронном виде регистрация осуществляется путем присвоения регистрационного номера ЕИС.

96. В тот же день в автоматическом режиме, исходя из количества документов, рассматриваемых в данный момент сотрудниками отдела регистрации СМИ, поступившие заявления распределяются между ними.

97. Сотрудники отдела регистрации обязаны ежедневно проверять поступление новых заявлений.

98. Рассмотрение заявления и комплекта документов начинается с момента поступления электронной версии указанных документов в структурное подразделение регистрирующего органа или территориального органа, ответственного за предоставление государственной услуги.

99. Сотрудник отдела регистрации СМИ (далее - ответственный исполнитель) обязан о ходе рассмотрения заявлений, полученных через Единый портал, направлять информацию на Единый портал.

100. При некомплектности документов ответственный исполнитель без присвоения номера регистрационного дела составляет уведомление об отказе в рассмотрении документов в связи с их некомплектностью, обеспечивает согласование уведомления у начальника структурного подразделения (должностного лица, его замещающего) и направляет в электронной форме на Единый портал либо по иному адресу и в форме, указанными заявителем.

101. При наличии полного комплекта документов ответственный исполнитель вносит информацию в регистрационную карту заказа и проверяет на наличие неполной или недостоверной информации, а также на соответствие требованиям, установленным Законом о СМИ.

102. В случае если для предоставления государственной услуги требуются документы, которые находятся в государственных органах, органах местного самоуправления, организациях, участвующих в предоставлении государственной услуги, такие документы запрашиваются в соответствующих государственных органах, органах местного самоуправления, организациях в соответствии с нормативными правовыми актами Российской Федерации в электронном виде с использованием Системы межведомственного электронного взаимодействия (СМЭВ).

103. О ходе рассмотрения заявления заявитель информируется путем получения сообщения на странице личного кабинета пользователя и по электронной почте.

104. По завершении проверки полноты и достоверности сведений о заявителе, при наличии искаженной или недостоверной информации в представленных документах, в случаях, установленных законом, ответственный исполнитель готовит письменное уведомление об отказе заявителю в предоставлении государственной услуги с обязательным указанием причины отказа.

105. Уведомление об отказе в предоставлении государственной услуги направляется ответственным исполнителем заявителю через Единый портал в течение 2 (двух) дней.

106. Уведомление об отказе в предоставлении государственной услуги направляется в электронной форме по согласованию с начальником структурного подразделения через Единый портал либо по иному адресу и в форме, указанным заявителем.

107. В уведомлении об отказе в предоставлении государственной услуги должны быть указаны основания отказа.

108. Дата отправки уведомления об отказе в предоставлении государственной услуги и фамилия ответственного исполнителя фиксируются в регистрационной карте заказа.

109. Заявитель после устранения причин отказа в предоставлении государственной услуги вправе повторно внести заявление в регистрирующий орган или соответствующий территориальный орган для получения государственной услуги.

110. По завершении проверки полноты и достоверности сведений о заявителе, при отсутствии искаженной или недостоверной информации в представленных документах, в случаях, установленных законом, ответственный исполнитель готовит проект решения и уведомление заявителю через Единый портал.

Порядок осуществления административных процедур в электронной форме, в том числе с использованием Единого портала

111. Информация об осуществляемых административных процедурах (этапах их совершения) доводится до заявителей в электронном виде с использованием средств Единого портала.

112. Заявителем может быть подан запрос и иные документы в электронном виде, в том числе с использованием Единого портала.

113. К заявлению в электронном виде должен быть приложен комплект документов, указанный в пункте 45 Административного регламента.

114. Прилагаемые к заявлению документы должны быть отсканированы и приложены к заявлению в электронном виде на Едином портале. Параметры сканированных копий документов: разрешение не менее 300 dpi, цвет черно-белый, формат "pdf".

115. В случае если документы не могут быть представлены в электронном (сканированном) виде, они направляются вместе с заявлением в бумажном виде по адресу регистрирующего органа или соответствующего территориального органа.

116. При заполнении электронных форм заявлений на Едином портале заявителю необходимо ознакомиться с порядком предоставления государственной услуги, полностью заполнить все поля электронной формы.

117. При заполнении электронного заявления заявитель подтверждает, что ознакомлен с порядком подачи заявления в электронном виде, а также дает свое согласие на передачу заявления, в том числе своих персональных данных, в электронной форме по сети Интернет.

118. Ко всем необходимым документам должны быть приложены все упомянутые в них приложения.

119. С целью содействия заявителям в заполнении заявлений на официальном сайте и на Едином портале размещается интерактивная форма соответствующего заявления.

120. Документы, поданные заявителем в электронном виде, в том числе посредством Единого портала, поступают в Единую информационную систему Роскомнадзора в соответствии с технической документацией и требованиями по ведению этой информационной системы (Руководство пользователя).

121. Техническими средствами ЕИС (в соответствии с технической документацией) обеспечивается возможность информирования о ходе рассмотрения заявления, в том числе информирования заявителя о результатах рассмотрения его документов на официальном сайте, а также на Едином портале.

Регистрация СМИ

122. Основанием для начала административной процедуры является поступление заявления.

123. В рамках административной процедуры по регистрации СМИ:

1) Ответственным структурным подразделением за регистрацию СМИ в регистрирующем органе является Управление разрешительной работы в сфере массовых коммуникаций (в его составе - отдел регистрации СМИ). В территориальном органе - отдел, определенный руководителем территориального органа (либо лицом, его заменяющим), ответственным за регистрацию СМИ.

2) Ответственным структурным подразделением за прием и отправку документов является Административное управление (в его составе - отдел документооборота, архива, контроля и работы с обращениями граждан (отдел ДОУ). В территориальном органе - отдел, определенный руководителем территориального органа (либо лицом, его заменяющим), ответственным за прием и отправку документов.

3) Ответственным в регистрирующем органе структурным подразделением за хранение дел в архиве, выдачу справок по делам о зарегистрированных СМИ, прием уведомлений об изменении местонахождения редакции, периодичности выпуска и максимального объема СМИ в регистрирующем органе является Управление разрешительной работы в сфере массовых коммуникаций (в его составе - отдел ведения баз и реестров лицензий). В территориальном органе - отдел, определенный руководителем территориального органа (либо лицом, его заменяющим), ответственным за хранение дел в архиве, выдачу справок по делам о зарегистрированных СМИ, прием уведомлений об изменении местонахождения редакции, периодичности выпуска и максимального объема СМИ.

4) Ответственным структурным подразделением за введение информации о зарегистрированном СМИ (внесении изменений в свидетельство о регистрации СМИ) в реестр СМИ, подготовку и своевременную передачу комплекта документов на хранение в регистрирующем органе является Управление разрешительной работы в сфере массовых коммуникаций (в его составе - отдел регистрации СМИ). В территориальном органе - отдел, определенный руководителем территориального органа (либо лицом, его заменяющим), ответственным за введение информации в реестр СМИ и передачу дел на хранение.

124. В случае отсутствия ответственных должностных лиц их функции выполняют штатные заместители или иные замещающие лица.

125. Территориальные органы исполняют административные процедуры аналогично их исполнению в регистрирующем органе.

126. Заявление считается поданным с момента регистрации в информационной системе регистрирующего (территориального) органа (присвоение заявлению входящего номера).

127. Ответ заявителю дается через Единый портал или по иному адресу, указанному заявителем.

128. По каждому обращению за получением услуги формируется регистрационное дело, которое включает следующие материалы:

документы, представленные при обращении за предоставлением услуги;

копию решения о результате предоставления услуги;

копии писем, направленных в адрес заявителя, в том числе в электронной форме, в процессе предоставления услуги.

129. Поступившие в регистрирующий (территориальный) орган заявления по вопросам регистрации СМИ, в том числе в случае подачи документов через Единый портал, регистрируются в день их поступления или не позднее следующего рабочего дня.

130. В тот же день в автоматическом режиме, исходя из количества документов, рассматриваемых в данный момент сотрудниками отдела, ответственного за регистрацию СМИ, поступившие заявления распределяются между ними.

131. Фамилия исполнителя, ответственного за рассмотрение заявления, фиксируется в базе данных ЕИС.

132. Ответственный исполнитель обязан информировать заявителя о ходе рассмотрения заявления, полученного через Единый портал, через личный кабинет заявителя.

133. Исполнителем осуществляется проверка комплектности представленных документов. Информация о комплектности вносится исполнителем в базу данных ЕИС.

134. При некомплектности документов ответственный исполнитель без присвоения номера регистрационного дела составляет уведомление о возврате заявления без рассмотрения в связи с их некомплектностью, обеспечивает согласование уведомления у начальника ответственного структурного подразделения (лица, его замещающего) и направляет в электронной форме на Единый портал либо по иному адресу и в форме, указанными заявителем. Дата отправки уведомления и фамилия ответственного исполнителя фиксируются в ЕИС и в регистрационной карте заказа.

135. Заявитель после устранения замечаний, представленных в уведомлении о возврате заявления без рассмотрения, вправе повторно внести заявление в регистрирующий (территориальный) орган для получения государственной услуги.

136. При наличии полного комплекта документов ответственный исполнитель вносит информацию в ЕИС и в регистрационную карту заказа и проверяет на соответствие заявления и документов требованиям, установленным настоящим Административным регламентом.

137. В случае поступления заявления через Единый портал о ходе рассмотрения заявления заявитель информируется путем получения сообщения на странице личного кабинета пользователя.

138. В случае соответствия заявления требованиям, установленным настоящим Административным регламентом, ответственный исполнитель готовит проект решения и уведомление заявителю через Единый портал.

139. При личном обращении в территориальный орган проверка комплектности документов проводится в присутствии заявителя, по желанию заявителя ему может быть выдано письменное уведомление с обоснованием причин возврата заявления без рассмотрения.

1) При обращении в регистрирующий (территориальный) орган по почте уведомление о возврате заявления без рассмотрения готовится в течение 3 (трех) рабочих дней и направляется заявителю почтовым отправлением. В случае поступления неполного комплекта документов заявителя, поданных с использованием Единого портала, исполнитель в течение 5 (пяти) дней в электронном виде уведомляет заявителя о необходимости его доработки с указанием выявленных недостатков.

140. В случае, если заявителем в регистрирующий (территориальный) орган представлен полный комплект документов, то сотрудник отдела, ответственного за прием и отправку документов, выдает (в случае личного обращения заявителя) или высылает в течение 3 (трех) дней почтовым отправлением (при поступлении документов по почте) заявителю уведомление о приеме заявления с указанием входящего номера и даты поступления заявления (по форме, приведенной в приложении N 6) и передает комплект документов начальнику отдела, ответственного за регистрацию СМИ. В случае поступления документов заявителя, поданных в электронном виде, в том числе посредством Единого портала, регистрация осуществляется путем присвоения регистрационного номера в ЕИС Службы.

141. Начальник отдела, ответственного за регистрацию СМИ, назначает исполнителя, ответственного за регистрацию СМИ (далее - исполнитель), и в течение одного дня направляет ему заявление с комплектом документов.

142. Исполнитель в срок, не превышающий 14 (четырнадцати) дней:

1) При наличии электронного варианта документа, заполненного заявителем в электронном виде, в том числе посредством Единого портала, проводит сверку электронного варианта и бумажной версии документа, а при отсутствии электронного варианта осуществляет занесение сведений из документов на бумажном носителе в ЕИС.

2) Осуществляет с использованием информационных систем регистрирующего (территориального) органа проверку названия СМИ на тождественность названию в реестре СМИ.

3) Осуществляет проверку правильности заполнения заявления, в том числе наличия подписей и печатей на документах.

4) Осуществляет проверку правильности оформления платежного документа в части реквизитов, назначения платежа, а также размера государственной пошлины.

5) В случае если для предоставления государственной услуги требуются документы, которые находятся в Роскомнадзоре или иных государственных органах, органах местного самоуправления, организациях, такие документы запрашиваются в соответствующих государственных органах, органах местного самоуправления, организациях, в соответствии с нормативными правовыми актами Российской Федерации, нормативными правовыми актами субъектов Российской Федерации, муниципальными правовыми актами в электронном виде с использованием Системы межведомственного электронного взаимодействия.

143. При выявлении в комплекте документов недостатков, определенных статьей 13 Закона о СМИ, исполнитель готовит уведомление от имени регистрирующего (территориального) органа в адрес заявителя об отказе в регистрации СМИ либо о возврате заявления без рассмотрения. Передает подготовленное уведомление начальнику отдела, ответственного за регистрацию СМИ, для проверки правильности ответа и визирования.

144. Начальник отдела, ответственного за регистрацию СМИ, в течение 3 (трех) дней проверяет правильность ответа. В случае если уведомление подготовлено неправильно, начальник отдела, ответственного за регистрацию СМИ, возвращает его на доработку.

145. При отсутствии замечаний в регистрирующем органе уведомление передается на подписание начальнику ответственного структурного подразделения, в территориальном органе - заместителю руководителя территориального органа в соответствии с распределением обязанностей. Подписанное уведомление передается для отправки почтой сотруднику отдела, ответственного за прием и отправку документов.

146. После проверки правильности заполнения документов в случаях, требующих дополнительного изучения вопросов, в частности, при проверке соблюдения соответствия вида, названия, тематики (специализации) и содержания СМИ требованиям статьи 4 Закона Российской Федерации от 27 декабря 1991 г. N 2124-1 "О средствах массовой информации", осуществляется проведение экспертизы представленных документов с привлечением независимых экспертов и специалистов. Дополнительная плата за проведение экспертизы и получение ее результатов с заявителя не взимается.

147. При возникновении необходимости исполнитель или начальник отдела, ответственного за регистрацию СМИ, вправе обратиться за разъяснениями (в том числе письменно) в юридическое подразделение регистрирующего (территориального) органа, а также иное структурное подразделение.

148. При наличии полного и правильно оформленного комплекта документов на регистрацию СМИ, а также при отсутствии ранее зарегистрированного СМИ с теми же названием и формой распространения исполнитель составляет заключение на заявление о регистрации СМИ (приложение N 4) с приложением контрольного экземпляра свидетельства о регистрации СМИ (распечатка текста свидетельства о регистрации СМИ на бумажном носителе). Заключение передается для визирования начальнику отдела, ответственного за регистрацию СМИ.

149. Начальник отдела, ответственного за регистрацию СМИ, в течение 3 (трех) дней визирует заключение. В регистрирующем органе после визы начальника отдела регистрации СМИ заключение с приложенными документами передается для согласования в юридическое подразделение регистрирующего органа. Получение согласования юридического подразделения является основанием для подготовки свидетельства о регистрации СМИ.

150. Подготовка свидетельства о регистрации СМИ осуществляется исполнителем в срок не более 3 (трех) дней.

151. При подготовке свидетельства о регистрации СМИ исполнитель:

1) Указывает в тексте свидетельства о регистрации СМИ серию (ПИ - при регистрации печатного СМИ; ЭЛ - при регистрации электронного СМИ; ИА - при регистрации информационного агентства), индекс (для регистрирующего органа - ФС77, для территориального органа - ТУх, где x - код региона территориального органа) и порядковый номер. Оформление свидетельства о регистрации СМИ осуществляется на бланках, подлежащих строгому учету.

2) В случае перерегистрации СМИ (внесение изменений в свидетельство о регистрации СМИ) указывает на оборотной стороне свидетельства о регистрации СМИ сведения о ранее зарегистрированном СМИ, с обязательным обозначением даты предыдущей регистрации и наименование регистрирующего органа. Обязательным является также указание сведений о причинах перерегистрации СМИ и даты ее осуществления.

152. В регистрирующем органе исполнитель передает подготовленное свидетельство о регистрации СМИ на подписание начальнику ответственного структурного подразделения, который в течение 5 (пяти) дней подписывает свидетельство о регистрации СМИ и передает комплект документов заместителю руководителя регистрирующего органа (в соответствии с распределением обязанностей) или иному уполномоченному лицу. В территориальном органе подготовленное свидетельство о регистрации СМИ передается для подписания руководителю территориального органа либо лицу, его заменяющему.

153. Заместитель руководителя регистрирующего органа (руководитель территориального органа) в течение 5 (пяти) дней подписывает свидетельство о регистрации СМИ. Подписанное свидетельство о регистрации СМИ подлежит заверению гербовой печатью регистрирующего (территориального) органа.

154. После подписания свидетельства о регистрации СМИ исполнитель, ответственный за регистрацию СМИ, в срок не более 3 (трех) дней:

1) Делает одну копию свидетельства о регистрации СМИ для приобщения к регистрационному делу.

2) В случае если в заявлении о регистрации (перерегистрации) СМИ содержится письменное согласие учредителя на отправку свидетельства о регистрации СМИ почтой, исполнитель готовит письменное уведомление (по форме, приведенной в приложении N 7). В регистрирующем органе исполнитель передает письменное уведомление на подписание начальнику ответственного структурного подразделения. В территориальном органе - руководителю территориального органа или иному уполномоченному лицу. Подписанное уведомление и свидетельство о регистрации СМИ передается сотруднику отдела, ответственного за прием и отправку документов, для отправки их почтой. При этом на листе заключения исполнитель делает отметку о передаче документов на отправку свидетельства о регистрации СМИ по почте. В случае подачи заявителем документов в электронном виде, в том числе посредством Единого портала, исполнитель уведомляет заявителя в электронном виде.

3) В случае если в заявлении о регистрации (перерегистрации) СМИ содержится письменное указание на намерение получить свидетельства о регистрации СМИ лично, оно может быть выдано заявителю в соответствии с установленным графиком выдачи свидетельств о регистрации СМИ.

4) В случае отсутствия в заявлении о регистрации (перерегистрации) СМИ сведений о намерении заявителя получить свидетельство о регистрации СМИ лично либо почтовым отправлением свидетельство о регистрации СМИ высылается учредителю почтой по его адресу.

155. При обращении заявителя для получения свидетельства о регистрации СМИ лично сотрудник, ответственный за выдачу свидетельства о регистрации СМИ, в присутствии заявителя:

1) Проверяет паспорт (если свидетельство выдается учредителю - физическому лицу либо лицу, уполномоченному действовать без доверенности от имени учредителя - юридического лица).

2) Проверяет паспорт и доверенность (копию, заверенную в установленном порядке) (если свидетельство о регистрации СМИ выдается представителю учредителя). Копия доверенности приобщается к материалам регистрационного дела.

3) Предлагает заявителю подтвердить подписью факт получения свидетельства о регистрации СМИ на листе заключения.

4) Выдает заявителю свидетельство о регистрации СМИ.

5) Свидетельство о регистрации СМИ не может быть выдано лицу, не имеющему на то полномочий.

156. После получения информации об отправке почтой или о выдаче свидетельства о регистрации СМИ исполнитель:

1) Оформляет регистрационное дело в соответствии с требованиями, установленными в регистрирующем (территориальном) органе.

2) Вносит в ЕИС данные о СМИ (название СМИ; номер свидетельства о регистрации СМИ; дату регистрации СМИ; форму периодического распространения СМИ; территорию распространения СМИ; тематику и (или) специализацию; данные об учредителе СМИ; адрес редакции; телефон редакции; язык (языки) издания; периодичность выхода; факт перерегистрации).

3) Передает регистрационное дело сотруднику отдела, ответственного за хранение дел в архиве.

157. В регистрирующем органе при поступлении регистрационного дела сотрудник отдела ведения баз и реестров лицензий вносит запись о зарегистрированном СМИ, а также размещает информацию о внесении СМИ в реестр СМИ на официальном сайте регистрирующего органа в сети Интернет (www.rsoc.ru).

Перерегистрация СМИ, внесение изменений в свидетельство о регистрации СМИ

158. Перерегистрация СМИ, внесение изменений в свидетельство о регистрации СМИ осуществляется в том же порядке, что и регистрация СМИ.

Уведомление об изменении местонахождения редакции, периодичности выпуска и максимального объема средства массовой информации

159. В случае получения регистрирующим (территориальным) органом уведомления об изменении местонахождения редакции, доменного имени сайта в информационно-телекоммуникационной сети "Интернет" для сетевого издания, периодичности выпуска и максимального объема СМИ сотрудник отдела, ответственного за прием и отправку документов, в течение 3 (трех) дней передает уведомление в ответственное структурное подразделение (в регистрирующем органе - в отдел ведения баз и реестров лицензий, в территориальном органе - руководителю территориального органа).

160. Начальник отдела ведения баз и реестров лицензий (руководитель территориального органа) назначает исполнителя и в течение одного дня направляет ему поступившее уведомление.

161. Исполнитель в срок, не превышающий 7 (семи) дней, вносит соответствующие сведения в ЕИС и приобщает уведомление к регистрационному делу.

Выдача дубликата свидетельства о регистрации СМИ

162. В рамках данной административной процедуры:

1) Ответственным структурным подразделением за выдачу дубликата свидетельства о регистрации СМИ в регистрирующем органе является Управление разрешительной работы в сфере массовых коммуникаций (в его составе - отдел регистрации СМИ). В территориальном органе - отдел, определенный руководителем территориального органа (либо лицом, его заменяющим), ответственным за выдачу дубликата свидетельства о регистрации СМИ.

2) Ответственным структурным подразделением за прием и отправку документов в регистрирующем органе является Административное управление (в его составе - отдел документооборота, архива, контроля и работы с обращениями граждан (отдел ДОУ)). В территориальном органе - отдел, определенный руководителем территориального органа (либо лицом, его заменяющим), ответственным за прием и отправку документов.

3) Ответственным структурным подразделением за хранение дел в архиве, выдачу справок о дубликатах свидетельств о регистрации СМИ в регистрирующем органе является Управление разрешительной работы в сфере массовых коммуникаций (в его составе - отдел ведения баз и реестров лицензий). В территориальном органе - отдел, определенный руководителем территориального органа (либо лицом, его заменяющим), ответственным за хранение дел в архиве, выдачу справок о дубликатах свидетельств о регистрации СМИ.

163. При оформлении дубликата свидетельства о регистрации СМИ на бланке регистрирующего (территориального) органа в точном соответствии с утраченным свидетельством о регистрации СМИ воспроизводятся сведения о средстве массовой информации и учредителе СМИ, а также реквизиты прежнего свидетельства о регистрации СМИ с указанием в правом верхнем углу свидетельства о регистрации СМИ слова "ДУБЛИКАТ". На оборотной стороне дубликата свидетельства о регистрации СМИ указываются сведения об органе, выдавшем оригинал свидетельства о регистрации СМИ, и дата выдачи данного дубликата.

164. В случае предоставления заявителем в регистрирующий (территориальный) орган неполного комплекта документов сотрудник отдела, ответственного за прием и отправку документов, уведомляет заявителя о возврате заявления без рассмотрения.

1) При личном обращении в территориальный орган проверка комплектности документов проводится в присутствии заявителя, по желанию заявителя ему может быть выдано письменное уведомление с обоснованием возврата заявления без рассмотрения.

При обращении в регистрирующий (территориальный) орган по почте уведомление о возврате заявления без рассмотрения готовится в течение 3 (трех) рабочих дней и направляется заявителю почтовым отправлением. В случае поступления неполного комплекта документов заявителя, поданных с использованием Единого портала, Исполнитель в течение 5 дней в электронном виде уведомляет заявителя о необходимости его доработки с указанием выявленных недостатков.

165. В случае если заявителем в регистрирующий (территориальный) орган представлен полный комплект документов, то сотрудник отдела, ответственного за прием и отправку документов, выдает (в случае личного обращения заявителя) или высылает в течение 3 (трех) дней почтовым отправлением (при поступлении документов по почте) заявителю уведомление о приеме заявления с указанием входящего номера и даты поступления заявления (по форме, приведенной в приложении N 6) и передает комплект документов начальнику отдела, ответственного за регистрацию СМИ. В случае, если заявление поступило в электронном виде, то соответствующее уведомление направляется заявителю через Единый портал.

166. Начальник отдела, ответственного за регистрацию СМИ, в течение одного дня назначает ответственного исполнителя и передает ему комплект документов.

167. Исполнитель в срок, не превышающий 7 (семи) дней:

1) При поступлении заявления в электронном виде, в том числе посредством Единого портала, проводит сверку электронного варианта и бумажной версии документа, а при отсутствии электронного варианта осуществляет занесение сведений из документов на бумажном носителе в ЕИС.

2) Осуществляет экспертизу на правильность заполнения заявления, в том числе наличие подписей и печатей на документах.

3) Осуществляет проверку правильности оформления платежного документа в части реквизитов, назначения платежа, а также размера государственной пошлины.

4) При наличии оснований для возврата заявления о выдаче дубликата свидетельства о регистрации СМИ без рассмотрения готовит соответствующее уведомление с указанием оснований возврата. В регистрирующем органе уведомление передается на подписание начальнику ответственного структурного подразделения, в территориальном органе - заместителю руководителя территориального органа в соответствии с распределением обязанностей. Подписанное уведомление передается для отправки почтой сотруднику отдела, ответственного за прием и отправку документов.

5) При наличии правильно оформленного и полного комплекта документов готовит дубликат свидетельства о регистрации СМИ. В регистрирующем органе исполнитель передает подготовленный дубликат свидетельства о регистрации СМИ на подписание начальнику ответственного структурного подразделения, который в течение 3 (трех) дней подписывает дубликат свидетельства о регистрации СМИ и передает комплект документов заместителю руководителя регистрирующего органа (в соответствии с распределением обязанностей) или иному уполномоченному лицу. В территориальном органе подготовленный дубликат свидетельства о регистрации СМИ передается для подписания руководителю территориального органа или иному уполномоченному лицу.

168. Заместитель руководителя регистрирующего органа (руководитель территориального органа) в течение 5 (пяти) дней подписывает дубликат свидетельства о регистрации СМИ. Подписанный дубликат свидетельства о регистрации СМИ подлежит заверению гербовой печатью регистрирующего (территориального) органа.

169. После подписания дубликата свидетельства о регистрации СМИ и заверения гербовой печатью исполнитель, ответственный за подготовку дубликата, в течение 2 (двух) дней:

1) Делает одну копию дубликата свидетельства о регистрации СМИ для приобщения к регистрационному делу.

В случае если в заявлении о выдаче дубликата свидетельства о регистрации СМИ содержится письменное согласие учредителя на отправку дубликата свидетельства о регистрации СМИ почтой, исполнитель готовит письменное уведомление (по форме, приведенной в приложении N 7). В регистрирующем органе исполнитель передает письменное уведомление на подписание начальнику ответственного структурного подразделения; в территориальном органе - руководителю территориального органа или иному уполномоченному лицу. Подписанное уведомление и дубликат свидетельства о регистрации СМИ передается сотруднику отдела, ответственного за прием и отправку документов, для отправки их почтой. При этом в материалах дела исполнитель делает отметку о передаче дубликата свидетельства о регистрации СМИ на отправку по почте. В случае подачи заявителем документов в электронном виде, в том числе посредством Единого портала, исполнитель уведомляет заявителя в электронном виде.

2) В случае если в заявлении о выдаче дубликата свидетельства о регистрации СМИ содержится письменное указание на намерение получить дубликат свидетельства о регистрации СМИ лично, оно может быть выдано заявителю в соответствии с установленным графиком выдачи свидетельств о регистрации СМИ.

3) При отсутствии в заявлении о выдаче дубликата свидетельства о регистрации СМИ сведений о намерении заявителя получить дубликат свидетельства о регистрации СМИ лично либо почтовым отправлением дубликат свидетельства о регистрации СМИ высылается учредителю почтой по его адресу.

170. При обращении заявителя для получения дубликата свидетельства о регистрации СМИ лично сотрудник, ответственный за выдачу свидетельств, в присутствии заявителя:

1) Проверяет паспорт (если дубликат свидетельства о регистрации СМИ выдается учредителю - физическому лицу либо лицу, уполномоченному действовать без доверенности от имени учредителя - юридического лица).

2) Проверяет паспорт и доверенность (копию, заверенную в установленном порядке) (если дубликат свидетельства о регистрации СМИ выдается представителю учредителя). Копия доверенности приобщается к материалам дела.

3) Предлагает заявителю подтвердить подписью факт получения дубликата свидетельства о регистрации СМИ.

4) Выдает заявителю дубликат свидетельства о регистрации СМИ.

5) Дубликат свидетельства о регистрации СМИ не может быть выдан лицу, не имеющему на то полномочий.

171. После получения информации об отправке почтой или о выдаче дубликата свидетельства о регистрации СМИ исполнитель:

1) Вносит в ЕИС данные о дубликате свидетельства о регистрации СМИ.

2) Передает материалы дела сотруднику отдела, ответственного за хранение дел в архиве.

Внесение в реестр СМИ информации о прекращении деятельности средства массовой информации и о признании свидетельства о регистрации СМИ недействительным

172. Ответственным структурным подразделением за внесение в реестр СМИ сведений о прекращении деятельности средства массовой информации судом либо по решению учредителя, а также о недействительности свидетельства о регистрации СМИ и устава редакции является:

1) В регистрирующем органе - Управление разрешительной работы в сфере массовых коммуникаций (в его составе - отдел ведения баз и реестров лицензий).

2) В территориальном органе - отдел, определенный руководителем территориального органа (либо лицом, его заменяющим), ответственным за внесение изменений в реестр СМИ.

173. Ответственным структурным подразделением за прием и отправку документов в регистрирующем органе является Административное управление (в его составе - отдел документооборота, архива, контроля и работы с обращениями граждан (отдел ДОУ). В территориальном органе - отдел, определенный руководителем территориального органа (либо лицом, его заменяющим), ответственным за прием и отправку документов.

174. На основании решения учредителя о прекращении деятельности СМИ регистрирующий (территориальный) орган принимает решение в форме приказа о внесении в реестр СМИ сведений о прекращении деятельности средства массовой информации по решению учредителя, недействительности свидетельства о регистрации СМИ и устава редакции.

1) В случае предоставления заявителем в регистрирующий (территориальный) орган неполного комплекта документов сотрудник отдела, ответственного за прием и отправку документов, уведомляет заявителя о возврате заявления без рассмотрения.

174.1.1. При личном обращении в регистрирующий (территориальный) орган проверка комплектности документов проводится в присутствии заявителя, по желанию заявителя ему может быть выдано письменное уведомление с обоснованием возврата заявления без рассмотрения.

При обращении в регистрирующий (территориальный) орган по почте уведомление о возврате заявления без рассмотрения готовится в течение 3 (трех) рабочих дней и направляется заявителю почтовым отправлением.

В случае поступления неполного комплекта документов заявителя, поданных с использованием Единого портала, Исполнитель в течение 5 дней в электронном виде уведомляет заявителя о необходимости его доработки с указанием выявленных недостатков.

2) В случае если заявителем в регистрирующий (территориальный) орган представлен полный комплект документов, то сотрудник отдела, ответственного за прием и отправку документов, выдает (в случае личного обращения заявителя) или высылает в течение 3 (трех) дней почтовым отправлением (при поступлении документов по почте) заявителю уведомление о приеме заявления с указанием входящего номера и даты поступления заявления (по форме, приведенной в приложении N 6) и передает комплект документов начальнику отдела, ответственного за внесение изменений в реестр СМИ.

175. Начальник отдела, ответственного за внесение изменений в реестр СМИ, в течение 3 (трех) дней с момента поступления комплекта документов назначает ответственного исполнителя.

176. Исполнитель в срок, не превышающий 10 (десяти) дней:

1) При наличии электронного варианта документа проводит сверку электронного варианта и бумажной версии документа, а при отсутствии электронного варианта осуществляет занесение сведений из документов на бумажном носителе в ЕИС.

2) Осуществляет анализ комплекта документов на предмет соответствия критериям возврата заявления о прекращении деятельности СМИ в соответствии с решением учредителя.

3) При отсутствии оснований для возврата заявления о прекращении деятельности СМИ по решению учредителя готовит проект приказа о внесении в реестр СМИ сведений о прекращении деятельности средства массовой информации по решению учредителя, недействительности свидетельства о регистрации СМИ и устава редакции и направляет его начальнику отдела, ответственного за внесение изменений в реестр СМИ.

177. В случае поступления в регистрирующий (территориальный) орган решения суда о прекращении судом деятельности средства массовой информации, признании свидетельства о регистрации СМИ недействительным:

1) Сотрудник отдела, ответственного за прием и отправку документов, передает его начальнику отдела, ответственного за внесение изменений в реестр СМИ.

2) Начальник отдела, ответственного за внесение изменений в реестр СМИ, в течение 3 (трех) дней с момента поступления судебного решения назначает ответственного исполнителя.

3) Исполнитель готовит проект приказа о внесении в реестр СМИ сведений о прекращении судом деятельности средства массовой информации, недействительности свидетельства о регистрации СМИ и устава редакции и направляет его начальнику отдела, ответственного за внесение изменений в реестр СМИ.

178. В регистрирующем органе проект приказа визируется:

1) Начальником Управления разрешительной работы в сфере массовых коммуникаций.

2) Начальником Управления контроля и надзора в сфере массовых коммуникаций.

3) Начальником Правового управления.

4) Начальником Административного управления.

5) Заместителем руководителя регистрирующего органа в соответствии с распределением обязанностей и подписывается руководителем регистрирующего органа.

179. В территориальном органе проект приказа визируется:

1) Начальником отдела, ответственного за внесение изменений в реестр СМИ.

2) Начальником отдела, ответственного за правовое обеспечение деятельности.

3) Начальником отдела, ответственного за прием и отправку документов.

4) Заместителем руководителя территориального органа в соответствии с распределением обязанностей и подписывается руководителем территориального органа.

Предоставление информации из реестра СМИ в виде выписки

180. Основанием для предоставления выписки из реестра СМИ является заявление в свободной форме, позволяющее однозначно идентифицировать сведения из реестра СМИ, в получении которых заинтересован заявитель, а также контактные координаты заявителя и предпочтительный способ представления выписки.

181. Ответственным структурным подразделением за предоставление выписки из реестра СМИ в регистрирующем органе является Управление разрешительной работы в сфере массовых коммуникаций (в его составе отдел ведения баз и реестров лицензий). В территориальном органе - отдел, определенный руководителем территориального органа (либо лицом, его заменяющим) ответственным за предоставление выписки из реестра СМИ.

182. Ответственным структурным подразделением за прием и отправку документов в регистрирующем органе является Административное управление (в его составе - отдел документооборота, архива, контроля и работы с обращениями граждан (отдел ДОУ)). В территориальном органе - отдел, определенный руководителем территориального органа (либо лицом, его заменяющим) ответственным за прием и отправку документов.

183. При поступлении в регистрирующий (территориальный) орган заявления о предоставлении выписки из реестра СМИ сотрудник отдела, ответственного за прием и отправку документов, в день поступления заявления передает его начальнику отдела, ответственного за предоставление выписки из реестра СМИ, который назначает ответственного исполнителя.

184. Исполнитель в срок, не превышающий 2 (двух) дней:

1) При наличии документа в электронном виде, заполненного заявителем в том числе посредством Единого портала, а также при наличии документов на бумажном носителе готовит выписку из реестра СМИ.

2) Осуществляет анализ информации и наличие сведений в реестре СМИ.

185. В регистрирующем органе начальник ответственного структурного подразделения в течение 2 (двух) дней подписывает выписку. В территориальном органе выписка подписывается руководителем территориального органа либо заместителем руководителя территориального органа в соответствии с распределением обязанностей.

186. После подписания выписки исполнитель в течение 1 (одного) дня передает (направляет) выписку заявителю в письменной форме или в форме электронного документа, подписанного электронной подписью в соответствии с Федеральным законом от 6 апреля 2011 года N 63-ФЗ "Об электронной подписи".

IV. Порядок и формы контроля за исполнением государственной услуги и предоставлением государственной услуги

Порядок осуществления текущего контроля за соблюдением и исполнением ответственными должностными лицами положений административного регламента и иных нормативно-правовых актов, устанавливающих требования к предоставлению государственной услуги, а также принятию решений ответственными лицами

187. Текущий контроль за соблюдением последовательности действий, определенных административными процедурами по предоставлению государственной услуги, осуществляется руководителями структурных подразделений, ответственных за организацию работы по предоставлению государственной услуги.

188. Текущий контроль осуществляется путем проведения указанными руководителями:

1) Проверок соблюдения и исполнения специалистами положений Административного регламента, иных нормативных правовых актов Российской Федерации.

2) Визирования документов, подлежащих направлению вышестоящему должностному лицу, руководителю структурного подразделения, руководителю регистрирующего органа (территориального органа).

При осуществлении текущего контроля может быть использована ЕИС.

189. Предметом контроля является выявление и устранение нарушений порядка рассмотрения обращений заявителей, оценка полноты рассмотрения обращений, объективность и тщательность проверки сведений, обоснованность и законность предлагаемых для принятия решений по таким обращениям.

190. При выявлении в ходе текущего контроля нарушений Административного регламента или требований законодательства Российской Федерации руководители структурных подразделений, ответственных за организацию работы по предоставлению государственной услуги, принимают меры по устранению таких нарушений и направляют уполномоченному должностному лицу регистрирующего органа (территориального органа) предложения о применении или неприменении мер дисциплинарной ответственности лиц, допустивших соответствующие нарушения.

Порядок и периодичность осуществления плановых и внеплановых проверок полноты и качества предоставления государственной услуги, в том числе порядок и формы контроля за полнотой и качеством предоставления государственной услуги

191. Контроль за полнотой и качеством предоставления государственной услуги включает в себя проведение плановых и внеплановых проверок, выявление и устранение нарушений прав заявителей, рассмотрение, принятие решений и подготовку ответов на обращения заявителей, содержащих жалобы на действия (бездействие) должностных лиц Роскомнадзора и его территориальных органов.

192. Проверка также может проводиться по конкретному обращению заявителя.

193. Проверки предоставления государственной услуги осуществляются на основании приказов Роскомнадзора.

194. Периодичность проведения проверок устанавливается заместителем руководителя Федеральной службы по надзору в сфере связи, информационных технологий и массовых коммуникаций, к компетенции которого отнесены вопросы в сфере регистрации средств массовой информации и контроля за их деятельностью.

195. По результатам проведенных проверок в случае выявления нарушений прав заявителей к виновным лицам применяются меры ответственности, установленные законодательством Российской Федерации.

196. Для проведения проверки предоставления государственной услуги формируется комиссия, в состав которой включаются государственные служащие Роскомнадзора.

Проверка осуществляется на основании приказа Роскомнадзора.

Результаты проверки оформляются в виде акта, в котором отмечаются выявленные недостатки и предложения по их устранению.

Акт подписывают председатель и члены комиссии, руководители структурных подразделений, ответственных за организацию работы по предоставлению государственной услуги.

Проверяемые под роспись знакомятся с актом, после чего акт помещается в соответствующее номенклатурное дело.

Ответственность должностных лиц за решения и действия (бездействие), принимаемые (осуществляемые) в ходе предоставления государственной услуги

197. Ответственность за предоставление государственной услуги возлагается на руководителей структурных подразделений регистрирующего органа (территориальных органов) и непосредственно руководителя регистрирующего органа (территориальных органов).

198. Персональная ответственность за выполнение государственной услуги закрепляется в должностных регламентах специалистов регистрирующего органа (территориальных органов), ответственных за осуществление государственной услуги.

199. В случае выявления нарушений требований Административного регламента, требований законодательства Российской Федерации или прав заявителей осуществляется привлечение виновных лиц к ответственности в соответствии с законодательством Российской Федерации о государственной службе.

200. При привлечении к ответственности виновных в нарушении законодательства Российской Федерации должностных лиц регистрирующего органа (территориальных органов) по результатам внеплановой проверки лицам, по обращениям которых проводилась проверка, сообщается в письменной форме о принятых мерах, в течение 10 дней со дня принятия таких мер.

Требования к порядку и формам контроля за предоставлением государственной услуги, в том числе со стороны граждан, их объединений и организаций

201. В целях контроля за предоставлением государственной услуги со стороны граждан, их объединений и организаций информация о предоставлении данной государственной услуги размещается на официальном сайте.

V. Досудебный (внесудебный) порядок обжалования решений и действий (бездействия) Роскомнадзора, предоставляющего государственную услугу, а также его должностных лиц

202. Заинтересованные лица, полагающие свои права нарушенными решениями или действиями (бездействием) регистрирующего органа, его должностных лиц либо государственных служащих (работников) в ходе предоставления государственной услуги, имеют право их обжаловать в досудебном (внесудебном) порядке.

203. Заявитель может обратиться с жалобой, в том числе в следующих случаях:

1) нарушение срока регистрации запроса заявителя о предоставлении государственной услуги;

2) нарушение срока предоставления государственной услуги;

3) требование у заявителя документов, не предусмотренных нормативными правовыми актами Российской Федерации для предоставления государственной услуги;

4) отказ в приеме документов, предоставление которых предусмотрено нормативными правовыми актами Российской Федерации для предоставления государственной услуги, у заявителя;

5) отказ в предоставлении государственной услуги, если основания отказа не предусмотрены федеральными законами и принятыми в соответствии с ними иными нормативными правовыми актами Российской Федерации;

6) затребование с заявителя при предоставлении государственной услуги платы, не предусмотренной нормативными правовыми актами Российской Федерации;

7) отказ регистрирующего (территориального) органа, его должностного лица либо государственного служащего (работника) в исправлении допущенных опечаток и ошибок в выданных в результате предоставления государственной услуги документах либо нарушение установленного срока внесения таких исправлений.

204. Жалоба подается в письменной форме на бумажном носителе, в электронной форме в регистрирующий орган.

205. Жалобы на решения, принятые руководителями территориальных органов Роскомнадзора, подаются в центральный аппарат Роскомнадзора. Жалобы на решения, принятые руководителем Роскомнадзора, направляются в Министерство связи и массовых коммуникаций Российской Федерации.

206. Жалоба может быть направлена по почте, через многофункциональный центр, с использованием информационно-телекоммуникационной сети "Интернет", официального сайта, Единого портала, а также может быть принята при личном приеме заявителя.

207. Порядок подачи и рассмотрения жалоб на решения и действия (бездействие) федеральных органов исполнительной власти и их должностных лиц, федеральных государственных служащих устанавливается Правительством Российской Федерации <*>.

<*> Федеральный закон от 27 июля 2010 г. N 210-ФЗ "Об организации предоставления государственных и муниципальных услуг" (Собрание законодательства Российской Федерации, 2010, N 31, ст. 4179; 2011, N 15, ст. 2038; N 27, ст. 3873, ст. 3880; N 29, ст. 4291; N 30, ст. 4587; N 49, ст. 7061).

208. Жалоба должна содержать:

наименование регистрирующего (территориального) органа; фамилию, имя, отчество (при наличии) должностного лица либо государственного служащего (работника), решения и действия (бездействие) которых обжалуются;

фамилию, имя, отчество (последнее - при наличии), сведения о месте жительства заявителя - физического лица либо наименование, сведения о месте нахождения заявителя - юридического лица, а также номер (номера) контактного телефона, адрес (адреса) электронной почты (при наличии) и почтовый адрес, по которым должен быть направлен ответ заявителю;

сведения об обжалуемых решениях и действиях (бездействии) регистрирующего (территориального) органа, его должностного лица либо государственного служащего (работника);

доводы, на основании которых заявитель не согласен с решением и действием (бездействием) регистрирующего (территориального) органа, его должностного лица либо государственного служащего (работника). Заявителем могут быть представлены документы (при наличии), подтверждающие доводы заявителя, либо их копии.

209. Жалоба, поступившая в орган, предоставляющий государственную услугу, подлежит рассмотрению должностным лицом, наделенным полномочиями по рассмотрению жалоб, в течение пятнадцати рабочих дней со дня ее регистрации, а в случае обжалования отказа органа, предоставляющего государственную услугу, должностного лица органа, предоставляющего государственную услугу, в приеме документов у заявителя либо в исправлении допущенных опечаток и ошибок или в случае обжалования нарушения установленного срока внесения таких исправлений - в течение пяти рабочих дней со дня ее регистрации.

210. По результатам рассмотрения жалобы регистрирующий орган принимает одно из следующих решений:

удовлетворяет жалобу, в том числе в форме отмены принятого решения, исправления допущенных органом, предоставляющим государственную услугу, опечаток и ошибок в выданных в результате предоставления государственной услуги документах, возврата заявителю денежных средств, взимание которых не предусмотрено нормативными правовыми актами Российской Федерации, а также в иных формах;

отказывает в удовлетворении жалобы.

211. Не позднее дня, следующего за днем принятия одного из указанных в пункте 210 решений, заявителю в письменной форме (по желанию заявителя - в электронной форме) направляется мотивированный ответ о результатах рассмотрения жалобы.

212. В случае установления в ходе или по результатам рассмотрения жалобы признаков состава административного правонарушения или преступления должностное лицо, наделенное полномочиями по рассмотрению жалоб, незамедлительно направляет имеющиеся материалы в органы прокуратуры.

Приложение N 1
к Административному регламенту

РЕКВИЗИТЫ ФЕДЕРАЛЬНОЙ СЛУЖБЫ ПО НАДЗОРУ В СФЕРЕ СВЯЗИ, ИНФОРМАЦИОННЫХ ТЕХНОЛОГИЙ И МАССОВЫХ КОММУНИКАЦИЙ

Местонахождение:   Китайгородский проезд, д. 7, стр. 2, г. Москва, 109074
Адрес Единого портала   www.gosuslugi.ru
Официальный сайт Роскомнадзора в сети Интернет:   www.rsoc.ru
Адрес электронной почты   rsoc_in@rsoc.ru
Справочный телефон отдела регистрации средств массовой информации:   (495) 987-68-06
График работы отдела документооборота, архива, контроля и работы с обращениями граждан (прием документов): понедельник - пятница с 10.00 до 12.00
с 14.00 до 16.00
суббота, воскресенье выходной

ТЕРРИТОРИАЛЬНЫЕ ОРГАНЫ ФЕДЕРАЛЬНОЙ СЛУЖБЫ ПО НАДЗОРУ В СФЕРЕ СВЯЗИ, ИНФОРМАЦИОННЫХ ТЕХНОЛОГИЙ И МАССОВЫХ КОММУНИКАЦИЙ

(в ред. Приказа Минкомсвязи РФ от 24.11.2014 N 403)

N Наименование Почтовый адрес и телефон Официальный сайт Электронный адрес
1. Управление Роскомнадзора по Дальневосточному федеральному округу ул. Ленина, д. 4, г. Хабаровск, 680000,
(4212) 41-72-70
http://27.rkn.gov.ru rsockanc27@rkn.gov.ru
2. Енисейское управление Роскомнадзора ул. Новосибирская, д. 64-а, г. Красноярск, 660028,
(3912) 44-19-09, 65-39-84
http://24.rkn.gov.ru rsockanc24@rkn.gov.ru
3. Управление Роскомнадзора по Алтайскому краю и Республике Алтай ул. Интернациональная, д. 72, г. Барнаул, 656043,
(3852) 630410, 354684
http://22.rkn.gov.ru rsockanc22@rkn.gov.ru
4. Управление Роскомнадзора по Амурской области ул. Ленина, д. 113, г. Благовещенск Амурской области, 675000,
(4162) 37-19-09
http://28.rkn.gov.ru rsockanc28@rkn.gov.ru
5. Управление Роскомнадзора по Архангельской области и Ненецкому автономному округу пр. Троицкий, д. 45, г. Архангельск, 163000,
(8182) 41-17-01
http://29.rkn.gov.ru rsockanc29@rkn.gov.ru
6. Управление Роскомнадзора по Астраханской области ул. Студенческая, д. 3, г. Астрахань, 414004,
(8512) 49-67-82
http://30.rkn.gov.ru rsockanc30@rkn.gov.ru
7. Управление Роскомнадзора по Белгородской области ул. Гагарина, д. 6 "а", г. Белгород, 308007,
(4722) 31-53-77
http://31.rkn.gov.ru rsockanc31@rkn.gov.ru
8. Управление Роскомнадзора по Брянской области ул. К. Маркса, д. 9, г. Брянск, 241050,
(483) 272-22-04
http://32.rkn.gov.ru rsockanc32@rkn.gov.ru
9. Управление Роскомнадзора по Владимирской области ул. 1-я Пионерская, д. 92, г. Владимир, 600000,
(4922) 53-03-53
http://33.rkn.gov.ru rsockanc33@rkn.gov.ru
10. Управление Роскомнадзора по Волгоградской области и Республике Калмыкия ул. Мира, д. 9, г. Волгоград, 400131; почтовый: 400066, г. Волгоград, а/я 60,
(8442) 33-43-34, 33-36-55
http://34.rkn.gov.ru rsockanc34@rkn.gov.ru
11. Управление Роскомнадзора по Вологодской области Некрасова ул., д. 34А, г. Вологда, 160019,
(8172) 54-89-20
http://35.rkn.gov.ru rsockanc35@rkn.gov.ru
12. Управление Роскомнадзора по Воронежской области ул. Куцыгина, д. 29А, 274, г. Воронеж, 394006,
(4732) 36-43-43
http://36.rkn.gov.ru rsockanc36@rkn.gov.ru
13. Управление Роскомнадзора по Забайкальскому краю ул. Подгорбунского, д. 9, г. Чита, 672027,
(3022) 32-30-47, 26-55-10
http://75.rkn.gov.ru rsockanc75@rkn.gov.ru
14. Управление Роскомнадзора по Ивановской области ул. Арсения, д. 24, г. Иваново, 153012,
(4932) 41-00-55
http://37.rkn.gov.ru rsockanc37@rkn.gov.ru
15. Управление Роскомнадзора по Иркутской области ул. Халтурина, д. 7, г. Иркутск, 664011,
(3952) 25-50-93, 34-19-91
http://38.rkn.gov.ru rsockanc38@rkn.gov.ru
16. Управление Роскомнадзора по Кабардино-Балкарской Республике пр. Шогенцукова, д. 14, КБР, г. Нальчик, 360000,
(8662) 42-22-21, 42-40-80
http://07.rkn.gov.ru rsockanc07@rkn.gov.ru
17. Управление Роскомнадзора по Калининградской области ул. Коммунальная, д. 4, г. Калининград, 236000,
(4012) 45-15-50
http://39.rkn.gov.ru rsockanc39@rkn.gov.ru
18. Управление Роскомнадзора по Калужской области ул. Дзержинского, д. 1/46, г. Калуга, 248600,
(4842) 59-00-59
http://40.rkn.gov.ru rsockanc40@rkn.gov.ru
19. Управление Роскомнадзора по Камчатскому краю пр-т Победы, д. 47, г. Петропавловск-Камчатский, 683023,
(4152) 49-00-37
http://41.rkn.gov.ru rsockanc41@rkn.gov.ru
20. Управление Роскомнадзора по Карачаево-Черкесской Республике ул. Кавказская, д. 19, Карачаево-Черкесская республика, г. Черкесск, 369000,
(8782) 25-41-40
http://09.rkn.gov.ru rsockanc09@rkn.gov.ru
21. Управление Роскомнадзора по Кемеровской области ул. Сарыгина, д. 7, г. Кемерово, 650025,
(3842) 36-90-03
http://42.rkn.gov.ru rsockanc42@rkn.gov.ru
22. Управление Роскомнадзора по Кировской области ул. Комсомольская, д. 43, г. Киров, 610001,
(8332) 63-39-00
http://43.rkn.gov.ru rsockanc43@rkn.gov.ru
23. Управление Роскомнадзора по Костромской области мкр. Паново, д. 36, г. Кострома, 156010,
(4942) 33-65-61
http://44.rkn.gov.ru rsockanc44@rkn.gov.ru
24. Управление Роскомнадзора по Южному федеральному округу ул. Маяковского, д. 158, г. Краснодар, 350001,
(861) 233-37-14
http://23.rkn.gov.ru rsockanc23@rkn.gov.ru
25. Управление Роскомнадзора по Курганской области ул. М. Горького, д. 40, г. Курган, 640002,
(3522) 41-76-26
http://45.rkn.gov.ru rsockanc45@rkn.gov.ru
26. Управление Роскомнадзора по Курской области Красная площадь, д. 8, г. Курск, 305000,
(4712) 56-26-33
http://46.rkn.gov.ru rsockanc46@rkn.gov.ru
27. Управление Роскомнадзора по Липецкой области пер. Попова, д. 5, г. Липецк, 398016,
(4742) 35-66-00
http://48.rkn.gov.ru rsockanc48@rkn.gov.ru
28. Управление Роскомнадзора по Магаданской области и Чукотскому автономному округу ул. Пролетарская, д. 68, г. Магадан, 685030,
(4132) 62-54-36
http://49.rkn.gov.ru rsockanc49@rkn.gov.ru
29. Управление Роскомнадзора по Центральному федеральному округу Старокаширское шоссе, д. 2, корп. 10, ГСП-7, г. Москва, 117997,
(495) 957-08-20
http://77.rkn.gov.ru rsockanc77@rkn.gov.ru
30. Управление Роскомнадзора по Мурманской области пер. Русанова, д. 10, Мурманская область, г. Мурманск, 183038,
(8152) 45-54-30
http://51.rkn.gov.ru rsockanc51@rkn.gov.ru
31. Управление Роскомнадзора по Приволжскому федеральному округу Зеленский съезд, д. 4, ГСП-5, г. Нижний Новгород, 603950,
(831) 4303317
http://52.rkn.gov.ru rsockanc52@rkn.gov.ru
32. Управление Роскомнадзора по Новгородской области ул. Славная, д. 48А, г. Великий Новгород, 173000,
(8162) 67-16-70
http://53.rkn.gov.ru rsockanc53@rkn.gov.ru
33. Управление Роскомнадзора по Сибирскому федеральному округу ул. Советская, д. 33, г. Новосибирск, 630099,
(383) 227-14-41
http://54.rkn.gov.ru rsockanc54@rkn.gov.ru
34. Управление Роскомнадзора по Омской области ул. Куйбышева, д. 79, г. Омск, 644001
(3812) 37-12-08
http://55.rkn.gov.ru rsockanc55@rkn.gov.ru
35. Управление Роскомнадзора по Оренбургской области пер. Телевизионный, д. 3/1, г. Оренбург, 460024,
(3532) 56-00-72
http://56.rkn.gov.ru rsockanc56@rkn.gov.ru
36. Управление Роскомнадзора по Орловской области ул. Комсомольская, д. 66, г. Орел, 302026,
(486 2) 43-04-24
http://57.rkn.gov.ru rsockanc57@rkn.gov.ru
37. Управление Роскомнадзора по Пензенской области ул. Карпинского, д. 12, г. Пенза, 440011,
(8412) 55-69-61
http://58.rkn.gov.ru rsockanc58@rkn.gov.ru
38. Управление Роскомнадзора по Пермскому краю ул. Ленина, д. 68, г. Пермь, 614096,
(342) 236-16-33
http://59.rkn.gov.ru rsockanc59@rkn.gov.ru
39. Управление Роскомнадзора по Приморскому краю ул. Беломорская, д. 18, г. Владивосток, 690022,
(4232) 37-43-53
http://25.rkn.gov.ru rsockanc25@rkn.gov.ru
40. Управление Роскомнадзора по Псковской области ул. Советская, д. 49, г. Псков, 180004,
(811-2) 66-04-96
http://60.rkn.gov.ru rsockanc60@rkn.gov.ru
41. Управление Роскомнадзора по Республике Башкортостан ул. 50 лет Октября, д. 20, корп. 1, г. Уфа, 450005,
(347) 279-11-00
http://02.rkn.gov.ru rsockanc02@rkn.gov.ru
42. Управление Роскомнадзора по Республике Бурятия ул. Некрасова, д. 20, г. Улан-Удэ, 670000,
(301-2) 44-88-22
http://03.rkn.gov.ru rsockanc03@rkn.gov.ru
43. Управление Роскомнадзора по Республике Дагестан ул. С. Стальского, д. 2, РД, г. Махачкала, 367000,
(8722) 68-26-00
http://05.rkn.gov.ru rsockanc05@rkn.gov.ru
44. Управление Роскомнадзора по Республике Ингушетия ул. Московская, д. 25А, Республика Ингушетия, г. Назрань, 386102,
(8732) 22-26-50, 22-25-56
http://06.rkn.gov.ru rsockanc06@rkn.gov.ru
45. Управление Роскомнадзора по Республике Карелия ул. Балтийская, д. 41, Республика Карелия, г. Петрозаводск, 185910, (8142) 55-70-70 http://10.rkn.gov.ru rsockanc10@rkn.gov.ru
46. Управление Роскомнадзора по Республике Коми ул. Коммунистическая, д. 17, Республика Коми, г. Сыктывкар, 167981,
(8212) 21-68-00
http://11.rkn.gov.ru rsockanc11@rkn.gov.ru
47. Управление Роскомнадзора по Республике Марий Эл пр. Гагарина, д. 8, Республика Марий Эл, г. Йошкар-Ола, 424006,
(8362) 63-04-23
http://12.rkn.gov.ru rsockanc12@rkn.gov.ru
48. Управление Роскомнадзора по Республике Мордовия Коммунистическая ул., 89-607, г. Саранск,
430005,
(834) 247-55-48
http://13.rkn.gov.ru rsockanc13@rkn.gov.ru
49. Управление Роскомнадзора по Республике Саха (Якутия) ул. Курашова, д. 22, г. Якутск, 677000,
(4112) 42-43-84
http://14.rkn.gov.ru rsockanc14@rkn.gov.ru
50. Управление Роскомнадзора по Республике Татарстан (Татарстан) ул. Гарифьянова, д. 28а, а/я 25, г. Казань, 420138,
(843) 224-21-21
http://16.rkn.gov.ru rsockanc16@rkn.gov.ru
51. Управление Роскомнадзора по Ростовской области Металлургическая ул., д. 113/46, г. Ростов-на-Дону, 344029,
(863) 218-65-73
http://61.rkn.gov.ru rsockanc61@rkn.gov.ru
52. Управление Роскомнадзора по Республике Северная Осетия - Алания ул. Маркуса, д. 22, РСО-Алания, г. Владикавказ, 362027,
(8672) 54-32-32
http://15.rkn.gov.ru rsockanc15@rkn.gov.ru
53. Управление Роскомнадзора по Рязанской области ул. Ленинского Комсомола, д. 15, г. Рязань, 390005, (4912) 92-32-32 http://62.rkn.gov.ru rsockanc62@rkn.gov.ru
54. Управление Роскомнадзора по Самарской области ул. Садовая, д. 292, г. Самара, 443001,
(846) 332-53-26
http://63.rkn.gov.ru rsockanc63@rkn.gov.ru
55. Управление Роскомнадзора по Северо-Западному федеральному округу ул. Галерная, д. 27, BOX 1048, г. Санкт-Петербург, 190000,
(812) 571-95-66
http://78.rkn.gov.ru rsockanc78@rkn.gov.ru
56. Управление Роскомнадзора по Саратовской области ул. Рабочая, д. 61, г. Саратов, 410056,
(845-2) 22-55-77
http://64.rkn.gov.ru rsockanc64@rkn.gov.ru
57. Управление Роскомнадзора по Уральскому федеральному округу пр. Ленина, 39, ая 337, г. Екатеринбург, 620000,
(343) 359-01-00
http://66.rkn.gov.ru rsockanc66@rkn.gov.ru
58. Управление Роскомнадзора по Смоленской области ул. Нахимова, д. 21, г. Смоленск, 214025,
(4812) 35-39-53
http://67.rkn.gov.ru rsockanc67@rkn.gov.ru
59. Управление Роскомнадзора по Северо-Кавказскому федеральном округу Тухачевского ул., д. 8, г. Ставрополь, 355040,
(8652) 72-35-36
http://26.rkn.gov.ru rsockanc26@rkn.gov.ru
60. Управление Роскомнадзора по Тамбовской области ул. Советская, д. 182, г. Тамбов, 392000,
(4752) 56-06-57
http://68.rkn.gov.ru rsockanc68@rkn.gov.ru
61. Управление Роскомнадзора по Тверской области ул. Трехсвятская, д. 6, г. Тверь, 170100,
(4822) 35-81-31
http://69.rkn.gov.ru rsockanc69@rkn.gov.ru
62. Управление Роскомнадзора по Томской области ул. Енисейская, 23/1, г. Томск, 634041,
(3822) 97-60-10, 97-60-02
http://70.rkn.gov.ru rsockanc70@rkn.gov.ru
63. Управление Роскомнадзора по Тульской области ул. Смидович, д. 1-А, г. Тула, 300012,
(4872) 33-13-85
http://71.rkn.gov.ru rsockanc71@rkn.gov.ru
64. Управление Роскомнадзора по Тюменской области, Ханты-Мансийскому автономному округу - Югре и Ямало-Ненецкому автономному округу ул. Республики, д. 12, г. Тюмень, 625003,
(3452) 46-17-61
http://72.rkn.gov.ru rsockanc72@rkn.gov.ru
65. Управление Роскомнадзора по Удмуртской Республике 5-я Подлесная ул., д. 12а, г. Ижевск, 426069,
(3412) 58-66-44
http://18.rkn.gov.ru rsockanc18@rkn.gov.ru
66. Управление Роскомнадзора по Ульяновской области ул. К. Маркса, 33/2, г. Ульяновск, 432071,
(8422) 44-65-55
http://73.rkn.gov.ru rsockanc73@rkn.gov.ru
67. Управление Роскомнадзора по Челябинской области ул. Энгельса, д. 44д, г. Челябинск, 454080,
(351) 216-21-24
http://74.rkn.gov.ru rsockanc74@rkn.gov.ru
68. Управление Роскомнадзора по Чеченской Республике пр. Исаева, д. 36, г. Грозный, 364024,
(8712) 22-31-24
http://20.rkn.gov.ru rsockanc20@rkn.gov.ru
69. Управление Роскомнадзора по Чувашской Республике - Чувашии ул. Гладкова, 7 "б", Чувашская Республика, г. Чебоксары, 428020,
(8352) 66-73-25
http://21.rkn.gov.ru rsockanc21@rkn.gov.ru
rsoc21@rkn.gov.ru
70. Управление Роскомнадзора по Ярославской области ул. Кирова, д. 7, г. Ярославль, 150000,
(4852) 30-49-20
http://76.rkn.gov.ru rsockanc76@rkn.gov.ru
71. Управление Роскомнадзора по Республике Крым и городу Севастополю ул. Вилар, д. 4, г. Симферополь, Республика Крым, 295050,
+38 0652 701192
http://82.rkn.gov.ru rsockanc82@rkn.gov.ru

Приложение N 2
к Административному регламенту

                                     Форма заявления о регистрации
                                     средства массовой информации
                                     (перерегистрации средства
                                     массовой информации, внесении
                                     изменений в свидетельство
                                     о регистрации средства
                                     массовой информации)
 
               НАИМЕНОВАНИЕ РЕГИСТРИРУЮЩЕГО ОРГАНА
 
                           ЗАЯВЛЕНИЕ
                           ---------
          о регистрации средства массовой информации
        (перерегистрации средства массовой информации,
       внесении изменений в свидетельство о регистрации
                 средства массовой информации)
 
                                Рег. N
                                ----------------------------------
                                "__"                       20__ г.
                                ----------------------------------
                                заполняется регистрирующим органом
 
1.  Учредитель  (соучредители)  средства массовой информации (СМИ)
для  юридических лиц указать организационно-правовую форму, полное
наименование,  адрес  местонахождения  с  почтовым индексом, ОГРН,
ИНН, телефон, факс;
для  физических  лиц  указать  ФИО, паспортные данные, адрес места
жительства с почтовым индексом, телефон
__________________________________________________________________
__________________________________________________________________
__________________________________________________________________
 
2. Наименование (название) средства массовой информации __________
В  случае регистрации СМИ с названием на иностранных языках или на
языках  народов  Российской Федерации отдельно указывается перевод
названия  на  государственный  язык Российской Федерации; в случае
регистрации сетевого издания отдельно указывается адрес веб-сайта,
на котором размещено СМИ
__________________________________________________________________
__________________________________________________________________
 
3. Форма периодического распространения
(информационное  агентство;  телеканал; радиоканал; телепрограмма,
радиопрограмма,    аудиопрограмма,    кинохроникальная  программа,
видеопрограмма;
периодическое   печатное   издание   с   указанием вида: альманах;
бюллетень, газета, журнал, сборник; сетевое издание)
__________________________________________________________________
__________________________________________________________________
 
4. Адрес редакции, телефон
(фактический  адрес местонахождения редакции с указанием почтового
индекса)
__________________________________________________________________
__________________________________________________________________
 
5. Язык (языки) __________________________________________________
__________________________________________________________________
 
6. Примерная тематика и (или) специализация
__________________________________________________________________
__________________________________________________________________
 
7. Предполагаемые периодичность выпуска, максимальный объем
максимальный объем периодических печатных изданий включает в себя:
количество страниц, формат и тираж;
максимальный  объем телепрограммы, радиопрограммы, аудиопрограммы,
кинохроникальной     программы,     видеопрограммы,    телеканала,
радиоканала указывается в единицах измерения времени;
максимальный  объем  сетевых изданий указывается в соответствующих
единицах измерения информации (например, в байтах).
__________________________________________________________________
 
8. Предполагаемая территория распространения _____________________
__________________________________________________________________
__________________________________________________________________
 
9. Источники финансирования ______________________________________
__________________________________________________________________
 
10.  Сведения  о  том,  в  отношении  каких  других  СМИ заявитель
является    учредителем,    собственником,    главным   редактором
(редакцией), издателем или распространителем _____________________
__________________________________________________________________
 
11. Только для перерегистрации:
__________________________________________________________________
 (указать, каким органом зарегистрировано СМИ, номер и дату выдачи
    свидетельства о регистрации СМИ, причину перерегистрации)
Только для внесения изменений в свидетельство о регистрации СМИ
__________________________________________________________________
 (указать, каким органом зарегистрировано СМИ, номер и дату выдачи
    свидетельства о регистрации СМИ, причину внесения изменений)
__________________________________________________________________
 
Контактная  информация (для уведомления о готовности свидетельства
о регистрации СМИ и почтовой отправки)
Адрес
------------------------------------------------------------------
Телефон
------------------------------------------------------------------
Согласен  с  отправкой  свидетельства  о  регистрации СМИ по почте
___________ <*> подпись, расшифровка
------------------------------------------------------------------
Намерен получить свидетельство о регистрации лично ___________ <*>
подпись, расшифровка
------------------------------------------------------------------
__________________________________
<*>   При   отсутствии   сведений   о намерении заявителя получить
свидетельство  о  регистрации СМИ лично либо почтовым отправлением
свидетельство  о  регистрации  СМИ высылается учредителю почтой по
его адресу.
__________________________________________________________________
 
К  предоставляемому  заявлению  прилагаются документы, указанные в
Административном  регламенте предоставления Федеральной службой по
надзору  в  сфере  связи,  информационных  технологий  и  массовых
коммуникаций   государственной   услуги   по   регистрации средств
массовой информации.
 
С  требованиями  Закона Российской Федерации "О средствах массовой
информации" ознакомлен
 
 Учредитель (соучредители) СМИ    Печать организации     Подпись
______________________________                         ___________
______________________________                         ___________
Для юридического лица - ФИО и
должность руководителя организации
Для физического лица - ФИО
 
               Дата
 
"__"                          20__ г.
---------------------------------------
_______________________________________
_______________________________________

Приложение N 3
к Административному регламенту

ТРЕБОВАНИЯ К ЗАПОЛНЕНИЮ ЗАЯВЛЕНИЯ О РЕГИСТРАЦИИ (ПЕРЕРЕГИСТРАЦИИ) СМИ, ВНЕСЕНИИ ИЗМЕНЕНИЙ В СВИДЕТЕЛЬСТВО О РЕГИСТРАЦИИ СМИ:

1. Заявление подается лично или по почте в печатной форме или в электронной через Единый портал.

2. На каждое СМИ заполняется отдельное заявление.

3. В графе "учредитель" - для юридических лиц указывается организационно-правовая форма, полное наименование, адрес местонахождения (адрес должен быть указан в соответствии с выпиской из ЕГРЮЛ), ОГРН, ИНН, КПП; для физических лиц - ФИО, паспортные данные, адрес места жительства (регистрация по месту проживания). При написании адреса указывается почтовый индекс.

4. В графе "название средства массовой информации" указывается название СМИ. При этом заявителю нужно учитывать, что название СМИ будет перенесено в свидетельство о регистрации СМИ в точном соответствии с заявлением. В случае регистрации СМИ с названиями на иностранных языках или языках народов Российской Федерации указывается их перевод на государственный язык Российской Федерации.

5. В графе "форма периодического распространения" могут быть указаны:

телепрограмма;

радиопрограмма;

кинохроникальная программа;

телеканал;

радиоканал;

видеопрограмма;

аудиопрограмма;

периодическое печатное издание с обязательным указанием вида (газета, журнал, бюллетень, альманах, сборник);

сетевое издание;

информационное агентство.

6. При заполнении заявления в графе "адрес учредителя" и "адрес редакции" указываются адрес местонахождения учредителя и фактическое местонахождение редакции (с написанием почтового индекса, названия республики в составе Российской Федерации, края, области, города, названия улицы, номера дома). Адрес учредителя может совпадать с адресом редакции.

7. При заполнении графы "тематика и (или) специализация" рекомендуется руководствоваться прилагаемым тематическим списком:

7.1. Детская.

7.2. Подростковая.

7.3. Для инвалидов.

7.4. Образовательная.

7.5. Культурно-просветительская.

7.6. Религиозная.

7.6. Информационная (с уточнением характера информации).

В электронном документе нумерация пунктов соответствует официальному источнику.

7.7. Спортивная.

7.8. Развлекательная.

7.9. Рекламная:

при регистрации средств массовой информации нерекламного характера - "реклама в соответствии с законодательством Российской Федерации о рекламе";

при регистрации средств массовой информации, специализирующихся в области рекламы, необходимо в графе "тематика и (или) специализация" указывать: "Рекламное издание" или "Рекламное СМИ" соответственно.

7.10. Эротическая. (При наличии эротической тематики необходимо в данной графе указывать "эротическое СМИ" или "эротическое издание".)

8. В графе "территория распространения" могут быть указаны следующие сведения:

8.1. В случае подачи документов в регистрирующий орган:

субъекты Российской Федерации (от 2-х и более);

Российская Федерация;

зарубежные страны.

8.2. В случае подачи документов в территориальные органы:

субъект Российской Федерации (не более одного);

муниципальное образование.

9. В графе "контактная информация" необходимо указать адрес (с почтовым индексом) учредителя (для ведения переписки или отправки готового свидетельства о регистрации СМИ), телефон, а также подтверждение желания получить свидетельство о регистрации СМИ по почте или намерение о получении свидетельства о регистрации СМИ лично.

10. Текст заявления может быть размещен на нескольких страницах (в зависимости от объема текста). При этом между пунктами заявления делается интервал.

Приложение N 4
к Административному регламенту

                                          Форма заявления о выдаче
                                          дубликата свидетельства
                                          о регистрации средства
                                          массовой информации
 
            НАИМЕНОВАНИЕ РЕГИСТРИРУЮЩЕГО ОРГАНА
 
                    Рег. N
                              ------------------------------------
                              "  "                         20   г.
                              ------------------------------------
                                заполняется регистрирующим органом
 
 Прошу   выдать   дубликат   свидетельства  о регистрации средства
массовой информации
Номер свидетельства о регистрации СМИ: _______ дата выдачи _______
 
Наименование (название) средства массовой информации: ____________
 
Причина утраты свидетельства о регистрации СМИ: __________________
 
Удостоверяю,   что   орган   внутренних   дел  уведомлен об утрате
свидетельства   о   регистрации   СМИ   _________  (дата, подпись,
расшифровка)
(в  случае  хищения  либо  иных  действий,  за которые действующим
законодательством установлена уголовная ответственность)
 
Контактная  информация  (для  уведомления  о  готовности дубликата
свидетельства о регистрации СМИ и почтовой отправки):
Адрес
------------------------------------------------------------------
Телефон
------------------------------------------------------------------
Согласен  с отправкой дубликата свидетельства о регистрации СМИ по
почте ____________ <*> подпись, расшифровка
------------------------------------------------------------------
Намерен   получить   дубликат   свидетельства  о регистрации лично
___________ <*> 
подпись, расшифровка
------------------------------------------------------------------
 --------------------------------
 <*>  При  отсутствии  сведений  о  намерении  заявителя  получить
дубликат  свидетельства  о  регистрации  СМИ  лично  либо почтовым
отправлением  дубликат  свидетельства о регистрации СМИ высылается
учредителю почтой по его адресу.
__________________________________________________________________
 
  Учредитель (соучредители) СМИ     Печать организации   Подпись
_________________________________                      ___________
_________________________________                     ____________
Для юридического лица - ФИО и
должность руководителя организации
Для физического лица - ФИО
 
    Дата
 
"__"                     20__ г.
---------------------------------------

Приложение N 5
к Административному регламенту

                                Форма заключения на заявление
                                о регистрации средства массовой
                                информации (перерегистрации
                                средства массовой информации,
                                внесении изменений в свидетельство
                                о регистрации средства
                                массовой информации)
 
           НАИМЕНОВАНИЕ РЕГИСТРИРУЮЩЕГО ОРГАНА
 
                       ЗАКЛЮЧЕНИЕ
 на заявление о регистрации средства массовой информации
 (перерегистрации средства массовой информации, внесении
    изменений в свидетельство о регистрации средства
                  массовой информации)
 
 Рассмотрено  заявление  о  регистрации  СМИ (перерегистрации СМИ,
внесении изменений в свидетельство о регистрации СМИ):
__________________________________________________________________
и документы к нему, поступившие от: ______________________________
 
 Основные  сведения о заявителе и регистрируемом средстве массовой
информации   содержатся   в   прилагаемом   контрольном экземпляре
свидетельства о регистрации СМИ
 
Дополнительные сведения
 
По    итогам    рассмотрения    заявления    о    регистрации  СМИ
(перерегистрации   СМИ,   внесении   изменений   в свидетельство о
регистрации СМИ) и документов к нему подготовлено свидетельство
 
Исполнитель                                         /            /
 
Начальник отдела                                    /            /
 
Представленные       документы       соответствуют     требованиям
законодательства Российской Федерации
 
Начальник Правового управления
(или уполномоченный им сотрудник)                   /            /

Приложение N 6
к Административному регламенту

                                 Форма уведомления о приеме
                                 заявления о регистрации СМИ
                                 (перерегистрации СМИ, внесении
                                 изменений в свидетельство о
                                 регистрации СМИ, выдаче дубликата
                                 свидетельства о регистрации СМИ)
 
           НАИМЕНОВАНИЕ РЕГИСТРИРУЮЩЕГО ОРГАНА
 
                       УВЕДОМЛЕНИЕ
          о приеме заявления о регистрации СМИ
(перерегистрации СМИ, внесении изменений в свидетельство
    о регистрации СМИ, выдаче дубликата свидетельства
                   о регистрации СМИ)
 
Вх. N ________                             от ____________________
 
 Наименование (название) СМИ _____________________________________
 Учредитель (соучредители) СМИ ___________________________________
__________________________________________________________________
 
Ответственный
за прием документов _____________            /___________/
                     (Подпись)                    (ФИО)

Приложение N 7
к Административному регламенту

                                   Форма уведомления о выдаче
                                   свидетельства о регистрации СМИ
                                   (перерегистрации СМИ,
                                   свидетельства о регистрации СМИ
                                   с внесенными изменениями)
 
                                                        Учредителю
 
                       УВЕДОМЛЕНИЕ
        о выдаче свидетельства о регистрации СМИ
  (перерегистрации СМИ, свидетельства о регистрации СМИ
                с внесенными изменениями)
 
Наименование (название) СМИ (включая форму распространения) ______
 
Учредитель (соучредители) СМИ ____________________________________
__________________________________________________________________
 
Свидетельство N __________ от _________________
 
 Приложение: оригинал свидетельства о регистрации СМИ ____________
 
Начальник ответственного
структурного подразделения ________________       /______________/
                             (Подпись)                (ФИО)

Приложение N 8
к Административному регламенту

                                        Форма уведомления о выдаче
                                        дубликата свидетельства
                                        о регистрации СМИ
 
                                                        Учредителю
 
                          УВЕДОМЛЕНИЕ
      о выдаче дубликата свидетельства о регистрации СМИ
 
Наименование (название) СМИ (включая форму распространения) ______
 
Учредитель (соучредители) СМИ ____________________________________
__________________________________________________________________
 
Дубликат свидетельства о регистрации СМИ N _________ от __________
 
 Приложение: дубликат свидетельства о регистрации СМИ
 
Начальник ответственного
структурного подразделения ________________         /____________/
                             (Подпись)                  (ФИО)

Приложение N 9
к Административному регламенту

                                    Форма уведомления
                                    о прекращении деятельности СМИ
 
                                         Руководителю
                                         регистрирующего
                                         (территориального) органа
 
 Сообщаю  (сообщаем),  что в соответствии с требованиями статьи 16
Закона  Российской  Федерации  от  27  декабря 1991 г. N 2124-1 "О
средствах  массовой информации"  учредитель  (учредители) средства
массовой информации
__________________________________________________________________
    (полное наименование учредителя (соучредителей))
принял  (приняли)  решение  о  прекращении  деятельности  средства
массовой информации
__________________________________________________________________
     (форма распространения и наименование средства
                     массовой информации)
в связи с ________________________________________________________
                 (причина прекращения деятельности)
__________________________________________________________________
 
Оригинал свидетельства о регистрации СМИ _________________________
                                            (утерян, прилагается)
 
Приложение:
 
______________    _____________________________    _________________
  (Должность)           (подпись, печать)              (Ф.И.О.)

Приложение N 10
к Административному регламенту

Блок-схема административной процедуры по регистрации СМИ (перерегистрации СМИ, внесении изменений в свидетельство о регистрации СМИ)

Блок-схема административной процедуры. Уведомление об изменении местонахождения редакции, периодичности выпуска и максимального объема средства массовой информации

Блок-схема административной процедуры. Выдача дубликата свидетельства о регистрации СМИ