Приказ Минэкономразвития РФ от 20.07.2015 N 483

"Об утверждении Административного регламента предоставления Федеральной службой по интеллектуальной собственности государственной услуги по государственной регистрации товарного знака, знака обслуживания, коллективного знака и выдаче свидетельств на товарный знак, знак обслуживания, коллективный знак, их дубликатов"
Редакция от 07.06.2017 — Действует с 19.08.2017
Показать изменения

Зарегистрировано в Минюсте России 27 августа 2015 г. N 38712


МИНИСТЕРСТВО ЭКОНОМИЧЕСКОГО РАЗВИТИЯ РОССИЙСКОЙ ФЕДЕРАЦИИ

ПРИКАЗ
от 20 июля 2015 г. N 483

ОБ УТВЕРЖДЕНИИ АДМИНИСТРАТИВНОГО РЕГЛАМЕНТА ПРЕДОСТАВЛЕНИЯ ФЕДЕРАЛЬНОЙ СЛУЖБОЙ ПО ИНТЕЛЛЕКТУАЛЬНОЙ СОБСТВЕННОСТИ ГОСУДАРСТВЕННОЙ УСЛУГИ ПО ГОСУДАРСТВЕННОЙ РЕГИСТРАЦИИ ТОВАРНОГО ЗНАКА, ЗНАКА ОБСЛУЖИВАНИЯ, КОЛЛЕКТИВНОГО ЗНАКА И ВЫДАЧЕ СВИДЕТЕЛЬСТВ НА ТОВАРНЫЙ ЗНАК, ЗНАК ОБСЛУЖИВАНИЯ, КОЛЛЕКТИВНЫЙ ЗНАК, ИХ ДУБЛИКАТОВ

(в ред. Приказов Минэкономразвития РФ от 13.05.2016 N 298, от 28.09.2016 N 602, от 10.10.2016 N 647, от 07.06.2017 N 274)

В соответствии с Федеральным законом от 27 июля 2010 г. N 210-ФЗ "Об организации предоставления государственных и муниципальных услуг" (Собрание законодательства Российской Федерации, 2010, N 31, ст. 4179; 2011, N 15, ст. 2038; N 27, ст. 3873, 3880; N 29, ст. 4291; N 30, ст. 4587; N 49, ст. 7061; 2012, N 31, ст. 4322; 2013, N 14, ст. 1651; N 27, ст. 3477, 3480; N 30, ст. 4084; N 51, ст. 6679; N 52, ст. 6952, 6961, 7009; 2014, N 26, ст. 3366; N 30, ст. 4264; N 49, ст. 6928; 2015, N 1, ст. 67, 72; N 10, ст. 1393) и постановлением Правительства Российской Федерации от 16 мая 2011 г. N 373 "О разработке и утверждении административных регламентов исполнения государственных функций и административных регламентов предоставления государственных услуг" (Собрание законодательства Российской Федерации, 2011, N 22, ст. 3169; N 35, ст. 5092; 2012, N 28, ст. 3908; N 36, ст. 4903; N 50, ст. 7070; N 52, ст. 7507; 2014, N 5, ст. 506) приказываю:

1. Утвердить прилагаемый Административный регламент предоставления Федеральной службой по интеллектуальной собственности государственной услуги по государственной регистрации товарного знака, знака обслуживания, коллективного знака и выдаче свидетельств на товарный знак, знак обслуживания, коллективный знак, их дубликатов.

2. Контроль за исполнением настоящего приказа возложить на временно исполняющего обязанности руководителя Федеральной службы по интеллектуальной собственности Кирий Л.Л.

Министр
А.В. УЛЮКАЕВ

УТВЕРЖДЕН
приказом Минэкономразвития России
от 20.07.2015 N 483

АДМИНИСТРАТИВНЫЙ РЕГЛАМЕНТ
ПРЕДОСТАВЛЕНИЯ ФЕДЕРАЛЬНОЙ СЛУЖБОЙ ПО ИНТЕЛЛЕКТУАЛЬНОЙ СОБСТВЕННОСТИ ГОСУДАРСТВЕННОЙ УСЛУГИ ПО ГОСУДАРСТВЕННОЙ РЕГИСТРАЦИИ ТОВАРНОГО ЗНАКА, ЗНАКА ОБСЛУЖИВАНИЯ, КОЛЛЕКТИВНОГО ЗНАКА И ВЫДАЧЕ СВИДЕТЕЛЬСТВ НА ТОВАРНЫЙ ЗНАК, ЗНАК ОБСЛУЖИВАНИЯ, КОЛЛЕКТИВНЫЙ ЗНАК, ИХ ДУБЛИКАТОВ

(в ред. Приказов Минэкономразвития РФ от 13.05.2016 N 298, от 28.09.2016 N 602, от 10.10.2016 N 647, от 07.06.2017 N 274)

I. Общие положения

Предмет регулирования

1. Административный регламент предоставления Федеральной службой по интеллектуальной собственности государственной услуги по государственной регистрации товарного знака, знака обслуживания, коллективного знака и выдаче свидетельств на товарный знак, знак обслуживания, коллективный знак, их дубликатов (далее соответственно - Регламент, государственная услуга) регулирует отношения, связанные с предоставлением Федеральной службой по интеллектуальной собственности (далее - Роспатент) указанной государственной услуги.

Круг заявителей

2. Заявка на государственную регистрацию товарного знака, знака обслуживания подается юридическим лицом или индивидуальным предпринимателем.

Заявка на государственную регистрацию коллективного знака подается объединением лиц, создание и деятельность которого не противоречат законодательству государства, в котором оно создано.

Право на государственную регистрацию товарного знака, знака обслуживания может перейти к другому лицу (правопреемнику) или быть ему передано в случаях и по основаниям, которые установлены законодательством Российской Федерации, в том числе в порядке универсального правопреемства, или по договору.

Ведение дел с Роспатентом может осуществляться юридическим лицом, индивидуальным предпринимателем, указанным в абзаце первом настоящего пункта, объединением лиц, указанным в абзаце втором настоящего пункта (далее - заявитель), правообладателем, иным лицом самостоятельно, или через патентного поверенного, зарегистрированного в Роспатенте, или через иного представителя.

Требования к порядку информирования о предоставлении государственной услуги

3. Место нахождения, график работы и контактная информация Роспатента и Федерального государственного бюджетного учреждения "Федеральный институт промышленной собственности" (ФИПС):

1) место нахождения Роспатента:

г. Москва, Бережковская наб., д. 24, стр. 12;

место нахождения ФИПС:

г. Москва, Бережковская наб., д. 30, корп. 1 (центральное здание);

г. Москва, Бережковская наб., д. 24, стр. 1;

г. Москва, Бережковская наб., д. 24, стр. 2;

2) график работы Роспатента и ФИПС:

понедельник - четверг: 9:30 - 18:15;

пятница: 9:30 - 17:00;

суббота, воскресенье, нерабочие праздничные дни - выходные дни;

3) место нахождения помещения приема заявок на государственную регистрацию товарного знака, знака обслуживания, коллективного знака (далее - заявка) и иной корреспонденции, адресованной в Роспатент или ФИПС (далее - окно приема документов):

г. Москва, Бережковская наб., д. 30, корп. 1;

график работы окна приема документов:

понедельник - четверг: 9:30 - 17:45;

пятница: 9:30 - 16:45;

перерыв: 12:30 - 13:00;

суббота, воскресенье, нерабочие праздничные дни - выходные дни;

4) место нахождения консультационно-справочного пункта Роспатента и ФИПС:

г. Москва, Бережковская наб., д. 24, стр. 1, комн. 113-Б;

график работы консультационно-справочного пункта Роспатента и ФИПС:

понедельник - пятница: 11:00 - 16:00;

перерыв: 13:00 - 14:00;

суббота, воскресенье, нерабочие праздничные дни - выходные дни;

5) телефоны консультационно-справочного пункта Роспатента и ФИПС:

8 (499) 240 60 15 - сведения о ходе предоставления государственной услуги;

8 (499) 240 58 42 - сведения по вопросам о порядке предоставления государственной услуги, в том числе о порядке обжалования решений, действий (бездействия) должностных лиц, ответственных за предоставление государственной услуги;

6) справочный телефон Центра телефонного обслуживания граждан и организаций федеральной государственной информационной системы "Единый портал государственных и муниципальных услуг (функций)" (далее - Единый портал государственных услуг) - 8 (800) 100 70 10;

7) почтовый адрес Роспатента и ФИПС: Роспатент, Бережковская наб., д. 30, корп. 1, г. Москва, Г-59, ГСП-3, 125993, Российская Федерация;

8) факс Роспатента и ФИПС: 8 (495) 531 63 18;

9) адрес официального сайта Роспатента в информационно-телекоммуникационной сети "Интернет" (далее - интернет-сайт Роспатента): http://www.rupto.ru;

адрес официального сайта ФИПС в информационно-телекоммуникационной сети "Интернет" (далее - интернет-сайт ФИПС): http://www.fips.ru;

адрес официального сайта Единого портала государственных услуг в информационно-телекоммуникационной сети "Интернет": http://www.gosuslugi.ru;

адрес электронной почты Роспатента и ФИПС: rospatent@rupto.ru.

4. Работниками консультационно-справочного пункта Роспатента и ФИПС (далее - работник) предоставляется информация о ходе и порядке предоставления государственной услуги по вопросам, ответы на которые не требуют анализа производства по конкретной заявке и (или) системного углубленного анализа положений законодательства Российской Федерации.

При ответе на телефонный звонок сообщается наименование органа, в который поступил звонок, фамилия, имя, отчество (последнее - при наличии) и должность работника, принявшего телефонный звонок.

Время разговора не должно превышать 10 минут.

При отсутствии у работника, принявшего звонок, возможности самостоятельно ответить на поставленные вопросы телефонный звонок должен быть переадресован (переведен) специалисту Роспатента, ФИПС, располагающему необходимой информацией, либо обратившемуся должны быть предоставлены сведения о способе получения такой информации.

При ответе на вопросы по телефону работник не вправе предоставлять информацию, касающуюся существа заявки.

5. Сведения о ходе предоставления государственной услуги (о состоянии делопроизводства) заявитель может получить самостоятельно по номеру заявки с помощью сведений, размещаемых на интернет-сайте ФИПС в разделе "Информационные ресурсы/Открытые реестры/Реестр заявок на товарные знаки".

В случае подачи заявки в электронной форме сведения о ходе предоставления государственной услуги размещаются также в личном кабинете заявителя на интернет-сайте Роспатента или Едином портале государственных услуг.

6. Информация о порядке предоставления государственной услуги, в том числе о порядке обжалования решений, действий (бездействия) должностных лиц, ответственных за предоставление государственной услуги, размещается Роспатентом:

1) на интернет-сайтах Роспатента и ФИПС;

2) на Едином портале государственных услуг (предоставляется ежедневно и круглосуточно по справочному телефону Центра телефонного обслуживания граждан и организаций Единого портала государственных услуг на основе сведений, содержащихся в Федеральном реестре государственных и муниципальных услуг (функций);

3) на информационных стендах в консультационно-справочном пункте Роспатента и ФИПС (предоставляется работниками лицам, обратившимся за разъяснениями непосредственно в указанный пункт в рабочие часы пункта или по его телефону, письменно почтовым отправлением или электронным сообщением по адресу, указанному заявителем);

4) в информационных брошюрах, буклетах, на информационных листках и тому подобных, подготавливаемых Роспатентом, ФИПС (предоставляется на безвозмездной основе на тематических встречах, организуемых и проводимых Роспатентом, ФИПС, с заявителями, правообладателями и иными заинтересованными лицами по вопросам предоставления государственных услуг);

5) на информационных стендах в помещениях Роспатента и ФИПС для приема заявок и иной корреспонденции;

6) на информационных стендах в помещении Роспатента и ФИПС для обслуживания лиц с ограниченными возможностями.

7. На интернет-сайтах Роспатента и ФИПС размещаются:

1) информация, предусмотренная пунктом 3 настоящего Регламента;

2) настоящий Регламент;

3) иные нормативные правовые акты, регулирующие отношения, связанные с предоставлением государственной услуги;

4) формы заявки, ходатайств и иных документов, подаваемых заявителем в связи с предоставлением государственной услуги;

5) информация о ходе предоставления государственной услуги (состояние делопроизводства по заявке);

6) информация о порядке предоставления государственной услуги в электронной форме, в том числе:

- о технических требованиях к подаче заявки и иных документов в электронной форме через интернет-сайт Роспатента или Единый портал государственных услуг;

- о видах машиночитаемых носителей и о допускаемых форматах представления данных, которые могут быть использованы для представления документов в Роспатент, ФИПС;

7) порядок обжалования решений, действий (бездействия) должностных лиц, ответственных за предоставление государственной услуги.

8. На Едином портале государственных услуг размещаются:

1) информация о порядке предоставления государственной услуги;

2) адрес интернет-сайта Роспатента;

3) почтовый адрес и адрес электронной почты, по которым могут быть направлены документы, необходимые для предоставления государственной услуги Роспатентом;

4) график работы Роспатента и ФИПС;

5) номера телефонов для получения справок о ходе предоставления государственной услуги по номеру заявки и информации по вопросам о порядке предоставления государственной услуги, о порядке обжалования решений, действий (бездействия) должностных лиц, ответственных за предоставление государственной услуги;

6) настоящий Регламент;

7) иные нормативные правовые акты, регулирующие отношения, связанные с предоставлением государственной услуги;

8) информация о порядке обжалования решений, действий (бездействия) должностных лиц, ответственных за предоставление государственной услуги.

II. Стандарт предоставления государственной услуги

Наименование государственной услуги

9. Государственная услуга по государственной регистрации товарного знака, знака обслуживания, коллективного знака и выдаче свидетельств на товарный знак, знак обслуживания, коллективный знак (далее - товарный знак), их дубликатов.

Наименование федерального органа исполнительной власти, предоставляющего государственную услугу

10. Государственная услуга предоставляется Роспатентом непосредственно или с привлечением подведомственного ему ФИПС для проведения подготовительных работ в целях осуществления Роспатентом юридически значимых действий для предоставления государственной услуги.

11. При предоставлении государственной услуги Роспатент не вправе требовать от заявителя осуществления действий, в том числе согласований, необходимых для получения государственной услуги и связанных с обращением в иные государственные органы, организации, за исключением получения услуг, включенных в перечень услуг, которые являются обязательными для предоставления государственных услуг, утвержденный постановлением Правительства Российской Федерации от 6 мая 2011 г. N 352 "Об утверждении перечня услуг, которые являются необходимыми и обязательными для предоставления федеральными органами исполнительной власти государственных услуг и предоставляются организациями, участвующими в предоставлении государственных услуг, и определении размера платы за их оказание (Собрание законодательства Российской Федерации, 2011, N 20, ст. 2829; 2012, N 14, ст. 1655; N 36, ст. 4922; 2013, N 33, ст. 4382; N 49, ст. 6421; N 52, ст. 7207; 2014, N 21, ст. 2712).

Описание результата предоставления государственной услуги

12. Результатами предоставления государственной услуги являются:

1) государственная регистрация товарного знака в Государственном реестре товарных знаков и знаков обслуживания Российской Федерации (далее - Государственный реестр), выдача свидетельства на товарный знак и публикация сведения о государственной регистрации товарного знака в официальном бюллетене;

2) принятие и направление заявителю одного из следующих решений:

а) об отказе в принятии заявки к рассмотрению;

б) об отказе в государственной регистрации товарного знака;

в) о признании заявки отозванной;

г) об удовлетворении заявления заявителя об отзыве заявки;

3) внесение сведений о выдаче дубликата свидетельства на товарный знак в Государственный реестр, выдача дубликата свидетельства на товарный знак и публикация сведений о выдаче дубликата в официальном бюллетене;

4) отказ в удовлетворении ходатайства о выдаче дубликата свидетельства на товарный знак и направление уведомления об отказе в выдаче дубликата свидетельства на товарный знак.

Срок предоставления государственной услуги, в том числе с учетом необходимости обращения в организации, участвующие в предоставлении государственной услуги, срок приостановления предоставления государственной услуги, срок выдачи (направления) документов, являющихся результатом предоставления государственной услуги

13. Срок предоставления государственной услуги в части приема, регистрации, экспертизы заявки и выдачи свидетельства на товарный знак составляет восемнадцать месяцев и две недели.

Указанный в абзаце первом настоящего пункта срок может быть увеличен в случае необходимости представления заявителем дополнительных материалов и их проверки в соответствии с пунктами 79, 84, 102, 109 настоящего Регламента, доводов относительно приведенных в уведомлении, предусмотренном пунктом 105 настоящего Регламента, мотивов и их рассмотрения в соответствии с пунктом 112 настоящего Регламента, в случае необходимости уплаты пошлины и проверки ее уплаты в соответствии с пунктами 73, 74 и 166 настоящего Регламента или представления заявителем по собственной инициативе заявлений или ходатайств, предусмотренных пунктом 3 Правил составления, подачи и рассмотрения документов, являющихся основанием для совершения юридически значимых действий по государственной регистрации товарных знаков, знаков обслуживания, коллективных знаков, утвержденных приказом Минэкономразвития России от 20 июля 2015 г. N 482 (зарегистрирован в Министерстве юстиции Российской Федерации 18 августа 2015 г., регистрационный N 38572) (далее соответственно - Правила составления, приказ Минэкономразвития России).

Срок предоставления государственной услуги в части выдачи дубликата свидетельства на товарный знак составляет один месяц.

Указанный в абзаце третьем настоящего пункта срок может быть увеличен в случае необходимости уплаты пошлины и проверки ее уплаты в соответствии с пунктами 73, 74, 190 настоящего Регламента, представления заявителем дополнительных материалов и их проверки в соответствии с пунктами 193, 197 настоящего Регламента.

14. Приостановление предоставления государственной услуги допускается на срок, указанный в судебном акте, предусматривающем обеспечительные меры в отношении товарного знака, или срок, необходимый для исполнения такого акта в соответствии с законодательством Российской Федерации.

15. Срок выдачи (направления) документа, являющегося результатом предоставления государственной услуги, предусмотренного подпунктом 1 пункта 12 настоящего Регламента, не превышает одного месяца со дня государственной регистрации товарного знака в Государственном реестре.

Срок выдачи (направления) документов, являющихся результатом предоставления государственной услуги, предусмотренных подпунктами 2 - 4 пункта 12 настоящего Регламента, не превышает пяти рабочих дней с даты, указанной на соответствующем документе.

Перечень нормативных правовых актов, регулирующих отношения, возникающие в связи с предоставлением государственной услуги

16. Предоставление государственной услуги осуществляется в соответствии с:

Гражданским кодексом Российской Федерации (часть первая) (Собрание законодательства Российской Федерации, 1994, N 32, ст. 3301; 1996, N 9, ст. 773; N 34, ст. 4026; 1999, N 28, ст. 3471; 2001, N 17, ст. 1644; N 21, ст. 2063; 2002, N 12, ст. 1093; N 48, ст. 4737, 4746; 2003, N 2, ст. 167; N 52, ст. 5034; 2004, N 27, ст. 2711; N 31, ст. 3233; 2005, N 1, ст. 18, 39, 43; N 27, ст. 2722; N 30, ст. 3120; 2006, N 2, ст. 171; N 3, ст. 282; N 23, ст. 2380; N 27, ст. 2881; N 31, ст. 3437; N 45, ст. 4627; N 50, ст. 5279; N 52, ст. 5497, 5498; 2007, N 1, ст. 21; N 7, ст. 834; N 27, ст. 3213; N 31, ст. 3993; N 41, ст. 4845; N 49, ст. 6079; N 50, ст. 6246; 2008, N 17, ст. 1756; N 20, ст. 2253; N 29, ст. 3418; N 30, ст. 3597, 3616, 3617; 2009, N 1, ст. 14, 19, 20, 23; N 7, ст. 775; N 26, ст. 3130; N 29, ст. 3582, 3618; N 52, ст. 6428; 2010, N 19, ст. 2291; N 31, ст. 4163; 2011, N 7, ст. 901; N 15, ст. 2038; N 49, ст. 7015, 7041; N 50, ст. 7335, 7347; 2012, N 29, ст. 4167; N 50, ст. 6954, 6963; N 53, ст. 7607, 7627; 2013, N 7, ст. 609; N 19, ст. 2327; N 26, ст. 3207; N 27, ст. 3434, 3459; N 30, ст. 4078; N 44, ст. 5641; N 51, ст. 6687; 2014, N 11, ст. 1100; N 19, ст. 2304, 2334; N 26, ст. 3377; N 43, ст. 5799; 2015, N 1, ст. 52; N 10, ст. 1412; N 14, ст. 2020; N 21, ст. 2985; N 27, ст. 4001);

Гражданским кодексом Российской Федерации (часть вторая) (Собрание законодательства Российской Федерации, 1996, N 5, ст. 410, 411; N 34, ст. 4025; 1997, N 43, ст. 4903; N 52, ст. 5930; 1999, N 51, ст. 6288; 2002, N 48, ст. 4737; 2003, N 2, ст. 160, 167; N 13, ст. 1179; N 46, ст. 4434; N 52, ст. 5034; 2005, N 1, ст. 15, 45; N 13, ст. 1080; N 19, ст. 1752; N 30, ст. 3100; 2006, N 6, ст. 636; N 52, ст. 5497; 2007, N 1, ст. 39; N 5, ст. 558; N 17, ст. 1929; N 27, ст. 3213; N 31, ст. 3993, 4015; N 41, ст. 4845; N 44, ст. 5282; N 45, ст. 5428; N 49, ст. 6048; N 50, ст. 6247; 2008, N 17, ст. 1756; N 29, ст. 3418; N 52, ст. 6235; 2009, N 1, ст. 16; N 15, ст. 1778; N 29, ст. 3582; 2010, N 19, ст. 2291; 2011, N 7, ст. 901; N 30, ст. 4564, 4596; N 43, ст. 5972; N 48, ст. 6730; N 49, ст. 7014, 7015, 7041; 2012, N 25, ст. 3268; 2013, N 26, ст. 3207; N 27, ст. 3477; N 30, ст. 4084; N 49, ст. 6346; N 51, ст. 6683, 6699; N 52, ст. 6981; 2014, N 11, ст. 1100; N 30, ст. 4218, 4223, 4225; N 43, ст. 5799; N 52, ст. 7543; 2015, N 1, ст. 13, 65; N 14, ст. 2022; N 27, ст. 3976, 4001);

Гражданским кодексом Российской Федерации (часть третья) (Собрание законодательства Российской Федерации, 2001, N 49, ст. 4552; 2004, N 49, ст. 4855; 2006, N 23, ст. 2380; N 52, ст. 5497; 2007, N 1, ст. 21; N 49, ст. 6042; 2008, N 18, ст. 1939; N 27, ст. 3123; 2012, N 24, ст. 3068; N 41, ст. 5531; 2013, N 19, ст. 2327; N 30, ст. 4056; N 40, 5030; N 52, ст. 7011; 2014, N 1, ст. 79; N 19, ст. 2329);

Гражданским кодексом Российской Федерации (часть четвертая) (Собрание законодательства Российской Федерации, 2006, N 52, ст. 5496; 2007, N 49, ст. 6079; 2008, N 27, ст. 3122; N 45, ст. 5147; 2010, N 8, ст. 777; N 9, ст. 899; N 41, ст. 5188; 2011, N 50, ст. 7364; 2013, N 27, ст. 3477, 3479; N 30, ст. 4055; 2014, N 11, ст. 1100; 2015, N 1, ст. 83) (далее - Кодекс);

Федеральным законом от 24 ноября 1995 г. N 181-ФЗ "О социальной защите инвалидов в Российской Федерации" (Собрание законодательства Российской Федерации, 1995, N 48, ст. 4563; 1998, N 31, ст. 3803; 1999, N 2, ст. 232; N 29, ст. 3693; 2001, N 24, ст. 2410; N 33, ст. 3426; N 53, ст. 5024; 2002, N 1, ст. 2; N 22, ст. 2026; 2003, N 2, ст. 167; N 43, ст. 4108; 2004, N 35, ст. 3607; 2005, N 1, ст. 25; 2006, N 1, ст. 10; 2007, N 43, ст. 5084; N 49, ст. 6070; 2008, N 9, ст. 817; N 29, ст. 3410; N 30, ст. 3616; N 52, ст. 6224; 2009, N 18, ст. 2152; N 30, ст. 3739; 2010, N 50, ст. 6609; 2011, N 27, ст. 3880; N 30, ст. 4596; N 45, ст. 6329; N 47, ст. 6608; N 49, ст. 7033; 2012, N 29, ст. 3990; N 30, ст. 4175; N 53, ст. 7621; 2013, N 8, ст. 717; N 19, ст. 2331; N 27, ст. 3460, 3475, 3477; N 48, ст. 6160; N 52, ст. 6986; 2014, N 26, ст. 3406; N 30, ст. 4268; N 49, ст. 6928; 2015, N 14, ст. 2008; N 27, ст. 3967; N 48, ст. 6724; 2016, N 1, ст. 19); (в ред. Приказа Минэкономразвития РФ от 13.05.2016 N 298)

Федеральным законом от 17 июля 1999 г. N 176-ФЗ "О почтовой связи" (Собрание законодательства Российской Федерации, 1999, N 29, ст. 3697; 2003, N 28, ст. 2895; 2004, N 35, ст. 3607; 2007, N 27, ст. 3213; 2008, N 29, ст. 3418; 2008, N 30, ст. 3616; 2009, N 26, ст. 3122; 2011, N 50, ст. 7351);

Федеральным законом от 27 июля 2006 г. N 152-ФЗ "О персональных данных" (Собрание законодательства Российской Федерации, 2006, N 31, ст. 3451; 2009, N 48, ст. 5716; N 52, ст. 6439; 2010, N 27, ст. 3407; N 31, ст. 4173, 4196; N 49, ст. 6409; N 52, ст. 6974; 2011, N 23, ст. 3263; N 31, ст. 4701; 2013, N 14, ст. 1651; N 30, ст. 4038; N 51, ст. 6683; 2014, N 23, ст. 2927; N 30, ст. 4217, 4243);

Федеральным законом от 30 декабря 2008 г. N 316-ФЗ "О патентных поверенных" (Собрание законодательства Российской Федерации, 2009, N 1, ст. 24; 2011, N 29, ст. 4291; 2012, N 31, ст. 4322; 2013, N 27, ст. 3477);

Федеральным законом от 27 июля 2010 г. N 210-ФЗ "Об организации предоставления государственных и муниципальных услуг" (Собрание законодательства Российской Федерации, 2010, N 31, ст. 4179; 2011, N 15, ст. 2038; N 27, ст. 3873, 3880; N 29, ст. 4291; N 30, ст. 4587; N 49, ст. 7061; 2012, N 31, ст. 4322; 2013, N 14, ст. 1651; N 27, ст. 3477, 3480; N 30, ст. 4084; N 51, ст. 6679; N 52, ст. 6952, 6961, 7009; 2014, N 26, ст. 3366; N 30, ст. 4264; N 49, ст. 6928; 2015, N 1, ст. 67, 72; N 10, ст. 1393) (далее - Закон от 27 июля 2010 г. N 210-ФЗ);

Федеральным законом от 6 апреля 2011 г. N 63-ФЗ "Об электронной подписи" (Собрание законодательства Российской Федерации, 2011, N 15, ст. 2036; N 27, ст. 3880; 2012, N 29, ст. 3988; 2013, N 14, ст. 1668; N 27, ст. 3463, 3477; 2014, N 26, ст. 3390) (далее - Закон от 6 апреля 2011 г. N 63-ФЗ);

Указом Президента Российской Федерации от 29 июня 1999 г. N 856 "Об утверждении Положения о Геральдическом совете при Президенте Российской Федерации" (Собрание законодательства Российской Федерации, 1999, N 27, ст. 3309; 2004, N 35, ст. 3616; 2010, N 3, ст. 274);

Указом Президента Российской Федерации от 24 мая 2011 г. N 673 "О Федеральной службе по интеллектуальной собственности" (Собрание законодательства Российской Федерации, 2011, N 22, ст. 3155; 2012, N 22, ст. 2754; N 27, ст. 3683);

постановлением Правительства Российской Федерации от 10 декабря 2008 г. N 941 "Об утверждении Положения о патентных и иных пошлинах за совершение юридически значимых действий, связанных с патентом на изобретение, полезную модель, промышленный образец, с государственной регистрацией товарного знака и знака обслуживания, с государственной регистрацией и предоставлением исключительного права на наименование места происхождения товара, а также с государственной регистрацией перехода исключительных прав к другим лицам и договоров о распоряжении этими правами (Собрание законодательства Российской Федерации, 2008, N 51, ст. 6170; 2011, N 39, ст. 5487; 2013, N 47, ст. 6106) (далее - Положение о пошлинах);

постановлением Правительства Российской Федерации от 8 сентября 2010 г. N 697 "О единой системе межведомственного электронного взаимодействия" (Собрание законодательства Российской Федерации, 2010, N 38, ст. 4823; 2011, N 24, ст. 3503; N 49, ст. 7284; 2013, N 45, ст. 5827; 2014, N 12, ст. 1303; N 42, ст. 5746; N 48, ст. 6862, 6876; N 50, ст. 7113);

постановлением Правительства Российской Федерации от 6 мая 2011 г. N 352 "Об утверждении перечня услуг, которые являются необходимыми и обязательными для предоставления федеральными органами исполнительной власти государственных услуг и предоставляются организациями, участвующими в предоставлении государственных услуг, и определении размера платы за их оказание" (Собрание законодательства Российской Федерации, 2011, N 20, ст. 2829; 2012, N 14, ст. 1655; N 36, ст. 4922; 2013, N 33, ст. 4382; N 49, ст. 6421; N 52, ст. 7207; 2014, N 21, ст. 2712);

постановлением Правительства Российской Федерации от 16 мая 2011 г. N 373 "О разработке и утверждении административных регламентов исполнения государственных функций и административных регламентов предоставления государственных услуг" (Собрание законодательства Российской Федерации, 2011, N 22, ст. 3169; N 35, ст. 5092; 2012; N 28, ст. 3908; N 36, ст. 4903; N 50, ст. 7070; N 52, ст. 7507; 2014, N 5, ст. 506);

постановлением Правительства Российской Федерации от 7 июля 2011 г. N 553 "О порядке оформления и предоставления заявлений и иных документов, необходимых для предоставления государственных и (или) муниципальных услуг, в форме электронных документов" (Собрание законодательства Российской Федерации, 2011, N 29, ст. 4479);

постановлением Правительства Российской Федерации от 21 марта 2012 г. N 218 "О Федеральной службе по интеллектуальной собственности" (Собрание законодательства Российской Федерации, 2012, N 14, ст. 1627; N 27, ст. 3766; N 51, ст. 7227; 2013, N 5, ст. 391; N 8, ст. 841; N 23, ст. 2923; N 45, ст. 5822; 2014, N 49, ст. 6957; 2015, N 2, ст. 491);

постановлением Правительства Российской Федерации от 25 июня 2012 г. N 634 "О видах электронной подписи, использование которых допускается при обращении за получением государственных и муниципальных услуг" (Собрание законодательства Российской Федерации, 2012, N 27, ст. 3744; 2013, N 45, ст. 5807) (далее - постановление от 25 июня 2012 г. N 634);

постановлением Правительства Российской Федерации от 16 августа 2012 г. N 840 "О порядке подачи и рассмотрения жалоб на решения и действия (бездействие) федеральных органов исполнительной власти и их должностных лиц, федеральных государственных служащих, должностных лиц государственных внебюджетных фондов Российской Федерации" (Собрание законодательства Российской Федерации, 2012, N 35, ст. 4829; 2014, N 50, ст. 7113);

постановлением Правительства Российской Федерации от 25 августа 2012 г. N 852 "Об утверждении Правил использования усиленной квалифицированной электронной подписи при обращении за получением государственных и муниципальных услуг и о внесении изменения в Правила разработки и утверждения административных регламентов предоставления государственных услуг" (Собрание законодательства Российской Федерации, 2012, N 36, ст. 4903; 2014, N 50, ст. 7113);

приказом Федерального казначейства от 30 ноября 2012 г. N 19н "Об утверждении Порядка ведения Государственной информационной системы о государственных и муниципальных платежах", зарегистрированным в Министерстве юстиции Российской Федерации 25 декабря 2012 г., регистрационный 26329;

В связи с утратой силы Приказа Федерального казначейства от 30.11.2012 N 19н, следует руководствоваться принятым взамен Приказом Казначейства РФ от 12.05.2017 N 11н.

приказом Минкомсвязи России от 31 июля 2014 г. N 234 "Об утверждении Правил оказания услуг почтовой связи", зарегистрированным в Министерстве юстиции Российской Федерации 26 декабря 2014 г., регистрационный N 35442;

приказом Минэкономразвития России от 20 июля 2015 г. N 482 "Об утверждении Правил составления, подачи и рассмотрения документов, являющихся основанием для совершения юридически значимых действий по государственной регистрации товарных знаков, знаков обслуживания, коллективных знаков, Требований к документам, содержащимся в заявке на государственную регистрацию товарного знака, знака обслуживания, коллективного знака, и прилагаемым к ней документам и их форм, Порядка преобразования заявки на государственную регистрацию коллективного знака в заявку на государственную регистрацию товарного знака, знака обслуживания и наоборот, Перечня сведений, указываемых в форме свидетельства на товарный знак (знак обслуживания), форме свидетельства на коллективный знак, формы свидетельства на товарный знак (знак обслуживания), формы свидетельства на коллективный знак", зарегистрированным в Министерстве юстиции Российской Федерации 18 августа 2015 г., регистрационный N 38572.

Исчерпывающий перечень документов, необходимых в соответствии с нормативными правовыми актами для предоставления государственной услуги и услуг, которые являются необходимыми и обязательными для предоставления государственной услуги, подлежащих представлению заявителем, способы их получения заявителем, в том числе в электронной форме, и порядок их представления

17. Для предоставления государственной услуги в части приема, регистрации, экспертизы заявки и выдачи свидетельства на товарный знак заявителем представляются документы, указанные в пунктах 1 и 2 Правил составления.

18. Для предоставления государственной услуги в части выдачи дубликата свидетельства на товарный знак заявителем подается ходатайство о выдаче дубликата свидетельства на товарный знак (рекомендуемый образец представлен в приложении N 2 к настоящему Регламенту).

19. В процессе предоставления государственной услуги заявитель представляет в Роспатент заявления и ходатайства, указанные в пункте 3 Правил составления (при необходимости).

20. Заявления и ходатайства, указанные в пункте 3 Правил составления, представляются в соответствии с пунктами 4 - 8 Правил составления.

21. Для получения государственной услуги заявка и документы, прилагаемые к заявке (далее - документы заявки), заявления, ходатайства представляются в Роспатент в соответствии с пунктом 9 Правил составления.

22. Документы, предусмотренные пунктами 17 - 19 настоящего Регламента, могут быть представлены в электронной форме с соблюдением требований, предусмотренных пунктами 48 - 51 настоящего Регламента.

Исчерпывающий перечень документов, необходимых в соответствии с нормативными правовыми актами для предоставления государственной услуги, которые находятся в распоряжении государственных органов, органов местного самоуправления и иных органов, участвующих в предоставлении государственных или муниципальных услуг, и которые заявитель вправе представить, а также способы их получения заявителем, в том числе в электронной форме, порядок их представления

23. К документам и сведениям, необходимым для предоставления государственной услуги и находящимся в распоряжении государственных органов и подведомственных им организациях, участвующих в предоставлении государственной услуги, относятся:

- выписка из Единого государственного реестра юридических лиц уполномоченного федерального органа исполнительной власти, осуществляющего государственную регистрацию юридических лиц, подтверждающая изменение наименования или адреса места нахождения правообладателя;

- выписка из Единого государственного реестра индивидуальных предпринимателей уполномоченного федерального органа исполнительной власти, осуществляющего государственную регистрацию физических лиц в качестве индивидуальных предпринимателей, подтверждающая изменение адреса места нахождения правообладателя;

- сведения уполномоченного федерального органа исполнительной власти, осуществляющего кассовое обслуживание исполнения бюджетов бюджетной системы Российской Федерации, подтверждающие уплату патентной пошлины.

24. Заявитель вправе по своему усмотрению представить копии документов и (или) сведений, указанных в пункте 23 настоящего Регламента.

В случае если копии указанных документов не приложены, Роспатент на основе приведенных в заявлении идентификаторов получает необходимые сведения через единую систему электронного межведомственного взаимодействия в государственных органах и иных подведомственных им организациях, перечисленных в пункте 23 настоящего Регламента, или из реестров этих органов.

25. Роспатент не вправе требовать от заявителя:

- представления документов и информации или осуществления действий, представление или осуществление которых не предусмотрено нормативными правовыми актами, регулирующими отношения, возникающие в связи с предоставлением государственной услуги;

- представления документов и информации, которые в соответствии с нормативными правовыми актами Российской Федерации, нормативными правовыми актами субъектов Российской Федерации и муниципальными правовыми актами находятся в распоряжении государственных органов, предоставляющих государственную услугу, иных государственных органов, органов местного самоуправления и (или) подведомственных государственным органам и органам местного самоуправления организаций, участвующих в предоставлении государственных или муниципальных услуг, за исключением документов, указанных в части 6 статьи 7 Закона от 27 июля 2010 г. 210-ФЗ.

Исчерпывающий перечень оснований для отказа в приеме документов, необходимых для предоставления государственной услуги

26. Основания для отказа в приеме заявки и прилагаемых к ней документов, необходимых для предоставления государственной услуги, указаны в пункте 10 Правил составления.

Исчерпывающий перечень оснований для приостановления или отказа в предоставлении государственной услуги

27. Приостановление предоставления государственной услуги допускается во исполнение принятых в соответствии с законодательством Российской Федерации судебных актов, предусматривающих обеспечительные меры в отношении товарного знака, или в связи с исполнением такого судебного акта в соответствии с законодательством Российской Федерации.

28. Основания для отказа в предоставлении государственной услуги настоящим Регламентом не предусмотрены.

Перечень услуг, которые являются необходимыми и обязательными для предоставления государственной услуги, в том числе сведения о документе (документах), выдаваемом (выдаваемых) организациями, участвующими в предоставлении государственной услуги

29. Услуги, которые являются необходимыми и обязательными для предоставления государственной услуги, и документы, выдаваемые организациями, участвующими в предоставлении государственной услуги, нормативными правовыми актами не предусмотрены.

Порядок, размер и основания взимания государственной пошлины или иной платы, взимаемой за предоставление государственной услуги

30. Перечень юридически значимых действий, связанных с предоставлением государственной услуги, за совершение которых взимаются пошлины, размеры, порядок и сроки уплаты пошлин, а также основания для уменьшения размеров пошлин или возврата уплаченной пошлины, установлены Положением о пошлинах.

31. Пошлины взимаются:

1) за регистрацию заявки на регистрацию товарного знака и принятие решения по результатам формальной экспертизы - 2 700 руб. (подпункт 2.1 приложения к Положению о пошлинах);

2) за регистрацию заявки, выделенной из первоначальной заявки на товарный знак, и принятие решения по результатам формальной экспертизы - 2 700 руб. (подпункт 2.2 приложения к Положению о пошлинах);

3) за проведение экспертизы обозначения, заявленного в качестве товарного знака, и принятие решения по ее результатам - 11 500 руб. + 2 050 руб. за каждый из классов Международной классификации товаров и услуг для регистрации знаков (далее - МКТУ), для которых запрашивается регистрация, свыше 1 (подпункт 2.4 приложения к Положению о пошлинах). Пошлина, предусмотренная подпунктом 2.4 приложения к Положению о пошлинах, уплачивается одновременно с пошлиной, предусмотренной подпунктом 2.1 или 2.2 приложения к Положению о пошлинах;

4) за продление срока ответа на запрос экспертизы или на уведомление о необходимости представления сообщения о выборе заявки, по которой испрашивается регистрация товарного знака (за каждый месяц продления, но не свыше 6 месяцев) - 850 руб. (подпункт 2.33 приложения к Положению о пошлинах);

5) за восстановление пропущенного срока представления запрашиваемых материалов - 8 100 рублей (подпункт 2.34 приложения к Положению о пошлинах);

6) за внесение изменений и исправлений в заявку на товарный знак, не связанных только с изменением адреса для переписки - 4 900 руб. (подпункт 2.6.1 приложения к Положению о пошлинах);

7) за внесение изменений и исправлений в заявку на товарный знак, связанных только с изменением адреса для переписки - 1 000 руб. (подпункт 2.6.2 приложения к Положению о пошлинах);

8) за внесение дополнений, исправлений и уточнений в материалы заявки на товарный знак, касающихся изменения сведений о заявителе - 4 900 руб. (подпункт 2.32 приложения к Положению о пошлинах);

9) за преобразование заявки на товарный знак в заявку на коллективный знак - 2 050 руб. (подпункт 2.25 приложения к Положению о пошлинах);

10) за преобразование заявки на коллективный знак в заявку на товарный знак - 2 050 руб. (подпункт 2.26 приложения к Положению о пошлинах);

11) за подготовку, заверение и выдачу копий материалов из дела заявки - 550 руб. (подпункт 2.40 приложения к Положению о пошлинах);

12) за регистрацию товарного знака и выдачу свидетельства на него - 16 200 руб. (подпункт 2.7 приложения к Положению о пошлинах). Если уплата пошлины осуществляется по истечении четырех месяцев с даты направления соответствующего решения, но не позднее шести месяцев со дня истечения четырехмесячного срока, размер пошлины увеличивается на 50 процентов;

13) за регистрацию коллективного знака и выдачу свидетельства на него - 20 250 руб. (подпункт 2.8 приложения к Положению о пошлинах). Если уплата пошлины осуществляется по истечении четырех месяцев с даты направления соответствующего решения, но не позднее шести месяцев со дня истечения четырехмесячного срока, размер пошлины увеличивается на 50 процентов;

14) за выдачу дубликата свидетельства - 1 350 руб. (подпункт 2.39 приложения к Положению о пошлинах).

32. В случае подачи заявки в электронном виде размер пошлины, предусмотренной подпунктами 1, 2 пункта 31 настоящего Регламента, уменьшается на 15 процентов согласно подпункту 6.1 Положения о пошлинах и составляет 2 295 рублей.

Порядок, размер и основания взимания платы за предоставление услуг, которые являются необходимыми и обязательными для предоставления государственной услуги, включая информацию о методике расчета размера такой платы

33. Платные услуги, которые являются необходимыми и обязательными для предоставления государственной услуги, нормативными правовыми актами не предусмотрены.

Максимальный срок ожидания в очереди при подаче запроса о предоставлении государственной услуги и при получении результата предоставления такой услуги

34. Максимальный срок ожидания в очереди при подаче в окно приема документов заявки и иных документов, связанных с предоставлением государственной услуги, и при получении результата предоставления государственной услуги составляет 15 минут.

Срок и порядок регистрации запроса заявителя о предоставлении государственной услуги, в том числе в электронной форме

35. Поступившая в Роспатент заявка регистрируется при отсутствии оснований для отказа в ее приеме.

Регистрация заявки включает присвоение заявке регистрационного номера и указание даты поступления заявки и производится в течение двух рабочих дней с даты приема заявки и прилагаемых к ней документов Роспатентом.

Требования к помещениям, в которых предоставляется государственная услуга, к месту ожидания и приема заявителей, размещению и оформлению визуальной, текстовой и мультимедийной информации о порядке предоставления такой услуги

36. На зданиях Роспатента и ФИПС рядом с входом в помещения, в которых предоставляется государственная услуга, размещается вывеска, содержащая информацию о полном наименовании Роспатента, ФИПС, режиме их работы, а также о справочных номерах телефонов.

37. Прием документов и выдача результатов предоставления государственной услуги осуществляется в специально выделенном для этих целей помещении, расположенном на нижнем этаже здания, имеющем окно приема документов и места ожидания, оборудованные стульями или кресельными секциями в количестве, соответствующем фактической нагрузке приема и выдачи документов, но не менее 3 мест.

38. Обслуживание лиц с ограниченными возможностями здоровья осуществляется в специально выделенном для этих целей помещении, расположенном на нижнем этаже здания, оборудованном пандусами, специальными ограждениями и перилами, обеспечивающими беспрепятственное передвижение и разворот инвалидных колясок, столами, размещенными в стороне от входа для беспрепятственного подъезда и разворота колясок. Для лиц с ограниченными возможностями здоровья обеспечиваются: (в ред. Приказа Минэкономразвития РФ от 13.05.2016 N 298)

- беспрепятственный доступ к зданию, в котором предоставляется государственная услуга, и беспрепятственное использование транспорта, средств связи и информации; (в ред. Приказа Минэкономразвития РФ от 13.05.2016 N 298)

- возможность самостоятельного передвижения по территории, на которой расположены здания, в которых предоставляется государственная услуга, а также входа и выхода из них, посадки в транспортное средство и высадки из него, в том числе с использованием кресла-коляски; (в ред. Приказа Минэкономразвития РФ от 13.05.2016 N 298)

- сопровождение инвалидов, имеющих стойкие расстройства функций зрения и самостоятельного передвижения, и оказание им помощи в здании, где предоставляется государственная услуга; (в ред. Приказа Минэкономразвития РФ от 13.05.2016 N 298)

- надлежащее размещение оборудования и носителей информации, необходимых для обеспечения беспрепятственного доступа инвалидов к зданиям, в которых предоставляется государственная услуга, с учетом ограничения их жизнедеятельности; (в ред. Приказа Минэкономразвития РФ от 13.05.2016 N 298)

- дублирование необходимой для инвалидов звуковой и зрительной информации, а также надписей, знаков и иной текстовой и графической информации знаками, выполненными рельефно-точечным шрифтом Брайля; (в ред. Приказа Минэкономразвития РФ от 13.05.2016 N 298)

- допуск сурдопереводчика и тифлосурдопереводчика; (в ред. Приказа Минэкономразвития РФ от 13.05.2016 N 298)

- допуск собаки-проводника в здания, где предоставляется государственная услуга, при наличии документа, подтверждающего ее специальное обучение и выдаваемого по форме и в порядке, определенных законодательством Российской Федерации; (в ред. Приказа Минэкономразвития РФ от 13.05.2016 N 298)

- оказание инвалидам помощи в преодолении барьеров, мешающих получению ими государственной услуги наравне с другими лицами. (в ред. Приказа Минэкономразвития РФ от 13.05.2016 N 298)

39. Предоставление справок и консультаций осуществляется в специально выделенном для этих целей помещении консультационно-справочного пункта Роспатента и ФИПС, расположенного на нижнем этаже здания.

40. Проведение экспертных совещаний осуществляется в специально выделенных для этих целей комнатах, расположенных на втором и более высоких этажах зданий, снабженных лифтами, в количестве не менее двух.

41. Помещения, предназначенные для ожидания в очереди приема или выдачи документов, обслуживания лиц с ограниченными возможностями здоровья, предоставления справок и консультаций, проведения экспертных совещаний, должны соответствовать требованиям комфортности условий пребывания в них заявителей и иметь вывески, указывающие на их назначение.

42. Визуальная, текстовая и мультимедийная информация о порядке предоставления государственной услуги размещается на информационных стендах или информационных терминалах в помещениях для ожидания и приема граждан, а также на интернет-сайте Роспатента.

43. Оформление визуальной, текстовой и мультимедийной информации о порядке предоставления государственной услуги должно соответствовать оптимальному зрительному и слуховому восприятию этой информации заявителями.

Показатели доступности и качества государственной услуги

44. Доступность предоставления государственной услуги характеризуется:

1) возможностью подачи заявлений и документов, необходимых для предоставления государственной услуги, а также получения информации о ходе предоставления государственной услуги в электронном виде;

2) количеством взаимодействий заявителя с должностными лицами при предоставлении государственной услуги и их продолжительность.

45. Качество предоставления государственной услуги характеризуется:

1) достоверностью предоставляемой заявителям информации о ходе предоставления государственной услуги;

2) удовлетворенностью заявителей качеством государственной услуги;

3) соблюдением сроков предоставления государственной услуги;

4) отсутствием обоснованных жалоб со стороны заявителей на некорректное, невнимательное отношение должностных лиц к заявителям.

Иные требования, в том числе учитывающие особенности предоставления государственной услуги в многофункциональных центрах предоставления государственных и муниципальных услуг и особенности предоставления государственной услуги в электронной форме

46. Предоставление государственной услуги в многофункциональных центрах предоставления государственных и муниципальных услуг не предусмотрено.

47. Документы заявки, подаваемые в связи с предоставлением государственной услуги в электронной форме, представляются через интернет-сайт Роспатента или Единый портал государственных услуг.

Технические требования к подаче заявки и иных документов через интернет-сайт Роспатента или Единый портал государственных услуг приведены на интернет-сайтах Роспатента, ФИПС.

48. При предоставлении государственной услуги в электронной форме используются классы средств электронной подписи, которые допускаются к использованию при обращении за получением государственной услуги, оказываемой с применением электронной подписи в соответствии с законодательством Российской Федерации.

Виды электронных подписей, использование которых допускается при обращении за получением государственных услуг, и порядок их использования установлены постановлением от 25 июня 2012 г. N 634.

49. Представление документов заявки в электронной форме осуществляется с учетом положений Требований к документам, содержащимся в заявке на государственную регистрацию товарного знака, знака обслуживания, коллективного знака, и прилагаемым к ней документам и их форм, утвержденных приказом Минэкономразвития России (далее - Требования к документам заявки).

50. Для подачи заявки в электронной форме необходимо получить сертификат усиленной электронной цифровой подписи (ЭП) в Удостоверяющем центре ФИПС или ином удостоверяющем центре, включенном в Перечень уполномоченных удостоверяющих центров единой системы удостоверяющих центров, сформированный Министерством связи и коммуникаций Российской Федерации (далее - Перечень УЦ ЕС УЦ).

51. Информация о порядке получения сертификата ЭП в Удостоверяющем центре ФИПС и о возможности получения сертификата в ином удостоверяющем центре, включенном в Перечень УЦ ЕС УЦ, а также о процедурах электронной подачи заявок, электронного взаимодействия с заявителем размещается на Едином портале государственных услуг и на интернет-сайте ФИПС в разделе "Электронное взаимодействие с заявителями".

Сведения об удостоверяющих центрах, включенных в Перечень УЦ ЕС УЦ, размещаются на Едином портале государственных услуг и по адресу http://www.reestr-pki.ru в информационно-телекоммуникационной сети "Интернет".

III. Состав, последовательность и сроки выполнения административных процедур, требования к порядку их выполнения

Исчерпывающий перечень административных процедур

52. Предоставление государственной услуги включает следующие административные процедуры:

1) прием и регистрация заявки;

2) публикация в официальном бюллетене Роспатента (далее - официальный бюллетень) сведений о поданных заявках;

3) проверка уплаты пошлин и формальная экспертиза заявки;

4) экспертиза обозначения, заявленного в качестве товарного знака (далее - экспертиза заявленного обозначения);

5) рассмотрение заявлений и ходатайств, поданных заявителем по собственной инициативе;

6) регистрация товарного знака в Государственном реестре, публикация сведений о государственной регистрации товарного знака и выдача свидетельства на товарный знак;

7) выдача дубликата свидетельства на товарный знак.

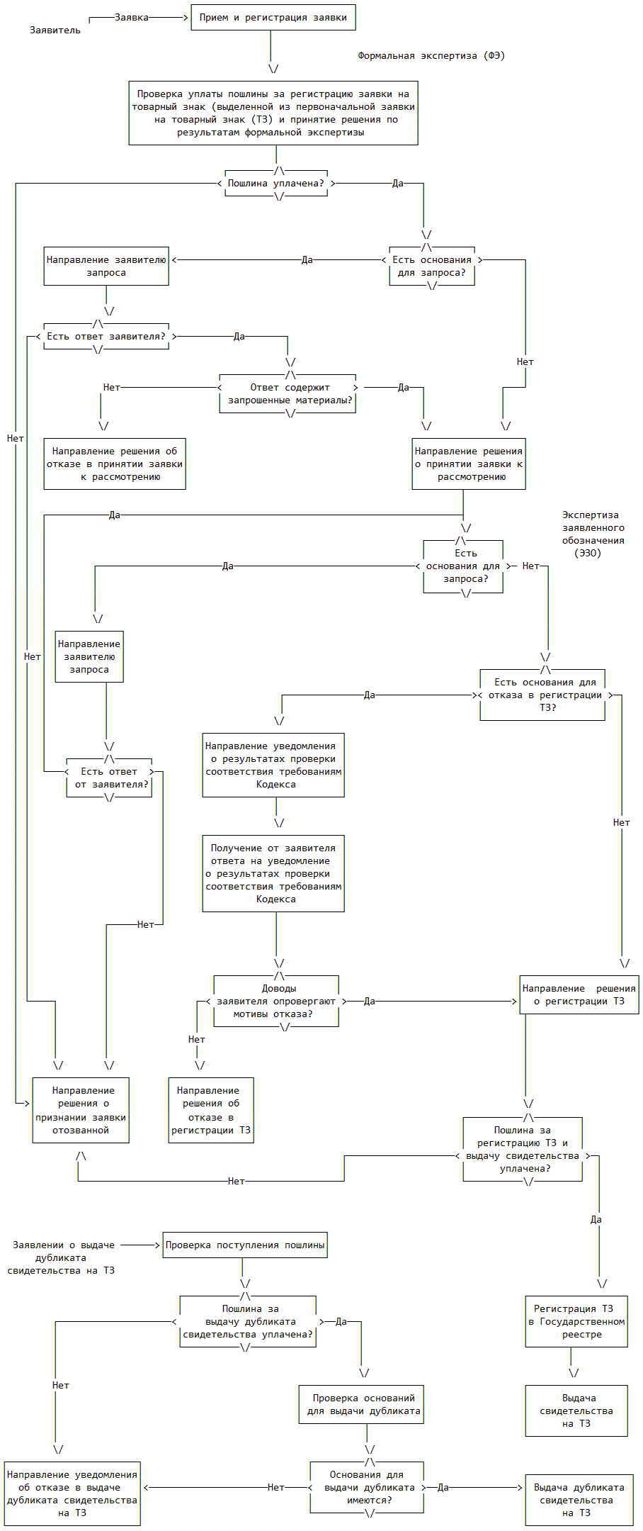
Блок-схема предоставления государственной услуги приведена в приложении N 1 к настоящему Регламенту.

Административная процедура приема и регистрации заявки

53. Основанием для начала административной процедуры приема и регистрации заявки является представление заявки в Роспатент.

Административная процедура состоит из следующих административных действий:

1) прием заявки;

2) регистрация заявки.

54. Административное действие, предусмотренное подпунктом 1 пункта 53 настоящего Регламента, включает проверку отсутствия основания для отказа в приеме заявки, указанных в пункте 10 Правил составления.

55. Максимальный срок приема заявки при представлении заявки в соответствии с подпунктом 1 пункта 9 Правил составления составляет 15 минут.

Максимальный срок приема заявки при представлении заявки в соответствии с подпунктами 2 - 5 пункта 9 Правил составления составляет три рабочих дня.

56. Административное действие, предусмотренное подпунктом 2 пункта 53 настоящего Регламента, включает присвоение заявке регистрационного номера и указание даты поступления заявки, направление заявителю уведомления о приеме и регистрации заявки или об отказе в приеме и регистрации заявки.

57. Максимальный срок регистрации заявки составляет два рабочих дня с даты приема заявки.

58. Административные действия по приему и регистрации осуществляются работниками, к компетенции которых в соответствии с должностной инструкцией отнесены прием и регистрация входящей корреспонденции.

59. Заявителю отказывается в приеме и регистрации заявки, если в результате проверки установлено наличие хотя бы одного из оснований для отказа в приеме заявки, указанного в пункте 10 Правил составления.

60. Результатами административной процедуры являются:

1) прием и регистрация заявки, направление заявителю уведомления о приеме и регистрации заявки с указанием регистрационного номера заявки и даты поступления заявки и передача заявки из подразделения, осуществляющего прием и регистрацию заявки, в подразделение, осуществляющее публикацию сведений о поданных заявках, и в подразделение, осуществляющее формальную экспертизу заявки;

2) отказ в приеме и регистрации документов заявки и направление заявителю уведомления об отказе в приеме и регистрации заявки с указанием причин отказа.

61. Результат административной процедуры фиксируется:

1) в случае приема и регистрации заявки в виде даты регистрации заявки и регистрационного номера заявки:

- на бланке заявки;

- в уведомлении о приеме и регистрации заявки, направляемом в адрес заявителя;

- на интернет-сайтах Роспатента, ФИПС;

2) в случае отказа в приеме и регистрации заявки (документов, представленных в качестве заявки) в виде даты поступления непринятых документов, их входящего номера и количества листов:

- в журнале учета;

- в уведомлении об отказе в приеме и регистрации заявки (документов, представленных в качестве заявки), направляемом заявителю.

62. Принятая и зарегистрированная заявка, непринятая заявка, иные документы, представленные заявителем в Роспатент в качестве заявки или в связи с предоставлением государственной услуги, не подлежат возврату заявителю.

Административная процедура публикации в официальном бюллетене сведений о поданных заявках

63. Основанием для начала административной процедуры публикации в официальном бюллетене сведений о поданных заявках являются прием и регистрация заявки.

Административная процедура состоит из следующих административных действий:

1) получение сведений о заявке подразделением, осуществляющим публикацию сведений о поданных заявках;

2) публикация в официальном бюллетене сведений о поданной заявке.

64. Максимальный срок получения сведений о заявке подразделением, осуществляющим публикацию сведений о поданных заявках, составляет один рабочий день с даты регистрации заявки.

65. Ответственным лицом за осуществление административного действия по получению сведений о заявке подразделением, осуществляющим публикацию сведений о поданных заявках, является работник, к компетенции которого в соответствии с должностной инструкцией отнесено техническое сопровождение использования автоматизированного программного обеспечения.

66. Максимальный срок публикации в официальном бюллетене сведений о поданной заявке составляет пятнадцать рабочих дней с даты получения сведений о заявке подразделением, осуществляющим публикацию сведений о поданных заявках.

67. Административное действие по публикации в официальном бюллетене сведений о поданной заявке осуществляется работником, к компетенции которого в соответствии с должностной инструкцией отнесено ведение официального бюллетеня.

68. Публикация в официальном бюллетене сведений о поданных заявках осуществляется в соответствии с Правилами составления.

69. Результатом административной процедуры является публикация в официальном бюллетене сведений о поданной заявке.

70. Результат административной процедуры фиксируется в официальном бюллетене на интернет-сайтах Роспатента, ФИПС.

Административная процедура проверки уплаты пошлин и формальной экспертизы заявки

71. Основанием для начала административной процедуры проверки уплаты пошлин и формальной экспертизы заявки является передача заявки из подразделения, осуществляющего прием и регистрацию заявки, в подразделение, осуществляющее формальную экспертизу.

Административная процедура включает административные действия:

1) по проверке уплаты пошлин:

- за регистрацию заявки и принятие решения по результатам формальной экспертизы;

- за проведение экспертизы обозначения, заявленного в качестве товарного знака, и принятие решения по ее результатам;

- за регистрацию заявки, выделенной из первоначальной заявки на товарный знак, и принятие решения по результатам формальной экспертизы;

2) по проверке наличия документов, необходимых для предоставления государственной услуги, предусмотренных пунктами 1, 2 Правил составления, и соблюдения предъявляемых к ним законодательством Российской Федерации требований;

3) по проверке дополнительных материалов, представленных заявителем по запросу;

4) по рассмотрению заявления об отзыве заявки, поданного по инициативе заявителя, предусмотренного подпунктом 12 пункта 3 Правил составления.

72. Административное действие, предусмотренное подпунктом 1 пункта 71 Регламента, состоит в проверке факта уплаты пошлин в размере и порядке, предусмотренных Положением о пошлинах.

Проверка проводится посредством межведомственного информационного взаимодействия Роспатента с Федеральным казначейством. При проведении проверки используется информация, содержащаяся в Государственной информационной системе о государственных и муниципальных платежах (ГИС), в документах заявки и в копии документа, подтверждающего уплату пошлин, если таковая представлена заявителем по собственной инициативе.

73. В случае если по результатам проверки уплаты пошлины в соответствии с пунктом 72 настоящего Регламента уплата пошлины в размере и порядке, установленных Положением о пошлинах, не подтверждена, заявителю направляется уведомление о начислении соответствующей пошлины с указанием необходимости уплатить пошлину в течение двух месяцев со дня направления указанного уведомления.

74. Максимальный срок проверки факта уплаты пошлины составляет две недели с даты поступления заявки в подразделение, осуществляющее формальную экспертизу.

В случае направления уведомления, предусмотренного пунктом 73 настоящего Регламента, максимальный срок проверки факта уплаты пошлины составляет две недели со дня истечения двухмесячного срока для уплаты пошлины.

75. Административное действие, предусмотренное подпунктом 1 пункта 71 настоящего Регламента, осуществляется работниками, к компетенции которых в соответствии с должностной инструкцией отнесена проверка уплаты пошлин в размере и порядке, установленных Положением о пошлинах.

76. Административное действие, предусмотренное подпунктом 2 пункта 71 настоящего Регламента, осуществляется после уплаты пошлин в размере и порядке, установленных Положением о пошлинах.

77. Административное действие, предусмотренное подпунктом 2 пункта 71 настоящего Регламента, включает проверку документов заявки, предусмотренную Правилами составления, и подготовку документов по результатам формальной экспертизы.

78. Максимальный срок осуществления административного действия, предусмотренного подпунктом 2 пункта 71 настоящего Регламента, составляет один месяц с момента подтверждения факта уплаты пошлин в размере и порядке, установленных Положением о пошлинах.

79. Если в результате проверки установлено, что заявка не удовлетворяет положениям Правил составления, заявителю в срок, указанный в пункте 78 настоящего Регламента, направляется запрос.

80. В запросе, предусмотренном пунктом 79 настоящего Регламента, указываются выявленные несоответствия документов заявки, ссылки на положения соответствующих нормативных правовых актов и предложение представить дополнительные материалы в течение трех месяцев со дня направления запроса, а также заявитель уведомляется о том, что в случае непредставления в указанный срок запрошенных дополнительных материалов или ходатайства о продлении срока их представления, предусмотренного подпунктом 8 пункта 3 Правил составления, по заявке принимается решение о признании заявки отозванной.

81. В случае поступления дополнительных материалов в ответ на запрос, предусмотренный пунктом 79 настоящего Регламента, осуществляется административное действие, предусмотренное подпунктом 3 пункта 71 настоящего Регламента.

82. Административное действие, предусмотренное подпунктом 2 пункта 71 настоящего Регламента, проводится государственными экспертами по интеллектуальной собственности (далее - эксперт по интеллектуальной собственности), к компетенции которых в соответствии с должностной инструкцией отнесено выполнение подготовительных работ, связанных с принятием решений по результатам формальной экспертизы заявки.

83. Административное действие, предусмотренное подпунктом 3 пункта 71 настоящего Регламента, осуществляется, если направлялся запрос, предусмотренный пунктом 79 настоящего Регламента, и включает проверку соблюдения установленного законодательством Российской Федерации срока представления дополнительных материалов, проверку наличия запрашиваемых дополнительных материалов и их соответствия Требованиям к документам заявки.

В ходе проведения проверки устанавливается соблюдение требования законодательства Российской Федерации, в соответствии с которым дополнительные материалы не должны содержать перечень товаров, не указанных в заявке на дату ее подачи, или существенно изменять заявленное обозначение.

84. Максимальный срок проверки, предусмотренной подпунктом 3 пункта 71 настоящего Регламента, составляет один месяц со дня получения дополнительных материалов.

85. Административное действие, предусмотренное подпунктом 3 пункта 71 настоящего Регламента, проводится экспертами по интеллектуальной собственности, указанными в пункте 82 настоящего Регламента.

86. Административное действие, предусмотренное подпунктом 4 пункта 71 настоящего Регламента, осуществляется при условии поступления заявления, указанного в подпункте 4 пункта 71 настоящего Регламента, на стадии проведения формальной экспертизы.

87. Порядок и сроки осуществления административного действия, предусмотренного подпунктом 4 пункта 71 настоящего Регламента, установлены пунктами 179 - 182 настоящего Регламента.

88. Административное действие, предусмотренное подпунктом 4 пункта 71 настоящего Регламента, проводится экспертами по интеллектуальной собственности, указанными в пункте 82 настоящего Регламента.

89. По результатам административной процедуры готовится заключение к решению о принятии заявки к рассмотрению, если выполнены следующие условия:

1) пошлины уплачены в размере и порядке, установленных Положением о пошлинах;

2) документы, необходимые для предоставления государственной услуги, представлены и соответствуют предъявляемым к ним законодательством Российской Федерации требованиям.

90. По результатам административной процедуры готовится заключение к решению о признании заявки отозванной при наличии хотя бы одного из следующих условий:

1) пошлины не уплачены в размере и порядке, установленных Положением о пошлинах;

2) запрашиваемые в соответствии с пунктом 79 настоящего Регламента дополнительные материалы, необходимые для предоставления государственной услуги, или ходатайство о продлении срока их представления не представлены в установленный законодательством Российской Федерации срок.

По результатам административной процедуры готовится заключение к решению об удовлетворении заявления о признании заявки отозванной, если удовлетворено заявление об отзыве заявки, поданное заявителем.

Заявка признается отозванной со дня принятия решения о признании заявки отозванной или об удовлетворении заявления о признании заявки отозванной.

91. Отсутствие в заявке описания заявляемого обозначения, в том числе непредставление его в ответ на запрос с истребованием такого описания или наличие в описании противоречивых сведений как единственного основания для запроса, не влечет признания заявки отозванной. В таком случае заявка принимается к рассмотрению.

92. По результатам административной процедуры готовится заключение к решению об отказе в принятии заявки к рассмотрению при наличии хотя бы одного из следующих условий:

1) отсутствие в заявке подписи заявителя или его представителя;

2) несоответствие указания заявителя в заявлении установленным законодательством Российской Федерации требованиям;

3) отсутствие в заявке обозначения, заявляемого для регистрации в качестве товарного знака;

4) отсутствие в заявке указания товара или услуги, для которых испрашивается регистрация заявленного обозначения.

93. Результатами административной процедуры являются:

1) решение Роспатента о принятии заявки к рассмотрению, направление заявителю решения о принятии заявки к рассмотрению и передача заявки на экспертизу обозначения, заявленного в качестве товарного знака;

2) решение Роспатента об отказе в принятии заявки к рассмотрению и направление заявителю решения об отказе в принятии заявки к рассмотрению с указанием оснований для отказа;

3) решение Роспатента о признании заявки отозванной и направление заявителю решения о признании заявки отозванной с указанием оснований для признания заявки отозванной;

4) решение Роспатента об удовлетворении заявления о признании заявки отозванной и направление заявителю решения об удовлетворении заявления о признании заявки отозванной.

94. Решение Роспатента о принятии заявки к рассмотрению содержит следующие сведения (при их наличии):

1) о возможности установления конвенционного или выставочного приоритета в период проведения экспертизы обозначения, заявленного в качестве товарного знака, при условии представления документов, подтверждающих правомерность требования об установлении конвенционного или выставочного приоритета, в течение трех месяцев со дня подачи заявки;

2) о необходимости представления иных сведений и (или) документов, предусмотренных Кодексом и Правилами составления;

3) о причинах, по которым в заявке, поданной как заявка, выделенная из первоначальной, указана (или не указана) дата подачи заявки по дате подачи первоначальной заявки;

4) о проведении экспертизы для товаров, относящихся к классам МКТУ, указанным первыми в перечне товаров, за которые уплачена пошлина.

95. Решения Роспатента, указанные в пункте 93 настоящего Регламента, принимаются руководителем Роспатента или уполномоченным им должностным лицом Роспатента. (в ред. Приказа Минэкономразвития РФ от 07.06.2017 N 274)

Срок выдачи (направления) решений, указанных в пункте 93 настоящего Регламента, не превышает пяти рабочих дней с даты, указанной на решении и соответствующей дате принятия решения.

96. Результат административной процедуры, указанный в подпункте 1 пункта 93 настоящего Регламента, вместе с материалами заявки передается в подразделение, осуществляющее экспертизу заявленного обозначения.

97. Результат административной процедуры фиксируется:

- в решении о принятии заявки к рассмотрению;

- в решении об отказе в принятии заявки к рассмотрению;

- в решении о признании заявки отозванной;

- в решении об удовлетворении заявления о признании заявки отозванной;

- на интернет-сайтах Роспатента, ФИПС.

Административная процедура экспертизы заявленного обозначения

98. Основанием для начала административной процедуры экспертизы заявленного обозначения является принятие решения о принятии заявки к рассмотрению.

Административная процедура включает административные действия:

1) по проверке соответствия заявленного на регистрацию в качестве товарного знака обозначения (далее - заявленное обозначение) требованиям законодательства Российской Федерации;

2) по рассмотрению дополнительных материалов, без которых невозможно проведение экспертизы заявленного обозначения, представленных заявителем по запросу;

3) по рассмотрению доводов заявителя, поступивших в ответ на уведомление о результатах проверки соответствия заявленного обозначения требованиям законодательства Российской Федерации, если такое уведомление направлялось на стадии экспертизы заявленного обозначения;

4) по рассмотрению заявления об отзыве заявки, поданного по инициативе заявителя, предусмотренного подпунктом 12 пункта 3 Правил составления.

99. Административное действие, предусмотренное подпунктом 1 пункта 98 настоящего Регламента, включает установление приоритета товарного знака и проведение информационного поиска для целей экспертизы заявленного обозначения, проверку, предусмотренную пунктом 33 Правил составления, а также соответствия заявленного обозначения требованиям законодательства Российской Федерации.

100. Максимальный срок административного действия, предусмотренного подпунктом 1 пункта 98 настоящего Регламента, составляет двенадцать месяцев со дня принятия заявки к рассмотрению по результатам формальной экспертизы.

101. Административное действие, предусмотренное подпунктом 1 пункта 98 настоящего Регламента, проводится экспертами по интеллектуальной собственности, к компетенции которых в соответствии с должностной инструкцией отнесено выполнение подготовительных работ, связанных с принятием решения по результатам экспертизы заявленного обозначения.

102. Если в результате осуществления административного действия, предусмотренного подпунктом 1 пункта 98 настоящего Регламента, установлено, что без дополнительных материалов проведение экспертизы заявленного обозначения невозможно, заявителю направляется запрос с указанием необходимых дополнительных материалов и предложением представить запрашиваемые дополнительные материалы в течение трех месяцев со дня направления указанного запроса или в течение трех месяцев со дня направления копий противопоставленных заявке материалов, если заявитель запросит указанные копии в течение двух месяцев со дня направления запроса.

В случае если одним заявителем или разными заявителями поданы заявки на тождественные товарные знаки, Роспатентом направляется уведомление о необходимости в течение семи месяцев со дня его направления сообщить о выборе заявителя или достигнутом между заявителями соглашении о том, по какой из заявок испрашивается государственная регистрация товарного знака.

103. В запросе, предусмотренном пунктом 102 настоящего Регламента, заявитель уведомляется о том, что в случае непредставления в трехмесячный срок запрошенных дополнительных материалов или ходатайства о продлении срока их представления, предусмотренного подпунктом 8 пункта 3 Правил составления, по заявке принимается решение о признании заявки отозванной.

104. Запрос, предусмотренный абзацем первым пункта 102 настоящего Регламента, может быть направлен заявителю неоднократно.

105. Если в результате экспертизы заявленного обозначения установлено, что заявленное обозначение не соответствует требованиям законодательства Российской Федерации, предъявляемым для целей регистрации товарного знака, заявителю направляется уведомление о результатах проверки соответствия заявленного обозначения требованиям законодательства Российской Федерации, в котором заявителю предлагается в течение шести месяцев со дня направления указанного уведомления представить свои доводы относительно приведенных в уведомлении мотивов.

Уведомление направляется, если по результатам проверки установлено, что государственная регистрация товарного знака не может быть осуществлена полностью или государственная регистрация товарного знака может быть осуществлена в отношении только части товаров, содержащихся в перечне товаров, представленном заявителем.

106. Если в процессе рассмотрения заявки до принятия решения по результатам экспертизы заявленного обозначения поступило обращение от любого заинтересованного лица, содержащее указание номера рассматриваемой заявки и документально подтвержденные сведения о несоответствии заявленного обозначения требованиям законодательства Российской Федерации, то представленные сведения учитываются при принятии решения по результатам экспертизы заявленного обозначения.

107. Если предложенный заявителем перечень товаров содержит орфографические и пунктуационные ошибки, при подготовке решения о регистрации товарного знака в перечень товаров вносятся соответствующие исправления.

108. Административное действие, предусмотренное подпунктом 2 пункта 98 настоящего Регламента, осуществляется, если направлялся запрос, предусмотренный пунктом 102 настоящего Регламента, и включает проверку соблюдения установленного законодательством Российской Федерации срока представления дополнительных материалов, проверку наличия запрашиваемых дополнительных материалов и соблюдения предъявляемых к ним законодательством Российской Федерации требований.

В ходе проведения проверки устанавливается соблюдение требования законодательства Российской Федерации, в соответствии с которым дополнительные материалы не должны содержать перечень товаров, не указанных в заявке на дату ее подачи, или существенно изменять заявленное обозначение.

109. Максимальный срок рассмотрения дополнительных материалов, представленных заявителем по запросу, предусмотренному пунктом 102 настоящего Регламента, составляет два месяца со дня получения дополнительных материалов.

110. Административное действие, предусмотренное подпунктом 2 пункта 98 настоящего Регламента, проводится экспертами по интеллектуальной собственности, указанными в пункте 101 настоящего Регламента.

111. Административное действие, предусмотренное подпунктом 3 пункта 98 настоящего Регламента, включает:

1) проверку соблюдения установленного законодательством Российской Федерации срока представления доводов заявителя, поступивших в ответ на уведомление о результатах проверки соответствия заявленного обозначения требованиям законодательства Российской Федерации;

2) рассмотрение доводов заявителя, поступивших в ответ на уведомление о результатах проверки соответствия заявленного обозначения требованиям законодательства Российской Федерации.

112. Максимальный срок рассмотрения доводов заявителя, поступивших в ответ на уведомление, предусмотренное пунктом 105 настоящего Регламента, составляет два месяца со дня получения указанных доводов заявителя.

113. Административное действие, предусмотренное подпунктом 3 пункта 98 настоящего Регламента, проводится экспертами по интеллектуальной собственности, указанными в пункте 101 настоящего Регламента.

114. Административное действие, предусмотренное подпунктом 4 пункта 98 настоящего Регламента, осуществляется при условии поступления заявления, предусмотренного подпунктом 12 пункта 3 Правил составления, на стадии проведения экспертизы заявленного обозначения.

115. Порядок и сроки осуществления административного действия, предусмотренного подпунктом 4 пункта 98 настоящего Регламента, установлены пунктами 179 - 182 настоящего Регламента.

116. Административное действие, предусмотренное подпунктом 4 пункта 98 настоящего Регламента, проводится экспертами по интеллектуальной собственности, указанными в пункте 101 настоящего Регламента.

117. По результатам административной процедуры готовится заключение к решению о государственной регистрации товарного знака, если установлено, что заявленное обозначение соответствует требованиям, предъявляемым законодательством Российской Федерации для целей регистрации товарного знака в отношении всех товаров, указанных в перечне товаров.

118. По результатам административной процедуры готовится заключение к решению о государственной регистрации товарного знака для части товаров, указанных в представленном заявителем перечне товаров, если установлено, что заявленное обозначение соответствует требованиям, предъявляемым законодательством Российской Федерации для целей регистрации товарного знака в отношении части товаров, указанных в перечне товаров.

119. По результатам административной процедуры готовится заключение к решению о государственной регистрации товарного знака для части товаров, указанных в представленном заявителем перечне товаров, если из заявки в период проведения экспертизы заявленного обозначения или в период рассмотрения Роспатентом возражения на решение Роспатента о государственной регистрации товарного знака или об отказе в государственной регистрации товарного знака была выделена другая заявка.

120. По результатам административной процедуры готовится заключение к решению об отказе в государственной регистрации товарного знака в отношении всего перечня товаров, содержащее мотивы отказа в государственной регистрации товарного знака, если установлено, что заявленное обозначение не соответствует требованиям, предъявляемым законодательством Российской Федерации для целей регистрации товарного знака в отношении товаров, указанных в перечне товаров.

121. По результатам административной процедуры готовится заключение к решению о признании заявки отозванной в случае, если запрашиваемые в соответствии с пунктом 102 настоящего Регламента дополнительные материалы, необходимые для предоставления государственной услуги, или ходатайство о продлении срока их представления не представлены в установленный законодательством Российской Федерации срок.

По результатам административной процедуры готовится заключение к решению об удовлетворении заявления о признании заявки отозванной, если удовлетворено заявление об отзыве заявки, поданное заявителем.

Заявка признается отозванной со дня принятия решения о признании заявки отозванной или об удовлетворении заявления о признании заявки отозванной.

122. Результатами административной процедуры являются:

1) решение Роспатента о государственной регистрации товарного знака для товаров, указанных в представленном заявителем перечне товаров, направление заявителю решения о государственной регистрации товарного знака и документа, уведомляющего о подлежащей уплате пошлине за регистрацию товарного знака и выдачу свидетельства на него;

2) решение Роспатента о государственной регистрации товарного знака для части товаров из указанных в представленном заявителем перечне товаров, в отношении которых товарному знаку может быть предоставлена правовая охрана, направление заявителю решения о государственной регистрации товарного знака для части товаров и документа, уведомляющего о подлежащей уплате пошлине за регистрацию товарного знака и выдачу свидетельства на него;

3) решение Роспатента о государственной регистрации товарного знака для части товаров из указанных в представленном заявителем перечне товаров, из которых исключены товары, указанные в заявке, выделенной из заявки, по которой принимается решение о государственной регистрации (первоначальной заявки), направление заявителю решения о государственной регистрации товарного знака для части товаров и документа, уведомляющего о подлежащей уплате пошлине за регистрацию товарного знака и выдачу свидетельства на него;

4) решение Роспатента об отказе в государственной регистрации товарного знака в отношении всего перечня товаров и направление заявителю решения об отказе в государственной регистрации товарного знака в отношении всего перечня товаров;

5) решение Роспатента о признании заявки отозванной и направление заявителю решения о признании заявки отозванной с объяснением причин принятия решения;

6) решение Роспатента об удовлетворении поданного заявителем заявления о признании заявки отозванной и направление заявителю решения об удовлетворении заявления о признании заявки отозванной.

123. Решения, указанные в пункте 122 настоящего Регламента, принимаются руководителем Роспатента или уполномоченным им должностным лицом Роспатента. (в ред. Приказа Минэкономразвития РФ от 07.06.2017 N 274)

Срок выдачи (направления) решений, указанных в пункте 122 настоящего Регламента, не превышает пяти рабочих дней с даты, указанной на решении или документе и соответствующей дате принятия решения, подписания документа.

124. Результат административной процедуры, указанный в подпунктах 1 - 3 пункта 122 настоящего Регламента, вместе с материалами заявки передается работниками, указанными в пункте 101 настоящего Регламента, в подразделение, осуществляющее проверку уплаты пошлины.

125. Результат административной процедуры фиксируется:

- в решении о государственной регистрации товарного знака;

- в решении об отказе в государственной регистрации товарного знака;

- в решении о признании заявки отозванной;

- в решении об удовлетворении заявления о признании заявки отозванной;

- на интернет-сайтах Роспатента, ФИПС;

- в официальном бюллетене Роспатента "Товарные знаки, знаки обслуживания и наименования мест происхождения товаров" (только о товарных знаках, в отношении которых осуществлена государственная регистрация).

Административная процедура рассмотрения заявлений и ходатайств, поданных заявителем по собственной инициативе

126. Основанием для начала административной процедуры рассмотрения заявлений и ходатайств, поданных заявителем по собственной инициативе, является поступление заявлений и ходатайств, поданных заявителем по собственной инициативе, в Роспатент.

Административная процедура включает административные действия:

1) по рассмотрению заявлений, предусмотренных подпунктами 1 - 7 пункта 3 Правил составления;

2) по рассмотрению ходатайства, предусмотренного подпунктом 8 пункта 3 Правил составления;

3) по рассмотрению ходатайства, предусмотренного подпунктом 9 пункта 3 Правил составления;

4) по рассмотрению ходатайств, предусмотренных подпунктом 10 пункта 3 Правил составления;

5) по рассмотрению заявки с участием заявителя по ходатайству заявителя, предусмотренному подпунктом 11 пункта 3 Правил составления.

127. Административное действие, предусмотренное подпунктом 1 пункта 126 настоящего Регламента, осуществляется при условии уплаты пошлин, предусмотренных подпунктами 6 - 8 пункта 31 настоящего Регламента.

128. При поступлении заявлений, предусмотренных подпунктами 1 - 7 пункта 3 Правил составления, осуществляются:

1) проверка уплаты пошлины, предусмотренной подпунктами 6 - 8 пункта 31 настоящего Регламента, за осуществление юридически значимого действия, указанного в заявлении;

2) проверка наличия документов, необходимых для удовлетворения заявления, и соблюдения предъявляемых к ним законодательством Российской Федерации требований;

3) проверка исправленных и недостающих документов, без которых удовлетворение заявления невозможно, представленных заявителем в ответ на уведомление о необходимости представления таких документов.

129. Порядок и сроки проверки уплаты пошлин, предусмотренных подпунктами 6 - 8 пункта 31 настоящего Регламента, установлены в пунктах 72 - 74 настоящего Регламента.

Проверка уплаты пошлин, предусмотренных подпунктами 6 - 8 пункта 31 настоящего Регламента, осуществляется работниками, указанными в пункте 75 настоящего Регламента.

130. Проверка наличия документов, необходимых для удовлетворения заявления, и соблюдения предъявляемых к ним законодательством Российской Федерации требований, предусмотренная подпунктом 2 пункта 128 настоящего Регламента, проводится в срок, не превышающий одного месяца с даты подтверждения факта уплаты пошлин, предусмотренных подпунктами 6 - 8 пункта 31 настоящего Регламента.

131. В случае установления в ходе проверки, предусмотренной подпунктом 2 пункта 128 настоящего Регламента, несоответствия представленных документов предъявляемым к ним законодательством Российской Федерации требований, заявителю направляется уведомление с предложением представить в трехмесячный срок со дня направления указанного уведомления исправленные и (или) недостающие документы, необходимые для удовлетворения заявления.

132. Проверка, предусмотренная подпунктом 3 пункта 128 настоящего Регламента, проводится в месячный срок с даты поступления исправленных и (или) недостающих документов в ответ на уведомление, предусмотренное пунктом 131 настоящего Регламента, если документы поступили в трехмесячный срок со дня направления указанного уведомления.

133. Административное действие, предусмотренное подпунктом 1 пункта 126 настоящего Регламента, проводится работниками, к компетенции которых в соответствии с должностной инструкцией отнесено выполнение подготовительных работ, связанных с принятием решения по результатам рассмотрения заявлений о внесении изменений в документы заявки, предусмотренных подпунктами 1 - 7 пункта 3 Правил составления.

134. Административное действие, предусмотренное подпунктом 2 пункта 126 настоящего Регламента, осуществляется при условии уплаты пошлины, предусмотренной подпунктом 4 пункта 31 настоящего Регламента.

135. При поступлении ходатайства, предусмотренного подпунктом 8 пункта 3 Правил составления, осуществляются:

1) проверка уплаты пошлины, предусмотренной подпунктом 4 пункта 31 настоящего Регламента, за осуществление юридически значимого действия, указанного в ходатайстве;

2) проверка наличия документов, необходимых для удовлетворения ходатайства, и соблюдения предъявляемых к ним законодательством Российской Федерации требований;

3) проверка исправленных и недостающих документов, без которых удовлетворение ходатайства невозможно, представленных заявителем в ответ на уведомление о необходимости представления таких документов.

136. Порядок и сроки проверки уплаты пошлины, предусмотренной подпунктом 4 пункта 31 настоящего Регламента, установлены в пунктах 72 - 74 настоящего Регламента.

Проверка уплаты пошлины, предусмотренной подпунктом 4 пункта 31 настоящего Регламента, осуществляется работниками, указанными в пункте 75 настоящего Регламента.

137. Проверка наличия документов, необходимых для удовлетворения ходатайства, и соблюдения предъявляемых к ним требований, предусмотренная подпунктом 2 пункта 135 настоящего Регламента, проводится в срок, не превышающий одного месяца с даты подтверждения факта уплаты пошлины, предусмотренной подпунктом 4 пункта 31 настоящего Регламента.

138. В случае установления в ходе проверки, предусмотренной подпунктом 2 пункта 135 настоящего Регламента, несоответствия представленных документов предъявляемым к ним законодательством Российской Федерации требованиям, заявителю направляется уведомление с предложением представить в трехмесячный срок со дня направления указанного уведомления исправленные и (или) недостающие документы, необходимые для удовлетворения ходатайства.

139. Проверка, предусмотренная подпунктом 3 пункта 135 настоящего Регламента, проводится в месячный срок с даты поступления исправленных и (или) недостающих документов в ответ на уведомление, предусмотренное пунктом 138 настоящего Регламента, если документы поступили в трехмесячный срок со дня направления указанного уведомления.

140. Административное действие, предусмотренное подпунктом 2 пункта 126 настоящего Регламента, проводится работниками, к компетенции которых в соответствии с должностной инструкцией отнесено выполнение подготовительных работ, связанных с принятием решения по результатам рассмотрения ходатайства о продлении пропущенного срока представления запрашиваемых дополнительных материалов, предусмотренного подпунктом 8 пункта 3 Правил составления.

141. Административное действие, предусмотренное подпунктом 3 пункта 126 настоящего Регламента, осуществляется при условии уплаты пошлины, предусмотренной подпунктом 5 пункта 31 настоящего Регламента.

142. При поступлении ходатайства, предусмотренного подпунктом 9 пункта 3 Правил составления, осуществляются:

1) проверка уплаты пошлины, предусмотренной подпунктом 5 пункта 31 настоящего Регламента, за осуществление юридически значимого действия, указанного в ходатайстве;

2) проверка наличия документов, необходимых для удовлетворения ходатайства, и соблюдения предъявляемых к ним законодательством Российской Федерации требований;

3) проверка исправленных и недостающих документов, без которых удовлетворение ходатайства невозможно, представленных заявителем в ответ на уведомление о необходимости представления таких документов.

143. Порядок и сроки проверки уплаты пошлины, предусмотренной подпунктом 5 пункта 31 настоящего Регламента, установлены в пунктах 72 - 74 настоящего Регламента.

Проверка уплаты пошлины, предусмотренной подпунктом 5 пункта 31 настоящего Регламента, осуществляется работниками, указанными в пункте 75 настоящего Регламента.

144. Проверка наличия документов, необходимых для удовлетворения ходатайства, и соблюдения предъявляемых к ним законодательством Российской Федерации требований, предусмотренная подпунктом 2 пункта 142 настоящего Регламента, проводится в срок, не превышающий одного месяца с даты подтверждения факта уплаты пошлины, предусмотренной подпунктом 5 пункта 31 настоящего Регламента.

145. В случае установления в ходе проверки, предусмотренной подпунктом 2 пункта 142 настоящего Регламента, несоответствия представленных документов, предъявляемым к ним законодательством Российской Федерации требованиям, заявителю направляется уведомление с предложением представить в трехмесячный срок со дня направления указанного уведомления исправленные и (или) недостающие документы, необходимые для удовлетворения ходатайства.

146. Проверка, предусмотренная подпунктом 3 пункта 142 настоящего Регламента, проводится в месячный срок с даты поступления исправленных и (или) недостающих документов в ответ на уведомление, предусмотренное пунктом 145 настоящего Регламента, если документы поступили в трехмесячный срок со дня направления указанного уведомления.

147. Административное действие, предусмотренное подпунктом 3 пункта 126 настоящего Регламента, проводится работниками, к компетенции которых в соответствии с должностной инструкцией отнесено выполнение подготовительных работ, связанных с принятием решения по результатам рассмотрения ходатайства, предусмотренного подпунктом 9 пункта 3 Правил составления.

148. Административное действие, предусмотренное подпунктом 4 пункта 126 настоящего Регламента, осуществляется при условии уплаты пошлины, предусмотренной подпунктами 9 или 10 пункта 31 настоящего Регламента.

149. Порядок и сроки проверки уплаты пошлины, предусмотренной подпунктами 9 или 10 пункта 31 настоящего Регламента, установлены в пунктах 72 - 74 настоящего Регламента.

Проверка уплаты пошлины, предусмотренной подпунктами 9 или 10 пункта 31 настоящего Регламента, осуществляется работниками, указанными в пункте 75 настоящего Регламента.

150. Порядок рассмотрения ходатайств, предусмотренных подпунктом 10 пункта 3 Правил составления, установлен в Порядке преобразования заявки на государственную регистрацию коллективного знака в заявку на государственную регистрацию товарного знака, знака обслуживания и наоборот, утвержденных приказом Минэкономразвития России.

151. Административное действие, предусмотренное подпунктом 4 пункта 126 настоящего Регламента, проводится работниками, к компетенции которых в соответствии с должностной инструкцией отнесено выполнение подготовительных работ, связанных с принятием решения по результатам рассмотрения ходатайств, предусмотренных подпунктом 10 пункта 3 Правил составления.

152. Административное действие, предусмотренное подпунктом 5 пункта 126 настоящего Регламента, осуществляется при поступлении ходатайства, предусмотренного подпунктом 11 пункта 3 Правил составления.

153. Административное действие по рассмотрению заявки с участием непосредственно заявителя или его представителя (далее - рассмотрение заявки с участием заявителя) осуществляется в случае, предусмотренном пунктом 75 Правил составления.

154. Дата и время рассмотрения заявки с участием заявителя предварительно согласовываются заявителем и Роспатентом (далее - стороны). В случае изменения обстоятельств сторона, не имеющая возможности участвовать в рассмотрении заявки в назначенное время, извещает об этом другую сторону.

155. Рассмотрение заявки с участием заявителя осуществляется на экспертном совещании.

156. Административное действие по рассмотрению заявки с участием заявителя по ходатайству заявителя, предусмотренному подпунктом 11 пункта 3 Правил составления, осуществляется экспертами по интеллектуальной собственности, указанными в пункте 101 настоящего Регламента.

157. По результатам осуществления административного действия, предусмотренного подпунктом 5 пункта 126 настоящего Регламента, составляется протокол в двух экземплярах, в котором указываются сведения об участниках, доводы и предложения, приводимые сторонами, и выводы о дальнейшем делопроизводстве.

Протокол подписывается всеми участниками экспертного совещания.

Один экземпляр приобщается к материалам заявки, другой передается заявителю.

158. Экземпляр протокола, передаваемый заявителю, содержащий соответствующие выводы, заменяет запрос или уведомление, предусмотренные пунктами 102 и 105 настоящего Регламента, о чем делается соответствующая запись в протоколе.

Протокол может заменить ответ заявителя на запрос или уведомление, предусмотренные пунктами 102 и 105 настоящего Регламента, о чем делается соответствующая запись в протоколе.

159. По результатам административной процедуры принимается решение об удовлетворении заявления или ходатайства при следующих условиях:

1) пошлина уплачена в размере и порядке, установленных Положением о пошлинах;

2) документы, необходимые для удовлетворения заявления или ходатайства, соответствуют предъявленным к ним законодательством Российской Федерации требованиям.

160. По результатам административной процедуры принимается решение об отказе в удовлетворении заявления или ходатайства при следующих условиях:

1) пошлина не уплачена в размере и порядке, установленных Положением о пошлинах;

2) документы, необходимые для удовлетворения заявления или ходатайства, не соответствуют предъявленным к ним законодательством Российской Федерации требованиям.

161. Результатами административной процедуры являются:

1) решение об отказе в удовлетворении поданного заявления и ходатайства и направление заявителю уведомления об отказе в удовлетворении поданного заявления и ходатайства;

2) решение об удовлетворении поданного заявления или ходатайства и направление заявителю уведомления об удовлетворении заявления или ходатайства.

162. Результат административной процедуры фиксируется:

- в уведомлении или решении об удовлетворении заявления или ходатайства;

- в уведомлении или решении об отказе в удовлетворении заявления или ходатайства;

- в протоколе, составленном по результатам осуществления административного действия, предусмотренного подпунктом 5 пункта 126 настоящего Регламента;

- на интернет-сайтах Роспатента, ФИПС.

Административная процедура регистрации товарного знака в Государственном реестре, публикации сведений о государственной регистрации товарного знака и выдачи свидетельства на товарный знак

163. Основанием для начала административной процедуры регистрации товарного знака в Государственном реестре, публикации сведений о государственной регистрации товарного знака и выдачи свидетельства на товарный знак является принятие решения о государственной регистрации товарного знака.

Административная процедура включает административные действия:

1) по проверке уплаты пошлины за регистрацию товарного знака и выдачу свидетельства на него или пошлины за регистрацию коллективного знака и выдачу свидетельства на него, предусмотренной подпунктами 12, 13 пункта 31 настоящего Регламента;

2) по подготовке сведений, необходимых для регистрации товарного знака в Государственном реестре, публикации сведений о государственной регистрации товарного знака и выдачи свидетельства на товарный знак, внесению их в Государственный реестр; (в ред. Приказа Минэкономразвития РФ от 28.09.2016 N 602)

3) по публикации сведений о государственной регистрации товарного знака в официальном бюллетене, оформлению и выдаче свидетельства на товарный знак, на коллективный знак (далее - свидетельство); (в ред. Приказа Минэкономразвития РФ от 28.09.2016 N 602)

4) по рассмотрению заявления об отзыве заявки, предусмотренного подпунктом 12 пункта 3 Правил составления, поданного по инициативе заявителя после принятия решения, указанного в подпунктах 1 - 3 пункта 122 настоящего Регламента.

164. Административное действие, предусмотренное подпунктом 1 пункта 163 настоящего Регламента, по проверке уплаты пошлины, указанной в подпунктах 12, 13 пункта 31 настоящего Регламента, состоит в проверке факта уплаты пошлин в размере и порядке, предусмотренных Положением о пошлинах.

165. Максимальный срок выполнения административного действия, предусмотренного подпунктом 1 пункта 163 настоящего Регламента, составляет две недели со дня истечения установленного Положением о пошлинах 4-месячного срока для уплаты пошлины или со дня представления заявителем по собственной инициативе сообщения об уплате пошлины и (или) копии документа, подтверждающего уплату пошлины, если таковые представлены.

166. В случае если по результатам проверки уплата пошлин, указанных в подпунктах 12, 13 пункта 31 настоящего Регламента, в размере и порядке, предусмотренных Положением о пошлинах, не подтверждена, заявителю направляется уведомление о начислении соответствующей пошлины с указанием необходимости уплатить пошлину в увеличенном размере в течение шести месяцев со дня направления указанного уведомления.

Максимальный срок проверки уплаты пошлин, указанных в подпунктах 12, 13 пункта 31 настоящего Регламента, после направления уведомления составляет две недели со дня истечения шестимесячного срока для уплаты пошлины.

167. Административное действие, предусмотренное подпунктом 1 пункта 163 настоящего Регламента, осуществляется работниками, к компетенции которых в соответствии с должностной инструкцией отнесена проверка уплаты пошлин в размере и порядке, установленных Положением о пошлинах.

168. Административное действие, предусмотренное подпунктом 2 пункта 163 настоящего Регламента, осуществляется, если в результате проверки уплаты пошлин, указанных в подпунктах 12, 13 пункта 31 настоящего Регламента, установлено, что пошлины уплачены в размере и порядке, установленных Положением о пошлинах.

169. Административное действие, предусмотренное подпунктом 2 пункта 163 настоящего Регламента, включает:

1) подготовку следующих сведений для внесения их в Государственный реестр с приведением перед ними в скобках соответствующих международных цифровых кодов для идентификации библиографических данных (кодов ИНИД), если таковые предусмотрены стандартом Всемирной организации интеллектуальной собственности (далее - ВОИС) ST.60 "Рекомендации, относящиеся к библиографическим данным о знаках" (далее - стандарт ВОИС ST.60) и используются при публикации:

- номер государственной регистрации товарного знака, который является также номером свидетельства;

- номер заявки;

- дата подачи заявки;

- дата истечения срока действия исключительного права на товарный знак;

- дата приоритета товарного знака;

- сведения о правообладателе: полное наименование юридического лица, фамилия, имя, отчество (последнее - при наличии) индивидуального предпринимателя, его место нахождения или место жительства с указанием кода страны согласно стандарту ВОИС ST.3 "Рекомендуемый стандарт на двубуквенные коды для представления стран, административных единиц и межправительственных организаций" (далее - стандарт ВОИС ST.3), основной государственный регистрационный номер юридического лица (ОГРНЮЛ), основной государственный регистрационный номер записи о государственной регистрации индивидуального предпринимателя (ОГРНИП) для российских юридических лиц и индивидуальных предпринимателей;

- перечень товаров, сгруппированных по классам МКТУ, в отношении которых зарегистрирован товарный знак;

- дата государственной регистрации товарного знака;

- дата публикации сведений о государственной регистрации товарного знака;

- адрес для переписки, указанный в заявке;

- изображение (воспроизведение) товарного знака.

Иные сведения, относящиеся к государственной регистрации товарного знака, публикуются в случае их наличия. К таким сведениям относятся, в частности:

- дата подачи первой заявки в государстве - участнике Конвенции по охране промышленной собственности от 20 марта 1883 г., заключенной в г. Париже, с указанием номера первой(ых) заявки(ок), кода страны подачи первой(ых) заявки(ок) (в соответствии со стандартом ВОИС ST.3);

- дата приоритета первоначальной заявки, из которой выделена заявка, по которой произведена государственная регистрация товарного знака, с указанием ее номера;

- дата начала открытого показа экспоната на выставке;

- дата международной регистрации, преобразованной в национальную заявку, с указанием номера международной регистрации;

- дата приоритета международной регистрации с указанием номера международной регистрации;

- номер и дата первоначальной регистрации, из которой выделена отдельная регистрация;

- указание, относящееся к виду знака, и его характеристики;

- при государственной регистрации коллективного знака указание на то, что товарный знак является коллективным знаком, с приведением сведений о лицах, имеющих право использования коллективного знака, и выписки из устава коллективного знака о единых характеристиках качества и иных общих характеристиках товаров, в отношении которых этот знак зарегистрирован;

- указание на то, что товарный знак является объемным, и его характеристики;

- указание на то, что товарный знак является голографическим, и его характеристики;

- указание на то, что товарный знак является звуковым, и его характеристики;

- указание на то, что товарный знак является обонятельным, и его характеристики;

- указание на то, что товарный знак состоит исключительно из одного или нескольких цветов;

- указание неохраняемых элементов;

- указание цвета или цветового сочетания;

- номер(а) и дата(ы) другой(их) юридически связанной(ых) заявки(ок) или регистрации(й);

2) подготовку сведений для размещения на титульном листе свидетельства в соответствии с Перечнем сведений, указываемых в форме свидетельства на товарный знак (знак обслуживания), форме свидетельства на коллективный знак, утвержденных приказом Минэкономразвития России;

3) подпункт утратил силу. (в ред. Приказа Минэкономразвития РФ от 28.09.2016 N 602)

4) подготовку следующих сведений для их публикации с приведением перед ними в скобках соответствующих международных цифровых кодов для идентификации библиографических данных (кодов ИНИД), если таковые предусмотрены стандартом ВОИС ST.60 и используются при публикации:

- номер государственной регистрации товарного знака, который является также номером свидетельства;

- изображение (воспроизведение) товарного знака или указание, относящееся к виду знака, и его характеристика;

- номер заявки;

- дата подачи заявки;

- дата истечения срока действия исключительного права на товарный знак;

- дата приоритета товарного знака;

- номер, дата и код страны (согласно стандарту ВОИС ST.3) подачи первой заявки, на основании которой установлен конвенционный приоритет товарного знака;

- номер и дата приоритета подачи первоначальной заявки, из которой выделена заявка, по которой произведена государственная регистрация товарного знака;

- дата выставочного приоритета;

- сведения о правообладателе: полное наименование юридического лица, фамилия, имя, отчество (последнее - при наличии) индивидуального предпринимателя, его место нахождения или место жительства с указанием кода страны согласно стандарту ВОИС ST.3;

- перечень товаров, в отношении которых зарегистрирован товарный знак;

- при государственной регистрации коллективного знака указание на то, что товарный знак является коллективным знаком, с приведением сведений о лицах, имеющих право использования коллективного знака, и выписки из устава коллективного знака о единых характеристиках качества и иных общих характеристиках товаров, в отношении которых этот знак зарегистрирован;

- номер и дата регистрации товарного знака, являющегося предметом отчуждения исключительного права на товарный знак в отношении части товаров и (или) услуг;

- дата государственной регистрации товарного знака;

- дата публикации сведений о государственной регистрации товарного знака;

- адрес для переписки, указанный в заявке;

- иные сведения, относящиеся к государственной регистрации товарного знака, в случае их наличия (в частности: указание неохраняемых элементов; цвета или цветового сочетания товарного знака; номер(а) и дата(ы) другой(их) юридически связанной(ых) заявки(ок) или регистрации(й);

5) внесение сведений, указанных в подпункте 1 настоящего пункта, в Государственный реестр;

6) подпункт утратил силу. (в ред. Приказа Минэкономразвития РФ от 28.09.2016 N 602)

170. Максимальный срок выполнения административного действия, предусмотренного подпунктом 2 пункта 163 настоящего Регламента, составляет один месяц со дня уплаты пошлины, предусмотренной подпунктами 12 или 13 пункта 31 настоящего Регламента. (в ред. Приказа Минэкономразвития РФ от 28.09.2016 N 602)

171. Административное действие, предусмотренное подпунктом 2 пункта 163 настоящего Регламента, осуществляется работниками, к компетенции которых в соответствии с должностной инструкцией относится подготовка сведений, необходимых для регистрации товарного знака в Государственном реестре, публикации сведений о государственной регистрации товарного знака и выдачи свидетельства, внесение их в Государственный реестр. (в ред. Приказа Минэкономразвития РФ от 28.09.2016 N 602)

172. Административное действие, предусмотренное подпунктом 3 пункта 163 настоящего Регламента, состоит в публикации сведений, указанных в подпункте 4 пункта 169 настоящего Регламента, в официальном бюллетене, оформлении и направлении правообладателю или его представителю свидетельства почтой заказным письмом (бандеролью) по адресу для переписки, указанному в заявке. (в ред. Приказа Минэкономразвития РФ от 28.09.2016 N 602)

173. По просьбе правообладателя или его представителя, поступившей до даты регистрации товарного знака, свидетельство может быть выдано на руки правообладателю или его представителю при предъявлении документа, удостоверяющего личность, и документа, подтверждающего соответствующее полномочие представителя.

Свидетельство выдается под расписку в реестре передачи свидетельства с расшифровкой фамилии и инициалов лица, получившего свидетельство, и указанием даты получения свидетельства.

174. Максимальный срок выполнения административного действия, предусмотренного подпунктом 3 пункта 163 настоящего Регламента, составляет один месяц со дня регистрации товарного знака в Государственном реестре. (в ред. Приказа Минэкономразвития РФ от 28.09.2016 N 602)

175. Максимальный срок выдачи свидетельства при личном приеме составляет 15 минут на одного получателя.

176. Административное действие, предусмотренное подпунктом 3 пункта 163 настоящего Регламента, осуществляется работниками, к компетенции которых в соответствии с должностной инструкцией относится публикация сведений, указанных в подпункте 4 пункта 169 настоящего Регламента, в официальном бюллетене, оформление и выдача свидетельства. (в ред. Приказа Минэкономразвития РФ от 28.09.2016 N 602)

177. Административное действие, предусмотренное подпунктом 4 пункта 163 настоящего Регламента, предусматривает рассмотрение заявления об отзыве заявки, предусмотренного подпунктом 12 пункта 3 Правил составления, поданного по инициативе заявителя после принятия решения, указанного в подпунктах 1 - 3 пункта 122 настоящего Регламента.

178. Заявитель вправе по собственной инициативе подать заявление, предусмотренное подпунктом 12 пункта 3 Правил составления, на любом этапе рассмотрения заявки, но не позднее даты регистрации товарного знака.

Рассмотрение указанного заявления на этапах осуществления административных процедур, предусмотренных подпунктами 3, 4 пункта 52 настоящего Регламента, осуществляется в соответствии с пунктами 87 - 89, 114 - 116 настоящего Регламента.

179. При поступлении заявления, предусмотренного подпунктом 12 пункта 3 Правил составления, осуществляются:

1) проверка соблюдения установленного пунктом 4 Правил составления срока представления заявления;

2) проверка соблюдения предъявляемых законодательством Российской Федерации требований к заявлению;

3) проверка наличия доверенности, выданной заявителем представителю, в том числе патентному поверенному, или ее заверенная в установленном законодательством Российской Федерации порядке копия, если заявление подано патентным поверенным и при подаче заявки выданная ему доверенность не была представлена;

4) проверка соблюдения предъявляемых законодательством Российской Федерации требований к доверенности, а также наличия в доверенности указания на полномочие отзыва заявки;

5) проверка исправленных и недостающих документов, без которых удовлетворение заявления невозможно, представленных заявителем в ответ на уведомление о необходимости представления таких документов.

180. Проверка наличия документов, необходимых для удовлетворения заявления, и соблюдения предъявляемых к ним законодательством Российской Федерации требований, предусмотренная подпунктами 1 - 4 пункта 179 настоящего Регламента, проводится в срок, не превышающий одного месяца с даты поступления заявления в Роспатент.

181. В случае установления в ходе проверки, предусмотренной подпунктами 1 - 4 пункта 179 настоящего Регламента, несоответствия представленных документов предъявляемым к ним законодательством Российской Федерации требованиям заявителю направляется уведомление с предложением представить в трехмесячный срок со дня направления указанного уведомления, исправленные и (или) недостающие документы, необходимые для удовлетворения заявления.

182. Проверка, предусмотренная подпунктом 5 пункта 179 настоящего Регламента, проводится в месячный срок с даты поступления исправленных и (или) недостающих документов в ответ на уведомление, предусмотренное пунктом 181 настоящего Регламента, если документы поступили в трехмесячный срок с даты направления указанного уведомления.

183. Административное действие, предусмотренное подпунктом 4 пункта 163 настоящего Регламента, проводится работниками, к компетенции которых в соответствии с должностной инструкцией отнесено выполнение подготовительных работ, связанных с принятием решения по результатам рассмотрения ходатайства о рассмотрении заявления об отзыве заявки, предусмотренного подпунктом 12 пункта 3 Правил составления, поданного по инициативе заявителя.

184. По результатам административной процедуры, предусмотренной подпунктом 6 пункта 52 настоящего Регламента, осуществляются регистрация товарного знака в Государственном реестре, публикация сведений о государственной регистрации товарного знака и выдача свидетельства заявителю при условии, что уплата пошлин за регистрацию товарного знака и выдачу свидетельства на него или пошлины за регистрацию коллективного знака и выдачу свидетельства на него, предусмотренных подпунктами 12, 13 пункта 31 настоящего Регламента, произведена в размере и порядке, установленных Положением о пошлинах.

185. По результатам административной процедуры, предусмотренной подпунктом 6 пункта 52 настоящего Регламента, готовится заключение к решению о признании заявки отозванной, если уплата пошлины за регистрацию товарного знака и выдачу свидетельства на него или пошлины за регистрацию коллективного знака и выдачу свидетельства на него, предусмотренных подпунктами 12, 13 пункта 31 настоящего Регламента, не произведена в размере и порядке, установленных Положением о пошлинах.

186. Результатами административной процедуры являются:

1) внесение товарного знака в Государственный реестр, публикация сведений о государственной регистрации товарного знака и выдача свидетельства заявителю;

2) решение Роспатента о признании заявки отозванной и направление заявителю решения о признании заявки на товарный знак отозванной с указанием причин принятия решения.

187. Решение, указанное в подпункте 2 пункта 186 настоящего Регламента, принимается руководителем Роспатента или уполномоченным им должностным лицом Роспатента. (в ред. Приказа Минэкономразвития РФ от 07.06.2017 N 274)

Срок направления заявителю решения, указанного в подпункте 2 пункта 186 настоящего Регламента, составляет пять рабочих дней со дня принятия решения.

188. Результат административной процедуры фиксируется:

- в Государственном реестре;

- на оптических дисках CD-ROM (официальное издание Роспатента);

- в свидетельстве;

- в решении о признании заявки отозванной;

- на интернет-сайтах Роспатента, ФИПС.

Административная процедура выдачи дубликата свидетельства

189. Основаниями для начала административной процедуры выдачи дубликата свидетельства являются представление правообладателем или его представителем ходатайства о выдаче дубликата свидетельства, предусмотренного подпунктом 14 пункта 3 Правил составления, и уплата пошлины за выдачу дубликата свидетельства.

Административная процедура, предусмотренная подпунктом 7 пункта 52 настоящего Регламента, состоит из следующих административных действий:

1) по проверке уплаты пошлины, предусмотренной подпунктом 14 пункта 31 настоящего Регламента, за осуществление юридически значимого действия, указанного в ходатайстве;

2) по рассмотрению ходатайства о выдаче дубликата свидетельства и проверке соблюдения предъявляемых к ходатайству о выдаче дубликата свидетельства требований законодательства Российской Федерации;

3) по проверке исправленных и недостающих документов, без которых удовлетворение ходатайства невозможно, представленных заявителем в ответ на уведомление о необходимости представления таких документов;

4) по подготовке сведений, необходимых для внесения в Государственный реестр записи о выдаче дубликата свидетельства, для публикации сведений о выдаче дубликата свидетельства, для изготовления дубликата свидетельства, и внесению сведений в Государственный реестр, официальная публикация сведений о выдаче дубликата, изготовление дубликата свидетельства;

5) по выдаче дубликата свидетельства.

190. Административное действие, предусмотренное подпунктом 1 пункта 189 настоящего Регламента, осуществляется в порядке и в сроки, установленные в соответствии с пунктами 72 - 74 настоящего Регламента.

191. Административное действие, предусмотренное подпунктом 1 пункта 189 настоящего Регламента, осуществляется работниками, к компетенции которых в соответствии с должностной инструкцией отнесена проверка уплаты пошлин в размере и порядке, установленных Положением о пошлинах.

192. Административное действие, предусмотренное подпунктом 2 пункта 189 настоящего Регламента, осуществляется при условии уплаты пошлины, предусмотренной подпунктом 14 пункта 31 настоящего Регламента.

193. В случае несоблюдения требований законодательства Российской Федерации, предъявляемых к ходатайству о выдаче дубликата свидетельства, лицу, подавшему указанное ходатайство, направляется уведомление о результатах рассмотрения ходатайства о выдаче дубликата свидетельства с предложением представить в трехмесячный срок со дня его направления исправленные и (или) недостающие документы, необходимые для удовлетворения ходатайства о выдаче дубликата свидетельства.

194. Максимальный срок осуществления административного действия, предусмотренного подпунктом 2 пункта 189 настоящего Регламента, составляет один месяц со дня получения ходатайства о выдаче дубликата свидетельства, если в ходе его рассмотрения заявителю не направляется уведомление, предусмотренное пунктом 193 настоящего Регламента.

195. Административное действие, предусмотренное подпунктом 2 пункта 189 настоящего Регламента, осуществляется работниками, к компетенции которых в соответствии с должностной инструкцией отнесено рассмотрение ходатайства о выдаче дубликата свидетельства.

196. Административное действие, предусмотренное подпунктом 3 пункта 189 настоящего Регламента, включает:

1) проверку соблюдения установленного законодательством Российской Федерации срока представления исправленных и недостающих документов, без которых удовлетворение ходатайства о выдаче дубликата свидетельства невозможно;

2) рассмотрение исправленных и недостающих документов, без которых удовлетворение ходатайства о выдаче дубликата свидетельства невозможно.

197. Максимальный срок осуществления административного действия, предусмотренного подпунктом 3 пункта 189 настоящего Регламента, составляет один месяц со дня получения исправленных и недостающих документов.

198. Административное действие, предусмотренное подпунктом 3 пункта 189 настоящего Регламента, осуществляется работниками, к компетенции которых в соответствии с должностной инструкцией отнесено рассмотрение ходатайства о выдаче дубликата свидетельства.

199. Административное действие, предусмотренное подпунктом 4 пункта 189 настоящего Регламента, осуществляется, если установлено, что все документы, необходимые для удовлетворения ходатайства о выдаче дубликата свидетельства, представлены и соответствуют предъявляемым к ним законодательством Российской Федерации требованиям.

200. Максимальный срок выполнения административного действия, предусмотренного подпунктом 4 пункта 189 настоящего Регламента, составляет две недели со дня получения всех необходимых для удовлетворения ходатайства о выдаче дубликата свидетельства документов.

201. Административное действие, предусмотренное подпунктом 4 пункта 189 настоящего Регламента, осуществляется работниками, к компетенции которых в соответствии с должностной инструкцией отнесено рассмотрение ходатайства о выдаче дубликата свидетельства.

202. Административное действие, предусмотренное подпунктом 5 пункта 189 настоящего Регламента, состоит в отправке правообладателю или его представителю дубликата свидетельства и уведомления об удовлетворении ходатайства о выдаче дубликата свидетельства почтой заказным письмом (бандеролью) по указанному в ходатайстве о выдаче дубликата свидетельства адресу для переписки.

203. Максимальный срок выдачи дубликата свидетельства и уведомления об удовлетворении ходатайства о выдаче дубликата свидетельства (почтового отправления) составляет пять рабочих дней после завершения административного действия, предусмотренного подпунктом 4 пункта 189 настоящего Регламента.

204. По просьбе правообладателя или его представителя дубликат свидетельства и уведомление об удовлетворении ходатайства о выдаче дубликата свидетельства могут быть выданы на руки правообладателю или его представителю при предъявлении документа, удостоверяющего личность, и документа, подтверждающего соответствующее полномочие представителя.

Дубликат свидетельства на товарный знак выдается под расписку в реестре передачи свидетельства с расшифровкой фамилии и инициалов лица, получившего свидетельство, и указанием даты получения свидетельства.

В уведомлении об удовлетворении ходатайства о выдаче дубликата свидетельства правообладатель информируется о том, что ранее выданный подлинник или дубликат свидетельства недействительны.

205. Административное действие, предусмотренное подпунктом 5 пункта 189 настоящего Регламента, осуществляется работниками, к компетенции которых в соответствии с должностной инструкцией относится подготовка и выдача дубликатов свидетельств.

206. Максимальный срок выдачи дубликата свидетельства при личном приеме составляет пятнадцать минут на одного получателя. (в ред. Приказа Минэкономразвития РФ от 10.10.2016 N 647)

207. По результатам административной процедуры принимается решение об удовлетворении ходатайства о выдаче дубликата свидетельства при следующих условиях:

1) если в результате проверки уплаты пошлины установлено, что пошлина уплачена в размере и порядке, установленных Положением о пошлинах;

2) если все документы, необходимые для удовлетворения ходатайства о выдаче дубликата свидетельства, в том числе представленные в ответ на уведомление о представлении исправленных и (или) недостающих документов, соответствуют предъявленным к ним законодательством Российской Федерации требованиям.

208. По результатам административной процедуры принимается решение об отказе в удовлетворении ходатайства о выдаче дубликата свидетельства при следующих условиях:

1) если в результате проверки уплаты пошлины установлено, что пошлина не уплачена в размере и порядке, установленных Положением о пошлинах;

2) если установлено несоответствие представленных в соответствии с уведомлением, предусмотренным пунктом 193 настоящего Регламента, исправленных и (или) недостающих документов предъявляемым к ним законодательством Российской Федерации требованиям.

209. Результатами административной процедуры являются:

1) решение Роспатента об удовлетворении ходатайства о выдаче дубликата свидетельства, внесение сведений о выдаче дубликата свидетельства в Государственный реестр, направление заявителю уведомления о выдаче дубликата свидетельства и дубликата свидетельства, публикация сведений о выдаче дубликата в официальном бюллетене;

2) решение Роспатента об отказе в удовлетворении ходатайства о выдаче дубликата свидетельства и направление уведомления об отказе в выдаче дубликата свидетельства.

Уведомление об отказе в удовлетворении ходатайства о выдаче дубликата свидетельства направляется путем почтового отправления в течение пяти рабочих дней после завершения административных действий, предусмотренных подпунктами 1 - 3 пункта 189 настоящего Регламента.

По просьбе правообладателя или его представителя уведомление об отказе в удовлетворении ходатайства о выдаче дубликата свидетельства могут быть выданы на руки правообладателю или его представителю при предъявлении документа, удостоверяющего личность, и документа, подтверждающего соответствующее полномочие представителя.

Максимальный срок выдачи уведомления об отказе в удовлетворении ходатайства о выдаче дубликата свидетельства при личном приеме составляет 15 минут на одного получателя.

210. Результат административной процедуры фиксируется:

- в Государственном реестре;

- в уведомлении или решении об удовлетворении ходатайства о выдаче дубликата свидетельства;

- в уведомлении или решении об отказе в удовлетворении ходатайства о выдаче дубликата свидетельства;

- на интернет-сайтах Роспатента, ФИПС.

IV. Формы контроля за предоставлением государственной услуги

Порядок осуществления текущего контроля за соблюдением и исполнением ответственными должностными лицами положений Регламента и иных нормативных правовых актов, устанавливающих требования к предоставлению государственной услуги, а также принятием ими решений

211. Текущий контроль за соблюдением и исполнением ответственными должностными лицами положений настоящего Регламента и иных нормативных правовых актов, устанавливающих требования к предоставлению государственной услуги, а также принятием ими решений осуществляется на постоянной основе руководителями структурных подразделений, ответственных за осуществление административных действий и принятие решений, и их заместителями.

Текущий контроль осуществляется путем проведения выборочных проверок соблюдения и исполнения ответственными должностными лицами положений настоящего Регламента и иных нормативных правовых актов, устанавливающих требования к предоставлению государственной услуги, при осуществлении административных действий и принятии решений.

Текущий контроль осуществляется с целью предупреждения осуществления действий и принятия решений, не соответствующих положениям настоящего Регламента и иных нормативных правовых актов, устанавливающих требования к предоставлению государственной услуги.

Порядок и периодичность осуществления плановых и внеплановых проверок полноты и качества предоставления государственной услуги, в том числе порядок и формы контроля за полнотой и качеством предоставления государственной услуги

212. Плановые проверки полноты и качества предоставления государственной услуги осуществляются ежеквартально по утверждаемым Роспатентом годовым планам проверок специализированными контролирующими подразделениями, к компетенции которых отнесены вопросы контроля полноты и качества предоставления государственных услуг.

213. Внеплановые проверки полноты и качества предоставления государственной услуги осуществляются руководителями структурных подразделений, контролирующим подразделением в связи с поступлением жалоб на действия, осуществляемые при предоставлении государственной услуги, бездействие и принимаемые решения.

Внеплановые проверки могут осуществляться на основании приказа Роспатента, ФИПС (в отношении сотрудников ФИПС, привлекаемых для проведения подготовительных работ в целях осуществления Роспатентом юридически значимых действий при предоставлении государственной услуги).

214. Плановые и внеплановые проверки проводятся как с целью контроля полноты и качества предоставления государственной услуги в целом (комплексные проверки), так и с целью контроля полноты и качества осуществления отдельных административных действий и (или) административных процедур (тематические проверки).

215. Плановые и внеплановые проверки проводятся с целью выявления фактов нарушения прав заявителей, исследования причин допущенных нарушений, принятия мер, направленных на восстановление нарушенных прав заявителей, на повышение качества и обеспечение полноты предоставления государственной услуги.

216. Ответственным лицом за принятие решения о проведении текущего, планового и внепланового контролей является руководитель Роспатента или уполномоченное им лицо, являющееся должностным лицом Роспатента.

Ответственность должностных лиц Роспатента за решения и действия (бездействие), принимаемые (осуществляемые) ими в ходе предоставления государственной услуги

217. Ответственные должностные лица, руководители структурных подразделений, ответственные за осуществление административных действий и принятие решений, и их заместители несут ответственность в соответствии с законодательством Российской Федерации за неисполнение или ненадлежащее исполнение административных процедур (действий), в том числе за несоблюдение установленных сроков их осуществления, предусмотренных Регламентом.

В случае выявления нарушений прав заявителей и правообладателей осуществляется привлечение виновных лиц к ответственности в соответствии с законодательством Российской Федерации.

Если выявленное нарушение касается направленного заявителю решения, уведомления, запроса или иного документа Роспатента, противоречащего законодательству Российской Федерации, и оспаривание этого документа в административном порядке не предусмотрено, руководитель Роспатента или уполномоченное им должностное лицо вправе отменить решение, уведомление, запрос или иной документ и отозвать этот документ.

218. Персональная ответственность ответственного должностного лица, руководителя структурного подразделения, ответственного за осуществление административных действий и принятие решений, и их заместителей, руководителей Роспатента закрепляется в их должностных регламентах, инструкциях.

Требования к порядку и формам контроля за предоставлением государственной услуги, в том числе со стороны граждан, их объединений и организаций

219. Контроль за соблюдением порядка предоставления государственной услуги, в том числе со стороны граждан, их объединений и организаций, является самостоятельной формой контроля.

220. Любое лицо вправе контролировать соблюдение порядка при предоставлении государственной услуги:

1) с помощью сведений о ходе предоставления государственной услуги, размещаемых на интернет-сайте Роспатента, ФИПС в разделе "Открытые реестры";

2) путем ознакомления после публикации сведений о государственной регистрации товарного знака с документами дела заявки, в том числе дополнительными материалами, представленными заявителем, документами, подготовленными Роспатентом в ходе предоставления государственной услуги и по ее результатам.

V. Досудебный (внесудебный) порядок обжалования решений и действий (бездействия) федерального органа исполнительной власти, предоставляющего государственную услугу, а также его должностных лиц

Информация для заявителя о его праве подать жалобу на решение и (или) действие (бездействие) Роспатента и (или) его должностных лиц, федеральных государственных служащих

221. Заявители имеют право на обжалование действий (бездействия) и решений Роспатента, его должностных лиц, федеральных государственных служащих Роспатента в порядке, предусмотренном главой 2.1 Закона от 27 июля 2010 г. N 210-ФЗ. (в ред. Приказа Минэкономразвития РФ от 07.06.2017 N 274)

Решения об отказе в принятии заявки на товарный знак к рассмотрению, о государственной регистрации товарного знака, об отказе в государственной регистрации товарного знака и о признании заявки отозванной оспариваются в порядке, предусмотренном статьей 1248 Кодекса, пунктом 1 статьи 1500 Кодекса. (в ред. Приказа Минэкономразвития РФ от 07.06.2017 N 274)

Предмет жалобы

222. Предметом жалобы, указанной в абзаце первом пункта 221 Регламента (далее - жалоба), могут являться действие (бездействие) и (или) решения, принятые (осуществляемые) должностным лицом Роспатента, при предоставлении государственной услуги, в том числе в следующих случаях: (в ред. Приказа Минэкономразвития РФ от 07.06.2017 N 274)

1) нарушение срока регистрации заявки;

2) нарушение срока предоставления государственной услуги;

3) требование у заявителя документов, не предусмотренных нормативными правовыми актами Российской Федерации для предоставления государственной услуги;

4) отказ в приеме у заявителя документов, предоставление которых предусмотрено нормативными правовыми актами Российской Федерации для предоставления государственной услуги;

5) отказ в предоставлении государственной услуги, если основания для отказа не предусмотрены настоящим Регламентом;

6) требование с заявителя при предоставлении государственной услуги платы, не предусмотренной нормативными правовыми актами Российской Федерации;

7) отказ Роспатента в исправлении допущенных опечаток и ошибок в выданных в результате предоставления государственной услуги документах либо нарушение установленного законодательством Российской Федерации срока таких исправлений.

Органы государственной власти и уполномоченные на рассмотрение жалобы должностные лица, которым может быть направлена жалоба

223. Заявители имеют право обжаловать действия (бездействие) и (или) решения: (в ред. Приказа Минэкономразвития РФ от 07.06.2017 N 274)

должностных лиц Роспатента, федеральных государственных служащих Роспатента - в Роспатент; (в ред. Приказа Минэкономразвития РФ от 07.06.2017 N 274)

руководителя Роспатента - в Минэкономразвития России. (в ред. Приказа Минэкономразвития РФ от 07.06.2017 N 274)

Порядок подачи и рассмотрения жалобы

224. Жалоба подается в письменной форме на бумажном носителе либо в электронной форме.

225. Жалоба может быть направлена по почте, с использованием информационно-коммуникационной сети "Интернет", интернет-сайта Роспатента, Единого портала государственных услуг, а также может быть принята при личном приеме заявителя.

226. Жалоба должна содержать:

1) наименование органа, предоставляющего государственную услугу, должностного лица Роспатента, решения и действия (бездействие) которого обжалуются;

2) фамилию, имя, отчество (последнее - при наличии), сведения о месте жительства заявителя - физического лица либо наименование, сведения о месте нахождения заявителя - юридического лица, а также номер (номера) контактного телефона, адрес (адреса) электронной почты (при наличии) и почтовый адрес, по которым должен быть направлен ответ заявителю;

3) сведения об обжалуемых решениях и действиях (бездействии) Роспатента, его должностного лица либо государственного служащего Роспатента; (в ред. Приказа Минэкономразвития РФ от 07.06.2017 N 274)

4) доводы, на основании которых заявитель не согласен с решениями и действиями (бездействием) Роспатента, его должностного лица либо государственного служащего Роспатента. Заявителем могут быть представлены документы (при наличии), подтверждающие доводы заявителя, либо их копии. (в ред. Приказа Минэкономразвития РФ от 07.06.2017 N 274)

227. Регистрация поступившей в Роспатент жалобы является основанием для начала процедуры досудебного (внесудебного) обжалования.

228. В случае установления в ходе или по результатам рассмотрения жалобы признаков состава административного правонарушения или преступления должностное лицо, уполномоченное на рассмотрение жалоб, незамедлительно направляет имеющиеся материалы в органы прокуратуры.

Сроки рассмотрения жалобы

229. Жалоба, поступившая в Роспатент, подлежит рассмотрению должностным лицом, уполномоченным в установленном законодательством Российской Федерации порядке на рассмотрение таких жалоб, в течение пятнадцати рабочих дней со дня ее регистрации, а в случае обжалования отказа Роспатента, его должностного лица в приеме документов у заявителя либо в исправлении допущенных опечаток и ошибок или в случае обжалования нарушения установленного срока таких исправлений - в течение пяти рабочих дней со дня ее регистрации.

Основания для приостановления рассмотрения жалобы

230. Оснований для приостановления рассмотрения жалобы настоящим Регламентом не предусмотрено.

Результат рассмотрения жалобы

231. По результатам рассмотрения жалобы Роспатент принимает одно из следующих решений:

1) удовлетворяет жалобу, в том числе путем исправления допущенных Роспатентом опечаток и ошибок в выданных в результате предоставления государственной услуги документах;

2) отказывает в удовлетворении жалобы.

Порядок информирования заявителя о результатах рассмотрения жалобы

232. Не позднее дня, следующего за днем принятия решения, указанного в пункте 231 настоящего Регламента, заявителю в письменной форме и электронной форме (при наличии соответствующего указания в жалобе) направляется мотивированный ответ о результатах рассмотрения жалобы.

Порядок обжалования решения по жалобе

233. Решения по жалобе могут быть обжалованы заявителем подачей жалобы руководителю Роспатента. (в ред. Приказа Минэкономразвития РФ от 07.06.2017 N 274)

Действия (бездействие) и решения руководителя Роспатента по жалобе могут быть обжалованы заявителем подачей жалобы в Минэкономразвития России. (в ред. Приказа Минэкономразвития РФ от 07.06.2017 N 274)

Право заявителя на получение информации и документов, необходимых для обоснования и рассмотрения жалобы

234. Заявитель имеет право получить, а должностные лица Роспатента обязаны ему обеспечить возможность ознакомления с документами и материалами, непосредственно затрагивающими его права и свободы, если иное не предусмотрено законодательством Российской Федерации.

Способы информирования заявителей о порядке подачи и рассмотрения жалобы

235. Заявитель информируется о сроках и порядке рассмотрения жалобы в соответствии с пунктами 3 - 8 настоящего Регламента.

Приложение N 1
к Административному регламенту
Федеральной службы по интеллектуальной
собственности по предоставлению
государственной услуги

БЛОК-СХЕМА ПРЕДОСТАВЛЕНИЯ ГОСУДАРСТВЕННОЙ УСЛУГИ

Приложение N 2
к Административному регламенту
Федеральной службы по интеллектуальной
собственности по предоставлению
государственной услуги

РЕКОМЕНДУЕМЫЙ ОБРАЗЕЦ ХОДАТАЙСТВА О ВЫДАЧЕ ДУБЛИКАТА СВИДЕТЕЛЬСТВА НА ТОВАРНЫЙ ЗНАК

ДАТА ПОСТУПЛЕНИЯ ВХОДЯЩИЙ N
(заполняется Федеральной службой по интеллектуальной собственности)
В Федеральную службу по интеллектуальной собственности
Бережковская наб., д. 30, корп. 1, г. Москва, Г-59, ГСП-3, 125993,
Российская Федерация
ХОДАТАЙСТВО
о выдаче дубликата свидетельства на товарный знак
N государственной регистрации: Дата государственной регистрации:
Правообладатель (Указывается полное наименование юридического лица или Ф.И.О. гражданина, полный адрес места нахождения юридического лица (согласно учредительному документу) или места жительства, название страны):
Телефон(ы) (с кодом страны) Телефакс(ы) (с кодом страны)
Представитель:
 
Прошу выдать дубликат свидетельства на товарный знак.
Уплачена пошлина по п. 2.39 приложения к Положению о пошлинах.
Сведения о плательщике (указывается Ф.И.О. или наименование юридического лица)
Идентификаторы плательщика, указываемые в документе, подтверждающем уплату пошлины:
Для российского юридического лица: Для иностранного юридического лица
ИНН: КИО (если имеется):
КПП: КПП (если имеется):
Для российского физического лица: Для иностранного физического лица:
ИНН: Серия, номер документа, удостоверяющего личность плательщика:
СНИЛС:  
Серия, номер документа, удостоверяющего личность плательщика:  
(Заполняется, если документ, подтверждающий уплату пошлины, не прилагается к настоящему заявлению)
Приложение(я) к заявлению: Кол-во экз. Кол-во стр.
документ, подтверждающий уплату пошлины (представляется по инициативе заявителя)    
документ, подтверждающий согласие на обработку персональных данных заявителя    
документ, подтверждающий согласие на обработку персональных данных представителя:    
не являющегося патентным поверенным
являющегося патентным поверенным
другие документы (указать):    
     
Заявителю известно, что в соответствии с подпунктом 4 пункта 1 статьи 6 Федерального закона от 27 июля 2006 г. N 152-ФЗ "О персональных данных" Федеральная служба по интеллектуальной собственности осуществляет обработку персональных данных субъектов персональных данных, указанных в заявлении, в целях и объеме, необходимых для предоставления государственной услуги.
Заявитель подтверждает наличие согласия других субъектов персональных данных, указанных в заявлении (за исключением согласия представителя), на обработку их персональных данных, приведенных в настоящем заявлении, в Федеральной службе по интеллектуальной собственности в связи с предоставлением государственной услуги. Согласия оформлены в соответствии со статьей 9 Федерального закона от 27 июля 2006 г. N 152-ФЗ "О персональных данных".
Заявитель подтверждает достоверность информации, приведенной в настоящем заявлении.
Подпись
 
(Подпись, фамилия, имя и отчество (последнее - при наличии) заявителя или представителя заявителя, или иного уполномоченного лица с указанием должности лица, подписавшего документ (для юридических лиц), дата подписи (при подписании от имени юридического лица подпись руководителя или иного уполномоченного лица удостоверяется печатью при наличии)