Зарегистрировано в Минюсте России 16 декабря 2011 г. N 22652
МИНИСТЕРСТВО СЕЛЬСКОГО ХОЗЯЙСТВА РОССИЙСКОЙ ФЕДЕРАЦИИ
ПРИКАЗ
от 7 ноября 2011 г. N 404
ОБ УТВЕРЖДЕНИИ АДМИНИСТРАТИВНОГО РЕГЛАМЕНТА ФЕДЕРАЛЬНОЙ СЛУЖБЫ ПО ВЕТЕРИНАРНОМУ И ФИТОСАНИТАРНОМУ НАДЗОРУ ПО ПРЕДОСТАВЛЕНИЮ ГОСУДАРСТВЕННОЙ УСЛУГИ ПО ВЫДАЧЕ РАЗРЕШЕНИЙ НА ВВОЗ В РОССИЙСКУЮ ФЕДЕРАЦИЮ И ВЫВОЗ ИЗ РОССИЙСКОЙ ФЕДЕРАЦИИ, А ТАКЖЕ НА ТРАНЗИТ ПО ЕЕ ТЕРРИТОРИИ ЖИВОТНЫХ, ПРОДУКЦИИ ЖИВОТНОГО ПРОИСХОЖДЕНИЯ, ЛЕКАРСТВЕННЫХ СРЕДСТВ ДЛЯ ВЕТЕРИНАРНОГО ПРИМЕНЕНИЯ, КОРМОВ И КОРМОВЫХ ДОБАВОК ДЛЯ ЖИВОТНЫХ
(в ред. Приказов Минсельхоза РФ от 08.07.2013 N 268, от 31.10.2016 N 496)
В целях приведения нормативных правовых актов Минсельхоза России в соответствие с законодательством Российской Федерации и в соответствии с Постановлением Правительства Российской Федерации от 16 мая 2011 г. N 373 "О разработке и утверждении административных регламентов исполнения государственных функций и административных регламентов предоставления государственных услуг" (Собрание законодательства Российской Федерации, 2011, N 22, ст. 3169; N 35, ст. 5092) приказываю:
1. Утвердить прилагаемый Административный регламент Федеральной службы по ветеринарному и фитосанитарному надзору по предоставлению государственной услуги по выдаче разрешений на ввоз в Российскую Федерацию и вывоз из Российской Федерации, а также на транзит по ее территории животных, продукции животного происхождения, лекарственных средств для ветеринарного применения, кормов и кормовых добавок для животных.
Приказ Минсельхоза России от 9 января 2008 г. N 1 "Об утверждении Административного регламента исполнения Федеральной службой по ветеринарному и фитосанитарному надзору государственной функции по выдаче разрешений на ввоз в Российскую Федерацию и вывоз из Российской Федерации, а также на транзит по ее территории животных, продукции животного происхождения, лекарственных средств, кормов и кормовых добавок для животных, подкарантинной продукции" (зарегистрирован Минюстом России 11 февраля 2008 г. N 11136);
Приказ Минсельхоза России от 26 июня 2008 г. N 272 "О внесении изменений в Приказ Минсельхоза России от 9 января 2008 г. N 1" (зарегистрирован Минюстом России 18 июля 2008 г. N 12008).
Приложение
к Приказу Минсельхоза России
от 7 ноября 2011 г. N 404
АДМИНИСТРАТИВНЫЙ РЕГЛАМЕНТ
ФЕДЕРАЛЬНОЙ СЛУЖБЫ ПО ВЕТЕРИНАРНОМУ И ФИТОСАНИТАРНОМУ НАДЗОРУ ПО ПРЕДОСТАВЛЕНИЮ ГОСУДАРСТВЕННОЙ УСЛУГИ ПО ВЫДАЧЕ РАЗРЕШЕНИЙ НА ВВОЗ В РОССИЙСКУЮ ФЕДЕРАЦИЮ И ВЫВОЗ ИЗ РОССИЙСКОЙ ФЕДЕРАЦИИ, А ТАКЖЕ НА ТРАНЗИТ ПО ЕЕ ТЕРРИТОРИИ ЖИВОТНЫХ, ПРОДУКЦИИ ЖИВОТНОГО ПРОИСХОЖДЕНИЯ, ЛЕКАРСТВЕННЫХ СРЕДСТВ ДЛЯ ВЕТЕРИНАРНОГО ПРИМЕНЕНИЯ, КОРМОВ И КОРМОВЫХ ДОБАВОК ДЛЯ ЖИВОТНЫХ
(в ред. Приказов Минсельхоза РФ от 08.07.2013 N 268, от 31.10.2016 N 496)
I. Общие положения
Предмет регулирования административного регламента
1. Административный регламент Федеральной службы по ветеринарному и фитосанитарному надзору (далее - Служба) по предоставлению государственной услуги по выдаче разрешений на ввоз в Российскую Федерацию и вывоз из Российской Федерации, а также на транзит по ее территории животных, продукции животного происхождения, лекарственных средств для ветеринарного применения, кормов и кормовых добавок для животных (далее - Административный регламент, государственная услуга), устанавливает сроки и последовательность административных процедур (действий), осуществляемых по запросу заявителя, а также порядок взаимодействия между структурными подразделениями Службы, ее должностными лицами, взаимодействия Службы с заявителями, уполномоченными в области ветеринарии органами исполнительной власти субъектов Российской Федерации, Федеральной таможенной службой по предметам ведения, ветеринарными службами иностранных государств при предоставлении государственной услуги.
Круг заявителей
2. При предоставлении Службой государственной услуги заявителями могут быть:
физические лица (в т.ч. индивидуальные предприниматели) и юридические лица, а также посольства, консульства и иные представительства иностранных государств.
От имени заявителей - физических лиц могут действовать представители в силу полномочий, основанных на доверенности или договоре.
От имени заявителей - юридических лиц могут действовать лица в соответствии с учредительными документами юридических лиц без доверенности, а также представители в силу полномочий, основанных на доверенности или договоре. В предусмотренных законом случаях от имени юридического лица могут действовать его участники.
Требования к порядку информирования о предоставлении государственной услуги
3.1. Место нахождения Службы: Орликов пер., д. 1/11, г. Москва, 107139.
График работы: понедельник - четверг с 09:00 до 18:00, пятница с 09:00 до 16:45. Перерыв на обед: 12:00 - 12:45. Суббота, воскресенье, нерабочие праздничные дни - выходные.
3.2. Информацию о месте нахождения и графиках работы Службы, ее структурных подразделений можно получить по справочному телефону (телефонам), на официальном сайте Службы в информационно-телекоммуникационной сети Интернет, по электронной почте, на стенде в месте предоставления государственной услуги, иными способами. (в ред. Приказа Минсельхоза РФ от 31.10.2016 N 496)
3.3. Справочный телефон (телефоны) Службы: +7 (495) 607-51-11; +7 (499) 975-43-47.
3.4. Информация об адресах и телефоны для справок Службы размещены на официальном сайте Службы в информационно-телекоммуникационной сети "Интернет" по адресу: http://www.fsvps.ru. Адрес электронной почты Службы info@svfk.mcx.ru. (в ред. Приказа Минсельхоза РФ от 31.10.2016 N 496)
Блок-схема предоставления государственной услуги приведена в приложении N 1 к Административному регламенту. (в ред. Приказа Минсельхоза РФ от 31.10.2016 N 496)
3.5. Информация заявителям по вопросам предоставления государственной услуги, сведений о ходе предоставления указанной услуги предоставляется уполномоченными государственными гражданскими служащими Службы и ее структурных подразделений.
3.6. Информация о месте нахождения, графике работы, адресах официальных сайтов, адресах электронной почты, номерах справочных телефонов и телефонов-информаторов, участвующих в предоставлении государственной услуги, размещается:
на официальном сайте Службы в информационно-телекоммуникационной сети Интернет по адресу: http://www.fsvps.ru; (в ред. Приказа Минсельхоза РФ от 31.10.2016 N 496)
в федеральной государственной информационной системе "Единый портал государственных и муниципальных услуг (функций)" (далее - ЕПГУ): www.gosuslugi.ru; (в ред. Приказа Минсельхоза РФ от 31.10.2016 N 496)
на официальном стенде, находящемся в помещении Службы, в месте предоставления государственной услуги по адресу: Орликов пер., д. 1/11, г. Москва, 107139.
II. Стандарт предоставления государственной услуги
Наименование государственной услуги
4. Государственная услуга по выдаче разрешений на ввоз в Российскую Федерацию, вывоз из Российской Федерации, а также на транзит по территории Российской Федерации животных, продукции животного происхождения, лекарственных средств для ветеринарного применения, кормов и кормовых добавок для животных (далее - поднадзорные товары).
4.1. Разрешения на ввоз выдаются в отношении поднадзорных товаров согласно Перечню мер регулирования, применяемых уполномоченными органами государств - членов Евразийского экономического союза к товарам, ввозимым на территорию Евразийского экономического союза, являющемуся приложением N 1 к Единым ветеринарным (ветеринарно-санитарным) требованиям, предъявляемым к товарам, подлежащим ветеринарному контролю (надзору), утвержденным Решением Комиссии Таможенного союза от 18 июня 2010 г. N 317, за исключением: (в ред. Приказа Минсельхоза РФ от 31.10.2016 N 496)
ввозимых водных биологических ресурсов российского происхождения, кроме временно хранившихся на территории третьих стран; (в ред. Приказа Минсельхоза РФ от 31.10.2016 N 496)
готовой продукции животного происхождения в заводской упаковке, промаркированной предприятием-изготовителем, ввозимой физическими лицами для личного пользования до 5 кг в расчете на одно лицо при условии благополучия в эпизоотическом отношении страны-производителя и страны вывоза указанной продукции. (в ред. Приказа Минсельхоза РФ от 31.10.2016 N 496)
4.2. Разрешения на транзит выдаются в отношении животных и сырья животного происхождения согласно Единому перечню товаров, подлежащих ветеринарному контролю (надзору), утвержденному Решением Комиссии Таможенного союза от 18 июня 2010 г. N 317.
4.3. Разрешения на вывоз выдаются в отношении поднадзорных товаров, за исключением: (в ред. Приказа Минсельхоза РФ от 31.10.2016 N 496)
поднадзорных товаров, вывозимых в государства - члены Евразийского экономического союза; (в ред. Приказа Минсельхоза РФ от 31.10.2016 N 496)
собак, кошек, хорьков, кроликов, а также животных, в отношении которых Едиными ветеринарными (ветеринарно-санитарными) требованиями, предъявляемыми к товарам, подлежащим ветеринарному контролю (надзору), утвержденными Решением Комиссии Таможенного союза от 18 июня 2010 г. N 317, не установлены требования по обязательной вакцинации, и которые вывозятся владельцами для личного пользования; (в ред. Приказа Минсельхоза РФ от 31.10.2016 N 496)
кормовых добавок для кошек и собак, а также готовых кормов для кошек и собак в заводской упаковке; (в ред. Приказа Минсельхоза РФ от 31.10.2016 N 496)
охотничьих трофеев и чучел, прошедших полную таксидермическую обработку; (в ред. Приказа Минсельхоза РФ от 31.10.2016 N 496)
лекарственных средств для ветеринарного применения, за исключением иммунобиологических лекарственных препаратов для ветеринарного применения; (в ред. Приказа Минсельхоза РФ от 31.10.2016 N 496)
кормов и кормовых добавок, не содержащих компонентов животного происхождения; (в ред. Приказа Минсельхоза РФ от 31.10.2016 N 496)
водных биологических ресурсов российского производства, вывозимых без выгрузки на территории Российской Федерации; (в ред. Приказа Минсельхоза РФ от 31.10.2016 N 496)
готовой пищевой продукции животного происхождения в заводской упаковке, меда и яйца пищевого. (в ред. Приказа Минсельхоза РФ от 31.10.2016 N 496)
Наименование федерального органа исполнительной власти, предоставляющего государственную услугу
5. Полномочия по предоставлению государственной услуги осуществляются Службой, ее структурными подразделениями, ее должностными лицами.
6. В целях получения информации и документов, необходимых для предоставления государственной услуги, в том числе для проверки сведений, предоставляемых заявителями, осуществляется взаимодействие с:
органами исполнительной власти субъектов Российской Федерации, уполномоченными в области ветеринарии;
иными органами и организациями, имеющими сведения, необходимые для предоставления государственной услуги, в том числе и ветеринарными службами иностранных государств.
7. Запрещается требовать от заявителя осуществления действий, в том числе согласований, необходимых для получения государственной услуги и связанных с обращением в иные государственные органы и организации.
Описание результата предоставления государственной услуги
8. Результатом предоставления государственной услуги является:
выдача разрешения на ввоз в Российскую Федерацию, вывоз из Российской Федерации, на транзит поднадзорных товаров (далее - разрешение) или уведомление об отказе в выдаче разрешения;
выдача документа о внесении изменений в разрешение или уведомление об отказе во внесении изменений в разрешение;
выдача документа о приостановлении действия разрешения;
выдача документа об отмене разрешения или уведомления об отказе в отмене разрешения.
8.1. Разрешения выдаются на календарный год.
Выдача разрешений на следующий год осуществляется с 1 декабря года, предшествующего году действия разрешения.
Поднадзорные товары (за исключением животных), отгруженные (отправленные) из страны-экспортера в году, следующем за годом действия разрешения году, могут ввозиться в Российскую Федерацию по ветеринарным сопроводительным документам, оформленным до 31 декабря года действия разрешения включительно, по разрешениям прошедшего года.
Животные могут ввозиться в Российскую Федерацию с 1 января года, следующего за годом действия разрешения, в случае их постановки на карантин в стране-экспортере до 31 декабря года действия разрешения включительно.
8.2. Разрешения выдаются Службой в форме электронных документов с использованием автоматизированной информационной системы, обеспечивающей анализ документов и информации, представляемых заявителем (далее - АИС) или ЕПГУ. Разрешения также могут выдаваться на бумажном носителе. (в ред. Приказа Минсельхоза РФ от 31.10.2016 N 496)
Срок предоставления государственной услуги, срок выдачи (направления) документов, являющихся результатом предоставления государственной услуги
9. Срок предоставления государственной услуги не превышает 15 рабочих дней со дня регистрации заявления в Службе, если иное не предусмотрено пунктом 38 Административного регламента. (в ред. Приказов Минсельхоза РФ от 08.07.2013 N 268, от 31.10.2016 N 496)
10. Срок приостановления предоставления государственной услуги - не более 30 дней.
11. Срок выдачи (направления) документов, являющихся результатом предоставления государственной услуги, - в течение дня принятия решения.
Документы, являющиеся результатом предоставления государственной услуги и размещенные в АИС, публикуются на официальном сайте Службы в информационно-телекоммуникационной сети Интернет. Извещение заявителей может осуществляться также по почте, факсу, электронной почте.
Перечень нормативных правовых актов, регулирующих отношения, возникающие в связи с предоставлением государственной услуги
12. Предоставление государственной услуги осуществляется в соответствии с:
Абзац второй - Исключен. (в ред. Приказа Минсельхоза РФ от 31.10.2016 N 496)
Соглашением о сотрудничестве в области ветеринарии от 12 марта 1993 г. (Бюллетень международных договоров, 1993, N 3);
Решением Комиссии Таможенного союза от 18 июня 2010 г. N 317 "О применении ветеринарно-санитарных мер в Евразийском экономическом союзе", опубликованным на официальном сайте Комиссии Таможенного союза http://www.tsouz.ru/ 18 июня 2010 г. (с изменениями, внесенными решениями Комиссии Таможенного союза от 17 августа 2010 г. N 342, от 18 ноября 2010 г. N 455, от 2 марта 2011 г. N 569, от 2 марта 2011 г. N 570, от 7 апреля 2011 г. N 623, от 22 июня 2011 г. N 724, от 15 июля 2011 г. N 726, от 18 октября 2011 г. N 830, от 18 октября 2011 г. N 831, от 18 октября 2011 г. N 834, от 9 декабря 2011 г. N 859, от 9 декабря 2011 г. N 893, решениями Совета Евразийской экономической комиссии от 24 августа 2012 г. N 73, от 12 октября 2012 г. N 85, от 2 июля 2013 г. N 43, от 19 ноября 2013 г. N 84, решениями Коллегии Евразийской экономической комиссии от 4 декабря 2012 г. N 254, от 12 декабря 2012 г. N 274, от 25 декабря 2012 г. N 307, от 10 сентября 2013 г. N 192, от 29 октября 2013 г. N 244, от 10 декабря 2013 г. N 294, от 11 февраля 2014 г. N 18, от 30 сентября 2014 г. N 178, решениями Совета Евразийской экономической комиссии от 9 октября 2014 г. N 95, от 12 ноября 2014 г. N 102, решениями Коллегии Евразийской экономической комиссии от 24 декабря 2014 г. N 244, от 14 июля 2015 г. N 83, решением Совета Евразийской экономической комиссии от 23 ноября 2015 г. N 93, решениями Коллегии Евразийской экономической комиссии от 8 декабря 2015 г. N 160, от 2 февраля 2016 г. N 14, от 7 июня 2016 г. N 63, N 67; (в ред. Приказа Минсельхоза РФ от 31.10.2016 N 496)
Кодексом Российской Федерации об административных правонарушениях (Собрание законодательства Российской Федерации, 2002, N 1, ст. 1; N 18, ст. 1721; N 30, ст. 3029; N 44, ст. 4295, 4298; 2003, N 1, ст. 2; N 27, ст. 2700, 2708, 2717; N 46, ст. 4434, 4440; N 50, ст. 4847, 4855; N 52, ст. 5037; 2004, N 19, ст. 1838; N 30, ст. 3095; N 31, ст. 3229; N 34, ст. 3529, 3533; N 44, ст. 4266; 2005, N 1, ст. 9, 13, 37, 40, 45; N 10, ст. 762; 763; N 13, ст. 1077, 1079; N 17, ст. 1484; N 19, ст. 1752; N 25, ст. 2431: N 27, ст. 2719, 2721; N 30, ст. 3104, 3124, 3131; N 40, ст. 3986; N 50: ст. 5247; N 52, ст. 5574, 5596; 2006, N 1, ст. 4, 10; N 2, ст. 172, 175; N 6 ст. 636; N 10, ст. 1067; N 12, ст. 1234; N 17, ст. 1776; N 18, ст. 1907; N 19 ст. 2066; N 23, ст. 2380, 2385; N 28, ст. 2975; N 30, ст. 3287; N 31, ст. 3420; 3432, 3433, 3438, 3452; N 43, ст. 4412; N 45, ст. 4633, 4634, 4641; N 50, ст. 5279, 5281; N 52, ст. 5498; 2007, N 1, ст. 21, 25, 29, 33; N 7, ст. 840; N 15; ст. 1743; N 16, ст. 1824, 1825; N 17, ст. 1930; N 20, ст. 2367; N 21, ст. 2456: N 26, ст. 3089; N 30, ст. 3755; N 31, ст. 4001, 4007, 4008, 4009; N 31; ст. 4015; N 41, ст. 4845; N 43, ст. 5084; N 46, ст. 5553; N 49, ст. 6034, 6065; N 50, ст. 6246; 2008, N 10, ст. 896; N 18, ст. 1941; N 20, ст. 2251, 2259; N 29, ст. 3418; N 30, ст. 3582, 3601, 3604; N 45, ст. 5143; N 49, ст. 5738, 5745; 5748; N 52, ст. 6227, 6235, 6236, 6248; 2009, N 1, ст. 17; N 7, ст. 771, 777; N 19, ст. 2276; N 23, ст. 2759, 2767, 2776; N 26, ст. 3120, 3122, 3131, 3132; N 29, ст. 3635, 3642, 3597, 3599; N 30, ст. 3735, 3739; N 45, ст. 5265, 5267; N 48, ст. 5711, 5724, 5755; N 52, ст. 6406, 6412; 2010, N 1, ст. 1; N 11, ст. 1169, 1176; N 15, 1743, 1751; N 18, ст. 2145; N 19, ст. 2291; N 21, ст. 2524, 2525, 2526, 2530; N 23, ст. 2790; N 25, ст. 3070; N 27, ст. 3416, 3429; N 28, ст. 3553; N 29, ст. 3983; N 30, ст. 4000, 4002, 4005, 4006, 4007; N 31, ст. 4155, 4158, 4164, 4191, 4192, 4193, 4195, 4198, 4206, 4207, 4208; N 32, ст. 4298; N 41, ст. 5192, 5193; N 46, ст. 5918; N 49, ст. 6409; N 50, ст. 6605; N 52, ст. 6984, 6995, 6996; 2011, N 1, ст. 10, 23, 29, 33, 47, 54; N 1, ст. 901, 905; N 15, ст. 2039, 2041; N 17, ст. 2310, 2312; N 19, ст. 2714, 2715, 2769; N 23, ст. 3260, 3267; N 27, ст. 3873, 3881; N 29, ст. 4284, 4289, 4290, 4291, 4298; N 30, ст. 4573, 4574, 4584, 4585, 4590, 4591, 4598, 4600, 4601, 4605; N 45, ст. 6325, 6326, 6334; N 46, ст. 6406; N 47, ст. 6601, 6602; N 48, ст. 6728, 6730, 6732; N 49, ст. 7025, 7042, 7056, 7061; N 50, ст. 7342, 7345, 7346, 7351, 7352, 7355, 7362, 7366; 2012, N 6, ст. 621; N 10, ст. 1166; N 15, ст. 1723, 1724; N 18, ст. 2126, 2128; N 19, ст. 2278, 2281; N 24, ст. 3068, 3069, 3082; N 25, ст. 3268; N 29, ст. 3996; N 31, ст. 4320, 4322, 4329, 4330; N 41, ст. 5523; N 47, ст. 6402, 6403, 6404, 6405; N 49, ст. 6752, 6757; N 50, ст. 6967; N 53, ст. 7577, 7580, 7602, 7639, 7640, 7641, 7643; 2013, N 4, ст. 304; N 8, ст. 717, 718, 719, 720; N 14, ст. 1641, 1642, 1651, 1657, 1658, 1666; N 17; ст. 2029; N 19, ст. 2307, 2318, 2319, 2323, 2325; N 23, ст. 2871, 2875; N 26, ст. 3207, 3208, 3209; N 27, ст. 3442, 3454, 3458, 3465, 3469, 3470, 3477, 3478; N 30, ст. 4025, 4026, 4027, 4028, 4029, 4030, 4031, 4032, 4033, 4034, 4035; 4036, 4040, 4044, 4059, 4078, 4081, 4082; N 31, ст. 4191; N 40, ст. 5032; N 43, ст. 5443, 5444, 5445, 5446, 5452; N 44, ст. 5624, 5633, 5643, 5644; N 48, ст. 6161, 6158, 6159, 6163, 6164, 6165; N 49, ст. 6327, 6341, 6342, 6343, 6344; 6345; N 51, ст. 6683, 6685, 6695, 6696; N 52, ст. 6948, 6953, 6961, 6980, 6981, 6986, 6994, 6995, 6999, 7002, 7010; 2014, N 6, ст. 557, 558, 559, 566; N 10, ст. 1087; N 11, ст. 1092, 1096, 1097, 1098; N 14, ст. 1553, 1561; N 16, ст. 1834, 1921; N 19, ст. 2317, 2324, 2325, 2326, 2327, 2330, 2333, 2335; N 23, ст. 2927, 2928; N 26, ст. 3366, 3368, 3377, 3379; N 30, ст. 4211, 4214, 4218, 4224, 4228, 4233, 4244, 4248, 4256, 4259, 4264, 4278, 5615; N 43, ст. 5801; N 45, ст. 6142; N 48, ст. 6636, 6638, 6642, 6651, 6653, 6654; N 49, ст. 6928; N 52, ст. 7541, 7545, 7547, 7548, 7549, 7550, 7557; 2015, N 1, ст. 29, 35, 37, 47, 67, 68, 74, 81, 83, 84, 85; N 6, ст. 885; N 7, ст. 1023; N 10, ст. 1405, 1411, 1416, 1427; N 13, ст. 1804, 1805, 1811; N 14, ст. 2011, 2021; N 18, ст. 2614, 2619, 2620, 2623; N 21, ст. 2981; N 24, ст. 3367, 3370; N 27, ст. 3945, 3950, 3966, 3972, 3983, 3990, 3995; N 29, ст. 4346, 4354, 4356, 4359, 4362, 4374, 4376, 4391; N 30, ст. 4657; N 41, ст. 5629, 5637, 5642; N 44, ст. 6046; N 45, ст. 6205, 6208; N 48, ст. 6706, 6710, 6711, 6716; N 51, ст. 7249, 7250; 2016, N 1, ст. 11, 28, 59, 62, 63, 76, 79, 84; N 7, ст. 918; N 9, ст. 1308; N 10, ст. 1323; N 11, ст. 1481, 1490, 1491, 1493; N 14, ст. 1907, 1911; N 15, ст. 2051, 2066; N 18, ст. 2490, 2511, 2514, 2515); (в ред. Приказа Минсельхоза РФ от 31.10.2016 N 496)
Федеральным законом от 24 ноября 1995 г. N 181-ФЗ "О социальной защите инвалидов в Российской Федерации" (Собрание законодательства Российской Федерации, 1995, N 48, ст. 4563; 1998, N 31, ст. 3803; 1999, N 2, ст. 232, N 29, ст. 3693; 2000, N 22, ст. 2267; 2001, N 24, ст. 2410, N 33, ст. 3426, N 53, ст. 5024; 2002, N 1, ст. 2, N 22, ст. 2026; 2003, N 2, ст. 167, N 43, ст. 4108; 2004, N 35, ст. 3607; 2005, N 1, ст. 25; 2006, N 1, ст. 10; 2007, N 43, ст. 5084, N 49, ст. 6070; 2008, N 9, ст. 817, N 29, ст. 3410, N 30, ст. 3616, N 52, ст. 6224; 2009, N 18, ст. 2152, N 30, ст. 3739; 2010, N 50, ст. 6609; 2011, N 27, ст. 3880, N 30, ст. 4596, N 45, ст. 6329, N 47, ст. 6608, N 49, ст. 7033; 2012, N 29, ст. 3990, N 30, ст. 4175, N 53, ст. 7621; 2013, N 8, ст. 717, N 19, ст. 2331, N 27, ст. 3460, ст. 3475, ст. 3477, N 48, ст. 6160, N 52, ст. 6986; 2014, N 26, ст. 3406, N 30, ст. 4268, N 49, ст. 6928; 2015, N 14, ст. 2008, N 27, ст. 3967, N 48, ст. 6724; 2016, N 1, ст. 19); (в ред. Приказа Минсельхоза РФ от 31.10.2016 N 496)
Законом Российской Федерации от 14 мая 1993 г. N 4979-1 "О ветеринарии" (Ведомости Съезда народных депутатов Российской Федерации и Верховного совета Российской Федерации, 1993, N 24, ст. 857; Собрание законодательства Российской Федерации, 2002, N 1, ст. 2; 2004, N 27, ст. 2711; N 35, ст. 3607; 2005, N 19, ст. 1752; 2006, N 1, ст. 10; N 52, ст. 5498; 2007, N 1, ст. 29; N 30, ст. 3805; 2008, N 24, ст. 2801; 2009, N 1, ст. 17; ст. 21; 2010, N 50, ст. 6614; 2011, N 1, ст. 6; N 30, ст. 4590);
Федеральным законом от 2 мая 2006 г. N 59-ФЗ "О порядке рассмотрения обращений граждан Российской Федерации" (Собрание законодательства Российской Федерации, 2006, N 19, ст. 2060; 2010, N 27, ст. 3410; N 31, ст. 4196);
Федеральным законом от 27 июля 2010 г. N 210-ФЗ "Об организации предоставления государственных и муниципальных услуг" (Собрание законодательства Российской Федерации, 2010, N 31, ст. 4179; 2011, N 15, ст. 2038; N 27, ст. 3873, ст. 3880; N 29, ст. 4291; N 30, ст. 4587);
Федеральным законом от 26 декабря 2008 г. N 294-ФЗ "О защите прав юридических лиц и индивидуальных предпринимателей при осуществлении государственного контроля (надзора) и муниципального контроля" (Собрание законодательства Российской Федерации, 2008, N 52, ст. 6249; 2009, N 18, ст. 2140; N 29, ст. 3601; N 48, ст. 5711; N 52, ст. 6441; 2010, N 17, ст. 1988; N 18, ст. 2142; N 31, ст. 4160; ст. 4193; ст. 4196; N 32, ст. 4298; 2011, N 1, ст. 20; N 17, ст. 2310; N 23, ст. 3263; N 27, ст. 3880; N 30, ст. 4590);
Федеральным законом от 12 апреля 2010 г. N 61-ФЗ "Об обращении лекарственных средств" (Собрание законодательства Российской Федерации, 2010, N 16, ст. 1815; N 31, ст. 4161; N 42, ст. 5293; N 49, ст. 6409);
Федеральным законом от 27 июля 2006 г. N 152-ФЗ "О персональных данных" (Собрание законодательства Российской Федерации, 2006, N 31, ст. 3451; 2009, N 48, ст. 5716; N 52, ст. 6439; 2010, N 27, ст. 3407; N 31, ст. 4173, ст. 4196; N 49, ст. 6409; N 52, ст. 6974; 2011, N 23, ст. 3263; N 31, ст. 4701);
Постановлением Правительства Российской Федерации от 16 мая 2011 г. N 373 "О разработке и утверждении административных регламентов исполнения государственных функций и административных регламентов предоставления государственных услуг" (Собрание законодательства Российской Федерации, 2011, N 22, ст. 3169; N 35, ст. 5092);
Постановлением Правительства Российской Федерации от 25 декабря 1998 г. N 1539 "О ввозе в Российскую Федерацию и вывозе из нее лекарственных средств и фармацевтических субстанций" (Собрание законодательства Российской Федерации, 1999, N 1, ст. 190; 2000, N 9, ст. 1036; 2001, N 50, ст. 4735; 2002, N 22, ст. 2094; 2005, N 30, ст. 3172; 2006, N 50, ст. 5341; 2009, N 9, ст. 1101; 2010, N 52, ст. 7080);
В связи с утратой силы Постановления Правительства РФ от 25.12.98 N 1539, следует руководствоваться аналогичными нормами Постановления Правительства РФ от 29.09.2010 N 771.
Постановлением Правительства Российской Федерации от 30 июня 2004 г. N 327 "Об утверждении Положения о Федеральной службе по ветеринарному и фитосанитарному надзору" (Российская газета, 2004, 15 июля; Собрание законодательства Российской Федерации, 2005, N 33, ст. 3421; 2006, N 22, ст. 2337; N 26, ст. 2846; N 48, ст. 5035; N 52, ст. 5587; 2007, N 46, ст. 5576; 2008, N 5, ст. 400; N 25, ст. 2980; N 46, ст. 5337; 2009, N 6, ст. 738; 2010, N 5, ст. 538; N 16, ст. 1917; N 26, ст. 3350; N 40, ст. 5068; 2011, N 14, ст. 1935; N 18, ст. 2649; N 22, ст. 3179; N 43, ст. 6079);
Постановлением Правительства Российской Федерации от 24 марта 2006 г. N 159 "О применении ветеринарных мер при ввозе живых животных и продукции животного происхождения на таможенную территорию Российской Федерации" (Собрание законодательства Российской Федерации, 2006, N 13, ст. 1410; N 50, ст. 5341; 2010, N 52, ст. 7080);
Санитарным кодексом наземных животных Международного эпизоотического бюро Всемирной организации здравоохранения животных.
Санитарным кодексом водных животных Международного эпизоотического бюро Всемирной организации здравоохранения животных. (в ред. Приказа Минсельхоза РФ от 08.07.2013 N 268)
Исчерпывающий перечень документов, необходимых в соответствии с нормативными правовыми актами для предоставления государственной услуги и услуг, которые являются необходимыми и обязательными для предоставления государственной услуги, подлежащих предоставлению заявителем, способы их получения заявителем, в том числе и в электронной форме, порядок их предоставления
13. Для предоставления разрешения (за исключением разрешения без указания объемов поднадзорного товара, участника внешнеэкономической деятельности и пункта назначения) заявитель направляет заявление, содержащее сведения согласно приложению N 2 к Административному регламенту: (в ред. Приказа Минсельхоза РФ от 31.10.2016 N 496)
1) в Службу на бумажном носителе или в электронном виде через АИС или ЕПГУ в отношении поднадзорных товаров, за исключением поднадзорных товаров, указанных в подпунктах 2 и 3 настоящего пункта. (в ред. Приказа Минсельхоза РФ от 31.10.2016 N 496)
Служба запрашивает позицию уполномоченного в области ветеринарии органа исполнительной власти субъектов Российской Федерации, на территорию которого планируется ввоз поднадзорных товаров, при поступлении заявления о предоставлении разрешения на ввоз в Российскую Федерацию (далее - ввоз):
животных, кроме домашних и декоративных животных, птиц, рептилий, амфибий и гидробионтов, перемещаемых в целях, отличных от предпринимательских. (в ред. Приказа Минсельхоза РФ от 31.10.2016 N 496)
Абзац четвертый - Исключен. (в ред. Приказа Минсельхоза РФ от 31.10.2016 N 496)
Уполномоченный в области ветеринарии орган исполнительной власти субъекта Российской Федерации направляет свою позицию в срок, не превышающий 10 рабочих дней с момента получения запроса Службы. (в ред. Приказа Минсельхоза РФ от 31.10.2016 N 496)
2) через ветеринарные службы иностранных государств для выдачи разрешений на транзит поднадзорных товаров;
3) в Службу на бумажном носителе:
а) юридическими лицами, осуществляющими деятельность, связанную с обращением поднадзорных товаров, содержащих (потенциально содержащих) вирусы, бактерии, паразитов, прионы, биотоксины, представляющих угрозу для здоровья животных (далее - поднадзорные товары, содержащие опасные биологические агенты), в отношении выдачи разрешений на ввоз (вывоз) указанных поднадзорных товаров;
б) посольствами, консульствами и иными представительствами иностранных государств в Российской Федерации - в отношении выдачи разрешения на ввоз (вывоз) поднадзорных товаров для нужд соответствующих организаций.
Разрешение без указания объемов поднадзорного товара, участника внешнеэкономической деятельности и пункта назначения, оформленное согласно приложению N 3 к Административному регламенту (далее - разрешение по форме N 1), публикуется на официальном сайте Службы. Действие разрешения по форме N 1 распространяется на неопределенный круг заявителей без их предварительного обращения в Службу. (в ред. Приказа Минсельхоза РФ от 31.10.2016 N 496)
Исчерпывающий перечень документов, необходимых в соответствии с нормативными правовыми актами для предоставления государственной услуги и услуг, которые являются необходимыми и обязательными для предоставления государственной услуги, которые находятся в распоряжении государственных органов, органов местного самоуправления и иных организаций и которые заявитель вправе представить, а также способы их получения заявителями, в том числе в электронной форме, порядок их предоставления
14. Для предоставления государственной услуги заявитель представляет лично, по почте, в электронной форме через АИС или ЕПГУ информацию и документы, указанные в приложении N 2 к Административному регламенту. (в ред. Приказа Минсельхоза РФ от 31.10.2016 N 496)
15. Запрещается требовать от заявителя:
предоставления документов и информации или осуществления действий, предоставление или осуществление которых не предусмотрено нормативными правовыми актами, регулирующими отношения, возникающие в связи с предоставлением государственной услуги;
предоставления документов и информации, которые находятся в распоряжении Службы, иных государственных органов, органов государственной власти субъектов Российской Федерации и иных организаций, в соответствии с нормативными правовыми актами Российской Федерации.
Исчерпывающий перечень оснований для отказа в приеме документов, необходимых для предоставления государственной услуги
16. Основанием для отказа в приеме документов, необходимых для предоставления государственной услуги, является отсутствие в заявлении сведений, указанных в приложении N 2 к Административному регламенту. (в ред. Приказа Минсельхоза РФ от 31.10.2016 N 496)
Исчерпывающий перечень оснований для приостановления или отказа в предоставлении государственной услуги
17. Основанием для приостановления предоставления государственной услуги является необходимость обращения Службы в иные государственные органы и организации за получением информации, необходимой для выдачи разрешения, или предоставления заявителем информации, отсутствующей в заявлении.
18. Основаниями для отказа в предоставлении государственной услуги являются:
а) заявление подписано неуполномоченным в соответствии с пунктом 2 Административного регламента лицом; (в ред. Приказа Минсельхоза РФ от 31.10.2016 N 496)
б) предоставление заявителем в заявлении недостоверных данных;
в) отсутствие в заявлении сведений, предусмотренных приложением N 2 к Административному регламенту. (в ред. Приказа Минсельхоза РФ от 31.10.2016 N 496)
18.1. основаниями для отказа в выдаче разрешений на ввоз поднадзорных товаров также являются:
а) отсутствие организации-экспортера в Реестре организаций и лиц, осуществляющих производство, переработку и (или) хранение поднадзорных товаров, ввозимых на таможенную территорию Таможенного союза (далее - Реестр предприятий третьих стран) - только в случае, если такой реестр сформирован в соответствии с пунктом 11.3 Положения о едином порядке осуществления ветеринарного контроля (надзора) на таможенной границе Евразийского экономического союза и на таможенной территории Евразийского экономического союза, утвержденного Решением Комиссии Таможенного союза от 18 июня 2010 г. N 317, и если требуется включение таких предприятий в Реестр предприятий третьих стран; (в ред. Приказа Минсельхоза РФ от 31.10.2016 N 496)
б) введение ограничительных мер в отношении отдельных стран (регионов или компартментов стран) по соответствующим видам поднадзорных товаров;
в) введение временных ограничений в отношении отдельного предприятия-экспортера (группы предприятий-экспортеров), указанного в заявлении;
г) введение ограничительных мероприятий (карантина) на территории Российской Федерации, на которую планируется ввоз или через территорию которой проходит маршрут следования поднадзорных товаров (в случае, если соответствующие поднадзорные грузы могут являться носителями (переносчиками) болезни, в отношении которой введены ограничительные мероприятия (карантин));
д) неподтверждение ветеринарной службой страны-экспортера представленных заявителем сведений; (в ред. Приказа Минсельхоза РФ от 08.07.2013 N 268)
е) неподтверждение уполномоченным в области ветеринарии органом исполнительной власти субъекта Российской Федерации, на территорию которого планируется ввоз поднадзорных товаров, представленных заявителем сведений. (в ред. Приказа Минсельхоза РФ от 31.10.2016 N 496)
18.2. основаниями для отказа в выдаче разрешений на вывоз поднадзорных товаров также являются:
а) получение сведений из ветеринарной службы страны-импортера о том, что предприятию-производителю не предоставлено право на поставку поднадзорного товара;
б) неоднократные нарушения экспортером ветеринарных требований страны-импортера;
18.3. основанием для отказа в выдаче разрешения на транзит поднадзорных товаров также является введение ограничительных мер в отношении стран-экспортеров (регионов стран-экспортеров) или стран, через которые проходит маршрут следования поднадзорных товаров (в которых осуществляется их перегрузка), по соответствующим видам поднадзорных товаров;
18.4. основаниями для отказа во внесении изменений в разрешение являются:
а) разрешение, в которое предлагается внесение изменения, отменено;
б) наличие в представленных сведениях оснований для отказа по подпунктам 18.1, 18.2 Административного регламента. (в ред. Приказа Минсельхоза РФ от 31.10.2016 N 496)
Перечень услуг, которые являются необходимыми и обязательными для предоставления государственной услуги, в том числе сведения о документе (документах), выдаваемом (выдаваемых) организациями, участвующим в предоставлении государственной услуги
19. Услуг, которые являются необходимыми и обязательными для предоставления государственной услуги, в том числе сведений о документе (документах), выдаваемом (выдаваемых) организациями, участвующими в предоставлении государственной услуги, не имеется.
Порядок, размер и основания взимания государственной пошлины или иной платы, взимаемой за предоставление государственной услуги
20. Предоставление государственной услуги осуществляется без взимания государственной пошлины или иной платы.
Порядок, размер и основания взимания платы за предоставление услуг, которые являются необходимыми и обязательными для предоставления государственной услуги, включая информацию о методике расчета размера такой платы
21. Необходимость предоставления услуг, которые являются необходимыми и обязательными для предоставления государственной услуги, отсутствует.
Максимальный срок ожидания в очереди при подаче запроса о предоставлении государственной услуги и при получении результата предоставления таких услуг
22. Срок ожидания заявителя в очереди при подаче заявления о предоставлении государственной услуги не должен превышать 15 минут. (в ред. Приказа Минсельхоза РФ от 31.10.2016 N 496)
23. Срок ожидания заявителя в очереди при получении результата предоставления государственной услуги не должен превышать 15 минут. (в ред. Приказа Минсельхоза РФ от 31.10.2016 N 496)
Срок и порядок регистрации запроса заявителя о предоставлении государственной услуги, в том числе в электронной форме
24. Заявление, поступившее в Службу на бумажном носителе, регистрируется в установленном Службой порядке в течение 2 рабочих дней.
Заявление, поступившее в Службу в электронной форме с использованием АИС или ЕПГУ, регистрируется в момент его поступления в АИС или ЕПГУ. (в ред. Приказа Минсельхоза РФ от 31.10.2016 N 496)
Требования к помещениям, в которых предоставляется государственная услуга, к месту ожидания и приема заявителей, размещению и оформлению визуальной, текстовой и мультимедийной информации о порядке предоставления таких услуг
25. Помещения для приема заявителей должны соответствовать комфортным условиям для заявителей (в том числе для лиц с ограниченными возможностями) и оптимальным условиям работы государственных служащих. (в ред. Приказа Минсельхоза РФ от 31.10.2016 N 496)
26. Предоставление государственной услуги осуществляется в помещениях приема и выдачи документов. (в ред. Приказа Минсельхоза РФ от 31.10.2016 N 496)
Места предоставления государственной услуги располагаются в зоне пешеходной доступности от остановок общественного транспорта (не более 10 минут). (в ред. Приказа Минсельхоза РФ от 31.10.2016 N 496)
27. В местах предоставления государственной услуги предусматривается оборудование доступных мест общественного пользования (туалетов) и хранения верхней одежды граждан. (в ред. Приказа Минсельхоза РФ от 31.10.2016 N 496)
В местах предоставления государственной услуги для инвалидов (включая инвалидов, использующих кресла-коляски и собак-проводников) обеспечиваются: (в ред. Приказа Минсельхоза РФ от 31.10.2016 N 496)
условия для беспрепятственного доступа к объектам, в которых предоставляется государственная услуга, а также для беспрепятственного пользования средствами связи и информации; (в ред. Приказа Минсельхоза РФ от 31.10.2016 N 496)
возможность самостоятельного передвижения по территории, на которой расположены объекты, в которых предоставляется государственная услуга, входа в такие объекты и выхода из них, в том числе с использованием кресла-коляски; (в ред. Приказа Минсельхоза РФ от 31.10.2016 N 496)
сопровождение инвалидов, имеющих стойкие расстройства функции зрения и самостоятельного передвижения, и оказание им помощи на объектах, в которых предоставляется государственная услуга; (в ред. Приказа Минсельхоза РФ от 31.10.2016 N 496)
надлежащее размещение оборудования и носителей информации, необходимых для обеспечения беспрепятственного доступа инвалидов к объектам, в которых предоставляется государственная услуга, и к государственной услуге с учетом ограничений их жизнедеятельности; (в ред. Приказа Минсельхоза РФ от 31.10.2016 N 496)
дублирование необходимой для инвалидов звуковой и зрительной информации, а также надписей, знаков и иной текстовой и графической информации знаками, выполненными рельефно-точечным шрифтом Брайля, допуск сурдопереводчика и тифлосурдопереводчика; (в ред. Приказа Минсельхоза РФ от 31.10.2016 N 496)
допуск на объекты, в которых предоставляется государственная услуга, собаки-проводника при наличии документа, подтверждающего ее специальное обучение, выданного по форме и в порядке, которые определяются федеральным органом исполнительной власти, осуществляющим функции по выработке и реализации государственной политики и нормативно-правовому регулированию в сфере социальной защиты населения; (в ред. Приказа Минсельхоза РФ от 31.10.2016 N 496)
оказание должностными лицами Службы помощи инвалидам в преодолении барьеров, мешающих получению ими государственной услуги наравне с другими лицами. (в ред. Приказа Минсельхоза РФ от 31.10.2016 N 496)
28. Помещения для приема заявителей оборудуются противопожарной системой и средствами пожаротушения, системой оповещения о возникновении чрезвычайной ситуации. Вход и выход из помещений оборудуются соответствующими указателями. (в ред. Приказа Минсельхоза РФ от 31.10.2016 N 496)
29. На здании рядом с входом должна быть размещена информационная табличка (вывеска), содержащая информацию о наименовании Службы, адресе и месте нахождения, режиме работы, номерах телефонов для справок, адресе официального сайта Службы. (в ред. Приказа Минсельхоза РФ от 31.10.2016 N 496)
Фасад здания должен быть оборудован осветительными приборами, позволяющими посетителям ознакомиться с информационными табличками. (в ред. Приказа Минсельхоза РФ от 31.10.2016 N 496)
30. Помещения, предназначенные для ознакомления заявителей с информационными материалами, оборудуются информационными стендами. (в ред. Приказа Минсельхоза РФ от 31.10.2016 N 496)
На информационных стендах в месте предоставления государственной услуги и на официальном сайте Службы в информационно-телекоммуникационной сети "Интернет" размещается следующая информация: (в ред. Приказа Минсельхоза РФ от 31.10.2016 N 496)
извлечения из нормативных правовых актов, регулирующих деятельность по предоставлению государственной услуги; (в ред. Приказа Минсельхоза РФ от 31.10.2016 N 496)
текст Административного регламента с приложениями; (в ред. Приказа Минсельхоза РФ от 31.10.2016 N 496)
место нахождения, график (режим) работы, номера телефонов, адреса сайтов и электронной почты, по которым заявители могут получить необходимую информацию; (в ред. Приказа Минсельхоза РФ от 31.10.2016 N 496)
порядок информирования о правилах предоставления государственной услуги; (в ред. Приказа Минсельхоза РФ от 31.10.2016 N 496)
порядок получения консультаций; (в ред. Приказа Минсельхоза РФ от 31.10.2016 N 496)
порядок и сроки обжалования решений, действий или бездействия должностных лиц, оказывающих государственную услугу.
31. Для ожидания приема гражданами, заполнения необходимых для предоставления государственной услуги документов отводятся места, оборудованные стульями, столами (стойками), которые обеспечиваются писчей бумагой и письменными принадлежностями, а также телефоном, компьютером с возможностью печати и выхода в информационно-телекоммуникационную сеть "Интернет". (в ред. Приказа Минсельхоза РФ от 31.10.2016 N 496)
Помещения для приема заявителей обозначаются соответствующими табличками с указанием номера комнаты, фамилии, имени, отчества (при наличии), должности государственных служащих, предоставляющих консультации. (в ред. Приказа Минсельхоза РФ от 31.10.2016 N 496)
Каждое рабочее место государственного служащего должно быть оборудовано персональным компьютером с возможностью доступа к необходимым информационным базам данных, информационно-телекоммуникационной сети "Интернет", печатающим и сканирующим устройствам. При организации рабочего места предусматривается возможность свободного входа и выхода из помещения при необходимости. (в ред. Приказа Минсельхоза РФ от 31.10.2016 N 496)
Для заявителя, находящегося на приеме, предусматривается место для раскладки документов. (в ред. Приказа Минсельхоза РФ от 31.10.2016 N 496)
Показатели доступности и качества государственной услуги, в том числе количество взаимодействий заявителя с должностными лицами при предоставлении государственной услуги и их продолжительность, возможность получения государственной услуги в многофункциональном центре предоставления государственных услуг, получения информации о ходе предоставления государственной услуги, в том числе с использованием информационно-коммуникационных технологий
32.1. Качество предоставления государственной услуги определяется как отношение количества поступивших заявлений об исправлении технических ошибок, допущенных должностными лицами Службы, к общему количеству заявлений о предоставлении государственной услуги за отчетный период.
32.2. Доступность государственной услуги в электронном виде определяется как отношение количества рассмотренных заявлений о предоставлении государственной услуги, предоставленных с использованием АИС или ЕПГУ в форме электронного документа, к общему количеству заявлений, рассмотренных за отчетный период. (в ред. Приказа Минсельхоза РФ от 31.10.2016 N 496)
32.3. Соблюдение сроков предоставления государственной услуги определяется как отношение среднего срока предоставления государственной услуги к нормативному сроку ее предоставления.
32.4. Количество жалоб граждан по вопросам предоставления государственной услуги определяется как количество обоснованных жалоб граждан на качество и доступность государственной услуги, поступивших в Службу за отчетный период.
Обжалование в судебном порядке действий по представлению государственной услуги определяется как отношение количества удовлетворенных судами требований (исков, заявлений) об обжаловании действий Службы к общему количеству осуществленных действий за отчетный период.
32.5. Удовлетворенность граждан качеством и доступностью государственной услуги определяется путем присвоения рейтинга в рамках общественного мониторинга.
32.6. Полнота, актуальность и доступность информации о порядке предоставления государственной услуги определяется путем присвоения рейтинга в рамках общественного мониторинга.
32.7. Заявитель вправе взаимодействовать с должностными лицами Службы при предоставлении государственной услуги неограниченное количество раз. (в ред. Приказа Минсельхоза РФ от 31.10.2016 N 496)
Продолжительность каждого такого взаимодействия не должна превышать 10 минут. (в ред. Приказа Минсельхоза РФ от 31.10.2016 N 496)
Иные требования, в том числе учитывающие особенности предоставления государственной услуги в многофункциональных центрах предоставления государственных услуг
33. В любое время с момента предоставления заявления заявитель имеет право на получение сведений о ходе исполнения государственной услуги по телефону, электронной почте с использованием информационных ресурсов Службы, в информационно-телекоммуникационной сети "Интернет", а также из официального бюллетеня или на личном приеме. (в ред. Приказа Минсельхоза РФ от 31.10.2016 N 496)
В многофункциональных центрах предоставление государственной услуги не осуществляется.
Требования, учитывающие особенности предоставления государственной услуги в электронной форме
34. Государственная услуга предоставляется в электронной форме на основании заявления в следующих случаях: (в ред. Приказа Минсельхоза РФ от 31.10.2016 N 496)
а) выдачи разрешений на ввоз/транзит:
домашних и декоративных животных, птиц, рептилий, амфибий и гидробионтов, перемещаемых в целях, отличных от предпринимательских;
для ввоза - поднадзорных товаров, за исключением кормов и кормовых добавок для животных, для транзита - сырья животного происхождения;
б) выдачи разрешений на вывоз из Российской Федерации домашних и декоративных животных, птиц, рептилий, амфибий и гидробионтов, перемещаемых в целях, отличных от предпринимательских.
35. Для предоставления государственной услуги в электронной форме заявление может оформляться с использованием ЕПГУ или официального сайта Службы. (в ред. Приказа Минсельхоза РФ от 31.10.2016 N 496)
36. Для предоставления государственной услуги в электронной форме заявителю или лицу, представляющему его интересы, необходимо предоставить в Службу с использованием АИС или ЕПГУ следующие данные: (в ред. Приказа Минсельхоза РФ от 31.10.2016 N 496)
адрес (место нахождения) постоянно действующего исполнительного органа юридического лица, а в случае его отсутствия - иного органа или лица, имеющих право действовать от имени юридического лица без доверенности (далее - юридический адрес),
адрес фактического места нахождения юридического лица (далее - фактический адрес),
фамилия, имя, отчество и адрес электронной почты ответственного должностного лица (ответственных должностных лиц может быть несколько);
адрес, по которому физическое лицо зарегистрировано по месту жительства (далее - адрес регистрации), полностью,
адрес фактического проживания полностью,
в) для уполномоченных в области ветеринарии органов исполнительной власти субъекта Российской Федерации:
фамилия, имя, отчество и адрес электронной почты ответственного должностного лица (ответственных должностных лиц, если их несколько);
г) для ветеринарной службы иностранного государства:
фамилия, имя, отчество и адрес электронной почты ответственного должностного лица (ответственных должностных лиц, если их несколько).
После внесения сведений в АИС заявителю или лицу представляющему его интересы, Службой присваиваются реквизиты доступа в АИС (логин, пароль), а также предоставляется адрес электронной почты в почтовой системе Службы (в ред. Приказа Минсельхоза РФ от 31.10.2016 N 496)
Адреса доступа к подсистемам АИС, а также инструкция по подключению к почтовой системе Службы размещаются на официальном сайте Службы.
Присвоение реквизитов доступа к АИС, предоставление адреса электронной почты в почтовой системе Службы и дальнейшее пользование этой почтовой системой являются бесплатными. (в ред. Приказа Минсельхоза РФ от 31.10.2016 N 496)
37. Обеспечивается возможность:
направления заявления посредством ЕПГУ; (в ред. Приказа Минсельхоза РФ от 31.10.2016 N 496)
получения заявителями информации о предоставляемой государственной услуге на официальном сайте Службы и в ЕПГУ; (в ред. Приказа Минсельхоза РФ от 31.10.2016 N 496)
получения и копирования заявителями на официальном сайте Службы и на справочно-информационном портале ЕПГУ форм заявлений и иных документов, необходимых для получения государственной услуги в электронном виде; (в ред. Приказа Минсельхоза РФ от 31.10.2016 N 496)
представления для заявителей в целях получения государственной услуги документов в электронном виде с использованием официального сайта Службы и ЕПГУ; (в ред. Приказа Минсельхоза РФ от 31.10.2016 N 496)
осуществления для заявителей мониторинга хода предоставления государственной услуги с использованием официального сайта Службы и ЕПГУ; (в ред. Приказа Минсельхоза РФ от 31.10.2016 N 496)
представления заявителю электронного документа, подтверждающего прием жалобы к рассмотрению (при направлении заявителем обращения в форме электронного документа);
получения заявителями результатов предоставления государственной услуги в электронном виде в ЕПГУ, если это не запрещено федеральным законом. (в ред. Приказа Минсельхоза РФ от 31.10.2016 N 496)
38. Решение по заявлению, оформленному в электронном виде в АИС или ЕПГУ, принимается на основании анализа данных АИС или ЕПГУ в срок, не превышающий 3 рабочих дней. (в ред. Приказа Минсельхоза РФ от 31.10.2016 N 496)
39. В случае невозможности принятия решения на основании анализа данных АИС или ЕПГУ предоставление государственной услуги осуществляется в порядке, установленном в разделе "Административная процедура "Оформление разрешений на основании заявлений, оформленных в электронном виде". (в ред. Приказа Минсельхоза РФ от 31.10.2016 N 496)
40. Документы, являющиеся результатом предоставления государственной услуги, размещаются в АИС и публикуются на официальном сайте Службы, в личном кабинете на портале ЕПГУ. (в ред. Приказа Минсельхоза РФ от 31.10.2016 N 496)
III. Состав, последовательность и сроки выполнения административных процедур, требования к порядку их выполнения, в том числе особенности выполнения административных процедур в электронной форме
41. При предоставлении государственной услуги осуществляются следующие административные процедуры:
оформление разрешений по форме N 1;
оформление разрешений на основании заявлений, поступивших на бумажном носителе;
оформление разрешений на основании заявлений, оформленных в электронном виде; (в ред. Приказа Минсельхоза РФ от 31.10.2016 N 496)
внесение изменений в ранее выданное разрешение;
приостановление действия разрешения;
Административная процедура "Оформление разрешений по форме N 1"
42. Разрешение по форме N 1 оформляется на ввоз следующих поднадзорных товаров:
продукция животного происхождения, готовая к употреблению в пищу людям, промышленного изготовления в потребительской упаковке, промаркированной предприятием-производителем;
пищевые добавки животного происхождения, подлежащие ветеринарному контролю (надзору);
предметы палеонтологии, энтомологии, коллекционирования, обработанные способом, гарантирующим уничтожение возбудителей заразных болезней животных;
перемещаемые в целях, отличных от предпринимательских, для содержания у ввозящего лица мелкие домашние и декоративные животные, птицы, рептилии, амфибии и гидробионты в количестве до 5 гол./шт. (собак и кошек в количестве 2 - 5 голов). При этом самка млекопитающего - кошка с пометом котят, сука с пометом щенят до окончания подсосного периода у детенышей, самка гнездовых птиц с птенцами до окончания периода вскармливания родителями и т.д. - считается как одна голова;
зарегистрированные в установленном порядке лекарственные средства для ветеринарного применения.
Наличие разрешения по форме N 1 не является основанием для отказа заявителю на получение индивидуального разрешения.
43. Разрешения по форме N 1 оформляются не позднее 10 ноября текущего года на следующий календарный год.
44. Должностным лицом, ответственным за исполнение каждого административного действия данной административной процедуры, является заместитель руководителя Службы - Главный государственный ветеринарный инспектор Российской Федерации (далее - уполномоченное лицо).
45. Административная процедура "Выдача разрешений по форме N 1" состоит из следующих административных действий:
принятие решения об оформлении разрешения по форме N 1;
информирование заинтересованных лиц о результатах предоставления государственной услуги.
46. Административное действие "Принятие решение об оформлении разрешения по форме N 1".
46.1. Основанием для начала процедуры является наступление срока, определенного пунктом 46.2 Административного регламента. (в ред. Приказа Минсельхоза РФ от 31.10.2016 N 496)
46.2. Начальник уполномоченного подразделения Службы или его заместитель определяет не позднее 21 октября текущего года из числа сотрудников подразделения ответственного исполнителя по подготовке разрешения по форме N 1 на следующий год.
46.3. Ответственный исполнитель в течение 10 рабочих дней с момента, указанного в пункте 46.2 Административного регламента, анализирует возможность оформления соответствующих разрешений по форме N 1 на поднадзорные товары, указанные в пункте 42 Административного регламента. (в ред. Приказа Минсельхоза РФ от 31.10.2016 N 496)
46.4. По результатам проведенного анализа ответственный исполнитель готовит проект разрешения по форме N 1, в котором указывается поднадзорный товар, страна-экспортер и не указывается участник внешнеэкономической деятельности, объемы поднадзорного товара и пункт назначения поднадзорного товара.
46.5. Ответственный исполнитель в течение 2 рабочих дней после завершения подготовки проекта разрешения по форме N 1 согласовывает его в установленном порядке и передает уполномоченному лицу.
46.6. Уполномоченное лицо в течение 2 рабочих дней с момента передачи проекта разрешения по форме N 1 ответственным исполнителем рассматривает его.
46.7. При наличии замечаний к проекту разрешения по форме N 1 или несогласии с ним уполномоченное лицо возвращает проект разрешения по форме N 1 с замечаниями ответственному исполнителю, который в течение 1 рабочего дня с момента возврата проекта разрешения по форме N 1 устраняет замечания и повторно передает проект разрешения по форме N 1 на подпись уполномоченному лицу.
46.8. При отсутствии замечаний к проекту разрешения по форме N 1 уполномоченное лицо подписывает его.
47. Критерием принятия решения о выдаче разрешения по форме N 1 является отсутствие оснований для отказа, указанных в подпунктах "б", "г" пункта 18.1 Административного регламента. (в ред. Приказа Минсельхоза РФ от 31.10.2016 N 496)
48. Административное действие "Информирование заявителя о результатах исполнения государственной услуги".
48.1. Юридическим фактом, являющимся основанием для начала данного административного действия, является подписание уполномоченным лицом разрешения по форме N 1.
48.2. Разрешение по форме N 1 публикуется на официальном сайте Службы не позднее 10 ноября года, предшествующего году действия разрешения по форме N 1, и является доступным для физических, юридических лиц, а также заинтересованных должностных лиц федеральных органов исполнительной власти.
Административная процедура "Оформление разрешений на основании заявлений, поступивших на бумажном носителе"
49. Выдача разрешений исключительно на основании заявлений, поступивших на бумажном носителе, осуществляется в отношении следующих поднадзорных товаров:
1) содержащих опасные биологические агенты;
2) для нужд посольств, консульств и иных представительств иностранных государств в Российской Федерации.
50. Юридическим фактом, являющимся основанием для начала административной процедуры, является поступление заявления о выдаче разрешения.
51. Заявление, поступившее в Службу на бумажном носителе, регистрируется в установленном Службой порядке в течение 2 рабочих дней.
В случае, предусмотренном пунктом 18 Административного регламента, оформляется отказ в рассмотрении заявления. (в ред. Приказа Минсельхоза РФ от 31.10.2016 N 496)
52. Должностным лицом, ответственным за исполнение данной административной процедуры, является уполномоченное лицо.
53. Административная процедура "Оформление разрешений на основании заявлений, поступивших на бумажном носителе" состоит из следующих административных действий:
рассмотрение заявления о выдаче разрешения;
принятие решения по заявлению о выдаче разрешения;
информирование заявителя о результатах предоставления государственной услуги.
54. Административное действие "Рассмотрение заявления о выдаче разрешения".
54.1. Юридическим фактом, являющимся основанием для начала административного действия, является поступление заявления о выдаче разрешения.
54.2. Начальник уполномоченного подразделения Службы или его заместитель определяет в течение 1 рабочего дня и назначает из числа сотрудников соответствующего структурного подразделения ответственного исполнителя по рассмотрению заявления.
54.3. Ответственный исполнитель в течение 1 рабочего дня с момента, указанного в пункте 54.2 Административного регламента, проверяет наличие в заявлении сведений, указанных в приложении N 2 к Административному регламенту. (в ред. Приказа Минсельхоза РФ от 31.10.2016 N 496)
54.4. В случае выявления отсутствия в заявлении сведений, указанных в приложении N 2 к Административному регламенту, ответственный исполнитель в течение 3 рабочих дней направляет заявителю уведомление о предоставлении недостающей информации и приостанавливает осуществление административной процедуры до их предоставления заявителем, но не более чем на 15 рабочих дней. (в ред. Приказов Минсельхоза РФ от 08.07.2013 N 268, от 31.10.2016 N 496)
В случае непредставления заявителем недостающей информации и/или документов в течение указанного срока оформляется уведомление об отказе в рассмотрении документов, необходимых для предоставления государственной услуги.
54.5. Ответственный исполнитель в течение 5 рабочих дней рассматривает заявление и анализирует содержащиеся в нем сведения. (в ред. Приказа Минсельхоза РФ от 08.07.2013 N 268)
54.6. По результатам рассмотрения заявления ответственный исполнитель готовит проект решения о выдаче разрешения или проект уведомления об отказе в выдаче такого разрешения с указанием оснований для отказа (далее - решение).
54.7. Ответственный исполнитель согласовывает проект решения в установленном порядке и передает на подпись уполномоченному лицу не позднее 2 рабочих дней после завершения рассмотрения заявления.
55. Критерием принятия решения о выдаче разрешения является отсутствие оснований для отказа, предусмотренных пунктами 18.1 - 18.3 Административного регламента. (в ред. Приказа Минсельхоза РФ от 31.10.2016 N 496)
56. Административное действие "Принятие решения по заявлению о выдаче разрешения".
56.1. Юридическим фактом, являющимся основанием для начала данного административного действия, является получение уполномоченным лицом от ответственного исполнителя проекта решения.
56.2. Уполномоченное лицо в течение 2 рабочих дней с момента передачи проекта решения ответственным исполнителем рассматривает его.
56.3. При наличии замечаний к проекту решения или несогласии с ним уполномоченное лицо передает проект решения с замечаниями ответственному исполнителю.
56.4. Ответственный исполнитель в течение 1 рабочего дня с момента возврата проекта решения устраняет замечания и повторно передает проект решения на подпись уполномоченному лицу.
56.5. При повторном наличии замечаний к проекту решения осуществляются действия, указанные в пунктах 56.3 - 56.4 Административного регламента, до окончательного устранения замечаний. (в ред. Приказа Минсельхоза РФ от 31.10.2016 N 496)
При отсутствии замечаний к проекту решения уполномоченное лицо подписывает его.
57. Административное действие "Информирование заявителя о результатах предоставления государственной услуги".
57.1. Юридическим фактом, являющимся основанием для начала данного административного действия, является подписание решения уполномоченным лицом.
57.2. Решение размещается в АИС или ЕПГУ автоматически с момента подписания уполномоченным лицом таким образом, что становится доступным для зарегистрированных в АИС или ЕПГУ: (в ред. Приказа Минсельхоза РФ от 31.10.2016 N 496)
уполномоченных должностных лиц территориальных органов Службы, на территорию которых планируется осуществить ввоз поднадзорного товара либо с территории которых планируется вывоз поднадзорного товара;
уполномоченных должностных лиц территориальных органов ФТС России, на территорию которых планируется осуществить ввоз поднадзорного товара;
уполномоченных должностных лиц территориальных органов Службы, через территорию которых планируется ввоз/вывоз/транзит поднадзорного товара;
уполномоченных должностных лиц Службы на пограничных ветеринарных контрольных пунктах, через которые планируется осуществить ввоз/вывоз/транзит;
уполномоченных должностных лиц Службы в местах полного таможенного оформления ввозимого/вывозимого поднадзорного товара;
уполномоченных должностных лиц уполномоченных в области ветеринарии органов исполнительной власти субъектов Российской Федерации, на территорию которых, через территорию которых или с территории которых планируется ввоз/вывоз/транзит поднадзорного товара;
главного государственного ветеринарного инспектора иностранного государства (и уполномоченных им лиц), через которое производится транзит поднадзорного товара.
Извещение заявителя осуществляется также по почте, либо по электронной почте, или, по запросу заявителя, - по факсу.
Административная процедура "Оформление разрешений на основании заявлений, оформленных в электронном виде" (в ред. Приказа Минсельхоза РФ от 31.10.2016 N 496)
58. На основании заявлений, оформленных в электронном виде, может осуществляться оформление разрешений на поднадзорные товары, за исключением товаров, содержащих опасные биологические агенты, и товаров для нужд посольств, консульств и иных представительств иностранных государств в Российской Федерации. (в ред. Приказа Минсельхоза РФ от 31.10.2016 N 496)
59. Юридическим фактом, являющимся основанием для начала административной процедуры, является заполнение в АИС или ЕПГУ заявления о выдаче разрешения на поднадзорные товары, указанные в пункте 58 Административного регламента. (в ред. Приказа Минсельхоза РФ от 31.10.2016 N 496)
60. В случае, предусмотренном пунктом 18 Административного регламента, оформляется отказ в рассмотрении заявления. (в ред. Приказа Минсельхоза РФ от 31.10.2016 N 496)
61. Должностным лицом, ответственным за исполнение данной административной процедуры, является уполномоченное лицо.
62. Административная процедура "Оформление разрешений на основании заявлений, оформленных в электронном виде" состоит из следующих административных действий: (в ред. Приказа Минсельхоза РФ от 31.10.2016 N 496)
рассмотрение заявления о выдаче разрешения;
принятие решения по заявлению о выдаче разрешения;
информирование заявителя о результатах предоставления государственной услуги.
63. Административное действие "Рассмотрение заявления о выдаче разрешения".
63.1. Юридическим фактом, являющимся основанием для начала административного действия, является оформление в АИС или ЕПГУ заявления о выдаче разрешения. (в ред. Приказа Минсельхоза РФ от 31.10.2016 N 496)
63.2. Начальник уполномоченного структурного подразделения Службы или его заместитель определяет в течение 1 рабочего дня и назначает из числа сотрудников соответствующего структурного подразделения ответственного исполнителя по рассмотрению заявления.
63.3. Ответственный исполнитель в течение 1 рабочего дня с момента, указанного в пункте 63.2 Административного регламента, проверяет наличие в заявлении сведений, указанных в приложении N 2 к Административному регламенту. (в ред. Приказа Минсельхоза РФ от 31.10.2016 N 496)
63.4. В случае выявления отсутствия в заявлении сведений, указанных в приложении N 2 к Административному регламенту, ответственный исполнитель в течение 3 рабочих дней направляет заявителю уведомление о предоставлении недостающих сведений и приостанавливает осуществление административной процедуры до их предоставления заявителем, но не более чем на 15 рабочих дней. (в ред. Приказов Минсельхоза РФ от 08.07.2013 N 268, от 31.10.2016 N 496)
В случае непредставления заявителем недостающих данных и/или документов в течение указанного срока оформляется уведомление об отказе в рассмотрении документов, необходимых для предоставления государственной услуги.
63.5. Ответственный исполнитель в течение 5 рабочих дней рассматривает заявление и анализирует содержащиеся в нем сведения. (в ред. Приказа Минсельхоза РФ от 08.07.2013 N 268)
63.6. По результатам рассмотрения заявления ответственный исполнитель готовит проект решения.
63.7. Ответственный исполнитель согласовывает проект решения в установленном порядке и передает на подпись уполномоченному лицу не позднее 2 рабочих дней после завершения рассмотрения заявления.
64. Критерием принятия решения о выдаче разрешения является отсутствие оснований для отказа, предусмотренных пунктами 18.1 - 18.3 Административного регламента. (в ред. Приказа Минсельхоза РФ от 31.10.2016 N 496)
65. Административное действие "Принятие решения по заявлению о выдаче разрешения".
65.1. Юридическим фактом, являющимся основанием для начала данного административного действия, является получение уполномоченным лицом от ответственного исполнителя проекта решения.
65.2. Уполномоченное лицо в течение 2 рабочих дней с момента передачи проекта решения ответственным исполнителем рассматривает его.
65.3. При наличии замечаний к проекту решения или несогласии с ним уполномоченное лицо передает проект решения с замечаниями ответственному исполнителю.
65.4. Ответственный исполнитель в течение 1 рабочего дня с момента возврата проекта решения устраняет замечания и повторно передает проект решения на подпись уполномоченному лицу.
65.5. При повторном наличии замечаний к проекту решения осуществляются действия, указанные в пунктах 65.3 - 65.4, до окончательного устранения замечаний.
При отсутствии замечаний к проекту решения уполномоченное лицо подписывает его.
66. Административное действие "Информирование заявителя о результатах исполнения предоставления государственной услуги".
66.1. Юридическим фактом, являющимся основанием для начала данного административного действия, является подписание решения уполномоченным лицом.
66.2. Решение размещается в АИС или ЕПГУ автоматически с момента подписания уполномоченным лицом таким образом, что становится доступным для лиц, указанных в пункте 57.2 Административного регламента. (в ред. Приказа Минсельхоза РФ от 31.10.2016 N 496)
Извещение заявителя может осуществляться также по электронной почте в случае представления заявителем соответствующего запроса.
Административная процедура "Внесение изменений в разрешение"
67. Юридическим фактом, являющимся основанием для начала административной процедуры, является поступление в Службу и регистрация заявления о внесении изменений в разрешение с указанием сведений, перечисленных в приложении N 2 к Административному регламенту. (в ред. Приказа Минсельхоза РФ от 31.10.2016 N 496)
68. Должностным лицом, ответственным за исполнение данной административной процедуры, является уполномоченное лицо.
69. Административная процедура "Внесение изменений в разрешение" состоит из следующих административных действий:
рассмотрение заявления о внесении изменений в разрешение;
принятие решения по заявлению о внесении изменений в разрешение;
информирование заявителя о результатах исполнения государственной услуги.
70. Административное действие "Рассмотрение заявления о внесении изменений в разрешение".
70.1. Юридическим фактом, являющимся основанием для начала данного административного действия, является поступление заявления о внесении изменений в разрешение.
70.2. Административное действие осуществляется в порядке и сроки, установленные пунктами 54.2 - 54.7 Административного регламента. (в ред. Приказа Минсельхоза РФ от 31.10.2016 N 496)
71. Критерием принятия решения о внесении изменений в разрешение является отсутствие оснований для отказа, предусмотренных пунктом 18.4 Административного регламента. (в ред. Приказа Минсельхоза РФ от 31.10.2016 N 496)
72. Административное действие "Принятие решения по заявлению о внесении изменений в разрешение".
72.1. Юридическим фактом, являющимся основанием для начала административного действия, является получение уполномоченным лицом от ответственного исполнителя проекта решения о внесении изменений в разрешение или об отказе во внесении изменений.
72.2. Административное действие осуществляется в порядке и сроки, установленные пунктами 56.2 - 56.5 Административного регламента. (в ред. Приказа Минсельхоза РФ от 31.10.2016 N 496)
73. Административное действие "Информирование заявителя о результатах предоставления государственной услуги".
73.1. Юридическим фактом, являющимся основанием для начала данного административного действия, является подписание решения уполномоченным лицом.
73.2. Решение размещается в АИС или ЕПГУ автоматически с момента подписания решения уполномоченным лицом таким образом, что становится доступным для лиц, для которых была доступна информация об изменяемом разрешении, из числа лиц, указанных в пункте 57.2 Административного регламента. (в ред. Приказа Минсельхоза РФ от 31.10.2016 N 496)
Извещение заявителя может осуществляться также по электронной почте в случае представления заявителем соответствующего запроса.
Административная процедура "Приостановление действия разрешения"
74. Юридическими фактами-основаниями для начала административной процедуры "Приостановление действия разрешения" является установление Службой фактов, являющихся основанием для принятия решения в соответствии с пунктом 76 Административного регламента. (в ред. Приказа Минсельхоза РФ от 31.10.2016 N 496)
75. Должностным лицом, ответственным за исполнение данной административной процедуры, является уполномоченное лицо.
76. Критерием принятия решения о приостановлении действия разрешения являются:
76.1. выявление нарушения заявителями законодательства Российской Федерации и Евразийского экономического союза в области ветеринарии по результатам проведенных Службой на территории Евразийского экономического союза проверок при осуществлении ввоза/транзита/вывоза поднадзорных товаров; (в ред. Приказа Минсельхоза РФ от 31.10.2016 N 496)
76.2. неоднократное установление по результатам лабораторных исследований несоответствия конкретных видов поднадзорных товаров, принадлежащих заявителю, Единым ветеринарным (ветеринарно-санитарным) требованиям, предъявляемым к товарам, подлежащим ветеринарному контролю (надзору), утвержденным Решением Комиссии Таможенного союза от 18 июня 2010 г. N 317, или выявление в ходе инспекции на территории третьей страны нарушений требований Евразийского экономического союза или Российской Федерации, не устраненных по итогам предыдущей инспекции, если Положение о едином порядке проведения совместных проверок объектов и отбора проб товаров (продукции), подлежащих ветеринарному надзору (контролю), утвержденное Решением Совета Евразийской экономической комиссии от 9 октября 2014 г. N 94, не предписывает иных действий (например, предупреждения уполномоченных органов третьих стран); (в ред. Приказа Минсельхоза РФ от 31.10.2016 N 496)
76.3. наличие в поступившей в Службу информации:
а) из Всемирной организации здравоохранения животных о вспышке особо опасного заболевания в отдельной стране-экспортере или ряде стран-экспортеров;
б) от центрального ветеринарного органа страны-экспортера о неблагополучии по инфекционным болезням животных или невозможности выполнения требований и норм Российской Федерации и Евразийского экономического союза; (в ред. Приказа Минсельхоза РФ от 31.10.2016 N 496)
в) от центрального ветеринарного органа страны-импортера о невыполнении страной-экспортером требований страны-импортера (в отношении разрешений на транзит);
г) о введении карантина на территории субъекта Российской Федерации, из которого планируется вывоз поднадзорных товаров;
д) от уполномоченного органа иностранного государства, по территории которого планируется осуществить транзит поднадзорного товара, о введении ограничений на перемещение данного вида поднадзорных товаров по его территории;
е) поступившей из территориальных органов Службы, уполномоченных в области ветеринарии органов исполнительной власти субъектов Российской Федерации, иных уполномоченных органов исполнительной власти, о систематическом привлечении заявителя к ответственности в связи с нарушением законодательства Российской Федерации и Евразийского экономического союза в области ветеринарии при осуществлении ввоза, транзита или вывоза поднадзорных товаров. (в ред. Приказа Минсельхоза РФ от 31.10.2016 N 496)
77. Административная процедура "Приостановление действия разрешения" состоит из следующих административных действий:
рассмотрение информации о приостановлении действия разрешения или результатов проверок;
принятие решения о приостановлении действия разрешения;
информирование о приостановлении действия разрешения.
78. Административное действие "Рассмотрение информации о приостановлении действия разрешения или результатов проверок".
78.1. Начальник уполномоченного структурного подразделения Службы (или его заместитель) в течение 1 рабочего дня назначает (либо определяет заранее) из числа сотрудников ответственного исполнителя по рассмотрению поступившего письма или информации.
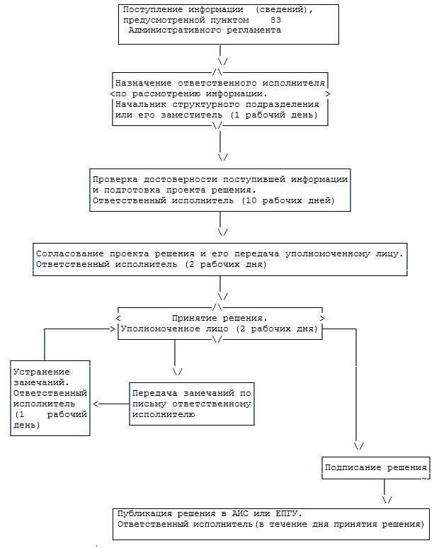
78.2. Ответственный исполнитель в течение 10 рабочих дней проверяет достоверность поступивших фактов и сведений и по результатам проверки готовит проект решения, содержащего:
обоснованный вывод о наличии нарушений, предусмотренных пунктами 76.1 и 76.2 Административного регламента, и о принятии решения о приостановлении действия разрешения, а также проект уведомления ветеринарного органа страны-экспортера, если нарушения выявлены при ввозе в Российскую Федерацию (или страны-импортера, если нарушения выявлены при вывозе из Российской Федерации) с информацией о невозможности ввоза (вывоза) продукции соответствующего предприятия-экспортера (предприятия-импортера) без осуществления усиленного лабораторного контроля в течение 3 месяцев в отношении такой продукции. Усиленный лабораторный контроль может осуществляться по запросу предприятия-экспортера или по запросу импортера. Запрос должен содержать обязательство о добровольном отборе и исследовании по тому показателю, нарушение которого было выявлено, проб каждой поступающей партии поднадзорных товаров предприятия-экспортера (предприятия-импортера) в течение 3 месяцев, но не более чем 10 партий, включая оплату расходов на их проведение; (в ред. Приказа Минсельхоза РФ от 31.10.2016 N 496)
в случае поступления информации, предусмотренной пунктом 76.3 Административного регламента, - обоснованный вывод о принятии решения о приостановке действия выданного разрешения с указанием срока, на который приостанавливается действие выданного разрешения; (в ред. Приказа Минсельхоза РФ от 31.10.2016 N 496)
обоснованный вывод о недостаточности фактов для принятия решения о приостановке действия разрешения.
78.3. Ответственный исполнитель после завершения рассмотрения поступившей информации в течение 2 рабочих дней согласовывает проект решения в установленном порядке и передает уполномоченному лицу.
79. Административное действие "Принятие решения о приостановлении действия разрешения".
79.1. Юридическим фактом, являющимся основанием для начала данного административного действия, является получение уполномоченным лицом проекта решения.
79.2. Административное действие осуществляется в порядке и сроки, установленные пунктами 56.2 - 56.5 Административного регламента. (в ред. Приказа Минсельхоза РФ от 31.10.2016 N 496)
80. Административное действие "Информирование о приостановлении действия разрешения".
80.1. Юридическим фактом, являющимся основанием для начала данного административного действия, является подписание решения уполномоченным лицом.
80.2. Решение размещается в АИС или ЕПГУ автоматически с момента утверждения и является доступным для государственных органов и лиц, для которых была доступна информация о приостанавливаемом разрешении. (в ред. Приказа Минсельхоза РФ от 31.10.2016 N 496)
Административная процедура "Отмена разрешения"
81. Юридическими фактами-основаниями для начала данной административной процедуры "Отмена разрешения" является поступление в Службу заявления об отмене разрешения или установление Службой фактов, являющихся основанием для принятия решения в соответствии с пунктом 83 Административного регламента. (в ред. Приказа Минсельхоза РФ от 31.10.2016 N 496)
82. Должностным лицом, ответственным за исполнение данной административной процедуры, является уполномоченное лицо.
83. Критерием принятия решения об отмене разрешения являются:
83.1. выявление нарушения заявителями законодательства Российской Федерации и Евразийского экономического союза в области ветеринарии по результатам проведенных Службой на территории Евразийского экономического союза проверок при осуществлении ввоза/транзита/вывоза поднадзорных товаров; (в ред. Приказа Минсельхоза РФ от 31.10.2016 N 496)
83.2. неоднократное установление по результатам лабораторных исследований несоответствия конкретных видов поднадзорных товаров, принадлежащих заявителю, Единым ветеринарным (ветеринарно-санитарным) требованиям, предъявляемым к товарам, подлежащим ветеринарному контролю (надзору), утвержденным Решением Комиссии Таможенного союза от 18 июня 2010 г. N 317, или выявление в ходе инспекции на территории третьей страны нарушений требований Евразийского экономического союза или Российской Федерации, не устраненных по итогам предыдущей инспекции, если Положение о едином порядке проведения совместных проверок объектов и отбора проб товаров (продукции), подлежащих ветеринарному надзору (контролю), утвержденное Решением Совета Евразийской экономической комиссии от 9 октября 2014 г. N 94, не предписывает иных действий (например, предупреждения уполномоченных органов третьих стран); (в ред. Приказа Минсельхоза РФ от 31.10.2016 N 496)
83.3. наличие в поступившей в Службу информации:
а) от Всемирной организации здравоохранения животных о вспышке особо опасного заболевания в отдельной стране-экспортере или ряде стран;
б) от центрального ветеринарного органа страны-экспортера о неблагополучии по инфекционным болезням животных или невозможности выполнения требований и норм Российской Федерации и Евразийского экономического союза; (в ред. Приказа Минсельхоза РФ от 31.10.2016 N 496)
в) от центрального ветеринарного органа страны-импортера о невыполнении страной-экспортером требований страны-импортера (в отношении разрешений на транзит);
г) от органов государственной власти Российской Федерации, содержащей факты систематических нарушений заявителями законодательства Российской Федерации и Евразийского экономического союза в области ветеринарии при осуществлении ввоза, транзита или вывоза поднадзорных товаров; (в ред. Приказа Минсельхоза РФ от 31.10.2016 N 496)
д) о введении карантина на территории субъекта Российской Федерации, из которого планируется вывоз поднадзорных товаров;
е) от иных органов государственной власти - о нарушениях законодательства Евразийского экономического союза и Российской Федерации при ввозе/вывозе/транзите поднадзорных товаров, связанных с несоответствием информации, содержащейся в ветеринарных сопроводительных документах, ввозимым/перемещаемым в режиме транзита/вывозимым поднадзорным товарам. (в ред. Приказа Минсельхоза РФ от 31.10.2016 N 496)
ж) о подтверждении выявления по результатам диагностических исследований, проведенных в период карантинирования животных, положительных (серологических, аллергических и иных) реакций; (в ред. Приказа Минсельхоза РФ от 31.10.2016 N 496)
з) от центрального ветеринарного органа страны-экспортера о неподтверждении сведений, представленных заявителем при получении разрешения. (в ред. Приказа Минсельхоза РФ от 31.10.2016 N 496)
84. Административная процедура "Отмена разрешения" состоит из следующих административных действий:
рассмотрение информации или заявлений, указанных в пункте 81 Административного регламента; (в ред. Приказа Минсельхоза РФ от 31.10.2016 N 496)
принятие решения об отмене разрешения;
информирование об отмене разрешения.
85. Административное действие "Рассмотрение информации или заявлений, указанных в пункте 81 Административного регламента". (в ред. Приказа Минсельхоза РФ от 31.10.2016 N 496)
85.1. Начальник структурного подразделения Службы (или его заместитель) назначает (либо определяет заранее) из числа сотрудников ответственного исполнителя по рассмотрению поступившего письма, заявления или информации.
85.2. Ответственный исполнитель в течение 10 рабочих дней проверяет достоверность поступивших фактов и сведений и по результатам проверки готовит проект решения, содержащего:
обоснованный вывод о наличии нарушений, предусмотренных пунктами 83.1 и 83.2 Административного регламента, и о принятии решения об отмене разрешения, а также проект уведомления ветеринарного органа страны-экспортера, если нарушения выявлены при ввозе в Российскую Федерацию (или страны-импортера, если нарушения выявлены при вывозе из Российской Федерации), с информацией о невозможности ввоза (вывоза) продукции соответствующего предприятия-экспортера (предприятия-импортера) без осуществления усиленного лабораторного контроля в течение 3 месяцев в отношении такой продукции. Усиленный лабораторный контроль может осуществляться по запросу предприятия-экспортера или по запросу импортера. Запрос должен содержать обязательство о добровольном отборе и исследовании по тому показателю, нарушение которого было выявлено, проб каждой поступающей партии поднадзорных товаров предприятия-экспортера (предприятия-импортера) в течение 3 месяцев, но не более чем 10 партий, включая оплату расходов на их проведение; (в ред. Приказа Минсельхоза РФ от 31.10.2016 N 496)
в случае поступления информации, предусмотренной пунктом 83.3 Административного регламента, обоснованный вывод о принятии решения об отмене разрешения; (в ред. Приказа Минсельхоза РФ от 31.10.2016 N 496)
обоснованный вывод о недостаточности фактов для принятия решения об отмене разрешения.
85.3. Ответственный исполнитель после завершения рассмотрения поступившей информации согласовывает проект решения в установленном порядке и передает уполномоченному лицу.
86. Административное действие "Принятие решения об отмене разрешения".
86.1. Юридическим фактом, являющимся основанием для начала данного административного действия, является получение уполномоченным лицом проекта решения.
86.2. Административное действие осуществляется в порядке и сроки, установленные пунктами 56.2 - 56.5 Административного регламента. (в ред. Приказа Минсельхоза РФ от 31.10.2016 N 496)
87. Административное действие "Информирование об отмене разрешения".
87.1. Юридическим фактом, являющимся основанием для начала данного административного действия, является подписание решения уполномоченным лицом.
87.2. Решение размещается в АИС или ЕПГУ автоматически с момента подписания уполномоченным лицом и является доступным для государственных органов и лиц, для которых была доступна информация об отменяемом разрешении. (в ред. Приказа Минсельхоза РФ от 31.10.2016 N 496)
IV. Формы контроля за исполнением Административного регламента
Порядок осуществления текущего контроля за соблюдением и исполнением ответственными должностными лицами положений Административного регламента и иных нормативных правовых актов, устанавливающих требования к предоставлению государственной услуги, а также принятием ими решений
88. Текущий контроль за соблюдением последовательности действий и сроков исполнения административных процедур по предоставлению государственной услуги осуществляется постоянно государственными служащими, ответственными за выполнение административных действий, входящих в состав административных процедур, а также путем проведения руководителем Службы, его заместителем или руководителем структурного подразделения проверок исполнения государственными служащими положений Административного регламента, иных нормативных правовых актов Российской Федерации.
89. Для текущего контроля используются сведения, имеющиеся в электронной базе данных, служебная корреспонденция, устная и письменная информация государственных служащих, осуществляющих выполнение административных действий, входящих в состав административных процедур, книги учета соответствующих документов и др.
Порядок и периодичность осуществления плановых и внеплановых проверок полноты и качества предоставления государственной услуги, в том числе порядок и формы контроля за полнотой и качеством предоставления государственной услуги
90. Контроль полноты и качества предоставления государственной услуги включает в себя проведение проверок, выявление и устранение нарушений прав заявителей, рассмотрение, принятие решений и подготовку ответов на обращение заявителей, содержащих жалобы на решения, действия (бездействие) государственных служащих (должностных лиц) Службы.
В целях осуществления контроля уполномоченному заместителю руководителя Службы ежеквартально представляются справки о результатах предоставления государственной услуги.
91. Проверки могут быть плановыми (осуществляться на основании полугодовых или годовых планов работы Службы) и внеплановыми.
Внеплановые проверки проводятся в следующих случаях:
с целью контроля устранения выявленных нарушений в результате ранее проводимого мероприятия по контролю;
при обращении физических или юридических лиц с жалобами на нарушения их прав и законных интересов действиями (бездействием) Службы при предоставлении государственной услуги;
возникновения угрозы причинения вреда жизни, здоровью граждан, вреда животным, растениям, окружающей среде, безопасности государства, а также угрозы чрезвычайных ситуаций природного и техногенного характера.
В зависимости от состава рассматриваемых вопросов могут проводиться комплексные и тематические проверки.
Для полноты и качества предоставления государственной услуги может быть сформирована комиссия, в состав которой включаются государственные гражданские служащие Службы.
Результаты проверки оформляются актом, в котором отмечаются выявленные недостатки и предложения по их устранению.
Ответственность должностных лиц Службы за решения и действия (бездействие), принимаемые (осуществляемые) ими в ходе предоставления государственной услуги
92. Ответственность государственных служащих за выполнение административных действий, входящих в состав административных процедур, закрепляется в их должностных регламентах в соответствии с требованиями законодательства Российской Федерации.
93. По результатам проведенных проверок в случае выявления нарушений осуществляется привлечение виновных лиц к ответственности в соответствии с законодательством Российской Федерации.
Требования к порядку и формам контроля за предоставлением государственной услуги, в том числе со стороны граждан, их объединений и организаций
94. Контроль за предоставлением государственной услуги со стороны граждан осуществляется путем получения информации о наличии в действиях (бездействии) ответственных должностных лиц Службы, а также принимаемых ими решениях, нарушений положений Административного регламента и иных нормативных правовых актов, устанавливающих требования к предоставлению государственной услуги. (в ред. Приказа Минсельхоза РФ от 31.10.2016 N 496)
V. Досудебный (внесудебный) порядок обжалования решений и действий (бездействия) Службы, а также должностных лиц Службы (в ред. Приказа Минсельхоза РФ от 31.10.2016 N 496)
Информация для заявителя о его праве подать жалобу на решение и (или) действие (бездействие) Службы и (или) ее должностных лиц при предоставлении государственной услуги
95. Заявитель вправе подать в Службу жалобу в письменной форме, в том числе при личном приеме, или в электронном виде.
В случае, если обжалуется решение руководителя Службы, жалоба направляется в Минсельхоз России.
96. Заявитель может обратиться с жалобой, в том числе в следующих случаях:
а) нарушение срока регистрации заявления;
б) нарушение срока предоставления государственной услуги;
в) требование представления заявителем документов, не предусмотренных нормативными правовыми актами Российской Федерации для предоставления государственной услуги;
г) отказ в приеме документов, представление которых предусмотрено нормативными правовыми актами Российской Федерации для предоставления государственной услуги;
д) отказ в предоставлении государственной услуги, если основания отказа не предусмотрены федеральными законами и принятыми в соответствии с ними иными нормативными правовыми актами Российской Федерации;
е) требование внесения заявителем при предоставлении государственной услуги платы, не предусмотренной нормативными правовыми актами Российской Федерации;
ж) отказ Службы и должностных лиц в исправлении допущенных опечаток и ошибок в выданных в результате предоставления государственной услуги документах либо нарушение установленного срока таких исправлений.
Предмет жалобы
97. Предметом жалобы являются решения и действия (бездействие) Службы и ее должностных лиц, принятые ими в ходе предоставления государственной услуги в соответствии с Административным регламентом, которые, по мнению заявителя, нарушают его права и законные интересы.
а) наименование органа, предоставляющего государственную услугу, его должностных лиц, решения и действия (бездействие) которых обжалуются;
б) фамилию, имя, отчество (при наличии), сведения о месте жительства заявителя, а также номер (номера) контактного телефона, адрес (адреса) электронной почты (при наличии) и почтовый адрес, по которым должен быть направлен ответ заявителю (за исключением случая, когда жалоба направляется способом, указанным в подпункте "в" пункта 103 Административного регламента);
в) сведения об обжалуемых решениях и действиях (бездействии) Службы, ее должностных лиц;
г) доводы, на основании которых заявитель не согласен с решением и действием (бездействием) Службы, ее должностных лиц.
Заявителем могут быть представлены документы (при наличии), подтверждающие доводы заявителя, либо их копии.
Органы государственной власти и уполномоченные на рассмотрение жалобы должностные лица, которым может быть направлена жалоба
99. Действия (бездействие) должностного лица Службы могут быть обжалованы вышестоящему должностному лицу Службы.
100. Действия (бездействие) руководителя структурного подразделения Службы или должностного лица ее структурного подразделения могут быть обжалованы заместителю руководителя Службы, курирующему соответствующее направление деятельности.
Порядок подачи и рассмотрения жалобы
101. В случае если жалоба подается через представителя заявителя, также представляется документ, подтверждающий полномочия на осуществление действий от имени заявителя. В качестве документа, подтверждающего полномочия на осуществление действий от имени заявителя, может быть представлена:
а) оформленная в соответствии с законодательством Российской Федерации доверенность (для физических лиц);
б) оформленная в соответствии с законодательством Российской Федерации доверенность, заверенная печатью заявителя (при наличии печати) и подписанная руководителем заявителя или уполномоченным этим руководителем лицом (для юридических лиц);
в) копия решения о назначении или об избрании либо приказа о назначении физического лица на должность, в соответствии с которым такое физическое лицо обладает правом действовать от имени заявителя без доверенности.
102. Прием жалоб в письменной форме осуществляется Службой в месте предоставления государственной услуги.
Жалоба может быть направлена по почте либо в электронном виде.
В случае подачи жалобы при личном приеме заявитель представляет документ, удостоверяющий его личность в соответствии с законодательством Российской Федерации.
Время приема жалоб должно совпадать со временем предоставления государственных услуг.
103. В электронном виде жалоба может быть подана заявителем посредством:
а) официального сайта Службы в информационно-телекоммуникационной сети "Интернет";
в) портала федеральной государственной информационной системы, обеспечивающей процесс досудебного (внесудебного) обжалования решений и действий (бездействия), совершенных при предоставлении государственных и муниципальных услуг органами, предоставляющими государственные и муниципальные услуги, их должностными лицами, государственными и муниципальными служащими с использованием информационно-телекоммуникационной сети "Интернет" (далее - система досудебного обжалования).
104. При подаче жалобы в электронном виде документ, указанный в пункте 101 Административного регламента, может быть представлен в форме электронного документа, подписанного электронной подписью, вид которой предусмотрен законодательством Российской Федерации, при этом документа, удостоверяющего личность заявителя, не требуется.
105. В случае, если в компетенцию Службы не входит принятие решения по жалобе, поданной заявителем, то в течение 3 рабочих дней со дня ее регистрации Служба направляет жалобу в уполномоченный на ее рассмотрение орган и в письменной форме информирует заявителя о перенаправлении жалобы. При этом срок рассмотрения жалобы исчисляется со дня регистрации жалобы в уполномоченном на ее рассмотрение органе.
106. В Службе определяются уполномоченные на рассмотрение жалоб должностные лица, которые обеспечивают:
а) прием и рассмотрение жалоб;
б) направление жалоб в уполномоченный на их рассмотрение орган в случае, если в компетенцию Службы не входит принятие решения по таким жалобам.
а) оснащение мест приема жалоб;
б) информирование заявителей о порядке обжалования решений и действий (бездействия) Службы, ее должностных лиц посредством размещения информации на стендах в местах предоставления государственной услуги, на официальном сайте Службы в информационно-телекоммуникационной сети "Интернет", в ЕПГУ";
в) консультирование заявителей о порядке обжалования решений и действий (бездействия) Службы и ее должностных лиц, в том числе по телефону, электронной почте, при личном приеме;
г) формирование Службой ежеквартальной отчетности о полученных и рассмотренных жалобах (в том числе о количестве удовлетворенных и неудовлетворенных жалоб).
108. Жалоба подлежит обязательной регистрации не позднее следующего рабочего дня со дня ее поступления в Службу.
Сроки рассмотрения жалобы
109. При обращении заявителей с жалобой в письменной форме или в форме электронного документа срок ее рассмотрения не должен превышать 15 рабочих дней со дня ее регистрации, а в случае обжалования отказа Службы, ее должностных лиц в приеме документов у заявителя либо в исправлении допущенных опечаток и ошибок или в случае обжалования нарушения установленного срока таких исправлений - 5 рабочих дней со дня ее регистрации.
Перечень оснований для приостановления рассмотрения жалобы
110. Основания для приостановления рассмотрения жалобы отсутствуют.
Результат рассмотрения жалоб
111. По результатам рассмотрения жалобы в соответствии с частью 7 статьи 11.2 Федерального закона от 27 июля 2010 г. N 210-ФЗ "Об организации предоставления государственных и муниципальных услуг" принимается одно из решений:
а) удовлетворить жалобу, в том числе в форме отмены принятого решения, исправления допущенных Службой опечаток и ошибок в выданных в результате предоставления государственной услуги документах, возврата заявителю денежных средств, взимание которых не предусмотрено нормативными правовыми актами Российской Федерации, а также в иных формах;
б) отказать в удовлетворении жалобы.
Указанное решение принимается в форме акта Службы.
При удовлетворении жалобы Служба принимает исчерпывающие меры по устранению выявленных нарушений, в том числе по выдаче заявителю результата государственной услуги, не позднее 5 рабочих дней со дня принятия решения, если иное не установлено законодательством Российской Федерации.
112. В случае установления в ходе или по результатам рассмотрения жалобы признаков состава административного правонарушения, или признаков состава преступления должностное лицо, уполномоченное на рассмотрение жалоб, незамедлительно направляет соответствующие материалы в органы прокуратуры.
Порядок информирования заявителя о результатах рассмотрения жалобы
113. Ответ по результатам рассмотрения жалобы направляется заявителю не позднее дня, следующего за днем принятия решения, указанного в пункте 111 Административного регламента, в письменной форме. В случае если жалоба была направлена способом, указанным в подпункте "в" пункта 103 Административного регламента, ответ заявителю направляется посредством системы досудебного обжалования.
114. В ответе по результатам рассмотрения жалобы указываются:
а) наименование федерального органа исполнительной власти, рассмотревшего жалобу, должность, фамилия, имя, отчество (при наличии) его должностного лица, принявшего решение по жалобе;
б) номер, дата, место принятия решения, включая сведения о должностном лице, решение или действие (бездействие) которого обжалуется;
в) фамилия, имя, отчество (при наличии) заявителя;
г) основания для принятия решения по жалобе;
д) принятое по жалобе решение;
е) в случае, если жалоба признана обоснованной, - сроки устранения выявленных нарушений, в том числе срок предоставления результата государственной услуги;
ж) сведения о порядке обжалования принятого по жалобе решения.
115. Ответ по результатам рассмотрения жалобы подписывается уполномоченным на рассмотрение жалобы должностным лицом Службы.
По желанию заявителя ответ по результатам рассмотрения жалобы может быть представлен не позднее одного дня, следующего за днем принятия решения, в форме электронного документа, подписанного электронной подписью должностного лица Службы, уполномоченного на рассмотрение жалобы, вид которой установлен законодательством Российской Федерации.
116. Служба отказывает в удовлетворении жалобы в следующих случаях:
а) наличие вступившего в законную силу решения суда, арбитражного суда по жалобе о том же предмете и по тем же основаниям;
б) подача жалобы лицом, полномочия которого не подтверждены в порядке, установленном законодательством Российской Федерации;
в) наличие решения по жалобе, принятого ранее, в отношении того же заявителя и по тому же предмету жалобы.
117. Служба вправе оставить жалобу без ответа в следующих случаях:
а) наличие в жалобе нецензурных либо оскорбительных выражений, угроз жизни, здоровью и имуществу должностного лица, а также членов его семьи;
б) отсутствие возможности прочитать какую-либо часть текста жалобы, фамилию, имя, отчество (при наличии) и (или) почтовый адрес заявителя, указанные в жалобе.
Порядок обжалования решения по жалобе
118. Решение об отказе в удовлетворении жалобы может быть обжаловано заявителем в порядке, установленном настоящим разделом.
Право заявителя на получение информации и документов, необходимых для обоснования и рассмотрения жалобы
119. Заявители имеют право обратиться в Службу за получением информации и документов, необходимых для обоснования и рассмотрения жалобы, в письменной форме по почте либо в электронном виде, через многофункциональный центр, а также на личном приеме.
Способы информирования заявителей о порядке подачи и рассмотрения жалобы
120. Информацию о порядке подачи и рассмотрения жалобы заявители могут получить на информационных стендах в местах предоставления государственной услуги, на официальном сайте Службы в информационно-телекоммуникационной сети "Интернет".
Приложение N 1
к Административному регламенту
предоставления Федеральной службой
по ветеринарному и фитосанитарному
надзору государственной услуги
по выдаче разрешений на ввоз
в Российскую Федерацию и вывоз
из Российской Федерации,
а также на транзит по ее территории
животных, продукции животного
происхождения, лекарственных средств
для ветеринарного применения,
кормов и кормовых добавок
для животных, утвержденному
Приказом Минсельхоза России
от 7 ноября 2011 г. N 404
БЛОК-СХЕМА ПРЕДОСТАВЛЕНИЯ ГОСУДАРСТВЕННОЙ УСЛУГИ
(в ред. Приказов Минсельхоза РФ от 08.07.2013 N 268, от 31.10.2016 N 496)
1. Условные обозначения
Блок-схема
административной процедуры "Выдача разрешений по форме N 1" (в ред. Приказа Минсельхоза РФ от 31.10.2016 N 496)
Блок-схема
административной процедуры "Оформление разрешения на основании заявлений, поступивших на бумажном носителе" (в ред. Приказов Минсельхоза РФ от 08.07.2013 N 268, от 31.10.2016 N 496)
Блок-схема
административной процедуры "Оформление разрешений на основании заявлений, оформленных в электронном виде" (в ред. Приказов Минсельхоза РФ от 08.07.2013 N 268, от 31.10.2016 N 496)
Блок-схема
административной процедуры "Внесение изменений в разрешение"
(в ред. Приказов Минсельхоза РФ от 08.07.2013 N 268, от 31.10.2016 N 496)
Блок-схема
административной процедуры "Приостановление действия разрешения" (в ред. Приказа Минсельхоза РФ от 31.10.2016 N 496)

Блок-схема
административной процедуры "Отмена разрешения" (в ред. Приказа Минсельхоза РФ от 31.10.2016 N 496)
Приложение N 2
к Административному регламенту
предоставления Федеральной службой
по ветеринарному и фитосанитарному
надзору государственной услуги
по выдаче разрешений на ввоз
в Российскую Федерацию и вывоз
из Российской Федерации,
а также на транзит по ее территории
животных, продукции животного
происхождения, лекарственных средств
для ветеринарного применения,
кормов и кормовых добавок
для животных, утвержденному
Приказом Минсельхоза России
от 7 ноября 2011 г. N 404
ПЕРЕЧЕНЬ СВЕДЕНИЙ, УКАЗЫВАЕМЫХ В ЗАЯВЛЕНИИ
(в ред. Приказов Минсельхоза РФ от 08.07.2013 N 268, от 31.10.2016 N 496)
I. Для выдачи разрешения на ввоз животных и генетического материала животных
1. Фамилия, имя и (если имеется) отчество физического лица - импортера или полное наименование юридического лица - импортера;
2. Фамилия, имя и (если имеется) отчество физического лица - получателя или полное наименование юридического лица - получателя поднадзорного товара на территории Российской Федерации, его адрес регистрации или юридический адрес и ИНН.
Не допускается указывать в одном заявлении несколько получателей;
3. Наименование поднадзорного товара (биологический вид) и его код (4 первых знака) ТН ВЭД.
В одном заявлении допускается указывать несколько видов, относящихся к одному классу млекопитающих, птиц или иных животных;
4. Количество поднадзорного товара и единицы его измерения по каждому наименованию;
Не допускается указывать в одном заявлении несколько стран-экспортеров;
6. Происхождение поднадзорного товара:
выведено или выращено в искусственных условиях.
Не допускается указывать в одном заявлении сведения о животных разного происхождения;
7. Фамилия, имя и (если имеется) отчество физического лица - поставщика или полное наименование юридического лица - поставщика;
8. Вид транспорта, который предполагается использовать при ввозе поднадзорного товара;
9. Места замены транспортных средств (если осуществляется), поения, кормления и отдыха (если осуществляются), которые предполагается использовать при ввозе животных.
Допускается указывать несколько альтернативных маршрутов;
10. Пункты пропуска, в которых осуществляется ветеринарный контроль, через которые планируется ввоз на территорию Российской Федерации, место проведения таможенного оформления и маршрут следования (в случае ввоза поднадзорного товара транзитом через государство - участник СНГ или Евразийского экономического союза указывается пункт пропуска через границу государства - участника СНГ или Евразийского экономического союза). (в ред. Приказа Минсельхоза РФ от 31.10.2016 N 496)
Допускается указывать несколько пунктов пропуска;
11. Цель импорта: разведение, содержание, откорм, убой, ввоз для проведения спортивных, зрелищных мероприятий.
Не рекомендуется в одном заявлении указывать сведения о животных, ввозимых для разных целей;
12. Информация, подтверждающая соблюдение условий для карантинирования и дальнейшего содержания животных в хозяйстве-получателе;
13. Производственные мощности организации-получателя - при ввозе животных для убоя.
14. Адрес места проведения карантинирования животных в стране-экспортере с указанием административной территории страны-экспортера; (в ред. Приказа Минсельхоза РФ от 31.10.2016 N 496)
15. Субъект Российской Федерации, на территорию которого планируется ввоз. (в ред. Приказа Минсельхоза РФ от 31.10.2016 N 496)
Не допускается указывать в одном заявлении несколько субъектов Российской Федерации, на территорию которых планируется ввоз. (в ред. Приказа Минсельхоза РФ от 31.10.2016 N 496)
II. Для выдачи разрешения на ввоз кормов и кормовых добавок
1. Сведения, указанные в пунктах 1, 2, 4, 5, 7, 8, 10 раздела 1 настоящего приложения к Административному регламенту; (в ред. Приказа Минсельхоза РФ от 31.10.2016 N 496)
2. Наименование поднадзорного товара и его код (4 первых знака) ТН ВЭД;
3. Страна происхождения поднадзорного товара (указывается для товаров растительного и животного происхождения), название, номер производителя, административная территория и адрес места нахождения;
4. Страна, регион происхождения сырья растительного и животного происхождения, используемого при производстве (для компонентов иного происхождения не указывается);
5. Регистрационный номер кормовой добавки, учетная серия (для кормовых добавок);
6. Регистрационный номер корма в государственном реестре кормов, содержащих генно-инженерно-модифицированные организмы (для кормов, содержащих генно-инженерно-модифицированные организмы);
7. Основной технологический процесс производства (для незарегистрированных кормов и кормовых добавок):
8. Режим тепловой обработки (если осуществляется);
9. Компонентный состав в процентном соотношении (для кормов и незарегистрированных кормовых добавок); (в ред. Приказа Минсельхоза РФ от 31.10.2016 N 496)
10. Цель ввоза, включая виды животных, для которых предназначен корм и кормовые добавки (указывается по каждому наименованию поднадзорного товара).
III. Для выдачи разрешения на ввоз водных биологических ресурсов и продукции из них
1. Сведения, указанные в пунктах 1, 2, 4, 5, 7, 8, 10 раздела I, а также пункте 2 раздела II настоящего приложения к Административному регламенту; (в ред. Приказа Минсельхоза РФ от 31.10.2016 N 496)
2. Районы вылова (добычи) водных биологических ресурсов;
Не допускается указывать в одном заявлении сведения о поднадзорных товарах, ввозимых для разных целей;
4. Место временного хранения на территории зарубежного государства (указывается в случае ввоза поднадзорного товара российского происхождения с временным хранением на территории зарубежного государства).
5.Сведения о контракте, заключенном между предприятием-экспортером и предприятием-импортером (с указанием его номера, даты заключения и срока действия) (в ред. Приказа Минсельхоза РФ от 08.07.2013 N 268)
IV. Для выдачи разрешения на ввоз поднадзорных товаров, содержащих опасные биологические агенты
1. Сведения, указанные в пунктах 1, 2, 4, 5, 8, 10 раздела I настоящего приложения к Административному регламенту; (в ред. Приказа Минсельхоза РФ от 31.10.2016 N 496)
2. Наименование поднадзорного товара и его код (4 первых знака) ТН ВЭД (в ред. Приказа Минсельхоза РФ от 31.10.2016 N 496)
Не допускается указывать в одном заявлении сведения о разных наименованиях поднадзорных товаров, содержащих опасные биологические агенты;
3. Фамилия, имя и (если имеется) отчество физического лица - отправителя или наименование юридического лица - отправителя, административная территория, адрес места нахождения.
Не допускается указывать в одном заявлении сведения о нескольких отправителях;
4. Подробное описание поднадзорного товара с перечнем микроорганизмов - возбудителей болезней животных, которые в нем содержатся (потенциально содержатся);
5. Фамилия, имя, отчество лица, сопровождающего поднадзорный товар;
6. Описание упаковки, соответствующей уровню биологической опасности поднадзорного товара;
7. Цель импорта: для лабораторной диагностики, для использования в научных целях, для использования в биотехнологии, регистрационных испытаний;
8. Реквизиты документов, предоставляющих получателю право производить работы с поднадзорным товаром.
V. Для выдачи разрешения на ввоз поднадзорных товаров, не относящихся к разделам I - IV Административного регламента (в ред. Приказа Минсельхоза РФ от 31.10.2016 N 496)
1. Сведения, указанные в пунктах 1, 2, 4, 5, 8, 10 раздела I, в пункте 2 раздела II настоящего приложения к Административному регламенту; (в ред. Приказа Минсельхоза РФ от 31.10.2016 N 496)
2. Страна происхождения поднадзорного товара (указывается, если страна-экспортер не является страной происхождения).
Не допускается указывать в одном заявлении сведения о нескольких странах происхождения поднадзорного товара;
3. Название, номер, административная территория, адрес места нахождения производителя (за исключением пушно-мехового и мерлушкового сырья). (в ред. Приказа Минсельхоза РФ от 31.10.2016 N 496)
В одном заявлении могут быть указаны сведения о нескольких производителях, расположенных в одной стране;
4. Административная территория происхождения поднадзорного товара (указывается отдельно по каждому производителю).
5. Назначение (область применения) ввозимого товара; (в ред. Приказа Минсельхоза РФ от 31.10.2016 N 496)
6. Для незарегистрированных лекарственных средств для ветеринарного применения - наименование организации, в которой будет использовано лекарственное средство для ветеринарного применения. (в ред. Приказа Минсельхоза РФ от 31.10.2016 N 496)
VI. Для выдачи разрешения на транзит поднадзорных товаров
2. Сведения, указанные в пунктах 4, 5, 8, 10 раздела I, в пункте 2 раздела II, а также в пункте 2 раздела V настоящего приложения к Административному регламенту; (в ред. Приказа Минсельхоза РФ от 31.10.2016 N 496)
3. Страна-импортер поднадзорного товара.
Не допускается указывать в одном заявлении сведения о нескольких странах-импортерах;
4. При транзите сельскохозяйственных животных - маршрут следования, остановок, перегрузок, мест кормления (поения) животных, условия провоза (перегона), согласованный с уполномоченными в области ветеринарии органами исполнительной власти соответствующих субъектов Российской Федерации, по территории которых проходит маршрут транзита животных (с указанием реквизитов соответствующих писем и приложением копий указанных писем); (в ред. Приказа Минсельхоза РФ от 31.10.2016 N 496)
5. Страна перегрузки (при необходимости).
VII. Для выдачи разрешения на вывоз животных и генетического материала
1. Сведения, указанные в пунктах 1, 3, 4, 6 раздела I, пункте 4 раздела V настоящего приложения к Административному регламенту; (в ред. Приказа Минсельхоза РФ от 31.10.2016 N 496)
2. Фамилия, имя, отчество физического лица или наименование юридического лица - производителя товара на территории Российской Федерации, его адрес регистрации или юридический адрес и ИНН.
Не рекомендуется указывать в одном заявлении сведения о нескольких местах происхождения товара;
3. Цель экспорта: реэкспорт, вывоз для проведения спортивных, зрелищных мероприятий;
4. Место карантинирования на территории Российской Федерации с указанием организации (при осуществлении);
Не допускается указывать в одном заявлении сведения о нескольких местах карантинирования;
5. Виды транспорта, которые предполагается использовать при вывозе поднадзорного товара;
6. Пункты пропуска, через которые планируется вывоз поднадзорного товара с территории Российской Федерации, место проведения таможенного оформления и маршрут следования;
7. Сведения о гарантиях выполнения ветеринарных требований страны-импортера;
8. Пункт пропуска через границу государства - участника СНГ или Евразийского экономического союза (указывается в случае вывоза поднадзорного товара транзитом через государство - участник СНГ или Евразийского экономического союза). (в ред. Приказа Минсельхоза РФ от 31.10.2016 N 496)
VIII. Для выдачи разрешения на вывоз кормов и кормовых добавок
1. Сведения, указанные в пунктах 1, 4 раздела I, пунктах 2, 6 раздела II, пункте 4 раздела V, пунктах 5, 6, 8 раздела VII настоящего приложения к Административному регламенту; (в ред. Приказа Минсельхоза РФ от 31.10.2016 N 496)
2. Наименование юридического лица - производителя, его юридический адрес;
3. Фамилия, имя и (если имеется) отчество физического лица - получателя или наименование юридического лица - получателя поднадзорного товара, номер, административная территория и адрес места нахождения;
IX. Для выдачи разрешения на вывоз водных биологических ресурсов и продукции из них
1. Сведения, указанные в пунктах 1, 4 раздела I, пунктах 2 раздела II, пункте 4 раздела V, пунктах 5, 6, 7, 8 раздела VII, пункте 3 раздела VIII настоящего приложения к Административному регламенту; (в ред. Приказа Минсельхоза РФ от 31.10.2016 N 496)
2. Название предприятия-изготовителя (судна), экспортный номер, а также его юридический адрес или адрес регистрации (для береговых предприятий);
X. Для выдачи разрешения на вывоз поднадзорных товаров, содержащих опасные биологические агенты
1. Сведения, указанные в пунктах 1, 4 раздела I, пунктах 2, 4, 5, 6, 9 раздела IV, пункте 4 раздела V, пунктах 5, 6, 7, 8 раздела VII, пункте 3 раздела VIII настоящего приложения к Административному регламенту; (в ред. Приказа Минсельхоза РФ от 31.10.2016 N 496)
2. Цель экспорта: для лабораторной диагностики, для использования в научных целях, для использования в биотехнологии, для регистрационных испытаний;
3. Реквизиты документов, предоставляющих отправителю право производить работы с поднадзорным товаром.
XI. Для выдачи разрешения на вывоз иных поднадзорных товаров, не относящихся к разделам VII - X Административного регламента (в ред. Приказа Минсельхоза РФ от 31.10.2016 N 496)
1. Сведения, указанные в пунктах 1, 4 раздела I, пункте 2 раздела II, пункте 4 раздела V, пунктах 5, 6, 7, 8 раздела VII, пунктах 2, 3 раздела VIII настоящего приложения к Административному регламенту; (в ред. Приказа Минсельхоза РФ от 31.10.2016 N 496)
2. Регистрационный номер, учетная серия и срок выдачи документа о государственной регистрации (при вывозе лекарственного средства для ветеринарного применения).
XII. Для внесения изменений в разрешение
1. Причина внесения изменений;
3. К заявлению могут прилагаться пояснения и документы на бумажном носителе, подтверждающие возможность и необходимость внесения изменений.
XIII. Для отмены разрешения
2. К заявлению могут прилагаться пояснения и документы на бумажном носителе, подтверждающие возможность и необходимость отмены.
Приложение N 3
к Административному регламенту
предоставления Федеральной службой
по ветеринарному и фитосанитарному
надзору государственной услуги
по выдаче разрешений на ввоз
в Российскую Федерацию и вывоз
из Российской Федерации,
а также на транзит по ее территории
животных, продукции животного
происхождения, лекарственных средств
для ветеринарного применения,
кормов и кормовых добавок
для животных, утвержденному
Приказом Минсельхоза России
от 7 ноября 2011 г. N 404
Образец Разрешения на ввоз поднадзорных товаров по форме N 1
(в ред. Приказа Минсельхоза РФ от 31.10.2016 N 496) дата N Федеральная служба по ветеринарному и фитосанитарному надзору сообщает, что с учетом анализа эпизоотической обстановки в следующих странах ________________________________________________ (перечень стран) разрешается ввоз в 20__ году ________________________________ (перечисление поднадзорных товаров с указанием кодов ТН ВЭД Евразийского экономического союза из Единого перечня товаров, подлежащих ветеринарному контролю (надзору)) с предприятий, включенных в Реестр предприятий третьих стран. (в ред. Приказа Минсельхоза РФ от 31.10.2016 N 496) Ввоз осуществляется через пункты пропуска, в которых созданы подразделения Федеральной службы по ветеринарному и фитосанитарному надзору. Должность и подпись уполномоченного лица.