Приказ МВД РФ от 29.09.2011 N 1039

"Об утверждении административных регламентов Министерства внутренних дел Российской Федерации по предоставлению государственных услуг по выдаче лицензии на частную детективную (сыскную) деятельность, лицензии на частную охранную деятельность и удостоверения частного охранника"
Редакция от 30.12.2014 — Документ утратил силу, см. «Приказ МВД РФ от 30.07.2019 N 512»
Показать изменения

Зарегистрировано в Минюсте РФ 16 ноября 2011 г. N 22319


МИНИСТЕРСТВО ВНУТРЕННИХ ДЕЛ РОССИЙСКОЙ ФЕДЕРАЦИИ

ПРИКАЗ
от 29 сентября 2011 г. N 1039

ОБ УТВЕРЖДЕНИИ АДМИНИСТРАТИВНЫХ РЕГЛАМЕНТОВ МИНИСТЕРСТВА ВНУТРЕННИХ ДЕЛ РОССИЙСКОЙ ФЕДЕРАЦИИ ПО ПРЕДОСТАВЛЕНИЮ ГОСУДАРСТВЕННЫХ УСЛУГ ПО ВЫДАЧЕ ЛИЦЕНЗИИ НА ЧАСТНУЮ ДЕТЕКТИВНУЮ (СЫСКНУЮ) ДЕЯТЕЛЬНОСТЬ, ЛИЦЕНЗИИ НА ЧАСТНУЮ ОХРАННУЮ ДЕЯТЕЛЬНОСТЬ И УДОСТОВЕРЕНИЯ ЧАСТНОГО ОХРАННИКА

(в ред. Приказов МВД РФ от 28.05.2012 N 543, от 29.03.2013 N 171, от 10.10.2013 N 832, от 25.11.2013 N 926, от 30.12.2014 N 1149)

В соответствии с Федеральным законом от 27 июля 2010 г. N 210-ФЗ "Об организации предоставления государственных и муниципальных услуг" <*> и Постановлением Правительства Российской Федерации от 16 мая 2011 г. N 373 "О разработке и утверждении административных регламентов предоставления государственных услуг" <**> приказываю:

<*> Собрание законодательства Российской Федерации, 2010, N 31, ст. 4179.

<**> Собрание законодательства Российской Федерации, 2011, N 22, ст. 3169.

1. Утвердить:

1.1. Административный регламент Министерства внутренних дел Российской Федерации по предоставлению государственной услуги по выдаче лицензии на частную детективную (сыскную) деятельность и удостоверения частного детектива (приложение N 1).

1.2. Административный регламент Министерства внутренних дел Российской Федерации по предоставлению государственной услуги по выдаче лицензии на частную охранную деятельность (приложение N 2).

1.3. Административный регламент Министерства внутренних дел Российской Федерации по предоставлению государственной услуги по выдаче удостоверения частного охранника (приложение N 3).

2. Министрам внутренних дел по республикам, начальникам главных управлений, управлений Министерства внутренних дел Российской Федерации по иным субъектам Российской Федерации организовать изучение и выполнение требований административных регламентов, утвержденных настоящим Приказом.

3. Пункт утратил силу. (в ред. Приказа МВД РФ от 28.05.2012 N 543)

4. Контроль за выполнением настоящего Приказа возложить на первого заместителя Министра генерал-лейтенанта полиции А.В. Горового.

Министр
генерал армии
Р.НУРГАЛИЕВ

Приложение N 1
к Приказу МВД России
от 29.09.2011 N 1039

АДМИНИСТРАТИВНЫЙ РЕГЛАМЕНТ МИНИСТЕРСТВА ВНУТРЕННИХ ДЕЛ РОССИЙСКОЙ ФЕДЕРАЦИИ ПО ПРЕДОСТАВЛЕНИЮ ГОСУДАРСТВЕННОЙ УСЛУГИ ПО ВЫДАЧЕ ЛИЦЕНЗИИ НА ЧАСТНУЮ ДЕТЕКТИВНУЮ (СЫСКНУЮ) ДЕЯТЕЛЬНОСТЬ И УДОСТОВЕРЕНИЯ ЧАСТНОГО ДЕТЕКТИВА

(в ред. Приказов МВД РФ от 29.03.2013 N 171, от 10.10.2013 N 832, от 25.11.2013 N 926, от 30.12.2014 N 1149)

I. Общие положения

1. Административный регламент Министерства внутренних дел Российской Федерации по предоставлению государственной услуги по выдаче и продлению срока действия лицензии на осуществление частной детективной (сыскной) деятельности <*>, оформлению, переоформлению, выдаче документа (его дубликата), подтверждающего наличие лицензии, выдаче удостоверения частного детектива (его дубликата) <**> (приложение N 2 к Административному регламенту) определяет сроки и последовательность действий (административных процедур) должностных лиц территориальных органов МВД России на региональном уровне по предоставлению государственной услуги. (в ред. Приказа МВД РФ от 30.12.2014 N 1149)

<*> Далее - "Административный регламент".

<**> Далее - "государственная услуга".

Круг заявителей

2. Заявителем является гражданин Российской Федерации, отвечающий требованиям, предусмотренным Законом Российской Федерации "О частной детективной и охранной деятельности в Российской Федерации" <*>, зарегистрированный в качестве индивидуального предпринимателя.

<*> Собрание законодательства Российской Федерации, 2002, N 12, ст. 1093; 2003, N 2, ст. 167; 2005, N 24, ст. 2313; 2006, N 30, ст. 3294; 2007, N 31, ст. 4011; 2008, N 52, ст. 6227; 2009, N 52, ст. 6450; 2010, N 47, ст. 6032; 2010, N 47, ст. 6035; 2011, N 7, ст. 901, N 27, ст. 3880.

Требования к порядку информирования о предоставлении государственной услуги

3. Порядок информирования о предоставлении государственной услуги: (в ред. Приказа МВД РФ от 10.10.2013 N 832)

3.1. Сведения о местонахождении, контактных телефонах (телефонах для справок), графике приема заявителей Управления по организации лицензионно-разрешительной работы Министерства внутренних дел Российской Федерации (далее - "УЛРР МВД России"), и территориальных органов МВД России на региональном уровне размещаются в федеральной государственной информационной системе "Единый портал государственных и муниципальных услуг (функций)" (www.gosuslugi.ru. Далее - "Единый портал"), на официальном сайте МВД России (www.mvd.ru) и на информационных стендах в помещениях подразделений лицензионно-разрешительной работы территориальных органов МВД России. (в ред. Приказов МВД РФ от 10.10.2013 N 832, от 30.12.2014 N 1149)

Адреса официальных сайтов и электронной почты территориальных органов МВД России на региональном уровне размещаются на официальном сайте МВД России. (в ред. Приказа МВД РФ от 10.10.2013 N 832)

Сведения о местонахождении, контактных телефонах (телефонах для справок), графике приема заявителей территориальных органов МВД России на районном уровне размещаются на официальных сайтах территориальных органов МВД России на региональном уровне. (в ред. Приказа МВД РФ от 10.10.2013 N 832)

3.2. Информация о порядке совершения административных процедур, в том числе в электронной форме, режимах работы подразделений лицензионно-разрешительной работы предоставляется непосредственно в помещениях указанных подразделений, а также по телефону, телефону-автоинформатору (при его наличии) с использованием средств массовой информации и на Едином портале. (в ред. Приказа МВД РФ от 10.10.2013 N 832)

3.3. На информационных стендах размещается следующая информация: (в ред. Приказа МВД РФ от 10.10.2013 N 832)

порядок совершения административных процедур; (в ред. Приказа МВД РФ от 10.10.2013 N 832)

адрес Единого портала для формирования запроса на получение индивидуального номера электронной очереди, а также подачи заявления в электронной форме; (в ред. Приказа МВД РФ от 10.10.2013 N 832)

адреса интернет-сайтов УЛРР МВД России и территориальных органов МВД России на региональном уровне; (в ред. Приказов МВД РФ от 10.10.2013 N 832, от 30.12.2014 N 1149)

перечень нормативных правовых актов, регламентирующих деятельность органов внутренних дел по предоставлению государственной услуги; (в ред. Приказа МВД РФ от 10.10.2013 N 832)

перечни документов, необходимых для получения лицензии (продления срока ее действия), переоформления документа, подтверждающего наличие лицензии, получения удостоверения частного детектива, требования, предъявляемые к этим документам, в том числе образцы их оформления; (в ред. Приказа МВД РФ от 10.10.2013 N 832)

реквизиты, необходимые для уплаты государственной пошлины за предоставление государственной услуги; (в ред. Приказа МВД РФ от 10.10.2013 N 832)

формы заявлений о выдаче (переоформлении) документов; (в ред. Приказа МВД РФ от 10.10.2013 N 832)

блок-схема последовательности действий при предоставлении государственной услуги (приложение N 3 к Административному регламенту); (в ред. Приказа МВД РФ от 10.10.2013 N 832)

режим работы соответствующего подразделения лицензионно-разрешительной работы с указанием номера телефона. (в ред. Приказа МВД РФ от 10.10.2013 N 832)

3.4. Посредством телефона-автоинформатора (при его наличии), который работает круглосуточно, заявитель - индивидуальный предприниматель (далее - "заявитель" или "индивидуальный предприниматель") информируется о режиме работы соответствующего подразделения, адресе местонахождения данного подразделения, адресах интернет-сайтов МВД России и территориальных органов МВД России на региональном уровне. (в ред. Приказа МВД РФ от 10.10.2013 N 832)

3.5. Информирование осуществляется при личном обращении заявителя, с использованием информационно-телекоммуникационной сети Интернет (далее - "сеть Интернет"), почтовой связи или по телефону в рабочее время на безвозмездной основе. (в ред. Приказа МВД РФ от 10.10.2013 N 832)

При ответах на телефонные звонки и устные обращения сотрудники подразделений лицензионно-разрешительной работы, на которых должностными регламентами (инструкциями) возложено предоставление соответствующих услуг (далее - "сотрудник"), информируют обратившихся по интересующим их вопросам. Ответ на телефонный звонок должен начинаться с информации о наименовании подразделения, в которое позвонил гражданин, должности, фамилии, имени и отчестве сотрудника, принявшего телефонный звонок. (в ред. Приказа МВД РФ от 10.10.2013 N 832)

Время разговора не должно превышать 5 минут. (в ред. Приказа МВД РФ от 10.10.2013 N 832)

При невозможности самостоятельно ответить на поставленные вопросы сотрудник должен переадресовать (перевести) телефонный звонок на другое должностное лицо или же сообщить телефонный номер, по которому можно получить необходимую информацию. (в ред. Приказа МВД РФ от 10.10.2013 N 832)

II. Стандарт предоставления государственной услуги

Наименование государственной услуги

4. Государственная услуга по предоставлению лицензии на осуществление частной детективной (сыскной) деятельности (продлению срока ее действия), оформлению (переоформлению) и выдаче документа, подтверждающего наличие лицензии, выдаче дубликата, а также выдаче удостоверения частного детектива (его дубликата).

Наименование федерального органа исполнительной власти, предоставляющего государственную услугу

5. Государственная услуга предоставляется Министерством внутренних дел Российской Федерации, министерствами внутренних дел по республикам, главными управлениями (управлениями) МВД России по иным субъектам Российской Федерации и их структурными подразделениями.

Управление по организации лицензионно-разрешительной работы Министерства внутренних дел Российской Федерации <1> организует предоставление государственной услуги. (в ред. Приказов МВД РФ от 10.10.2013 N 832, от 30.12.2014 N 1149)

<1> Далее - "УЛРР МВД России". (в ред. Приказа МВД РФ от 30.12.2014 N 1149)

Полномочия по принятию решения и подписанию лицензии и удостоверения частного детектива возлагаются на заместителей министра внутренних дел по республикам, начальников полиции или их заместителей, ответственных за данное направление деятельности территориальных органов МВД России. (в ред. Приказа МВД РФ от 30.12.2014 N 1149)

Заявление о предоставлении лицензии и выдаче удостоверения частного детектива принимается и рассматривается подразделениями лицензионно-разрешительной работы.

Для получения государственной услуги индивидуальному предпринимателю не требуется обращаться в иные органы и организации.

Описание результата предоставления государственной услуги

6. Результатом предоставления государственной услуги являются: (в ред. Приказа МВД РФ от 30.12.2014 N 1149)

предоставление лицензий на осуществление частной детективной (сыскной) деятельности; (в ред. Приказа МВД РФ от 30.12.2014 N 1149)

переоформление, продление срока действия лицензий; (в ред. Приказа МВД РФ от 30.12.2014 N 1149)

отказ в предоставлении либо переоформлении лицензий; (в ред. Приказа МВД РФ от 30.12.2014 N 1149)

прекращение действия лицензий; (в ред. Приказа МВД РФ от 30.12.2014 N 1149)

предоставление дубликатов лицензий; (в ред. Приказа МВД РФ от 30.12.2014 N 1149)

предоставление выписки из реестра лицензий; (в ред. Приказа МВД РФ от 30.12.2014 N 1149)

выдача удостоверения частного детектива (его дубликата). (в ред. Приказа МВД РФ от 30.12.2014 N 1149)

Срок предоставления государственной услуги

7. Решение о предоставлении либо об отказе в предоставлении лицензии принимается в срок не более сорока пяти дней со дня регистрации соответствующего заявления и прилагаемых к нему документов.

7.1. Решение о продлении срока действия лицензии принимается в срок до тридцати дней со дня регистрации заявления и прилагаемых к нему документов.

7.2. Решение о переоформлении документа, подтверждающего наличие лицензии и удостоверения частного детектива, в связи с внесением изменений, принимается в срок до тридцати дней со дня регистрации заявления и прилагаемых к нему документов.

7.3. Выдача дубликата документа, подтверждающего наличие лицензии, или дубликата удостоверения частного детектива производится в срок до трех рабочих дней со дня регистрации заявления.

Перечень нормативных правовых актов, регулирующих отношения, возникающие в связи с предоставлением государственной услуги

8. Предоставление государственной услуги осуществляется в соответствии с:

Гражданским кодексом Российской Федерации <*>;

<*> Собрание законодательства Российской Федерации, 1994, N 32, ст. 3301; 1996, N 5, ст. 410; 2001, N 49, ст. 4552; 2006, N 52, ст. 5496.

Налоговым кодексом Российской Федерации <*>;

<*> Собрание законодательства Российской Федерации, 1998, N 31, ст. 3824; 2000, N 32, ст. 3340.

Законом Российской Федерации от 11 марта 1992 г. N 2487-1 "О частной детективной и охранной деятельности в Российской Федерации";

Федеральным законом от 27 июля 2010 г. N 210-ФЗ "Об организации предоставления государственных и муниципальных услуг" <*>;

<*> Собрание законодательства Российской Федерации, 1996, N 51, ст. 5681; 1998, N 30, ст. 3613; N 31, ст. 3834; N 51, ст. 6269; 1999, N 47, ст. 5612; 2000, N 16, ст. 1640; 2001, N 31, ст. 3171; N 33, N 49, ст. 4558; 2002, N 26, ст. 2516; 2003, N 2, ст. 167; N 27, ст. 2700; N 50, ст. 4856; 2004, N 18, ст. 1683; N 27, ст. 2711; 2006, N 31, ст. 3420; 2007, N 1, ст. 21; N 32, ст. 4121; 2008, N 10, ст. 900; N 52, ст. 6227; 2009, N 1, ст. 17; N 7, ст. 770; N 11, ст. 1261; N 30, ст. 3735; 2010, N 14, ст. 1554, ст. 1555; N 23, ст. 2793.

Федеральным законом от 7 февраля 2011 г. N 3-ФЗ "О полиции" <*>;

<*> Собрание законодательства Российской Федерации, 2011, N 7, ст. 900; N 27, ст. 3880.

Федеральным законом от 4 мая 2011 г. N 99-ФЗ "О лицензировании отдельных видов деятельности" <*>;

<*> Собрание законодательства Российской Федерации, 2011, N 19, ст. 2716.

Постановлением Правительства Российской Федерации от 16 октября 2003 г. N 630 "О едином государственном реестре индивидуальных предпринимателей, Правилах хранения в единых государственных реестрах юридических лиц и индивидуальных предпринимателей документов (сведений) и передачи их на постоянное хранение в государственные архивы, а также о внесении изменений и дополнений в Постановления Правительства Российской Федерации от 19 июня 2002 г. N 438 и 439" <*>;

<*> Собрание законодательства Российской Федерации, 2003, N 43, ст. 4238; 2004, N 10, ст. 864; 2005, N 51, ст. 5546; 2010, N 11, ст. 1224.

Постановлением Правительства Российской Федерации от 26 февраля 2004 г. N 110 "О совершенствовании процедур государственной регистрации и постановки на учет юридических лиц и индивидуальных предпринимателей" <*>;

<*> Собрание законодательства Российской Федерации, 2004, N 10, ст. 864.

Постановлением Правительства Российской Федерации от 23 июня 2011 г. N 498 "О некоторых вопросах осуществления частной детективной (сыскной) и частной охранной деятельности" <*>.

<*> Собрание законодательства Российской Федерации, 2011, N 26, ст. 3820.

Исчерпывающий перечень документов, необходимых в соответствии с нормативными правовыми актами для предоставления государственной услуги (в ред. Приказа МВД РФ от 30.12.2014 N 1149)

9. Для получения лицензии на осуществление частной детективной (сыскной) деятельности и удостоверения частного детектива заявитель обязан лично представить заявление (приложение N 5 к Административному регламенту).

К заявлению прилагаются следующие документы:

анкета (приложение N 6 к Административному регламенту);

2 фотографии размером 4 x 6;

медицинская справка о состоянии здоровья;

документы, подтверждающие гражданство Российской Федерации, наличие юридического образования или прохождение профессиональной подготовки для работы в качестве частного сыщика либо стаж работы в оперативных или следственных подразделениях не менее трех лет;

сведения о потребности в технических средствах и намерении их использовать.

Абзац восьмой. - Исключен. (в ред. Приказа МВД РФ от 30.12.2014 N 1149)

9.1. Для продления срока действия лицензии на осуществление частной детективной (сыскной) деятельности заявитель представляет заявление (приложение N 5 к Административному регламенту).

К заявлению прилагаются следующие документы:

фотография размером 4 x 6;

медицинская справка о состоянии здоровья.

9.2. Для переоформления документа, подтверждающего наличие лицензии, заявитель представляет заявление (приложение N 7 к Административному регламенту) и документы, подтверждающие изменения, указанные в заявлении.

В случае необходимости одновременного переоформления удостоверения частного детектива дополнительно представляется фотография размером 4 x 6.

9.3. Для получения дубликата документа, подтверждающего наличие лицензии, или дубликата удостоверения частного детектива заявитель представляет заявление (приложение N 8 к Административному регламенту).

К заявлению прилагаются следующие документы:

фотография размером 4 x 6 (при утрате, порче удостоверения);

испорченный бланк лицензии и (или) удостоверения частного детектива (если имеются).

9.4. Заявление о выдаче (продлении срока действия) лицензии, переоформлении документа, подтверждающего наличие лицензии, или выдаче дубликата может быть направлено в подразделение лицензионно-разрешительной работы в форме электронного документа, подписанного электронной подписью.

Абзац второй. - Исключен. (в ред. Приказа МВД РФ от 30.12.2014 N 1149)

9.5. Для получения выписки из реестра лицензий о конкретной лицензии заявитель непосредственно представляет или направляет заказным почтовым отправлением либо в форме электронного документа в лицензирующий орган заявление (приложение N 16 к Административному регламенту). (в ред. Приказа МВД РФ от 30.12.2014 N 1149)

9.6. Сотрудникам подразделений лицензионно-разрешительной работы запрещено предъявление к заявителю требований о предоставлении документов, не предусмотренных Административным регламентом. (в ред. Приказа МВД РФ от 30.12.2014 N 1149)

Исчерпывающий перечень оснований для отказа в приеме документов, необходимых для предоставления государственной услуги

10. Оснований для отказа в приеме документов, необходимых для предоставления государственной услуги, законодательством Российской Федерации не предусмотрено. (в ред. Приказа МВД РФ от 30.12.2014 N 1149)

Исчерпывающий перечень оснований для отказа в предоставлении государственной услуги

11. Основанием для отказа в предоставлении государственной услуги по предоставлению лицензии на осуществление частной детективной (сыскной) деятельности и выдаче удостоверения частного детектива являются: (в ред. Приказа МВД РФ от 30.12.2014 N 1149)

наличие обстоятельств, при которых гражданин не вправе претендовать на получение лицензии на осуществление частной детективной (сыскной) деятельности и выдачу удостоверения частного детектива, перечисленные в части четвертой статьи 6 Закона Российской Федерации "О частной детективной и охранной деятельности в Российской Федерации"; (в ред. Приказа МВД РФ от 30.12.2014 N 1149)

предоставление гражданином в лицензирующий орган заявления либо документов с нарушением требований, установленных статьями 13 или 18 Федерального закона "О лицензировании отдельных видов деятельности"; (в ред. Приказа МВД РФ от 30.12.2014 N 1149)

наличие в представленных документах недостоверной или искаженной информации; (в ред. Приказа МВД РФ от 30.12.2014 N 1149)

установленное в ходе проверки несоответствие заявителя лицензионным требованиям. (в ред. Приказа МВД РФ от 30.12.2014 N 1149)

Срок принятия решения о предоставлении государственной услуги или об отказе в ее предоставлении исчисляется со дня поступления в подразделение лицензионно-разрешительной работы надлежащим образом оформленного заявления и (или) в полном объеме прилагаемых к нему документов. (в ред. Приказа МВД РФ от 30.12.2014 N 1149)

Перечень услуг, которые являются необходимыми и обязательными для предоставления государственной услуги

12. Других услуг, которые являются необходимыми и обязательными для предоставления государственной услуги, законодательством Российской Федерации не предусмотрено.

Порядок, размер и основания взимания государственной пошлины за предоставление государственной услуги

13. За предоставление лицензии, переоформление документа, подтверждающего наличие лицензии, выдачу дубликата документа, подтверждающего наличие лицензии, а также продление срока действия лицензии уплачивается государственная пошлина в размерах и порядке, установленных законодательством Российской Федерации о налогах и сборах.

Максимальный срок ожидания в очереди при подаче запроса о предоставлении государственной услуги и при получении результата предоставления государственной услуги

14. Прием заявителей ведется в установленные дни и часы. (в ред. Приказа МВД РФ от 10.10.2013 N 832)

14.1. По желанию заявителей предварительная запись на прием осуществляется при личном приеме или с использованием средств телефонной связи по номерам телефонов, размещенным на официальных сайтах территориальных органов МВД России на региональном уровне и информационных стендах в помещениях подразделений лицензионно-разрешительной работы. (в ред. Приказа МВД РФ от 10.10.2013 N 832)

14.2. Сотрудник, осуществляющий предварительную запись, информирует заявителя о дате, времени и месте приема. (в ред. Приказа МВД РФ от 10.10.2013 N 832)

14.3. Максимальный срок ожидания в очереди при подаче заявления и документов, необходимых для предоставления государственной услуги и получения результата предоставления такой услуги, не должен составлять более 15 минут. (в ред. Приказа МВД РФ от 10.10.2013 N 832)

15. Заявление и документы, необходимые для предоставления государственной услуги, принимаются сотрудником подразделения лицензионно-разрешительной работы органа внутренних дел, ответственным за прием документов.

Сотрудник подразделения лицензионно-разрешительной работы, отвечающий за прием документов, в часы приема не должен отвлекаться на исполнение иных служебных обязанностей.

Требования к помещениям, в которых предоставляется государственная услуга, к месту ожидания и приема заявителей, размещению и оформлению визуальной и текстовой информации о порядке предоставления такой услуги

16. Требования к местам предоставления государственной услуги:

Вход в здание территориального органа МВД России, в котором осуществляется прием граждан по вопросу предоставления государственных услуг, обозначается вывеской (табличкой) с указанием наименования органа, дней и часов приема граждан и времени перерыва на обед.

Должны быть созданы условия для осуществления приема граждан-инвалидов: (в ред. Приказа МВД РФ от 25.11.2013 N 926)

помещения оборудованы пандусами, специальными ограждениями и перилами; (в ред. Приказа МВД РФ от 25.11.2013 N 926)

обеспечены беспрепятственное передвижение и разворот специальных средств для передвижения (кресел-колясок); (в ред. Приказа МВД РФ от 25.11.2013 N 926)

столы для инвалидов размещены в стороне от входа с учетом беспрепятственного подъезда и поворота специальных средств для передвижения (кресел-колясок). (в ред. Приказа МВД РФ от 25.11.2013 N 926)

Прием посетителей в подразделениях лицензионно-разрешительной работы территориального органа МВД России не может быть менее 2 дней в неделю, с общим временем приема не менее 12 часов.

Кабинеты для приема заявителей должны быть оборудованы информационными табличками (вывесками) с указанием:

номера кабинета;

фамилии, имени, отчества и должности сотрудника, осуществляющего предоставление государственной услуги.

Каждое рабочее место сотрудников должно быть оборудовано персональным компьютером с возможностью доступа к необходимым информационным базам данных и печатающим устройствам.

Помещения для приема граждан должны быть оборудованы техническими средствами видеонаблюдения.

17. Места ожидания предоставления государственной услуги оборудуются:

стульями, столами (стойками) для возможности оформления документов;

информационными стендами, предназначенными для ознакомления заявителей с информационными материалами.

Места ожидания должны соответствовать комфортным условиям для заявителей и оптимальным условиям работы сотрудников.

Площадь мест ожидания рассчитывается в зависимости от количества граждан, обращающихся в орган внутренних дел для предоставления государственной услуги в дни приема.

Показатели доступности и качества государственной услуги

18. Заявитель имеет право:

получать полную и достоверную информацию о порядке предоставления государственной услуги, в том числе в электронной форме в личном кабинете зарегистрированного пользователя Единого портала и на сайте территориального органа МВД России; (в ред. Приказа МВД РФ от 30.12.2014 N 1149)

получать государственную услугу своевременно, в полном объеме и в любой форме, предусмотренной законодательством Российской Федерации, в том числе в электронной форме через личный кабинет зарегистрированного пользователя Единого портала; (в ред. Приказа МВД РФ от 30.12.2014 N 1149)

знакомиться с документами и материалами, касающимися рассмотрения его заявления, за исключением документов, предназначенных для служебного пользования;

обращаться в судебном или внесудебном порядке в соответствии с законодательством Российской Федерации с жалобой (претензией) на принятое по его заявлению решение или на действия (бездействие) должностных лиц территориального органа МВД России;

обращаться с заявлением о прекращении рассмотрения заявления, в том числе в электронной форме через личный кабинет пользователя Единого портала. (в ред. Приказа МВД РФ от 30.12.2014 N 1149)

оценивать качество предоставления государственной услуги. (в ред. Приказа МВД РФ от 30.12.2014 N 1149)

19. Основные требования к качеству предоставления государственной услуги:

удобство и доступность получения гражданином информации о порядке предоставления государственной услуги;

достоверность и полнота информирования гражданина о ходе рассмотрения его заявления;

своевременность принятия решения по предоставлению государственной услуги;

общение заявителя с должностными лицами не более двух раз, при этом время общения при подаче заявления не превышает 15 минут, а при получении результатов оказания государственных услуг не более 10 минут. (в ред. Приказа МВД РФ от 10.10.2013 N 832)

Абзац шестой. - Исключен. (в ред. Приказа МВД РФ от 30.12.2014 N 1149)

III. Состав, последовательность и сроки выполнения административных процедур (действий), требования к порядку их выполнения, в том числе особенности выполнения административных процедур (действий) в электронной форме

20. Предоставление государственной услуги включает в себя следующий перечень административных процедур:

прием и регистрация заявления о предоставлении (продлении срока действия) лицензии;

проверка полноты и достоверности сведений, указанных в заявлении и прилагаемых к нему документах;

принятие решения о предоставлении (продлении срока действия) или об отказе в предоставлении (продлении срока действия) лицензии;

выдача заявителю документа, подтверждающего наличие лицензии, и удостоверения частного детектива либо уведомления об отказе в выдаче (продлении срока действия) лицензии;

переоформление документа, подтверждающего наличие лицензии;

выдача дубликата документа, подтверждающего наличие лицензии и (или) удостоверения частного детектива;

ведение реестра лицензий, выдача выписок из реестра лицензий (в ред. Приказа МВД РФ от 30.12.2014 N 1149)

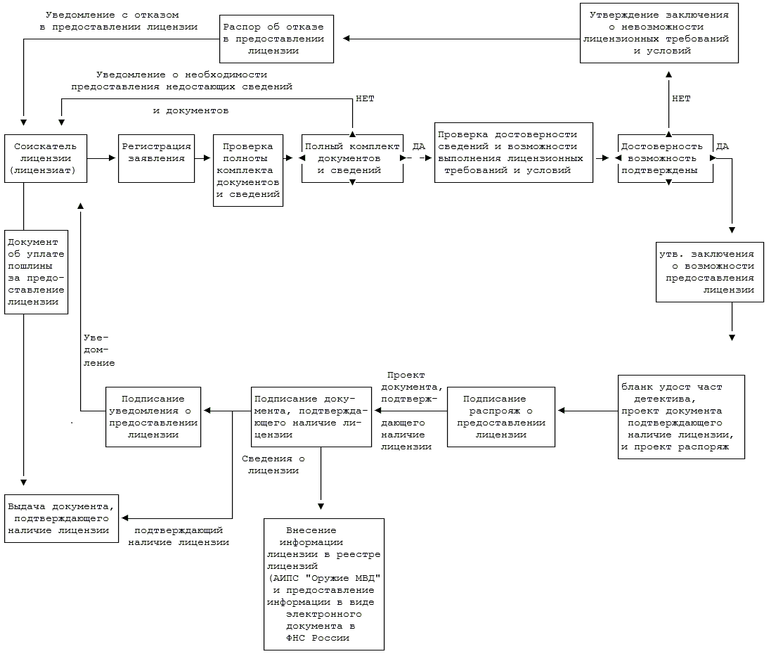
21. Блок-схема последовательности действий при предоставлении государственной услуги приведена в приложении N 3 к Административному регламенту.

Прием и регистрация заявления о предоставлении (продлении срока действия) лицензии

22. Основанием начала административной процедуры является прием заявления и документов, предусмотренных пунктом 9 или подпунктом 9.1 Административного регламента и вручение заявителю или направление ему уведомления о принятии к рассмотрению заявления. (в ред. Приказа МВД РФ от 30.12.2014 N 1149)

22.1. Сотрудник подразделения лицензионно-разрешительной работы при получении заявления о выдаче (продлении срока действия) лицензии устанавливает личность заявителя по предъявляемому документу, удостоверяющему личность <*>, после чего проверяет:

<*> Далее - "паспорт".

правильность оформления заявления и указание всех предусмотренных формой сведений;

наличие необходимых документов, предусмотренных статьей 6 Закона Российской Федерации "О частной детективной и охранной деятельности в Российской Федерации".

Для вынесения заключения о возможности предоставления (переоформления) лицензии сотрудником проводится проверка правильности оформления заявления, полноты и достоверности сведений, содержащихся в заявлении и прилагаемых к нему документах, в том числе путем сопоставления со сведениями, содержащимися в АИПС "Оружие-МВД.". (в ред. Приказа МВД РФ от 30.12.2014 N 1149)

В случае выявления обстоятельств, предусмотренных частью 8 статьи 13 Федерального закона "О лицензировании отдельных видов деятельности", сотрудник в течение трех рабочих дней со дня приема заявления и документов готовит уведомление (приложение N 8.1 к Административному регламенту) о необходимости устранения в тридцатидневный срок выявленных нарушений и (или) представления документов, которые отсутствуют. (в ред. Приказа МВД РФ от 30.12.2014 N 1149)

22.2. Заявление о выдаче (продлении срока действия) лицензии и прилагаемые документы принимаются по описи (приложение N 9 к Административному регламенту), экземпляр (копия) которой с талоном-уведомлением (приложение N 10 к Административному регламенту) и отметкой о дате получения и указанием лица, принявшего заявление и документы, вручается заявителю.

22.3. Время для приема документов у заявителя - до 15 минут. (в ред. Приказа МВД РФ от 10.10.2013 N 832)

22.4. Сотрудник подразделения лицензионно-разрешительной работы регистрирует поступившие заявления, в том числе в форме электронного документа, в книге регистрации заявлений, обращений и выдачи лицензий (приложение N 11 к Административному регламенту), вносит сведения о принятых заявлениях в автоматизированную информационную поисковую систему "Оружие-МВД" <2> и информирует на Едином портале лиц, направивших свои заявления в форме электронного документа, о приеме к рассмотрению заявления. (в ред. Приказа МВД РФ от 30.12.2014 N 1149)

Сноска <1>. - Исключена. (в ред. Приказа МВД РФ от 30.12.2014 N 1149)

<2> Далее - "АИПС "Оружие-МВД".

22.5. Заявления в день регистрации представляются на доклад руководителю лицензионно-разрешительного подразделения территориального органа МВД России на региональном уровне. (в ред. Приказа МВД РФ от 30.12.2014 N 1149)

22.6. подпункт утратил силу. (в ред. Приказа МВД РФ от 30.12.2014 N 1149)

22.7. Руководитель лицензионно-разрешительного подразделения территориального органа МВД России на региональном уровне в срок, не превышающий трех дней с момента регистрации заявления, назначает сотрудника, ответственного за рассмотрение заявления.

22.8. Сотрудник информирует (ведет) лицензионное дело соискателя лицензии (лицензиата), проводит проверку полноты и достоверности сведений, указанных в заявлении и прилагаемых к нему документах, и подготавливает заключение для принятия решения. При формировании лицензионного дела соискателя лицензии сотрудник в срок, не превышающий десяти рабочих дней, регистрирует его в книге учета лицензионных дел (приложение N 12 к Административному регламенту) либо приобщает материалы к лицензионному делу лицензиата.

В последующем сведения о нахождении указанных материалов (номера лицензионного дела и страниц) отражаются в соответствующей графе книги регистрации заявлений.

Фамилия, имя и отчество сотрудника, и регистрационный номер принятого заявления сообщаются заявителю по его устному обращению.

Проверка полноты и достоверности сведений, указанных в заявлении и прилагаемых к нему документах

23. Сотрудник в течение двадцати рабочих дней:

Формирует лицензионное дело соискателя лицензии или приобщает заявление и прилагаемые документы к лицензионному делу лицензиата.

В целях проверки полноты и достоверности сведений, содержащихся в представленном заявлении и прилагаемых документах, сотрудник осуществляет проверку путем направления в информационный центр территориального органа МВД России на региональном уровне (в том числе для проверки по учетам федерального казенного учреждения "Главный информационно-аналитический центр Министерства внутренних дел Российской Федерации") запросов о наличии (отсутствии) у них сведений о привлечении заявителя к административной ответственности за правонарушения, посягающие на общественный порядок и общественную безопасность или установленный порядок управления, либо в области незаконного оборота наркотических средств, психотропных веществ или их аналогов и потребления без назначения врача наркотических средств или психотропных веществ, а также о судимости и (или) факте уголовного преследования либо о прекращении уголовного преследования, сведений о нахождении в розыске. Информационное взаимодействие осуществляется путем запроса сведений в электронном виде, в том числе с использованием санкционированного удаленного доступа к информационным базам данных федерального и регионального уровня. (в ред. Приказа МВД РФ от 30.12.2014 N 1149)

Сотрудником также формируется и направляется через систему межведомственного электронного взаимодействия <*> запрос в федеральные органы исполнительной власти о представлении сведений о паспортных данных заявителя, его государственной регистрации в качестве индивидуального предпринимателя, постановке на учет в налоговом органе и уплате государственной пошлины.

<*> Далее - "СМЭВ".

Данные запросы направляются в срок не более 5 дней со дня приема заявления.

Результатом проверки является получение сведений, позволяющих сделать вывод о достоверности или недостоверности представленных заявителем сведений.

Материалы проверки приобщаются к лицензионному делу.

Несвоевременное получение сотрудником информации, подтверждающей достоверность или подлинность представленных заявителем сведений, не является основанием для продления срока предоставления государственной услуги.

Принятие решения о предоставлении (продлении срока действия) или об отказе в предоставлении (продлении срока действия) лицензии

24. По результатам проведенной проверки сотрудник подразделения лицензионно-разрешительной работы в срок до 35 дней со дня регистрации заявления о предоставлении лицензии (до 20 дней при продлении срока действия лицензии) подготавливает мотивированное заключение о возможности предоставления (продления срока действия) или об отказе в предоставлении (продлении срока действия) лицензии (приложение N 13 к Административному регламенту), подготавливает проект распоряжения (приказа) органа внутренних дел о предоставлении (продлении срока действия) лицензии или об отказе в предоставлении (продлении срока действия) лицензии, бланк лицензии и удостоверение частного детектива, или уведомление об отказе в предоставлении (продлении срока действия) лицензии (приложение N 14 к Административному регламенту).

В распоряжении (приказе) о предоставлении (продлении срока действия) лицензии указываются следующие сведения:

фамилия, имя и (в случае, если имеется) отчество индивидуального предпринимателя, паспортные данные, адрес его места жительства, государственный регистрационный номер записи о государственной регистрации индивидуального предпринимателя;

идентификационный номер налогоплательщика;

лицензируемый вид деятельности.

В случае продления срока действия лицензии в распоряжении также указывается:

номер и дата регистрации лицензии;

номер и дата приказа (распоряжения) о предоставлении лицензии.

24.1. Заключение о возможности предоставления (продления срока действия) лицензии или об отказе в предоставлении (продлении срока действия) лицензии согласовывается с руководителем подразделения лицензионно-разрешительной работы.

24.2. В срок, не превышающий сорока дней со дня регистрации заявления о предоставлении лицензии (25 дней при продлении срока действия), заключение о возможности предоставления лицензии (об отказе в предоставлении лицензии) представляется на утверждение должностному лицу, имеющему полномочия по принятию решения и подписанию лицензии и удостоверения частного детектива. Подпись уполномоченного лица заверяется гербовой печатью. (в ред. Приказа МВД РФ от 30.12.2014 N 1149)

В случае принятия решения о выдаче (продлении срока действия) лицензии должностным лицом подписывается распоряжение (приказ) о предоставлении (продлении срока действия) лицензии, лицензия <1>, удостоверение частного детектива. Сведения о предоставлении лицензии (продлении срока ее действия) вносятся сотрудником в реестр лицензий. (в ред. Приказа МВД РФ от 30.12.2014 N 1149)

<1> Форма лицензии утверждена постановлением Правительства Российской Федерации от 6 октября 2011 г. N 826 (Собрание законодательства Российской Федерации, 2011, N 42, ст. 5924). (в ред. Приказа МВД РФ от 30.12.2014 N 1149)

В случае принятия решения об отказе в выдаче (продлении срока действия лицензии) указанным должностным лицом подписывается соответствующее уведомление (приложение N 14 к Административному регламенту) с мотивированным обоснованием причин отказа и со ссылкой на конкретные положения нормативных правовых актов и иных документов, являющихся основанием такого отказа. Сведения об отказе в продлении срока действия лицензии вносятся в реестр лицензий.

Выдача заявителю документа, подтверждающего наличие лицензии, и удостоверения частного детектива либо уведомления об отказе в выдаче (продлении срока действия) лицензии

25. В течение трех рабочих дней со дня принятия решения и подписания соответствующих документов сотрудник вручает их заявителю на личном приеме под роспись или направляет заказным почтовым отправлением с уведомлением о вручении.

Время выдачи документов заявителю на личном приеме - не более 10 минут.

В целях выявления мнения заявителя о качестве предоставления государственной услуги сотрудник обязан проинформировать его о возможности оценить качество предоставления государственной услуги в соответствии с Правилами оценки гражданами эффективности деятельности руководителей территориальных органов федеральных органов исполнительной власти (их структурных подразделений) с учетом качества предоставления ими государственных услуг, а также применения результатов указанной оценки как основания для принятия решений о досрочном прекращении исполнения соответствующими руководителями своих должностных обязанностей, утвержденными постановлением Правительства Российской Федерации от 12 декабря 2012 г. N 1284 <1>. (в ред. Приказа МВД РФ от 10.10.2013 N 832)

<1> Собрание законодательства Российской Федерации, 2012, N 51, ст. 7219. (в ред. Приказа МВД РФ от 10.10.2013 N 832)

25.1. Сведения о предоставленной лицензии и удостоверения частного детектива вносятся сотрудником в книгу регистрации заявлений (приложение N 11 к Административному регламенту) и в АИПС "Оружие-МВД".

25.2. Сотрудник подразделения лицензионно-разрешительной работы в течение пяти рабочих дней со дня предоставления лицензии направляет информацию о принятом решении в федеральный орган исполнительной власти, уполномоченный на осуществление государственной регистрации индивидуальных предпринимателей по месту нахождения заявителя.

25.3. В случае принятия решения об отказе в выдаче (продлении срока действия) лицензии, если данное решение заявителем не обжалуется, лицензионное дело соискателя лицензии (лицензиата) в течение месяца после принятия такого решения сдается в архив. Срок хранения лицензионного дела составляет 5 лет со дня списания его в архив.

25.4. В случае, если взаимодействие подразделения лицензионно-разрешительной работы и заявителя осуществлялось с использованием информационно-телекоммуникационных сетей общего пользования, в том числе Единого портал, лицензионное дело формируется подразделением лицензионно-разрешительной работы в форме электронного документа. (в ред. Приказа МВД РФ от 30.12.2014 N 1149)

Переоформление документа, подтверждающего наличие лицензии

26. Документ переоформляется в случае изменения сведений, указанных в лицензии. Основанием для начала исполнения административной процедуры является прием заявления и документов, предусмотренных подпунктом 9.2 и 9.4 Административного регламента.

26.1. Процедура приема заявления о переоформлении лицензии осуществляется в порядке, установленном подпунктами 22.2 - 22.8 Административного регламента.

26.2. Переоформление документа, подтверждающего наличие лицензии, осуществляется в срок не более 30 дней.

Процедура принятия решения о переоформлении документа, подтверждающего наличие лицензии, и удостоверения частного детектива осуществляется в порядке, предусмотренном для продления срока действия лицензии, а выдача переоформленной лицензии и удостоверения частного детектива в порядке, установленном в пунктах 25 и 25.1 Административного регламента.

Выдача дубликата документа, подтверждающего наличие лицензии

27. Основанием для начала исполнения административной процедуры является прием заявления и документов, предусмотренных подпунктами 9.3 и 9.4 Административного регламента. (в ред. Приказа МВД РФ от 10.10.2013 N 832)

27.1. Процедура приема и регистрации заявления осуществляется в порядке, установленном подпунктами 22.2 - 22.8 Административного регламента.

27.2. Дубликат документа, подтверждающего наличие лицензии, и (или) удостоверения частного детектива оформляется в течение трех рабочих дней с момента обращения в подразделение лицензионно-разрешительной работы с заявлением.

Дубликат документа, подтверждающего наличие лицензии и (или) удостоверения частного детектива, оформляется с пометкой "дубликат" на тот же срок действия.

Ведение реестра лицензий, выдача выписок из реестра лицензий (в ред. Приказа МВД РФ от 30.12.2014 N 1149)

28. Сотрудник подразделения лицензионно-разрешительной работы вносит запись в реестр лицензий на осуществление частной детективной (сыскной) деятельности (далее - реестр лицензий) в день принятия решения о предоставлении лицензии, продлении срока действия лицензии, переоформлении документа, подтверждающего наличие лицензии, приостановлении действия лицензии, возобновлении или прекращении действия лицензии либо в день получения от федерального органа исполнительной власти, уполномоченного на осуществление государственной регистрации индивидуальных предпринимателей, сведений о прекращении его деятельности в результате снятия с учета, а также со дня вступления в законную силу решения суда об аннулировании лицензии. (в ред. Приказа МВД РФ от 30.12.2014 N 1149)

Ведение реестра лицензий осуществляется в электронном виде, его хранение и ведение должны осуществляться в местах, недоступных для посторонних лиц, в условиях, обеспечивающих предотвращение уничтожения, блокирования, хищения, модифицирования информации. (в ред. Приказа МВД РФ от 30.12.2014 N 1149)

28.1. В реестре лицензий содержатся следующие сведения:

наименование территориального органа МВД России, выдавшего лицензию;

фамилия, имя и (в случае, если имеется) отчество индивидуального предпринимателя, паспортные данные, адрес его места жительства;

государственный регистрационный номер записи о государственной регистрации индивидуального предпринимателя;

идентификационный номер налогоплательщика;

лицензируемый вид деятельности;

номер и дата регистрации лицензии;

номер и дата приказа (распоряжения) о предоставлении лицензии;

даты внесения в реестр лицензий сведений о лицензиате;

номер и дата выдачи дубликата лицензии (в случае его выдачи);

основание и дата прекращения действия лицензии;

основания и даты проведения проверок индивидуального предпринимателя и реквизиты актов, составленных по результатам проведенных проверок;

даты и реквизиты выданных постановлений о назначении административных наказаний в виде административного приостановления деятельности;

основания, даты вынесения решений о приостановлении, о возобновлении действия лицензий и реквизиты таких решений;

основания, даты вынесения решений суда об аннулировании лицензий и реквизиты таких решений.

Соответствующие записи в реестр лицензий вносятся сотрудником подразделения лицензионно-разрешительной работы.

28.2. Информация, содержащаяся в реестре лицензий, в виде выписок о конкретных индивидуальных предпринимателях (приложение N 15 к Административному регламенту) является открытой и предоставляется юридическому (физическому) лицу бесплатно на основании заявлений (приложение N 16 к Административному регламенту) в течение пяти рабочих дней со дня получения заявления о предоставлении таких сведений. (в ред. Приказа МВД РФ от 30.12.2014 N 1149)

28.3. Сведения о выдаче, продлении, приостановлении, возобновлении либо аннулировании лицензии представляются в ФНС России для внесения записи в Единый государственный реестр индивидуальных предпринимателей в форме электронного документа не позднее пяти рабочих дней с момента принятия соответствующего решения. (в ред. Приказа МВД РФ от 30.12.2014 N 1149)

IV. Формы контроля за предоставлением государственной услуги

Порядок осуществления текущего контроля за соблюдением и исполнением ответственными должностными лицами положений Административного регламента и иных нормативных правовых актов, устанавливающих требования к предоставлению государственной услуги

29. Текущий контроль за соблюдением последовательности действий, определенных всеми административными процедурами по предоставлению государственной услуги, а также принятием решений сотрудниками органов внутренних дел осуществляют:

Абзац второй. - Исключен. (в ред. Приказа МВД РФ от 30.12.2014 N 1149)

начальник УЛРР МВД России и его заместители; (в ред. Приказа МВД РФ от 30.12.2014 N 1149)

начальник отдела организации работы по лицензированию частной детективной (сыскной) и охранной деятельности УЛРР МВД России, его заместитель; (в ред. Приказа МВД РФ от 30.12.2014 N 1149)

министры внутренних дел по республикам, начальники главных управлений и управлений Министерства внутренних дел по субъектам Российской Федерации, начальники полиции;

начальники подразделений лицензионно-разрешительной работы МВД по республикам, ГУМВД, УМВД по субъектам Российской Федерации.

Порядок и периодичность осуществления плановых и внеплановых проверок полноты и качества предоставления государственной услуги, в том числе порядок и формы контроля за полнотой и качеством предоставления государственной услуги

30. Плановые и внеплановые проверки полноты и качества предоставления государственной услуги осуществляется УЛРР МВД России. (в ред. Приказа МВД РФ от 30.12.2014 N 1149)

30.1. Плановые проверки проводятся в форме документарной и выездной проверки. Документарная проверка проводится путем изучения представляемых лицензионно-разрешительными подразделениями территориальных органов МВД России статистических данных и сведений, вносимых в информационную базу АИПС "Оружие МВД". При необходимости могут запрашиваться иные материалы, необходимые для целей проверки. Документарная проверка проводится не реже одного раза в год.

Выездные проверки проводятся на основании утвержденных планов проверок территориальных органов внутренних дел уполномоченными сотрудниками УЛРР МВД России. В ходе плановой проверки изучается соответствие организации работы по предоставлению государственной услуги требованиям настоящего регламента. Плановые выездные проверки проводятся не реже одного раза в 5 лет. (в ред. Приказа МВД РФ от 30.12.2014 N 1149)

30.2. Внеплановые проверки полноты и качества предоставления государственной услуги проводятся УЛРР МВД России с участием уполномоченных должностных лиц соответствующих территориальных органов МВД России на региональном уровне на основании поручений руководства МВД России, а также жалоб индивидуальных предпринимателей на действия (бездействие) должностных лиц либо принятые ими в ходе предоставления государственной услуги решения. (в ред. Приказа МВД РФ от 30.12.2014 N 1149)

Ответственность должностных лиц за действия (бездействие) и принимаемые ими в ходе предоставления государственной услуги решения

31. Сотрудники подразделений лицензионно-разрешительной работы при осуществлении лицензирования в случае ненадлежащего исполнения своих обязанностей и в случае совершения противоправных действий (бездействия) несут ответственность в соответствии с законодательством Российской Федерации.

В течение тридцати рабочих дней со дня получения сведений о фактах нарушения законодательства Российской Федерации сотрудниками лицензионно-разрешительной работы при осуществлении лицензирования орган внутренних дел обязан сообщить заявителю, права и законные интересы которого нарушены, о мерах, принятых в отношении виновных в таких нарушениях должностных лиц.

Требования к порядку и формам контроля за предоставлением государственной услуги

32. Заявители имеют право осуществлять контроль за соблюдением положений Административного регламента, сроков исполнения административных процедур в ходе рассмотрения их заявлений путем получения устной информации (по телефону) или письменных, в том числе в электронном виде, ответов на их запросы.

V. Досудебный (внесудебный) порядок обжалования решений и действий (бездействия) территориальных органов МВД России на региональном уровне, предоставляющих государственную услугу, и (или) их должностных лиц (в ред. Приказа МВД РФ от 29.03.2013 N 171)

Информация для заявителя о его праве подать жалобу на решение и (или) действие (бездействие) уполномоченных должностных лиц органа при предоставлении государственной услуги (далее - жалоба)

33. Заявитель вправе обратиться с жалобой на нарушение установленного порядка предоставления государственной услуги, в том числе в следующих случаях:

нарушения срока регистрации запроса заявителя о предоставлении государственной услуги;

нарушения срока предоставления государственной услуги;

требования представления заявителем документов, не предусмотренных нормативными правовыми актами Российской Федерации для предоставления государственной услуги;

отказа в приеме документов, представление которых предусмотрено нормативными правовыми актами Российской Федерации для предоставления государственной услуги;

отказа в предоставлении государственной услуги, если основания отказа не предусмотрены федеральными законами и принятыми в соответствии с ними иными нормативными правовыми актами Российской Федерации;

требования внесения заявителем при предоставлении государственной услуги платы, не предусмотренной нормативными правовыми актами Российской Федерации;

отказа лицензирующего органа, предоставляющего государственную услугу, и его должностных лиц в исправлении допущенных опечаток и ошибок в выданных в результате предоставления государственной услуги документах либо нарушение установленного срока таких исправлений.

Предмет жалобы

34. Предметом жалобы являются решения и (или) действия (бездействие) территориального органа МВД России на региональном уровне либо его должностных лиц, принятые (осуществленные) с нарушением порядка предоставления государственной услуги, а также неисполнение или ненадлежащее исполнение должностными лицами служебных обязанностей, установленных Административным регламентом и иными нормативными правовыми актами, регулирующими отношения, возникающие в связи с предоставлением государственной услуги.

Жалоба должна содержать:

наименование подразделения территориального органа МВД России на региональном уровне, предоставляющего государственную услугу, либо его должностных лиц, решения и действия (бездействие) которых обжалуются;

фамилию, имя, отчество (при наличии), сведения о месте жительства заявителя, а также номер (номера) контактного телефона, адрес (адреса) электронной почты (при наличии) и почтовый адрес, по которым направляется ответ заявителю;

сведения об обжалуемых решениях и действиях (бездействии) лицензирующего органа, предоставляющего государственную услугу, либо его должностных лиц;

доводы, на основании которых заявитель предполагает, что допущены нарушения его прав, при наличии заявителем могут быть представлены документы (или их копии), подтверждающие доводы заявителя.

Органы государственной власти и уполномоченные на рассмотрение жалобы должностные лица, которым может быть направлена жалоба

35. Жалоба на нарушение порядка предоставления государственной услуги лицензирующим органом и его должностными лицами подается в соответствующий территориальный орган МВД России на региональном уровне или МВД России.

В случае если обжалуется решение руководителя территориального органа МВД России, то жалоба подается вышестоящему руководителю соответствующего территориального органа МВД России либо в МВД России.

Порядок подачи и рассмотрения жалобы

36. Жалоба подается в письменной форме, в том числе при личном приеме заявителя, или в форме электронного документа в УЛРР МВД России или территориальный орган МВД России на региональном уровне, предоставляющий государственную услугу. Жалоба в письменной форме может быть также направлена по почте. (в ред. Приказа МВД РФ от 30.12.2014 N 1149)

36.1. В случае если жалоба подается через представителя заявителя, также представляется документ, подтверждающий полномочия на осуществление действий от имени заявителя. В качестве документа, подтверждающего полномочия на осуществление действий от имени заявителя, может быть представлена доверенность, оформленная в соответствии с законодательством Российской Федерации.

36.2. В случае подачи жалобы при личном приеме заявитель представляет документ, удостоверяющий его личность в соответствии с законодательством Российской Федерации.

36.3. Жалоба в форме электронного документа может быть подана заявителем посредством официальных сайтов МВД России или территориального органа МВД России на региональном уровне, предоставляющего государственную услугу в сети Интернет или в федеральной государственной информационной системе "Единый портал государственных и муниципальных услуг (функций)".

36.4. Основанием для начала процедуры досудебного (внесудебного) обжалования является поступление жалобы заявителя и ее регистрация.

Сроки рассмотрения жалобы

37. Жалоба подлежит рассмотрению должностным лицом, наделенным соответствующими полномочиями, в течение 15 рабочих дней со дня ее регистрации, а в случае обжалования отказа в приеме документов у заявителя либо в исправлении допущенных опечаток и ошибок или в случае обжалования нарушения установленного срока таких исправлений - в течение 5 рабочих дней со дня ее регистрации, за исключением случаев, при которых срок рассмотрения жалобы сокращен.

Перечень оснований для приостановления рассмотрения жалобы в случае, если возможность приостановления предусмотрена законодательством Российской Федерации

38. Приостановление рассмотрения жалобы не допускается.

Результат рассмотрения жалобы

39. По результатам рассмотрения жалобы принимается одно из следующих решений:

удовлетворить жалобу, в том числе в форме отмены принятого решения, исправления допущенных опечаток и ошибок в выданных в результате предоставления государственной услуги документах, возврата заявителю денежных средств в установленном порядке;

отказать в удовлетворении жалобы.

40. При удовлетворении жалобы принимаются исчерпывающие меры по устранению выявленных нарушений, лицензирующий орган, предоставляющий государственные услуги, принимает меры по выдаче заявителю результата государственной услуги не позднее 5 рабочих дней со дня принятия решения, если иное не установлено законодательством Российской Федерации.

41. В удовлетворении жалобы отказывается в следующих случаях:

наличие вступившего в законную силу решения суда, арбитражного суда по жалобе о том же предмете и по тем же основаниям;

подача жалобы лицом, полномочия которого не подтверждены в порядке, установленном законодательством Российской Федерации;

наличие решения по жалобе, принятого ранее в соответствии с Административным регламентом в отношении того же заявителя и по тому же предмету жалобы.

Порядок информирования заявителя о результатах рассмотрения жалобы

42. Ответ по результатам рассмотрения жалобы направляется заявителю не позднее дня, следующего за днем принятия решения, в письменной форме, по желанию заявителя - в форме электронного документа.

42.1. Ответ по результатам рассмотрения жалобы подписывается уполномоченным на рассмотрение жалобы должностным лицом.

42.2. В ответе по результатам рассмотрения жалобы указываются:

наименование подразделения МВД России или территориального органа МВД России на региональном уровне, рассмотревшего жалобу, должность, фамилия, имя, отчество (при наличии) их должностных лиц, принявших решение по жалобе;

номер, дата, место принятия решения, включая сведения о должностном лице, решение или действие (бездействие) которого обжалуется;

фамилия, имя, отчество (при наличии) заявителя;

основания для принятия решения по жалобе;

принятое по жалобе решение;

в случае, если жалоба признана обоснованной, - сроки устранения выявленных нарушений, в том числе срок предоставления результата государственной услуги;

сведения о возможности обжалования принятого по жалобе решения.

42.3. Жалоба подлежит оставлению без ответа в следующих случаях:

наличие в жалобе нецензурных либо оскорбительных выражений, угроз жизни, здоровью и имуществу должностного лица, а также членов его семьи;

отсутствие возможности прочитать какую-либо часть текста жалобы, фамилию, имя, отчество (при наличии) и (или) почтовый адрес заявителя, указанные в жалобе.

Порядок обжалования решения по жалобе

43. Заявитель имеет право обжаловать решения по жалобе вышестоящим должностным лицам или обжаловать принятое решение в судебном порядке в соответствии с законодательством Российской Федерации.

Право заявителя на получение информации и документов, необходимых для обоснования и рассмотрения жалобы

44. Заявитель имеет право на получение документов, необходимых для обоснования и рассмотрения жалобы.

МВД России или территориальный орган МВД России на региональном уровне обязан предоставить заявителю копии документов, необходимых для обоснования и рассмотрения жалобы, в течение 3 рабочих дней со дня обращения, если иное не предусмотрено федеральными законами и принятыми в соответствии с ними иными нормативными правовыми актами Российской Федерации.

Способы информирования заявителей о порядке подачи и рассмотрения жалобы

45. Информирование заявителей о порядке обжалования решений и действий (бездействия) МВД России или территориального органа МВД России на региональном уровне и его должностных лиц обеспечивается посредством размещения информации на стендах в местах предоставления государственных услуг, на официальных сайтах МВД России или территориального органа МВД России на региональном уровне, в федеральной государственной информационной системе "Единый портал государственных и муниципальных услуг (функций)".

Консультирование заявителей о порядке обжалования решений и действий (бездействия) МВД России или территориального органа МВД России на региональном уровне и его должностных лиц осуществляется в том числе по телефону либо при личном приеме.

ПРИЛОЖЕНИЕ 1. - Исключено. (в ред. Приказа МВД РФ от 30.12.2014 N 1149)

Приложение N 2
к Административному регламенту
Министерства внутренних дел
Российской Федерации
по предоставлению государственной
услуги по выдаче лицензии
на частную детективную (сыскную)
деятельность и удостоверения
частного детектива

Удостоверение  частного  детектива  представляет  собой  документ,
имеющий   уровень   защиты   класса   "В",   серию,   номер. Бланк
удостоверения   является   защищенной   полиграфической продукцией
(бумага  специальная  с водяными знаками) и имеет формат A6 (8,5 x
12,5 см).
 
Лицевая сторона
 
                                   
УДОСТОВЕРЕНИЕ
частного детектива

УЧД N 000001


фото
4 x 6







М.П.



Действительно до
"__" ___________ 20__ г.

 
Оборотная сторона
 
 ________________________________  
Фамилия, имя и (в случае, если
имеется) отчество
________________________________

Владелец настоящего
удостоверения имеет право
осуществлять частную детективную
(сыскную) деятельность.
___________________________________
наименование лицензирующего органа

М.П.
___________________________________
Подпись руководителя Ф.И.О.

"__" __________ 20__ г.

 

Приложение N 3
к Административному регламенту
Министерства внутренних дел
Российской Федерации
по предоставлению государственной
услуги по выдаче лицензии
на частную детективную (сыскную)
деятельность и удостоверения
частного детектива

БЛОК-СХЕМА ПОСЛЕДОВАТЕЛЬНОСТИ ДЕЙСТВИЙ ПРИ ПРЕДОСТАВЛЕНИИ ГОСУДАРСТВЕННОЙ УСЛУГИ ПО ПРЕДОСТАВЛЕНИЮ ЛИЦЕНЗИИ НА ЧАСТНУЮ ДЕТЕКТИВНУЮ (СЫСКНУЮ) ДЕЯТЕЛЬНОСТЬ

(в ред. Приказа МВД РФ от 30.12.2014 N 1149)

ПРИЛОЖЕНИЕ 4. - Исключено (в ред. Приказа МВД РФ от 10.10.2013 N 832)

Приложение N 5
к Административному регламенту
Министерства внутренних дел
Российской Федерации
по предоставлению государственной
услуги по выдаче лицензии
на частную детективную (сыскную)
деятельность и удостоверения
частного детектива

                             Начальнику __________________________
                                           (наименование органа
                             _____________________________________
                                         внутренних дел)
                             _____________________________________
                             от __________________________________
                                     (Фамилия, имя и отчество
                             _____________________________________
                                            заявителя)
 
                           ЗАЯВЛЕНИЕ
        О ВЫДАЧЕ (ПРОДЛЕНИИ СРОКА ДЕЙСТВИЯ) ЛИЦЕНЗИИ
  НА ОСУЩЕСТВЛЕНИЕ ЧАСТНОЙ ДЕТЕКТИВНОЙ (СЫСКНОЙ) ДЕЯТЕЛЬНОСТИ
 
        (в ред. Приказа МВД РФ от 30.12.2014 N 1149)
 
Прошу   выдать   (продлить   срок   действия)   мне лицензию(и) на
осуществление   частной   детективной   (сыскной)   деятельности и
удостоверение(я) частного детектива ______________________________
__________________________________________________________________
 (указать контактную информацию: телефон, адрес электронной почты
                      (в случае, если имеется)
ИНН ______________________________________________________________
    (идентификационный номер налогоплательщика и данные документа
__________________________________________________________________
   о постановке соискателя лицензии на учет в налоговом органе)
__________________________________________________________________
__________________________________________________________________
Государственный регистрационный номер ____________________________
                                     (указывается государственный
__________________________________________________________________
             регистрационный номер записи о регистрации
                   индивидуального предпринимателя)
Данные   документа,   подтверждающего   факт  внесения сведений об
индивидуальном  предпринимателе  в  единый  государственный реестр
индивидуальных предпринимателей
__________________________________________________________________
Дата   и   место   прохождения   обязательной   дактилоскопической
                          регистрации
__________________________________________________________________
Предполагаемая   территория    осуществления  частной детективной 
деятельности _____________________________________________________
               (адреса мест осуществления лицензируемого вида
                                 деятельности)
__________________________________________________________________
Реквизиты  документа,  подтверждающего факт уплаты государственной
пошлины   за   предоставление   лицензии,   либо   иные  сведения,
подтверждающие  факт уплаты указанной государственной пошлины и ее
размер
__________________________________________________________________
Достоверность  сведений  в представленных на оформление документах
гарантирую,  на  обработку  персональных  данных  в соответствии с
Федеральным  законом  от  27 июля 2006 г. N 152-ФЗ "О персональных
данных" согласен
__________________________________________________________________
            (подпись заявителя, дата, инициалы, фамилия)
К   заявлению   прилагаются   документы,   указанные   в  пункте 9
Административного регламента.
 
Примечание.  Представляется  заявителем по описи (Приложение N 9 к
Административному  регламенту),  составленной  в  2-х экземплярах,
копии   документов   представляются   вместе   с  подлинниками или
заверяются  в установленном законодательством Российской Федерации
порядке.
Допускается  направление  заявления  в лицензирующий орган в форме
электронного документа, подписанного электронной подписью.
 
Приложение: на ___________ листах.
 
________________                      ____________________________
    (Ф.И.О.)                                    (подпись)
 
"__" ______________ 20__ г.
 

Приложение N 6
к Административному регламенту
Министерства внутренних дел
Российской Федерации
по предоставлению государственной
услуги по выдаче лицензии
на частную детективную (сыскную)
деятельность и удостоверения
частного детектива

АНКЕТА
(заполняется собственноручно)

1. Фамилия _____________________________   Место для
2. Имя _________________________________   фотографии
3. Отчество (если имеется) _____________   (4 см x 6 см)
4. Если изменяли фамилию, имя или отчество (если имеется), то укажите их, а также когда, где и по какой причине  
5. Год, число, месяц и место рождения (село, деревня, город, район, область, край, республика)  
6. Паспорт (номер, серия, кем и когда выдан)  
7. Гражданство  
8. Образование (когда и какие учебные заведения окончили, форма обучения, номера дипломов, специальность по диплому)  
9. Состоите ли на учете в органах здравоохранения по поводу психического заболевания, алкоголизма или наркомании  
10. Предъявлено ли обвинение в совершении преступления  
11. Увольнялись ли с государственной службы, из судебных, прокурорских и иных правоохранительных органов по компрометирующим основаниям  
12. Служили ли в правоохранительных органах, осуществлявших контроль за частной детективной и охранной деятельностью, если да, то сколько времени прошло со дня увольнения  

На проведение в отношении меня проверочных мероприятий органами внутренних дел Российской Федерации согласен(на).

"__" _____________ 20__ г. Подпись ____________________

Приложение N 7
к Административному регламенту
Министерства внутренних дел
Российской Федерации
по предоставлению государственной
услуги по выдаче лицензии
на частную детективную (сыскную)
деятельность и удостоверения
частного детектива

                              Начальнику _________________________
                                           (наименование органа
                                         _________________________
                                              внутренних дел)
                                         _________________________
                                          (Фамилия, имя, отчество)
                              от         _________________________
                                           (Фамилия, имя и (если
                                             имеется) отчество)
 
                              ЗАЯВЛЕНИЕ
         о переоформлении документа, подтверждающего наличие
          лицензии и (или) удостоверения частного детектива
 
Прошу  Вас  переоформить документ, подтверждающий наличие лицензии
на  осуществление  частной  детективной  (сыскной)  деятельности и
(или) удостоверения частного детектива
__________________________________________________________________
(указывается номер лицензии, дата выдачи и срок действия лицензии)
в связи с изменением следующих сведений:
__________________________________________________________________
__________________________________________________________________
________________
 
Приложение: на _______ листах.
 
    _______________                             __________________
       (подпись)                                      (Ф.И.О.)
 
"__" ____________20__ г.
 

Приложение N 8
к Административному регламенту
Министерства внутренних дел
Российской Федерации
по предоставлению государственной
услуги по выдаче лицензии
на частную детективную (сыскную)
деятельность и удостоверения
частного детектива

                              Начальнику _________________________
                                           (наименование органа
                                         _________________________
                                              внутренних дел)
                                         _________________________
                                          (Фамилия, имя, отчество)
                              от         _________________________
                                           (Фамилия, имя и (если
                                             имеется) отчество)
 
                              ЗАЯВЛЕНИЕ
    о выдаче дубликата лицензии на частную детективную (сыскную)
        деятельность и (или) удостоверения частного детектива
 
Прошу  Вас  выдать  дубликат  лицензии  на  осуществление  частной
детективной  (сыскной) деятельности и (или) удостоверения частного
детектива  в связи с утратой (или пришедшей в негодность) лицензии
N  ____,  выданной  "__"  _______  20__ г. сроком действия до "__"
__________ 20__ г.
__________________________________________________________________
           (указывается фамилия, имя и (в случае, если имеется)
                           отчество гражданина,
__________________________________________________________________
 место жительства, данные документа, удостоверяющего его личность,
__________________________________________________________________
__________________________________________________________________
номер телефона и (в случае, если имеется) адрес электронной почты)
Государственный регистрационный номер ____________________________
                                      (указывается государственный
__________________________________________________________________
регистрационный    номер    записи    о    регистрации  в качестве
              индивидуального предпринимателя)
__________________________________________________________________
    ИНН __________________________________________________________
    (идентификационный номер налогоплательщика и данные документа
     о постановке соискателя лицензии на учет в налоговом органе)
__________________________________________________________________
Данные   документа,   подтверждающего   факт   внесения  записи об
индивидуальном предпринимателе в единый государственный реестр
индивидуальных предпринимателей __________________________________
Предполагаемая   территория   осуществления   частной  детективной
деятельности______________________________________________________
 
Приложение: на _______ листах.
 
______________________                          __________________
       (подпись)                                     (Ф.И.О.)
 
"__" ____________20__ г.
 

Приложение N 8.1
к Административному регламенту
Министерства внутренних дел
Российской Федерации
по предоставлению государственной
услуги по выдаче лицензии
на частную детективную (сыскную)
деятельность и удостоверения
частного детектива

                       УВЕДОМЛЕНИЕ
      О НЕОБХОДИМОСТИ УСТРАНЕНИЯ В ТРИДЦАТИДНЕВНЫЙ СРОК
         ВЫЯВЛЕННЫХ НАРУШЕНИЙ И (ИЛИ) ПРЕДСТАВЛЕНИЯ
              ДОКУМЕНТОВ, КОТОРЫЕ ОТСУТСТВУЮТ
 
        (в ред. Приказа МВД РФ от 30.12.2014 N 1149)
 
Уведомляем, что Ваше заявление вх. N ____ от "__" ________ 20__ г.
о  предоставлении (переоформлении) лицензии на частную детективную
(сыскную) деятельность и удостоверения частного детектива ________
__________________________________________________________________
__________________________________________________________________
__________________________________________________________________
рассмотрено.
Руководством _____________________________________________________
              (наименование территориального органа МВД России)
проведена   проверка   возможности   выполнения  Вами лицензионных
требований и условий согласно статье 13 или 18 Федерального закона
от  4  мая  2011  г.  N  99-ФЗ  "О  лицензировании отдельных видов
деятельности".
В результате проверки установлено следующее.
Документы Вами представлены не в полном объеме ___________________
__________________________________________________________________
                        (указать какие)
достоверность  сведений, указанных в заявлении и (или) прилагаемых
к  нему  документах, не подтверждена при их проверке. Требования и
условия,  предъявляемые указанными нормативными правовыми актами и
Административным регламентом _____________________________________
                              (указываются выявленные недостатки)
__________________________________________________________________
__________________________________________________________________
__________________________________________________________________
___________________________________________________, не выполнены.
В  связи  с нарушением установленных частью 1 статьи 13 или частью
12  статьи  18  Федерального  закона  от  4 мая 2011 г. N 99-ФЗ "О
лицензировании отдельных видов деятельности" требований __________
__________________________________________________________________
__________________________________________________________________
               (указываются нормы правовых актов)
принять  положительное  решение  о  принятии к рассмотрению Вашего
заявления не представляется возможным.
Согласно требованиям, установленным указанным нормативным правовым
актом, Вам необходимо  в срок  до "__" _________ 20__ г. устранить
следующие нарушения ______________________________________________
__________________________________________________________________
__________________________________________________________________
__________________________________________________________________
и (или) представить отсутствующие документы
__________________________________________________________________
__________________________________________________________________
__________________________________________________________________
__________________________________________________________________
Срок предоставления государственной услуги по заявлению вх. N ____
от  "__"  ___________  20__  г.  приостановлен  до  поступления  в
лицензирующий  орган  надлежащим  образом оформленного заявления и
(или) в полном объеме прилагаемых к нему документов.
 
Начальник __________________________________
           (подразделения территориального
____________________________________________
  органа МВД России на региональном уровне)
____________________________________________
     (подпись)      (фамилия, инициалы)
 
"__" ________________ 20__ г.
 

Приложение N 9
к Административному регламенту
Министерства внутренних дел
Российской Федерации
по предоставлению государственной
услуги по выдаче лицензии
на частную детективную (сыскную)
деятельность и удостоверения
частного детектива

     ОПИСЬ документов, представляемых для получения лицензии
 
__________________________________________________________________
 (Фамилия,  имя  и  (в случае, если имеется) отчество, адрес места
           жительства индивидуального предпринимателя)
 
N п/п 
Наименование документа 
Количество листов 
 
 
 
 
 
 
 
 
 
 
 
 
 
 
 
 
   _______________________                Инициалы, Фамилия
          (подпись)
 
Документы согласно описи принял:
__________________________________________________________________
(должность сотрудника, принявшего заявление)  (подпись) (Ф.И.О.)
 
"__" ___________ 20__ г.
 

Приложение N 10
к Административному регламенту
Министерства внутренних дел
Российской Федерации
по предоставлению государственной
услуги по выдаче лицензии
на частную детективную (сыскную)
деятельность и удостоверения
частного детектива

                               ТАЛОН-УВЕДОМЛЕНИЕ
 
      КОРЕШОК ТАЛОНА-УВЕДОМЛЕНИЯ      
N _____
     ТАЛОН-УВЕДОМЛЕНИЕ N _____     

 Заявление о                          
____________________________________
(указывается краткое содержание
заявления)
____________________________________
____________________________________
с приложением на ____ листах принято
от
____________________________________
____________________________________
(Ф.И.О. индивидуального
предпринимателя)
Представленные заявление, а также
прилагаемые документы,
____________________________________
____________________________________
____________________________________
____________________________________
(Указывается, соответствуют либо не
соответствуют материалы требованиям,
установленным законодательными и
иными нормативными правовыми актами
Российской Федерации)
____________________________________
____________________________________
(Ф.И.О. и подпись сотрудника,
принявшего документы)
____________
(дата)
 Ваше заявление о                  
_________________________________
_________________________________
(указывается краткое содержание
заявления)
_________________________________
_________________________________
_________________________________
с приложением на ________________
листах принято для изучения и
принятия соответствующего решения.
О результатах вам будет
сообщено в течение 45 дней.
_________________________________
_________________________________
_________________________________
_________________________________
_________________________________
_________________________________
(Ф.И.О. и подпись сотрудника,
принявшего документы)
___________
(дата)






 

Приложение N 11
к Административному регламенту
Министерства внутренних дел
Российской Федерации
по предоставлению государственной
услуги по выдаче лицензии
на частную детективную (сыскную)
деятельность и удостоверения
частного детектива

Вид в развороте

(графы размещаются на 2-х страницах в альбомном формате A-4 каждая)

КНИГА
РЕГИСТРАЦИИ ЗАЯВЛЕНИЙ, ОБРАЩЕНИЙ И ВЫДАЧИ ЛИЦЕНЗИЙ
___________________________________________________
(наименование органа внутренних дел)

(в ред. Приказа МВД РФ от 30.12.2014 N 1149)

Начата:

Окончена:

N п/п Дата регистрации Содержание заявления Фамилия, имя, отчество заявителя Место жительства заявителя Общее количество листов или экземпляров Фамилия, инициалы исполнителя Подпись исполнителя и дата получения заявления Номер выданной лицензии (и удостоверения частного детектива) Роспись заявителя и дата получения лицензии (и удостоверения частного детектива) Номер и дата уведомления об отказе в выдаче лицензии Номер дела и номера листов Примечание
1 2 3 4 5 6 7 8 9 10 11 12 13
                         

Примечания:

1. Графа 11 заполняется при вручении уведомления заявителю с указанием даты либо после направления его почтой.

2. Книга прошнуровывается, пронумеровывается и скрепляется печатью органа внутренних дел.

Приложение N 12
к Административному регламенту
Министерства внутренних дел
Российской Федерации
по предоставлению государственной
услуги по выдаче лицензии
на частную детективную (сыскную)
деятельность и удостоверения
частного детектива

(графы размещаются на 2-х страницах в формате A-4 каждая).

КНИГА
УЧЕТА ЛИЦЕНЗИОННЫХ ДЕЛ N ____

N п/п Наименование юридического лица (фамилия, имя, отчество индивидуального предпринимателя) Юридический адрес (место жительства индивидуального предпринимателя) Вид деятельности, номер и дата выдачи лицензии Ф.И.О. ответственного за ведение дела Номер тома Кол-во листов Дата списания дела в архив и архивный номер Примечание
1 2 3 4 5 6 7 8 9
                 

Примечание.

С целью возможности последующего внесения в графы 6 и 7 сведений рекомендуется оставлять между регистрационными номерами свободные строчки (допускается для удобства на один регистрационный номер выделять всю страницу).

Дата заведения _______________

Дата окончания _______________

Приложение N 13
к Административному регламенту
Министерства внутренних дел
Российской Федерации
по предоставлению государственной
услуги по выдаче лицензии
на частную детективную (сыскную)
деятельность и удостоверения
частного детектива

                                УТВЕРЖДАЮ
                                __________________________________
                                (Руководитель, специальное звание)
                                ___________ ______________________
                                 (подпись)   (инициалы, фамилия)
                                "__" _____________________ 20__ г.
                                М.П.
 
                             Заключение
         о возможности (об отказе) предоставления лицензии,
        продлении срока действия (об отказе в продлении срока
              действия) лицензии на частную детективную
                       (сыскную) деятельность
 
Мною,   (указываются   специальное   звание,   фамилия,  инициалы,
должность  сотрудника),  по  заявлению о предоставлении (продлении
срока  действия)  лицензии  на  осуществление  частной детективной
(сыскной)   деятельности   и   удостоверения   частного детектива,
поступившему  от гражданина (указывается фамилия, имя и (в случае,
если  имеется) отчество, адрес регистрации), зарегистрированного в
качестве   индивидуального   предпринимателя,   проведена проверка
соответствия  заявителя  требованиям,  предусмотренным  статьей  6
Закона  Российской  Федерации  от  11  марта  1992  г. N 2487-1 "О
частной   детективной   и   охранной   деятельности   в Российской
Федерации" (далее - Закон).
В результате проверки установлено следующее.
Документы заявителем представлены в соответствии с частью 2 статьи
6   Закона   в   полном   объеме   (не   в полном: указать какие),
достоверность  представленных  документов  и сведений подтверждена
(не  подтверждена)  при их проверке. Обстоятельств, препятствующих
осуществлению    заявителем    частной    детективной    (сыскной)
деятельности, не выявлено (выявлено, указать какие).
Учитывая  изложенное,  руководствуясь  положениями  Закона,  и  на
основании  п.  6  Положения  о  лицензировании частной детективной
(сыскной) деятельности, утвержденного постановлением Правительства
Российской  Федерации  от  23  июня  2011  г.  N  498 "О некоторых
вопросах  осуществления  частной  детективной  (сыскной) и частной
охранной   деятельности",   полагал   бы  предоставить (отказать в
предоставлении)  (указывается  фамилия,  имя,  отчество соискателя
лицензии) лицензию на частную детективную (сыскную) деятельность и
удостоверение частного детектива.
 
Сотрудник подразделения
лицензионно-разрешительной работы
специальное звание                    ____________________________
                                     (подпись, фамилия, инициалы)
"__" _____________ 20__ г.
 
СОГЛАСОВАНО
Руководитель подразделения
лицензионно-разрешительной работы
специальное звание                    ____________________________
                                     (подпись, фамилия, инициалы)
"__" _____________ 20__ г.
 

Приложение N 14
к Административному регламенту
Министерства внутренних дел
Российской Федерации
по предоставлению государственной
услуги по выдаче лицензии
на частную детективную (сыскную)
деятельность и удостоверения
частного детектива

                                        __________________________
                                           (Фамилия и инициалы
                                             индивидуального
                                             предпринимателя)
                                        __________________________
                                         (адрес места жительства)
 
                             Уведомление
        об отказе в предоставлении (продлении срока действия)
       лицензии на частную детективную (сыскную) деятельность
 
Сообщаем,  что  Ваше  заявление  о предоставлении (продлении срока
действия)  лицензии  на частную детективную (сыскную) деятельность
от "__" ____________ 20__ г.                     (рег. N ________)
__________________________________________________________________
             (указывается наименование лицензирующего органа)
рассмотрено.
По  результатам  проведенной  проверки принято решение об отказе в
предоставлении  (продлении)  Вам  лицензии  на частную детективную
деятельность.
 
                       Основания для отказа:
__________________________________________________________________
    (указываются причины отказа со ссылкой на конкретные нормы
             законодательства, которые были нарушены)
__________________________________________________________________
 
Начальник                             ____________________________
                                      (подпись, инициалы, фамилия)
 

Приложение N 15
к Административному регламенту
Министерства внутренних дел
Российской Федерации
по предоставлению государственной
услуги по выдаче лицензии
на частную детективную (сыскную)
деятельность и удостоверения
частного детектива

ВЫПИСКА ИЗ РЕЕСТРА ЛИЦЕНЗИЙ

Наименование территориального органа МВД России, выдавшего лицензию  
Фамилия, имя и (в случае, если имеется) отчество лицензиата  
Основной государственный регистрационный номер записи о государственной регистрации  
Идентификационный номер налогоплательщика  
Лицензируемый вид деятельности Частная детективная (сыскная) деятельность
Номер и дата выдачи лицензии  
Срок действия лицензии  
Номер и дата выдачи дубликата лицензии (в случае его выдачи)  
Основание и дата прекращения действия лицензии  
Основание, даты вынесения решений о приостановлении, о возобновлении действия лицензий и реквизиты таких решений  
Основание, даты вынесения решений суда об аннулировании лицензий и реквизиты таких решений  
Дата прекращения действия лицензии  

Приложение N 16
к Административному регламенту
Министерства внутренних дел
Российской Федерации
по предоставлению государственной
услуги по выдаче лицензии
на частную детективную (сыскную)
деятельность и удостоверения
частного детектива

                             Начальнику __________________________
                                           (наименование органа
                             _____________________________________
                                         внутренних дел)
                             _____________________________________
                             от __________________________________
                                     (Фамилия, имя и отчество
                             _____________________________________
                                            заявителя)
 
                           ЗАЯВЛЕНИЕ
         О ПРЕДОСТАВЛЕНИИ ВЫПИСКИ ИЗ РЕЕСТРА ЛИЦЕНЗИЙ
 
        (в ред. Приказа МВД РФ от 30.12.2014 N 1149)
 
Прошу   Вас   предоставить   выписку   из   реестра   лицензий  на
осуществление   частной    детективной    (сыскной)   деятельности
гражданином ______________________________________________________
__________________________________________________________________
                 (фамилия, имя и отчество полностью)
__________________________________________________________________
              (указать иные сведения при их наличии)
Допускается  направление  заявления  в лицензирующий орган в форме
электронного документа, подписанного электронной подписью.
 
_____________                          ___________________________
  (подпись)                               (фамилия и инициалы)
 
"__" ______________ 20__ г.
 

Приложение N 2
к Приказу МВД России
от 29.09.2011 N 1039

АДМИНИСТРАТИВНЫЙ РЕГЛАМЕНТ МИНИСТЕРСТВА ВНУТРЕННИХ ДЕЛ РОССИЙСКОЙ ФЕДЕРАЦИИ ПО ПРЕДОСТАВЛЕНИЮ ГОСУДАРСТВЕННОЙ УСЛУГИ ПО ВЫДАЧЕ ЛИЦЕНЗИИ НА ЧАСТНУЮ ОХРАННУЮ ДЕЯТЕЛЬНОСТЬ

(в ред. Приказов МВД РФ от 29.03.2013 N 171, от 10.10.2013 N 832, от 25.11.2013 N 926, от 30.12.2014 N 1149)

I. Общие положения

1. Административный регламент Министерства внутренних дел Российской Федерации по предоставлению государственной услуги по предоставлению и продлению срока действия лицензии на осуществление частной охранной деятельности <*>, оформлению, переоформлению, выдаче документа (его дубликата), подтверждающего наличие лицензии <**>, определяет сроки и последовательность действий (административных процедур) должностных лиц территориальных органов МВД России на региональном уровне по предоставлению государственной услуги. (в ред. Приказа МВД РФ от 30.12.2014 N 1149)

<> Далее - "Административный регламент".

<**> Далее - "государственная услуга".

Круг заявителей

2. Заявителем является руководитель юридического лица, специально учрежденного для оказания охранных услуг в соответствии с требованиями Закона Российской Федерации "О частной детективной и охранной деятельности в Российской Федерации" <3>. (в ред. Приказа МВД РФ от 30.12.2014 N 1149)

<3> Далее - "заявитель". (в ред. Приказа МВД РФ от 10.10.2013 N 832)

Требования к порядку информирования о предоставлении государственной услуги

3. Порядок информирования о предоставлении государственной услуги: (в ред. Приказа МВД РФ от 10.10.2013 N 832)

3.1. Сведения о местонахождении, контактных телефонах (телефонах для справок), графике приема заявителей Управления по организации лицензионно-разрешительной работы Министерства внутренних дел Российской Федерации (далее - "УЛРР МВД России"), и территориальных органов МВД России на региональном уровне размещаются в федеральной государственной информационной системе "Единый портал государственных и муниципальных услуг (функций)" (www.gosuslugi.ru. Далее - "Единый портал"), на официальном сайте МВД России (www.mvd.ru) и на информационных стендах в помещениях подразделений лицензионно-разрешительной работы территориальных органов МВД России. (в ред. Приказов МВД РФ от 10.10.2013 N 832, от 30.12.2014 N 1149)

Адреса официальных сайтов и электронной почты территориальных органов МВД России на региональном уровне размещаются на официальном сайте МВД России. (в ред. Приказа МВД РФ от 10.10.2013 N 832)

Сведения о местонахождении, контактных телефонах (телефонах для справок), графике приема заявителей территориальных органов МВД России на районном уровне размещаются на официальных сайтах территориальных органов МВД России на региональном уровне. (в ред. Приказа МВД РФ от 10.10.2013 N 832)

3.2. Информация о порядке совершения административных процедур, в том числе в электронной форме, режимах работы подразделений лицензионно-разрешительной работы предоставляется непосредственно в помещениях указанных подразделений, а также по телефону, телефону-автоинформатору (при его наличии) с использованием средств массовой информации и на Едином портале. (в ред. Приказа МВД РФ от 10.10.2013 N 832)

3.3. На информационных стендах размещается следующая информация: (в ред. Приказа МВД РФ от 10.10.2013 N 832)

порядок совершения административных процедур; (в ред. Приказа МВД РФ от 10.10.2013 N 832)

адрес Единого портала для формирования запроса на получение индивидуального номера электронной очереди, а также подачи заявления в электронной форме; (в ред. Приказа МВД РФ от 10.10.2013 N 832)

адреса интернет-сайтов УЛРР МВД России и территориальных органов МВД России на региональном уровне; (в ред. Приказов МВД РФ от 10.10.2013 N 832, от 30.12.2014 N 1149)

перечень нормативных правовых актов, регламентирующих деятельность органов внутренних дел по предоставлению государственной услуги; (в ред. Приказа МВД РФ от 10.10.2013 N 832)

перечни документов, необходимых для получения лицензии (продления срока ее действия), переоформления документа, подтверждающего наличие лицензии, требования, предъявляемые к этим документам, в том числе образцы их оформления; (в ред. Приказа МВД РФ от 10.10.2013 N 832)

реквизиты, необходимые для уплаты государственной пошлины за предоставление государственной услуги; (в ред. Приказа МВД РФ от 10.10.2013 N 832)

формы заявлений о выдаче (переоформлении) документов; (в ред. Приказа МВД РФ от 10.10.2013 N 832)

блок-схема последовательности действий при предоставлении государственной услуги (приложение N 3 к Административному регламенту); (в ред. Приказа МВД РФ от 10.10.2013 N 832)

режим работы соответствующего подразделения лицензионно-разрешительной работы с указанием номера телефона. (в ред. Приказа МВД РФ от 10.10.2013 N 832)

3.4. Посредством телефона-автоинформатора (при его наличии), который работает круглосуточно, заявитель информируется о режиме работы соответствующего подразделения, адресе местонахождения данного подразделения, адресах интернет-сайтов МВД России и территориальных органов МВД России на региональном уровне. (в ред. Приказа МВД РФ от 10.10.2013 N 832)

3.5. Информирование осуществляется при личном обращении заявителя, с использованием информационно-телекоммуникационной сети Интернет (далее - "сеть Интернет"), почтовой связи или по телефону в рабочее время на безвозмездной основе. (в ред. Приказа МВД РФ от 10.10.2013 N 832)

При ответах на телефонные звонки и устные обращения сотрудники подразделений лицензионно-разрешительной работы, на которых должностными регламентами (инструкциями) возложено предоставление соответствующих услуг (далее - "сотрудник"), информируют обратившихся по интересующим их вопросам. Ответ на телефонный звонок должен начинаться с информации о наименовании подразделения, в которое позвонил гражданин, должности, фамилии, имени и отчестве сотрудника, принявшего телефонный звонок. (в ред. Приказа МВД РФ от 10.10.2013 N 832)

Время разговора не должно превышать 5 минут. (в ред. Приказа МВД РФ от 10.10.2013 N 832)

При невозможности самостоятельно ответить на поставленные вопросы сотрудник должен переадресовать (перевести) телефонный звонок на другое должностное лицо или же сообщить телефонный номер, по которому можно получить необходимую информацию. (в ред. Приказа МВД РФ от 10.10.2013 N 832)

II. Стандарт предоставления государственной услуги

Наименование государственной услуги

4. Государственная услуга по предоставлению (продлению срока действия) лицензии на осуществление частной охранной деятельности, оформлению и переоформлению документа, подтверждающего наличие лицензии (его дубликата).

Наименование федерального органа исполнительной власти, предоставляющего государственную услугу

5. Государственная услуга предоставляется Министерством внутренних дел Российской Федерации, министерствами внутренних дел по республикам, главными управлениями (управлениями) МВД России по иным субъектам Российской Федерации и их структурными подразделениями.

Управление по организации лицензионно-разрешительной работы Министерства внутренних дел Российской Федерации <1> организует предоставление государственной услуги. (в ред. Приказов МВД РФ от 10.10.2013 N 832, от 30.12.2014 N 1149)

<1> Далее - "УЛРР МВД России". (в ред. Приказа МВД РФ от 30.12.2014 N 1149)

Полномочия по принятию решения и подписанию лицензии возлагаются на заместителей министра внутренних дел по республикам, начальников полиции или их заместителей, ответственных за данное направление деятельности территориальных органов МВД России. Подпись заверяется гербовой печатью.

Личная карточка охранника подписывается руководителем подразделения по лицензионно-разрешительной работе органа внутренних дел или его заместителем либо лицом, исполняющим их обязанности. Подпись заверяется печатью для лицензий и разрешений.

Для получения государственной услуги юридическому лицу не требуется обращаться в иные органы и организации.

Описание результата предоставления государственной услуги

6. Результатом предоставления государственной услуги являются: (в ред. Приказа МВД РФ от 30.12.2014 N 1149)

предоставление (продление срока действия) юридическому лицу лицензии на осуществление частной охранной деятельности; (в ред. Приказа МВД РФ от 30.12.2014 N 1149)

отказ в представлении (продлении срока действия, переоформлении) лицензии; (в ред. Приказа МВД РФ от 30.12.2014 N 1149)

выдача личной карточки охранника работникам организации (при их наличии); (в ред. Приказа МВД РФ от 30.12.2014 N 1149)

прекращение действия лицензий; (в ред. Приказа МВД РФ от 30.12.2014 N 1149)

предоставление дубликатов лицензий; (в ред. Приказа МВД РФ от 30.12.2014 N 1149)

предоставление выписки из реестра лицензий. (в ред. Приказа МВД РФ от 30.12.2014 N 1149)

Срок предоставления государственной услуги

7. Решение о предоставлении либо об отказе в предоставлении лицензии принимается в срок не более сорока пяти дней со дня регистрации соответствующего заявления и прилагаемых к нему документов.

7.1. Решение о продлении срока действия лицензии принимается в срок до тридцати дней со дня регистрации заявления и прилагаемых к нему документов.

7.2. Решение о переоформлении документа, подтверждающего наличие лицензии, в связи с внесением изменений принимается в срок до тридцати дней со дня регистрации заявления и прилагаемых к нему документов.

7.3. Выдача дубликата (копии) документа, подтверждающего наличие лицензии, производится в срок до трех рабочих дней со дня регистрации заявления.

Перечень нормативных правовых актов, регулирующих отношения, возникающие в связи с предоставлением государственной услуги

8. Предоставление государственной услуги осуществляется в соответствии с:

Гражданским кодексом Российской Федерации <*>;

<*> Собрание законодательства Российской Федерации, 1994, N 32, ст. 3301; 1996, N 5, ст. 410; 2001, N 49, ст. 4552; 2006, N 52 (ч. I), ст. 5496.

Налоговым кодексом Российской Федерации <*>;

<*> Собрание законодательства Российской Федерации, 1998, N 31, ст. 3824; 2000, N 32, ст. 3340.

Законом Российской Федерации от 11 марта 1992 г. N 2487-1 "О частной детективной и охранной деятельности в Российской Федерации" <*>;

<*> Собрание законодательства Российской Федерации, 2002, N 12, ст. 1093; 2003, N 2, ст. 167; 2005, N 24, ст. 2313; 2006, N 30, ст. 3294; 2007, N 31, ст. 4011; 2008, N 52, ст. 6227; 2009, N 52, ст. 6450; 2010, N 47, ст. 6032; 2010, N 47, ст. 6035; 2011, N 7, ст. 901.

Федеральным законом от 13 декабря 1996 г. N 150-ФЗ "Об оружии" <*>;

<*> Собрание законодательства Российской Федерации, 1996, N 51, ст. 5681.

Федеральным законом от 27 июля 2010 г. N 210-ФЗ "Об организации предоставления государственных и муниципальных услуг" <*>;

<*> Собрание законодательства Российской Федерации, 1996, N 51, ст. 5681; 1998, N 30, ст. 3613; N 31, ст. 3834; N 51, ст. 6269; 1999, N 47, ст. 5612; 2000, N 16, ст. 1640; 2001, N 31, ст. 3171; N 33, N 49, ст. 4558; 2002, N 26, ст. 2516; 2003, N 2, ст. 167; N 27, ст. 2700; N 50, ст. 4856; 2004, N 18, ст. 1683; N 27, ст. 2711; 2006, N 31, ст. 3420; 2007, N 1, ст. 21; N 32, ст. 4121; 2008, N 10, ст. 900; N 52, ст. 6227; 2009, N 1, ст. 17; N 7, ст. 770; N 11, ст. 1261; N 30, ст. 3735; 2010, N 14, ст. 1554, ст. 1555; N 23, ст. 2793; 2010, N 296; 2011, N 1, ст. 16.

Федеральным законом от 7 февраля 2011 г. N 3-ФЗ "О полиции" <*>;

<*> Собрание законодательства Российской Федерации, 2011, N 7, ст. 900; N 27, ст. 3880.

Федеральным законом от 4 мая 2011 г. N 99-ФЗ "О лицензировании отдельных видов деятельности" <*>;

<*> Собрание законодательства Российской Федерации, 2011, N 19, ст. 2716.

Постановлением Правительства Российской Федерации от 21 июля 1998 г. N 814 "О мерах по регулированию оборота гражданского и служебного оружия и патронов к нему на территории Российской Федерации" <*>;

<*> Собрание законодательства Российской Федерации, 2010, N 31, ст. 4179.

Постановлением Правительства Российской Федерации от 19 июня 2002 г. N 438 "О едином государственном реестре юридических лиц" <*>;

<*> Собрание законодательства Российской Федерации, 2002, N 26, ст. 2585.

Постановлением Правительства Российской Федерации от 26 февраля 2004 г. N 110 "О совершенствовании процедур государственной регистрации и постановки на учет юридических лиц и индивидуальных предпринимателей" <*>;

<*> Собрание законодательства Российской Федерации, 2004, N 10, ст. 864.

Постановлением Правительства Российской Федерации от 23 июня 2011 г. N 498 "О некоторых вопросах осуществления частной детективной (сыскной) и частной охранной деятельности" <*>;

<*> Собрание законодательства Российской Федерации, 2011, N 26, ст. 3820.

Перечень документов, необходимых в соответствии с нормативными правовыми актами для предоставления государственной услуги

9. Для получения лицензии на осуществление частной охранной деятельности с правом оказания охранных услуг по защите жизни и здоровья граждан, охране объектов и (или) имущества (в том числе при его транспортировке), а также обеспечению внутриобъектового и пропускного режимов на объектах, за исключением объектов, имеющих особо важное значение для обеспечения жизнедеятельности и безопасности государства и населения, заявитель представляет в подразделение лицензионно-разрешительной работы следующие документы: (в ред. Приказа МВД РФ от 30.12.2014 N 1149)

заявление о предоставлении лицензии (приложение N 4 к Административному регламенту); (в ред. Приказа МВД РФ от 30.12.2014 N 1149)

копию документа, подтверждающего наличие высшего профессионального образования у руководителя юридического лица; (в ред. Приказа МВД РФ от 30.12.2014 N 1149)

копию документа, подтверждающего прохождение руководителем повышения квалификации; (в ред. Приказа МВД РФ от 30.12.2014 N 1149)

копию заполненных страниц удостоверения частного охранника, выданного руководителю юридического лица; (в ред. Приказа МВД РФ от 30.12.2014 N 1149)

копии учредительных документов, засвидетельствованных в нотариальном порядке; (в ред. Приказа МВД РФ от 30.12.2014 N 1149)

опись, заполненная согласно прилагаемым документам (приложение N 6 к Административному регламенту). (в ред. Приказа МВД РФ от 30.12.2014 N 1149)

К заявлению могут быть приложены: (в ред. Приказа МВД РФ от 30.12.2014 N 1149)

копия свидетельства о государственной регистрации юридического лица; (в ред. Приказа МВД РФ от 30.12.2014 N 1149)

копия свидетельства о постановке на учет в налоговом органе. (в ред. Приказа МВД РФ от 30.12.2014 N 1149)

9.1. Для получения лицензии с правом оказания охранных услуг по охране объектов и (или) имущества на объектах, с осуществлением работ по проектированию, монтажу и эксплуатационному обслуживанию технических средств охраны и (или) с принятием соответствующих мер реагирования на их сигнальную информацию, дополнительно к документам, предусмотренным пунктом 9 Административного регламента, заявитель представляет: (в ред. Приказа МВД РФ от 10.10.2013 N 832)

копию штатного расписания, в котором предусмотрены дежурное подразделение, созданное для сбора (получения) и передачи информации с объектов охраны с круглосуточным режимом работы, а также должность специалиста по обслуживанию технических средств охраны;

копии документов, подтверждающих наличие в организации собственных либо арендованных средств связи;

реквизиты разрешения на использование радиочастот, выданного уполномоченным органом, либо договора об оказании услуг связи; (в ред. Приказа МВД РФ от 30.12.2014 N 1149)

копии документов, подтверждающих наличие в организации пассивных средств защиты;

копии документов, подтверждающих наличие в организации собственных либо арендованных автотранспортных средств.

9.2. Для получения лицензии с правом оказания охранных услуг по консультированию и подготовке рекомендаций клиентам по вопросам правомерной защиты от противоправных посягательств дополнительно к документам, предусмотренным пунктом 9 Административного регламента, заявитель представляет: (в ред. Приказа МВД РФ от 10.10.2013 N 832)

копию штатного расписания, в котором предусмотрена должность юрисконсульта;

копию должностной инструкции юрисконсульта.

9.3. Для получения лицензии на право оказания охранных услуг по обеспечению порядка в местах проведения массовых мероприятий дополнительно к документам, предусмотренным пунктом 9 Административного регламента, заявитель представляет: (в ред. Приказа МВД РФ от 10.10.2013 N 832)

копии документов, подтверждающих наличие в организации собственных либо арендованных средств связи;

копию разрешения на использование радиочастот, выданного уполномоченным органом, либо договора об оказании услуг связи.

9.4. Для получения лицензии на право оказания охранных услуг по охране объектов и (или) имущества, а также по обеспечению внутриобъектового и пропускного режимов на объектах, имеющих особо важное значение для обеспечения жизнедеятельности и безопасности государства и населения, дополнительно к документам, предусмотренным пунктом 9 Административного регламента, заявитель представляет: (в ред. Приказа МВД РФ от 10.10.2013 N 832)

копию штатного расписания, в котором предусмотрено дежурное подразделение с круглосуточным режимом работы;

копии документов, подтверждающих наличие в организации собственных либо арендованных средств связи;

реквизиты разрешения на использование радиочастот, выданного уполномоченным органом, либо договора об оказании услуг связи; (в ред. Приказа МВД РФ от 30.12.2014 N 1149)

В случае, если документы или их копии, указанные в пункте 9 Административного регламента, ранее представлялись заявителем в подразделение лицензионно-разрешительной работы, документы действительны и отраженные в них сведения не претерпели изменений, повторное представление таких документов или их копий не требуется. (в ред. Приказа МВД РФ от 10.10.2013 N 832)

9.5. В случае обращения заявителя в подразделение лицензионно-разрешительной работы за получением лицензии на осуществление нескольких видов охранных услуг заявитель представляет один экземпляр документов, предусмотренных подпунктами 9 - 9.4 Административного регламента.

Одновременно с подачей заявления о выдаче лицензии заявитель вправе подать заявление о выдаче личной карточки охранника (приложение N 5 к Административному регламенту) лицам, принятым в штат организации. В случае трудоустройства частного охранника в нескольких частных охранных организациях личная карточка выдается в каждой частной охранной организации, где он работает. В случае, если гражданин получает удостоверение частного охранника по месту нахождения лицензионного дела данной организации, заявление о выдаче личной карточки может быть подано одновременно с подачей документов о выдаче удостоверения. В этом случае удостоверение частного охранника и личная карточка (приложение N 5.1 к Административному регламенту) выдаются одновременно. (в ред. Приказа МВД РФ от 30.12.2014 N 1149)

9.6. В случае намерения заявителя осуществлять новый вид (виды) охранных услуг, а также в случае необходимости продления срока действия лицензии в подразделение лицензионно-разрешительной работы представляются следующие документы:

заявление о предоставлении лицензии на осуществление нового вида (видов) охранных услуг (о продлении срока действия лицензии);

оригинал документа, подтверждающего наличие лицензии;

документ, подтверждающий уплату государственной пошлины за переоформление документа, подтверждающего наличие лицензии.

В случае намерения заявителя осуществлять новый (новые) вид (виды) охранных услуг дополнительно представляются документы, предусмотренные подпунктами 9.1 - 9.4 Административного регламента в соответствии с заявленными видами дополнительных услуг.

Документы для продления срока действия лицензии предоставляются в подразделение лицензионно-разрешительной работы не ранее двух месяцев и не позднее чем за один месяц до истечения срока действия лицензии.

9.7. Для переоформления документа, подтверждающего наличие лицензии на частную охранную деятельность, в случае реорганизации охранной организации, изменения ее наименования или места нахождения в течение 15 суток с даты внесения соответствующих изменений в Единый государственный реестр юридических лиц либо с даты изменения места нахождения руководитель юридического лица в подразделение лицензионно-разрешительной работы представляет соответствующее заявление.

К заявлению может быть приложена копия свидетельства о государственной регистрации юридического лица.

В случае, если копия свидетельства не представлена, подразделение лицензионно-разрешительной работы направляет межведомственный запрос в федеральный орган исполнительной власти, осуществляющий государственную регистрацию юридических лиц, для предоставления сведений, подтверждающих факт внесения сведений о юридическом лице в единый государственный реестр юридических лиц.

9.8. В случае утраты или порчи документа, подтверждающего наличие лицензии, заявитель вправе обратиться в подразделение лицензионно-разрешительной работы по месту нахождения лицензионного дела организации с заявлением о предоставлении ее дубликата. В случае порчи документа он прилагается к заявлению о предоставлении дубликата.

Абзац второй. - Исключен. (в ред. Приказа МВД РФ от 30.12.2014 N 1149)

9.9. В случае утраты личной карточки, изменения фамилии, имени, отчества или иных сведений, указанных в личной карточке, в подразделение лицензионно-разрешительной работы заявителем представляется соответствующее заявление с копиями документов, подтверждающих указанные изменения. (в ред. Приказа МВД РФ от 30.12.2014 N 1149)

Для получения личной карточки, в случае приведения ее в негодное состояние либо выявления неточности или ошибочности произведенных в ней записей, в подразделение лицензионно-разрешительной работы представляется заявление, к которому прилагается пришедшая в негодность личная карточка или карточка с ошибочными записями, и фотография частного охранника размером 3 x 4 см. В этом случае личной карточке присваивается тот же номер, который был у карточки, пришедшей в негодность или карточки с ошибочными записями, и на ней ставится штамп "дубликат". (в ред. Приказа МВД РФ от 30.12.2014 N 1149)

Для получения личной карточки работник организации, уже имеющей лицензию, либо руководитель организации подает заявление (приложение N 5 к Административному регламенту) в подразделение лицензионно-разрешительной работы, в котором находится лицензионное дело данной организации. Заявителю выдается отрывной талон о приеме документов, в котором указывается наименование частной охранной организации, фамилия, имя и отчество частного охранника, номер его удостоверения, дата получения личной карточки. Срок оформления личной карточки не должен превышать 5 рабочих дней. (в ред. Приказа МВД РФ от 30.12.2014 N 1149)

О выдаче личной карточки сотрудником подразделения лицензионно-разрешительной работы в удостоверении частного охранника делается соответствующая запись, которая заверяется подписью должностного лица, уполномоченного подписывать личную карточку, и соответствующей печатью, а также вносятся необходимые сведения в АИПС "Оружие-МВД". (в ред. Приказа МВД РФ от 30.12.2014 N 1149)

Личная карточка подлежит сдаче в орган внутренних дел в следующих случаях: (в ред. Приказа МВД РФ от 30.12.2014 N 1149)

переоформления в связи с изменением фамилии, имени, отчества или иных сведений, указанных в ней; (в ред. Приказа МВД РФ от 30.12.2014 N 1149)

аннулирования удостоверения частного охранника; (в ред. Приказа МВД РФ от 30.12.2014 N 1149)

увольнения частного охранника из организации. (в ред. Приказа МВД РФ от 30.12.2014 N 1149)

Отметка в удостоверении частного охранника о сдаче личной карточки и внесение соответствующей информации в АИПС "Оружие-МВД" делается сотрудником подразделения лицензионно-разрешительной работы в день ее сдачи. Отметка заверяется подписью должностного лица, уполномоченного подписывать личную карточку. (в ред. Приказа МВД РФ от 30.12.2014 N 1149)

9.10. Копии документов, необходимые для представления в подразделение лицензионно-разрешительной работы для получения государственной услуги, не заверенные в установленном порядке, представляются с предъявлением оригиналов.

9.11. При прекращении лицензируемого вида деятельности лицензиат представляет или направляет в лицензирующий орган заказным почтовым отправлением с уведомлением о вручении заявление о прекращении охранных услуг, составляющих лицензируемый вид деятельности. (в ред. Приказа МВД РФ от 30.12.2014 N 1149)

9.12. Для получения выписки из реестра лицензий о конкретной лицензии заявитель непосредственно представляет или направляет заказным почтовым отправлением либо в форме электронного документа в лицензирующий орган заявление (приложение N 5.2 к Административному регламенту). (в ред. Приказа МВД РФ от 30.12.2014 N 1149)

9.13. Заявление о выдаче, переоформлении лицензии, выдаче дубликата или копии лицензии может быть направлено в лицензирующий орган в форме электронного документа, подписанного электронной подписью. (в ред. Приказа МВД РФ от 30.12.2014 N 1149)

9.14. При обращении за получением государственной услуги заявитель дополнительно представляет документы, подтверждающие получение согласия на обработку персональных данных лица (лиц), не являющегося (являющихся) заявителем. (в ред. Приказа МВД РФ от 30.12.2014 N 1149)

10. К заявлению о выдаче (переоформлении) лицензии заявитель вправе приложить по собственной инициативе: (в ред. Приказа МВД РФ от 30.12.2014 N 1149)

копию свидетельства о государственной регистрации юридического лица; (в ред. Приказа МВД РФ от 30.12.2014 N 1149)

копию свидетельства о постановке на учет в налоговом органе. (в ред. Приказа МВД РФ от 30.12.2014 N 1149)

10.1. В случае, если копии документов, свидетельствующих о государственной регистрации юридического лица и о постановке на учет в налогом органе, не представлены руководителем организации, подразделение лицензионно-разрешительной работы направляет межведомственный запрос в федеральный орган исполнительной власти, осуществляющий государственную регистрацию юридических лиц, для предоставления сведений, подтверждающих факт внесения сведений о юридическом лице в единый государственный реестр юридических лиц, и федеральный орган исполнительной власти, осуществляющий функции по контролю и надзору за соблюдением законодательства о налогах и сборах о предоставлении сведений, подтверждающих факт постановки юридического лица на учет в налоговом органе. (в ред. Приказа МВД РФ от 30.12.2014 N 1149)

10.2. Непредставление заявителем указанных в пункте 9 Административного регламента документов не является основанием для отказа заявителю в предоставлении государственной услуги. (в ред. Приказа МВД РФ от 30.12.2014 N 1149)

10.3. Сотрудникам запрещается предъявление к заявителю требований о предоставлении какой-либо информации или сведений, документов и их согласований, не предусмотренных настоящим Административным регламентом, в том числе находящихся в распоряжении лицензирующего органа и иных государственных органов либо организаций, за исключением документов, указанных в части шестой статьи 7 Федерального закона "Об организации предоставления государственных и муниципальных услуг". (в ред. Приказа МВД РФ от 30.12.2014 N 1149)

Исчерпывающий перечень оснований для приостановления или отказа в предоставлении государственной услуги (в ред. Приказа МВД РФ от 30.12.2014 N 1149)

11. Основанием для приостановления предоставления государственной услуги является подача заявителем в лицензирующий орган заявления либо документов с нарушением требований, установленных статьями 13 или 18 Федерального закона N 99-ФЗ "О лицензировании отдельных видов деятельности".

11.1. В течение трех рабочих дней со дня приема заявления и документов лицензирующий орган вручает заявителю или направляет ему заказным почтовым отправлением уведомление (приложение N 5.3 к Административному регламенту) о необходимости устранения в тридцатидневный срок выявленных нарушений и (или) представления документов, которые отсутствуют.

11.2. Срок принятия решения о предоставлении государственной услуги или об отказе в ее предоставлении исчисляется со дня поступления в лицензирующий орган надлежащим образом оформленного заявления и (или) в полном объеме прилагаемых к нему документов.

11.3. Основаниями для отказа в выдаче, переоформлении лицензии являются:

наличие в заявлении о выдаче (переоформлении) лицензии и (или) прилагаемых к нему документах недостоверной или искаженной информации;

установленное в ходе проверки несоответствие заявителя лицензионным требованиям.

Перечень услуг, которые являются необходимыми и обязательными для предоставления государственной услуги

12. Других услуг, которые являются необходимыми и обязательными для предоставления государственной услуги, законодательством Российской Федерации не предусмотрено.

Порядок, размер и основания взимания государственной пошлины или иной платы, взимаемой за предоставление государственной услуги

13. За предоставление лицензии, переоформление документа, подтверждающего наличие лицензии, выдачу дубликата, подтверждающего наличие лицензии, а также продление срока действия лицензии уплачивается государственная пошлина в размерах и порядке, установленных законодательством Российской Федерации о налогах и сборах.

Максимальный срок ожидания в очереди при подаче запроса о предоставлении государственной услуги и при получении результата предоставления государственной услуги

14. Прием заявителей ведется в установленные дни и часы. (в ред. Приказа МВД РФ от 10.10.2013 N 832)

14.1. По желанию заявителей предварительная запись на прием осуществляется при личном приеме или с использованием средств телефонной связи по номерам телефонов, размещенным на официальных сайтах территориальных органов МВД России на региональном уровне и информационных стендах в помещениях подразделений лицензионно-разрешительной работы. (в ред. Приказа МВД РФ от 10.10.2013 N 832)

14.2. Сотрудник, осуществляющий предварительную запись заявителей на прием, информирует заявителя о дате, времени и месте приема. (в ред. Приказа МВД РФ от 10.10.2013 N 832)

14.3. Максимальный срок ожидания в очереди при подаче заявления и документов, необходимых для предоставления государственной услуги и получения результата предоставления такой услуги, не должен составлять более 15 минут. (в ред. Приказа МВД РФ от 10.10.2013 N 832)

15. Заявление и документы, необходимые для предоставления государственной услуги, принимаются сотрудником подразделения лицензионно-разрешительной работы органа внутренних дел, ответственным за прием документов.

Сотрудник подразделения лицензионно-разрешительной работы, отвечающий за прием документов, в часы приема, как правило, не должен отвлекаться на исполнение иных служебных обязанностей.

Требования к помещениям, в которых предоставляется государственная услуга, к месту ожидания и приема заявителей, размещению и оформлению визуальной и текстовой информации о порядке предоставления такой услуги

16. Требования к местам предоставления государственной услуги:

Вход в здание территориального органа МВД России, в котором осуществляется прием руководителей юридических лиц (их представителей) по вопросу предоставления государственных услуг, обозначается вывеской (табличкой) с указанием наименования органа, дней и часов приема граждан и времени перерыва на обед.

Должны быть созданы условия для осуществления приема граждан-инвалидов: (в ред. Приказа МВД РФ от 25.11.2013 N 926)

помещения оборудованы пандусами, специальными ограждениями и перилами; (в ред. Приказа МВД РФ от 25.11.2013 N 926)

обеспечены беспрепятственное передвижение и разворот специальных средств для передвижения (кресел-колясок); (в ред. Приказа МВД РФ от 25.11.2013 N 926)

столы для инвалидов размещены в стороне от входа с учетом беспрепятственного подъезда и поворота специальных средств для передвижения (кресел-колясок). (в ред. Приказа МВД РФ от 25.11.2013 N 926)

Прием посетителей в подразделениях лицензионно-разрешительной работы территориального органа МВД России не может быть менее 2 дней в неделю, с общим временем приема не менее 12 часов.

Кабинеты для приема заявителей должны быть оборудованы информационными табличками (вывесками) с указанием:

номера кабинета;

фамилии, имени, отчества и должности сотрудника, осуществляющего предоставление государственной услуги.

Каждое рабочее место сотрудников должно быть оборудовано персональным компьютером с возможностью доступа к необходимым информационным базам данных и печатающим устройствам.

Помещения для приема граждан должны быть оборудованы техническими средствами видеонаблюдения.

17. Места ожидания предоставления государственной услуги оборудуются:

стульями, столами (стойками) для возможности оформления документов;

информационными стендами, предназначенными для ознакомления заявителей с информационными материалами.

Места ожидания должны соответствовать комфортным условиям для заявителей и оптимальным условиям работы сотрудников.

Площадь мест ожидания рассчитывается в зависимости от количества граждан, обращающихся в орган внутренних дел для предоставления государственной услуги в дни приема.

Показатели доступности и качества государственной услуги

18. Заявитель имеет право:

получать полную и достоверную информацию о порядке предоставления государственной услуги, в том числе в электронной форме в личном кабинете зарегистрированного пользователя Единого портала и на сайте территориального органа МВД России; (в ред. Приказа МВД РФ от 30.12.2014 N 1149)

получать государственную услугу своевременно, в полном объеме и в любой форме, предусмотренной законодательством Российской Федерации, в том числе в электронной форме через личный кабинет зарегистрированного пользователя Единого портала; (в ред. Приказа МВД РФ от 30.12.2014 N 1149)

знакомиться с документами и материалами, касающимися рассмотрения его заявления, за исключением документов, предназначенных для служебного пользования;

обращаться в судебном или внесудебном порядке в соответствии с законодательством Российской Федерации с жалобой (претензией) на принятое по его заявлению решение или на действия (бездействие) должностных лиц территориального органа МВД России;

обращаться с заявлением о прекращении рассмотрения заявления, в том числе в электронной форме через личный кабинет пользователя Единого портала. (в ред. Приказа МВД РФ от 30.12.2014 N 1149)

19. Основные требования к качеству предоставления государственной услуги:

удобство и доступность получения гражданином информации о порядке предоставления государственной услуги;

достоверность и полнота информирования гражданина о ходе рассмотрения его заявления;

своевременность принятия решения по предоставлению государственной услуги;

общение заявителя с должностными лицами не более двух раз, при этом время общения при подаче заявления не превышает 15 минут, а при получении результатов оказания государственных услуг не более 10 минут. (в ред. Приказа МВД РФ от 10.10.2013 N 832)

Критерием оценки качества предоставления государственной услуги является отсутствие жалоб и претензий со стороны заявителей.

III. Состав, последовательность и сроки выполнения административных процедур (действий), требования к порядку их выполнения, в том числе особенности выполнения административных процедур (действий) в электронной форме

20. Предоставление государственной услуги включает в себя следующий перечень административных процедур:

прием и регистрация заявления о предоставлении (продлении срока действия) лицензии;

проверка полноты и достоверности сведений, указанных в заявлении (прилагаемых к нему документах) и выполнения соискателем лицензии (лицензиатом) лицензионных требований;

принятие решения о предоставлении (продлении срока действия) или об отказе в предоставлении (продлении срока действия) лицензии;

выдача заявителю документа, подтверждающего наличие лицензии либо уведомления об отказе в выдаче (продлении срока действия) лицензии;

переоформление документа, подтверждающего наличие лицензии;

выдача дубликата документа, подтверждающего наличие лицензии;

ведение реестра лицензий, выдача выписок из реестра лицензий (в ред. Приказа МВД РФ от 30.12.2014 N 1149)

21. Блок-схема последовательности действий при предоставлении государственной услуги приведена в приложении N 2 к Административному регламенту.

Прием и регистрация заявления о предоставлении (продлении срока действия) лицензии

22. Основанием для начала административной процедуры является прием заявления и документов, предусмотренных пунктом 9 Административного регламента.

22.1. Сотрудник подразделения лицензионно-разрешительной работы при получении заявления о выдаче (продлении срока действия) лицензии устанавливает личность заявителя по предъявляемому ему паспорту, после чего проверяет:

правильность оформления заявления (приложение N 4 к Административному регламенту) и указание всех предусмотренных формой сведений;

наличие необходимых документов, предусмотренных Положением о лицензировании частной охранной деятельности, утвержденным Постановлением Правительства Российской Федерации "О некоторых вопросах осуществления частной детективной (сыскной) и частной охранной деятельности".

22.2. Заявление о выдаче (продлении срока действия) лицензии и прилагаемые документы принимаются по описи (приложение N 6 к Административному регламенту), экземпляр (копия) которой с талоном-уведомлением (приложение N 7 к Административному регламенту) и отметкой о дате получения и указанием лица, принявшего документы и заявление, вручается заявителю.

22.3. Время для приема документов у заявителя - до 15 минут. (в ред. Приказа МВД РФ от 10.10.2013 N 832)

22.4. Сотрудник подразделения лицензионно-разрешительной работы регистрирует поступившие заявления, в том числе в форме электронного документа, в книге регистрации заявлений, обращений и выдачи лицензий (приложение N 8 к Административному регламенту), вносит сведения о принятых заявлениях в АИПС "Оружие-МВД" <1> и информирует на Едином портале лиц, направивших свои заявления в форме электронного документа, о приеме к рассмотрению заявления. (в ред. Приказа МВД РФ от 30.12.2014 N 1149)

<1> Далее - "АИПС "Оружие-МВД".

22.5. Подпункт. - Утратил силу. (в ред. Приказа МВД РФ от 30.12.2014 N 1149)

22.6. Зарегистрированное заявление представляется руководителю лицензионно-разрешительного подразделения территориального органа МВД России на региональном уровне.

22.7. Руководитель лицензионно-разрешительного подразделения территориального органа МВД России на региональном уровне в срок, не превышающий трех дней с момента регистрации заявления, назначает сотрудника, ответственного за рассмотрение заявления.

22.8. Сотрудник формирует (ведет) лицензионное дело соискателя лицензии (лицензиата), проводит проверку полноты и достоверности сведений, указанных в заявлении и прилагаемых к нему документах, и подготавливает заключение для принятия решения. При формировании лицензионного дела соискателя лицензии сотрудник в срок, не превышающий десяти рабочих дней, регистрирует его в книге учета лицензионных дел (приложение N 9 к Административному регламенту) либо приобщает материалы к лицензионному делу лицензиата.

В последующем сведения о нахождении указанных материалов (номера лицензионного дела и страниц) отражаются в соответствующей графе книги регистрации заявлений.

Фамилия, имя и отчество сотрудника и регистрационный номер принятого заявления сообщаются заявителю по его устному обращению.

Проверка полноты и достоверности сведений, указанных в заявлении (прилагаемых к нему документах) и выполнения соискателем лицензии (лицензиатом) лицензионных требований

23. Сотрудник в течение двадцати рабочих дней: (в ред. Приказа МВД РФ от 30.12.2014 N 1149)

23.1. Формирует лицензионное дело соискателя лицензии или приобщает заявление и прилагаемые документы к лицензионному делу лицензиата. (в ред. Приказа МВД РФ от 30.12.2014 N 1149)

23.2. В целях проверки полноты и достоверности сведений, содержащихся в представленном заявлении и прилагаемых документах, сотрудник осуществляет соответствующую проверку руководителя юридического лица путем направления в информационный центр территориального органа МВД России на региональном уровне (в том числе для проверки по учетам федерального казенного учреждения "Главный информационно-аналитический центр Министерства внутренних дел Российской Федерации") запросов о наличии (отсутствии) у них сведений о привлечении к административной ответственности за правонарушения, посягающие на общественный порядок и общественную безопасность или установленный порядок управления, либо в области незаконного оборота наркотических средств, психотропных веществ или их аналогов и потребления без назначения врача наркотических средств или психотропных веществ, а также о судимости и (или) факте уголовного преследования либо о прекращении уголовного преследования, сведений о нахождении в розыске. Информационное взаимодействие осуществляется путем запроса сведений в электронном виде, в том числе с использованием санкционированного удаленного доступа к информационным базам данных федерального и регионального уровня. (в ред. Приказа МВД РФ от 30.12.2014 N 1149)

23.3. Сотрудником также формируется и направляется через систему межведомственного электронного взаимодействия запрос в федеральные органы исполнительной власти о представлении необходимых сведений, в том числе о государственной регистрации юридического лица, постановке его на учет в налоговом органе и уплате государственной пошлины. (в ред. Приказа МВД РФ от 30.12.2014 N 1149)

Данные запросы направляются в срок не более 5 дней со дня приема заявления. (в ред. Приказа МВД РФ от 30.12.2014 N 1149)

23.4. При выдаче, продлении срока действия лицензии или при переоформлении лицензии осуществляется внеплановая выездная проверка без согласования с органом прокуратуры в соответствии с частью 2 статьи 19 Федерального закона "О лицензировании отдельных видов деятельности". (в ред. Приказа МВД РФ от 30.12.2014 N 1149)

23.5. В ходе внеплановой выездной проверки сотрудник проверяет наличие принадлежащих заявителю на праве собственности или ином законном основании помещений, зданий, сооружений, технических средств, а также оборудования и иных объектов, которые предполагается использовать для выполнения заявленных видов охранных услуг, составляющих лицензируемые виды деятельности и отвечающих установленным требованиям. (в ред. Приказа МВД РФ от 30.12.2014 N 1149)

23.6. По результатам проверки сотрудник составляет акт проверки соответствия лицензиата лицензионным требованиям в одном экземпляре <2>. В акте должен содержаться вывод о возможности выдачи, продлении срока действия лицензии либо переоформлении лицензии или об отказе в выдаче, продлении срока действия лицензии либо переоформлении лицензии. Акт докладывается сотрудником непосредственному руководителю или его заместителю с последующим его представлением на утверждение руководителю лицензирующего органа или его заместителю. (в ред. Приказа МВД РФ от 30.12.2014 N 1149)

<2> По форме, установленной приложением N 5 к Административному регламенту исполнения Министерством внутренних дел Российской Федерации государственной функции по контролю за частной детективной (сыскной) и охранной деятельностью в Российской Федерации, утвержденному приказом МВД России от 18 июня 2012 г. N 589 (зарегистрирован в Минюсте России 2 августа 2012 года, регистрационный N 25081, с изменениями, внесенными приказом МВД России от 2 апреля 2013 г. N 183 (зарегистрирован в Минюсте России 3 июня 2013 года, регистрационный N 28625). (в ред. Приказа МВД РФ от 30.12.2014 N 1149)

Материалы проверки приобщаются к лицензионному делу. (в ред. Приказа МВД РФ от 30.12.2014 N 1149)

23.7. Несвоевременное получение сотрудником информации, подтверждающей достоверность или подлинность представленных заявителем сведений, не является основанием для продления срока предоставления государственной услуги. (в ред. Приказа МВД РФ от 30.12.2014 N 1149)

Принятие решения о предоставлении (продлении срока действия) или об отказе в предоставлении (продлении срока действия) лицензии

24. По результатам проведенной проверки сотрудник подразделения лицензионно-разрешительной работы в срок до 35 дней со дня регистрации заявления о предоставлении лицензии (до 20 дней при продлении срока действия лицензии) подготавливает мотивированное заключение о возможности предоставления (продления срока действия) или об отказе в предоставлении (продлении срока действия) лицензии (приложение N 10 к Административному регламенту), подготавливает проект распоряжения (приказа) органа внутренних дел о предоставлении (продлении срока действия) лицензии или об отказе в предоставлении (продлении срока действия) лицензии, бланк лицензии (лицензия с внесенными изменениями) или уведомление об отказе в предоставлении (продлении срока действия) лицензии (приложение N 11 к Административному регламенту), а также личные карточки охранников (в случае необходимости).

В распоряжении о предоставлении (продлении срока действия) лицензии указываются следующие сведения:

наименование юридического лица, государственный регистрационный номер записи о государственной регистрации;

идентификационный номер налогоплательщика;

разрешенные виды охранных услуг;

номер и дата регистрации лицензии (при продлении срока действия);

номер и дата приказа (распоряжения) о предоставлении лицензии (при продлении срока действия лицензии).

24.1. Заключение о возможности предоставления (продления срока действия лицензии) или об отказе в предоставлении (продлении срока действия) лицензии в установленном порядке сотрудником согласовывается с руководителем подразделения лицензионно-разрешительной работы.

24.2. В срок, не превышающий сорока дней со дня регистрации заявления о предоставлении лицензии (25 дней при продлении срока действия), заключение о возможности предоставления лицензии (об отказе в предоставлении лицензии) представляется на утверждение должностному лицу, имеющему полномочия по принятию решения и подписанию лицензии.

В случае принятия решения о выдаче (продлении срока действия) лицензии должностным лицом подписывается распоряжение (приказ) о предоставлении (продлении срока действия) лицензии и лицензия <1> Сведения о предоставлении лицензии (продлении срока ее действия) вносятся сотрудником в реестр лицензий. (в ред. Приказа МВД РФ от 30.12.2014 N 1149)

<1> Форма лицензии утверждена постановлением Правительства Российской Федерации от 6 октября 2011 г. N 826 (Собрание законодательства Российской Федерации, 2011, N 42, ст. 5924). (в ред. Приказа МВД РФ от 30.12.2014 N 1149)

В случае принятия решения об отказе в выдаче (продлении срока действия лицензии) указанным должностным лицом подписывается соответствующее уведомление. Сведения об отказе в продлении срока действия лицензии вносятся в реестр лицензий.

Выдача заявителю документа, подтверждающего наличие лицензии, либо уведомления об отказе в выдаче (продлении срока действия) лицензии

25. В течение трех рабочих дней после дня подписания и регистрации лицензии подразделением лицензионно-разрешительной работы она вручается заявителю или направляется ему заказным почтовым отправлением с уведомлением о вручении.

25.1. В случае принятия решения об отказе в предоставлении лицензии сотрудник подразделения лицензионно-разрешительной работы вручает в течение трех рабочих дней со дня принятия этого решения заявителю или направляет ему заказным почтовым отправлением (с уведомлением о вручении) уведомление об отказе в предоставлении лицензии с мотивированным обоснованием причин отказа и со ссылкой на конкретные положения нормативных правовых актов и иных документов, являющихся основанием такого отказа, или, если причиной отказа является установленное в ходе проверки несоответствие соискателя лицензии лицензионным требованиям, реквизиты акта проверки заявителя.

Время выдачи документов заявителю на приеме - 10 минут.

25.2. В случае, если в заявлении о предоставлении лицензии указывается на необходимость предоставления лицензии в форме электронного документа, подразделение лицензионно-разрешительной работы направляет лицензию (уведомление об отказе) в форме электронного документа, подписанного электронной подписью.

25.3. Сведения о предоставленной лицензии вносятся сотрудником в книгу регистрации заявлений, обращений и выдачи лицензий (приложение N 8 к Административному регламенту) и в АИПС "Оружие-МВД". (в ред. Приказа МВД РФ от 30.12.2014 N 1149)

25.4. Сотрудник в течение пяти рабочих дней со дня оформления лицензии направляет информацию о принятом решении в федеральный орган исполнительной власти, уполномоченный на осуществление государственной регистрации юридических лиц по месту нахождения заявителя.

25.5. В случае принятия решения об отказе в выдаче (продлении срока действия) лицензии, если данное решение заявителем не обжалуется, лицензионное дело соискателя лицензии (лицензиата) в течение месяца после принятия такого решения сдается в архив. Срок хранения лицензионного дела составляет 5 лет со дня списания его в архив.

25.6. В случае, если взаимодействие подразделения лицензионно-разрешительной работы и заявителя осуществлялось с использованием информационно-телекоммуникационных сетей общего пользования, в том числе Единого портала, лицензионное дело формируется подразделением лицензионно-разрешительной работы в форме электронного документа. (в ред. Приказа МВД РФ от 30.12.2014 N 1149)

Переоформление документа, подтверждающего наличие лицензии

26. Документ переоформляется в случае намерения лицензиата оказывать новый (новые) вид (виды) охранных услуг или изменения сведений, указанных в лицензии. Основанием для начала исполнения административной процедуры является прием заявления и документов к нему, предусмотренных подпунктами 9.6 или 9.7 Административного регламента.

26.2. Процедура приема заявления о переоформлении лицензии осуществляется в порядке, установленном подпунктами 22.1 - 22.8 Административного регламента.

26.3. Переоформление документа, подтверждающего наличие лицензии, осуществляется в срок не более 30 дней.

Процедура принятия решения о переоформлении документа, подтверждающего наличие лицензии, осуществляется в порядке, установленном в пункте 24, подпунктах 24.1 - 24.2 Административного регламента.

Выдача дубликата документа, подтверждающего наличие лицензии

27. Основанием для начала выполнения административной процедуры по выдаче дубликата документа, подтверждающего наличие лицензии, является регистрация соответствующего заявления.

27.1. В течение трех рабочих дней со дня получения заявления сотрудником проверяются представленные документы, подготавливается заключение и оформляется дубликат документа, подтверждающего наличие лицензии, обязательным реквизитом которого является надпись "дубликат".

Заключение заверяется личной подписью сотрудника, согласовывается с руководителем подразделения по лицензионно-разрешительной работе и представляется на утверждение должностному лицу, имеющему право подписи лицензий.

Дубликат (копия) документа, подтверждающего наличие лицензии, заверяется подписью лица, уполномоченного подписывать документы о наличии лицензии, и оттиском печати с воспроизведением Государственного герба Российской Федерации.

27.2. Дубликат документа, подтверждающего наличие лицензии, вручается руководителю юридического лица либо лицу, им уполномоченному на осуществление указанного действия на основании доверенности, на личном приеме либо направляется заказным почтовым отправлением с уведомлением о вручении.

В случае, если в заявлении о предоставлении дубликата лицензии указывается на необходимость его предоставления в форме электронного документа, подразделение лицензионно-разрешительной работы направляет дубликат в форме электронного документа, подписанного электронной подписью.

Ведение реестра лицензий, выдача выписок из реестра лицензий (в ред. Приказа МВД РФ от 30.12.2014 N 1149)

28. Сотрудник подразделения лицензионно-разрешительной работы вносит запись в реестр лицензий на осуществление частной охранной деятельности (далее - реестр лицензий) в день принятия решения о предоставлении лицензии, продлении срока действия лицензии, переоформлении документа, подтверждающего наличие лицензии, приостановлении действия лицензии, возобновлении или прекращении действия лицензии либо в день получения от федерального органа исполнительной власти, уполномоченного на осуществление государственной регистрации юридических лиц, сведений о прекращении его деятельности в результате снятия с учета, а также со дня вступления в законную силу решения суда об аннулировании лицензии. (в ред. Приказа МВД РФ от 30.12.2014 N 1149)

Ведение реестра лицензий осуществляется в электронном виде, его хранение и ведение должны осуществляться в местах, недоступных для посторонних лиц, в условиях, обеспечивающих предотвращение уничтожения, блокирования, хищения, модифицирования информации. (в ред. Приказа МВД РФ от 30.12.2014 N 1149)

28.1. В реестре лицензий содержатся следующие сведения: (в ред. Приказа МВД РФ от 30.12.2014 N 1149)

наименование лицензирующего органа; (в ред. Приказа МВД РФ от 30.12.2014 N 1149)

полное и (в случае, если имеется) сокращенное наименование, в том числе фирменное наименование, и организационно-правовая форма юридического лица, адрес его места нахождения, адреса мест осуществления лицензируемого вида деятельности, государственный регистрационный номер записи о создании юридического лица; (в ред. Приказа МВД РФ от 30.12.2014 N 1149)

идентификационный номер налогоплательщика; (в ред. Приказа МВД РФ от 30.12.2014 N 1149)

лицензируемый вид деятельности с указанием оказываемых услуг, составляющих лицензируемый вид деятельности; (в ред. Приказа МВД РФ от 30.12.2014 N 1149)

номер и дата регистрации лицензии; (в ред. Приказа МВД РФ от 30.12.2014 N 1149)

номер и дата приказа (распоряжения) о предоставлении лицензии; (в ред. Приказа МВД РФ от 30.12.2014 N 1149)

даты внесения в реестр лицензий сведений о лицензиате; (в ред. Приказа МВД РФ от 30.12.2014 N 1149)

номер и дата выдачи дубликата лицензии (в случае его выдачи); (в ред. Приказа МВД РФ от 30.12.2014 N 1149)

основание и дата прекращения действия лицензии; (в ред. Приказа МВД РФ от 30.12.2014 N 1149)

основания и даты проведения проверок юридического лица и реквизиты актов, составленных по результатам проведенных проверок; (в ред. Приказа МВД РФ от 30.12.2014 N 1149)

даты и реквизиты выданных постановлений о назначении административных наказаний в виде административного приостановления деятельности; (в ред. Приказа МВД РФ от 30.12.2014 N 1149)

основания, даты вынесения решений о приостановлении, о возобновлении действия лицензий и реквизиты таких решений; (в ред. Приказа МВД РФ от 30.12.2014 N 1149)

основания, даты вынесения решений суда об аннулировании лицензий и реквизиты таких решений. (в ред. Приказа МВД РФ от 30.12.2014 N 1149)

Соответствующие записи в реестр лицензий вносятся сотрудником подразделения лицензионно-разрешительной работы. (в ред. Приказа МВД РФ от 30.12.2014 N 1149)

28.2. Информация, содержащаяся в реестре лицензий, в виде выписок (приложение N 12 к Административному регламенту) является открытой и предоставляется юридическому (физическому) лицу бесплатно в течение пяти рабочих дней со дня получения заявления о предоставлении таких сведений. (в ред. Приказа МВД РФ от 30.12.2014 N 1149)

28.3. Сведения о выдаче, продлении, приостановлении, возобновлении либо аннулировании лицензии представляются в ФНС России для внесения записи в Единый государственный реестр юридических лиц в форме электронного документа в порядке, установленном Правительством Российской Федерации, не позднее пяти рабочих дней с момента принятия соответствующего решения. (в ред. Приказа МВД РФ от 30.12.2014 N 1149)

IV. Формы контроля за предоставлением государственной услуги

Порядок осуществления текущего контроля за соблюдением и исполнением ответственными должностными лицами положений Административного регламента и иных нормативных правовых актов, устанавливающих требования к предоставлению государственной услуги

29. Текущий контроль за соблюдением последовательности действий, определенных всеми административными процедурами по предоставлению государственной услуги, а также принятием решений сотрудниками органов внутренних дел осуществляют:

Абзац второй. - Исключен. (в ред. Приказа МВД РФ от 30.12.2014 N 1149)

начальник УЛРР МВД России и его заместители; (в ред. Приказа МВД РФ от 30.12.2014 N 1149)

начальник отдела организации работы по лицензированию частной детективной (сыскной) и охранной деятельности УЛРР МВД России, его заместитель; (в ред. Приказа МВД РФ от 30.12.2014 N 1149)

министры внутренних дел по республикам, начальники главных управлений и управлений Министерства внутренних дел по субъектам Российской Федерации, начальники полиции;

начальники подразделений лицензионно-разрешительной работы МВД по республикам, ГУМВД, УМВД по субъектам Российской Федерации.

Порядок и периодичность осуществления плановых и внеплановых проверок полноты и качества предоставления государственной услуги, в том числе порядок и формы контроля за полнотой и качеством предоставления государственной услуги

30. Плановые и внеплановые проверки полноты и качества предоставления государственной услуги осуществляется УЛРР МВД России. (в ред. Приказа МВД РФ от 30.12.2014 N 1149)

30.1. Плановые проверки проводятся в форме документарной и выездной проверки. Документарная проверка проводится путем изучения представляемых лицензионно-разрешительными подразделениями территориальных органов МВД России статистических данных и сведений, вносимых в информационную базу АИПС "Оружие МВД". При необходимости могут запрашиваться иные материалы, необходимые для целей проверки. Документарная проверка проводится не реже одного раза в год.

Выездные проверки проводятся уполномоченными сотрудниками УЛРР МВД России на основании утвержденных планов проверок территориальных органов внутренних дел. В ходе плановой проверки изучается соответствие организации работы по предоставлению государственной услуги требованиям настоящего регламента. Плановые выездные проверки проводятся не реже одного раза в 5 лет. (в ред. Приказа МВД РФ от 30.12.2014 N 1149)

30.2. Внеплановые проверки полноты и качества предоставления государственной услуги проводятся УЛРР МВД России с участием уполномоченных должностных лиц соответствующих территориальных органов МВД России на региональном уровне на основании поручений руководства МВД России, а также жалоб соискателей лицензий (лицензиатов) на действия (бездействие) должностных лиц либо принятые ими в ходе предоставления государственной услуги решения. (в ред. Приказа МВД РФ от 30.12.2014 N 1149)

Ответственность должностных лиц за действия (бездействие) и принимаемые ими в ходе предоставления государственной услуги решения

31. Сотрудники подразделений лицензионно-разрешительной работы при осуществлении лицензирования в случае ненадлежащего исполнения своих обязанностей и в случае совершения противоправных действий (бездействия) несут ответственность в соответствии с законодательством Российской Федерации.

В течение тридцати рабочих дней со дня получения сведений о фактах нарушения законодательства Российской Федерации сотрудниками лицензионно-разрешительной работы при осуществлении лицензирования орган внутренних дел обязан сообщить заявителю, права и законные интересы которого нарушены, о мерах, принятых в отношении виновных в таких нарушениях должностных лиц.

Требования к порядку и формам контроля за предоставлением государственной услуги

32. Заявители имеют право осуществлять контроль за соблюдением положений Административного регламента, сроков исполнения административных процедур в ходе рассмотрения их заявлений путем получения устной информации (по телефону) или письменных, в том числе в электронном виде ответов на их запросы.

V. Досудебный (внесудебный) порядок обжалования решений и действий (бездействия) территориальных органов МВД России на региональном уровне, предоставляющих государственную услугу, и (или) их должностных лиц (в ред. Приказа МВД РФ от 29.03.2013 N 171)

Информация для заявителя о его праве подать жалобу на решение и (или) действие (бездействие) уполномоченных должностных лиц органа при предоставлении государственной услуги (далее - жалоба)

33. Заявитель вправе обратиться с жалобой на нарушение установленного порядка предоставления государственной услуги, в том числе в следующих случаях:

нарушения срока регистрации запроса заявителя о предоставлении государственной услуги;

нарушения срока предоставления государственной услуги;

требования представления заявителем документов, не предусмотренных нормативными правовыми актами Российской Федерации для предоставления государственной услуги;

отказа в приеме документов, представление которых предусмотрено нормативными правовыми актами Российской Федерации для предоставления государственной услуги;

отказа в предоставлении государственной услуги, если основания отказа не предусмотрены федеральными законами и принятыми в соответствии с ними иными нормативными правовыми актами Российской Федерации;

требования внесения заявителем при предоставлении государственной услуги платы, не предусмотренной нормативными правовыми актами Российской Федерации;

отказа лицензирующего органа, предоставляющего государственную услугу, и его должностных лиц в исправлении допущенных опечаток и ошибок в выданных в результате предоставления государственной услуги документах либо нарушение установленного срока таких исправлений.

Предмет жалобы

34. Предметом жалобы являются решения и (или) действия (бездействие) территориального органа МВД России на региональном уровне либо его должностных лиц, принятые (осуществленные) с нарушением порядка предоставления государственной услуги, а также неисполнение или ненадлежащее исполнение должностными лицами служебных обязанностей, установленных Административным регламентом и иными нормативными правовыми актами, регулирующими отношения, возникающие в связи с предоставлением государственной услуги.

Жалоба должна содержать:

наименование подразделения территориального органа МВД России на региональном уровне, предоставляющего государственную услугу, либо его должностных лиц, решения и действия (бездействие) которых обжалуются;

фамилию, имя, отчество (при наличии), сведения о месте жительства заявителя, а также номер (номера) контактного телефона, адрес (адреса) электронной почты (при наличии) и почтовый адрес, по которым направляется ответ заявителю;

сведения об обжалуемых решениях и действиях (бездействии) лицензирующего органа, предоставляющего государственную услугу, либо его должностных лиц;

доводы, на основании которых заявитель предполагает, что допущены нарушения его прав, при наличии заявителем могут быть представлены документы (или их копии), подтверждающие доводы заявителя.

Органы государственной власти и уполномоченные на рассмотрение жалобы должностные лица, которым может быть направлена жалоба

35. Жалоба на нарушение порядка предоставления государственной услуги лицензирующим органом и его должностными лицами подается в соответствующий территориальный орган МВД России на региональном уровне или МВД России.

В случае если обжалуется решение руководителя территориального органа МВД России, то жалоба подается вышестоящему руководителю соответствующего территориального органа МВД России либо в МВД России.

Порядок подачи и рассмотрения жалобы

36. Жалоба подается в письменной форме, в том числе при личном приеме заявителя, или в форме электронного документа в МВД России или территориальный орган МВД России на региональном уровне, предоставляющий государственную услугу. Жалоба в письменной форме может быть также направлена по почте.

36.1. В случае подачи жалобы при личном приеме заявитель представляет документ, удостоверяющий его личность в соответствии с законодательством Российской Федерации.

36.2. Жалоба в форме электронного документа может быть подана заявителем посредством официальных сайтов МВД России или территориального органа МВД России на региональном уровне, предоставляющего государственную услугу в сети Интернет или в федеральной государственной информационной системе "Единый портал государственных и муниципальных услуг (функций)".

36.3. Основанием для начала процедуры досудебного (внесудебного) обжалования является поступление жалобы заявителя и ее регистрация.

Сроки рассмотрения жалобы

37. Жалоба подлежит рассмотрению должностным лицом, наделенным соответствующими полномочиями, в течение 15 рабочих дней со дня ее регистрации, а в случае обжалования отказа в приеме документов у заявителя либо в исправлении допущенных опечаток и ошибок или в случае обжалования нарушения установленного срока таких исправлений - в течение 5 рабочих дней со дня ее регистрации, за исключением случаев, при которых срок рассмотрения жалобы сокращен.

Перечень оснований для приостановления рассмотрения жалобы в случае, если возможность приостановления предусмотрена законодательством Российской Федерации

38. Приостановление рассмотрения жалобы не допускается.

Результат рассмотрения жалобы

39. По результатам рассмотрения жалобы принимается одно из следующих решений:

удовлетворить жалобу, в том числе в форме отмены принятого решения, исправления допущенных опечаток и ошибок в выданных в результате предоставления государственной услуги документах, возврата заявителю денежных средств в установленном порядке;

отказать в удовлетворении жалобы.

40. При удовлетворении жалобы принимаются исчерпывающие меры по устранению выявленных нарушений, лицензирующий орган, предоставляющий государственные услуги, принимает меры по выдаче заявителю результата государственной услуги не позднее 5 рабочих дней со дня принятия решения, если иное не установлено законодательством Российской Федерации.

41. В удовлетворении жалобы отказывается в следующих случаях:

наличие вступившего в законную силу решения суда, арбитражного суда по жалобе о том же предмете и по тем же основаниям;

подача жалобы лицом, полномочия которого не подтверждены в порядке, установленном законодательством Российской Федерации;

наличие решения по жалобе, принятого ранее в соответствии с Административным регламентом в отношении того же заявителя и по тому же предмету жалобы.

Порядок информирования заявителя о результатах рассмотрения жалобы

42. Ответ по результатам рассмотрения жалобы направляется заявителю не позднее дня, следующего за днем принятия решения, в письменной форме, по желанию заявителя - в форме электронного документа.

42.1. Ответ по результатам рассмотрения жалобы подписывается уполномоченным на рассмотрение жалобы должностным лицом.

42.2. В ответе по результатам рассмотрения жалобы указываются:

наименование подразделения МВД России или территориального органа МВД России на региональном уровне, рассмотревшего жалобу, должность, фамилия, имя, отчество (при наличии) их должностных лиц, принявших решение по жалобе;

номер, дата, место принятия решения, включая сведения о должностном лице, решение или действие (бездействие) которого обжалуется;

фамилия, имя, отчество (при наличии) заявителя;

основания для принятия решения по жалобе;

принятое по жалобе решение;

в случае, если жалоба признана обоснованной, - сроки устранения выявленных нарушений, в том числе срок предоставления результата государственной услуги;

сведения о возможности обжалования принятого по жалобе решения.

42.3. Жалоба подлежит оставлению без ответа в следующих случаях:

наличие в жалобе нецензурных либо оскорбительных выражений, угроз жизни, здоровью и имуществу должностного лица, а также членов его семьи;

отсутствие возможности прочитать какую-либо часть текста жалобы, фамилию, имя, отчество (при наличии) и (или) почтовый адрес заявителя, указанные в жалобе.

Порядок обжалования решения по жалобе

43. Заявитель имеет право обжаловать решения по жалобе вышестоящим должностным лицам или обжаловать принятое решение в судебном порядке в соответствии с законодательством Российской Федерации.

Право заявителя на получение информации и документов, необходимых для обоснования и рассмотрения жалобы

44. Заявитель имеет право на получение документов, необходимых для обоснования и рассмотрения жалобы.

МВД России или территориальный орган МВД России на региональном уровне обязан предоставить заявителю копии документов, необходимых для обоснования и рассмотрения жалобы, в течение 3 рабочих дней со дня обращения, если иное не предусмотрено федеральными законами и принятыми в соответствии с ними иными нормативными правовыми актами Российской Федерации.

Способы информирования заявителей о порядке подачи и рассмотрения жалобы

45. Информирование заявителей о порядке обжалования решений и действий (бездействия) МВД России или территориального органа МВД России на региональном уровне и его должностных лиц обеспечивается посредством размещения информации на стендах в местах предоставления государственных услуг, на официальных сайтах МВД России или территориального органа МВД России на региональном уровне, в федеральной государственной информационной системе "Единый портал государственных и муниципальных услуг (функций)".

Консультирование заявителей о порядке обжалования решений и действий (бездействия) МВД России или территориального органа МВД России на региональном уровне и его должностных лиц осуществляется в том числе по телефону либо при личном приеме.

ПРИЛОЖЕНИЕ 1. - Исключено. (в ред. Приказа МВД РФ от 30.12.2014 N 1149)

Приложение N 2
к Административному регламенту
Министерства внутренних дел
Российской Федерации
по предоставлению государственной
услуги по выдаче лицензии
на частную охранную деятельность

БЛОК-СХЕМА ПРЕДОСТАВЛЕНИЯ МВД РОССИИ ГОСУДАРСТВЕННОЙ УСЛУГИ ПО ОСУЩЕСТВЛЕНИЮ ЛИЦЕНЗИРОВАНИЯ ЧАСТНОЙ ОХРАННОЙ ДЕЯТЕЛЬНОСТИ

(в ред. Приказа МВД РФ от 30.12.2014 N 1149)

Соискатель лицензии (лицензиат)
   
\/
- заявление о выдаче (продлении срока действия) лицензии
- заявление о переоформлении документа, подтверждающего наличие лицензии, выдаче дубликата
   
\/
Подразделение лицензионно-разрешительной работы органа внутренних дел:
- регистрация заявления, проверка полноты и достоверности предоставленной в заявлении и документах информации
               
  \/     \/  
  Принятие решения об отказе в предоставлении (продлении срока действия) лицензии, переоформлении документа, подтверждающего наличие лицензии     Принятие решения о предоставлении (продлении срока действия) лицензии, переоформлении документа, подтверждающего наличие лицензии, выдаче дубликата  
               
  \/   \/  
Внесение информации о лицензии в реестр лицензий АИПС "Оружие-МВД" и предоставление информации в виде электронного документа ФНС России
               
  \/     \/  
  Уведомление об отказе в предоставлении (продлении срока действия) лицензии, переоформлении документа, подтверждающего наличие лицензии, выдаче дубликата лицензии   Предоставление (продление срока действия) лицензии, переоформление документа, подтверждающего наличие лицензии, выдача дубликата лицензии  

ПРИЛОЖЕНИЕ 3. - Исключено. (в ред. Приказа МВД РФ от 10.10.2013 N 832)

Приложение N 4
к Административному регламенту
Министерства внутренних дел
Российской Федерации
по предоставлению государственной
услуги по выдаче лицензии
на частную охранную деятельность

                             Начальнику __________________________
                                          (наименование органа
                             _____________________________________
                                         внутренних дел)
                             _____________________________________
                             от __________________________________
                                       (Ф.И.О. руководителя
                             _____________________________________
                                        юридического лица,
                             _____________________________________
                                   адрес его местонахождения)
 
                           ЗАЯВЛЕНИЕ
          О ВЫДАЧЕ (ПРОДЛЕНИИ СРОКА ДЕЙСТВИЯ) ЛИЦЕНЗИИ,
          ПЕРЕОФОРМЛЕНИИ ЛИБО ВЫДАЧЕ ДУБЛИКАТА ЛИЦЕНЗИИ
                НА ЧАСТНУЮ ОХРАННУЮ ДЕЯТЕЛЬНОСТЬ
 
        (в ред. Приказа МВД РФ от 30.12.2014 N 1149)
 
Прошу   Вас   выдать   (продлить   срок   действия)   лицензию(и),
переоформить   либо   выдать   дубликат  лицензии на осуществление
частной охранной деятельности (нужное подчеркнуть).
Кому _____________________________________________________________
   (фамилия, имя и отчество руководителя юридического лица; полное
__________________________________________________________________
  и сокращенное наименование юридического лица, адрес его места
__________________________________________________________________
 регистрации, адрес фактического местонахождения юридического лица
__________________________________________________________________
__________________________________________________________________
       адрес электронной почты, при наличии, телефон, факс)
Свидетельство о государственной регистрации юридического лица ____
                                                     (номер, дата,
__________________________________________________________________
   кем и когда выдано, сведения о государственной регистрации
__________________________________________________________________
юридического лица, содержащиеся в едином государственном реестре).
Свидетельство о постановке на учет в налоговом органе ____________
                                                     (номер, дата,
__________________________________________________________________
кем   и   когда   выдано,   сведения  о документах, подтверждающих
                          постановку
__________________________________________________________________
          на учет в налоговом органе, и адрес налогового органа).
Сведения об организационно-правовой форме юридического лица ______
                                                      (указываются
__________________________________________________________________
    сведения об организационно-правовой форме юридического лица,
__________________________________________________________________
 подтверждаемой учредительными документами (реквизиты документов
__________________________________________________________________
наименования органов (организаций), осуществляющих государственную
__________________________________________________________________
регистрацию,  серии,  номера  и  даты  с  адресами местонахождения
                           органов,
__________________________________________________________________
                выдавших перечисленные документы)
Серия,  номер  документа  о  высшем  профессиональном  образовании
руководителя организации _________________________________________
__________________________________________________________________
__________________________________________________________________
Серия и номер удостоверения охранника руководителя организации ___
__________________________________________________________________
В правой графе подписью заявителя подтверждается выбор конкретного
вида услуг.
1
Защита жизни и здоровья граждан
 
2
Охрана объектов и (или) имущества 
(в том числе при его транспортировке),
находящихся в собственности, во владении,
в пользовании, хозяйственном ведении,
оперативном управлении или доверительном управлении,
за исключением объектов и (или) имущества,
предусмотренных пунктом 7 части 3 статьи 3 Закона
Российской Федерации "О частной детективной и охранной
деятельности в Российской Федерации"
 
3
Охрана объектов и (или) имущества на объектах с 
осуществлением работ по проектированию, монтажу и
эксплуатационному обслуживанию технических средств
охраны и (или) с принятием соответствующих мер
реагирования на их сигнальную информацию
 
4
Консультирование и подготовка рекомендаций клиентам 
по вопросам правомерной защиты от противоправных
посягательств
 
5
Обеспечение порядка в местах проведения массовых 
мероприятий
 
6
Обеспечение внутриобъектового и пропускного режимов 
на объектах, за исключением объектов, предусмотренных
пунктом 7 части 3 статьи 3 Закона Российской Федерации
"О частной детективной и охранной деятельности
в Российской Федерации"
 
7
Охрана объектов и (или) имущества, а также 
обеспечение внутриобъектового и пропускного режимов
на объектах, которые имеют особо важное значение
для обеспечения жизнедеятельности и безопасности
государства и населения
 
 
__________________________________________________________________
Сведения  о  намерении  использовать  технические и иные средства,
оружие, специальные средства и потребность в них _________________
__________________________________________________________________
Сведения об уставном капитале ____________________________________
                                     (указать сумму (размер))
Сведения об учредителях __________________________________________
                        (ф.и.о., паспортные данные граждан, в том
__________________________________________________________________
числе   граждан,   являющихся   учредителями   юридического лица -
                            учредителя
__________________________________________________________________
                   частной охранной организации,
__________________________________________________________________
__________________________________________________________________
 наименование юридического лица, место регистрации, ИНН, ОКПО)
__________________________________________________________________
__________________________________________________________________
Реквизиты  документа,  подтверждающего факт уплаты государственной
пошлины   за   предоставление   лицензии,   либо   иные  сведения,
подтверждающие  факт уплаты указанной государственной пошлины и ее
размер ___________________________________________________________
Направить    в    электронной    форме    информацию   по вопросам
лицензирования на адрес электронной почты: ______________________.
Форма получения лицензии: ________________________________________
                                (на личном приеме, по почте,
                                     в электронном виде)
 
Предупрежден,   что   недостоверная   или   искаженная информация,
представленная  в  заявлении,  повлечет отказ в выдаче лицензии на
частную охранную деятельность ____________________________________
                                        (Ф.И.О., подпись)
 
Достоверность  сведений  в представленных на оформление документах
гарантирую,  на  обработку  персональных  данных  в соответствии с
Федеральным  законом  от  27 июля 2006 г. N 152-ФЗ "О персональных
данных" согласен
_________________________________________________________________.
          (подпись заявителя, дата, инициалы, фамилия)
 
К   заявлению   прилагаются   документы,   указанные   в  пункте 9
Административного регламента.
 
Примечание.  Представляется  заявителем по описи (приложение N 2 к
Административному  регламенту),  составленной  в  2-х экземплярах,
копии   документов   представляются   вместе   с  подлинниками или
заверяются  в установленном законодательством Российской Федерации
порядке.
 
Приложение: на _______ листах.
 
Заявитель                           ______________________________
                                               (Ф.И.О.)
 

Приложение N 5
к Административному регламенту
Министерства внутренних дел
Российской Федерации
по предоставлению государственной
услуги по выдаче лицензии
на частную охранную деятельность

                            Начальнику
                           (наименование подразделения
                           по лицензионно-разрешительной работе)
                           (специальное звание, фамилия, инициалы)
 
                           От генерального директора
                           ООО ЧОО "      "
                           _______________________________________
 
                            ЗАЯВЛЕНИЕ
            о выдаче (замене, выдаче дубликата) личной
                        карточки охранника
 
Прошу  Вас  выдать  (заменить)  личную  карточку  (дубликат личной
карточки) охранника гражданину (гражданам)
__________________________________________________________________
__________________________________________________________________
__________________________________________________________________
принятому   (принятым)   на   работу   в  организацию на должность
охранника.
 
Приложение: выписка из  приказа о принятии гражданина на должность
            частного охранника;
            фотография частного охранника размером 3 x 4.
 
Примечание:  При  изменении  фамилии, имени или отчества охранника
либо   приведения   личной   карточки   в   негодное   состояние к
вышеперечисленным   документам   прилагаются   копии   документов,
подтверждающих  указанные  изменения,  либо пришедшая в негодность
карточка.
 
"__" ________ 20   г.        _____________________________
                   М.П.      Подпись        Ф.И.О.
 

Приложение N 5.1
к Административному регламенту
Министерства внутренних дел
Российской Федерации
по предоставлению государственной
услуги по выдаче лицензии
на частную охранную деятельность

          ОБРАЗЕЦ ФОРМЫ ЛИЧНОЙ КАРТОЧКИ ОХРАННИКА
 
        (в ред. Приказа МВД РФ от 30.12.2014 N 1149)
 
                Личная карточка охранника
 
                               серия 00 N 0000А000000
        Фото
                               Фамилия
 
                               Имя
        3 x 4
                               Отчество
 
                 Наименование частной охранной организации
 
                    Должность уполномоченного лица ОВД
                              подпись, Ф.И.О.
 
                 М.П.               "__" _________ 20__ г.
 
Примечание.
1.  Личная  карточка имеет размер 100 x 70 мм и изготавливается на
плотной бумаге белого (светлого) фона либо на пластиковых картах.
2. Личной карточке присваивается серия, соответствующая принятой в
регионе   серии   регистрации   транспортных   средств,   и номер,
формируемый  из  двух  частей:  номера  лицензии  частной охранной
организации,  серии и номера удостоверения частного охранника (без
пробелов).
 

Приложение N 5.2
к Административному регламенту
Министерства внутренних дел
Российской Федерации
по предоставлению государственной
услуги по выдаче лицензии
на частную охранную деятельность

                             Начальнику __________________________
                                          (наименование органа
                             _____________________________________
                                         внутренних дел)
                             _____________________________________
                             от __________________________________
                                       (Ф.И.О. руководителя
                             _____________________________________
                                        юридического лица,
                             _____________________________________
                                   адрес его местонахождения)
 
                             ЗАЯВЛЕНИЕ
            О ПРЕДОСТАВЛЕНИИ ВЫПИСКИ ИЗ РЕЕСТРА ЛИЦЕНЗИЙ
 
        (в ред. Приказа МВД РФ от 30.12.2014 N 1149)
 
Прошу   Вас   предоставить   выписку   из   реестра   лицензий  на
осуществление  частной  охранной  деятельности в отношении частной
охранной организации
__________________________________________________________________
                (наименование юридического лица,
__________________________________________________________________
                    адрес его местонахождения,
__________________________________________________________________
              иная имеющаяся информация: (ИНН, ОГРН))
__________________________________________________________________
 
Допускается  направление  заявления  в лицензирующий орган в форме
электронного документа, подписанного электронной подписью.
 
      _____________        _________________________________
        (подпись)           (фамилия, инициалы заявителя)
 
"__" ______________ 20__ г.
 

Приложение N 5.3
к Административному регламенту
Министерства внутренних дел
Российской Федерации
по предоставлению государственной
услуги по выдаче лицензии
на частную охранную деятельность

                            УВЕДОМЛЕНИЕ
          О НЕОБХОДИМОСТИ УСТРАНЕНИЯ В ТРИДЦАТИДНЕВНЫЙ СРОК
      ВЫЯВЛЕННЫХ НАРУШЕНИЙ И (ИЛИ) ПРЕДСТАВЛЕНИЯ ДОКУМЕНТОВ,
                        КОТОРЫЕ ОТСУТСТВУЮТ
 
        (в ред. Приказа МВД РФ от 30.12.2014 N 1149)
 
Уведомляем,  что Ваше заявление вх. N ___ от "__" ______ 20__ г. о
предоставлении   (переоформлении)   лицензии   на частную охранную
деятельность
__________________________________________________________________
__________________________________________________________________
__________________________________________________________________
рассмотрено.
Руководством _____________________________________________________
              (наименование территориального органа МВД России)
проведена   проверка   возможности   выполнения  Вами лицензионных
требований и условий согласно статье 13 или 18 Федерального закона
от  4  мая  2011  г.  N  99-ФЗ  "О  лицензировании отдельных видов
деятельности". В результате проверки установлено следующее.
Документы Вами представлены не в полном объеме ___________________
__________________________________________________________________
                        (указать какие)
достоверность  сведений, указанных в заявлении и (или) прилагаемых
к  нему  документах, не подтверждена при их проверке. Требования и
условия,  предъявляемые указанными нормативными правовыми актами и
Административным регламентом _____________________________________
                              (указываются выявленные недостатки)
__________________________________________________________________
__________________________________________________________________
__________________________________________________________________
___________________________________________________, не выполнены.
В  связи  с нарушением установленных частью 1 статьи 13 или частью
12 статьи 18 Федерального закона "О лицензировании отдельных видов
деятельности" требований _________________________________________
__________________________________________________________________
__________________________________________________________________
                (указываются нормы правовых актов)
принять  положительное  решение  о  принятии к рассмотрению Вашего
заявления не представляется возможным.
Согласно требованиям, установленным указанным нормативным правовым
актом,  Вам  необходимо  в срок до "__" ________ 20__ г. устранить
следующие нарушения ______________________________________________
__________________________________________________________________
__________________________________________________________________
__________________________________________________________________
и (или) представить отсутствующие документы
__________________________________________________________________
__________________________________________________________________
__________________________________________________________________
__________________________________________________________________
Срок  предоставления  государственной  услуги  по  заявлению вх. N
______  от  "__" __________ 20__ г. приостановлен до поступления в
лицензирующий  орган  надлежащим  образом оформленного заявления и
(или) в полном объеме прилагаемых к нему документов.
 
Начальник __________________________
           (территориального органа
____________________________________
             МВД России)
____________________________________
  (подпись)    (фамилия, инициалы)
 
"__" _________________ 20__ г.
 

Приложение N 6
к Административному регламенту
Министерства внутренних дел
Российской Федерации
по предоставлению государственной
услуги по выдаче лицензии
на частную охранную деятельность

                                   ОПИСЬ
             документов, представляемых для получения лицензии
 
__________________________________________________________________
      (Фамилия, имя, отчество, наименование юридического лица,
                 адрес государственной регистрации)
 
N п/п 
Наименование документа 
Количество листов 
 
 
 
 
 
 
 
 
 
 
 
 
 
 
 
 
 
                    ___________________         Инициалы, Фамилия
                         (подпись)
 
Документы согласно описи принял:
____________________________________________ ___________ _________
(должность сотрудника, принявшего заявление)  (подпись)   (Ф.И.О.)
 
"__" _______________ 20__ г.
 

Приложение N 7
к Административному регламенту
Министерства внутренних дел
Российской Федерации
по предоставлению государственной
услуги по выдаче лицензии
на частную охранную деятельность

                               ТАЛОН-УВЕДОМЛЕНИЕ
 
 КОРЕШОК ТАЛОНА-УВЕДОМЛЕНИЯ N ____  
      ТАЛОН-УВЕДОМЛЕНИЕ N ____      
Заявление о                         
____________________________________
(указывается краткое содержание
заявления)
____________________________________
____________________________________
____________________________________
с приложением на ________ листах
принято от
____________________________________
____________________________________
____________________________________
(руководитель юридического лица)

Представленные заявление, а также
прилагаемые документы
____________________________________
(Указывается, соответствуют либо не
соответствуют заявление и документы
требованиям, установленным
законодательными и иными
нормативными правовыми актами
Российской Федерации)
____________________________________
____________________________________
____________________________________
____________________________________
(Ф.И.О. и подпись сотрудника,
принявшего документы)
______________
(дата)
Ваше заявление о                    
____________________________________
____________________________________
(указывается краткое содержание
заявления)
____________________________________
____________________________________
____________________________________
с приложением на ________ листах
принято
для изучения и принятия
соответствующего решения.
О результатах вам будет сообщено в
течение 45 дней.
____________________________________
____________________________________
____________________________________
____________________________________
(Ф.И.О. и подпись сотрудника,
принявшего документы)
______________
(дата)









 

Приложение N 8
к Административному регламенту
Министерства внутренних дел
Российской Федерации
по предоставлению государственной
услуги по выдаче лицензии
на частную охранную деятельность

Вид в развороте

(графы размещаются на 2-х страницах в альбомном формате A4 каждая)

КНИГА РЕГИСТРАЦИИ ЗАЯВЛЕНИЙ, ОБРАЩЕНИЙ И ВЫДАЧИ ЛИЦЕНЗИИ
_______________________________________________________
(наименование органа внутренних дел)

(в ред. Приказа МВД РФ от 30.12.2014 N 1149)

Начата:

Окончена:

N п/п Дата регистрации Содержание заявления Фамилия, имя, отчество заявителя Наименование юридического лица Общее количество листов или экземпляров Фамилия, инициалы исполнителя Подпись исполнителя и дата получения заявления Номер выданной лицензии Подпись заявителя и дата получения лицензии Номер и дата уведомления об отказе в выдаче лицензии Номер дела и номера листов Примечание
1 2 3 4 5 6 7 8 9 10 11 12 13
                         

Примечания: 1. Графа 11 заполняется при вручении уведомления заявителю с указанием даты либо после направления его почтой.

2. Книга прошнуровывается, пронумеровывается и скрепляется печатью органа внутренних дел.

Приложение N 9
к Административному регламенту
Министерства внутренних дел
Российской Федерации
по предоставлению государственной
услуги по выдаче лицензии
на частную охранную деятельность

(графы размещаются на 2-х страницах в формате A4 каждая)

КНИГА УЧЕТА ЛИЦЕНЗИОННЫХ ДЕЛ N ____

N п/п Наименование юридического лица Адрес регистрации Вид деятельности, номер и дата выдачи лицензии Ф.И.О. ответственного за ведение дела Номер тома Кол-во листов Дата списания дела в архив и архивный номер Примечание
1 2 3 4 5 6 7 8 9
                 

Примечание: С целью возможности последующего внесения в графы 6 и 7 сведений рекомендуется оставлять между регистрационными номерами свободные строчки (допускается для удобства на один регистрационный номер выделять всю страницу).

Дата заведения ________

Дата окончания ________

Приложение N 10
к Административному регламенту
Министерства внутренних дел
Российской Федерации
по предоставлению государственной
услуги по выдаче лицензии
на частную охранную деятельность

                                 УТВЕРЖДАЮ
 
                                 Руководитель
                                 (специальное звание)
                                 ___________ _____________________
                                  (подпись)   (инициалы, фамилия)
                                 "__" ____________________ 20__ г.
 
                                 М.П.
 
                             Заключение
          о возможности предоставления (отказе в предоставлении),
            продлении (отказе в продлении) лицензии на частную
                         охранную деятельность
 
Мною,   (указываются   специальное   звание,   фамилия,  инициалы,
должность  сотрудника),  по заявлению о предоставлении лицензии на
осуществление   частной   охранной   деятельности, поступившему от
(указывается  фамилия,  имя,  отчество  руководителя  юридического
лица,  адрес), проведена проверка выполнения заявителем требований
и   условий,   предусмотренных   статьей   11.3  Закона Российской
Федерации  от  11  марта 1992 г. N 2487-1 "О частной детективной и
охранной деятельности в Российской Федерации" (далее Закон).
В результате проверки установлено следующее.
Документы  заявителем  представлены  в  соответствии  с  Законом в
полном   объеме   (не   в   полном:  указать какие), достоверность
представленных    документов    и    сведений    подтверждена  (не
подтверждена) при их проверке.
Обстоятельств,   препятствующих   осуществлению  юридическим лицом
частной охранной деятельности, не выявлено (выявлены, указать).
Учитывая  изложенное, руководствуясь положениями Закона Российской
Федерации  от  11  марта 1992 г. N 2487-1 "О частной детективной и
охранной  деятельности  в  Российской  Федерации"  и  на основании
Положения   о   лицензировании   частной   охранной  деятельности,
утвержденного Постановлением Правительства Российской Федерации от
23  июня 2011 г. N 498 "О некоторых вопросах осуществления частной
детективной (сыскной) и частной охранной деятельности", полагал бы
предоставить (отказать в предоставлении) (указывается наименование
юридического лица) лицензию на частную охранную деятельность.
 
Должность сотрудника
подразделения лицензионно-
разрешительной работы
специальное звание              __________________________________
                                   (подпись, фамилия, инициалы)
 
"__" _____________ 20__ г.
 
СОГЛАСОВАНО
Руководитель подразделения
лицензионно-разрешительной
работы
специальное звание               _________________________________
                                  (подпись, фамилия, инициалы)
"__" _____________ 20__ г.
 

Приложение N 11
к Административному регламенту
Министерства внутренних дел
Российской Федерации
по предоставлению государственной
услуги по выдаче лицензии
на частную охранную деятельность

                             Уведомление
           об отказе в предоставлении (продлении срока действия)
                 лицензии на частную охранную деятельность
 
Сообщаем, что Ваше заявление о предоставлении (продлении) лицензии
на частную охранную деятельность от "__" _____________ 20__ г.
(рег. N ____________) ____________________________________________
__________________________________________________________________
                 (указывается наименование подразделения)
рассмотрено.
По  результатам  проведенной  проверки принято решение об отказе в
предоставлении   (продлении)   Вам   лицензии  на частную охранную
деятельность.
 
                        Основания для отказа:
 
__________________________________________________________________
           (указываются причины отказа со ссылкой на конкретные
__________________________________________________________________
              нормы законодательства, которые были нарушены)
__________________________________________________________________
 
Начальник                         ________________________________
                                    (подпись, инициалы, фамилия)
 

Приложение N 12
к Административному регламенту
Министерства внутренних дел
Российской Федерации
по предоставлению государственной
услуги по выдаче лицензии
на частную охранную деятельность

ВЫПИСКА ИЗ РЕЕСТРА ЛИЦЕНЗИЙ

(в ред. Приказа МВД РФ от 30.12.2014 N 1149)

Наименование лицензирующего органа
Полное и (в случае, если имеется) сокращенное наименование, в том числе фирменное наименование, и организационно-правовая форма юридического лица, адрес его места нахождения, адреса мест осуществления лицензируемого вида деятельности
Государственный регистрационный номер записи о создании юридического лица
Идентификационный номер налогоплательщика
Лицензируемый вид деятельности с указанием, оказываемых услуг, составляющих лицензируемый вид деятельности
Номер и дата выдачи лицензии
Срок действия лицензии
Номер и дата выдачи дубликата лицензии (в случае его выдачи)
Основание и дата прекращения действия лицензии
Основания, даты вынесения решений о приостановлении, о возобновлении действия лицензий и реквизиты таких решений
Основания, даты вынесения решений суда об аннулировании лицензий и реквизиты таких решений
Дата прекращения действия лицензии
 

Приложение N 3
к Приказу МВД России
от 29.09.2011 N 1039

АДМИНИСТРАТИВНЫЙ РЕГЛАМЕНТ МИНИСТЕРСТВА ВНУТРЕННИХ ДЕЛ РОССИЙСКОЙ ФЕДЕРАЦИИ ПО ПРЕДОСТАВЛЕНИЮ ГОСУДАРСТВЕННОЙ УСЛУГИ ПО ВЫДАЧЕ УДОСТОВЕРЕНИЯ ЧАСТНОГО ОХРАННИКА

(в ред. Приказов МВД РФ от 29.03.2013 N 171, от 10.10.2013 N 832, от 25.11.2013 N 926, от 30.12.2014 N 1149)

I. Общие положения

1. Административный регламент Министерства внутренних дел Российской Федерации по предоставлению государственной услуги по выдаче (продлению срока действия, переоформлению, выдаче дубликата, аннулированию) удостоверения частного охранника <*> (приложение N 1 к Административному регламенту) определяет сроки и последовательность действий (административных процедур) должностных лиц территориальных органов МВД России на региональном уровне по предоставлению государственной услуги <**>.

<*> Далее - "Административный регламент".

<**> Далее - "государственная услуга".

Круг заявителей

2. Заявителем является гражданин Российской Федерации или руководитель частной охранной организации, в которой работает гражданин <3>. (в ред. Приказа МВД РФ от 10.10.2013 N 832)

<3> Далее - "заявитель". (в ред. Приказа МВД РФ от 10.10.2013 N 832)

Требования к порядку информирования о предоставлении государственной услуги

3. Порядок информирования о предоставлении государственной услуги: (в ред. Приказа МВД РФ от 10.10.2013 N 832)

3.1. Сведения о местонахождении, контактных телефонах (телефонах для справок), графике приема заявителей Управления по организации лицензионно-разрешительной работы Министерства внутренних дел Российской Федерации (далее - "УЛРР МВД России"), и территориальных органов МВД России на региональном уровне размещаются в федеральной государственной информационной системе "Единый портал государственных и муниципальных услуг (функций)" (www.gosuslugi.ru. Далее - "Единый портал"), на официальном сайте МВД России (www.mvd.ru) и на информационных стендах в помещениях подразделений лицензионно-разрешительной работы территориальных органов МВД России. (в ред. Приказов МВД РФ от 10.10.2013 N 832, от 30.12.2014 N 1149)

Адреса официальных сайтов и электронной почты территориальных органов МВД России на региональном уровне размещаются на официальном сайте МВД России. (в ред. Приказа МВД РФ от 10.10.2013 N 832)

Сведения о местонахождении, контактных телефонах (телефонах для справок), графике приема заявителей территориальных органов МВД России на районном уровне размещаются на официальных сайтах территориальных органов МВД России на региональном уровне. (в ред. Приказа МВД РФ от 10.10.2013 N 832)

3.2. Информация о порядке совершения административных процедур, в том числе в электронной форме, режимах работы подразделений лицензионно-разрешительной работы предоставляется непосредственно в помещениях указанных подразделений, а также по телефону, телефону-автоинформатору (при его наличии) с использованием средств массовой информации и на Едином портале. (в ред. Приказа МВД РФ от 10.10.2013 N 832)

3.3. На информационных стендах размещается следующая информация: (в ред. Приказа МВД РФ от 10.10.2013 N 832)

порядок совершения административных процедур; (в ред. Приказа МВД РФ от 10.10.2013 N 832)

адрес Единого портала для формирования запроса на получение индивидуального номера электронной очереди, а также подачи заявления в электронной форме; (в ред. Приказа МВД РФ от 10.10.2013 N 832)

адреса интернет-сайтов УЛРР МВД России и территориальных органов МВД России на региональном уровне; (в ред. Приказов МВД РФ от 10.10.2013 N 832, от 30.12.2014 N 1149)

перечень нормативных правовых актов, регламентирующих деятельность органов внутренних дел по предоставлению государственной услуги; (в ред. Приказа МВД РФ от 10.10.2013 N 832)

перечни документов, необходимых для получения, продления срока действия, переоформления удостоверения, требования, предъявляемые к этим документам, в том числе образцы их оформления; (в ред. Приказа МВД РФ от 10.10.2013 N 832)

реквизиты, необходимые для уплаты государственной пошлины за предоставление государственной услуги; (в ред. Приказа МВД РФ от 10.10.2013 N 832)

формы заявлений о выдаче (переоформлении) документов; (в ред. Приказа МВД РФ от 10.10.2013 N 832)

блок-схема последовательности действий при предоставлении государственной услуги (приложение N 3 к Административному регламенту); (в ред. Приказа МВД РФ от 10.10.2013 N 832)

режим работы соответствующего подразделения лицензионно-разрешительной работы с указанием номера телефона. (в ред. Приказа МВД РФ от 10.10.2013 N 832)

3.4. Посредством телефона-автоинформатора (при его наличии), который работает круглосуточно, заявитель информируется о режиме работы соответствующего подразделения, адресе местонахождения данного подразделения, адресах интернет-сайтов МВД России и территориальных органов МВД России на региональном уровне. (в ред. Приказа МВД РФ от 10.10.2013 N 832)

3.5. Информирование осуществляется при личном обращении заявителя, с использованием информационно-телекоммуникационной сети Интернет (далее - "сеть Интернет"), почтовой связи или по телефону в рабочее время на безвозмездной основе. (в ред. Приказа МВД РФ от 10.10.2013 N 832)

При ответах на телефонные звонки и устные обращения сотрудники подразделений лицензионно-разрешительной работы, на которых должностными регламентами (инструкциями) возложено предоставление соответствующих услуг (далее - "сотрудник"), информируют обратившихся по интересующим их вопросам. Ответ на телефонный звонок должен начинаться с информации о наименовании подразделения, в которое позвонил гражданин, должности, фамилии, имени и отчестве сотрудника, принявшего телефонный звонок. (в ред. Приказа МВД РФ от 10.10.2013 N 832)

Время разговора не должно превышать 5 минут. (в ред. Приказа МВД РФ от 10.10.2013 N 832)

При невозможности самостоятельно ответить на поставленные вопросы сотрудник должен переадресовать (перевести) телефонный звонок на другое должностное лицо или же сообщить телефонный номер, по которому можно получить необходимую информацию. (в ред. Приказа МВД РФ от 10.10.2013 N 832)

II. Стандарт предоставления государственной услуги

Наименование государственной услуги

4. Государственная услуга по выдаче, продлению срока действия, переоформлению удостоверения частного охранника, выдача его дубликата, а также аннулированию и изъятию указанных документов.

Наименование федерального органа исполнительной власти, предоставляющего государственную услугу

5. Государственная услуга предоставляется территориальными органами МВД России на региональном уровне.

Подразделение лицензионно-разрешительной работы территориального органа внутренних дел по месту нахождения лицензионного дела охранной организации вправе совершать действия по выдаче, продлению срока действия, переоформлению, выдаче дубликата, аннулированию и изъятию удостоверения.

Полномочия по принятию решения и подписанию удостоверений частного охранника возлагаются на руководителей территориальных органов МВД России на региональном уровне, их заместителей - начальников полиции, заместителей начальника полиции по охране общественного порядка, а также руководителей центров лицензионно-разрешительной работы. (в ред. Приказа МВД РФ от 29.03.2013 N 171)

Исполнителями являются сотрудники подразделений лицензионно-разрешительной работы территориальных органов МВД России на региональном или районном уровне, при принятии соответствующего решения о делегировании полномочий. (в ред. Приказа МВД РФ от 30.12.2014 N 1149)

Описание результата предоставления государственной услуги

6. Результатом предоставления государственной услуги является выдача, продление, переоформление (отказ в выдаче, продлении, переоформлении) удостоверения частного охранника, его дубликата, аннулирование и изъятие указанных документов.

Срок предоставления государственной услуги

7. Срок предоставления государственной услуги составляет для действий, связанных с:

выдачей удостоверения частного охранника - с момента подачи соответствующего заявления до принятия решения о выдаче удостоверения (отказа в выдаче) - двадцать рабочих дней (в случае необходимости проведения дополнительных проверочных мероприятий, по решению руководителя подразделения органа внутренних дел, срок может быть увеличен, но не более чем на 10 рабочих дней);

продлением срока действия удостоверения частного охранника - с момента подачи соответствующего заявления до принятия решения о продлении срока действия удостоверения либо отказе в продлении - двадцать рабочих дней;

переоформлением удостоверения частного охранника - с момента подачи соответствующего заявления до принятия соответствующего решения - десять рабочих дней;

выдачей дубликата удостоверения частного охранника - десять рабочих дней.

Время приема документов, предоставленных гражданином (представителем частной охранной организации), не более 15 минут.

Выдача итоговых документов осуществления государственной услуги - 10 минут.

Перечень нормативных правовых актов, регулирующих отношения, возникающие в связи с предоставлением государственной услуги

8. Предоставление государственной услуги осуществляется в соответствии с:

Кодексом Российской Федерации об административных правонарушениях <*>;

<*> Собрание законодательства Российской Федерации, 2002, N 1, ст. 1; N 30, ст. 3029; 2003, N 27, ст. 2700, 2708, 2717; N 46, ст. 4434; N 50, ст. 4847; 2004, N 31, ст. 3229; N 34, ст. 3533; 2005, N 1, ст. 13, 45; N 13, ст. 1075, 1077; N 19, ст. 1752; N 27, ст. 2719, 2721; N 30, ст. 3104, 3131; N 50, ст. 5247; 2006, N 17, ст. 1776; N 18, ст. 1907; N 31, ст. 3438; N 45, ст. 4641; N 52, ст. 5498; 2007, N 16, ст. 1825; N 17, ст. 1930; N 26, ст. 3089; N 30, ст. 3755; N 31, ст. 4007, 4008, 4015; N 41, ст. 4845; N 46, ст. 5553; 2008, N 20, ст. 2251; N 30, ст. 3604; N 49, ст. 5745; N 52, ст. 6235, 6236; 2009, N 7, ст. 771, 777; N 23, ст. 2759; N 26, ст. 3120; N 29, ст. 3597, 3642; N 30, ст. 3739; N 48, ст. 5711, 5724; N 52, ст. 6412; 2010, N 1, ст. 1; N 21, ст. 2525; N 23, ст. 2790; N 27, ст. 3416; N 30, ст. 4002, 4006, 4007; N 31, ст. 4158, 4164, 4191, 4193, 4206, 4207, 4208; N 41, ст. 5192; 2011, N 1, ст. 10, 23; N 15, ст. 2039; N 17, ст. 2310; N 19, ст. 2715; N 23, ст. 3260, 3267).

Федеральным законом от 7 февраля 2011 г. N 3-ФЗ "О полиции" <*>;

<*> Собрание законодательства Российской Федерации, 2011, N 7, ст. 900; N 27, ст. 3880.

Законом Российской Федерации от 11 марта 1992 г. N 2487-1 "О частной детективной и охранной деятельности в Российской Федерации" <*>;

<*> Собрание законодательства Российской Федерации, 2002, N 12, ст. 1093; 2003, N 2, ст. 167; 2005, N 24, ст. 2313; 2006, N 30, ст. 3294; 2007, N 31, ст. 4011; 2008, N 52, ст. 6227; 2009, N 52, ст. 6450; 2010, N 47, ст. 6032; 2010, N 47, ст. 6035; 2011, N 7, ст. 901; N 27, ст. 3880.

Постановлением Правительства Российской Федерации от 23 июня 2011 г. N 498 "О некоторых вопросах осуществления частной детективной (сыскной) и частной охранной деятельности" <*>;

<*> Собрание законодательства Российской Федерации, 2011, N 26, ст. 3820.

Постановлением Правительства Российской Федерации от 14 августа 1992 г. N 587 "Вопросы негосударственной (частной) охранной и негосударственной (частной) сыскной деятельности" <*>.

<*> Собрание актов Президента и Правительства РФ, 1993, N 39, ст. 3690; Собрание законодательства Российской Федерации, 1994, N 9, ст. 1013; 1997, N 12, ст. 1436; 1999, N 51, ст. 6343; 2000, N 26, ст. 2773; 2004, N 47, ст. 4666; 2005, N 49, ст. 5229; 2006, N 24, ст. 2605; N 17, ст. 1989; 2008, N 18, ст. 2055; 2009, N 31, ст. 3960; 2009, N 45, ст. 5359.

Перечень документов, необходимых в соответствии с нормативными правовыми актами для предоставления государственной услуги

9. Для получения удостоверения частного охранника гражданин Российской Федерации лично представляет в орган внутренних дел по месту жительства следующие документы:

заявление-анкету о выдаче удостоверения (приложение N 4 к Административному регламенту);

2 фотографии размером 4 x 6 см;

копию паспорта гражданина Российской Федерации;

копию свидетельства о прохождении профессиональной подготовки;

копию свидетельства о присвоении квалификации частного охранника;

медицинское заключение об отсутствии заболеваний, препятствующих исполнению обязанностей частного охранника, по форме, установленной Министерством здравоохранения и социального развития Российской Федерации, с момента выдачи которой прошло не более одного года <*>;

В связи с утратой силы Приказа Минздрава РФ от 11.09.2000 N 344, следует руководствоваться принятым взамен Приказом Минздрава РФ от 30.06.2016 N 441н.

<*> Приказ Минздрава России от 11 сентября 2000 г. N 344 "О медицинском освидетельствовании граждан для выдачи лицензии на право приобретения оружия" (зарегистрирован в Минюсте России 10 октября 2000 г., регистрационный N 2415).

Абзац восьмой. - Исключен. (в ред. Приказа МВД РФ от 30.12.2014 N 1149)

Заявление о выдаче удостоверения частного охранника может быть направлено в орган внутренних дел в форме электронного документа, подписанного электронной подписью.

9.1. В случае, если гражданин работает в частной охранной организации, он может получить удостоверение по месту нахождения лицензионного дела данной организации. Для этого руководитель или уполномоченный представитель охранной организации представляет в подразделение органа внутренних дел следующие документы:

письмо руководителя охранной организации с указанием лиц, которым необходимо выдать удостоверение с приложением соответствующих заявлений граждан;

документы, предусмотренные пунктом 9 Административного регламента, на каждого работника;

выписки из трудовых книжек, заверенные подписью должностного лица и печатью организации.

Копии документов, не заверенные нотариально, предоставляются с предъявлением оригиналов.

Заявление о выдаче удостоверения частного охранника может быть направлено в орган внутренних дел в форме электронного документа, подписанного электронной подписью.

9.2. Продление срока действия удостоверения частного охранника осуществляется только после прохождения обучения по образовательной программе повышения квалификации частных охранников в образовательном учреждении, имеющем соответствующую лицензию. Срок действия удостоверения продлевается на 5 лет.

Для продления срока действия удостоверения гражданин, руководитель либо представитель охранной организации, в которой он работает, обязан не ранее двух месяцев и не позднее чем за 30 дней до окончания срока действия удостоверения представить в соответствующее подразделение по лицензионно-разрешительной работе следующие документы:

заявление-анкету о продлении срока действия удостоверения (приложение N 4 к Административному регламенту);

фотографию размером 4 x 6 см;

копию паспорта гражданина Российской Федерации;

медицинское заключение об отсутствии заболеваний, препятствующих исполнению обязанностей частного охранника, по форме, установленной Министерством здравоохранения и социального развития Российской Федерации, с момента выдачи которой прошло не более одного года <*>;

<*> Приказ Минздрава России от 11 сентября 2000 г. N 344 "О медицинском освидетельствовании граждан для выдачи лицензии на право приобретения оружия" (зарегистрирован в Минюсте России 10 октября 2000 г., регистрационный N 2415).

копию документа, подтверждающего прохождение обучения по образовательной программе повышения квалификации частных охранников;

Абзац восьмой. - Исключен. (в ред. Приказа МВД РФ от 30.12.2014 N 1149)

Заявление о продлении удостоверения частного охранника может быть направлено в орган внутренних дел в форме электронного документа, подписанного электронной подписью.

9.3. В случае утраты удостоверения, приведения его в негодность, изменения фамилии (имени, отчества) гражданин обязан письменно сообщить об этом не позднее 10 дней с момента наступления таких событий в подразделение органа внутренних дел по месту нахождения лицензионного дела частного охранника.

9.4. Для выдачи дубликата удостоверения взамен утраченного, пришедшего в негодность либо в случае изменения фамилии (имени, отчества) гражданина в соответствующее подразделение органа внутренних дел представляются следующие документы:

заявление-анкета с указанием причин выдачи дубликата удостоверения (приложение N 4 к Административному регламенту);

2 фотографии размером 4 x 6 см;

копия паспорта гражданина Российской Федерации;

Абзац пятый. - Исключен. (в ред. Приказа МВД РФ от 30.12.2014 N 1149)

копия свидетельства о присвоении квалификации охранника.

Дополнительно к указанным документам граждане, получающие дубликат удостоверения, в зависимости от причин его выдачи представляют:

в случае, если удостоверение пришло в негодность, - удостоверение, пришедшее в негодность.

Дубликат удостоверения выдается в течение 10 рабочих дней со дня подачи соответствующих документов.

В дубликате удостоверения, в графе "особые отметки" ставится штамп "Дубликат" и делается запись о причине выдачи дубликата, указываются серия и номер ранее выданного удостоверения.

Срок действия удостоверения при этом не изменяется.

9.5. Для внесения изменений в удостоверение в связи с изменением места жительства, прохождением профессиональной подготовки и присвоением квалификации в орган внутренних дел по месту нахождения учетного дела в течение 15 рабочих дней после получения документов, подтверждающих данные изменения, представляются следующие документы:

заявление с указанием причин внесения изменений в удостоверение;

копия паспорта гражданина Российской Федерации;

удостоверение охранника;

копии документов, подтверждающие указанные изменения;

Абзац шестой. - Исключен. (в ред. Приказа МВД РФ от 30.12.2014 N 1149)

Заявление о переоформлении удостоверения частного охранника может быть направлено в орган внутренних дел в форме электронного документа, подписанного электронной подписью.

В соответствующую графу удостоверения вносится запись, заверяемая подписью должностного лица, имеющего право подписи удостоверений, и соответствующей печатью.

Изменения в удостоверение вносятся в течение 10 рабочих дней.

9.6. В случае добровольного отказа гражданина от удостоверения к заявлению, оформленному в произвольной форме, прикладывается удостоверение.

Сотрудник подразделения лицензионно-разрешительной работы не вправе требовать от заявителя представления документов, не предусмотренных Административным регламентом.

9.7. При обращении за получением государственной услуги заявитель дополнительно представляет документы, подтверждающие получение согласия на обработку персональных данных лица (лиц), не являющегося (являющихся) заявителем. (в ред. Приказа МВД РФ от 30.12.2014 N 1149)

Перечень оснований для отказа в приеме документов, необходимых для предоставления государственной услуги

10. Основанием для отказа в приеме документов являются отсутствие в заявлении необходимых сведений или документов, предусмотренных пунктом 9 Административного регламента, о чем сообщается заявителю на приеме.

Документы возвращаются заявителю.

Исчерпывающий перечень оснований для отказа в предоставлении государственной услуги

11. Основанием для отказа в предоставлении государственной услуги по выдаче, продлению, переоформлению удостоверения частного охранника (его дубликата) являются:

наличие обстоятельств, при которых гражданин не вправе претендовать на приобретение правового статуса частного охранника;

наличие в представленных документах недостоверной или искаженной информации. (в ред. Приказа МВД РФ от 30.12.2014 N 1149)

Перечень услуг, которые являются необходимыми и обязательными для предоставления государственной услуги

12. Других услуг, которые являются необходимыми и обязательными для предоставления государственной услуги, законодательством Российской Федерации не предусмотрено.

Порядок, размер и основания взимания государственной пошлины или иной платы, взимаемой за предоставление государственной услуги

13. Государственная пошлина, взимаемая при предоставлении государственной услуги, уплачивается в размерах и порядке, установленных законодательством Российской Федерации о налогах и сборах.

Максимальный срок ожидания в очереди при подаче запроса о предоставлении государственной услуги и при получении результата предоставления государственной услуги

14. Прием заявителей ведется в установленные дни и часы. (в ред. Приказа МВД РФ от 10.10.2013 N 832)

14.1. По желанию заявителей предварительная запись на прием осуществляется при личном приеме или с использованием средств телефонной связи по номерам телефонов, размещенным на официальных сайтах территориальных органов МВД России на региональном уровне и информационных стендах в помещениях подразделений лицензионно-разрешительной работы. (в ред. Приказа МВД РФ от 10.10.2013 N 832)

14.2. Сотрудник, осуществляющий предварительную запись, информирует заявителя о дате, времени и месте приема. (в ред. Приказа МВД РФ от 10.10.2013 N 832)

14.3. Максимальный срок ожидания в очереди при подаче заявления и документов, необходимых для предоставления государственной услуги и получения результата предоставления такой услуги, не должен составлять более 15 минут. (в ред. Приказа МВД РФ от 10.10.2013 N 832)

Требования к помещениям, в которых предоставляется государственная услуга, к месту ожидания и приема заявителей, размещению и оформлению визуальной и текстовой информации о порядке предоставления такой услуги

15. Требования к местам предоставления государственной услуги:

Вход в здание территориального органа МВД России, в котором осуществляется прием граждан по вопросу предоставления государственных услуг, обозначается вывеской (табличкой) с указанием наименования органа, дней и часов приема граждан и времени перерыва на обед.

Должны быть созданы условия для осуществления приема граждан-инвалидов: (в ред. Приказа МВД РФ от 25.11.2013 N 926)

помещения оборудованы пандусами, специальными ограждениями и перилами; (в ред. Приказа МВД РФ от 25.11.2013 N 926)

обеспечены беспрепятственное передвижение и разворот специальных средств для передвижения (кресел-колясок); (в ред. Приказа МВД РФ от 25.11.2013 N 926)

столы для инвалидов размещены в стороне от входа с учетом беспрепятственного подъезда и поворота специальных средств для передвижения (кресел-колясок). (в ред. Приказа МВД РФ от 25.11.2013 N 926)

Прием посетителей в подразделениях лицензионно-разрешительной работы территориального органа МВД России не может быть менее 2 дней в неделю, с общим временем приема не менее 12 часов.

Кабинеты для приема заявителей должны быть оборудованы информационными табличками (вывесками) с указанием:

номера кабинета;

фамилии, имени, отчества и должности сотрудника, осуществляющего предоставление государственной услуги.

Каждое рабочее место сотрудников должно быть оборудовано персональным компьютером с возможностью доступа к необходимым информационным базам данных и печатающим устройствам.

Помещения для приема граждан должны быть оборудованы техническими средствами видеонаблюдения.

16. Места ожидания предоставления государственной услуги оборудуются:

стульями, столами (стойками) для возможности оформления документов;

информационными стендами, предназначенными для ознакомления заявителей с информационными материалами.

Места ожидания должны соответствовать комфортным условиям для заявителей и оптимальным условиям работы сотрудников.

Площадь мест ожидания рассчитывается в зависимости от количества граждан, обращающихся в орган внутренних дел для предоставления государственной услуги в дни приема.

Показатели доступности и качества государственной услуги

17. Заявитель имеет право:

получать полную и достоверную информацию о порядке предоставления государственной услуги, в том числе в электронной форме в личном кабинете зарегистрированного пользователя Единого портала и на сайте территориального органа МВД России; (в ред. Приказа МВД РФ от 30.12.2014 N 1149)

получать государственную услугу своевременно, в полном объеме и в любой форме, предусмотренной законодательством Российской Федерации, в том числе в электронной форме через личный кабинет зарегистрированного пользователя Единого портала; (в ред. Приказа МВД РФ от 30.12.2014 N 1149)

знакомиться с документами и материалами, касающимися рассмотрения его заявления, за исключением документов, предназначенных для служебного пользования;

обращаться в досудебном и (или) судебном порядке в соответствии с законодательством Российской Федерации с жалобой (претензией) на принятое по его заявлению решение или на действия (бездействие) должностных лиц территориального органа МВД России;

обращаться с заявлением о прекращении рассмотрения заявления, в том числе в электронной форме через личный кабинет пользователя Единого портала. (в ред. Приказа МВД РФ от 30.12.2014 N 1149)

18. Основные требования к качеству предоставления государственной услуги:

удобство и доступность получения гражданином информации о порядке предоставления государственной услуги;

достоверность и полнота информирования гражданина о ходе рассмотрения его заявления;

своевременность принятия решения по предоставлению государственной услуги;

общение заявителя с должностными лицами не более двух раз, при этом время общения при подаче заявления не превышает 15 минут, а при получении результатов оказания государственных услуг не более 10 минут. (в ред. Приказа МВД РФ от 10.10.2013 N 832)

Критерием оценки качества предоставления государственной услуги является отсутствие жалоб и претензий со стороны заявителей.

III. Состав, последовательность и сроки выполнения административных процедур

19. Предоставление государственной услуги включает в себя следующие административные процедуры:

прием заявления и прилагаемых к нему документов;

проверка достоверности сведений, содержащихся в представленных документах;

принятие решения по предоставлению государственной услуги;

выдача (продление срока действия, переоформление) удостоверения частного охранника (дубликата удостоверения);

аннулирование удостоверения частного охранника.

Прием заявления и прилагаемых к нему документов

20. Основанием для приема документов является представление заявителем в соответствующее подразделение лицензионно-разрешительной работы заявления с приложением необходимых документов, установленных пунктом 9 Административного регламента.

20.1. При получении заявления сотрудник подразделения лицензионно-разрешительной работы, ответственный за прием документов, устанавливает личность заявителя, проверяет по описи наличие всех необходимых документов.

При наличии оснований, указанных в пункте 10 Административного регламента, ответственный исполнитель информирует заявителя о выявленных недостатках в представленных документах, предлагает принять меры по их устранению и возвращает документы.

Прием заявления и необходимых документов от заявителя осуществляется по описи (приложение N 5 к Административному регламенту), копия которой с отметкой о дате их получения вместе с талоном-уведомлением (приложение N 6 к Административному регламенту) вручается заявителю.

Сотрудник подразделения лицензионно-разрешительной работы регистрирует поступившие заявления, в том числе в форме электронного документа, в книге регистрации заявлений, обращений и выдачи удостоверений частного охранника (приложение N 9 к Административному регламенту) и вносит сведения о принятых заявлениях в автоматизированную информационную поисковую систему "Оружие-МВД", информирует на Едином портале лиц, направивших свои заявления в форме электронного документа о приеме к рассмотрению заявления. (в ред. Приказа МВД РФ от 30.12.2014 N 1149)

20.2. Сотрудники, отвечающие за прием документов, в часы приема не должны отвлекаться на исполнение иных служебных обязанностей.

Проверка достоверности сведений, содержащихся в представленных документах

21. Руководитель подразделения лицензионно-разрешительной работы в срок до двух рабочих дней назначает сотрудника для проведения проверки полноты и достоверности сведений, представленных в заявлении и приложенных к нему документах. (в ред. Приказа МВД РФ от 30.12.2014 N 1149)

21.1. Сотрудник в течение двадцати рабочих дней: (в ред. Приказа МВД РФ от 30.12.2014 N 1149)

проводит проверку полноты и достоверности представленных в заявлении сведений, документов, приложений к ним, в соответствии с требованиями законодательных и иных правовых актов Российской Федерации; (в ред. Приказа МВД РФ от 30.12.2014 N 1149)

осуществляет проверку сведений путем направления в информационный центр территориального органа МВД России на региональном уровне (в том числе для проверки по учетам федерального казенного учреждения "Главный информационно-аналитический центр Министерства внутренних дел Российской Федерации") запросов о наличии (отсутствии) у них сведений о привлечении работников к административной ответственности за правонарушения, посягающие на общественный порядок и общественную безопасность или установленный порядок управления, либо в области незаконного оборота наркотических средств, психотропных веществ или их аналогов и потребления без назначения врача наркотических средств или психотропных веществ, а также о судимости и (или) факте уголовного преследования либо о прекращении уголовного преследования, сведений о нахождении в розыске. Информационное взаимодействие осуществляется путем запроса сведений в электронном виде, в том числе с использованием санкционированного удаленного доступа к информационным базам данных федерального и регионального уровня. (в ред. Приказа МВД РФ от 30.12.2014 N 1149)

В рамках системы межведомственного электронного взаимодействия запрос сотрудник формирует и направляет в соответствующие федеральные органы исполнительной власти и иные организации о предоставлении необходимых сведений о паспортных данных и об уплате государственной пошлины. Данные запросы направляются в срок не более 5 дней со дня приема заявления. (в ред. Приказа МВД РФ от 30.12.2014 N 1149)

21.2. Полученные сведения сотрудником вносятся в АИПС "Оружие-МВД", документы приобщаются к учетному делу. (в ред. Приказа МВД РФ от 30.12.2014 N 1149)

Принятие решения по предоставлению государственной услуги

22. Решение о выдаче, продлении срока действия, переоформлении (об отказе в выдаче, продлении срока действия, переоформлении) удостоверения (дубликата удостоверения) частного охранника или его аннулировании принимается уполномоченным руководителем территориального органа регионального уровня в срок, не превышающий тридцати дней со дня поступления заявления и прилагаемых к нему документов.

22.1. В указанный срок орган внутренних дел обязан в письменной форме уведомить заявителя о принятом решении по предоставлению (приложение N 7 к Административному регламенту) либо об отказе в предоставлении (приложение N 8 к Административному регламенту) государственной услуги.

В случае принятия решения об отказе в предоставлении государственной услуги в уведомлении обязательно делаются ссылки на законодательные и иные нормативные правовые акты Российской Федерации, послужившие основанием для принятия такого решения.

Уведомление направляется по почте или вручается на личном приеме.

22.2. Удостоверение частного охранника, кроме случая добровольного отказа гражданина, аннулируется также при получении подразделением органа внутренних дел по месту нахождения учетного дела информации о:

а) привлечении частного охранника к административной ответственности за потребление наркотических средств или психотропных веществ без назначения врача либо повторного привлечения в течение одного года частного охранника к административной ответственности за совершение административных правонарушений против порядка управления, административных правонарушений, посягающих на институты государственной власти или общественный порядок и общественную безопасность, либо административных правонарушений в области оборота наркотических средств, психотропных веществ, их аналогов или прекурсоров, растений, содержащих наркотические средства или психотропные вещества либо их прекурсоры, либо их частей, содержащих наркотические средства или психотропные вещества либо их прекурсоры, за исключением административных правонарушений, связанных с потреблением наркотических средств или психотропных веществ без назначения врача; (в ред. Приказа МВД РФ от 30.12.2014 N 1149)

б) отказа гражданина от гражданства Российской Федерации;

в) вступившем в законную силу решении суда о признании гражданина недееспособным или ограниченно дееспособным;

г) получении гражданином заболевания, препятствующего исполнению им обязанностей частного охранника, или выявления факта наличия такого заболевания;

д) выявлении иных обстоятельств, при которых гражданин не может претендовать на приобретение правового статуса частного охранника;

е) получение заключения о невозможности допуска гражданина к осуществлению частной охранной деятельности в связи с повышенной опасностью нарушения прав и свобод граждан, возникновению угрозы общественной безопасности;

ж) наличие судимости за совершение умышленного преступления;

з) окончание срока действия удостоверения, если гражданин не предпринял без уважительных причин мер по его продлению;

и) смерти гражданина.

Орган внутренних дел по месту нахождения лицензионного дела организации либо по месту постоянной регистрации частного охранника в случае привлечения его к административной ответственности, предъявления обвинения в совершении преступления, получения иной информации о фактах, которые могут послужить основанием для аннулирования удостоверения или его временного изъятия, незамедлительно уведомляет орган внутренних дел по месту нахождения учетного дела.

При принятии решения об аннулировании удостоверения частного охранника органом внутренних дел, принявшим такое решение, в минимально возможные сроки принимаются необходимые меры по его изъятию.

Удостоверение подлежит изъятию также в случае получения органом внутренних дел информации о предъявлении его владельцу обвинения в совершении преступления.

Изъятое удостоверение хранится в учетном деле до решения вопроса о его виновности в установленном законом порядке.

В случае принятия решения о невиновности гражданина изъятое удостоверение возвращается гражданину с внесением в него необходимых изменений.

По факту изъятия удостоверения составляется протокол с указанием причин изъятия, копия которого вручается гражданину.

22.3. В подразделении лицензионно-разрешительной работы на каждого гражданина, претендующего на получение удостоверения, заводится учетное дело, в котором концентрируются документы, послужившие основанием для выдачи или отказа в выдаче удостоверения, материалы проверки и иные документы, связанные с его деятельностью в качестве частного охранника. (в ред. Приказа МВД РФ от 30.12.2014 N 1149)

Данные о выдаче (отказе в выдаче), продлении срока действия, выдаче дубликата, аннулировании, а также изъятии удостоверения заносятся в банк данных автоматизированной информационно-поисковой системы "Оружие-МВД" в течение 5 рабочих дней с момента принятия соответствующего решения.

Учетное дело направляется (передается) в орган внутренних дел по месту постоянной регистрации гражданина при получении уведомления об увольнении работника, получавшего удостоверение по месту нахождения лицензионного дела организации, а также в случае аннулирования удостоверения (после принятия необходимых мер по его изъятию и приобщению к учетному делу) в течение 10 рабочих дней.

Все дальнейшие действия, связанные с выдачей дубликата удостоверения, продлением срока действия удостоверения, внесением в него изменений и аннулированием, а также ведением учетного дела частного охранника, совершаются органом внутренних дел по месту постоянной регистрации гражданина.

IV. Формы контроля за исполнением Административного регламента

Порядок осуществления текущего контроля за соблюдением и исполнением ответственными должностными лицами положений Административного регламента и иных нормативных правовых актов, устанавливающих требования к предоставлению государственной услуги, а также принятия ими решений

23. Осуществление текущего контроля за соблюдением исполнения административных процедур, действий и сроков, определенных Административным регламентом, осуществляется руководителем Управления по организации лицензионно-разрешительной работы Министерства внутренних дел Российской Федерации <1> или территориального органа МВД России на региональном уровне непосредственно в ходе рассмотрения и утверждения заключений по заявлениям юридических лиц, представленных ответственным сотрудником. (в ред. Приказов МВД РФ от 10.10.2013 N 832, от 30.12.2014 N 1149)

<1> Далее - "УЛРР МВД России". (в ред. Приказа МВД РФ от 30.12.2014 N 1149)

Текущий контроль осуществляется путем проведения руководителем УЛРР МВД России (территориального органа МВД России на региональном уровне) проверок соблюдения и исполнения сотрудниками положений Административного регламента, иных нормативных правовых актов Российской Федерации. (в ред. Приказа МВД РФ от 30.12.2014 N 1149)

Руководитель УЛРР МВД России (территориального органа МВД России на региональном уровне) организует не реже одного раза в год проверку деятельности подчиненных подразделений лицензионно-разрешительной работы. (в ред. Приказа МВД РФ от 30.12.2014 N 1149)

Порядок и периодичность осуществления плановых и внеплановых проверок полноты и качества предоставления государственной услуги, в том числе порядок и формы контроля за полнотой и качеством предоставления государственной услуги

24. Контрольная функция за предоставлением государственной услуги осуществляется руководством УЛРР МВД России в ходе плановых и внеплановых проверок. (в ред. Приказа МВД РФ от 30.12.2014 N 1149)

Целью проведения плановых и внеплановых проверок является выявление нарушений порядка предоставления государственной услуги.

Плановые проверки полноты и качества предоставления государственной услуги проводятся уполномоченными должностными лицами не реже 1 раза в год на основании решений руководства УЛРР МВД России. (в ред. Приказа МВД РФ от 30.12.2014 N 1149)

Внеплановые проверки полноты и качества предоставления государственной услуги проводятся УЛРР МВД России с участием уполномоченных должностных лиц соответствующих территориальных органов МВД России на региональном уровне на основании жалоб (претензий) граждан и юридических лиц на решения или действия (бездействие) должностных лиц подразделений лицензионно-разрешительной работы, принятые или осуществленные в ходе предоставления государственной услуги. (в ред. Приказа МВД РФ от 30.12.2014 N 1149)

Ответственность должностных лиц за решения и действия (бездействие), принимаемые или осуществляемые ими в ходе предоставления государственной услуги

25. Сотрудники подразделений лицензионно-разрешительной работы при осуществлении лицензирования в случае ненадлежащего исполнения своих обязанностей и в случае совершения противоправных действий (бездействия) несут ответственность в соответствии с законодательством Российской Федерации.

В течение тридцати рабочих дней со дня получения сведений о фактах нарушения законодательства Российской Федерации сотрудниками лицензионно-разрешительной работы при осуществлении лицензирования орган внутренних дел обязан сообщить заявителю, права и законные интересы которого нарушены, о мерах, принятых в отношении виновных в таких нарушениях должностных лиц.

Требования к порядку и формам контроля за предоставлением государственной услуги

26. Заявители имеют право осуществлять контроль за соблюдением положений Административного регламента, сроков исполнения административных процедур в ходе рассмотрения их заявлений путем получения устной информации (по телефону) или письменных (в электронном виде) запросов.

V. Досудебный (внесудебный) порядок обжалования решений и действий (бездействия) территориальных органов МВД России на региональном уровне, предоставляющих государственную услугу, и (или) их должностных лиц (в ред. Приказа МВД РФ от 29.03.2013 N 171)

Информация для заявителя о его праве подать жалобу на решение и (или) действие (бездействие) уполномоченных должностных лиц органа при предоставлении государственной услуги (далее - жалоба)

27. Заявитель вправе обратиться с жалобой на нарушение установленного порядка предоставления государственной услуги, в том числе в следующих случаях:

нарушения срока регистрации запроса заявителя о предоставлении государственной услуги;

нарушения срока предоставления государственной услуги;

требования представления заявителем документов, не предусмотренных нормативными правовыми актами Российской Федерации для предоставления государственной услуги;

отказа в приеме документов, представление которых предусмотрено нормативными правовыми актами Российской Федерации для предоставления государственной услуги;

отказа в предоставлении государственной услуги, если основания отказа не предусмотрены федеральными законами и принятыми в соответствии с ними иными нормативными правовыми актами Российской Федерации;

требования внесения заявителем при предоставлении государственной услуги платы, не предусмотренной нормативными правовыми актами Российской Федерации;

отказа лицензирующего органа, предоставляющего государственную услугу, и его должностных лиц в исправлении допущенных опечаток и ошибок в выданных в результате предоставления государственной услуги документах либо нарушение установленного срока таких исправлений.

Предмет жалобы

28. Предметом жалобы являются решения и (или) действия (бездействие) территориального органа МВД России на региональном уровне либо его должностных лиц, принятые (осуществленные) с нарушением порядка предоставления государственной услуги, а также неисполнение или ненадлежащее исполнение должностными лицами служебных обязанностей, установленных Административным регламентом и иными нормативными правовыми актами, регулирующими отношения, возникающие в связи с предоставлением государственной услуги.

Жалоба должна содержать:

наименование территориального органа МВД России на региональном уровне, предоставляющего государственную услугу, либо его должностных лиц, решения и действия (бездействие) которых обжалуются;

фамилию, имя, отчество (при наличии), сведения о месте жительства заявителя, а также номер (номера) контактного телефона, адрес (адреса) электронной почты (при наличии) и почтовый адрес, по которым направляется ответ заявителю;

сведения об обжалуемых решениях и действиях (бездействии) лицензирующего органа, предоставляющего государственную услугу, либо его должностных лиц;

доводы, на основании которых заявитель предполагает, что допущены нарушения его прав, при наличии заявителем могут быть представлены документы (или их копии), подтверждающие доводы заявителя.

Органы государственной власти и уполномоченные на рассмотрение жалобы должностные лица, которым может быть направлена жалоба

29. Жалоба на нарушение порядка предоставления государственной услуги лицензирующим органом и его должностными лицами подается в соответствующий территориальный орган МВД России на региональном уровне или МВД России.

В случае если обжалуется решение руководителя территориального органа МВД России, то жалоба подается вышестоящему руководителю соответствующего территориального органа МВД России либо в МВД России.

Порядок подачи и рассмотрения жалобы

30. Жалоба подается в письменной форме, в том числе при личном приеме заявителя, или в форме электронного документа в МВД России или территориальный орган МВД России на региональном уровне, предоставляющий государственную услугу. Жалоба в письменной форме может быть также направлена по почте.

30.1. В случае если жалоба подается через представителя заявителя, также представляется документ, подтверждающий полномочия на осуществление действий от имени заявителя. В качестве документа, подтверждающего полномочия на осуществление действий от имени заявителя, может быть представлена оформленная в соответствии с законодательством Российской Федерации доверенность.

30.2. В случае подачи жалобы при личном приеме заявитель представляет документ, удостоверяющий его личность в соответствии с законодательством Российской Федерации.

30.3. Жалоба в форме электронного документа может быть подана заявителем посредством официальных сайтов МВД России или территориального органа МВД России на региональном уровне, предоставляющего государственную услугу в сети Интернет или в федеральной государственной информационной системе "Единый портал государственных и муниципальных услуг (функций)".

30.4. Основанием для начала процедуры досудебного (внесудебного) обжалования является поступление жалобы заявителя и ее регистрация.

Сроки рассмотрения жалобы

31. Жалоба подлежит рассмотрению должностным лицом, наделенным соответствующими полномочиями, в течение 15 рабочих дней со дня ее регистрации, а в случае обжалования отказа в приеме документов у заявителя либо в исправлении допущенных опечаток и ошибок или в случае обжалования нарушения установленного срока таких исправлений - в течение 5 рабочих дней со дня ее регистрации, за исключением случаев, при которых срок рассмотрения жалобы сокращен.

Перечень оснований для приостановления рассмотрения жалобы в случае, если возможность приостановления предусмотрена законодательством Российской Федерации

32. Приостановление рассмотрения жалобы не допускается.

Результат рассмотрения жалобы

33. По результатам рассмотрения жалобы принимается одно из следующих решений:

удовлетворить жалобу, в том числе в форме отмены принятого решения, исправления допущенных опечаток и ошибок в выданных в результате предоставления государственной услуги документах, возврата заявителю денежных средств в установленном порядке;

отказать в удовлетворении жалобы.

34. При удовлетворении жалобы принимаются исчерпывающие меры по устранению выявленных нарушений, лицензирующий орган, предоставляющий государственные услуги, принимает меры по выдаче заявителю результата государственной услуги не позднее 5 рабочих дней со дня принятия решения, если иное не установлено законодательством Российской Федерации.

35. В удовлетворении жалобы отказывается в следующих случаях:

наличие вступившего в законную силу решения суда, арбитражного суда по жалобе о том же предмете и по тем же основаниям;

подача жалобы лицом, полномочия которого не подтверждены в порядке, установленном законодательством Российской Федерации;

наличие решения по жалобе, принятого ранее в соответствии с Административным регламентом в отношении того же заявителя и по тому же предмету жалобы.

Порядок информирования заявителя о результатах рассмотрения жалобы

36. Ответ по результатам рассмотрения жалобы направляется заявителю не позднее дня, следующего за днем принятия решения, в письменной форме, по желанию заявителя - в форме электронного документа.

36.1. Ответ по результатам рассмотрения жалобы подписывается уполномоченным на рассмотрение жалобы должностным лицом.

36.2. В ответе по результатам рассмотрения жалобы указываются:

наименование территориального органа МВД России на региональном уровне, рассмотревшего жалобу, должность, фамилия, имя, отчество (при наличии) их должностных лиц, принявших решение по жалобе;

номер, дата, место принятия решения, включая сведения о должностном лице, решение или действие (бездействие) которого обжалуется;

фамилия, имя, отчество (при наличии) заявителя;

основания для принятия решения по жалобе;

принятое по жалобе решение;

в случае, если жалоба признана обоснованной, - сроки устранения выявленных нарушений, в том числе срок предоставления результата государственной услуги;

сведения о возможности обжалования принятого по жалобе решения.

36.3. Жалоба подлежит оставлению без ответа в следующих случаях:

наличие в жалобе нецензурных либо оскорбительных выражений, угроз жизни, здоровью и имуществу должностного лица, а также членов его семьи;

отсутствие возможности прочитать какую-либо часть текста жалобы, фамилию, имя, отчество (при наличии) и (или) почтовый адрес заявителя, указанные в жалобе.

Порядок обжалования решения по жалобе

37. Заявитель имеет право обжаловать решения по жалобе вышестоящим должностным лицам или обжаловать принятое решение в судебном порядке в соответствии с законодательством Российской Федерации.

Право заявителя на получение информации и документов, необходимых для обоснования и рассмотрения жалобы

38. Заявитель имеет право на получение документов, необходимых для обоснования и рассмотрения жалобы.

МВД России или территориальный орган МВД России на региональном уровне обязан предоставить заявителю копии документов, необходимых для обоснования и рассмотрения жалобы, в течение 3 рабочих дней со дня обращения, если иное не предусмотрено федеральными законами и принятыми в соответствии с ними иными нормативными правовыми актами Российской Федерации.

Способы информирования заявителей о порядке подачи и рассмотрения жалобы

39. Информирование заявителей о порядке обжалования решений и действий (бездействия) МВД России или территориального органа МВД России на региональном уровне и его должностных лиц обеспечивается посредством размещения информации на стендах в местах предоставления государственных услуг, на официальных сайтах МВД России или территориального органа МВД России на региональном уровне, в федеральной государственной информационной системе "Единый портал государственных и муниципальных услуг (функций)".

Консультирование заявителей о порядке обжалования решений и действий (бездействия) МВД России или территориального органа МВД России на региональном уровне и его должностных лиц осуществляется в том числе по телефону либо при личном приеме.

Приложение N 1
к Административному регламенту
Министерства внутренних дел
Российской Федерации
по предоставлению государственной
услуги по выдаче удостоверения
частного охранника

Удостоверение  частного  охранника  представляет  собой  документ,
имеющий   уровень   защиты   класса   "B",   серию,   номер. Бланк
удостоверения   является   защищенной  полиграфической продукцией,
изготавливается   централизованно   и   представляет  собой книжку
формата A6 (8,5 x 12,5 см) объемом 24 полосы (вместе с обложкой) с
нумерацией каждой полосы (бумага специальная с водяными знаками).
Удостоверение содержит следующие сведения:
1.  Наименование удостоверения, его номер, фото владельца 4 x 6 см
- стр. 1.
2. Фамилия, имя, отчество владельца - стр. 2.
3. Сведения о продлении срока действия удостоверения - стр. 3, 4.
4. Сведения о присвоенной квалификации - стр. 5.
5. Сведения о специальной подготовке - стр. 6, 7.
6. Место нахождения учетного дела - стр. 8 - 10.
7. Сведения о выдаче личной карточки охранника - стр. 11 - 19.
8. Раздел "Особые отметки" - стр. 20 - 22.
 
Страница  N  1    
        УДОСТОВЕРЕНИЕ       
частного охранника

А N 000001

фото
4 x 6

М.П.

Действительно до

"__" _________ 20__ г.
 
Страница  N  2    
         А N 000001         
____________________________
фамилия, имя, отчество
____________________________
Владелец настоящего
удостоверения имеет право
выполнять функции
по оказанию охранных
услуг в качестве работника
негосударственной (частной)
охранной организации.
При исполнении служебных
обязанностей разрешается
ношение специальных средств.
Ношение служебного оружия
разрешается при наличии
специального разрешения
серии РСЛА.
____________________________
____________________________
наименование лицензирующего
органа

М.П.
______________________
Ф.И.О., подпись
руководителя

"__" ___________ 20__ г.

2
 
Страницы  N  3,  4 
Срок действия продлен до:   
"__" __________ 20__ г.
__________________________
начальник лицензирующего
органа
_________________
Ф.И.О., подпись

М.П.
"__" ______________ 20__ г.

Срок действия продлен до:
"__" __________ 20__ г.
__________________________
начальник лицензирующего
органа
_________________
Ф.И.О., подпись

М.П.
"__" _________ 20__ г.

3, 4
 
Страница  N  5    
    Сведения о присвоении    
квалификации

Присвоена квалификация
охранник ______ разряда
_____________________________
наименование комиссии,
протокол N и дата окончания
_____________________________

М.П. ________________
Ф.И.О., подпись

Присвоена квалификация
охранник ______ разряда
_____________________________
наименование комиссии,
протокол N и дата окончания
_____________________________

М.П. ________________
Ф.И.О., подпись
_________________________

Присвоена квалификация
охранник ______ разряда
_____________________________
наименование комиссии,
протокол N и дата окончания
_____________________________

М.П. ________________
Ф.И.О., подпись

5
 
Страницы N  6,  7 
          Сведения           
о профессиональной
подготовке

_____________________________
наименование
образовательного учреждения,
_____________________________
N свидетельства и дата
окончания

М.П.
________________
Ф.И.О., подпись

_____________________________
наименование
образовательного учреждения,
_____________________________
N свидетельства и дата
окончания

М.П.
________________
Ф.И.О., подпись


_____________________________
наименование
образовательного учреждения,
_____________________________
N свидетельства и дата
окончания

М.П.
________________
Ф.И.О., подпись

6, 7
 
Страницы N  8 - 10 
__________________________   
адрес регистрации по месту
жительства

Учетное дело находится
_____________________________
наименование лицензирующего
органа

М.П. _________________
Ф.И.О., подпись

"__" _________ 20__ г.

__________________________
адрес регистрации по месту
жительства

Учетное дело находится
_____________________________
наименование лицензирующего
органа

М.П. _________________
Ф.И.О., подпись

"__" _________ 20__ г.

__________________________
адрес регистрации по месту
жительства

Учетное дело находится
_____________________________
наименование лицензирующего
органа

М.П. _________________
Ф.И.О., подпись

"__" _________ 20__ г.


А N 000001 8 - 10
 
Страницы N 11 - 19 
Личная карточка N            
_____________________________
наименование охранной
организации
_____________________________
наименование
лицензирующего органа

М.П.
_______________
Ф.И.О., подпись

"__" _________ 20__ г.

Отметка о сдаче личной
карточки

М.П.
_______________
Ф.И.О., подпись
"__" _________ 20__ г.

Личная карточка N
_____________________________
наименование охранной
организации
____________________________
наименование
лицензирующего органа

М.П.
_______________
Ф.И.О., подпись

"__" _________ 20__ г.

Отметка о сдаче личной
карточки

М.П.
_______________
Ф.И.О., подпись
"__" _______ 20__ г.

A N 000001 11 - 19
 
Страницы N 20 - 22 
       Особые отметки        













20 - 22
 

Приложение N 2
к Административному регламенту
Министерства внутренних дел
Российской Федерации
по предоставлению государственной
услуги по выдаче удостоверения
частного охранника

БЛОК-СХЕМА ПО ПРЕДОСТАВЛЕНИЮ ГОСУДАРСТВЕННОЙ УСЛУГИ ПО ВЫДАЧЕ УДОСТОВЕРЕНИЯ ЧАСТНОГО ОХРАННИКА

(в ред. Приказа МВД РФ от 30.12.2014 N 1149)

Гражданин Российской Федерации (руководитель частной охранной организации, в которой работает гражданин)  
               
      V      
  - заявление о выдаче (продлении срока действия) удостоверения частного охранника, переоформлению или выдаче дубликата удостоверения частного охранника
- комплект документов
 
               
      V      
  Подразделение лицензионно-разрешительной работы органа внутренних дел:
- прием заявления и документов;
- проверка достоверности сведений, содержащихся в представленных документах
 
               
  V     V  
  Принятие решения об отказе в выдаче (продлении) удостоверения частного охранника     Принятие решения о выдаче (продлении срока действия, переоформление) удостоверения (дубликата удостоверения)  
               
  V     V  
  Внесение информации о лицензии в реестр лицензий АИПС "Оружие-МВД" и предоставление информации в виде электронного документа ФНС России  
               
  V     V  
  Выдача уведомления об отказе в выдаче удостоверения     Выдача удостоверения частного охранника, аннулирование  
               
          V  
          Получение информации и принятие решения об аннулировании удостоверения. Принятие мер к его изъятию  

ПРИЛОЖЕНИЕ 3. - Исключено. (в ред. Приказа МВД РФ от 10.10.2013 N 832)

Приложение N 4
к Административному регламенту
Министерства внутренних дел
Российской Федерации
по предоставлению государственной
услуги по выдаче удостоверения
частного охранника

(в ред. Приказа МВД РФ от 30.12.2014 N 1149)

Фото 4 x 6 см   Министру внутренних дел по республике, начальнику ГУ(У)МВД России по субъекту Российской Федерации
 
 
от гражданина
 
зарегистрированного по адресу:
 
 
 
ЗАЯВЛЕНИЕ-АНКЕТА
 
О выдаче удостоверения частного охранника (продлении срока действия, выдаче дубликата, внесении изменений в удостоверение)
   
Фамилия Имя
Отчество
Год рождения Место рождения
 
Образование Окончил
 
 
Адрес постоянного места жительства, телефон
 
 
Где проходил профессиональную подготовку
 
 
1. Имеете ли судимость за совершение умышленного преступления?
(судимость снята или погашена)
 
 
 
2. Предъявлено ли обвинение в совершении преступления?
 
 
3. Находились ли в прошлом на государственной службе, работали в
судебных, прокурорских и иных правоохранительных органах?
 
 
 
4. Увольнялись ли по основаниям, которые в соответствии с законодательством Российской Федерации связаны с совершением дисциплинарного проступка, грубым или систематическим нарушением дисциплины, совершением проступка, порочащего честь государственного служащего, утратой доверия к нему?
 
 
 
5. Должность и место работы в настоящее время
 
 
 
6. Находитесь на какой-либо оплачиваемой должности в общественной
организации?
 
 
 
7. Состоите (состояли) на учете в органах здравоохранения по поводу
психических заболеваний, алкоголизма или наркомании?
 
 
8. Дата и место прохождения обязательной дактилоскопической регистрации
 
 
Дата Подпись (Ф.И.О.)
   

Приложение N 5
к Административному регламенту
Министерства внутренних дел
Российской Федерации
по предоставлению государственной
услуги по выдаче удостоверения
частного охранника

                                ОПИСЬ
              документов, представляемых для получения
      (переоформления, продления срока действия) удостоверения
                         частного охранника
 
__________________________________________________________________
(наименование юридического лица или фамилия и инициалы гражданина)
 
N п/п 
Наименование документа 
Количество листов 
 
 
 
 
 
 
 
 
 
 
 
 
 
 
 
 
Руководитель юридического
лица (либо гражданина)
_________________________                       __________________
        (подпись)                                   (Ф.И.О.)
 
                                                   М.П.
 
Документы согласно описи принял:
__________________________________________________________________
(должность сотрудника, принявшего заявление)           (подпись)
(Ф.И.О.)
 
                                          "__" ___________ 20__ г.
 

Приложение N 6
к Административному регламенту
Министерства внутренних дел
Российской Федерации
по предоставлению государственной
услуги по выдаче удостоверения
частного охранника

                             ТАЛОН-УВЕДОМЛЕНИЕ
 
 КОРЕШОК ТАЛОНА-УВЕДОМЛЕНИЯ N ____  
      ТАЛОН-УВЕДОМЛЕНИЕ N ____      
Заявление о                         
____________________________________
____________________________________
(указывается краткое содержание
заявления)
с приложением на ________ листах
принято от
____________________________________
____________________________________
(указывается руководитель
юридического лица или фамилия
и инициалы гражданина)

Представленные заявление, а также
прилагаемые документы
____________________________________
____________________________________
(указывается, соответствуют либо не
соответствуют заявление и документы
требованиям, установленным
законодательными и нормативными
правовыми актами
Российской Федерации)
____________________________________
____________________________________
(Ф.И.О. и подпись сотрудника,
принявшего документы)
______________
(дата)
Ваше заявление о                    
____________________________________
____________________________________
(указывается краткое содержание
заявления)
с приложением на ________ листах
принято для изучения и принятия
соответствующего решения.
О результатах вам будет сообщено
в течение 30 дней.


____________________________________
____________________________________
(Ф.И.О. и подпись сотрудника,
принявшего документы)
______________
(дата)











 

Приложение N 7
к Административному регламенту
Министерства внутренних дел
Российской Федерации
по предоставлению государственной
услуги по выдаче удостоверения
частного охранника

                                         
 
Гр-ну _______________
 
 
 
Адрес: ______________
 
 
Довожу  до  сведения, что на основании Закона Российской Федерации
"О  частной  детективной  и  охранной  деятельности  в  Российской
Федерации"  принято  решение  о  выдаче Вам удостоверения частного
охранника.
Для получения удостоверения Вам необходимо обратиться по адресу: _
__________________________________________________________________
__________________________________________________________________
 
Начальник ________________________  ______________________________
                  (подпись)                     (Ф.И.О.)
 

Приложение N 8
к Административному регламенту
Министерства внутренних дел
Российской Федерации
по предоставлению государственной
услуги по выдаче удостоверения
частного охранника

                                  ________________________________
                                   (Фамилия и инициалы гражданина)
                                  ________________________________
                                         (юридический адрес)
 
                             Уведомление
            об отказе в выдаче (продлении) удостоверения
                         частного охранника
 
Сообщаем,  что  Ваше  заявление о выдаче (продлении) удостоверения
частного охранника от "__" _____________________ 20__ г.
(рег. N ___________) _____________________________________________
                           (указывается наименование подразделения
                              лицензионно-разрешительной работы)
рассмотрено.
По  результатам  проведенной  проверки принято решение об отказе в
выдаче (продлении) Вам удостоверения частного охранника.
 
                        Причины отказа:
 
__________________________________________________________________
  (указываются положения Закона Российской Федерации "О частной
__________________________________________________________________
   детективной и охранной деятельности в Российской Федерации")
__________________________________________________________________
 
Руководитель подразделения        ________________________________
                                   (подпись, инициалы, фамилия)
 

Приложение N 9
к Административному регламенту
Министерства внутренних дел
Российской Федерации
по предоставлению государственной
услуги по выдаче удостоверения
частного охранника

Вид в развороте

(графы размещаются на 2-х страницах в альбомном формате A-4 каждая)

КНИГА РЕГИСТРАЦИИ ЗАЯВЛЕНИЙ, ОБРАЩЕНИЙ И ВЫДАЧИ УДОСТОВЕРЕНИЙ ЧАСТНОГО ОХРАННИКА

______________________________________________________________________________
(наименование органа внутренних дел)

(в ред. Приказа МВД РФ от 30.12.2014 N 1149)

Начата: ______________
Окончена: ____________

N п/п Содержание заявления Фамилия, имя, отчество заявителя Место жительства заявителя Общее количество листов или экземпляров Дата регистрации Фамилия, инициалы исполнителя Подпись исполнителя и дата получения заявления Номер выданного удостоверения частного охранника Подпись заявителя и дата получения удостоверения частного охранника Номер и дата уведомления об отказе в выдаче удостоверения частного охранника Номер дела и номера листов Примечание
1 2 3 4 5 6 7 8 9 10 11 12 13
                         

Примечания:

1. Графа 11 заполняется при вручении уведомления заявителю с указанием даты либо после направления его почтой.

2. Книга прошнуровывается, пронумеровывается и скрепляется печатью органа внутренних дел.

Приложение N 10
к Административному регламенту
Министерства внутренних дел
Российской Федерации
по предоставлению государственной
услуги по выдаче удостоверения
частного охранника

(графы размещаются на 2-х страницах в формате A-4 каждая).

КНИГА
РЕГИСТРАЦИИ УЧЕТНЫХ ДЕЛ N _______

(в ред. Приказа МВД РФ от 30.12.2014 N 1149)

N п/п Фамилия, имя, отчество гражданина Адрес постоянного места жительства Номер и дата выдачи удостоверения частного охранника Ф.И.О. ответственного за ведение учетного дела Номер тома Кол-во листов Дата списания дела в архив и архивный номер Примечание
1 2 3 4 5 6 7 8 9
                 

Дата заведения: ____________

Дата окончания: ____________