Приказ ФНС РФ от 27.05.2020 N ЕД-7-21/352@

"Об утверждении рекомендуемых форматов представления в электронной форме уведомления о выбранных объектах налогообложения, в отношении которых предоставляется налоговая льгота по налогу на имущество физических лиц, и уведомления о выбранном земельном участке, в отношении которого применяется налоговый вычет по земельному налогу, а также о признании утратившими силу приказов ФНС России от 15.11.2017 N ММВ-7-21/930@, от 23.05.2018 N ММВ-7-21/329@"
Редакция от 27.05.2020 — Действует с 27.05.2020

ФЕДЕРАЛЬНАЯ НАЛОГОВАЯ СЛУЖБА

ПРИКАЗ
от 27 мая 2020 г. N ЕД-7-21/352@

ОБ УТВЕРЖДЕНИИ РЕКОМЕНДУЕМЫХ ФОРМАТОВ ПРЕДСТАВЛЕНИЯ В ЭЛЕКТРОННОЙ ФОРМЕ УВЕДОМЛЕНИЯ О ВЫБРАННЫХ ОБЪЕКТАХ НАЛОГООБЛОЖЕНИЯ, В ОТНОШЕНИИ КОТОРЫХ ПРЕДОСТАВЛЯЕТСЯ НАЛОГОВАЯ ЛЬГОТА ПО НАЛОГУ НА ИМУЩЕСТВО ФИЗИЧЕСКИХ ЛИЦ, И УВЕДОМЛЕНИЯ О ВЫБРАННОМ ЗЕМЕЛЬНОМ УЧАСТКЕ, В ОТНОШЕНИИ КОТОРОГО ПРИМЕНЯЕТСЯ НАЛОГОВЫЙ ВЫЧЕТ ПО ЗЕМЕЛЬНОМУ НАЛОГУ, А ТАКЖЕ О ПРИЗНАНИИ УТРАТИВШИМИ СИЛУ ПРИКАЗОВ ФНС РОССИИ ОТ 15.11.2017 N ММВ-7-21/930@, ОТ 23.05.2018 N ММВ-7-21/329@

На основании подпункта 5.9.37 пункта 5 Положения о Федеральной налоговой службе, утвержденного постановлением Правительства Российской Федерации от 30.09.2004 N 506 (Собрание законодательства Российской Федерации, 2004, N 40, ст. 3961; 2015, N 15, ст. 2286), в целях обеспечения реализации приказа Федеральной налоговой службы от 13.07.2015 N ММВ-7-11/280@ "Об утверждении формы уведомления о выбранных объектах налогообложения, в отношении которых предоставляется налоговая льгота по налогу на имущество физических лиц" (зарегистрирован Министерством юстиции Российской Федерации 04.08.2015, регистрационный номер 38331) с изменениями, внесенными приказами Федеральной налоговой службы от 02.10.2017 N ММВ-7-21/773@ "О внесении изменений в приложения NN 1, 2, 3 к приказу ФНС России от 26.11.2014 N ММВ-7-11/598@ и в приложение к приказу ФНС России от 13.07.2015 N ММВ-7-11/280@" (зарегистрирован Министерством юстиции Российской Федерации 30.10.2017, регистрационный номер 48731) и от 25.03.2020 N ЕД-7-21/192@ "О внесении изменений в приложения к приказам ФНС России от 26.11.2014 N ММВ-7-11/598@, от 13.07.2015 N ММВ-7-11/280@, от 14.11.2017 N ММВ-7-21/897@, от 26.03.2018 N ММВ-7-21/167@, от 24.05.2019 N ММВ-7-21/263@ в связи с информированием физических лиц о результатах рассмотрения документов, представленных в налоговые органы через многофункциональные центры предоставления государственных и муниципальных услуг" (зарегистрирован Министерством юстиции Российской Федерации 28.04.2020, регистрационный номер 58228), а также приказа Федеральной налоговой службы от 26.03.2018 N ММВ-7-21/167@ "Об утверждении формы уведомления о выбранном земельном участке, в отношении которого применяется налоговый вычет по земельному налогу" (зарегистрирован Министерством юстиции Российской Федерации 15.05.2018, регистрационный номер 51090) с изменениями, внесенными приказом Федеральной налоговой службы от 25.03.2020 N ЕД-7-21/192@, приказываю:

1. Утвердить:

- рекомендуемый формат представления уведомления о выбранных объектах налогообложения, в отношении которых предоставляется налоговая льгота по налогу на имущество физических лиц, в электронной форме согласно приложению N 1 к настоящему приказу;

- рекомендуемый формат представления уведомления о выбранном земельном участке, в отношении которого применяется налоговый вычет по земельному налогу, в электронной форме согласно приложению N 2 к настоящему приказу.

2. Признать утратившими силу приказы Федеральной налоговой службы:

- от 15.11.2017 N ММВ-7-21/930@ "Об утверждении Рекомендуемого формата представления уведомления о выбранных объектах налогообложения, в отношении которых предоставляется налоговая льгота по налогу на имущество физических лиц, в электронной форме и о признании утратившим силу приказа ФНС России от 10.09.2015 N ММВ-7-6/388@";

- от 23.05.2018 N ММВ-7-21/329@ "Об утверждении Рекомендуемого формата представления уведомления о выбранном земельном участке, в отношении которого применяется налоговый вычет по земельному налогу".

3. Контроль за исполнением настоящего приказа возложить на заместителя руководителя Федеральной налоговой службы, координирующего работу по созданию, развитию, сопровождению и эксплуатации автоматизированной информационной системы Федеральной налоговой службы.

Руководитель
Федеральной налоговой службы
Д.В. ЕГОРОВ

Приложение N 1
к приказу ФНС России
от 27 мая 2020 г. N ЕД-7-21/352@

РЕКОМЕНДУЕМЫЙ ФОРМАТ ПРЕДСТАВЛЕНИЯ УВЕДОМЛЕНИЯ О ВЫБРАННЫХ ОБЪЕКТАХ НАЛОГООБЛОЖЕНИЯ, В ОТНОШЕНИИ КОТОРЫХ ПРЕДОСТАВЛЯЕТСЯ НАЛОГОВАЯ ЛЬГОТА ПО НАЛОГУ НА ИМУЩЕСТВО ФИЗИЧЕСКИХ ЛИЦ, В ЭЛЕКТРОННОЙ ФОРМЕ

I. ОБЩИЕ СВЕДЕНИЯ

1. Настоящий формат описывает требования к XML файлам (далее - файлам обмена) для формирования двумерного штрих-кода, содержащего информацию по уведомлению о выбранных объектах налогообложения, в отношении которых предоставляется налоговая льгота по налогу на имущество физических лиц, а также передачи этой информации в электронной форме в налоговые органы.

2. Номер версии настоящего формата 5.03, часть CLVII.

II. ОПИСАНИЕ ФАЙЛА ОБМЕНА

3. Имя файла обмена должно иметь следующий вид:

R_T_A_K_O_GGGGMMDD_N, где:

R_T - префикс, принимающий значение SR_UVONLGFL;

A_K - идентификатор получателя информации, где: A - идентификатор получателя, которому направляется файл обмена, K - идентификатор конечного получателя, для которого предназначена информация из данного файла обмена <1>. Каждый из идентификаторов (A и K) имеет вид для налоговых органов - четырехразрядный код территориального органа;

<1> Передача файла от отправителя к конечному получателю (K) может осуществляться в несколько этапов через другие налоговые органы, осуществляющие передачу файла на промежуточных этапах, которые обозначаются идентификатором A. В случае передачи файла от отправителя к конечному получателю при отсутствии налоговых органов, осуществляющих передачу на промежуточных этапах, значения идентификаторов A и K совпадают.

O - идентификатор отправителя информации, имеет вид:

для организаций - девятнадцатиразрядный код (идентификационный номер налогоплательщика (далее - ИНН) и код причины постановки на учет (далее - КПП) организации (обособленного подразделения);

для физических лиц - двенадцатиразрядный код (ИНН физического лица, при наличии. При отсутствии ИНН - последовательность из двенадцати нулей).

GGGG - год формирования передаваемого файла, MM - месяц, DD - день;

N - идентификационный номер файла. (Длина - от 1 до 36 знаков. Идентификационный номер файла должен обеспечивать уникальность файла).

Расширение имени файла - xml. Расширение имени файла может указываться как строчными, так и прописными буквами.

Параметры первой строки файла обмена

Первая строка XML файла должна иметь следующий вид:

<?xm1 version ="1.0" encoding ="windows-1251"?>

Имя файла, содержащего XML схему файла обмена, должно иметь следующий вид:

SR_UVONLGFL_1_157_00_05_03_xx, где xx - номер версии схемы.

Расширение имени файла - xsd.

XML схема файла обмена приводится отдельным файлом.

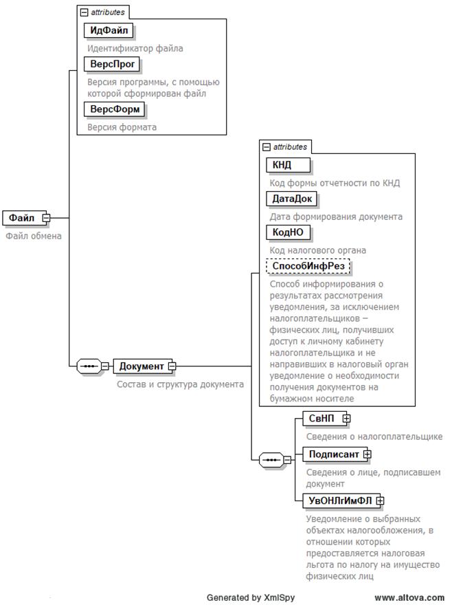
4. Логическая модель файла обмена представлена в виде диаграммы структуры файла обмена на рисунке 1 настоящего формата. Элементами логической модели файла обмена являются элементы и атрибуты XML файла. Перечень структурных элементов логической модели файла обмена и сведения о них приведены в таблицах 4.1 - 4.12 настоящего формата.

Для каждого структурного элемента логической модели файла обмена приводятся следующие сведения:

наименование элемента. Приводится полное наименование элемента <1>;

<1> В строке таблицы могут быть описаны несколько элементов, наименования которых разделены символом "|". Такая форма записи применяется при наличии в файле обмена только одного элемента из описанных в этой строке.

сокращенное наименование (код) элемента. Приводится сокращенное наименование элемента. Синтаксис сокращенного наименования должен удовлетворять спецификации XML;

признак типа элемента. Может принимать следующие значения: "С" - сложный элемент логической модели (содержит вложенные элементы), "П" - простой элемент логической модели, реализованный в виде элемента XML файла, "А" - простой элемент логической модели, реализованный в виде атрибута элемента XML файла. Простой элемент логической модели не содержит вложенные элементы;

формат элемента. Формат элемента представляется следующими условными обозначениями: T - символьная строка; N - числовое значение (целое или дробное).

Формат символьной строки указывается в виде T(n-k) или T(=k), где: n - минимальное количество знаков, k - максимальное количество знаков, символ "-" - разделитель, символ "=" означает фиксированное количество знаков в строке. В случае, если минимальное количество знаков равно 0, формат имеет вид T(0-k). В случае, если максимальное количество знаков не ограничено, формат имеет вид T(n-).

Формат числового значения указывается в виде N(m.k), где: m - максимальное количество знаков в числе, включая целую и дробную часть числа без разделяющей десятичной точки и знака (для отрицательного числа), к - максимальное число знаков дробной части числа. Если число знаков дробной части числа равно 0 (то есть число целое), то формат числового значения имеет вид N(m).

Для простых элементов, являющихся базовыми в XML, например, элемент с типом "date", поле "Формат элемента" не заполняется. Для таких элементов в поле "Дополнительная информация" указывается тип базового элемента;

признак обязательности элемента определяет обязательность наличия элемента (совокупности наименования элемента и его значения) в файле обмена. Признак обязательности элемента может принимать следующие значения: "О" - наличие элемента в файле обмена обязательно; "Н" - наличие элемента в файле обмена необязательно, то есть элемент может отсутствовать. Если элемент принимает ограниченный перечень значений (по классификатору, кодовому словарю и тому подобному), то признак обязательности элемента дополняется символом "К". Например, "ОК". В случае, если количество реализаций элемента может быть более одной, то признак обязательности элемента дополняется символом "М". Например, "НМ" или "ОКМ".

К вышеперечисленным признакам обязательности элемента может добавляться значение "У" в случае описания в XML схеме условий, предъявляемых к элементу в файле обмена, описанных в графе "Дополнительная информация". Например, "НУ" или "ОКУ";

дополнительная информация содержит, при необходимости, требования к элементу файла обмена, не указанные ранее. Для сложных элементов указывается ссылка на таблицу, в которой описывается состав данного элемента. Для элементов, принимающих ограниченный перечень значений из классификатора (кодового словаря и тому подобного), указывается соответствующее наименование классификатора (кодового словаря и тому подобного) или приводится перечень возможных значений. Для классификатора (кодового словаря и тому подобного) может указываться ссылка на его местонахождение. Для элементов, использующих пользовательский тип данных, указывается наименование типового элемента.

Рисунок 1. Диаграмма структуры файла обмена

Таблица 4.1

Файл обмена (Файл)

Наименование элемента Сокращенное наименование (код) элемента Признак типа элемента Формат элемента Признак обязательности элемента Дополнительная информация
Идентификатор файла ИдФайл А T(1-255) ОУ Содержит (повторяет) имя сформированного файла (без расширения)
Версия программы, с помощью которой сформирован файл ВерсПрог А T(1-40) О  
Версия формата ВерсФорм А T(1-5) О Принимает значение: 5.03
Состав и структура документа Документ С   О Состав элемента представлен в таблице 4.2

Таблица 4.2

Состав и структура документа (Документ)

Наименование элемента Сокращенное наименование (код) элемента Признак типа элемента Формат элемента Признак обязательности элемента Дополнительная информация
Код формы отчетности по КНД КНД А T(=7) ОК Типовой элемент <КНДТип>.
Принимает значение: 1150040
Дата формирования документа ДатаДок А T(=10) О Типовой элемент <ДатаТип>.
Дата в формате ДД.ММ.ГГГГ
Код налогового органа КодНО А T(=4) О Типовой элемент <СОНОТип>
Способ информирования о результатах рассмотрения уведомления, за исключением налогоплательщиков - физических лиц, получивших доступ к личному кабинету налогоплательщика и не направивших в налоговый орган уведомление о необходимости получения документов на бумажном носителе СпособИнфРез А T(=1) НК Принимает значение:
1 - в налоговом органе, через который подано настоящее уведомление |
2 - по почте по имеющемуся у налогового органа адресу места жительства (места пребывания) налогоплательщика - физического лица, подавшего уведомление, или по предоставленному налоговому органу адресу для направления по почте документов, которые используются налоговыми органами при реализации своих полномочий в отношениях, регулируемых законодательством о налогах и сборах |
3 - в многофункциональном центре предоставления государственных и муниципальных услуг (далее - МФЦ), через который подано настоящее уведомление, с выражением согласия на передачу документов, составляющих налоговую тайну, на бумажном носителе через МФЦ
Сведения о налогоплательщике СвНП С   О Состав элемента представлен в таблице 4.3
Сведения о лице, подписавшем документ Подписант С   О Состав элемента представлен в таблице 4.6
Уведомление о выбранных объектах налогообложения, в отношении которых предоставляется налоговая льгота по налогу на имущество физических лиц УвОНЛгИмФЛ С   О Состав элемента представлен в таблице 4.8

Таблица 4.3

Сведения о налогоплательщике (СвНП)

Наименование элемента Сокращенное наименование (код) элемента Признак типа элемента Формат элемента Признак обязательности элемента Дополнительная информация
Налогоплательщик - физическое лицо НПФЛ С   О Состав элемента представлен в таблице 4.4

Таблица 4.4

Налогоплательщик - физическое лицо (НПФЛ)

Наименование элемента Сокращенное наименование (код) элемента Признак типа элемента Формат элемента Признак обязательности элемента Дополнительная информация
Номер контактного телефона Тлф А T(1-20) Н  
Фамилия, имя, отчество физического лица ФИОФЛ С   О Типовой элемент <ФИОТип>.
Состав элемента представлен в таблице 4.12
ИНН физического лица | ИННФЛ П T(=12) О Типовой элемент <ИННФЛТип>
Сведения о физическом лице СведФЛ С   О Состав элемента представлен в таблице 4.5

Таблица 4.5

Сведения о физическом лице (СведФЛ)

Наименование элемента Сокращенное наименование (код) элемента Признак типа элемента Формат элемента Признак обязательности элемента Дополнительная информация
Дата рождения ДатаРожд А T(=10) О Типовой элемент <ДатаТип>.
Дата в формате ДД.ММ.ГГГГ
Место рождения МестоРожд А T(1-128) О  
Сведения о документе, удостоверяющем личность УдЛичн С   О Типовой элемент <УдЛичнФЛТип>.
Состав элемента представлен в таблице 4.11

Таблица 4.6

Сведения о лице, подписавшем документ (Подписант)

Наименование элемента Сокращенное наименование (код) элемента Признак типа элемента Формат элемента Признак обязательности элемента Дополнительная информация
Признак лица, подписавшего документ ПрПодп А T(=1) ОК Принимает значение:
1 - налогоплательщик |
2 - представитель налогоплательщика
Фамилия, имя, отчество представителя налогоплательщика ФИО С   НУ Типовой элемент <ФИОТип>.
Состав элемента представлен в таблице 4.12.
Элемент обязателен при <ПрПодп>=2
Сведения о представителе налогоплательщика СвПред С   НУ Состав элемента представлен в таблице 4.7.
Элемент обязателен при <ПрПодп>=2

Таблица 4.7

Сведения о представителе налогоплательщика (СвПред)

Наименование элемента Сокращенное наименование (код) элемента Признак типа элемента Формат элемента Признак обязательности элемента Дополнительная информация
Наименование и реквизиты документа, подтверждающего полномочия представителя налогоплательщика НаимДок А T(1-120) О  

Таблица 4.8

Уведомление о выбранных объектах налогообложения, в отношении которых предоставляется налоговая льгота по налогу на имущество физических лиц (УвОНЛгИмФЛ)

Наименование элемента Сокращенное наименование (код) элемента Признак типа элемента Формат элемента Признак обязательности элемента Дополнительная информация
Сведения о выбранных объектах налогообложения, в отношении которых предоставляется налоговая льгота по налогу на имущество физических лиц СумНалПу С   О Состав элемента представлен в таблице 4.9

Таблица 4.9

Сведения о выбранных объектах налогообложения, в отношении которых предоставляется налоговая льгота по налогу на имущество физических лиц (СумНалПу)

Наименование элемента Сокращенное наименование (код) элемента Признак типа элемента Формат элемента Признак обязательности элемента Дополнительная информация
Жилой дом (жилое строение) ЖилДом С   Н Типовой элемент <СведОНТип>.
Состав элемента представлен в таблице 4.10
Квартира (комната) Квартира С   Н Типовой элемент <СведОНТип>.
Состав элемента представлен в таблице 4.10
Гараж (машино-место) Гараж С   Н Типовой элемент <СведОНТип>.
Состав элемента представлен в таблице 4.10
Помещение или сооружение, указанные в подпункте 14 пункта 1 статьи 407 Налогового кодекса Российской Федерации Помещение С   Н Типовой элемент <СведОНТип>.
Состав элемента представлен в таблице 4.10
Хозяйственное строение или сооружение, указанные в подпункте 15 пункта 1 статьи 407 Налогового кодекса Российской Федерации Строение С   Н Типовой элемент <СведОНТип>.
Состав элемента представлен в таблице 4.10

Таблица 4.10

Сведения об объекте налогообложения (СведОНТип)

Наименование элемента Сокращенное наименование (код) элемента Признак типа элемента Формат элемента Признак обязательности элемента Дополнительная информация
Начало применения налоговой льготы (месяц, год) НачПримЛг А T(=7) О Типовой элемент <ДатаМГТип>.
Дата в формате ММ.ГГГГ
Тип номера ТипНом А T(=1) ОК Принимает значение:
1 - кадастровый |
2 - условный |
3 - инвентарный
Номер объекта недвижимости НомерОН А T(1-100) О  
Субъект Российской Федерации НаимРегион А T(1-255) Н  
Код субъекта Российской Федерации КодРегион А T(=2) НК Типовой элемент <ССРФТип>

Таблица 4.11

Сведения о документе, удостоверяющем личность (УдЛичнФЛТип)

Наименование элемента Сокращенное наименование (код) элемента Признак типа элемента Формат элемента Признак обязательности элемента Дополнительная информация
Код вида документа КодВидДок А T(=2) ОК Принимает значение:
21 - паспорт гражданина Российской Федерации |
03 - свидетельство о рождении |
7 - военный билет |
8 - временное удостоверение, выданное взамен военного билета |
10 - паспорт иностранного гражданина |
11 - свидетельство о рассмотрении ходатайства о признании лица беженцем на территории Российской Федерации по существу |
12 - вид на жительство в Российской Федерации |
13 - удостоверение беженца |
14 - временное удостоверение личности гражданина Российской Федерации |
15 - разрешение на временное проживание в Российской Федерации |
18 - свидетельство о предоставлении временного убежища на территории Российской Федерации |
23 - свидетельство о рождении, выданное уполномоченным органом иностранного государства |
24 - удостоверение личности военнослужащего Российской Федерации |
27 - военный билет офицера запаса |
91 - иные документы
Серия и номер СерНомДок А T(1-25) О  
Дата выдачи ДатаДок А T(=10) О Типовой элемент <ДатаТип>.
Дата в формате ДД.ММ.ГГГГ
Кем выдан ВыдДок А T(1-255) О  

Таблица 4.12

Фамилия, имя, отчество (ФИОТип)

Наименование элемента Сокращенное наименование (код) элемента Признак типа элемента Формат элемента Признак обязательности элемента Дополнительная информация
Фамилия Фамилия А T(1-60) О  
Имя Имя А T(1-60) О  
Отчество Отчество А T(1-60) Н  

Приложение N 2
к приказу ФНС России
от 27 мая 2020 г. N ЕД-7-21/352@

РЕКОМЕНДУЕМЫЙ ФОРМАТ ПРЕДСТАВЛЕНИЯ УВЕДОМЛЕНИЯ О ВЫБРАННОМ ЗЕМЕЛЬНОМ УЧАСТКЕ, В ОТНОШЕНИИ КОТОРОГО ПРИМЕНЯЕТСЯ НАЛОГОВЫЙ ВЫЧЕТ ПО ЗЕМЕЛЬНОМУ НАЛОГУ, В ЭЛЕКТРОННОЙ ФОРМЕ

I. ОБЩИЕ СВЕДЕНИЯ

1. Настоящий формат описывает требования к XML файлам (далее - файл обмена) передачи в налоговые органы уведомления о выбранном земельном участке, в отношении которого применяется налоговый вычет по земельному налогу, в электронной форме.

2. Номер версии настоящего формата 5.02, часть CCXVII.

II. ОПИСАНИЕ ФАЙЛА ОБМЕНА

3. Имя файла обмена должно иметь следующий вид:

R_T_A_K_O_GGGGMMDDN, где:

R_T - префикс, принимающий значение SR_UVZUCHNV;

A_K - идентификатор получателя информации, где: A - идентификатор получателя, которому направляется файл обмена, K - идентификатор конечного получателя, для которого предназначена информация из данного файла обмена <1>. Каждый из идентификаторов (A и K) имеет вид для налоговых органов - четырехразрядный код налогового органа;

<1> Передача файла от отправителя к конечному получателю (K) может осуществляться в несколько этапов через другие налоговые органы, осуществляющие передачу файла на промежуточных этапах, которые обозначаются идентификатором A. В случае передачи файла от отправителя к конечному получателю при отсутствии налоговых органов, осуществляющих передачу на промежуточных этапах, значения идентификаторов A и K совпадают.

O - идентификатор отправителя информации, имеет вид:

для организаций - девятнадцатиразрядный код (идентификационный номер налогоплательщика (далее - ИНН) и код причины постановки на учет (далее - КПП) организации (обособленного подразделения);

для физических лиц - двенадцатиразрядный код (ИНН физического лица, при наличии. При отсутствии ИНН - последовательность из двенадцати нулей).

GGGG - год формирования передаваемого файла, MM - месяц, DD - день;

N - идентификационный номер файла. (Длина - от 1 до 36 знаков. Идентификационный номер файла должен обеспечивать уникальность файла).

Расширение имени файла - xml. Расширение имени файла может указываться как строчными, так и прописными буквами.

Параметры первой строки файла обмена

Первая строка XML файла должна иметь следующий вид:

<?xml version ="1.0" encoding ="windows-1251"?>

Имя файла, содержащего XML схему файла обмена, должно иметь следующий вид:

SR_UVZUCHNV_1_217_00_05_02_xx, где xx - номер версии схемы.

Расширение имени файла - xsd.

XML схема файла обмена приводится отдельным файлом и размещается на официальном сайте Федеральной налоговой службы.

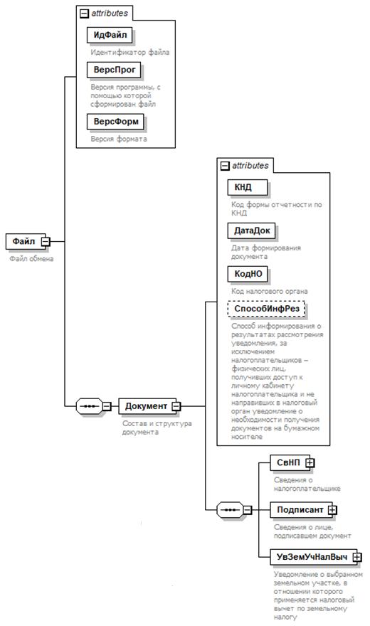
4. Логическая модель файла обмена представлена в виде диаграммы структуры файла обмена на рисунке 1 настоящего формата. Элементами логической модели файла обмена являются элементы и атрибуты XML файла. Перечень структурных элементов логической модели файла обмена и сведения о них приведены в таблицах 4.1 - 4.10 настоящего формата.

Для каждого структурного элемента логической модели файла обмена приводятся следующие сведения:

наименование элемента. Приводится полное наименование элемента <1>;

<1> В строке таблицы могут быть описаны несколько элементов, наименования которых разделены символом "|". Такая форма записи применяется при наличии в файле обмена только одного элемента из описанных в этой строке.

сокращенное наименование (код) элемента. Приводится сокращенное наименование элемента. Синтаксис сокращенного наименования должен удовлетворять спецификации XML;

признак типа элемента. Может принимать следующие значения: "С" - сложный элемент логической модели (содержит вложенные элементы), "П" - простой элемент логической модели, реализованный в виде элемента XML файла, "А" - простой элемент логической модели, реализованный в виде атрибута элемента XML файла. Простой элемент логической модели не содержит вложенные элементы;

формат элемента. Формат элемента представляется следующими условными обозначениями: Т - символьная строка; N - числовое значение (целое или дробное).

Формат символьной строки указывается в виде T(n-k) или T(=k), где: n - минимальное количество знаков, k - максимальное количество знаков, символ "-" - разделитель, символ "=" означает фиксированное количество знаков в строке. В случае, если минимальное количество знаков равно 0, формат имеет вид T(0-k). В случае, если максимальное количество знаков неограничено, формат имеет вид T(n-).

Формат числового значения указывается в виде N(m.k), где: m - максимальное количество знаков в числе, включая знак (для отрицательного числа), целую и дробную часть числа без разделяющей десятичной точки, k - максимальное число знаков дробной части числа. Если число знаков дробной части числа равно 0 (то есть число целое), то формат числового значения имеет вид N(m).

Для простых элементов, являющихся базовыми в XML (определенными в сети "Интернет" по электронному адресу: http://www.w3.org/TR/xmlschema-0), например, элемент с типом "date", поле "Формат элемента" не заполняется. Для таких элементов в поле "Дополнительная информация" указывается тип базового элемента;

признак обязательности элемента определяет обязательность наличия элемента (совокупности наименования элемента и его значения) в файле обмена. Признак обязательности элемента может принимать следующие значения: "О" - наличие элемента в файле обмена обязательно; "Н" - наличие элемента в файле обмена необязательно, то есть элемент может отсутствовать. Если элемент принимает ограниченный перечень значений (по классификатору, кодовому словарю и тому подобному), то признак обязательности элемента дополняется символом "К". Например, "ОК". В случае, если количество реализаций элемента может быть более одной, то признак обязательности элемента дополняется символом "М". Например, "НМ" или "ОКМ".

К вышеперечисленным признакам обязательности элемента может добавляться значение "У" в случае описания в XML схеме условий, предъявляемых к элементу в файле обмена, описанных в графе "Дополнительная информация". Например, "НУ" или "ОКУ";

дополнительная информация содержит, при необходимости, требования к элементу файла обмена, не указанные ранее. Для сложных элементов указывается ссылка на таблицу, в которой описывается состав данного элемента. Для элементов, принимающих ограниченный перечень значений из классификатора (кодового словаря и тому подобного), указывается соответствующее наименование классификатора (кодового словаря и тому подобного) или приводится перечень возможных значений. Для классификатора (кодового словаря и тому подобного) может указываться ссылка на его местонахождение. Для элементов, использующих пользовательский тип данных, указывается наименование типового элемента.

Рисунок 1. Диаграмма структуры файла обмена

Таблица 4.1

Файл обмена (Файл)

Наименование элемента Сокращенное наименование (код) элемента Признак типа элемента Формат элемента Признак обязательности элемента Дополнительная информация
Идентификатор файла ИдФайл А T(1-255) ОУ Содержит (повторяет) имя сформированного файла (без расширения)
Версия программы, с помощью которой сформирован файл ВерсПрог А T(1-40) О  
Версия формата ВерсФорм А T(1-5) О Принимает значение: 5.02
Состав и структура документа Документ С   О Состав элемента представлен в таблице 4.2

Таблица 4.2

Состав и структура документа (Документ)

Наименование элемента Сокращенное наименование (код) элемента Признак типа элемента Формат элемента Признак обязательности элемента Дополнительная информация
Код формы отчетности по КНД КНД А T(=7) ОК Типовой элемент <КНДТип>.
Принимает значение: 1150038
Дата формирования документа ДатаДок А T(=10) О Типовой элемент <ДатаТип>.
Дата в формате ДД.ММ.ГГГГ
Код налогового органа КодНО А T(=4) ОК Типовой элемент <СОНОТип>
Способ информирования о результатах рассмотрения уведомления, за исключением налогоплательщиков - физических лиц, получивших доступ к личному кабинету налогоплательщика и не направивших в налоговый орган уведомление о необходимости получения документов на бумажном носителе СпособИнфРез А T(=1) НК Принимает значение:
1 - в налоговом органе, через который подано настоящее уведомление |
2 - по почте по имеющемуся у налогового органа адресу места жительства (места пребывания) налогоплательщика - физического лица, подавшего уведомление, или по предоставленному налоговому органу адресу для направления по почте документов, которые используются налоговыми органами при реализации своих полномочий в отношениях, регулируемых законодательством о налогах и сборах |
3 - в многофункциональном центре предоставления государственных и муниципальных услуг (далее - МФЦ), через который подано настоящее уведомление, с выражением согласия на передачу документов, составляющих налоговую тайну, на бумажном носителе через МФЦ
Сведения о налогоплательщике СвНП С   О Состав элемента представлен в таблице 4.3
Сведения о лице, подписавшем документ Подписант С   О Состав элемента представлен в таблице 4.6
Уведомление о выбранном земельном участке, в отношении которого применяется налоговый вычет по земельному налогу УвЗемУчНалВыч С   О Состав элемента представлен в таблице 4.8

Таблица 4.3

Сведения о налогоплательщике (СвНП)

Наименование элемента Сокращенное наименование (код) элемента Признак типа элемента Формат элемента Признак обязательности элемента Дополнительная информация
Налогоплательщик - физическое лицо НПФЛ С   О Состав элемента представлен в таблице 4.4

Таблица 4.4

Налогоплательщик - физическое лицо (НПФЛ)

Наименование элемента Сокращенное наименование (код) элемента Признак типа элемента Формат элемента Признак обязательности элемента Дополнительная информация
Номер контактного телефона Тлф А T(1-20) Н  
Фамилия, имя, отчество физического лица ФИОФЛ С   О Типовой элемент <ФИОТип>.
Состав элемента представлен в таблице 4.10
ИНН физического лица | ИННФЛ П T(=12) О Типовой элемент <ИННФЛТип>.
Сведения о физическом лице СведФЛ С   О Состав элемента представлен в таблице 4.5

Таблица 4.5

Сведения о физическом лице (СведФЛ)

Наименование элемента Сокращенное наименование (код) элемента Признак типа элемента Формат элемента Признак обязательности элемента Дополнительная информация
Дата рождения ДатаРожд А T(=10) О Типовой элемент <ДатаТип>.
Дата в формате ДД.ММ.ГГГГ
Место рождения МестоРожд А T(1-128) О  
Сведения о документе, удостоверяющем личность УдЛичн С   О Типовой элемент <УдЛичнФЛТип>.
Состав элемента представлен в таблице 4.9

Таблица 4.6

Сведения о лице, подписавшем документ (Подписант)

Наименование элемента Сокращенное наименование (код) элемента Признак типа элемента Формат элемента Признак обязательности элемента Дополнительная информация
Признак лица, подписавшего документ ПрПодп А T(=1) ОК Принимает значение:
1 - налогоплательщик |
2 - представитель налогоплательщика
Фамилия, имя, отчество представителя налогоплательщика ФИО С   НУ Типовой элемент <ФИОТип>.
Состав элемента представлен в таблице 4.10
Элемент обязателен при <ПрПодп>=2
Сведения о представителе налогоплательщика СвПред С   НУ Состав элемента представлен в таблице 4.7
Элемент обязателен при <ПрПодп>=2

Таблица 4.7

Сведения о представителе налогоплательщика (СвПред)

Наименование элемента Сокращенное наименование (код) элемента Признак типа элемента Формат элемента Признак обязательности элемента Дополнительная информация
Наименование и реквизиты документа, подтверждающего полномочия представителя налогоплательщика НаимДок А T(1-120) О  

Таблица 4.8

Уведомление о выбранном земельном участке, в отношении которого применяется налоговый вычет по земельному налогу (УвЗемУчНалВыч)

Наименование элемента Сокращенное наименование (код) элемента Признак типа элемента Формат элемента Признак обязательности элемента Дополнительная информация
Кадастровый номер земельного участка НомКадастрЗУ А T(1-100) О  

Таблица 4.9

Сведения о документе, удостоверяющем личность (УдЛичнФЛТип)

Наименование элемента Сокращенное наименование (код) элемента Признак типа элемента Формат элемента Признак обязательности элемента Дополнительная информация
Код вида документа КодВидДок А T(=2) ОК Принимает значение:
21 - паспорт гражданина Российской Федерации |
03 - Свидетельство о рождении |
07 - Военный билет |
08 - Временное удостоверение, выданное взамен военного билета |
10 - Паспорт иностранного гражданина |
11 - Свидетельство о рассмотрении ходатайства о признании лица беженцем на территории Российской Федерации по существу |
12 - Вид на жительство в Российской Федерации |
13 - Удостоверение беженца |
14 - Временное удостоверение личности гражданина Российской Федерации |
15 - Разрешение на временное проживание в Российской Федерации |
18 - Свидетельство о предоставлении временного убежища на территории Российской Федерации |
23 - Свидетельство о рождении, выданное уполномоченным органом иностранного государства |
24 - Удостоверение личности военнослужащего Российской Федерации |
27 - Военный билет офицера запаса
Серия и номер СерНомДок А T(1-25) О  
Дата выдачи ДатаДок А T(=10) О Типовой элемент <ДатаТип>.
Дата в формате ДД.ММ.ГГГГ
Кем выдан ВыдДок А T(1-255) О  

Таблица 4.10

Фамилия, имя, отчество (ФИОТип)

Наименование элемента Сокращенное наименование (код) элемента Признак типа элемента Формат элемента Признак обязательности элемента Дополнительная информация
Фамилия Фамилия А T(1-60) О  
Имя Имя А T(1-60) О  
Отчество Отчество А T(1-60) Н