Приказ ФНС РФ от 24.04.2020 N ЕД-7-14/272@

"Об утверждении форм, форматов уведомлений об открытии (закрытии) счета (вклада), об изменении реквизитов счета (вклада) в банке и иной организации финансового рынка, расположенных за пределами территории Российской Федерации, и способа их представления резидентом налоговому органу, формы уведомления о наличии счета в банке за пределами территории Российской Федерации, открытого в соответствии с разрешением, действие которого прекратилось"
Редакция от 24.04.2020 — Документ утратил силу, см. «Приказ ФНС РФ от 26.04.2024 N СД-7-14/349@»

Зарегистрировано в Минюсте России 4 июня 2020 г. N 58591


ФЕДЕРАЛЬНАЯ НАЛОГОВАЯ СЛУЖБА

ПРИКАЗ
от 24 апреля 2020 г. N ЕД-7-14/272@

ОБ УТВЕРЖДЕНИИ ФОРМ, ФОРМАТОВ УВЕДОМЛЕНИЙ ОБ ОТКРЫТИИ (ЗАКРЫТИИ) СЧЕТА (ВКЛАДА), ОБ ИЗМЕНЕНИИ РЕКВИЗИТОВ СЧЕТА (ВКЛАДА) В БАНКЕ И ИНОЙ ОРГАНИЗАЦИИ ФИНАНСОВОГО РЫНКА, РАСПОЛОЖЕННЫХ ЗА ПРЕДЕЛАМИ ТЕРРИТОРИИ РОССИЙСКОЙ ФЕДЕРАЦИИ, И СПОСОБА ИХ ПРЕДСТАВЛЕНИЯ РЕЗИДЕНТОМ НАЛОГОВОМУ ОРГАНУ, ФОРМЫ УВЕДОМЛЕНИЯ О НАЛИЧИИ СЧЕТА В БАНКЕ ЗА ПРЕДЕЛАМИ ТЕРРИТОРИИ РОССИЙСКОЙ ФЕДЕРАЦИИ, ОТКРЫТОГО В СООТВЕТСТВИИ С РАЗРЕШЕНИЕМ, ДЕЙСТВИЕ КОТОРОГО ПРЕКРАТИЛОСЬ

В соответствии с частью 2 статьи 12 и частью 10 статьи 28 Федерального закона от 10.12.2003 N 173-ФЗ "О валютном регулировании и валютном контроле" (Собрание законодательства Российской Федерации, 2003, N 50, ст. 4859; 2019, N 31, ст. 4424), на основании пункта 1 Положения о Федеральной налоговой службе, утвержденного постановлением Правительства Российской Федерации от 30.09.2004 N 506 "Об утверждении Положения о Федеральной налоговой службе" (Собрание законодательства Российской Федерации, 2004, N 40, ст. 3961; 2008, N 29, ст. 3527), в целях обеспечения возможности исполнения резидентами обязанностей по уведомлению налоговых органов о счетах (вкладах), открытых в банках и иных финансовых организациях, расположенных за пределами территории Российской Федерации, а также в связи с вступлением в силу Федерального закона от 02.08.2019 N 265-ФЗ "О внесении изменений в Федеральный закон "О валютном регулировании и валютном контроле" в части либерализации ограничений на совершение валютных операций резидентами с использованием счетов (вкладов), открытых в банках, расположенных за пределами территории Российской Федерации, и репатриации денежных средств" (Собрание законодательства Российской Федерации, 2019, N 31, ст. 4424, N 49, ст. 6957) приказываю:

1. Утвердить:

форму уведомления об открытии (закрытии) счета (вклада) в банке или иной организации финансового рынка, расположенных за пределами территории Российской Федерации, согласно приложению N 1 к настоящему приказу;

форму уведомления об изменении реквизитов счета (вклада) в банке или иной организации финансового рынка, расположенных за пределами территории Российской Федерации, согласно приложению N 2 к настоящему приказу;

форму уведомления о наличии счета в банке за пределами территории Российской Федерации, открытого в соответствии с разрешением, действие которого прекратилось, согласно приложению N 3 к настоящему приказу;

формат представления в электронной форме уведомления об открытии (закрытии) счета (вклада) в банке или иной организации финансового рынка, расположенных за пределами территории Российской Федерации, согласно приложению N 4 к настоящему приказу;

формат представления в электронной форме уведомления об изменении реквизитов счета (вклада) в банке или иной организации финансового рынка, расположенных за пределами территории Российской Федерации, согласно приложению N 5 к настоящему приказу.

2. Установить, что уведомления об открытии (закрытии) счета (вклада), об изменении реквизитов счета (вклада) в банке или иной организации финансового рынка, расположенных за пределами территории Российской Федерации, могут быть представлены в территориальный налоговый орган лично или через представителя, направлены по почте заказным письмом, переданы в электронной форме по телекоммуникационным каналам связи или через личный кабинет налогоплательщика.

В случае если указанные уведомления переданы в электронной форме по телекоммуникационным каналам связи, такие уведомления должны быть подписаны усиленной квалифицированной электронной подписью лица, представившего их, или усиленной квалифицированной электронной подписью его представителя.

В случае если указанные уведомления переданы в электронной форме через личный кабинет налогоплательщика - физического лица, такие уведомления должны быть подписаны усиленной неквалифицированной электронной подписью этого лица.

3. Признать утратившим силу приказ Федеральной налоговой службы от 28.08.2018 N ММВ-7-14/507@ "Об утверждении форм, форматов уведомления об открытии (закрытии) счета (вклада), об изменении реквизитов счета (вклада) в банке, расположенном за пределами территории Российской Федерации, и способа их представления резидентом налоговому органу, формы уведомления о наличии счета в банке за пределами территории Российской Федерации, открытого в соответствии с разрешением, действие которого прекратилось" (зарегистрирован Министерством юстиции Российской Федерации 21.09.2018, регистрационный номер 52213).

4. Руководителям (исполняющим обязанности руководителя) управлений Федеральной налоговой службы по субъектам Российской Федерации довести настоящий приказ до нижестоящих налоговых органов.

5. Контроль за исполнением настоящего приказа возложить на заместителя руководителя Федеральной налоговой службы, координирующего вопросы учета юридических и физических лиц, а также иностранных организаций и граждан.

Руководитель
Федеральной налоговой службы
Д.В. ЕГОРОВ

Приложение N 1
приказом ФНС России
от 24.04.2020 N ЕД-7-14/272@

                          ИНН            
                                                                 
    5200 5015       КПП <1>                         Стр. 0 0 1

Форма по КНД1120107

УВЕДОМЛЕНИЕ ОБ ОТКРЫТИИ (ЗАКРЫТИИ) СЧЕТА (ВКЛАДА) В БАНКЕ ИЛИ ИНОЙ ОРГАНИЗАЦИИ ФИНАНСОВОГО РЫНКА, РАСПОЛОЖЕННЫХ ЗА ПРЕДЕЛАМИ ТЕРРИТОРИИ РОССИЙСКОЙ ФЕДЕРАЦИИ

                  00 - первичное                                      
Номер корректировки <2> 01 - 98 - корректирующее             Представляется в налоговый орган (код)      
                    99 - отменяющее                                      
                                                                               
  1 - юридическое лицо - резидент, 2 - физическое лицо - резидент, 3 - физическое лицо - резидент - индивидуальный предприниматель, 4 - физическое лицо - резидент, не имеющее места жительства (пребывания) и недвижимого имущества на территории Российской Федерации
   
                                                                               
                                                                             
                                                                             
                                                                             
                                                                             
                                                                             
                                                                             
                                                                             
(наименование юридического лица - резидента в соответствии с учредительным документом/фамилия, имя, отчество <3> физического лица - резидента)
                                                                             
Дата рождения <4> . .       Место рождения <4>                                
                                                                             
                                                                             
                                                                             
Сведения о документе, удостоверяющем личность <4>:                   Код вида документа <5>  
                                                                             
Серия и номер                                         Дата выдачи . .    
                                                                             
Кем выдан                                                                    
                                                                             
                                                                             
                                                                               
Уведомляет 1 - об открытии счета (вклада)                                                    
        2 - о закрытии счета (вклада)                                                    
                                                                               
Признак уведомления для резидента - физического лица     1 - во исполнение части 2 статьи 12 Федерального закона от 10.12.2003 N 173-ФЗ <6>        
                                    2 - во исполнение части 8 статьи 12 Федерального закона от 10.12.2003 N 173-ФЗ <6>        
                                                                               
                                                                               
Данное уведомление составлено на         2     страницах с приложением копии документа <7> на       листах
                                                                               
Достоверность и полноту сведений, указанных в настоящем уведомлении, подтверждаю: Заполняется работником налогового органа
Сведения о представлении уведомления
                                                                                     
    1 - руководитель юридического лица - резидента                                                          
  2 - уполномоченный представитель резидента <7>
                                                   
    3 - физическое лицо - резидент           Данное уведомление представлено (код)          
                                             
                                        на 2 страницах с приложением копии документа <7>      
                                                                                     
                                                                                 
                                                               
                                        на         листах            
                                                                 
(фамилия, имя, отчество <3> руководителя организации либо представителя полностью)
    Дата представления уведомления   . .    
                                                                                     
ИНН (при наличии)                                                                  
                                                                       
Номер контактного телефона                                                        
                                                                                     
                                                                                 
                                                                 
Подпись       Дата     .     .                                                      
                                                                                     
Наименование и реквизиты документа,
подтверждающего полномочия представителя налогоплательщика
                                             
                                                                                     
                                                                                 
                                                                                     
                                        Фамилия, И.О. <3>     Подпись
                                                                                     

<1> Указывается КПП по месту нахождения юридического лица.

<2> Корректирующее уведомление - направляется резидентом в случае самостоятельного обнаружения ошибки в ранее направленном уведомлении, отменяющее уведомление - направляется в случае ошибочного направления уведомления.

<3> Отчество указывается при наличии.

<4> Заполняется в случае отсутствия у физического лица идентификационного номера налогоплательщика.

<5> Код вида документа указывается в соответствии с таблицей 4.12 Приложения N 4 к приказу ФНС России от "__" ________ 20__ г. N ______.

<6> Федеральный закон от 10.12.2003 N 173-ФЗ "О валютном регулировании и валютном контроле".

<7> К уведомлению прилагается копия документа, подтверждающего полномочия представителя.

                                                                                   
                                                                                   
                          ИНН            
                                                                 
    5200 5022       КПП                         Стр. 0 0 2

Фамилия <1>_____________________________________ И. _____ О. <2>_____

Сведения о счете (вкладе) в банке или иной организации финансового рынка, расположенных за пределами территории Российской Федерации

    1 - банк                                                                    
    2 - иная организация финансового рынка                                              
                                                                               
Наименование банка или иной организации финансового рынка                                                          
                                                                               
                                                                             
                                                                             
                                                                             
                                                                               
                                                                             
                                                                             
                                                                             
(в латинской транскрипции)
                                                                               
SWIFT код или БИК <3>                                                              
                (цифры и буквы в латинской транскрипции)              
                                                                               
Номер налогоплательщика (его аналог), присвоенный налоговым органом (иным уполномоченным органом) в иностранном государстве (территории), налоговым резидентом которого является банк или иная организация финансового рынка
                                                                               
                                                                             
                                                                               
                                                                             
                                                                               
Полный адрес                                          
                                                                               
                                                                             
                                                                             
                                                                             
                                                                               
                                                                             
                                                                             
                                                                             
(в латинской транскрипции)
                                                                             
Цифровой код страны места нахождения (по ОКСМ)                                          
                                                                             
Номер счета (вклада)                                                                  
            (цифры и буквы в латинской транскрипции)
                                                                             
Дата открытия счета (вклада)   . .         Дата закрытия счета (вклада)   . .    
                                                                             
Счет (вклад)   1 - личный         Количество совладельцев счета (вклада) <4>            
                2 - общий (совместный)                                                  
                                                                               
Код валюты счета (вклада) <5>                                                                
                                                                               
Дата договора         .     .                                                        
                                                                               
Номер договора                                                                      

<1> Заполняется физическим лицом.

<2> Отчество указывается при наличии.

<3> Заполняется в случае, если счет (вклад) открыт в банке.

<4> Количество совладельцев счета (вклада) указывается в случае владения общим (совместным) счетом (вкладом).

<5> Указывается цифровой код валюты в соответствии с Общероссийским классификатором валют по каждой валюте счета (вклада).

Достоверность и полноту сведений, указанных на данной странице, подтверждаю:

  (подпись)   (дата)  
                                                                                   
                                                                                   

Приложение N 2
приказом ФНС России
от 24.04.2020 N ЕД-7-14/272@

                          ИНН            
                                                                 
    5190 5019       КПП <1>                         Стр. 0 0 1

Форма по КНД1120106

УВЕДОМЛЕНИЕ ОБ ИЗМЕНЕНИИ РЕКВИЗИТОВ СЧЕТА (ВКЛАДА) В БАНКЕ ИЛИ ИНОЙ ОРГАНИЗАЦИИ ФИНАНСОВОГО РЫНКА, РАСПОЛОЖЕННЫХ ЗА ПРЕДЕЛАМИ ТЕРРИТОРИИ РОССИЙСКОЙ ФЕДЕРАЦИИ

                  00 - первичное                                      
Номер корректировки <2> 01 - 98 - корректирующее             Представляется в налоговый орган (код)      
                    99 - отменяющее                                      
                                                                               
  1 - юридическое лицо - резидент, 2 - физическое лицо - резидент, 3 - физическое лицо - резидент - индивидуальный предприниматель, 4 - физическое лицо - резидент, не имеющее места жительства (пребывания) и недвижимого имущества на территории Российской Федерации
   
                                                                               
                                                                             
                                                                             
                                                                             
                                                                             
                                                                             
                                                                             
                                                                             
(наименование юридического лица - резидента в соответствии с учредительным документом/фамилия, имя, отчество <3> физического лица - резидента)
                                                                             
Дата рождения <4> . .       Место рождения <4>                                
                                                                             
                                                                             
                                                                             
Сведения о документе, удостоверяющем личность <4>:                   Код вида документа <5>  
                                                                             
Серия и номер                                         Дата выдачи . .    
                                                                             
Кем выдан                                                                    
                                                                               
                                                                             
                                                                             
Уведомляет об изменении:   1 - сведений о счете (вкладе), 2 - сведений о банке или иной организации финансового рынка,
3 - сведений о банке или иной организации финансового рынка и счете (вкладе)
                           
                                           
                                                                               
Признак уведомления для резидента - физического лица     1 - во исполнение части 2 статьи 12 Федерального закона от 10.12.2003 N 173-ФЗ <6>        
                                    2 - во исполнение части 8 статьи 12 Федерального закона от 10.12.2003 N 173-ФЗ <6>        
                                                                               
                                                                               
Данное уведомление составлено на         3     страницах с приложением копии документа <7> на       листах
                                                                               
Достоверность и полноту сведений, указанных в настоящем уведомлении, подтверждаю: Заполняется работником налогового органа
Сведения о представлении уведомления
                                                                                     
    1 - руководитель юридического лица - резидента                                                          
  2 - уполномоченный представитель резидента <7>
                                                   
    3 - физическое лицо - резидент           Данное уведомление представлено (код)          
                                             
                                        на 3 страницах с приложением копии документа <7>      
                                                                                     
                                                                                 
                                                               
                                        на         листах            
                                                                 
(фамилия, имя, отчество <3> руководителя организации либо представителя полностью)
    Дата представления уведомления   . .    
                                                                                     
ИНН (при наличии)                                                                  
                                                                       
Номер контактного телефона                                                        
                                                                                     
                                                                                 
                                                                 
Подпись       Дата     .     .                                                      
                                                                                     
Наименование и реквизиты документа,
подтверждающего полномочия представителя налогоплательщика
                                             
                                                                                     
                                                                                 
                                                                                     
                                        Фамилия, И.О. <3>     Подпись
                                                                                     

<1> Указывается КПП по месту нахождения юридического лица.

<2> Корректирующее уведомление - направляется резидентом в случае самостоятельного обнаружения ошибки в ранее направленном уведомлении, отменяющее уведомление - направляется в случае ошибочного направления уведомления.

<3> Отчество указывается при наличии.

<4> Заполняется в случае отсутствия у физического лица идентификационного номера налогоплательщика.

<5> Код вида документа указывается в соответствии с таблицей 4.16 Приложения N 5 к приказу ФНС России от "__" ________ 20__ г. N ______.

<6> Федеральный закон от 10.12.2003 N 173-ФЗ "О валютном регулировании и валютном контроле".

<7> К уведомлению прилагается копия документа, подтверждающего полномочия представителя.

                                                                                   
                                                                                   
                          ИНН            
                                                                 
    5190 5026       КПП                         Стр. 0 0 2

Фамилия <1>_____________________________________ И. _____ О. <2>_____

Сведения о банке или иной организации финансового рынка, расположенных за пределами территории Российской Федерации <3>

    1 - банк                                                                    
    2 - иная организация финансового рынка                                              
                                                                               
Наименование банка или иной организации финансового рынка                                                          
                                                                               
                                                                             
                                                                             
                                                                             
                                                                               
                                                                             
                                                                             
                                                                             
(в латинской транскрипции)
                                                                               
SWIFT код или БИК <4>                                                              
                (цифры и буквы в латинской транскрипции)              
                                                                               
Номер налогоплательщика (его аналог), присвоенный налоговым органом (иным уполномоченным органом) в иностранном государстве (территории), налоговым резидентом которого является банк или иная организация финансового рынка
                                                                               
                                                                             
                                                                               
                                                                             
                                                                               
Полный адрес                                          
                                                                               
                                                                             
                                                                             
                                                                             
                                                                               
                                                                             
                                                                             
                                                                             
(в латинской транскрипции)
                                                                             
Цифровой код страны места нахождения (по ОКСМ)                                          

Сведения о счете (вкладе) в банке или иной организации финансового рынка, расположенных за пределами территории Российской Федерации <3>

Номер счета (вклада) (цифры и буквы в латинской транскрипции)                                                          
                                                                               
                                                                             
                                                                             
Дата открытия счета (вклада)   . .                    
                                                                               
Дата договора               .     .                                                
                                                                               
Номер договора                                                                          
                                                                             
Счет (вклад)   1 - личный         Количество совладельцев счета (вклада) <5>            
                2 - общий (совместный)                                                  
                                                                               
Код валюты счета (вклада) <6>                                                                

<1> Заполняется физическим лицом.

<2> Отчество указывается при наличии.

<3> Значения реквизитов обязательны к заполнению.

<4> Заполняется в случае, если счет (вклад) открыт в банке.

<5> Количество совладельцев счета (вклада) указывается в случае владения общим (совместным) счетом (вкладом).

<6> Указывается цифровой код валюты в соответствии с Общероссийским классификатором валют по каждой валюте счета (вклада).

Достоверность и полноту сведений, указанных на данной странице, подтверждаю:

  (подпись)   (дата)  
                                                                                   
                                                                                   
                          ИНН            
                                                                 
    5190 5033       КПП                         Стр. 0 0 3

Фамилия <1>_____________________________________ И. _____ О. <2>_____

Сведения о банке или иной организации финансового рынка, расположенных за пределами территории Российской Федерации, до изменения их реквизитов <3>

    1 - банк                                                                    
    2 - иная организация финансового рынка                                              
                                                                               
Наименование банка или иной организации финансового рынка                                                          
                                                                               
                                                                             
                                                                             
                                                                             
                                                                               
                                                                             
                                                                             
                                                                             
(в латинской транскрипции)
                                                                               
SWIFT код или БИК <4>                                                              
                (цифры и буквы в латинской транскрипции)              
                                                                               
Номер налогоплательщика (его аналог), присвоенный налоговым органом (иным уполномоченным органом) в иностранном государстве (территории), налоговым резидентом которого является банк или иная организация финансового рынка
                                                                               
                                                                             
                                                                               
                                                                             
                                                                               
Полный адрес                                          
                                                                               
                                                                             
                                                                             
                                                                             
                                                                               
                                                                             
                                                                             
                                                                             
(в латинской транскрипции)
                                                                             
Цифровой код страны места нахождения (по ОКСМ)                                          
                                                                               
Дата изменения сведений о банке или иной организации финансового рынка       .     .                                        

Сведения о счете (вкладе) в банке или иной организации финансового рынка, расположенных за пределами территории Российской Федерации, до изменения его реквизитов <3>

Номер счета (вклада) (цифры и буквы в латинской транскрипции)                                                  
                                                                             
                                                                               
Дата открытия счета (вклада)   . .         Дата изменения номера счета (вклада)   . .    
                                                                               
Дата договора                 .     .                                                
                                                                               
Номер договора                                                                    
                                                                               
Счет (вклад)   1 - личный         Количество совладельцев счета (вклада) <5>            
                2 - общий (совместный)                                                  
                                                                               
Код валюты счета (вклада) <6>                                                                
                                                                               
ИНН юридического лица - резидента до изменения его реквизитов <7>                                                        

<1> Заполняется физическим лицом.

<2> Отчество указывается при наличии.

<3> Заполняется в случае изменения.

<4> Заполняется в случае, если счет (вклад) открыт в банке.

<5> Количество совладельцев счета (вклада) указывается в случае владения общим (совместным) счетом (вкладом).

<6> Указывается цифровой код валюты в соответствии с Общероссийским классификатором валют по каждой валюте счета (вклада).

<7> Заполняется в случае передачи счета (вклада) в результате реорганизации юридического лица - резидента.

Достоверность и полноту сведений, указанных на данной странице, подтверждаю:

  (подпись)   (дата)  
                                                                                   
                                                                                   

Приложение N 3
приказом ФНС России
от 24.04.2020 N ЕД-7-14/272@

                          ИНН            
                                                                 
    5180 5012       КПП <1>                         Стр. 0 0 1

Форма по КНД1120105

УВЕДОМЛЕНИЕ О НАЛИЧИИ СЧЕТА В БАНКЕ ЗА ПРЕДЕЛАМИ ТЕРРИТОРИИ РОССИЙСКОЙ ФЕДЕРАЦИИ, ОТКРЫТОГО В СООТВЕТСТВИИ С РАЗРЕШЕНИЕМ, ДЕЙСТВИЕ КОТОРОГО ПРЕКРАТИЛОСЬ

                  00 - первичное                                      
Номер корректировки <2> 01 - 98 - корректирующее             Представляется в налоговый орган (код)      
                    99 - отменяющее                                      
                                                                               
  1 - юридическое лицо - резидент, 2 - физическое лицо - резидент, 3 - физическое лицо - резидент - индивидуальный предприниматель, 4 - физическое лицо - резидент, не имеющее места жительства (пребывания) и недвижимого имущества на территории Российской Федерации
   
                                                                               
                                                                             
                                                                             
                                                                             
                                                                             
                                                                             
                                                                             
                                                                             
(наименование юридического лица - резидента в соответствии с учредительным документом/фамилия, имя, отчество <3> физического лица - резидента)
                                                                             
Дата рождения <4> . .       Место рождения <4>                                
                                                                             
                                                                             
                                                                             
Сведения о документе, удостоверяющем личность <4>:                   Код вида документа <5>  
                                                                             
Серия и номер                                         Дата выдачи . .    
                                                                             
Кем выдан                                                                    
                                                                               
                                                                             
                                                                             
Признак уведомления для резидента - физического лица     1 - во исполнение части 2 статьи 12 Федерального закона от 10.12.2003 N 173-ФЗ <6>        
                                    2 - во исполнение части 8 статьи 12 Федерального закона от 10.12.2003 N 173-ФЗ <6>        
                                                                               
                                                                               
Данное уведомление составлено на         2     страницах с приложением копии документа <7> на       листах
                                                                               
Достоверность и полноту сведений, указанных в настоящем уведомлении, подтверждаю: Заполняется работником налогового органа
Сведения о представлении уведомления
                                                                                     
    1 - руководитель юридического лица - резидента                                                          
  2 - уполномоченный представитель резидента <7>
                                                   
    3 - физическое лицо - резидент           Данное уведомление представлено (код)          
                                             
                                        на 2 страницах с приложением копии документа <7>      
                                                                                     
                                                                                 
                                                               
                                        на         листах            
                                                                 
(фамилия, имя, отчество <3> руководителя организации либо представителя полностью)
    Дата представления уведомления   . .    
                                                                                     
ИНН (при наличии)                                                                  
                                                                       
Номер контактного телефона                                                        
                                                                                     
                                                                                 
                                                                 
Подпись       Дата     .     .                                                      
                                                                                     
Наименование и реквизиты документа,
подтверждающего полномочия представителя налогоплательщика
                                             
                                                                                     
                                                                                 
                                                                                     
                                        Фамилия, И.О. <3>     Подпись
                                                                                     

<1> Указывается КПП по месту нахождения юридического лица.

<2> Корректирующее уведомление - направляется резидентом в случае самостоятельного обнаружения ошибки в ранее направленном уведомлении, отменяющее уведомление - направляется в случае ошибочного направления уведомления.

<3> Отчество указывается при наличии.

<4> Заполняется в случае отсутствия у физического лица идентификационного номера налогоплательщика.

<5> Код вида документа указывается в соответствии с таблицей 4.12 Приложения N 4 к приказу ФНС России от "__" ______ 20__ г. N ________.

<6> Федеральный закон от 10.12.2003 N 173-ФЗ "О валютном регулировании и валютном контроле".

<7> К уведомлению прилагается копия документа, подтверждающего полномочия представителя.

                                                                                   
                                                                                   
                          ИНН            
                                                                 
    5180 5029       КПП                         Стр. 0 0 2

Фамилия <1>_____________________________________ И. _____ О. <2>_____

Сведения о счете в банке, расположенном за пределами территории Российской Федерации

Наименование банка                                                          
                                                                               
                                                                             
                                                                             
                                                                             
                                                                               
                                                                             
                                                                             
                                                                             
(в латинской транскрипции)
                                                                               
SWIFT код или БИК                                                              
                (цифры и буквы в латинской транскрипции)              
                                                                               
Полный адрес                                          
                                                                               
                                                                             
                                                                             
                                                                             
                                                                               
                                                                             
                                                                             
                                                                             
(в латинской транскрипции)
                                                                             
Цифровой код страны места нахождения (по ОКСМ)                                          
                                                                             
Номер счета                                                                  
            (цифры и буквы в латинской транскрипции)
                                                                             
Дата открытия счета   . .                    
                                                                             
Счет   1 - личный         Количество совладельцев счета <3>            
                2 - общий (совместный)                                                  
                                                                               
Код валюты счета (вклада) <4>                                                                
                                                                               
Дата договора         .     .                                                        
                                                                               
Номер договора                                                                      

Данные о разрешении органа валютного контроля, на основании которого открыт счет в банке, расположенном за пределами территории Российской Федерации

Дата выдачи разрешения         .     .                                                      
                                                                               
Номер разрешения                                                                      
                                                                               
Наименование органа, выдавшего разрешение                                                          
                                                                               
                                                                             
                                                                             
                                                                             
                                                                               
                                                                             
                                                                             
Дата окончания действия разрешения           .     .                                                

<1> Заполняется физическим лицом.

<2> Отчество указывается при наличии.

<3> Количество совладельцев счета указывается в случае владения общим (совместным) счетом.

<4> Указывается цифровой код валюты в соответствии с Общероссийским классификатором валют по каждой валюте счета (вклада).

Достоверность и полноту сведений, указанных на данной странице, подтверждаю:

  (подпись)   (дата)  
                                                                                   
                                                                                   

Приложение N 4
УТВЕРЖДЕН
приказом ФНС России
от 24.04.2020 N ЕД-7-14/272@

ФОРМАТ ПРЕДСТАВЛЕНИЯ В ЭЛЕКТРОННОЙ ФОРМЕ УВЕДОМЛЕНИЯ ОБ ОТКРЫТИИ (ЗАКРЫТИИ) СЧЕТА (ВКЛАДА) В БАНКЕ ИЛИ ИНОЙ ОРГАНИЗАЦИИ ФИНАНСОВОГО РЫНКА, РАСПОЛОЖЕННЫХ ЗА ПРЕДЕЛАМИ ТЕРРИТОРИИ РОССИЙСКОЙ ФЕДЕРАЦИИ

I. Общие сведения

1. Настоящий формат описывает требования к XML файлам (далее - файлам обмена) передачи в электронной форме уведомления об открытии (закрытии) счета (вклада) в банке или иной организации финансового рынка, расположенных за пределами территории Российской Федерации, в налоговые органы.

2. Настоящий формат (часть DXX, версия 5.05) разработан в соответствии с формой уведомления об открытии (закрытии) счета (вклада) в банке или иной организации финансового рынка, расположенных за пределами территории Российской Федерации.

II. Описание файла обмена

3. Имя файла обмена должно иметь следующий вид:

R_T_A_K_O_GGGGMMDD_N, где:

R_T - префикс, принимающий значение: UT_UVSCHOTKR;

A_K - идентификатор получателя информации, где: A - идентификатор получателя, которому направляется файл обмена, K - идентификатор конечного получателя, для которого предназначена информация из данного файла обмена <1>. Каждый из идентификаторов (A и K) имеет вид для налоговых органов - четырехразрядный код налогового органа;

<1> Передача файла от отправителя к конечному получателю (K) может осуществляться в несколько этапов через другие налоговые органы, осуществляющие передачу файла на промежуточных этапах, которые обозначаются идентификатором A. В случае передачи файла от отправителя к конечному получателю при отсутствии налоговых органов, осуществляющих передачу на промежуточных этапах, значения идентификаторов A и K совпадают.

O - идентификатор отправителя информации, имеет вид:

для организаций - девятнадцатиразрядный код (идентификационный номер налогоплательщика (далее - ИНН) и код причины постановки на учет (далее - КПП) организации (обособленного подразделения);

для физических лиц - двенадцатиразрядный код (ИНН физического лица, при наличии. При отсутствии ИНН - последовательность из двенадцати нулей);

GGGG - год формирования передаваемого файла, MM - месяц, DD - день;

N - идентификационный номер файла (длина - от 1 до 36 знаков. Идентификационный номер файла должен обеспечивать уникальность файла).

Расширение имени файла - xml. Расширение имени файла может указываться как строчными, так и прописными буквами.

Параметры первой строки файла обмена

Первая строка XML файла должна иметь следующий вид:

<?xml version ="1.0" encoding ="windows-1251"?>

Имя файла, содержащего XML схему файла обмена, должно иметь следующий вид:

UT_UVSCHOTKR_1_520_00_05_05_xx, где xx - номер версии схемы.

Расширение имени файла - xsd.

XML схема файла обмена приводится отдельным файлом и размещается на сайте Федеральной налоговой службы.

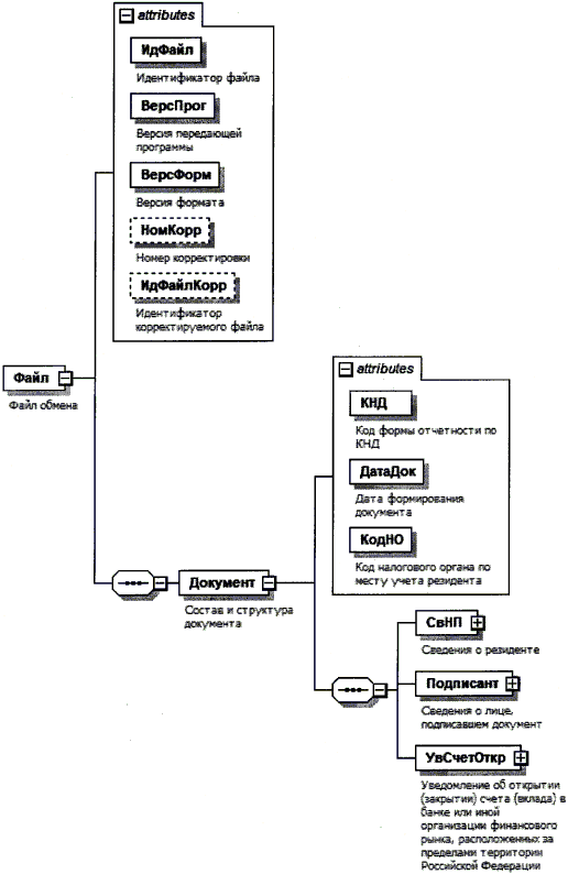
4. Логическая модель файла обмена представлена в виде диаграммы структуры файла обмена на рисунке 1 настоящего формата. Элементами логической модели файла обмена являются элементы и атрибуты XML файла. Перечень структурных элементов логической модели файла обмена и сведения о них приведены в таблицах 4.1 - 4.14 настоящего формата.

Для каждого структурного элемента логической модели файла обмена приводятся следующие сведения:

наименование элемента. Приводится полное наименование элемента <1>;

<1> В строке таблицы могут быть описаны несколько элементов, наименования которых разделены символом "|". Такая форма записи применяется в случае возможного наличия в файле обмена только одного элемента из описанных в этой строке.

сокращенное наименование (код) элемента. Приводится сокращенное наименование элемента. Синтаксис сокращенного наименования должен удовлетворять спецификации XML;

признак типа элемента. Может принимать следующие значения: "С" - сложный элемент логической модели (содержит вложенные элементы), "П" - простой элемент логической модели, реализованный в виде элемента XML файла, "А" - простой элемент логической модели, реализованный в виде атрибута элемента XML файла. Простой элемент логической модели не содержит вложенные элементы;

формат элемента. Формат элемента представляется следующими условными обозначениями: T - символьная строка; N - числовое значение (целое или дробное).

Формат символьной строки указывается в виде T(n-k) или T(=k), где: n - минимальное количество знаков, k - максимальное количество знаков, символ "-" - разделитель, символ "=" означает фиксированное количество знаков в строке. В случае, если минимальное количество знаков равно 0, формат имеет вид T(0-k). В случае, если максимальное количество знаков неограниченно, формат имеет вид T(n-).

Формат числового значения указывается в виде N(m.k), где: m - максимальное количество знаков в числе, включая знак (для отрицательного числа), целую и дробную часть числа без разделяющей десятичной точки, k - максимальное число знаков дробной части числа. Если число знаков дробной части числа равно 0 (т.е. число целое), то формат числового значения имеет вид N(m).

Для простых элементов, являющихся базовыми в XML (определенными в http://www.w3.org/TR/xmlschema-0), например, элемент с типом "date", поле "Формат элемента" не заполняется. Для таких элементов в поле "Дополнительная информация" указывается тип базового элемента;

признак обязательности элемента определяет обязательность присутствия элемента (совокупности наименования элемента и его значения) в файле обмена. Признак обязательности элемента может принимать следующие значения: "О" - наличие элемента в файле обмена обязательно; "Н" - присутствие элемента в файле обмена необязательно, т.е. элемент может отсутствовать. Если элемент принимает ограниченный перечень значений (по классификатору, кодовому словарю и т.п.), то признак обязательности элемента дополняется символом "К". Например: "ОК". В случае, если количество реализаций элемента может быть более одной, то признак обязательности элемента дополняется символом "М". Например: "НМ", "ОКМ".

К вышеперечисленным признакам обязательности элемента может добавляться значение "У" в случае описания в XML схеме условий, предъявляемых к элементу в файле обмена, описанных в графе "Дополнительная информация". Например: "НУ", "ОКУ";

дополнительная информация содержит, при необходимости, требования к элементу файла обмена, не указанные ранее. Для сложных элементов указывается ссылка на таблицу, в которой описывается состав данного элемента. Для элементов, принимающих ограниченный перечень значений из классификатора (кодового словаря и тому подобного), указывается соответствующее наименование классификатора (кодового словаря и тому подобного) или приводится перечень возможных значений. Для классификатора (кодового словаря и тому подобного) может указываться ссылка на его местонахождение. Для элементов, использующих пользовательский тип данных, указывается наименование типового элемента.

Рисунок 1. Диаграмма структуры файла обмена (не приводится)

Таблица 4.1

Файл обмена (Файл)

Наименование элемента Сокращенное наименование (код) элемента Признак типа элемента Формат элемента Признак обязательности элемента Дополнительная информация
Идентификатор файла ИдФайл А T(1-255) ОУ Содержит (повторяет) имя сформированного файла (без расширения)
Версия передающей программы ВерсПрог А T(1-40) О  
Версия формата ВерсФорм А T(1-5) О Принимает значение: 5.05
Номер корректировки НомКорр А T(1-2) О Принимает значение:
0 - первичный документ,
1, 2, 3 и так далее - уточненный документ. Для уточненного документа значение должно быть на 1 больше ранее принятого налоговым органом документа.
99 - отмена документа.
Идентификатор корректируемого файла ИдФайлКорр А T(1-255) Н Содержит (повторяет) имя корректируемого (отменяемого) первичного файла (без расширения).
Элемент обязателен при <НомКорр> больше 0
Состав и структура документа Документ С   О Состав элемента представлен в таблице 4.2

Таблица 4.2

Состав и структура документа (Документ)

Наименование элемента Сокращенное наименование (код) элемента Признак типа элемента Формат элемента Признак обязательности элемента Дополнительная информация
Код формы отчетности по КНД КНД А T(=7) ОК Типовой элемент <КНДТип>.
Принимает значение: 1120107
Дата формирования документа ДатаДок А T(=10) О Типовой элемент <ДатаТип>.
Дата в формате ДД.ММ.ГГГГ
Код налогового органа по месту учета резидента КодНО А T(=4) ОК Типовой элемент <СОНОТип>
Сведения о резиденте СвНП С   О Состав элемента представлен в таблице 4.3
Сведения о лице, подписавшем документ Подписант С   О Состав элемента представлен в таблице 4.7
Уведомление об открытии (закрытии) счета (вклада) в банке или иной организации финансового рынка, расположенных за пределами территории Российской Федерации УвСчетОткр С   О Состав элемента представлен в таблице 4.9

Таблица 4.3

Сведения о резиденте (СвНП)

Наименование элемента Сокращенное наименование (код) элемента Признак типа элемента Формат элемента Признак обязательности элемента Дополнительная информация
Признак резидента ПризРез А T(=1) ОК Принимает значение:
1 - юридическое лицо - резидент |
2 - физическое лицо - резидент |
3 - физическое лицо - резидент - индивидуальный предприниматель |
4 - физическое лицо - резидент, не имеющее места жительства (пребывания) и недвижимого имущества на территории Российской Федерации
Резидент - юридическое лицо | НПЮЛ С   ОУ Состав элемента представлен в таблице 4.4
Выбирается при <ПризРез> = 1
Резидент - физическое лицо НПФЛ С   ОУ Состав элемента представлен в таблице 4.5
Выбирается при <ПризРез> = 2 | 3 | 4

Таблица 4.4

Резидент - юридическое лицо (НПЮЛ)

Наименование элемента Сокращенное наименование (код) элемента Признак типа элемента Формат элемента Признак обязательности элемента Дополнительная информация
Полное наименование резидента НаимОрг А T(1-1000) О  
ИНН организации ИННЮЛ А T(=10) О Типовой элемент <ИННЮЛТип>
КПП КПП А T(=9) О Типовой элемент <КППТип>

Таблица 4.5

Резидент - физическое лицо (НПФЛ)

Наименование элемента Сокращенное наименование (код) элемента Признак типа элемента Формат элемента Признак обязательности элемента Дополнительная информация
Фамилия, имя, отчество физического лица ФИО С   О Типовой элемент <ФИОТип>.
Состав элемента представлен в таблице 4.14
ИНН физического лица | ИННФЛ П T(=12) ОУ Типовой элемент <ИННФЛТип>.
Элемент обязателен при <ПризРез> = 3 (из таблицы 4.3)
Сведения о физическом лице СведФЛ С   О Состав элемента представлен в таблице 4.6

Таблица 4.6

Сведения о физическом лице (СведФЛ)

Наименование элемента Сокращенное наименование (код) элемента Признак типа элемента Формат элемента Признак обязательности элемента Дополнительная информация
Дата рождения ДатаРожд А T(=10) О Типовой элемент <ДатаТип>.
Дата в формате ДД.ММ.ГГГГ
Место рождения МестоРожд А T(1-128) О  
Данные документа, удостоверяющего личность УдЛичнФЛ С   О Типовой элемент <УдЛичнФЛТип>.
Состав элемента представлен в таблице 4.12

Таблица 4.7

Сведения о лице, подписавшем документ (Подписант)

Наименование элемента Сокращенное наименование (код) элемента Признак типа элемента Формат элемента Признак обязательности элемента Дополнительная информация
Признак лица, подписавшего документ ПрПодп А T(=1) ОК Принимает значение:
1 - руководитель юридического лица - резидента |
2 - уполномоченный представитель резидента |
3 - физическое лицо - резидент
ИНН представителя ИННФЛ А T(=12) Н Типовой элемент <ИННФЛТип>
Номер контактного телефона Тлф А T(1-20) Н  
Фамилия, имя, отчество ФИО С   НУ Типовой элемент <ФИОТип>.
Состав элемента представлен в таблице 4.14.
Элемент обязателен при <ПрПодп> = 1 | 2
Сведения о представителе резидента СвПред С   НУ Состав элемента представлен в таблице 4.8
Элемент обязателен при <ПрПодп> = 2

Таблица 4.8

Сведения о представителе резидента (СвПред)

Наименование элемента Сокращенное наименование (код) элемента Признак типа элемента Формат элемента Признак обязательности элемента Дополнительная информация
Наименование и реквизиты документа, подтверждающего полномочия представителя НаимДок А T(1-120) О  

Таблица 4.9

Уведомление об открытии (закрытии) счета (вклада) в банке или иной организации финансового рынка, расположенных за пределами территории Российской Федерации (УвСчетОткр)

Наименование элемента Сокращенное наименование (код) элемента Признак типа элемента Формат элемента Признак обязательности элемента Дополнительная информация
Признак уведомления о счете (вкладе) ПризСообщ А T(=1) ОК Принимает значение:
1 - об открытии счета (вклада) |
2 - закрытии счета (вклада)
Признак уведомления для резидента - физического лица ПризУвед А T(=1) НКУ Принимает значение:
1 - во исполнение части 2 статьи 12 Федерального закона от 10.12.2003 N 173-ФЗ |
2 - во исполнение части 8 статьи 12 Федерального закона от 10.12.2003 N 173-ФЗ
Элемент обязателен при <ПризРез> = 2 | 3 | 4 (из таблицы 4.3)
Сведения о банке или иной организации финансового рынка, расположенных за пределами территории Российской Федерации СвБанкИно С   О Состав элемента представлен в таблице 4.10
Сведения о счете (вкладе) в банке или иной организации финансового рынка, расположенных за пределами территории Российской Федерации СвСчетИно С   О Состав элемента представлен в таблице 4.11

Таблица 4.10

Сведения о банке или иной организации финансового рынка, расположенных за пределами территории Российской Федерации (СвБанкИно)

Наименование элемента Сокращенное наименование (код) элемента Признак типа элемента Формат элемента Признак обязательности элемента Дополнительная информация
Признак финансовой организации ПрФинОрг А T(=1) ОК Принимает значение:
1 - банк |
2 - иная организация финансового рынка
Наименование банка или иной организации финансового рынка НаимБанкИно А T(1-1000) О Значение заполняется с использованием букв латинского алфавита, пробелов и символов
0123456789!"'@#N$%&'()[]<>{}*+~=_-.,:;/|\^?
SWIFT код или БИК CODE А T(3-25) НУ Элемент обязателен при <ПрФинОрг> = 1.
Значение заполняется только цифрами и буквами латинского алфавита
Номер налогоплательщика (его аналог), присвоенный налоговым органом (иным уполномоченным органом) в иностранном государстве (территории), налоговым резидентом которого является банк или иная организация финансового рынка НомерНПИнГос А T(1-50) Н  
Полный адрес места нахождения банка или иной организации финансового рынка АдрБанкИно С   О Типовой элемент <АдрИноТип>.
Состав элемента представлен в таблице 4.13

Таблица 4.11

Сведения о счете (вкладе) в банке или иной организации финансового рынка, расположенных за пределами территории Российской Федерации (СвСчетИно)

Наименование элемента Сокращенное наименование (код) элемента Признак типа элемента Формат элемента Признак обязательности элемента Дополнительная информация
Номер счета (вклада) НомСчет А T(1-34) О  
Дата открытия счета (вклада) ДатаСчОткр А T(=10) О Типовой элемент <ДатаТип>.
Дата в формате ДД.ММ.ГГГГ
Дата закрытия счета (вклада) ДатаСчЗакр А T(=10) Н Типовой элемент <ДатаТип>.
Дата в формате ДД.ММ.ГГГГ
Признак счета (вклада) ПризСчет А T(=1) НКУ Принимает значение:
1 - личный |
2 - общий (совместный)
Элемент обязателен при <ПризРез> = 2 | 4
Элемент не заполняется при <ПризРез> = 1 | 3 (из таблицы 4.3)
Количество совладельцев счета (вклада) КолСовлСчет А N(2) НУ Элемент обязателен при <ПризСчет> = 2
Дата договора ДатаДог А T(=10) Н Типовой элемент <ДатаТип>.
Дата в форма ДД.ММ.ГГГГ
Номер договора НомДог А T(1-26) Н  
Код валюты счета (вклада) КодВалСчет П T(=3) ОКМ Типовой элемент <ОКВТип>.
Принимает значение в соответствии с Общероссийским классификатором валют

Таблица 4.12

Сведения о документе, удостоверяющем личность (УдЛичнФЛТип)

Наименование элемента Сокращенное наименование (код) элемента Признак типа элемента Формат элемента Признак обязательности элемента Дополнительная информация
Код вида документа, удостоверяющего личность КодВидДок А T(=2) ОК Типовой элемент <СПДУЛТип>.
Принимает значение:
03 - свидетельство о рождении |
09 - дипломатический паспорт |
10 - паспорт иностранного гражданина |
11 - свидетельство о рассмотрении ходатайства о признании лица беженцем на территории Российской Федерации по существу |
12 - вид на жительство в Российской Федерации |
13 - удостоверение беженца |
15 - разрешение на временное проживание в Российской Федерации |
19 - свидетельство о предоставлении временного убежища на территории Российской Федерации |
21 - паспорт гражданина Российской Федерации |
22 - загранпаспорт гражданина Российской Федерации |
23 - свидетельство о рождении, выданное уполномоченным органом иностранного государства |
62 - вид на жительство иностранного гражданина |
91 - иные документы
Серия и номер документа, удостоверяющего личность СерНомДок А T(1-25) О  
Дата выдачи документа, удостоверяющего личность ДатаДок А T(=10) О Типовой элемент <ДатаТип>.
Дата в формате ДД.ММ.ГГГГ
Наименование органа, выдавшего документ, удостоверяющий личность ВыдДок А T(1-255) О  

Таблица 4.13

Адрес за пределами Российской Федерации (АдрИноТип)

Наименование элемента Сокращенное наименование (код) элемента Признак типа элемента Формат элемента Признак обязательности элемента Дополнительная информация
Код страны КодСтр А T(=3) О Типовой элемент <ОКСМТип>.
Принимает значение цифрового кода страны в соответствии с Общероссийским классификатором стран мира
Адрес АдрТекст А T(1-255) О  

Таблица 4.14

Фамилия, имя, отчество (ФИОТип)

Наименование элемента Сокращенное наименование (код) элемента Признак типа элемента Формат элемента Признак обязательности элемента Дополнительная информация
Фамилия Фамилия А T(1-60) О  
Имя Имя А T(1-60) О  
Отчество Отчество А T(1-60) Н  

Приложение N 5
УТВЕРЖДЕН
приказом ФНС России
от 24.04.2020 N ЕД-7-14/272@

ФОРМАТ ПРЕДСТАВЛЕНИЯ В ЭЛЕКТРОННОЙ ФОРМЕ УВЕДОМЛЕНИЯ ОБ ИЗМЕНЕНИИ РЕКВИЗИТОВ СЧЕТА (ВКЛАДА) В БАНКЕ ИЛИ ИНОЙ ОРГАНИЗАЦИИ ФИНАНСОВОГО РЫНКА, РАСПОЛОЖЕННЫХ ЗА ПРЕДЕЛАМИ ТЕРРИТОРИИ РОССИЙСКОЙ ФЕДЕРАЦИИ

I. Общие сведения

1. Настоящий формат описывает требования к XML файлам (далее - файлам обмена) передачи в электронной форме уведомления об изменении реквизитов счета (вклада) в банке или иной организации финансового рынка, расположенных за пределами территории Российской Федерации, в налоговые органы.

2. Настоящий формат (часть DXIX, версия 5.05) разработан в соответствии с формой уведомления об изменении реквизитов счета (вклада) в банке или иной организации финансового рынка, расположенных за пределами территории Российской Федерации.

II. Описание файла обмена

3. Имя файла обмена должно иметь следующий вид:

R_T_A_K_O_GGGGMMDD_N, где:

R_T - префикс, принимающий значение: UT_UVSCHIZM;

A_K - идентификатор получателя информации, где: A - идентификатор получателя, которому направляется файл обмена, K - идентификатор конечного получателя, для которого предназначена информация из данного файла обмена <1>. Каждый из идентификаторов (A и K) имеет вид для налоговых органов - четырехразрядный код налогового органа;

<1> Передача файла от отправителя к конечному получателю (K) может осуществляться в несколько этапов через другие налоговые органы, осуществляющие передачу файла на промежуточных этапах, которые обозначаются идентификатором A. В случае передачи файла от отправителя к конечному получателю при отсутствии налоговых органов, осуществляющих передачу на промежуточных этапах, значения идентификаторов A и K совпадают.

O - идентификатор отправителя информации, имеет вид:

для организаций - девятнадцатиразрядный код (идентификационный номер налогоплательщика (далее - ИНН) и код причины постановки на учет (далее - КПП) организации (обособленного подразделения);

для физических лиц - двенадцатиразрядный код (ИНН физического лица, при наличии. При отсутствии ИНН - последовательность из двенадцати нулей);

GGGG - год формирования передаваемого файла, MM - месяц, DD - день;

N - идентификационный номер файла (длина - от 1 до 36 знаков. Идентификационный номер файла должен обеспечивать уникальность файла).

Расширение имени файла - xml. Расширение имени файла может указываться как строчными, так и прописными буквами.

Параметры первой строки файла обмена

Первая строка XML файла должна иметь следующий вид:

<?xml version ="1.0" encoding ="windows-1251"?>

Имя файла, содержащего XML схему файла обмена, должно иметь следующий вид:

UT_UVSCHIZM_1_519_00_05_05_xx, где xx - номер версии схемы.

Расширение имени файла - xsd.

XML схема файла обмена приводится отдельным файлом и размещается на сайте Федеральной налоговой службы.

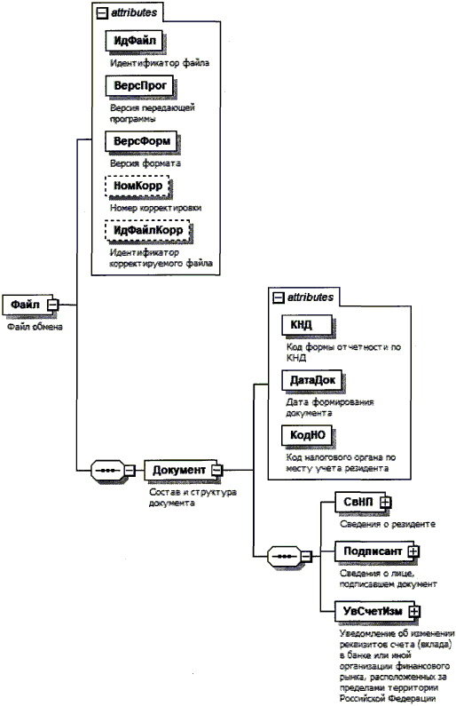
4. Логическая модель файла обмена представлена в виде диаграммы структуры файла обмена на рисунке 1 настоящего формата. Элементами логической модели файла обмена являются элементы и атрибуты XML файла. Перечень структурных элементов логической модели файла обмена и сведения о них приведены в таблицах 4.1 - 4.18 настоящего формата.

Для каждого структурного элемента логической модели файла обмена приводятся следующие сведения:

наименование элемента. Приводится полное наименование элемента <1>;

<1> В строке таблицы могут быть описаны несколько элементов, наименования которых разделены символом "|". Такая форма записи применяется в случае возможного наличия в файле обмена только одного элемента из описанных в этой строке.

сокращенное наименование (код) элемента. Приводится сокращенное наименование элемента. Синтаксис сокращенного наименования должен удовлетворять спецификации XML;

признак типа элемента. Может принимать следующие значения: "С" - сложный элемент логической модели (содержит вложенные элементы), "П" - простой элемент логической модели, реализованный в виде элемента XML файла, "А" - простой элемент логической модели, реализованный в виде атрибута элемента XML файла. Простой элемент логической модели не содержит вложенные элементы;

формат элемента. Формат элемента представляется следующими условными обозначениями: T - символьная строка; N - числовое значение (целое или дробное).

Формат символьной строки указывается в виде T(n-k) или T(=k), где: n - минимальное количество знаков, k - максимальное количество знаков, символ "-" - разделитель, символ "=" означает фиксированное количество знаков в строке. В случае, если минимальное количество знаков равно 0, формат имеет вид T(0-k). В случае, если максимальное количество знаков неограниченно, формат имеет вид T(n-).

Формат числового значения указывается в виде N(m.k), где: m - максимальное количество знаков в числе, включая знак (для отрицательного числа), целую и дробную часть числа без разделяющей десятичной точки, k - максимальное число знаков дробной части числа. Если число знаков дробной части числа равно 0 (т.е. число целое), то формат числового значения имеет вид N(m).

Для простых элементов, являющихся базовыми в XML (определенными в http://www.w3.org/TR/xmlschema-0), например, элемент с типом "date", поле "Формат элемента" не заполняется. Для таких элементов в поле "Дополнительная информация" указывается тип базового элемента;

признак обязательности элемента определяет обязательность присутствия элемента (совокупности наименования элемента и его значения) в файле обмена. Признак обязательности элемента может принимать следующие значения: "О" - наличие элемента в файле обмена обязательно; "Н" - присутствие элемента в файле обмена необязательно, т.е. элемент может отсутствовать. Если элемент принимает ограниченный перечень значений (по классификатору, кодовому словарю и т.п.), то признак обязательности элемента дополняется символом "К". Например: "ОК". В случае, если количество реализаций элемента может быть более одной, то признак обязательности элемента дополняется символом "М". Например: "НМ", "ОКМ".

К вышеперечисленным признакам обязательности элемента может добавляться значение "У" в случае описания в XML схеме условий, предъявляемых к элементу в файле обмена, описанных в графе "Дополнительная информация". Например: "НУ", "ОКУ";

дополнительная информация содержит, при необходимости, требования к элементу файла обмена, не указанные ранее. Для сложных элементов указывается ссылка на таблицу, в которой описывается состав данного элемента. Для элементов, принимающих ограниченный перечень значений из классификатора (кодового словаря и тому подобного), указывается соответствующее наименование классификатора (кодового словаря и тому подобного) или приводится перечень возможных значений. Для классификатора (кодового словаря и тому подобного) может указываться ссылка на его местонахождение. Для элементов, использующих пользовательский тип данных, указывается наименование типового элемента.

Рисунок 1. Диаграмма структуры файла обмена (не приводится)

Таблица 4.1

Файл обмена (Файл)

Наименование элемента Сокращенное наименование (код) элемента Признак типа элемента Формат элемента Признак обязательности элемента Дополнительная информация
Идентификатор файла ИдФайл А T(1-255) ОУ Содержит (повторяет) имя сформированного файла (без расширения)
Версия передающей программы ВерсПрог А T(1-40) О  
Версия формата ВерсФорм А T(1-5) О Принимает значение: 5.05
Номер корректировки НомКорр А T(1-2) О Принимает значение:
0 - первичный документ,
1, 2, 3 и так далее - уточненный документ. Для уточненного документа значение должно быть на 1 больше ранее принятого налоговым органом документа.
99 - отмена документа.
Идентификатор корректируемого файла ИдФайлКорр А T(1-255) Н Содержит (повторяет) имя корректируемого (отменяемого) первичного файла (без расширения).
Элемент обязателен при <НомКорр> больше 0
Состав и структура документа Документ С   О Состав элемента представлен в таблице 4.2

Таблица 4.2

Состав и структура документа (Документ)

Наименование элемента Сокращенное наименование (код) элемента Признак типа элемента Формат элемента Признак обязательности элемента Дополнительная информация
Код формы отчетности по КНД КНД А T(=7) ОК Типовой элемент <КНДТип>.
Принимает значение: 1120106
Дата формирования документа ДатаДок А T(=10) О Типовой элемент <ДатаТип>.
Дата в формате ДД.ММ.ГГГГ
Код налогового органа по месту учета резидента КодНО А T(=4) ОК Типовой элемент <СОНОТип>
Сведения о резиденте СвНП С   О Состав элемента представлен в таблице 4.3
Сведения о лице, подписавшем документ Подписант С   О Состав элемента представлен в таблице 4.7
Уведомление об изменении реквизитов счета (вклада) в банке или иной организации финансового рынка, расположенных за пределами территории Российской Федерации УвСчетИзм С   О Состав элемента представлен в таблице 4.9

Таблица 4.3

Сведения о резиденте (СвНП)

Наименование элемента Сокращенное наименование (код) элемента Признак типа элемента Формат элемента Признак обязательности элемента Дополнительная информация
Признак резидента ПризРез А T(=1) ОК Принимает значение:
1 - юридическое лицо - резидент |
2 - физическое лицо - резидент |
3 - физическое лицо - резидент - индивидуальный предприниматель |
4 - физическое лицо - резидент, не имеющее места жительства (пребывания) и недвижимого имущества на территории Российской Федерации
Резидент - юридическое лицо | НПЮЛ С   ОУ Состав элемента представлен в таблице 4.4
Выбирается при <ПризРез> = 1
Резидент - физическое лицо НПФЛ С   ОУ Состав элемента представлен в таблице 4.5
Выбирается при <ПризРез> = 2 | 3 | 4

Таблица 4.4

Резидент - юридическое лицо (НПЮЛ)

Наименование элемента Сокращенное наименование (код) элемента Признак типа элемента Формат элемента Признак обязательности элемента Дополнительная информация
Полное наименование резидента НаимОрг А T(1-1000) О  
ИНН организации ИННЮЛ А T(=10) О Типовой элемент <ИННЮЛТип>
КПП КПП А T(=9) О Типовой элемент <КППТип>

Таблица 4.5

Резидент - физическое лицо (НПФЛ)

Наименование элемента Сокращенное наименование (код) элемента Признак типа элемента Формат элемента Признак обязательности элемента Дополнительная информация
Фамилия, имя, отчество физического лица ФИО С   О Типовой элемент <ФИОТип>.
Состав элемента представлен в таблице 4.18
ИНН физического лица | ИННФЛ П T(=12) ОУ Типовой элемент <ИННФЛТип>.
Элемент обязателен при <ПризРез> = 3 (из таблицы 4.3)
Сведения о физическом лице СведФЛ С   О Состав элемента представлен в таблице 4.6

Таблица 4.6

Сведения о физическом лице (СведФЛ)

Наименование элемента Сокращенное наименование (код) элемента Признак типа элемента Формат элемента Признак обязательности элемента Дополнительная информация
Дата рождения ДатаРожд А T(=10) О Типовой элемент <ДатаТип>.
Дата в формате ДД.ММ.ГГГГ
Место рождения МестоРожд А T(1-128) О  
Данные документа, удостоверяющего личность УдЛичнФЛ С   О Типовой элемент <УдЛичнФЛТип>.
Состав элемента представлен в таблице 4.16

Таблица 4.7

Сведения о лице, подписавшем документ (Подписант)

Наименование элемента Сокращенное наименование (код) элемента Признак типа элемента Формат элемента Признак обязательности элемента Дополнительная информация
Признак лица, подписавшего документ ПрПодп А T(=1) ОК Принимает значение:
1 - руководитель юридического лица - резидента |
2 - уполномоченный представитель резидента |
3 - физическое лицо - резидент
ИНН представителя ИННФЛ А T(=12) Н Типовой элемент <ИННФЛТип>
Номер контактного телефона Тлф А T(1-20) Н  
Фамилия, имя, отчество ФИО С   НУ Типовой элемент <ФИОТип>.
Состав элемента представлен в таблице 4.18.
Элемент обязателен при <ПрПодп> = 1 | 2
Сведения о представителе резидента СвПред С   НУ Состав элемента представлен в таблице 4.8
Элемент обязателен при <ПрПодп> = 2

Таблица 4.8

Сведения о представителе резидента (СвПред)

Наименование элемента Сокращенное наименование (код) элемента Признак типа элемента Формат элемента Признак обязательности элемента Дополнительная информация
Наименование и реквизиты документа, подтверждающего полномочия представителя НаимДок А T(1-120) О  

Таблица 4.9

Уведомление об изменении реквизитов счета (вклада) в банке или иной организации финансового рынка, расположенных за пределами территории Российской Федерации (УвСчетИзм)

Наименование элемента Сокращенное наименование (код) элемента Признак типа элемента Формат элемента Признак обязательности элемента Дополнительная информация
Признак уведомления об изменении ПризИзмен А T(=1) ОК Принимает значение:
1 - сведений о счете (вкладе) |
2 - сведений о банке или иной организации финансового рынка |
3 - сведений о банке или иной организации финансового рынка и счете (вкладе)
Признак уведомления для резидента - физического лица ПризУвед А T(=1) НКУ Принимает значение:
1 - во исполнение части 2 статьи 12 Федерального закона от 10.12.2003 N 173-ФЗ |
2 - во исполнение части 8 статьи 12 Федерального закона от 10.12.2003 N 173-ФЗ
Элемент обязателен при <ПризРез> = 2 | 3 | 4 (из таблицы 4.3)
Сведения о банке или иной организации финансового рынка и счете (вкладе) СвБанкСчет С   О Состав элемента представлен в таблице 4.10
Сведения о банке или иной организации финансового рынка и счете (вкладе) до изменения СвБанкСчетДоИзм С   О Состав элемента представлен в таблице 4.13

Таблица 4.10

Сведения о банке или иной организации финансового рынка и счете (вкладе) (СвБанкСчет)

Наименование элемента Сокращенное наименование (код) элемента Признак типа элемента Формат элемента Признак обязательности элемента Дополнительная информация
Сведения о банке или иной организации финансового рынка, расположенных за пределами территории Российской Федерации СвБанкИно С   О Состав элемента представлен в таблице 4.11
Сведения о счете (вкладе) в банке или иной организации финансового рынка, расположенных за пределами территории Российской Федерации СвСчетИно С   О Состав элемента представлен в таблице 4.12

Таблица 4.11

Сведения о банке или иной организации финансового рынка, расположенных за пределами территории Российской Федерации (СвБанкИно)

Наименование элемента Сокращенное наименование (код) элемента Признак типа элемента Формат элемента Признак обязательности элемента Дополнительная информация
Признак финансовой организации ПрФинОрг А T(=1) ОК Принимает значение:
1 - банк |
2 - иная организация финансового рынка
Наименование банка или иной организации финансового рынка НаимБанкИно А T(1-1000) О Значение заполняется с использованием букв латинского алфавита, пробелов и символов
0123456789!"'@#N$%&'()[]<>{}*+~=_-.,:;/|\^?
SWIFT код или БИК CODE А T(3-25) НУ Элемент обязателен при <ПрФинОрг> = 1.
Значение заполняется только цифрами и буквами латинского алфавита
Номер налогоплательщика (его аналог), присвоенный налоговым органом (иным уполномоченным органом) в иностранном государстве (территории), налоговым резидентом которого является банк или иная организация финансового рынка НомерНПИнГос А T(1-50) Н  
Полный адрес места нахождения банка или иной организации финансового рынка АдрБанкИно С   о Типовой элемент <АдрИноТип>.
Состав элемента представлен в таблице 4.17

Таблица 4.12

Сведения о счете (вкладе) в банке или иной организации финансового рынка, расположенных за пределами территории Российской Федерации (СвСчетИно)

Наименование элемента Сокращенное наименование (код) элемента Признак типа элемента Формат элемента Признак обязательности элемента Дополнительная информация
Номер счета (вклада) НомСчет А T(1-34) О  
Дата открытия счета (вклада) ДатаОткрСчет А T(=10) О Типовой элемент <ДатаТип>.
Дата в формате ДД.ММ.ГГГГ
Дата договора ДатаДог А T(=10) Н Типовой элемент <ДатаТип>.
Дата в формате ДД.ММ.ГГГГ
Номер договора НомДог А T(1-26) Н  
Признак счета (вклада) ПризСчет А T(=1) НКУ Принимает значение:
1 - личный |
2 - общий (совместный) Элемент обязателен при <ПризРез> = 2 | 4
Элемент не заполняется при <ПризРез> = 1 | 3 (из таблицы 4.3)
Количество совладельцев счета (вклада) КолСовлСчет А N(2) НУ Элемент обязателен при <ПризСчет> = 2
Код валюты счета (вклада) КодВалСчет П T(=3) ОКМ Типовой элемент <ОКВТип>.
Принимает значение в соответствии с Общероссийским классификатором валют

Таблица 4.13

Сведения о банке или иной организации финансового рынка и счете (вкладе) до изменения (СвБанкСчетДоИзм)

Наименование элемента Сокращенное наименование (код) элемента Признак типа элемента Формат элемента Признак обязательности элемента Дополнительная информация
Сведения о банке или иной организации финансового рынка, расположенных за пределами территории Российской Федерации, до изменения их реквизитов СвБанкИноДоИзм С   НУ Состав элемента представлен в таблице 4.14
Элемент обязателен при <ПризИзмен> = 2 | 3
(из таблицы 4.9)
Сведения о счете (вкладе) в банке или иной организации финансового рынка, расположенных за пределами территории Российской Федерации, до изменения его реквизитов СвСчетИноДоИзм С   НУ Состав элемента представлен в таблице 4.15
Элемент обязателен при <ПризИзмен> = 1 | 3 (из таблицы 4.9)

Таблица 4.14

Сведения о банке или иной организации финансового рынка, расположенных за пределами территории Российской Федерации, до изменения их реквизитов (СвБанкИноДоИзм)

Наименование элемента Сокращенное наименование (код) элемента Признак типа элемента Формат элемента Признак обязательности элемента Дополнительная информация
Признак финансовой организации ПрФинОрг А T(=1) О Принимает значение:
1 - банк |
2 - иная организация финансового рынка
Наименование банка или иной организации финансового рынка НаимБанкИно А T(1-1000) О Значение заполняется с использованием букв латинского алфавита, пробелов и символов
0123456789!"'@#N$%&'()[]<>{}*+~=_-.,:;/|\^?
SWIFT код или БИК CODE А T(3-25) НУ Элемент обязателен при <ПрФинОрг> = 1.
Значение заполняется только цифрами и буквами латинского алфавита
Номер налогоплательщика (его аналог), присвоенный налоговым органом (иным уполномоченным органом) в иностранном государстве (территории), налоговым резидентом которого является банк или иная организация финансового рынка НомерНПИнГос А T(1-50) Н  
Дата изменения сведений о банке или иной организации финансового рынка ДатаИзмБанк А T(=10) О Типовой элемент <ДатаТип>.
Дата в формате ДД.ММ.ГГГГ
Полный адрес места нахождения банка или иной организации финансового рынка АдрБанкИно С   О Типовой элемент <АдрИноТип>.
Состав элемента представлен в таблице 4.17

Таблица 4.15

Сведения о счете (вкладе) в банке или иной организации финансового рынка, расположенных за пределами территории Российской Федерации, до изменения его реквизитов (СвСчетИноДоИзм)

Наименование элемента Сокращенное наименование (код) элемента Признак типа элемента Формат элемента Признак обязательности элемента Дополнительная информация
Номер счета (вклада) НомСчет А T(1-34) О  
Дата открытия счета (вклада) ДатаОткрСчет А T(=10) О Типовой элемент <ДатаТип>.
Дата в формате ДД.ММ.ГГГГ
Дата изменения номера счета (вклада) ДатаИзмНомСчет А T(=10) О Типовой элемент <ДатаТип> Дата в формате ДД.ММ.ГГГГ
Дата договора ДатаДог А T(=10) Н Типовой элемент <ДатаТип> Дата в формате ДД.ММ.ГГГГ
Номер договора НомДог А T(1-26) Н  
Признак счета (вклада) до изменения его реквизитов ПризСчетДоИзм А T(=1) НКУ Принимает значение:
1 - личный |
2 - общий (совместный)
Элемент обязателен при <ПризРез> = 2 | 4
Элемент не заполняется при <ПризРез> = 1 | 3 (из таблицы 4.3)
Количество совладельцев счета (вклада) до изменения его реквизитов КолСовлСчетДоИзм А N(2) НУ Элемент обязателен при <ПризСчетДоИзм> = 2
ИНН юридического лица - резидента до изменения его реквизитов ИННЮЛ А T(=10) Н Типовой элемент <ИННЮЛТип>
Код валюты счета (вклада) КодВалСчет П T(=3) ОКМ Типовой элемент <ОКВТип>.
Принимает значение в соответствии с Общероссийским классификатором валют

Таблица 4.16

Сведения о документе, удостоверяющем личность (УдЛичнФЛТип)

Наименование элемента Сокращенное наименование (код) элемента Признак типа элемента Формат элемента Признак обязательности элемента Дополнительная информация
Код вида документа, удостоверяющего личность КодВидДок А T(=2) ОК Типовой элемент <СПДУЛТип>.
Принимает значение:
03 - свидетельство о рождении |
09 - дипломатический паспорт |
10 - паспорт иностранного гражданина |
11 - свидетельство о рассмотрении ходатайства о признании лица беженцем на территории Российской Федерации по
существу |
12 - вид на жительство в Российской Федерации |
13 - удостоверение беженца |
15 - разрешение на временное проживание в Российской Федерации |
19 - свидетельство о предоставлении временного убежища на территории Российской Федерации |
21 - паспорт гражданина Российской Федерации |
22 - загранпаспорт гражданина Российской Федерации |
23 - свидетельство о рождении, выданное уполномоченным органом иностранного государства|
62 - вид на жительство иностранного гражданина |
91 - иные документы
Серия и номер документа, удостоверяющего личность СерНомДок А T(1-25) О  
Дата выдачи документа, удостоверяющего личность ДатаДок А T(=10) О Типовой элемент <ДатаТип>.
Дата в формате ДД.ММ.ГГГГ
Наименование органа, выдавшего документ, удостоверяющий личность ВыдДок А T(1-255) О  

Таблица 4.17

Адрес за пределами Российской Федерации (АдрИноТип)

Наименование элемента Сокращенное наименование (код) элемента Признак типа элемента Формат элемента Признак обязательности элемента Дополнительная информация
Код страны КодСтр А T(=3) ОК Типовой элемент <ОКСМТип>.
Принимает значение цифрового кода страны в соответствии с Общероссийским классификатором стран мира
Адрес АдрТекст А T(1-255) О  

Таблица 4.18

Фамилия, имя, отчество (ФИОТип)

Наименование элемента Сокращенное наименование (код) элемента Признак типа элемента Формат элемента Признак обязательности элемента Дополнительная информация
Фамилия Фамилия А T(1-60) О  
Имя Имя А T(1-60) О  
Отчество Отчество А T(1-60) Н