Приказ ФНС РФ от 08.06.2021 N ЕД-7-26/547@

"Об утверждении форматов журнала учета полученных и выставленных счетов-фактур, книги покупок и книги продаж, дополнительных листов книги покупок и книги продаж в электронной форме"
Редакция от 08.06.2021 — Не действует Перейти в действующую
Показать изменения

Зарегистрировано в Минюсте России 9 июля 2021 г. N 64224


ФЕДЕРАЛЬНАЯ НАЛОГОВАЯ СЛУЖБА

ПРИКАЗ
от 8 июня 2021 г. N ЕД-7-26/547@

ОБ УТВЕРЖДЕНИИ ФОРМАТОВ ЖУРНАЛА УЧЕТА ПОЛУЧЕННЫХ И ВЫСТАВЛЕННЫХ СЧЕТОВ-ФАКТУР, КНИГИ ПОКУПОК И КНИГИ ПРОДАЖ, ДОПОЛНИТЕЛЬНЫХ ЛИСТОВ КНИГИ ПОКУПОК И КНИГИ ПРОДАЖ В ЭЛЕКТРОННОЙ ФОРМЕ

В соответствии с пунктом 7 статьи 80, пунктом 2 статьи 93 части первой Налогового кодекса Российской Федерации (Собрание законодательства Российской Федерации, 1998, N 31, ст. 3824; 2020, N 48, ст. 7627) и пунктом 9 статьи 169 части второй Налогового кодекса Российской Федерации (Собрание законодательства Российской Федерации, 2000, N 32, ст. 3340; 2012, N 27, ст. 3588), постановлением Правительства Российской Федерации от 26.12.2011 N 1137 "О формах и правилах заполнения (ведения) документов, применяемых при расчетах по налогу на добавленную стоимость" (Собрание законодательства Российской Федерации, 2012, N 3, ст. 417; Официальный интернет-портал правовой информации http://pravo.gov.ru, 12.04.2021), а также на основании подпункта 5.9.51 пункта 5 Положения о Федеральной налоговой службе, утвержденного постановлением Правительства Российской Федерации от 30.09.2004 N 506 "Об утверждении Положения о Федеральной налоговой службе" (Собрание законодательства Российской Федерации, 2004, N 40, ст. 3961; 2017, N 15, ст. 2194), в целях развития электронного документооборота в отношениях, регулируемых законодательством о налогах и сборах, в связи с принятием Федерального закона от 09.11.2020 N 371-ФЗ "О внесении изменений в части первую и вторую Налогового кодекса Российской Федерации и Закон Российской Федерации "О налоговых органах Российской Федерации" (Собрание законодательства Российской Федерации, 2020, N 46, ст. 7215) приказываю:

1. Утвердить:

формат журнала учета полученных и выставленных счетов-фактур, применяемых при расчетах по налогу на добавленную стоимость, в электронной форме согласно приложению N 1 к настоящему приказу;

формат книги покупок, применяемой при расчетах по налогу на добавленную стоимость, в электронной форме согласно приложению N 2 к настоящему приказу;

формат дополнительного листа книги покупок, применяемой при расчетах по налогу на добавленную стоимость, в электронной форме согласно приложению N 3 к настоящему приказу;

формат книги продаж, применяемой при расчетах по налогу на добавленную стоимость, в электронной форме согласно приложению N 4 к настоящему приказу;

формат дополнительного листа книги продаж, применяемой при расчетах по налогу на добавленную стоимость, в электронной форме согласно приложению N 5 к настоящему приказу.

2. Признать утратившими силу:

приказ ФНС России от 04.03.2015 N ММВ-7-6/93@ "Об утверждении форматов счета-фактуры, журнала учета полученных и выставленных счетов-фактур, книги покупок и книги продаж, дополнительных листов книги покупок и книги продаж в электронной форме" (зарегистрирован Министерством юстиции Российской Федерации 31.03.2015, регистрационный номер 36641);

приказ ФНС России от 06.04.2018 N ММВ-7-6/196@ "О внесении изменений в приложения к приказу Федеральной налоговой службы от 04.03.2015 N ММВ-7-6/93@" (зарегистрирован Министерством юстиции Российской Федерации 26.04.2018, регистрационный номер 50907);

приказ ФНС России от 01.04.2019 N ММВ-7-6/162@ "О внесении изменений в приложения к приказу Федеральной налоговой службы от 04.03.2015 N ММВ-7-6/93@" (зарегистрирован Министерством юстиции Российской Федерации 24.04.2019, регистрационный номер 54493).

3. Контроль за исполнением настоящего приказа возложить на заместителя руководителя Федеральной налоговой службы, координирующего деятельность по методологическому и организационному обеспечению взаимодействия налогоплательщиков с ФНС России по телекоммуникационным каналам связи через операторов электронного документооборота.

Руководитель
Федеральной налоговой службы
Д.В. ЕГОРОВ

Приложение N 1
к приказу ФНС России
от 08.06.2021 N ЕД-7-26/547@

ФОРМАТ ЖУРНАЛА УЧЕТА ПОЛУЧЕННЫХ И ВЫСТАВЛЕННЫХ СЧЕТОВ-ФАКТУР, ПРИМЕНЯЕМЫХ ПРИ РАСЧЕТАХ ПО НАЛОГУ НА ДОБАВЛЕННУЮ СТОИМОСТЬ, В ЭЛЕКТРОННОЙ ФОРМЕ

I. ОБЩИЕ СВЕДЕНИЯ

1. Настоящий документ описывает требования к XML файлам (далее - файлам обмена) передачи сведений журнала учета полученных и выставленных счетов-фактур, применяемых при расчетах по налогу на добавленную стоимость, форма которого утверждена постановлением Правительства Российской Федерации от 26.12.2011 N 1137 "О формах и правилах заполнения (ведения) документов, применяемых при расчетах по налогу на добавленную стоимость" (Собрание законодательства Российской Федерации, 2012, N 3, ст. 417; Официальный интернет-портал правовой информации http://pravo.gov.ru, 12.04.2021).

2. Номер версии настоящего формата 5.05, часть 910.

II. ОПИСАНИЕ ФАЙЛА ОБМЕНА

3. Имя файла обмена должно иметь следующий вид:

KND_O_P_N 1_GGGGMMDD_N 2, где:

KND - префикс, принимающий значение 1115104 (код формы Журнал учета полученных и выставленных счетов-фактур, применяемых при расчетах по налогу на добавленную стоимость);

O - идентификатор отправителя информации, имеет вид:

для организаций - девятнадцатиразрядный код (идентификационный номер налогоплательщика (далее - ИНН) и код причины постановки на учет (далее - КПП) организации (обособленного подразделения);

для физических лиц - двенадцатиразрядный код (ИНН физического лица, при наличии. При отсутствии ИНН - последовательность из двенадцати нулей).

P - идентификатор получателя - налогового органа, для которого предназначен файл, имеет вид четырехразрядного кода налогового органа;

GGGG - год формирования передаваемого файла, MM - месяц, DD - день;

N 1, N 2 - идентификационные номера файла (GUID). Если документ состоит из нескольких файлов, N 1 одинаковый для всех файлов одного документа, N 2 уникален для каждого файла независимо от принадлежности к документу.

Расширение имени файла - xml. Расширение имени файла может указываться как строчными, так и прописными буквами.

Параметры первой строки файла обмена

Первая строка XML файла должна иметь следующий вид:

<?xml version ="1.0" encoding ="windows-1251"?>

Имя файла, содержащего XML схему файла обмена, должно иметь следующий вид:

ON_GUCHSFAKT_1_910_01_05_05_xx, где xx - номер версии схемы.

Расширение имени файла - xsd.

XML схема файла обмена приводится отдельным файлом и размещается на официальном сайте Федеральной налоговой службы в информационно-телекоммуникационной сети "Интернет".

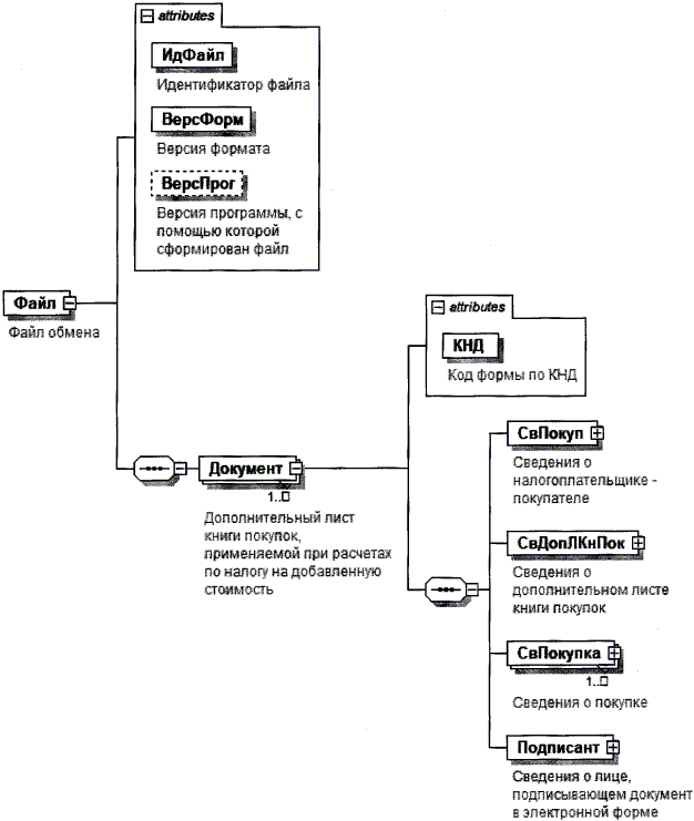
4. Логическая модель файла обмена представлена в виде диаграммы структуры файла обмена на рисунке 1 настоящего формата. Элементами логической модели файла обмена являются элементы и атрибуты XML файла. Перечень структурных элементов логической модели файла обмена и сведения о них приведены в таблицах 4.1 - 4.22 настоящего формата.

Для каждого структурного элемента логической модели файла обмена приводятся следующие сведения:

наименование элемента. Приводится полное наименование элемента. В строке таблицы могут быть описаны несколько элементов, наименования которых разделены символом "|". Такая форма записи применяется при наличии в файле обмена только одного элемента из описанных в этой строке;

сокращенное наименование (код) элемента. Приводится сокращенное наименование элемента. Синтаксис сокращенного наименования должен удовлетворять спецификации XML;

признак типа элемента. Может принимать следующие значения: "С" - сложный элемент логической модели (содержит вложенные элементы), "П" - простой элемент логической модели, реализованный в виде элемента XML файла, "А" - простой элемент логической модели, реализованный в виде атрибута элемента XML файла. Простой элемент логической модели не содержит вложенные элементы;

формат элемента. Формат элемента представляется следующими условными обозначениями: T - символьная строка; N - числовое значение (целое или дробное).

Формат символьной строки указывается в виде T(n-k) или T(=k), где: n - минимальное количество знаков, k - максимальное количество знаков, символ "-" - разделитель, символ "=" означает фиксированное количество знаков в строке. В случае, если минимальное количество знаков равно 0, формат имеет вид T(0-k). В случае, если максимальное количество знаков не ограничено, формат имеет вид T(n-).

Формат числового значения указывается в виде N(m.k), где: m - максимальное количество знаков в числе, включая знак (для отрицательного числа), целую и дробную часть числа без разделяющей десятичной точки, k - максимальное число знаков дробной части числа. Если число знаков дробной части числа равно 0 (то есть число целое), то формат числового значения имеет вид N(m).

Для простых элементов, являющихся базовыми в XML, например, элемент с типом "date", поле "Формат элемента" не заполняется. Для таких элементов в поле "Дополнительная информация" указывается тип базового элемента;

признак обязательности элемента определяет обязательность наличия элемента (совокупности наименования элемента и его значения) в файле обмена. Признак обязательности элемента может принимать следующие значения: "О" - наличие элемента в файле обмена обязательно; "Н" - наличие элемента в файле обмена необязательно, то есть элемент может отсутствовать. Если элемент принимает ограниченный перечень значений (по классификатору, кодовому словарю и тому подобному), то признак обязательности элемента дополняется символом "К". Например, "ОК". В случае, если количество реализаций элемента может быть более одной, то признак обязательности элемента дополняется символом "М". Например, "НМ" или "ОКМ".

К вышеперечисленным признакам обязательности элемента может добавляться значение "У" в случае описания в XML схеме условий, предъявляемых к элементу в файле обмена, описанных в графе "Дополнительная информация". Например, "НУ" или "ОКУ";

дополнительная информация содержит, при необходимости, требования к элементу файла обмена, не указанные ранее. Для сложных элементов указывается ссылка на таблицу, в которой описывается состав данного элемента. Для элементов, принимающих ограниченный перечень значений из классификатора (кодового словаря и тому подобного), указывается соответствующее наименование классификатора (кодового словаря и тому подобного) или приводится перечень возможных значений. Для классификатора (кодового словаря и тому подобного) может указываться ссылка на его местонахождение. Для элементов, использующих пользовательский тип данных, указывается наименование типового элемента.

Рисунок 1. Диаграмма структуры файла обмена

Таблица 4.1

Файл обмена (Файл)

Наименование элементаСокращенное наименование (код) элементаПризнак типа элементаФормат элементаПризнак обязательности элементаДополнительная информация
Идентификатор файлаИдФайлАT(1-255)ОУСодержит (повторяет) имя сформированного файла (без расширения)
Версия форматаВерсФормАT(1-5)ОПринимает значение: 5.05
Версия программы, с помощью которой сформирован файлВерсПрогАT(1-40)Н 
Идентификатор исходного файла, содержащего журнал учета полученных и выставленных счетов-фактур, применяемых при расчетах по налогу на добавленную стоимость, в полном объемеИдФайлИсхАT(1-200)ОСодержит (повторяет) имя исходного файла (без расширения)
Идентификатор первого файла, полученного в результате деления исходного файлаИдФайлПервАT(1-200)ОСодержит (повторяет) имя первого файла (без расширения), полученного в результате деления исходного файла, или повторяет имя сформированного файла (без расширения) при передаче одним файлом без деления
Количество файлов, полученных в результате деления исходного файлаКолФайлАN(5)ОПри передаче одним файлом (без деления на файлы) принимает значение 1
Номер текущего файлаНомФайлАN(5)ОСодержит номер текущего файла, полученного в результате деления. При передаче одним файлом (без деления) принимает значение 1
Журнал учета полученных и выставленных счетов-фактур, применяемых при расчетах по налогу на добавленную стоимостьДокументС ОСостав элемента представлен в таблице 4.2

Таблица 4.2

Журнал учета полученных и выставленных счетов-фактур, применяемых при расчетах по налогу на добавленную стоимость (Документ)

Наименование элементаСокращенное наименование (код) элементаПризнак типа элементаФормат элементаПризнак обязательности элементаДополнительная информация
Код формы по КНДКНДАT(=7)ОКТиповой элемент <КНДТип>. Принимает значение: 1115104
За квартал года - налоговый период (код)ПериодАT(=2)ОКПринимает значение:
21 - первый квартал |
22 - второй квартал |
23 - третий квартал |
24 - четвертый квартал |
51 - первый квартал при реорганизации (ликвидации) организации |
54 - второй квартал при реорганизации (ликвидации) организации |
55 - третий квартал при реорганизации (ликвидации) организации |
56 - четвертый квартал при реорганизации (ликвидации) организации
За квартал года - годОтчетГодА ОТиповой элемент <xs:gYear>.
Год в формате ГГГГ
Сведения о налогоплательщике (лице, не являющемся налогоплательщиком)СвНПС ОСостав элемента представлен в таблице 4.3
Сведения части 1 (Выставленные счета-фактуры)СвЧ1С НМСостав элемента представлен в таблице 4.6
Сведения части 2 (Полученные счета-фактуры)СвЧ2С НМСостав элемента представлен в таблице 4.11
Сведения о лице, подписывающем документ в электронной формеПодписантС ОСостав элемента представлен в таблице 4.16

Таблица 4.3

Сведения о налогоплательщике (лице, не являющемся налогоплательщиком) (СвНП)

Наименование элементаСокращенное наименование (код) элементаПризнак типа элементаФормат элементаПризнак обязательности элементаДополнительная информация
Сведения об организации |СведЮЛС ОСостав элемента представлен в таблице 4.4
Сведения об индивидуальном предпринимателеСведИПС ОСостав элемента представлен в таблице 4.5

Таблица 4.4

Сведения об организации (СведЮЛ)

Наименование элементаСокращенное наименование (код) элементаПризнак типа элементаФормат элементаПризнак обязательности элементаДополнительная информация
НаименованиеНаимОргАT(1-1000)О 
ИННИННЮЛАT(=10)ОТиповой элемент <ИННЮЛТип>
КППКППАT(=9)ОТиповой элемент <КППТип>

Таблица 4.5

Сведения об индивидуальном предпринимателе (СведИП)

Наименование элементаСокращенное наименование (код) элементаПризнак типа элементаФормат элементаПризнак обязательности элементаДополнительная информация
ИННИПНФЛАT(=12)ОТиповой элемент <ИННФЛТип>
Реквизиты свидетельства о государственной регистрации индивидуального предпринимателяСвГосРегИПАT(1-100)О 
Фамилия, имя, отчествоФИОИПС ОТиповой элемент <ФИОТип>.
Состав элемента представлен в таблице 4.22

Таблица 4.6

Сведения части 1 (Выставленные счета-фактуры) (СвЧ1)

Наименование элементаСокращенное наименование (код) элементаПризнак типа элементаФормат элементаПризнак обязательности элементаДополнительная информация
Номер по порядку (Графа 1)НомППАN(12)ОПринимает значение от 1 и более
Дата выставления (Графа 2)ДатаВыстСчФАT(=10)НТиповой элемент <ДатаТип>.
Дата в формате ДД.ММ.ГГГГ
Номер счета-фактуры (Графа 4)НомерСчФАT(1-1000)О 
Дата счета-фактуры (Графа 4)ДатаСчФАT(=10)ОТиповой элемент <ДатаТип>.
Дата в формате ДД.ММ.ГГГГ
Номер исправления счета-фактуры (Графа 5)НомерИспрСчФАN(3)НПринимает значение от 1 и более
Дата исправления счета-фактуры (Графа 5)ДатаИспрСчФАT(=10)НТиповой элемент <ДатаТип>.
Дата в формате ДД.ММ.ГГГГ
Номер корректировочного счета-фактуры (Графа 6)НомерКСчФАT(1-1000)Н 
Дата корректировочного счета-фактуры (Графа 6)ДатаКСчФАT(=10)НТиповой элемент <ДатаТип>.
Дата в формате ДД.ММ.ГГГГ
Номер исправления корректировочного счета-фактуры (Графа 7)НомерИспрКСчФАN(3)НПринимает значение от 1 и более
Дата исправления корректировочного счета-фактуры (Графа 7)ДатаИспрКСчФАT(=10)НТиповой элемент <ДатаТип>.
Дата в формате ДД.ММ.ГГГГ
Наименование покупателя (Графа 8)НаимПокАT(1-1000)О 
ИНН покупателя - организации (Графа 9)ИННЮЛАT(=10)НТиповой элемент <ИННЮЛТип>
КПП покупателя (Графа 9)КППАT(=9)НТиповой элемент <КППТип>
ИНН покупателя - индивидуального предпринимателя (Графа 9)ИННФЛАT(=12)НТиповой элемент <ИННФЛТип>
Код вида операции (Графа 3)КодВидОперПT(=2)ОКМПринимает значение в соответствии с приказом ФНС России от 14.03.2016 N ММВ-7-3/136@ "Об утверждении перечня кодов видов операций, указываемых в книге покупок, применяемой при расчетах по налогу на добавленную стоимость, дополнительном листе к ней, книге продаж, применяемой при расчетах по налогу на добавленную стоимость, дополнительном листе к ней, а также кодов видов операций по налогу на добавленную стоимость, необходимых для ведения журнала учета полученных и выставленных счетов-фактур" (зарегистрирован Министерством юстиции Российской Федерации 20.04.2016, регистрационный номер 41876) (далее - приказ ФНС России от 14.03.2016 N ММВ-7-3/136@)
Сведения граф 10 - 23СвГр10_23С ОМСостав элемента представлен в таблице 4.7

Таблица 4.7

Сведения граф 10 - 23 (СвГр10_23)

Наименование элементаСокращенное наименование (код) элементаПризнак типа элементаФормат элементаПризнак обязательности элементаДополнительная информация
Код валюты (Графа 13)КодОКВАT(=3)ОКТиповой элемент <ОКВТип>.
Принимает значение в соответствии с Общероссийским классификатором валют
Стоимость товаров (работ, услуг), имущественных прав по счету-фактуре - всего (Графа 14)СтТовУчНалВсегоАN(19.2)О 
Сведения из счетов-фактур, полученных от продавцовСвПосреднС НСостав элемента представлен в таблице 4.8
В том числе, сумма НДС по счету-фактуре (Графа 15)ВтчСумНДСС НТиповой элемент <СумНДСТип>.
Состав элемента представлен в таблице 4.20
Разница стоимости с учетом НДС по корректировочному счету-фактуреРазнСтоимКСчФС НТиповой элемент <РазнСтоимКСчФТип>.
Состав элемента представлен в таблице 4.18
Разница НДС по корректировочному счету-фактуреРазнНДСКСчФС НТиповой элемент <РазнНДСКСчФТип>.
Состав элемента представлен в таблице 4.19
Сведения о регистрационном номере декларации на товары или регистрационном номере партии товара, а также о коде количественной единицы измерения, количестве и стоимости товара, подлежащего прослеживаемости (Графы 20 - 23)СвРегНомС НМТиповой элемент <СвРегНомТип>.
Состав элемента представлен в таблице 4.21

Таблица 4.8

Сведения из счетов-фактур, полученных от продавцов (СвПосредн)

Наименование элементаСокращенное наименование (код) элементаПризнак типа элементаФормат элементаПризнак обязательности элементаДополнительная информация
Номер счета-фактуры (корректировочного счета-фактуры), полученного от продавца (из графы 4 (графы 6) части 2) (Графа 12)НомерСчФпродАT(1-256)О 
Дата счета-фактуры, (корректировочного счета-фактуры), полученного от продавца (из графы 4 (графы 6) части 2) (Графа 12)ДатаСчФпродАT(=10)НТиповой элемент <ДатаТип>.
Дата в формате ДД.ММ.ГГГГ
Сведения об организации |СведЮЛС ОСостав элемента представлен в таблице 4.9
Сведения об индивидуальном предпринимателеСведИПС ОСостав элемента представлен в таблице 4.10

Таблица 4.9

Сведения об организации (СведЮЛ)

Наименование элементаСокращенное наименование (код) элементаПризнак типа элементаФормат элементаПризнак обязательности элементаДополнительная информация
Наименование продавца - организации (из графы 8 части 2) (Графа 10)НаимОргАT(1-1000)О 
ИНН продавца - организации (из графы 9 части 2) (Графа 11)ИННЮЛАT(=10)НТиповой элемент <ИННЮЛТип>
КПП продавца (из графы 9 части 2) (Графа 11)КППАT(=9)НТиповой элемент <КППТип>

Таблица 4.10

Сведения об индивидуальном предпринимателе (СведИП)

Наименование элементаСокращенное наименование (код) элементаПризнак типа элементаФормат элементаПризнак обязательности элементаДополнительная информация
ИНН продавца - индивидуального предпринимателя (из графы 9 части 2) (Графа 11)ИННФЛАT(=12)НТиповой элемент <ИННФЛТип>
Фамилия, имя, отчество продавца - индивидуального предпринимателя (из графы 8 части 2) (Графа 10)ФИОИПС ОТиповой элемент <ФИОТип>.
Состав элемента представлен в таблице 4.22

Таблица 4.11

Сведения части 2 (Полученные счета-фактуры) (СвЧ2)

Наименование элементаСокращенное наименование (код) элементаПризнак типа элементаФормат элементаПризнак обязательности элементаДополнительная информация
Номер по порядку (Графа 1)НомППАN(12)ОПринимает значение от 1 и более
Дата получения (Графа 2)ДатаПолСчФАT(=10)НТиповой элемент <ДатаТип>.
Дата в формате ДД.ММ.ГГГГ
Номер исправления счета-фактуры (Графа 5)НомерИспрСчФАN(3)НПринимает значение от 1 и более
Дата исправления счеты-фактуры (Графа 5)ДатаИспрСчФАT(=10)НТиповой элемент <ДатаТип>.
Дата в формате ДД.ММ.ГГГГ
Номер корректировочного счета-фактуры (Графа 6)НомерКСчФАT(1-1000)Н 
Дата корректировочного счета-фактуры (Графа 6)ДатаКСчФАT(=10)НТиповой элемент <ДатаТип>.
Дата в формате ДД.ММ.ГГГГ
Номер исправления корректировочного счета-фактуры (Графа 7)НомерИспрКСчФАN(3)НПринимает значение от 1 и более
Дата исправления корректировочного счета-фактуры (Графа 7)ДатаИспрКСчФАT(=10)НТиповой элемент <ДатаТип>.
Дата в формате ДД.ММ.ГГГГ
Наименование продавца (Графа 8)НаимПродАT(1-1000)О 
ИНН продавца - организации (Графа 9)ИННЮЛАT(=10)НТиповой элемент <ИННЮЛТип>
КПП продавца (Графа 9)КППАT(=9)НТиповой элемент <КППТип>
ИНН продавца - индивидуального предпринимателя (Графа 9)ИННФЛАT(=12)НТиповой элемент <ИННФЛТип>
Код валюты (Графа 13)КодОКВАT(=3)ОКТиповой элемент <ОКВТип>.
Принимает значение в соответствии с Общероссийским классификатором валют
Стоимость товаров (работ, услуг), имущественных прав по счету-фактуре (Графа 14)СтТовУчНалВсегоАN(19.2)О 
Код вида операции (Графа 3)КодВидОперПT(=2)ОМПринимает значение в соответствии с приказом ФНС России от 14.03.2016 N ММВ-7-3/136@
Номер и дата счета-фактурыНомДатаСчФС ОМСостав элемента представлен в таблице 4.12
Сведения о посреднической деятельности, указываемые комиссионером (агентом)СвПосреднС ОСостав элемента представлен в таблице 4.13
В том числе, сумма НДС по счету-фактуре (Графа 15)ВтчСумНДСС НТиповой элемент <СумНДСТип>.
Состав элемента представлен в таблице 4.20
Разница стоимости с учетом НДС по корректировочному счету-фактуреРазнСтоимКСчФС НТиповой элемент <РазнСтоимКСчФТип>.
Состав элемента представлен в таблице 4.18
Разница НДС по корректировочному счету-фактуре (Графы 18, 19)РазнНДСКСчФС НТиповой элемент <РазнНДСКСчФТип>.
Состав элемента представлен в таблице 4.19
Сведения о регистрационном номере декларации на товары или регистрационном номере партии товара, а также о коде количественной единицы измерения, количестве и стоимости товара, подлежащего прослеживаемости (Графы 20 - 23)СвРегНомС НМТиповой элемент <СвРегНомТип>.
Состав элемента представлен в таблице 4.21

Таблица 4.12

Номер и дата счета-фактуры (НомДатаСчФ)

Наименование элементаСокращенное наименование (код) элементаПризнак типа элементаФормат элементаПризнак обязательности элементаДополнительная информация
Номер счета-фактуры (Графа 4)НомерСчФАT(1-1000)О 
Дата счета-фактуры (Графа 4)ДатаСчФАT(=10)НТиповой элемент <ДатаТип>.
Дата в формате ДД.ММ.ГГГГ

Таблица 4.13

Сведения о посреднической деятельности, указываемые комиссионером (агентом) (СвПосредн)

Наименование элементаСокращенное наименование (код) элементаПризнак типа элементаФормат элементаПризнак обязательности элементаДополнительная информация
Код вида сделки (Графа 12)КодВидСделАT(=1)ОКПринимает значение:
1 - при приобретении от своего имени для комитента (принципала), покупателя (клиента, инвестора) товаров (работ, услуг), имущественных прав |
2 - при реализации от своего имени товаров (работ, услуг), имущественных прав покупателю |
3 - при возврате продавцу налогоплательщиком-покупателем (комитентом, принципалом, покупателем-инвестором) принятых им на учет товаров в случае приобретения товаров комиссионером (агентом), застройщиком или заказчиком, выполняющим функции застройщика, от своего имени для комитента (принципала, покупателя-инвестора) |
4 - при возврате продавцу (комитенту, принципалу) налогоплательщиком-покупателем принятых им на учет товаров в случае реализации комиссионером (агентом) от своего имени товаров покупателю
Сведения субкомиссионера (субагента) - организации |СведЮЛС НСостав элемента представлен в таблице 4.14
Сведения субкомиссионера (субагента) - индивидуального предпринимателяСведИПС НСостав элемента представлен в таблице 4.15

Таблица 4.14

Сведения субкомиссионера (субагента) - организации (СведЮЛ)

Наименование элементаСокращенное наименование (код) элементаПризнак типа элементаФормат элементаПризнак обязательности элементаДополнительная информация
Наименование организации - субкомиссионера (субагента) (Графа 10)НаимСубКомАT(1-1000)О 
ИНН организации - субкомиссионера (субагента) (Графа 11)ИННЮЛСубКомАT(=10)ОТиповой элемент <ИННЮЛТип>
КПП субкомиссионера (субагента) (Графа 11)КППСубКомАT(=9)ОТиповой элемент <КППТип>

Таблица 4.15

Сведения субкомиссионера (субагента) - индивидуального предпринимателя (СведИП)

Наименование элементаСокращенное наименование (код) элементаПризнак типа элементаФормат элементаПризнак обязательности элементаДополнительная информация
ИНН физического лица - субкомиссионера (субагента) (Графа 11)ИННФЛСубКомАT(=12)ОТиповой элемент <ИННФЛТип>
Фамилия, имя, отчество субкомиссионера (субагента) (Графа 10)ФИОИПС ОТиповой элемент <ФИОТип>.
Состав элемента представлен в таблице 4.22

Таблица 4.16

Сведения о лице, подписывающем документ в электронной форме (Подписант)

Наименование элементаСокращенное наименование (код) элементаПризнак типа элементаФормат элементаПризнак обязательности элементаДополнительная информация
Признак лица, подписывающего документПрПодпАT(=1)ОКПринимает значение:
1 - налогоплательщик (законный представитель налогоплательщика) |
2 - уполномоченный представитель налогоплательщика
Фамилия, имя, отчествоФИОС ОТиповой элемент <ФИОТип>.
Состав элемента представлен в таблице 4.22
Сведения о представителе налогоплательщикаСвПредС НУСостав элемента представлен в таблице 4.17
Элемент обязателен при <ПрПодп>=2

Таблица 4.17

Сведения о представителе налогоплательщика (СвПред)

Наименование элементаСокращенное наименование (код) элементаПризнак типа элементаФормат элементаПризнак обязательности элементаДополнительная информация
Наименование документа, подтверждающего полномочия представителя налогоплательщикаНаимДокАT(1-120)О 

Таблица 4.18

Разница стоимости с учетом НДС по корректировочному счету-фактуре (РазнСтоимКСчФТип)

Наименование элементаСокращенное наименование (код) элементаПризнак типа элементаФормат элементаПризнак обязательности элементаДополнительная информация
Уменьшение (Графа 16) |УмСтПN(19.2)Н 
Увеличение (Графа 17)УвелСтПN(19.2)Н 

Таблица 4.19

Разница НДС по корректировочному счету-фактуре (РазнНДСКСчФТип)

Наименование элементаСокращенное наименование (код) элементаПризнак типа элементаФормат элементаПризнак обязательности элементаДополнительная информация
Уменьшение (Графа 18) |УмНДСС НТиповой элемент <СумНДСТип>.
Состав элемента представлен в таблице 4.20
Увеличение (Графа 19)УвелНДСС НТиповой элемент <СумНДСТип>.
Состав элемента представлен в таблице 4.20

Таблица 4.20

Сумма НДС (СумНДСТип)

Наименование элементаСокращенное наименование (код) элементаПризнак типа элементаФормат элементаПризнак обязательности элементаДополнительная информация
Сумма НДС |СумНДСПN(19.2)О 
Без НДСБезНДСПT(=7)ОПринимает значение: без НДС

Таблица 4.21

Сведения о регистрационном номере декларации на товары или регистрационном номере партии товара, а также о коде количественной единицы измерения, количестве и стоимости товара, подлежащего прослеживаемости (Графы 20 - 23) (СвРегНомТип)

Наименование элементаСокращенное наименование (код) элементаПризнак типа элементаФормат элементаПризнак обязательности элементаДополнительная информация
Регистрационный номер декларации на товары или регистрационный номер партии товара, подлежащего прослеживаемости (Графа 20)РегНомПрослАT(13-29)О 
Код количественной единицы измерения товара, используемой в целях осуществления прослеживаемости (Графа 21)ОКЕИАT(3-4)НКТиповой элемент <ОКЕИТип>.
Принимает значение в соответствии с Общероссийским классификатором единиц измерения
Количество товара, подлежащего прослеживаемости, в количественной единице измерения товара, используемой в целях осуществления прослеживаемости (Графа 22)КолТовПрослАN(10)Н 
Стоимость товара, подлежащего прослеживаемости, без НДС в рублях (Графа 23)СтоимТовПрослАN(17)Н 

Таблица 4.22

Фамилия, имя, отчество физического лица (ФИОТип)

Наименование элементаСокращенное наименование (код) элементаПризнак типа элементаФормат элементаПризнак обязательности элементаДополнительная информация
ФамилияФамилияАT(1-60)О 
ИмяИмяАT(1-60)О 
ОтчествоОтчествоАT(1-60)Н 

Приложение N 2
к приказу ФНС России
от 08.06.2021 N ЕД-7-26/547@

ФОРМАТ КНИГИ ПОКУПОК, ПРИМЕНЯЕМОЙ ПРИ РАСЧЕТАХ ПО НАЛОГУ НА ДОБАВЛЕННУЮ СТОИМОСТЬ, В ЭЛЕКТРОННОЙ ФОРМЕ

I. ОБЩИЕ СВЕДЕНИЯ

1. Настоящий документ описывает требования к XML файлам (далее - файлам обмена) передачи сведений книги покупок, применяемой при расчетах по налогу на добавленную стоимость, форма которой утверждена постановлением Правительства Российской Федерации от 26.12.2011 N 1137 "О формах и правилах заполнения (ведения) документов, применяемых при расчетах по налогу на добавленную стоимость" (Собрание законодательства Российской Федерации, 2012, N 3, ст. 417; Официальный интернет-портал правовой информации http://pravo.gov.ru, 12.04.2021).

2. Номер версии настоящего формата 5.05, часть 898.

II. ОПИСАНИЕ ФАЙЛА ОБМЕНА

3. Имя файла обмена должно иметь следующий вид:

KND_O_P_N 1_GGGGMMDD_N 2, где:

KND - префикс, принимающий значение 1115102 (код формы Книги покупок, применяемой при расчетах по налогу на добавленную стоимость);

O - идентификатор отправителя информации, имеет вид:

для организаций - девятнадцатиразрядный код (идентификационный номер налогоплательщика (далее - ИНН) и код причины постановки на учет (далее - КПП) организации (обособленного подразделения);

для физических лиц - двенадцатиразрядный код (ИНН физического лица, при наличии. При отсутствии ИНН - последовательность из двенадцати нулей).

P - идентификатор получателя - налогового органа, для которого предназначен файл, имеет вид четырехразрядного кода налогового органа;

GGGG - год формирования передаваемого файла, MM - месяц, DD - день;

N 1, N 2 - идентификационные номера файла (GUID). Если документ состоит из нескольких файлов, N 1 одинаковый для всех файлов одного документа, N 2 уникален для каждого файла независимо от принадлежности к документу.

Расширение имени файла - xml. Расширение имени файла может указываться как строчными, так и прописными буквами.

Параметры первой строки файла обмена

Первая строка XML файла должна иметь следующий вид:

<?xml version ="1.0" encoding ="windows-1251"?>

Имя файла, содержащего XML схему файла обмена, должно иметь следующий вид:

ON_KNPOK_1_898_01_05_05_xx, где xx - номер версии схемы.

Расширение имени файла - xsd.

XML схема файла обмена приводится отдельным файлом и размещается на официальном сайте Федеральной налоговой службы в информационно-телекоммуникационной сети "Интернет".

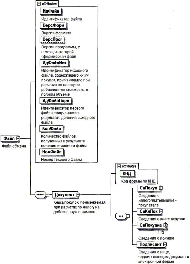
4. Логическая модель файла обмена представлена в виде диаграммы структуры файла обмена на рисунке 1 настоящего формата. Элементами логической модели файла обмена являются элементы и атрибуты XML файла. Перечень структурных элементов логической модели файла обмена и сведения о них приведены в таблицах 4.1 - 4.17 настоящего формата.

Для каждого структурного элемента логической модели файла обмена приводятся следующие сведения:

наименование элемента. Приводится полное наименование элемента. В строке таблицы могут быть описаны несколько элементов, наименования которых разделены символом "|". Такая форма записи применяется при наличии в файле обмена только одного элемента из описанных в этой строке;

сокращенное наименование (код) элемента. Приводится сокращенное наименование элемента. Синтаксис сокращенного наименования должен удовлетворять спецификации XML;

признак типа элемента. Может принимать следующие значения: "С" - сложный элемент логической модели (содержит вложенные элементы), "П" - простой элемент логической модели, реализованный в виде элемента XML файла, "А" - простой элемент логической модели, реализованный в виде атрибута элемента XML файла. Простой элемент логической модели не содержит вложенные элементы;

формат элемента. Формат элемента представляется следующими условными обозначениями: T - символьная строка; N - числовое значение (целое или дробное).

Формат символьной строки указывается в виде T(n-k) или T(=k), где: n - минимальное количество знаков, k - максимальное количество знаков, символ "-" - разделитель, символ "=" означает фиксированное количество знаков в строке. В случае, если минимальное количество знаков равно 0, формат имеет вид T(0-k). В случае, если максимальное количество знаков не ограничено, формат имеет вид T(n-).

Формат числового значения указывается в виде N(m.k), где: m - максимальное количество знаков в числе, включая знак (для отрицательного числа), целую и дробную часть числа без разделяющей десятичной точки, k - максимальное число знаков дробной части числа. Если число знаков дробной части числа равно 0 (то есть число целое), то формат числового значения имеет вид N(m).

Для простых элементов, являющихся базовыми в XML, например, элемент с типом "date", поле "Формат элемента" не заполняется. Для таких элементов в поле "Дополнительная информация" указывается тип базового элемента;

признак обязательности элемента определяет обязательность наличия элемента (совокупности наименования элемента и его значения) в файле обмена. Признак обязательности элемента может принимать следующие значения: "О" - наличие элемента в файле обмена обязательно; "Н" - наличие элемента в файле обмена необязательно, то есть элемент может отсутствовать. Если элемент принимает ограниченный перечень значений (по классификатору, кодовому словарю и тому подобному), то признак обязательности элемента дополняется символом "К". Например, "ОК". В случае, если количество реализаций элемента может быть более одной, то признак обязательности элемента дополняется символом "М". Например, "НМ" или "ОКМ".

К вышеперечисленным признакам обязательности элемента может добавляться значение "У" в случае описания в XML схеме условий, предъявляемых к элементу в файле обмена, описанных в графе "Дополнительная информация". Например, "НУ" или "ОКУ";

дополнительная информация содержит, при необходимости, требования к элементу файла обмена, не указанные ранее. Для сложных элементов указывается ссылка на таблицу, в которой описывается состав данного элемента. Для элементов, принимающих ограниченный перечень значений из классификатора (кодового словаря и тому подобного), указывается соответствующее наименование классификатора (кодового словаря и тому подобного) или приводится перечень возможных значений. Для классификатора (кодового словаря и тому подобного) может указываться ссылка на его местонахождение. Для элементов, использующих пользовательский тип данных, указывается наименование типового элемента.

Рисунок 1. Диаграмма структуры файла обмена

Таблица 4.1

Файл обмена (Файл)

Наименование элементаСокращенное наименование (код) элементаПризнак типа элементаФормат элементаПризнак обязательности элементаДополнительная информация
Идентификатор файлаИдФайлАT(1-255)ОУСодержит (повторяет) имя сформированного файла (без расширения)
Версия форматаВерсФормАT(1-5)ОПринимает значение: 5.05
Версия программы, с помощью которой сформирован файлВерсПрогАT(1-40)Н 
Идентификатор исходного файла, содержащего книгу покупок, применяемую при расчетах по налогу на добавленную стоимость, в полном объемеИдФайлИсхАT(1-200)ОСодержит (повторяет) имя исходного файла (без расширения)
Идентификатор первого файла, полученного в результате деления исходного файлаИдФайлПервАT(1-200)ОСодержит (повторяет) имя первого файла (без расширения), полученного в результате деления исходного файла, или повторяет имя сформированного файла (без расширения) при передаче одним файлом без деления
Количество файлов, полученных в результате деления исходного файлаКолФайлАN(5)ОПри передаче одним файлом (без деления на файлы) принимает значение 1
Номер текущего файлаНомФайлАN(5)ОСодержит номер текущего файла, полученного в результате деления. При передаче одним файлом (без деления) принимает значение 1
Книга покупок, применяемая при расчетах по налогу на добавленную стоимостьДокументС ОСостав элемента представлен в таблице 4.2

Таблица 4.2

Книга покупок, применяемая при расчетах по налогу на добавленную стоимость (Документ)

Наименование элементаСокращенное наименование (код) элементаПризнак типа элементаФормат элементаПризнак обязательности элементаДополнительная информация
Код формы по КНДКНДАT(=7)ОКТиповой элемент <КНДТип>.
Принимает значение: 1115102
Сведения о налогоплательщике - покупателеСвПокупС ОСостав элемента представлен в таблице 4.3
Сведения о книге покупокСвКнПокС ОСостав элемента представлен в таблице 4.6
Сведения о покупкеСвПокупкаС ОМСостав элемента представлен в таблице 4.8
Сведения о лице, подписывающем документ в электронной формеПодписантС ОСостав элемента представлен в таблице 4.15

Таблица 4.3

Сведения о налогоплательщике - покупателе (СвПокуп)

Наименование элементаСокращенное наименование (код) элементаПризнак типа элементаФормат элементаПризнак обязательности элементаДополнительная информация
Сведения об организации |СведЮЛС ОСостав элемента представлен в таблице 4.4
Сведения об индивидуальном предпринимателеСведИПС ОСостав элемента представлен в таблице 4.5

Таблица 4.4

Сведения об организации (СведЮЛ)

Наименование элементаСокращенное наименование (код) элементаПризнак типа элементаФормат элементаПризнак обязательности элементаДополнительная информация
НаименованиеНаимОргАT(1-1000)О 
ИННИННЮЛАT(=10)ОТиповой элемент <ИННЮЛТип>
КППКППАT(=9)ОТиповой элемент <КППТип>

Таблица 4.5

Сведения об индивидуальном предпринимателе (СведИП)

Наименование элементаСокращенное наименование (код) элементаПризнак типа элементаФормат элементаПризнак обязательности элементаДополнительная информация
ИННИННФЛАT(=12)ОТиповой элемент <ИННФЛТип>
Реквизиты свидетельства о государственной регистрации индивидуального предпринимателяСвГосРегИПАT(1-100)О 
Фамилия, имя, отчествоФИОИПС ОТиповой элемент <ФИОТип>.
Состав элемента представлен в таблице 4.17

Таблица 4.6

Сведения о книге покупок (СвКнПок)

Наименование элементаСокращенное наименование (код) элементаПризнак типа элементаФормат элементаПризнак обязательности элементаДополнительная информация
Покупка за период - налоговый период (код)ПериодАT(=2)ОКПринимает значение:
21 - первый квартал |
22 - второй квартал |
23 - третий квартал |
24 - четвертый квартал |
51 - первый квартал при реорганизации (ликвидации) организации |
54 - второй квартал при реорганизации (ликвидации) организации |
55 - третий квартал при реорганизации (ликвидации) организации |
56 - четвертый квартал при реорганизации (ликвидации) организации
Покупка за период - годОтчетГодА ОТиповой элемент <xs:gYear>.
Год в формате ГГГГ
Реквизиты по строке ВсегоВсегоС ОСостав элемента представлен в таблице 4.7

Таблица 4.7

Реквизиты по строке Всего (Всего)

Наименование элементаСокращенное наименование (код) элементаПризнак типа элементаФормат элементаПризнак обязательности элементаДополнительная информация
Сумма НДС по счету-фактуре, разница суммы НДС по корректировочному счету-фактуре, принимаемая к вычету, в рублях и копейках (Графа 15)СумНДСВычАN(19.2)О 

Таблица 4.8

Сведения о покупке (СвПокупка)

Наименование элементаСокращенное наименование (код) элементаПризнак типа элементаФормат элементаПризнак обязательности элементаДополнительная информация
Номер по порядку (Графа 1)НомППАN(12)ОПринимает значение от 1 и более
Номер счета-фактуры продавца (Графа 3)НомерСчФАT(1-1000)О 
Дата счета-фактуры продавца (Графа 3)ДатаСчФАT(=10)НТиповой элемент <ДатаТип>.
Дата в формате ДД.ММ.ГГГГ
Номер исправления счета-фактуры продавца (Графа 4)НомИспрСчФАN(3)НПринимает значение от 1 и более
Дата исправления счета-фактуры продавца (Графа 4)ДатаИспрСчФАT(=10)НТиповой элемент <ДатаТип>.
Дата в формате Д ДД.ММ.ГГГГ
Номер корректировочного счета-фактуры продавца (Графа 5)НомерКСчФАT(1-1000)Н 
Дата корректировочного счета-фактуры продавца (Графа 5)ДатаКСчФАT(=10)НТиповой элемент <ДатаТип>. Дата в формате ДД.ММ.ГГГГ
Номер исправления корректировочного счета-фактуры продавца (Графа 6)НомИспрКСчФАN(3)НПринимает значение от 1 и более
Дата исправления корректировочного счета-фактуры продавца (Графа 6)ДатаИспрКСчФАT(=10)НТиповой элемент <ДатаТип>.
Дата в формате ДД.ММ.ГГГГ
Наименование продавца (Графа 9)НаимПродАT(1-1000)Н 
ИНН продавца - организации (Графа 10)ИННЮЛАT(=10)НТиповой элемент с ИННЮЛТип>
КПП продавца (Графа 10)КППАT(=9)НТиповой элемент <КППТип>
ИНН продавца - индивидуального предпринимателя (Графа 10)ИННФЛАT(=12)НТиповой элемент <ИННФЛТип>
Код валюты (Графа 13)КодОКВАT(=3)ОКТиповой элемент <ОКВТип>.
Принимает значение в соответствии с Общероссийским классификатором валют
Стоимость покупок по счету-фактуре, разница стоимости по корректировочному счету-фактуре (включая НДС) в валюте счета-фактуры (Графа 14)СтПокСчФВалАN(19.2)О 
Код вида операции (Графа 2)КодВидОперПT(=2)ОКМПринимает значение в соответствии с приказом ФНС России от 14.03.2016 N ММВ-7-3/136@ "Об утверждении перечня кодов видов операций, указываемых в книге покупок, применяемой при расчетах по налогу на добавленную стоимость, дополнительном листе к ней, книге продаж, применяемой при расчетах по налогу на добавленную стоимость, дополнительном листе к ней, а также кодов видов операций по налогу на добавленную стоимость, необходимых для ведения журнала учета полученных и выставленных счетов-фактур" (зарегистрирован Министерством юстиции Российской Федерации 20.04.2016, регистрационный номер 41876)
Сведения о документе, подтверждающем уплату налогаСвДокУплНалС НМСостав элемента представлен в таблице 4.9
Дата принятия на учет товаров (работ, услуг), имущественных прав (Графа 8)ДатаПринУчетПT(=10)НМТиповой элемент <ДатаТип>.
Дата в формате ДД.ММ.ГГГГ
Сведения о посреднике (комиссионере, агенте)СвПосреднС НСостав элемента представлен в таблице 4.10
Сумма НДС по счету-фактуре, разница суммы НДС по корректировочному счету-фактуре, принимаемая к вычету, в рублях и копейках (Графа 15)СумНДСВычС ОСостав элемента представлен в таблице 4.13
Сведения о регистрационном номере декларации на товары или регистрационном номере партии товара, а также о коде количественной единицы измерения, количестве и стоимости товара, подлежащего прослеживаемости (Графы 16 - 19)СвРегНомС НМСостав элемента представлен в таблице 4.14

Таблица 4.9

Сведения о документе, подтверждающем уплату налога (СвДокУплНал)

Наименование элементаСокращенное наименование (код) элементаПризнак типа элементаФормат элементаПризнак обязательности элементаДополнительная информация
Номер документа, подтверждающего уплату налога (Графа 7)НомерДокУплНалАT(1-256)Н 
Дата документа, подтверждающего уплату налога (Графа 7)ДатаДокУплНалАT(=10)НТиповой элемент <ДатаТип>.
Дата в формате ДД.ММ.ГГГГ

Таблица 4.10

Сведения о посреднике (комиссионере, агенте) (СвПосредн)

Наименование элементаСокращенное наименование (код) элементаПризнак типа элементаФормат элементаПризнак обязательности элементаДополнительная информация
Сведения о посреднике - организации |СведЮЛС ОСостав элемента представлен в таблице 4.11
Сведения о посреднике - индивидуальном предпринимателеСведИПС ОСостав элемента представлен в таблице 4.12

Таблица 4.11

Сведения о посреднике - организации (СведЮЛ)

Наименование элементаСокращенное наименование (код) элементаПризнак типа элементаФормат элементаПризнак обязательности элементаДополнительная информация
Наименование организации (Графа 11)НаимОргАT(1-1000)Н 
ИНН организации (Графа 12)ИННЮЛАT(=10)ОТиповой элемент <ИННЮЛТип>
КПП (Графа 12)КППАT(=9)ОТиповой элемент <КППТип>

Таблица 4.12

Сведения о посреднике - индивидуальном предпринимателе (СведИП)

Наименование элементаСокращенное наименование (код) элементаПризнак типа элементаФормат элементаПризнак обязательности элементаДополнительная информация
ИНН индивидуального предпринимателя (Графа 12)ИННФЛАT(=12)ОТиповой элемент <ИННФЛТип>
Фамилия, имя, отчество индивидуального предпринимателя (Графа 11)ФИОИПС НТиповой элемент <ФИОТип>.
Состав элемента представлен в таблице 4.17

Таблица 4.13

Сумма НДС по счету-фактуре, разница суммы НДС по корректировочному счету-фактуре, принимаемая к вычету, в рублях и копейках (Графа 15) (СумНДСВыч)

Наименование элементаСокращенное наименование (код) элементаПризнак типа элементаФормат элементаПризнак обязательности элементаДополнительная информация
Сумма НДС |СумНДСПN(19.2)О 
Без НДСБез НДСПT(=7)ОПринимает значение: без НДС

Таблица 4.14

Сведения о регистрационном номере декларации на товары или регистрационном номере партии товара, а также о коде количественной единицы измерения, количестве и стоимости товара, подлежащего прослеживаемости (Графы 16 - 19) (СвРегНом)

Наименование элементаСокращенное наименование (код) элементаПризнак типа элементаФормат элементаПризнак обязательности элементаДополнительная информация
Регистрационный номер декларации на товары или регистрационный номер партии товара, подлежащего прослеживаемости (Графа 16)РегНомПрослАT(13-29)О 
Код количественной единицы измерения товара, используемой в целях осуществления прослеживаемости (Графа 17)ОКЕИАT(3-4)НКТиповой элемент <ОКЕИТип>.
Принимает значение в соответствии с Общероссийским классификатором единиц измерения
Количество товара, подлежащего прослеживаемости, в количественной единице измерения товара, используемой в целях осуществления прослеживаемости (Графа 18)КолТовПрослАN(10)Н 
Стоимость товара, подлежащего прослеживаемости, без НДС в рублях (Графа 19)СтоимТовПрослАN(17)Н 

Таблица 4.15

Сведения о лице, подписывающем документ в электронной форме (Подписант)

Наименование элементаСокращенное наименование (код) элементаПризнак типа элементаФормат элементаПризнак обязательности элементаДополнительная информация
Признак лица, подписывающего документПрПодпАT(=1)ОКПринимает значение:
1 - налогоплательщик (законный представитель налогоплательщика) |
2 - уполномоченный представитель налогоплательщика
Фамилия, имя, отчествоФИОС ОТиповой элемент <ФИОТип>.
Состав элемента представлен в таблице 4.17
Сведения о представителе налогоплательщикаСвПредС НУСостав элемента представлен в таблице 4.16
Элемент обязателен при <ПрПодп>=2

Таблица 4.16

Сведения о представителе налогоплательщика (СвПред)

Наименование элементаСокращенное наименование (код) элементаПризнак типа элементаФормат элементаПризнак обязательности элементаДополнительная информация
Наименование документа, подтверждающего полномочия представителя налогоплательщикаНаимДокАT(1-120)О 

Таблица 4.17

Фамилия, имя, отчество физического лица (ФИОТип)

Наименование элементаСокращенное наименование (код) элементаПризнак типа элементаФормат элементаПризнак обязательности элементаДополнительная информация
ФамилияФамилияАT(1-60)О 
ИмяИмяАT(1-60)О 
ОтчествоОтчествоАT(1-60)Н 

Приложение N 3
к приказу ФНС России
от 08.06.2021 N ЕД-7-26/547@

ФОРМАТ ДОПОЛНИТЕЛЬНОГО ЛИСТА КНИГИ ПОКУПОК, ПРИМЕНЯЕМОЙ ПРИ РАСЧЕТАХ ПО НАЛОГУ НА ДОБАВЛЕННУЮ СТОИМОСТЬ, В ЭЛЕКТРОННОЙ ФОРМЕ

I. ОБЩИЕ СВЕДЕНИЯ

1. Настоящий документ описывает требования к XML файлам (далее - файлам обмена) передачи сведений дополнительного листа книги покупок, применяемой при расчетах по налогу на добавленную стоимость, форма которого утверждена постановлением Правительства Российской Федерации от 26.12.2011 N 1137 "О формах и правилах заполнения (ведения) документов, применяемых при расчетах по налогу на добавленную стоимость" (Собрание законодательства Российской Федерации, 2012, N 3, ст. 417; Официальный интернет-портал правовой информации http://pravo.gov.ru, 12.04.2021).

2. Номер версии настоящего формата 5.05, часть 908.

II. ОПИСАНИЕ ФАЙЛА ОБМЕНА

3. Имя файла обмена должно иметь следующий вид:

KND_O_P_N 1_GGGGMMDD_N 2, где:

KND - префикс, принимающий значение 1115105 (код формы Дополнительного листа книги покупок, применяемой при расчетах по налогу на добавленную стоимость);

O - идентификатор отправителя информации, имеет вид:

для организаций - девятнадцатиразрядный код (идентификационный номер налогоплательщика (далее - ИНН) и код причины постановки на учет (далее - КПП) организации (обособленного подразделения);

для физических лиц - двенадцатиразрядный код (ИНН физического лица, при наличии. При отсутствии ИНН - последовательность из двенадцати нулей).

P - идентификатор получателя - налогового органа, для которого предназначен файл, имеет вид четырехразрядного кода налогового органа;

GGGG - год формирования передаваемого файла, MM - месяц, DD - день;

N 1, N 2 - идентификационные номера файла (GUID). Если документ состоит из нескольких файлов, N 1 одинаковый для всех файлов одного документа, N 2 уникален для каждого файла независимо от принадлежности к документу.

Расширение имени файла - xml. Расширение имени файла может указываться как строчными, так и прописными буквами.

Параметры первой строки файла обмена

Первая строка XML файла должна иметь следующий вид:

<?xml version ="1.0" encoding ="windows-1251"?>

Имя файла, содержащего XML схему файла обмена, должно иметь следующий вид:

ON_DOPLKNPOK_1_908_01_05_05_xx, где xx - номер версии схемы.

Расширение имени файла - xsd.

XML схема файла обмена приводится отдельным файлом и размещается на официальном сайте Федеральной налоговой службы в информационно-телекоммуникационной сети "Интернет".

4. Логическая модель файла обмена представлена в виде диаграммы структуры файла обмена на рисунке 1 настоящего формата. Элементами логической модели файла обмена являются элементы и атрибуты XML файла. Перечень структурных элементов логической модели файла обмена и сведения о них приведены в таблицах 4.1 - 4.18 настоящего формата.

Для каждого структурного элемента логической модели файла обмена приводятся следующие сведения:

наименование элемента. Приводится полное наименование элемента. В строке таблицы могут быть описаны несколько элементов, наименования которых разделены символом "|". Такая форма записи применяется при наличии в файле обмена только одного элемента из описанных в этой строке;

сокращенное наименование (код) элемента. Приводится сокращенное наименование элемента. Синтаксис сокращенного наименования должен удовлетворять спецификации XML;

признак типа элемента. Может принимать следующие значения: "С" - сложный элемент логической модели (содержит вложенные элементы), "П" - простой элемент логической модели, реализованный в виде элемента XML файла, "А" - простой элемент логической модели, реализованный в виде атрибута элемента XML файла. Простой элемент логической модели не содержит вложенные элементы;

формат элемента. Формат элемента представляется следующими условными обозначениями: T - символьная строка; N - числовое значение (целое или дробное).

Формат символьной строки указывается в виде T(n-k) или T(=k), где: n - минимальное количество знаков, k - максимальное количество знаков, символ "-" - разделитель, символ "=" означает фиксированное количество знаков в строке. В случае, если минимальное количество знаков равно 0, формат имеет вид T(0-k). В случае, если максимальное количество знаков не ограничено, формат имеет вид T(n-).

Формат числового значения указывается в виде N(m.k), где: m - максимальное количество знаков в числе, включая знак (для отрицательного числа), целую и дробную часть числа без разделяющей десятичной точки, k - максимальное число знаков дробной части числа. Если число знаков дробной части числа равно 0 (то есть число целое), то формат числового значения имеет вид N(m).

Для простых элементов, являющихся базовыми в XML, например, элемент с типом "date", поле "Формат элемента" не заполняется. Для таких элементов в поле "Дополнительная информация" указывается тип базового элемента;

признак обязательности элемента определяет обязательность наличия элемента (совокупности наименования элемента и его значения) в файле обмена. Признак обязательности элемента может принимать следующие значения: "О" - наличие элемента в файле обмена обязательно; "Н" - наличие элемента в файле обмена необязательно, то есть элемент может отсутствовать. Если элемент принимает ограниченный перечень значений (по классификатору, кодовому словарю и тому подобному), то признак обязательности элемента дополняется символом "К". Например, "ОК". В случае, если количество реализаций элемента может быть более одной, то признак обязательности элемента дополняется символом "М". Например, "НМ" или "ОКМ".

К вышеперечисленным признакам обязательности элемента может добавляться значение "У" в случае описания в XML схеме условий, предъявляемых к элементу в файле обмена, описанных в графе "Дополнительная информация". Например, "НУ" или "ОКУ";

дополнительная информация содержит, при необходимости, требования к элементу файла обмена, не указанные ранее. Для сложных элементов указывается ссылка на таблицу, в которой описывается состав данного элемента. Для элементов, принимающих ограниченный перечень значений из классификатора (кодового словаря и тому подобного), указывается соответствующее наименование классификатора (кодового словаря и тому подобного) или приводится перечень возможных значений. Для классификатора (кодового словаря и тому подобного) может указываться ссылка на его местонахождение. Для элементов, использующих пользовательский тип данных, указывается наименование типового элемента.

Рисунок 1. Диаграмма структуры файла обмена

Таблица 4.1

Файл обмена (Файл)

Наименование элементаСокращенное наименование (код) элементаПризнак типа элементаФормат элементаПризнак обязательности элементаДополнительная информация
Идентификатор файлаИдФайлАT(1-255)ОУСодержит (повторяет) имя сформированного файла (без расширения)
Версия форматаВерсФормАT(1-5)ОПринимает значение: 5.05
Версия программы, с помощью которой сформирован файлВерсПрогАT(1-40)Н 
Дополнительный лист книги покупок, применяемой при расчетах по налогу на добавленную стоимостьДокументС ОМСостав элемента представлен в таблице 4.2

Таблица 4.2

Дополнительный лист книги покупок, применяемой при расчетах по налогу на добавленную стоимость (Документ)

Наименование элементаСокращенное наименование (код) элементаПризнак типа элементаФормат элементаПризнак обязательности элементаДополнительная информация
Код формы по КНДКНДАT(=7)ОКТиповой элемент <КНДТип>.
Принимает значение: 1115105
Сведения о налогоплательщике - покупателеСвПокупС ОСостав элемента представлен в таблице 4.3
Сведения о дополнительном листе книги покупокСвДопЛКнПокС ОСостав элемента представлен в таблице 4.6
Сведения о покупкеСвПокупкаС ОМСостав элемента представлен в таблице 4.9
Сведения о лице, подписывающем документ в электронной формеПодписантС ОСостав элемента представлен в таблице 4.16

Таблица 4.3

Сведения о налогоплательщике - покупателе (СвПокуп)

Наименование элементаСокращенное наименование (код) элементаПризнак типа элементаФормат элементаПризнак обязательности элементаДополнительная информация
Сведения об организации |СведЮЛС ОСостав элемента представлен в таблице 4.4
Сведения об индивидуальном предпринимателеСведИПС ОСостав элемента представлен в таблице 4.5

Таблица 4.4

Сведения об организации (СведЮЛ)

Наименование элементаСокращенное наименование (код) элементаПризнак типа элементаФормат элементаПризнак обязательности элементаДополнительная информация
НаименованиеНаимОргАT(1-1000)О 
ИННИННЮЛАT(=10)ОТиповой элемент <ИННЮЛТип>
КППКППАT(=9)ОТиповой элемент <КППТип>

Таблица 4.5

Сведения об индивидуальном предпринимателе (СведИП)

Наименование элементаСокращенное наименование (код) элементаПризнак типа элементаФормат элементаПризнак обязательности элементаДополнительная информация
ИННИННФЛАT(=12)ОТиповой элемент <ИННФЛТип>
Реквизиты свидетельства о государственной регистрации индивидуального предпринимателяСвГосРегИПАT(1-100)О 
Фамилия, имя, отчествоФИОИПС ОТиповой элемент <ФИОТип>.
Состав элемента представлен в таблице 4.18

Таблица 4.6

Сведения о дополнительном листе книги покупок (СвДопЛКнПок)

Наименование элементаСокращенное наименование (код) элементаПризнак типа элементаФормат элементаПризнак обязательности элементаДополнительная информация
Номер дополнительного листа книги покупокНомерДопЛКнПокАT(1-100)О 
Налоговый периодПериодАT(=2)ОКПринимает значение:
21 - первый квартал |
22 - второй квартал |
23 - третий квартал |
24 - четвертый квартал |
51 - первый квартал при реорганизации (ликвидации) организации |
54 - второй квартал при реорганизации (ликвидации) организации |
55 - третий квартал при реорганизации (ликвидации) организации |
56 - четвертый квартал при реорганизации (ликвидации) организации
ГодОтчетГодА ОТиповой элемент <xs:gYear>.
Год в формате ГГГГ
Дополнительный лист составлен (Дата)ДатаДопЛКнПокАT(=10)ОТиповой элемент <ДатаТип>.
Дата в формате ДД.ММ.ГГГГ
Реквизиты по строке ИтогоИтогоС ОСостав элемента представлен в таблице 4.7
Реквизиты по строке ВсегоВсегоС ОСостав элемента представлен в таблице 4.8

Таблица 4.7

Реквизиты по строке Итого (Итого)

Наименование элементаСокращенное наименование (код) элементаПризнак типа элементаФормат элементаПризнак обязательности элементаДополнительная информация
Сумма НДС по счету-фактуре, разница суммы НДС по корректировочному счету-фактуре, принимаемая к вычету, в рублях и копейках (Графа 15)СумНДСВычАN(19.2)О 

Таблица 4.8

Реквизиты по строке Всего (Всего)

Наименование элементаСокращенное наименование (код) элементаПризнак типа элементаФормат элементаПризнак обязательности элементаДополнительная информация
Сумма НДС по счету-фактуре, разница суммы НДС по корректировочному счету-фактуре, принимаемая к вычету, в рублях и копейках (Графа 15)СумНДСВычАN(19.2)О 

Таблица 4.9

Сведения о покупке (СвПокупка)

Наименование элементаСокращенное наименование (код) элементаПризнак типа элементаФормат элементаПризнак обязательности элементаДополнительная информация
Номер по порядку (Графа 1)НомППАN(12)ОПринимает значение от 1 и более
Номер счета-фактуры продавца (Графа 3)НомерСчФАT(1-1000)О 
Дата счета-фактуры продавца (Графа 3)ДатаСчФАT(=10)НТиповой элемент <ДатаТип>.
Дата в формате ДД.ММ.ГГГГ
Номер исправления счета-фактуры продавца (Графа 4)НомИспрСчФАN(3)НПринимает значение от 1 и более
Дата исправления счета-фактуры продавца (Графа 4)ДатаИспрСчФАT(=10)НТиповой элемент <ДатаТип>.
Дата в формате ДД.ММ.ГГГГ
Номер корректировочного счета-фактуры продавца (Графа 5)НомерКСчФАT(1-1000)Н 
Дата корректировочного счета-фактуры продавца (Графа 5)ДатаКСчФАT(=10)НТиповой элемент <ДатаТип>.
Дата в формате ДД.ММ.ГГГГ
Номер исправления корректировочного счета-фактуры продавца (Графа 6)НомИспрКСчФАN(3)НПринимает значение от 1 и более
Дата исправления корректировочного счета-фактуры продавца (Графа 6)ДатаИспрКСчФАT(=10)НТиповой элемент <ДатаТип>.
Дата в формате ДД.ММ.ГГГГ
Наименование продавца (Графа 9)НаимПродАT(1-1000)Н 
ИНН продавца - организации (Графа 10)ИННЮЛАT(=10)НТиповой элемент <ИННЮЛТип>
КПП продавца (Графа 10)КППАT(=9)НТиповой элемент <КППТип>
ИНН продавца - индивидуального предпринимателя (Графа 10)ИННФЛАT(=12)НТиповой элемент <ИННФЛТип>
Код валюты (Графа 13)КодОКВАT(=3)ОКТиповой элемент <ОКВТип>.
Принимает значение в соответствии с Общероссийским классификатором валют
Стоимость покупок по счету-фактуре, разница стоимости по корректировочному счету-фактуре (включая НДС) в валюте счета-фактуры (Графа 14)СтПокСчФВалАN(19.2)О 
Код вида операции (Графа 2)КодВидОперПT(=2)ОКМПринимает значение в соответствии с приказом ФНС России от 14.03.2016 N ММВ-7-3/136@ "Об утверждении перечня кодов видов операций, указываемых в книге покупок, применяемой при расчетах по налогу на добавленную стоимость, дополнительном листе к ней, книге продаж, применяемой при расчетах по налогу на добавленную стоимость, дополнительном листе к ней, а также кодов видов операций по налогу на добавленную стоимость, необходимых для ведения журнала учета полученных и выставленных счетов-фактур" (зарегистрирован Министерством юстиции Российской Федерации 20.04.2016, регистрационный номер 41876)
Сведения о документе, подтверждающем уплату налогаСвДокУплНалС НМСостав элемента представлен в таблице 4.10
Дата принятия на учет товаров (работ, услуг), имущественных прав (Графа 8)ДатаПринУчетПT(=10)НМТиповой элемент <ДатаТип>.
Дата в формате ДД.ММ.ГГГГ
Сведения о посреднике (комиссионере, агенте)СвПосреднС НСостав элемента представлен в таблице 4.11
Сумма НДС по счету-фактуре, разница суммы НДС по корректировочному счету-фактуре, принимаемая к вычету, в рублях и копейках (Графа 15)СумНДСВычС ОСостав элемента представлен в таблице 4.14
Сведения о регистрационном номере декларации на товары или регистрационном номере партии товара, а также о коде количественной единицы измерения, количестве и стоимости товара, подлежащего прослеживаемости (Графы 16 - 19)СвРегНомС НМСостав элемента представлен в таблице 4.15

Таблица 4.10

Сведения о документе, подтверждающем уплату налога (СвДокУплНал)

Наименование элементаСокращенное наименование (код) элементаПризнак типа элементаФормат элементаПризнак обязательности элементаДополнительная информация
Номер документа, подтверждающего уплату налога (Графа 7)НомерДокУплНалАT(1-256)Н 
Дата документа, подтверждающего уплату налога (Графа 7)ДатаДокУплНалАT(=10)НТиповой элемент <ДатаТип>.
Дата в формате ДД.ММ.ГГГГ

Таблица 4.11

Сведения о посреднике (комиссионере, агенте) (СвПосредн)

Наименование элементаСокращенное наименование (код) элементаПризнак типа элементаФормат элементаПризнак обязательности элементаДополнительная информация
Сведения о посреднике-организации |СведЮЛС ОСостав элемента представлен в таблице 4.12
Сведения о посреднике - индивидуальном предпринимателеСведИПС ОСостав элемента представлен в таблице 4.13

Таблица 4.12

Сведения о посреднике-организации (СведЮЛ)

Наименование элементаСокращенное наименование (код) элементаПризнак типа элементаФормат элементаПризнак обязательности элементаДополнительная информация
Наименование организации (Графа 11)НаимОргАT(1-1000)Н 
ИНН организации (Графа 12)ИННЮЛАT(=10)ОТиповой элемент <ИННЮЛТип>
КПП (Графа 12)КППАT(=9)ОТиповой элемент <КППТип>

Таблица 4.13

Сведения о посреднике - индивидуальном предпринимателе (СведИП)

Наименование элементаСокращенное наименование (код) элементаПризнак типа элементаФормат элементаПризнак обязательности элементаДополнительная информация
ИНН индивидуального предпринимателя (Графа 12)ИННФЛАT(=12)ОТиповой элемент <ИННФЛТип>
Фамилия, имя, отчество индивидуального предпринимателя (Графа 11)ФИОИПС НТиповой элемент <ФИОТип>.
Состав элемента представлен в таблице 4.18

Таблица 4.14

Сумма НДС по счету-фактуре, разница суммы НДС по корректировочному счету-фактуре, принимаемая к вычету, в рублях и копейках (Графа 15) (СумНДСВыч)

Наименование элементаСокращенное наименование (код) элементаПризнак типа элементаФормат элементаПризнак обязательности элементаДополнительная информация
Сумма НДС |СумНДСПN(19.2)О 
Без НДСБезНДСПT(1=7)ОПринимает значение: без НДС

Таблица 4.15

Сведения о регистрационном номере декларации на товары или регистрационном номере партии товара, а также о коде количественной единицы измерения, количестве и стоимости товара, подлежащего прослеживаемости (Графы 16 - 19) (СвРегНом)

Наименование элементаСокращенное наименование (код) элементаПризнак типа элементаФормат элементаПризнак обязательности элементаДополнительная информация
Регистрационный номер декларации на товары или регистрационный номер партии товара, подлежащего прослеживаемости (Графа 16)РегНомПрослАT(13-29)О 
Код количественной единицы измерения товара, используемой в целях осуществления прослеживаемости (Графа 17)ОКЕИАT(3-4)НКТиповой элемент <ОКЕИТип>.
Принимает значение в соответствии с Общероссийским классификатором единиц измерения
Количество товара, подлежащего прослеживаемости, в количественной единице измерения товара, используемой в целях осуществления прослеживаемости (Графа 18)КолТовПрослАN(10)Н 
Стоимость товара, подлежащего прослеживаемости, без НДС в рублях (Графа 19)СтоимТовПрослАN(17)Н 

Таблица 4.16

Сведения о лице, подписывающем документ в электронной форме (Подписант)

Наименование элементаСокращенное наименование (код) элементаПризнак типа элементаФормат элементаПризнак обязательности элементаДополнительная информация
Признак лица, подписывающего документПрПодпАT(=1)ОКПринимает значение:
1 - налогоплательщик (законный представитель налогоплательщика) |
2 - уполномоченный представитель налогоплательщика
Фамилия, имя, отчествоФИОС ОТиповой элемент <ФИОТип>.
Состав элемента представлен в таблице 4.18
Сведения о представителе налогоплательщикаСвПредС НУСостав элемента представлен в таблице 4.17.
Элемент обязателен при <ПрПодп>=2

Таблица 4.17

Сведения о представителе налогоплательщика (СвПред)

Наименование элементаСокращенное наименование (код) элементаПризнак типа элементаФормат элементаПризнак обязательности элементаДополнительная информация
Наименование документа, подтверждающего полномочия представителя налогоплательщикаНаимДокАT(1-120)О 

Таблица 4.18

Фамилия, имя, отчество физического лица (ФИОТип)

Наименование элементаСокращенное наименование (код) элементаПризнак типа элементаФормат элементаПризнак обязательности элементаДополнительная информация
ФамилияФамилияАT(1-60)О 
ИмяИмяАT(1-60)О 
ОтчествоОтчествоАT(1-60)Н 

Приложение N 4
к приказу ФНС России
от 08.06.2021 N ЕД-7-26/547@

ФОРМАТ КНИГИ ПРОДАЖ, ПРИМЕНЯЕМОЙ ПРИ РАСЧЕТАХ ПО НАЛОГУ НА ДОБАВЛЕННУЮ СТОИМОСТЬ, В ЭЛЕКТРОННОЙ ФОРМЕ

I. ОБЩИЕ СВЕДЕНИЯ

1. Настоящий документ описывает требования к XML файлам (далее - файл обмена) передачи сведений книги продаж, применяемой при расчетах по налогу на добавленную стоимость, форма которой утверждена постановлением Правительства Российской Федерации от 26.12.2011 N 1137 "О формах и правилах заполнения (ведения) документов, применяемых при расчетах по налогу на добавленную стоимость" (Собрание законодательства Российской Федерации, 2012, N 3, ст. 417; Официальный интернет-портал правовой информации http://pravo.gov.ru, 12.04.2021).

2. Номер версии настоящего формата 5.06, часть 899.

II. ОПИСАНИЕ ФАЙЛА ОБМЕНА

3. Имя файла обмена должно иметь следующий вид:

KND_O_P_N 1_GGGGMMDD_N 2, где:

KND - префикс, принимающий значение 1115103 (код формы Книги продаж, применяемой при расчетах по налогу на добавленную стоимость);

O - идентификатор отправителя информации, имеет вид:

для организаций - девятнадцатиразрядный код (идентификационный номер налогоплательщика (далее - ИНН) и код причины постановки на учет (далее - КПП) организации (обособленного подразделения);

для физических лиц - двенадцатиразрядный код (ИНН физического лица, при наличии. При отсутствии ИНН - последовательность из двенадцати нулей).

P - идентификатор получателя - налогового органа, для которого предназначен файл, имеет вид четырехразрядного кода налогового органа;

GGGG - год формирования передаваемого файла, MM - месяц, DD - день;

N 1, N 2 - идентификационные номера файла (GUID). Если документ состоит из нескольких файлов, N 1 одинаковый для всех файлов одного документа, N 2 уникален для каждого файла независимо от принадлежности к документу.

Расширение имени файла - xml. Расширение имени файла может указываться как строчными, так и прописными буквами.

Параметры первой строки файла обмена

Первая строка XML файла должна иметь следующий вид:

<?xml version ="1.0" encoding ="windows-1251"?>

Имя файла, содержащего XML схему файла обмена, должно иметь следующий вид:

ON_KNPROD_1_899_01_05_06_xx, где xx - номер версии схемы.

Расширение имени файла - xsd.

XML схема файла обмена приводится отдельным файлом и размещается на официальном сайте Федеральной налоговой службы в информационно-телекоммуникационной сети "Интернет".

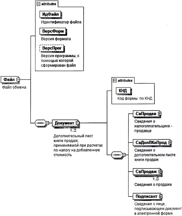
4. Логическая модель файла обмена представлена в виде диаграммы структуры файла обмена на рисунке 1 настоящего формата. Элементами логической модели файла обмена являются элементы и атрибуты XML файла. Перечень структурных элементов логической модели файла обмена и сведения о них приведены в таблицах 4.1 - 4.16 настоящего формата.

Для каждого структурного элемента логической модели файла обмена приводятся следующие сведения:

наименование элемента. Приводится полное наименование элемента. В строке таблицы могут быть описаны несколько элементов, наименования которых разделены символом "|". Такая форма записи применяется при наличии в файле обмена только одного элемента из описанных в этой строке;

сокращенное наименование (код) элемента. Приводится сокращенное наименование элемента. Синтаксис сокращенного наименования должен удовлетворять спецификации XML;

признак типа элемента. Может принимать следующие значения: "С" - сложный элемент логической модели (содержит вложенные элементы), "П" - простой элемент логической модели, реализованный в виде элемента XML файла, "А" - простой элемент логической модели, реализованный в виде атрибута элемента XML файла. Простой элемент логической модели не содержит вложенные элементы;

формат элемента. Формат элемента представляется следующими условными обозначениями: T - символьная строка; N - числовое значение (целое или дробное).

Формат символьной строки указывается в виде T(n-k) или T(=k), где: n - минимальное количество знаков, k - максимальное количество знаков, символ "-" - разделитель, символ "=" означает фиксированное количество знаков в строке. В случае, если минимальное количество знаков равно 0, формат имеет вид T(0-k). В случае, если максимальное количество знаков не ограничено, формат имеет вид T(n-).

Формат числового значения указывается в виде N(m.k), где: m - максимальное количество знаков в числе, включая знак (для отрицательного числа), целую и дробную часть числа без разделяющей десятичной точки, k - максимальное число знаков дробной части числа. Если число знаков дробной части числа равно 0 (то есть число целое), то формат числового значения имеет вид N(m).

Для простых элементов, являющихся базовыми в XML, например, элемент с типом "date", поле "Формат элемента" не заполняется. Для таких элементов в поле "Дополнительная информация" указывается тип базового элемента;

признак обязательности элемента определяет обязательность наличия элемента (совокупности наименования элемента и его значения) в файле обмена. Признак обязательности элемента может принимать следующие значения: "О" - наличие элемента в файле обмена обязательно; "Н" - наличие элемента в файле обмена необязательно, то есть элемент может отсутствовать. Если элемент принимает ограниченный перечень значений (по классификатору, кодовому словарю и тому подобному), то признак обязательности элемента дополняется символом "К". Например, "ОК". В случае, если количество реализаций элемента может быть более одной, то признак обязательности элемента дополняется символом "М". Например, "НМ" или "ОКМ".

К вышеперечисленным признакам обязательности элемента может добавляться значение "У" в случае описания в XML схеме условий, предъявляемых к элементу в файле обмена, описанных в графе "Дополнительная информация". Например, "НУ" или "ОКУ";

дополнительная информация содержит, при необходимости, требования к элементу файла обмена, не указанные ранее. Для сложных элементов указывается ссылка на таблицу, в которой описывается состав данного элемента. Для элементов, принимающих ограниченный перечень значений из классификатора (кодового словаря и тому подобного), указывается соответствующее наименование классификатора (кодового словаря и тому подобного) или приводится перечень возможных значений. Для классификатора (кодового словаря и тому подобного) может указываться ссылка на его местонахождение. Для элементов, использующих пользовательский тип данных, указывается наименование типового элемента.

Рисунок 1. Диаграмма структуры файла обмена

Таблица 4.1

Файл обмена (Файл)

Наименование элементаСокращенное наименование (код) элементаПризнак типа элементаФормат элементаПризнак обязательности элементаДополнительная информация
Идентификатор файлаИдФайлАT(1-255)ОУСодержит (повторяет) имя сформированного файла (без расширения)
Версия форматаВерсФормАT(1-5)ОПринимает значение: 5.06
Версия программы, с помощью которой сформирован файлВерсПрогАT(1-40)Н 
Идентификатор исходного файла, содержащего книгу продаж, применяемую при расчетах по налогу на добавленную стоимость, в полном объемеИдФайлИсхАT(1-200)ОСодержит (повторяет) имя исходного файла (без расширения)
Идентификатор первого файла, полученного в результате деления исходного файлаИдФайлПервАT(1-200)ОСодержит (повторяет) имя первого файла (без расширения), полученного в результате деления исходного файла, или повторяет имя сформированного файла (без расширения) при передаче одним файлом без деления
Количество файлов, полученных в результате деления исходного файлаКолФайлАN(5)ОПри передаче одним файлом (без деления на файлы) принимает значение 1
Номер текущего файлаНомФайлАN(5)ОСодержит номер текущего файла, полученного в результате деления. При передаче одним файлом (без деления) принимает значение 1
Книга продаж, применяемая при расчетах по налогу на добавленную стоимостьДокументС ОСостав элемента представлен в таблице 4.2

Таблица 4.2

Книга продаж, применяемая при расчетах по налогу на добавленную стоимость (Документ)

Наименование элементаСокращенное наименование (код) элементаПризнак типа элементаФормат элементаПризнак обязательности элементаДополнительная информация
Код формы по КНДКНДАT(=7)ОКТиповой элемент <КНДТип>.
Принимает значение: 1115103
Сведения о налогоплательщике - продавцеСвПродавС ОСостав элемента представлен в таблице 4.3
Сведения о книге продажСвКнПродС ОСостав элемента представлен в таблице 4.6
Сведения о продажеСвПродажС ОМСостав элемента представлен в таблице 4.8
Сведения о лице, подписывающем документ в электронной формеПодписантС ОСостав элемента представлен в таблице 4.14

Таблица 4.3

Сведения о налогоплательщике - продавце (СвПродав)

Наименование элементаСокращенное наименование (код) элементаПризнак типа элементаФормат элементаПризнак обязательности элементаДополнительная информация
Сведения об организации |СведЮЛС ОСостав элемента представлен в таблице 4.4
Сведения об индивидуальном предпринимателеСведИПС ОСостав элемента представлен в таблице 4.5

Таблица 4.4

Сведения об организации (СведЮЛ)

Наименование элементаСокращенное наименование (код) элементаПризнак типа элементаФормат элементаПризнак обязательности элементаДополнительная информация
Наименование организацииНаимОргАT(1-1000)О 
ИННИННЮЛАT(=10)ОТиповой элемент <ИННЮЛТип>
КППКППАT(=9)ОТиповой элемент <КППТип>

Таблица 4.5

Сведения об индивидуальном предпринимателе (СведИП)

Наименование элементаСокращенное наименование (код) элементаПризнак типа элементаФормат элементаПризнак обязательности элементаДополнительная информация
ИННИННФЛАT(=12)ОТиповой элемент <ИННФЛТип>
Реквизиты свидетельства о государственной регистрации индивидуального предпринимателяСвГосРегИПАT(1-100)О 
Фамилия, имя, отчествоФИОИПС ОТиповой элемент <ФИОТип>.
Состав элемента представлен в таблице 4.16

Таблица 4.6

Сведения о книге продаж (СвКнПрод)

Наименование элементаСокращенное наименование (код) элементаПризнак типа элементаФормат элементаПризнак обязательности элементаДополнительная информация
Продажа за период - налоговый период (код)ПериодАT(=2)ОКПринимает значение:
21 - первый квартал |
22 - второй квартал |
23 - третий квартал |
24 - четвертый квартал |
51 - первый квартал при реорганизации (ликвидации) организации |
54 - второй квартал при реорганизации (ликвидации) организации |
55 - третий квартал при реорганизации (ликвидации) организации |
56 - четвертый квартал при реорганизации (ликвидации) организации
Продажа за период - годОтчетГодА ОТиповой элемент <xs:gYear>. Год в формате ГГГГ
Реквизиты по строке ВсегоВсегоС ОСостав элемента представлен в таблице 4.7

Таблица 4.7

Реквизиты по строке Всего (Всего)

Наименование элементаСокращенное наименование (код) элементаПризнак типа элементаФормат элементаПризнак обязательности элементаДополнительная информация
Стоимость продаж, облагаемых налогом, по счету-фактуре, разница стоимости по корректировочному счету-фактуре (без НДС) в рублях и копейках, по ставке 20 процентов (Графа 14)СтТовРубКоп20АN(19.2)Н 
Стоимость продаж, облагаемых налогом, по счету-фактуре, разница стоимости по корректировочному счету-фактуре (без НДС) в рублях и копейках, по ставке 18 процентов (Графа 14а)СтТовРубКоп18АN(19.2)Н 
Стоимость продаж, облагаемых налогом, по счету-фактуре, разница стоимости по корректировочному счету-фактуре (без НДС) в рублях и копейках, по ставке 10 процентов (Графа 15)СтТовРубКоп10АN(19.2)Н 
Стоимость продаж, облагаемых налогом, по счету-фактуре, разница стоимости по корректировочному счету-фактуре (без НДС) в рублях и копейках, по ставке 0 процентов (Графа 16)СтТовРубКоп0АN(19.2)Н 
Сумма НДС по счету-фактуре, разница суммы налога по корректировочному счету-фактуре в рублях и копейках, по ставке 20 процентов (Графа 17)СумНДСРубКоп20АN(19.2)Н 
Сумма НДС по счету-фактуре, разница суммы налога по корректировочному счету-фактуре в рублях и копейках, по ставке 18 процентов (Графа 17а)СумНДСРубКоп18АN(19.2)Н 
Сумма НДС по счету-фактуре, разница суммы налога по корректировочному счету-фактуре в рублях и копейках, по ставке 10 процентов (Графа 18)СумНДСРубКоп10АN(19.2)Н 
Стоимость продаж, освобождаемых от налога, по счету-фактуре, разница стоимости по корректировочному счету-фактуре в рублях и копейках (Графа 19)СтПродОсвНДСРубКопАN(19.2)Н 

Таблица 4.8

Сведения о продаже (СвПродаж)

Наименование элементаСокращенное наименование (код) элементаПризнак типа элементаФормат элементаПризнак обязательности элементаДополнительная информация
Номер по порядку (Графа 1)НомППАN(12)ОПринимает значение от 1 и более
Номер счета-фактуры продавца (Графа 3)НомерСчФАT(1-1000)О 
Дата счета-фактуры продавца (Графа 3)ДатаСчФАT(=10)ОТиповой элемент <ДатаТип>.
Дата в формате ДД.ММ.ГГГГ
Номер исправления счета-фактуры продавца (Графа 4)НомИспрСчФАN(3)НПринимает значение от 1 и более
Дата исправления счета-фактуры продавца (Графа 4)ДатаИспрСчФАT(=10)НТиповой элемент <ДатаТип>.
Дата в формате ДД.ММ.ГГГГ
Номер корректировочного счета-фактуры продавца (Графа 5)НомерКСчФАT(1-1000)Н 
Дата корректировочного счета-фактуры продавца (Графа 5)ДатаКСчФАT(=10)НТиповой элемент <ДатаТип>.
Дата в формате ДД.ММ.ГГГГ
Номер исправления корректировочного счета-фактуры продавца (Графа 6)НомИспрКСчФАN(3)НПринимает значение от 1 и более
Дата исправления корректировочного счета-фактуры продавца (Графа 6)ДатаИспрКСчФАT(=10)НТиповой элемент <ДатаТип>.
Дата в формате ДД.ММ.ГГГГ
Наименование покупателя (Графа 7)НаимПокАT(1-1000)Н 
ИНН покупателя - организации (Графа 8)ИННЮЛАT(=10)НТиповой элемент <ИННЮЛТип>
КПП покупателя (Графа 8)КППАT(=9)НТиповой элемент <КППТип>
ИНН покупателя - индивидуального предпринимателя (Графа 8)ИННФЛАT(=12)НТиповой элемент <ИННФЛТип>
Код валюты (Графа 12)КодОКВАT(=3)ОКТиповой элемент <ОКВТип>.
Принимает значение в соответствии с Общероссийским классификатором валют
Стоимость продаж по счету-фактуре, разница стоимости по корректировочному счету-фактуре (включая НДС) в валюте счета-фактуры (Графа 13а)СтТовУчНалВсегоАN(19.2)Н 
Стоимость продаж по счету-фактуре, разница стоимости по корректировочному счету-фактуре (включая НДС) в рублях и копейках (Графа 13б)СтТовУчНалРубКопАN(19.2)НЭлемент обязателен при отсутствии элемента <СтПродОсвНДСРубКоп>
Стоимость продаж, облагаемых налогом, по счету-фактуре, разница стоимости по корректировочному счету-фактуре (без НДС) в рублях и копейках, по ставке 20 процентов (Графа 14)СтТовРубКоп20АN(19.2)Н 
Стоимость продаж, облагаемых налогом, по счету-фактуре, разница стоимости по корректировочному счету-фактуре (без НДС) в рублях и копейках, по ставке 18 процентов (Графа 14а)СтТовРубКоп18АN(19.2)Н 
Стоимость продаж, облагаемых налогом, по счету-фактуре, разница стоимости по корректировочному счету-фактуре (без НДС) в рублях и копейках, по ставке 10 процентов (Графа 15)СтТовРубКоп10АN(19.2)Н 
Стоимость продаж, облагаемых налогом, по счету-фактуре, разница стоимости по корректировочному счету-фактуре (без НДС) в рублях и копейках, по ставке 0 процентов (Графа 16)СтТовРубКоп0АN(19.2)Н 
Сумма НДС по счету-фактуре, разница суммы налога по корректировочному счету-фактуре в рублях и копейках, по ставке 20 процентов (Графа 17)СумНДСРубКоп20АN(19.2)Н 
Сумма НДС по счету-фактуре, разница суммы налога по корректировочному счету-фактуре в рублях и копейках, по ставке 18 процентов (Графа 17а)СумНДСРубКоп18АN(19.2)Н 
Сумма НДС по счету-фактуре, разница суммы налога по корректировочному счету-фактуре в рублях и копейках, по ставке 10 процентов (Графа 18)СумНДСРубКоп10АN(19.2)Н 
Стоимость продаж, освобождаемых от налога, по счету-фактуре, разница стоимости по корректировочному счету-фактуре в рублях и копейках (Графа 19)СтПродОсвНДСРубКопАN(19.2)НЭлемент обязателен при отсутствии элемента <СтТовУчНалРубКоп>
Код вида операции (Графа 2)КодВидОперПT(=2)ОКМПринимает значение в соответствии с приказом ФНС России от 14.03.2016 N ММВ-7-3/136@ "Об утверждении перечня кодов видов операций, указываемых в книге покупок, применяемой при расчетах по налогу на добавленную стоимость, дополнительном листе к ней, книге продаж, применяемой при расчетах по налогу на добавленную стоимость, дополнительном листе к ней, а также кодов видов операций по налогу на добавленную стоимость, необходимых для ведения журнала учета полученных и выставленных счетов-фактур" (зарегистрирован Министерством юстиции Российской Федерации 20.04.2016, регистрационный номер 41876)
Код вида товара (Графа 3а)ВидТовПT(=10)НКМПринимает значение в соответствии с единой Товарной номенклатурой внешнеэкономической деятельности Таможенного союза (ТН ВЭД)
Сведения о посреднике (комиссионере, агенте)СвПосреднС НСостав элемента представлен в таблице 4.9
Сведения о документе, подтверждающем оплатуСвДокПдтвОплС НМСостав элемента представлен в таблице 4.12
Сведения о регистрационном номере декларации на товары или регистрационном номере партии товара, а также о коде количественной единицы измерения, количестве и стоимости товара, подлежащего прослеживаемости (Графы 20 - 23)СвРегНомС НМСостав элемента представлен в таблице 4.13

Таблица 4.9

Сведения о посреднике (комиссионере, агенте) (СвПосредн)

Наименование элементаСокращенное наименование (код) элементаПризнак типа элементаФормат элементаПризнак обязательности элементаДополнительная информация
Сведения о посреднике - организации |СведЮЛС ОСостав элемента представлен в таблице 4.10
Сведения о посреднике - индивидуальном предпринимателеСведИПС ОСостав элемента представлен в таблице 4.11

Таблица 4.10

Сведения о посреднике - организации (СведЮЛ)

Наименование элементаСокращенное наименование (код) элементаПризнак типа элементаФормат элементаПризнак обязательности элементаДополнительная информация
Наименование (Графа 9)НаимОргАT(1-1000)Н 
ИНН организации (Графа 10)ИННЮЛАT(=10)ОТиповой элемент <ИННЮЛТип>
КПП (Графа 10)КППАT(=9)ОТиповой элемент <КППТип>

Таблица 4.11

Сведения о посреднике - индивидуальном предпринимателе (СведИП)

Наименование элементаСокращенное наименование (код) элементаПризнак типа элементаФормат элементаПризнак обязательности элементаДополнительная информация
ИНН (Графа 10)ИННФЛАT(=12)ОТиповой элемент <ИННФЛТип>
Фамилия, имя, отчество (Графа 9)ФИОИПС НТиповой элемент <ФИОТип>.
Состав элемента представлен в таблице 4.16

Таблица 4.12

Сведения о документе, подтверждающем оплату (СвДокПдтвОпл)

Наименование элементаСокращенное наименование (код) элементаПризнак типа элементаФормат элементаПризнак обязательности элементаДополнительная информация
Номер документа, подтверждающего оплату (Графа 11)НомерДокПдтвОплАT(1-256)О 
Дата документа, подтверждающего оплату (Графа 11)ДатаДокПдгвОплАT(=10)ОТиповой элемент <ДатаТип>.
Дата в формате ДД.ММ.ГГГГ

Таблица 4.13

Сведения о регистрационном номере декларации на товары или регистрационном номере партии товара, а также о коде количественной единицы измерения, количестве и стоимости товара, подлежащего прослеживаемости (Графы 20 - 23) (СвРегНом)

Наименование элементаСокращенное наименование (код) элементаПризнак типа элементаФормат элементаПризнак обязательности элементаДополнительная информация
Регистрационный номер декларации на товары или регистрационный номер партии товара, подлежащего прослеживаемости (Графа 20)РегНомПрослАT(13-29)О 
Код количественной единицы измерения товара, используемой в целях осуществления прослеживаемости (Графа 21)ОКЕИАT(3-4)НКТиповой элемент <ОКЕИТип>.
Принимает значение в соответствии с Общероссийским классификатором единиц измерения
Количество товара, подлежащего прослеживаемости, в количественной единице измерения товара, используемой в целях осуществления прослеживаемости (Графа 22)КолТовПрослАN(10)Н 
Стоимость товара, подлежащего прослеживаемости, без НДС в рублях (Графа 23)СтоимТовПрослАN(17)Н 

Таблица 4.14

Сведения о лице, подписывающем документ в электронной форме (Подписант)

Наименование элементаСокращенное наименование (код) элементаПризнак типа элементаФормат элементаПризнак обязательности элементаДополнительная информация
Признак лица, подписывающего документПрПодпАT(=1)ОКПринимает значение:
1 - налогоплательщик (законный
представитель налогоплательщика) |
2 - уполномоченный представитель
налогоплательщика
Фамилия, имя, отчествоФИОС ОТиповой элемент <ФИОТип>.
Состав элемента представлен в таблице 4.16
Сведения о представителе налогоплательщикаСвПредС НУСостав элемента представлен в таблице 4.15
Элемент обязателен при <ПрПодп>=2

Таблица 4.15

Сведения о представителе налогоплательщика (СвПред)

Наименование элементаСокращенное наименование (код) элементаПризнак типа элементаФормат элементаПризнак обязательности элементаДополнительная информация
Наименование документа, подтверждающего полномочия представителя налогоплательщикаНаимДокАT(1-120)О 

Таблица 4.16

Фамилия, имя, отчество физического лица (ФИОТип)

Наименование элементаСокращенное наименование (код) элементаПризнак типа элементаФормат элементаПризнак обязательности элементаДополнительная информация
ФамилияФамилияАT(1-60)О 
ИмяИмяАT(1-60)О 
ОтчествоОтчествоАT(1-60)Н 

Приложение N 5
к приказу ФНС России
от 08.06.2021 N ЕД-7-26/547@

ФОРМАТ ДОПОЛНИТЕЛЬНОГО ЛИСТА КНИГИ ПРОДАЖ, ПРИМЕНЯЕМОЙ ПРИ РАСЧЕТАХ ПО НАЛОГУ НА ДОБАВЛЕННУЮ СТОИМОСТЬ, В ЭЛЕКТРОННОЙ ФОРМЕ

I. ОБЩИЕ СВЕДЕНИЯ

1. Настоящий документ описывает требования к XML файлам (далее - файл обмена) передачи сведений дополнительного листа книги продаж, применяемой при расчетах по налогу на добавленную стоимость, форма которого утверждена постановлением Правительства Российской Федерации от 26.12.2011 N 1137 "О формах и правилах заполнения (ведения) документов, применяемых при расчетах по налогу на добавленную стоимость" (Собрание законодательства Российской Федерации, 2012, N 3, ст. 417; Официальный интернет-портал правовой информации http://pravo.gov.ru, 12.04.2021).

2. Номер версии настоящего формата 5.06, часть 909.

II. ОПИСАНИЕ ФАЙЛА ОБМЕНА

3. Имя файла обмена должно иметь следующий вид:

KND_O_P_N 1_GGGGMMDD_N 2, где:

KND - префикс, принимающий значение 1115106 (код формы Дополнительного листа книги продаж, применяемой при расчетах по налогу на добавленную стоимость);

O - идентификатор отправителя информации, имеет вид:

для организаций - девятнадцатиразрядный код (идентификационный номер налогоплательщика (далее - ИНН) и код причины постановки на учет (далее - КПП) организации (обособленного подразделения);

для физических лиц - двенадцатиразрядный код (ИНН физического лица, при наличии. При отсутствии ИНН - последовательность из двенадцати нулей).

P - идентификатор получателя - налогового органа, для которого предназначен файл, имеет вид четырехразрядного кода налогового органа;

GGGG - год формирования передаваемого файла, MM - месяц, DD - день;

N 1, N 2 - идентификационные номера файла (GUID). Если документ состоит из нескольких файлов, N 1 одинаковый для всех файлов одного документа, N 2 уникален для каждого файла независимо от принадлежности к документу.

Расширение имени файла - xml. Расширение имени файла может указываться как строчными, так и прописными буквами.

Параметры первой строки файла обмена

Первая строка XML файла должна иметь следующий вид:

<?xml version ="1.0" encoding ="windows-1251"?>

Имя файла, содержащего XML схему файла обмена, должно иметь следующий вид:

ON_DOPLKNPROD_1_909_01_05_06_xx, где xx - номер версии схемы.

Расширение имени файла - xsd.

XML схема файла обмена приводится отдельным файлом и размещается на официальном сайте Федеральной налоговой службы в информационно-телекоммуникационной сети "Интернет".

4. Логическая модель файла обмена представлена в виде диаграммы структуры файла обмена на рисунке 1 настоящего формата. Элементами логической модели файла обмена являются элементы и атрибуты XML файла. Перечень структурных элементов логической модели файла обмена и сведения о них приведены в таблицах 4.1 - 4.16 настоящего формата.

Для каждого структурного элемента логической модели файла обмена приводятся следующие сведения:

наименование элемента. Приводится полное наименование элемента. В строке таблицы могут быть описаны несколько элементов, наименования которых разделены символом "|". Такая форма записи применяется при наличии в файле обмена только одного элемента из описанных в этой строке;

сокращенное наименование (код) элемента. Приводится сокращенное наименование элемента. Синтаксис сокращенного наименования должен удовлетворять спецификации XML;

признак типа элемента. Может принимать следующие значения: "С" - сложный элемент логической модели (содержит вложенные элементы), "П" - простой элемент логической модели, реализованный в виде элемента XML файла, "А" - простой элемент логической модели, реализованный в виде атрибута элемента XML файла. Простой элемент логической модели не содержит вложенные элементы;

формат элемента. Формат элемента представляется следующими условными обозначениями: T - символьная строка; N - числовое значение (целое или дробное).

Формат символьной строки указывается в виде T(n-k) или T(=k), где: n - минимальное количество знаков, k - максимальное количество знаков, символ "-" - разделитель, символ "=" означает фиксированное количество знаков в строке. В случае, если минимальное количество знаков равно 0, формат имеет вид T(0-k). В случае, если максимальное количество знаков не ограничено, формат имеет вид T(n-).

Формат числового значения указывается в виде N(m.k), где: m - максимальное количество знаков в числе, включая знак (для отрицательного числа), целую и дробную часть числа без разделяющей десятичной точки, k - максимальное число знаков дробной части числа. Если число знаков дробной части числа равно 0 (то есть число целое), то формат числового значения имеет вид N(m).

Для простых элементов, являющихся базовыми в XML, например, элемент с типом "date", поле "Формат элемента" не заполняется. Для таких элементов в поле "Дополнительная информация" указывается тип базового элемента;

признак обязательности элемента определяет обязательность наличия элемента (совокупности наименования элемента и его значения) в файле обмена. Признак обязательности элемента может принимать следующие значения: "О" - наличие элемента в файле обмена обязательно; "Н" - наличие элемента в файле обмена необязательно, то есть элемент может отсутствовать. Если элемент принимает ограниченный перечень значений (по классификатору, кодовому словарю и тому подобному), то признак обязательности элемента дополняется символом "К". Например, "ОК". В случае, если количество реализаций элемента может быть более одной, то признак обязательности элемента дополняется символом "М". Например, "НМ" или "ОКМ".

К вышеперечисленным признакам обязательности элемента может добавляться значение "У" в случае описания в XML схеме условий, предъявляемых к элементу в файле обмена, описанных в графе "Дополнительная информация". Например, "НУ" или "ОКУ";

дополнительная информация содержит, при необходимости, требования к элементу файла обмена, не указанные ранее. Для сложных элементов указывается ссылка на таблицу, в которой описывается состав данного элемента. Для элементов, принимающих ограниченный перечень значений из классификатора (кодового словаря и тому подобного), указывается соответствующее наименование классификатора (кодового словаря и тому подобного) или приводится перечень возможных значений. Для классификатора (кодового словаря и тому подобного) может указываться ссылка на его местонахождение. Для элементов, использующих пользовательский тип данных, указывается наименование типового элемента.

Рисунок 1. Диаграмма структуры файла обмена

Таблица 4.1

Файл обмена (Файл)

Наименование элементаСокращенное наименование (код) элементаПризнак типа элементаФормат элементаПризнак обязательности элементаДополнительная информация
Идентификатор файлаИдФайлАT(1-255)ОУСодержит (повторяет) имя сформированного файла (без расширения)
Версия форматаВерсФормАT(1-5)ОПринимает значение: 5.06
Версия программы, с помощью которой сформирован файлВерсПрогАT(1-40)Н 
Дополнительный лист книги продаж, применяемой при расчетах по налогу на добавленную стоимостьДокументС ОМСостав элемента представлен в таблице 4.2

Таблица 4.2

Дополнительный лист книги продаж, применяемой при расчетах по налогу на добавленную стоимость (Документ)

Наименование элементаСокращенное наименование (код) элементаПризнак типа элементаФормат элементаПризнак обязательности элементаДополнительная информация
Код формы по КНДКНДАT(=7)ОКТиповой элемент <КНДТип>.
Принимает значение: 1115106
Сведения о налогоплательщике - продавцеСвПродавС ОСостав элемента представлен в таблице 4.3
Сведения о дополнительном листе книги продажСвДопЛКнПродС ОСостав элемента представлен в таблице 4.6
Сведения о продажеСвПродажС ОМСостав элемента представлен в таблице 4.7
Сведения о лице, подписывающем документ в электронной формеПодписантС ОСостав элемента представлен в таблице 4.13

Таблица 4.3

Сведения о налогоплательщике - продавце (СвПродав)

Наименование элементаСокращенное наименование (код) элементаПризнак типа элементаФормат элементаПризнак обязательности элементаДополнительная информация
Сведения об организации |СведЮЛС ОСостав элемента представлен в таблице 4.4
Сведения об индивидуальном предпринимателеСведИПС ОСостав элемента представлен в таблице 4.5

Таблица 4.4

Сведения об организации (СведЮЛ)

Наименование элементаСокращенное наименование (код) элементаПризнак типа элементаФормат элементаПризнак обязательности элементаДополнительная информация
Наименование организацииНаимОргАT(1-1000)О 
ИННИННЮЛАT(=10)ОТиповой элемент <ИННЮЛТип>
КППКППАT(=9)ОТиповой элемент <КППТип>

Таблица 4.5

Сведения об индивидуальном предпринимателе (СведИП)

Наименование элементаСокращенное наименование (код) элементаПризнак типа элементаФормат элементаПризнак обязательности элементаДополнительная информация
ИННИННФЛАT(=12)ОТиповой элемент <ИННФЛТип>
Реквизиты свидетельства о государственной регистрации индивидуального предпринимателяСвГосРегИПАT(1-100)О 
Фамилия, имя, отчествоФИОИПС ОТиповой элемент <ФИОТип>.
Состав элемента представлен в таблице 4.16

Таблица 4.6

Сведения о дополнительного листе книги продаж (СвДопЛКнПрод)

Наименование элементаСокращенное наименование (код) элементаПризнак типа элементаФормат элементаПризнак обязательности элементаДополнительная информация
Номер дополнительного листа книги продажНомерДопЛКнПродАT(1-100)О 
Налоговый периодПериодАT(=2)ОКПринимает значение:
21 - первый квартал |
22 - второй квартал |
23 - третий квартал |
24 - четвертый квартал |
51 - первый квартал при реорганизации (ликвидации) организации |
54 - второй квартал при реорганизации (ликвидации) организации |
55 - третий квартал при реорганизации (ликвидации) организации |
56 - четвертый квартал при реорганизации (ликвидации) организации
ГодОтчетГодА ОТиповой элемент <xs:gYear>.
Год в формате ГГГГ
Дополнительный лист составлен (Дата)ДатаДопЛКнПродАT(=10)ОТиповой элемент <ДатаТип>.
Дата в формате ДД.ММ.ГГГГ
Реквизиты по строке ИтогоИтогоС ОТиповой элемент <ВсегоТип>.
Состав элемента представлен в таблице 4.15
Реквизиты по строке ВсегоВсегоС ОТиповой элемент <ВсегоТип>.
Состав элемента представлен в таблице 4.15

Таблица 4.7

Сведения о продаже (СвПродаж)

Наименование элементаСокращенное наименование (код) элементаПризнак типа элементаФормат элементаПризнак обязательности элементаДополнительная информация
Номер по порядку (Графа 1)НомППАN(12)ОПринимает значение от 1 и более
Номер счета-фактуры продавца (Графа 3)НомерСчФАT(1-1000)О 
Дата счета-фактуры продавца (Графа 3)ДатаСчФАT(=10)ОТиповой элемент <ДатаТип>.
Дата в формате ДД.ММ.ГГГГ
Номер исправления счета-фактуры продавца (Графа 4)НомИспрСчФАN(3)НПринимает значение от 1 и более
Дата исправления счета-фактуры продавца (Графа 4)ДатаИспрСчФАT(=10)НТиповой элемент <ДатаТип>.
Дата в формате ДД.ММ.ГГГГ
Номер корректировочного счета-фактуры продавца (Графа 5)НомерКСчФАT(1-1000)Н 
Дата корректировочного счета-фактуры продавца (Графа 5)ДатаКСчФАT(=10)НТиповой элемент <ДатаТип>.
Дата в формате ДД.ММ.ГГГГ
Номер исправления корректировочного счета-фактуры продавца (Графа 6)НомИспрКСчФАN(3)НПринимает значение от 1 и более
Дата исправления корректировочного счета-фактуры продавца (Графа 6)ДатаИспрКСчФАT(=10)НТиповой элемент <ДатаТип>.
Дата в формате ДД.ММ.ГГГГ
Наименование покупателя (Графа 7)НаимПокАT(1-1000)Н 
ИНН покупателя - организации (Графа 8)ИННЮЛАT(=10)НТиповой элемент <ИННЮЛТип>
КПП покупателя (Графа 8)КППАT(=9)НТиповой элемент <КППТип>
ИНН покупателя - индивидуального 1 предпринимателя (Графа 8)ИННФЛАT(=12)НТиповой элемент <ИННФЛТип>
Код валюты (Графа 12)КодОКВАT(=3)ОКТиповой элемент <ОКВТип>.
Принимает значение в соответствии с Общероссийским классификатором валют
Стоимость продаж по счету-фактуре, разница стоимости по корректировочному счету-фактуре (включая НДС) в валюте счета-фактуры (Графа 13а)СтТовУчНалВсегоАN(19.2)Н 
Стоимость продаж по счету-фактуре, разница стоимости по корректировочному счету-фактуре (включая НДС) в рублях и копейках (Графа 13б)СтТовУчНалРубКопАN(19.2)НЭлемент обязателен при отсутствии элемента <СтПродОсвНДСРубКоп>
Стоимость продаж, облагаемых налогом, по счету-фактуре, разница стоимости по корректировочному счету-фактуре (без НДС) в рублях и копейках, по ставке 20 процентов (Графа 14)СтТовРубКоп20АN(19.2)Н 
Стоимость продаж, облагаемых налогом, по счету-фактуре, разница стоимости по корректировочному счету-фактуре (без НДС) в рублях и копейках, по ставке 18 процентов (Графа 14а)СтТовРубКоп18АN(19.2)Н 
Стоимость продаж, облагаемых налогом, по счету-фактуре, разница стоимости по корректировочному счету-фактуре (без НДС) в рублях и копейках, по ставке 10 процентов (Графа 15)СтТовРубКоп10АN(19.2)Н 
Стоимость продаж, облагаемых налогом, по счету-фактуре, разница стоимости по корректировочному счету-фактуре (без НДС) в рублях и копейках, по ставке 0 процентов (Графа 16)СтТовРубКоп0АN(19.2)Н 
Сумма НДС по счету-фактуре, разница суммы налога по корректировочному счету-фактуре в рублях и копейках, по ставке 20 процентов (Графа 17)СумНДСРубКоп20АN(19.2)Н 
Сумма НДС по счету-фактуре, разница суммы налога по корректировочному счету-фактуре в рублях и копейках, по ставке 18 процентов (Графа 17а)СумНДСРубКоп18АN(19.2)Н 
Сумма НДС по счету-фактуре, разница суммы налога по корректировочному счету-фактуре в рублях и копейках, по ставке 10 процентов (Графа 18)СумНДСРубКоп10АN(19.2)Н 
Стоимость продаж, освобождаемых от налога, по счету-фактуре, разница стоимости по корректировочному счету-фактуре в рублях и копейках (Графа 19)СтПродОсвНДСРубКопАN(19.2)НЭлемент обязателен при отсутствии элемента <СтТовУчНалРубКоп>
Код вида операции (Графа 2)КодВидОперПT(=2)ОКМПринимает значение в соответствии с приказом ФНС России от 14.03.2016 N ММВ-7-3/136@ "Об утверждении перечня кодов видов операций, указываемых в книге покупок, применяемой при расчетах по налогу на добавленную стоимость, дополнительном листе к ней, книге продаж, применяемой при расчетах по налогу на добавленную стоимость, дополнительном листе к ней, а также кодов видов операций по налогу на добавленную стоимость, необходимых для ведения журнала учета полученных и выставленных счетов-фактур" (зарегистрирован Министерством юстиции Российской Федерации 20.04.2016, регистрационный номер 41876)
Код вида товара (Графа 3а)ВидТовПT(=10)НКМПринимает значение в соответствии с единой Товарной номенклатурой внешнеэкономической деятельности Таможенного союза (ТН ВЭД)
Сведения о посреднике (комиссионере, агенте)СвПосреднС НСостав элемента представлен в таблице 4.8
Сведения о документе, подтверждающем оплатуСвДокПдтвОплС НМСостав элемента представлен в таблице 4.11
Сведения о регистрационном номере декларации на товары или регистрационном номере партии товара, а также о коде количественной единицы измерения, количестве и стоимости товара, подлежащего прослеживаемости (Графы 20 - 23)СвРегНомС НМСостав элемента представлен в таблице 4.12

Таблица 4.8

Сведения о посреднике (комиссионере, агенте) (СвПосредн)

Наименование элементаСокращенное наименование (код) элементаПризнак типа элементаФормат элементаПризнак обязательности элементаДополнительная информация
Сведения о посреднике-организации |СведЮЛС ОСостав элемента представлен в таблице 4.9
Сведения о посреднике - индивидуальном предпринимателеСведИПС ОСостав элемента представлен в таблице 4.10

Таблица 4.9

Сведения о посреднике-организации (СведЮЛ)

Наименование элементаСокращенное наименование (код) элементаПризнак типа элементаФормат элементаПризнак обязательности элементаДополнительная информация
Наименование (Графа 9)НаимОргАT(1-1000)Н 
ИНН организации (Графа 10)ИННЮЛАT(=10)ОТиповой элемент <ИННЮЛТип>
КПП (Графа 10)КППАT(=9)ОТиповой элемент <КППТип>

Таблица 4.10

Сведения о посреднике - индивидуальном предпринимателе (СведИП)

Наименование элементаСокращенное наименование (код) элементаПризнак типа элементаФормат элементаПризнак обязательности элементаДополнительная информация
ИНН (Графа 10)ИННФЛАT(=12)ОТиповой элемент <ИННФЛТип>
Фамилия, имя, отчество (Графа 9)ФИОИПС НТиповой элемент <ФИОТип>.
Состав элемента представлен в таблице 4.16

Таблица 4.11

Сведения о документе, подтверждающем оплату (СвДокПдтвОпл)

Наименование элементаСокращенное наименование (код) элементаПризнак типа элементаФормат элементаПризнак обязательности элементаДополнительная информация
Номер документа, подтверждающего оплату (Графа 11)НомерДокПдтвОплАT(1-256)О 
Дата документа, подтверждающего оплату (Графа 11)ДатаДокПдтвОплАT(=10)ОТиповой элемент <ДатаТип>.
Дата в формате ДД.ММ.ГГГГ

Таблица 4.12

Сведения о регистрационном номере декларации на товары или регистрационном номере партии товара, а также о коде количественной единицы измерения, количестве и стоимости товара, подлежащего прослеживаемости (Графы 20 - 23) (СвРегНом)

Наименование элементаСокращенное наименование (код) элементаПризнак типа элементаФормат элементаПризнак обязательности элементаДополнительная информация
Регистрационный номер декларации на товары или регистрационный номер партии товара, подлежащего прослеживаемости (Графа 20)РегНомПрослАT(13-29)О 
Код количественной единицы измерения товара, используемой в целях осуществления прослеживаемости (Графа 21)ОКЕИАT(3-4)НКТиповой элемент <ОКЕИТип>.
Принимает значение в соответствии с Общероссийским классификатором единиц измерения
Количество товара, подлежащего прослеживаемости, в количественной единице измерения товара, используемой в целях осуществления прослеживаемости (Графа 22)КолТовПрослАN(10)Н 
Стоимость товара, подлежащего прослеживаемости, без НДС в рублях (Графа 23)СтоимТовПрослАN(17)Н 

Таблица 4.13

Сведения о лице, подписывающем документ в электронной форме (Подписант)

Наименование элементаСокращенное наименование (код) элементаПризнак типа элементаФормат элементаПризнак обязательности элементаДополнительная информация
Признак лица, подписывающего документПрПодпАT(=1)ОКПринимает значение:
1 - налогоплательщик (законный
представитель налогоплательщика) |
2 - уполномоченный представитель
налогоплательщика
Фамилия, имя, отчествоФИОС ОТиповой элемент <ФИОТип>. Состав элемента представлен в таблице 4.16
Сведения о представителе налогоплательщикаСвПредС НУСостав элемента представлен в таблице 4.14.
Элемент обязателен при <ПрПодп>=2

Таблица 4.14

Сведения о представителе налогоплательщика (СвПред)

Наименование элементаСокращенное наименование (код) элементаПризнак типа элементаФормат элементаПризнак обязательности элементаДополнительная информация
Наименование документа, подтверждающего полномочия представителя налогоплательщикаНаимДокАT(1-120)О 

Таблица 4.15

Реквизиты по строке Всего (Итого) (ВсегоТип)

Наименование элементаСокращенное наименование (код) элементаПризнак типа элементаФормат элементаПризнак обязательности элементаДополнительная информация
Стоимость продаж, облагаемых налогом, по счету-фактуре, разница стоимости по корректировочному счету-фактуре (без НДС) в рублях и копейках, по ставке 20 процентов (Графа 14)СтТовРубКоп20АN(19.2)Н 
Стоимость продаж, облагаемых налогом, по счету-фактуре, разница стоимости по корректировочному счету-фактуре (без НДС) в рублях и копейках, по ставке 18 процентов (Графа 14а)СтТовРубКоп18АN(19.2)Н 
Стоимость продаж, облагаемых налогом, по счету-фактуре, разница стоимости по корректировочному счету-фактуре (без НДС) в рублях и копейках, по ставке 10 процентов (Графа 15)СтТовРубКоп10АN(19.2)Н 
Стоимость продаж, облагаемых налогом, по счету-фактуре, разница стоимости по корректировочному счету-фактуре (без НДС) в рублях и копейках, по ставке 0 процентов (Графа 16)СтТовРубКоп0АN(19.2)Н 
Сумма НДС по счету-фактуре, разница суммы налога по корректировочному счету-фактуре в рублях и копейках, по ставке 20 процентов (Графа 17)СумНДСРубКоп20АN(19.2)Н 
Сумма НДС по счету-фактуре, разница суммы налога по корректировочному счету-фактуре в рублях и копейках, по ставке 18 процентов (Графа 17а)СумНДСРубКоп18АN(19.2)Н 
Сумма НДС по счету-фактуре, разница суммы налога по корректировочному счету-фактуре в рублях и копейках, по ставке 10 процентов (Графа 18)СумНДСРубКоп10АN(19.2)Н 
Стоимость продаж, освобождаемых от налога, по счету-фактуре, разница стоимости по корректировочному счету-фактуре в рублях и копейках (Графа 19)СтПродОсвНДСРубКопАN(19.2)Н 

Таблица 4.16

Фамилия, имя, отчество физического лица (ФИОТип)

Наименование элементаСокращенное наименование (код) элементаПризнак типа элементаФормат элементаПризнак обязательности элементаДополнительная информация
ФамилияФамилияАT(1-60)О 
ИмяИмяАT(1-60)О 
ОтчествоОтчествоАT(1-60)Н