Приказ ФНС РФ от 30.01.2012 N ММВ-7-6/36@

"Об утверждении форматов представления документов, используемых при выставлении и получении первичных и иных документов хозяйствующих субъектов, включая счета-фактуры, в электронной форме по телекоммуникационным каналам связи с применением электронной подписи"
Редакция от 21.02.2023 — Действует с 23.03.2023
Показать изменения

ФЕДЕРАЛЬНАЯ НАЛОГОВАЯ СЛУЖБА

ПРИКАЗ
от 30 января 2012 г. N ММВ-7-6/36@

ОБ УТВЕРЖДЕНИИ ФОРМАТОВ ПРЕДСТАВЛЕНИЯ ДОКУМЕНТОВ, ИСПОЛЬЗУЕМЫХ ПРИ ВЫСТАВЛЕНИИ И ПОЛУЧЕНИИ ПЕРВИЧНЫХ И ИНЫХ ДОКУМЕНТОВ ХОЗЯЙСТВУЮЩИХ СУБЪЕКТОВ, ВКЛЮЧАЯ СЧЕТА-ФАКТУРЫ, В ЭЛЕКТРОННОЙ ФОРМЕ ПО ТЕЛЕКОММУНИКАЦИОННЫМ КАНАЛАМ СВЯЗИ С ПРИМЕНЕНИЕМ ЭЛЕКТРОННОЙ ПОДПИСИ

(в ред. Приказов ФНС РФ от 30.05.2012 N ММВ-7-6/363@, от 21.02.2023 N ЕД-7-26/133@)

В соответствии с приказом Министерства финансов Российской Федерации от 05.02.2021 N 14н "Об утверждении Порядка выставления и получения счетов-фактур в электронной форме по телекоммуникационным каналам связи с применением усиленной квалифицированной электронной подписи" в целях обеспечения унификации электронного документооборота между хозяйствующими субъектами с применением электронной подписи по телекоммуникационным каналам связи приказываю: (в ред. Приказа ФНС РФ от 21.02.2023 N ЕД-7-26/133@)

1. Утвердить:

Абзац второй. - Исключен. (в ред. Приказа ФНС РФ от 21.02.2023 N ЕД-7-26/133@)

формат извещения о получении электронного документа согласно приложению N 2 к настоящему приказу;

формат подтверждения даты отправки документа согласно приложению N 3 к настоящему приказу;

формат подтверждения даты получения документа согласно приложению N 4 к настоящему приказу;

формат уведомления об уточнении электронного документа согласно приложению N 5 к настоящему приказу.

2. Контроль за исполнением настоящего приказа возложить на заместителя руководителя Федеральной налоговой службы А.С. Петрушина.

Руководитель
Федеральной налоговой службы
М.В.МИШУСТИН

Согласовано

Статс-секретарь -
заместитель Министра финансов
Российской Федерации
С.Д.ШАТАЛОВ

Заместитель руководителя
Федеральной налоговой службы
А.С.ПЕТРУШИН

ПРИЛОЖЕНИЕ 1. - Исключено. (в ред. Приказа ФНС РФ от 21.02.2023 N ЕД-7-26/133@)

Приложение N 2

УТВЕРЖДЕН
приказом ФНС России
от 30.01.2012 N ММВ-7-6/36@

В течение 60 дней со дня вступления в силу Приказа ФНС РФ от 21.02.2023 N ЕД-7-26/133@ (с 23.03.2023) участники электронного документооборота могут использовать документы по формату извещения о получении электронного документа (пункт 2 Приказа ФНС РФ от 21.02.2023 N ЕД-7-26/133@).

ФОРМАТ ИЗВЕЩЕНИЯ О ПОЛУЧЕНИИ ЭЛЕКТРОННОГО ДОКУМЕНТА

(в ред. Приказа ФНС РФ от 21.02.2023 N ЕД-7-26/133@)

I. ОБЩИЕ ПОЛОЖЕНИЯ

1. Настоящий формат описывает требования к XML-файлам передачи извещения о получении документа в электронной форме (далее - файл обмена).

2. Номер версии настоящего формата 1.03, часть 982_00.

II. ОПИСАНИЕ ФАЙЛА ОБМЕНА

3. Имя файла обмена должно иметь следующий вид:

R_T_A_O_GGGGMMDD_N, где:

R_T - префикс, принимающий значение DP_IZVPOL;

A - идентификатор получателя извещения о получении электронного документа (участника информационного обмена, сформировавшего файл, в ответ на который сформировано извещение о получении электронного документа), имеет вид:

для участника электронного документооборота - сорокашестизначный код идентификатора участника электронного документооборота в рамках выставления и получения первичных и иных документов, включая счета-фактуры;

для оператора электронного документооборота - трехзначный код оператора электронного документооборота;

O - идентификатор отправителя извещения о получении электронного документа, представляется в виде сорокашестизначного кода идентификатора участника электронного документооборота в рамках выставления и получения первичных и иных документов, включая счета-фактуры;

GGGG - год формирования передаваемого файла, MM - месяц, DD - день;

N - идентификационный номер файла. (Длина - 36 знаков. Для обеспечения уникальности имени файла используется глобально уникальный идентификатор (GUID).

Расширение имени файла - xml. Расширение имени файла может указываться как строчными, так и прописными буквами.

Параметры первой строки файла обмена

Первая строка XML-файла должна иметь следующий вид:

<?xml version ="1.0" encoding ="windows-1251"?>

Имя файла, содержащего XML-схему файла обмена, должно иметь следующий вид:

DP_IZVPOL_1_982_00_01_03_xx, где xx - номер версии схемы.

Расширение имени файла - xsd.

XML-схема файла обмена приводится отдельным файлом.

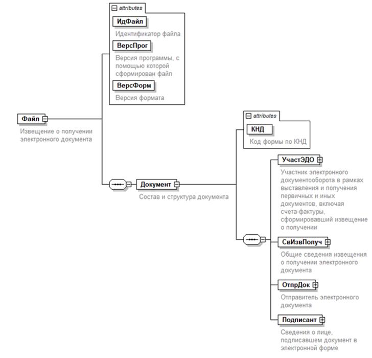
4. Логическая модель файла обмена представлена в виде диаграммы структуры файла обмена на рисунке 1 настоящего формата. Элементами логической модели файла обмена являются элементы и атрибуты XML-файла. Перечень структурных элементов логической модели файла обмена и сведения о них приведены в таблицах 4.1 - 4.14 настоящего формата.

Для каждого структурного элемента логической модели файла обмена приводятся следующие сведения:

наименование элемента. Приводится полное наименование элемента. В строке таблицы могут быть описаны несколько элементов, наименования которых разделены символом "|". Такая форма записи применяется при наличии в файле обмена только одного элемента из описанных в этой строке;

сокращенное наименование (код) элемента. Приводится сокращенное наименование элемента. Синтаксис сокращенного наименования должен удовлетворять спецификации XML;

признак типа элемента. Может принимать следующие значения: "С" - сложный элемент логической модели (содержит вложенные элементы), "П" - простой элемент логической модели, реализованный в виде элемента XML-файла, "А" - простой элемент логической модели, реализованный в виде атрибута элемента XML-файла. Простой элемент логической модели не содержит вложенные элементы;

формат элемента. Формат элемента представляется следующими условными обозначениями: T - символьная строка; N - числовое значение (целое или дробное).

Формат символьной строки указывается в виде T(n-k) или T(=k), где: n - минимальное количество знаков, k - максимальное количество знаков, символ "-" - разделитель, символ "=" означает фиксированное количество знаков в строке. В случае, если минимальное количество знаков равно 0, формат имеет вид T(0-k). В случае, если максимальное количество знаков не ограничено, формат имеет вид T(n-).

Формат числового значения указывается в виде N(m.k), где: m - максимальное количество знаков в числе, включая знак (для отрицательного числа), целую и дробную часть числа без разделяющей десятичной точки, k - максимальное число знаков дробной части числа. Если число знаков дробной части числа равно 0 (то есть число целое), то формат числового значения имеет вид N(m).

Для простых элементов, являющихся базовыми в XML, например, элемент с типом "date", поле "Формат элемента" не заполняется. Для таких элементов в поле "Дополнительная информация" указывается тип базового элемента;

признак обязательности элемента определяет обязательность наличия элемента (совокупности наименования элемента и его значения) в файле обмена. Признак обязательности элемента может принимать следующие значения: "О" - наличие элемента в файле обмена обязательно; "Н" - наличие элемента в файле обмена необязательно, то есть элемент может отсутствовать. Если элемент принимает ограниченный перечень значений (по классификатору, справочнику, кодовому словарю), то признак обязательности элемента дополняется символом "К". В случае, если количество реализаций элемента может быть более одной, то признак обязательности элемента дополняется символом "М".

К вышеперечисленным признакам обязательности элемента может добавляться значение "У" в случае описания в XML-схеме условий, предъявляемых к элементу в файле обмена, описанных в графе "Дополнительная информация";

дополнительная информация содержит, при необходимости, требования к элементу файла обмена, не указанные ранее. Для сложных элементов указывается ссылка на таблицу, в которой описывается состав данного элемента. Для элементов, принимающих ограниченный перечень значений из классификатора (справочника, кодового словаря), указывается соответствующее наименование классификатора (справочника, кодового словаря) или приводится перечень возможных значений. Для классификатора (справочника, кодового словаря) может указываться ссылка на его местонахождение. Для элементов, использующих пользовательский тип данных, указывается наименование типового элемента.

Рис. 1. Диаграмма структуры файла обмена

Таблица 4.1

Извещение о получении электронного документа (Файл)

Наименование элемента Сокращенное наименование (код) элемента Признак типа элемента Формат элемента Признак обязательности элемента Дополнительная информация
Идентификатор файла ИдФайл А T(1-255) ОУ Содержит (повторяет) имя сформированного файла (без расширения)
Версия программы, с помощью которой сформирован файл ВерсПрог А T(1-40) О  
Версия формата ВерсФорм А T(1-5) О Принимает значение: 1.03
Состав и структура документа Документ С   О Состав элемента представлен в таблице 4.2

Таблица 4.2

Состав и структура документа (Документ)

Наименование элемента Сокращенное наименование (код) элемента Признак типа элемента Формат элемента Признак обязательности элемента Дополнительная информация
Код формы по КНД КНД А T(=7) ОК Типовой элемент <КНДТип>.
Принимает значение: 1115110
Участник электронного документооборота в рамках выставления и получения первичных и иных документов, включая счета-фактуры, сформировавший извещение о получении УчастЭДО С О Типовой элемент <УчастЭДОТип>.
Состав элемента представлен в таблице 4.10
Общие сведения извещения о получении электронного документа СвИзвПолуч С О Состав элемента представлен в таблице 4.3
Отправитель электронного документа ОтпрДок С О Состав элемента представлен в таблице 4.5.
Содержит сведения об участнике электронного документооборота, кому направляется извещение
Сведения о лице, подписавшем документ в электронной форме Подписант С О Состав элемента представлен в таблице 4.7

Таблица 4.3

Общие сведения извещения о получении электронного документа (СвИзвПолуч)

Наименование элемента Сокращенное наименование (код) элемента Признак типа элемента Формат элемента Признак обязательности элемента Дополнительная информация
Дата получения ДатаПол А T(=10) О Типовой элемент <ДатаТип>.
Дата в формате ДД.ММ.ГГГГ
Время получения ВремяПол А T(=8) О Типовой элемент <ВремяТип>.
Время в формате ЧЧ.ММ.СС.
Значение указывается в диапазоне
00.00.00 - 23.59.59
Сведения по полученному файлу СведПолФайл С О Состав элемента представлен в таблице 4.4

Таблица 4.4

Сведения по полученному файлу (СведПолФайл)

Наименование элемента Сокращенное наименование (код) элемента Признак типа элемента Формат элемента Признак обязательности элемента Дополнительная информация
Имя полученного файла ИмяПолФайла А T(1-255) О Значением является имя полученного файла без расширения
Электронная подпись под полученным файлом ЭППолФайл П T(1-) ОМ Содержимое ЭП представляется в кодировке Base64

Таблица 4.5

Отправитель электронного документа (ОтпрДок)

Наименование элемента Сокращенное наименование (код) элемента Признак типа элемента Формат элемента Признак обязательности элемента Дополнительная информация
Идентификатор участника электронного документооборота в рамках выставления и получения первичных и иных документов, включая счета-фактуры, сформировавший извещение о получении ИдУчастЭДО А T(4-46) О В значении элемента могут применяться символы латинского алфавита A - Z, a - z, цифры 0 - 9, знаки "@", ".", "-".
Идентификаторы являются регистронезависимыми.
Значение элемента представляется в виде <ИдОЭДО><КодУчастЭДО>, где:
ИдОЭДО - идентификатор оператора электронного документооборота представляется в виде трехсимвольного кода оператора электронного документооборота, услугами которого пользуется участник электронного документооборота, присваивается ФНС России.
КодУчастЭДО - код участника электронного документооборота, это уникальный код, присваиваемый оператором электронного документооборота, услугами которого пользуется участник, не более 43 символов
Сведения об организации | ЮЛ С О Типовой элемент <ЮЛТип>.
Состав элемента представлен в таблице 4.12
Сведения об индивидуальном предпринимателе | ИП С О Типовой элемент <ФЛТип>.
Состав элемента представлен в таблице 4.13
Сведения о физическом лице | ФЛ С О Типовой элемент <ФЛТип>.
Состав элемента представлен в таблице 4.13
Оператор электронного документооборота | ОперЭДО С О Состав элемента представлен в таблице 4.6
Сведения об иностранном лице, не состоящем на учете в налоговых органах в качестве налогоплательщика СвИнУчастНеУч С О Типовой элемент <СвИнУчЭДОНеУчТип>.
Состав элемента представлен в таблице 4.11

Таблица 4.6

Оператор электронного документооборота (ОперЭДО)

Наименование элемента Сокращенное наименование (код) элемента Признак типа элемента Формат элемента Признак обязательности элемента Дополнительная информация
Наименование оператора электронного документооборота НаимОрг А T(1-1000) О
ИНН организации ИННЮЛ А T(=10) О Типовой элемент <ИННЮЛТип>
Идентификатор оператора электронного документооборота ИдОперЭДО А T(=3) О В значении элемента могут применяться символы латинского алфавита A - Z, a - z, цифры 0 - 9, знаки "@", ".", "-".
Идентификаторы являются регистронезависимыми.
Значение элемента представляется в виде трехсимвольного кода оператора электронного документооборота, услугами которого пользуется участник электронного документооборота, присваивается ФНС России

Таблица 4.7

Сведения о лице, подписавшем документ в электронной форме (Подписант)

Наименование элемента Сокращенное наименование (код) элемента Признак типа элемента Формат элемента Признак обязательности элемента Дополнительная информация
Статус подписанта СтатПодп А T(=1) НК Принимает значение:
1 - лицо, имеющее полномочия на подписание документа без доверенности |
2 - лицо, имеющее полномочия на подписание документа на основании доверенности в электронной форме |
3 - лицо, имеющее полномочия на подписание документа на основании доверенности на бумажном носителе.
Значение "3" применяется, если иное не предусмотрено законодательством Российской Федерации в области электронной подписи
Тип подписи ТипПодпис А T(=1) НК Принимает значение:
1 - усиленная квалифицированная электронная подпись |
2 - простая электронная подпись |
3 - усиленная неквалифицированная электронная подпись.
Значения "2" и "3" применяются, если иное не предусмотрено законодательством Российской Федерации
Должность Должн А T(1-255) Н
Фамилия, имя, отчество (при наличии) ФИО С О Типовой элемент <ФИОТип>.
Состав элемента представлен в таблице 4.14.
Информация о фамилии, имени, отчестве (при наличии) должна соответствовать фамилии, имени, отчеству (при наличии) владельца сертификата ключа проверки электронной подписи лица, подписывающего файл обмена в электронной форме
Сведения о доверенности, используемой для подтверждения полномочий в электронной форме СвДоверЭл С НУ Состав элемента представлен в таблице 4.8.
Элемент обязателен при <СтатПодп>=2
Сведения о доверенности, используемой для подтверждения полномочий на бумажном носителе СвДоверБум С НУ Состав элемента представлен в таблице 4.9.
Элемент обязателен при <СтатПодп>=3

Таблица 4.8

Сведения о доверенности, используемой для подтверждения полномочий в электронной форме (СвДоверЭл)

Наименование элемента Сокращенное наименование (код) элемента Признак типа элемента Формат элемента Признак обязательности элемента Дополнительная информация
Номер доверенности НомДовер А T(=36) О Уникальный идентификатор доверенности в виде 36-разрядного GUID из имени файла (единый регистрационный номер доверенности)
Дата совершения (выдачи) доверенности ДатаВыдДовер А T(=10) О Типовой элемент <ДатаТип>.
Дата в формате ДД.ММ.ГГГГ
Внутренний регистрационный номер доверенности ВнНомДовер А T(1-50) Н Внутренний необязательный номер доверенности, используемый учетными системами доверителя
Дата внутренней регистрации доверенности ДатаВнРегДовер А T(=10) Н Типовой элемент <ДатаТип>.
Дата в формате ДД.ММ.ГГГГ.
Дата регистрации в учетной системе доверителя
Способ представления доверенности СпособПредставл А T(=1) ОК Принимает значение:
1 - представление доверенности осуществляется посредством ее включения в пакет электронных документов |
2 - представление доверенности способом, не предусматривающим его включение в пакет электронных документов
Идентифицирующая информация об информационной системе, в которой осуществляется хранение доверенности ИдСистХран А T(1-500) НУ Элемент обязателен при <СтатПодп>=2 и <СпособПредставл>=2

Таблица 4.9

Сведения о доверенности, используемой для подтверждения полномочий на бумажном носителе (СвДоверБум)

Наименование элемента Сокращенное наименование (код) элемента Признак типа элемента Формат элемента Признак обязательности элемента Дополнительная информация
Дата совершения (выдачи) доверенности ДатаДовер А T(=10) О Типовой элемент <ДатаТип>.
Дата в формате ДД.ММ.ГГГГ
Внутренний регистрационный номер доверенности ВнНомДовер А T(1-50) О При отсутствии номера принимает значение: без номера (б/н)
Сведения о доверителе СвДовер А T(1-1000) Н
Фамилия, имя, отчество (при наличии) лица, подписавшего доверенность ФИО С Н Типовой элемент <ФИОТип>.
Состав элемента представлен в таблице 4.14

Таблица 4.10

Участник электронного документооборота в рамках выставления и получения первичных и иных документов, включая счета-фактуры (УчастЭДОТип)

Наименование элемента Сокращенное наименование (код) элемента Признак типа элемента Формат элемента Признак обязательности элемента Дополнительная информация
Идентификатор участника документооборота в рамках выставления и получения первичных и иных документов, включая счета-фактуры, сформировавший извещение о получении ИдУчастЭДО А T(4-46) О В значении элемента могут применяться символы латинского алфавита A - Z, a - z, цифры 0 - 9, знаки "@", ".", "-".
Идентификаторы являются регистронезависимыми.
Значение элемента представляется в виде <ИдОЭДО><КодУчастЭДО>, где:
ИдОЭДО - идентификатор оператора электронного документооборота представляется в виде трехсимвольного кода оператора электронного документооборота, услугами которого пользуется участник электронного документооборота, присваивается ФНС России.
КодУчастЭДО - код участника электронного документооборота, это уникальный код, присваиваемый оператором электронного документооборота, услугами которого пользуется участник, не более 43 символов
Сведения об организации | ЮЛ С О Типовой элемент <ЮЛТип>.
Состав элемента представлен в таблице 4.12
Сведения об индивидуальном предпринимателе | ИП С О Типовой элемент <ФЛТип>.
Состав элемента представлен в таблице 4.13
Сведения о физическом лице | ФЛ С О Типовой элемент <ФЛТип>.
Состав элемента представлен в таблице 4.13
Сведения об иностранном лице, не состоящем на учете в налоговых органах в качестве налогоплательщика СвИнУчастНеУч С О Типовой элемент <СвИнУчЭДОНеУчТип>.
Состав элемента представлен в таблице 4.11

Таблица 4.11

Сведения об иностранном лице, не состоящем на учете в налоговых органах в качестве налогоплательщика (СвИнУчЭДОНеУчТип)

Наименование элемента Сокращенное наименование (код) элемента Признак типа элемента Формат элемента Признак обязательности элемента Дополнительная информация
Идентификация статуса ИдСтат А T(1-25) ОК Принимает значение:
ЮЛ - юридическое лицо |
ФЛ - физическое лицо
Страна регистрации иностранного лица СтрРег А T(=3) НКУ Типовой элемент <ОКСМТип>.
Принимает значение в соответствии с Общероссийским классификатором стран мира (ОКСМ).
Элемент обязателен для <ИдСтат>=ЮЛ
Наименование юридического лица полное/Фамилия, имя, отчество (при наличии) физического лица Наим А T(1-1000) НУ Элемент обязателен для <ИдСтат>=ФЛ
Код налогоплательщика в стране регистрации (инкорпорации) или аналог КодНПРег А T(1-50) НУ Элемент обязателен для <ИдСтат>=ЮЛ и при отсутствии <Наим> и <ИныеСвед>
Иные сведения об иностранном лице ИныеСвед А T(1-255) НУ Элемент обязателен для <ИдСтат>=ЮЛ и при отсутствии <КодНПРег> и <Наим>

Таблица 4.12

Сведения об организации (ЮЛТип)

Наименование элемента Сокращенное наименование (код) элемента Признак типа элемента Формат элемента Признак обязательности элемента Дополнительная информация
Наименование организации НаимОрг А T(1-1000) О
ИНН организации ИННЮЛ А T(=10) О Типовой элемент <ИННЮЛТип>
КПП КПП А T(=9) О Типовой элемент <КППТип>

Таблица 4.13

Сведения о физическом лице, в том числе индивидуальном предпринимателе (ФЛТип)

Наименование элемента Сокращенное наименование (код) элемента Признак типа элемента Формат элемента Признак обязательности элемента Дополнительная информация
ИНН физического лица, в том числе индивидуального предпринимателя ИННФЛ А T(=12) О Типовой элемент <ИННФЛТип>
Фамилия, имя, отчество (при наличии) ФИО С О Типовой элемент <ФИОТип>.
Состав элемента представлен в таблице 4.14

Таблица 4.14

Фамилия, имя, отчество (при наличии) физического лица (ФИОТип)

Наименование элемента Сокращенное наименование (код) элемента Признак типа элемента Формат элемента Признак обязательности элемента Дополнительная информация
Фамилия Фамилия А T(1-60) О
Имя Имя А T(1-60) О
Отчество (при наличии) Отчество А T(1-60) Н

Приложение N 3

УТВЕРЖДЕН
приказом ФНС России
от 30.01.2012 N ММВ-7-6/36@

В течение 60 дней со дня вступления в силу Приказа ФНС РФ от 21.02.2023 N ЕД-7-26/133@ (с 23.03.2023) участники электронного документооборота могут использовать документы по формату подтверждения даты отправки документа (пункт 2 Приказа ФНС РФ от 21.02.2023 N ЕД-7-26/133@).

ФОРМАТ ПОДТВЕРЖДЕНИЯ ДАТЫ ОТПРАВКИ ДОКУМЕНТА

(в ред. Приказа ФНС РФ от 21.02.2023 N ЕД-7-26/133@)

I. ОБЩИЕ ПОЛОЖЕНИЯ

1. Настоящий формат описывает требования к XML-файлам передачи подтверждения даты отправки документа в электронной форме (далее - файл обмена).

2. Номер версии настоящего формата 1.03, часть 983_00.

II. ОПИСАНИЕ ФАЙЛА ОБМЕНА

3. Имя файла обмена должно иметь следующий вид:

R_T_A_O_GGGGMMDD_N, где:

R_T - префикс, принимающий значение DP_PDOTPR;

A - идентификатор получателя подтверждения даты отправки (участника электронного документооборота, сформировавшего файл, в ответ на который сформировано подтверждение даты отправки) состоит не более чем из 46 символов, где первые три символа являются идентификатором оператора электронного документооборота, который присваивается Федеральной налоговой службой, остальные не более 43 символов являются уникальным кодом участника электронного документооборота в рамках выставления и получения первичных и иных документов, включая счета-фактуры, и присваиваемый оператором электронного документооборота;

O - идентификатор отправителя информации (оператора электронного документооборота) в виде трехзначного кода оператора электронного документооборота;

GGGG - год формирования передаваемого файла, MM - месяц, DD - день;

N - идентификационный номер файла. (Длина - 36 знаков. Для обеспечения уникальности имени файла используется глобально уникальный идентификатор (GUID).

Расширение имени файла - xml. Расширение имени файла может указываться как строчными, так и прописными буквами.

Параметры первой строки файла обмена

Первая строка XML-файла должна иметь следующий вид:

<?xml version ="1.0" encoding ="windows-1251"?>

Имя файла, содержащего XML-схему файла обмена, должно иметь следующий вид:

DP_PDOTPR_1_983_00_01_03_xx, где xx - номер версии схемы.

Расширение имени файла - xsd.

XML-схема файла обмена приводится отдельным файлом.

4. Логическая модель файла обмена представлена в виде диаграммы структуры файла обмена на рисунке 1 настоящего формата. Элементами логической модели файла обмена являются элементы и атрибуты XML-файла. Перечень структурных элементов логической модели файла обмена и сведения о них приведены в таблицах 4.1 - 4.11 настоящего формата.

Для каждого структурного элемента логической модели файла обмена приводятся следующие сведения:

наименование элемента. Приводится полное наименование элемента. В строке таблицы могут быть описаны несколько элементов, наименования которых разделены символом "|". Такая форма записи применяется при наличии в файле обмена только одного элемента из описанных в этой строке;

сокращенное наименование (код) элемента. Приводится сокращенное наименование элемента. Синтаксис сокращенного наименования должен удовлетворять спецификации XML;

признак типа элемента. Может принимать следующие значения: "С" - сложный элемент логической модели (содержит вложенные элементы), "П" - простой элемент логической модели, реализованный в виде элемента XML-файла, "А" - простой элемент логической модели, реализованный в виде атрибута элемента XML-файла. Простой элемент логической модели не содержит вложенные элементы;

формат элемента. Формат элемента представляется следующими условными обозначениями: T - символьная строка; N - числовое значение (целое или дробное).

Формат символьной строки указывается в виде T(n-k) или T(=k), где: n - минимальное количество знаков, k - максимальное количество знаков, символ "-" - разделитель, символ "=" означает фиксированное количество знаков в строке. В случае, если минимальное количество знаков равно 0, формат имеет вид T(0-k). В случае, если максимальное количество знаков не ограничено, формат имеет вид T(n-).

Формат числового значения указывается в виде N(m.k), где: m - максимальное количество знаков в числе, включая знак (для отрицательного числа), целую и дробную часть числа без разделяющей десятичной точки, k - максимальное число знаков дробной части числа. Если число знаков дробной части числа равно 0 (то есть число целое), то формат числового значения имеет вид N(m).

Для простых элементов, являющихся базовыми в XML, например, элемент с типом "date", поле "Формат элемента" не заполняется. Для таких элементов в поле "Дополнительная информация" указывается тип базового элемента;

признак обязательности элемента определяет обязательность наличия элемента (совокупности наименования элемента и его значения) в файле обмена. Признак обязательности элемента может принимать следующие значения: "О" - наличие элемента в файле обмена обязательно; "Н" - наличие элемента в файле обмена необязательно, то есть элемент может отсутствовать. Если элемент принимает ограниченный перечень значений (по классификатору, справочнику, кодовому словарю), то признак обязательности элемента дополняется символом "К". В случае, если количество реализаций элемента может быть более одной, то признак обязательности элемента дополняется символом "М".

К вышеперечисленным признакам обязательности элемента может добавляться значение "У" в случае описания в XML-схеме условий, предъявляемых к элементу в файле обмена, описанных в графе "Дополнительная информация";

дополнительная информация содержит, при необходимости, требования к элементу файла обмена, не указанные ранее. Для сложных элементов указывается ссылка на таблицу, в которой описывается состав данного элемента. Для элементов, принимающих ограниченный перечень значений из классификатора (справочника, кодового словаря), указывается соответствующее наименование классификатора (справочника, кодового словаря) или приводится перечень возможных значений. Для классификатора (справочника, кодового словаря) может указываться ссылка на его местонахождение. Для элементов, использующих пользовательский тип данных, указывается наименование типового элемента.

Рис. 1. Диаграмма структуры файла обмена

Таблица 4.1

Подтверждение даты отправки документа (Файл)

Наименование элемента Сокращенное наименование (код) элемента Признак типа элемента Формат элемента Признак обязательности элемента Дополнительная информация
Идентификатор файла ИдФайл А T(1-255) ОУ Содержит (повторяет) имя сформированного файла (без расширения)
Версия программы, с помощью которой сформирован файл ВерсПрог А T(1-40) О  
Версия формата ВерсФорм А T(1-5) О Принимает значение: 1.03
Состав и структура документа Документ С   О Состав элемента представлен в таблице 4.2

Таблица 4.2

Состав и структура документа (Документ)

Наименование элемента Сокращенное наименование (код) элемента Признак типа элемента Формат элемента Признак обязательности элемента Дополнительная информация
Код формы по КНД КНД А T(=7) ОК Типовой элемент <КНДТип>.
Принимает значение: 1115111
Оператор электронного документооборота, подтвердивший дату отправки ОперЭДО С О Состав элемента представлен в таблице 4.3
Сведения подтверждения СведПодтв С О Состав элемента представлен в таблице 4.4
Сведения об отправителе документа СвОтпрДок С О Типовой элемент <УчастЭДОТип>.
Состав элемента представлен в таблице 4.7
Сведения о получателе документа СвПолДок С О Типовой элемент <УчастЭДОТип>.
Состав элемента представлен в таблице 4.7
Сведения о лице, подписавшем документ в электронной форме Подписант С Н Состав элемента представлен в таблице 4.6.
Элемент обязателен в соответствии с приказом Министерства финансов Российской Федерации от 05.02.2021 N 14н.
Значение элемента не заполняется при использовании оператором электронного документооборота электронной подписи с использованием средств для автоматического создания

Таблица 4.3

Оператор электронного документооборота, подтвердивший дату отправки (ОперЭДО)

Наименование элемента Сокращенное наименование (код) элемента Признак типа элемента Формат элемента Признак обязательности элемента Дополнительная информация
Наименование оператора электронного документооборота НаимОрг А T(1-1000) О
ИНН организации ИННЮЛ А T(=10) О Типовой элемент <ИННЮЛТип>
Идентификатор оператора электронного документооборота ИдОперЭДО А T(=3) О В значении элемента могут применяться символы латинского алфавита A - Z, a - z, цифры 0 - 9, знаки "@", ".", "-".
Идентификаторы являются регистронезависимыми.
Значение элемента представляется в виде трехсимвольного кода оператора электронного документооборота, услугами которого пользуется участник электронного документооборота, присваивается ФНС России

Таблица 4.4

Сведения подтверждения (СведПодтв)

Наименование элемента Сокращенное наименование (код) элемента Признак типа элемента Формат элемента Признак обязательности элемента Дополнительная информация
Дата отправки ДатаОтпр А T(=10) О Типовой элемент <ДатаТип>.
Дата в формате ДД.ММ.ГГГГ
Время отправки ВремяОтпр А T(=8) О Типовой элемент <ВремяТип>.
Время в формате ЧЧ.ММ.СС.
Значение указывается в диапазоне
00.00.00 - 23.59.59
Сведения по отправленному файлу СведОтпрФайл С О Состав элемента представлен в таблице 4.5

Таблица 4.5

Сведения по отправленному файлу (СведОтпрФайл)

Наименование элемента Сокращенное наименование (код) элемента Признак типа элемента Формат элемента Признак обязательности элемента Дополнительная информация
Имя отправленного файла ИмяОтпрФайла А T(1-255) О Значением является имя отправленного файла без расширения
Электронная подпись под отправленным файлом ЭПОтпрФайл П T(1-) ОМ Содержимое электронной подписи представляется в кодировке Base64

Таблица 4.6

Сведения о лице, подписавшем документ в электронной форме (Подписант)

Наименование элемента Сокращенное наименование (код) элемента Признак типа элемента Формат элемента Признак обязательности элемента Дополнительная информация
Должность лица, подписавшего документ Должность А T(1-1000) О
Фамилия, имя, отчество (при наличии) ФИО С О Типовой элемент <ФИОТип>.
Состав элемента представлен в таблице 4.11

Таблица 4.7

Сведения об участнике электронного документооборота (УчастЭДОТип)

Наименование элемента Сокращенное наименование (код) элемента Признак типа элемента Формат элемента Признак обязательности элемента Дополнительная информация
Идентификатор участника электронного документооборота в рамках выставления и получения первичных и иных документов, включая счета-фактуры ИдУчастЭДО А T(4-46) О В значении элемента могут применяться символы латинского алфавита A - Z, a - z, цифры 0 - 9, знаки "@", ".", "-".
Идентификаторы являются регистронезависимыми.
Значение элемента представляется в виде <ИдОЭДО><КодУчастЭДО>, где:
ИдОЭДО - идентификатор оператора электронного документооборота представляется в виде трехсимвольного кода оператора электронного документооборота, услугами которого пользуется участник электронного документооборота, присваивается ФНС России.
КодУчастЭДО - код участника электронного документооборота, это уникальный код, присваиваемый оператором электронного документооборота, услугами которого пользуется участник, не более 43 символов
Сведения об организации | ЮЛ С О Типовой элемент <ЮЛТип>.
Состав элемента представлен в таблице 4.9
Сведения об индивидуальном предпринимателе | ИП С О Типовой элемент <ФЛТип>.
Состав элемента представлен в таблице 4.10
Сведения о физическом лице | ФЛ С О Типовой элемент <ФЛТип>.
Состав элемента представлен в таблице 4.10
Сведения об иностранном лице, не состоящем на учете в налоговых органах в качестве налогоплательщика СвИнУчастНеУч С О Типовой элемент <СвИнУчЭДОНеУчТип>.
Состав элемента представлен в таблице 4.8

Таблица 4.8

Сведения об иностранном лице, не состоящем на учете в налоговых органах в качестве налогоплательщика (СвИнУчЭДОНеУчТип)

Наименование элемента Сокращенное наименование (код) элемента Признак типа элемента Формат элемента Признак обязательности элемента Дополнительная информация
Идентификация статуса ИдСтат А T(1-25) ОК Принимает значение:
ЮЛ - юридическое лицо |
ФЛ - физическое лицо
Страна регистрации иностранного лица СтрРег А T(=3) НКУ Типовой элемент <ОКСМТип>.
Принимает значение в соответствии с Общероссийским классификатором стран мира (ОКСМ).
Элемент обязателен для <ИдСтат>=ЮЛ
Наименование юридического лица полное/Фамилия, имя, отчество (при наличии) физического лица Наим А T(1-1000) НУ Элемент обязателен для <ИдСтат>=ФЛ
Код налогоплательщика в стране регистрации (инкорпорации) или аналог КодНПРег А T(1-50) НУ Элемент обязателен для <ИдСтат>=ЮЛ и при отсутствии <Наим> и <ИныеСвед>
Иные сведения об иностранном лице ИныеСвед А T(1-255) НУ Элемент обязателен для <ИдСтат>=ЮЛ и при отсутствии <КодНПРег> и <Наим>

Таблица 4.9

Сведения об организации (ЮЛТип)

Наименование элемента Сокращенное наименование (код) элемента Признак типа элемента Формат элемента Признак обязательности элемента Дополнительная информация
Наименование организации НаимОрг А T(1-1000) О
ИНН организации ИННЮЛ А T(=10) О Типовой элемент <ИННЮЛТип>
КПП КПП А T(=9) О Типовой элемент <КППТип>

Таблица 4.10

Сведения о физическом лице, в том числе индивидуальном предпринимателе (ФЛТип)

Наименование элемента Сокращенное наименование (код) элемента Признак типа элемента Формат элемента Признак обязательности элемента Дополнительная информация
ИНН физического лица, в том числе индивидуального предпринимателя ИННФЛ А T(=12) О Типовой элемент <ИННФЛТип>
Фамилия, имя, отчество (при наличии) ФИО С О Типовой элемент <ФИОТип>.
Состав элемента представлен в таблице 4.11

Таблица 4.11

Фамилия, имя, отчество (при наличии) физического лица (ФИОТип)

Наименование элемента Сокращенное наименование (код) элемента Признак типа элемента Формат элемента Признак обязательности элемента Дополнительная информация
Фамилия Фамилия А T(1-60) О
Имя Имя А T(1-60) О
Отчество (при наличии) Отчество А T(1-60) Н

Приложение N 4

УТВЕРЖДЕН
приказом ФНС России
от 30.01.2012 N ММВ-7-6/36@

В течение 60 дней со дня вступления в силу Приказа ФНС РФ от 21.02.2023 N ЕД-7-26/133@ (с 23.03.2023) участники электронного документооборота могут использовать документы по формату подтверждения даты получения документа (пункт 2 Приказа ФНС РФ от 21.02.2023 N ЕД-7-26/133@).

ФОРМАТ ПОДТВЕРЖДЕНИЯ ДАТЫ ПОЛУЧЕНИЯ ДОКУМЕНТА

(в ред. Приказа ФНС РФ от 21.02.2023 N ЕД-7-26/133@)

I. ОБЩИЕ ПОЛОЖЕНИЯ

1. Настоящий формат описывает требования к XML-файлам передачи подтверждения даты получения документа в электронной форме (далее - файл обмена).

2. Номер версии настоящего формата 1.03, часть 984_00.

II. ОПИСАНИЕ ФАЙЛА ОБМЕНА

3. Имя файла обмена должно иметь следующий вид:

R_T_A_O_GGGGMMDD_N, где:

R_T - префикс, принимающий значение DP_PDPOL;

A - идентификатор получателя подтверждения даты получения (участника электронного документооборота, сформировавшего файл, в ответ на который сформировано подтверждение даты получения), состоит не более чем из 46 символов, где первые три символа являются идентификатором оператора электронного документооборота, который присваивается Федеральной налоговой службой, остальные не более 43 символов являются уникальным кодом участника электронного документооборота в рамках выставления и получения первичных и иных документов, включая счета-фактуры, присваиваемый оператором электронного документооборота;

O - идентификатор отправителя информации (оператора электронного документооборота) в виде трехзначного кода оператора электронного документооборота;

GGGG - год формирования передаваемого файла, MM - месяц, DD - день;

N - идентификационный номер файла. (Длина - 36 знаков. Для обеспечения уникальности имени файла используется глобально уникальный идентификатор (GUID).

Расширение имени файла - xml. Расширение имени файла может указываться как строчными, так и прописными буквами.

Параметры первой строки файла обмена

Первая строка XML-файла должна иметь следующий вид:

<?xml version ="1.0" encoding ="windows-1251"?>

Имя файла, содержащего XML-схему файла обмена, должно иметь следующий вид:

DP_PDPOL_1_984_00_01_03_xx, где xx - номер версии схемы.

Расширение имени файла - xsd.

XML-схема файла обмена приводится отдельным файлом.

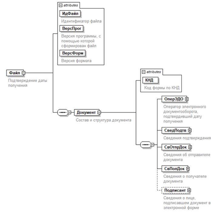
4. Логическая модель файла обмена представлена в виде диаграммы структуры файла обмена на рисунке 1 настоящего формата. Элементами логической модели файла обмена являются элементы и атрибуты XML-файла. Перечень структурных элементов логической модели файла обмена и сведения о них приведены в таблицах 4.1 - 4.11 настоящего формата.

Для каждого структурного элемента логической модели файла обмена приводятся следующие сведения:

наименование элемента. Приводится полное наименование элемента. В строке таблицы могут быть описаны несколько элементов, наименования которых разделены символом "|". Такая форма записи применяется при наличии в файле обмена только одного элемента из описанных в этой строке;

сокращенное наименование (код) элемента. Приводится сокращенное наименование элемента. Синтаксис сокращенного наименования должен удовлетворять спецификации XML;

признак типа элемента. Может принимать следующие значения: "С" - сложный элемент логической модели (содержит вложенные элементы), "П" - простой элемент логической модели, реализованный в виде элемента XML-файла, "А" - простой элемент логической модели, реализованный в виде атрибута элемента XML-файла. Простой элемент логической модели не содержит вложенные элементы;

формат элемента. Формат элемента представляется следующими условными обозначениями: T - символьная строка; N - числовое значение (целое или дробное).

Формат символьной строки указывается в виде T(n-k) или T(=k), где: n - минимальное количество знаков, k - максимальное количество знаков, символ "-" - разделитель, символ "=" означает фиксированное количество знаков в строке. В случае, если минимальное количество знаков равно 0, формат имеет вид T(0-k). В случае, если максимальное количество знаков не ограничено, формат имеет вид T(n-).

Формат числового значения указывается в виде N(m.k), где: m - максимальное количество знаков в числе, включая знак (для отрицательного числа), целую и дробную часть числа без разделяющей десятичной точки, k - максимальное число знаков дробной части числа. Если число знаков дробной части числа равно 0 (то есть число целое), то формат числового значения имеет вид N(m).

Для простых элементов, являющихся базовыми в XML, например, элемент с типом "date", поле "Формат элемента" не заполняется. Для таких элементов в поле "Дополнительная информация" указывается тип базового элемента;

признак обязательности элемента определяет обязательность наличия элемента (совокупности наименования элемента и его значения) в файле обмена. Признак обязательности элемента может принимать следующие значения: "О" - наличие элемента в файле обмена обязательно; "Н" - наличие элемента в файле обмена необязательно, то есть элемент может отсутствовать. Если элемент принимает ограниченный перечень значений (по классификатору, справочнику, кодовому словарю), то признак обязательности элемента дополняется символом "К". В случае, если количество реализаций элемента может быть более одной, то признак обязательности элемента дополняется символом "М".

К вышеперечисленным признакам обязательности элемента может добавляться значение "У" в случае описания в XML-схеме условий, предъявляемых к элементу в файле обмена, описанных в графе "Дополнительная информация";

дополнительная информация содержит, при необходимости, требования к элементу файла обмена, не указанные ранее. Для сложных элементов указывается ссылка на таблицу, в которой описывается состав данного элемента. Для элементов, принимающих ограниченный перечень значений из классификатора (справочника, кодового словаря), указывается соответствующее наименование классификатора (справочника, кодового словаря) или приводится перечень возможных значений. Для классификатора (справочника, кодового словаря) может указываться ссылка на его местонахождение. Для элементов, использующих пользовательский тип данных, указывается наименование типового элемента.

Рис. 1. Диаграмма структуры файла обмена

Таблица 4.1

Подтверждение даты получения (Файл)

Наименование элемента Сокращенное наименование (код) элемента Признак типа элемента Формат элемента Признак обязательности элемента Дополнительная информация
Идентификатор файла ИдФайл А T(1-255) ОУ Содержит (повторяет) имя сформированного файла (без расширения)
Версия программы, с помощью которой сформирован файл ВерсПрог А T(1-40) О  
Версия формата ВерсФорм А T(1-5) О Принимает значение: 1.03
Состав и структура документа Документ С   О Состав элемента представлен в таблице 4.2

Таблица 4.2

Состав и структура документа (Документ)

Наименование элемента Сокращенное наименование (код) элемента Признак типа элемента Формат элемента Признак обязательности элемента Дополнительная информация
Код формы по КНД КНД А T(=7) ОК Типовой элемент <КНДТип>.
Принимает значение: 1115112
Оператор электронного документооборота, подтвердивший дату получения ОперЭДО С О Состав элемента представлен в таблице 4.3
Сведения подтверждения СведПодтв С О Состав элемента представлен в таблице 4.4
Сведения об отправителе документа СвОтпрДок С О Типовой элемент <УчастЭДОТип>.
Состав элемента представлен в таблице 4.7
Сведения о получателе документа СвПолДок С О Типовой элемент <УчастЭДОТип>.
Состав элемента представлен в таблице 4.7
Сведения о лице, подписавшем документ в электронной форме Подписант С Н Состав элемента представлен в таблице 4.6.
Обязателен в соответствии приказом Министерства финансов Российской Федерации от 05.02.2021 N 14н.
Значение элемента не заполняется при использовании оператором электронного документооборота электронной подписи с использованием средств для автоматического создания

Таблица 4.3

Оператор электронного документооборота, подтвердивший дату получения (ОперЭДО)

Наименование элемента Сокращенное наименование (код) элемента Признак типа элемента Формат элемента Признак обязательности элемента Дополнительная информация
Наименование оператора электронного документооборота НаимОрг А T(1-1000) О
ИНН организации ИННЮЛ А T(=10) О Типовой элемент <ИННЮЛТип>
Идентификатор оператора электронного документооборота ИдОперЭДО А T(=3) О В значении элемента могут применяться символы латинского алфавита A - Z, a - z, цифры 0 - 9, знаки "@", ".", "-".
Идентификаторы являются регистронезависимыми.
Значение элемента представляется в виде трехсимвольного кода оператора электронного документооборота, услугами которого пользуется участник электронного документооборота, присваивается ФНС России

Таблица 4.4

Сведения подтверждения (СведПодтв)

Наименование элемента Сокращенное наименование (код) элемента Признак типа элемента Формат элемента Признак обязательности элемента Дополнительная информация
Дата получения ДатаПол А T(=10) О Типовой элемент <ДатаТип>.
Дата в формате ДД.ММ.ГГГГ
Время получения ВремяПол А T(=8) О Типовой элемент <ВремяТип>.
Время в формате ЧЧ.ММ.СС.
Значение указывается в диапазоне 00.00.00 - 23.59.59
Сведения по полученному файлу СведПолФайл С О Состав элемента представлен в таблице 4.5

Таблица 4.5

Сведения по полученному файлу (СведПолФайл)

Наименование элемента Сокращенное наименование (код) элемента Признак типа элемента Формат элемента Признак обязательности элемента Дополнительная информация
Имя полученного файла ИмяПолФайла А T(1-255) О Значением является имя полученного файла без расширения
Электронная подпись под полученным файлом ЭППолФайл П T(1-) ОМ Содержимое электронной подписи представляется в кодировке Base64

Таблица 4.6

Сведения о лице, подписавшем документ в электронной форме (Подписант)

Наименование элемента Сокращенное наименование (код) элемента Признак типа элемента Формат элемента Признак обязательности элемента Дополнительная информация
Должность лица, подписавшего документ Должность А T(1-1000) О
Фамилия, имя, отчество (при наличии) ФИО С О Типовой элемент <ФИОТип>.
Состав элемента представлен в таблице 4.11

Таблица 4.7

Сведения об участнике электронного документооборота (УчастЭДОТип)

Наименование элемента Сокращенное наименование (код) элемента Признак типа элемента Формат элемента Признак обязательности элемента Дополнительная информация
Идентификатор участника электронного документооборота в рамках выставления и получения первичных и иных документов, включая счета-фактуры ИдУчастЭДО А T(4-46) О В значении элемента могут применяться символы латинского алфавита A - Z, a - z, цифры 0 - 9, знаки "@", ".", "-".
Идентификаторы являются регистронезависимыми.
Значение элемента представляется в виде <ИдОЭДО><КодУчастЭДО>, где:
ИдОЭДО - идентификатор оператора электронного документооборота представляется в виде трехсимвольного кода оператора электронного документооборота, услугами которого пользуется участник электронного документооборота, присваивается ФНС России.
КодУчастЭДО - код участника электронного документооборота, это уникальный код, присваиваемый оператором электронного документооборота, услугами которого пользуется участник, не более 43 символов
Сведения об организации | ЮЛ С О Типовой элемент <ЮЛТип>.
Состав элемента представлен в таблице 4.9
Сведения об индивидуальном предпринимателе | ИП С О Типовой элемент <ФЛТип>.
Состав элемента представлен в таблице 4.10
Сведения о физическом лице | ФЛ С О Типовой элемент <ФЛТип>.
Состав элемента представлен в таблице 4.10
Сведения об иностранном лице, не состоящем на учете в налоговых органах в качестве налогоплательщика СвИнУчастНеУч С О Типовой элемент <СвИнУчЭДОНеУчТип>. Состав элемента представлен в таблице 4.8

Таблица 4.8

Сведения об иностранном лице, не состоящем на учете в налоговых органах в качестве налогоплательщика (СвИнУчЭДОНеУчТип)

Наименование элемента Сокращенное наименование (код) элемента Признак типа элемента Формат элемента Признак обязательности элемента Дополнительная информация
Идентификация статуса ИдСтат А T(1-25) ОК Принимает значение:
ЮЛ - юридическое лицо |
ФЛ - физическое лицо
Страна регистрации иностранного лица СтрРег А T(=3) НКУ Типовой элемент <ОКСМТип>.
Принимает значение в соответствии с Общероссийским классификатором стран мира (ОКСМ).
Элемент обязателен для <ИдСтат>=ЮЛ
Наименование юридического лица полное/Фамилия, имя, отчество (при наличии) физического лица Наим А T(1-1000) НУ Элемент обязателен для <ИдСтат>=ФЛ
Код налогоплательщика в стране регистрации (инкорпорации) или аналог КодНПРег А T(1-50) НУ Элемент обязателен для <ИдСтат>=ЮЛ и при отсутствии <Наим> и <ИныеСвед>
Иные сведения об иностранном лице ИныеСвед А T(1-255) НУ Элемент обязателен для <ИдСтат>=ЮЛ и при отсутствии <КодНПРег> и <Наим>

Таблица 4.9

Сведения об организации (ЮЛТип)

Наименование элемента Сокращенное наименование (код) элемента Признак типа элемента Формат элемента Признак обязательности элемента Дополнительная информация
Наименование организации НаимОрг А T(1-1000) О
ИНН организации ИННЮЛ А T(=10) О Типовой элемент <ИННЮЛТип>
КПП КПП А T(=9) О Типовой элемент <КППТип>

Таблица 4.10

Сведения о физическом лице, в том числе об индивидуальном предпринимателе (ФЛТип)

Наименование элемента Сокращенное наименование (код) элемента Признак типа элемента Формат элемента Признак обязательности элемента Дополнительная информация
ИНН физического лица, в том числе индивидуального предпринимателя ИННФЛ А T(=12) О Типовой элемент <ИННФЛТип>
Фамилия, имя, отчество (при наличии) ФИО С О Типовой элемент <ФИОТип>.
Состав элемента представлен в таблице 4.11

Таблица 4.11

Фамилия, имя, отчество (при наличии) физического лица (ФИОТип)

Наименование элемента Сокращенное наименование (код) элемента Признак типа элемента Формат элемента Признак обязательности элемента Дополнительная информация
Фамилия Фамилия А T(1-60) О
Имя Имя А T(1-60) О
Отчество (при наличии) Отчество А T(1-60) Н

Приложение N 5

УТВЕРЖДЕН
приказом ФНС России
от 30.01.2012 N ММВ-7-6/36@

В течение 60 дней со дня вступления в силу Приказа ФНС РФ от 21.02.2023 N ЕД-7-26/133@ (с 23.03.2023) участники электронного документооборота могут использовать документы по формату уведомления об уточнении электронного документа (пункт 2 Приказа ФНС РФ от 21.02.2023 N ЕД-7-26/133@).

ФОРМАТ УВЕДОМЛЕНИЯ ОБ УТОЧНЕНИИ ЭЛЕКТРОННОГО ДОКУМЕНТА

(в ред. Приказа ФНС РФ от 21.02.2023 N ЕД-7-26/133@)

I. ОБЩИЕ ПОЛОЖЕНИЯ

1. Настоящий формат описывает требования к XML-файлам передачи уведомления об уточнении документа в электронной форме (далее - файл обмена).

2. Номер версии настоящего формата 1.03, часть 985_00.

II. ОПИСАНИЕ ФАЙЛА ОБМЕНА

3. Имя файла обмена должно иметь следующий вид:

R_T_A_O_GGGGMMDD_N, где:

R_T - префикс, принимающий значение DP_UVUTOCH;

A - идентификатор получателя уведомления об уточнении электронного документа (участника электронного документооборота, сформировавшего файл, в ответ на который сформировано уведомления об уточнении электронного документа), состоит не более чем из 46 символов, где первые три символа являются идентификатором оператора электронного документооборота, который присваивается Федеральной налоговой службой, остальные не более 43 символов являются уникальным кодом участника электронного документооборота в рамках выставления и получения первичных и иных документов, включая счета-фактуры, присваиваемый оператором электронного документооборота;

O - идентификатор отправителя уведомления об уточнении электронного документа (участника электронного документооборота, сформировавшего файл уведомления об уточнении электронного документа), состоит не более чем из 46 символов, где первые три символа являются идентификатором оператора электронного документооборота, который присваивается Федеральной налоговой службой, остальные не более 43 символов являются уникальным кодом участника электронного документооборота в рамках выставления и получения первичных и иных документов, включая счета-фактуры, присваиваемый оператором электронного документооборота;

GGGG - год формирования передаваемого файла, MM - месяц, DD - день;

N - идентификационный номер файла. (Длина - 36 знаков. Для обеспечения уникальности имени файла используется глобально уникальный идентификатор (GUID).

Расширение имени файла - xml. Расширение имени файла может указываться как строчными, так и прописными буквами.

Параметры первой строки файла обмена

Первая строка XML-файла должна иметь следующий вид:

<?xml version ="1.0" encoding ="windows-1251"?>

Имя файла, содержащего XML-схему файла обмена, должно иметь следующий вид:

DP_UVUTOCH_1_985_00_01_03_xx, где xx - номер версии схемы.

Расширение имени файла - xsd.

XML-схема файла обмена приводится отдельным файлом.

4. Логическая модель файла обмена представлена в виде диаграммы структуры файла обмена на рисунке 1 настоящего формата. Элементами логической модели файла обмена являются элементы и атрибуты XML-файла. Перечень структурных элементов логической модели файла обмена и сведения о них приведены в таблицах 4.1 - 4.12 настоящего формата.

Для каждого структурного элемента логической модели файла обмена приводятся следующие сведения:

наименование элемента. Приводится полное наименование элемента. В строке таблицы могут быть описаны несколько элементов, наименования которых разделены символом "|". Такая форма записи применяется при наличии в файле обмена только одного элемента из описанных в этой строке;

сокращенное наименование (код) элемента. Приводится сокращенное наименование элемента. Синтаксис сокращенного наименования должен удовлетворять спецификации XML;

признак типа элемента. Может принимать следующие значения: "С" - сложный элемент логической модели (содержит вложенные элементы), "П" - простой элемент логической модели, реализованный в виде элемента XML-файла, "А" - простой элемент логической модели, реализованный в виде атрибута элемента XML-файла. Простой элемент логической модели не содержит вложенные элементы;

формат элемента. Формат элемента представляется следующими условными обозначениями: T - символьная строка; N - числовое значение (целое или дробное).

Формат символьной строки указывается в виде T(n-k) или T(=k), где: n - минимальное количество знаков, k - максимальное количество знаков, символ "-" - разделитель, символ "=" означает фиксированное количество знаков в строке. В случае, если минимальное количество знаков равно 0, формат имеет вид T(0-k). В случае, если максимальное количество знаков не ограничено, формат имеет вид T(n-).

Формат числового значения указывается в виде N(m.k), где: m - максимальное количество знаков в числе, включая знак (для отрицательного числа), целую и дробную часть числа без разделяющей десятичной точки, k - максимальное число знаков дробной части числа. Если число знаков дробной части числа равно 0 (то есть число целое), то формат числового значения имеет вид N(m).

Для простых элементов, являющихся базовыми в XML, например, элемент с типом "date", поле "Формат элемента" не заполняется. Для таких элементов в поле "Дополнительная информация" указывается тип базового элемента;

признак обязательности элемента определяет обязательность наличия элемента (совокупности наименования элемента и его значения) в файле обмена. Признак обязательности элемента может принимать следующие значения: "О" - наличие элемента в файле обмена обязательно; "Н" - наличие элемента в файле обмена необязательно, то есть элемент может отсутствовать. Если элемент принимает ограниченный перечень значений (по классификатору, справочнику, кодовому словарю), то признак обязательности элемента дополняется символом "К". В случае, если количество реализаций элемента может быть более одной, то признак обязательности элемента дополняется символом "М".

К вышеперечисленным признакам обязательности элемента может добавляться значение "У" в случае описания в XML-схеме условий, предъявляемых к элементу в файле обмена, описанных в графе "Дополнительная информация";

дополнительная информация содержит, при необходимости, требования к элементу файла обмена, не указанные ранее. Для сложных элементов указывается ссылка на таблицу, в которой описывается состав данного элемента. Для элементов, принимающих ограниченный перечень значений из классификатора (справочника, кодового словаря), указывается соответствующее наименование классификатора (справочника, кодового словаря) или приводится перечень возможных значений. Для классификатора (справочника, кодового словаря) может указываться ссылка на его местонахождение. Для элементов, использующих пользовательский тип данных, указывается наименование типового элемента.

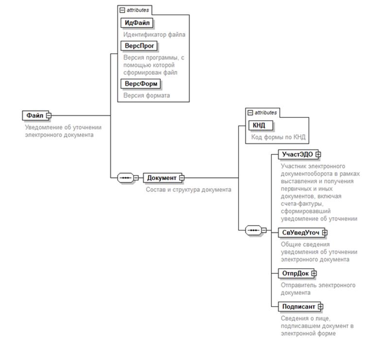
Рис. 1. Диаграмма структуры файла обмена

Таблица 4.1

Уведомление об уточнении электронного документа (Файл)

Наименование элемента Сокращенное наименование (код) элемента Признак типа элемента Формат элемента Признак обязательности элемента Дополнительная информация
Идентификатор файла ИдФайл А T(1-255) ОУ Содержит (повторяет) имя сформированного файла (без расширения)
Версия программы, с помощью которой сформирован файл ВерсПрог А T(1-40) О  
Версия формата ВерсФорм А T(1-5) О Принимает значение: 1.03
Состав и структура документа Документ С   О Состав элемента представлен в таблице 4.2

Таблица 4.2

Состав и структура документа (Документ)

Наименование элемента Сокращенное наименование (код) элемента Признак типа элемента Формат элемента Признак обязательности элемента Дополнительная информация
Код формы по КНД КНД А T(=7) ОК Типовой элемент <КНДТип>.
Принимает значение: 1115113
Участник электронного документооборота в рамках выставления и получения первичных и иных документов, включая счета-фактуры, сформировавший уведомление об уточнении УчастЭДО С О Типовой элемент <УчастЭДОТип>.
Состав элемента представлен в таблице 4.8
Общие сведения уведомления об уточнении электронного документа СвУведУточ С О Состав элемента представлен в таблице 4.3
Отправитель электронного документа ОтпрДок С О Типовой элемент <УчастЭДОТип>.
Состав элемента представлен в таблице 4.8.
Сведения об участнике электронного документооборота, кому направляется уведомление об уточнении
Сведения о лице, подписавшем документ в электронной форме Подписант С О Состав элемента представлен в таблице 4.5

Таблица 4.3

Общие сведения уведомления об уточнении электронного документа (СвУведУточ)

Наименование элемента Сокращенное наименование (код) элемента Признак типа элемента Формат элемента Признак обязательности элемента Дополнительная информация
Дата получения ДатаПол А T(=10) О Типовой элемент <ДатаТип>.
Дата в формате ДД.ММ.ГГГГ
Время получения ВремяПол А T(=8) О Типовой элемент <ВремяТип>.
Время в формате ЧЧ.ММ.СС.
Значение указывается в диапазоне
00.00.00 - 23.59.59
Сведения по полученному файлу СведПолФайл С О Состав элемента представлен в таблице 4.4
Текст уведомления об уточнении ТекстУведУточ П T(0-) О Сведения представляются в виде текстовой строки как раздел CDATA. Текстовая строка представляется в соответствии с рекомендациями XML 1.0

Таблица 4.4

Сведения по полученному файлу (СведПолФайл)

Наименование элемента Сокращенное наименование (код) элемента Признак типа элемента Формат элемента Признак обязательности элемента Дополнительная информация
Имя полученного файла ИмяПолФайла А T(1-255) О Значением является имя полученного файла без расширения
Электронная подпись под полученным файлом ЭППолФайл П T(1-) О Содержимое ЭП представляется в кодировке Base64

Таблица 4.5

Сведения о лице, подписавшем документ в электронной форме (Подписант)

Наименование элемента Сокращенное наименование (код) элемента Признак типа элемента Формат элемента Признак обязательности элемента Дополнительная информация
Статус подписанта СтатПодп А T(=1) НК Принимает значение:
1 - лицо, имеющее полномочия на подписание документа без доверенности |
2 - лицо, имеющее полномочия на подписание документа на основании доверенности в электронной форме |
3 - лицо, имеющее полномочия на подписание документа на основании доверенности на бумажном носителе.
Значение "3" применяется, если иное не предусмотрено законодательством Российской Федерации в области электронной подписи
Тип подписи ТипПодпис А T(=1) НК Принимает значение:
1 - усиленная квалифицированная электронная подпись |
2 - простая электронная подпись |
3 - усиленная неквалифицированная электронная подпись
Значения "2" и "3" применяются, если иное не предусмотрено законодательством Российской Федерации
Должность Должн А T(1-255) Н
Фамилия, имя, отчество (при наличии) ФИО С О Типовой элемент <ФИОТип>.
Состав элемента представлен в таблице 4.12.
Информация о фамилии, имени, отчестве (при наличии) должна соответствовать фамилии, имени, отчеству (при наличии) владельца сертификата ключа проверки электронной подписи лица, подписывающего файл обмена в электронной форме
Сведения о доверенности, используемой для подтверждения полномочий в электронной форме СвДоверЭл С НУ Состав элемента представлен в таблице 4.6.
Элемент обязателен при <СтатПодп>=2
Сведения о доверенности, используемой для подтверждения полномочий на бумажном носителе СвДоверБум С НУ Состав элемента представлен в таблице 4.7.
Элемент обязателен при <СтатПодп>=3

Таблица 4.6

Сведения о доверенности, используемой для подтверждения полномочий в электронной форме (СвДоверЭл)

Наименование элемента Сокращенное наименование (код) элемента Признак типа элемента Формат элемента Признак обязательности элемента Дополнительная информация
Номер доверенности НомДовер А T(=36) О Уникальный идентификатор доверенности в виде 36-разрядного GUID из имени файла (единый регистрационный номер доверенности)
Дата совершения (выдачи) доверенности ДатаВыдДовер А T(=10) О Типовой элемент <ДатаТип>.
Дата в формате ДД.ММ.ГГГГ
Внутренний регистрационный номер доверенности ВнНомДовер А T(1-50) Н Внутренний необязательный номер доверенности, используемый учетными системами доверителя
Дата внутренней регистрации доверенности ДатаВнРегДовер А T(=10) Н Типовой элемент <ДатаТип>.
Дата в формате ДД.ММ.ГГГГ.
Дата регистрации в учетной системе доверителя
Способ представления доверенности СпособПредставл А T(=1) ОК Принимает значение:
1 - представление доверенности осуществляется посредством ее включения в пакет электронных документов |
2 - представление доверенности способом, не предусматривающим включение в пакет электронных документов
Сведения об информационной системе, в которой осуществляется хранение доверенности СвСистХран А T(1-500) НУ Элемент обязателен при <СтатПодп>=2 и <СпособПредставл>=2

Таблица 4.7

Сведения о доверенности, используемой для подтверждения полномочий на бумажном носителе (СвДоверБум)

Наименование элемента Сокращенное наименование (код) элемента Признак типа элемента Формат элемента Признак обязательности элемента Дополнительная информация
Дата совершения (выдачи) доверенности ДатаДовер А T(=10) О Типовой элемент <ДатаТип>.
Дата в формате ДД.ММ.ГГГГ
Внутренний регистрационный номер доверенности ВнНомДовер А T(1-50) О При отсутствии номера принимает значение: без номера (б/н)
Сведения, идентифицирующие доверителя СвИдДовер А T(1-1000) Н
Фамилия, имя, отчество (при наличии) лица, подписавшего доверенность ФИО С Н Типовой элемент <ФИОТип>.
Состав элемента представлен в таблице 4.12

Таблица 4.8

Сведения об участнике электронного документооборота (УчастЭДОТип)

Наименование элемента Сокращенное наименование (код) элемента Признак типа элемента Формат элемента Признак обязательности элемента Дополнительная информация
Идентификатор участника электронного документооборота в рамках выставления и получения первичных и иных документов, включая счета-фактуры ИдУчастЭДО А T(4-46) О В значении элемента могут применяться символы латинского алфавита A - Z, a - z, цифры 0 - 9, знаки "@", ".", "-".
Идентификаторы являются регистронезависимыми.
Значение элемента представляется в виде <ИдОЭДО><КодУчастЭДО>, где:
ИдОЭДО - идентификатор оператора электронного документооборота представляется в виде трехсимвольного кода оператора электронного документооборота, услугами которого пользуется участник электронного документооборота, присваивается ФНС России.
КодУчастЭДО - код участника электронного документооборота, это уникальный код, присваиваемый оператором электронного документооборота, услугами которого пользуется участник, не более 43 символов
Сведения об организации | ЮЛ С О Типовой элемент <ЮЛТип>. Состав элемента представлен в таблице 4.10
Сведения об индивидуальном предпринимателе | ИП С О Типовой элемент <ФЛТип>.
Состав элемента представлен в таблице 4.11
Сведения о физическом лице | ФЛ С О Типовой элемент <ФЛТип>.
Состав элемента представлен в таблице 4.11
Сведения об иностранном лице, не состоящем на учете в налоговых органах в качестве налогоплательщика СвИнУчастНеУч С О Типовой элемент <СвИнУчЭДОНеУчТип>.
Состав элемента представлен в таблице 4.9

Таблица 4.9

Сведения об иностранном лице, не состоящем на учете в налоговых органах в качестве налогоплательщика (СвИнУчЭДОНеУчТип)

Наименование элемента Сокращенное наименование (код) элемента Признак типа элемента Формат элемента Признак обязательности элемента Дополнительная информация
Идентификация статуса ИдСтат А T(1-25) ОК Принимает значение:
ЮЛ - юридическое лицо |
ФЛ - физическое лицо
Страна регистрации иностранного лица СтрРег А T(=3) НКУ Типовой элемент <ОКСМТип>.
Принимает значение в соответствии с Общероссийским классификатором стран мира (ОКСМ).
Элемент обязателен для <ИдСтат>=ЮЛ
Наименование юридического лица полное/Фамилия, имя, отчество (при наличии) физического лица Наим А T(1-1000) НУ Элемент обязателен для <ИдСтат>=ФЛ
Код налогоплательщика в стране регистрации (инкорпорации) или аналог КодНПРег А T(1-50) НУ Элемент обязателен для <ИдСтат>=ЮЛ и при отсутствии <Наим> и <ИныеСвед>
Иные сведения об иностранном лице ИныеСвед А T(1-255) НУ Элемент обязателен для <ИдСтат>=ЮЛ и при отсутствии <КодНПРег> и <Наим>

Таблица 4.10

Сведения об организации (ЮЛТип)

Наименование элемента Сокращенное наименование (код) элемента Признак типа элемента Формат элемента Признак обязательности элемента Дополнительная информация
Наименование организации НаимОрг А T(1-1000) О
ИНН организации ИННЮЛ А T(=10) О Типовой элемент <ИННЮЛТип>
КПП КПП А T(=9) О Типовой элемент <КППТип>

Таблица 4.11

Сведения о физическом лице, в том числе об индивидуальном предпринимателе (ФЛТип)

Наименование элемента Сокращенное наименование (код) элемента Признак типа элемента Формат элемента Признак обязательности элемента Дополнительная информация
ИНН физического лица, в том числе индивидуального предпринимателя ИННФЛ А T(=12) О Типовой элемент <ИННФЛТип>
Фамилия, имя, отчество (при наличии) ФИО С О Типовой элемент <ФИОТип>.
Состав элемента представлен в таблице 4.12

Таблица 4.12

Фамилия, имя, отчество (при наличии) физического лица (ФИОТип)

Наименование элемента Сокращенное наименование (код) элемента Признак типа элемента Формат элемента Признак обязательности элемента Дополнительная информация
Фамилия Фамилия А T(1-60) О
Имя Имя А T(1-60) О
Отчество (при наличии) Отчество А T(1-60) Н