Приказ ФНС РФ от 26.04.2024 N СД-7-14/349@

"Об утверждении форм, форматов, способа представления резидентом налоговому органу уведомлений, предусмотренных частью 2 статьи 12 Федерального закона от 10.12.2003 N 173-ФЗ "О валютном регулировании и валютном контроле", а также формы уведомления, предусмотренного частью 10 статьи 28 Федерального закона от 10.12.2003 N 173-ФЗ "О валютном регулировании и валютном контроле"
Редакция от 26.04.2024 — Действует с 01.07.2024

Зарегистрировано в Минюсте России 28 мая 2024 г. N 78303


ФЕДЕРАЛЬНАЯ НАЛОГОВАЯ СЛУЖБА

ПРИКАЗ
от 26 апреля 2024 г. N СД-7-14/349@

ОБ УТВЕРЖДЕНИИ ФОРМ, ФОРМАТОВ, СПОСОБА ПРЕДСТАВЛЕНИЯ РЕЗИДЕНТОМ НАЛОГОВОМУ ОРГАНУ УВЕДОМЛЕНИЙ, ПРЕДУСМОТРЕННЫХ ЧАСТЬЮ 2 СТАТЬИ 12 ФЕДЕРАЛЬНОГО ЗАКОНА ОТ 10.12.2003 N 173-ФЗ "О ВАЛЮТНОМ РЕГУЛИРОВАНИИ И ВАЛЮТНОМ КОНТРОЛЕ", А ТАКЖЕ ФОРМЫ УВЕДОМЛЕНИЯ, ПРЕДУСМОТРЕННОГО ЧАСТЬЮ 10 СТАТЬИ 28 ФЕДЕРАЛЬНОГО ЗАКОНА ОТ 10.12.2003 N 173-ФЗ "О ВАЛЮТНОМ РЕГУЛИРОВАНИИ И ВАЛЮТНОМ КОНТРОЛЕ"

В соответствии с абзацами первым и седьмым части 2 статьи 12 и абзацем вторым части 10 статьи 28 Федерального закона от 10.12.2003 N 173-ФЗ "О валютном регулировании и валютном контроле", на основании абзаца первого пункта 1 и подпунктов 5.9.21 и 5.9.22 пункта 5 Положения о Федеральной налоговой службе, утвержденного постановлением Правительства Российской Федерации от 30.09.2004 N 506, в связи с принятием Федерального закона от 25.12.2023 N 647-ФЗ "О внесении изменений в Федеральный закон "О валютном регулировании и валютном контроле", а также в целях обеспечения возможности исполнения резидентами обязанностей по уведомлению налоговых органов о счетах (вкладах), открытых в банках и иных финансовых организациях, расположенных за пределами территории Российской Федерации, приказываю:

1. Утвердить:

форму уведомления об открытии (закрытии) счета (вклада) в банке или иной организации финансового рынка, расположенных за пределами территории Российской Федерации, согласно приложению N 1 к настоящему приказу;

форму уведомления об изменении реквизитов счета (вклада) в банке или иной организации финансового рынка, расположенных за пределами территории Российской Федерации, согласно приложению N 2 к настоящему приказу;

форму уведомления о наличии счета в банке за пределами территории Российской Федерации, открытого в соответствии с разрешением, действие которого прекратилось, согласно приложению N 3 к настоящему приказу;

формат представления в электронной форме уведомления об открытии (закрытии) счета (вклада) в банке или иной организации финансового рынка, расположенных за пределами территории Российской Федерации, согласно приложению N 4 к настоящему приказу;

формат представления в электронной форме уведомления об изменении реквизитов счета (вклада) в банке или иной организации финансового рынка, расположенных за пределами территории Российской Федерации, согласно приложению N 5 к настоящему приказу.

2. Установить, что уведомления об открытии (закрытии) счета (вклада), об изменении реквизитов счета (вклада) в банке или иной организации финансового рынка, расположенных за пределами территории Российской Федерации, могут быть представлены в налоговый орган:

лично;

через представителя;

по почте заказным письмом;

в электронной форме по телекоммуникационным каналам связи;

в электронной форме через личный кабинет налогоплательщика.

3. Признать утратившим силу приказ Федеральной налоговой службы от 24.04.2020 N ЕД-7-14/272@ "Об утверждении форм, форматов уведомлений об открытии (закрытии) счета (вклада), об изменении реквизитов счета (вклада) в банке и иной организации финансового рынка, расположенных за пределами территории Российской Федерации, и способа их представления резидентом налоговому органу, формы уведомления о наличии счета в банке за пределами территории Российской Федерации, открытого в соответствии с разрешением, действие которого прекратилось" (зарегистрирован Министерством юстиции Российской Федерации 04.06.2020, регистрационный N 58591).

4. Установить, что настоящий приказ вступает в силу с 1 июля 2024 года.

5. Контроль за исполнением настоящего приказа возложить на заместителя руководителя Федеральной налоговой службы, координирующего методологическое обеспечение работы налоговых органов по вопросу учета юридических и физических лиц.

Исполняющий обязанности руководителя
Федеральной налоговой службы
Д.С. САТИН

Приложение N 1
к приказу ФНС России
от 26.04.2024 N СД-7-14/349@

                          ИНН <1>            
                                                                       
      5200   6012         КПП <2>                         Стр. 0 0 1

Форма по КНД 1120107

УВЕДОМЛЕНИЕ ОБ ОТКРЫТИИ (ЗАКРЫТИИ) СЧЕТА (ВКЛАДА) В БАНКЕ ИЛИ ИНОЙ ОРГАНИЗАЦИИ ФИНАНСОВОГО РЫНКА, РАСПОЛОЖЕННЫХ ЗА ПРЕДЕЛАМИ ТЕРРИТОРИИ РОССИЙСКОЙ ФЕДЕРАЦИИ

                  00 - первичное                                      
Номер корректировки 01 - 98 - корректирующее             Представляется в налоговый орган (код)      
                    99 - отменяющее                                      
                                                                               
  1 - юридическое лицо - резидент, 2 - физическое лицо - резидент, 3 - физическое лицо - резидент - индивидуальный предприниматель, 4 - физическое лицо - резидент, не имеющее места жительства (пребывания) и недвижимого имущества на территории Российской Федерации
   
                                                                               
                                                                             
                                                                             
                                                                             
                                                                             
                                                                             
                                                                             
                                                                             
(наименование юридического лица - резидента в соответствии с учредительным документом/фамилия, имя, отчество (при наличии) физического лица - резидента)
                                                                             
Дата рождения <3> . .       Место рождения <3>                                
                                                                             
                                                                             
                                                                             
Сведения о документе, удостоверяющем личность <3>:                   Код вида документа <4>  
                                                                             
Серия и номер                                         Дата выдачи . .    
                                                                             
Кем выдан                                                                    
                                                                             
Уведомляет 1 - об открытии счета (вклада)                                                    
        2 - о закрытии счета (вклада)                                                    
                                                                               
Признак уведомления для резидента - физического лица     1 - во исполнение части 2 статьи 12 Федерального закона от 10.12.2003 N 173-ФЗ <5>        
                                    2 - во исполнение части 8 статьи 12 Федерального закона от 10.12.2003 N 173-ФЗ <5>        
                                                                               
                                                                               
Данное уведомление составлено на               страницах с приложением копии документа на       листах
                                                                               

Достоверность и полноту сведений, указанных в настоящем уведомлении, подтверждаю: Заполняется работником налогового органа
Сведения о представлении уведомления
                                                                                     
    1 - руководитель юридического лица - резидента                                                          
  2 - уполномоченный представитель резидента
                                                   
    3 - физическое лицо - резидент           Данное уведомление представлено (код)          
                                             
                                        на       страницах с приложением копии документа          
                                                                                     
                                                                                 
                                                               
                                        на         листах            
                                                                 
(фамилия, имя, отчество (при наличии) руководителя организации либо представителя полностью)
    Дата представления уведомления   . .    
                                                                                     
ИНН (при наличии)                                                                  
                                                                       
Номер контактного телефона                                                        
                                                                                     
                                                                                 
                                                                 
Подпись       Дата     .     .                                                      
                                                                                     
Наименование и реквизиты документа,
подтверждающего полномочия представителя
                                             
                                                                                     
                                                                                 
                                                                                     
                                        Фамилия, И.О.     Подпись
                                                                                     

<1> Указывается идентификационный номер налогоплательщика.

<2> Указывается код причины постановки на учет по месту нахождения юридического лица либо по месту учета в качестве крупнейшего налогоплательщика.

<3> Указывается в случае отсутствия у физического лица идентификационного номера налогоплательщика.

<4> Указывается в соответствии с таблицей 4.14 приложения N 4 к настоящему приказу.

<5> Федеральный закон от 10.12.2003 N 173-ФЗ "О валютном регулировании и валютном контроле".

                                                                                   
                                                                                   
                          ИНН            
                                                                       
      5200   6029         КПП                         Стр. 0 0 2

Фамилия _________________________________________ И. _____ О. <1> _____

Сведения о счете (вкладе) в банке или иной организации финансового рынка, расположенных за пределами территории Российской Федерации

    1 - банк                                                                    
      2 - иная организация финансового рынка                                              
                                                                               
Наименование (цифрами и буквами латинского алфавита)                                                          
                                                                               
                                                                             
                                                                             
                                                                             
                                                                               
                                                                             
                                                                             
                                                                             
                                                                               
SWIFT код или БИК (цифрами и буквами латинского алфавита)                                                              
                                                               
                                                                               
Номер налогоплательщика (его аналог), присвоенный налоговым органом (иным уполномоченным органом) в иностранном государстве (территории), налоговым резидентом которого является банк или иная организация финансового рынка (при наличии)
                                                                               
                                                                             
                                                                               
                                                                             
                                                                               
Полный адрес (цифрами и буквами латинского алфавита)                                          
                                                                               
                                                                             
                                                                             
                                                                             
                                                                               
                                                                             
                                                                             
                                                            Код страны <2>      
                                                                             
Номер счета (вклада) (цифрами и буквами латинского алфавита)                                                      
                                                                             
                                                                             
                                                                             
Признак личного (совместного) использования счета (вклада)     1 - личное использование                
                                            2 - общее (совместное) использование                
                                                                               
                                                                             
Дата открытия счета (вклада)   . .         Дата закрытия счета (вклада)   . .    
                                                                             
Дата договора         .     .                                                        
                                                                               
Номер договора                                                                      

<1> Отчество указывается при наличии.

<2> Указывается цифровой код в соответствии с Общероссийским классификатором стран мира.

Достоверность и полноту сведений, указанных на данной странице, подтверждаю:

  (подпись)   (дата)  
                                                                                   
                                                                                   
                          ИНН            
                                                                       
      5200   6036         КПП                         Стр. 0 0 3

Сведения о юридическом лице - нерезиденте

Наименование (цифрами и буквами латинского алфавита)                                                          
                                                                               
                                                                             
                                                                             
                                                                             
                                                                               
                                                                             
                                                                             
                                                                             
                                                                               
Код страны регистрации (инкорпорации) <1>                                                          
                                                                               
Дата регистрации юридического лица - нерезидента     .     .                                              
                                                                               
Регистрационный номер в государстве (на территории) регистрации или их аналоги (при наличии)                            
                                                                               
                                                                             
                                                                               
                                                                             
                                                                               
Код налогоплательщика в стране регистрации (инкорпорации) или аналог (при наличии)                                        
                                                                               
                                                                             
                                                                               
                                                                             
                                                                               
ИНН, присвоенный на территории Российской Федерации (при наличии)                                                

Сведения о юридическом лице - резиденте

    1 - материнская компания международной группы компаний                                          
      2 - уполномоченный участник международной группы компаний                                          
                                                                               
Наименование международной группы компании (цифрами и буквами русского алфавита)                                        
                                                                               
                                                                             
                                                                             
                                                                             
                                                                               
                                                                             
                                                                               
Наименование международной группы компании (цифрами и буквами латинского алфавита)                          
                                                                               
                                                                             
                                                                               
                                                                             
                                                                             
                                                                             
                                                                               

<1> Указывается цифровой код в соответствии с Общероссийским классификатором стран мира.

Достоверность и полноту сведений, указанных на данной странице, подтверждаю:

  (подпись)   (дата)  
                                                                                   
                                                                                   

Приложение N 2
к приказу ФНС России
от 26.04.2024 N СД-7-14/349@

                          ИНН <1>            
                                                                       
      5190   6016         КПП <2>                         Стр. 0 0 1

Форма по КНД 1120106

УВЕДОМЛЕНИЕ ОБ ИЗМЕНЕНИИ РЕКВИЗИТОВ СЧЕТА (ВКЛАДА) В БАНКЕ ИЛИ ИНОЙ ОРГАНИЗАЦИИ ФИНАНСОВОГО РЫНКА, РАСПОЛОЖЕННЫХ ЗА ПРЕДЕЛАМИ ТЕРРИТОРИИ РОССИЙСКОЙ ФЕДЕРАЦИИ

                  00 - первичное                                      
Номер корректировки 01 - 98 - корректирующее             Представляется в налоговый орган (код)      
                    99 - отменяющее                                      
                                                                               
  1 - юридическое лицо - резидент, 2 - физическое лицо - резидент, 3 - физическое лицо - резидент - индивидуальный предприниматель, 4 - физическое лицо - резидент, не имеющее места жительства (пребывания) и недвижимого имущества на территории Российской Федерации
   
                                                                               
                                                                             
                                                                             
                                                                             
                                                                             
                                                                             
                                                                             
                                                                             
(наименование юридического лица - резидента в соответствии с учредительным документом/фамилия, имя, отчество (при наличии) физического лица - резидента)
                                                                             
Дата рождения <3> . .       Место рождения <3>                                
                                                                             
                                                                             
                                                                             
Сведения о документе, удостоверяющем личность <3>:                   Код вида документа <4>  
                                                                             
Серия и номер                                         Дата выдачи . .    
                                                                             
Кем выдан                                                                    
                                                                               
Уведомляет об изменении:   1 - сведений о счете (вкладе), 2 - сведений о банке или иной организации финансового рынка,
3 - сведений о банке или иной организации финансового рынка и счете (вкладе)
               
                               
                                                                               
Признак уведомления для резидента - физического лица     1 - во исполнение части 2 статьи 12 Федерального закона от 10.12.2003 N 173-ФЗ <5>        
                                    2 - во исполнение части 8 статьи 12 Федерального закона от 10.12.2003 N 173-ФЗ <5>        
                                                                               
                                                                               
Данное уведомление составлено на               страницах с приложением копии документа на       листах
                                                                               
Достоверность и полноту сведений, указанных в настоящем уведомлении, подтверждаю: Заполняется работником налогового органа
Сведения о представлении уведомления
                                                                                     
    1 - руководитель юридического лица - резидента                                                          
  2 - уполномоченный представитель резидента
                                                   
    3 - физическое лицо - резидент           Данное уведомление представлено (код)          
                                             
                                        на       страницах с приложением копии документа      
                                                                                     
                                                                                 
                                                               
                                        на         листах            
                                                                 
(фамилия, имя, отчество (при наличии) руководителя организации либо представителя полностью)
    Дата представления уведомления   . .    
                                                                                     
ИНН (при наличии)                                                                  
                                                                       
Номер контактного телефона                                                        
                                                                                     
                                                                                 
                                                                 
Подпись       Дата     .     .                                                      
                                                                                     
Наименование и реквизиты документа,
подтверждающего полномочия представителя налогоплательщика
                                             
                                                                                     
                                                                                 
                                                                                     
                                        Фамилия, И.О.     Подпись
                                                                                     

<1> Указывается идентификационный номер налогоплательщика.

<2> Указывается код причины постановки на учет по месту нахождения юридического лица либо по месту учета в качестве крупнейшего налогоплательщика.

<3> Указывается в случае отсутствия у физического лица идентификационного номера налогоплательщика.

<4> Указывается в соответствии с таблицей 4.18 приложения N 5 к настоящему приказу.

<5> Федеральный закон от 10.12.2003 N 173-ФЗ "О валютном регулировании и валютном контроле".

                                                                                   
                                                                                   
                          ИНН            
                                                                       
      5190   6023         КПП                         Стр. 0 0 2

Фамилия _________________________________________ И. _____ О. <1> _____

Сведения о банке или иной организации финансового рынка, расположенных за пределами территории Российской Федерации

    1 - банк                                                                    
      2 - иная организация финансового рынка                                              
                                                                               
Наименование (цифрами и буквами латинского алфавита)                                                          
                                                                               
                                                                             
                                                                             
                                                                             
                                                                               
                                                                             
                                                                             
                                                                             
                                                                               
SWIFT код или БИК (цифрами и буквами латинского алфавита)                                                              
                                                               
                                                                               
Номер налогоплательщика (его аналог), присвоенный налоговым органом (иным уполномоченным органом) в иностранном государстве (территории), налоговым резидентом которого является банк или иная организация финансового рынка (при наличии)
                                                                               
                                                                             
                                                                               
                                                                             
                                                                               
Полный адрес (цифрами и буквами латинского алфавита)                                          
                                                                               
                                                                             
                                                                             
                                                                             
                                                                               
                                                                             
                                                                             
                                                            Код страны <2>      

Сведения о счете (вкладе) в банке или иной организации финансового рынка, расположенных за пределами территории Российской Федерации

Номер счета (вклада) (цифрами и буквами латинского алфавита)                                            
                                                                               
                                                                             
                                                                               
Признак личного (совместного) использования счета (вклада)       1 - личное использование                        
                                          2 - общее (совместное) использование                        
                                                                               
Дата открытия счета (вклада)     .     .                                                  
                                                                               
Дата договора       .     .                                                  
                                                                               
Номер договора                                                              

<1> Отчество указывается при наличии.

<2> Указывается цифровой код в соответствии с Общероссийским классификатором стран мира.

Достоверность и полноту сведений, указанных на данной странице, подтверждаю:

  (подпись)   (дата)  
                                                                                   
                                                                                   
                          ИНН            
                                                                       
      5190   6030         КПП                         Стр. 0 0 3

Фамилия _________________________________________ И. _____ О. <1> _____

Сведения о банке или иной организации финансового рынка, расположенных за пределами территории Российской Федерации, до изменения их реквизитов <2>

    1 - банк                                                                    
      2 - иная организация финансового рынка                                              
                                                                               
Наименование (цифрами и буквами латинского алфавита)                                                          
                                                                               
                                                                             
                                                                             
                                                                             
                                                                               
                                                                             
                                                                             
                                                                             
                                                                               
SWIFT код или БИК (цифрами и буквами латинского алфавита)                                                              
                                                               
                                                                               
Номер налогоплательщика (его аналог), присвоенный налоговым органом (иным уполномоченным органом) в иностранном государстве (территории), налоговым резидентом которого является банк или иная организация финансового рынка (при наличии)
                                                                               
                                                                             
                                                                               
                                                                             
                                                                               
Полный адрес (цифрами и буквами латинского алфавита)                                          
                                                                               
                                                                             
                                                                             
                                                                             
                                                                               
                                                                             
                                                                             
                                                            Код страны <3>      
                                                                               
Дата изменения сведений о банке или иной организации финансового рынка     .     .                                      

Сведения о счете (вкладе) в банке или иной организации финансового рынка, расположенных за пределами территории Российской Федерации, до изменения его реквизитов <2>

Номер счета (вклада) (цифрами и буквами латинского алфавита)                                                  
                                                                               
                                                                             
                                                                               
Признак личного (совместного) использования счета (вклада)           1 - личное использование                              
                                  2 - общее (совместное) использование                              
                                                                               
Дата открытия счета (вклада)       .     .           Дата изменения номера счета (вклада)       .     .        
                                                                               
Дата договора                 .     .                                                
                                                                               
Номер договора                                                                
                                                                               
ИНН юридического лица - резидента до изменения его реквизитов <4>                                                  

<1> Отчество указывается при наличии.

<2> Указывается в случае изменения.

<3> Указывается цифровой код в соответствии с Общероссийским классификатором стран мира.

<4> Указывается в случае передачи счета (вклада) в результате реорганизации юридического лица - резидента.

Достоверность и полноту сведений, указанных на данной странице, подтверждаю:

  (подпись)   (дата)  
                                                                                   
                                                                                   
                          ИНН            
                                                                       
      5190   6047         КПП                         Стр. 0 0 4

Сведения о юридическом лице - нерезиденте

Наименование (цифрами и буквами латинского алфавита)                                                    
                                                                               
                                                                             
                                                                               
                                                                             
                                                                               
                                                                             
                                                                               
                                                                             
                                                                               
Код страны регистрации (инкорпорации) <1>                                            
                                                                               
Дата регистрации юридического лица - нерезидента     .     .                                
                                                                               
Регистрационный номер в государстве (на территории) регистрации или их аналоги (при наличии)                          
                                                                               
                                                                             
                                                                               
                                                                             
                                                                               
Код налогоплательщика в стране регистрации (инкорпорации) или аналог (при наличии)                                  
                                                                               
                                                                             
                                                                               
                                                                             
                                                                               
ИНН, присвоенный на территории Российской Федерации (при наличии)                                                    

Сведения о юридическом лице - резиденте

    1 - материнская компания международной группы компаний                                        
      2 - уполномоченный участник международной группы компаний                                        
                                                                               
Наименование международной группы компании (цифрами и буквами русского алфавита)                                          
                                                                               
                                                                             
                                                                             
                                                                             
                                                                             
                                                                             
                                                                               
Наименование международной группы компании (цифрами и буквами латинского алфавита)                                          
                                                                               
                                                                             
                                                                             
                                                                             
                                                                               
                                                                             

<1> Указывается цифровой код в соответствии с Общероссийским классификатором стран мира.

Достоверность и полноту сведений, указанных на данной странице, подтверждаю:

  (подпись)   (дата)  
                                                                                   
                                                                                   

Приложение N 3
к приказу ФНС России
от 26.04.2024 N СД-7-14/349@

                          ИНН <1>            
                                                                       
      5180   6019         КПП <2>                         Стр. 0 0 1

Форма по КНД 1120105

УВЕДОМЛЕНИЕ О НАЛИЧИИ СЧЕТА В БАНКЕ ЗА ПРЕДЕЛАМИ ТЕРРИТОРИИ РОССИЙСКОЙ ФЕДЕРАЦИИ, ОТКРЫТОГО В СООТВЕТСТВИИ С РАЗРЕШЕНИЕМ, ДЕЙСТВИЕ КОТОРОГО ПРЕКРАТИЛОСЬ

                  00 - первичное                                      
Номер корректировки 01 - 98 - корректирующее             Представляется в налоговый орган (код)      
                    99 - отменяющее                                      
                                                                               
  1 - юридическое лицо - резидент, 2 - физическое лицо - резидент, 3 - физическое лицо - резидент - индивидуальный предприниматель, 4 - физическое лицо - резидент, не имеющее места жительства (пребывания) и недвижимого имущества на территории Российской Федерации
   
                                                                               
                                                                             
                                                                             
                                                                             
                                                                             
                                                                             
                                                                             
                                                                             
(наименование юридического лица - резидента в соответствии с учредительным документом/фамилия, имя, отчество (при наличии) физического лица - резидента)
                                                                             
Дата рождения <3> . .       Место рождения <3>                                
                                                                             
                                                                             
                                                                             
Сведения о документе, удостоверяющем личность <3>:                   Код вида документа <4>  
                                                                             
Серия и номер                                         Дата выдачи . .    
                                                                             
Кем выдан                                                                    
                                                                               
                                                                             
                                                                               
Данное уведомление составлено на               страницах с приложением копии документа на       листах

Достоверность и полноту сведений, указанных в настоящем уведомлении, подтверждаю: Заполняется работником налогового органа
Сведения о представлении уведомления
                                                                                     
    1 - руководитель юридического лица - резидента                                                          
  2 - уполномоченный представитель резидента
                                                   
    3 - физическое лицо - резидент           Данное уведомление представлено (код)          
                                             
                                        на       страницах с приложением копии документа      
                                                                                     
                                                                                 
                                                               
                                        на         листах            
                                                                 
(фамилия, имя, отчество (при наличии) руководителя организации либо представителя полностью)
    Дата представления уведомления   . .    
                                                                                     
ИНН (при наличии)                                                                  
                                                                       
Номер контактного телефона                                                        
                                                                                     
                                                                                 
                                                                 
Подпись       Дата     .     .                                                      
                                                                                     
Наименование и реквизиты документа,
подтверждающего полномочия представителя налогоплательщика
                                             
                                                                                     
                                                                                 
                                                                                     
                                        Фамилия, И.О.     Подпись
                                                                                     

<1> Указывается идентификационный номер налогоплательщика.

<2> Указывается код причины постановки на учет по месту нахождения юридического лица.

<3> Указывается в случае отсутствия у физического лица идентификационного номера налогоплательщика.

<4> Указывается в соответствии с таблицей 4.14 приложения N 4 к настоящему приказу.

                                                                                   
                                                                                   
                          ИНН            
                                                                       
      5180   6026         КПП                         Стр. 0 0 2

Фамилия _________________________________________ И. _____ О. <1> _____

Сведения о счете в банке, расположенном за пределами территории Российской Федерации

Наименование банка (цифрами и буквами латинского алфавита)                                                      
                                                                               
                                                                             
                                                                             
                                                                             
                                                                               
                                                                             
                                                                             
                                                                             
                                                                               
SWIFT код или БИК (цифрами и буквами латинского алфавита)                                                              
                                                               
Полный адрес (цифрами и буквами латинского алфавита)                                          
                                                                               
                                                                             
                                                                             
                                                                             
                                                                               
                                                                             
                                                                             
                                                            Код страны <2>      
                                                                               
Номер счета (цифрами и буквами латинского алфавита)                                                  
                                                                               
                                                                             
                                                                               
Признак личного (совместного) использования счета (вклада)           1 - личное использование                              
                                  2 - общее (совместное) использование                              
                                                                               
Дата открытия счета       .     .                                  
                                                                               
Дата договора                 .     .                                                
                                                                               
Номер договора                                                                

Данные о разрешении органа валютного контроля, на основании которого открыт счет в банке, расположенном за пределами территории Российской Федерации

Дата выдачи разрешения             .     .                                            
                                                                               
Номер разрешения                                                                
                                                                               
Наименование органа, выдавшего разрешение                                                
                                                                               
                                                                             
                                                                               
                                                                             
                                                                               
                                                                             
                                                                               
Дата окончания действия разрешения     .     .                                            

<1> Отчество указывается при наличии.

<2> Указывается цифровой код в соответствии с Общероссийским классификатором стран мира.

Достоверность и полноту сведений, указанных на данной странице, подтверждаю:

  (подпись)   (дата)  
                                                                                   
                                                                                   

Приложение N 4
к приказу ФНС России
от 26.04.2024 N СД-7-14/349@

ФОРМАТ ПРЕДСТАВЛЕНИЯ В ЭЛЕКТРОННОЙ ФОРМЕ УВЕДОМЛЕНИЯ ОБ ОТКРЫТИИ (ЗАКРЫТИИ) СЧЕТА (ВКЛАДА) В БАНКЕ ИЛИ ИНОЙ ОРГАНИЗАЦИИ ФИНАНСОВОГО РЫНКА, РАСПОЛОЖЕННЫХ ЗА ПРЕДЕЛАМИ ТЕРРИТОРИИ РОССИЙСКОЙ ФЕДЕРАЦИИ

I. ОБЩИЕ СВЕДЕНИЯ

1. Настоящий формат описывает требования к XML-файлам (далее - файлам обмена) передачи в налоговые органы уведомления об открытии (закрытии) счета (вклада) в банке или иной организации финансового рынка, расположенных за пределами территории Российской Федерации, в электронной форме.

2. Настоящий формат (часть 520, версия 5.06) разработан в соответствии с формой уведомления об изменении реквизитов счета (вклада) в банке или иной организации финансового рынка, расположенных за пределами территории Российской Федерации.

II. ОПИСАНИЕ ФАЙЛА ОБМЕНА

3. Имя файла обмена должно иметь следующий вид:

R_T_A_K_O_GGGGMMDD_N, где:

R_T - префикс, принимающий значение UT_UVSCHOTKR;

A_K - идентификатор получателя информации, где: A - идентификатор получателя, которому направляется файл обмена, K - идентификатор конечного получателя, для которого предназначена информация из данного файла обмена. Передача файла от отправителя к конечному получателю (K) может осуществляться в несколько этапов через другие налоговые органы, осуществляющие передачу файла на промежуточных этапах, которые обозначаются идентификатором A. В случае передачи файла от отправителя к конечному получателю при отсутствии налоговых органов, осуществляющих передачу на промежуточных этапах, значения идентификаторов A и K совпадают. Каждый из идентификаторов (A и K) имеет вид для налоговых органов - четырехразрядный код налогового органа;

O - идентификатор отправителя информации, имеет вид:

для организаций - девятнадцатиразрядный код (идентификационный номер налогоплательщика (далее - ИНН) и код причины постановки на учет (далее - КПП) организации (обособленного подразделения);

для физических лиц - двенадцатиразрядный код (ИНН физического лица, при наличии. При отсутствии ИНН - последовательность из двенадцати нулей).

GGGG - год формирования передаваемого файла, MM - месяц, DD - день;

N - идентификационный номер файла. (Длина - от 1 до 36 знаков. Идентификационный номер файла должен обеспечивать уникальность файла).

Расширение имени файла - xml. Расширение имени файла может указываться как строчными, так и прописными буквами.

Параметры первой строки файла обмена

Первая строка XML-файла должна иметь следующий вид:

<?xml version ="1.0" encoding ="windows-1251"?>

Имя файла, содержащего XML-схему файла обмена, должно иметь следующий вид:

UT_UVSCHOTKR_1_520_00_05_06_xx, где xx - номер версии схемы.

Расширение имени файла - xsd.

XML-схема файла обмена приводится отдельным файлом и размещается на официальном сайте Федеральной налоговой службы в информационно-телекоммуникационной сети "Интернет".

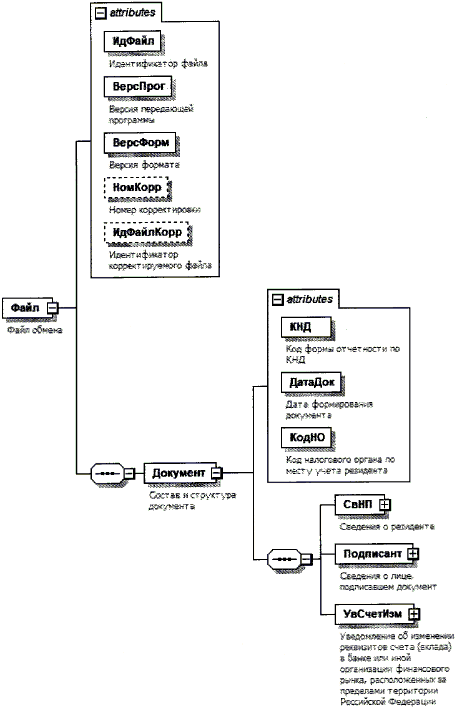
4. Логическая модель файла обмена представлена в виде диаграммы структуры файла обмена на рисунке 1 настоящего формата. Элементами логической модели файла обмена являются элементы и атрибуты XML-файла. Перечень структурных элементов логической модели файла обмена и сведения о них приведены в таблицах 4.1 - 4.16 настоящего формата.

Для каждого структурного элемента логической модели файла обмена приводятся следующие сведения:

наименование элемента. Приводится полное наименование элемента. В строке таблицы могут быть описаны несколько элементов, наименования которых разделены символом "|". Такая форма записи применяется при наличии в файле обмена только одного элемента из описанных в этой строке;

сокращенное наименование (код) элемента. Приводится сокращенное наименование элемента. Синтаксис сокращенного наименования должен удовлетворять спецификации XML;

признак типа элемента. Может принимать следующие значения: "С" - сложный элемент логической модели (содержит вложенные элементы), "П" - простой элемент логической модели, реализованный в виде элемента XML-файла, "А" - простой элемент логической модели, реализованный в виде атрибута элемента XML-файла. Простой элемент логической модели не содержит вложенные элементы;

формат элемента. Формат элемента представляется следующими условными обозначениями: T - символьная строка; N - числовое значение (целое или дробное).

Формат символьной строки указывается в виде T(n-k) или T(=k), где: n - минимальное количество знаков, k - максимальное количество знаков, символ "-" - разделитель, символ "=" означает фиксированное количество знаков в строке. В случае, если минимальное количество знаков равно 0, формат имеет вид T(0-k). В случае, если максимальное количество знаков не ограничено, формат имеет вид T(n-).

Формат числового значения указывается в виде N(m.k), где: m - максимальное количество знаков в числе, включая знак (для отрицательного числа), целую и дробную часть числа без разделяющей десятичной точки, k - максимальное число знаков дробной части числа. Если число знаков дробной части числа равно 0 (то есть число целое), то формат числового значения имеет вид N(m).

Для простых элементов, являющихся базовыми в XML, например, элемент с типом "date", поле "Формат элемента" не заполняется. Для таких элементов в поле "Дополнительная информация" указывается тип базового элемента;

признак обязательности элемента определяет обязательность наличия элемента (совокупности наименования элемента и его значения) в файле обмена. Признак обязательности элемента может принимать следующие значения: "О" - наличие элемента в файле обмена обязательно; "Н" - наличие элемента в файле обмена необязательно, то есть элемент может отсутствовать. Если элемент принимает ограниченный перечень значений (по классификатору, справочнику, кодовому словарю), то признак обязательности элемента дополняется символом "К". В случае, если количество реализаций элемента может быть более одной, то признак обязательности элемента дополняется символом "М".

К вышеперечисленным признакам обязательности элемента может добавляться значение "У" в случае описания в XML-схеме условий, предъявляемых к элементу в файле обмена, описанных в графе "Дополнительная информация";

дополнительная информация содержит, при необходимости, требования к элементу файла обмена, не указанные ранее. Для сложных элементов указывается ссылка на таблицу, в которой описывается состав данного элемента. Для элементов, принимающих ограниченный перечень значений из классификатора (справочника, кодового словаря), указывается соответствующее наименование классификатора (справочника, кодового словаря) или приводится перечень возможных значений. Для классификатора (справочника, кодового словаря) может указываться ссылка на его местонахождение. Для элементов, использующих пользовательский тип данных, указывается наименование типового элемента.

Рисунок 1. Диаграмма структуры файла обмена

Таблица 4.1

Файл обмена (Файл)

Наименование элемента Сокращенное наименование (код) элемента Признак типа элемента Формат элемента Признак обязательности элемента Дополнительная информация
Идентификатор файла ИдФайл А T(1-255) ОУ Содержит (повторяет) имя сформированного файла (без расширения)
Версия передающей программы ВерсПрог А T(1-40) О  
Версия формата ВерсФорм А T(1-5) О Принимает значение: 5.06
Номер корректировки НомКорр А T(1-2) О Принимает значение:
0 - первичный документ,
1, 2, 3 и так далее - уточненный документ.
Для уточненного документа значение должно быть на 1 больше ранее принятого налоговым органом документа.
99 - отмена документа.
Идентификатор корректируемого файла ИдФайлКорр А T(1-255) Н Содержит (повторяет) имя корректируемого (отменяемого) первичного файла (без расширения).
Элемент обязателен при <НомКорр> больше 0
Состав и структура документа Документ С   О Состав элемента представлен в таблице 4.2

Таблица 4.2

Состав и структура документа (Документ)

Наименование элемента Сокращенное наименование (код) элемента Признак типа элемента Формат элемента Признак обязательности элемента Дополнительная информация
Код формы отчетности по КНД КНД А T(=7) ОК Типовой элемент <КНДТип>.
Принимает значение: 1120107
Дата формирования документа ДатаДок А T(=10) О Типовой элемент <ДатаТип>.
Дата в формате ДД.ММ.ГГГГ
Код налогового органа по месту учета резидента КодНО А T(=4) ОК Типовой элемент <СОНОТип>
Сведения о резиденте СвНП С   О Состав элемента представлен в таблице 4.3
Сведения о лице, подписавшем документ Подписант С   О Состав элемента представлен в таблице 4.7
Уведомление об открытии (закрытии) счета (вклада) в банке или иной организации финансового рынка, расположенных за пределами территории Российской Федерации УвСчетОткр С   О Состав элемента представлен в таблице 4.9

Таблица 4.3

Сведения о резиденте (СвНП)

Наименование элемента Сокращенное наименование (код) элемента Признак типа элемента Формат элемента Признак обязательности элемента Дополнительная информация
Признак резидента ПризРез А T(=1) ОК Принимает значение:
1 - юридическое лицо - резидент |
2 - физическое лицо - резидент |
3 - физическое лицо - резидент - индивидуальный предприниматель |
4 - физическое лицо - резидент, не имеющее места жительства (пребывания) и недвижимого имущества на территории Российской Федерации
Резидент - юридическое лицо | НПЮЛ С   ОУ Состав элемента представлен в таблице 4.4
Выбирается при <ПризРез> = 1
Резидент - физическое лицо НПФЛ С   ОУ Состав элемента представлен в таблице 4.5
Выбирается при <ПризРез>=2 | 3 | 4

Таблица 4.4

Резидент - юридическое лицо (НПЮЛ)

Наименование элемента Сокращенное наименование (код) элемента Признак типа элемента Формат элемента Признак обязательности элемента Дополнительная информация
Полное наименование резидента НаимОрг А T(1-1000) О  
ИНН организации ИННЮЛ А T(=10) О Типовой элемент <ИННЮЛТип>
КПП КПП А T(=9) О Типовой элемент <КППТип>

Таблица 4.5

Резидент - физическое лицо (НПФЛ)

Наименование элемента Сокращенное наименование (код) элемента Признак типа элемента Формат элемента Признак обязательности элемента Дополнительная информация
Фамилия, имя, отчество (при наличии) физического лица ФИО С   О Типовой элемент <ФИОТип>.
Состав элемента представлен в таблице 4.16
ИНН физического лица | ИННФЛ П T(=12) О Типовой элемент <ИННФЛТип>.
Состав элемента представлен в таблице 4.6
Сведения о физическом лице СведФЛ С   О

Таблица 4.6

Сведения о физическом лице (СведФЛ)

Наименование элемента Сокращенное наименование (код) элемента Признак типа элемента Формат элемента Признак обязательности элемента Дополнительная информация
Дата рождения ДатаРожд А T(=10) О Типовой элемент <ДатаТип>.
Дата в формате ДД.ММ.ГГГГ
Место рождения МестоРожд А T(1-128) О  
Данные документа, удостоверяющего личность УдЛичнФЛ С   О Типовой элемент <УдЛичнФЛТип>.
Состав элемента представлен в таблице 4.14

Таблица 4.7

Сведения о лице, подписавшем документ (Подписант)

Наименование элемента Сокращенное наименование (код) элемента Признак типа элемента Формат элемента Признак обязательности элемента Дополнительная информация
Признак лица, подписавшего документ ПрПодп А T(=1) ОК Принимает значение:
1 - руководитель юридического лица - резидента |
2 - уполномоченный представитель резидента |
3 - физическое лицо - резидент
ИНН представителя ИННФЛ А T(=12) Н Типовой элемент <ИННФЛТип>
Номер контактного телефона Тлф А T(1-20) Н  
Фамилия, имя, отчество (при наличии) ФИО С   НУ Типовой элемент <ФИОТип>.
Состав элемента представлен в таблице 4.16.
Элемент обязателен при <ПрПодп>=1 | 2
Сведения о представителе резидента СвПред С   НУ Состав элемента представлен в таблице 4.8
Элемент обязателен при <ПрПодп>=2

Таблица 4.8

Сведения о представителе резидента (СвПред)

Наименование элемента Сокращенное наименование (код) элемента Признак типа элемента Формат элемента Признак обязательности элемента Дополнительная информация
Наименование и реквизиты документа, подтверждающего полномочия представителя НаимДок А T(1-120) О Для доверенности, совершенной в электронной форме, необходимо указывать GUID доверенности

Таблица 4.9

Уведомление об открытии (закрытии) счета (вклада) в банке или иной организации финансового рынка, расположенных за пределами территории Российской Федерации (УвСчетОткр)

Наименование элемента Сокращенное наименование (код) элемента Признак типа элемента Формат элемента Признак обязательности элемента Дополнительная информация
Признак уведомления о счете (вкладе) ПризСообщ А T(=1) ОК Принимает значение:
1 - об открытии счета (вклада) |
2 - закрытии счета (вклада)
Признак уведомления для резидента - физического лица ПризУвед А T(=1) НКУ Принимает значение:
1 - во исполнение части 2 статьи 12 Федерального закона от 10.12.2003 N 173-ФЗ |
2 - во исполнение части 8 статьи 12 Федерального закона от 10.12.2003 N 173-ФЗ
Элемент обязателен при <ПризРез>=2 | 3 | 4 (из таблицы 4.3)
Сведения о банке или иной организации финансового рынка, расположенных за пределами территории Российской Федерации СвБанкИно С   О Состав элемента представлен в таблице 4.10
Сведения о счете (вкладе) в банке или иной организации финансового рынка, расположенных за пределами территории Российской Федерации СвСчетИно С   О Состав элемента представлен в таблице 4.11
Сведения о юридическом лице - нерезиденте СвЮЛНерез С   НУ Состав элемента представлен в таблице 4.12.
Элемент необязателен при <ПризРез>=1
Элемент не заполняется при <ПризРез>=2 | 3 | 4 (из таблицы 4.3)
Сведения о юридическом лице - резиденте СвЮЛРез С   НУ Состав элемента представлен в таблице 4.13.
Элемент необязателен при <ПризРез>=1
Элемент не заполняется при <ПризРез>=2 | 3 | 4 (из таблицы 4.3)

Таблица 4.10

Сведения о банке или иной организации финансового рынка, расположенных за пределами территории Российской Федерации (СвБанкИно)

Наименование элемента Сокращенное наименование (код) элемента Признак типа элемента Формат элемента Признак обязательности элемента Дополнительная информация
Признак финансовой организации ПрФинОрг А T(=1) ОК Принимает значение:
1 - банк |
2 - иная организация финансового рынка
Наименование (цифрами и буквами латинского алфавита) НаимБанкИно А T(1-1000) О Значение заполняется с использованием букв латинского алфавита, пробелов и символов
0123456789!"'@#N$%&'()[]<>{}*+~=_-.,:;/|\^?
где должно соблюдаться следующее соответствие символов и кодов ASCII:
" <0022>
' <0060>
@ <0040>
N <2116>
$ <0024>
' <0027>
~ <007E>
_ <005F>
/ <002F>
| <007C>
\ <005C>
^ <005E>
SWIFT код или банковский идентификационный код (БИК) (цифрами и буквами латинского алфавита) CODE А T(3-25) НУ Элемент обязателен при <ПрФинОрг>=1.
Значение заполняется только цифрами и буквами латинского алфавита
Номер налогоплательщика (его аналог), присвоенный налоговым органом (иным уполномоченным органом) в иностранном государстве (территории), налоговым резидентом которого является банк или иная организация финансового рынка (при наличии) НомерНПИнГос А T(1-50) Н  
Полный адрес места нахождения банка или иной организации финансового рынка АдрБанкИно С   О Типовой элемент <АдрИноТип>.
Состав элемента представлен в таблице 4.15

Таблица 4.11

Сведения о счете (вкладе) в банке или иной организации финансового рынка, расположенных за пределами территории Российской Федерации (СвСчетИно)

Наименование элемента Сокращенное наименование (код) элемента Признак типа элемента Формат элемента Признак обязательности элемента Дополнительная информация
Номер счета (вклада) (цифрами и буквами латинского алфавита) НомСчет А T(1-34) О  
Признак личного (совместного) использования счета (вклада) ПризСчет А T(=1) НКУ Принимает значение:
1 - личное использование |
2 - общее (совместное) использование Элемент обязателен при <ПризРез>=2 | 3 | 4
Элемент не заполняется при <ПризРез>=1 (из таблицы 4.3)
Дата открытия счета (вклада) ДатаСчОткр А T(=10) О Типовой элемент <ДатаТип>.
Дата в формате ДД.ММ.ГГГГ
Дата закрытия счета (вклада) ДатаСчЗакр А T(=10) Н Типовой элемент <ДатаТип>.
Дата в формате ДД.ММ.ГГГГ
Дата договора ДатаДог А T(=10) Н Типовой элемент <ДатаТип>.
Дата в формате ДД.ММ.ГГГГ
Номер договора НомДог А T(1-26) Н  

Таблица 4.12

Сведения о юридическом лице - нерезиденте (СвЮЛНерез)

Наименование элемента Сокращенное наименование (код) элемента Признак типа элемента Формат элемента Признак обязательности элемента Дополнительная информация
Наименование (цифрами и буквами латинского алфавита) НаимОрг А T(1-1000) О Значение заполняется с использованием букв латинского алфавита, пробелов и символов
0123456789!"'@#N$%&'()[]<>{}*+~=_-.,:;/|\^?
где должно соблюдаться следующее соответствие символов и кодов ASCII:
" <0022>
' <0060>
@ <0040>
N <2116>
$ <0024>
' <0027>
~ <007E>
_ <005F>
/ <002F>
| <007C>
\ <005C>
^ <005E>
Код страны регистрации (инкорпорации) СтрРег А T(=3) ОК Типовой элемент <ОКСМТип>.
Принимает значение (цифровой код) в соответствии с Общероссийским классификатором стран мира
Дата регистрации юридического лица - нерезидента ДатаРегИО А T(=10) О Типовой элемент <ДатаТип>.
Дата в формате ДД.ММ.ГГГГ
Регистрационный номер в государстве (на территории) регистрации или их аналоги (при наличии) РегНомер А T(1-100) Н  
Код налогоплательщика в стране регистрации (инкорпорации) или аналог (при наличии) КодНПРег А T(1-100) Н  
ИНН, присвоенный на территории Российской Федерации (при наличии) ИННРФ А T(=10) Н Типовой элемент <ИННЮЛТип>

Таблица 4.13

Сведения о юридическом лице - резиденте (СвЮЛРез)

Наименование элемента Сокращенное наименование (код) элемента Признак типа элемента Формат элемента Признак обязательности элемента Дополнительная информация
Признак юридического лица - резидента ПрЮЛРез А T(=1) ОК Принимает значение:
1 - материнская компания международной группы компаний |
2 - уполномоченный участник международной группы компаний
Наименование международной группы компании (цифрами и буквами русского алфавита) НаимМГКРус А T(1-1000) О  
Наименование международной группы компании (цифрами и буквами латинского алфавита) НаимМГКЛат А T(1-1000) О Значение заполняется с использованием букв латинского алфавита, пробелов и символов
0123456789!"'@#N$%&'()[]<>{}*+~=_-.,:;/|\^?
где должно соблюдаться следующее
соответствие символов и кодов ASCII:
" <0022>
' <0060>
@ <0040>
N <2116>
$ <0024>
' <0027>
~ <007E>
_ <005F>
/ <002F>
| <007C>
\ <005C>
^ <005E>

Таблица 4.14

Сведения о документе, удостоверяющем личность (УдЛичнФЛТип)

Наименование элемента Сокращенное наименование (код) элемента Признак типа элемента Формат элемента Признак обязательности элемента Дополнительная информация
Код вида документа, удостоверяющего личность КодВидДок А T(=2) ОК Типовой элемент <СПДУЛТип>.
Принимает значение:
03 - свидетельство о рождении |
09 - дипломатический паспорт |
10 - паспорт иностранного гражданина |
11 - свидетельство о рассмотрении ходатайства о признании лица беженцем на территории Российской Федерации по существу |
12 - вид на жительство в Российской Федерации |
13 - удостоверение беженца |
15 - разрешение на временное проживание в Российской Федерации |
19 - свидетельство о предоставлении временного убежища на территории Российской Федерации |
21 - паспорт гражданина Российской Федерации |
22 - загранпаспорт гражданина Российской Федерации |
23 - свидетельство о рождении, выданное уполномоченным органом иностранного государства |
62 - вид на жительство иностранного гражданина |
91 - иные документы
Серия и номер документа, удостоверяющего личность СерНомДок А T(1-25) О  
Дата выдачи документа, удостоверяющего личность ДатаДок А T(=10) О Типовой элемент <ДатаТип>.
Дата в формате ДД.ММ.ГГГГ
Наименование органа, выдавшего документ, удостоверяющий личность ВыдДок А T(1-255) О  

Таблица 4.15

Адрес за пределами Российской Федерации (АдрИноТип)

Наименование элемента Сокращенное наименование (код) элемента Признак типа элемента Формат элемента Признак обязательности элемента Дополнительная информация
Код страны КодСтр А T(=3) ОК Типовой элемент <ОКСМТип>.
Принимает значение цифрового кода страны в соответствии с Общероссийским классификатором стран мира
Полный адрес (цифрами и буквами латинского алфавита) АдрТекст А T(1-255) О Значение заполняется с использованием букв латинского алфавита, пробелов и символов
0123456789!"'@#N$%&'()[]<>{}*+~=_-.,:;/|\^?
где должно соблюдаться следующее соответствие символов и кодов ASCII:
" <0022>
' <0060>
@ <0040>
N <2116>
$ <0024>
' <0027>
~ <007E>
_ <005F>
/ <002F>
| <007C>
\ <005C>
^ <005E>

Таблица 4.16

Фамилия, имя, отчество (ФИОТип)

Наименование элемента Сокращенное наименование (код) элемента Признак типа элемента Формат элемента Признак обязательности элемента Дополнительная информация
Фамилия Фамилия А T(1-60) О  
Имя Имя А T(1-60) О  
Отчество Отчество А T(1-60) Н  

Приложение N 5
к приказу ФНС России
от 26.04.2024 N СД-7-14/349@

ФОРМАТ ПРЕДСТАВЛЕНИЯ В ЭЛЕКТРОННОЙ ФОРМЕ УВЕДОМЛЕНИЯ ОБ ИЗМЕНЕНИИ РЕКВИЗИТОВ СЧЕТА (ВКЛАДА) В БАНКЕ ИЛИ ИНОЙ ОРГАНИЗАЦИИ ФИНАНСОВОГО РЫНКА, РАСПОЛОЖЕННЫХ ЗА ПРЕДЕЛАМИ ТЕРРИТОРИИ РОССИЙСКОЙ ФЕДЕРАЦИИ

I. ОБЩИЕ СВЕДЕНИЯ

1. Настоящий формат описывает требования к XML-файлам (далее - файлам обмена) передачи в налоговые органы уведомления об изменении реквизитов счета (вклада) в банке или иной организации финансового рынка, расположенных за пределами территории Российской Федерации, в электронной форме.

2. Настоящий формат (часть 519, версия 5.06) разработан в соответствии с формой уведомления об изменении реквизитов счета (вклада) в банке или иной организации финансового рынка, расположенных за пределами территории Российской Федерации.

II. ОПИСАНИЕ ФАЙЛА ОБМЕНА

3. Имя файла обмена должно иметь следующий вид:

R_T_A_K_O_GGGGMMDD_N, где:

R_T - префикс, принимающий значение UT_UVSCHIZM;

A_K - идентификатор получателя информации, где: A - идентификатор получателя, которому направляется файл обмена, K - идентификатор конечного получателя, для которого предназначена информация из данного файла обмена. Передача файла от отправителя к конечному получателю (K) может осуществляться в несколько этапов через другие налоговые органы, осуществляющие передачу файла на промежуточных этапах, которые обозначаются идентификатором A. В случае передачи файла от отправителя к конечному получателю при отсутствии налоговых органов, осуществляющих передачу на промежуточных этапах, значения идентификаторов A и K совпадают. Каждый из идентификаторов (A и K) имеет вид для налоговых органов - четырехразрядный код налогового органа;

O - идентификатор отправителя информации, имеет вид:

для организаций - девятнадцатиразрядный код (идентификационный номер налогоплательщика (далее - ИНН) и код причины постановки на учет (далее - КПП) организации (обособленного подразделения);

для физических лиц - двенадцатиразрядный код (ИНН физического лица, при наличии. При отсутствии ИНН - последовательность из двенадцати нулей).

GGGG - год формирования передаваемого файла, MM - месяц, DD - день;

N - идентификационный номер файла. (Длина - от 1 до 36 знаков. Идентификационный номер файла должен обеспечивать уникальность файла).

Расширение имени файла - xml. Расширение имени файла может указываться как строчными, так и прописными буквами.

Параметры первой строки файла обмена

Первая строка XML-файла должна иметь следующий вид:

<?xml version ="1.0" encoding ="windows-1251"?>

Имя файла, содержащего XML-схему файла обмена, должно иметь следующий вид:

UT_UVSCHIZM_1_519_00_05_06_xx, где xx - номер версии схемы.

Расширение имени файла - xsd.

XML-схема файла обмена приводится отдельным файлом и размещается на официальном сайте Федеральной налоговой службы в информационно-телекоммуникационной сети "Интернет".

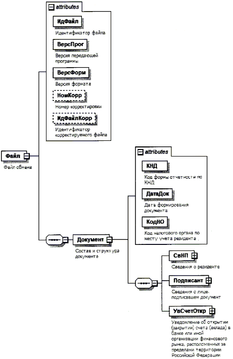
4. Логическая модель файла обмена представлена в виде диаграммы структуры файла обмена на рисунке 1 настоящего формата. Элементами логической модели файла обмена являются элементы и атрибуты XML-файла. Перечень структурных элементов логической модели файла обмена и сведения о них приведены в таблицах 4.1 - 4.20 настоящего формата.

Для каждого структурного элемента логической модели файла обмена приводятся следующие сведения:

наименование элемента. Приводится полное наименование элемента. В строке таблицы могут быть описаны несколько элементов, наименования которых разделены символом "|". Такая форма записи применяется при наличии в файле обмена только одного элемента из описанных в этой строке;

сокращенное наименование (код) элемента. Приводится сокращенное наименование элемента. Синтаксис сокращенного наименования должен удовлетворять спецификации XML;

признак типа элемента. Может принимать следующие значения: "С" - сложный элемент логической модели (содержит вложенные элементы), "П" - простой элемент логической модели, реализованный в виде элемента XML-файла, "А" - простой элемент логической модели, реализованный в виде атрибута элемента XML-файла. Простой элемент логической модели не содержит вложенные элементы;

формат элемента. Формат элемента представляется следующими условными обозначениями: T - символьная строка; N - числовое значение (целое или дробное).

Формат символьной строки указывается в виде T(n-k) или T(=k), где: n - минимальное количество знаков, k - максимальное количество знаков, символ "-" - разделитель, символ "=" означает фиксированное количество знаков в строке. В случае, если минимальное количество знаков равно 0, формат имеет вид T(0-k). В случае, если максимальное количество знаков не ограничено, формат имеет вид T(n-).

Формат числового значения указывается в виде N(m.k), где: m - максимальное количество знаков в числе, включая знак (для отрицательного числа), целую и дробную часть числа без разделяющей десятичной точки, k - максимальное число знаков дробной части числа. Если число знаков дробной части числа равно 0 (то есть число целое), то формат числового значения имеет вид N(m).

Для простых элементов, являющихся базовыми в XML, например, элемент с типом "date", поле "Формат элемента" не заполняется. Для таких элементов в поле "Дополнительная информация" указывается тип базового элемента;

признак обязательности элемента определяет обязательность наличия элемента (совокупности наименования элемента и его значения) в файле обмена. Признак обязательности элемента может принимать следующие значения: "О" - наличие элемента в файле обмена обязательно; "Н" - наличие элемента в файле обмена необязательно, то есть элемент может отсутствовать. Если элемент принимает ограниченный перечень значений (по классификатору, справочнику, кодовому словарю), то признак обязательности элемента дополняется символом "К". В случае, если количество реализаций элемента может быть более одной, то признак обязательности элемента дополняется символом "М".

К вышеперечисленным признакам обязательности элемента может добавляться значение "У" в случае описания в XML-схеме условий, предъявляемых к элементу в файле обмена, описанных в графе "Дополнительная информация";

дополнительная информация содержит, при необходимости, требования к элементу файла обмена, не указанные ранее. Для сложных элементов указывается ссылка на таблицу, в которой описывается состав данного элемента. Для элементов, принимающих ограниченный перечень значений из классификатора (справочника, кодового словаря), указывается соответствующее наименование классификатора (справочника, кодового словаря) или приводится перечень возможных значений. Для классификатора (справочника, кодового словаря) может указываться ссылка на его местонахождение. Для элементов, использующих пользовательский тип данных, указывается наименование типового элемента.

Рисунок 1. Диаграмма структуры файла обмена

Таблица 4.1

Файл обмена (Файл)

Наименование элемента Сокращенное наименование (код) элемента Признак типа элемента Формат элемента Признак обязательности элемента Дополнительная информация
Идентификатор файла ИдФайл А T(1-255) ОУ Содержит (повторяет) имя сформированного файла (без расширения)
Версия передающей программы ВерсПрог А T(1-40) О  
Версия формата ВерсФорм А T(1-5) О Принимает значение: 5.06
Номер корректировки НомКорр А T(1-2) О Принимает значение:
0 - первичный документ,
1, 2, 3 и так далее - уточненный документ.
Для уточненного документа значение должно быть на 1 больше ранее принятого налоговым органом документа.
99 - отмена документа.
Идентификатор корректируемого файла ИдФайлКорр А T(1-255) Н Содержит (повторяет) имя корректируемого (отменяемого) первичного файла (без расширения).
Элемент обязателен при <НомКорр> больше 0
Состав и структура документа Документ С   О Состав элемента представлен в таблице 4.2

Таблица 4.2

Состав и структура документа (Документ)

Наименование элемента Сокращенное наименование (код) элемента Признак типа элемента Формат элемента Признак обязательности элемента Дополнительная информация
Код формы отчетности по КНД КНД А T(=7) ОК Типовой элемент <КНДТип>.
Принимает значение: 1120106
Дата формирования документа ДатаДок А T(=10) О Типовой элемент <ДатаТип>.
Дата в формате ДД.ММ.ГГГГ
Код налогового органа по месту учета резидента КодНО А T(=4) ОК Типовой элемент <СОНОТип>
Сведения о резиденте СвНП С   О Состав элемента представлен в таблице 4.3
Сведения о лице, подписавшем документ Подписант С   О Состав элемента представлен в таблице 4.7
Уведомление об изменении реквизитов счета (вклада) в банке или иной организации финансового рынка, расположенных за пределами территории Российской Федерации УвСчетИзм С   О Состав элемента представлен в таблице 4.9

Таблица 4.3

Сведения о резиденте (СвНП)

Наименование элемента Сокращенное наименование (код) элемента Признак типа элемента Формат элемента Признак обязательности элемента Дополнительная информация
Признак резидента ПризРез А T(=1) ОК Принимает значение:
1 - юридическое лицо - резидент |
2 - физическое лицо - резидент |
3 - физическое лицо - резидент - индивидуальный предприниматель |
4 - физическое лицо - резидент, не имеющее места жительства (пребывания) и недвижимого имущества на территории Российской Федерации
Резидент - юридическое лицо | НПЮЛ С   ОУ Состав элемента представлен в таблице 4.4
Выбирается при <ПризРез> = 1
Резидент - физическое лицо НПФЛ С   ОУ Состав элемента представлен в таблице 4.5
Выбирается при <ПризРез> = 2 | 3 | 4

Таблица 4.4

Резидент - юридическое лицо (НПЮЛ)

Наименование элемента Сокращенное наименование (код) элемента Признак типа элемента Формат элемента Признак обязательности элемента Дополнительная информация
Полное наименование резидента НаимОрг А T(1-1000) О  
ИНН организации ИННЮЛ А T(=10) О Типовой элемент <ИННЮЛТип>
КПП КПП А T(=9) О Типовой элемент <КППТип>

Таблица 4.5

Резидент - физическое лицо (НПФЛ)

Наименование элемента Сокращенное наименование (код) элемента Признак типа элемента Формат элемента Признак обязательности элемента Дополнительная информация
Фамилия, имя, отчество (при наличии) физического лица ФИО С   О Типовой элемент <ФИОТип>.
Состав элемента представлен в таблице 4.20
ИНН физического лица | ИННФЛ П T(=12) О Типовой элемент <ИННФЛТип>.
Состав элемента представлен в таблице 4.6
Сведения о физическом лице СведФЛ С   О

Таблица 4.6

Сведения о физическом лице (СведФЛ)

Наименование элемента Сокращенное наименование (код) элемента Признак типа элемента Формат элемента Признак обязательности элемента Дополнительная информация
Дата рождения ДатаРожд А T(=10) О Типовой элемент <ДатаТип>.
Дата в формате ДД.ММ.ГГГГ
Место рождения МестоРожд А T(1-128) О  
Данные документа, удостоверяющего личность УдЛичнФЛ С   О Типовой элемент <УдЛичнФЛТип>.
Состав элемента представлен в таблице 4.18

Таблица 4.7

Сведения о лице, подписавшем документ (Подписант)

Наименование элемента Сокращенное наименование (код) элемента Признак типа элемента Формат элемента Признак обязательности элемента Дополнительная информация
Признак лица, подписавшего документ ПрПодп А T(=1) ОК Принимает значение:
1 - руководитель юридического лица - резидента |
2 - уполномоченный представитель резидента |
3 - физическое лицо - резидент
ИНН представителя ИННФЛ А T(=12) Н Типовой элемент <ИННФЛТип>
Номер контактного телефона Тлф А T(1-20) Н  
Фамилия, имя, отчество (при наличии) ФИО С   НУ Типовой элемент <ФИОТип>.
Состав элемента представлен в таблице 4.20.
Элемент обязателен при <ПрПодп>=1 | 2
Сведения о представителе резидента СвПред С   НУ Состав элемента представлен в таблице 4.8.
Элемент обязателен при <ПрПодп>=2

Таблица 4.8

Сведения о представителе резидента (СвПред)

Наименование элемента Сокращенное наименование (код) элемента Признак типа элемента Формат элемента Признак обязательности элемента Дополнительная информация
Наименование и реквизиты документа, подтверждающего полномочия представителя НаимДок А T(1-120) О Для доверенности, совершенной в электронной форме, необходимо указывать GUID доверенности

Таблица 4.9

Уведомление об изменении реквизитов счета (вклада) в банке или иной организации финансового рынка, расположенных за пределами территории Российской Федерации (УвСчетИзм)

Наименование элемента Сокращенное наименование (код) элемента Признак типа элемента Формат элемента Признак обязательности элемента Дополнительная информация
Признак уведомления об изменении ПризИзмен А T(=1) ОК Принимает значение:
1 - сведений о счете (вкладе) |
2 - сведений о банке или иной организации финансового рынка |
3 - сведений о банке или иной организации финансового рынка и счете (вкладе)
Признак уведомления для резидента - физического лица ПризУвед А T(=1) НКУ Принимает значение:
1 - во исполнение части 2 статьи 12 Федерального закона от 10.12.2003 N 173-ФЗ |
2 - во исполнение части 8 статьи 12 Федерального закона от 10.12.2003 N 173-ФЗ
Элемент обязателен при <ПризРез>=2 | 3 | 4 (из таблицы 4.3)
Сведения о банке или иной организации финансового рынка и счете (вкладе) СвБанкСчет С   О Состав элемента представлен в таблице 4.10
Сведения о банке или иной организации финансового рынка и счете (вкладе) до изменения СвБанкСчетДоИзм С   О Состав элемента представлен в таблице 4.13
Сведения о юридическом лице - нерезиденте СвЮЛНерез С   НУ Состав элемента представлен в таблице 4.16.
Элемент необязателен при <ПризРез>=1
Элемент не заполняется при <ПризРез>=2 | 3 | 4 (из таблицы 4.3)
Сведения о юридическом лице - резиденте СвЮЛРез С   НУ Состав элемента представлен в таблице 4.17.
Элемент необязателен при <ПризРез>=1
Элемент не заполняется при <ПризРез>=2 | 3 | 4 (из таблицы 4.3)

Таблица 4.10

Сведения о банке или иной организации финансового рынка и счете (вкладе) (СвБанкСчет)

Наименование элемента Сокращенное наименование (код) элемента Признак типа элемента Формат элемента Признак обязательности элемента Дополнительная информация
Сведения о банке или иной организации финансового рынка, расположенных за пределами территории Российской Федерации СвБанкИно С   О Состав элемента представлен в таблице 4.11
Сведения о счете (вкладе) в банке или иной организации финансового рынка, расположенных за пределами территории Российской Федерации СвСчетИно С   О Состав элемента представлен в таблице 4.12

Таблица 4.11

Сведения о банке или иной организации финансового рынка, расположенных за пределами территории Российской Федерации (СвБанкИно)

Наименование элемента Сокращенное наименование (код) элемента Признак типа элемента Формат элемента Признак обязательности элемента Дополнительная информация
Признак финансовой организации ПрФинОрг А T(=1) ОК Принимает значение:
1 - банк |
2 - иная организация финансового рынка
Наименование (цифрами и буквами латинского алфавита) НаимБанкИно А T(1-1000) О Значение заполняется с использованием букв латинского алфавита, пробелов и символов
0123456789!"'@#N$%&'()[]<>{}*+~=_-.,:;/|\^?
где должно соблюдаться следующее соответствие символов и кодов ASCII:
" <0022>
' <0060>
@ <0040>
N <2116>
$ <0024>
' <0027>
~ <007E>
_ <005F>
/ <002F>
| <007C>
\ <005C>
^ <005E>
SWIFT код или банковский идентификационный код (БИК) (цифрами и буквами латинского алфавита) CODE А T(3-25) НУ Элемент обязателен при <ПрФинОрг>=1.
Значение заполняется только цифрами и буквами латинского алфавита
Номер налогоплательщика (его аналог), присвоенный налоговым органом (иным уполномоченным органом) в иностранном государстве (территории), налоговым резидентом которого является банк или иная организация финансового рынка (при наличии) НомерНПИнГос А T(1-50) Н  
Полный адрес места нахождения банка или иной организации финансового рынка АдрБанкИно С   О Типовой элемент <АдрИноТип>.
Состав элемента представлен в таблице 4.19

Таблица 4.12

Сведения о счете (вкладе) в банке или иной организации финансового рынка, расположенных за пределами территории Российской Федерации (СвСчетИно)

Наименование элемента Сокращенное наименование (код) элемента Признак типа элемента Формат элемента Признак обязательности элемента Дополнительная информация
Номер счета (вклада) (цифрами и буквами латинского алфавита) НомСчет А T(1-34) О  
Признак личного (совместного) использования счета (вклада) ПризСчет А T(=1) НКУ Принимает значение:
1 - личное использование |
2 - общее (совместное) использование
Элемент обязателен при <ПризРез>=2 | 3 | 4
Элемент не заполняется при <ПризРез>=1 (из таблицы 4.3)
Дата открытия счета (вклада) ДатаОткрСчет А T(=10) О Типовой элемент <ДатаТип>.
Дата в формате ДД.ММ.ГГГГ
Дата договора ДатаДог А T(=10) Н Типовой элемент <ДатаТип>.
Дата в формате ДД.ММ.ГГГГ
Номер договора НомДог А T(1-26) Н  

Таблица 4.13

Сведения о банке или иной организации финансового рынка и счете (вкладе) до изменения (СвБанкСчетДоИзм)

Наименование элемента Сокращенное наименование (код) элемента Признак типа элемента Формат элемента Признак обязательности элемента Дополнительная информация
Сведения о банке или иной организации финансового рынка, расположенных за пределами территории Российской Федерации, до изменения их реквизитов СвБанкИноДоИзм С   НУ Состав элемента представлен в таблице 4.14
Элемент обязателен при <ПризИзмен>=2 | 3 (из таблицы 4.9)
Сведения о счете (вкладе) в банке или иной организации финансового рынка, расположенных за пределами территории Российской Федерации, до изменения его реквизитов СвСчетИноДоИзм С   НУ Состав элемента представлен в таблице 4.15
Элемент обязателен при <ПризИзмен>=1 | 3 (из таблицы 4.9)

Таблица 4.14

Сведения о банке или иной организации финансового рынка, расположенных за пределами территории Российской Федерации, до изменения их реквизитов (СвБанкИноДоИзм)

Наименование элемента Сокращенное наименование (код) элемента Признак типа элемента Формат элемента Признак обязательности элемента Дополнительная информация
Признак финансовой организации ПрФинОрг А T(=1) ОК Принимает значение:
1 - банк |
2 - иная организация финансового рынка
Наименование (цифрами и буквами латинского алфавита) НаимБанкИно А T(1-1000) О Значение заполняется с использованием букв латинского алфавита, пробелов и символов
0123456789!"'@#N$%&'()[]<>{}*+~=_-.,:;/|\^?
где должно соблюдаться следующее соответствие символов и кодов ASCII:
" <0022>
' <0060>
@ <0040>
N <2116>
$ <0024>
' <0027>
~ <007E>
_ <005F>
/ <002F>
| <007C>
\ <005C>
^ <005E>
SWIFT код или банковский идентификационный код (БИК) (цифрами и буквами латинского алфавита) CODE А T(3-25) НУ Элемент обязателен при <ПрФинОрг>=1.
Значение заполняется только цифрами и буквами латинского алфавита
Номер налогоплательщика (его аналог), присвоенный налоговым органом (иным уполномоченным органом) в иностранном государстве (территории), налоговым резидентом которого является банк или иная организация финансового рынка (при наличии) НомерНПИнГос А T(1-50) Н  
Дата изменения сведений о банке или иной организации финансового рынка ДатаИзмБанк А T(=10) О Типовой элемент <ДатаТип>.
Дата в формате ДД.ММ.ГГГГ
Полный адрес места нахождения банка или иной организации финансового рынка АдрБанкИно С   О Типовой элемент <АдрИноТип>.
Состав элемента представлен в таблице 4.19

Таблица 4.15

Сведения о счете (вкладе) в банке или иной организации финансового рынка, расположенных за пределами территории Российской Федерации, до изменения его реквизитов (СвСчетИноДоИзм)

Наименование элемента Сокращенное наименование (код) элемента Признак типа элемента Формат элемента Признак обязательности элемента Дополнительная информация
Номер счета (вклада) (цифрами и буквами латинского алфавита) НомСчет А T(1-34) О  
Признак личного (совместного) использования счета (вклада) до изменения его реквизитов ПризСчетДоИзм А T(=1) НКУ Принимает значение:
1 - личное использование |
2 - общее (совместное) использование
Элемент обязателен при <ПризРез>=2 | 3 | 4
Элемент не заполняется при <ПризРез>=1 (из таблицы 4.3)
Дата открытия счета (вклада) ДатаОткрСчет А T(=10) О Типовой элемент <ДатаТип>.
Дата в формате ДД.ММ.ГГГГ
Дата изменения номера счета (вклада) ДатаИзмНомСчет А T(=10) О Типовой элемент <ДатаТип>.
Дата в формате ДД.ММ.ГГГГ
Дата договора ДатаДог А T(=10) Н Типовой элемент <ДатаТип>.
Дата в формате ДД.ММ.ГГГГ
Номер договора НомДог А T(1-26) Н  
ИНН юридического лица - резидента до изменения его реквизитов ИННЮЛ А T(=10) Н Типовой элемент <ИННЮЛТип>.
Элемент не заполняется при <ПризРез>=2 | 3 | 4

Таблица 4.16

Сведения о юридическом лице - нерезиденте (СвЮЛНерез)

Наименование элемента Сокращенное наименование (код) элемента Признак типа элемента Формат элемента Признак обязательности элемента Дополнительная информация
Наименование (цифрами и буквами латинского алфавита) НаимОрг А T(1-1000) О Значение заполняется с использованием букв латинского алфавита, пробелов и символов
0123456789!"'@#N$%&'()[]<>{}*+~=_-.,:;/|\^?
где должно соблюдаться следующее соответствие символов и кодов ASCII:
" <0022>
' <0060>
@ <0040>
N <2116>
$ <0024>
' <0027>
~ <007E>
_ <005F>
/ <002F>
| <007C>
\ <005C>
^ <005E>
Код страны регистрации (инкорпорации) СтрРег А T(=3) ОК Типовой элемент <ОКСМТип>.
Принимает значение (цифровой код) в соответствии с Общероссийским классификатором стран мира
Дата регистрации юридического лица - нерезидента ДатаРегИО А T(=10) О Типовой элемент <ДатаТип>.
Дата в формате ДД.ММ.ГГГГ
Регистрационный номер в государстве (на территории) регистрации или их аналоги (при наличии) РегНомер А T(1-100) Н  
Код налогоплательщика в стране регистрации (инкорпорации) или аналог (при наличии) КодНПРег А T(1-100) Н  
ИНН, присвоенный на территории Российской Федерации (при наличии) ИННРФ А T(=10) Н Типовой элемент <ИННЮЛТип>

кТаблица 4.17

Сведения о юридическом лице - резиденте (СвЮЛРез)

Наименование элемента Сокращенное наименование (код) элемента Признак типа элемента Формат элемента Признак обязательности элемента Дополнительная информация
Признак юридического лица - резидента ПрЮЛРез А T(=1) ОК Принимает значение:
1 - материнская компания международной группы компаний |
2 - уполномоченный участник международной группы компаний
Наименование международной группы компании (цифрами и буквами русского алфавита) НаимМГКРус А T(1-1000) О  
Наименование международной группы компании (цифрами и буквами латинского алфавита) НаимМГКЛат А T(1-1000) О Значение заполняется с использованием букв латинского алфавита, пробелов и символов
0123456789!"'@#N$%&'()[]<>{}*+~=_-.,:;/|\^?
где должно соблюдаться следующее соответствие символов и кодов ASCII:
" <0022>
' <0060>
@ <0040>
N <2116>
$ <0024>
' <0027>
~ <007E>
_ <005F>
/ <002F>
| <007C>
\ <005C>
^ <005E>

Таблица 4.18

Сведения о документе, удостоверяющем личность (УдЛичнФЛТип)

Наименование элемента Сокращенное наименование (код) элемента Признак типа элемента Формат элемента Признак обязательности элемента Дополнительная информация
Код вида документа, удостоверяющего личность КодВидДок А T(=2) ОК Типовой элемент <СПДУЛТип>.
Принимает значение:
03 - свидетельство о рождении |
09 - дипломатический паспорт |
10 - паспорт иностранного гражданина |
11 - свидетельство о рассмотрении ходатайства о признании лица беженцем на территории Российской Федерации по существу |
12 - вид на жительство в Российской Федерации |
13 - удостоверение беженца |
15 - разрешение на временное проживание в Российской Федерации |
19 - свидетельство о предоставлении временного убежища на территории Российской Федерации |
21 - паспорт гражданина Российской Федерации |
22 - загранпаспорт гражданина Российской Федерации |
23 - свидетельство о рождении, выданное уполномоченным органом иностранного государства |
62 - вид на жительство иностранного гражданина |
91 - иные документы
Серия и номер документа, удостоверяющего личность СерНомДок А T(1-25) О  
Дата выдачи документа, удостоверяющего личность ДатаДок А T(=10) О Типовой элемент <ДатаТип>.
Дата в формате ДД.ММ.ГГГГ
Наименование органа, выдавшего документ, удостоверяющий личность ВыдДок А T(1-255) О  

Таблица 4.19

Адрес за пределами Российской Федерации (АдрИноТип)

Наименование элемента Сокращенное наименование (код) элемента Признак типа элемента Формат элемента Признак обязательности элемента Дополнительная информация
Код страны КодСтр А T(=3) ОК Типовой элемент <ОКСМТип>.
Принимает значение цифрового кода страны в соответствии с Общероссийским классификатором стран мира
Полный адрес (цифрами и буквами латинского алфавита) АдрТекст А T(1-255) О Значение заполняется с использованием букв латинского алфавита, пробелов и символов
0123456789!"'@#N$%&'()[]<>{}*+~=_-.,:;/|\^?
где должно соблюдаться следующее
соответствие символов и кодов ASCII:
" <0022>
' <0060>
@ <0040>
N <2116>
$ <0024>
' <0027>
~ <007E>
_ <005F>
/ <002F>
| <007C>
\ <005C>
^ <005E>

Таблица 4.20

Фамилия, имя, отчество (ФИОТип)

Наименование элемента Сокращенное наименование (код) элемента Признак типа элемента Формат элемента Признак обязательности элемента Дополнительная информация
Фамилия Фамилия А T(1-60) О  
Имя Имя А T(1-60) О  
Отчество Отчество А T(1-60) Н