Приказ ФНС РФ от 24.07.2024 N БВ-7-26/580@

"Об утверждении формата представления прейскуранта на услуги медицинской организации в электронной форме"
Редакция от 24.07.2024 — Действует с 04.11.2024

Зарегистрировано в Минюсте России 4 октября 2024 г. N 79707


ФЕДЕРАЛЬНАЯ НАЛОГОВАЯ СЛУЖБА

ПРИКАЗ
от 24 июля 2024 г. N БВ-7-26/580@

ОБ УТВЕРЖДЕНИИ ФОРМАТА ПРЕДСТАВЛЕНИЯ ПРЕЙСКУРАНТА НА УСЛУГИ МЕДИЦИНСКОЙ ОРГАНИЗАЦИИ В ЭЛЕКТРОННОЙ ФОРМЕ

В соответствии с абзацем четвертым пункта 2 статьи 93 части первой Налогового кодекса Российской Федерации, а также на основании абзаца первого пункта 1, подпункта 5.9.51 пункта 5 Положения о Федеральной налоговой службе, утвержденного постановлением Правительства Российской Федерации от 30.09.2004 N 506, приказываю:

1. Утвердить формат представления прейскуранта на услуги медицинской организации в электронной форме согласно приложению к настоящему приказу.

2. Установить, что настоящий приказ вступает в силу по истечении одного месяца со дня его официального опубликования.

3. Контроль за исполнением настоящего приказа возложить на заместителя руководителя Федеральной налоговой службы, координирующего работу по методологическому и организационному обеспечению взаимодействия налогоплательщиков с ФНС России по телекоммуникационным каналам связи через операторов электронного документооборота.

Исполняющий обязанности руководителя
Федеральной налоговой службы
В.В. БАЦИЕВ

Приложение
к приказу ФНС России
от 24.07.2024 N БВ-7-26/580@

ФОРМАТ ПРЕДСТАВЛЕНИЯ ПРЕЙСКУРАНТА НА УСЛУГИ МЕДИЦИНСКОЙ ОРГАНИЗАЦИИ В ЭЛЕКТРОННОЙ ФОРМЕ

I. ОБЩИЕ СВЕДЕНИЯ

1. Настоящий формат описывает требования к XML-файлам передачи по телекоммуникационным каналам связи (далее - файл обмена) прейскуранта на услуги медицинской организации между заказчиком (страховой организацией) и исполнителем (медицинской организацией) в электронной форме.

Файл обмена должен быть подписан электронной подписью (электронными подписями) в соответствии с требованиями Федерального закона от 06.04.2011 N 63-ФЗ "Об электронной подписи".

2. Прейскурант на услуги медицинской организации включает в себя файлы обмена:

файл обмена информации исполнителя, состоящий из сведений исполнителя, сведений заказчика, сведений медицинских и немедицинских услуг и сведений о договорном документе;

файл обмена информации заказчика, состоящий из сообщения об утверждении содержания прейскуранта на услуги медицинской организации или информации заказчика, состоящей из сообщения об утверждении содержания прейскуранта на услуги медицинской организации, включающего в себя сведения о медицинских и немедицинских услугах, не подлежащих оплате.

3. Номер версии настоящего формата 5.01, часть 883.

II. ОПИСАНИЕ ФАЙЛА ОБМЕНА ИНФОРМАЦИИ ИСПОЛНИТЕЛЯ

4. Имя файла обмена должно иметь следующий вид:

R_T_A_O_GGGGMMDD_N, где:

R_T - префикс, принимающий значение ON_PRICELISTISP;

A - уникальный идентификатор получателя файла обмена. Значение элемента представляется в виде "УИОЭДОУИПол", где:

"УИОЭДО" - уникальный идентификатор оператора электронного документооборота (далее - оператор ЭДО) - символьный трехзначный код (префикс), присваивается Федеральной налоговой службой. В значении уникального идентификатора допускаются символы латинского алфавита "A - Z", "a - z", цифры "0 - 9", знаки "@", ".", "-". Значение уникального идентификатора регистронезависимо. При направлении файла обмена не через оператора ЭДО уникальный идентификатор оператора ЭДО принимает значение "000";

"УИПол" - уникальный идентификатор получателя файла обмена (заказчика или уполномоченного им лица):

при направлении файла обмена через оператора ЭДО "УИПол" принимает значение уникального идентификатора участника, присваиваемого оператором ЭДО, длина уникального идентификатора получателя не более 43 символов;

при направлении файла обмена не через оператора ЭДО "УИПол" принимает значение глобально уникального идентификатора GUID (Globally Unique Identifier), однозначно идентифицирующего участника документооборота, длина уникального идентификатора получателя не более 43 символов;

O - уникальный идентификатор отправителя файла обмена. Значение элемента представляется в виде "УИОЭДОУИОтпр", где: "УИОЭДО" - уникальный идентификатор оператора ЭДО - символьный трехзначный код (префикс), присваивается Федеральной налоговой службой. В значении уникального идентификатора допускаются символы латинского алфавита "A - Z", "a - z", цифры "0 - 9", знаки "@", ".", "-". Значение уникального идентификатора регистронезависимо. При направлении файла обмена не через оператора ЭДО уникальный идентификатор оператора ЭДО принимает значение "000";

"УИОтпр" - уникальный идентификатор отправителя файла обмена (исполнителя или уполномоченного им лица):

при направлении файла обмена через оператора ЭДО "УИОтпр" принимает значение уникального идентификатора участника, присваиваемого оператором ЭДО, длина уникального идентификатора отправителя не более 43 символов;

при направлении файла обмена не через оператора ЭДО "УИОтпр" принимает значение GUID, однозначно идентифицирующего участника документооборота, длина уникального идентификатора отправителя не более 43 символов;

GGGG - год формирования передаваемого файла обмена, MM - месяц, DD - день;

N - 36-символьный GUID.

Расширение имени файла обмена - xml. Расширение имени файла обмена может указываться строчными или прописными буквами.

Параметры первой строки файла обмена

Первая строка XML-файла должна иметь следующий вид:

<?xml version ="1.0" encoding - 'windows-1251"?>

Имя файла, содержащего XML-схему файла обмена, должно иметь следующий вид:

ON_PRICELISTISP_1_883_01_05_01_xx, где xx - номер версии схемы. Расширение имени файла - xsd.

XML-схема файла обмена в электронной форме приводится отдельным файлом и размещается на официальном сайте Федеральной налоговой службы в информационно-телекоммуникационной сети "Интернет".

Выпуск новой версии (новых версий) схемы возможен при условии ее непротиворечия требованиям данного документа (в части уточнения текста наименования отдельных элементов, дополнительной информации, увеличения количества знаков в формате элемента).

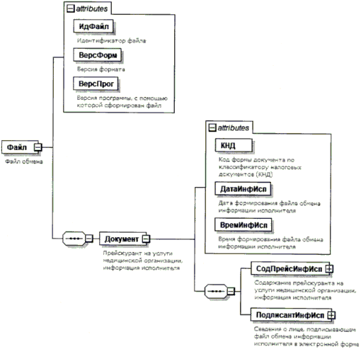
5. Логическая модель файла обмена представлена в виде диаграммы структуры файла обмена на рисунке 1 настоящего формата. Элементами логической модели файла обмена являются элементы и атрибуты XML-файла. Перечень структурных элементов логической модели файла обмена и сведения о них приведены в таблицах 5.1 - 5.35 настоящего формата.

Для каждого структурного элемента логической модели файла обмена приводятся следующие сведения:

наименование элемента. Приводится полное наименование элемента. В строке таблицы могут быть описаны несколько элементов, наименования которых разделены символом "|". Такая форма записи применяется при наличии в файле обмена только одного элемента из описанных в этой строке;

сокращенное наименование (код) элемента. Приводится сокращенное наименование элемента. Синтаксис сокращенного наименования должен удовлетворять спецификации XML;

признак типа элемента. Может принимать следующие значения: "С" - сложный элемент логической модели (содержит вложенные элементы), "П" - простой элемент логической модели, реализованный в виде элемента XML-файла, "А" - простой элемент логической модели, реализованный в виде атрибута элемента XML-файла. Простой элемент логической модели не содержит вложенные элементы;

формат элемента. Формат элемента представляется следующими условными обозначениями: T - символьная строка; N - числовое значение (целое или дробное).

Формат символьной строки указывается в виде T(n-k) или T(=k), где: n - минимальное количество знаков, k - максимальное количество знаков, символ "-" - разделитель, символ "=" означает фиксированное количество знаков в строке. В случае, если минимальное количество знаков равно 0, формат имеет вид T(0-k). В случае, если максимальное количество знаков не ограничено, формат имеет вид T(n-).

Формат числового значения указывается в виде N(m.k), где: m - максимальное количество знаков в числе, включая знак (для отрицательного числа), целую и дробную часть числа без разделяющей десятичной точки, к - максимальное число знаков дробной части числа. Если число знаков дробной части числа равно 0 (то есть число целое), то формат числового значения имеет вид N(m).

Для простых элементов, являющихся базовыми в XML, таких как, элемент с типом "date", поле "Формат элемента" не заполняется. Для таких элементов в поле "Дополнительная информация" указывается тип базового элемента;

признак обязательности элемента определяет обязательность наличия элемента (совокупности наименования элемента и его значения) в файле обмена. Признак обязательности элемента может принимать следующие значения: "О" - наличие элемента в файле обмена обязательно; "Н" - наличие элемента в файле обмена необязательно, то есть элемент может отсутствовать. Если элемент принимает ограниченный перечень значений (по классификатору), то признак обязательности элемента дополняется символом "К". В случае, если количество реализаций элемента может быть более одной, признак обязательности элемента дополняется символом "М".

К вышеперечисленным признакам обязательности элемента добавляется значение "У" при описании в XML-схеме условий, предъявляемых к элементу в файле обмена, описанных в графе "Дополнительная информация";

дополнительная информация содержит, при необходимости, требования к элементу файла обмена, не указанные ранее. Для сложных элементов указывается ссылка на таблицу, в которой описывается состав данного элемента. Для элементов, принимающих ограниченный перечень значений из классификатора, указывается соответствующее наименование классификатора или приводится перечень возможных значений. Для классификатора может указываться ссылка на его местонахождение. Для элементов, использующих пользовательский тип данных, указывается наименование типового элемента.

Рисунок 1. Диаграмма структуры файла обмена

Таблица 5.1

Файл обмена (Файл)

Наименование элемента Сокращенное наименование (код) элемента Признак типа элемента Формат элемента Признак обязательности элемента Дополнительная информация
Идентификатор файла ИдФайл А T(1-255) ОУ Содержит (повторяет) имя сформированного файла (без расширения)
Версия формата ВерсФорм А T(1-5) О Принимает значение: 5.01
Версия программы, с помощью которой сформирован файл ВерсПрог А T(1-40) О  
Прейскурант на услуги медицинской организации, информация исполнителя Документ С   О Состав элемента представлен в таблице 5.2

Таблица 5.2

Прейскурант на услуги медицинской организации, информация исполнителя (Документ)

Наименование элемента Сокращенное наименование (код) элемента Признак типа элемента Формат элемента Признак обязательности элемента Дополнительная информация
Код формы документа по классификатору налоговых документов (КНД) КНД А T(=7) ОК Типовой элемент <КНДТип>.
Принимает значение: 1110387
Дата формирования файла обмена информации исполнителя ДатаИнфИсп А T(=10) О Типовой элемент <ДатаТип>.
Дата в формате ДД.ММ.ГГГГ
Время формирования файла обмена информации исполнителя ВремИнфИсп А T(=8) О Типовой элемент <ВремяТип>.
Время в формате ЧЧ.ММ.СС
Содержание прейскуранта на услуги медицинской организации, информация исполнителя СодПрейсИнфИсп С   О Состав элемента представлен в таблице 5.3
Сведения о лице, подписывающем файл обмена в электронной форме ПодписантИнфИсп С   О Типовой элемент <ПодписантТип>.
Состав элемента представлен в таблице 5.21

Таблица 5.3

Содержание прейскуранта на услуги медицинской организации, информация исполнителя (СодПрейсИнфИсп)

Наименование элемента Сокращенное наименование (код) элемента Признак типа элемента формат элемента Признак обязательности элемента Дополнительная информация
Наименование документа НаимДок А T(-45) ОК Принимает значение: прейскурант на услуги медицинской организации
Номер документа НомДок А T(1-255) Н При отсутствии номера принимает значение: без номера (б/н).
Регистрационный номер в системе делопроизводства
Дата документа ДатаДок А T(=10) Н Типовой элемент <ДатаТип>.
Дата в формате ДД.ММ.ГГГГ
Дата начала действия документа ДатаНач А T(=10) О Типовой элемент <ДатаТип>.
Дата в формате ДД.ММ.ГГГГ
Дата окончания действия документа ДатаОкон А T(=10) Н Типовой элемент <ДатаТип>.
Дата в формате ДД.ММ.ГГГГ
Сведения об исполнителе СвИсп С   О Типовой элемент <УчастникТип>.
Состав элемента представлен в таблице 5.8
Сведения о заказчике СвЗак С   О Типовой элемент <УчастникТип>.
Состав элемента представлен в таблице 5.8
Медицинские и немедицинские услуги Услуги С   О Состав элемента представлен в таблице 5.4
Сведения о договорном документе СвДог С   Н Типовой элемент <РеквДокТип>.
Состав элемента представлен в таблице 5.15
Приложение к договорному документу ПрДог С   НМ Типовой элемент <РеквДокТип>.
Состав элемента представлен в таблице 5.15. Указываются сведения о дополнительном соглашении, приложении к договорному документу, приложении к дополнительному соглашению и иной документ
Основание расчета сторон ОснРасч С   Н Типовой элемент <РеквДокТип>.
Состав элемента представлен в таблице 5.15.
Заполняется в случаях, когда основанием взаиморасчета является гарантийное письмо либо при формировании элемента <ПрДог>
Информационное поле ИнфПол С   НМ Типовой элемент <ИнфПолТип>.
Состав элемента представлен в таблице 5.33

Таблица 5.4

Медицинские и немедицинские услуги (Услуги)

Наименование элемента Сокращенное наименование (код) элемента Признак типа элемента Формат элемента Признак обязательности элемента Дополнительная информация
Сведения о подразделении (филиале) медицинской организации, где оказываются услуги СвПодразд С   НМ Типовой элемент <УчастникТип>.
Состав элемента представлен в таблице 5.8
Перечень медицинских услуг согласно нормативно-справочной информации в сфере здравоохранения МедУслВнешСпр С   НМ Состав элемента представлен в таблице 5.5
Перечень медицинских услуг согласно внутренней номенклатуре медицинской организации МедУслВнСпр С   НМ Состав элемента представлен в таблице 5.6
Немедицинские услуги НемедУсл С   НМ Состав элемента представлен в таблице 5.7

Таблица 5.5

Перечень медицинских услуг согласно нормативно-справочной информации в сфере здравоохранения (МедУслВнешСпр)

Наименование элемента Сокращенное наименование (код) элемента Признак типа элемента Формат элемента Признак обязательности элемента Дополнительная информация
Код услуги в соответствии с номенклатурой медицинских услуг КодУсл А T(1-70) ОК Принимает значение в соответствии с номенклатурой медицинских услуг, с использованием значения поля "Код Услуги" Федерального реестра нормативно-справочной информации в сфере здравоохранения, объект - "Номенклатура медицинских услуг" в соответствии с приложением N 1 к приказу N 906н "Об утверждении перечня, порядка ведения и использования классификаторов, справочников и иной нормативно-справочной информации в сфере здравоохранения" (зарегистрирован Минюстом России 14.09.2020, регистрационный N 59810) (далее - приказ N 906н) (OID 1.2.643.5.1.13.13.11.1070).
Полное наименование в соответствии с номенклатурой медицинских услуг ПолнНаимУсл А T(1-1000) ОК Принимает значение в соответствии с номенклатурой медицинских услуг, с использованием значения поля "Полное название" Федерального реестра нормативно-справочной информации в сфере здравоохранения, объект - "Номенклатура медицинских услуг" в соответствии с приложением N 1 к приказу N 906н (OID 1.2.643.5.1.13.13.11.1070). Формируется в соответствии с <КодУсл>
Сведения об условиях оказания медицинских услуг СвУсл С   ОМ Типовой элемент <УслТип>.
Состав элемента представлен в таблице 5.18
Цена услуги ЦенаУсл С   О Типовой элемент <СвЦенаТип>.
Состав элемента представлен в таблице 5.19

Таблица 5.6

Перечень медицинских услуг согласно внутренней номенклатуре медицинской организации (МедУслВнСпр)

Наименование элемента Сокращенное наименование (код) элемента Признак типа элемента Формат элемента Признак обязательности элемента Дополнительная информация
Код услуги КодУсл А T(1-70) О  
Наименование услуги НаимУсл А T(1-1000) О  
Идентификатор структурного подразделения медицинской организации ИДСтрПодразд А T(1-40) НК Принимает значение в соответствии со справочником структурных подразделений, относящимся к вспомогательным объектам нормативно-справочной информации, с использованием значения поля "OID структурного подразделения" Федерального реестра нормативно-справочной информации в сфере здравоохранения, объект - "ФРМО.
Справочник структурных подразделений" в соответствии с пунктами 7, 9 приложения N 2 к приказу N 906н (OID 1.2.643.5.1.13.13.99.2.114)
Наименование структурного подразделения медицинской организации НаимСтрПодразд А T(1-1000) НК Принимает значение в соответствии со справочником структурных подразделений, относящимся к вспомогательным объектам нормативно-справочной информации, с использованием значения поля "Наименование структурного подразделения" Федерального реестра нормативно-справочной информации в сфере здравоохранения, объект - "ФРМО. Справочник структурных подразделений" в соответствии с пунктами 7, 9 приложения N 2 к приказу N 906н (OID 1.2.643.5.1.13.13.99.2.114) Формируется в соответствии с <ИДСтрПодразд>
Класс услуги Класс А T(1-255) О Принимает значение в соответствии с приказом Минздрава России от 13.10.2017 N 804н "Об утверждении номенклатуры медицинских услуг" (зарегистрирован Минюстом России 07.11.2017, регистрационный N 48808) <1>
Дополнительная информация исполнителя ДопИнсИсп А T(1-1000) Н  
Сведения об условиях оказания медицинских услуг СвУсл С   ОМ Типовой элемент <УслТип>.
Состав элемента представлен в таблице 5.18
Цены услуги ЦенаУсл С   О Типовой элемент <СвЦенаТип>.
Состав элемента представлен в таблице 5.19

<1> С изменениями, внесенными приказами Минздрава России от 16.04.2019 N 217н (зарегистрирован Минюстом России 25.06.2019, регистрационный N 55024), от 05.03.2020 N 148н (зарегистрирован Минюстом России 07.04.2020, регистрационный N 57990), от 24.09.2020 N 1010н (зарегистрирован Минюстом России 18.12.2020, регистрационный N 61562).

Таблица 5.7

Немедицинские услуги (НемедУсл)

Наименование элемента Сокращенное наименование (код) элемента Признак типа элемента Формат элемента Признак обязательности элемента Дополнительная информация
Код услуги КодУсл А T(1-70) О  
Наименование услуги НаимУсл А T(1-1000) О  
Идентификатор структурного подразделения медицинской организации ИДСтрПодразд А T(1-40) НК Принимает значение в соответствии со справочником структурных подразделений, относящимся к вспомогательным объектам нормативно-справочной информации, с использованием значения поля "OID структурного подразделения" Федерального реестра нормативно-справочной информации в сфере здравоохранения, объект - "ФРМО. Справочник структурных подразделений" в соответствии с пунктами 7, 9 приложения N 2 к приказу N 906н (OID 1.2.643.5.1.13.13.99.2.114)
Наименование структурного подразделения медицинской организации НаимСтрПодразд А T(1-1000) НК Принимает значение в соответствии со справочником структурных подразделений, относящимся к вспомогательным объектам нормативно-справочной информации, с использованием значения поля "Наименование структурного подразделения" Федерального реестра нормативно-справочной информации в сфере здравоохранения, объект - "ФРМО. Справочник структурных подразделений" в соответствии с пунктами 7, 9 приложения N 2 к приказу N 906н (OID 1.2.643.5.1.13.13.99.2.114). Формируется в соответствии с <ИДСтрПодразд>
Класс услуги Класс А T(1-255) Н  
Налоговая ставка по налогу на добавленную стоимость (НДС) НалСт А T(1-35) ОК 0% | 5% | 7% | 10% | 18% 120% | 5/105 | 7/107) 10/110 118/118 | 20/120 | без НДС
Дополнительная информация исполнителя ДопИнсИсп А T(1-1000) Н  
Сведения об условиях оказания медицинских услуг СвУсл С   НМ Типовой элемент <УслТип>.
Состав элемента представлен в таблице 5.18
Цена услуги ЦенаУсл С   Н Типовой элемент <СвЦенаТип>.
Состав элемента представлен в таблице 5.19

Таблица 5.8

Сведения об участнике факта хозяйственной жизни (УчастникТип)

Наименование элемента Сокращенное наименование (код) элемента Признак типа элемента Формат элемента Признак обязательности элемента Дополнительная информация
Код по Общероссийскому классификатору предприятий и организаций ОКПО А T(1-10) НК Типовой элемент <ОКПОТип>. Принимает значение в соответствии с Общероссийским классификатором предприятий и организаций (ОКПО)
Код по Общероссийскому классификатору организационно-правовых форм КодОПФ А T(2-5) НК Типовой элемент <ОКОПФТип>. Принимает значение в соответствии с Общероссийским классификатором организационно-правовых форм
Полное наименование организационно-правовой формы ПолнНаимОПФ А T(4-255) Н  
Структурное подразделение СтруктПодр А T(1-500) Н  
Информация для участника документооборота ИнфДляУчаст А T(1-255) Н Информация, позволяющая получающему документ участнику документооборота обеспечить его автоматизированную обработку
Сокращенное наименование СокрНаим А T(1-510) Н  
Идентификационные сведения ИдСв С   О Состав элемента представлен в таблице 5.9
Адрес Адрес С   Н Типовой элемент <АдресТип>.
Состав элемента представлен в таблице 5.24
Банковские реквизиты БанкРекв С   Н Состав элемента представлен в таблице 5.13
Контактные данные Контакт С   Н Типовой элемент <КонтактТип>.
Состав элемента представлен в таблице 5.32

Таблица 5.9

Идентификационные сведения (ИдСв)

Наименование элемента Сокращенное наименование (код) элемента Признак типа элемента Формат элемента Признак обязательности элемента Дополнительная информация
Сведения об индивидуальном предпринимателе | СвИП С   О Состав элемента представлен в таблице 5.10
Сведения о юридическом лице, состоящем на учете в налоговом органе | СвЮЛУч С   О Состав элемента представлен в таблице 5.11
Сведения о физическом лице, не являющемся индивидуальным предпринимателем | СвФЛУч С   О Состав элемента представлен в таблице 5.12
Сведения об иностранной организации (иностранном гражданине), не состоящей/состоящем на учете в налоговом органе СвИнНеУч С   О Типовой элемент <СвИнНеУчТип>.
Состав элемента представлен в таблице 5.17

Таблица 5.10

Сведения об индивидуальном предпринимателе (СвИП)

Наименование элемента Сокращенное наименование (код) элемента Признак типа элемента Формат элемента Признак обязательности элемента Дополнительная информация
Идентификационный номер налогоплательщика (ИНН) физического лица ИННФЛ А T(=12) О Типовой элемент <ИННФЛТип>
Реквизиты свидетельства о государственной регистрации индивидуального предпринимателя СвГосРегИП А T(1-100) Н  
Основной государственный регистрационный номер индивидуального предпринимателя ОГРНИП А T(=15) Н Типовой элемент <ОГРНИПТип>
Дата присвоения основного государственного регистрационного номера индивидуального предпринимателя ДатаОГРНИП А T(=10) Н Типовой элемент <ДатаТип>.
Дата в формате ДД.ММ.ГГГГ
Иные сведения, идентифицирующие физическое лицо ИныеСвед А T(1-255) Н  
Фамилия, имя, отчество (при наличии) ФИО С   О Типовой элемент <ФИОТип>.
Состав элемента представлен в таблице 5.35

Таблица 5.11

Сведения о юридическом лице, состоящем на учете в налоговом органе (СвЮЛУч)

Наименование элемента Сокращенное наименование (код) элемента Признак типа элемента Формат элемента Признак обязательности элемента Дополнительная информация
Полное наименование НаимОрг А T(1-1000) О  
ИНН юридического лица ИННЮЛ А T(=10) О Типовой элемент <ИННЮЛТип>
Код причины постановки на учет (КПП) КПП А T(-9) Н Типовой элемент <КППТип>

Таблица 5.12

Сведения о физическом лице, не являющемся индивидуальным предпринимателем (СвФЛУч)

Наименование элемента Сокращенное наименование (код) элемента Признак типа элемента формат элемента Признак обязательности элемента Дополнительная информация
ИНН физического лица ИННФЛ А T(=12) Н Типовой элемент <ИННФЛТип>
Иные сведения, в том числе сведения, идентифицирующие физическое лицо ИныеСвед А T(1-255) НУ Элемент обязателен при отсутствии <ФИО>
Фамилия, имя, отчество (при наличии) ФИО С   НУ Типовой элемент <ФИОТип>.
Состав элемента представлен в таблице 5.35.
Элемент обязателен при отсутствии <ИныеСвед>, <ИННФЛ>

Таблица 5.13

Банковские реквизиты (БанкРекв)

Наименование элемента Сокращенное наименование (код) элемента Признак типа элемента формат элемента Признак обязательности элемента Дополнительная информация
Номер банковского счета НомерСчета А T(1-20) Н  
Сведения о банке СвБанк С   Н Состав элемента представлен в таблице 5.14

Таблица 5.14

Сведения о банке (СвБанк)

Наименование элемента Сокращенное наименование (код) элемента Признак типа элемента Формат элемента Признак обязательности элемента Дополнительная информация
Наименование банка НаимБанк А T(1-1000) Н  
Банковский идентификационный код (БИК) БИК А T(=9) НК Типовой элемент <БИКТип>
Принимает значение в соответствии со справочником банковских идентификационных кодов в платежной системе Банка России, ведение которого обеспечивается Банком России в соответствии с пунктом 1 приложения 5 к Положению Банка России от 24.09.2020 N 732-П "О платежной системе Банка России" (зарегистрировано Минюстом России 10.11.2020, регистрационный N 60810) <2>
Корреспондентский счет банка КорСчет А T(1-20) Н  

<2> С изменениями, внесенными Указаниями Банка России от 25.03.2021 N 5756-У (зарегистрировано Минюстом России 26.05.2021, регистрационный N 63632), от 23.12.2021 N 6030-У (зарегистрировано Минюстом России 14.03.2022, регистрационный N 67709), от 04.04.2022 N 6115-У (зарегистрировано Минюстом России 06.04.2022, регистрационный N 68096), от 12.01.2023 N 6358-У (зарегистрировано Минюстом России 06.03.2023, регистрационный N 72532), от 09.01.2024 N 6656-У (зарегистрировано Минюстом России 15.03.2024, регистрационный N 77512), от 17.06.2024 N 6753-У (зарегистрировано Минюстом России 18.07.2024, регистрационный N 78863).

Таблица 5.15

Реквизиты документа (РеквДокТип)

Наименование элемента Сокращенное наименование (код) элемента Признак типа элемента Формат элемента Признак обязательности элемента Дополнительная информация
Наименование документа РеквНаимДок А T(1-255) О  
Номер документа РеквНомерДок А T(1-255) О При отсутствии указывается: "Без номера"
Дата документа РеквДатаДок А T(=10) О Типовой элемент <ДатаТип>.
Дата в формате ДД.ММ.ГГГГ
Идентификатор файла обмена документа, подписанного первой стороной РеквИдФайлДок А T(1-255) Н Содержит (повторяет) имя сформированного файла (без расширения). Указывается идентификатор файла обмена, в котором значения <РеквНаимДок>, <РеквНомерДок>, <РеквДатаДок> совпадают с одноименными элементами, указанными в создаваемом файле обмена
Идентификатор документа РеквИдДок А T(1-255) Н Указывается идентификатор документа, содержащийся в информации документа, в том числе регистрационный номер, если документ/сведения о таком документе содержатся в информационной системе
Идентифицирующая информация об информационной системе, в которой осуществляется хранение документа, необходимая для запроса информации из информационной системы РИдСистХранД А T(1-500) Н Текстовое описание информационной системы, в которой осуществляется хранение документа, необходимое для запроса информации из информационной системы
Сведения в формате URL об информационной системе, которая предоставляет техническую возможность получения информации о документе РеквУРЛСистДок А T(1-500) Н Унифицированный указатель (URL)
Дополнительные сведения РеквДопСведДок А T(1-2000) Н  
Идентифицирующие реквизиты сторон, составивших документ РеквИдРекСост С   НМ Типовой элемент <ИдРекСостТип>.
Состав элемента представлен в таблице 5.16.
Заполняется в отношении каждого из участников события (сделки), оформленного документом с указанными в <РеквНаимДок>, <РеквНомерДок> и <РеквДатаДок> наименованием, порядковым номером и датой

Таблица 5.16

Идентифицирующие реквизиты сторон, составивших документ (ИдРекСостТип)

Наименование элемента Сокращенное наименование (код) элемента Признак типа элемента Формат элемента Признак обязательности элемента Дополнительная информация
ИНН юридического лица, состоящего на учете в налоговом органе | ИННЮЛ П T(=10) О Типовой элемент <ИННЮЛТип>
ИНН физического лица, не являющегося индивидуальным предпринимателем | ИННФЛ П T(=12) Н Типовой элемент <ИННФЛТип>
ИНН физического лица, являющегося индивидуальным предпринимателем | ИННИП П T(=12) О Типовой элемент <ИННФЛТип>
Данные об иностранной организации (иностранном гражданине), не состоящей/состоящем на учете в налоговом органе | ДаннИно С   О Типовой элемент <СвИнНеУчТип>.
Состав элемента представлен в таблице 5.17
Наименование органа исполнительной власти (специализированной уполномоченной организации), выдавшего документ НаимОИВ П T(1-255) О  

Таблица 5.17

Сведения об иностранной организации (иностранном гражданине), не состоящей/состоящем на учете в налоговом органе (СвИнНеУчТип)

Наименование элемента Сокращенное наименование (код) элемента Признак типа элемента Формат элемента Признак обязательности элемента Дополнительная информация
Идентификация статуса ИдСтат А T(1-25) ОК Принимает значение:
ИО - иностранная организация |
ИГ - иностранный гражданин
Код страны КодСтр А T(=3) ОК Типовой элемент <ОКСМТип>.
Принимает значение в соответствии с Общероссийским классификатором стран мира (ОКСМ)
Наименование страны НаимСтран А T(1-255) ОК Принимает значение в соответствии с Общероссийским классификатором стран мира (ОКСМ)
Наименование иностранной организации (полное)/Фамилия, имя, отчество (при наличии) иностранного гражданина Наим А T(1-1000) О  
Идентификатор иностранной организации (иностранного гражданина) Идентиф А T(1-255) НУ Элемент обязателен при отсутствии <ИныеСвед>
Иные сведения для однозначной идентификации иностранной ИныеСвед А T(1-255) НУ Элемент обязателен при отсутствии <Идентиф>
организации (иностранного гражданина)          

Таблица 5.18

Информация об условиях оказания услуг (УслТип)

Наименование элемента Сокращенное наименование (код) элемента Признак типа элемента Формат элемента Признак обязательности элемента Дополнительная информация
Уникальный идентификатор условия оказания помощи ИдУслов А T(1-20) ОК Принимает значение в соответствии со справочником условий оказания помощи, относящимся к вспомогательным объектам нормативно-справочной информации, с использованием значения поля "Уникальный идентификатор" Федерального реестра нормативно-справочной информации в сфере здравоохранения, объект - "Условия оказания медицинской помощи" в соответствии с пунктами 7, 9 приложения N 2 к приказу N 906н (OID 1.2.643.5.1.13.13.99.2.322)
Наименование условия оказания помощи НаимУслов А T(1-1000) ОК Принимает значение в соответствии со справочником условий оказания помощи, относящимся к вспомогательным объектам нормативно-справочной информации, с использованием значения поля "Наименование" Федерального реестра нормативно-справочной информации в сфере здравоохранения, объект - "Условия оказания медицинской помощи" в соответствии с пунктами 7, 9 приложения N 2 к приказу N 906н (OID 1.2.643.5.1.13.13.99.2.322).
Формируется в соответствии с <ИдУслов>

Таблица 5.19

Информация о ценах на услуги (СвЦенаТип)

Наименование элемента Сокращенное наименование (Код) элемента Признак типа элемента Формат элемента Признак Обязательности элемента Дополнительная информация
Цена за услугу с НДС Цена А N(25.11) О  
Цена за услугу без НДС ЦенаБезНДС А N(19.2) Н  
Процент скидки ПроцСкидка А N(19.2) Н  
Цена за услугу с НДС (без скидки) ЦенаНДСбезСкидка А N(19.2) Н  
Цена за услугу без НДС (без скидки) ЦенаНДССкидка А N(19.2) Н  
Валюта прейскуранта Валюта С   О Состав элемента представлен в таблице 5.20

Таблица 5.20

Валюта прейскуранта (Валюта)

Наименование элемента Сокращенное наименование (код) элемента Признак типа элемента Формат элемента Признак обязательности элемента Дополнительная информация
Валюта: наименование НаимОКВ А T(1-100) НКУ Принимает значение в соответствии с Общероссийским классификатором валют (ОКВ). Формируется автоматически согласно указанному коду валюты. Элемент обязателен при присутствии элемента <КодОКВ>
Валюта: код | КодОКВ П T(=3) ОК Типовой элемент <ОКВТип>. Принимает значение в соответствии с Общероссийским классификатором валют (ОКВ)
Условные единицы УЕ П T(=4) ОК Принимает значение: "у.е.".
Для указания оплаты в условных единицах
Курс валюты | КурсВал П N(10.4) Н  
Определение условных единиц ОпрУЕ П T(1-255) Н  

Таблица 5.21

Сведения о лице, подписывающем информацию отправителя в электронной форме (ПодписантТип)

Наименование элемента Сокращенное наименование (код) элемента Признак типа элемента Формат элемента Признак обязательности элемента Дополнительная информация
Должность Должн А T(1-255) Н  
Тип подписи ТипПодпис А T(=1) НК Принимает значение:
1 - усиленная квалифицированная электронная подпись |
2 - простая электронная подпись |
3 - усиленная неквалифицированная электронная подпись.
Значения "2" и "3" применяются, если иное не предусмотрено законодательством Российской Федерации
Дата подписания документа ДатаПодДок А T(=10) Н Типовой элемент <ДатаТип>.
Дата в формате ДД.ММ.ГГГГ
Способ подтверждения полномочий представителя на подписание документа СпосПодтПолном А T(=1) ОК Принимает значение:
1 - в соответствии с данными, содержащимися в электронной подписи |
2 - в соответствии с доверенностью в электронной форме в машиночитаемом виде, если представление доверенности осуществляется посредством включения в каждый пакет электронных документов, подписываемых представителем |
3 - в соответствии с доверенностью в электронной форме в машиночитаемом виде, если представление доверенности осуществляется из информационной системы. При этом, необходимая информация для запроса доверенности из информационной системы, указана в электронном документе |
4 - в соответствии с доверенностью в электронной форме в машиночитаемом виде, если представление доверенности осуществляется из информационной системы. При этом необходимая информация для запроса доверенности из информационной системы представляется способом, отличным от указания в электронном документе |
5 - в соответствии с доверенностью в форме документа на бумажном носителе |
6 - иное
Дополнительные сведения ДопСведПодп А T(1-255) Н Дополнительные сведения о подписанте
Фамилия, имя, отчество (при наличии) ФИО С   О Типовой элемент <ФИОТип>.
Состав элемента представлен в таблице 5.35
Сведения о доверенности в электронной форме в машиночитаемом виде, используемой для подтверждения полномочий представителя | СвДоверЭл С   НМУ Состав элемента представлен в таблице 5.22.
Элемент обязателен и формируется только при <СпосПодтПолном>=3
Сведения о доверенности в форме документа на бумажном носителе, используемой для подтверждения полномочий представителя СвДоверБум С   НМУ Состав элемента представлен в таблице 5.23.
Элемент обязателен и формируется только при <СпосПодтПолном>=5

Таблица 5.22

Сведения о доверенности в электронной форме в машиночитаемом виде, используемой для подтверждения полномочий представителя (СвДоверЭл)

Наименование элемента Сокращенное наименование (код) элемента Признак типа элемента Формат элемента Признак обязательности элемента Дополнительная информация
Единый регистрационный номер доверенности НомДовер А T(=36) О Уникальный идентификатор доверенности в виде 36-разрядного GUID
Дата совершения (выдачи) доверенности ДатаВыдДовер А T(=10) О Типовой элемент <ДатаТип>.
Дата в формате ДД.ММ.ГГГГ
Внутренний номер доверенности ВнНомДовер А T(1-50) Н При отсутствии номера принимает значение: без номера (б/н)
Дата внутренней регистрации доверенности ДатаВнРегДовер А T(=10) Н Типовой элемент <ДатаТип>.
Дата в формате ДД.ММ.ГГГГ
Идентифицирующая информация об информационной системе, в которой осуществляется хранение доверенности, необходимая для запроса информации из информационной системы ИдСистХран А T(1-500) О  
Сведения в формате URL об информационной системе, которая предоставляет техническую возможность получения информации о доверенности УРЛСист А T(1-500) Н При наличии технической возможности у информационной системы, в которой осуществляется хранение доверенности, предоставлять доверенность в автоматическом режиме.
Элемент принимает значение в формате URL

Таблица 5.23

Сведения о доверенности в форме документа на бумажном носителе, используемой для подтверждения полномочий представителя (СвДоверБум)

Наименование элемента Сокращенное наименование (код) элемента Признак типа элемента Формат элемента Признак обязательности элемента Дополнительная информация
Дата совершения (выдачи) доверенности ДатаВыдДовер А T(=10) О Типовой элемент <ДатаТип>.
Дата в формате ДД.ММ.ГГГГ
Внутренний номер доверенности ВнНомДовер А T(1-50) О При отсутствии номера принимает значение: без номера (б/н)
Сведения, идентифицирующие доверителя СвИдДовер А T(1-1000) Н  
Фамилия, имя, отчество (при наличии) лица, подписавшего доверенность ФИО С   Н Типовой элемент <ФИОТип>.
Состав элемента представлен в таблице 5.35

Таблица 5.24

Сведения об адресе (месте нахождения) (АдресТип)

Наименование элемента Сокращенное наименование (код) элемента Признак типа элемента Формат элемента Признак обязательности элемента Дополнительная информация
Глобальный номер места нахождения (GLN места) ГЛНМеста А T(=13) Н  
Адрес, указанный в Едином государственном реестре юридических лиц/почтовый адрес/адрес регистрации по месту жительства индивидуального предпринимателя, указанный в Едином государственном реестре индивидуальных предпринимателей (реквизиты адреса на территории Российской Федерации) | АдрРФ С   О Типовой элемент <АдрРФТип>.
Состав элемента представлен в таблице 5.25
Адрес в соответствии с государственным адресным реестром, указанный в Едином государственном реестре юридических лиц/почтовый адрес/адрес регистрации по месту жительства индивидуального предпринимателя, указанный в Едином государственном реестре индивидуальных предпринимателей (реквизиты адреса на территории Российской Федерации) | АдрГАР С   О Типовой элемент <АдрЕАРТип>.
Состав элемента представлен в таблице 5.26
Адрес, указанный в Едином государственном реестре юридических лиц/почтовый адрес/адрес регистрации по месту жительства индивидуального предпринимателя, указанный в Едином государственном реестре индивидуальных предпринимателей (информация об адресе, в том числе об адресе за пределами территории Российской Федерации) АдрИнф С   О Типовой элемент <АдрИнфТип>.
Состав элемента представлен в таблице 5.31

Таблица 5.25

Сведения об адресе в Российской Федерации, содержащиеся в ЕГРЮЛ (АдрРФТип)

Наименование элемента Сокращенное наименование (код) элемента Признак типа элемента Формат элемента Признак обязательности элемента Дополнительная информация
Почтовый индекс Индекс А T(=6) Н  
Код субъекта Российской Федерации КодРегион А T(=2) ОК Типовой элемент <ССРФТип>
Принимает значение в соответствии с приложением N 2 "Коды субъектов Российской Федерации и иных территорий" к Порядку заполнения формы "Сведения о регистрации гражданина Российской Федерации по месту жительства", утвержденному приказом ФНС России от 27.06.2022 N ЕД-7-14/517@
(зарегистрирован Минюстом России 09.11.2022, регистрационный N 70874) <3>
(далее - Коды субъектов Российской Федерации и иных территорий)
Наименование субъекта Российской Федерации НаимРегион А T(1-51) О Принимает значение наименования субъекта в соответствии с Кодами субъектов Российской Федерации и иных территорий за следующим исключением: если код субъекта Российской Федерации принимает значение, равное "99" (<КодРегион>=99), то элемент принимает значение "иные территории, включая город и космодром Байконур"
Район Район А T(1-255) Н  
Город Город А T(1-255) Н  
Населенный пункт НаселПункт А T(1-255) Н  
Улица Улица А T(1-255) Н  
Дом Дом А T(1-50) Н  
Корпус Корпус А T(1-50) Н  
Квартира Кварт А T(1-50) Н  
Иные сведения об адресе в Российской Федерации ИныеСвед А T(1-1000) Н  

<3> С изменениями, внесенными приказом ФНС России от 24.07.2023 N ЕД-7-14/491@ (зарегистрирован Минюстом России 07.08.2023, регистрационный N 74651).

Таблица 5.26

Адрес в соответствии с государственным адресным реестром (АдрГАРТип)

Наименование элемента Сокращенное наименование (код) элемента Признак типа элемента Формат элемента Признак обязательности элемента Дополнительная информация
Уникальный номер адреса объекта адресации в государственном адресном реестре ИдНом А T(=36) О Уникальный номер адреса объекта адресации в государственном адресном реестре в виде 36-разрядного GUID
Почтовый индекс Индекс А T(=6) Н  
Код субъекта Российской Федерации КодРегион И T(=2) ОК Типовой элемент <ССРФТип>.
Принимает значение в соответствии с Кодами субъектов Российской Федерации и иных территорий
Наименование субъекта Российской Федерации НаимРегион И T(1-51) О Принимает значение наименования субъекта в соответствии с Кодами субъектов Российской Федерации и иных территорий за следующим исключением: если код субъекта Российской Федерации принимает значение, равное "99" (<КодРегион>=99), то элемент принимает значение "иные территории, включая город и космодром Байконур"
Муниципальный район/городской округ/внутригородская территория города федерального значения/муниципальный округ/федеральная территория МуниципРайон С   НУ Типовой элемент <ВидНаимКодТип>.
Состав элемента представлен в таблице 5.27.
Элемент обязателен, если значение элемента <КодРегион> не равно 99
Городское поселение/сельское поселение/межселенная территория в составе муниципального района/внутригородекой район городского округа ГородСелПоселен С   Н Типовой элемент <ВидНаимКодТип>.
Состав элемента представлен в таблице 5.27
Населенный пункт (город, деревня, село и прочее) НаселенПункт С   Н Типовой элемент <ВидНаимТип>.
Состав элемента представлен в таблице 5.28
Элемент планировочной структуры ЭлПланСтруктур С   Н Типовой элемент <ТипНаимТип>.
Состав элемента представлен в таблице 5.29
Элемент улично-дорожной сети ЭлУлДорСети С   Н Типовой элемент <ТипНаимТип>.
Состав элемента представлен в таблице 5.29
Земельный участок (номер) ЗемелУчасток П T(1-50) Н  
Здание/строение/сооружение/объект незавершенного строительства Здание С   НМ Типовой элемент <НомерТип>.
Состав элемента представлен в таблице 5.30
Помещение в пределах здания/строения/сооружения/машино-место ПомещЗдания С   Н Типовой элемент <НомерТип>.
Состав элемента представлен в таблице 5.30
Помещение в пределах квартиры ПомещКвартиры С   Н Типовой элемент <НомерТип>.
Состав элемента представлен в таблице 5.30

Таблица 5.27

Сведения о виде (коде) и наименовании адресного элемента (ВидНаимКодТип)

Наименование элемента Сокращенное наименование (код) элемента Признак типа элемента Формат элемента Признак обязательности элемента Дополнительная информация
Вид (код) элемента ВидКод А T(=1) ОК Принимает значения:
для элемента <МуниципРайон>
1 - муниципальный район |
2 - городской округ |
3 - внутригородская территория города федерального значения |
4 - муниципальный округ |
5 - федеральная территория
для элемента <ГоподСелПоселен>
1 - городское поселение |
2 - сельское поселение |
3 - межселенная территория в составе муниципального района |
4 - внутригородской район городского округа
Наименование элемента Наим А T(1-255) О  

Таблица 5.28

Сведения о виде и наименовании адресного элемента (ВидНаимТип)

Наименование элемента Сокращенное наименование (код) элемента Признак типа элемента Формат элемента Признак обязательности элемента Дополнительная информация
Вид элемента Вид А T(1-50) О  
Наименование элемента Наим А T(1-255) О  

Таблица 5.29

Сведения о типе и наименовании адресного элемента (ТипНаимТип)

Наименование элемента Сокращенное наименование (код) элемента Признак типа элемента Формат элемента Признак обязательности элемента Дополнительная информация
Тип элемента Тип А T(1-50) О  
Наименование элемента Наим А T(1-255) О  

Таблица 5.30

Сведения о номере адресного элемента (НомерТип)

Наименование Элемента Сокращенное наименование (код) элемента Признак типа элемента Формат элемента Признак обязательности элемента Дополнительная информация
Тип элемента Тип А T(1-50) О  
Номер элемента Номер А T(1-255) О  

Таблица 5.31

Информация об адресе, в том числе об адресе за пределами территории Российской Федерации (АдрИнфТип)

Наименование элемента Сокращенное наименование (код) элемента Признак типа элемента Формат элемента Признак обязательности элемента Дополнительная информация
Код страны КодСтр А T(=3) ОК Типовой элемент <ОКСМТип>.
Принимает значение в соответствии с Общероссийским классификатором стран мира (ОКСМ)
Наименование страны НаимСтран А T(1-255) ОК Принимает значение в соответствии с Общероссийским классификатором стран мира (ОКСМ)
Адрес АдрТекст А T(1-1000) О  

Таблица 5.32

Контактные данные (КонтактТип)

Наименование элемента Сокращенное наименование (код) элемента Признак типа элемента Формат элемента Признак обязательности элемента Дополнительная информация
Иные контактные данные ИнКонт А T(1-255) Н  
Номер контактного телефона/факс Тлф П T(1-255) НМ  
Адрес электронной почты ЭлПочта П T(1-255) НМ  

Таблица 5.33

Информационное поле (ИнфПолТип)

Наименование элемента Сокращенное наименование (код) элемента Признак типа элемента Формат элемента Признак обязательности элемента Дополнительная информация
Идентификатор файла информационного поля ИдФайлИнфПол А T(=36) Н Уникальный идентификатор в виде 36-разрядного GUID.
Указывается идентификатор файла, связанного со сведениями данного электронного документа
Текстовая информация ТекстИнф С   НМ Типовой элемент <ТекстИнфТип>.
Состав элемента представлен в таблице 5.34

Таблица 5.34

Текстовая информация (ТекстИнфТип)

Наименование элемента Сокращенное наименование (код) элемента Признак типа элемента Формат элемента Признак обязательности элемента Дополнительная информация
Идентификатор Идентиф А T(1-50) О  
Значение Значен А T(1-2000) О  

Таблица 5.35

Фамилия, имя, отчество физического лица (ФИОТип)

Наименование элемента Сокращенное наименование (код) элемента Признак типа элемента Формат элемента Признак обязательности элемента Дополнительная информация
Фамилия Фамилия А T(1-60) О  
Имя Имя А T(1-60) О  
Отчество Отчество А T(1-60) Н  

III. ОПИСАНИЕ ФАЙЛА ОБМЕНА ИНФОРМАЦИИ ЗАКАЗЧИКА

6. Имя файла должно иметь следующий вид:

R_T_A_O_GGGGMMDD N, где:

R_T - префикс, принимающий значение ON_PRICELISTZAK;

A - уникальный идентификатор получателя файла обмена. Значение элемента представляется в виде "УИОЭДОУИПол", где:

"УИОЭДО" - уникальный идентификатор оператора электронного документооборота (далее - оператор ЭДО) - символьный трехзначный код (префикс), присваивается Федеральной налоговой службой. В значении уникального идентификатора допускаются символы латинского алфавита "A - Z", "a - z", цифры "0 - 9", знаки "@", ".", "-". Значение уникального идентификатора регистронезависимо. При направлении файла обмена не через оператора ЭДО уникальный идентификатор оператора ЭДО принимает значение "000";

"УИПол" - уникальный идентификатор получателя файла обмена (исполнителя или уполномоченного им лица):

при направлении файла обмена через оператора ЭДО "УИПол" принимает значение уникального идентификатора участника, присваиваемого оператором ЭДО, длина уникального идентификатора получателя не более 43 символов;

при направлении файла обмена не через оператора ЭДО "УИПол" принимает значение глобально уникального идентификатора GUID (Globally Unique IDentifier), однозначно идентифицирующего участника документооборота, длина уникального идентификатора получателя не более 43 символов;

O - уникальный идентификатор отправителя файла обмена. Значение элемента представляется в виде "УИОЭДОУИОтпр", где:

"УИОЭДО" - уникальный идентификатор оператора ЭДО - символьный трехзначный код (префикс), присваивается Федеральной налоговой службой. В значении уникального идентификатора допускаются символы латинского алфавита "A - Z", "a - z", цифры "0 - 9", знаки "@", ".", "-". Значение уникального идентификатора регистронезависимо. При направлении файла обмена не через оператора ЭДО уникальный идентификатор оператора ЭДО принимает значение "000";

"УИОтпр" - уникальный идентификатор отправителя файла обмена (заказчика или уполномоченного им лица):

при направлении файла обмена через оператора ЭДО "УИОтпр" принимает значение уникального идентификатора участника, присваиваемого оператором ЭДО, длина уникального идентификатора отправителя не более 43 символов;

при направлении файла обмена не через оператора ЭДО "УИОтпр" принимает значение GUID, однозначно идентифицирующего участника документооборота, длина уникального идентификатора отправителя не более 43 символов;

GGGG - год формирования передаваемого файла обмена, MM - месяц, DD - день;

N - 36-символьный GUID.

Расширение имени файла обмена - xml. Расширение имени файла обмена может указываться как строчными, так и прописными буквами.

Параметры первой строки файла обмена

Первая строка XML-файла должна иметь следующий вид:

<?xml version =" 1.0" encoding - 'windows-1251"?>

Имя файла, содержащего схему файла обмена должно иметь следующий вид:

ON_PRICELISTZAK_1_883_02_05_01_xx, где xx - номер версии схемы.

Расширение имени файла - xsd.

XML-схема файла обмена в электронной форме приводится отдельным файлом и размещается на официальном сайте Федеральной налоговой службы в информационно-телекоммуникационной сети "Интернет".

Выпуск новой версии (новых версий) схемы возможен при условии ее непротиворечия требованиям данного документа (в части уточнения текста наименования отдельных элементов, дополнительной информации, увеличения количества знаков в формате элемента).

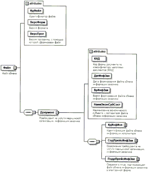
7. Логическая модель файла обмена представлена в виде диаграммы структуры файла обмена на рисунке 2 настоящего формата. Элементами логической модели файла обмена являются элементы и атрибуты XML-файла. Перечень структурных элементов логической модели файла обмена и сведения о них приведены в таблицах 7.1 - 7.15 настоящего формата.

Для каждого структурного элемента логической модели файла обмена приводятся следующие сведения:

наименование элемента. Приводится полное наименование элемента. В строке таблицы могут быть описаны несколько элементов, наименования которых разделены символом "|". Такая форма записи применяется при наличии в файле обмена только одного элемента из описанных в этой строке;

сокращенное наименование (код) элемента. Приводится сокращенное наименование элемента. Синтаксис сокращенного наименования должен удовлетворять спецификации XML;

признак типа элемента. Может принимать следующие значения: "С" - сложный элемент логической модели (содержит вложенные элементы), "П" - простой элемент логической модели, реализованный в виде элемента XML-файла, "А" - простой элемент логической модели, реализованный в виде атрибута элемента XML-файла. Простой элемент логической модели не содержит вложенные элементы;

формат элемента. Формат элемента представляется следующими условными обозначениями: T - символьная строка; N - числовое значение (целое или дробное).

Формат символьной строки указывается в виде T(n-k) или T(=k), где: n - минимальное количество знаков, k - максимальное количество знаков, символ "-" - разделитель, символ "=" означает фиксированное количество знаков в строке. В случае, если минимальное количество знаков равно 0, формат имеет вид T(0-k). В случае, если максимальное количество знаков не ограничено, формат имеет вид T(n-).

Формат числового значения указывается в виде N(m.k), где: m - максимальное количество знаков в числе, включая знак (для отрицательного числа), целую и дробную часть числа без разделяющей десятичной точки, к - максимальное число знаков дробной части числа. Если число знаков дробной части числа равно 0 (то есть число целое), то формат числового значения имеет вид N(m).

Для простых элементов, являющихся базовыми в XML, таких как, элемент с типом "date", поле "Формат элемента" не заполняется. Для таких элементов в поле "Дополнительная информация" указывается тип базового элемента;

признак обязательности элемента определяет обязательность наличия элемента (совокупности наименования элемента и его значения) в файле обмена. Признак обязательности элемента может принимать следующие значения: "О" - наличие элемента в файле обмена обязательно; "Н" - наличие элемента в файле обмена необязательно, то есть элемент может отсутствовать. Если элемент принимает ограниченный перечень значений (по классификатору), то признак обязательности элемента дополняется символом "К". В случае, если количество реализаций элемента может быть более одной, признак обязательности элемента дополняется символом "М".

К вышеперечисленным признакам обязательности элемента добавляется значение "У" при описании в XML-схеме условий, предъявляемых к элементу в файле обмена, описанных в графе "Дополнительная информация";

дополнительная информация содержит, при необходимости, требования к элементу файла обмена, не указанные ранее. Для сложных элементов указывается ссылка на таблицу, в которой описывается состав данного элемента. Для элементов, принимающих ограниченный перечень значений из классификатора, указывается соответствующее наименование классификатора или приводится перечень возможных значений. Для классификатора может указываться ссылка на его местонахождение. Для элементов, использующих пользовательский тип данных, указывается наименование типового элемента.

Рисунок 2. Диаграмма структуры файла обмена

Таблица 7.1

Файл обмена (Файл)

Наименование элемента Сокращенное наименование (код) элемента Признак типа элемента Формат элемента Признак обязательности элемента Дополнительная информация
Идентификатор файла ИдФайл А T(1-255) ОУ Содержит (повторяет) имя сформированного файла (без расширения)
Версия формата ВерсФорм А T(1-5) О Принимает значение: 5.01
Версия программы, с помощью которой сформирован файл ВерсПрог А T(1-40) О  
Прейскурант на услуги медицинской организации, информация заказчика Документ С   О Состав элемента представлен в таблице 7.2

Таблица 7.2

Прейскурант на услуги медицинской организации, информация заказчика (Документ)

Наименование элемента Сокращенное наименование (код) элемента Признак типа элемента Формат элемента Признак обязательности элемента Дополнительная информация
Код формы документа по классификатору налоговых документов (КНД) КНД А T(=7) ОК Типовой элемент <КНДТип>.
Принимает значение: 1110393
Дата формирования файла обмена информации заказчика ДатаИнфЗак А T(=10) О Типовой элемент <ДатаТип>.
Дата в формате ДД.ММ.ГГГГ
Время формирования файла обмена информации заказчика ВремИнфЗак А T(=8) О Типовой элемент <ВремяТип>.
Время в формате ЧЧ.ММ.СС
Идентификация файла обмена информации исполнителя ИдИнфИсп С   О Состав элемента представлен в таблице 7.3
Содержание прейскуранта на услуги медицинской организации, информация заказчика СодПрейсИнфЗак С   О Состав элемента представлен в таблице 7.4
Сведения о лице, подписывающем файл обмена информации заказчика в электронной форме ПодписантИнфЗак С   О Типовой элемент <ПодписантТип>.
Состав элемента представлен в таблице 7.10

Таблица 7.3

Идентификация файла обмена информации исполнителя (ИдИнфИсп)

Наименование элемента Сокращенное наименование (код) элемента Признак типа элемента Формат элемента Признак обязательности элемента Дополнительная информация
Идентификатор файла обмена информации исполнителя ИдФайлИнфИсп А T(1-255) О Содержит (повторяет) имя файла обмена информации исполнителя без расширения
Дата формирования файла обмена информации исполнителя ДатаФайлИнфИсп А T(=10) О Типовой элемент <ДатаТип>.
Дата в формате ДД.ММ.ГГГГ. Указывается (повторяет) значение <ДатаИнфИсп>, указанное в файле обмена информации исполнителя
Время формирования файла обмена информации исполнителя ВремФайлИнфИсп А T(=8) О Типовой элемент <ВремяТип>.
Время в формате ЧЧ.ММ.СС.
Указывается (повторяет) значение <ВремИнфИсп>, указанное в файле обмена информации исполнителя
Электронная подпись файла обмена информации исполнителя ЭП П T(1-) ОМ Представляется в кодировке Base64

Таблица 7.4

Содержание прейскуранта на услуги медицинской организации, информация заказчика (СодПрейсИнфЗак)

Наименование элемента Сокращенное наименование (код) элемента Признак типа элемента Формат элемента Признак обязательности элемента Дополнительная информация
Наименование документа НаимДок А T(=45) ОК Принимает значение: прейскурант на услуги медицинской организации
Номер прейскуранта на услуги медицинской организации, присваиваемый заказчиком НомерПрейс А T(1-255) Н Регистрационный номер в системе делопроизводства
Сообщение заказчика об утверждении содержания прейскуранта на услуги медицинской организации или о согласии с расхождениями содержания прейскуранта на услуги медицинской организации СвПринПр А T(=1) ОК Принимает значение:
0 - прейскурант на услуги медицинской организации подписывается без расхождений |
1 - прейскурант на услуги медицинской организации подписывается с расхождениями
Медицинские и немедицинские услуги, не подлежащие оплате УслНеОпл С   НУ Состав элемента представлен в таблице 7.5.
Элемент обязателен при <СвПринПр>=1
Информационное поле ИнфПол С   Н Типовой элемент <ИнфПолТип>.
Состав элемента представлен в таблице 7.13

Таблица 7.5

Медицинские и немедицинские услуги, не подлежащие оплате (УслНеОпл)

Наименование элемента Сокращенное наименование (код) элемента Признак типа элемента Формат элемента Признак обязательности элемента Дополнительная информация
Перечень медицинских услуг согласно нормативно-справочной информации в сфере здравоохранения МедУслВнешСпр С   НМ Состав элемента представлен в таблице 7.6
Перечень медицинских услуг согласно внутренней номенклатуре медицинской организации МедУслВнСпр С   НМ Состав элемента представлен в таблице 7.7
Немедицинские услуги НемедУсл С   НМ Состав элемента представлен в таблице 7.8

Таблица 7.6

Перечень медицинских услуг согласно нормативно-справочной информации в сфере здравоохранения (МедУслВнешСпр)

Наименование элемента Сокращенное Наименование (код) элемента Признак типа элемента Формат элемента Признак обязательности элемента Дополнительная информация
Код услуги в соответствии с номенклатурой медицинских услуг КодУсл А T(1-70) ОК Принимает значение в соответствии с номенклатурой медицинских услуг, с использованием значения поля "Код Услуги" Федерального реестра нормативно-справочной информации в сфере здравоохранения, объект - "Номенклатура медицинских услуг" в соответствии с приложением N 1 к приказу N 906н (OID 1.2.643.5.1.13.13.11.1070).
Полное наименование в соответствии с номенклатурой медицинских услуг ПолнНаимУсл А T(1-1000) ОК Принимает значение в соответствии с номенклатурой медицинских услуг, с использованием значения поля "Полное название" Федерального реестра нормативно-справочной информации в сфере здравоохранения, объект - "Номенклатура медицинских услуг" в соответствии с приложением N 1 к приказу N 906н (OID 1.2.643.5.1.13.13.11.1070). Формируется в соответствии с <КодУсл>
Дополнительная информация заказчика ДопИнфЗак А T(1-1000) О  
Сведения об условиях оказания медицинских услуг СвУсл С   ОМ Типовой элемент <УслТип>.
Состав элемента представлен в таблице 7.9

Таблица 7.7

Перечень медицинских услуг согласно внутренней номенклатуре медицинской организации (МедУслВнСпр)

Наименование элемента Сокращенное наименование (код) элемента Признак типа элемента Формат элемента Признак обязательности элемента Дополнительная информация
Код услуги КодУсл А T(1-70) О  
Наименование услуги НаимУсл А T(1-1000) О  
Идентификатор структурного подразделения медицинской организации ИДСтрПодразд А T(1-40) НК Принимает значение в соответствии со справочником структурных подразделений, относящимся к вспомогательным объектам нормативно-справочной информации, с использованием значения поля "OID структурного подразделения" Федерального реестра нормативно-справочной информации в сфере здравоохранения, объект - "ФРМО. Справочник структурных подразделений" в соответствии с пунктами 7, 9 приложения N 2 к приказу N 906н
(OID 1.2.643.5.1.13.13.99.2.114)
Наименование структурного подразделения медицинской организации НаимСтрПодразд А T(1-1000) НК Принимает значение в соответствии со справочником структурных подразделений, относящимся к вспомогательным объектам нормативно-справочной информации, с использованием значения поля "Наименование структурного подразделения" Федерального реестра нормативно-справочной информации в сфере здравоохранения, объект - "ФРМО. Справочник структурных подразделений" в соответствии с пунктами 7, 9 приложения N 2 к приказу N 906н
(OID 1.2.643.5.1.13.13.99.2.114).
Формируется в соответствии с <ИДСтрПодразд>
Класс услуги Класс А T(1-255) Н Принимает значение в соответствии с приказом Минздрава России от 13.10.2017 N 804н "Об утверждении номенклатуры медицинских услуг" (зарегистрирован Минюстом России 07.11.2017, регистрационный N 48808) <1>
Дополнительная информация заказчика ДопИнфЗак А T(1-1000) О  
Сведения об условиях оказания медицинских услуг СвУсл С   ОМ Типовой элемент <УслТип>.
Состав элемента представлен в таблице 7.9

<1> С изменениями, внесенными приказами Минздрава России от 16.04.2019 N 217н (зарегистрирован Минюстом России 25.06.2019, регистрационный N 55024), от 05.03.2020 N 148н (зарегистрирован Минюстом России 07.04.2020, регистрационный N 57990), от 24.09.2020 N 1010н (зарегистрирован Минюстом России 18.12.2020, регистрационный N 61562).

Таблица 7.8

Немедицинские услуги (НемедУсл)

Наименование элемента Сокращенное наименование (код) элемента Признак типа элемента Формат элемента Признак обязательности элемента Дополнительная информация
Код услуги КодУсл А T(1-70) О  
Наименование услуги НаимУсл А T(1-1000) О  
Идентификатор структурного подразделения медицинской организации ИДСтрПодразд А T(1-40) НК Принимает значение в соответствии со справочником структурных подразделений, относящимся к вспомогательным объектам нормативно-справочной информации, с использованием значения поля "OID структурного подразделения" Федерального реестра нормативно-справочной информации в сфере здравоохранения, объект - "ФРМО. Справочник структурных подразделений" в соответствии с пунктами 7, 9 приложения N 2 к приказу N 906н
(OID 1.2.643.5.1.13.13.99.2.114)
Наименование структурного подразделения медицинской организации НаимСтрПодразд А T(1-1000) НК Принимает значение в соответствии со справочником структурных подразделений, относящимся к вспомогательным объектам нормативно-справочной информации, с использованием значения поля "Наименование структурного подразделения" Федерального реестра нормативно-справочной информации в сфере здравоохранения, объект - "ФРМО. Справочник структурных подразделений" в соответствии с пунктами 7, 9 приложения N 2 к приказу N 906н
(OID 1.2.643.5.1.13.13.99.2.114).
Формируется в соответствии с <ИДСтрПодразд>
Класс услуги Класс А T(1-255) Н  
Дополнительная информация заказчика ДопИнфЗак А T(1-1000) О  
Сведения об условиях оказания немедицинских услуг СвУсл С   НМ Типовой элемент <УслТип>.
Состав элемента представлен в таблице 7.9

Таблица 7.9

Информация об условиях оказания услуг (УслТип)

Наименование элемента Сокращенное наименование (код) элемента Признак типа элемента Формат элемента Признак обязательности элемента Дополнительная информация
Уникальный идентификатор условия оказания помощи ИдУслов А T(1-20) ОК Принимает значение в соответствии со справочником условий оказания помощи, с использованием значения поля "Уникальный идентификатор" Федерального реестра нормативно-справочной информации в сфере здравоохранения, объект - "Условия оказания медицинской помощи" в соответствии с пунктами 7, 9 приложения N 2 к приказу N 906н
(OID 1.2.643.5.1.13.13.99.2.322).
Наименование условия оказания помощи НаимУслов А T(1-1000) ОК Принимает значение в соответствии со справочником условий оказания помощи, с использованием значения поля "Наименование" Федерального реестра нормативно-справочной информации в сфере здравоохранения, объект - "Условия оказания медицинской помощи" в соответствии с пунктами 7, 9 приложения N 2 к приказу N 906н (OID 1.2.643.5.1.13.13.99.2.322). Формируется в соответствии с <ИдУслов>

Таблица 7.10

Сведения о лице, подписывающем информацию отправителя в электронной форме (ПодписантТип)

Наименование элемента Сокращенное наименование (код) элемента Признак типа элемента Формат элемента Признак обязательности элемента Дополнительная информация
Должность Должн А T(1-255) Н  
Тип подписи ТипПодпис А T(=1) НК Принимает значение:
1 - усиленная квалифицированная электронная подпись |
2 - простая электронная подпись |
3 - усиленная неквалифицированная электронная подпись.
Значения "2" и "3" применяются, если иное не предусмотрено законодательством Российской Федерации
Дата подписания документа ДатаПодДок А T(=10) Н Типовой элемент <ДатаТип>.
Дата в формате ДД.ММ.ГГГГ
Способ подтверждения полномочий представителя на подписание документа СпосПодтПолном А T(=1) ОК Принимает значение:
1 - в соответствии с данными, содержащимися в электронной подписи |
2 - в соответствии с доверенностью в электронной форме в машиночитаемом виде, если представление доверенности осуществляется посредством включения в каждый пакет электронных документов, подписываемых представителем |
3 - в соответствии с доверенностью в электронной форме в машиночитаемом виде, если представление доверенности осуществляется из информационной системы. При этом необходимая информация для запроса доверенности из информационной системы, указана в электронном документе |
4 - в соответствии с доверенностью в электронной форме в машиночитаемом виде, если представление доверенности осуществляется из информационной системы. При этом необходимая информация для запроса доверенности из информационной системы представляется способом, отличным от указания в электронном документе |
5 - в соответствии с доверенностью в форме документа на бумажном носителе |
6 - иное
Дополнительные сведения ДопСведПодп А T(1-255) Н Дополнительные сведения о подписанте
Фамилия, имя, отчество (при наличии) ФИО С   О Типовой элемент <ФИОТип>.
Состав элемента представлен в таблице 7.15
Сведения о доверенности в электронной форме в машиночитаемом виде, используемой для подтверждения полномочий представителя | СвДоверЭл С   НМУ Состав элемента представлен в таблице 7.11.
Элемент обязателен и формируется только при <СпосПодтПолном>=3
Сведения о доверенности в форме документа на бумажном носителе, используемой для подтверждения полномочий представителя СвДоверБум С   НМУ Состав элемента представлен в таблице 7.12.
Элемент обязателен и формируется только при <СпосПодтПолном>=5

Таблица 7.11

Сведения о доверенности в электронной форме в машиночитаемом виде, используемой для подтверждения полномочий представителя (СвДоверЭл)

Наименование элемента Сокращенное наименование (код) элемента Признак типа элемента Формат элемента Признак обязательности элемента Дополнительная информация
Единый регистрационный номер доверенности НомДовер А T(=36) О Уникальный идентификатор доверенности в виде 36-разрядного GUID
Дата совершения (выдачи) доверенности ДатаВыдДовер А T(=10) О Типовой элемент <ДатаТип>.
Дата в формате ДД.ММ.ГГГГ
Внутренний номер доверенности ВнНомДовер А T(1-50) Н При отсутствии номера принимает значение: без номера (б/н)
Дата внутренней регистрации доверенности ДатаВнРегДовер А T(=10) Н Типовой элемент <ДатаТип>.
Дата в формате ДД.ММ.ГГГГ
Идентифицирующая информация об информационной системе, в которой осуществляется хранение доверенности, необходимая для запроса информации из информационной системы ИдСистХран А T(1-500) О  
Сведения в формате URL об информационной системе, которая предоставляет техническую возможность получения информации о доверенности УРЛСист А T(1-500) Н При наличии технической возможности у информационной системы, в которой осуществляется хранение доверенности, предоставлять доверенность в автоматическом режиме Элемент принимает значение в формате URL

Таблица 7.12

Сведения о доверенности в форме документа на бумажном носителе, используемой для подтверждения полномочий представителя (СвДоверБум)

Наименование элемента Сокращенное наименование (код) элемента Признак типа элемента Формат элемента Признак обязательности элемента Дополнительная информация
Дата совершения (выдачи) доверенности ДатаВыдДовер А T(=10) О Типовой элемент <ДатаТип>.
Дата в формате ДД.ММ.ГГГГ
Внутренний номер доверенности ВнНомДовер А T(1-50) О При отсутствии номера принимает значение: без номера (б/н)
Сведения, идентифицирующие доверителя СвИдДовер А T(1-1000) Н  
Фамилия, имя, отчество (при наличии) лица, подписавшего доверенность ФИО С   Н Типовой элемент <ФИОТип>.
Состав элемента представлен в таблице 7.15

Таблица 7.13

Информационное поле (ИнфПолТип)

Наименование элемента Сокращенное наименование (код) элемента Признак типа элемента Формат элемента Признак обязательности элемента Дополнительная информация
Идентификатор файла информационного поля ИдФайлИнфПол А T(=36) Н Уникальный идентификатор в виде 36-разрядного GUID.
Указывается идентификатор файла, связанного со сведениями данного электронного документа
Текстовая информация ТекстИнф С   НМ Типовой элемент <ТекстИнфТип>.
Состав элемента представлен в таблице 7.14

Таблица 7.14

Текстовая информация (ТекстИнфТип)

Наименование элемента Сокращенное наименование (код) элемента Признак типа элемента Формат элемента Признак обязательности элемента Дополнительная информация
Идентификатор Идентиф А T(1-50) О  
Значение Значен А T(1-2000) О  

Таблица 7.15

Фамилия, имя, отчество физического лица (ФИОТип)

Наименование элемента Сокращенное наименование (код) элемента Признак типа элемента Формат элемента Признак обязательности элемента Дополнительная информация
Фамилия Фамилия А T(1-60) О  
Имя Имя А T(1-60) О  
Отчество Отчество А T(1-60) Н