Приказ ФНС РФ от 05.07.2024 N ЕА-7-26/532@

"Об утверждении форматов представления гарантийного письма по договорам добровольного медицинского страхования в электронной форме и отзыва гарантийного письма по договорам добровольного медицинского страхования в электронной форме"
Редакция от 05.07.2024 — Действует с 07.11.2024

Зарегистрировано в Минюсте России 4 октября 2024 г. N 79710


ФЕДЕРАЛЬНАЯ НАЛОГОВАЯ СЛУЖБА

ПРИКАЗ
от 5 июля 2024 г. N ЕА-7-26/532@

ОБ УТВЕРЖДЕНИИ ФОРМАТОВ ПРЕДСТАВЛЕНИЯ ГАРАНТИЙНОГО ПИСЬМА ПО ДОГОВОРАМ ДОБРОВОЛЬНОГО МЕДИЦИНСКОГО СТРАХОВАНИЯ В ЭЛЕКТРОННОЙ ФОРМЕ И ОТЗЫВА ГАРАНТИЙНОГО ПИСЬМА ПО ДОГОВОРАМ ДОБРОВОЛЬНОГО МЕДИЦИНСКОГО СТРАХОВАНИЯ В ЭЛЕКТРОННОЙ ФОРМЕ

В соответствии с абзацем четвертым пункта 2 статьи 93 части первой Налогового кодекса Российской Федерации, а также на основании абзаца первого пункта 1, подпункта 5.9.51 пункта 5 Положения о Федеральной налоговой службе, утвержденного постановлением Правительства Российской Федерации от 30.09.2004 N 506, приказываю:

1. Утвердить:

формат представления гарантийного письма по договорам добровольного медицинского страхования в электронной форме согласно приложению N 1 к настоящему приказу;

формат представления отзыва гарантийного письма по договорам добровольного медицинского страхования в электронной форме согласно приложению N 2 к настоящему приказу.

2. Установить, что настоящий приказ вступает в силу по истечении одного месяца со дня его официального опубликования.

3. Контроль за исполнением настоящего приказа возложить на заместителя руководителя Федеральной налоговой службы, координирующего работу по методологическому и организационному обеспечению взаимодействия налогоплательщиков с ФНС России по телекоммуникационным каналам связи через операторов электронного документооборота.

Исполняющий обязанности руководителя
Федеральной налоговой службы
А.В. ЕГОРИЧЕВ

Приложение N 1
к приказу ФНС России
от 05.07.2024 N ЕА-7-26/532@

ФОРМАТ ПРЕДСТАВЛЕНИЯ ГАРАНТИЙНОГО ПИСЬМА ПО ДОГОВОРАМ ДОБРОВОЛЬНОГО МЕДИЦИНСКОГО СТРАХОВАНИЯ В ЭЛЕКТРОННОЙ ФОРМЕ

I. ОБЩИЕ СВЕДЕНИЯ

1. Настоящий формат описывает требования к XML-файлу передачи по телекоммуникационным каналам связи (далее - файл обмена) гарантийного письма по договорам добровольного медицинского страхования между заказчиком (страховой организацией) и исполнителем (медицинской организацией) в электронной форме.

Файл обмена должен быть подписан электронной подписью (электронными подписями) в соответствии с требованиями Федерального закона от 06.04.2011 N 63-ФЗ "Об электронной подписи".

2. Гарантийное письмо по договорам добровольного медицинского страхования содержит файл обмена, состоящий из сведений об исполнителе, сведений о заказчике, о сроке действия гарантийных обязательств, о физическом лице (группе физических лиц), на которых распространяются гарантийные обязательства.

3. Номер версии настоящего формата 5.01, часть 967.

II. ОПИСАНИЕ ФАЙЛА ОБМЕНА

4. Имя файла обмена должно иметь следующий вид:

R_T_A_O_GGGGMMDD_N, где:

R_T - префикс, принимающий значение ON_GARANTLET;

A - уникальный идентификатор получателя файла обмена. Значение элемента представляется в виде "УИОЭДОУИПол", где:

"УИОЭДО" - уникальный идентификатор оператора электронного документооборота (далее - оператор ЭДО) - символьный трехзначный код (префикс), присваивается Федеральной налоговой службой. В значении уникального идентификатора допускаются символы латинского алфавита "A - Z", "a - z", цифры "0 - 9", знаки "@", ".", "-". Значение уникального идентификатора регистронезависимо. При направлении файла обмена не через оператора ЭДО уникальный идентификатор оператора ЭДО принимает значение "000";

"УИПол" - уникальный идентификатор получателя файла обмена (исполнителя или уполномоченного им лица):

при направлении файла обмена через оператора ЭДО "УИПол" принимает значение уникального идентификатора участника, присваиваемого оператором ЭДО, длина уникального идентификатора получателя не более 43 символов;

при направлении файла обмена не через оператора ЭДО "УИПол" принимает значение глобально уникального идентификатора GUID (Globally Unique Identifier), однозначно идентифицирующего участника документооборота, длина уникального идентификатора получателя не более 43 символов;

O - уникальный идентификатор отправителя файла обмена. Значение элемента представляется в виде "УИОЭДОУИОтпр", где:

"УИОЭДО" - уникальный идентификатор оператора ЭДО - символьный трехзначный код (префикс), присваивается Федеральной налоговой службой. В значении уникального идентификатора допускаются символы латинского алфавита "A - Z", "a - z", цифры "0 - 9", знаки "@", ".", "-". Значение уникального идентификатора регистронезависимо. При направлении файла обмена не через оператора ЭДО уникальный идентификатор оператора ЭДО принимает значение "000";

"УИОтпр" - уникальный идентификатор отправителя файла обмена (заказчика или уполномоченного им лица):

при направлении файла обмена через оператора ЭДО "УИОтпр" принимает значение уникального идентификатора участника, присваиваемого оператором ЭДО, длина уникального идентификатора отправителя не более 43 символов;

при направлении файла обмена не через оператора ЭДО "УИОтпр" принимает значение GUID, однозначно идентифицирующего участника документооборота, длина уникального идентификатора отправителя не более 43 символов;

GGGG - год формирования передаваемого файла обмена, MM - месяц, DD - день;

N - 36-символьный GUID.

Расширение имени файла обмена - xml. Расширение имени файла обмена может указываться строчными или прописными буквами.

Параметры первой строки файла обмена

Первая строка XML-файла должна иметь следующий вид:

<?xml version ="1.0" encoding ="windows-1251"?>

Имя файла, содержащего XML-схему файла обмена, должно иметь следующий вид:

ON_GARANT_1_967_01_05_01_xx, где xx - номер версии схемы.

Расширение имени файла - xsd.

XML-схема файла обмена в электронной форме приводится отдельным файлом и размещается на официальном сайте Федеральной налоговой службы в информационно-телекоммуникационной сети "Интернет".

Выпуск новой версии (новых версий) схемы возможен при условии ее непротиворечия требованиям данного документа (в части уточнения текста наименования отдельных элементов, дополнительной информации, увеличения количества знаков в формате элемента).

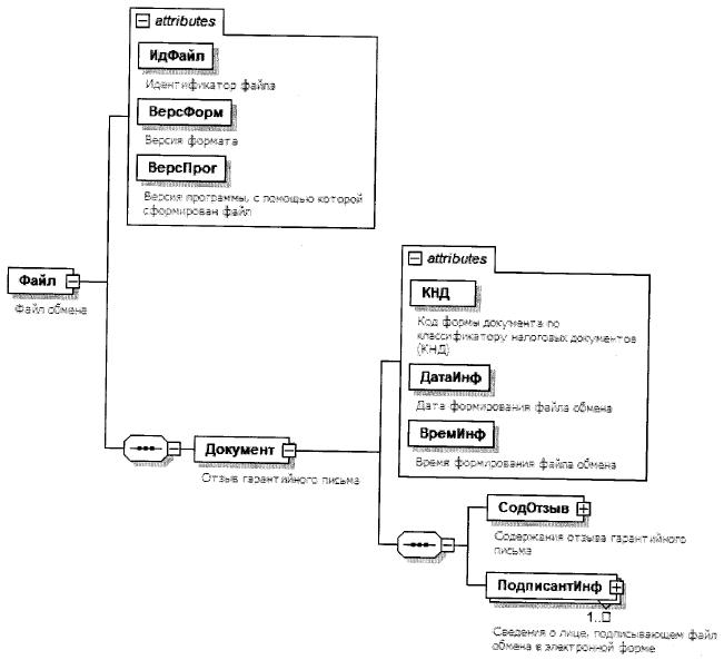
5. Логическая модель файла обмена представлена в виде диаграммы структуры файла обмена на рисунке 1 настоящего формата. Элементами логической модели файла обмена являются элементы и атрибуты XML-файла. Перечень структурных элементов логической модели файла обмена и сведения о них приведены в таблицах 5.1 - 5.38 настоящего формата.

Для каждого структурного элемента логической модели файла обмена приводятся следующие сведения:

наименование элемента. Приводится полное наименование элемента. В строке таблицы могут быть описаны несколько элементов, наименования которых разделены символом "|". Такая форма записи применяется при наличии в файле обмена только одного элемента из описанных в этой строке;

сокращенное наименование (код) элемента. Приводится сокращенное наименование элемента. Синтаксис сокращенного наименования должен удовлетворять спецификации XML;

признак типа элемента. Может принимать следующие значения: "С" - сложный элемент логической модели (содержит вложенные элементы), "П" - простой элемент логической модели, реализованный в виде элемента XML-файла, "А" - простой элемент логической модели, реализованный в виде атрибута элемента XML-файла. Простой элемент логической модели не содержит вложенные элементы;

формат элемента. Формат элемента представляется следующими условными обозначениями: T - символьная строка; N - числовое значение (целое или дробное).

Формат символьной строки указывается в виде T(n-k) или T(=k), где: n - минимальное количество знаков, k - максимальное количество знаков, символ "-" - разделитель, символ "=" означает фиксированное количество знаков в строке. В случае если минимальное количество знаков равно 0, формат имеет вид T(0-k). В случае если максимальное количество знаков не ограничено, формат имеет вид T(n-).

Формат числового значения указывается в виде N(m.k), где: m - максимальное количество знаков в числе, включая знак (для отрицательного числа), целую и дробную часть числа без разделяющей десятичной точки, k - максимальное число знаков дробной части числа. Если число знаков дробной части числа равно 0 (то есть число целое), то формат числового значения имеет вид N(m).

Для простых элементов, являющихся базовыми в XML, таких как элемент с типом "date", поле "Формат элемента" не заполняется. Для таких элементов в поле "Дополнительная информация" указывается тип базового элемента;

признак обязательности элемента определяет обязательность наличия элемента (совокупности наименования элемента и его значения) в файле обмена. Признак обязательности элемента может принимать следующие значения: "О" - наличие элемента в файле обмена обязательно; "Н" - наличие элемента в файле обмена необязательно, то есть элемент может отсутствовать. Если элемент принимает ограниченный перечень значений по классификатору, то признак обязательности элемента дополняется символом "К". В случае если количество реализаций элемента может быть более одной, признак обязательности элемента дополняется символом "М".

К вышеперечисленным признакам обязательности элемента добавляется значение "У" при описании в XML-схеме условий, предъявляемых к элементу в файле обмена, описанных в графе "Дополнительная информация";

дополнительная информация содержит, при необходимости, требования к элементу файла обмена, не указанные ранее. Для сложных элементов указывается ссылка на таблицу, в которой описывается состав данного элемента. Для элементов, принимающих ограниченный перечень значений из классификатора, указывается соответствующее наименование классификатора или приводится перечень возможных значений. Для классификатора может указываться ссылка на его местонахождение. Для элементов, использующих пользовательский тип данных, указывается наименование типового элемента.

Рисунок 1. Диаграмма структуры файла обмена

Таблица 5.1

Файл обмена (Файл)

Наименование элемента Сокращенное наименование (код) элемента Признак типа элемента Формат элемента Признак обязательности элемента Дополнительная информация
Идентификатор файла ИдФайл А T(1-255) ОУ Содержит (повторяет) имя сформированного файла (без расширения)
Версия формата ВерсФорм А T(1-5) О Принимает значение: 5.01
Версия программы, с помощью которой сформирован файл ВерсПрог А T(1-40) О  
Гарантийное письмо Документ С   О Состав элемента представлен в таблице 5.2

Таблица 5.2

Гарантийное письмо (Документ)

Наименование элемента Сокращенное наименование (код) элемента Признак типа элемента Формат элемента Признак обязательности элемента Дополнительная информация
Код формы документа по классификатору налоговых документов (КНД) КНД А T(=7) ОК Типовой элемент <КНДТип>.
Принимает значение: 1110386
Дата формирования файла обмена ДатаИнф А T(=10) О Типовой элемент <ДатаТип>.
Дата в формате ДД.ММ.ГГГГ
Время формирования файла обмена ВремИнф А T(=8) О Типовой элемент <ВремяТип>.
Время в формате ЧЧ.ММ.СС
Содержание гарантийного письма СодГП С   О Состав элемента представлен в таблице 5.3
Сведения о лице, подписывающем файл обмена в электронной форме ПодписантИнф С   ОМ Типовой элемент <ПодписантТип>.
Состав элемента представлен в таблице 5.32

Таблица 5.3

Содержание гарантийного письма (СодГП)

Наименование элемента Сокращенное наименование (код) элемента Признак типа элемента Формат элемента Признак обязательности элемента Дополнительная информация
Наименование документа НаимДок А T(=18) ОК Принимает значение: гарантийное письмо
Номер документа НомДок А T(1-255) О Регистрационный номер в системе делопроизводства
Дата документа ДатаДок А T(=10) О Типовой элемент <ДатаТип>.
Дата в формате ДД.ММ.ГГГГ.
Дата присвоения регистрационного номера
Дата начала действия гарантийных обязательств ДатаНач А T(=10) О Типовой элемент <ДатаТип>.
Дата в формате ДД.ММ.ГГГГ
Дата окончания действия гарантийных обязательств ДатаОкон А T(=10) О Типовой элемент <ДатаТип>.
Дата в формате ДД.ММ.ГГГГ
Признак гарантийного письма ПризнакГП А T(=1) ОК Принимает значение:
0 - основное |
1 - дополнительное
Дополнительные информация ДопИнф А T(1-2000) НУ Элемент обязателен при <ПризнакГП>=1 и отсутствует <ПризнакГП>=0.
Указываются сведения о причине формирования дополнительного гарантийного письма
Дата основного гарантийного письма ДатаОснГП А T(=10) НУ Типовой элемент <ДатаТип>.
Дата в формате ДД.ММ.ГГГГ.
Элемент обязателен при <ПризнакГП>=1 и отсутствует <ПризнакГП>=0
Номер основного гарантийного письма НомерОснГП А T(1-255) НУ Элемент обязателен при <ПризнакГП>=1 и отсутствует <ПризнакГП>=0
Валюта расчетов сторон: наименование ВалОКВ А T(1-100) НКУ Принимает значение в соответствии с Общероссийским классификатором валют (ОКВ). Формируется автоматически согласно указанному коду валюты.
Элемент обязателен при присутствии элемента <КодОКВ>
Сведения о договорном документе СвДог С   Н Типовой элемент <РеквДокТип>.
Состав элемента представлен в таблице 5.18.
Обязателен и формируется при <ОснГар>=0 из таблицы 5.7
Приложение к договорному документу ПрДог С   НМ Типовой элемент <РеквДокТип>.
Состав элемента представлен в таблице 5.18. Указываются сведения о дополнительном соглашении, приложении к договорному документу, приложении к дополнительному соглашению и иной документ
Сведения об исполнителе СвИсп С   О Типовой элемент <УчастникТип>.
Состав элемента представлен в таблице 5.11
Сведения о заказчике СвЗак С   О Типовой элемент <УчастникТип>.
Состав элемента представлен в таблице 5.11
Адресат документа Адресат С   Н Типовой элемент <СвУчастГПТип>.
Состав элемента представлен в таблице 5.31
Сведения об отправителе от заказчика Испол С   Н Типовой элемент <СвУчастГПТип>.
Состав элемента представлен в таблице 5.31
Сведения о физическом лице (группе физических лиц), на которых распространяются гарантийные обязательства СведФЛ С   ОМ Состав элемента представлен в таблице 5.4
Информация о предмете обязательств по гарантийному письму - медицинской помощи и иных услуг ИнфМедПомощ С   О Состав элемента представлен в таблице 5.5
Сведения о территориальных отделениях получателя гарантийного письма ТерОтдПолуч С   НМ Типовой элемент <УчастникТип>.
Состав элемента представлен в таблице 5.11
Валюта: код | КодОКВ П T(=3) ОК Типовой элемент <ОКВТип>.
Условные единицы УЕ П T(=4) О Принимает значение в соответствии с Общероссийском классификатором валют (ОКВ)
Принимает значение: "у.е.".
Для указания оплаты в условных единицах
Информационное поле ИнфПол С   Н Типовой элемент <ИнфПолТип>.
Состав элемента представлен в таблице 5.36

Таблица 5.4

Сведения о физическом лице (группе физических лиц), на которых распространяются гарантийные обязательства (СведФЛ)

Наименование элемента Сокращенное наименование (код) элемента Признак типа элемента Формат элемента Признак обязательности элемента Дополнительная информация
Дата рождения ДатаРожд А T(=10) О Типовой элемент <ДатаТип>.
Дата в формате ДД.ММ.ГГГГ
Страховой номер индивидуального лицевого счета (СНИЛС) СНИЛС А T(=14) Н Типовой элемент <СНИЛСТип>
Пол Пол А T(=1) НК Принимает значение:
1 - мужской пол |
2 - женский пол
Адрес места фактического проживания (строкой) АдресФактСтр А T(1-500) Н  
Сведения о документе, удостоверяющем личность строкой СвУдЛичнСтр А T(1-255) Н  
Номер полиса обязательного медицинского страхования НомОМС А T(=16) Н  
Серия, номер полиса добровольного медицинского страхования СерНомДМС А T(1-255) О  
Дата начала действия полиса добровольного медицинского страхования НачДМС А T(=10) Н Типовой элемент <ДатаТип>.
Дата в формате ДД.ММ.ГГГГ
Дата окончания действия полиса добровольного медицинского страхования ОкончДМС А T(=10) Н Типовой элемент <ДатаТип>.
Дата в формате ДД.ММ.ГГГГ
Должность Должн А T(1-150) Н  
Категория застрахованного лица Категория А T(1-150) Н  
Сведения о работодателе СвРаботодат А T(1-500) Н  
Отношение к работодателю ОтношРаб А T(1-100) Н Указывается, в том числе, сотрудник, член семьи сотрудника, ребенок сотрудника
Представитель застрахованного лица ИмяПредстав А T(1-150) Н  
Фамилия, имя, отчество (при наличии) ФИО С   О Типовой элемент <ФИОТип>.
Состав элемента представлен в таблице 5.38
Адрес места фактического проживания АдресФакт С   Н Типовой элемент <АдрРФТип>.
Состав элемента представлен в таблице 5.23
Контактные данные Контакт С   Н Типовой элемент <КонтактТип>.
Состав элемента представлен в таблице 5.35
Сведения о документе, удостоверяющем личность СвУдЛичн С   Н Типовой элемент <УдЛичнФЛТип>.
Состав элемента представлен в таблице 5.30
Контактные данные представителя физического лица КонтактПредст С   Н Типовой элемент <КонтактТип>.
Состав элемента представлен в таблице 5.35

Таблица 5.5

Информация о предмете обязательств по гарантийному письму - медицинской помощи и иных услуг (ИнфМедПомощ)

Наименование элемента Сокращенное наименование (код) элемента Признак типа элемента Формат элемента Признак обязательности элемента Дополнительная информация
Лимит ответственности страховой организации по стоимости согласованного объема лечения на каждое застрахованное лицо (медицинские услуги) ЛимитОтвМедУсл А N(19.2) Н  
Лимит ответственности страховой организации по стоимости согласованного объема лечения на каждое застрахованное лицо (немедицинские услуги) ЛимитОтвНемедУсл А N(19.2) Н  
Информация о причине обращения ИнфоПричОбращ С   НМ Состав элемента представлен в таблице 5.6
Сведения об услугах, оплата которых гарантируется заказчиком СвГарУсл С   О Состав элемента представлен в таблице 5.7
Валюта: код | КодОКВ П T(=3) ОК Типовой элемент <ОКВТип>.
Принимает значение в соответствии с Общероссийском классификатором валют (ОКВ)
Принимает значение: "у.е.".
Для указания оплаты в условных единицах
Условные единицы УЕ П T(=4) О

Таблица 5.6

Информация о причине обращения (ИнфоПричОбращ)

Наименование элемента Сокращенное наименование (код) элемента Признак типа элемента Формат элемента Признак обязательности элемента Дополнительная информация
Диагноз (код) ДиагКод А T(1-10) НК Принимает значение в соответствии с международной статистической классификацией болезней и проблем, связанных со здоровьем (10-й пересмотр), с использованием значения поля "Код МКБ" Федерального реестра нормативно-справочной информации в сфере здравоохранения, объект - "Международная статистическая классификация болезней и проблем, связанных со здоровьем (10-й пересмотр)", предусмотренной приложением N 1 к приказу Минздрава России от 27.08.2020 N 906н "Об утверждении перечня, порядка ведения и использования классификаторов, справочников и иной нормативно-справочной информации в сфере здравоохранения" (OID 1.2.643.5.1.13.13.11.1005) (зарегистрирован Минюстом России 14.09.2020, регистрационный N 59810) (далее - приказ N 906н).
Диагноз (наименование) ДиагНаим А T(1-1000) НК Принимает значение в соответствии с международной статистической классификацией болезней и проблем, связанных со здоровьем (10-й пересмотр), с использованием значения поля "Название" Федерального реестра нормативно-справочной информации в сфере здравоохранения, объект - "Международная статистическая классификация болезней и проблем, связанных со здоровьем (10-й пересмотр)", предусмотренной приложением N 1 к приказу N 906н (OID 1.2.643.5.1.13.13.11.1005).
Формируется в соответствии с <ДиагКод>
Повод обращения ПоводОбр А T(1-2000) Н  

Таблица 5.7

Сведения об услугах, оплата которых гарантируется заказчиком (СвГарУсл)

Наименование элемента Сокращенное наименование (код) элемента Признак типа элемента Формат элемента Признак обязательности элемента Дополнительная информация
           
Основание гарантий ОснГар А T(=1) ОК Принимает значение:
0 - заказчик гарантирует оплату услуг в рамках заключенного договорного документа |
1 - заказчик гарантирует оплату услуг в рамках гарантийного письма
Описание объема услуг ОбъемУсл А T(1-2500) Н  
Комментарий к объему услуг КоммОбъемУсл А T(1-2500) Н Описание особых условий, ограничений, требований в отношении предоставления указанного объема услуг.
Элемент обязателен при присутствии <ОбъемУсл>
Перечень медицинских услуг согласно нормативно-справочной информации в сфере здравоохранения МедУслВнешСпр С   Н Состав элемента представлен в таблице 5.8
Перечень медицинских услуг согласно внутренней номенклатуре медицинской организации МедУслВнСпр С   Н Состав элемента представлен в таблице 5.9
Немедицинские услуги НемедУсл С   Н Состав элемента представлен в таблице 5.10

Таблица 5.8

Перечень медицинских услуг согласно нормативно-справочной информации в сфере здравоохранения (МедУслВнешСпр)

Наименование элемента Сокращенное наименование (код) элемента Признак типа элемента Формат элемента Признак обязательности элемента Дополнительная информация
Код услуги в соответствии с номенклатурой медицинских услуг КодУсл А T(1-70) ОК Принимает значение в соответствии с номенклатурой медицинских услуг, с использованием значения поля "Код Услуги" Федерального реестра нормативно-справочной информации в сфере здравоохранения, объект - "Номенклатура медицинских услуг" в соответствии с приложением N 1 к приказу N 906н (OID 1.2.643.5.1.13.13.11.1070).
Полное наименование в соответствии с номенклатурой медицинских услуг ПолнНаимУсл А T(1-1000) ОК Принимает значение в соответствии с номенклатурой медицинских услуг, с использованием значения поля "Полное название" Федерального реестра нормативно-справочной информации в сфере здравоохранения, объект - "Номенклатура медицинских услуг" в соответствии с приложением N 1 к приказу N 906н (OID 1.2.643.5.1.13.13.11.1070). Формируется в соответствии с <КодУсл>
Количество медицинских услуг Колво А N(3) О  
Удаленность оказания для помощи на дому, для скорой/неотложной помощи УдалОказ А T(1-255) Н  
Длительность лечения ДлитЛеч А N(3) Н  
Категория палаты КатегорПалата А T(1-50) Н  
Номер зуба НомерЗуб А N(2) Н  
Сведения об условиях оказания медицинских услуг СвУсл С   Н Типовой элемент <УслТип>.
Состав элемента представлен в таблице 5.21
Особые условия ОсобУсл С   Н Типовой элемент <ИнфПолТип>.
Состав элемента представлен в таблице 5.36

Таблица 5.9

Перечень медицинских услуг согласно внутренней номенклатуре медицинской организации (МедУслВнСпр)

Наименование элемента Сокращенное наименование (код) элемента Признак типа элемента Формат элемента Признак обязательности элемента Дополнительная информация
Код услуги КодУсл А T(1-70) О  
Наименование услуги НаимУсл А T(1-1000) О  
Класс услуги Класс А T(1-255) НК Принимает значение в соответствии с приказом Минздрава России от 13.10.2017 N 804н "Об утверждении номенклатуры медицинских услуг" (зарегистрирован Минюстом России 07.11.2017, регистрационный N 48808) <1>
Количество медицинских услуг Колво А N(3) О  
Удаленность оказания для помощи на дому, для скорой/неотложной помощи УдалОказ А T(1-255) Н  
Длительность лечения ДлитЛеч А N(3) Н Указывается количество дней лечения застрахованного лица
Категория палаты КатегорПалата А T(1-50) Н  
Номер зуба НомерЗуб А N(2) Н Применяется зубная формула.
Соблюдается условие: 1 услуга - 1 зуб
Сведения об условиях оказания медицинских услуг СвУсл С   Н Типовой элемент <УслТип>.
Состав элемента представлен в таблице 5.21
Описание объема ДопОпис С   Н Типовой элемент <ИнфПолТип>.
Состав элемента представлен в таблице 5.36

<1> С изменениями, внесенными приказами Минздрава России от 16.04.2019 N 217н (зарегистрирован Минюстом России 25.06.2019, регистрационный N 55024), от 05.03.2020 N 148н (зарегистрирован Минюстом России 07.04.2020, регистрационный N 57990), от 24.09.2020 N 1010н (зарегистрирован Минюстом России 18.12.2020, регистрационный N 61562).

Таблица 5.10

Немедицинские услуги (НемедУсл)

Наименование элемента Сокращенное наименование (код) элемента Признак типа элемента Формат элемента Признак обязательности элемента Дополнительная информация
Код услуги КодУсл А T(1-70) Н  
Наименование услуги НаимУсл А T(1-1000) О  
Класс услуги Класс А T(1-255) Н  
Количество медицинских услуг Колво А N(3) О  
Удаленность оказания для помощи на дому, для скорой/неотложной помощи УдалОказ А T(1-255) Н  
Сведения об условиях оказания медицинских услуг СвУсл С   О Типовой элемент <УслТип>.
Состав элемента представлен в таблице 5.21
Описание объема ДопОпис С   Н Типовой элемент <ИнфПолТип>.
Состав элемента представлен в таблице 5.36

Таблица 5.11

Сведения об участнике факта хозяйственной жизни (УчастникТип)

Наименование элемента Сокращенное наименование (код) элемента Признак типа элемента Формат элемента Признак обязательности элемента Дополнительная информация
Код по Общероссийскому классификатору предприятий и организаций ОКПО А T(1-10) НК Типовой элемент <ОКПОТип>.
Принимает значение в соответствии с Общероссийским классификатором предприятий и организаций (ОКПО)
Код по Общероссийскому классификатору организационно-правовых форм КодОПФ А T(2-5) НК Типовой элемент <ОКОПФТип>.
Принимает значение в соответствии с Общероссийским классификатором организационно-правовых форм
Полное наименование организационно-правовой формы ПолнНаимОПФ А T(4-255) Н  
Структурное подразделение СтруктПодр А T(1-500) Н  
Информация для участника документооборота ИнфДляУчаст А T(1-255) Н Информация, позволяющая получающему документ участнику документооборота обеспечить его автоматизированную обработку
Сокращенное наименование СокрНаим А T(1-510) Н  
Идентификационные сведения ИдСв С   О Состав элемента представлен в таблице 5.12
Адрес Адрес С   Н Типовой элемент <АдресТип>.
Состав элемента представлен в таблице 5.22
Банковские реквизиты БанкРекв С   Н Состав элемента представлен в таблице 5.16
Контактные данные Контакт С   Н Типовой элемент <КонтактТип>.
Состав элемента представлен в таблице 5.35

Таблица 5.12

Идентификационные сведения (ИдСв)

Наименование элемента Сокращенное наименование (код) элемента Признак типа элемента Формат элемента Признак обязательности элемента Дополнительная информация
Сведения об индивидуальном предпринимателе | СвИП С   О Состав элемента представлен в таблице 5.13
Сведения о юридическом лице, состоящем на учете в налоговом органе | СвЮЛУч С   О Состав элемента представлен в таблице 5.14
Сведения об иностранной организации (иностранном гражданине), не состоящей/состоящем на учете в налоговом органе | СвИнНеУч С   О Типовой элемент <СвИнНеУчТип>.
Состав элемента представлен в таблице 5.20
Сведения о физическом лице, не являющемся индивидуальным предпринимателем СвФЛУч С   О Состав элемента представлен в таблице 5.15

Таблица 5.13

Сведения об индивидуальном предпринимателе (СвИП)

Наименование элемента Сокращенное наименование (код) элемента Признак типа элемента Формат элемента Признак обязательности элемента Дополнительная информация
Идентификационный номер налогоплательщика (ИНН) физического лица ИННФЛ А T(=12) О Типовой элемент <ИННФЛТип>
Реквизиты свидетельства о государственной регистрации индивидуального предпринимателя СвГосРегИП А T(1-100) Н  
Основной государственный регистрационный номер индивидуального предпринимателя ОГРНИП А T(=15) Н Типовой элемент <ОГРНИПТип>
Дата присвоения основного государственного регистрационного номера индивидуального предпринимателя ДатаОГРНИП А T(=10) Н Типовой элемент <ДатаТип>
Иные сведения, идентифицирующие физическое лицо ИныеСвед А T(1-255) Н  
Фамилия, имя, отчество (при наличии) ФИО С   О Типовой элемент <ФИОТип>.
Состав элемента представлен в таблице 5.38

Таблица 5.14

Сведения о юридическом лице, состоящем на учете в налоговом органе (СвЮЛУч)

Наименование элемента Сокращенное наименование (код) элемента Признак типа элемента Формат элемента Признак обязательности элемента Дополнительная информация
Полное наименование НаимОрг А T(1-1000) О  
ИНН юридического лица ИННЮЛ А T(=10) О Типовой элемент <ИННЮЛТип>
Код причины постановки на учет (КПП) КПП А T(=9) О Типовой элемент <КППТип>

Таблица 5.15

Сведения о физическом лице, не являющемся индивидуальным предпринимателем (СвФЛУч)

Наименование элемента Сокращенное наименование (код) элемента Признак типа элемента Формат элемента Признак обязательности элемента Дополнительная информация
ИНН физического лица ИННФЛ А T(=12) Н Типовой элемент <ИННФЛТип>
Иные сведения, в том числе сведения, идентифицирующие физическое лицо ИныеСвед А T(1-255) НУ Элемент обязателен при отсутствии <ФИО>
Фамилия, имя, отчество (при наличии) ФИО С   НУ Типовой элемент <ФИОТип>.
Состав элемента представлен в таблице 5.38.
Элемент обязателен при отсутствии <ИныеСвед> и <ИННФЛ>

Таблица 5.16

Банковские реквизиты (БанкРекв)

Наименование элемента Сокращенное наименование (код) элемента Признак типа элемента Формат элемента Признак обязательности элемента Дополнительная информация
Номер банковского счета НомерСчета А T(1-20) Н  
Сведения о банке СвБанк С   Н Состав элемента представлен в таблице 5.17

Таблица 5.17

Сведения о банке (СвБанк)

Наименование элемента Сокращенное наименование (код) элемента Признак типа элемента Формат элемента Признак обязательности элемента Дополнительная информация
Наименование банка НаимБанк А T(1-1000) Н  
Банковский идентификационный код (БИК) БИК А T(=9) НК Типовой элемент <БИКТип>.
Принимает значение в соответствии со Справочником банковских идентификационных кодов в платежной системе Банка России, ведение которого обеспечивается Банком России в соответствии с пунктом 1 приложения 5 к Положению Банка России от 24.09.2020 N 732-П "О платежной системе Банка России" (зарегистрировано Минюстом России 10.11.2020, регистрационный N 60810) <2>
Корреспондентский счет банка КорСчет А T(1-20) Н  

<2> С изменениями, внесенными Указаниями Банка России от 25.03.2021 N 5756-У (зарегистрировано Минюстом России 26.05.2021, регистрационный N 63632), от 23.12.2021 N 6030-У (зарегистрировано Минюстом России 14.03.2022, регистрационный N 67709), от 04.04.2022 N 6115-У (зарегистрировано Минюстом России 06.04.2022, регистрационный N 68096), от 12.01.2023 N 6358-У (зарегистрировано Минюстом России 06.03.2023, регистрационный N 72532), от 09.01.2024 N 6656-У (зарегистрировано Минюстом России 15.03.2024, регистрационный N 77512), от 17.06.2024 N 6753-У (зарегистрировано Минюстом России 18.07.2024, регистрационный N 78863.

Таблица 5.18

Реквизиты документа (РеквДокТип)

Наименование элемента Сокращенное наименование (код) элемента Признак типа элемента Формат элемента Признак обязательности элемента Дополнительная информация
Наименование документа РеквНаимДок А T(1-255) О  
Номер документа РеквНомерДок А T(1-255) О При отсутствии указывается: "Без номера"
Дата документа РеквДатаДок А T(=10) О Типовой элемент <ДатаТип>.
Дата в формате ДД.ММ.ГГГГ
Идентификатор файла обмена документа, подписанного первой стороной РеквИдФайлДок А T(1-255) Н Содержит (повторяет) имя сформированного файла (без расширения). Указывается идентификатор файла обмена, в котором значения <РеквНаимДок>, <РеквНомерДок>, <РеквДатаДок> совпадают с одноименными элементами, указанными в создаваемом файле обмена
Идентификатор документа РеквИдДок А T(1-255) Н Указывается идентификатор документа, содержащийся в информации документа, в том числе регистрационный номер, если документ/сведения о таком документе содержатся в государственной информационной системе
Идентифицирующая информация об информационной системе, в которой осуществляется хранение документа, необходимая для запроса информации из информационной системы РИдСистХранД А T(1-500) Н Текстовое описание информационной системы, в которой осуществляется хранение документа, необходимое для запроса информации из информационной системы
Сведения в формате URL об информационной системе, которая предоставляет техническую возможность получения информации о документе РеквУРЛСистДок А T(1-500) Н Унифицированный указатель (URL)
Дополнительные сведения РеквДопСведДок А T(1-2000) Н  
Идентифицирующие реквизиты сторон, составивших (сформировавших) документ РеквИдРекСост С   НМ Типовой элемент <ИдРекСостТип>.
Состав элемента представлен в таблице 5.19.
Заполняется в отношении каждого из участников события (сделки), оформленного документом с указанными в <РеквНаимДок>, <РеквНомерДок> и <РеквДатаДок> наименованием, порядковым номером и датой

Таблица 5.19

Идентифицирующие реквизиты сторон, составивших документ (ИдРекСостТип)

Наименование элемента Сокращенное наименование (код) элемента Признак типа элемента Формат элемента Признак обязательности элемента Дополнительная информация
ИНН юридического лица, состоящего на учете в налоговом органе | ИННЮЛ П T(=10) О Типовой элемент <ИННЮЛТип>
ИНН физического лица, не являющегося индивидуальным предпринимателем | ИННФЛ П T(=12) Н Типовой элемент <ИННФЛТип>
ИНН физического лица, являющегося индивидуальным предпринимателем | ИННИП П T(=12) О Типовой элемент <ИННФЛТип>
Данные об иностранной организации (иностранном гражданине), не состоящей/состоящем на учете в налоговом органе | ДаннИно С   О Типовой элемент <СвИнНеУчТип>.
Состав элемента представлен в таблице 5.20
Наименование органа исполнительной власти (специализированной уполномоченной организации), выдавшего документ НаимОИВ П T(1-255) О  

Таблица 5.20

Сведения об иностранной организации (иностранном гражданине), не состоящей/состоящем на учете в налоговом органе (СвИнНеУчТип)

Наименование элемента Сокращенное наименование (код) элемента Признак типа элемента Формат элемента Признак обязательности элемента Дополнительная информация
Идентификация статуса ИдСтат А T(1-25) ОК Принимает значение:
ИО - иностранная организация |
ИГ - иностранный гражданин
Код страны КодСтр А T(=3) ОК Типовой элемент <ОКСМТип>.
Принимает значение в соответствии с Общероссийским классификатором стран мира (ОКСМ)
Наименование страны НаимСтран А T(1-255) ОК Принимает значение в соответствии с Общероссийским классификатором стран мира (ОКСМ)
Наименование иностранной организации (полное)/Фамилия, имя, отчество (при наличии) иностранного гражданина Наим А T(1-1000) О  
Идентификатор иностранной организации (иностранного гражданина) Идентиф А T(1-255) НУ Элемент обязателен при отсутствии <ИныеСвед>
Иные сведения для однозначной идентификации иностранной организации (иностранного гражданина) ИныеСвед А T(1-255) НУ Элемент обязателен при отсутствии <Идентиф>

Таблица 5.21

Информация об условиях оказания услуг (УслТип)

Наименование элемента Сокращенное наименование (код) элемента Признак типа элемента Формат элемента Признак обязательности элемента Дополнительная информация
Уникальный идентификатор условия оказания помощи ИдУслов А T(1-20) ОК Принимает значение в соответствии со справочником условий оказания помощи, с использованием значения поля "Уникальный идентификатор" Федерального реестра нормативно-справочной информации в сфере здравоохранения, объект - "Условия оказания медицинской помощи" в соответствии с пунктами 7, 9 приложения N 2 к приказу N 906н (OID 1.2.643.5.1.13.13.99.2.322).
Наименование условия оказания помощи НаимУслов А T(1-1000) ОК Принимает значение в соответствии со справочником условий оказания помощи, с использованием значения поля "Наименование" Федерального реестра нормативно-справочной информации в сфере здравоохранения, объект - "Условия оказания медицинской помощи" в соответствии с пунктами 7, 9 приложения N 2 к приказу N 906н (OID 1.2.643.5.1.13.13.99.2.322).
Формируется в соответствии с <ИдУслов>

Таблица 5.22

Сведения об адресе (месте нахождения) (АдресТип)

Наименование элемента Сокращенное наименование (код) элемента Признак типа элемента Формат элемента Признак обязательности элемента Дополнительная информация
Глобальный номер места нахождения (GLN места) ГЛНМеста А T(=13) Н  
Адрес, указанный в Едином государственном реестре юридических лиц/почтовый адрес/адрес регистрации по месту жительства индивидуального предпринимателя, указанный в Едином государственном реестре индивидуальных предпринимателей (реквизиты адреса на территории Российской Федерации)| АдрРФ С   О Типовой элемент <АдрРФТип>.
Состав элемента представлен в таблице 5.23
Адрес в соответствии с государственным адресным реестром, указанный в Едином государственном реестре юридических лиц/почтовый адрес/адрес регистрации по месту жительства индивидуального предпринимателя, указанный в Едином государственном реестре индивидуальных предпринимателей (реквизиты адреса на территории Российской Федерации)| АдрГАР С   О Типовой элемент <АдрГАРТип>.
Состав элемента представлен в таблице 5.24
Адрес, указанный в Едином государственном реестре юридических лиц/почтовый адрес/адрес регистрации по месту жительства индивидуального предпринимателя, указанный в Едином государственном реестре индивидуальных предпринимателей (информация об адресе, в том числе об адресе за пределами территории Российской Федерации) АдрИнф С   О Типовой элемент <АдрИнфТип>.
Состав элемента представлен в таблице 5.29

Таблица 5.23

Сведения об адресе в Российской Федерации, содержащиеся в ЕГРЮЛ (АдрРФТип)

Наименование элемента Сокращенное наименование (код) элемента Признак типа элемента Формат элемента Признак обязательности элемента Дополнительная информация
Почтовый индекс Индекс А T(=6) Н  
Код субъекта Российской Федерации КодРегион А T(=2) ОК Типовой элемент <ССРФТип>.
Принимает значение в соответствии с приложением N 2 "Коды субъектов Российской Федерации и иных территорий" к порядку заполнения формы "Сведения о регистрации гражданина Российской Федерации по месту жительства", утвержденному приказом ФНС России от 27.06.2022 N ЕД-7-14/517@ (зарегистрирован Минюстом России 09.11.2022, регистрационный N 70874) <3>
(далее - Коды субъектов Российской Федерации и иных территорий)
Наименование субъекта Российской Федерации НаимРегион А T(1-51) О Принимает значение наименования субъекта в соответствии с Кодами субъектов Российской Федерации и иных территорий за следующим исключением: если код субъекта Российской Федерации принимает значение, равное "99" (<КодРегион>=99), то элемент принимает значение "иные территории, включая город и космодром Байконур"
Район Район А T(1-255) Н  
Город Город А T(1-255) Н  
Населенный пункт НаселПункт А T(1-255) Н  
Улица Улица А T(1-255) Н  
Дом Дом А T(1-50) Н  
Корпус Корпус А T(1-50) Н  
Квартира Кварт А T(1-50) Н  
Иные сведения об адресе в Российской Федерации ИныеСвед А T(1-1000) Н  

<3> С изменениями, внесенными приказом ФНС России от 24.07.2023 N ЕД-7-14/491@ (зарегистрирован Минюстом России 07.08.2023, регистрационный N 74651).

Таблица 5.24

Адрес в соответствии с государственным адресным реестром (АдрГАРТип)

Наименование элемента Сокращенное наименование (код) элемента Признак типа элемента Формат элемента Признак обязательности элемента Дополнительная информация
Уникальный номер адреса объекта адресации в государственном адресном реестре ИдНом А T(=36) О Уникальный номер адреса объекта адресации в государственном адресном реестре в виде 36-разрядного GUID
Почтовый индекс Индекс А T(=6) Н  
Код субъекта Российской Федерации КодРегион П T(-2) ОК Типовой элемент <ССРФТип>.
Принимает значение в соответствии с Кодами субъектов Российской Федерации и иных территорий
Наименование субъекта Российской Федерации НаимРегион П T(1-51) О Принимает значение наименования субъекта в соответствии с Кодами субъектов Российской Федерации и иных территорий за следующим исключением: если код субъекта Российской Федерации принимает значение, равное "99" (<КодРегион>=99), то элемент принимает значение "иные территории, включая город и космодром Байконур"
Муниципальный район/городской округ/внутригородская территория города федерального значения/муниципальный округ/федеральная территория МуниципРайон С   НУ Типовой элемент <ВидНаимКодТип>.
Состав элемента представлен в таблице 5.25.
Элемент обязателен, если значение элемента <КодРегион> не равно 99
Городское поселение/сельское поселение/межселенная территория в составе муниципального района/внутригородской район городского округа ГородСелПоселен С   Н Типовой элемент <ВидНаимКодТип>.
Состав элемента представлен в таблице 5.25.
Населенный пункт (город, деревня, село и прочее) НаселенПункт С   Н Типовой элемент <ВидНаимТип>.
Состав элемента представлен в таблице 5.26
Элемент планировочной структуры ЭлПланСтруктур С   Н Типовой элемент <ТипНаимТип>.
Состав элемента представлен в таблице 5.27
Элемент улично-дорожной сети ЭлУлДорСети С   Н Типовой элемент <ТипНаимТип>.
Состав элемента представлен в таблице 5.27
Земельный участок (номер) ЗемелУчасток П T(1-50) Н  
Здание/строение/сооружение/объект незавершенного строительства Здание С   НМ Типовой элемент <НомерТип>.
Состав элемента представлен в таблице 5.28
Помещение в пределах здания/строения/сооружения/машино-место ПомещЗдания С   Н Типовой элемент <НомерТип>.
Состав элемента представлен в таблице 5.28
Помещение в пределах квартиры ПомещКвартиры С   Н Типовой элемент <НомерТип>.
Состав элемента представлен в таблице 5.28

Таблица 5.25

Сведения о виде (код) и наименовании адресного элемента (ВидНаимКодТип)

Наименование элемента Сокращенное наименование (код) элемента Признак типа элемента Формат элемента Признак обязательности элемента Дополнительная информация
           
Вид (код) элемента ВидКод А T(=1) ОК Принимает значения:
для элемента <МуниципРайон>
1 - муниципальный район |
2 - городской округ |
3 - внутригородская территория города федерального значения |
4 - муниципальный округ |
5 - федеральная территория
для элемента <ГородСелПоселен>
1 - городское поселение |
2 - сельское поселение |
3 - межселенная территория в составе муниципального района |
4 - внутригородской район городского округа
Наименование элемента Наим А T(1-255) О  

Таблица 5.26

Сведения о виде и наименовании адресного элемента (ВидНаимТип)

Наименование элемента Сокращенное наименование (код) элемента Признак типа элемента Формат элемента Признак обязательности элемента Дополнительная информация
Вид элемента Вид А T(1-50) О  
Наименование элемента Наим А T(1-255) О  

Таблица 5.27

Сведения о типе и наименовании адресного элемента (ТипНаимТип)

Наименование элемента Сокращенное наименование (код) элемента Признак типа элемента Формат элемента Признак обязательности элемента Дополнительная информация
Тип элемента Тип А T(1-50) О  
Наименование элемента Наим А T(1-255) О  

Таблица 5.28

Сведения о номере адресного элемента (НомерТип)

Наименование элемента Сокращенное наименование (код) элемента Признак типа элемента Формат элемента Признак обязательности элемента Дополнительная информация
Тип элемента Тип А T(1-50) О  
Номер элемента Номер А T(1-255) О  

Таблица 5.29

Информация об адресе, в том числе об адресе за пределами территории Российской Федерации (АдрИнфТип)

Наименование элемента Сокращенное наименование (код) элемента Признак типа элемента Формат элемента Признак обязательности элемента Дополнительная информация
Код страны КодСтр А T(=3) ОК Типовой элемент <ОКСМТип>.
Принимает значение в соответствии с Общероссийским классификатором стран мира (ОКСМ)
Наименование страны НаимСтран А T(1-255) ОК Принимает значение в соответствии с Общероссийским классификатором стран мира (ОКСМ)
Адрес АдрТекст А T(1-1000) О  

Таблица 5.30

Сведения о документе, удостоверяющем личность (УдЛичнФЛТип)

Наименование элемента Сокращенное наименование (код) элемента Признак типа элемента Формат элемента Признак обязательности элемента Дополнительная информация
Код вида документа КодВидДок А T(=2) ОК Типовой элемент <СПДУЛТип>.
Принимает значение:
 
03 - свидетельство о рождении |
07 - военный билет |
10 - паспорт иностранного гражданина |
11 - свидетельство о рассмотрении ходатайства о признании лица беженцем на территории Российской Федерации по существу |
12 - вид на жительство в Российской Федерации |
13 - удостоверение беженца |
15 - разрешение на временное проживание в Российской Федерации |
19 - свидетельство о предоставлении временного убежища на территории Российской Федерации |
21 - паспорт гражданина Российской Федерации |
24 - удостоверение личности военнослужащего Российской Федерации
91 - иные документы, признаваемые в соответствии с законодательством Российской Федерации или в соответствии с международными договорами Российской Федерации в качестве документов, удостоверяющих личность
Серия и номер документа СерНомДок А T(1-25) О  
Дата выдачи документа ДатаДок А T(=10) Н Типовой элемент <ДатаТип>.
Дата в формате ДД.ММ.ГГГГ
Наименование органа, выдавшего документ ВыдДок А T(1-255) Н  
Код подразделения органа, выдавшего документ КодВыдДок А T(=7) Н  

Таблица 5.31

Сведения об участнике гарантийного письма (СвУчастГПТип)

Наименование элемента Сокращенное наименование (код) элемента Признак типа элемента Формат элемента Признак обязательности элемента Дополнительная информация
Должность Должн А T(1-150) О  
Фамилия, имя, отчество (при наличии) ФИО С   О Типовой элемент <ФИОТип>.
Состав элемента представлен в таблице 5.38
Контактные данные Контакт С   Н Типовой элемент <КонтактТип>.
Состав элемента представлен в таблице 5.35

Таблица 5.32

Сведения о лице, подписывающем информацию отправителя в электронной форме (ПодписантТип)

Наименование элемента Сокращенное наименование (код) элемента Признак типа элемента Формат элемента Признак обязательности элемента Дополнительная информация
Должность Должн А T(1-255) Н  
Тип подписи ТипПодпис А T(=1) НК Принимает значение:
 
1 - усиленная квалифицированная электронная подпись |
2 - простая электронная подпись |
3 - усиленная неквалифицированная электронная подпись.
Значения "2" и "3" применяются, если иное не предусмотрено законодательством Российской Федерации
Дата подписания документа ДатаПодДок А T(=10) Н Типовой элемент <ДатаТип>.
Дата в формате ДД.ММ.ГГГГ
Способ подтверждения полномочий на подписание документа СпосПодтПолном А T(=1) ОК Принимает значение:
1 - в соответствии с данными, содержащимися в электронной подписи |
2 - в соответствии с доверенностью в электронной форме в машиночитаемом виде, если представление доверенности осуществляется посредством включения в каждый пакет электронных документов, подписываемых представителем |
3 - в соответствии с доверенностью в электронной форме в машиночитаемом виде, если представление доверенности осуществляется из информационной системы. При этом необходимая информация для запроса доверенности из такой информационной системы, указана в электронном документе |
4 - в соответствии с доверенностью в электронной форме в машиночитаемом виде, если представление доверенности осуществляется из информационной системы. При этом необходимая информация для запроса доверенности из информационной системы, представляется способом, отличным от указания в электронном документе |
5 - в соответствии с доверенностью в форме документа на бумажном носителе |
6 - иное
Дополнительные сведения ДопСведПодп А T(1-255) Н Дополнительные сведения о подписанте
Фамилия, имя, отчество (при наличии) ФИО С   О Типовой элемент <ФИОТип>.
Состав элемента представлен в таблице 5.38
Сведения о доверенности в электронной форме в машиночитаемом виде, используемой для подтверждения полномочий представителя | СвДоверЭл С   НМУ Состав элемента представлен в таблице 5.33.
Элемент обязателен и формируется только при <СпосПодтПолном>=3
Сведения о доверенности в форме документа на бумажном носителе, используемой для подтверждения полномочий представителя СвДоверБум С   НМУ Состав элемента представлен в таблице 5.34.
Элемент обязателен и формируется только при <СпосПодтПолном>=5

Таблица 5.33

Сведения о доверенности в электронной форме в машиночитаемом виде, используемой для подтверждения полномочий представителя (СвДоверЭл)

Наименование элемента Сокращенное наименование (код) элемента Признак типа элемента Формат элемента Признак обязательности элемента Дополнительная информация
Единый регистрационный номер доверенности НомДовер А T(=36) О Уникальный идентификатор доверенности в виде 36-разрядного GUID
Дата совершения (выдачи) доверенности ДатаВыдДовер А T(=10) О Типовой элемент <ДатаТип>.
Дата в формате ДД.ММ.ГГГГ
Внутренний номер доверенности ВнНомДовер А T(1-50) Н При отсутствии номера принимает значение: без номера (б/н)
Дата внутренней регистрации доверенности ДатаВнРегДовер А T(=10) Н Типовой элемент <ДатаТип>.
Дата в формате ДД.ММ.ГГГГ
Идентифицирующая информация об информационной системе, в которой осуществляется хранение доверенности, необходимая для запроса информации из такой информационной системы ИдСистХран А T(1-500) О  
Сведения в формате URL об информационной системе, которая предоставляет техническую возможность получения информации о доверенности УРЛСист А T(1-500) Н При наличии технической возможности у информационной системы, в которой осуществляется хранение доверенности, предоставлять доверенность в автоматическом режиме.
Элемент принимает значение в формате URL

Таблица 5.34

Сведения о доверенности в форме документа на бумажном носителе, используемой для подтверждения полномочий представителя (СвДоверБум)

Наименование элемента Сокращенное наименование (код) элемента Признак типа элемента Формат элемента Признак обязательности элемента Дополнительная информация
Дата совершения (выдачи) доверенности ДатаДовер А T(=10) О Типовой элемент <ДатаТип>.
Дата в формате ДД.ММ.ГГГГ
Внутренний номер доверенности ВнНомДовер А T(1-50) О При отсутствии номера принимает значение: без номера (б/н)
Сведения, идентифицирующие доверителя СвИдДовер А T(1-1000) Н  
Фамилия, имя, отчество (при наличии) лица, подписавшего доверенность ФИО С   Н Типовой элемент <ФИОТип>.
Состав элемента представлен в таблице 5.38

Таблица 5.35

Контактные данные (КонтактТип)

Наименование элемента Сокращенное наименование (код) элемента Признак типа элемента Формат элемента Признак обязательности элемента Дополнительная информация
Иные контактные данные ИнКонт А T(1-255) Н  
Номер контактного телефона/факс Тлф П T(1-255) НМ  
Адрес электронной почты ЭлПочта П T(1-255) НМ  

Таблица 5.36

Информационное поле (ИнфПолТип)

Наименование элемента Сокращенное наименование (код) элемента Признак типа элемента Формат элемента Признак обязательности элемента Дополнительная информация
Идентификатор файла информационного поля ИдФайлИнфПол А T(=36) Н Указывается идентификатор файла, связанного со сведениями данного электронного файла обмена (GUID)
Текстовая информация ТекстИнф С   НМ Типовой элемент <ТекстИнфТип>.
Состав элемента представлен в таблице 5.37

Таблица 5.37

Текстовая информация (ТекстИнфТип)

Наименование элемента Сокращенное наименование (код) элемента Признак типа элемента Формат элемента Признак обязательности элемента Дополнительная информация
Идентификатор Идентиф А T(1-50) О  
Значение Значен А T(1-2000) О  

Таблица 5.38

Фамилия, имя, отчество физического лица (ФИОТип)

Наименование элемента Сокращенное наименование (код) элемента Признак типа элемента Формат элемента Признак обязательности элемента Дополнительная информация
Фамилия Фамилия А T(1-60) О  
Имя Имя А T(1-60) О  
Отчество Отчество А T(1-60) Н  

Приложение N 2
к приказу ФНС России
от 05.07.2024 N ЕА-7-26/532@

ФОРМАТ ПРЕДСТАВЛЕНИЯ ОТЗЫВА ГАРАНТИЙНОГО ПИСЬМА ПО ДОГОВОРАМ ДОБРОВОЛЬНОГО МЕДИЦИНСКОГО СТРАХОВАНИЯ В ЭЛЕКТРОННОЙ ФОРМЕ

I. ОБЩИЕ СВЕДЕНИЯ

1. Настоящий формат описывает требования к XML-файлу передачи по телекоммуникационным каналам связи (далее - файл обмена) отзыва гарантийного письма по договорам добровольного медицинского страхования между заказчиком (страховой организацией) и исполнителем (медицинской организацией) в электронной форме.

Файл обмена должен быть подписан электронной подписью (электронными подписями) в соответствии с требованиями Федерального закона от 06.04.2011 N 63-ФЗ "Об электронной подписи".

2. Отзыв гарантийного письма по договорам добровольного медицинского страхования содержит файл обмена, состоящий из сведений об исполнителе, о заказчике, об отзываемых гарантийных письмах.

3. Номер версии настоящего формата 5.01, часть 967.

II. ОПИСАНИЕ ФАЙЛА ОБМЕНА

4. Имя файла обмена должно иметь следующий вид:

R_T_A_O_GGGGMMDD_N, где:

R_T - префикс, принимающий значение ON_OTZGARANT;

A - уникальный идентификатор получателя файла обмена. Значение элемента представляется в виде "УИОЭДОУИПол", где:

"УИОЭДО" - уникальный идентификатор оператора электронного документооборота (далее - оператор ЭДО) - символьный трехзначный код (префикс), присваивается Федеральной налоговой службой. В значении уникального идентификатора допускаются символы латинского алфавита "A - Z", "a - z", цифры "0 - 9", знаки "@", ".", "-". Значение уникального идентификатора регистронезависимо. При направлении файла обмена не через оператора ЭДО уникальный идентификатор оператора ЭДО принимает значение "000";

"УИПол" - уникальный идентификатор получателя файла обмена (исполнителя или уполномоченного им лица):

при направлении файла обмена через оператора ЭДО "УИПол" принимает значение уникального идентификатора участника, присваиваемого оператором ЭДО, длина уникального идентификатора получателя не более 43 символов;

при направлении файла обмена не через оператора ЭДО "УИПол" принимает значение глобально уникального идентификатора GUID (Globally Unique Identifier), однозначно идентифицирующего участника документооборота, длина уникального идентификатора получателя не более 43 символов;

О - уникальный идентификатор отправителя файла обмена. Значение элемента представляется в виде "УИОЭДОУИОтпр", где:

"УИОЭДО" - уникальный идентификатор оператора ЭДО - символьный трехзначный код (префикс), присваивается Федеральной налоговой службой. В значении уникального идентификатора допускаются символы латинского алфавита "A - Z", "a - z", цифры "0 - 9", знаки "@", ".", "-". Значение уникального идентификатора регистронезависимо. При направлении файла обмена не через оператора ЭДО уникальный идентификатор оператора ЭДО принимает значение "000";

"УИОтпр" - уникальный идентификатор отправителя файла обмена (заказчика или уполномоченного им лица):

при направлении файла обмена через оператора ЭДО "УИОтпр" принимает значение уникального идентификатора участника, присваиваемого оператором ЭДО, длина уникального идентификатора отправителя не более 43 символов;

при направлении файла обмена не через оператора ЭДО "УИОтпр" принимает значение GUID, однозначно идентифицирующего участника документооборота, длина уникального идентификатора отправителя не более 43 символов;

GGGG - год формирования передаваемого файла обмена, MM - месяц, DD - день;

N - 36-символьный GUID.

Расширение имени файла обмена - xml. Расширение имени файла обмена может указываться строчными или прописными буквами.

Параметры первой строки файла обмена

Первая строка XML-файла должна иметь следующий вид:

<?xml version ="1.0" encoding ="windows-1251"?>

Имя файла, содержащего XML-схему файла обмена, должно иметь следующий вид:

ON_OTZGARANT_1_967_02_05_01_xx, где xx - номер версии схемы.

Расширение имени файла - xsd.

XML-схема файла обмена в электронной форме приводится отдельным файлом и размещается на официальном сайте Федеральной налоговой службы в информационно-телекоммуникационной сети "Интернет".

Выпуск новой версии (новых версий) схемы возможен при условии ее непротиворечия требованиям данного документа (в части уточнения текста наименования отдельных элементов, дополнительной информации, увеличения количества знаков в формате элемента).

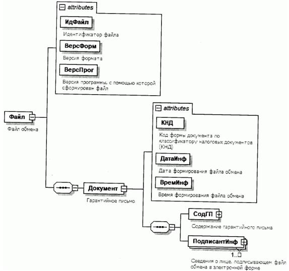
5. Логическая модель файла обмена представлена в виде диаграммы структуры файла обмена на рисунке 1 настоящего формата. Элементами логической модели файла обмена являются элементы и атрибуты XML-файла. Перечень структурных элементов логической модели файла обмена и сведения о них приведены в таблицах 5.1 - 5.30 настоящего формата.

Для каждого структурного элемента логической модели файла обмена приводятся следующие сведения:

наименование элемента. Приводится полное наименование элемента. В строке таблицы могут быть описаны несколько элементов, наименования которых разделены символом "|". Такая форма записи применяется при наличии в файле обмена только одного элемента из описанных в этой строке;

сокращенное наименование (код) элемента. Приводится сокращенное наименование элемента. Синтаксис сокращенного наименования должен удовлетворять спецификации XML;

признак типа элемента. Может принимать следующие значения: "С" - сложный элемент логической модели (содержит вложенные элементы), "П" - простой элемент логической модели, реализованный в виде элемента XML-файла, "А" - простой элемент логической модели, реализованный в виде атрибута элемента XML-файла. Простой элемент логической модели не содержит вложенные элементы;

формат элемента. Формат элемента представляется следующими условными обозначениями: T - символьная строка; N - числовое значение (целое или дробное).

Формат символьной строки указывается в виде T(n-k) или T(=k), где: n - минимальное количество знаков, k - максимальное количество знаков, символ "-" - разделитель, символ "=" означает фиксированное количество знаков в строке. В случае если минимальное количество знаков равно 0, формат имеет вид T(0-k). В случае если максимальное количество знаков не ограничено, формат имеет вид T(n-).

Формат числового значения указывается в виде N(m.k), где: m - максимальное количество знаков в числе, включая знак (для отрицательного числа), целую и дробную часть числа без разделяющей десятичной точки, k - максимальное число знаков дробной части числа. Если число знаков дробной части числа равно 0 (то есть число целое), то формат числового значения имеет вид N(m).

Для простых элементов, являющихся базовыми в XML, таких как элемент с типом "date", поле "Формат элемента" не заполняется. Для таких элементов в поле "Дополнительная информация" указывается тип базового элемента;

признак обязательности элемента определяет обязательность наличия элемента (совокупности наименования элемента и его значения) в файле обмена. Признак обязательности элемента может принимать следующие значения: "О" - наличие элемента в файле обмена обязательно; "Н" - наличие элемента в файле обмена необязательно, то есть элемент может отсутствовать. Если элемент принимает ограниченный перечень значений по классификатору, то признак обязательности элемента дополняется символом "К". В случае, если количество реализаций элемента может быть более одной, признак обязательности элемента дополняется символом "М".

К вышеперечисленным признакам обязательности элемента добавляется значение "У" при описании в XML-схеме условий, предъявляемых к элементу в файле обмена, описанных в графе "Дополнительная информация";

дополнительная информация содержит, при необходимости, требования к элементу файла обмена, не указанные ранее. Для сложных элементов указывается ссылка на таблицу, в которой описывается состав данного элемента. Для элементов, принимающих ограниченный перечень значений из классификатора, указывается соответствующее наименование классификатора или приводится перечень возможных значений. Для классификатора может указываться ссылка на его местонахождение. Для элементов, использующих пользовательский тип данных, указывается наименование типового элемента.

Рисунок 1. Диаграмма структуры файла обмена

Таблица 5.1

Файл обмена (Файл)

Наименование элемента Сокращенное наименование (код) элемента Признак типа элемента Формат элемента Признак обязательности элемента Дополнительная информация
Идентификатор файла ИдФайл А T(1-255) ОУ Содержит (повторяет) имя сформированного файла (без расширения)
Версия формата ВерсФорм А T(1-5) О Принимает значение: 5.01
Версия программы, с помощью которой сформирован файл ВерсПрог А T(1-40) О  
Отзыв гарантийного письма Документ С   О Состав элемента представлен в таблице 5.2

Таблица 5.2

Отзыв гарантийного письма (Документ)

Наименование элемента Сокращенное наименование (код) элемента Признак типа элемента Формат элемента Признак обязательности элемента Дополнительная информация
Код формы документа по классификатору налоговых документов (КНД) КНД А T(=7) ОК Типовой элемент <КНДТип>.
Принимает значение: 1110390
Дата формирования файла обмена ДатаИнф А T(=10) О Типовой элемент <ДатаТип>.
Дата в формате ДД.ММ.ГГГГ
Время формирования файла обмена ВремИнф А T(=8) О Типовой элемент <ВремяТип>.
Время в формате ЧЧ.ММ.СС
Содержание отзыва гарантийного письма СодОтзыв С   О Состав элемента представлен в таблице 5.3
Сведения о лице, подписывающем файл обмена в электронной форме ПодписантИнф С   ОМ Типовой элемент <ПодписантТип>.
Состав элемента представлен в таблице 5.24

Таблица 5.3

Содержание отзыва гарантийного письма (СодОтзыв)

Наименование элемента Сокращенное наименование (код) элемента Признак типа элемента Формат элемента Признак обязательности элемента Дополнительная информация
Наименование документа НаимДок А T(=25) ОК Принимает значение: отзыв гарантийного письма
Номер документа НомДок А T(1-255) О Регистрационный номер в системе делопроизводства
Дата документа ДатаДок А T(=10) О Типовой элемент <ДатаТип>.
Дата в формате ДД.ММ.ГГГГ.
Дата присвоения регистрационного номера
Список отзываемых гарантийных писем СвОтзыв С   ОМ Состав элемента представлен в таблице 5.4
Сведения о договорном документе СвДог С   Н Типовой элемент <РеквДокТип>.
Состав элемента представлен в таблице 5.12
Приложение к договорному документу ПрДог С   НМ Типовой элемент <РеквДокТип>.
Состав элемента представлен в таблице 5.12.
Указываются сведения о дополнительном соглашении, приложении к договорному документу, приложении к дополнительному соглашению и иной документ.
Сведения об исполнителе СвИсп С   О Типовой элемент <УчастникТип>.
Состав элемента представлен в таблице 5.5
Сведения о заказчике СвЗак С   О Типовой элемент <УчастникТип>.
Состав элемента представлен в таблице 5.5
Адресат документа Адресат С   Н Типовой элемент <СвУчастГПТип>.
Состав элемента представлен в таблице 5.23
Сведения об отправителе от заказчика Испол С   Н Типовой элемент <СвУчастГПТип>.
Состав элемента представлен в таблице 5.23
Информационное поле ИнфПол С   НМ Типовой элемент <ИнфПолТип>.
Состав элемента представлен в таблице 5.28

Таблица 5.4

Список отзываемых гарантийных писем (СвОтзыв)

Наименование элемента Сокращенное наименование (код) элемента Признак типа элемента Формат элемента Признак обязательности элемента Дополнительная информация
Признак гарантийного письма ПризнНП А T(=1) ОК Принимает значение:
0 - основное |
1 - дополнительное
Номер документа НомДок А T(1-255) О  
Дата документа ДатаДок А T(=10) О Типовой элемент <ДатаТип>.
Дата в формате ДД.ММ.ГГГГ
Дата отзыва гарантийного письма ДатаОтзыва А T(=10) О Типовой элемент <ДатаТип>.
Дата в формате ДД.ММ.ГГГГ
Дополнительная информация заказчика ДопИнфЗак А T(1-2000) Н  
Порядковый номер отзываемого гарантийного письма НомерОтзыв А N(9) О  

Таблица 5.5

Сведения об участнике факта хозяйственной жизни (УчастникТип)

Наименование элемента Сокращенное наименование (код) элемента Признак типа элемента Формат элемента Признак обязательности элемента Дополнительная информация
Код по Общероссийскому классификатору предприятий и организаций ОКПО А T(1-10) НК Типовой элемент <ОКПОТип>.
Принимает значение в соответствии с Общероссийским классификатором предприятий и организаций (ОКПО)
Код по Общероссийскому классификатору организационно-правовых форм КодОПФ А T(2-5) НК Типовой элемент <ОКОПФТип>.
Принимает значение в соответствии с Общероссийским классификатором организационно-правовых форм
Полное наименование организационно-правовой формы ПолнНаимОПФ А T(4-255) Н  
Структурное подразделение СтруктПодр А T(1-500) Н  
Информация для участника документооборота ИнфДляУчаст А T(1-255) Н  
Сокращенное наименование СокрНаим А T(1-510) Н  
Идентификационные сведения ИдСв С   О Состав элемента представлен в таблице 5.6
Адрес Адрес С   Н Типовой элемент <АдресТип>.
Состав элемента представлен в таблице 5.15
Банковские реквизиты БанкРекв С   Н Состав элемента представлен в таблице 5.10
Контактные данные Контакт С   Н Типовой элемент <КонтактТип>.
Состав элемента представлен в таблице 5.27

Таблица 5.6

Идентификационные сведения (ИдСв)

Наименование элемента Сокращенное наименование (код) элемента Признак типа элемента Формат элемента Признак обязательности элемента Дополнительная информация
Сведения об индивидуальном предпринимателе | СвИП С   О Состав элемента представлен в таблице 5.7
Сведения о юридическом лице, состоящем на учете в налоговом органе | СвЮЛУч С   О Состав элемента представлен в таблице 5.8
Сведения об иностранной организации (иностранном гражданине), не состоящей/состоящем на учете в налоговом органе | СвИнНеУч С   О Типовой элемент <СвИнНеУчТип>.
Состав элемента представлен в таблице 5.14
Сведения о физическом лице, не являющемся индивидуальным предпринимателем СвФЛУч С   О Состав элемента представлен в таблице 5.9

Таблица 5.7

Сведения об индивидуальном предпринимателе (СвИП)

Наименование элемента Сокращенное наименование (код) элемента Признак типа элемента Формат элемента Признак обязательности элемента Дополнительная информация
Идентификационный номер налогоплательщика (ИНН) физического лица ИННФЛ А T(=12) О Типовой элемент <ИННФЛТип>
Реквизиты свидетельства о государственной регистрации индивидуального предпринимателя СвГосРегИП А T(1-100) Н  
Основной государственный регистрационный номер индивидуального предпринимателя ОГРНИП А T(=15) Н Типовой элемент <ОГРНИПТип>
Дата присвоения основного государственного регистрационного номера индивидуального предпринимателя ДатаОГРНИП А T(=10) Н Типовой элемент <ДатаТип>.
Дата в формате ДД.ММ.ГГГГ
Иные сведения, идентифицирующие физическое лицо ИныеСвед А T(1-255) Н  
Фамилия, имя, отчество (при наличии) ФИО С   О Типовой элемент <ФИОТип>.
Состав элемента представлен в таблице 5.30

Таблица 5.8

Сведения о юридическом лице, состоящем на учете в налоговом органе (СвЮЛУч)

Наименование элемента Сокращенное наименование (код) элемента Признак типа элемента Формат элемента Признак обязательности элемента Дополнительная информация
Полное наименование НаимОрг А T(1-1000) О  
ИНН юридического лица ИННЮЛ А T(=10) О Типовой элемент <ИННЮЛТип>
Код причины постановки на учет (КПП) КПП А T(=9) О Типовой элемент <КППТип>

Таблица 5.9

Сведения о физическом лице, не являющемся индивидуальным предпринимателем (СвФЛУч)

Наименование элемента Сокращенное наименование (код) элемента Признак типа элемента Формат элемента Признак обязательности элемента Дополнительная информация
ИНН физического лица ИННФЛ А T(=12) Н Типовой элемент <ИННФЛТип>
Иные сведения, в том числе сведения, идентифицирующие физическое лицо ИныеСвед А T(1-255) НУ Элемент обязателен при отсутствии <ФИО>
Фамилия, имя, отчество (при наличии) ФИО С   НУ Типовой элемент <ФИОТип>.
Состав элемента представлен в таблице 5.30.
Элемент обязателен при отсутствии <ИныеСвед> и <ИННФЛ>

Таблица 5.10

Банковские реквизиты (БанкРекв)

Наименование элемента Сокращенное наименование (код) элемента Признак типа элемента Формат элемента Признак обязательности элемента Дополнительная информация
Номер банковского счета НомерСчета А T(1-20) Н  
Сведения о банке СвБанк С   Н Состав элемента представлен в таблице 5.11

Таблица 5.11

Сведения о банке (СвБанк)

Наименование элемента Сокращенное наименование (код) элемента Признак типа элемента Формат элемента Признак обязательности элемента Дополнительная информация
Наименование банка НаимБанк А T(1-1000) Н  
Банковский идентификационный код (БИК) БИК А T(=9) НК Типовой элемент <БИКТип>.
Принимает значение в соответствии со Справочником банковских идентификационных кодов в платежной системе Банка России, ведение которого обеспечивается Банком России в соответствии с пунктом 1 приложения 5 к Положению Банка России от 24.09.2020 N 732-П "О платежной системе Банка России"
(зарегистрировано Минюстом России 10.11.2020, регистрационный N 60810) <1>
Корреспондентский счет банка КорСчет А T(1-20) Н  

<1> С изменениями, внесенными Указаниями Банка России от 25.03.2021 N 5756-У (зарегистрировано Минюстом России 26.05.2021, регистрационный N 63632), от 23.12.2021 N 6030-У (зарегистрировано Минюстом России 14.03.2022, регистрационный N 67709), от 04.04.2022 N 6115-У (зарегистрировано Минюстом России 06.04.2022, регистрационный N 68096), от 12.01.2023 N 6358-У (зарегистрировано Минюстом России 06.03.2023, регистрационный N 72532), от 09.01.2024 N 6656-У (зарегистрировано Минюстом России 15.03.2024, регистрационный N 77512), от 17.06.2024 N 6753-У (зарегистрировано Минюстом России 18.07.2024, регистрационный N 78863).

Таблица 5.12

Реквизиты документа (РеквДокТип)

Наименование элемента Сокращенное наименование (код) элемента Признак типа элемента Формат элемента Признак обязательности элемента Дополнительная информация
Наименование документа РеквНаимДок А T(1-255) О  
Номер документа РеквНомерДок А T(1-255) О При отсутствии указывается: "Без номера"
Дата документа РеквДатаДок А T(=10) О Типовой элемент <ДатаТип>.
Дата в формате ДД.ММ.ГГГГ
Идентификатор файла обмена документа, подписанного первой стороной РеквИдФайлДок А T(1-255) Н Содержит (повторяет) имя сформированного файла (без расширения).
Указывается идентификатор файла обмена, в котором значения <РеквНаимДок>, <РеквНомерДок>, <РеквДатаДок> совпадают с одноименными элементами, указанными в создаваемом файле обмена
Идентификатор документа РеквИдДок А T(1-255) Н Указывается идентификатор документа, содержащийся в информации документа, в том числе регистрационный номер, если документ/сведения о таком документе содержатся в государственной информационной системе
Идентифицирующая информация об информационной системе, в которой осуществляется хранение документа, необходимая для запроса информации из информационной системы РИдСистХранД А T(1-500) Н Текстовое описание информационной системы, в которой осуществляется хранение документа, необходимое для запроса информации из информационной системы
Сведения в формате URL об информационной системе, которая предоставляет техническую возможность получения информации о документе РеквУРЛСистДок А T(1-500) Н Унифицированный указатель (URL)
Дополнительные сведения РеквДопСведДок А T(1-2000) Н  
Идентифицирующие реквизиты сторон, составивших (сформировавших) документ РеквИдРекСост С   НМ Типовой элемент <ИдРекСостТип>.
Состав элемента представлен в таблице 5.13.
Заполняется в отношении каждого из участников события (сделки), оформленного документом с указанными в <РеквНаимДок>, <РеквНомерДок> и <РеквДатаДок> наименованием, порядковым номером и датой

Таблица 5.13

Идентифицирующие реквизиты сторон, составивших документ (ИдРекСостТип)

Наименование элемента Сокращенное наименование (код) элемента Признак типа элемента Формат элемента Признак обязательности элемента Дополнительная информация
ИНН организации, состоящей на учете в налоговом органе | ИННЮЛ П T(=10) О Типовой элемент <ИННЮЛТип>
ИНН физического лица, не являющегося индивидуальным предпринимателем | ИННФЛ П T(=12) Н Типовой элемент <ИННФЛТип>
ИНН физического лица, являющегося индивидуальным предпринимателем | ИННИП П T(=12) О Типовой элемент <ИННФЛТип>
Данные об иностранной организации (иностранном гражданине), не состоящей/состоящем на учете в налоговом органе | ДаннИно С   О Типовой элемент <СвИнНеУчТип>.
Состав элемента представлен в таблице 5.14
Наименование органа исполнительной власти (специализированной уполномоченной организации), выдавшего документ НаимОИВ П T(1-255) О  

Таблица 5.14

Сведения об иностранной организации (иностранном гражданине), не состоящей/состоящем на учете в налоговом органе (СвИнНеУчТип)

Наименование элемента Сокращенное наименование (код) элемента Признак типа элемента Формат элемента Признак обязательности элемента Дополнительная информация
Идентификация статуса ИдСтат А T(1-25) ОК Принимает значение:
ИО - иностранная организация |
ИГ - иностранный гражданин
Код страны КодСтр А T(=3) ОК Типовой элемент <ОКСМТип>.
Принимает значение в соответствии с Общероссийским классификатором стран мира (ОКСМ)
Наименование страны НаимСтран А T(1-255) ОК Принимает значение в соответствии с Общероссийским классификатором стран мира (ОКСМ)
Наименование иностранной организации (полное)/Фамилия, имя, отчество (при наличии) иностранного гражданина Наим А T(1-1000) О  
Идентификатор иностранной организации (иностранного гражданина) Идентиф А T(1-255) НУ Элемент обязателен при отсутствии <ИныеСвед>
Иные сведения для однозначной идентификации иностранной организации (иностранного гражданина) ИныеСвед А T(1-255) НУ Элемент обязателен при отсутствии <Идентиф>

Таблица 5.15

Сведения об адресе (месте нахождения) (АдресТип)

Наименование элемента Сокращенное наименование (код) элемента Признак типа элемента Формат элемента Признак обязательности элемента Дополнительная информация
Глобальный номер места нахождения (GLN места) ГЛНМеста А T(=13) Н  
Адрес, указанный в Едином государственном реестре юридических лиц/почтовый адрес/адрес регистрации по месту жительства индивидуального предпринимателя, указанный в Едином государственном реестре индивидуальных предпринимателей (реквизиты адреса на территории Российской Федерации) | АдрРФ С   О Типовой элемент <АдрРФТип>.
Состав элемента представлен в таблице 5.16
Адрес в соответствии с государственным адресным реестром, указанный в Едином государственном реестре юридических лиц/почтовый адрес/адрес регистрации по месту жительства индивидуального предпринимателя, указанный в Едином государственном реестре индивидуальных предпринимателей (реквизиты адреса на территории Российской Федерации) | АдрГАР С   О Типовой элемент <АдрГАРТип>.
Состав элемента представлен в таблице 5.17
Адрес, указанный в Едином государственном реестре юридических лиц/почтовый адрес/адрес регистрации по месту жительства индивидуального предпринимателя, указанный в Едином государственном реестре индивидуальных предпринимателей (информация об адресе, в том числе об адресе за пределами территории Российской Федерации) АдрИнф С   О Типовой элемент <АдрИнфТип>.
Состав элемента представлен в таблице 5.22

Таблица 5.16

Сведения об адресе в Российской Федерации, содержащиеся в ЕГРЮЛ (АдрРФТип)

Наименование элемента Сокращенное наименование (код) элемента Признак типа элемента Формат элемента Признак обязательности элемента Дополнительная информация
Почтовый индекс Индекс А T(=6) Н  
Код субъекта Российской Федерации КодРегион А T(=2) ОК Типовой элемент <ССРФТип>.
Принимает значение в соответствии с приложением N 2 "Коды субъектов Российской Федерации и иных территорий" к порядку заполнения формы "Сведения о регистрации гражданина Российской Федерации по месту жительства", утвержденному приказом ФНС России от 27.06.2022 N ЕД-7-14/517@ (зарегистрирован Минюстом России 09.11.2022, регистрационный N 70874) <2> (далее - Коды субъектов Российской Федерации и иных территорий)
Наименование субъекта Российской Федерации НаимРегион А T(1-51) ОК Принимает значение наименования субъекта в соответствии с Кодами субъектов Российской Федерации и иных территорий за следующим исключением: если код субъекта Российской Федерации принимает значение, равное "99" (<КодРегион>=99), то элемент принимает значение "иные территории, включая город и космодром Байконур"
Район Район А T(1-255) Н  
Город Город А T(1-255) Н  
Населенный пункт НаселПункт А T(1-255) Н  
Улица Улица А T(1-255) Н  
Дом Дом А T(1-50) Н  
Корпус Корпус А T(1-50) Н  
Квартира Кварт А T(1-50) Н  
Иные сведения об адресе в Российской Федерации ИныеСвед А T(1-1000) Н  

<2> С изменениями, внесенными приказом ФНС России от 24.07.2023 N ЕД-7-14/491@ (зарегистрирован Минюстом России 07.08.2023, регистрационный N 74651).

Таблица 5.17

Адрес в соответствии с государственным адресным реестром (АдрГАРТип)

Наименование элемента Сокращенное наименование (код) элемента Признак типа элемента Формат элемента Признак обязательности элемента Дополнительная информация
Уникальный номер адреса объекта адресации в государственном адресном реестре ИдНом А T(=36) О Уникальный номер адреса объекта адресации в государственном адресном реестре в виде 36-разрядного GUID
Почтовый индекс Индекс А T(=6) Н  
Код субъекта Российской Федерации КодРегион П T(=2) ОК Типовой элемент <ССРФТип>.
Принимает значение в соответствии с Кодами субъектов Российской Федерации и иных территорий
Наименование субъекта Российской Федерации НаимРегион П T(1-51) О Принимает значение наименования субъекта в соответствии с Кодами субъектов Российской Федерации и иных территорий за следующим исключением: если код субъекта Российской Федерации принимает значение, равное "99" (<КодРегион>=99), то элемент принимает значение "иные территории, включая город и космодром Байконур"
Муниципальный район/городской округ/внутригородская территория города федерального значения/муниципальный округ/федеральная территория МуниципРайон С   НУ Типовой элемент <ВидНаимКодТип>.
Состав элемента представлен в таблице 5.18.
Элемент обязателен, если значение элемента <КодРегион> не равно 99
Городское поселение/сельское поселение/межселенная территория в составе муниципального района/внутригородской район городского округа ГородСелПоселен С   Н Типовой элемент <ВидНаимКодТип>.
Состав элемента представлен в таблице 5.18
Населенный пункт (город, деревня, село и прочее) НаселенПункт С   Н Типовой элемент <ВидНаимТип>.
Состав элемента представлен в таблице 5.19
Элемент планировочной структуры ЭлПланСтруктур С   Н Типовой элемент <ТипНаимТип>.
Состав элемента представлен в таблице 5.20
Элемент улично-дорожной сети ЭлУлДорСети С   Н Типовой элемент <ТипНаимТип>.
Состав элемента представлен в таблице 5.20
Земельный участок (номер) ЗемелУчасток П T(1-50) Н  
Здание/строение/сооружение/объект незавершенного строительства Здание С   НМ Типовой элемент <НомерТип>.
Состав элемента представлен в таблице 5.21
Помещение в пределах здания/строения/сооружения/машино-место ПомещЗдания С   Н Типовой элемент <НомерТип>.
Состав элемента представлен в таблице 5.21
Помещение в пределах квартиры ПомещКвартиры С   Н Типовой элемент <НомерТип>.
Состав элемента представлен в таблице 5.21

Таблица 5.18

Сведения о виде (код) и наименовании адресного элемента (ВидНаимКодТип)

Наименование элемента Сокращенное наименование (код) элемента Признак типа элемента Формат элемента Признак обязательности элемента Дополнительная информация
           
Вид (код) элемента ВидКод А T(=1) ОК Принимает значения:
для элемента <МуниципРайон>
1 - муниципальный район |
2 - городской округ |
3 - внутригородская территория города федерального значения |
4 - муниципальный округ |
5 - федеральная территория
для элемента <ГородСелПоселен>
1 - городское поселение |
2 - сельское поселение |
3 - межселенная территория в составе муниципального района |
4 - внутригородской район городского округа
Наименование элемента Наим А T(1-255) О  

Таблица 5.19

Сведения о виде и наименовании адресного элемента (ВидНаимТип)

Наименование элемента Сокращенное наименование (код) элемента Признак типа элемента Формат элемента Признак обязательности элемента Дополнительная информация
Вид элемента Вид А T(1-50) О  
Наименование элемента Наим А T(1-255) О  

Таблица 5.20

Сведения о типе и наименовании адресного элемента (ТипНаимТип)

Наименование элемента Сокращенное наименование (код) элемента Признак типа элемента Формат элемента Признак обязательности элемента Дополнительная информация
Тип элемента Тип А T(1-50) О  
Наименование элемента Наим А T(1-255) О  

Таблица 5.21

Сведения о номере адресного элемента (НомерТип)

Наименование элемента Сокращенное наименование (код) элемента Признак типа элемента Формат элемента Признак обязательности элемента Дополнительная информация
Тип элемента Тип А T(1-50) О  
Номер элемента Номер А T(1-255) О  

Таблица 5.22

Информация об адресе, в том числе об адресе за пределами территории Российской Федерации (АдрИнфТип)

Наименование элемента Сокращенное наименование (код) элемента Признак типа элемента Формат элемента Признак обязательности элемента Дополнительная информация
Код страны КодСтр А T(=3) ОК Типовой элемент <ОКСМТип>.
Принимает значение в соответствии с Общероссийским классификатором стран мира (ОКСМ)
Наименование страны НаимСтран А T(1-255) ОК Принимает значение в соответствии с Общероссийским классификатором стран мира (ОКСМ)
Адрес АдрТекст А T(1-1000) О  

Таблица 5.23

Сведения об участнике гарантийного письма (СвУчастГПТип)

Наименование элемента Сокращенное наименование (код) элемента Признак типа элемента Формат элемента Признак обязательности элемента Дополнительная информация
Должность Должн А T(1-150) О  
Фамилия, имя, отчество (при наличии) ФИО С   О Типовой элемент <ФИОТип>.
Состав элемента представлен в таблице 5.30
Контактные данные Контакт С   Н Типовой элемент <КонтактТип>.
Состав элемента представлен в таблице 5.27

Таблица 5.24

Сведения о лице, подписывающем информацию отправителя в электронной форме (ПодписантТип)

Наименование элемента Сокращенное наименование (код) элемента Признак типа элемента Формат элемента Признак обязательности элемента Дополнительная информация
           
Должность Должн А T(1-255) Н  
Тип подписи ТипПодпис А T(=1) НК Принимает значение:
1 - усиленная квалифицированная электронная подпись |
2 - простая электронная подпись |
3 - усиленная неквалифицированная электронная подпись.
Значения "2" и "3" применяются, если иное не предусмотрено законодательством Российской Федерации
Дата подписания документа ДатаПодДок А T(=10) Н Типовой элемент <ДатаТип>.
Дата в формате ДД.ММ.ГГГГ
Способ подтверждения полномочий на подписание документа СпосПодтПолном А T(=1) ОК Принимает значение:
1 - в соответствии с данными, содержащимися в электронной подписи |
2 - в соответствии с доверенностью в электронной форме в машиночитаемом виде, если представление доверенности осуществляется посредством включения в каждый пакет электронных документов, подписываемых представителем |
3 - в соответствии с доверенностью в электронной форме в машиночитаемом виде, если представление доверенности осуществляется из информационной системы. При этом необходимая информация для запроса доверенности из такой информационной системы, указана в электронном документе |
4 - в соответствии с доверенностью в электронной форме в машиночитаемом виде, если представление доверенности осуществляется из информационной системы. При этом необходимая информация для запроса доверенности из информационной системы, представляется способом, отличным от указания в электронном документе |
5 - в соответствии с доверенностью в форме документа на бумажном носителе |
6 - иное
Дополнительные сведения ДопСведПодп А T(1-255) Н Дополнительные сведения о подписанте
Фамилия, имя, отчество (при наличии) ФИО С   О Типовой элемент <ФИОТип>.
Состав элемента представлен в таблице 5.30
Сведения о доверенности в электронной форме в машиночитаемом виде, используемой для подтверждения полномочий представителя | СвДоверЭл С   НМУ Состав элемента представлен в таблице 5.25.
Элемент обязателен и формируется только при <СпосПодтПолном>=3
Сведения о доверенности в форме документа на бумажном носителе, используемой для подтверждения полномочий представителя СвДоверБум С   НМУ Состав элемента представлен в таблице 5.26.
Элемент обязателен и формируется только при <СпосПодтПолном>=5

Таблица 5.25

Сведения о доверенности в электронной форме в машиночитаемом виде, используемой для подтверждения полномочий представителя (СвДоверЭл)

Наименование элемента Сокращенное наименование (код) элемента Признак типа элемента Формат элемента Признак обязательности элемента Дополнительная информация
Единый регистрационный номер доверенности НомДовер А T(=36) О Уникальный идентификатор доверенности в виде 36-разрядного GUID
Дата совершения (выдачи) доверенности ДатаВыдДовер А T(=10) О Типовой элемент <ДатаТип>.
Дата в формате ДД.ММ.ГГГГ
Внутренний номер доверенности ВнНомДовер А T(1-50) Н При отсутствии номера принимает значение: без номера (б/н)
Дата внутренней регистрации доверенности ДатаВнРегДовер А T(=10) Н Типовой элемент <ДатаТип>.
Дата в формате ДД.ММ.ГГГГ
Идентифицирующая информация об информационной системе, в которой осуществляется хранение доверенности, необходимая для запроса информации из такой информационной системы ИдСистХран А T(1-500) О  
Сведения в формате URL об информационной системе, которая предоставляет техническую возможность получения информации о доверенности УРЛСист А T(1-500) Н При наличии технической возможности у информационной системы, в которой осуществляется хранение доверенности, предоставлять доверенность в автоматическом режиме.
Элемент принимает значение в формате URL

Таблица 5.26

Сведения о доверенности в форме документа на бумажном носителе, используемой для подтверждения полномочий представителя (СвДоверБум)

Наименование элемента Сокращенное наименование (код) элемента Признак типа элемента Формат элемента Признак обязательности элемента Дополнительная информация
Дата совершения (выдачи) доверенности ДатаДовер А T(=10) О Типовой элемент <ДатаТип>.
Дата в формате ДД.ММ.ГГГГ
Внутренний номер доверенности ВнНомДовер А T(1-50) О При отсутствии номера принимает значение: без номера (б/н)
Сведения, идентифицирующие доверителя СвИдДовер А T(1-1000) Н  
Фамилия, имя, отчество (при наличии) лица, подписавшего доверенность ФИО С   Н Типовой элемент <ФИОТип>.
Состав элемента представлен в таблице 5.30

Таблица 5.27

Контактные данные (КонтактТип)

Наименование элемента Сокращенное наименование (код) элемента Признак типа элемента Формат элемента Признак обязательности элемента Дополнительная информация
Иные контактные данные ИнКонт А T(1-255) Н  
Номер контактного телефона/факс Тлф П T(1-255) НМ  
Адрес электронной почты ЭлПочта П T(1-255) НМ  

Таблица 5.28

Информационное поле (ИнфПолТип)

Наименование элемента Сокращенное наименование (код) элемента Признак типа элемента Формат элемента Признак обязательности элемента Дополнительная информация
Идентификатор файла информационного поля ИдФайлИнфПол А T(=36) Н Уникальный идентификатор в виде 36-разрядного GUID.
Указывается идентификатор файла, связанного со сведениями данного электронного документа
Текстовая информация ТекстИнф С   НМ Типовой элемент <ТекстИнфТип>.
Состав элемента представлен в таблице 5.29

Таблица 5.29

Текстовая информация (ТекстИнфТип)

Наименование элемента Сокращенное наименование (код) элемента Признак типа элемента Формат элемента Признак обязательности элемента Дополнительная информация
Идентификатор Идентиф А T(1-50) О  
Значение Значен А T(1-2000) О  

Таблица 5.30

Фамилия, имя, отчество физического лица (ФИОТип)

Наименование элемента Сокращенное наименование (код) элемента Признак типа элемента Формат элемента Признак обязательности элемента Дополнительная информация
Фамилия Фамилия А T(1-60) О  
Имя Имя А T(1-60) О  
Отчество Отчество А T(1-60) Н