Приказ ФНС РФ от 02.12.2024 N ЕД-7-13/1088@

"Об утверждении формы, Порядка ее заполнения и формата представления уведомления о контролируемых сделках в электронной форме"
Редакция от 02.12.2024 — Действует с 28.01.2025

Зарегистрировано в Минюсте России 28 декабря 2024 г. N 80850


ФЕДЕРАЛЬНАЯ НАЛОГОВАЯ СЛУЖБА

ПРИКАЗ
от 2 декабря 2024 г. N ЕД-7-13/1088@

ОБ УТВЕРЖДЕНИИ ФОРМЫ, ПОРЯДКА ЕЕ ЗАПОЛНЕНИЯ И ФОРМАТА ПРЕДСТАВЛЕНИЯ УВЕДОМЛЕНИЯ О КОНТРОЛИРУЕМЫХ СДЕЛКАХ В ЭЛЕКТРОННОЙ ФОРМЕ

В соответствии с абзацем третьим пункта 2 статьи 105.16 части первой Налогового кодекса Российской Федерации, абзацем первым пункта 1 и подпунктом 5.9.37 пункта 5 Положения о Федеральной налоговой службе, утвержденного постановлением Правительства Российской Федерации от 30.09.2004 N 506, в связи с принятием Федерального закона от 27.11.2023 N 539-ФЗ "О внесении изменений в части первую и вторую Налогового кодекса Российской Федерации, отдельные законодательные акты Российской Федерации и признании утратившими силу отдельных положений законодательных актов Российской Федерации" приказываю:

1. Утвердить:

форму уведомления о контролируемых сделках согласно приложению N 1 к настоящему приказу;

формат представления уведомления о контролируемых сделках в электронной форме согласно приложению N 2 к настоящему приказу;

порядок заполнения формы уведомления о контролируемых сделках согласно приложению N 3 к настоящему приказу.

2. Признать утратившими силу:

приказ ФНС России от 07.05.2018 N ММВ-7-13/249@ "Об утверждении формы уведомления о контролируемых сделках, формата представления уведомления о контролируемых сделках в электронной форме, порядка заполнения формы уведомления о контролируемых сделках, а также порядка представления уведомления о контролируемых сделках в электронной форме и признании утратившим силу приказа ФНС России от 27 июля 2012 г. N ММВ-7-13/524@" (зарегистрирован Министерством юстиции Российской Федерации 13.08.2018, регистрационный N 51864);

приказ ФНС России от 26.07.2019 N ММВ-7-13/380@ "О внесении изменений в приказ Федеральной налоговой службы от 07.05.2018 N ММВ-7-13/249@" (зарегистрирован Министерством юстиции Российской Федерации 14.11.2019, регистрационный N 56510);

абзац двадцатый пункта 2 приказа ФНС России от 16.07.2020 N ЕД-7-2/448@ "Об утверждении Порядка направления и получения документов, предусмотренных Налоговым кодексом Российской Федерации и используемых налоговыми органами при реализации своих полномочий в отношениях, регулируемых законодательством о налогах и сборах, а также представления документов по требованию налогового органа в электронной форме по телекоммуникационным каналам связи" (зарегистрирован Министерством юстиции Российской Федерации 19.08.2020, регистрационный N 59335).

3. Установить, что настоящий приказ вступает в силу по истечении одного месяца со дня его официального опубликования.

4. Контроль за исполнением настоящего приказа возложить на заместителя руководителя Федеральной налоговой службы, координирующего методологическое и организационное обеспечение работы ФНС России и территориальных налоговых органов по вопросам налогового администрирования цен и трансфертного ценообразования для целей налогообложения и выявления налоговых рисков.

Руководитель
Федеральной налоговой службы
Д.В. ЕГОРОВ

Приложение N 1
к приказу ФНС России
от 02.12.2024 N ЕД-7-13/1088@

                          ИНН                
                                                                     
    5310   4014     КПП               Стр. 0 0 1

Форма по КНД 1110025

УВЕДОМЛЕНИЕ О КОНТРОЛИРУЕМЫХ СДЕЛКАХ

Номер корректировки                 Представляется в налоговый орган (код)       Отчетный год      
                                                                               
По месту учета (код)                                 Код по ОКТМО                    
                                                                               
                                                                             
                                                                               
                                                                             
                                                                               
                                                                             
 
                                                                             
(налогоплательщик)
                                                                               
Форма реорганизации (ликвидация) (код)       ИНН/КПП реорганизованной
организации
                      /                  
                                           
                                                                               
                                                                               
Номер контактного телефона                                                              
                                                                               
Адрес электронной почты                                                            
Данное уведомление составлено на       страницах с приложением копий документов <1> на       листах
Достоверность и полноту сведений, указанных в настоящем уведомлении, подтверждаю: Заполняется работником налогового органа
Сведения о представлении уведомления
                                                                                     
    1 - налогоплательщик                 Настоящее уведомление представлено (код)                    
    2 - представитель налогоплательщика <1>                                                    
                                            на       страницах
                                                                                 
                                                                                   
                                          с приложением копии документа на   листах        
                                                         
                                                                                 
(фамилия, имя, отчество <2> полностью)     Дата представления уведомления     .     .          
                                               
                                                                                     
Подпись       Дата     .     .                                                      
                                                                                     
Наименование и реквизиты документа, подтверждающего полномочия представителя                                              
                                                                                     
                                                                                 
                                                                                     
                                        Фамилия, И.О. <2>     Подпись
                                                                                     

<1> К уведомлению прилагается копия документа, подтверждающего полномочия представителя.

<2> Отчество указывается при наличии.

                                                                             
                          ИНН                
                                                                     
    5310   4021     КПП               Стр.      

Фамилия _________________________________________ И. _____ О. <1> _____

Сведения о налогоплательщике - физическом лице <2>

1. Дата рождения     . .                                            
                                                                               
2. Место рождения                                                                
                                                                               
                                                                             
                                                                               
                                                                             
3. Гражданство       1 - гражданин Российской Федерации             3.1. Код страны по классификатору ОКСМ (цифровой)    
                2 - иностранный гражданин                                          
              3 - лицо без гражданства                                              
                                                                             
4. Сведения о документе, удостоверяющем личность:                              
                                                                           
4.1. Код вида документа                                                          
                                                                           
4.2. Серия и номер                                                          
                                                                           
4.3. Дата выдачи   .   .                                              
                                                                             
4.4. Кем выдан                                                          
                                                                               
                                                                           
                                                                               
5. Статус налогоплательщика
    1 - физическое лицо - резидент Российской Федерации
                      2 - физическое лицо - нерезидент Российской Федерации
                                                                               
6. Адрес места жительства (места пребывания) за пределами Российской Федерации
          6.1. Код страны по классификатору ОКСМ (цифровой)    
                                                                               
                                                                             
                                                                               
                                                                             
                                                                               
                                                                             
                                                                               
                                                                             

<1> Отчество указывается при наличии.

<2> Не заполняется, если указан ИНН.

Достоверность и полноту сведений, указанных на настоящей странице, подтверждаю:

______________ (подпись) __________________ (дата)

                                                                             
                            ИНН                
                                                                             
        5310   4038         КПП               Стр.      

Фамилия _________________________________________ И. _____ О. <1> _____

Раздел 1А. Сведения о контролируемой сделке (группе однородных сделок)

1. Порядковый номер контролируемой сделки по уведомлению                                                    
                                                                               
2. Сделка, совершенная от имени комиссионера (агента)       0 - нет                                        
                              1 - да                                            
                                                                               

3. Основания для контроля сделки (группы однородных сделок) в соответствии со статьей 105.14 Налогового кодекса Российской Федерации (далее - Кодекс)

3.1. Взаимозависимость
      0 - невзаимозависимы                                
                              1 - взаимозависимость по Кодексу (пункт 2 статьи 105.1 Кодекса)                      
                              2 - самостоятельное признание взаимозависимости (пункт 6 статьи 105.1 Кодекса)              
                              3 - взаимозависимость по решению суда (пункт 7 статьи 105.1 Кодекса)                    
                                                                                   
3.2. Основания отнесения сделки к контролируемой согласно статье 105.14 Кодекса                            
                                                                                   
                                0 - нет                                                
121     122     123     124     1 - да                                                
                                                                                   
3.3. Особенности отнесения сделки к контролируемой, если сделка совершена между взаимозависимыми лицами, местом регистрации, либо местом жительства, либо местом налогового резидентства всех сторон и выгодоприобретателей по которой является Российская Федерация, в соответствии со статьей 105.14 Кодекса
                                                                0 - нет              
131     132     133     134     135     136     137     138     1 - да            
                                                                                   
4. Сведения о контролируемой сделке (группе однородных сделок)                                  
                                                                                   
4.1. Группа однородных сделок                   0 - нет                                              
                                  1 - да                                              
                                                                                   
4.2. Код наименования сделки               .                                                
                                                                                   
4.2.1. Код стороны сделки, которой является налогоплательщик                                                
                                                                                   
4.3. Код типа сделки, предусмотренной подпунктом 7 пункта 3 статьи 105.16 Кодекса 1     2     3     0 - нет                              
                                      1 - да                              
                                                                                   
4.4. Признак определения цены сделки с учетом особенностей, предусмотренных статьей 105.4 Кодекса (регулируемые цены)     0 - нет                
                                                                1 - да                
                                                                                   
4.5. Код определения цены сделки                                                          
                                                                                   
4.6. Код методов ценообразования                                                                      
                                                                                   
4.7. Код источника информации, используемой налогоплательщиком                                          
                                                                        0 - нет      
251     252     253     254     255     256     257     258     259     1 - да      
                                                                                   
                                                                                   
5. Сумма полученных доходов и сумма произведенных расходов налогоплательщика по контролируемой сделке (группе однородных сделок)
                                                                                 
5.1. Сумма доходов налогоплательщика по контролируемой сделке (группе однородных сделок) в рублях                                
                                                                                   
5.1.1. в том числе сумма доходов по сделкам, цены которых подлежат регулированию                                      
                                                                                   
5.2. Сумма расходов (убытков) налогоплательщика по контролируемой сделке (группе однородных сделок) в рублях                              
                                                                                   
5.2.1. в том числе сумма расходов по сделкам, цены которых подлежат регулированию                                      

<1> Отчество указывается при наличии.

Достоверность и полноту сведений, указанных на настоящей странице, подтверждаю:

______________ (подпись) __________________ (дата)

                                                                           
                          ИНН                
                                                                     
    5310   4045     КПП               Стр.      

Фамилия _________________________________________ И. _____ О. <1> _____

Раздел 1Б. Сведения о предмете сделки (группы однородных сделок)

1. Общие сведения о предмете сделки (группы однородных сделок)                                                        
                                                                               
1.1. Порядковый номер контролируемой сделки (из Раздела 1А)                                                        
                                                                               
1.1.1. Порядковый номер листа Раздела 1Б (для сделки, указанной в пункте 1.1.)                                                    
                                                                               
1.2. Тип предмета сделки                         1 - товар                                        
                                  2 - результаты работ, оказание услуг                                
                                  3 - иной объект гражданских прав                                  
                                                                               
2. Уникальный номер контракта/кредитного договора                     /         /         /   /              
                                                                               
3. Перечень предметов сделки (группы однородных сделок)                                                        
                                                                               
3.1. Наименование предмета сделки                                                                
                                                                               
                                                                             
                                                                               
                                                                             
                                                                               
3.2.1. Код предмета сделки (код по ТН ВЭД)                                                                
                                                                               
3.2.2. Код предмета сделки (код по ОКПД2)     .     .     .                                              
                                                                               
3.2.3. Код предмета сделки (код по ОКВЭД2)     .     .                                                    
                                                                               
3.3. Номер другого участника сделки                                                                
                                                                               
3.4.1. Номер договора                                                                    
                                                                               
                                                                             
                                                                               
3.4.2. Дата договора     .     .                                                          
                                                                               
3.5. Код условия поставки (заполняется только для товара)                                                          
                                                                               
3.6. Код пункта поставки, места перехода права собственности по классификатору ОКТМО (заполняется только для товара)                                      
                                                                               
3.6.1 Код страны по классификатору ОКСМ (цифровой)                                                            
                                                                               
3.6.2. Место совершения сделки                                                                    
                                                                               
                                                                             
                                                                               
                                                                             
                                                                               
3.7. Код единицы измерения по ОКЕИ                             3.8. Количество                   .          
                                                                               
3.9. Цена (тариф) за единицу измерения без учета НДС и акцизов в рублях или иностранной валюте                                     .      
                                                                               
3.10. Код валюты           3.11. Процентная ставка         .                                          
                                                                               
3.12. Сумма базы для расчета роялти в рублях                                                              
                                                                               
3.13. Итого стоимость без учета НДС и акцизов в рублях                                                            
                                                                               
3.14. Дата совершения сделки               .     .                                              

<1> Отчество указывается при наличии.

Достоверность и полноту сведений, указанных на настоящей странице, подтверждаю:
______________ (подпись) __________________ (дата)

                                                                             
                          ИНН                
                                                                     
    5310   4052     КПП               Стр.      

Фамилия _________________________________________ И. _____ О. <1> _____

Раздел 1В. Сведения о сделке последующей реализации или предшествующей покупки товаров

1. Общие сведения о сделке                                                                    
                                                                               
1.1. Порядковый номер контролируемой сделки (из Раздела 1А)                                                        
                                                                               
1.1.1. Порядковый номер листа Раздела 1Б                                                              
                                                                               
1.1.2. Справочно к пункту 1.1.1.                                                                    
                                                                               
1.1.3. Комментарий к пункту 1.1.1.                                                                    
                                                                               
                                                                             
                                                                               
                                                                             
                                                                               
                                                                             
                                                                               
1.1.4. Порядковый номер листа Раздела 1В к пункту 1.1.1.                                                            
                                                                               
1.1.5. Порядковый номер листа Раздела 1В к пункту 1.1.4.                                                            
                                                                               
1.1.6. Порядковый номер листа Раздела 1В к пункту 1.1.5.                                                            
                                                                               
1.1.7. Порядковый номер листа Раздела 1В к пункту 1.1.6.                                                            
                                                                               
1.2. Взаимозависимость участников             0 - нет                                                  
                        1 - да                                                  
                                      1 - последующая реализация товара                            
1.3. Код типа сделки, предусмотренной подпунктом 7 пункта 3 статьи 105.16 Кодекса       2 - предшествующая покупки товара                            
                                                                               
1.4. Код использования/происхождения товара                                                              
                                                                               
1.4.1. Наименование использования/происхождения товара                                                        
                                                                               
                                                                             
                                                                               
2. Сведения о сделке                                                                        
                    0 - отсутствует информация о признаке участника   3 - конечный розничный покупатель товара                        
2.1. Признак участника сделки       1 - производитель товара         4 - торговый посредник                              
                    2 - конечный оптовый покупатель товара                                              
                                                                               
2.2. Номер другого участника сделки                                                                  
                                                                               
2.2.1. Номер договора                                                                    
                                                                               
2.2.2. Дата договора               .     .                                                  
                                                                               
2.3. Код условия поставки                                                                      
                                                                               
2.4. Код пункта поставки, места перехода права собственности по классификатору ОКТМО                                                
                                                                               
2.4.1. Код страны по классификатору ОКСМ (цифровой)                                                            
                                                                               
2.5. Код единицы измерения по ОКЕИ                           2.6. Количество                     .        
                                                                               
2.7. Цена (тариф) за единицу измерения без учета НДС и акцизов в рублях или иностранной валюте                                     .      
                                                                               
2.8. Код валюты                                                                          
                                                                               
2.9. Итого стоимость без учета НДС и акцизов в рублях или иностранной валюте                                                  
                                                                               
2.10. Дата совершения сделки       .     .                                                      

<1> Отчество указывается при наличии.

Достоверность и полноту сведений, указанных на настоящей странице, подтверждаю:
______________ (подпись) __________________ (дата)

                                                                             
                          ИНН                
                                                                     
    5310   4069     КПП               Стр.      

Фамилия _________________________________________ И. _____ О. <1> _____

Раздел 1Г. Сведения о сопутствующих услугах к сделке из Раздела 1Б

1. Общие сведения о сделке                                                                    
                                                                               
1.1. Порядковый номер контролируемой сделки (из Раздела 1А)                                                        
                                                                               
1.1.1. Порядковый номер листа Раздела 1Б                                                              
                                                                               
2. Сведения о сопутствующих услугах к сделке                                                              
                                                                               
2.1. Наименование услуги                                                                    
                                                                               
                                                                             
                                                                               
                                                                             
                                                                               
                                                                             
                                                                               
                                                                             
                                                                               
2.2. Взаимозависимость участников     0 - нет                                                        
                  1 - да                                                        
                                                                               
2.2.1. Наименование организации - исполнителя услуги                                                          
                                                                               
                                                                             
                                                                               
2.2.2. Регистрационный номер                                                                    
                                                                               
2.2.3. Код страны по классификатору ОКСМ (цифровой)                                                            
                                                                               
2.3. Итого стоимость без учета НДС и акцизов в рублях или иностранной валюте                                                  
                                                                               
2.4. Код валюты                                                                        
                                                                               
2.1. Наименование услуги                                                                  
                                                                               
                                                                             
                                                                               
                                                                             
                                                                               
                                                                             
                                                                               
                                                                             
                                                                               
2.2. Взаимозависимость участников       0 - нет                                                        
                  1 - да                                                        
                                                                               
2.2.1. Наименование организации - исполнителя услуги                                                          
                                                                               
                                                                             
                                                                               
2.2.2. Регистрационный номер                                                                  
                                                                               
2.2.3. Код страны по классификатору ОКСМ (цифровой)                                                            
                                                                               
2.3. Итого стоимость без учета НДС и акцизов в рублях или иностранной валюте                                                  
                                                                               
2.4. Код валюты                                                                          

<1> Отчество указывается при наличии.

Достоверность и полноту сведений, указанных на настоящей странице, подтверждаю:
______________ (подпись) __________________ (дата)

                                                                             
                          ИНН                
                                                                     
    5310   4076     КПП               Стр.      

Фамилия _________________________________________ И. _____ О. <1> _____

Раздел 2. Сведения об организации или иностранной структуре без образования юридического лица - участнике контролируемой сделки (группы однородных сделок)

1. Порядковый номер контролируемой сделки (из Раздела 1А)                                                          
                                                                               
2. Порядковый номер участника контролируемой сделки (из Раздела 1Б)                                                      
                                                                               
3. Сведения заполняются в отношении комиссионера (агента)           0 - нет                                            
                              1 - да                                            
                                                                               
4. Сведения об организации                                                                    
                                                                               
4.1.     1 - российская организация   4.2. Код страны по классификатору ОКСМ (цифровой)                                          
    2 - иностранная организация                                                              
      3 - иностранная структура без образования юридического лица                                                              
                                                                               
4.3. Наименование организации или иностранной структуры без образования юридического лица                                              
                                                                               
                                                                             
                                                                               
                                                                             
                                                                               
                                                                             
(в русской транскрипции)
                                                                               
                                                                             
                                                                               
                                                                             
                                                                               
                                                                             
(в латинской транскрипции)
                                                                               
4.4. ИНН организации                                           4.5. КПП организации                  
                                                                               
4.6. Регистрационный номер                                                                    
                                                                               
                                                                             
                                                                               
                                                                             
                                                                               
4.7. Наименование идентификатора                                                                  
                                                                               
                                                                             
                                                                               
4.8. Адрес (для иностранных организаций или иностранных структур без образования юридического лица)                                          
                                                                               
4.8.1. Номер помещения, номер дома, название улицы (проспекта, бульвара или иное)                                                  
                                                                               
                                                                             
                                                                               
                                                                             
                                                                               
4.8.2. Район (квартал или иное)                                                                    
                                                                               
                                                                             
                                                                               
4.8.3. Населенный пункт (город, поселок или иное) и почтовый индекс                                                        
                                                                               
                                                                             
                                                                               
4.8.4. Регион (область, край, штат, кантон, графство, провинция или иное)                                                      
                                                                               
                                                                             
                                                                               
4.8.5. Страна                                                                          
                                                                               
                                                                             

<1> Отчество указывается при наличии.

Достоверность и полноту сведений, указанных на настоящей странице, подтверждаю:
______________ (подпись) __________________ (дата)

                                                                             
                          ИНН                
                                                                     
    5310   4083     КПП               Стр.      

Фамилия _________________________________________ И. _____ О. <1> _____

Раздел 3. Сведения о физическом лице - участнике контролируемой сделки (группы однородных сделок)

1. Порядковый номер контролируемой сделки (из Раздела 1А)                                                          
                                                                               
2. Порядковый номер участника контролируемой сделки (из Раздела 1Б)                                                      
                                                                               
3. Сведения заполняются в отношении комиссионера (агента)           0 - нет                                            
                              1 - да                                            
                                                                               
4. Сведения о физическом лице                                                                  
                                                                               
4.1. Код вида деятельности физического лица               4.2. ИНН                                            
                                                                               
4.3. Фамилия                                                                      
                                                                               
4.4. Имя                                                                      
                                                                               
4.5. Отчество <1>                                                                      
                                                                               
5. Дополнительные сведения о физическом лице <2>                                                            
                                                                               
5.1. Дата рождения       .     .                                                          
                                                                               
5.2. Место рождения                                                                      
                                                                               
                                                                             
                                                                               
                                                                             
                                                                               
              1 - гражданин Российской Федерации               5.4. Код страны по классификатору ОКСМ (цифровой)                
5.3. Гражданство       2 - иностранный гражданин                                                      
              3 - лицо без гражданства                                                        
                                                                               
6. Сведения о документе, удостоверяющем личность <2>                                                            
                                                                               
6.1. Код вида документа                                                                      
                                                                               
6.2. Серия и номер                                                                      
                                                                               
6.3. Дата выдачи                 .     .                                                
                                                                               
6.4. Кем выдан                                                                        
                                                                               
                                                                             
                                                                               
7. Адрес места жительства (места пребывания) за пределами Российской Федерации <2>                   7.1. Код страны по классификатору ОКСМ (цифровой)      
                                                                               
                                                                             
                                                                               
                                                                             
                                                                               
                                                                             
                                                                               
                                                                             

<1> Отчество указывается при наличии.

<2> Подраздел заполняется в отношении физических лиц - резидентов Российской Федерации, не имеющих ИНН, и физических лиц - нерезидентов Российской Федерации.

Достоверность и полноту сведений, указанных на настоящей странице, подтверждаю:
______________ (подпись) __________________ (дата)

                                                                             
                          ИНН                
                                                                     
    5310   4090     КПП               Стр.      

Фамилия _________________________________________ И. _____ О. <1> _____

Раздел 4. Сведения об участнике сделки последующей реализации или предшествующей покупки товара

1. Порядковый номер участника сделки (из Раздела 1В)                                                            
                                                                               
2. Сведения об участнике цепочки создания стоимости                                                            
                                                                               
2.1. Статус участника сделки       1 - физическое лицо                                                    
                  2 - юридическое лицо                                                    
                  3 - иностранная структура без образования юридического лица                                        
                                                                               
2.1.1. Данные участника                                                                    
                                                                               
                                                                             
                                                                               
                                                                             
                                                                               
                                                                             
                                                                               
2.1.2. Код страны по классификатору ОКСМ (цифровой)                                                            
                                                                               
2.1.3. Регистрационный (идентификационный) номер                                                            
                                                                               
                                                                             
                                                                               
                                                                             
                                                                               
                                                                             

Достоверность и полноту сведений, указанных на настоящей странице, подтверждаю:
______________ (подпись) __________________ (дата)

                                                                             

Приложение N 2
к приказу ФНС России
от 02.12.2024 N ЕД-7-13/1088@

ФОРМАТ ПРЕДСТАВЛЕНИЯ УВЕДОМЛЕНИЯ О КОНТРОЛИРУЕМЫХ СДЕЛКАХ В ЭЛЕКТРОННОЙ ФОРМЕ

I. ОБЩИЕ СВЕДЕНИЯ

1. Настоящий формат описывает требования к XML-файлам (далее - файл обмена) передачи в налоговый орган сведений с данными уведомления о контролируемых сделках в налоговые органы в электронной форме.

2. Номер версии настоящего формата 5.05, часть DXXXI.

II. ОПИСАНИЕ ФАЙЛА ОБМЕНА

3. Имя файла обмена должно иметь следующий вид:

R_T_A_K_O_GGGGMMDD_N, где:

R_T - префикс, принимающий значение UT_UVKNRSD

A_K - идентификатор получателя информации, где: A - идентификатор получателя, которому направляется файл обмена, K - идентификатор конечного получателя, для которого предназначена информация из данного файла обмена. Передача файла от отправителя к конечному получателю (K) может осуществляться в несколько этапов через другие налоговые органы, осуществляющие передачу файла на промежуточных этапах, которые обозначаются идентификатором A. В случае передачи файла отправителем к конечному получателю без участия налоговых органов, осуществляющих передачу на промежуточных этапах, значения идентификаторов A и K совпадают. Каждый из идентификаторов (A и K) имеет специальный вид для налоговых органов - четырехразрядный код (код налогового органа);

O - идентификатор отправителя информации, имеет вид:

для организаций - девятнадцатиразрядный код (идентификационный номер налогоплательщика (далее - ИНН) и код причины постановки на учет (далее - КПП) организации (обособленного подразделения);

для физических лиц - двенадцатиразрядный код (ИНН физического лица, при наличии. При отсутствии ИНН - последовательность из двенадцати нулей).

GGGG - год формирования передаваемого файла, MM - месяц, DD - день;

N - идентификационный номер файла. (Длина - от 1 до 36 знаков. Идентификационный номер файла должен обеспечивать уникальность файла).

Расширение имени файла - XML. Расширение имени файла может указываться как строчными, так и прописными буквами.

Параметры первой строки файла обмена

Первая строка XML-файла должна иметь следующий вид:

<?xml version ="1.0" encoding ="windows-1251"?>

Имя файла, содержащего схему файла обмена

Имя файла, содержащего XSD-схему файла обмена, должно иметь следующий вид:

UT_UVKNRSD_1_531_00_05_05_xx, где xx - номер версии схемы.

Расширение имени файла - xsd.

XML-схема файла обмена приводится отдельным файлом и размещается на официальном сайте Федеральной налоговой службы в информационно-телекоммуникационной сети "Интернет".

4. Логическая модель файла обмена представлена в виде диаграммы структуры файла обмена на рисунке 1 настоящего формата. Элементами логической модели файла обмена являются элементы и атрибуты XML-файла. Перечень структурных элементов логической модели файла обмена и сведения о них приведены в таблицах 4.1 - 4.34 настоящего формата.

Для каждого структурного элемента логической модели файла обмена приводятся следующие сведения:

наименование элемента. Приводится полное наименование элемента. В строке таблицы могут быть описаны несколько элементов, наименования которых разделены символом "|". Такая форма записи применяется при наличии в файле обмена только одного элемента из описанных в этой строке;

сокращенное наименование (код) элемента. Приводится сокращенное наименование элемента. Синтаксис сокращенного наименования должен удовлетворять спецификации XML;

признак типа элемента. Может принимать следующие значения: "С" - сложный элемент логической модели (содержит вложенные элементы), "П" - простой элемент логической модели, реализованный в виде элемента XML-файла, "А" - простой элемент логической модели, реализованный в виде атрибута элемента XML-файла. Простой элемент логической модели не содержит вложенных элементов;

формат элемента. Формат элемента представляется следующими условными обозначениями: T - символьная строка; N - числовое значение (целое или дробное).

Формат символьной строки указывается в виде T(n-k) или T(=k), где: n - минимальное количество знаков, k - максимальное количество знаков, символ "-" - разделитель, символ "=" означает фиксированное количество знаков в строке. В случае, если минимальное количество знаков равно 0, формат имеет вид T(0-k). В случае, если максимальное количество знаков не ограничено, формат имеет вид T(n-).

Формат числового значения указывается в виде N(m.k), где: m - максимальное количество знаков в числе, включая знак (для отрицательного числа), целую и дробную часть числа без разделяющей десятичной точки, k - максимальное число знаков дробной части числа. Если число знаков дробной части числа равно 0 (то есть число целое), формат числового значения имеет вид N(m).

Для простых элементов, являющихся базовыми в XML, таких как элемент с типом "date", поле "Формат элемента" не заполняется. Для таких элементов в поле "Дополнительная информация" указывается тип базового элемента;

признак обязательности элемента определяет обязательность наличия элемента (совокупности наименования элемента и его значения) в файле обмена. Признак обязательности элемента может принимать следующие значения: "О" - наличие элемента в файле обмена обязательно; "Н" - наличие элемента в файле обмена необязательно, то есть элемент может отсутствовать. Если элемент принимает ограниченный перечень значений (по классификатору, кодовому словарю и тому подобному), признак обязательности элемента дополняется символом "К". В случае если количество реализаций элемента может быть более одной, признак обязательности элемента дополняется символом "М".

К вышеперечисленным признакам обязательности элемента может добавляться значение "У" в случае описания в XML-схеме условий, предъявляемых к элементу в файле обмена, описанных в графе "Дополнительная информация".

дополнительная информация содержит, при необходимости, требования к элементу файла обмена, не указанные ранее. Для сложных элементов указывается ссылка на таблицу, в которой описывается состав данного элемента. Для элементов, принимающих ограниченный перечень значений из классификатора (кодового словаря и тому подобного), указывается соответствующее наименование классификатора (кодового словаря и тому подобного) или приводится перечень возможных значений. Для классификатора (кодового словаря и тому подобного) может указываться ссылка на его местонахождение. Для элементов, использующих пользовательский тип данных, указывается наименование типового элемента.

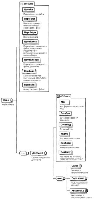
Рисунок 1. Диаграмма структуры файла обмена

Таблица 4.1

Файл обмена (Файл)

Наименование элемента Сокращенное наименование (код) элемента Признак типа элемента Формат элемента Признак обязательности элемента Дополнительная информация
Идентификатор файла ИдФайл А T(1-255) ОУ Содержит (повторяет) имя сформированного файла (без расширения)
Версия программы, с помощью которой сформирован файл ВерсПрог А T(1-40) О  
Версия формата ВерсФорм А T(1-5) О Принимает значение: 5.05
Идентификатор исходного файла, содержащего Уведомление о контролируемых сделках в полном объеме ИдФайлИсх А T(1-255) О Содержит (повторяет) идентификатор исходного файла.
Элемент применяется только при представлении уведомления в электронной форме
Идентификатор первого файла документа ИдФайлПерв А T(1-255) О Элемент принимает следующее значение:
- если документ состоит из одного файла, то элемент содержит (повторяет) значение <ИдФайл>;
- если документ состоит из нескольких файлов, то значение элемента одинаково для всех файлов одного документа и содержит (повторяет) значение <ИдФайл> первого файла.
Элемент применяется только при представлении уведомления в электронной форме
Количество файлов, полученных в результате деления документа КолФайл А N(5) Н Элемент применяется только при представлении уведомления в электронной форме
Номер текущего файла НомФайл А N(5) О  
Состав и структура документа Документ С   О Состав элемента представлен в таблице 4.2

Таблица 4.2

Состав и структура документа (Документ)

Наименование элемента Сокращенное наименование (код) элемента Признак типа элемента Формат элемента Признак обязательности элемента Дополнительная информация
Код формы отчетности по классификатору налоговых документов (далее - КНД) КНД А T(=7) ОК Типовой элемент <КНДТип>.
Принимает значение: 1110025
Дата формирования документа ДатаДок А T(=10) О Типовой элемент <ДатаТип>.
Дата в формате ДД.ММ.ГГГГ
Отчетный год ОтчетГод А   О Типовой элемент <xs:gYear>.
Год в формате ГГГГ
Код налогового органа КодНО А T(=4) ОК Типовой элемент <СОНОТип>
Номер корректировки НомКорр А N(3) О Принимает значение:
0 - первичный документ,
1 - 999 - номер корректировки для корректирующего документа
Код места, по которому представляется документ ПоМесту А T(=3) ОК Принимает значение в соответствии с приложением N 1 к Порядку заполнения уведомления о контролируемых сделках, утвержденному настоящим приказом (далее - Порядок заполнения), а именно:
111 - по месту жительства физического лица |
120 - по месту жительства индивидуального предпринимателя |
125 - по месту жительства адвоката |
126 - по месту жительства нотариуса |
213 - по месту учета в качестве крупнейшего налогоплательщика |
214 - по месту нахождения российской организации, не являющейся крупнейшим налогоплательщиком |
215 - по месту нахождения правопреемника, не являющегося крупнейшим налогоплательщиком |
216 - по месту учета правопреемника, являющегося крупнейшим налогоплательщиком |
245 - по месту осуществления деятельности иностранной организации через постоянное представительство
Сведения о налогоплательщике СвНП С   О Состав элемента представлен в таблице 4.3
Лицо, подписавшее документ Подписант С   О Состав элемента представлен в таблице 4.8
Уведомление о контролируемых сделках УвКонтрСд С   О Состав элемента представлен в таблице 4.10

Таблица 4.3

Сведения о налогоплательщике (СвНП)

Наименование элемента Сокращенное наименование (код) элемента Признак типа элемента Формат элемента Признак обязательности элемента Дополнительная информация
Код по общероссийскому классификатору территорий муниципальных образований (далее - ОКТМО) ОКТМО А T(=8) |
T(=11)
ОК Типовой элемент <ОКТМОТип>.
Принимает значение в соответствии с ОКТМО
Номер контактного телефона Тлф А T(1-20) Н  
Адрес электронной почты E-mail А T(1-45) Н  
Налогоплательщик - организация | НПЮЛ С   О Состав элемента представлен в таблице 4.4
Налогоплательщик - физическое лицо (в том числе зарегистрированное в качестве индивидуального предпринимателя) НПФЛ С   О Состав элемента представлен в таблице 4.6

Таблица 4.4

Налогоплательщик - организация (НПЮЛ)

Наименование элемента Сокращенное наименование (код) элемента Признак типа элемента Формат элемента Признак обязательности элемента Дополнительная информация
Наименование организации НаимОрг А T(1-1000) О  
ИНН организации ИННЮЛ А T(=10) О Типовой элемент <ИННЮЛТип>
КПП КПП А T(=9) О Типовой элемент <КППТип>
Сведения о реорганизованной (ликвидированной) организации СвРеоргЮЛ С   Н Состав элемента представлен в таблице 4.5

Таблица 4.5

Сведения о реорганизованной (ликвидированной) организации (СвРеоргЮЛ)

Наименование элемента Сокращенное наименование (код) элемента Признак типа элемента Формат элемента Признак обязательности элемента Дополнительная информация
Код формы реорганизации (ликвидация) ФормРеорг А T(=1) ОК Принимает значение в соответствии с приложением N 1 к Порядку заполнения, а именно:
0 - ликвидация |
1 - преобразование |
2 - слияние |
3 - разделение |
5 - присоединение |
6 - разделение с одновременным присоединением
ИНН реорганизованной организации ИННЮЛ А T(=10) НУ Типовой элемент <ИННЮЛТип>.
Элемент обязателен при <ФормРеорг> = 1 | 2 | 3 | 5 | 6
КПП реорганизованной организации КПП А T(=9) НУ Типовой элемент <КППТип>.
Элемент обязателен при <ФормРеорг> = 1 | 2 | 3 | 5 | 6

Таблица 4.6

Налогоплательщик - физическое лицо (в том числе зарегистрированное в качестве индивидуального предпринимателя) (НПФЛ)

Наименование элемента Сокращенное наименование (код) элемента Признак типа элемента Формат элемента Признак обязательности элемента Дополнительная информация
Фамилия, имя, отчество (при наличии) ФИО С   О Типовой элемент <ФИОТип>.
Состав элемента представлен в таблице 4.34
ИНН физического лица | ИННФЛ П T(=12) ОУ Типовой элемент <ИННФЛТип>
Сведения о налогоплательщике - физическом лице СвФЛ С   О Состав элемента представлен в таблице 4.7
При значении элемента
<ПоМесту> = 120 | 125 | 126 (из таблицы 4.2) обязательно указывается элемент <ИННФЛ>

Таблица 4.7

Сведения о налогоплательщике - физическом лице (СвФЛ)

Наименование элемента Сокращенное наименование (код) элемента Признак типа элемента Формат элемента Признак обязательности элемента Дополнительная информация
Дата рождения ДатаРожд А T(=10) О Типовой элемент <ДатаТип>.
Дата в формате ДД.ММ.ГГГГ
Место рождения МестоРожд А T(1-255) О  
Гражданство Гражд А T(=1) ОК Принимает значение:
1 - гражданин Российской Федерации |
2 - иностранный гражданин |
3 - лицо без гражданства
Код страны по классификатору ОКСМ (цифровой) ОКСМ А T(=3) ОК Типовой элемент <ОКСМТип>.
Принимает значение в соответствии с Общероссийским классификатором стран мира (ОКСМ) ОК (МК (ИСО 3166) 004-97) 025-2001
Статус налогоплательщика СтатусНП А T(=1) ОК Принимает значение:
1 - физическое лицо - резидент Российской Федерации |
2 - физическое лицо, не являющееся резидентом Российской Федерации
Сведения о документе, удостоверяющем личность УдЛичнФЛ С   О Типовой элемент <УдЛичнФЛТип>.
Состав элемента представлен в таблице 4.32
Адрес места жительства (места пребывания) за пределами Российской Федерации АдрИн С   НУ Типовой элемент <АдрИнТип>.
Состав элемента представлен в таблице 4.23.
Элемент обязателен, если:
- элемент <Гражд>= 2 | 3 или
- элемент <Гражд>=1 и <СтатусНП>=2

Таблица 4.8

Лицо, подписавшее документ (Подписант)

Наименование элемента Сокращенное наименование (код) элемента Признак типа элемента Формат элемента Признак обязательности элемента Дополнительная информация
Признак лица, подписавшего документ ПрПодп А T(=1) ОК Принимает значение:
1 - налогоплательщик |
2 - представитель налогоплательщика
Фамилия, имя, отчество (при наличии) ФИО С   НУ Типовой элемент <ФИОТип>.
Состав элемента представлен в таблице 4.34.
Обязательно в случае:
- <ПрПодп>=1 и присутствует <НПЮЛ>
- <ПрПодп>=2
Сведения о представителе налогоплательщика СвПред С   НУ Состав элемента представлен в таблице 4.9
Обязательно для "ПрПодп"=2

Таблица 4.9

Сведения о представителе налогоплательщика (СвПред)

Наименование элемента Сокращенное наименование (код) элемента Признак типа элемента Формат элемента Признак обязательности элемента Дополнительная информация
Наименование и реквизиты документа, подтверждающего полномочия представителя НаимДок А T(1-120) О Для доверенности, совершенной в форме электронного документа, указывается только GUID доверенности

Таблица 4.10

Уведомление о контролируемых сделках (УвКонтрСд)

Наименование элемента Сокращенное наименование (код) элемента Признак типа элемента Формат элемента Признак обязательности элемента Дополнительная информация
Сведения о контролируемой сделке (группе однородных сделок) СвКонтрСд С   ОМ Состав элемента представлен в таблице 4.11

Таблица 4.11

Сведения о контролируемой сделке (группе однородных сделок) (СвКонтрСд)

Наименование элемента Сокращенное наименование (код) элемента Признак типа элемента Формат элемента Признак обязательности элемента Дополнительная информация
Порядковый номер контролируемой сделки по уведомлению НомПорСд А N(10) О  
Сделка, совершенная от имени комиссионера (агента) СделкаСовАгент А T(=1) ОК Принимает значение:
0 - нет |
1 - да
Основания для контроля сделки (группы однородных сделок) в соответствии со статьей 105.14 Налогового кодекса Российской Федерации ОснКонтрСд С   О Состав элемента представлен в таблице 4.12
Сведения о контролируемой сделке (группе однородных сделок) КонтрСд С   О Состав элемента представлен в таблице 4.15
Сумма полученных доходов и сумма произведенных расходов налогоплательщика по контролируемой сделке (группе однородных сделок) ДохРасхСд С   О Состав элемента представлен в таблице 4.18
Сведения о предмете сделки (группы однородных сделок) СвПредмСдН С   ОМ Состав элемента представлен в таблице 4.19
Сведения о сделке последующей реализации или предшествующей покупки товаров СвСдПослРеал С   НМУ Состав элемента представлен в таблице 4.22.
Элемент обязателен при
- <Код1>=1
- <Код2>=1 (из таблицы 4.16)
Сведения о сопутствующих услугах к сделке из Раздела 1Б СвСопУсл С   НМУ Состав элемента представлен в таблице 4.24.
Элемент обязателен при <Код3>=1 (из таблицы 4.16)
Сведения об организации или иностранной структуре без образования юридического лица - участнике контролируемой сделки (группы однородных сделок) СвОргУчаст С   НМ Состав элемента представлен в таблице 4.26
Сведения о физическом лице - участнике контролируемой сделки (группы однородных сделок) СвФЛУчаст С   НМ Состав элемента представлен в таблице 4.28
Сведения об участнике сделки последующей реализации или предшествующей покупки товара СвУчПослРеал С   НМ Состав элемента представлен в таблице 4.30

Таблица 4.12

Основания для контроля сделки (группы однородных сделок) в соответствии со статьей 105.14 Налогового кодекса Российской Федерации (ОснКонтрСд)

Наименование элемента Сокращенное наименование (код) элемента Признак типа элемента Формат элемента Признак обязательности элемента Дополнительная информация
Взаимозависимость ВзЗавис А T(=1) НК Принимает значение:
0 - не взаимозависимы |
1 - взаимозависимость установлена Налоговым кодексом Российской Федерации (пункт 2 статьи 105.1 Налогового кодекса Российской Федерации) |
2 - самостоятельное признание взаимозависимости (пункт 6 статьи 105.1 Налогового кодекса Российской Федерации) |
3 - взаимозависимость по решению суда (пункт 7 статьи 105.1 Налогового кодекса Российской Федерации)
Основания отнесения сделки к контролируемой согласно статье 105.14 Налогового кодекса Российской Федерации Осн105.14 С   О Состав элемента представлен в таблице 4.13
Особенности отнесения сделки к контролируемой, если сделка совершена между взаимозависимыми лицами, местом регистрации, либо местом жительства, либо местом налогового резидентства всех сторон и выгодоприобретателей по которой является Российская Федерация, в соответствии со статьей 105.14 Налогового кодекса Российской Федерации ОснРФ105.14 С   О Состав элемента представлен в таблице 4.14

Таблица 4.13

Основания отнесения сделки к контролируемой согласно статье 105.14 Налогового кодекса Российской Федерации (Осн105.14)

Наименование элемента Сокращенное наименование (код) элемента Признак типа элемента Формат элемента Признак обязательности элемента Дополнительная информация
Признак отнесения сделки к контролируемой по коду 121 Осн121 А T(=1) ОК Принимает значение:
0 - нет |
1 - да
Признак отнесения сделки к контролируемой по коду 122 Осн122 А T(=1) ОК Принимает значение:
0 - нет |
1 - да
Признак отнесения сделки к контролируемой по коду 123 Осн123 А T(=1) ОК Принимает значение:
0 - нет |
1 - да
Признак отнесения сделки к контролируемой по коду 124 Осн124 А T(=1) ОК Принимает значение:
0 - нет |
1 - да

Таблица 4.14

Особенности отнесения сделки к контролируемой, если сделка совершена между взаимозависимыми лицами, местом регистрации, либо местом жительства, либо местом налогового резидентства всех сторон и выгодоприобретателей по которой является Российская Федерация, в соответствии со статьей 105.14 Налогового кодекса Российской Федерации (ОснРФ105.14)

Наименование элемента Сокращенное наименование (код) элемента Признак типа элемента Формат элемента Признак обязательности элемента Дополнительная информация
Признак отнесения сделки к контролируемой по коду 131 Осн131 А T(=1) ОК Принимает значение:
0 - нет |
1 - да
Признак отнесения сделки к контролируемой по коду 132 Осн132 А T(=1) ОК Принимает значение:
0 - нет |
1 - да
Признак отнесения сделки к контролируемой по коду 133 Осн133 А T(=1) ОК Принимает значение:
0 - нет |
1 - да
Признак отнесения сделки к контролируемой по коду 134 Осн134 А T(=1) ОК Принимает значение:
0 - нет |
1 - да
Признак отнесения сделки к контролируемой по коду 135 Осн135 А T(=1) ОК Принимает значение:
0 - нет |
1 - да
Признак отнесения сделки к контролируемой по коду 136 Осн136 А T(=1) ОК Принимает значение:
0 - нет |
1 - да
Признак отнесения сделки к контролируемой по коду 137 Осн137 А T(=1) ОК Принимает значение:
0 - нет |
1 - да
Признак отнесения сделки к контролируемой по коду 138 Осн138 А T(=1) ОК Принимает значение:
0 - нет |
1 - да

Таблица 4.15

Сведения о контролируемой сделке (группе однородных сделок) (КонтрСд)

Наименование элемента Сокращенное наименование (код) элемента Признак типа элемента Формат элемента Признак обязательности элемента Дополнительная информация
Группа однородных сделок ГрупОС А T(=1) ОК Принимает значение:
0 - нет |
1 - да
Код наименования сделки КодНаимСд А T(=3) ОК Принимает значение в соответствии с приложением N 1 к Порядку заполнения
Код стороны сделки, которой является налогоплательщик КодСторСд А T(=3) ОК Принимает значение в соответствии с приложением N 1 к Порядку заполнения
Признак определения цены сделки с учетом особенностей, предусмотренных статьей 105.4 Налогового кодекса Российской Федерации (регулируемые цены) ПрОпрЦен А T(=1) ОК Принимает значение:
0 - нет |
1 - да
Код определения цены сделки КодОпрЦен А T(=1) ОК Принимает значение в соответствии с приложением N 1 к Порядку заполнения, а именно:
0 | 1 | 2 | 3 | 4
Код методов ценообразования КодМетЦен А T(=2) НК Принимает значение в соответствии с приложением N 1 к Порядку заполнения, а именно:
01 | 02 | 03 | 04 | 05 | 06 | 07
Количество участников сделки КолУчСд А N(3) О  
Код типа сделки, предусмотренной подпунктом 7 пункта 3 статьи 105.16 Кодекса КодТипСд С   О Состав элемента представлен в таблице 4.16
Код источника информации, используемой налогоплательщиком КодИстИнф С   Н Состав элемента представлен в таблице 4.17

Таблица 4.16

Код типа сделки, предусмотренной подпунктом 7 пункта 3 статьи 105.16 Кодекса (КодТипСд)

Наименование элемента Сокращенное наименование (код) элемента Признак типа элемента Формат элемента Признак обязательности элемента Дополнительная информация
Признак типа сделки с кодом 1 Код1 А T(=1) ОК Принимает значение:
0 - нет |
1 - да
Признак типа сделки с кодом 2 Код2 А T(=1) ОК Принимает значение:
0 - нет |
1 - да
Признак типа сделки с кодом 3 Код3 А T(=1) ОК Принимает значение:
0 - нет |
1 - да

Таблица 4.17

Код источника информации, используемой налогоплательщиком (КодИстИнф)

Наименование элемента Сокращенное наименование (код) элемента Признак типа элемента Формат элемента Признак обязательности элемента Дополнительная информация
Признак использования налогоплательщиком источника информации с кодом 251 Ист251 А T(=1) ОК Принимает значение:
0 - нет |
1 - да
Признак использования налогоплательщиком источника информации с кодом 252 Ист252 А T(=1) ОК Принимает значение:
0 - нет |
1 - да
Признак использования налогоплательщиком источника информации с кодом 253 Ист253 А T(=1) ОК Принимает значение:
0 - нет |
1 - да
Признак использования налогоплательщиком источника информации с кодом 254 Ист254 А T(=1) ОК Принимает значение:
0 - нет |
1 - да
Признак использования налогоплательщиком источника информации с кодом 255 Ист255 А T(=1) ОК Принимает значение:
0 - нет |
1 - да
Признак использования налогоплательщиком источника информации с кодом 256 Ист256 А T(=1) ОК Принимает значение:
0 - нет |
1 - да
Признак использования налогоплательщиком источника информации с кодом 257 Ист257 А T(=1) ОК Принимает значение:
0 - нет |
1 - да
Признак использования налогоплательщиком источника информации с кодом 258 Ист258 А T(=1) ОК Принимает значение:
0 - нет |
1 - да
Признак использования налогоплательщиком источника информации с кодом 259 Ист259 А T(=1) ОК Принимает значение:
0 - нет |
1 - да

Таблица 4.18

Сумма полученных доходов и сумма произведенных расходов налогоплательщика по контролируемой сделке (группе однородных сделок) (ДохРасхСд)

Наименование элемента Сокращенное наименование (код) элемента Признак типа элемента Формат элемента Признак обязательности элемента Дополнительная информация
Сумма доходов налогоплательщика по контролируемой сделке (группе однородных сделок) в рублях СумДохСд А N(15) О  
в том числе сумма доходов по сделкам, цены которых подлежат регулированию СумДохСдРег А N(15) Н  
Сумма расходов (убытков) налогоплательщика по контролируемой сделке (группе однородных сделок) в рублях СумРасхСд А N(15) О  
в том числе сумма расходов по сделкам, цены которых подлежат регулированию СумРасхСдРег А N(15) Н  

Таблица 4.19

Сведения о предмете сделки (группы однородных сделок) (СвПредмСдН)

Наименование элемента Сокращенное наименование (код) элемента Признак типа элемента Формат элемента Признак обязательности элемента Дополнительная информация
Порядковый номер листа Раздела 1Б НомПорЛиста А N(10) НУ Элемент заполняется, если один из элементов таблицы 4.16 (КодТипСд) принимает значение 1
Тип предмета сделки ТипПредСд А T(=1) ОК Принимает значение:
1 - товар |
2 - результаты работ, оказание услуг |
3 - иной объект гражданских прав
Сведения о сделке СведСделк С   ОМ Состав элемента представлен в таблице 4.20

Таблица 4.20

Сведения о сделке (СведСделк)

Наименование элемента Сокращенное наименование (код) элемента Признак типа элемента Формат элемента Признак обязательности элемента Дополнительная информация
Уникальный номер контракта/кредитного договора УникНомерКонтр А T(=22) Н Принимает значение в виде
XXXXXXXX/XXXX/XXXX/X/X
Перечень предметов сделки (группы однородных сделок) ПерПредСд С   О Состав элемента представлен в таблице 4.21

Таблица 4.21

Перечень предметов сделки (группы однородных сделок) (ПерПредСд)

Наименование элемента Сокращенное наименование (код) элемента Признак типа элемента Формат элемента Признак обязательности элемента Дополнительная информация
Наименование предмета сделки НаимПредСд А T(1-512) О  
Код предмета сделки (код по ТНВЭД) ТНВЭД А T(=10) НКУ Принимает значение в соответствии с единой Товарной номенклатурой внешнеэкономической деятельности Евразийского экономического союза (ТН ВЭД).
Элемент используется только в случае, если <ТипПредСд>=1 (из таблицы 4.19), и обязателен в этом случае при отсутствии <ОКПД2>
Код предмета сделки (код по ОКПД2) ОКПД2 А T(2-12) НКУ Типовой элемент <ОКПД2Тип>.
Принимает значение в соответствии с Общероссийским классификатором продукции по видам экономической деятельности (ОКПД2) ОК 034-2014 (КПЕС 2008).
Элемент используется только в случае, если <ТипПредСд>=1 (из таблицы 4.19), и обязателен в этом случае при отсутствии <ТНВЭД>
Код предмета сделки (код по ОКВЭД2) ОКВЭД2 А T(2-8) НКУ Типовой элемент <ОКВЭДТип>.
Принимает значение в соответствии с Общероссийским классификатором видов экономической деятельности (ОКВЭД2) ОК 029-2014 (КДЕС Ред. 2).
Элемент используется только в случае, если <ТипПредСд> = 2 | 3 (из таблицы 4.19)
Номер другого участника сделки НомУчСд А N(4) О  
Номер договора НомДог А T(1-128) О  
Дата договора ДатаДог А T(=10) О Типовой элемент <ДатаТип>.
Дата в формате ДД.ММ.ГГГГ
Код условия поставки (заполняется только для товаров) КодУсловПост А T(=3) НКУ Принимает значение в соответствии с приложением N 1 к Порядку заполнения.
Элемент используется только в случае, если <ТипПредСд>=1 (из таблицы 4.19)
Код пункта поставки, места перехода права собственности по классификатору ОКТМО (заполняется только для товара) КодПунктПост А T(=8) | T(=11) НКУ Типовой элемент <ОКТМОТип>.
Принимает значение в соответствии с Общероссийским классификатором территорий муниципальных образований (ОКТМО) ОК 033-2013.
Элемент может присутствовать только при <ОКСМ>=643
Код страны по классификатору ОКСМ (цифровой) ОКСМ А T(=3) НК Типовой элемент <ОКСМТип>.
Принимает значение в соответствии с Общероссийским классификатором стран мира (ОКСМ) ОК (МК (ИСО 3166) 004-97) 025-2001.
Также может принимать значения:
980 - Евросоюз |
981 - ЕАЭС
Место совершения сделки МестСовСд А T(1-100) Н  
Код единицы измерения по ОКЕИ ОКЕИ А T(3-4) НК Принимает значение в соответствии с Общероссийским классификатором единиц измерения (ОКЕИ) ОК 015-94
Количество Количество А N(14.5) О  
Цена (тариф) за единицу измерения без учета налога на добавленную стоимость (далее - НДС) и акцизов в рублях или иностранной валюте ЦенаЕдин А N(18.4) Н  
Код валюты КодВалют А T(=3) Н Типовой элемент <ОКВТип>.
Принимает значение в соответствии с Общероссийским классификатором валют (ОКВ) ОК (МК (ИСО 4217) 003-97) 014-2000
Процентная ставка ПроцСтав А N(7.4) Н  
Сумма базы для расчета роялти в рублях СумРасчРоял А N(15) Н  
Итого стоимость без учета НДС и акцизов в рублях СтоимИтог А N(15) НУ Элемент обязателен при наличии <ЦенаЕдин> и не применяется при наличии элемента <ПроцСтав>
Дата совершения сделки ДатаСовСд А T(=10) О Типовой элемент <ДатаТип>.
Дата в формате ДД.ММ.ГГГГ

Таблица 4.22

Сведения о сделке последующей реализации или предшествующей покупки товаров (СвСдПослРеал)

Наименование элемента Сокращенное наименование (код) элемента Признак типа элемента Формат элемента Признак обязательности элемента Дополнительная информация
Порядковый номер листа Раздела 1Б НомПорЛистаБ А N(10) О  
Справочно к пункту 1.1.1. СпрНомерЛист А T(1-255) Н  
Комментарий к пункту 1.1.1. КомНомерЛист А T(1-1000) НУ Элемент обязателен при <НомПорЛистаБ>=0
Порядковый номер листа Раздела 1В к пункту 1.1.1. НомПорЛистаВ.1 А T(1-5) Н Значение заполняется с использованием цифр 0 - 9 и точки
Порядковый номер листа Раздела 1В к пункту 1.1.4. НомПорЛистаВ.2 А T(1-5) Н Значение заполняется с использованием цифр 0 - 9 и точки
Порядковый номер листа Раздела 1В к пункту 1.1.5. НомПорЛистаВ.3 А T(1-5) Н Значение заполняется с использованием цифр 0 - 9 и точки
Порядковый номер листа Раздела 1В к пункту 1.1.6. НомПорЛистаВ.4 А T(1-5) Н Значение заполняется с использованием цифр 0 - 9 и точки
Взаимозависимость участников ВзСвязУч А T(=1) ОК Принимает значение:
0 - нет |
1 - да
Код типа сделки, предусмотренной подпунктом 7 пункта 3 статьи 105.16 Налогового кодекса Российской Федерации (далее - Кодекс) КодТипСд А T(=1) ОК Принимает значение:
1 - последующая реализация товара |
2 - предшествующая покупки товара
Код использования/происхождения товара КодИспТовар А T(=1) ОК Принимает значение в соответствии с приложением N 1 к Порядку заполнения, а именно:
1 | 2 | 3 | 4 | 5
Наименование использования/происхождения товара НаимИспТовар А T(1-255) НУ Элемент заполняется при <КодИспТовар>=5
Сведения о сделке СвСделка С   НУ Состав элемента представлен в таблице 4.23.
Элемент не заполняется при <КодИспТовар>= 3 | 4 | 5 в остальных случаях должен быть заполнен

Таблица 4.23

Сведения о сделке (СвСделка)

Наименование элемента Сокращенное наименование (код) элемента Признак типа элемента Формат элемента Признак обязательности элемента Дополнительная информации
Признак участника сделки ПрУчСд А T(=1) ОК Принимает значение:
0 - отсутствует информация о признаке участника |
1 - производитель товара |
2 - конечный оптовый покупатель товара |
3 - конечный розничный покупатель товара |
4 - торговый посредник
Номер другого участника сделки НомДрУчСд А N(4) НУ Элемент не заполняется при <ПрУчСд>=3
Номер договора НомерДог А T(1-30) НУ Элемент не заполняется при <ПрУчСд>=3
Дата договора ДатаДог А T(=10) НУ Типовой элемент <ДатаТип>
Дата в формате ДД.ММ.ГГГГ.
Элемент не заполняется при <ПрУчСд>=3
Код условия поставки КодУслПост А T(=3) НКУ Принимает значение в соответствии с приложением N 1 к Порядку заполнения.
Элемент не заполняется при <ПрУчСд>=3
Код пункта поставки, места перехода права собственности по классификатору ОКТМО КодПунктПост А T(=8) |
T(=11)
НКУ Типовой элемент <ОКТМОТип>.
Принимает значение в соответствии с Общероссийским классификатором территорий муниципальных образований (ОКТМО) ОК 033-2013.
Элемент может присутствовать только при <ОКСМ>=643.
Элемент не заполняется при <ПрУчСд>=3
Код страны по классификатору ОКСМ (цифровой) ОКСМ А T(=3) НКУ Типовой элемент <ОКСМТип>.
Принимает значение в соответствии с Общероссийским классификатором стран мира (ОКСМ) ОК (МК (ИСО 3166) 004-97) 025-2001.
Также может принимать значения:
980 - Евросоюз |
981 - ЕАЭС
Элемент не заполняется при <ПрУчСд>=3
Код единицы измерения по ОКЕИ ОКЕИ А T(3-4) НК Принимает значение в соответствии с Общероссийским классификатором единиц измерения (ОКЕИ) ОК 015-94
Количество Количество А N(14.5) О  
Цена (тариф) за единицу измерения без учета НДС и акцизов в рублях или иностранной валюте ЦенаЕдин А N(18.4) НУ Элемент не заполняется при <ПрУчСд>=3
Код валюты КодВалют А T(=3) НК Типовой элемент <ОКВТип>.
Принимает значение в соответствии с Общероссийским классификатором валют (ОКВ) ОК (МК (ИСО 4217) 003-97) 014-2000
Итого стоимость без учета НДС и акцизов в рублях или иностранной валюте СтоимИтог А N(15) Н  
Дата совершения сделки ДатаСовСд А T(=10) НУ Типовой элемент <ДатаТип>.
Дата в формате ДД.ММ.ГГГГ.
Элемент не заполняется при <ПрУчСд>=3

Таблица 4.24

Сведения о сопутствующих услугах к сделке из Раздела 1Б (СвСопУсл)

Наименование элемента Сокращенное наименование (код) элемента Признак типа элемента Формат элемента Признак обязательности элемента Дополнительная информация
Порядковый номер листа Раздела 1Б НомПорЛистаБ А N(10) О  
Сведения о сопутствующих услугах к сделке СвСопУслСд С   ОМ Состав элемента представлен в таблице 4.25

Таблица 4.25

Сведения о сопутствующих услугах к сделке (СвСопУслСд)

Наименование элемента Сокращенное наименование (код) элемента Признак типа элемента Формат элемента Признак обязательности элемента Дополнительная информация
Наименование услуги НаимУсл А T(1-512) О  
Взаимозависимость участников ВзСвязУч А T(=1) ОК Принимает значение:
0 - нет |
1 - да
Наименование организации - исполнителя услуги НаимОргИсп А T(1-1000) О  
Регистрационный номер РегНомер А T(1-50) Н  
Код страны по классификатору ОКСМ (цифровой) ОКСМ А T(=3) НК Типовой элемент <ОКСМТип>.
Принимает значение в соответствии с Общероссийским классификатором стран мира (ОКСМ) ОК (МК (ИСО 3166) 004-97) 025-2001.
Итого стоимость без учета НДС и акцизов в рублях или иностранной валюте СтоимИтог А N(15) Н  
Код валюты КодВалют А T(=3) НК Типовой элемент <ОКВТип>.
Принимает значение в соответствии с Общероссийским классификатором валют (ОКВ) ОК (МК (ИСО 4217) 003-97) 014-2000

Таблица 4.26

Сведения об организации или иностранной структуре без образования юридического лица - участнике контролируемой сделки (группы однородных сделок) (СвОргУчаст)

Наименование элемента Сокращенное наименование (код) элемента Признак типа элемента Формат элемента Признак обязательности элемента Дополнительная информация
Порядковый номер участника контролируемой сделки (из Раздела 1Б) НомПорСд А N(4) О  
Сведения заполняются в отношении комиссионера (агента) СведОтнАгент А T(=1) ОК Принимает значение:
0 - нет |
1 - да
Признак организации ПрОрг А T(=1) ОК Принимает значение:
1 - российская организация |
2 - иностранная организация |
3 - иностранная структура без образования юридического лица
Код страны по классификатору ОКСМ (цифровой) ОКСМ А T(=3) ОК Типовой элемент <ОКСМТип>. Принимает значение в соответствии с Общероссийским классификатором стран мира (ОКСМ) ОК (МК (ИСО 3166) 004-97) 025-2001
Наименование организации (в русской транскрипции) НаимОргРус А T(1-1000) О  
Наименование организации (в латинской транскрипции) НаимОргЛат А T(1-1000) Н  
ИНН организации ИННЮЛ А T(=10) НУ Типовой элемент <ИННЮЛТип>.
Элемент обязателен при <ПрОрг>=1
КПП организации КПП А T(=9) НУ Типовой элемент <КППТип>.
Элемент обязателен при <ПрОрг>=1
Регистрационный номер РегНомИн А T(1-50) НУ Элемент может присутствовать только при <ПрОрг>=2 | 3
Наименование идентификатора НаимИдРегНом А T(1-50) НУ Элемент может присутствовать только при <ПрОрг>=2 | 3
Адрес (для иностранной организации) АдрИнОрг С   Н Состав элемента представлен в таблице 4.27.
Элемент может присутствовать только при <ПрОрг>=2 | 3

Таблица 4.27

Адрес (для иностранной организации) (АдрИнОрг)

Наименование элемента Сокращенное наименование (код) элемента Признак типа элемента Формат элемента Признак обязательности элемента Дополнительная информация
Номер помещения, номер дома, название улицы (проспекта, бульвара или иное) ДомУлица А T(1-100) Н  
Район (квартал или иное) Район А T(1-50) Н  
Населенный пункт (город, поселок или иное) и почтовый индекс ГородИндекс А T(1-50) Н  
Регион (область, край, штат, кантон, графство, провинция или иное) Регион А T(1-50) Н  
Страна Страна А T(1-100) Н  

Таблица 4.28

Сведения о физическом лице - участнике контролируемой сделки (группы однородных сделок) (СвФЛУчаст)

Наименование элемента Сокращенное наименование (код) элемента Признак типа элемента Формат элемента Признак обязательности элемента Дополнительная информация
Порядковый номер участника контролируемой сделки (из Раздела 1Б) НомПорСд А N(4) О  
Сведения заполняются в отношении комиссионера (агента) СведОтнАгент А T(=1) ОК Принимает значение:
0 - нет |
1 - да
Код вида деятельности физического лица КодВД А T(=1) ОК Принимает значение в соответствии с приложением N 1 к Порядку заполнения, а именно:
1 - предпринимательская деятельность |
2 - нотариальная деятельность |
3 - адвокатская деятельность |
4 - иная деятельность
Фамилия, имя, отчество (при наличии) ФИО С   О Типовой элемент <ФИОТип>.
Состав элемента представлен в таблице 4.34
ИНН физического лица | ИННФЛ П T(=12) О Типовой элемент <ИННФЛТип>
Сведения о налогоплательщике - физическом лице СвФЛ С   О Состав элемент представлен в таблице 4.29

Таблица 4.29

Сведения о налогоплательщике - физическом лице (СвФЛ)

Наименование элемента Сокращенное наименование (код) элемента Признак типа элемента Формат элемента Признак обязательности элемента Дополнительная информация
Дата рождения ДатаРожд А T(=10) О Типовой элемент <ДатаТип>.
Дата в формате ДД.ММ.ГГГГ
Место рождения МестоРожд А T(1-255) О  
Гражданство Гражд А T(=1) ОК Принимает значение:
1 - гражданин Российской Федерации |
2 - иностранный гражданин |
3 - лицо без гражданства
Код страны по классификатору ОКСМ (цифровой) ОКСМ А T(=3) НК Типовой элемент <ОКСМТип>.
Принимает значение в соответствии с Общероссийским классификатором стран мира (ОКСМ) ОК (МК (ИСО 3166) 004-97) 025-2001
Сведения о документе, удостоверяющем личность УдЛичнФЛ С   О Типовой элемент <УдЛичнФЛТип>.
Состав элемента представлен в таблице 4.32
Адрес места жительства (места пребывания) за пределами Российской Федерации АдрИн С   Н Типовой элемент <АдрИнТип>.
Состав элемента представлен в таблице 4.33

Таблица 4.30

Сведения об участнике сделки последующей реализации или предшествующей покупки товара (СвУчПослРеал)

Наименование элемента Сокращенное наименование (код) элемента Признак типа элемента Формат элемента Признак обязательности элемента Дополнительная информация
Порядковый номер участника сделки (из Раздела 1В) НомУчСдЛиста А N(4) Н  
Сведения об участнике цепочки создания стоимости СвУчЦеп С   О Состав элемента представлен в таблице 4.31

Таблица 4.31

Сведения об участнике цепочки создания стоимости (СвУчЦеп)

Наименование элемента Сокращенное наименование (код) элемента Признак типа элемента Формат элемента Признак обязательности элемента Дополнительная информация
Статус участника сделки СтатусУч А T(=1) ОК Принимает значение:
1 - физическое лицо |
2 - юридическое лицо |
3 - иностранная структура без образования юридического лица
Данные участника ДанУч А T(1-1000) О  
Код страны по классификатору ОКСМ (цифровой) ОКСМ А T(=3) ОК Типовой элемент <ОКСМТип>.
Принимает значение в соответствии с Общероссийским классификатором стран мира (ОКСМ) ОК (МК (ИСО 3166) 004-97) 025-2001
Регистрационный (идентификационный) номер РегИдНомер А T(1-255) О  

Таблица 4.32

Сведения о документе, удостоверяющем личность (УдЛичнФЛТип)

Наименование элемента Сокращенное наименование (код) элемента Признак типа элемента Формат элемента Признак обязательности элемента Дополнительная информация
Код вида документа КодВидДок А T(=2) ОК Типовой элемент <СПДУЛТип>.
Принимает значение в соответствии с приложением N 2 к Порядку заполнения
Серия и номер СерНомДок А T(1-25) О  
Дата выдачи ДатаДок А T(=10) О Типовой элемент <ДатаТип>.
Дата в формате ДД.ММ.ГГГГ
Кем выдан ВыдДок А T(1-255) О  

Таблица 4.33

Адрес за пределами территории Российской Федерации (АдрИнТип)

Наименование элемента Сокращенное наименование (код) элемента Признак типа элемента Формат элемента Признак обязательности элемента Дополнительная информация
Код страны по классификатору ОКСМ (цифровой) ОКСМ А T(=3) ОК Типовой элемент <ОКСМТип>.
Принимает значение в соответствии с Общероссийским классификатором стран мира (ОКСМ) ОК (МК (ИСО 3166) 004-97) 025-2001
Адрес АдрИнТекст А T(1-255) О  

Таблица 4.34

Фамилия, имя, отчество (ФИОТип)

Наименование элемента Сокращенное наименование (код) элемента Признак типа элемента Формат элемента Признак обязательности элемента Дополнительная информация
Фамилия Фамилия А T(1-60) О  
Имя Имя А T(1-60) О  
Отчество Отчество А T(1-60) Н  

Приложение N 3
к приказу ФНС России
от 02.12.2024 N ЕД-7-13/1088@

ПОРЯДОК ЗАПОЛНЕНИЯ ФОРМЫ УВЕДОМЛЕНИЯ О КОНТРОЛИРУЕМЫХ СДЕЛКАХ

I. Общие положения

1. Уведомление о контролируемых сделках (далее - Уведомление) заполняется налогоплательщиками, которые в соответствии со статьей 105.16 Налогового кодекса Российской Федерации (далее - Кодекс) обязаны уведомлять налоговые органы о совершенных ими в календарном году контролируемых сделках, указанных в статье 105.14 Кодекса.

Уведомление заполняется налогоплательщиком в отношении сделки, указанной в статье 105.14 Кодекса, если такая сделка совершена комиссионером (агентом) от своего имени, но по поручению и за счет данного налогоплательщика, действующего в качестве комитента (принципала) по договору комиссии (агентскому договору).

Уведомление не заполняется налогоплательщиком в отношении сделки, указанной в статье 105.14 Кодекса, если такая сделка совершена данным налогоплательщиком в качестве комиссионера (агента) от своего имени, но по поручению и за счет комитента (принципала) по договору комиссии (агентскому договору).

2. Организация, в состав которой входят обособленные подразделения, представляет Уведомление только в налоговый орган по месту нахождения (учета) организации.

3. Физические лица вправе заполнить Уведомление рукописным способом чернилами черного либо синего цвета или с использованием соответствующего программного обеспечения в одном экземпляре. Организации заполняют Уведомление в электронном формате с использованием соответствующего программного обеспечения.

Заполнению подлежат только те листы Уведомления, в отношении которых имеются основания для их заполнения.

4. Не допускается исправление ошибок с помощью корректирующего или иного аналогичного средства, двусторонняя печать Уведомления на бумажном носителе, скрепление листов Уведомления, приводящее к порче бумажного носителя.

5. Каждому показателю Уведомления в утвержденной машиноориентированной форме соответствует одно поле, состоящее из определенного количества знакомест. В каждом поле указывается только один показатель.

Исключение составляют показатели, значениями которых являются дата, правильная или десятичная дробь. Правильной или десятичной дроби в утвержденной машиноориентированной форме соответствуют два поля, разделенные либо знаком "/" (косая черта), либо знаком "." (точка) соответственно. Первое поле соответствует числителю правильной дроби (целой части десятичной дроби), второе - знаменателю правильной дроби (дробной части десятичной Дроби).

Для указания даты используются по порядку три поля: день (поле из двух знакомест), месяц (поле из двух знакомест) и год (поле из четырех знакомест), разделенные знаком "."(точка).

6. Страницы Уведомления имеют сквозную нумерацию, начиная с титульного листа, вне зависимости от наличия (отсутствия) и количества заполняемых разделов. Порядковый номер страницы проставляется в определенном для нумерации поле.

Показатель номера страницы (поле "Стр."), имеющий три знакоместа, записывается следующим образом: для первой страницы - "001"; для тридцать третьей - "033".

7. Заполнение полей Уведомления значениями текстовых, числовых, кодовых показателей осуществляется слева направо, начиная с первого (левого) знакоместа.

8. Все значения стоимостных показателей (за исключением показателя Раздела 1Б в поле 3.9 "Цена (тариф) за единицу измерения без учета НДС и акцизов в рублях или иностранной валюте", показателя Раздела 1В в поле 2.7 "Цена (тариф) за единицу измерения без учета НДС и акцизов в рублях или иностранной валюте") указываются в полных рублях. Значения показателей менее 50 копеек отбрасываются, а 50 копеек и более округляются до полного рубля.

9. Налогоплательщик - физическое лицо, не являющееся индивидуальным предпринимателем, может не указывать идентификационный номер налогоплательщика (далее - ИНН) в представляемом в налоговый орган Уведомлении, с учетом положений главы III настоящего Порядка.

10. В нижней части каждой заполняемой страницы формы Уведомления, за исключением страницы 001 титульного листа, в поле "Достоверность и полноту сведений, указанных на настоящей странице, подтверждаю" проставляются подпись налогоплательщика или его представителя и дата подписания.

11. Заполнение текстовых полей формы Уведомления осуществляется заглавными печатными буквами. Печать знаков должна выполняться шрифтом Courier New высотой 16 - 18 пунктов.

12. В случае отсутствия какого-либо показателя во всех знакоместах соответствующего поля проставляется прочерк.

В случае, если для указания какого-либо показателя не требуется заполнение всех знакомест соответствующего поля, в незаполненных знакоместах в правой части поля проставляется прочерк. Например, при указании десятизначного ИНН организации "5024002119" в поле ИНН из двенадцати знакомест показатель заполняется следующим образом: "5024002119--".

Дробные числовые показатели заполняются в соответствии с правилами заполнения целых числовых показателей. В случае, если знакомест для указания дробной части больше, чем цифр, то в свободных знакоместах соответствующего поля ставится прочерк. Например, если показатель имеет значение "1234356.234", он записывается в двух полях по десять знакомест каждое следующим образом: "1234356--" в первом поле, знак "." или "/" между полями и "234------" во втором поле.

13. При представлении Уведомления, подготовленного с использованием программного обеспечения и распечатанного на принтере, допускается отсутствие обрамления знакомест и прочерков для незаполненных знакомест. Расположение и размеры знакомест не должны изменяться.

14. Уведомление включает в себя титульный лист, сведения о налогоплательщике - физическом лице, Разделы: 1А "Сведения о контролируемой сделке (группе однородных сделок)", 1Б "Сведения о предмете сделки (группы однородных сделок)", 1В "Сведения о сделке последующей реализации или предшествующей покупки товаров", 1Г "Сведения о сопутствующих услугах к сделке из Раздела 1Б", 2 "Сведения об организации или иностранной структуре без образования юридического лица - участнике контролируемой сделки (группы однородных сделок)", 3 "Сведения о физическом лице - участнике контролируемой сделки (группы однородных сделок)", 4 "Сведения об участнике сделки последующей реализации или предшествующей покупки товаров".

15. Титульный лист содержит общие сведения о налогоплательщике.

16. Раздел 1В, Раздел 1Г и Раздел 4 заполняют налогоплательщики в отношении контролируемых сделок, подпадающих под критерии, изложенные в подпункте 7 пункта 3 статьи 105.16 Кодекса.

17. Раздел 2 заполняют налогоплательщики в отношении контролируемых сделок с организациями или иностранными структурами без образования юридического лица.

18. Раздел 3 заполняют налогоплательщики в отношении контролируемых сделок с физическими лицами, индивидуальными предпринимателями, адвокатами, учредившими адвокатский кабинет, нотариусами и другими лицами, занимающимися частной практикой.

II. Заполнение титульного листа Уведомления

19. При заполнении титульного листа налогоплательщиками, являющимися организациями, необходимо указать ИНН, а также код причины постановки на учет (далее - КПП), который присвоен налогоплательщику тем налоговым органом, в который представляется Уведомление. ИНН и КПП в отношении реорганизованных организаций указываются с учетом особенностей, предусмотренных пунктом 20 настоящего Порядка.

20. При представлении в налоговый орган по месту учета организацией-правопреемником Уведомления за последний год деятельности организации и уточненных Уведомлений за реорганизованную организацию (в форме присоединения к другому юридическому лицу, слияния нескольких юридических лиц, разделения юридического лица, преобразования одного юридического лица в другое) на титульном листе в верхней его части указываются ИНН и КПП организации-правопреемника. В поле "налогоплательщик" указывается наименование реорганизованной организации.

В поле "ИНН/КПП реорганизованной организации" указываются соответственно ИНН и КПП, которые были присвоены организации до реорганизации налоговым органом по месту ее нахождения (по налогоплательщикам, отнесенным к категории крупнейших - налоговым органом по месту учета в качестве крупнейшего налогоплательщика).

На титульном листе Уведомления указывается код ОКТМО того муниципального образования, на территории которого находилась реорганизованная организация.

Коды форм реорганизации и код ликвидации приведены в приложении N 1 к настоящему Порядку.

21. При заполнении поля показателя "Номер корректировки" указываются:

цифра "0" - в случае представления налогоплательщиком первичного Уведомления за отчетный период;

цифры начиная с "1" - согласно порядковому номеру уточненного Уведомления за соответствующий отчетный период.

В случае представления уточненного Уведомления заполняются все листы, заполненные в ранее поданном Уведомлении.

22. При заполнении поля показателя "Представляется в налоговый орган (код)" отражается код налогового органа, в который представляется Уведомление.

23. При заполнении поля показателя "Отчетный год" указывается календарный год, за который представлено Уведомление.

24. Значения поля показателя "По месту учета (код)" заполняются в соответствии с приложением N 1 к настоящему Порядку.

25. Поле показателя "Код по ОКТМО" заполняется согласно кодам территорий муниципальных образований в соответствии с Общероссийским классификатором территорий муниципальных образований.

При заполнении поля показателя "Код по ОКТМО", под который отводится одиннадцать знакомест, свободные знакоместа справа от значения кода, если код ОКТМО имеет меньше одиннадцати знаков, заполняются нулями. Например, для восьмизначного кода ОКТМО "12445698" в поле "Код по ОКТМО" записывается одиннадцатизначное значение "12445698000".

26. При заполнении поля "(налогоплательщик)" указываются:

для налогоплательщика - организации - полное наименование организации в соответствии с ее учредительными документами (при наличии в наименовании латинской транскрипции таковая указывается);

для налогоплательщика - физического лица - фамилия, имя, отчество (при наличии) указываются полностью, без сокращений, в соответствии с документом, удостоверяющим личность налогоплательщика, построчно. Для иностранных физических лиц при написании фамилии, имени и отчества (при наличии) допускается использование букв латинского алфавита.

27. Поле "Форма реорганизации (ликвидация) (код)" заполняется в соответствии с кодами формы реорганизации и ликвидации, приведенными в приложении N 1 к настоящему Порядку, а также с учетом пункта 20 настоящего Порядка.

28. Поле "ИНН/КПП реорганизованной организации" заполняется с учетом пункта 20 настоящего Порядка.

29. При заполнении поля "Номер контактного телефона" отражается (при наличии) номер контактного телефона налогоплательщика (представителя налогоплательщика). Номера телефонов указываются без пробелов и прочерков. Для каждой скобки и знака "+" отводится одна ячейка.

30. При заполнении поля "Адрес электронной почты" отражается (при наличии) адрес электронной почты налогоплательщика (представителя налогоплательщика).

31. При заполнении поля "Данное уведомление составлено на ___ страницах" отражается количество страниц, на которых составлено Уведомление.

32. При заполнении поля "с приложением копий документов <1> на ___ листах" отражается количество листов подтверждающих документов или их копий, включая документы или их копии, подтверждающие полномочия представителя налогоплательщика (в случае представления Уведомления представителем налогоплательщика), приложенных к Уведомлению.

33. В разделе титульного листа "Достоверность и полноту сведений, указанных в настоящем уведомлении, подтверждаю" указывается:

1) в случае подтверждения достоверности и полноты сведений в Уведомлении налогоплательщиком проставляется "1"; в случае подтверждения достоверности и полноты сведений представителем налогоплательщика проставляется "2";

2) при представлении Уведомления налогоплательщиком - юридическим лицом в поле "фамилия, имя, отчество <2> полностью" указываются построчно фамилия, имя, отчество (при наличии) руководителя организации полностью. Проставляется личная подпись руководителя организации и дата подписания;

3) при представлении Уведомления налогоплательщиком - физическим лицом, в том числе индивидуальным предпринимателем, адвокатом, учредившим адвокатский кабинет, нотариусом и другими лицами, занимающимися частной практикой, проставляется личная подпись налогоплательщика и дата подписания;

4) при представлении Уведомления представителем налогоплательщика - физическим лицом в поле "фамилия, имя, отчество полностью" указываются построчно фамилия, имя, отчество (при наличии) представителя налогоплательщика полностью. Проставляется личная подпись представителя налогоплательщика, дата подписания;

5) при представлении Уведомления представителем налогоплательщика - юридическим лицом в поле "фамилия, имя, отчество полностью" указываются построчно полностью фамилия, имя, отчество (при наличии) физического лица, уполномоченного в соответствии с документом, подтверждающим полномочия представителя налогоплательщика - юридического лица, подтверждать достоверность и полноту сведений, указанных в Уведомлении.

В поле "наименование организации - представителя налогоплательщика" указывается наименование юридического лица - представителя налогоплательщика. Проставляется подпись лица, сведения о котором указаны в поле "фамилия, имя, отчество полностью" и дата подписания;

6) в поле "Наименование и реквизиты документа, подтверждающего полномочия представителя налогоплательщика" указываются наименование и реквизиты (при наличии) документа, подтверждающего полномочия представителя. Если указанный документ является электронным, то проставляется его идентификационный номер, который является уникальным идентификатором документа. Для доверенности, совершенной в форме электронного документа в соответствии с положениями пункта 3 статьи 29 Кодекса указывается только GUID доверенности.

34. Раздел титульного листа "Заполняется работником налогового органа" содержит сведения о представлении Уведомления (способ представления (указывается код согласно приложению N 1 к настоящему Порядку); количество страниц Уведомления; количество листов подтверждающих документов или их копий, приложенных к Уведомлению; дату представления; номер, под которым зарегистрировано Уведомление; фамилию и инициалы имени и отчества (при наличии) работника налогового органа, принявшего Уведомление; его подпись).

III. Заполнение страницы "Сведения о налогоплательщике - физическом лице" Уведомления

35. Страница "Сведения о налогоплательщике - физическом лице" Уведомления заполняется в случае представления Уведомления налогоплательщиком - физическим лицом, не являющимся индивидуальным предпринимателем и не указывающим в представляемом в налоговый орган Уведомлении свой ИНН.

Сведения указываются в соответствии с документом, удостоверяющим личность физического лица:

1) в поле "Дата рождения" - дата рождения (число, месяц, год);

2) в поле "Место рождения" - место рождения физического лица;

3) в поле "Гражданство" - соответствующая цифра:

"1" - гражданин Российской Федерации;

"2" - иностранный гражданин;

"3" - лицо без гражданства.

При наличии у гражданина Российской Федерации гражданства другого государства указывается цифра "1";

4) в поле "Код страны по классификатору ОКСМ (цифровой)" указывается цифровой код страны, гражданином которой является физическое лицо, согласно Общероссийскому классификатору стран мира.

При отсутствии у налогоплательщика гражданства указывается цифровой код страны, выдавшей документ, удостоверяющий его личность.

36. При заполнении поля 4 "Сведения о документе, удостоверяющем личность" указываются:

в поле 4.1 "Код вида документа" указывается код вида документа, удостоверяющего личность физического лица, согласно приложению N 2 к настоящему Порядку;

в поле 4.2 "Серия и номер" указываются серия и номер документа, удостоверяющего личность физического лица;

в поле 4.3 "Дата выдачи" указывается число, месяц и год выдачи документа, удостоверяющего личность физического лица;

в поле 4.4 "Кем выдан" указывается наименование органа, выдавшего документ, удостоверяющий личность физического лица.

37. В поле "Статус налогоплательщика" при наличии статуса налогового резидента Российской Федерации в соответствующем поле проставляется цифра 1, при отсутствии такого статуса - цифра 2.

38. В поле "Адрес места жительства (места пребывания) за пределами Российской Федерации" в отношении иностранных граждан указывается адрес места жительства в стране постоянного проживания, в отношении физических лиц - граждан Российской Федерации и лиц без гражданства, являющихся налоговыми резидентами иностранных государств, указывается адрес места жительства (места пребывания) в государстве их резидентства.

39. В поле "Код страны по классификатору ОКСМ (цифровой)" указывается цифровой код страны места жительства (места пребывания) физического лица в соответствии с Общероссийским классификатором стран мира.

IV. Заполнение Раздела 1А "Сведения о контролируемой сделке (группе однородных сделок)" Уведомления

40. В Разделе 1А указываются сведения по каждой контролируемой сделке (группе однородных сделок). Если Уведомление представляется в отношении нескольких неоднородных сделок, то Раздел 1А заполняется в отношении каждой такой сделки.

В Разделе 1А указываются сведения по контролируемой сделке (группе однородных сделок) в случае, если такая сделка (группа однородных сделок) совершена комиссионером (агентом) от своего имени, но по поручению и за счет налогоплательщика, действующего в качестве комитента (принципала) по договору комиссии (агентскому договору).

41. В поле 1 "Порядковый номер контролируемой сделки по уведомлению" указывается порядковый номер сделки согласно Уведомлению.

42. В поле 2 "Сделка, совершенная от имени комиссионера (агента)" указывается одно из цифровых значений:

"0" указывается в случае, если Раздел 1А заполняется налогоплательщиком в отношении сделки, совершенной непосредственно налогоплательщиком;

"1" указывается в случае, если Раздел 1А заполняется налогоплательщиком в отношении сделки, совершенной комиссионером (агентом) от своего имени, но по поручению и за счет данного налогоплательщика, действующего в качестве комитента (принципала) по договору комиссии (агентскому договору).

43. В поле 3.1 "Взаимозависимость" указывается одно из цифровых значений:

"0" указывается, если контролируемая сделка (группа однородных сделок) совершена с участием (при посредничестве) лиц, не являющихся взаимозависимыми для целей раздела V.1 Кодекса;

"1" указывается, если контролируемая сделка (группа однородных сделок) совершена с участием лиц, признанных взаимозависимыми по одному или нескольким основаниям, изложенным в пункте 2 статьи 105.1 Кодекса;

"2" указывается, если контролируемая сделка (группа однородных сделок) совершена с участием лиц, самостоятельно признавших себя взаимозависимыми (пункт 6 статьи 105.1 Кодекса);

"3" указывается, если контролируемая сделка (группа однородных сделок) совершена с участием лиц, признанных взаимозависимыми по решению суда (пункт 7 статьи 105.1 Кодекса).

В случае, если в Разделе 1А указываются сведения в отношении сделки (группы однородных сделок), совершенной комиссионером (агентом) от своего имени, но по поручению и за счет налогоплательщика, действующего в качестве комитента (принципала) по договору комиссии (агентскому договору), взаимозависимость определяется между налогоплательщиком и лицом, с которым комиссионер (агент) совершил сделку от своего имени, но по поручению и за счет налогоплательщика. Поле не обязательно для заполнения.

44. В поле 3.2 "Основания отнесения сделки к контролируемой согласно статье 105.14 Кодекса" указывается соответствующая цифра по каждому коду основания отнесения сделки (в том числе сделки, совершенной комиссионером (агентом) от своего имени, но по поручению и за счет данного налогоплательщика, действующего в качестве комитента (принципала) по договору комиссии (агентскому договору) к контролируемой согласно статье 105.14 Кодекса в соответствии с приложением N 1 к настоящему Порядку:

"0" - нет;

"1" - да.

45. В поле 3.3 "Особенности отнесения сделки к контролируемой, если сделка совершена между взаимозависимыми лицами, местом регистрации, либо местом жительства, либо местом налогового резидентства всех сторон и выгодоприобретателей по которой является Российская Федерация, в соответствии со статьей 105.14 Кодекса" указывается соответствующая цифра по коду основания отнесения сделки (в том числе сделки, совершенной комиссионером (агентом) от своего имени, но по поручению и за счет данного налогоплательщика, действующего в качестве комитента (принципала) по договору комиссии (агентскому договору) к контролируемой с учетом особенностей, предусмотренных для сделок, совершенных между взаимозависимыми лицами, местом регистрации, либо местом жительства, либо местом налогового резидентства всех сторон и выгодоприобретателей по которой является Российская Федерация, согласно статье 105.14 Кодекса в соответствии с приложением N 1 к настоящему Порядку:

"0" - нет;

"1" - да.

46. Одновременное заполнение цифрой "1" любого из полей с кодами 122 - 123 с любым полем с кодами 131 - 138 Раздела 1А не допускается.

47. В поле 4.1 "Группа однородных сделок" проставляется соответствующая цифра, если сведения подготовлены по группе однородных сделок, совершенных налогоплательщиком (в том числе по группе однородных сделок, совершенных комиссионером (агентом) от своего имени, но по поручению и за счет налогоплательщика, действующего в качестве комитента (принципала) по договору комиссии (агентскому договору):

"0" - нет;

"1" - да.

В случае осуществления нескольких операций при исполнении одного договора в поле 4.1 Раздела 1А проставляется "0".

48. В поле 4.2 "Код наименования сделки" указывается соответствующий код наименования сделки в соответствии с приложением N 1 к настоящему Порядку.

В случае, если в Разделе 1А указываются сведения по сделке, совершенной комиссионером (агентом) от своего имени, но по поручению и за счет налогоплательщика, действующего в качестве комитента (принципала) по договору комиссии (агентскому договору), в поле 4.2 указывается код наименования сделки, совершенной комиссионером (агентом) от своего имени, но по поручению и за счет налогоплательщика.

49. В поле 4.2.1 "Код стороны сделки, которой является налогоплательщик" указывается соответствующий код стороны сделки, которой является налогоплательщик, в соответствии с приложением N 1 к настоящему Порядку.

В случае, если в Разделе 1А указываются сведения по сделке, совершенной комиссионером (агентом) от своего имени, но по поручению и за счет налогоплательщика, действующего в качестве комитента (принципала) по договору комиссии (агентскому договору), в поле 4.2.1 указывается код стороны сделки, в качестве которой комиссионер (агент) выступает в сделке, совершенной от своего имени, но по поручению и за счет налогоплательщика.

50. В поле 4.3 "Код типа сделки, предусмотренной подпунктом 7 пункта 3 статьи 105.16 Кодекса" указывается соответствующая цифра по каждому коду типа сделки, в соответствии с приложением N 1 к настоящему Порядку:

"0" - нет;

"1" - да.

В случае, если для Раздела 1А предусмотрено раскрытие сведений в отношении сделок, поименованных подпунктом 7 пункта 3 статьи 105.16 Кодекса, сведения о сделках последующей реализации и (или) предшествующей покупки товаров отражаются в Разделе 1В.

В случае, если в Разделе 1А предусмотрено раскрытие сведений о сопутствующих услугах к сделкам последующей реализации и (или) предшествующей покупки товаров, заполняется Раздел 1Г.

51. В поле 4.4 "Признак определения цены сделки с учетом особенностей, предусмотренных статьей 105.4 Кодекса (регулируемые цены)" проставляется соответствующая цифра, если цена сделки (в том числе сделки, совершенной комиссионером (агентом) от своего имени, но по поручению и за счет налогоплательщика, действующего в качестве комитента (принципала) по договору комиссии (агентскому договору), определена с учетом особенностей, предусмотренных статьей 105.4 Кодекса (регулируемые цены):

"0" - нет;

"1" - да.

52. В поле 4.5 "Код определения цены сделки" указывается соответствующий код основания признания цены сделки (в том числе сделки, совершенной с участием комиссионера (агента) от своего имени, но по поручению и за счет налогоплательщика, действующего в качестве комитента (принципала) по договору комиссии (агентскому договору) рыночной в соответствии с пунктами 8 - 11 статьи 105.3 Кодекса. Поле заполняется в соответствии с кодами, указанными в приложении N 1 к настоящему Порядку. В случае, если цена сделки не признается рыночной для целей налогообложения по основаниям, указанным в пунктах 8 - 11 статьи 105.3 Кодекса, в поле 4.5 Раздела 1А проставляется "0".

53. В поле 4.6 "Код методов ценообразования" указывается соответствующий код методов ценообразования, который использовал налогоплательщик, в том числе при осуществлении самостоятельной корректировки, в соответствии с приложением N 1 к настоящему Порядку.

54. В поле 4.7 "Код источника информации, используемой налогоплательщиком" указывается соответствующая цифра напротив кода источника информации, используемого налогоплательщиком при сопоставлении условий сделок между взаимозависимыми лицами с условиями сделок между лицами, не являющимися взаимозависимыми, в соответствии с приложением N 1 к настоящему Порядку:

"0" - нет;

"1" - да.

55. В поле 4.8 "Количество участников контролируемой сделки" отражается общее количество участников контролируемой сделки. В случае, если в Разделе 1А указываются сведения по сделке, совершенной комиссионером (агентом) от своего имени, но по поручению и за счет данного налогоплательщика, действующего в качестве комитента (принципала) по договору комиссии (агентскому договору), общее количество участников контролируемой сделки отражается без учета такого комиссионера (агента).

56. В поле 5.1 "Сумма доходов налогоплательщика по контролируемой сделке (группе однородных сделок) в рублях" отражается сумма доходов налогоплательщика по контролируемой сделке (группе однородных сделок), определяемых в соответствии с правилами бухгалтерского учета <1>, за календарный год в рублях.

<1> Статья 6 Федерального закона от 06.12.2011 N 402-ФЗ "О бухгалтерском учете".

В случае, если в Разделе 1А отражаются сведения по контролируемой сделке (группе однородных сделок), совершенной комиссионером (агентом) от своего имени, но по поручению и за счет налогоплательщика, действующего в качестве комитента (принципала) по договору комиссии (агентскому договору), в поле 5.1 указывается сумма доходов, поступивших комитенту (принципалу) по указанной контролируемой сделке (группе однородных сделок).

В случае, если в контролируемой сделке налогоплательщик (в том числе по контролируемой сделке, совершенной с участием комиссионера (агента), от своего имени, но по поручению и за счет данного налогоплательщика, действующего в качестве комитента (принципала) по договору комиссии (агентскому договору) приобретает товары (результаты работ, оказанные услуги и иные объекты гражданских прав), в поле 5.1 проставляется "0".

57. В поле 5.1.1 "в том числе сумма доходов по сделкам, цены которых подлежат регулированию" отражается сумма доходов по контролируемой сделке, цена которой подлежит регулированию (в том числе по контролируемой сделке, цена которой подлежит регулированию, совершенной с участием комиссионера (агента) от своего имени, но по поручению и за счет налогоплательщика, действующего в качестве комитента (принципала) по договору комиссии (агентскому договору), за календарный год в рублях.

58. В поле 5.2 "Сумма расходов (убытков) налогоплательщика по контролируемой сделке (группе однородных сделок) в рублях" отражается стоимость товаров (результатов работ, оказанных услуг, иных объектов гражданских прав), приобретаемых налогоплательщиком в контролируемой сделке (группе однородных сделок) за календарный год в рублях.

В случае, если в Разделе 1А указываются сведения по контролируемой сделке (группе однородных сделок), совершенной комиссионером (агентом) от своего имени, но по поручению и за счет налогоплательщика, действующего в качестве комитента (принципала) по договору комиссии (агентскому договору), в поле 5.2 указывается стоимость товаров (результатов работ, оказанных услуг, иных объектов), поступивших комитенту (принципалу) по указанной контролируемой сделке (группе однородных сделок).

В случае, если в контролируемой сделке налогоплательщик (в том числе в контролируемой сделке, совершенной комиссионером (агентом) от своего имени, но по поручению и за счет данного налогоплательщика, действующего в качестве комитента (принципала) по договору комиссии (агентскому договору) реализует товары (иные объекты гражданских прав), выполняет работы или оказывает услуги), в поле 5.2 проставляется "0".

59. В поле 5.2.1 "в том числе сумма расходов по сделкам, цены которых подлежат регулированию" отражается стоимость товаров (результатов работ, оказанных услуг, иных объектов гражданских прав), приобретаемых налогоплательщиком по сделке, цена которой подлежит регулированию (в том числе по сделке, цена которой подлежит регулированию, совершенной с участием комиссионера (агента) от своего имени, но по поручению и за счет данного налогоплательщика, действующего в качестве комитента (принципала) по договору комиссии (агентскому договору) за календарный год в рублях.

V. Заполнение Раздела 1Б "Сведения о предмете сделки (группы однородных сделок)" Уведомления

60. В Разделе 1Б указываются сведения об обязательствах, являющихся предметом сделки (в том числе сделки, совершенной комиссионером (агентом) от своего имени, но по поручению и за счет налогоплательщика, действующего в качестве комитента (принципала) по договору комиссии (агентскому договору). В Разделе 1Б раскрывается информация об операциях с предметом исполнения сделки (отгрузка товаров, выполнение работ, оказание услуг, совершение операций с иными объектами гражданских прав) при исполнении обязательств, возникших в результате контролируемой сделки (группы однородных сделок), сведения о которой приведены в Разделе 1А. Если сведения в отношении предмета исполнения контролируемой сделки (группы однородных сделок) не представляется возможным заполнить на одной странице, то заполняется необходимое количество страниц.

61. В поле 1.1 "Порядковый номер контролируемой сделки (из Раздела 1А)" указывается порядковый номер контролируемой сделки, присвоенный налогоплательщиком. Данный номер должен соответствовать полю 1 "Порядковый номер сделки по уведомлению" Раздела 1А.

62. В поле 1.1.1 "Порядковый номер листа Раздела 1Б (для сделки, указанной в пункте 1.1)" указывается уникальный порядковый номер листа Раздела 1Б для сделки, указанной в поле 1.1.

Поле 1.1.1 заполняется в случае, если в Разделе 1А указываются сведения по контролируемой сделке, предусмотренной подпунктом 7 пункта 3 статьи 105.16 Кодекса.

63. В поле 1.2 "Тип предмета сделки" указывается код типа предмета сделки:

"1" - товар;

"2" - результаты работ, оказание услуг;

"3" - иной объект гражданских прав.

В поле 1.2 Раздела 1Б указывается код "3", если предметом исполнения сделки является материальное или нематериальное благо, которое не относится к товарам, результатам работ или оказанным услугам в соответствии с Кодексом, но относится к объектам гражданских прав на основании статьи 128 Гражданского кодекса Российской Федерации.

В случае, если в Разделе 1Б указывается информация об обязательствах, являющихся предметом контролируемой сделки, совершенной с участием комиссионера (агента) от своего имени, но по поручению и за счет налогоплательщика, действующего в качестве комитента (принципала) по договору комиссии (агентскому договору), в поле 1.2 указывается код типа предмета сделки, совершенной комиссионером (агентом) от своего имени, но по поручению и за счет налогоплательщика.

64. В поле 2 "Уникальный номер контракта/кредитного договора" указывается уникальный номер контракта (кредитного договора), присвоенный банком в соответствии с Инструкцией Банка России от 16.08.2017 N 181-И "О порядке представления резидентами и нерезидентами уполномоченным банкам подтверждающих документов и информации при осуществлении валютных операций, о единых формах учета и отчетности по валютным операциям, порядке и сроках их представления" <2>, в отношении договора, реквизиты которого указаны в поле 3.4.1 "Номер договора" и поле 3.4.2 "Дата договора", при совершении внешнеторговых сделок.

<2> Зарегистрирована Минюстом России 31.10.2017, регистрационный N 48749, с изменениями, внесенными указаниями Банка России от 29.11.2017 N 4629-У (зарегистрировано Минюстом России 07.12.2017, регистрационный N 49152), от 05.07.2018 N 4855-У (зарегистрировано Минюстом России 17.09.2018, регистрационный N 52167), от 25.01.2022 N 6062-У (зарегистрировано Минюстом России 12.04.2022, регистрационный N 68176), от 09.01.2024 N 6663-У (зарегистрировано Минюстом России 25.03.2024, регистрационный N 77632).

65. В поле 3.1 "Наименование предмета сделки" отражается наименование предмета исполнения сделки согласно первичным документам (наименование товара, результатов выполненных работ, оказанных услуг, иного объекта гражданских прав).

В случае, если предметом исполнения сделки является выполнение комплексных работ (оказание услуг), в поле 3.1 указываются результаты выполненных работ (оказанные услуги), непосредственно указанные в качестве предмета исполнения сделки.

В случае, если в Разделе 1Б указывается информация об обязательствах, являющихся предметом сделки, совершенной комиссионером (агентом) от своего имени, но по поручению и за счет налогоплательщика, действующего в качестве комитента (принципала) по договору комиссии (агентскому договору), в поле 3.1 указывается наименование предмета сделки, совершенной с участием комиссионера (агента) от своего имени, но по поручению и за счет налогоплательщика.

66. В поле 3.2.1 "Код предмета сделки (код по ТН ВЭД)" при совершении внешнеторговых сделок указывается код вида товара в соответствии с единой Товарной номенклатурой внешнеэкономической деятельности Евразийского экономического союза.

В случае, если в Разделе 1Б указывается информация об обязательствах, являющихся предметом сделки, совершенной комиссионером (агентом) от своего имени, но по поручению и за счет налогоплательщика, действующего в качестве комитента (принципала) по договору комиссии (агентскому договору), в поле 3.2.1 указывается код предмета сделки, совершенной комиссионером (агентом) от своего имени, но по поручению и за счет налогоплательщика.

67. В поле 3.2.2 "Код предмета сделки (код по ОКПД2)" при совершении сделок, не являющихся внешнеторговыми, указывается код вида товара в соответствии с Общероссийским классификатором продукции по видам экономической деятельности.

В случае, если в Разделе 1Б указывается информация об обязательствах, являющихся предметом сделки, совершенной комиссионером (агентом) от своего имени, но по поручению и за счет налогоплательщика, действующего в качестве комитента (принципала) по договору комиссии (агентскому договору), в поле 3.2.2 указывается код предмета сделки (код по ОКПД2), совершенной комиссионером (агентом) от своего имени, но по поручению и за счет налогоплательщика.

68. В поле 3.2.3 "Код предмета сделки (код по ОКВЭД2)" указывается код вида деятельности согласно Общероссийскому классификатору видов экономической деятельности, в соответствии с которым оказываются услуги, выполняются работы или осуществляется иная деятельность, связанная с исполнением обязательств, возникших в результате сделки, если предметом исполнения данных обязательств являются иные объекты гражданских прав.

В случае, если в Разделе 1Б указывается информация об обязательствах, являющихся предметом сделки, совершенной комиссионером (агентом) от своего имени, но по поручению и за счет налогоплательщика, действующего в качестве комитента (принципала) по договору комиссии (агентскому договору), в поле 3.2.3 указывается код предмета сделки, совершенной комиссионером (агентом) от своего имени, но по поручению и за счет налогоплательщика.

69. В поле 3.3 "Номер другого участника контролируемой сделки" указывается порядковый номер контрагента, присвоенный налогоплательщиком, который указан в поле 2 "Порядковый номер участника контролируемой сделки (из Раздела 1Б)" Раздела 2 (для контрагентов - организаций или иностранных структур без образования юридического лица) или в поле 2 "Порядковый номер участника контролируемой сделки (из Раздела 1Б)" Раздела 3 (для контрагентов - физических лиц).

70. В поле 3.4.1 "Номер договора" указывается номер документа (в том числе договора, контракта, соглашения), которым оформлена сделка.

В случае, если в Разделе 1Б указывается информация об обязательствах, являющихся предметом сделки, совершенной комиссионером (агентом) от своего имени, но по поручению и за счет данного налогоплательщика, действующего в качестве комитента (принципала) по договору комиссии (агентскому договору), в поле 3.4.1 указывается номер договора, которым оформлена сделка, совершенная комиссионером (агентом) от своего имени, но по поручению и за счет налогоплательщика.

71. В поле 3.4.2 "Дата договора" указывается дата документа (в том числе договора, контракта, соглашения), которым оформлена сделка.

В случае, если в Разделе 1Б указывается информация об обязательствах, являющихся предметом сделки, совершенной комиссионером (агентом) от своего имени, но по поручению и за счет данного налогоплательщика, действующего в качестве комитента (принципала) по договору комиссии (агентскому договору), в поле 3.4.2 указывается дата договора, которым оформлена сделка, совершенная комиссионером (агентом) от своего имени, но по поручению и за счет налогоплательщика.

72. В поле 3.5 "Код условия поставки (заполняется только для товаров)" проставляется код в соответствии с приложением N 1 к настоящему Порядку. Указывается код, соответствующий термину Инкотермс, применяемому при совершении сделки, предметом исполнения которой является товар. Если термины Инкотермс не применяются, данное поле не заполняется.

В случае, если в Разделе 1Б указывается информация об обязательствах, являющихся предметом сделки, совершенной комиссионером (агентом) от своего имени, но по поручению и за счет налогоплательщика, действующего в качестве комитента (принципала) по договору комиссии (агентскому договору), в поле 3.5 указывается код условия поставки по сделке, совершенной комиссионером (агентом) от своего имени, но по поручению и за счет налогоплательщика.

73. В поле 3.6 "Код пункта поставки, места перехода права собственности по классификатору ОКТМО (заполняется только для товара)" указывается код в соответствии с Общероссийским классификатором территорий муниципальных образований, где осуществляется переход права собственности на товар.

В случае если переход права собственности на товар осуществлен за пределами Российской Федерации, поле 3.6 не заполняется.

Для сделок по приобретению товаров в качестве места перехода права собственности указывается местонахождение товара на дату признания/выбытия актива в бухгалтерском учете налогоплательщика.

74. В поле 3.6.1 "Код страны по классификатору ОКСМ (цифровой)" указывается код страны происхождения товара согласно Общероссийскому классификатору стран мира или код 980 - Евросоюз или код 981 - ЕАЭС, либо страны происхождения иного объекта гражданских прав, если для данного объекта гражданских прав ее можно определить.

Данное поле заполняется только в случае приобретения налогоплательщиком товаров и иных гражданских прав в области внешней торговли.

В случае, если в Разделе 1Б указывается информация об обязательствах, являющихся предметом сделки, совершенной комиссионером (агентом) от своего имени, но по поручению и за счет данного налогоплательщика, действующего в качестве комитента (принципала) по договору комиссии (агентскому договору), в поле 3.6.1 указываются сведения в отношении товара либо иного объекта гражданских прав, являющегося предметом сделки, совершенной комиссионером (агентом) от своего имени, но по поручению и за счет налогоплательщика.

75. В поле 3.6.2 "Место совершения сделки" указывается наименование места, в котором происходит переход права собственности на товар (например, наименование населенного пункта, порта, ж/д станции, аэропорта, пограничного перехода).

В случае заполнения поля 3.6 поле 3.6.2 не заполняется.

Если предметом сделки, совершенной налогоплательщиком (в том числе сделки, совершенной комиссионером (агентом) от своего имени, но по поручению и за счет данного налогоплательщика, действующего в качестве комитента (принципала) по договору комиссии (агентскому договору), являются результаты работ, то в качестве места совершения сделки указывается местонахождение результатов данных работ, имеющих материальное выражение. Если предметом сделки, совершенной налогоплательщиком (в том числе сделки, совершенной комиссионером (агентом) от своего имени, но по поручению и за счет данного налогоплательщика, действующего в качестве комитента (принципала) по договору комиссии (агентскому договору), является оказание услуг, то в качестве места совершения сделки указывается место потребления данных услуг.

В случае, если в Разделе 1Б указывается информация об обязательствах, являющихся предметом контролируемой сделки, совершенной комиссионером (агентом) от своего имени, но по поручению и за счет налогоплательщика, действующего в качестве комитента (принципала) по договору комиссии (агентскому договору), в поле 3.6.2 указывается место перехода права собственности на товар по сделке, совершенной комиссионером (агентом) от своего имени, но по поручению и за счет налогоплательщика.

76. В поле 3.7 "Код единицы измерения по ОКЕИ" указывается числовой код единицы измерения, соответствующий количественной характеристике предмета исполнения сделки, отраженной в первичных документах при ее совершении, согласно Общероссийскому классификатору единиц измерения.

В случае, если в Разделе 1Б указывается информация об обязательствах, являющихся предметом сделки, совершенной комиссионером (агентом) от своего имени, но по поручению и за счет налогоплательщика, действующего в качестве комитента (принципала) по договору комиссии (агентскому договору), в поле 3.7 указывается числовой код единицы измерения, соответствующий количественной характеристике предмета исполнения по сделке, совершенной комиссионером (агентом) от своего имени, но по поручению и за счет налогоплательщика.

77. В поле 3.8 "Количество" указывается количественная характеристика предмета исполнения сделки.

При выполнении работ (оказании услуг) в течение более чем одного отчетного периода в случае частичного признания дохода за выполненный в текущем отчетном году объем работ (оказанных услуг) в поле 3.8 указывается процент выполненных в данном отчетном году работ (оказанных услуг). В качестве числового кода единицы измерения в поле 3.7 Раздела 1Б указывается код согласно Общероссийскому классификатору единиц измерения.

В случае, если в Разделе 1Б указывается информация об обязательствах, являющихся предметом сделки, совершенной комиссионером (агентом) от своего имени, но по поручению и за счет налогоплательщика, действующего в качестве комитента (принципала) по договору комиссии (агентскому договору), в поле 3.8 указывается количественная характеристика предмета исполнения сделки, совершенной комиссионером (агентом) от своего имени, но по поручению и за счет налогоплательщика.

78. В поле 3.9 "Цена (тариф) за единицу измерения без учета НДС и акцизов в рублях или иностранной валюте" указывается цена предмета исполнения сделки, указанная в первичных документах, в валюте, в которой выражена цена предмета исполнения сделки в первичных документах, а в случае отсутствия цены в первичном документе - исходя из правил формирования доходов, расходов, стоимости активов в целях бухгалтерского учета.

При выполнении работ (оказании услуг) в течение более чем одного отчетного периода в случае частичного признания дохода за выполненный в текущем отчетном году объем работ (услуг) в поле 3.9 указывается цена выполненного в данном отчетном году объема работ (оказанных услуг).

В случае, если в Разделе 1Б указывается информация об обязательствах, являющихся предметом сделки, совершенной комиссионером (агентом) от своего имени, но по поручению и за счет налогоплательщика, действующего в качестве комитента (принципала) по договору комиссии (агентскому договору), в поле 3.9 указывается цена предмета исполнения сделки, совершенной комиссионером (агентом) от своего имени, но по поручению и за счет налогоплательщика.

В случае, если предметом сделки, сведения о которой указываются в Разделе 1Б, являются долговые обязательства, предусмотренные пунктом 1 статьи 269 Кодекса, поле 3.9 не заполняется.

79. В поле 3.10 "Код валюты" указывается код валюты, в которой указана цена сделки (валюта, в которой оформлено долговое обязательство), согласно Общероссийскому классификатору валют.

Для сделок, предметом которых являются долговые обязательства, в случае изменения в отчетном периоде валюты, в которой оформлено долговое обязательство, в отношении такой сделки заполняется отдельный Раздел 1Б с указанием кода валюты, в которой оформлено долговое обязательство в результате изменения.

80. Поле 3.11 "Процентная ставка" заполняется в процентах годовых, если предметом сделки, сведения о которой указываются в Разделе 1Б, являются долговые обязательства, предусмотренные пунктом 1 статьи 269 Кодекса.

Для сделок, предметом которых являются долговые обязательства, предусмотренные подпунктом 1 пункта 1.3 статьи 269 Кодекса, указывается процентная ставка в процентах годовых, действующая на дату привлечения денежных средств или иного имущества в виде долгового обязательства.

Для сделок, предметом которых являются долговые обязательства, предусмотренные подпунктом 2 пункта 1.3 статьи 269 Кодекса, указывается процентная ставка в процентах годовых, действующая на конец каждого месяца отчетного периода в течение срока действия долгового обязательства.

81. В поле 3.12 "Сумма базы для расчета роялти в рублях" указывается сумма, используемая для расчета размера лицензионных платежей в соответствии с лицензионными и сублицензионными соглашениями или иными договорами, предметом взаимоотношений по которым является передача прав на использование нематериальных активов. В случае, если соглашением установлена фиксированная сумма лицензионного вознаграждения, поле 3.12 не заполняется.

82. В поле 3.13 "Итого стоимость без учета НДС и акцизов в рублях" указывается стоимость предмета исполнения сделки, совершенной налогоплательщиком (в том числе сделки, совершенной комиссионером (агентом) от своего имени, но по поручению и за счет налогоплательщика, действующего в качестве комитента (принципала) по договору комиссии (агентскому договору), указанная в первичных документах, а в случае отсутствия стоимости в первичном документе - исходя из правил формирования доходов, расходов, стоимости активов в целях бухгалтерского учета.

При выполнении работ (оказании услуг) в течение более чем одного отчетного периода в случае частичного признания дохода за выполненный в текущем отчетном году объем работ (услуг) участник контролируемой сделки, выполняющий работы (оказывающий услуги), в поле 3.13 указывает стоимость выполненного в данном отчетном году объема работ (услуг).

При выполнении работ (оказании услуг) в течение более чем одного отчетного периода в случае частичного признания в качестве актива либо расхода выполненного в текущем отчетном году объема работ (услуг), участник контролируемой сделки, получающий результаты работы (потребляющий услуги), в поле 3.13 указывает стоимость выполненного в данном отчетном году объема работ (услуг), принятого в качестве актива либо расхода.

В случае, если Раздел 1Б заполняется в отношении сделок, предметом которых являются долговые обязательства, предусмотренные пунктом 1 статьи 269 Кодекса, поле 3.13 не заполняется.

83. В поле 3.14 "Дата совершения сделки" указывается дата признания доходов по сделке в бухгалтерском учете.

В случае, если Раздел 1Б заполняется в отношении сделок, совершенных комиссионером (агентом) от своего имени, но по поручению и за счет налогоплательщика, действующего в качестве комитента (принципала) по договору комиссии (агентскому договору), дата совершения сделки определяется на основании первичных документов, оформленных между комиссионером (принципалом) и другой стороной сделки, с которой комиссионер (агент) от своего имени, но по поручению и за счет налогоплательщика, совершил сделку.

84. Если особенности отдельных видов экономической деятельности предполагают наличие сделок, предусматривающих непрерывные долгосрочные поставки в адрес одного и того же покупателя, то при неизменности условий поставок и иных показателей, отражаемых в полях 3.1 - 3.7 и 3.9 - 3.10 Раздела 1Б, допускается суммирование количества товара в указанных поставках и заполнение одного листа Раздела 1Б. При этом в пункте "Количество" указывается общее количество товара по всем непрерывным долгосрочным поставкам с неизменными условиями поставок. В поле 3.13 "Итого стоимость без учета НДС и акцизов в рублях" Раздела 1Б указывается стоимость товара, поставленного в течение действия условий, отражаемых в полях 3.1 - 3.7 и 3.9 - 3.10 Раздела 1Б.

При изменении хотя бы одного из показателей, отражаемых в полях 3.1 - 3.7 и 3.9 - 3.10 Раздела 1Б, в течение календарного года, за который представлено Уведомление, суммирование прекращается.

В случаях, предусмотренных настоящим пунктом, в поле 3.14 "Дата совершения сделки" Раздела 1Б указывается дата, на которую изменился хотя бы один из показателей, отражаемых в полях 3.1 - 3.7 и 3.9 - 3.10 Раздела 1Б, и суммирование было прекращено, либо, если указанные показатели не изменялись, 31 декабря календарного года, за который представлено Уведомление.

VI. Заполнение Раздела 1В "Сведения о сделке последующей реализации или предшествующей покупки товаров" Уведомления

85. В Сведениях о цепочке создания стоимости отражается информация о всех последовательно совершенных сделках между лицами, приобретающими товар в собственность, а также осуществляющими посреднические функции при приобретении либо реализации товаров, вплоть до конечного независимого покупателя либо взаимозависимого производителя.

В Разделе 1В указываются сведения о сделках последующей реализации и (или) предшествующей покупки товаров, в том числе сведения о конечном покупателе и (или) происхождении товаров, ценах, коммерческих и (или) финансовых условиях таких сделок, с целью раскрытия сведений о цепочке создания стоимости, в отношении сделок, которые признаются контролируемыми сделками в соответствии с пунктом 1 статьи 105.14 Кодекса и предметом которых являются товары, входящие в состав одной или нескольких товарных групп, указанных в пункте 5 статьи 105.14 Кодекса (за исключением сделок между взаимозависимыми лицами, местом регистрации, местом жительства либо местом налогового резидентства всех сторон и выгодоприобретателей по которым является Российская Федерация), между лицами, признаваемыми взаимозависимыми в соответствии со статьей 105.1 Кодекса.

В случае если сделка последующей реализации совершена за пределами календарного года, за который представляется Уведомление, но не позднее срока представления Уведомления предусмотренного пунктом 2 статьи 105.16 Кодекса, уменьшенного на один месяц, данная сделка отражается в Разделе 1В.

86. В поле 1.1 "Порядковый номер контролируемой сделки" последовательно указывается порядковый номер контролируемой сделки, присвоенный налогоплательщиком.

Данный номер должен соответствовать полю 1 "Порядковый номер контролируемой сделки по уведомлению" Раздела 1А.

87. В поле 1.1.1 "Порядковый номер листа Раздела 1Б" указывается порядковый номер листа Раздела 1Б.

Данный номер должен соответствовать полю 1.1.1 "Порядковый номер листа раздела 1Б (для сделки, указанной в пункте 1.1)" Раздела 1Б.

В случае, если отсутствует возможность определить конкретную сделку последующей реализации или предшествующей покупки, относящуюся к контролируемой сделке с порядковым номером, указанным в поле 1.1.1 Раздела 1Б, в поле 1.1.1 указывается "0", при этом подлежит обязательному заполнению поле 1.1.3.

88. В поле 1.1.2 "Справочно к пункту 1.1.1" перечисляются порядковые номера, указанные в поле 1.1.1 Раздела 1Б, в случае, если сделка последующей реализации или предшествующей покупки товаров осуществлена из нескольких сделок, отраженных в поле 1.1.1 соответствующего Раздела 1Б. Порядковые номера перечисляются в порядке возрастания через знак ";" последовательно по дате сделки.

В случае, если сделка последующей реализации или предшествующей покупки товаров осуществлена из нескольких сделок, отраженных в поле 1.1.1 соответствующего Раздела 1Б, Раздел 1В заполняется в отношении каждой такой сделки.

89. В поле 1.1.3 "Комментарий к пункту 1.1.1" указываются причины отсутствия возможности установления сделки последующей реализации или предшествующей покупки товаров к сделке с порядковым номером, указанным в поле 1.1.1 Раздела 1Б.

Поле 1.1.3 заполняется в случае, если в поле 1.1.1 указано "0".

90. В поле 1.1.4 "Порядковый номер листа раздела 1В к пункту 1.1.1" указывается порядковый номер листа Раздела 1В для сделки с порядковым номером, указанным в полях 1.1 и 1.1.1.

В случае, если отсутствует возможность определить конкретную сделку последующей реализации или предшествующей покупки и в поле 1.1.1 указано "0", то в поле 1.1.4 указывается "0" и через знак "." указывается порядковый номер.

Например: "0.1", "0.2" и так далее.

91. В поле 1.1.5 "Порядковый номер листа Раздела 1В к пункту 1.1.4" указывается порядковый номер листа Раздела 1В для сделки с порядковым номером, указанным в полях 1.1, 1.1.1 и 1.1.4.

Поле 1.1.5 заполняется в случае, если в поле 2.1 для поля 1.1.4 указано "4".

В случае, если отсутствует возможность определить конкретную сделку последующей реализации или предшествующей покупки и в поле 1.1.4 указано "0" или "0.1" или "0.2" и так далее, то в поле 1.1.5 указывается "0" и через знак "." указывается порядковый номер.

92. В поле 1.1.6 "Порядковый номер листа раздела 1В к пункту 1.1.5" указывается порядковый номер листа Раздела 1В для сделки с порядковым номером, указанным в полях 1.1, 1.1.1, 1.1.4 и 1.1.5.

Поле 1.1.6 заполняется в случае, если в поле 2.1 для поля 1.1.5 указано "4".

В случае, если отсутствует возможность определить конкретную сделку последующей реализации или предшествующей покупки и в поле 1.1.5 указано "0" или "0.1" или "0.2" и так далее, то в поле 1.1.6 указывается "0" и через знак "." указывается порядковый номер.

93. В поле 1.1.7 "Порядковый номер листа раздела 1В к пункту 1.1.6" указывается порядковый номер листа Раздела 1В для сделки с порядковым номером, указанным в полях 1.1, 1.1.1, 1.1.4, 1.1.5 и 1.1.6.

Поле 1.1.7 заполняется в случае, если в поле 2.1 для поля 1.1.6 указано "4".

В случае, если отсутствует возможность определить конкретную сделку последующей реализации или предшествующей покупки и в поле 1.1.6 указано "0" или "0.1" или "0.2" и так далее, то в поле 1.1.7 указывается "0" и через знак "." указывается порядковый номер.

94. В поле 1.2 "Взаимозависимость участников" указывается одно из цифровых значений:

"0" указывается, если сделка последующей реализации или предшествующей покупки товаров (группа однородных сделок) совершена с участием (при посредничестве) лиц, не являющихся взаимозависимыми;

"1" указывается, если сделка последующей реализации и или предшествующей покупки товаров (группа однородных сделок) совершена с участием лиц, признанных взаимозависимыми по одному или нескольким основаниям, изложенным в статье 105.1 Кодекса.

95. В поле 1.3 "Код типа сделки, предусмотренной подпунктом 7 пункта 3 статьи 105.16 Кодекса" указывается одно из цифровых значений:

"1" указывается, если основанием для заполнения Раздела 1В является сделка последующей реализации товара;

"2" указывается, если основанием для заполнения Раздела 1В является сделка предшествующей покупки товара.

96. В поле 1.4 "Код использования/происхождения товара" указывается соответствующий код использования/происхождения товара в соответствии с приложением N 1 к настоящему Порядку.

В случае, если в поле 1.4 указаны коды не равные "1" и "2", подраздел 2 "Сведения о сделке" не заполняется.

97. В поле 1.4.1 "Наименование использования/происхождения товара" указывается наименование использования/происхождения товара в случае, если в поле 1.4 указана цифра "5".

98. В поле 2.1 "Признак участника сделки" указывается признак участника сделки:

"0" - отсутствует информация о признаке участника сделки (лицо, не признающееся взаимозависимым лицом с российским участником контролируемой сделки в соответствии со статьей 105.1 Кодекса);

"1" - производитель товара (лицо, признающееся взаимозависимым лицом с российским участником, приобретающее товар и изменяющий его характеристику, за исключением его смешения);

"2" - конечный оптовый покупатель товара (лицо, не признающееся взаимозависимым лицом с российским участником контролируемой сделки в соответствии со статьей 105.1 Кодекса);

"3" - конечный розничный покупатель товара (лицо, не признающееся взаимозависимым лицом с российским участником контролируемой сделки в соответствии со статьей 105.1 Кодекса);

"4" - торговый посредник (лицо, приобретающее товар для последующей реализации).

В случае если в поле 2.1 указано "3", поля 2.2 - 2.4.1, 2.7 и 2.10 не заполняются.

99. В поле 2.2 "Номер другого участника сделки" указывается порядковый номер участника сделки последующей реализации товара или сделки предшествующей покупки товара, присвоенный налогоплательщиком, который указан в поле 2 "Порядковый номер участника сделки (из Раздела 1В)" Раздела 4.

100. В поле 2.2.1 "Номер договора" указывается номер документа (в том числе договора, контракта, соглашения), которым оформлена сделка последующей реализации товара или сделка предшествующей покупки товара.

101. В поле 2.2.2 "Дата договора" указывается дата документа (в том числе договора, контракта, соглашения), указанного в поле 2.2.1, которым оформлена сделка.

102. В поле 2.3 "Код условия поставки" проставляется код в соответствии с приложением N 1 к настоящему Порядку. Указывается код, соответствующий термину Инкотермс. Если термины Инкотермс не применяются, данное поле не заполняется.

103. В поле 2.4 "Код пункта поставки, места перехода права собственности по классификатору ОКТМО" указывается код в соответствии с Общероссийским классификатором территорий муниципальных образований, где осуществляется переход права собственности на товар.

В случае если переход права собственности на товар осуществлен за пределами Российской Федерации, данное поле не заполняется.

104. В поле 2.4.1 "Код страны по классификатору ОКСМ (цифровой)" указывается код страны по Общероссийскому классификатору стран мира или код 980 - Евросоюз или код 981 - ЕАЭС, где происходит переход рисков утраты или повреждения товара, а также обязанности нести расходы, связанные с товаром, в терминах Инкотермс, если данные термины применяются участниками сделки.

В случае, если участники сделки не применяют термины Инкотермс, указывается код страны по Общероссийскому классификатору стран мира или код 980 - Евросоюз или код 981 - ЕАЭС, где происходит переход права собственности на товар.

105. В поле 2.5 "Код единицы измерения по ОКЕИ" указывается числовой код единицы измерения, соответствующий количественной характеристике предмета исполнения сделки, отраженной в первичных документах при ее совершении, согласно Общероссийскому классификатору единиц измерения.

106. В поле 2.6 "Количество" указывается количественная характеристика предмета исполнения сделки.

В случае если в поле 2.1 указано "3", в поле 2.6 указывается общее количество товаров, реализованных конечным покупателям с указанным признаком за соответствующий календарный год.

В случае, если последующая реализации осуществляется в составе партии товара, состоящей в том числе из приобретенных и (или) произведенных не в рамках цепочки создания стоимости, то показатель отражается в той части, которая приходится на контролируемую сделку, отраженную в Разделе 1Б.

107. В поле 2.7 "Цена (тариф) за единицу измерения без учета НДС и акцизов в рублях или иностранной валюте" указывается цена предмета исполнения сделки, указанная в первичных документах, в валюте, в которой выражена цена предмета исполнения сделки в первичных документах, а в случае отсутствия цены в первичном документе - исходя из правил формирования доходов, расходов, стоимости активов в целях бухгалтерского учета. <3>

<3> Статья 6 Федерального закона от 06.12.2011 N 402-ФЗ "О бухгалтерском учете".

108. В поле 2.8 "Код валюты" указывается код валюты, в которой указана цена сделки (валюта, в которой оформлено долговое обязательство), согласно Общероссийскому классификатору валют.

109. В поле 2.9 "Итого стоимость без учета НДС и акцизов в рублях или иностранной валюте" указывается стоимость предмета исполнения сделки, совершенной налогоплательщиком, указанная в первичных документах, а в случае отсутствия стоимости в первичном документе - исходя из правил формирования доходов, расходов, стоимости активов в целях бухгалтерского учета <4>.

<4> Статья 6 Федерального закона от 06.12.2011 N 402-ФЗ "О бухгалтерском учете".

В случае если в поле 2.1 указано "3", в поле 2.9 указывается общая итоговая стоимость товаров без учета НДС и акцизов в рублях или иностранной валюте, реализованная конечным покупателям с указанным признаком за соответствующий календарный год.

110. В поле 2.10 "Дата совершения сделки" указывается дата перехода права собственности.

VII. Заполнение Раздела 1Г "Сведения о сопутствующих услугах к сделке из Раздела 1Б" Уведомления

111. В Разделе 1Г указываются сведения о сопутствующих услугах, осуществленных при реализации/поставке товаров, входящих в состав одной или нескольких товарных групп, указанных в пункте 5 статьи 105.14 Кодекса, отраженных в Разделе 1В.

К каждой контролируемой сделке, указанной в подразделе 1 "Общие сведения о предмете сделки (группы однородных сделок)" Раздела 1Б, заполняется Раздел 1Г с указанием всех сопутствующих услуг (при наличии). В случае отсутствия сопутствующих услуг Раздел 1Г не заполняется.

Если количество сопутствующих услуг превышает число соответствующих полей Раздела 1Г, заполняется необходимое количество листов Раздела 1Г.

112. В поле 1.1 "Порядковый номер контролируемой сделки (из Раздела 1А)" указывается порядковый номер контролируемой сделки, присвоенный налогоплательщиком. Данный номер должен соответствовать полю 1 "Порядковый номер сделки по уведомлению" Раздела 1А.

113. В поле 1.1.1 "Порядковый номер листа Раздела 1Б" указывается порядковый номер листа Раздела 1Б. Данный номер должен соответствовать полю 1.1.1 "Порядковый номер листа Раздела 1Б (для сделки, указанной в пункте 1.1)" Раздела 1Б.

114. В поле 2.1 "Наименование услуги" указывается наименование сопутствующей услуги, влияющей на цену товара (например, транспортировка, хранение, страхование), к сделке, сведения о которой указаны в Разделе 1Б.

115. В поле 2.2 "Взаимозависимость участников" указывается одно из цифровых значений:

"0" указывается, если сопутствующая услуга совершена с участием лиц, не являющихся взаимозависимыми;

"1" указывается, если сопутствующая услуга совершена с участием лиц, признанных взаимозависимыми по одному или нескольким основаниям, изложенным в статье 105.1 Кодекса.

116. В поле 2.2.1 "Наименование организации - исполнителя услуги" указывается полное наименование организации так, как оно указано, в том числе в договоре, контракте, соглашении.

117. В поле 2.2.2 "Регистрационный номер" указывается регистрационный номер, присвоенный иностранной организации в стране регистрации (инкорпорации).

118. В поле 2.2.3 "Код страны по классификатору ОКСМ (цифровой)" указывается числовой код страны регистрации (инкорпорации) организации согласно Общероссийскому классификатору стран мира.

119. В поле 2.3 "Итого стоимость без НДС и акцизов в рублях или иностранной валюте" указывается стоимость предмета исполнения сделки, совершенной налогоплательщиком, указанная в первичных документах, а в случае отсутствия стоимости в первичном документе - исходя из правил формирования доходов, расходов, стоимости активов в целях бухгалтерского учета <5>.

<5> Федеральный закон от 06.12.2011 N 402-ФЗ "О бухгалтерском учете".

120. В поле 2.4 "Код валюты" указывается код валюты, в которой указана стоимость сделки, согласно Общероссийскому классификатору валют.

VIII. Заполнение Раздела 2 "Сведения об организации или иностранной структуре без образования юридического лица - участнике контролируемой сделки (группы однородных сделок)" Уведомления

121. Раздел 2 заполняется в отношении сведений об организации, являющейся участником контролируемой сделки (группы однородных сделок) (в том числе сделки, совершенной комиссионером (агентом) от своего имени, но по поручению и за счет налогоплательщика, действующего в качестве комитента (принципала).

122. Раздел 2 заполняется также в отношении сведений об организации - комиссионере (агенте), если в поле 2 Раздела 1А, заполненного в отношении соответствующей сделки (группы однородных сделок), указана цифра "1". В этом случае в поле 3 Раздела 2 указывается "1" и поля 4.1 - 4.8 заполняются в отношении комиссионера (агента).

123. В поле 1 "Порядковый номер контролируемой сделки (из Раздела 1А)" указывается порядковый номер контролируемой сделки, присвоенный налогоплательщиком (в том числе сделки, совершенной комиссионером (агентом) от своего имени, но по поручению и за счет налогоплательщика, действующего в качестве комитента (принципала).

Данный номер должен соответствовать полю 1 "Порядковый контролируемой номер сделки по уведомлению" Раздела 1А.

124. В поле 2 "Порядковый номер участника контролируемой сделки (из Раздела 1Б)" отражается порядковый номер организации по Уведомлению, указанный в поле 3.3 "Номер другого участника контролируемой сделки" Раздела 1Б. В случае, если в Разделе 2 указываются сведения в отношении комиссионера (агента) в соответствии с пунктом 122 настоящего Порядка, в поле 2 "Порядковый номер участника контролируемой сделки (из раздела 1Б)" указывается значение "0".

125. В поле 4.1 указывается одно из цифровых значений:

"1" указывается, если Раздел 2 заполняется в отношении российской организации;

"2" указывается, если Раздел 2 заполняется в отношении иностранной организации;

"3" указывается, если Раздел 2 заполняется в отношении иностранной структуры без образования юридического лица.

126. В поле 4.2 "Код страны по классификатору ОКСМ (цифровой)" указывается числовой код страны регистрации (инкорпорации) организации или иностранной структуры без образования юридического лица согласно Общероссийскому классификатору стран мира.

127. В поле 4.3 "Наименование организации или иностранной структуры без образования юридического лица" указывается полное наименование так, как оно указано в том числе в договоре, контракте, соглашении. Для иностранных организаций и иностранных структур без образования юридического лица полное наименование указывается в русской и латинской транскрипциях. Наименование в латинской транскрипции указывается при наличии.

128. В поле 4.4 "ИНН организации" указывается ИНН организации, если в поле 4.1 указано цифровое значение "1".

129. В поле 4.5 "КПП организации" указывается КПП организации, если в поле 4.1 указано цифровое значение "1".

130. В поле 4.6 "Регистрационный номер" указывается регистрационный номер (если имеется), присвоенный иностранной организации или иностранной структуре без образования юридического лица в стране регистрации (инкорпорации), в случае, если в поле 4.1 указано цифровое значение "2" или "3".

131. В поле 4.7 "Наименование идентификатора" указывается наименование идентификатора регистрационного номера в стране регистрации (инкорпорации), указанного в поле 4.6, если в поле 4.1 указано цифровое значение "2" или "3". Например: БИН, УНП, IDNP, TIN.

132. В поле 4.8 "Адрес (для иностранных организаций или иностранных структур без образования юридического лица)" указывается полный адрес иностранной организации или иностранной структуры без образования юридического лица в государстве (на территории) регистрации (инкорпорации), если в поле 4.1 указано цифровое значение "2" или "3".

133. В поле 4.8.1 "Номер помещения, номер дома, название улицы (проспекта, бульвара или иное)" указывается номер помещения, номер дома, название улицы (проспекта, бульвара или иное) иностранной организации или иностранной структуры без образования юридического лица в государстве (на территории) регистрации (инкорпорации).

134. В поле 4.8.2 "Район, название квартала или иное" указывается район, квартал или иное иностранной организации или иностранной структуры без образования юридического лица в государстве (на территории) регистрации (инкорпорации).

135. В поле 4.8.3 "Населенный пункт (город, поселок или иное) и почтовый индекс" указываются населенный пункт (город, поселок или иное) и почтовый индекс иностранной организации или иностранной структуры без образования юридического лица в государстве (на территории) регистрации (инкорпорации).

136. В поле 4.8.4 "Регион (область, край, штат, кантон, графство, провинция или иное)" указывается регион (область, край, штат, кантон, графство, провинция или иное) иностранной организации или иностранной структуры без образования юридического лица в государстве (на территории) регистрации (инкорпорации).

137. В поле 4.8.5 "Страна" указывается страна (территория) регистрации (инкорпорации) иностранной организации или иностранной структуры без образования юридического лица.

IX. Заполнение Раздела 3 "Сведения о физическом лице - участнике контролируемой сделки (группы однородных сделок)" Уведомления

138. Раздел 3 заполняется в отношении сведений о физическом лице - участнике контролируемой сделки (группы однородных сделок) (в том числе сделки, совершенной комиссионером (агентом) от своего имени, но по поручению и за счет налогоплательщика, действующего в качестве комитента (принципала) по договору комиссии (агентскому договору).

139. Раздел 3 заполняется также в отношении сведений о физическом лице - комиссионере (агенте) в случае, если в поле 2 Раздела 1А, заполненного в отношении соответствующей сделки (группы однородных сделок), указана цифра "1". В этом случае в поле 3 Раздела 3 указывается "1" и поля 4.1 - 7 заполняются в отношении комиссионера (агента).

140. В поле 1 "Порядковый номер контролируемой сделки (из Раздела 1А)" указывается порядковый номер контролируемой сделки, присвоенный налогоплательщиком (в том числе сделки, совершенной комиссионером (агентом) от своего имени, но по поручению и за счет налогоплательщика, действующего в качестве комитента (принципала) по договору комиссии (агентскому договору).

Данный номер должен соответствовать номеру, указанному в поле 1 Раздела 1А.

141. В поле 2 "Порядковый номер участника контролируемой сделки (из Раздела 1Б)" отражается порядковый номер участника контролируемой сделки по Уведомлению, указанный в поле 1 Раздела 1Б. В случае, если в Разделе 3 указываются сведения в отношении комиссионера (агента) в соответствии с пунктом 139 настоящего Порядка, в поле 2 "Порядковый номер участника контролируемой сделки (из Раздела 1Б)" указывается значение "0".

142. В поле 4.1 "Код вида деятельности физического лица" указывается код вида деятельности физического лица в соответствии с приложением N 1 к настоящему Порядку.

143. В поле 4.2 "ИНН" указывается ИНН физического лица, в том числе индивидуального предпринимателя.

В отсутствие сведений об ИНН физического лица в полях 4.3 - 4.5 указываются имя, фамилия, отчество (при наличии) физического лица - участника контролируемой сделки (группы сделок) так, как они указаны в том числе в договоре контракте, соглашении, заключенном между российской организацией и физическим лицом.

144. В отсутствие сведений об ИНН физического лица указываются следующие сведения в отношении физического лица:

1) в поле 5.1 "Дата рождения" - число, месяц и год рождения;

2) в поле 5.2 "Место рождения" - место рождения физического лица;

3) в поле 5.3 "Гражданство" - соответствующая цифра:

"1" - гражданин Российской Федерации;

"2" - иностранный гражданин;

"3" - лицо без гражданства.

При наличии у гражданина Российской Федерации двойного (множественного) гражданства указывается цифра "1";

4) в поле 5.4 "Код страны по классификатору ОКСМ (цифровой)" - цифровой код страны, гражданином которой является физическое лицо, согласно Общероссийскому классификатору стран мира.

При отсутствии у налогоплательщика гражданства указывается цифровой код страны, выдавшей документ, удостоверяющий его личность.

145. При заполнении поля 6 "Сведения о документе, удостоверяющем личность" указываются:

в поле 6.1 "Код вида документа" - код вида документа, удостоверяющего личность физического лица, согласно приложению N 2 к настоящему Порядку;

в поле 6.2 "Серия и номер" - серия и номер документа, удостоверяющего личность физического лица;

в поле 6.3 "Дата выдачи" - число, месяц и год выдачи документа, удостоверяющего личность физического лица;

в поле 6.4 "Кем выдан" - наименование органа, выдавшего документ, удостоверяющий личность физического лица.

146. В поле 7 "Адрес места жительства (места пребывания) за пределами Российской Федерации" в отношении иностранных граждан указывается адрес места жительства в стране постоянного проживания; в отношении физических лиц - граждан Российской Федерации и лиц без гражданства, являющихся налоговыми резидентами иностранных государств, указывается адрес места жительства (места пребывания) в государстве их резидентства.

147. В поле 7.1 "Код страны по классификатору ОКСМ (цифровой)" указывается цифровой код страны места жительства (места пребывания) физического лица в соответствии с Общероссийским классификатором стран мира.

X. Заполнение Раздела 4 "Сведения об участнике сделки последующей реализации или предшествующей покупки товаров" Уведомления

148. Раздел 4 заполняется в отношении сведений об участнике сделки последующей реализации или предшествующей покупки товаров.

149. В поле 1 "Порядковый номер участника сделки (из Раздела 1В)" отражается порядковый номер организации по Уведомлению, указанный в поле 2.2 "Номер другого участника сделки" Раздела 1В.

150. В поле 2.1 "Статус участника сделки" отражается статус участника сделки:

"1" - физическое лицо;

"2" - юридическое лицо;

"3" - иностранная структура без образования юридического лица.

151. В поле 2.1.1 "Данные участника" указываются данные участника сделки так, как они указаны, в том числе договоре контракте, соглашении. В случае, если в поле 2.1 отражено "1" - указывается фамилия, имя и отчество (при наличии) участника сделки, если отражено "2" или "3" - указывается наименование организации или иностранной структуры без образования юридического лица.

152. В поле 2.1.2 "Код страны по классификатору ОКСМ (цифровой)" указывается числовой код страны регистрации (инкорпорации) участника согласно Общероссийскому классификатору стран мира.

153. В поле 2.1.3 "Регистрационный (идентификационный) номер" указывается регистрационный или идентификационный номер, присвоенный участнику в стране регистрации (инкорпорации).

154. В случае если в поле 2.1 Раздела 1В указано "3", Раздел 4 не заполняется.

Приложение N 1
к Порядку заполнения формы уведомления
о контролируемых сделках, утвержденному
приказом ФНС России
от 02.12.2024 N ЕД-7-13/1088@

Коды, определяющие способ представления уведомления о контролируемых сделках в налоговый орган

Код Наименование
01 на бумажном носителе (по почте)
02 на бумажном носителе (лично)
04 по телекоммуникационным каналам связи с электронной подписью
05 Другое
09 на бумажном носителе с использованием штрих-кода (лично)
10 на бумажном носителе с использованием штрих-кода (по почте)

Код, определяющий место представления налогоплательщиком уведомления о контролируемых сделках

Код Наименование
111 По месту жительства физического лица
120 По месту жительства индивидуального предпринимателя
125 По месту жительства адвоката
126 По месту жительства нотариуса
213 По месту учета в качестве крупнейшего налогоплательщика
214 По месту нахождения российской организации, не являющейся крупнейшим налогоплательщиком
215 По месту нахождения правопреемника, не являющегося крупнейшим налогоплательщиком
216 По месту учета правопреемника, являющегося крупнейшим налогоплательщиком
245 По месту осуществления деятельности иностранной организации через постоянное представительство

Коды форм реорганизации и код ликвидации организации

Код Наименование
1 Преобразование
2 Слияние
3 Разделение
5 Присоединение
6 Разделение с одновременным присоединением
0 Ликвидация

Код основания отнесения сделки к контролируемой

Код Наименование
121 Сделка между взаимозависимыми лицами
122 Сделка в области внешней торговли товарами мировой биржевой торговли (подпункт 2 пункта 1 статьи 105.14 Налогового кодекса Российской Федерации)
123 Сделки, одной из сторон которых является лицо, местом регистрации, либо местом жительства, либо местом налогового резидентства которого являются государство или территория, включенные в утверждаемый Министерством финансов Российской Федерации перечень государств и территорий, предоставляющих льготный режим налогообложения и (или) не предусматривающих раскрытия и предоставления информации при проведении финансовых операций (офшорные зоны) (подпункт 3 пункта 1 статьи 105.14 Налогового кодекса Российской Федерации)
124 Совокупность сделок по реализации (перепродаже) товаров (выполнению работ, оказанию услуг), совершаемых с участием (при посредничестве) лиц, не являющихся взаимозависимыми (с учетом особенностей, предусмотренных подпунктом 1 пункта 1 статьи 105.14 Налогового кодекса Российской Федерации) (подпункт 1 пункта 1 статьи 105.14 Налогового кодекса Российской Федерации)
131 Стороны сделки применяют разные ставки по налогу на прибыль организаций (за исключением ставок, предусмотренных пунктами 2 - 4 статьи 284 Налогового кодекса Российской Федерации) к прибыли от деятельности, в рамках которой заключена указанная сделка (подпункт 1 пункта 2 статьи 105.14 Налогового кодекса Российской Федерации)
132 Одна из сторон сделки между взаимозависимыми лицами является налогоплательщиком налога на добычу полезных ископаемых, исчисляемого по налоговой ставке, установленной в процентах, и предметом сделки является добытое полезное ископаемое, признаваемое для указанной стороны сделки объектом налогообложения налогом на добычу полезных ископаемых, при добыче которого налогообложение производится по налоговой ставке, установленной в процентах (подпункт 2 пункта 2 статьи 105.14 Налогового кодекса Российской Федерации)
133 Хотя бы одна из сторон сделки между взаимозависимыми лицами является налогоплательщиком, применяющим единый сельскохозяйственный налог или систему налогообложения в виде единого налога на вмененный доход для отдельных видов деятельности (если соответствующая сделка заключена в рамках такой деятельности), при этом в числе других лиц, являющихся сторонами указанной сделки, есть лицо, не применяющее указанные специальные налоговые режимы (подпункт 3 пункта 2 статьи 105.14 Налогового кодекса Российской Федерации)
134 Одна из сторон сделки освобождена от обязанностей налогоплательщика налога на прибыль организаций (подпункт 4 пункта 2 статьи 105.14 Налогового кодекса Российской Федерации)
135 Сделка удовлетворяет одновременно следующим условиям:
1) одна из сторон сделки является налогоплательщиком, указанным в пункте 1 статьи 275.2 Налогового кодекса Российской Федерации, и учитывает доходы (расходы) по такой сделке при определении налоговой базы по налогу на прибыль организаций в соответствии со статьей 275.2 Налогового кодекса Российской Федерации;
2) любая другая сторона сделки не является налогоплательщиком, указанным в пункте 1 статьи 275.2 Налогового кодекса Российской Федерации, либо является налогоплательщиком, указанным в пункте 1 статьи 275.2 Налогового кодекса Российской Федерации, но не учитывает доходы (расходы) по такой сделке при определении налоговой базы по налогу на прибыль организаций в соответствии со статьей 275.2 Налогового кодекса Российской Федерации (подпункт 6 пункта 2 статьи 105.14 Налогового кодекса Российской Федерации.
136 Хотя бы одна из сторон сделки является исследовательским корпоративным центром, указанным в Федеральном законе "Об инновационном центре "Сколково" <6>, либо участником проекта в соответствии с Федеральным законом "Об инновационных научно-технологических центрах и о внесении изменений в отдельные законодательные акты Российской Федерации" <7>, применяющими освобождение от исполнения обязанностей налогоплательщика налога на добавленную стоимость в соответствии со статьей 145.1 части второй Налогового кодекса Российской Федерации (подпункт 8 пункта 2 статьи 105.14 Налогового кодекса Российской Федерации)
137 Хотя бы одна из сторон сделки применяет в течение налогового периода инвестиционный налоговый вычет по налогу на прибыль организаций, предусмотренный статьей 286.1 Налогового кодекса Российской Федерации (подпункт 9 пункта 2 статьи 105.14 Налогового кодекса Российской Федерации)
138 Хотя бы одна из сторон сделки является налогоплательщиком налога на дополнительный доход от добычи углеводородного сырья и доходы (расходы) по такой сделке учитываются при определении налоговой базы по налогу на дополнительный доход от добычи углеводородного сырья (подпункт 10 пункта 2 статьи 105.14 Налогового кодекса Российской Федерации)

<6> Федеральный закон от 28.09.2010 N 244-ФЗ "Об инновационном центре "Сколково".

<7> Федеральный закон от 29.07.2017 N 216-ФЗ "Об инновационных научно-технологических центрах и о внесении изменений в отдельные законодательные акты Российской Федерации".

Коды наименования сделки

Код Наименование
001 Агентирование
002 Аренда
003 Банковские гарантии
004 Банковский вклад
005 Банковский счет
006 Безвозмездное пользование
007 Выполнение научных исследований и (или) опытно-конструкторских разработок
008 Дарение
009 Доверительное управление имуществом
010 Договор авторского заказа
011 Договор об отчуждении исключительного права
012 Заем и кредит
013 Комиссия
014 Коммерческая концессия
015 Купля-продажа
016 Лицензионный договор
017 Мена
018 Наем жилого помещения
019 Оказание услуг
020 Перевозка
021 Подряд
022 Поручение
023 Поручительство
024 Расчеты
025 Рента
026 Страхование
027 Сублицензионный договор
028 Транспортная экспедиция
029 Уступка права требования
030 Финансирование под уступку денежного требования
031 Хранение
032 Иное

Коды стороны сделки

Код Наименование стороны Примечание
Код Наименование сделки
001 Агент 001 Агентирование
002 Принципал 001 Агентирование
    003 Банковские гарантии
003 Арендатор 002 Аренда
004 Арендодатель 002 Аренда
005 Гарант 003 Банковские гарантии
006 Вкладчик 004 Банковский вклад
007 Банк 004 Банковский вклад
    005 Банковский счет
    024 Расчеты
008 Владелец счета 005 Банковский счет
009 Ссудодатель 006 Безвозмездное пользование
010 Ссудополучатель 006 Безвозмездное пользование
011 Исполнитель 007 Выполнение научных исследований и (или) опытно-конструкторских разработок
    019 Оказание услуг
012 Заказчик 007 Выполнение научных исследований и (или) опытно-конструкторских разработок
Договор авторского заказа
    010 Оказание услуг
    019 Подряд
    021  
013 Даритель 008 Дарение
014 Одариваемый 008 Дарение
015 Доверительный управляющий 009 Доверительное управление имуществом
016 Учредитель управления 009 Доверительное управление имуществом
017 Автор 010 Договор авторского заказа
018 Приобретатель 011 Договор об отчуждении исключительного права
019 Правообладатель 011 Договор об отчуждении исключительного права
    014 Коммерческая концессия
020 Заемщик 012 Заем и кредит
021 Займодавец 012 Заем и кредит
022 Кредитор 012 Заем и кредит
    029 Уступка права требования
023 Комиссионер 013 Комиссия
024 Комитент 013 Комиссия
025 Пользователь 014 Коммерческая концессия
026 Покупатель 015 Купля-продажа
027 Продавец 015 Купля-продажа
028 Лицензиар 016 Лицензионный договор
029 Лицензиат 016 Лицензионный договор
027 Сублицензионный договор
030 Сторона 017 Мена
031 Наймодатель 018 Наем жилого помещения
032 Наниматель 018 Наем жилого помещения
033 Отправитель 020 Перевозка
034 Перевозчик 020 Перевозка
035 Подрядчик 021 Подряд
036 Доверитель 022 Поручение
037 Поверенный 022 Поручение
038 Должник 023 Поручительство
039 Поручитель 023 Поручительство
040 Плательщик 024 Расчеты
041 Получатель ренты 025 Рента
042 Плательщик ренты 025 Рента
043 Страхователь 026 Страхование
044 Страховщик 026 Страхование
045 Сублицензиат 027 Сублицензионный договор
046 Экспедитор 028 Транспортная экспедиция
047 Клиент 028 Транспортная экспедиция
030 Финансирование под уступку денежного требования
048 Новый кредитор 029 Уступка права требования
049 Финансовый агент 030 Финансирование под уступку денежного требования
050 Поклажедатель 031 Хранение
051 Хранитель 031 Хранение
052 Иная сторона 032  

Код основания признания цены сделки рыночной

Код Наименование
0 Нет
1 Цена сделки применяется в соответствии с предписанием антимонопольного органа (пункт 8 статьи 105.3 Налогового кодекса Российской Федерации)
2 Сделка была заключена по результатам биржевых торгов (пункт 9 статьи 105.3 Налогового кодекса Российской Федерации)
3 Цена сделки установлена на основании обязательной оценки (пункт 10 статьи 105.3 Налогового кодекса Российской Федерации)
4 Цена сделки определена в соответствии с соглашением о ценообразовании для целей налогообложения (пункт 11 статьи 105.3 Налогового кодекса Российской Федерации)

Коды методов ценообразования <8>

<8> Статья 105.7 Налогового кодекса Российской Федерации.

Код Наименование
01 Метод сопоставимых рыночных цен
02 Метод цены последующей реализации
03 Затратный метод
04 Метод сопоставимой рентабельности
05 Метод распределения прибыли
06 Комбинация методов
07 Определение рыночной цены исходя из рыночной стоимости предмета сделки, устанавливаемой в результате независимой оценки, примененной в разовой сделке

Код источника информации, используемого налогоплательщиком

Код строки Наименование
251 сведения о ценах и котировках российских и иностранных бирж
252 таможенная статистика внешней торговли Российской Федерации, публикуемая или представляемая по запросу федеральным органом исполнительной власти, уполномоченным в области таможенного дела
253 сведения о ценах (пределах колебаний цен) и биржевых котировках, содержащиеся в официальных источниках информации уполномоченных органов государственной власти, органов местного самоуправления и органов публичной власти федеральной территории "Сириус" в соответствии с законодательством Российской Федерации, законодательством субъектов Российской Федерации, муниципальными правовыми актами и нормативными правовыми актами федеральной территории "Сириус" (в частности, в области регулирования ценообразования и статистики), официальных источниках информации иностранных государств или международных организаций либо в иных опубликованных и (или) общедоступных изданиях и информационных системах
254 данные информационно-ценовых агентств
255 информация о сделках, совершенных налогоплательщиком
256 сведения о ценах (пределах колебаний цен) и котировках, содержащиеся в опубликованных и (или) общедоступных изданиях и информационных системах
257 сведения, полученные из бухгалтерской (финансовой) и статистической отчетности организаций, в том числе указанные сведения, опубликованные в общедоступных российских или иностранных изданиях и (или) содержащиеся в общедоступных информационных системах, а также на официальных сайтах российских и (или) иностранных организаций
258 сведения о рыночной стоимости объектов оценки, определенной в соответствии с законодательством Российской Федерации или иностранных государств об оценочной деятельности
259 иная информация

Код вида деятельности физического лица

Код Наименование
1 предпринимательская деятельность
2 нотариальная деятельность
3 адвокатская деятельность
4 иная деятельность

Код условий поставки

Код Наименование Примечание
Название географического пункта погрузки/разгрузки
EXW Франко-завод Местонахождение завода
FCA Франко-перевозчик Указанное место
FAS Свободно вдоль борта судна Указанный порт погрузки
FOB Свободно на борту судна Указанный порт погрузки
CFR Стоимость и фрахт Указанный порт назначения
CIF Стоимость, страхование и фрахт Указанный порт назначения
CPT Перевозка оплачена до ... Указанное место назначения
CIP Перевозка и страхование оплачены до ... Указанное место назначения
DAF Франко-граница Указанное место
DAP Поставка в месте назначения Указанное место назначения
DAT Поставка на терминале Указанное место назначения
DES Поставка с судна Указанный порт назначения
DEQ Поставка с пристани Указанный порт назначения
DDU Поставка без оплаты пошлины Указанное место назначения
DDP Поставка с оплатой пошлины Указанное место назначения
DPU Доставка на место выгрузки Указанное место назначения
XXX <9> Иное наименование условия поставки Описание условий поставки, приведенное в контракте

<9> Сокращенный буквенный код условия поставки, состоящий из трех латинских символов, отличных от вышеуказанных в классификаторе сочетаний, который формируется налогоплательщиком самостоятельно исходя из условий договора.

Код типа сделки, предусмотренной подпунктом 7 пункта 3 статьи 105.16 Кодекса

Код Наименование
1 Последующая реализация товара
2 Предшествующая покупки товара
3 Иное (сопутствующие услуги)

Код использования/происхождения товара

Код Наименование
1 Перепродажа - без изменения качественных свойств
2 Смешение - с изменением качественных свойств
3 Переработка
4 Производство
5 Иное

Приложение N 2
к Порядку заполнения формы уведомления
о контролируемых сделках, утвержденному
приказом ФНС России
от 02.12.2024 N ЕД-7-13/1088@

КОДЫ ВИДОВ ДОКУМЕНТОВ, УДОСТОВЕРЯЮЩИХ ЛИЧНОСТЬ ФИЗИЧЕСКОГО ЛИЦА

Код Наименование документа
21 Паспорт гражданина Российской Федерации
03 Свидетельство о рождении
07 Военный билет
08 Временное удостоверение, выданное взамен военного билета
10 Паспорт иностранного гражданина либо иной документ, удостоверяющий личность иностранного гражданина в Российской Федерации
11 Свидетельство о рассмотрении ходатайства о признании лица беженцем на территории Российской Федерации по существу
12 Вид на жительство в Российской Федерации
13 Удостоверение беженца
14 Временное удостоверение личности гражданина Российской Федерации
15 Разрешение на временное проживание в Российской Федерации
19 Свидетельство о предоставлении временного убежища на территории Российской Федерации
23 Свидетельство о рождении, выданное уполномоченным органом иностранного государства
24 Удостоверение личности военнослужащего Российской Федерации