Приказ Минздрава РФ от 21.09.2016 N 725Н

"Об утверждении Административного регламента Министерства здравоохранения Российской Федерации по предоставлению государственной услуги по государственной регистрации лекарственных препаратов для медицинского применения"
Редакция от 21.09.2016 — Не действует Перейти в действующую
Показать изменения

Зарегистрировано в Минюсте России 23 января 2017 г. N 45357


МИНИСТЕРСТВО ЗДРАВООХРАНЕНИЯ РОССИЙСКОЙ ФЕДЕРАЦИИ

ПРИКАЗ
от 21 сентября 2016 г. N 725н

ОБ УТВЕРЖДЕНИИ АДМИНИСТРАТИВНОГО РЕГЛАМЕНТА МИНИСТЕРСТВА ЗДРАВООХРАНЕНИЯ РОССИЙСКОЙ ФЕДЕРАЦИИ ПО ПРЕДОСТАВЛЕНИЮ ГОСУДАРСТВЕННОЙ УСЛУГИ ПО ГОСУДАРСТВЕННОЙ РЕГИСТРАЦИИ ЛЕКАРСТВЕННЫХ ПРЕПАРАТОВ ДЛЯ МЕДИЦИНСКОГО ПРИМЕНЕНИЯ

В соответствии с Федеральным законом от 27 июля 2010 г. N 210-ФЗ "Об организации предоставления государственных и муниципальных услуг" (Собрание законодательства Российской Федерации, 2010, N 31, ст. 4179; 2011, N 15, ст. 2038; N 27, ст. 2873, 3880; N 29, ст. 4291; N 30, ст. 4587; N 49, ст. 7061; 2012, N 31, ст. 4322; 2013, N 14, ст. 1651; N 27, ст. 3477, 3480, N 30; ст. 4084; N 51, ст. 6679; N 52, ст. 6961, 7009; 2014, N 26, ст. 3366; N 30, ст. 4264; 2015, N 1, ст. 67, 72; N 10, ст. 1393; N 29, ст. 4342, 4376; 2016, N 7, ст. 916), постановлением Правительства Российской Федерации от 16 мая 2011 г. N 373 "О разработке и утверждении административных регламентов исполнения государственных функций и административных регламентов предоставления государственных услуг" (Собрание законодательства Российской Федерации, 2011, N 22, ст. 3169; N 35, ст. 5092; 2012, N 28, ст. 3908; N 36, ст. 4903; N 50, ст. 7070; N 52, ст. 7507; 2014, N 5, ст. 506) приказываю:

1. Утвердить прилагаемый Административный регламент Министерства здравоохранения Российской Федерации по предоставлению государственной услуги по государственной регистрации лекарственных препаратов для медицинского применения.

2. Признать утратившими силу:

приказ Министерства здравоохранения Российской Федерации от 22 октября 2012 г. N 428н "Об утверждении Административного регламента Министерства здравоохранения Российской Федерации по предоставлению государственной услуги по государственной регистрации лекарственных препаратов для медицинского применения" (зарегистрирован Министерством юстиции Российской Федерации 3 июля 2013 г., регистрационный N 28972);

пункт 4 изменений, которые вносятся в некоторые приказы Министерства здравоохранения Российской Федерации, утвержденных приказом Министерства здравоохранения Российской Федерации от 7 октября 2013 г. N 704н (зарегистрирован Министерством юстиции Российской Федерации 14 ноября 2013 г., регистрационный N 30377);

пункт 2 изменений, которые вносятся в некоторые приказы Министерства здравоохранения и социального развития Российской Федерации и Министерства здравоохранения Российской Федерации, утвержденных приказом Министерства здравоохранения Российской Федерации от 3 апреля 2014 г. N 152н (зарегистрирован Министерством юстиции Российской Федерации 10 июня 2014 г., регистрационный N 32648).

Врио Министра
Н.А. ХОРОВА

УТВЕРЖДЕН
приказом Министерства здравоохранения
Российской Федерации
от 21 сентября 2016 г. N 725н

АДМИНИСТРАТИВНЫЙ РЕГЛАМЕНТ
МИНИСТЕРСТВА ЗДРАВООХРАНЕНИЯ РОССИЙСКОЙ ФЕДЕРАЦИИ ПО ПРЕДОСТАВЛЕНИЮ ГОСУДАРСТВЕННОЙ УСЛУГИ ПО ГОСУДАРСТВЕННОЙ РЕГИСТРАЦИИ ЛЕКАРСТВЕННЫХ ПРЕПАРАТОВ ДЛЯ МЕДИЦИНСКОГО ПРИМЕНЕНИЯ

I. Общие положения

Предмет регулирования регламента

1. Административный регламент Министерства здравоохранения Российской Федерации по предоставлению государственной услуги по государственной регистрации лекарственных препаратов для медицинского применения (далее соответственно - Административный регламент, государственная услуга) устанавливает сроки и последовательность административных процедур (действий) Министерства здравоохранения Российской Федерации (далее - Министерство), осуществляемых по запросу юридического лица либо его уполномоченного представителя, порядок взаимодействия между структурными подразделениями Министерства, его должностными лицами при предоставлении государственной услуги.

Круг заявителей

2. Заявителем на предоставление государственной услуги по государственной регистрации лекарственных препаратов для медицинского применения является юридическое лицо, действующее в собственных интересах или уполномоченное представлять интересы другого юридического лица и заявляющее лекарственный препарат для медицинского применения на государственную регистрацию (далее соответственно - заявитель, лекарственный препарат).

Требования к порядку информирования о предоставлении государственной услуги

3. Информирование о порядке предоставления государственной услуги осуществляется Министерством:

1) посредством размещения информации на официальном сайте Министерства в сети Интернет: www.rosminzdrav.ru (далее - официальный сайт Министерства), в том числе информации о графике приема заявителей и номерах телефонов для справок (консультаций);

2) на портале по ведению государственного реестра лекарственных средств: http://grls.rosminzdrav.ru (далее - портал по ведению государственного реестра лекарственных средств);

3) в федеральной государственной информационной системе "Единый портал государственных и муниципальных услуг (функций)": www.gosuslugi.ru (далее - Единый портал государственных и муниципальных услуг (функций);

4) по номерам телефонов для справок;

5) посредством опубликования в средствах массовой информации.

4. Информирование о порядке предоставления государственной услуги производится Министерством по адресу: 127994, Москва, Рахмановский пер., д. 3.

Время работы: в будние дни с 9-00 часов до 18-00 часов (пятница с 9-00 часов до 16 часов 45 минут). Обеденный перерыв с 12-00 часов до 12 часов 45 минут.

Телефон для справок: +7 (495) 628-44-53, (495) 627-29-44.

Телефон отдела регистрации лекарственных препаратов: +7 (495) 627-24-00, доб. 2020, 2021, 2022, 2023.

Телефон отдела регулирования обращения зарегистрированных лекарственных препаратов: +7 (495) 627-24-00, доб. 2030, 2031, 2033, 2035.

5. Формы заявления и иных документов, оформляемых непосредственно заявителями, представляемых в Министерство для получения государственной услуги в электронном виде, должны быть доступны для копирования и заполнения в электронном виде на:

1) официальном сайте Министерства;

2) Едином портале государственных и муниципальных услуг (функций).

Использование электронной цифровой подписи при подаче в Министерство заявления и прилагаемых к нему электронных документов осуществляется с момента создания соответствующей информационной и телекоммуникационной структуры.

6. На информационных стендах Министерства и на официальном сайте Министерства размещаются следующие информационные материалы:

1) информация о порядке предоставления государственной услуги, в том числе информация о месте приема заявителей и установленных для приема заявителей днях и часах;

2) перечень нормативных правовых актов, регламентирующих предоставление государственной услуги.

7. Сведения, содержащиеся в государственном реестре лекарственных средств для медицинского применения, размещаются на портале по ведению государственного реестра лекарственных средств.

II. Стандарт предоставления государственной услуги

Наименование государственной услуги

8. Государственная услуга по государственной регистрации лекарственных препаратов для медицинского применения (далее - государственная услуга).

Наименование федерального органа исполнительной власти, предоставляющего государственную услугу

9. Государственная услуга предоставляется Министерством.

10. При предоставлении государственной услуги Министерство не вправе требовать от заявителя осуществления действий, в том числе согласований, необходимых для получения государственной услуги и связанных с обращением в иные государственные органы и организации, за исключением получения услуг, включенных в перечень услуг, которые являются необходимыми и обязательными для предоставления государственных услуг, утвержденный Правительством Российской Федерации.

Описание результата предоставления государственной услуги

11. Результатами предоставления государственной услуги являются:

1) выдача (направление) заявителю решения о государственной регистрации лекарственного препарата для медицинского применения, регистрационного удостоверения лекарственного препарата сроком действия пять лет, согласованных нормативной документации, инструкции по медицинскому применению лекарственного препарата и макетов первичной упаковки и вторичной (потребительской) упаковки;

2) выдача (направление) заявителю решения о включении фармацевтической субстанции, произведенной для реализации, в государственный реестр лекарственных средств для медицинского применения (далее - государственный реестр лекарственных средств);

3) выдача (направление) заявителю решения о невозможности рассматривать лекарственный препарат при государственной регистрации в качестве орфанного лекарственного препарата;

4) выдача (направление) заявителю решения об отказе в государственной регистрации лекарственного препарата с указанием причин отказа, в том числе в отношении лекарственного препарата, по которому поступило заключение комиссии экспертов о невозможности рассматривать лекарственный препарат при государственной регистрации в качестве орфанного лекарственного препарата;

5) выдача (направление) заявителю бессрочного регистрационного удостоверения лекарственного препарата;

6) выдача (направление) заявителю решения о внесении изменений в документы, содержащиеся в регистрационном досье на зарегистрированный лекарственный препарат;

7) выдача (направление) заявителю решения о внесении изменений в документы на фармацевтическую субстанцию, произведенную для реализации и включенную в государственный реестр лекарственных средств;

8) выдача (направление) заявителю решения об отказе во внесении изменений в документы, содержащиеся в регистрационном досье на зарегистрированный лекарственный препарат;

9) выдача (направление) заявителю решения об отказе во внесении изменений в документы на фармацевтическую субстанцию, произведенную для реализации и включенную в государственный реестр лекарственных средств;

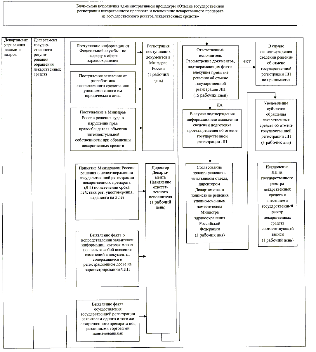
10) оформление (вручение) решения об отмене государственной регистрации лекарственного препарата и исключении лекарственного препарата из государственного реестра лекарственных средств;

11) оформление (вручение) решения об исключении из государственного реестра лекарственных средств фармацевтической субстанции, произведенной для реализации;

12) внесение в государственный реестр лекарственных средств сведений о зарегистрированном лекарственном препарате, в том числе о фармацевтической субстанции, входящей в состав зарегистрированного лекарственного препарата, о фармацевтической субстанции, произведенной для реализации, о подтверждении государственной регистрации лекарственного препарата, о внесенных изменениях в документы, содержащиеся в регистрационном досье на лекарственный препарат (при необходимости), о внесенных изменениях в документы на фармацевтическую субстанцию, произведенную для реализации (при необходимости), об отмене государственной регистрации лекарственного препарата, об исключении фармацевтической субстанции, произведенной для реализации, из государственного реестра лекарственных средств.

Срок предоставления государственной услуги

12. Сроки предоставления государственной услуги:

1) оформление, выдача (направление) заявителю решения о государственной регистрации лекарственного препарата и регистрационного удостоверения лекарственного препарата или решения об отказе в государственной регистрации лекарственного препарата - 160 (сто шестьдесят) рабочих дней со дня принятия заявления о государственной регистрации лекарственного препарата;

2) оформление, выдача (направление) заявителю решения об отказе в государственной регистрации лекарственного препарата, в отношении которого получено заключение комиссии экспертов о невозможности рассматривать лекарственный препарат при государственной регистрации в качестве орфанного лекарственного препарата - 45 (сорок пять) рабочих дней со дня принятия заявления о государственной регистрации лекарственного препарата;

3) оформление, выдача (направление) заявителю решения о включении фармацевтической субстанции, произведенной для реализации, в государственный реестр лекарственных средств - 75 (семьдесят пять) рабочих дней со дня принятия заявления о включении фармацевтической субстанции, произведенной для реализации, в государственный реестр лекарственных средств;

4) оформление, выдача (направление) заявителю решения о внесении изменений в документы, содержащиеся в регистрационном досье на зарегистрированный лекарственный препарат или решения об отказе во внесении изменений в документы, содержащиеся в регистрационном досье на лекарственный препарат - 90 (девяносто) рабочих дней со дня принятия заявления о внесении таких изменений;

5) оформление, выдача (направление) заявителю решения о внесении изменений в документы на фармацевтическую субстанцию, произведенную для реализации и включенную в государственный реестр лекарственных средств, - 90 (девяносто рабочих) дней со дня принятия заявления о внесении таких изменений;

6) оформление, выдача (направление) заявителю бессрочного регистрационного удостоверения лекарственного препарата при подтверждении государственной регистрации - 90 (девяносто) рабочих дней со дня получения заявления о подтверждении государственной регистрации лекарственного препарата;

7) оформление, выдача (направление) заявителю решения об отмене государственной регистрации лекарственного препарата и исключении лекарственного препарата из государственного реестра лекарственных средств - 30 (тридцать) рабочих дней со дня подачи держателем или владельцем регистрационного удостоверения лекарственного препарата или уполномоченным им другим юридическим лицом заявления об отмене государственной регистрации лекарственного препарата;

8) оформление, выдача (направление) заявителю решения об исключении из государственного реестра лекарственных средств фармацевтической субстанции, произведенной для реализации, - 30 (тридцать) рабочих дней со дня подачи разработчиком лекарственного средства или производителем лекарственного средства либо уполномоченным ими другим юридическим лицом заявления об исключении фармацевтической субстанции, произведенной для реализации, из государственного реестра лекарственных средств.

9) оформление, выдача (направление) дубликата регистрационного удостоверения лекарственного препарата - 10 (десять) рабочих дней со дня подачи держателем или владельцем регистрационного удостоверения лекарственного препарата или уполномоченного ими другого юридического лица заявления о выдаче дубликата регистрационного удостоверения лекарственного препарата.

Сроки, указанные в подпунктах 1 - 6 настоящего пункта, могут быть приостановлены в соответствии со статьями 16, 19, 29, 30, 34 Федерального закона от 12 апреля 2010 г. N 61-ФЗ "Об обращении лекарственных средств" (далее - Федеральный закон от 12 апреля 2010 г. N 61-ФЗ).

Перечень нормативных правовых актов, регулирующих отношения, возникающие в связи с предоставлением государственной услуги

13. Перечень нормативных правовых актов, регулирующих отношения, возникающие в связи с предоставлением государственной услуги:

1) Федеральный закон от 27 июля 2010 г. N 210-ФЗ "Об организации предоставления государственных и муниципальных услуг" (Собрание законодательства Российской Федерации, 2010, N 31, ст. 4179; 2011, N 15, ст. 2038; N 27, ст. 2873, ст. 3880; N 29, ст. 4291; N 30, ст. 4587; N 49, ст. 7061; 2012, N 31, ст. 4322; 2013, N 14, ст. 1651; N 27, ст. 3477, 3480; N 30, ст. 4084; N 51, ст. 6679; N 52, ст. 6961, ст. 7009; 2014, N 26, ст. 3366; N 30, ст. 4264; 2015, N 1, ст. 67, 72; N 10, ст. 1393; N 29, ст. 4342, 4376; 2016, N 7, ст. 916; N 27, ст. 4293) (далее - Федеральный закон от 27 июля 2010 г. N 210-ФЗ);

2) Федеральный закон от 12 апреля 2010 г. N 61-ФЗ (Собрание законодательства Российской Федерации, 2010, N 16, ст. 1815; N 31, ст. 4161; N 42, ст. 5293; N 49, ст. 6409; 2011, N 50, ст. 7351; 2012, N 26, ст. 3446; N 53, ст. 7587; 2013, N 27, ст. 3477; N 48, ст. 6165; 2014, N 11, ст. 1098; N 43, ст. 5797; N 52, ст. 7540; 2015, N 10, ст. 1404; N 27, ст. 3951; N 29, ст. 4359, ст. 4367, 4388; N 51, ст. 7245; 2016, N 1, ст. 9; N 23, ст. 3287; N 27, ст. 4238, 4283);

3) Налоговый кодекс Российской Федерации (часть вторая) (Собрание законодательства Российской Федерации, 2000, N 32, ст. 3340, 3341; 2001, N 1, ст. 18; N 23, ст. 2289; N 33, ст. 3413, 3421, 3429; N 49, ст. 4554, 4564; N 53, ст. 5015, 5023; 2002, N 1, ст. 4; N 22, ст. 2026; N 30, ст. 3021, 3027, 3033; N 52, ст. 5132, 5138; 2003, N 1, ст. 2, 5, 6, 8, 11; N 19, ст. 1749; N 21, ст. 1958; N 22, ст. 2066; N 23, ст. 2174; N 26, ст. 2567; N 27, ст. 2700; N 28, ст. 2874, 2879, ст. 2886; N 46, ст. 4435, 4443, 4444; N 50, ст. 4849; N 52, ст. 5030; 2004, N 15, ст. 1342; N 27, ст. 2711, 2713, 2715; N 30, ст. 3083, 3084, 3088; N 31, ст. 3219, 3220, 3222, 3231; N 34, ст. 3517, 3518, 3520, 3522, 3523, 3524, 3525, 3527; N 35, ст. 3607; N 41, ст. 3994; N 45, ст. 4377; N 49, ст. 4840; 2005, N 1, ст. 9, 29, 30, 34, 38; N 21, ст. 1918; N 23, ст. 2201; N 24, ст. 2312; N 25, ст. 2427, 2428, 2429; N 27, ст. 2707, 2710, 2713, 2717; N 30, ст. 3101, 3104, 3112, 3117, 3118, 3128, 3129, 3130; N 43, ст. 4350; N 50, ст. 5246, 5249; N 52, ст. 5581; 2006, N 1, ст. 12, 16; N 3, ст. 280; N 10, ст. 1065; N 12, ст. 1233; N 23, ст. 2380, 2382; N 27, ст. 2881; N 30, ст. 3295; N 31, ст. 3433, 3436, 3443, 3450, 3452; N 43, ст. 4412; N 45, ст. 4627, 4628, 4629, 4630; N 47, ст. 4819; N 50, ст. 5279, 5286; N 52, ст. 5498; 2007, N 1, ст. 7, 20, 31, 39; N 13, ст. 1465; N 21, ст. 2461, 2462, 2463; N 22, ст. 2563, 2564; N 23, ст. 2691; N 31, ст. 3991, 4013; N 45, ст. 5416, 5417, 5432; N 46, ст. 5553, 5554, 5557; N 49, ст. 6045, 6046, 6071; N 50, ст. 6237, 6245, 6246; 2008, N 18, ст. 1942, N 26, ст. 3022; N 27, ст. 3126; N 30, ст. 3577, 3591, 3598, 3611, 3614, 3616; N 42, ст. 4697; N 48, ст. 5500, 5503, 5504, 5519; N 49, ст. 5723, 5749; N 52, ст. 6218, 6219, 6227, 6236, 6237; 2009, N 1, ст. 13, 19, 22, 31; N 11, ст. 1265; N 18, ст. 2147; N 23, ст. 2772, 2775; N 26, ст. 3123; N 29, ст. 3582, 3598, 3602, 3638, 3641, 3642, N 30, ст. 3735, 3739; N 39, ст. 4534; N 44, ст. 5171; N 45, ст. 5271; N 48, ст. 5711, 5725, 5726, 5731, 5732, 5733, 5734, 5737; N 51, ст. 6153, 6155; N 52, ст. 6444, 6450, 6455; 2010, N 15, ст. 1737, 1746; N 18, ст. 2145; N 21, ст. 2524; N 31, ст. 4198; N 32, ст. 4298; N 40, ст. 4969; N 45, ст. 5750, 5756; N 46, ст. 5918; N 47, ст. 6034; N 48, ст. 6247, 6248, 6249, 6250, 6251; N 49, ст. 6409; 2011, N 1, ст. 7, 9, 21, 37, N 11, ст. 1492, 1494, N 17, ст. 2311, 2318; N 23, ст. 3265; N 24, ст. 3357; N 26, ст. 3652; N 30, ст. 4566, 4575, 4583, 4587, 4593, 4596, 4606; N 48, ст. 6729, 6731; N 49, ст. 7016, 7017, 7037, 7043, 7061, 7063; N 50, ст. 7347, 7359; 2012, N ю, ст. 1164; N 14, ст. 1545; N 18, ст. 2128; N 19, ст. 2281; N 24, ст. 3066; N 25, ст. 3268; N 26, ст. 3447; N 27, ст. 3587, 3588; N 29, ст. 3980; N 31, ст. 4319, 4322, 4334; N 41, ст. 5526, 5527; N 49, ст. 6747, 6748, 6749, 6750, 6751; N 50, ст. 6958; N 53, ст. 7596, 7603, 7604, 7607, 7619; 2013, N 14, ст. 1647; N 19, ст. 2321; N 23, ст. 2866, 2888, 2889; N 27, ст. 3444; N 30, ст. 4031, 4046, 4048, 4049, 4081, 4084; 2014, N 8, ст. 737; N 14, ст. 1544; N 16, ст. 1835, 1838; N 19, ст. 2313, 2314, 2321; N 23, ст. 2930, 2936, 2938; N 26, ст. 3372, 3373, 3393, 3404; N 30, ст. 4420, 4222, 4239, 4240, 4245; N 40, ст. 5315, ст. 5316; N 43, ст. 5796, 5799; N 45, ст. 6157, 6159; N 48, ст. 6647, 6648, 6649, 6650, 6657, 6660, 6661, 6662, 6663; 2015, N 1, ст. 5315, 5316, 5317, 5318, 5330, 5331, 5332, 5333; N 10, ст. 1393, 1402; N 14, ст. 2023; N 24, ст. 3373, 3377; N 27, ст. 3948, 3968, 3969; N 41, ст. 5632) (далее - Налоговый кодекс Российской Федерации);

4) постановление Правительства Российской Федерации от 19 июня 2012 г. N 608 "Об утверждении Положения о Министерстве здравоохранения Российской Федерации" (Собрание законодательства Российской Федерации, 2012, N 26, ст. 3526; 2013, N 16, ст. 1970; N 20, ст. 2477; N 22, ст. 2812; N 33, ст. 4386; N 45, ст. 5822; 2014, N 12, ст. 1296; N 26, ст. 3577; N 30, ст. 4307; N 37, ст. 4969; 2015, N 2, ст. 491; N 12, ст. 1763; N 23, ст. 3333; 2016, N 2, ст. 325; N 9, ст. 1268; N 27, ст. 4497; N 28, ст. 4741; N 34, ст. 5255);

5) постановление Правительства Российской Федерации от 16 августа 2012 г. N 840 "О порядке подачи и рассмотрения жалоб на решения и действия (бездействие) федеральных органов исполнительной власти и их должностных лиц, федеральных государственных служащих, должностных лиц государственных внебюджетных фондов Российской Федерации" (Собрание законодательства Российской Федерации, 2012, N 35, ст. 4829; 2014, N 50, ст. 7113);

6) постановление Правительства Российской Федерации от 16 мая 2011 г. N 373 "О разработке и утверждении административных регламентов исполнения государственных функций и административных регламентов предоставления государственных услуг" (Собрание законодательства Российской Федерации, 2011, N 22, ст. 3169; N 35, ст. 5092; 2012, N 28, ст. 3908; N 36, ст. 4903; N 50, ст. 7070; N 52, ст. 7507; 2014, N 5, ст. 506);

7) приказ Министерства здравоохранения и социального развития Российской Федерации от 26 августа 2010 г. N 747н "Об утверждении порядка и сроков размещения на официальном сайте Министерства здравоохранения и социального развития Российской Федерации в сети "Интернет" информации, связанной с осуществлением государственной регистрации лекарственных препаратов для медицинского применения" (зарегистрирован Министерством юстиции Российской Федерации 31 августа 2010 г., регистрационный N 18299).

Исчерпывающий перечень документов, необходимых в соответствии с нормативными правовыми актами для предоставления государственной услуги, которые являются необходимыми и обязательными для предоставления государственной услуги, подлежащих представлению заявителем

14. Для государственной регистрации лекарственного препарата, в том числе в качестве орфанного лекарственного препарата, заявитель представляет в Министерство в электронной форме и на бумажном носителе заявление о государственной регистрации лекарственного препарата для медицинского применения по форме, предусмотренной приложением N 1 к Административному регламенту, и документы, из которых формируется регистрационное досье на лекарственный препарат для медицинского применения.

Заявление о государственной регистрации воспроизведенного лекарственного препарата для медицинского применения может быть подано в Министерство по истечении четырех лет с даты государственной регистрации референтного лекарственного препарата в Российской Федерации.

Заявление о государственной регистрации биоаналогового (биоподобного) лекарственного препарата (биоаналога) может быть подано в Министерство по истечении трех лет с даты государственной регистрации референтного лекарственного препарата в Российской Федерации.

15. Регистрационное досье на лекарственный препарат для медицинского применения представляется в формате общего технического документа, состоящего из следующих разделов:

1) раздел документации административного характера включает документы, перечисленные в части 4 статьи 18 Федерального закона от 12 апреля 2010 г. N 61-ФЗ;

2) раздел химической, фармацевтической и биологической документации включает документы, перечисленные в части 5 статьи 18 Федерального закона от 12 апреля 2010 г. N 61-ФЗ;

3) раздел фармакологической, токсикологической документации включает отчеты, перечисленные в части 6 статьи 18 Федерального закона от 12 апреля 2010 г. N 61-ФЗ;

4) раздел клинической документации включает отчеты, перечисленные в части 7 статьи 18 Федерального закона от 12 апреля 2010 г. N 61-ФЗ.

Представление регистрационных досье на лекарственные препараты осуществляется с учетом положений частей 2, 8 - 22, статьи 18 Федерального закона от 12 апреля 2010 г. N 61-ФЗ.

16. Для включения фармацевтической субстанции, произведенной для реализации, в государственный реестр лекарственных средств заявитель представляет в Министерство на бумажном носителе и в электронном виде:

1) заявление о включении фармацевтической субстанции, произведенной для реализации, в государственный реестр лекарственных средств по форме согласно приложению N 2 к Административному регламенту;

2) копию лицензии на производство лекарственных средств или копию заключения о соответствии производителя лекарственных средств требованиям правил надлежащей производственной практики, выданные уполномоченным федеральным органом исполнительной власти, в случае, если производство лекарственного препарата осуществляется в Российской Федерации;

3) копию документа, подтверждающего уплату государственной пошлины за включение в государственный реестр лекарственных средств фармацевтической субстанции, произведенной для реализации, либо, по собственной инициативе, указанный документ;

4) копию выданной уполномоченным органом страны производителя лицензии на производство лекарственного средства и ее перевод на русский язык, заверенные в установленном порядке, и копию заключения о соответствии производителя лекарственных средств требованиям правил надлежащей производственной практики, выданного уполномоченным федеральным органом исполнительной власти, в случае, если производство лекарственного средства осуществляется за пределами Российской Федерации;

5) документ, содержащий следующие сведения о фармацевтической субстанции:

а) наименование фармацевтической субстанции, ее структура, общие свойства;

6) наименование и адрес производителя;

в) технология производства с описанием стадий производства и методов контроля на всех стадиях производства;

г) описание разработки процесса производства;

д) описание контроля критических стадий процесса производства и промежуточной продукции;

е) документальное подтверждение (валидация) процессов и (или) их оценка;

ж) свойства и структура действующих веществ;

з) характеристика примесей;

и) спецификация на фармацевтическую субстанцию и ее обоснование;

к) аналитические методики, используемые при осуществлении контроля качества фармацевтической субстанции;

л) документальное подтверждение (валидация) аналитических методик, используемых при осуществлении контроля качества фармацевтической субстанции;

м) результаты анализа серий фармацевтической субстанции;

н) перечень стандартных образцов или веществ, используемых при осуществлении контроля качества;

о) описание характеристик и свойств упаковочных материалов и укупорочных средств;

п) данные о стабильности фармацевтической субстанции;

р) срок годности;

б) заявление о выдаче разрешения на ввоз в Российскую Федерацию конкретной партии незарегистрированного лекарственного средства, предназначенного для проведения экспертизы качества лекарственного средства.

17. Для подтверждения государственной регистрации лекарственного препарата заявитель представляет в Министерство на бумажном носителе и в электронном виде:

1) заявление о подтверждении государственной регистрации лекарственного препарата для медицинского применения, оформленного в соответствии с приложением N 1 к Административному регламенту;

2) документ, подтверждающий уплату государственной пошлины за подтверждение государственной регистрации лекарственного препарата для медицинского применения;

3) документ по установленной форме <1>, содержащий результаты мониторинга безопасности лекарственного препарата, проводимого заявителем;

<1> Часть 3 статьи 29 Федерального закона от 12 апреля 2010 г. N 61-ФЗ.

4) документ, переведенный на русский язык, подтверждающий соответствие производителя лекарственного препарата для медицинского применения требованиям правил надлежащей производственной практики, выданный компетентным органом страны производителя лекарственного препарата для медицинского применения и заверенный в установленном порядке;

5) документ, переведенный на русский язык, подтверждающий соответствие производителя фармацевтической субстанции требованиям правил надлежащей производственной практики, выданный компетентным органом страны производителя фармацевтической субстанции, заверенный в установленном порядке и содержащий наименование фармацевтической субстанции (международное непатентованное или химическое и торговое наименования), наименование и адрес производителя фармацевтической субстанции, срок годности фармацевтической субстанции;

6) нормативную документацию, проект инструкции по медицинскому применению лекарственного препарата, проекты макетов первичной упаковки и вторичной (потребительской) упаковки лекарственного препарата в случае необходимости внесения в них изменений по заявлению заявителя.

18. Для внесения изменений в документы, содержащиеся в регистрационном досье на зарегистрированный лекарственный препарат, заявитель представляет в Министерство на бумажном носителе и в электронном виде:

1) заявление о внесении изменений в документы, содержащиеся в регистрационном досье на зарегистрированный лекарственный препарат, по установленной форме <2>;

<2> Часть 1 статьи 30 Федерального закона от 12 апреля 2010 г. N 61-ФЗ.

2) изменения в документы, содержащиеся в регистрационном досье на зарегистрированный лекарственный препарат. В случае внесения изменений в инструкцию по медицинскому применению лекарственного препарата представляется проект изменений в инструкцию по медицинскому применению лекарственного препарата и новая редакция инструкции по медицинскому применению лекарственного препарата с учетом всех заявляемых в нее изменений.

3) документы, подтверждающие необходимость внесения таких изменений;

4) копии документов, подтверждающих уплату государственной пошлины за внесение в документы, содержащиеся в регистрационном досье на зарегистрированный лекарственный препарат для медицинского применения.

19. Для внесения изменений в документы на фармацевтическую субстанцию, произведенную для реализации и включенную в государственный реестр лекарственных средств, заявитель представляет в Министерство на бумажном носителе и в электронном виде:

1) заявление о внесении изменений в документы на фармацевтическую субстанцию, произведенную для реализации и включенную в государственный реестр лекарственных средств, по форме согласно приложению N 3 к Административному регламенту.

2) изменения в документы на фармацевтическую субстанцию, произведенную для реализации и включенную в государственный реестр лекарственных средств;

3) документы, подтверждающие необходимость внесения таких изменений.

20. Для отмены государственной регистрации лекарственного препарата и исключении его из государственного реестра лекарственных средств, исключении фармацевтической субстанции, произведенной для реализации, из государственного реестра лекарственных средств, заявитель представляет в Министерство на бумажном носителе и в электронном виде соответствующее заявление в свободной форме.

21. Для выдачи дубликата регистрационного удостоверения лекарственного препарата держатель или владелец регистрационного удостоверения лекарственного препарата или уполномоченное ими другое юридическое лицо представляет в Министерство на бумажном носителе:

1) заявление о выдаче дубликата регистрационного удостоверения лекарственного препарата;

2) копии документов, подтверждающих уплату государственной пошлины за выдачу дубликата регистрационного удостоверения лекарственного препарата.

22. Документы для получения государственной услуги представляются на русском языке.

В случае если оригиналы документов регистрационного досье составлены на иностранном языке, они представляются с заверенным в соответствии с законодательством Российской Федерации переводом на русский язык.

Исчерпывающий перечень документов, необходимых в соответствии с нормативными правовыми актами для предоставления государственной услуги, которые находятся в распоряжении государственных органов, органов местного самоуправления и иных органов, участвующих в предоставлении государственных или муниципальных услуг, и которые заявитель вправе представить

23. Заявитель вправе представить по собственной инициативе вместе с заявлением о государственной регистрации лекарственного препарата, заявлением о включении в государственный реестр лекарственных средств фармацевтической субстанции, произведенной для реализации, заявлением о подтверждении государственной регистрации лекарственного препарата, заявлением о внесении изменений в документы, содержащиеся в регистрационном досье на зарегистрированный лекарственный препарат, заявлением о внесении в документы на фармацевтическую субстанцию, произведенную для реализации и включенную в государственный реестр лекарственных средств, документы, подтверждающие уплату государственной пошлины в соответствии со статьей 333.32.1 Налогового кодекса Российской Федерации.

В случае их непредставления Министерство проверяет факт уплаты государственных пошлин заявителем посредством использования информации об уплате государственных пошлин, содержащейся в Государственной информационной системе о государственных и муниципальных платежах, на основании представленных заявителем копий документов, подтверждающих уплату государственной пошлины.

Указание на запрет требовать от заявителя представления документов и информации или осуществления действий, предусмотренных частью 1 статьи 7 Федерального закона от 27 июля 2010 г. N 210-ФЗ

24. Министерство не вправе требовать от заявителя:

представления документов и информации или осуществления действий, представление или осуществление которых не предусмотрено нормативными правовыми актами, регулирующими отношения, возникающие в связи с предоставлением государственной услуги;

представления документов и информации, которые в соответствии с нормативными правовыми актами Российской Федерации, нормативными правовыми актами субъектов Российской Федерации и муниципальными правовыми актами находятся в распоряжении государственных органов, предоставляющих государственную услугу, иных государственных органов, органов местного самоуправления и организаций, участвующих в предоставлении государственной услуги, за исключением документов, указанных в части 6 статьи 7 Федерального закона от 27 июля 2010 г. N 210-ФЗ.

Исчерпывающий перечень оснований для отказа в приеме документов, необходимых для предоставления государственной услуги

25. Оснований для отказа в приеме документов, необходимых для предоставления государственной услуги, не предусмотрено.

Исчерпывающий перечень оснований для приостановления или отказа в предоставлении государственной услуги

26. Основанием для приостановления предоставления государственной услуги является направление Министерством в соответствии со статьями 19, 29, 30, 34 Федерального закона от 12 апреля 2010 г. N 61-ФЗ заявителю запроса об уточнении в представленных им документах сведений.

27. Основаниями для отказа в предоставлении государственной услуги являются:

1) непредставление заявителем документов, предусмотренных пунктами 15 - 19 Административного регламента;

2) непредставление заявителем в установленный срок ответа на запрос Министерства в соответствии со статьями 19, 29, 30, 34 Федерального закона от 12 апреля 2010 г. N 61-ФЗ или документов, не содержащих исчерпывающего перечня необходимых для проведения экспертиз сведений, которые должны быть отражены в них (при принятии решения о проведении экспертиз, предусмотренных Административным регламентом);

3) решение Министерства о том, что качество фармацевтической субстанции, произведенной для реализации, не подтверждено полученными данными в случае включения фармацевтической субстанции в государственный реестр лекарственных средств;

4) заключение Министерства о возможности снижения безопасности, качества, эффективности лекарственного средства в случае внесения изменений в документы, содержащиеся в регистрационном досье на зарегистрированный лекарственный препарат;

5) представление для государственной регистрации лекарственного препарата, отличающегося от другого лекарственного препарата качественным составом действующих веществ, под одинаковым торговым наименованием;

6) представление для государственной регистрации одного лекарственного препарата, выпускаемого производителем под различными торговыми наименованиями и представленного на государственную регистрацию в виде двух и более лекарственных препаратов.

Перечень услуг, которые являются необходимыми и обязательными для предоставления государственной услуги, в том числе сведения о документе (документах), выдаваемом (выдаваемых) организациями, участвующими в предоставлении государственной услуги

28. Необходимые и обязательные услуги для предоставления государственной услуги отсутствуют.

Порядок и основания взимания государственной пошлины или иной платы, взимаемой за предоставление государственной услуги

29. За предоставление государственной услуги уплачивается государственная пошлина в размерах, установленных статьей 333.32.1 Налогового кодекса Российской Федерации. В соответствии с пунктом 6 части 1 статьи 333.18 Налогового кодекса Российской Федерации до подачи заявлений и документов на совершение указанных в статье 333.32.1 Налогового кодекса Российской Федерации действий либо до подачи соответствующих документов.

Порядок, размер и основания взимания платы за предоставление услуг, которые являются необходимыми и обязательными для предоставления государственной услуги, включая информацию о методике расчета размера такой платы

30. Плата за предоставление услуг, которые являются необходимыми и обязательными для предоставления государственной услуги, не предусмотрена.

Максимальный срок ожидания в очереди при подаче запроса о предоставлении государственной услуги и при получении результата предоставления таких услуг

31. Максимальный срок ожидания в очереди при подаче заявления на предоставление государственной услуги и при получении результата государственной услуги составляет 15 минут.

Срок и порядок регистрации запроса заявителя о предоставлении государственной услуги, в том числе в электронной форме

32. Заявления и документы, поступившие от заявителей в Министерство (в том числе представленные в форме электронного документа) для получения государственной услуги регистрируются в Департаменте управления делами и кадров Министерства в течение 1 рабочего дня со дня их поступления.

Требования к помещениям, в которых предоставляется государственная услуга, к месту ожидания и приема заявителей, размещению и оформлению визуальной, текстовой и мультимедийной информации о порядке предоставления государственной услуги

33. Помещение, в котором предоставляется государственная услуга, обеспечивается необходимыми для предоставления государственной услуги оборудованием, канцелярскими принадлежностями, офисной мебелью, системой кондиционирования воздуха, системой оповещения об очереди, телефоном, компьютером с возможностью печати и выхода в Интернет, доступом к гардеробу, а также печатными материалами, содержащими следующие документы (сведения):

1) нормативные правовые акты Российской Федерации, регулирующие предоставление государственной услуги;

2) текст настоящего Административного регламента;

3) образцы оформления документов, которые представляются для получения государственной услуги.

Вход и передвижение по помещениям, в которых проводится прием документов, необходимых для предоставления государственной услуги, не должны создавать затруднений для лиц с ограниченными возможностями.

34. В соответствии с законодательством Российской Федерации о социальной защите инвалидов им обеспечиваются:

условия беспрепятственного доступа к объекту (зданию, помещению), в котором предоставляется государственная услуга, а также для беспрепятственного пользования транспортом, средствами связи и информации;

возможность самостоятельного передвижения по территории, на которой расположены объекты (здания, помещения), в которых предоставляется государственная услуга, а также входа в такие объекты и выхода из них, посадки в транспортное средство и высадки из него, в том числе с использование кресла- коляски;

сопровождение инвалидов, имеющих стойкие расстройства функции зрения и самостоятельного передвижения;

надлежащее размещение оборудования и носителей информации, необходимых для обеспечения беспрепятственного доступа инвалидов к объектам (зданиям, помещениям), в которых предоставляется государственная услуга, с учетом ограничений их жизнедеятельности;

дублирование необходимой для инвалидов звуковой и зрительной информации, а также надписей, знаков и иной текстовой и графической информации знаками, выполненными рельефно-точечным шрифтом Брайля;

допуск сурдопереводчика и тифлосурдопереводчика;

допуск собаки-проводника на объекты (здания, помещения), в которых предоставляется государственная услуга;

оказание инвалидам помощи в преодолении барьеров, мешающих получению ими государственной услуги наравне с другими лицами.

В случае невозможности полностью приспособить объект с учетом потребностей инвалидов Министерство в соответствии со статьей 15 Федерального закона от 24 ноября 1995 г. N 181-ФЗ "О социальной защите инвалидов в Российской Федерации <3>" должно принимать меры для обеспечения доступа инвалидов к месту предоставления государственной услуги, либо когда это возможно, обеспечить ее предоставление по месту жительства инвалида или в дистанционном режиме.

<3> Собрание законодательства Российской Федерации, 1995, N 48, ст. 4563; 2001, N 33, ст. 3426; 2004, N 35, ст. 3607.

Показатели доступности и качества государственной услуги, в том числе количество взаимодействий заявителя с должностными лицами при предоставлении государственной услуги и их продолжительность, возможность получения информации о ходе предоставления государственной услуги, в том числе с использованием информационно-коммуникационных технологий

35. Показателями доступности и качества предоставления государственной услуги являются:

1) открытый доступ для заявителей к информации о порядке и сроках предоставления государственной услуги, порядке обжалования действий (бездействия) должностных лиц Министерства;

2) соблюдение стандарта предоставления государственной услуги;

3) отсутствие жалоб заявителей на действия (бездействие) должностных лиц Министерства при предоставлении государственной услуги.

Заявителям обеспечивается возможность получения информации о ходе предоставления государственной услуги на портале по ведению государственного реестра лекарственных средств.

Иные требования, в том числе учитывающие особенности предоставления государственной услуги в многофункциональных центрах предоставления государственных и муниципальных услуг и особенности предоставления государственной услуги в электронной форме

36. Иные требования, в том числе учитывающие особенности предоставления государственной услуги в многофункциональных центрах и особенности предоставления государственной услуги в электронной форме, не предъявляются.

III. Состав, последовательность и сроки выполнения административных процедур, требования к порядку их выполнения, в том числе особенности выполнения административных процедур в электронной форме.

37. При предоставлении государственной услуги осуществляются следующие административные процедуры:

1) рассмотрение заявления о государственной регистрации лекарственного препарата, в том числе о возможности рассматривать лекарственный препарат при осуществлении государственной регистрации в качестве орфанного лекарственного препарата, и принятие решения о государственной регистрации лекарственного препарата;

2) рассмотрение заявления о включении фармацевтической субстанции, произведенной для реализации, в государственный реестр лекарственных средств и принятие решения о включении фармацевтической субстанции, произведенной для реализации, в государственный реестр лекарственных средств;

3) рассмотрение заявления о подтверждении государственной регистрации лекарственного препарата и выдача бессрочного регистрационного удостоверения лекарственного препарата;

4) рассмотрение заявления о внесении изменений в документы, содержащиеся в регистрационном досье на зарегистрированный лекарственный препарат, и принятие решения о внесении изменений в документы, содержащиеся в регистрационном досье на зарегистрированный лекарственный препарат;

5) рассмотрение заявления о внесении изменений в документы на фармацевтическую субстанцию, произведенную для реализации и включенную в государственный реестр лекарственных средств, и принятие решения о внесении таких изменений;

6) отмена государственной регистрации лекарственного препарата и исключение лекарственного препарата из государственного реестра лекарственных средств;

7) исключение фармацевтической субстанции, произведенной для реализации, из государственного реестра лекарственных средств;

8) выдача дубликата регистрационного удостоверения.

Рассмотрение заявления о государственной регистрации лекарственного препарата, в том числе о возможности рассматривать лекарственный препарат при осуществлении государственной регистрации в качестве орфанного лекарственного препарата, и принятие решения о государственной регистрации лекарственного препарата

38. Административная процедура "Рассмотрение заявления о государственной регистрации лекарственного препарата, в том числе о возможности рассматривать лекарственный препарат при осуществлении государственной регистрации в качестве орфанного лекарственного препарата, и принятие решения о государственной регистрации лекарственного препарата" осуществляется в соответствии с блок-схемой исполнения административной процедуры, предусмотренной приложением N 4 к Административному регламенту.

Основанием для начала административной процедуры является поступление в Министерство заявления и документов, указанных в пунктах 14, 15 Административного регламента, а также в связи с поступлением сведений, указанных в пункте 14 Административного регламента, в электронном виде с использованием Единого портала государственных и муниципальных услуг (функций).

39. Представленные в Министерство заявление и документы принимаются по описи и регистрируются Департаментом управления делами и кадров в день их поступления.

Копия заявления с отметкой о дате приема указанных заявления и документов направляется (вручается) заявителю.

40. Зарегистрированные заявление и документы в течение одного рабочего дня направляются в Департамент государственного регулирования обращения лекарственных средств Министерства (далее - Департамент).

41. Начальник отдела Департамента, ответственного за предоставление государственной услуги (далее - начальник отдела), в течение одного рабочего дня со дня поступления в Департамент заявления и документов назначает из числа сотрудников отдела ответственного исполнителя по рассмотрению документов (далее - ответственный исполнитель).

Рассмотрение документов производится в порядке их поступления.

42. Ответственный исполнитель в течение трех рабочих дней со дня своего назначения проводит проверку полноты, достоверности и правильности оформления представленных документов регистрационного досье на лекарственный препарат с целью определения:

1) наличия исчерпывающего перечня документов, определенных пунктом 38 Административного регламента;

2) полноты, достоверности и правильности оформления представленных документов регистрационного досье на лекарственный препарат.

43. По результатам проверки полноты, достоверности и правильности оформления представленных документов, предусмотренной пунктом 42 Административного регламента, при отсутствии оснований для отказа в предоставлении государственной услуги, указанных в подпунктах 1, 2, 5, 6 пункта 27 Административного регламента, ответственный исполнитель в течение двух рабочих дней готовит проект решения о выдаче задания федеральному государственному бюджетному учреждению "Научный центр экспертизы средств медицинского применения" Минздрава России (далее - экспертное учреждение) на проведение:

1) экспертизы документов, представленных для определения возможности рассматривать лекарственный препарат для медицинского применения при осуществлении государственной регистрации в качестве орфанного лекарственного препарата;

2) экспертизы качества лекарственного средства и экспертизы отношения ожидаемой пользы к возможному риску применения лекарственного препарата для медицинского применения.

3) ускоренной экспертизы качества лекарственного средства и экспертизы отношения ожидаемой пользы к возможному риску применения лекарственного препарата для медицинского применения (далее - ускоренная экспертиза) в отношении орфанных лекарственных препаратов, первых трех лекарственных препаратов, регистрируемых в Российской Федерации в качестве воспроизведенных лекарственных препаратов, очередность которых определяется в соответствии с номером и датой входящих заявлений о государственной регистрации лекарственных препаратов в рамках одного международного непатентованного наименования лекарственного препарата или группировочного наименования лекарственного препарата, и лекарственных препаратов, предназначенных исключительно для применения несовершеннолетними гражданами.

Одновременно, в случае необходимости, подготавливается проект решения о выдаче разрешения на ввоз в Российскую Федерацию конкретной партии, серии зарегистрированных и (или) незарегистрированных лекарственных средств (далее - разрешение на ввоз) <4>.

<4> Приказ Министерства здравоохранения Российской Федерации от 2 августа 2012 г. N 58н "Об утверждении Административного регламента Министерства здравоохранения Российской Федерации по предоставлению государственной услуги по выдаче разрешений на ввоз на территорию Российской Федерации конкретной партии зарегистрированных и (или) незарегистрированных лекарственных средств, предназначенных для проведения клинических исследований лекарственных препаратов, конкретной партии незарегистрированных лекарственных средств, предназначенных для проведения экспертизы лекарственных средств в целях осуществления государственной регистрации лекарственных препаратов, конкретной партии незарегистрированных лекарственных средств для оказания медицинской помощи по жизненным показаниям конкретного пациента" (зарегистрирован Министерством юстиции Российской Федерации 4 марта 2013 г., регистрационный N 27438) с изменениями, внесенными приказом Министерства здравоохранения Российской Федерации от 7 октября 2013 г. N 704н (зарегистрирован Министерством юстиции Российской Федерации 14 ноября 2013 г., регистрационный N 30377).

44. В случае выявления отсутствия или недостоверности информации, содержащейся в представленных заявителем документах, ответственный исполнитель подготавливает проект запроса об уточнении указанной информации, который согласовывается начальником отдела и подписывается директором Департамента (заместителем директора Департамента) в течение одного рабочего дня.

Данный запрос может быть передан уполномоченному представителю заявителя лично под расписку, направлен по почте заказным письмом или передан в электронной форме по телекоммуникационным каналам связи. В случае направления данного запроса по почте заказным письмом он считается полученным по истечении шести дней с даты направления заказного письма.

Со дня направления заявителю запроса об уточнении сведений до дня получения ответа на запрос приостанавливается десятидневный срок рассмотрения документов, содержащихся в представленных заявителем материалах, и принятия решения о выдаче задания на проведение экспертизы лекарственного средства.

45. Основанием для отказа в организации указанных в пункте 43 Административного регламента экспертиз является представление заявителем документов, предусмотренных пунктом 38 Административного регламента, в неполном объеме или непредставление ответа заявителем в течение девяноста рабочих дней со дня получения запроса Министерства об уточнении сведений, направленного в соответствии с пунктом 44 Административного регламента, или представление документов, не содержащих исчерпывающего перечня необходимых сведений.

В случае наличия таких оснований ответственный исполнитель готовит проект решения об отказе в проведении соответствующих экспертиз с указанием причин отказа.

46. Проект решения о выдаче задания на проведение экспертизы лекарственного средства, проект решения о выдаче разрешения на ввоз или проект решения об отказе в организации экспертизы согласовывается начальником отдела и подписывается директором Департамента (лицом, его замещающим) в течение одного рабочего дня.

47. В течение одного рабочего дня со дня подписания директором Департамента (лицом, его замещающим) решения о выдаче задания на проведение экспертизы, задание и документы направляются в экспертное учреждение.

48. При принятии решения о проведении экспертизы, о выдаче разрешения на ввоз или об отказе в проведении экспертизы заявитель уведомляется о принятом решении в электронной форме и (или) на бумажном носителе в течение одного рабочего дня со дня подписания соответствующего решения директором Департамента (заместителем директора Департамента).

Решение на бумажном носителе о проведении экспертизы, о выдаче разрешения на ввоз или об отказе в проведении экспертизы, в случае его направления, вручается заявителю или уполномоченному представителю заявителя в помещении, в котором предоставляется государственная услуга.

Уведомление о принятом решении направляется заявителю посредством информационно-коммуникационных технологий на основании информации о принятом решении, размещенной на портале по ведению государственного реестра лекарственных средств в форме электронного документа.

49. Экспертиза документов, представленных для определения возможности рассматривать лекарственный препарат при осуществлении государственной регистрации в качестве орфанного лекарственного препарата, составление комиссией экспертов заключения о возможности или невозможности рассматривать лекарственный препарат при осуществлении государственной регистрации в качестве орфанного лекарственного препарата и направление данного заключения в Министерство осуществляются в срок, не превышающий тридцати рабочих дней со дня получения экспертным учреждением задания Министерства.

Экспертиза качества лекарственного средства и экспертиза отношения ожидаемой пользы к возможному риску применения лекарственного препарата, составление комиссией экспертов заключения по результатам проведенной

экспертизы и направление такого заключения в Министерство осуществляются в срок, не превышающий ста десяти рабочих дней со дня получения экспертным учреждением соответствующего задания Министерства.

Ускоренная экспертиза, составление комиссией экспертов заключения по результатам проведенной экспертизы и направление такого заключения в Министерство осуществляются в срок, не превышающий шестидесяти рабочих дней со дня получения экспертным учреждением соответствующего задания Министерства.

50. В течение девяноста дней со дня получения решения Министерства о проведении ускоренной экспертизы или экспертизы качества лекарственного средства и экспертизы отношения ожидаемой пользы к возможному риску применения лекарственного препарата заявитель представляет в экспертное учреждение для проведения экспертизы качества лекарственного средства образцы лекарственного препарата, произведенного в соответствии с требованиями опытно-промышленного и (или) промышленного регламентов, утвержденных руководителем производителя лекарственных средств, а также в соответствующих случаях образцы фармацевтической субстанции, тест-штамма микроорганизмов, культуры клеток, образцы веществ, применяемых для контроля качества лекарственного средства путем сравнения с ними исследуемого лекарственного средства, в количествах, необходимых для воспроизведения методов контроля качества.

При получении образцов лекарственного препарата и фармацевтической субстанции экспертное учреждение выдает заявителю документ, подтверждающий получение указанных образцов, и в срок, не превышающий трех рабочих дней, уведомляет в электронной форме или на бумажном носителе об этом Министерство.

Срок для представления заявителем образцов лекарственного препарата и фармацевтической субстанции и срок уведомления экспертным учреждением об этом Министерства не включаются в срок проведения экспертиз, предусмотренных пунктом 49 Административного регламента.

51. Комиссия экспертов экспертного учреждения проводит соответствующие экспертизы в срок, установленный в задании, и по результатам экспертиз составляет заключение по установленной форме <5>.

<5> Часть 12 статьи 16 Федерального закона от 12 апреля 2010 г. N 61-ФЗ.

При поступлении в Министерство запроса руководителя экспертного учреждения о представлении необходимых для проведения экспертизы лекарственных средств материалов, направленного в соответствии со статьей 16 Федерального закона от 12 апреля 2010 г. N 61-ФЗ, данный запрос в течение одного рабочего дня регистрируется Департаментом управления делами и кадров и передается в Департамент.

В течение одного рабочего дня со дня поступления запроса экспертного учреждения в Департамент начальник отдела назначает ответственного исполнителя по рассмотрению данного запроса, который в течение двух рабочих дней со дня назначения готовит проект запроса заявителю о представлении необходимых материалов.

Проект запроса заявителю согласовывается начальником отдела и подписывается директором Департамента (заместителем директора Департамента) в течение двух рабочих дней.

В течение одного рабочего дня со дня подписания директором Департамента (лицом, его замещающим) запроса заявителю, указанный запрос направляется заявителю.

Запрос может быть передан уполномоченному представителю заявителя лично под расписку, направлен по почте заказным письмом или передан в электронной форме по телекоммуникационным каналам связи. В случае направления данного запроса по почте заказным письмом он считается полученным по истечении шести дней с даты направления заказного письма.

Ответ заявителя на запрос Министерства регистрируется Департаментом управления делами и кадров и передается в Департамент в течение одного рабочего дня со дня его поступления.

В течение одного рабочего дня со дня поступления в Департамент ответа заявителя на запрос Министерства начальник отдела назначает ответственного исполнителя, который в течение одного рабочего дня со дня назначения готовит проект сопроводительного письма в экспертное учреждение, с приложением к нему ответа заявителя на запрос Министерства.

Проект сопроводительного письма в экспертное учреждение с приложением ответа заявителя согласовывается начальником отдела, подписывается директором Департамента (заместителем директора Департамента) и направляется в экспертное учреждение в течение двух рабочих дней.

В случае непредставления заявителем ответа на запрос Министерства по истечении девяноста рабочих дней Министерство в течение пяти рабочих дней направляет в экспертное учреждение уведомление о непредставлении заявителем ответа на запрос.

При направлении запроса дополнительного количества образцов лекарственного препарата, образцов фармацевтической субстанции, тест-штамма микроорганизмов, культуры клеток, образцов веществ, применяемых для контроля качества лекарственного средства путем сравнения с ними исследуемого лекарственного средства заявитель представляет ответ на запрос (образцы) в экспертное учреждение. Экспертное учреждение в срок, не превышающий трех рабочих дней, уведомляет в электронной форме или на бумажном носителе об этом Министерство.

В случае непредставления заявителем ответа на запрос (образцов) по истечении девяноста рабочих дней экспертное учреждение в срок, не превышающий трех рабочих дней, уведомляет в электронной форме или на бумажном носителе об этом Министерство. Министерство в течение пяти рабочих дней направляет в экспертное учреждение уведомление о непредставлении заявителем ответа на запрос (образцов).

52. Заключение экспертной организации по результатам проведенной экспертизы и документы, поступившие от экспертного учреждения, в день поступления в Министерство регистрируются Департаментом управления делами и кадров и передаются в Департамент.

53. Начальник отдела в день поступления заключения экспертной организации по результатам проведенной экспертизы, указанной в пункте 49 Административного регламента, назначает ответственного исполнителя по рассмотрению документов.

Рассмотрение документов производится в порядке их поступления.

54. В отношении заключения комиссии экспертов по результатам экспертизы определения возможности рассматривать лекарственный препарат для медицинского применения при осуществлении государственной регистрации в качестве орфанного лекарственного препарата, указанной в абзаце 1 пункта 49 Административного регламента, ответственный исполнитель в течение пяти рабочих дней:

1) осуществляет оценку такого заключения для определения его соответствия заданию на проведение указанной экспертизы;

2) при вынесении комиссией экспертов заключения о возможности или невозможности рассматривать лекарственный препарат при осуществлении государственной регистрации в качестве орфанного лекарственного препарата ответственный исполнитель подготавливает соответствующий проект решения;

3) уведомляет заявителя о принятом решении (с сохранением конфиденциальности информации о составе экспертной комиссии).

55. При вынесении комиссией экспертов заключения о возможности рассматривать лекарственный препарат при осуществлении государственной регистрации в качестве орфанного лекарственного препарата проект решения о выдаче задания на проведение экспертизы качества лекарственного средства и экспертизы отношения ожидаемой пользы к возможному риску применения лекарственного препарата в порядке ускоренной процедуры экспертизы лекарственного средства в соответствии со статьей 26 Федерального закона от 12 апреля 2010 г. N 61-ФЗ, а также проект решения о возможности рассматривать лекарственный препарат для медицинского применения в качестве орфанного лекарственного препарата согласовываются в течение одного рабочего дня начальником отдела и подписываются директором Департамента (лицом, его замещающим).

В течение одного рабочего дня со дня подписания директором Департамента решения о выдаче задания на проведение экспертизы, задание и документы направляются в экспертное учреждение.

56. При вынесении комиссией экспертов заключения о невозможности рассматривать лекарственный препарат при осуществлении государственной регистрации в качестве орфанного лекарственного препарата Министерство прекращает процедуру государственной регистрации лекарственного препарата и направляет (вручает) заявителю, уполномоченному им лицу решение о невозможности рассматривать лекарственный препарат для медицинского применения при государственной регистрации в качестве орфанного лекарственного препарата, проект которого в течение одного рабочего дня согласовывается начальником отдела и подписывается директором Департамента (лицом, его замещающим).

Заявитель вправе обратиться в Министерство с заявлением о государственной регистрации такого лекарственного препарата в соответствии со статьей 18 Федерального закона от 12 апреля 2010 г. N 61-ФЗ.

57. Уведомление заявителя о принятом решении, указанное в подпункте 3 пункта 54 настоящего Административного регламента осуществляется посредством информационно-коммуникационных технологий на основании информации о принятом решении, размещенной на портале по ведению государственного реестра лекарственных средств в форме электронного документа или на бумажном носителе (с сохранением конфиденциальности информации о составе экспертной комиссии) в течение одного рабочего дня со дня подписания соответствующего решения директором Департамента (лицом его замещающим).

Решение на бумажном носителе вручается заявителю или уполномоченному представителю заявителя в помещении, в котором предоставляется государственная услуга.

58. В отношении заключения комиссии экспертов по результатам экспертизы, предусмотренной в абзаце 2 пункта 49 Административного регламента, ответственный исполнитель в течение трех рабочих дней:

1) осуществляет оценку такого заключения для определения его соответствия заданию на проведение указанной экспертизы;

2) на основании результатов экспертизы качества лекарственного средства и экспертизы ожидаемой пользы к возможному риску применения лекарственного препарата готовит проект решения о государственной регистрации лекарственного препарата или об отказе в государственной регистрации лекарственного препарата.

59. Проект решения о государственной регистрации лекарственного препарата ими об отказе в государственной регистрации лекарственного препарата в течение шести рабочих дней согласовывается начальником отдела и подписывается директором Департамента (лицом, его замещающим).

60. При принятии решения о государственной регистрации лекарственного препарата ответственный исполнитель в течение указанных в пункте 59 шести рабочих дней:

1) подготавливает проект регистрационного удостоверения лекарственного препарата по установленной форме <6>, который согласовываются начальником отдела, директором Департамента (лицом, его замещающим) и подписывается уполномоченным заместителем Министра здравоохранения Российской Федерации;

<6> Часть 1 статьи 27 Федерального закона от 12 апреля 2010 г. N 61-ФЗ.

2) проставляет номер регистрационного удостоверения лекарственного препарата и дату его государственной регистрации на согласованную нормативную документацию, инструкцию по медицинскому применению лекарственного препарата и макеты первичной упаковки и вторичной (потребительской) упаковки;

3) вносит данные о зарегистрированном лекарственном препарате, в том числе о фармацевтической субстанции, входящей в состав лекарственного препарата, в государственный реестр лекарственных средств и передает в Департамент управления делами и кадров для выдачи заявителю или уполномоченному представителю заявителя регистрационное удостоверение и согласованные нормативную документацию, инструкцию по медицинскому применению лекарственного препарата и макеты первичной упаковки и вторичной потребительской) упаковки;

4) уведомляет заявителя о принятом решении в электронной форме или на бумажном носителе.

61. При принятии решения об отказе в государственной регистрации лекарственного препарата заявитель уведомляется об этом в письменной форме с указанием причин такого отказа.

Основанием для отказа в государственной регистрации лекарственного препарата является вывод, указанный в заключении комиссии экспертов, о том, что качество и (или) эффективность регистрируемого лекарственного препарата ш подтверждены полученными данными или что риск причинения вреда здоровью человека вследствие приема лекарственного препарата превышает эффективность eгo применения.

62. Уведомление о принятии решений, указанных в пунктах 56, 60 и 61 Административного регламента, вручается заявителю или уполномоченному представителю заявителя в помещении, в котором предоставляется государственная ус луга.

Уведомление о принятом решении направляется заявителю посредством информационно-коммуникационных технологий на основании информации о принятом решении, размещенной на портале по ведению государственного реестра лекарственных средств в форме электронного документа.

63. В случаях недостаточной обоснованности или неполноты заключения комиссии экспертов, наличия в нем противоречивых данных, фальсификации выводов экспертизы лекарственного средства, сокрытия от Министерства оснований для отвода эксперта вследствие его заинтересованности в результатах соответствующей экспертизы, наличия данных о прямом либо косвенном вмешательстве в процесс соответствующей экспертизы лиц, не участвующих в ее проведении, но оказавших влияние на процесс и результаты ее проведения, Министерством назначается повторная экспертиза лекарственного средства.

Повторная экспертиза лекарственного средства проводится с учетом результатов ранее проведенной экспертизы в срок, установленный Министерством и не превышающий тридцати рабочих дней со дня получения экспертным учреждением задания на проведение повторной экспертизы лекарственного средства.

64. Документы и данные, представленные для государственной регистрации лекарственного препарата, вне зависимости от принятого решения, подлежат хранению в Министерстве вместе с соответствующими экспертными заключениями, копиями решения о государственной регистрации лекарственного препарата и регистрационного удостоверения на лекарственный препарат с соблюдением требований по обеспечению конфиденциальности информации в течение всего срока действия регистрационного удостоверения и в течение 5 лет после окончания срока, указанного в нем.

Рассмотрение заявления о включении фармацевтической субстанции, произведенной для реализации, в государственный реестр лекарственных средств и включение фармацевтической субстанции, произведенной для реализации, в государственный реестр лекарственных средств

65. Основанием для осуществления административной процедуры "Рассмотрение заявления о включении фармацевтической субстанции, произведенной для реализации, в государственный реестр лекарственных средств и включение фармацевтической субстанции, произведенной для реализации, в государственный реестр лекарственных средств" является поступление в Министерство заявления о включении фармацевтической субстанции, произведенной для реализации, в государственный реестр лекарственных средств в соответствии с приложением N 2 к Административному регламенту и документов, указанных в пункте 16 Административного регламента, и осуществляется в соответствии с блок-схемой исполнения административной процедуры, предусмотренной приложением N 5.

66. Представленные в Министерство заявление и документы принимаются по описи и регистрируются Департаментом управления делами и кадров в день их поступления.

Копия заявления с отметкой о дате приема указанных заявления и документов направляется (вручается) заявителю.

67. Зарегистрированные заявление и документы в течение одного рабочего дня направляются в Департамент.

68. Начальник отдела Департамента, ответственного за предоставление государственной услуги (далее - начальник отдела), в течение одного рабочего дня со дня поступления в Департамент заявления и документов назначает из числа сотрудников отдела ответственного исполнителя по рассмотрению документов (далее - ответственный исполнитель).

Рассмотрение документов производится в порядке их поступления.

69. Ответственный исполнитель в течение трех рабочих дней со дня своего назначения проводит проверку полноты, достоверности и правильности оформления представленных документов с целью определения:

1) наличия исчерпывающего перечня документов, определенных пунктом 16 Административного регламента;

2) полноты и достоверности данных, содержащихся в представленных заявителем документах.

70. По результатам проверки документов и сведений, предусмотренной пунктом 69 Административного регламента, при отсутствии оснований для отказа в предоставлении государственной услуги, указанных в подпунктах 1, 2, 3 пункта 27 Административного регламента, ответственный исполнитель в течение двух рабочих дней подготавливает проект решения о выдаче задания на проведение экспертизы качества заявленной фармацевтической субстанции.

71. В случае выявления отсутствия или недостоверности информации, содержащейся в представленных заявителем документах, ответственный исполнитель подготавливает проект запроса об уточнении указанной информации, который согласовывается начальником отдела и подписывается директором Департамента (заместителем директора Департамента) в течение одного рабочего дня.

Данный запрос может быть передан уполномоченному представителю заявителя лично под расписку, направлен по почте заказным письмом или передан в электронной форме по телекоммуникационным каналам связи. В случае направления данного запроса по почте заказным письмом он считается полученным по истечении шести дней с даты направления заказного письма.

Со дня направления заявителю запроса об уточнении сведений до дня получения ответа на запрос приостанавливается десятидневный срок проведения проверки полноты, достоверности и правильности оформления представленных документов, содержащихся в представленных заявителем материалах, и принятия решения о выдаче задания на проведение экспертизы лекарственного средства.

72. Основанием для отказа в организации экспертизы качества фармацевтической субстанции является представление заявителем документов, предусмотренных пунктом 16 Административного регламента, в неполном объеме или непредставление ответа заявителем в течение девяноста рабочих дней со дня получения запроса Министерства об уточнении сведений, направленного в соответствии с пунктом 71 Административного регламента, или представление документов, не содержащих исчерпывающего перечня необходимых сведений.

В случае наличия таких оснований ответственный исполнитель готовит проект решения об отказе в проведении соответствующих экспертиз с указанием причин отказа.

73. Проект решения о выдаче задания на проведение экспертизы фармацевтической субстанции или проект решения об отказе в организации экспертизы согласовывается начальником отдела и подписывается директором Департамента (лицом, его замещающим) в течение одного рабочего дня.

74. В течение одного рабочего дня со дня подписания директором Департамента (лицом, его замещающим) решения о выдаче задания на проведение экспертизы, задание и документы направляются в экспертное учреждение.

При принятии решения о проведении экспертизы качества заявленной фармацевтической субстанции или об отказе в организации проведения экспертизы качества фармацевтической субстанции заявитель уведомляется о принятом решении в электронной форме и (или) на бумажном носителе в течение одного рабочего дня со дня подписания соответствующего решения директором Департамента (лицом, его замещающим, заместителем директора Департамента.

Решение на бумажном носителе о проведении экспертизы качества фармацевтической субстанции в случае его направления вручается заявителю или уполномоченному представителю заявителя в помещении, в котором предоставляется государственная услуга.

Уведомление о принятом решении направляется заявителю посредством информационно-коммуникационных технологий на основании информации о принятом решении, размещенной на портале по ведению государственного реестра лекарственных средств в форме электронного документа.

75. Экспертиза качества фармацевтической субстанции, составление комиссией экспертов заключения по результатам экспертизы и его направление в Министерство осуществляются в срок, не превышающий шестидесяти рабочих дней со дня получения экспертным учреждением соответствующего задания Министерства и документов, указанных в пункте 16 Административного регламента.

76. В течение пятнадцати рабочих дней со дня получения решения Министерства о направлении в экспертное учреждение задания на проведение экспертизы качества фармацевтической субстанции заявитель представляет в экспертное учреждение для проведения данной экспертизы образцы фармацевтической субстанции в количестве, необходимом для воспроизведения методов контроля качества.

При получении образцов фармацевтической субстанции экспертное учреждение выдает заявителю документ, подтверждающий получение указанных образцов, и в срок, не превышающий трех рабочих дней, уведомляет в электронной форме или на бумажном носителе об этом Министерство.

Срок для представления заявителем образцов фармацевтической субстанции и срок уведомления экспертным учреждением об этом Министерства не включаются в срок проведения экспертизы, предусмотренной пунктом 75 Административного регламента.

77. Комиссия экспертов экспертного учреждения проводит соответствующую экспертизу в срок, установленный в задании, и по результатам экспертизы составляет заключение по установленной форме <7>.

<7> Часть 12 статьи 16 Федерального закона от 12 апреля 2010 г. N 61-ФЗ.

78. При поступлении в Министерство запроса руководителя экспертного учреждения о представлении необходимых для проведения экспертизы лекарственных средств материалов, направленного в соответствии со статьей 16 Федерального закона от 12 апреля 2010 г. N 61-ФЗ, данный запрос в течение одного рабочего дня регистрируется Департаментом управления делами и кадров и передается в Департамент.

79. В течение одного рабочего дня со дня поступления запроса экспертного учреждения в Департамент начальник отдела назначает ответственного исполнителя по рассмотрению данного запроса, который в течение двух рабочих дней со дня назначения готовит проект запроса заявителю о представлении необходимых материалов.

Проект запроса заявителю согласовывается начальником отдела и подписывается директором Департамента (заместителем директора Департамента) в течение двух рабочих дней.

80. В течение одного рабочего дня со дня подписания директором Департамента (лицом, его замещающим) запроса заявителю, указанный запрос направляется заявителю.

Запрос может быть передан уполномоченному представителю заявителя лично под расписку, направлен по почте заказным письмом или передан в электронной форме по телекоммуникационным каналам связи. В случае направления данного запроса по почте заказным письмом он считается полученным по истечении шести дней с даты направления заказного письма.

81. Ответ заявителя на запрос Министерства регистрируется Департаментом управления делами и кадров и передается в Департамент в течение одного рабочего дня со дня его поступления.

82. В течение одного рабочего дня со дня поступления в Департамент ответа заявителя на запрос Министерства начальник отдела назначает ответственного исполнителя по рассмотрению ответа заявителя, который в течение одного рабочего дня со дня назначения готовит проект сопроводительного письма в экспертное учреждение, с приложением к нему ответа заявителя на запрос Министерства.

Проект сопроводительного письма в экспертное учреждение с приложением ответа заявителя согласовывается начальником отдела, подписывается директором Департамента (заместителем директора Департамента) и направляется в экспертное учреждение в течение двух рабочих дней.

83. В случае непредставления заявителем ответа на запрос Министерства по истечении девяноста рабочих дней Министерство в течение пяти рабочих дней направляет в экспертное учреждение уведомление о непредставлении заявителем ответа на запрос.

84. Документы, поступившие в экспертное учреждение для проведения экспертизы качества фармацевтической субстанции, подлежат возврату в Министерство одновременно с заключением по результатам проведенной экспертизы.

85. Заключение экспертной организации по результатам проведенной экспертизы и документы, поступившие от экспертного учреждения, в день поступления в Министерство регистрируются Департаментом управления делами и кадров и передаются в Департамент.

86. Начальник отдела в день поступления заключения экспертной организации по результатам проведенной экспертизы, указанной в пункте 75 Административного регламента, назначает ответственного исполнителя по рассмотрению документов.

Рассмотрение документов производится в порядке их поступления.

87. При получении заключения комиссии экспертов по результатам экспертизы качества фармацевтической субстанции ответственный исполнитель в течение двух рабочих дней:

1) осуществляет оценку такого заключения для определения его соответствия заданию на проведение данной экспертизы;

2) подготавливает решение о включении фармацевтической субстанции, произведенной для реализации, в государственный реестр лекарственных средств или решение об отказе в таком включении.

88. Проект решения о включении фармацевтической субстанции, произведенной для реализации, в государственный реестр лекарственных средств или об отказе в таком включении в течение одного рабочего дня согласовывается начальником отдела и подписываются директором Департамента (лицом, его замещающим).

89. При принятии решения о включении фармацевтической субстанции, произведенной для реализации, в государственный реестр лекарственных средств ответственный исполнитель в течение одного рабочего дня вносит данные о фармацевтической субстанции в государственный реестр лекарственных средств и передает в Департамент управления делами и кадров для выдачи заявителю или уполномоченному представителю заявителя соответствующее решение.

90. При принятии решения об отказе во включении фармацевтической субстанции, произведенной для реализации, в государственный реестр лекарственных средств заявитель уведомляется об этом в письменной форме с указанием причин такого отказа.

Основанием для отказа во включении фармацевтической субстанции, произведенной для реализации, в государственный реестр лекарственных средств является решение Министерства о том, что качество фармацевтической субстанции не подтверждено полученными данными

91. Уведомление о принятии решений, указанных в пунктах 89 и 90 Административного регламента, вручается заявителю или уполномоченному представителю заявителя в помещении, в котором предоставляется государственная услуга.

Уведомление о принятом решении направляется заявителю посредством информационно-коммуникационных технологий на основании информации о принятом решении, размещенной на портале по ведению государственного реестра лекарственных средств в форме электронного документа.

Рассмотрение заявления о подтверждении государственной регистрации лекарственного препарата и выдача бессрочного регистрационного удостоверения лекарственного препарата

92. Административная процедура "Рассмотрение заявления о подтверждении государственной регистрации лекарственного препарата и выдача бессрочного регистрационного удостоверения лекарственного препарата" осуществляется в соответствии с блок-схемой исполнения административной процедуры, предусмотренной приложением N 6 к Административному регламенту.

93. Основанием для осуществления административной процедуры является поступление в Министерство заявления о подтверждении государственной регистрации лекарственного препарата и документов, указанных в пункте 17 Административного регламента, а также в связи с поступлением сведений, указанных в 17 Административного регламента, с использованием Единого портала государственных и муниципальных услуг (функций).

94. Представленные в Министерство заявление и документы принимаются по описи и регистрируются Департаментом управления делами и кадров в день их поступления.

Копия заявления с отметкой о дате приема указанных заявления и документов направляется (вручается) заявителю.

95. Зарегистрированные заявление и документы в течение одного рабочего дня направляются в Департамент государственного регулирования обращения лекарственных средств Министерства (далее - Департамент).

96. Начальник отдела Департамента в течение одного рабочего дня со дня принятия заявления и документов назначает из числа сотрудников отдела ответственного исполнителя по рассмотрению документов.

Рассмотрение документов производится в порядке их поступления.

97. Ответственный исполнитель в течение пяти рабочих дней со дня своего назначения осуществляет:

1) проверку полноты и достоверности сведений, содержащихся в представленных заявителем документах;

2) готовит проект решения о проведении или об отказе в проведении экспертизы отношения ожидаемой пользы к возможному риску применения лекарственного препарата, а также экспертизы качества лекарственного средства, проводимой в случае внесения изменений в нормативную документацию.

98. В случае выявления недостоверности сведений, содержащихся в представленных заявителем материалах, ответственный исполнитель подготавливает проект запроса об уточнении указанных сведений, который согласовывается начальником отдела и подписывается директором Департамента (заместителем директора Департамента) в течение одного рабочего дня.

Данный запрос может быть передан уполномоченному представителю заявителя лично под расписку, направлен по почте заказным письмом или передан в электронной форме по телекоммуникационным каналам связи. В случае направления данного запроса по почте заказным письмом он считается полученным по истечении шести дней с даты направления заказного письма.

Со дня направления заявителю запроса об уточнении сведений до дня получения ответа на запрос приостанавливается десятидневный срок проведения проверки полноты и достоверности сведений, содержащихся в представленных заявителем материалах, и принятия решения о проведении или об отказе в проведении экспертизы отношения ожидаемой пользы к возможному риску применения лекарственного препарата, а также экспертизы качества лекарственного средства, проводимой в случае внесения изменений в нормативную документацию или нормативный документ, в целях подтверждения государственной регистрации лекарственного препарата.

99. По результатам проверки сведений, предусмотренной пунктом 97 Административного регламента, ответственный исполнитель готовит проект решения о выдаче задания экспертному учреждению на проведение экспертизы отношения ожидаемой пользы к возможному риску применения лекарственного препарата, а также экспертизы качества лекарственного средства, проводимой в случае внесения изменений в нормативную документацию, на основании документов, указанных в пункте 17 Административного регламента, с указанием срока проведения экспертизы, не превышающего семьдесят пять рабочих дней со дня получения экспертным учреждением соответствующего задания и документов, указанных в пункте 17 Административного регламента.

100. Проект решения о проведении экспертизы, указанной в пункте 99 Административного регламента или об отказе в проведении такой экспертизы, согласовывается начальником отдела и подписывается директором Департамента (лицом его замещающим) в течение двух рабочих дней.

Основанием для отказа в проведении экспертизы отношения ожидаемой пользы к возможному риску применения лекарственного препарата и (или) экспертизы качества лекарственного средства является представление документов, указанных в пункте 17 Административного регламента, в неполном объеме, непредставление ответа заявителем в течение девяноста рабочих дней со дня получения запроса Министерства об уточнении сведений, направленного в соответствии с пунктом 98 Административного регламента, или отсутствие в представленных документах исчерпывающих сведений, которые должны быть отражены в них.

101. В течение одного рабочего дня со дня подписания директором Департамента решения о выдаче задания на проведение экспертизы, задание и документы, указанные в пункте 17 Административного регламента, направляются в экспертное учреждение.

102. При принятии решения о проведении экспертизы, указанной в пункте 99 Административного регламента, или об отказе в проведении такой экспертизы в течение одного рабочего дня со дня подписания решения директором Департамента заявитель уведомляется в письменном виде о принятом решении.

Решение о проведении экспертизы или об отказе в проведении экспертизы вручается заявителю или уполномоченному представителю заявителя в помещении, в котором предоставляется государственная услуга.

Уведомление о принятом решении направляется заявителю посредством информационно-коммуникационных технологий на основании информации о принятом решении, размещенной на портале по ведению государственного реестра лекарственных средств в форме электронного документа.

103. Предоставление образцов лекарственного препарата в случае принятия решения о проведении экспертизы качества лекарственного средства и получение образцов лекарственного препарата экспертным учреждением осуществляется в порядке, установленном пунктом 50 Административного регламента.

104. Документы, содержащиеся в регистрационном досье и поступившие в экспертное учреждение для осуществления их экспертизы в целях подтверждения государственной регистрации лекарственного препарата, подлежат возврату в Министерство одновременно с заключением по результатам проведенной экспертизы.

105. В день поступления в Департамент заключения экспертной организации по результатам проведенной экспертизы, указанной в пункте 99 Административного регламента, начальник отдела назначает ответственного исполнителя по рассмотрению документов.

106. Ответственный исполнитель в течение двух рабочих дней со дня своего назначения:

1) осуществляет оценку результатов экспертизы отношения ожидаемой пользы к возможному риску применения лекарственного препарата, а также экспертизы качества лекарственного средства, проводимой в случае внесения изменений в нормативную документацию;

2) оформляет бессрочное регистрационное удостоверение на лекарственный препарат по установленной форме <8>

<8> Часть 1 статьи 27 Федерального закона от 12 апреля 2010 г. N 61-ФЗ

3) проставляет номер регистрационного удостоверения лекарственного препарата и дату подтверждения государственной регистрации лекарственного препарата на согласованную нормативную документацию, инструкцию по медицинскому применению лекарственного препарата и макеты первичной упаковки и вторичной (потребительской) упаковки, в случае внесения изменений в инструкцию по медицинскому применению, нормативную документацию и макеты первичной упаковки и вторичной (потребительской) упаковки.

107. В случае если по результатам экспертиз установлено несоответствие отношения ожидаемой пользы к возможному риску применения лекарственного препарата, подтверждение о государственной регистрации лекарственного препарата не производится и готовится решение об отмене государственной регистрации лекарственного препарата для медицинского применения и исключении его из государственного реестра лекарственных средств.

108. В течение двух рабочих дней регистрационное удостоверение лекарственного препарата согласовывается начальником отдела, директором Департамента (лицом, его замещающим) и подписывается уполномоченным заместителем Министра здравоохранения Российской Федерации.

109. При принятии решения о подтверждении государственной регистрации лекарственного препарата ответственный исполнитель в течение одного рабочего дня уведомляет заявителя в письменном виде, вносит данные о подтверждении лекарственного препарата в государственный реестр лекарственных средств и передает в Департамент управления делами и кадров для выдачи заявителю или представителю заявителя регистрационное удостоверение и, в случае внесения изменений в нормативную документацию, инструкцию по медицинскому применению лекарственного препарата и макеты первичной упаковки и вторичной (потребительской) упаковки, согласованные нормативную документацию, инструкцию по медицинскому применению лекарственного препарата и макеты первичной упаковки и вторичной (потребительской) упаковки.

110. Документы и данные, представленные для подтверждения государственной регистрации лекарственного препарата, вне зависимости от принятого решения, подлежат хранению в Минздраве России вместе с соответствующими экспертными заключениями, копиями заключений о проведенных экспертизах и регистрационного удостоверения на лекарственный препарат с соблюдением требований по обеспечению конфиденциальности информации бессрочно.

Рассмотрение заявления о внесении изменений в документы, содержащиеся в регистрационном досье на зарегистрированный лекарственный препарат, и принятие решения о внесении изменений в документы, содержащиеся в регистрационном досье на зарегистрированный лекарственный препарат

111. Административная процедура "Рассмотрение заявления о внесении изменений в документы, содержащиеся в регистрационном досье на зарегистрированный лекарственный препарат, и принятие решения о внесении изменений в документы, содержащиеся в регистрационном досье на зарегистрированный лекарственный препарат" осуществляется в соответствии с блок-схемой схемой исполнения административной процедуры, предусмотренной приложением N 7 к Административному регламенту.

112. Основанием для начала административной процедуры является поступление в Министерство заявления и документов, указанных в пункте 18 Административного регламента, а также в связи с поступлением сведений, указанных в пункте 18 Административного регламента, с использованием Единого портала государственных и муниципальных услуг (функций).

113. Представленное в Министерство заявление о внесении изменений в документы, содержащиеся в регистрационном досье на зарегистрированный лекарственный препарат, и документы принимаются по описи и регистрируются Департаментом управления делами и кадров в день их поступления.

Копия заявления с отметкой о дате приема, указанных заявления и документов, направляется (вручается) заявителю.

114. Зарегистрированные заявление и документы в течение одного рабочего дня направляются в Департамент государственного регулирования обращения лекарственных средств Министерства (далее - Департамент).

115. Начальник отдела в течение одного рабочего дня со дня принятия заявления и документов назначает из числа сотрудников отдела ответственного исполнителя по рассмотрению документов.

Рассмотрение документов производится в порядке их поступления.

116. Ответственный исполнитель в течение пяти рабочих дней со дня своего назначения осуществляет проверку полноты и достоверности сведений, содержащихся в представленных заявителем материалах.

117. В случае выявления недостоверности сведений, содержащихся в представленных заявителем материалах, ответственный исполнитель подготавливает проект запроса об уточнении указанных сведений, который согласовывается начальником отдела и подписывается директором Департамента (заместителем директора Департамента) в течение одного рабочего дня.

Данный запрос может быть передан уполномоченному представителю заявителя лично под расписку, направлен по почте заказным письмом или передан в электронной форме по телекоммуникационным каналам связи. В случае направления данного запроса по почте заказным письмом он считается полученным по истечении шести дней с даты направления заказного письма.

Со дня направления заявителю запроса об уточнении сведений до дня получения ответа на запрос приостанавливается десятидневный срок проведения проверки полноты и достоверности сведений, содержащихся в представленных заявителем материалах, и принятия решения о проведении экспертизы лекарственных средств в части экспертизы качества лекарственного средства и (или) экспертизы отношения ожидаемой пользы к возможному риску применения лекарственного препарата для медицинского применения в целях внесения изменений в документы, содержащиеся в регистрационном досье на зарегистрированный лекарственный препарат.

118. По результатам проверки представленных заявителем сведений ответственный исполнитель готовит проект:

1) решения о выдаче задания экспертному учреждению на проведение экспертизы лекарственного средства в части экспертизы качества лекарственного средства и (или) экспертизы отношения ожидаемой пользы к возможному риску применения лекарственного препарата для медицинского применения, которая проводится в случае внесения изменений в документы, содержащиеся в регистрационном досье на зарегистрированный лекарственный препарат, в отношении:

а) сведений, указанных в инструкции по медицинскому применению лекарственного препарата:

лекарственная форма с указанием наименований и количественного состава действующих веществ и качественного состава вспомогательных веществ (при необходимости количественного состава вспомогательных веществ);

фармакодинамика и фармакокинетика (за исключением фармакокинетики гомеопатических лекарственных препаратов и растительных лекарственных препаратов);

показания для применения; противопоказания для применения;

меры предосторожности при применении;

указание возможности и особенностей применения лекарственного препарата для медицинского применения беременными женщинами, женщинами в период грудного вскармливания, детьми, взрослыми, имеющими хронические заболевания;

режим дозирования, способы введения и применения, при необходимости время приема лекарственного препарата, продолжительность лечения, в том числе у детей до и после одного года;

возможные побочные действия и нежелательные реакции при применении лекарственного препарата;

симптомы передозировки, меры по оказанию помощи при передозировке;

взаимодействие с другими лекарственными препаратами и (или) пищевыми продуктами;

формы выпуска лекарственного препарата;

указание (при необходимости) особенностей действия лекарственного препарата при первом приеме или при его отмене;

сведения о возможном влиянии лекарственного препарата для медицинского применения на способность управлять транспортными средствами, механизмами;

срок годности и указание на запрет применения лекарственного препарата по истечении срока годности;

условия хранения;

условия отпуска;

б) состава лекарственного препарата для медицинского применения;

в) изменения места производства лекарственного препарата для медицинского применения;

г) изменения показателей качества лекарственного препарата для медицинского применения и (или) методов контроля качества лекарственного препарата для медицинского применения;

д) изменения срока годности лекарственного препарата для медицинского применения;

е) сведений о необходимости внесения иных изменений в инструкцию по медицинскому применению лекарственного препарата, а также в иные документы, содержащиеся в регистрационном досье на зарегистрированный лекарственный препарат. При этом решение о проведении экспертизы качества лекарственных средств и (или) экспертизы отношения ожидаемой пользы к возможному риску применения лекарственного препарата для медицинского применения принимается в соответствии с утвержденной уполномоченным федеральным органом исполнительной власти классификацией изменений, вносимых в документы, содержащиеся в регистрационном досье на зарегистрированный лекарственный препарат.

2) решения об отказе в проведении экспертиз, указанных в подпункте 1 настоящего пункта Административного регламента.

3) решения о внесении изменений в документы, содержащиеся в регистрационном досье на зарегистрированный лекарственный препарат, в случае внесения изменений, в отношении которых не требуется проведение экспертиз, указанных в подпункте 1 настоящего пункта Административного регламента, или об отказе во внесении таких изменений.

119. Основанием для отказа в проведении указанных в подпункте 1 пункта 118 Административного регламента экспертиз является представление заявителем документов, указанных в пункте 18 Административного регламента, в неполном объеме, непредставление ответа заявителем в течение девяноста рабочих дней со дня получения запроса Министерства об уточнении сведений, направленного в соответствии с пунктом 117 Административного регламента, отсутствие в представленных документах достаточных сведений, подтверждающих необходимость внесения изменений, а также отсутствие информации, подтверждающей факт уплаты государственных пошлин за внесение изменений в документы, содержащиеся в регистрационном досье на зарегистрированный лекарственный препарат.

120. Проект решения о выдаче задания экспертному учреждению на проведение экспертиз, указанных в подпункте 1 пункта 118 Административного регламента, согласовывается начальником отдела и подписывается директором Департамента (лицом, его замещающим) в течение двух рабочих дней.

В течение одного рабочего дня со дня подписания директором Департамента решения о выдаче задания на проведение экспертизы, задание и представленные для внесения изменений документы направляются в экспертное учреждение.

121. При принятии решения о проведении экспертиз, указанных в подпункте 1 пункта 118 Административного регламента, или решения об отказе в проведении экспертиз заявитель уведомляется в письменной форме в течение одного рабочего дня от даты подписания решения директором Департамента.

Решение о проведении экспертизы или об отказе в проведении экспертизы вручается заявителю или уполномоченному представителю заявителя в помещении, в котором предоставляется государственная услуга.

Уведомление о принятом решении направляется заявителю посредством информационно-коммуникационных технологий на основании информации о принятом решении, размещенной на портале по ведению государственного реестра лекарственных средств в форме электронного документа.

122. Предоставление образцов лекарственного препарата в случае принятия решения о проведении экспертизы качества лекарственного средства, указанной в подпункте 1 пункта 118 Административного регламента, и получение экспертным учреждением таких образцов осуществляются в порядке, установленном пунктом 50 Административного регламента.

123. В случае недостаточности представленных эксперту материалов для дачи заключения эксперт обращается к руководителю экспертного учреждения о предоставлении ему необходимых материалов. Руководитель экспертного учреждения обращается с соответствующим запросом в Министерство.

При поступлении в Министерство запроса руководителя экспертного учреждения о представлении необходимых для проведения экспертизы лекарственных средств материалов, направленного в соответствии со статьей 16 Федерального закона от 12 апреля 2010 г. N 61-ФЗ, данный запрос в течение одного рабочего дня регистрируется Департаментом управления делами и кадров и передается в Департамент.

В течение одного рабочего дня со дня поступления запроса экспертного учреждения в Департамент начальник отдела назначает ответственного исполнителя по рассмотрению данного запроса, который в течение двух рабочих дней со дня назначения готовит проект запроса заявителю о представлении необходимых материалов.

Проект запроса заявителю согласовывается начальником отдела и подписывается директором Департамента (заместителем директора Департамента) в течение одного рабочего дня.

Запрос может быть передан уполномоченному представителю заявителя лично под расписку, направлен по почте заказным письмом или передан в электронной форме по телекоммуникационным каналам связи. В случае направления данного запроса по почте заказным письмом он считается полученным по истечении шести дней с даты направления заказного письма.

Ответ заявителя на запрос Министерства регистрируется Департаментом управления делами и кадров и передается в Департамент в течение одного рабочего дня со дня его поступления.

В течение одного рабочего дня со дня поступления в Департамент ответа заявителя на запрос Министерства начальник отдела назначает ответственного исполнителя по рассмотрению ответа заявителя, который в течение двух рабочих дней со дня назначения готовит проект сопроводительного письма в экспертное учреждение, с приложением к нему ответа заявителя на запрос Министерства.

Проект сопроводительного письма в экспертное учреждение с приложением ответа заявителя согласовывается начальником отдела, подписывается директором Департамента (заместителем директора Департамента) и направляется в экспертное учреждение в течение двух рабочих дней.

В случае непредставления заявителем ответа на запрос Министерства по истечении девяноста рабочих дней Министерство в течение пяти рабочих дней направляет в экспертное учреждение уведомление о непредставлении заявителем ответа на запрос.

124. Документы, поступившие в экспертное учреждение для осуществления их экспертизы в целях внесения изменений в документы, содержащиеся в регистрационном досье на зарегистрированный лекарственный препарат, подлежат возврату в Министерство одновременно с заключениями соответствующих экспертиз.

125. Заключение и документы, поступившие от экспертного учреждения в Министерство, регистрируются Департаментом управления делами и кадров и в день их поступления передаются в Департамент.

126. В течение одного рабочего дня со дня поступления в Департамент заключения экспертной организации документов начальник отдела назначает ответственного исполнителя по их рассмотрению.

127. Ответственный исполнитель в течение трех рабочих дней со дня своего назначения по результатам экспертиз, указанных в подпункте 1 пункта 118 Административного регламента:

1) готовит проект решения о внесении изменений в документы, содержащиеся в регистрационном досье на зарегистрированный лекарственный препарат, или об отказе во внесении таких изменений с указанием причин отказа;

2) в случае, если вносимые изменения затрагивают сведения, указанные в регистрационном удостоверении на лекарственный препарат, оформляет новое регистрационное удостоверение лекарственного препарата по установленной форме <9>;

<9> Часть 1 статьи 27 Федерального закона от 12 апреля 2010 г. N 61-ФЗ

3) проставляет номер регистрационного удостоверения лекарственного препарата и дату принятия решения о внесении изменений в документы, содержащиеся в регистрационном досье на зарегистрированный лекарственный препарат, на согласованные изменения в нормативную документацию, инструкцию по медицинскому применению лекарственного препарата и макеты первичной упаковки и вторичной (потребительской) упаковки, при условии внесения изменений в них.

128. Основанием для отказа во внесении изменений в документы, содержащиеся в регистрационном досье на лекарственный препарат, является заключение Министерства о возможности снижения безопасности, качества, эффективности лекарственного средства в случае внесения изменения таких изменений.

129. Проект решения о внесении изменений в документы, содержащиеся в регистрационном досье на зарегистрированный лекарственный препарат или об отказе во внесении таких изменений, в течение трех рабочих дней согласовывается начальником отдела и подписывается директором Департамента (лицом, его замещающим). Регистрационное удостоверение лекарственного препарата, оформляемое в случае, указанном в подпункте 1 пункта 118 Административного регламента, подписывается уполномоченным заместителем Министра здравоохранения Российской Федерации.

130. Ответственный исполнитель в течение двух рабочих дней после подписания директором Департамента решения о внесении изменений в документы, содержащиеся в регистрационном досье на зарегистрированный лекарственный препарат, вносит в государственный реестр лекарственных средств необходимые изменения и передает в Департамент управления делами и кадров решение о внесении изменений в документы, содержащиеся в регистрационном досье на зарегистрированный лекарственный препарат, согласованные изменения и регистрационное удостоверение (при наличии) для выдачи заявителю.

131. При принятии решения о внесении изменений в документы, содержащиеся в регистрационном досье на зарегистрированный лекарственный препарат, или об отказе во внесении таких изменений заявитель уведомляется о принятом решении в письменной форме в течение одного рабочего дня со дня подписания решения директором Департамента.

Уведомление о принятом решении может быть получено заявителем посредством информационно-коммуникационных технологий на основании информации о принятом решении, размещенной на портале по ведению государственного реестра лекарственных средств в форме электронного документа в день подписания решения.

132. Решение о внесении изменений в документы, содержащиеся в регистрационном досье на зарегистрированный лекарственный препарат с приложением согласованных изменений в документы, содержащиеся в регистрационном досье на зарегистрированный лекарственный препарат, или об отказе во внесении таких изменений вручается заявителю или уполномоченному представителю заявителя в помещении, в котором предоставляется государственная услуга.

Рассмотрение заявления о внесении изменений в документы на фармацевтическую субстанцию, произведенную для реализации и включенную в государственный реестр лекарственных средств, и принятие решения о внесении таких изменений

133. Административная процедура "Рассмотрение заявления о внесении изменений в документы на фармацевтическую субстанцию, произведенную для реализации и включенную в государственный реестр лекарственных средств, и принятие решения о внесении таких изменений" осуществляется при поступлении в Министерство заявления о внесении изменений в документы на фармацевтическую субстанцию, произведенную для реализации и включенную в государственный реестр лекарственных средств, с приложением документов, указанных в пункте 19 Административного регламента.

134. Внесение изменений в документы на фармацевтическую субстанцию, произведенную для реализации и включенную в государственный реестр лекарственных средств, осуществляется в порядке, установленном пунктами 113 - 132 Административного регламента.

Отмена государственной регистрации лекарственного препарата и исключение лекарственного препарата из государственного реестра лекарственных средств

135. Административная процедура "Отмена государственной регистрации лекарственного препарата и исключение лекарственного препарата из государственного реестра лекарственных средств" в рамках предоставления государственной услуги осуществляется в случае подачи держателем или владельцем регистрационного удостоверения лекарственного препарата или уполномоченным им юридическим лицом заявления об отмене государственной регистрации лекарственного препарата (далее - заявление об отмене).

136. При поступлении заявления об отмене директор Департамента в течение одного рабочего дня назначает ответственного исполнителя за его рассмотрение.

Ответственный исполнитель в течение пяти рабочих дней рассматривает заявление об отмене и готовит проект решения об отмене государственной регистрации лекарственного препарата и исключении лекарственного препарата из государственного реестра.

137. Проект решения об отмене государственной регистрации лекарственного препарата и исключении лекарственного препарата из государственного реестра лекарственных средств в течение пяти рабочих дней согласовывается с начальником отдела, директором Департамента и подписывается уполномоченным заместителем Министра здравоохранения Российской Федерации.

138. В течение трех рабочих дней сведения об отмене государственной регистрации лекарственного препарата и исключении лекарственного препарата из государственного реестра лекарственных средств размещаются на официальном сайте Министерства.

139. При принятии решения об отмене государственной регистрации лекарственного препарата и исключении из государственного реестра лекарственных средств соответствующая запись о лекарственном препарате производится в государственном реестре лекарственных средств в срок, не превышающий одного рабочего дня со дня принятия такого решения.

Исключение фармацевтической субстанции, произведенной для реализации, из государственного реестра лекарственных средств для медицинского применения

140. Административная процедура "Исключение фармацевтической субстанции, произведенной для реализации, из государственного реестра лекарственных средств для медицинского применения" осуществляется в случае подачи разработчиком лекарственного средства или производителем лекарственного средства либо уполномоченным ими другим юридическим лицом заявления об исключении из государственного реестра лекарственных средств фармацевтической субстанции, произведенной для реализации (далее - заявление об исключении).

141. При поступлении заявления об исключении директор Департамента в течение одного рабочего дня назначает ответственного исполнителя за рассмотрение заявления об исключении.

142. Ответственный исполнитель в течение пяти рабочих дней рассматривает заявление об исключении и готовит проект решения об исключении фармацевтической субстанции, произведенной для реализации, из государственного реестра лекарственных средств.

143. Проект решения об исключении фармацевтической субстанции, произведенной для реализации, из государственного реестра лекарственных средств в течение пяти рабочих дней согласовывается с начальником отдела, директором Департамента и подписывается уполномоченным заместителем Министра здравоохранения Российской Федерации.

144. В течение трех рабочих дней сведения об исключении фармацевтической субстанции, произведенной для реализации, из государственного реестра лекарственных средств размещаются на официальном сайте Министерства.

145. При принятии решения об исключении фармацевтической субстанции, произведенной для реализации, из государственного реестра лекарственных средств соответствующая запись производится в государственном реестре лекарственных средств в срок, не превышающий одного рабочего дня со дня принятия такого решения.

Выдача дубликата регистрационного удостоверения лекарственного препарата

146. Административная процедура "Выдача дубликата регистрационного удостоверения лекарственного препарата" осуществляется в соответствии с блок-схемой исполнения административной процедуры, предусмотренной приложением N 9 к Административному регламенту, в случае подачи держателем или владельцем регистрационного удостоверения лекарственного препарата или уполномоченного ими другого юридического лица заявления, указанного в пункте 21 Административного регламента.

147. В случае утраты или повреждения регистрационного удостоверения лекарственного препарата Минздрав осуществляет выдачу дубликата в срок, предусмотренный подпунктом 9 пункта 12 Административного Регламента.

Дубликат регистрационного удостоверения оформляется по установленной форме <10>, с отметкой "Дубликат от дата"

<10> Часть 1 статьи 27 Федерального закона от 12 апреля 2010 г. N 61-ФЗ

148. Представленное в Министерство заявление о выдаче дубликата регистрационного удостоверения лекарственного препарата принимается и регистрируются Департаментом управления делами и кадров в день их поступления.

Копия заявления с отметкой о дате приема направляется (вручается) заявителю.

149. Зарегистрированное заявление в течение одного рабочего дня направляется в Департамент государственного регулирования обращения лекарственных средств Министерства (далее - Департамент).

150. Начальник отдела в течение одного рабочего дня со дня принятия заявления назначает из числа сотрудников отдела ответственного исполнителя по рассмотрению заявления.

151. Ответственный исполнитель в течение восьми рабочих дней со дня своего назначения:

1) готовит проект дубликата регистрационного удостоверения лекарственного препарата, который согласовывается начальником отдела и директором Департамента (лицом, его замещающим) и подписывается уполномоченным заместителем Министра здравоохранения Российской Федерации;

2) передает в Департамент управления делами и кадров для выдачи держателю или владельцу регистрационного удостоверения лекарственного препарата или уполномоченному ими другому юридическому лицу дубликат регистрационного удостоверения лекарственного препарата.

IV. Формы контроля за предоставлением государственной услуги

Порядок осуществления текущего контроля за соблюдением и исполнением ответственными должностными лицами положений Административного регламента и иных нормативных правовых актов, устанавливающих требования к предоставлению государственной услуги, а также принятием ими решений

152. Текущий контроль за соблюдением порядка предоставления государственной услуги, принятием решений должностными лицами Министерства осуществляется постоянно в процессе осуществления административных процедур, в соответствии с установленными Административным регламентом содержанием действий и сроками их осуществления, а также путем проведения проверок исполнения положений Административного регламента, иных нормативных правовых актов Российской Федерации.

153. Контроль за исполнением административных процедур при предоставлении государственной услуги осуществляется должностными лицами Министерства, ответственными за организацию работы по предоставлению государственной услуги.

Порядок и периодичность осуществления плановых и внеплановых проверок полноты и качества предоставления государственной услуги, в том числе порядок и формы контроля за полнотой и качеством предоставления государственной услуги

154. Контроль осуществляется путем проведения должностными лицами Министерства проверок соблюдения и исполнения ответственными должностными лицами Министерства положений настоящего Административного регламента, нормативных правовых актов Российской Федерации.

Периодичность осуществления контроля устанавливается Министром здравоохранения Российской Федерации.

155. В Министерстве проводятся плановые и внеплановые проверки полноты и качества исполнения государственной услуги.

При проведении плановой проверки могут рассматриваться все вопросы, связанные с исполнением государственной услуги (комплексные проверки), или вопросы, связанные с исполнением той или иной административной процедуры (тематические проверки).

Внеплановые проверки проводятся по конкретному обращению (жалобе) граждан и юридических лиц.

Периодичность осуществления плановых проверок устанавливается Министром здравоохранения Российской Федерации.

Плановые и внеплановые проверки проводятся на основании приказов Министерства.

156. По результатам контроля, в случае выявления нарушений прав заявителей, виновные лица привлекаются к ответственности, установленной законодательством Российской Федерации.

Ответственность должностных лиц Министерства за решения и действия (бездействие), принимаемые (осуществляемые) ими в ходе предоставления государственной услуги

157. Персональная ответственность должностных лиц Министерства закрепляется в их должностных регламентах в соответствии с требованиями законодательства Российской Федерации.

Исполнители, ответственные за осуществление административных процедур Административного регламента, несут персональную ответственность за:

1) соответствие результатов рассмотрения документов, представленных заявителями, требованиям законодательства Российской Федерации;

2) соблюдение сроков и порядка приема документов;

3) соблюдение сроков и порядка выдачи решения о государственной регистрации лекарственного препарата для медицинского применения или решения об отказе в государственной регистрации лекарственного препарата для медицинского применения;

4) соблюдение сроков и порядка подтверждения государственной регистрации лекарственного препарата и выдачи бессрочного регистрационного удостоверения лекарственного препарата;

5) соблюдение сроков и порядка выдачи решения о внесении изменений в документы, содержащиеся в регистрационном досье на зарегистрированный лекарственный препарат для медицинского применения, или решения об отказе во внесении изменений в документы, содержащиеся в регистрационном досье на зарегистрированный лекарственный препарат;

6) соблюдение сроков и порядка выдачи решения об отмене государственной регистрации лекарственного препарата и исключении лекарственного препарата из государственного реестра лекарственных средств.

Положения, характеризующие требования к порядку и формам контроля за предоставлением государственной услуги, в том числе со стороны граждан, их объединений и организаций

158. Граждане, их объединения и организации могут контролировать предоставление государственной услуги путем получения информации по телефону, по письменным обращениям, по электронной почте, на официальном сайте

Министерства и через Единый портал государственных и муниципальных услуг (функций).

159. Заявители (получатели государственной услуги) могут принимать участие в электронных опросах, форумах и анкетировании по вопросам удовлетворенности полнотой и качеством предоставления государственной услуги, соблюдения должностными лицами Министерства положений Административного регламента, сроков и последовательности административных процедур (действий), предусмотренных Административным регламентом.

V. Досудебный (внесудебный) порядок обжалования решений и действий (бездействия) Министерства, а также должностных лиц Министерства

Информация для заявителя о его праве подать жалобу на решение Министерства и (или) действие (бездействие) должностных лиц Министерства при предоставлении государственной услуги

160. Заявители вправе обжаловать решения, принятые в ходе предоставления государственной услуги (на любом этапе), действия (бездействие) должностных лиц Министерства в досудебном порядке.

Предмет жалобы

161. Заявитель может обратиться с жалобой, в том числе в следующих случаях:

1) нарушение срока регистрации запроса заявителя о предоставлении государственной услуги;

2) нарушение срока предоставления государственной услуги;

3) требование у заявителя документов, не предусмотренных нормативными правовыми актами Российской Федерации для предоставления государственной услуги;

4) отказ в приеме у заявителя документов, предоставление которых предусмотрено нормативными правовыми актами Российской Федерации для предоставления государственной услуги;

5) отказ в предоставлении государственной услуги, если основания отказа не предусмотрены федеральными законами и принятыми в соответствии с ними иными нормативными правовыми актами Российской Федерации;

6) затребование с заявителя при предоставлении государственной услуги платы, не предусмотренной нормативными правовыми актами Российской Федерации;

7) отказ Министерства, должностного лица Министерства в исправлении допущенных опечаток и ошибок в выданных в результате предоставления государственной услуги документах либо нарушение установленного срока таких исправлений.

162. Жалоба должна содержать:

1) наименование органа, предоставляющего государственную услугу, должностного лица органа, предоставляющего государственную услугу, либо государственного служащего, решения и действия (бездействие) которых обжалуются;

2) фамилию, имя, отчество (последнее - при наличии), сведения о месте жительства заявителя - физического лица либо наименование, сведения о месте нахождения заявителя - юридического лица, а также номер (номера) контактного телефона, адрес (адреса) электронной почты (при наличии) и почтовый адрес, по которым должен быть направлен ответ заявителю;

3) сведения об обжалуемых решениях и действиях (бездействии) органа, предоставляющего государственную услугу, должностного лица органа, предоставляющего государственную услугу, либо государственного служащего;

4) доводы, на основании которых заявитель не согласен с решением и действием (бездействием) органа, предоставляющего государственную услугу, должностного лица органа, предоставляющего государственную услугу, либо государственного служащего.

Органы государственной власти и уполномоченные на рассмотрение жалобы должностные лица, которым может быть направлена жалоба

163. В случае обжалования действий (бездействия) должностного лица структурного подразделения Министерства жалоба подается на имя руководителя соответствующего структурного подразделения Министерства.

В случае обжалования действий (бездействия) руководителя структурного подразделения Министерства жалоба подается на имя заместителя Министра здравоохранения Российской Федерации, курирующего данное структурное подразделение в соответствии с распределением обязанностей, установленным приказом Министерства.

Жалоба на действия (бездействие) заместителя Министра здравоохранения Российской Федерации подается на имя Министра здравоохранения Российской Федерации.

Порядок подачи и рассмотрения жалобы

164. В досудебном порядке заявители имеют право обратиться с жалобой в письменной форме по почте, через многофункциональный центр, с использованием информационно-телекоммуникационной сети "Интернет", единого портала государственных и муниципальных услуг (функций), а также может быть принята при личном приеме заявителя в Министерстве на решение, действие (бездействие) должностного лица Министерства, ответственного за предоставление государственной услуги.

Сроки рассмотрения жалобы

165. Жалоба подлежит регистрации в течение трех рабочих дней с момента поступления в Министерство.

166. При обращении заявителей с жалобой в письменной форме или в форме электронного документа срок ее рассмотрения не должен превышать пятнадцати рабочих дней со дня ее регистрации, а в случае обжалования отказа органа, предоставляющего государственную услугу, должностного лица органа, предоставляющего государственную услугу, в приеме документов у заявителя либо в исправлении допущенных опечаток и ошибок или в случае обжалования нарушения установленного срока таких исправлений - в течение пяти рабочих дней со дня ее регистрации, если Правительством Российской Федерации не установлен иной срок.

Перечень оснований для приостановления рассмотрения жалобы в случае, если возможность приостановления предусмотрена законодательством Российской Федерации

167. Основания для приостановления рассмотрения жалобы законодательством Российской Федерации не предусматриваются.

Результат рассмотрения жалобы

168. По результатам рассмотрения жалобы Министерство принимает одно из следующих решений:

1) удовлетворяет жалобу, в том числе в форме отмены принятого решения, исправления допущенных органом, предоставляющим государственную услугу, опечаток и ошибок в выданных в результате предоставления государственной документах, возврата заявителю денежных средств, взимание которых не предусмотрено нормативными правовыми актами Российской Федерации, а также в иных формах;

2) отказывает в удовлетворении жалобы.

169. В случае установления в ходе или по результатам рассмотрения жалобы признаков состава административного правонарушения или преступления должностное лицо, наделенное полномочиями по рассмотрению жалоб, незамедлительно направляет имеющиеся материалы в органы прокуратуры.

Порядок информирования заявителя о результатах рассмотрения жалобы

170. В ходе личного приема заявителю может быть отказано в дальнейшем рассмотрении обращения, если ему ранее был дан ответ по существу поставленных вопросов.

171. Не позднее дня, следующего за днем принятия решения, заявителю направляется мотивированный ответ о результатах рассмотрения жалобы в письменной форме и, по желанию заявителя, в электронной форме.

Порядок обжалования решения по жалобе

172. Обжалование решения по жалобе осуществляется в порядке,

установленном законодательством Российской Федерации.

Право заявителя на получение информации и документов, необходимых для обоснования и рассмотрения жалобы

173. Заявители имеют право обратиться в Министерство за получением информации и документов, необходимых для обоснования и рассмотрения жалобы.

Способы информирования заявителей о порядке подачи и рассмотрения жалобы

174. Информирование заявителей о порядке подачи и рассмотрения жалобы осуществляется в соответствии с пунктом 3 Административного регламента.

Приложение N 1
к Административному регламенту
по предоставлению государственной
услуги по государственной регистрации
лекарственных препаратов для медицинского
применения, утвержденному приказом
Министерства здравоохранения
Российской Федерации
от 21 сентября 2016 г. N 725н

форма

ЗАЯВЛЕНИЕ
О ГОСУДАРСТВЕННОЙ РЕГИСТРАЦИИ ЛЕКАРСТВЕННОГО ПРЕПАРАТА ДЛЯ МЕДИЦИНСКОГО ПРИМЕНЕНИЯ

1 Наименование заявителя и производителя лекарственного препарата для медицинского применения и адрес места осуществления его производства (в случае наличия нескольких участников процесса производства необходимо указать каждого участника в соответствии с осуществляемой стадией производства)
2 Адрес заявителя
3 Наименование лекарственного препарата для медицинского применения (международное непатентованное, или группировочное, или химическое и торговое наименования)
4 Перечень действующих и вспомогательных веществ, входящих в состав лекарственного препарата для медицинского применения, с указанием количества каждого из них
5 Лекарственная форма, дозировка, способы введения и применения, срок годности лекарственного препарата для медицинского применения
6 Фармакотерапевтическая группа, код анатомо-терапевтическо- химической классификации, рекомендованной Всемирной организацией здравоохранения, заявляемые показания для применения лекарственного препарата для медицинского применения
7 Отсутствие необходимости предоставления отчета о результатах клинического исследования, исследования биоэквивалентности лекарственного препарата, разрешенного для медицинского применения в Российской Федерации более двадцати лет, с указанием нормативных правовых актов, подтверждающих данный срок применения
8 Необходимость оформления разрешения на ввоз в Российскую Федерацию конкретной партии зарегистрированных и (или) незарегистрированных лекарственных средств, предназначенных для проведения экспертизы лекарственных средств в целях государственной регистрации
9 Необходимость проведения экспертизы документов, представленных для определения возможности рассматривать лекарственный препарат для медицинского применения при осуществлении государственной регистрации в качестве орфанного лекарственного препарата
10 Необходимость применения ускоренной процедуры экспертизы лекарственных средств в целях государственной регистрации лекарственного препарата
11 Копии документов, подтверждающих уплату государственной пошлины
12 Указание вида лекарственного препарата, представленного на регистрацию (референтный лекарственный препарат, воспроизведенный лекарственный препарат, биологический лекарственный препарат, биоаналоговый (биоподобный) лекарственный препарат (биоаналог), гомеопатический лекарственный препарат, лекарственный растительный препарат).
13 Наличие согласия производителя лекарственного препарата, производство которого осуществляется за пределами Российской Федерации, на проведение инспектирования производителя на соответствие требованиям правил надлежащей производственной практики

Дата подачи заявления о государственной регистрации лекарственного препарата для медицинского применения "___" __________ 20__ г.

Заявление о государственной регистрации лекарственного препарата для медицинского применения представил:

        М.П.
(при наличии)
(должность)   (Ф.И.О.)   (подпись)

Перечень (опись) приложенных к заявлению документов:

N Наименование документа Количество страниц

Заявление о государственной регистрации лекарственного препарата для медицинского применения представил:

       
(должность)   (Ф.И.О.)   (подпись)

Приложение N 2
к Административному регламенту
по предоставлению государственной
услуги по государственной регистрации
лекарственных препаратов для медицинского
применения, утвержденному приказом
Министерства здравоохранения
Российской Федерации
от 21 сентября 2016 г. N 725н

форма

ЗАЯВЛЕНИЕ
О ВКЛЮЧЕНИИ ФАРМАЦЕВТИЧЕСКОЙ СУБСТАНЦИИ, ПРОИЗВЕДЕННОЙ ДЛЯ РЕАЛИЗАЦИИ В ГОСУДАРСТВЕННЫЙ РЕЕСТР ЛЕКАРСТВЕННЫХ СРЕДСТВ ДЛЯ МЕДИЦИНСКОГО ПРИМЕНЕНИЯ

1 Наименование заявителя и производителя фармацевтической субстанции и адрес места осуществления ее производства (в случае наличия нескольких участников процесса производства необходимо указать каждого участника в соответствии с осуществляемой стадией производства)
2 Адрес местонахождения заявителя
3 Наименование фармацевтической субстанции (международное непатентованное, или группировочное, или химическое и торговое наименования)
4 Перечень действующих и вспомогательных веществ, входящих в состав фармацевтической субстанции, с указанием количества каждого из них
5 Лекарственная форма, дозировка, срок годности фармацевтической субстанции

Дата подачи заявления о государственной регистрации лекарственного препарата для медицинского применения "___" __________ 20__ г.

Заявление о включении фармацевтической субстанции, произведенной для реализации, в государственный реестр лекарственных средств для медицинского применения представил:

        М.П.
(при наличии)
(должность)   (Ф.И.О.)   (подпись)

Перечень (опись) приложенных к заявлению документов:

N Наименование документа Количество страниц

Заявление о государственной регистрации лекарственного препарата для медицинского применения представил:

        М.П.
(при наличии)
(должность)   (Ф.И.О.)   (подпись)

Приложение N 3
к Административному регламенту
по предоставлению государственной
услуги по государственной регистрации
лекарственных препаратов для медицинского
применения, утвержденному приказом
Министерства здравоохранения
Российской Федерации
от 21 сентября 2016 г. N 725н

форма

ЗАЯВЛЕНИЕ
О ВНЕСЕНИИ ИЗМЕНЕНИЙ В ДОКУМЕНТЫ, СОДЕРЖАЩИЕСЯ В ДОСЬЕ НА ФАРМАЦЕВТИЧЕСКУЮ СУБСТАНЦИЮ, ПРОИЗВЕДЕННУЮ ДЛЯ РЕАЛИЗАЦИИ И ВКЛЮЧЕННУЮ В ГОСУДАРСТВЕННЫЙ РЕЕСТР ЛЕКАРСТВЕННЫХ СРЕДСТВ ДЛЯ МЕДИЦИНСКОГО ПРИМЕНЕНИЯ

Номер реестровой записи:  
Дата реестровой записи:  
Торговое наименование фармацевтической субстанции:  
Международное непатентованное наименование или химическое (группировочное) наименование фармацевтической субстанции:  
Форма выпуска:  
Изменения, которые вносятся в документы, содержащиеся в досье на фармацевтическую субстанцию:  
1. проект нормативной документации или нормативного документа на фармацевтическую субстанцию
2. сведения о фармацевтической субстанции или фармацевтических субстанциях, входящих в состав лекарственного препарата:  
3.1. наименование фармацевтической субстанции, ее структура, общие свойства
3.2. наименование и адрес производителя
3.3. технология производства с описанием стадий производства и методов контроля на всех стадиях производства
3.4. описание разработки процесса производства
3.5. описание контроля критических стадий производства и промежуточной продукции
3.6. документальное подтверждение (валидация) процессов и (или) их оценка
3.7. свойства и структура действующих веществ
3.8. характеристика примесей
3.9. спецификация на фармацевтическую субстанцию и ее обоснование
3.10. аналитические методики, используемые при осуществлении контроля качества фармацевтической субстанции
3.11. документальное подтверждение (валидация) аналитических методик, используемых при осуществлении контроля качества фармацевтической субстанции
3.12. результаты анализа серий фармацевтической субстанции
3.13. перечень стандартных образцов или веществ, используемых при осуществлении контроля качества
3.14. описание характеристик и свойств упаковочных материалов и укупорочных средств
3.15. данные о стабильности фармацевтической субстанции
3.16. срок годности

Перечень документов, прилагаемых к заявлению:

Дата подачи заявления о внесении изменений в документы, содержащиеся в досье на фармацевтическую субстанцию, произведенную для реализации и включенную в государственный реестр лекарственных средств для медицинского применения "___" ________ 20__ г.

Заявление о внесении изменений в документы, содержащиеся в досье на фармацевтическую субстанцию, произведенную для реализации и включенную в государственный реестр лекарственных средств для медицинского применения, представил:

        М.П.
(при наличии)
(должность)   (Ф.И.О.)   (подпись)

Приложение N 4
к Административному регламенту
по предоставлению государственной
услуги по государственной регистрации
лекарственных препаратов для медицинского
применения, утвержденному приказом
Министерства здравоохранения
Российской Федерации
от 21 сентября 2016 г. N 725н

Приложение N 5
к Административному регламенту
по предоставлению государственной
услуги по государственной регистрации
лекарственных препаратов для медицинского
применения, утвержденному приказом
Министерства здравоохранения
Российской Федерации
от 21 сентября 2016 г. N 725н

Приложение N 6
к Административному регламенту
по предоставлению государственной
услуги по государственной регистрации
лекарственных препаратов для медицинского
применения, утвержденному приказом
Министерства здравоохранения
Российской Федерации
от 21 сентября 2016 г. N 725н

Приложение N 7
к Административному регламенту
по предоставлению государственной
услуги по государственной регистрации
лекарственных препаратов для медицинского
применения, утвержденному приказом
Министерства здравоохранения
Российской Федерации
от 21 сентября 2016 г. N 725н

Приложение N 8
к Административному регламенту
по предоставлению государственной
услуги по государственной регистрации
лекарственных препаратов для медицинского
применения, утвержденному приказом
Министерства здравоохранения
Российской Федерации
от 21 сентября 2016 г. N 725н

Приложение N 9
к Административному регламенту
по предоставлению государственной
услуги по государственной регистрации
лекарственных препаратов для медицинского
применения, утвержденному приказом
Министерства здравоохранения
Российской Федерации
от 21 сентября 2016 г. N 725н