Приказ Минздрава РФ от 25.03.2014 N 130Н

"Об утверждении Административного регламента Федеральной службы по надзору в сфере здравоохранения по предоставлению государственной услуги по лицензированию фармацевтической деятельности, осуществляемой организациями оптовой торговли лекарственными средствами для медицинского применения и аптечными организациями, подведомственными федеральным органам исполнительной власти, государственным академиям наук"
Редакция от 18.07.2016 — Документ утратил силу, см. «Приказ Минздрава РФ от 24.11.2020 N 1241Н»
Показать изменения

Зарегистрировано в Минюсте России 25 июля 2014 г. N 33277


МИНИСТЕРСТВО ЗДРАВООХРАНЕНИЯ РОССИЙСКОЙ ФЕДЕРАЦИИ

ПРИКАЗ
от 25 марта 2014 г. 130н

ОБ УТВЕРЖДЕНИИ АДМИНИСТРАТИВНОГО РЕГЛАМЕНТА ФЕДЕРАЛЬНОЙ СЛУЖБЫ ПО НАДЗОРУ В СФЕРЕ ЗДРАВООХРАНЕНИЯ ПО ПРЕДОСТАВЛЕНИЮ ГОСУДАРСТВЕННОЙ УСЛУГИ ПО ЛИЦЕНЗИРОВАНИЮ ФАРМАЦЕВТИЧЕСКОЙ ДЕЯТЕЛЬНОСТИ, ОСУЩЕСТВЛЯЕМОЙ ОРГАНИЗАЦИЯМИ ОПТОВОЙ ТОРГОВЛИ ЛЕКАРСТВЕННЫМИ СРЕДСТВАМИ ДЛЯ МЕДИЦИНСКОГО ПРИМЕНЕНИЯ И АПТЕЧНЫМИ ОРГАНИЗАЦИЯМИ, ПОДВЕДОМСТВЕННЫМИ ФЕДЕРАЛЬНЫМ ОРГАНАМ ИСПОЛНИТЕЛЬНОЙ ВЛАСТИ, ГОСУДАРСТВЕННЫМ АКАДЕМИЯМ НАУК

(в ред. Приказа Минздрава РФ от 18.07.2016 N 521н)

В соответствии с Федеральным законом от 27 июля 2010 г. N 210-ФЗ "Об организации предоставления государственных и муниципальных услуг" (Собрание законодательства Российской Федерации, 2010, N 31, ст. 4179; 2011, N 15, ст. 2038; N 27, ст. 3873, 3880; N 29, ст. 4291; N 30, ст. 4587; N 49, ст. 7061; 2012, N 31, ст. 4322; 2013, N 14, ст. 1651; N 27, ст. 3477, 3480; N 30, ст. 4084; N 51, ст. 6679; N 52, ст. 6952, 6961, 7009), постановлением Правительства Российской Федерации от 16 мая 2011 г. N 373 "О разработке и утверждении административных регламентов исполнения государственных функций и административных регламентов предоставления государственных услуг" (Собрание законодательства Российской Федерации, 2011, N 22, ст. 3169; N 35, ст. 5092; 2012, N 28, ст. 3908; N 36, ст. 4903; N 50, ст. 7070; N 52, ст. 7507; 2014, N 5, ст. 506) приказываю:

1. Утвердить прилагаемый Административный регламент Федеральной службы по надзору в сфере здравоохранения по предоставлению государственной услуги по лицензированию фармацевтической деятельности, осуществляемой организациями оптовой торговли лекарственными средствами для медицинского применения и аптечными организациями, подведомственными федеральным органам исполнительной власти, государственным академиям наук.

2. Признать утратившими силу:

приказ Министерства здравоохранения и социального развития Российской Федерации от 31 декабря 2006 г. N 897 "Об утверждении Административного регламента Федеральной службы по надзору в сфере здравоохранения и социального развития по исполнению государственной функции по лицензированию фармацевтической деятельности" (зарегистрирован Министерством юстиции Российской Федерации 20 февраля 2007 г., регистрационный N 8966);

приказ Министерства здравоохранения и социального развития Российской Федерации от 17 июля 2008 г. N 338н "О внесении изменений в Административный регламент Федеральной службы по надзору в сфере здравоохранения и социального развития по исполнению государственной функции по лицензированию фармацевтической деятельности, утвержденный приказом Министерства здравоохранения и социального развития Российской Федерации от 31 декабря 2006 г. N 897" (зарегистрирован Министерством юстиции Российской Федерации 31 июля 2008 г., регистрационный N 12049);

приказ Министерства здравоохранения и социального развития Российской Федерации от 20 августа 2009 г. N 604н "О внесении изменений в Административный регламент Федеральной службы по надзору в сфере здравоохранения и социального развития по исполнению государственной функции по лицензированию фармацевтической деятельности, утвержденный приказом Министерства здравоохранения и социального развития Российской Федерации от 31 декабря 2006 г. N 897" (зарегистрирован Министерством юстиции Российской Федерации 29 января 2010 г., регистрационный N 16144).

Министр
В.И. СКВОРЦОВА

УТВЕРЖДЕН
приказом Министерства здравоохранения
Российской Федерации
от 25 марта 2014 г. N 130н

АДМИНИСТРАТИВНЫЙ РЕГЛАМЕНТ ФЕДЕРАЛЬНОЙ СЛУЖБЫ ПО НАДЗОРУ В СФЕРЕ ЗДРАВООХРАНЕНИЯ ПО ПРЕДОСТАВЛЕНИЮ ГОСУДАРСТВЕННОЙ УСЛУГИ ПО ЛИЦЕНЗИРОВАНИЮ ФАРМАЦЕВТИЧЕСКОЙ ДЕЯТЕЛЬНОСТИ, ОСУЩЕСТВЛЯЕМОЙ ОРГАНИЗАЦИЯМИ ОПТОВОЙ ТОРГОВЛИ ЛЕКАРСТВЕННЫМИ СРЕДСТВАМИ ДЛЯ МЕДИЦИНСКОГО ПРИМЕНЕНИЯ, И АПТЕЧНЫМИ ОРГАНИЗАЦИЯМИ, ПОДВЕДОМСТВЕННЫМИ ФЕДЕРАЛЬНЫМ ОРГАНАМ ИСПОЛНИТЕЛЬНОЙ ВЛАСТИ, ГОСУДАРСТВЕННЫМ АКАДЕМИЯМ НАУК

(в ред. Приказа Минздрава РФ от 18.07.2016 N 521н)

I. Общие положения

Предмет регулирования Административного регламента

1. Административный регламент Федеральной службы по надзору в сфере здравоохранения по предоставлению государственной услуги по лицензированию фармацевтической деятельности, осуществляемой организациями оптовой торговли лекарственными средствами для медицинского применения, и аптечными организациями, подведомственными федеральным органам исполнительной власти, государственным академиям наук (далее - Административный регламент) определяет порядок и стандарт предоставления государственной услуги по лицензированию фармацевтической деятельности (далее - государственная услуга) Федеральной службой по надзору в сфере здравоохранения (далее - Росздравнадзор) и территориальными органами Федеральной службы по надзору в сфере здравоохранения по субъектам Российской Федерации (далее - территориальные органы Росздравнадзора).

2. Лицензированию в рамках предоставления государственной услуги подлежит фармацевтическая деятельность в сфере обращения лекарственных средств для медицинского применения, осуществляемая организациями оптовой торговли лекарственными средствами для медицинского применения, и аптечными организациями, подведомственными федеральным органам исполнительной власти, государственным академиям наук (далее соответственно - лекарственные средства, фармацевтическая деятельность), осуществляемая юридическими лицами. В составе фармацевтической деятельности выполняются (оказываются) следующие работы (услуги):

1) оптовая торговля лекарственными средствами для медицинского применения;

2) хранение лекарственных средств для медицинского применения;

3) хранение лекарственных препаратов для медицинского применения;

4) перевозка лекарственных средств для медицинского применения;

5) перевозка лекарственных препаратов для медицинского применения;

6) розничная торговля лекарственными препаратами для медицинского применения;

7) отпуск лекарственных препаратов для медицинского применения;

8) изготовление лекарственных препаратов для медицинского применения.

Круг заявителей

3. Заявителями на получение государственной услуги (далее - заявители) могут являться:

1) юридические лица (организации оптовой торговли лекарственными средствами и аптечные организации, подведомственные федеральным органам исполнительной власти, государственным академиям наук), имеющие намерение осуществлять или осуществляющие фармацевтическую деятельность (далее соответственно - соискатель лицензии, лицензиат), либо уполномоченные в установленном порядке представители указанных юридических лиц;

2) физические и юридические лица, обратившиеся за предоставлением сведений о конкретной лицензии на осуществление фармацевтической деятельности и иной информации по предоставлению государственной услуги.

Требования к порядку информирования о предоставлении государственной услуги

4. Информирование о порядке предоставления государственной услуги осуществляется Росздравнадзором (территориальными органами Росздравнадзора):

1) посредством размещения информации, в том числе о графике приема заявителей и номерах телефонов для справок (консультаций):

на официальном сайте Росздравнадзора в сети Интернет: www.roszdravnadzor.ru (далее - официальный сайт Росздравнадзора), официальных сайтах территориальных органов Росздравнадзора;

на Едином портале государственных и муниципальных услуг (функций): www.gosuslugi.ru;

на информационных стендах в помещении приемной Росздравнадзора (территориальных органов Росздравнадзора) по работе с обращениями граждан;

2) по номерам телефонов для справок.

5. Информирование о порядке предоставления государственной услуги производится:

1) Росздравнадзором по адресу: 109074, Москва, Славянская площадь, д. 4, строение 1;

2) территориальными органами Росздравнадзора - по адресам согласно приложению N 1 к Административному регламенту.

Время работы Росздравнадзора: в будние дни - с 9-00 часов до 18-00 часов (по пятницам - с 9-00 часов до 16 часов 45 минут).

Обеденный перерыв - с 13-00 часов до 13 часов 45 минут.

Телефоны Росздравнадзора для справок: +7 (495) 698-31-18; +7 (495) 698-43-56; +7 (499) 578-01-44; +7 (499) 578-01-47.

Адрес электронной почты - E-mail: info@roszdravnadzor.ru.

Справочная служба Росздравнадзора: +7 (495) 698-16-14; +7 (495) 698-45-38.

6. Заявление о предоставлении государственной услуги с приложением документов в электронной форме может быть направлено заявителем через официальный сайт Росздравнадзора в сети Интернет или Единый портал государственных и муниципальных услуг (функций).

Формы заявления о предоставлении государственной услуги и документов, оформляемых и представляемых заявителями в Росздравнадзор (территориальные органы Росздравнадзора) для получения государственной услуги в электронном виде, должны быть доступны для копирования и заполнения в электронном виде на официальном сайте Росздравнадзора, на официальных сайтах территориальных органов Росздравнадзора, Едином портале государственных и муниципальных услуг (функций).

7. Использование электронной подписи при подаче в Росздравнадзор (территориальные органы Росздравнадзора) заявления и прилагаемых к нему электронных документов осуществляется с момента создания соответствующей информационной и телекоммуникационной структуры.

8. На информационных стендах Росздравнадзора и территориальных органов Росздравнадзора, на официальном сайте Росздравнадзора и официальных сайтах территориальных органов Росздравнадзора размещаются следующие информационные материалы и документы:

1) информация о порядке предоставления государственной услуги, в том числе информация о месте приема заявителей и установленных для приема заявителей днях и часах;

2) перечень нормативных правовых актов Российской Федерации, регламентирующих предоставление государственной услуги;

3) формы документов и заявлений, используемых Росздравнадзором (территориальными органами Росздравнадзора) в процессе лицензирования фармацевтической деятельности;

4) информация, необходимая для заполнения реквизитов распоряжения о переводе денежных средств для оплаты государственной пошлины, предусмотренная Правилами указания информации в реквизитах распоряжений о переводе денежных средств в уплату платежей в бюджетную систему Российской Федерации, утвержденными приказом Министерства финансов Российской Федерации от 12 ноября 2013 г. N 107н "Об утверждении Правил указания информации в реквизитах распоряжений о переводе денежных средств в уплату платежей в бюджетную систему Российской Федерации" (зарегистрирован Министерством юстиции Российской Федерации 30 декабря 2013 г., регистрационный N 30913).

9. Информация о поданных заявлениях, ходе рассмотрения документов и принятии решения о предоставлении (отказе в предоставлении) лицензии на осуществление фармацевтической деятельности (далее - лицензия) и переоформлении (отказе в переоформлении) лицензии должна быть доступна заявителям и размещаться на официальном сайте Росздравнадзора, на официальных сайтах территориальных органов Росздравнадзора.

10. Сведения о ходе (этапе) принятия Росздравнадзором (территориальными органами Росздравнадзора) решения о предоставлении (отказе в предоставлении) лицензии, переоформлении (отказе в переоформлении) лицензии, проведения проверки соответствия соискателя лицензии (лицензиата) лицензионным требованиям при осуществлении фармацевтической деятельности размещаются на официальном Интернет-сайте Росздравнадзора: www.roszdravnadzor.ru, на официальных сайтах территориальных органов Росздравнадзора и, в том числе, на Едином портале государственных и муниципальных услуг: www.gosuslugi.ru в порядке, установленном Правительством Российской Федерации.

11. Информация, относящаяся к осуществлению фармацевтической деятельности, предусмотренная частями 1 и 2 статьи 21 Федерального закона от 4 мая 2011 г. N 99-ФЗ "О лицензировании отдельных видов деятельности" (Собрание законодательства Российской Федерации, 2011, N 19, ст. 2716; N 30, ст. 4590; N 43, ст. 5971; N 48, ст. 6728; 2012, N 26, ст. 3446; N 31, ст. 4322; 2013, N 9, ст. 874; N 27, ст. 3477), размещается на официальном сайте Росздравнадзора, официальных сайтах территориальных органов Росздравнадзора и (или) на информационных стендах в помещениях лицензирующего органа в течение 10 дней со дня:

1) официального опубликования нормативных правовых актов, устанавливающих обязательные требования к лицензированию фармацевтической деятельности;

2) принятия Росздравнадзором (территориальными органами Росздравнадзора) решения о предоставлении, прекращении действия лицензии, приостановлении, возобновлении ее действия, а также переоформлении лицензии;

3) получения сведений о ликвидации юридического лица или прекращении его деятельности в результате реорганизации, о прекращении физическим лицом деятельности в качестве индивидуального предпринимателя;

4) вступления в законную силу решения суда об аннулировании лицензии.

II. Стандарт предоставления государственной услуги

Наименование государственной услуги

12. Государственная услуга по лицензированию фармацевтической деятельности, осуществляемой организациями оптовой торговли лекарственными средствами для медицинского применения и аптечными организациями, подведомственными федеральным органам исполнительной власти, государственным академиям наук.

Наименование федерального органа исполнительной власти, предоставляющего государственную услугу

13. Государственная услуга предоставляется Росздравнадзором и территориальными органами Росздравнадзора.

14. Росздравнадзор осуществляет лицензирование фармацевтической деятельности в части деятельности, осуществляемой организациями оптовой торговли лекарственными средствами для медицинского применения.

Территориальные органы Росздравнадзора осуществляют лицензирование фармацевтической деятельности в части деятельности, осуществляемой аптечными организациями, подведомственными федеральным органам исполнительной власти, государственным академиям наук.

Федеральные органы исполнительной власти, обращение в которые необходимо для предоставления государственной услуги

15. В предоставлении государственной услуги участвуют следующие федеральные органы исполнительной власти, обращение в которые необходимо для предоставления государственной услуги:

1) Федеральная налоговая служба (ФНС России);

2) Федеральная служба государственной регистрации, кадастра и картографии (Росреестр);

3) Федеральная служба по надзору в сфере защиты прав потребителей и благополучия человека (Роспотребнадзор);

4) Федеральное казначейство (Казначейство России).

Требования к установлению запрета требовать от заявителя осуществления действий, в том числе согласований, необходимых для получения государственной услуги и связанных с обращением в иные государственные органы

16. Росздравнадзор и территориальные органы Росздравнадзора не вправе требовать от заявителя осуществления действий, в том числе согласований, необходимых для получения государственной услуги и связанных с обращением в федеральные органы исполнительной власти, указанные в пункте 15 Административного регламента.

Описание результата предоставления государственной услуги

17. Результатами предоставления государственной услуги являются:

1) предоставление (отказ в предоставлении) лицензии;

2) переоформление (отказ в переоформлении) лицензии;

3) выдача дубликата лицензии, копии лицензии;

4) предоставление сведений из реестра лицензий.

Срок предоставления государственной услуги

18. Срок предоставления государственной услуги:

1) принятие решения о предоставлении (об отказе в предоставлении) лицензии - 45 (сорок пять) рабочих дней со дня поступления в Росздравнадзор (территориальные органы Росздравнадзора) надлежащим образом оформленного заявления о предоставлении лицензии и документов (сведений), предусмотренных пунктом 20 Административного регламента;

2) принятие решения о переоформлении (об отказе в переоформлении) лицензии (в случаях реорганизации юридического лица в форме преобразования, изменения его наименования, адреса места нахождения, прекращения деятельности по одному адресу или нескольким адресам мест ее осуществления, указанным в лицензии) - 10 рабочих дней со дня поступления в Росздравнадзор (территориальные органы Росздравнадзора) надлежащим образом оформленного заявления о переоформлении лицензии и других документов (сведений), предусмотренных пунктами 21, 22 и 25 Административного регламента; (в ред. Приказа Минздрава РФ от 18.07.2016 N 521н)

3) принятие решения о переоформлении (об отказе в переоформлении) лицензии (в случаях изменения адресов мест осуществления юридическим лицом лицензируемого вида деятельности, перечня выполняемых работ, оказываемых услуг, составляющих лицензируемый вид деятельности) - 30 рабочих дней со дня поступления в Росздравнадзор (территориальные органы Росздравнадзора) надлежащим образом оформленного заявления о переоформлении лицензии и документов, предусмотренных пунктами 23 и 24 Административного регламента;

4) выдача (направление) лицензии - 3 рабочих дня после дня подписания и регистрации лицензии в реестре лицензий;

5) предоставление дубликата лицензии, копии лицензии - 3 рабочих дня с даты приема заявления и других документов, предусмотренных пунктами 27 - 28 Административного регламента, Росздравнадзором (территориальными органами Росздравнадзора);

6) предоставление сведений из реестра лицензий - 5 рабочих дней с даты поступления в Росздравнадзор документа (заявления), предусмотренного пунктом 29 Административного регламента.

Перечень нормативных правовых актов, регулирующих отношения, возникающие в связи с предоставлением государственной услуги

19. Предоставление государственной услуги осуществляется в соответствии с:

1) Федеральным законом от 21 ноября 2011 г. N 323-ФЗ "Об основах охраны здоровья граждан в Российской Федерации" (Собрание законодательства Российской Федерации, 2011, N 48, ст. 6724; 2012, N 26, ст. 3442, ст. 3446; 2013, N 27, ст. 3459, ст. 3477; N 30, ст. 4038; N 39, ст. 4883; N 48, ст. 6165; N 52, ст. 6951);

2) Федеральным законом от 4 мая 2011 г. N 99-ФЗ "О лицензировании отдельных видов деятельности" (Собрание законодательства Российской Федерации, 2011, N 19, ст. 2716; N 30, ст. 4590; N 43, ст. 5971; N 48, ст. 6728; 2012, N 26, ст. 3446; N 31, ст. 4322; 2013, N 9, ст. 874; N 27, ст. 3477) (далее - Федеральный закон от 4 мая 2011 г. N 99-ФЗ);

3) Федеральным законом от 12 апреля 2010 г. N 61-ФЗ "Об обращении лекарственных средств" (Собрание законодательства Российской Федерации, 2010, N 16, ст. 1815; N 31, ст. 4161; N 42, ст. 5293; N 49, ст. 6409; 2011, N 50, ст. 7351; 2012, N 26, ст. 3446; N 53, ст. 7587; 2013, N 27, ст. 3477; N 48, ст. 6165; 2014, N 11, ст. 1098);

4) Федеральным законом от 6 апреля 2011 г. N 63-ФЗ "Об электронной подписи" (Собрание законодательства Российской Федерации, 2011, N 15, ст. 2036; N 27, ст. 3880; N 29, ст. 3988; 2013, N 14, ст. 1668; N 27, ст. 3463, 3477);

5) Федеральным законом от 26 декабря 2008 г. N 294-ФЗ "О защите прав юридических лиц и индивидуальных предпринимателей при осуществлении государственного контроля (надзора) и муниципального контроля" (Собрание законодательства Российской Федерации, 2008, N 52, ст. 6249; 2009, N 18, ст. 2140; N 29, ст. 3601; N 48, ст. 5711; N 52, ст. 6441; 2010, N 17, ст. 1988; N 18, ст. 2142; N 31, ст. 4160, ст. 4193, ст. 4196; N 32, ст. 4298; 2011, N 1, ст. 20; N 7, ст. 905; N 17, ст. 2310; N 23, ст. 3263; N 27, ст. 3880; N 30, ст. 4590; N 48, ст. 6728; 2012, N 19, ст. 2281; N 26, ст. 3446; N 31, ст. 4320, ст. 4322; N 47, ст. 6402; 2013, N 9, ст. 874; N 27, ст. 3477; N 30, ст. 4041; N 44, ст. 5633; N 48, ст. 6165; N 49, ст. 6338; N 52, ст. 6961, ст. 6979, ст. 6981; 2014, N 11, ст. 1092, ст. 1098) (далее - Федеральный закон от 26 декабря 2008 г. N 294-ФЗ);

6) Федеральным законом от 27 июля 2010 г. N 210-ФЗ "Об организации предоставления государственных и муниципальных услуг" (Собрание законодательства Российской Федерации, 2010, N 31, ст. 4179; 2011, N 15, ст. 2038; N 27, ст. 3873, ст. 3880; N 29, ст. 4291; N 30, ст. 4587; N 49, ст. 7061; 2012, N 31, ст. 4322; 2013, N 14, ст. 1651; N 27, ст. 3477, ст. 3480; N 30, ст. 4084; N 51, ст. 6679; N 52, ст. 6961, ст. 7009) (далее - Федеральный закон от 27 июля 2010 г. N 210-ФЗ);

7) Федеральным законом от 9 февраля 2009 г. N 8-ФЗ "Об обеспечении доступа к информации о деятельности государственных органов и органов местного самоуправления" (Собрание законодательства Российской Федерации, 2009, N 7, ст. 776; 2011, N 29, ст. 4291; 2013, N 23, ст. 2870; N 51, ст. 6686; N 52, ст. 6961);

8) Налоговым кодексом Российской Федерации (часть вторая) от 5 августа 2008 г. N 117-ФЗ (Собрание законодательства Российской Федерации, 2000, N 32, ст. 3340, 3341; 2001, N 1, ст. 18; N 23, ст. 2289; N 33, ст. 3413, ст. 3421, ст. 3429; N 49, ст. 4554, ст. 4564; N 53, ст. 5015, ст. 5023; 2002, N 1, ст. 4; N 22, ст. 2026; N 30, ст. 3021, ст. 3027, ст. 3033; N 52, ст. 5132, ст. 5138; 2003, N 1, ст. 2, ст. 6, ст. 8; N 19, ст. 1749; N 21, ст. 1958; N 23, ст. 2174; N 26, ст. 2567; N 27, ст. 2700; N 28, ст. 2874, ст. 2879, ст. 2886; N 46, ст. 4435, ст. 4443, ст. 4444; N 50, ст. 4849; N 52, ст. 5030; 2004, N 15, ст. 1342; N 27, ст. 2711, ст. 2713, ст. 2715; N 30, ст. 3083, ст. 3084, ст. 3088; N 31, ст. 3219, ст. 3220, ст. 3222, ст. 3231; N 34, ст. 3517, ст. 3518, ст. 3520, ст. 3522, ст. 3523, ст. 3524, ст. 3525, ст. 3527; N 35, ст. 3607; N 41, ст. 3994; N 45, ст. 4377; N 49, ст. 4840; 2005, N 1, ст. 9, ст. 29, ст. 30, ст. 34, ст. 38; N 21, ст. 1918; N 23, ст. 2201; N 24, ст. 2312; N 25, ст. 2427, ст. 2428, ст. 2429; N 27, ст. 2707, ст. 2710, ст. 2717; N 30, ст. 3101, ст. 3104, ст. 3112, ст. 3117, ст. 3118, ст. 3128, ст. 3129, ст. 3130; N 43, ст. 4350; N 50, ст. 5246; N 52, ст. 5581; 2006, N 1, ст. 12, ст. 16; N 3, ст. 280; N 10, ст. 1065; N 12, ст. 1233; N 23, ст. 2380, ст. 2382; N 27, ст. 2881; N 30, ст. 3295; N 31, ст. 3433, ст. 3436, ст. 3443, ст. 3450, ст. 3452; N 43, ст. 4412; N 45, ст. 4627, ст. 4628, ст. 4629, ст. 4630; N 47, ст. 4819; N 50, ст. 5279, ст. 5286; N 52, ст. 5498; 2007, N 1, ст. 7, ст. 20, ст. 31, ст. 39; N 13, ст. 1465; N 21, ст. 2461, ст. 2462, ст. 2463; N 22, ст. 2563, ст. 2564; N 23, ст. 2691; N 31, ст. 3991, ст. 3995, ст. 4013; N 45, ст. 5416, ст. 5417, ст. 5432; N 46, ст. 5553, ст. 5554, ст. 5557; N 49, ст. 6045, ст. 6046, ст. 6071; N 50, ст. 6237, ст. 6245, ст. 6246; 2008, N 18, ст. 1942; N 26, ст. 3022; N 27, ст. 3126; N 30, ст. 3577, ст. 3591, ст. 3598, ст. 3611, ст. 3614, ст. 3616; N 42, ст. 4697; N 48, ст. 5500, ст. 5503, ст. 5504, ст. 5519; N 49, ст. 5723, 5749; N 52, ст. 6218, ст. 6219, ст. 6227, ст. 6236, ст. 6237; 2009, N 1, ст. 13, ст. 19, ст. 21, ст. 22, ст. 31; N 11, ст. 1265; N 18, ст. 2147; N 23, ст. 2772, ст. 2775; N 26, ст. 3123; N 29, ст. 3582, ст. 3598, ст. 3602, ст. 3625, ст. 3638, ст. 3639, ст. 3641, ст. 3642; N 30, ст. 3735, ст. 3739; N 39, ст. 4534; N 44, ст. 5171; N 45, ст. 5271; N 48, ст. 5711, ст. 5725, ст. 5726, ст. 5731, ст. 5732, ст. 5733, ст. 5734, ст. 5737; N 51, ст. 6153, ст. 6155; N 52, ст. 6444, ст. 6450, ст. 6455; 2010, N 15, ст. 1737, ст. 1746; N 18, ст. 2145; N 19, ст. 2291; N 21, ст. 2524; N 23, ст. 2797; N 25, ст. 3070; N 28, ст. 3553; N 31, ст. 4176, ст. 4186, ст. 4198; N 32, ст. 4298; N 40, ст. 4969; N 45, ст. 5750, ст. 5756; N 46, ст. 5918; N 47, ст. 6034; N 48, ст. 6247, ст. 6248, ст. 6249, ст. 6250, ст. 6251; N 49, ст. 6409; 2011, N 1, ст. 7, ст. 9, ст. 21, ст. 37; N 11, ст. 1492, ст. 1494; N 17, ст. 2311, ст. 2318; N 23, ст. 3262, ст. 3265; N 24, ст. 3357; N 26, ст. 3652; N 27, ст. 3881; N 29, ст. 4291; N 30, ст. 4563, ст. 4566, ст. 4575, ст. 4583, ст. 4587, ст. 4593, ст. 4596, ст. 4597, ст. 4606; N 45, ст. 6335; N 47, ст. 6608, ст. 6609, ст. 6610, ст. 6611; N 48, ст. 6729, ст. 6731; N 49, ст. 7014, ст. 7015, ст. 7016, ст. 7017, ст. 7037, ст. 7043, ст. 7061, ст. 7063; N 50, ст. 7347; 2012, N 14, ст. 1545; N 18, ст. 2128; N 19, ст. 2281; N 24, ст. 3066; N 26, ст. 3447; N 27, ст. 3587, ст. 3588; N 29, ст. 3980; N 31, ст. 4319, ст. 4322, ст. 4334; N 41, ст. 5526, ст. 5527; N 49, ст. 6747, ст. 6748, ст. 6749, ст. 6750, ст. 6751; N 50, ст. 6958; N 53, ст. 7596, ст. 7603, ст. 7604, ст. 7607, ст. 7619; 2013, N 9, ст. 874; N 14, ст. 1647; N 19, ст. 2321; N 23, ст. 2866, ст. 2888, ст. 2889; N 26, ст. 3207; N 27, ст. 3444; N 30, ст. 4031, ст. 4045, ст. 4046, ст. 4047, ст. 4048, ст. 4049, ст. 4081, ст. N 4084; N 40, ст. 5033, ст. 5037, ст. 5038, ст. 5039; N 44, ст. 5640, ст. 5645, ст. 5646; N 48, ст. 6165; N 49, ст. 6335; N 52, ст. 6981, ст. 6985);

9) постановлением Правительства Российской Федерации от 26 февраля 2004 г. N 110 "О совершенствовании процедур государственной регистрации и постановки на учет юридических лиц и индивидуальных предпринимателей" (Собрание законодательства Российской Федерации, 2004, N 10, ст. 864; 2005, N 51, ст. 5546; 2006, N 3, ст. 297; 2007, N 32, ст. 4146; 2008, N 14, ст. 1421; N 50, ст. 5958; 2012, N 1, ст. 136; 2013, N 16, ст. 1957; N 23, ст. 2914);

10) постановлением Правительства Российской Федерации от 21 ноября 2011 г. N 957 "Об организации лицензирования отдельных видов деятельности" (Собрание законодательства Российской Федерации, 2011, N 48, ст. 6931; 2012, N 17, ст. 1965; N 36, ст. 4916; N 37, ст. 5002; N 39, ст. 5267; 2013, N 24, ст. 3014; N 44, ст. 5764);

11) постановлением Правительства Российской Федерации от 6 октября 2011 г. N 826 "Об утверждении типовой формы лицензии" (Собрание законодательства Российской Федерации, 2011, N 42, ст. 5924) (далее - постановление Правительства Российской Федерации от 6 октября 2011 г. N 826);

12) постановлением Правительства Российской Федерации от 22 декабря 2011 г. N 1081 "О лицензировании фармацевтической деятельности" (Собрание законодательства Российской Федерации, 2012, N 1, ст. 126; N 37, ст. 5002; 2013, N 16, ст. 1970);

13) постановлением Правительства Российской Федерации от 23 ноября 2009 г. N 944 "Об утверждении перечня видов деятельности в сфере здравоохранения, сфере образования и социальной сфере, осуществляемых юридическими лицами и индивидуальными предпринимателями, в отношении которых плановые проверки проводятся с установленной периодичностью" (Собрание законодательства Российской Федерации, 2009, N 48, ст. 5824; 2011, N 4, ст. 614);

14) постановление Правительства Российской Федерации от 24 ноября 2009 г. N 953 "Об обеспечении доступа к информации о деятельности Правительства Российской Федерации и федеральных органов исполнительной власти" (Собрание законодательства Российской Федерации, 2009, N 48, ст. 5832; 2012, N 17, ст. 2002; 2013, N 28, ст. 3838; N 30, ст. 4107);

15) постановлением Правительства Российской Федерации от 24 октября 2011 г. N 861 "О федеральных государственных информационных системах, обеспечивающих предоставление в электронной форме государственных и муниципальных услуг (осуществление функций)" (Собрание законодательства Российской Федерации, 2011, N 44, ст. 6274; N 49, ст. 7284; 2013, N 45, ст. 5807);

16) постановлением Правительства Российской Федерации от 16 августа 2012 г. N 840 "О порядке подачи и рассмотрения жалоб на решения и действия (бездействие) федеральных органов исполнительной власти и их должностных лиц, федеральных государственных служащих, должностных лиц государственных внебюджетных фондов Российской Федерации" (Собрание законодательства Российской Федерации, 2012, N 35, ст. 4829);

17) постановлением Правительства Российской Федерации от 19 июня 2012 г. N 608 "Об утверждении Положения о Министерстве здравоохранения Российской Федерации" (Собрание законодательства Российской Федерации, 2012, N 26, ст. 3526; 2013, N 16, ст. 1970; N 20, ст. 2477; N 22, ст. 2812; N 33, ст. 4386; N 45, ст. 5822; 2014, N 12, ст. 1296);

18) постановлением Правительства Российской Федерации от 30 июня 2004 г. N 323 "Об утверждении Положения о Федеральной службе по надзору в сфере здравоохранения" (Собрание законодательства Российской Федерации, 2004, N 28, ст. 2900; N 33, ст. 3499; 2006, N 52, ст. 5587; 2007, N 12, ст. 1414; N 35, ст. 4310; 2008, N 46, ст. 5337; 2009, N 2, ст. 244; N 6, ст. 738; N 33, ст. 4081, ст. 4086; 2010, N 26, ст. 3350; N 35, ст. 4574; N 45, ст. 5851; 2011, N 2, ст. 339; N 14, ст. 1935; 2012, N 1, ст. 171; N 20, ст. 2528; N 26, ст. 3531; 2013, N 20, ст. 2477; N 45, ст. 5822);

19) приказом Министерства здравоохранения Российской Федерации от 13 декабря 2012 г. N 1040н "Об утверждении Положения о территориальном органе Федеральной службы по надзору в сфере здравоохранения" (зарегистрирован Министерством юстиции Российской Федерации 15 февраля 2013 г., регистрационный N 27112);

20) приказом Министерства здравоохранения и социального развития Российской Федерации от 28 декабря 2010 г. N 1222н "Об утверждении правил оптовой торговли лекарственными средствами для медицинского применения" (зарегистрирован Министерством юстиции Российской Федерации 4 февраля 2011 г., регистрационный N 19698);

21) приказом Министерства здравоохранения и социального развития Российской Федерации от 23 августа 2010 г. N 706н "Об утверждении Правил хранения лекарственных средств" (зарегистрирован Министерством юстиции Российской Федерации 4 октября 2010 г., регистрационный N 18608) с изменениями, внесенными приказом Министерства здравоохранения и социального развития Российской Федерации от 28 декабря 2010 г. N 1221н (зарегистрирован Министерством юстиции Российской Федерации 4 февраля 2011 г., регистрационный N 19703);

22) приказом Министерства здравоохранения и социального развития Российской Федерации от 14 декабря 2005 г. N 785 "О Порядке отпуска лекарственных средств" (зарегистрирован Министерством юстиции Российской Федерации 16 мая 2006 г., регистрационный N 7842) с изменениями, внесенными приказами Министерства здравоохранения и социального развития Российской Федерации от 24 апреля 2006 г. N 302 (зарегистрирован Министерством юстиции Российской Федерации 16 января 2006 г., регистрационный N 7353), от 13 октября 2006 г. N 703 (зарегистрирован Министерством юстиции Российской Федерации 7 ноября 2006 г., регистрационный N 8445), от 12 февраля 2007 г. N 109 (зарегистрирован Министерством юстиции Российской Федерации 30 марта 2007 г., регистрационный N 9198), от 12 февраля 2007 г. N 110 (зарегистрирован Министерством юстиции Российской Федерации 27 апреля 2007 г., регистрационный N 9364), от 6 августа 2007 г. N 521 (зарегистрирован Министерством юстиции Российской Федерации 29 августа 2007 г., регистрационный N 10063);

В связи с утратой силы Приказа Минздравсоцразвития РФ от 14.12.2005 N 785, следует руководствоваться принятым взамен Приказом Минздрава РФ от 11.07.2017 N 403н.

23) приказом Министерства здравоохранения и социального развития Российской Федерации от 27 июля 2010 г. N 553н "Об утверждении видов аптечных организаций" (зарегистрирован Министерством юстиции Российской Федерации 8 сентября 2010 г., регистрационный N 18393);

24) приказом Министерства здравоохранения и социального развития Российской Федерации от 15 сентября 2010 г. N 805н "Об утверждении минимального ассортимента лекарственных препаратов для медицинского применения, необходимых для оказания медицинской помощи" (зарегистрирован Министерством юстиции Российской Федерации 4 октября 2010 г., регистрационный N 18612) с изменениями, внесенными приказом Министерства здравоохранения и социального развития Российской Федерации от 26 апреля 2011 г. N 351н (зарегистрирован Министерством юстиции Российской Федерации 5 августа 2011 г., регистрационный N 21566);

25) приказом Министерства финансов Российской Федерации от 12 ноября 2013 г. N 107н "Об утверждении Правил указания информации в реквизитах распоряжений о переводе денежных средств в уплату платежей в бюджетную систему Российской Федерации" (зарегистрирован Минюстом России 30 декабря 2013 г., регистрационный N 30913) (далее - приказ Министерства финансов Российской Федерации от 12 ноября 2013 г. N 107н);

26) приказом Федеральной службы по надзору в сфере здравоохранения и социального развития от 15 февраля 2012 г. N 547-Пр/12 "Об утверждении форм документов, используемых Федеральной службой по надзору в сфере здравоохранения в процессе лицензирования фармацевтической деятельности" (зарегистрирован Министерством юстиции Российской Федерации 27 марта 2012 г., регистрационный N 23612) с изменениями, внесенными приказом Федеральной службы по надзору в сфере здравоохранения от 16 августа 2012 г. N 614-Пр/12 (зарегистрирован Министерством юстиции Российской Федерации 31 августа 2012 г., регистрационный N 25349) (далее - приказ Росздравнадзора от 15 февраля 2012 г. N 547-Пр/12).

Исчерпывающий перечень документов, необходимых в соответствии с нормативными правовыми актами для предоставления государственной услуги

20. Для получения лицензии представляются следующие документы (сведения):

1) заявление о предоставлении лицензии по форме, предусмотренной приложением N 1 к приказу Росздравнадзора от 15 февраля 2012 г. N 547-Пр/12, в котором указываются:

а) полное и (в случае, если имеется) сокращенное наименование, в том числе фирменное наименование, и организационно-правовая форма юридического лица, адрес его места нахождения, адреса мест осуществления фармацевтической деятельности, которую намерен осуществлять соискатель лицензии, государственный регистрационный номер записи о создании юридического лица, данные документа, подтверждающего факт внесения сведений о юридическом лице в единый государственный реестр юридических лиц, с указанием адреса места нахождения органа, осуществившего государственную регистрацию, а также номера телефона и (в случае, если имеется) адреса электронной почты юридического лица;

б) идентификационный номер налогоплательщика, данные документа о постановке соискателя лицензии на учет в налоговом органе;

в) лицензируемый вид деятельности, который соискатель лицензии намерен осуществлять, с указанием выполняемых работ (оказываемых услуг), составляющих фармацевтическую деятельность, в соответствии с приложением к Положению о лицензировании фармацевтической деятельности, утвержденному постановлением Правительства Российской Федерации от 22 декабря 2011 г. N 1081;

г) реквизиты документа (наименование органа (организации), выдавшего документ, дата, номер) - о наличии санитарно-эпидемиологического заключения о соответствии помещений требованиям санитарных правил, выданного в соответствии с Порядком выдачи санитарно-эпидемиологического заключения, утвержденным Административным регламентом Федеральной службы по надзору в сфере защиты прав потребителей и благополучия человека по предоставлению государственной услуги по выдаче на основании результатов санитарно-эпидемиологических экспертиз, расследований, обследований, исследований, испытаний и иных видов оценок, оформленных в установленном порядке, санитарно-эпидемиологических заключений, утвержденным приказом Федеральной службы по надзору в сфере защиты прав потребителей и благополучия человека от 18 июля 2012 г. N 775 (зарегистрирован Министерством юстиции Российской Федерации 24 августа 2012 г., регистрационный N 25239) с изменениями, внесенными приказами Федеральной службы по надзору в сфере защиты прав потребителей и благополучия человека от 15 января 2013 г. N 8 (зарегистрирован Министерством юстиции Российской Федерации 12 марта 2013 г., регистрационный N 27621), от 2 апреля 2013 г. N 185 (зарегистрирован Министерством юстиции Российской Федерации 11 апреля 2013 г., регистрационный N 28096);

д) реквизиты документа, подтверждающего факт уплаты государственной пошлины за предоставление лицензии, либо иные сведения, подтверждающие факт уплаты указанной государственной пошлины;

2) копии учредительных документов юридического лица, засвидетельствованные в нотариальном порядке;

3) копии документов, подтверждающих наличие у соискателя лицензии на праве собственности или на ином законном основании необходимых для осуществления фармацевтической деятельности оборудования и помещений, соответствующих установленным требованиям, права на которые не зарегистрированы в Едином государственном реестре прав на недвижимое имущество и сделок с ним (в случае если такие права зарегистрированы в указанном реестре - сведения об этих помещениях);

4) копии документов о высшем или среднем фармацевтическом образовании и сертификатов специалистов;

5) копии документов или заверенные в установленном порядке выписки из документов, подтверждающие наличие необходимого стажа работы по специальности у руководителя организации;

6) опись прилагаемых документов.

21. Для переоформления лицензии в случаях реорганизации юридического лица в форме преобразования представляются следующие документы (сведения):

1) заявление о переоформлении лицензии по форме, предусмотренной приложением N 2 к приказу Росздравнадзора от 15 февраля 2012 г. N 547-Пр/12, в котором указываются:

а) новые сведения о лицензиате или его правопреемнике, предусмотренные частью 1 статьи 13 Федерального закона от 4 мая 2011 г. N 99-ФЗ;

б) данные документа, подтверждающего факт внесения соответствующих изменений в единый государственный реестр юридических лиц;

2) оригинал действующей лицензии;

3) опись прилагаемых документов.

22. Для переоформления лицензии в случаях изменения наименования юридического лица, адреса места его нахождения, представляются следующие документы (сведения):

1) заявление о переоформлении лицензии по форме, предусмотренной приложением N 2 к приказу Росздравнадзора от 15 февраля 2012 г. N 547-Пр/12, в котором указываются:

а) новые сведения о лицензиате;

б) данные документа, подтверждающего факт внесения соответствующих изменений в единый государственный реестр юридических лиц;

2) оригинал действующей лицензии;

3) опись прилагаемых документов.

23. Для переоформления лицензии, в случае намерения лицензиата осуществлять фармацевтическую деятельность по адресу места ее осуществления, не указанному в лицензии, представляются следующие документы (сведения):

1) заявление о переоформлении лицензии по форме, предусмотренной приложением N 2 к приказу Росздравнадзора от 15 февраля 2012 г. N 547-Пр/12, в котором указываются:

а) сведения, содержащие новый адрес осуществления фармацевтической деятельности;

б) сведения о наличии высшего или среднего фармацевтического образования и сертификатов специалистов - для работников, намеренных осуществлять фармацевтическую деятельность по указанному новому адресу;

в) реквизиты документа (наименование органа (организации), выдавшего документ, дата, номер) о наличии санитарно-эпидемиологического заключения о соответствии помещений по указанному новому адресу требованиям санитарных правил, выданного в установленном порядке;

2) копии документов, подтверждающих наличие у лицензиата на праве собственности или на ином законном основании необходимых для осуществления фармацевтической деятельности по указанному новому адресу оборудования и помещений, соответствующих установленным требованиям, права на которые не зарегистрированы в Едином государственном реестре прав на недвижимое имущество и сделок с ним (в случае если такие права зарегистрированы в указанном реестре - сведения об этих помещениях);

3) оригинал действующей лицензии;

4) опись прилагаемых документов.

24. Для переоформления лицензии в случае намерения выполнять новые работы, оказывать новые услуги, составляющие фармацевтическую деятельность, ранее не указанные в лицензии (за исключением перевозки лекарственных средств), представляются следующие документы (сведения):

1) заявление о переоформлении лицензии по форме, предусмотренной приложением N 2 к приказу Росздравнадзора от 15 февраля 2012 г. N 547-Пр/12, в котором указываются:

а) сведения о составляющих фармацевтическую деятельность новых работах (услугах), которые лицензиат намерен выполнять (осуществлять);

б) сведения о наличии высшего или среднего фармацевтического образования и сертификатов специалистов - для работников, намеренных выполнять (осуществлять) новые работы (услуги);

в) сведения о наличии необходимого оборудования, соответствующего установленным требованиям;

г) реквизиты документа (наименование органа (организации), выдавшего документ, дата, номер) о наличии санитарно-эпидемиологического заключения о соответствии помещений, предназначенных для выполнения (осуществления) новых работ (услуг), требованиям санитарных правил, выданного в установленном порядке;

2) оригинал действующей лицензии;

3) опись прилагаемых документов.

25. Для переоформления лицензии в случае прекращения деятельности по одному адресу или нескольким адресам мест ее осуществления, указанным в лицензии, представляются следующие документы:

1) заявление о переоформлении лицензии по форме, предусмотренной приложением N 2 к приказу Росздравнадзора от 15 февраля 2012 г. N 547-Пр/12, в котором указываются адреса, по которым прекращена деятельность, и дата, с которой фактически она прекращена;

2) оригинал действующей лицензии;

3) опись прилагаемых документов.

26. Для прекращения действия лицензии в случае, предусмотренном пунктом 1 части 13 статьи 20 Федерального закона от 4 мая 2011 г. N 99-ФЗ, представляется заявление о прекращении фармацевтической деятельности по форме, предусмотренной приложением N 7 к приказу Росздравнадзора от 15 февраля 2012 г. N 547-Пр/12, в котором указывается дата, с которой фактически прекращена фармацевтическая деятельность.

27. Для получения дубликата лицензии представляются следующие документы:

1) заявление о предоставлении дубликата лицензии по форме, предусмотренной приложением N 16 к приказу Росздравнадзора от 15 февраля 2012 г. N 547-Пр/12, в котором указываются реквизиты документа, подтверждающего факт уплаты государственной пошлины за предоставление дубликата лицензии, либо иные сведения, подтверждающие факт уплаты указанной государственной пошлины;

2) испорченный бланк лицензии (в случае порчи лицензии).

28. Для получения копии лицензии представляется заявление о предоставлении копии лицензии по форме, предусмотренной приложением N 16 к приказу Росздравнадзора от 15 февраля 2012 г. N 547-Пр/12.

29. Для получения сведений о конкретной лицензии из реестра лицензий представляется заявление в свободной форме о предоставлении таких сведений от физического лица или юридического лица.

30. Заявления и документы (копии документов), необходимые для получения или переоформления лицензии (дубликата лицензии, сведений из реестра лицензий), могут быть представлены соискателем лицензии (лицензиатом) на бумажном носителе и в форме электронного документа с использованием информационно-коммуникационных технологий, в том числе с использованием Единого портала государственных и муниципальных услуг (функций).

31. При предоставлении государственной услуги Росздравнадзор (территориальные органы Росздравнадзора) не вправе требовать от заявителя:

1) представления документов и информации или осуществления действий, предоставление или осуществление которых не предусмотрено нормативными правовыми актами, регулирующими отношения, возникающие в связи с предоставлением государственной услуги;

2) представления документов и информации, которые в соответствии с нормативными правовыми актами Российской Федерации находятся в распоряжении иных государственных органов, участвующих в предоставлении государственной услуги, и которые могут быть получены путем межведомственного информационного взаимодействия.

Исчерпывающий перечень документов, необходимых в соответствии с нормативными правовыми актами для предоставления государственной услуги, которые находятся в распоряжении государственных органов, участвующих в предоставлении государственной услуги, и которые заявитель вправе представить

32. Для предоставления государственной услуги необходимы следующие документы (сведения), которые находятся в распоряжении:

1) ФНС России - сведения о соискателе лицензии (лицензиате), содержащиеся в Едином государственном реестре юридических лиц (государственный регистрационный номер записи о создании юридического лица, данные документа, подтверждающего факт внесения сведений о юридическом лице в единый государственный реестр юридических лиц; идентификационный номер налогоплательщика и данные документа о постановке соискателя лицензии на учет в налоговом органе) или данные документа, подтверждающие факт внесения соответствующих изменений в реестр юридических лиц;

2) Росреестра - выписка из Единого государственного реестра прав на недвижимое имущество и сделок с ним, содержащая описание объекта недвижимости, зарегистрированные права на него, а также ограничения (обременения) прав, сведения о существующих на момент выдачи выписки правопритязаниях и заявленных в судебном порядке правах требования в отношении данного объекта недвижимости (в случае если права на объект недвижимости зарегистрированы в Едином государственном реестре прав на недвижимое имущество и сделок с ним; при отсутствии в Едином государственном реестре прав на недвижимое имущество и сделок с ним направляется уведомление об отсутствии в Едином государственном реестре прав на недвижимое имущество и сделок с ним запрашиваемых сведений);

3) Роспотребнадзора - сведения о наличии санитарно-эпидемиологического заключения о соответствии помещений требованиям санитарных правил, выданного в установленном порядке, предоставляются из Реестра санитарно-эпидемиологических заключений о соответствии (несоответствии) видов деятельности (работ, услуг) требованиям государственных санитарно-эпидемиологических правил и нормативов;

4) Казначейства России - сведения, подтверждающие уплату государственной пошлины за предоставление государственной услуги.

33. Запрещается требовать от заявителя представления документов и информации или осуществления действий, представление или осуществление которых не предусмотрено нормативными правовыми актами, регулирующими отношения, возникающие в связи с предоставлением государственной услуги. Соискатель лицензии (лицензиат) вправе представить документы, подтверждающие указанные в пункте 32 Административного регламента сведения, по собственной инициативе.

Исчерпывающий перечень оснований для отказа в приеме документов, необходимых для предоставления государственной услуги

34. Основания для отказа в приеме документов, необходимых для предоставления государственной услуги, не предусмотрены.

Исчерпывающий перечень оснований для приостановления или отказа в предоставлении государственной услуги

35. Основания для приостановления предоставления государственной услуги не предусмотрены.

36. Основания для отказа в предоставлении государственной услуги:

1) в предоставлении лицензии отказывается по следующим основаниям:

а) наличие в представленных соискателем лицензии заявлении о предоставлении лицензии и (или) других документах (сведениях) недостоверной или искаженной информации;

б) установленное в ходе проверки несоответствие соискателя лицензии лицензионным требованиям;

2) в переоформлении лицензии отказывается по следующим основаниям:

а) наличие в представленных лицензиатом заявлении о переоформлении лицензии и (или) других документах (сведениях) недостоверной или искаженной информации;

б) установленное в ходе проверки несоответствие лицензиата лицензионным требованиям;

3) в выдаче дубликата лицензии, копии лицензии отказывается при обращении с заявлением лица, не являющегося лицензиатом, или не имеющего полномочий на совершение указанного действия;

4) в предоставлении информации из единого реестра лицензий отказывается в случае, если в интересах сохранения государственной или служебной тайны свободный доступ к таким сведениям в соответствии с законодательством Российской Федерации ограничен.

Порядок, размер и основание взимания государственной пошлины или иной платы, взимаемой за предоставление государственной услуги

37. Взимание с заявителя государственной пошлины за предоставление государственной услуги (предоставление лицензии, переоформление лицензии, выдача дубликата лицензии) осуществляется в размерах, установленных подпунктом 92 пункта 1 статьи 333.33 Налогового кодекса Российской Федерации.

38. Сведения о конкретной лицензии предоставляются физическим и юридическим лицам бесплатно в виде выписки из реестра лицензий, либо копии акта о принятом решении, либо справки об отсутствии запрашиваемых сведений.

Максимальный срок ожидания в очереди при подаче запроса о предоставлении государственной услуги и при получении результата предоставления услуги

39. Максимальный срок ожидания в очереди при подаче соискателем лицензии (лицензиатом) заявления о предоставлении государственной услуги и (или) при получении результата государственной услуги не должен превышать 15 минут.

Срок и порядок регистрации заявления заявителя о предоставлении государственной услуги, в том числе в электронной форме

40. Заявление и другие документы, поступившие от заявителя в Росздравнадзор (территориальные органы Росздравнадзора) (в том числе представленные в форме электронного документа) для получения государственной услуги, регистрируются в течение 1 рабочего дня с даты их поступления работниками Росздравнадзора (территориальных органов Росздравнадзора), ответственными за прием и регистрацию документов, без предварительной записи в порядке очередности.

Порядок приема и регистрации документов, представляемых с использованием информационно-коммуникационных технологий (в форме электронного документа), устанавливается актами Росздравнадзора, определяющими правила документооборота в Росздравнадзоре.

Требование к помещениям, в которых предоставляется государственная услуга, к месту ожидания, приема заявлений, размещению и оформлению визуальной, текстовой и мультимедийной информации о порядке предоставления такой услуги

41. Помещение, в котором предоставляется государственная услуга, должно обеспечиваться необходимыми для предоставления государственной услуги оборудованием, канцелярскими принадлежностями, офисной мебелью, системой кондиционирования воздуха, доступом к гардеробу, телефоном, компьютером с возможностью печати и выхода в Интернет, а также доступом к следующим документам (сведениям) в электронном виде или на бумажном носителе:

1) нормативные правовые акты Российской Федерации, устанавливающие обязательные требования к обращению лекарственных средств для медицинского применения, а также к осуществлению фармацевтической деятельности;

2) образцы оформления заявлений и документов, которые представляются для получения государственной услуги;

3) текст настоящего Административного регламента;

4) информация, необходимая для заполнения реквизитов распоряжения о переводе денежных средств для оплаты государственной пошлины, предусмотренная Правилами указания информации в реквизитах распоряжений о переводе денежных средств в уплату платежей в бюджетную систему Российской Федерации, утвержденными приказом Министерства финансов Российской Федерации от 12 ноября 2013 г. N 107н.

Визуальная, текстовая и мультимедийная информация о порядке предоставления государственной услуги размещается на информационном стенде или информационном терминале (устанавливаются в удобном для граждан месте), а также на Едином портале государственных и муниципальных услуг (функций), на сайтах Росздравнадзора (территориальных органов Росздравнадзора).

Оформление визуальной, текстовой и мультимедийной информации о порядке предоставления государственной услуги должно соответствовать оптимальному зрительному и слуховому восприятию этой информации заявителями.

41.1. В соответствии с законодательством Российской Федерации о социальной защите инвалидов им обеспечиваются: (в ред. Приказа Минздрава РФ от 18.07.2016 N 521н)

условия беспрепятственного доступа к объекту (зданию, помещению), в котором предоставляется государственная услуга, а также для беспрепятственного пользования транспортом, средствами связи и информации; (в ред. Приказа Минздрава РФ от 18.07.2016 N 521н)

возможность самостоятельного передвижения по территории, на которой расположены объекты (здания, помещения), в которых предоставляется государственная услуга, а также входа в такие объекты и выхода из них, посадки в транспортное средство и высадки из него, в том числе с использование кресла-коляски; (в ред. Приказа Минздрава РФ от 18.07.2016 N 521н)

сопровождение инвалидов, имеющих стойкие расстройства функции зрения и самостоятельного передвижения; (в ред. Приказа Минздрава РФ от 18.07.2016 N 521н)

надлежащее размещение оборудования и носителей информации, необходимых для обеспечения беспрепятственного доступа инвалидов к объектам (зданиям, помещениям), в которых предоставляется государственная услуга, с учетом ограничений их жизнедеятельности; (в ред. Приказа Минздрава РФ от 18.07.2016 N 521н)

дублирование необходимой для инвалидов звуковой и зрительной информации, а также надписей, знаков и иной текстовой и графической информации знаками, выполненными рельефно-точечным шрифтом Брайля; (в ред. Приказа Минздрава РФ от 18.07.2016 N 521н)

допуск сурдопереводчика и тифлосурдопереводчика; (в ред. Приказа Минздрава РФ от 18.07.2016 N 521н)

допуск собаки-проводника на объекты (здания, помещения), в которых предоставляется государственная услуга; (в ред. Приказа Минздрава РФ от 18.07.2016 N 521н)

оказание инвалидам помощи в преодолении барьеров, мешающих получению ими государственной услуги наравне с другими лицами. (в ред. Приказа Минздрава РФ от 18.07.2016 N 521н)

В случае невозможности полностью приспособить объект с учетом потребностей инвалидов Росздравнадзор в соответствии со статьей 15 Федерального закона от 24 ноября 1995 г. N 181-ФЗ "О социальной защите инвалидов в Российской Федерации" <*> должен принимать меры для обеспечения доступа инвалидов к месту предоставления государственной услуги, либо когда это возможно, обеспечить ее предоставление по месту жительства инвалида или в дистанционном режиме. (в ред. Приказа Минздрава РФ от 18.07.2016 N 521н)

<*> Собрание законодательства Российской Федерации, 1995, N 48, ст. 4563; 2001, N 33, ст. 3426; 2004, N 35, ст. 3607. (в ред. Приказа Минздрава РФ от 18.07.2016 N 521н)

42. Выдача заявителю лицензии или уведомления об отказе в выдаче лицензии (об отказе в переоформлении лицензии) осуществляется должностным лицом Росздравнадзора (территориальных органов Росздравнадзора), ответственным за прием и регистрацию документов, без предварительной записи в порядке очередности.

43. Вход и передвижение по помещениям, в которых осуществляется прием и выдача документов, необходимых для предоставления государственной услуги, не должны создавать затруднений для лиц с ограниченными возможностями.

Показатели доступности и качества государственной услуги

44. Показателями доступности и качества государственной услуги являются:

1) открытый доступ для заявителей и других лиц к информации о порядке и сроках предоставления государственной услуги, порядке обжалования действий (бездействия) должностных лиц Росздравнадзора (территориальных органов Росздравнадзора);

2) соблюдение стандарта предоставления государственной услуги;

3) отсутствие жалоб заявителей на действия (бездействие) должностных лиц Росздравнадзора (территориальных органов Росздравнадзора) при предоставлении государственной услуги;

4) оперативность вынесения решения в отношении рассматриваемого обращения;

5) полнота и актуальность информации о порядке предоставления государственной услуги;

6) предоставление возможности подачи заявления о предоставлении государственной услуги и других документов (содержащихся в них сведений), необходимых для предоставления государственной услуги, в форме электронного документа;

7) предоставление возможности получения информации о ходе предоставления государственной услуги, в том числе с использованием информационно-коммуникационных технологий;

8) количество взаимодействий заявителя с должностными лицами при предоставлении государственной услуги и их продолжительность определены Административным регламентом.

45. В процессе предоставления государственной услуги заявитель взаимодействует с должностными лицами Росздравнадзора (территориальных органов Росздравнадзора):

1) при подаче заявления о предоставлении лицензии, других документов (сведений), указанных в пункте 20 Административного регламента, а также при направлении указанных документов и сведений через Единый портал государственных и муниципальных услуг (функций);

2) при получении лицензии либо уведомления об отказе в ее предоставлении;

3) при подаче заявления и документов о выдаче дубликата лицензии, копии лицензии, указанных в пунктах 27 и 28 Административного регламента, а также при направлении указанных заявления и копий через Единый портал государственных и муниципальных услуг (функций);

4) при получении дубликата лицензии, копии лицензии;

5) при подаче заявления о переоформлении лицензии, других документов, указанных в пунктах 21 - 25 Административного регламента, а также при направлении указанных документов через Единый портал государственных и муниципальных услуг (функций);

6) при получении переоформленной лицензии либо уведомления об отказе в ее переоформлении;

7) при подаче заявления о получении сведений о конкретной лицензии из реестра лицензий, указанного в пункте 29 Административного регламента, а также при направлении заявления через Единый портал государственных и муниципальных услуг (функций);

8) при получении сведений о конкретной лицензии из реестра лицензий либо справки об отсутствии запрашиваемых сведений;

9) при подаче заявления о прекращении лицензируемого вида деятельности, указанного в пункте 26 Административного регламента.

46. Рассмотрение документов, представляемых заявителем для получения лицензии, переоформления лицензии, дубликата лицензии, копии лицензии с участием многофункциональных центров предоставления государственных и муниципальных услуг (далее - многофункциональный центр), осуществляется в порядке, установленном законодательством Российской Федерации об организации предоставления государственных и муниципальных услуг.

III. Состав, последовательность и сроки выполнения административных процедур, требования к порядку их выполнения, в том числе особенности выполнения административных процедур в электронной форме

Состав административных процедур в рамках предоставления государственной услуги

47. При предоставлении государственной услуги осуществляются следующие административные процедуры:

1) рассмотрение заявления, других документов о предоставлении лицензии и принятие решения о предоставлении (об отказе в предоставлении) лицензии;

2) рассмотрение заявления, других документов о переоформлении лицензии и принятие решения о переоформлении (об отказе в переоформлении) лицензии;

3) взаимодействие Росздравнадзора (территориальных органов Росздравнадзора) с иными федеральными органами государственной власти и органами, участвующими в предоставлении государственных услуг, формирование и направление межведомственных запросов в указанные органы, участвующие в предоставлении государственных услуг;

4) предоставление дубликата лицензии и копии лицензии;

5) прекращение действия лицензии в связи с представлением лицензиатом заявления о прекращении фармацевтической деятельности.

48. Структура и взаимосвязь административных процедур, выполняемых при предоставлении государственной услуги, приведены на блок-схеме (приложение N 2 к Административному регламенту).

Последовательность выполнения административных процедур при предоставлении государственной услуги

Рассмотрение заявления, других документов о предоставлении лицензии и принятие решения о предоставлении (об отказе в предоставлении) лицензии

49. Административная процедура "Рассмотрение заявления, документов о предоставлении лицензии и принятие решения о предоставлении (об отказе в предоставлении) лицензии" осуществляется с момента поступления в Росздравнадзор (территориальные органы Росздравнадзора) заявления и других документов, указанных в пункте 20 Административного регламента, в том числе с использованием Единого портала государственных и муниципальных услуг (функций), в соответствии с блок-схемой исполнения административной процедуры согласно приложению N 3 к Административному регламенту.

50. Руководители подразделений Росздравнадзора (территориальных органов Росздравнадзора), осуществляющих в соответствии с Административным регламентом лицензирование фармацевтической деятельности, должны организовать документированный учет выполнения каждого этапа административной процедуры с указанием даты завершения его исполнения и подписью ответственного исполнителя.

51. Рассмотрение заявления и других документов (сведений), принятие решения о предоставлении лицензии (об отказе в предоставлении) осуществляется в срок, предусмотренный подпунктом 1 пункта 18 Административного регламента.

52. Для получения лицензии соискатель лицензии представляет в Росздравнадзор (территориальные органы Росздравнадзора) непосредственно или направляет заказным почтовым отправлением с уведомлением о вручении заявление и документы (сведения), предусмотренные пунктом 20 Административного регламента, с учетом положений пункта 33 Административного регламента, или направляет их с использованием Единого портала государственных и муниципальных услуг (функций).

53. Заявление и другие документы (в том числе представленные в форме электронного документа) принимаются должностными лицами Росздравнадзора (территориальных органов Росздравнадзора) по описи.

Копия описи с отметкой о дате приема указанных заявления и документов в день приема вручается должностным лицом Росздравнадзора (территориальных органов Росздравнадзора), ответственным за прием и регистрацию документов, соискателю лицензии или направляется ему заказным почтовым отправлением с уведомлением о вручении.

В случае если в заявлении о предоставлении лицензии соискатель лицензии указал просьбу о направлении ему в электронной форме информации по вопросам лицензирования, указанная копия описи направляется ему в электронной форме.

54. Документы (в том числе представленные в форме электронного документа), поступившие от соискателя лицензии, регистрируются Росздравнадзором (территориальными органами Росздравнадзора) в течение 1 рабочего дня с даты их получения.

55. Все документы о предоставлении лицензии при представлении их в Росздравнадзор (территориальные органы Росздравнадзора) с использованием информационно-коммуникационных технологий (в электронной форме), в том числе с использованием Единого портала государственных и муниципальных услуг (функций), должны быть заверены в порядке, установленном законодательством Российской Федерации, регулирующим отношения в области электронного документооборота.

56. Контроль ведения учета поступивших в Росздравнадзор (территориальные органы Росздравнадзора) документов осуществляет начальник отдела Росздравнадзора (территориальных органов Росздравнадзора), осуществляющего лицензирование фармацевтической деятельности.

57. Начальник отдела Росздравнадзора (территориальных органов Росздравнадзора) в течение 1 рабочего дня с даты регистрации поступивших в Росздравнадзор (территориальные органы Росздравнадзора) заявления и документов от соискателя лицензии назначает из числа работников отдела ответственного исполнителя по рассмотрению документов, представленных соискателем лицензии для получения лицензии (далее - ответственный исполнитель).

Фамилия, имя и отчество (последнее - при наличии) ответственного исполнителя, его должность и номер телефона должны быть сообщены соискателю лицензии по его письменному или устному обращению, а также посредством информационно-коммуникационных технологий, в том числе с использованием Единого портала государственных и муниципальных услуг (функций).

58. При получении Росздравнадзором (территориальными органами Росздравнадзора) заявления о предоставлении лицензии, оформленного с нарушением требований, и (или) документов, указанных в пункте 20 Административного регламента, представленных не в полном объеме, ответственный исполнитель в течение 3 рабочих дней со дня их приема вручает соискателю лицензии уведомление (по форме, предусмотренной приложением N 3 к приказу Росздравнадзора от 15 февраля 2012 г. N 547-Пр/12) о необходимости устранения в тридцатидневный срок выявленных нарушений (далее - уведомление об устранении нарушений) или направляет такое уведомление заказным почтовым отправлением с уведомлением о вручении.

Тридцатидневный срок устранения выявленных нарушений исчисляется ответственным исполнителем с даты документального подтверждения в получении данного уведомления соискателем лицензии.

59. В случае непредставления соискателем лицензии в тридцатидневный срок надлежащим образом оформленного заявления о предоставлении лицензии и в полном объеме документов (сведений), указанных в пункте 20 Административного регламента, ответственный исполнитель в течение 3 рабочих дней вручает соискателю лицензии уведомление (по форме, предусмотренной приложением N 5 к приказу Росздравнадзора от 15 февраля 2012 г. N 547-Пр/12) о возврате заявления и прилагаемых к нему документов с мотивированным обоснованием причин возврата или направляет его заказным почтовым отправлением с уведомлением о вручении.

60. В случае представления надлежащим образом оформленного заявления о предоставлении лицензии и в полном объеме других документов (сведений) в соответствии с требованиями, указанными в пункте 20 Административного регламента, либо устранения нарушений, указанных в уведомлении об устранении нарушений, ответственный исполнитель в течение 3 рабочих дней со дня приема заявления и документов информирует соискателя лицензии, в том числе посредством информационно-коммуникационных технологий, об их принятии Росздравнадзором (территориальными органами Росздравнадзора) к рассмотрению, а также готовит проект приказа о проведении внеплановой выездной проверки.

61. Приказ Росздравнадзора (территориальных органов Росздравнадзора) о проведении внеплановой выездной проверки на предмет соответствия соискателя лицензии лицензионным требованиям, согласованный с начальником отдела Росздравнадзора (территориальных органов Росздравнадзора), осуществляющего лицензирование фармацевтической деятельности, подписывается руководителем Росздравнадзора (территориальных органов Росздравнадзора).

62. Ответственный исполнитель в течение 12, но не позднее 15 рабочих дней со дня поступления в лицензирующий орган надлежащим образом оформленного заявления о предоставлении лицензии и документов, указанных в пункте 20 Административного регламента, осуществляет проверку полноты и достоверности представленных в них сведений, с целью оценки:

1) согласованности информации между отдельными документами, указанными в пункте 20 Административного регламента;

2) соответствия сведениям о соискателе лицензии, полученным Росздравнадзором (территориальными органами Росздравнадзора) путем межведомственного информационного взаимодействия:

а) от ФНС России - сведения о соискателе лицензии, содержащиеся в Едином государственном реестре юридических лиц (государственный регистрационный номер записи о создании юридического лица, данные документа, подтверждающего факт внесения сведений о юридическом лице в единый государственный реестр юридических лиц; идентификационный номер налогоплательщика и данные документа о постановке соискателя лицензии на учет в налоговом органе);

б) от Росреестра - сведения (в виде выписки из Единого государственного реестра прав на недвижимое имущество и сделок с ним) о наличии у соискателя лицензии на праве собственности или на ином законном основании помещений, необходимых для осуществления фармацевтической деятельности;

в) от Роспотребнадзора - сведения о наличии санитарно-эпидемиологического заключения о соответствии (несоответствии) помещений и видов деятельности (работ, услуг) требованиям государственных санитарно-эпидемиологических правил и нормативов требованиям санитарных правил;

г) от Казначейства России - сведения об уплате государственной пошлины за предоставление лицензии.

63. По результатам проверки полноты и достоверности представленных сведений ответственный исполнитель составляет акт.

64. Внеплановая выездная проверка соискателя лицензии проводится в срок, не превышающий 16 рабочих дней с даты подписания соответствующего приказа и не позднее 31 рабочего дня со дня поступления в лицензирующий орган надлежащим образом оформленного заявления и документов о предоставлении лицензии без согласования в установленном порядке с органами прокуратуры.

65. При проведении внеплановой выездной проверки соответствия соискателя лицензии лицензионным требованиям проверке подлежат:

1) наличие принадлежащих соискателю лицензии на праве собственности или на ином законном основании, необходимых для выполнения работ (услуг), которые составляют фармацевтическую деятельность, помещения и оборудования, и соответствие их установленным требованиям;

2) наличие у руководителя организации, деятельность которого непосредственно связана с оптовой торговлей лекарственными средствами, их хранением, перевозкой и (или) розничной торговлей лекарственными препаратами, их отпуском, хранением, перевозкой и изготовлением, документов о высшем фармацевтическом образовании и документов, подтверждающих стаж работы по специальности (не менее трех лет) либо документов о среднем фармацевтическом образовании и документов, подтверждающих стаж работы по специальности (не менее пяти лет), сертификата специалиста;

3) наличие у работников соискателя лицензии, деятельность которых непосредственно связана с оптовой торговлей лекарственными средствами, их хранением и (или) розничной торговлей лекарственными препаратами, их отпуском, хранением и изготовлением, заключивших с ним трудовые договоры, документов о высшем или среднем фармацевтическом образовании и сертификатов специалистов.

66. В течение 4 рабочих дней с даты завершения внеплановой выездной проверки соискателя лицензии ответственный исполнитель с учетом результатов проверки полноты и достоверности представленных сведений и внеплановой выездной проверки готовит проект приказа:

1) о предоставлении лицензии - в случае отсутствия оснований, установленных пунктом 36 Административного регламента;

2) об отказе в предоставлении лицензии - в случае наличия оснований, установленных пунктом 36 Административного регламента.

67. Проект приказа, заявление и прилагаемые к нему документы для предоставления лицензии рассматриваются руководителем Росздравнадзора (территориальных органов Росздравнадзора) в течение 10 рабочих дней, но не позднее 44 рабочих дней с даты регистрации поступивших от соискателя лицензии надлежащим образом оформленного заявления и других документов о предоставлении лицензии с цепью принятия решения о предоставлении лицензии либо об отказе в предоставлении лицензии.

68. Приказ Росздравнадзора (территориальных органов Росздравнадзора) о предоставлении лицензии и лицензия одновременно подписываются руководителем Росздравнадзора (территориальных органов Росздравнадзора) и регистрируются в реестре лицензий.

69. Приказ Росздравнадзора (территориальных органов Росздравнадзора) о предоставлении лицензии и лицензия должны содержать:

1) наименование лицензирующего органа - Росздравнадзор (территориальные органы Росздравнадзора);

2) полное и (в случае, если имеется) сокращенное наименование, в том числе фирменное наименование, организационно-правовую форму юридического лица, адрес его места нахождения, адреса мест осуществления лицензируемого вида деятельности, государственный регистрационный номер записи о создании юридического лица;

3) идентификационный номер налогоплательщика;

4) лицензируемый вид деятельности - фармацевтическая деятельность, с указанием выполняемых работ; оказываемых услуг, составляющих лицензируемый вид деятельности;

5) номер и дату регистрации лицензии;

6) номер и дату приказа.

70. Лицензия оформляется на бланке Росздравнадзора, являющемся документом строгой отчетности и защищенным от подделок полиграфической продукцией, по типовой форме, утвержденной постановлением Правительства Российской Федерации от 6 октября 2011 г. N 826.

71. Лицензия может быть также оформлена в форме электронного документа в порядке, установленном законодательством Российской Федерации, регулирующим отношения в области электронного документооборота.

72. В течение 3 рабочих дней после дня подписания и регистрации лицензии ответственный исполнитель вручает лицензию заявителю (уполномоченному лицу на основании доверенности, оформленной в соответствии с требованиями законодательства Российской Федерации) под роспись или направляет лицензиату заказным почтовым отправлением с уведомлением о вручении, а также уведомляет об этом лицензиата через средства связи и путем размещения соответствующей информации на официальном сайте Росздравнадзора www.roszdravnadzor.ru (территориальных органов Росздравнадзора).

73. В случае подготовки проекта приказа Росздравнадзора (территориальных органов Росздравнадзора) об отказе в предоставлении лицензии ответственному исполнителю необходимо указать мотивированное обоснование причин отказа со ссылкой на конкретные положения нормативных правовых актов и иных документов, являющихся основанием такого отказа, или, если причиной отказа является установленное в ходе проверки несоответствие соискателя лицензии лицензионным требованиям, реквизиты акта проверки соискателя лицензии.

74. В течение 3 рабочих дней со дня подписания приказа Росздравнадзора (территориальных органов Росздравнадзора) об отказе в предоставлении лицензии (далее - уведомление об отказе) ответственный исполнитель вручает соискателю лицензии уведомление об отказе в предоставлении лицензии или направляет его заказным почтовым отправлением с уведомлением о вручении. В уведомлении об отказе указываются мотивированные обоснования причин отказа со ссылкой на конкретные положения нормативных правовых актов и иных документов, являющихся основанием такого отказа. Если причиной отказа является установленное в ходе внеплановой выездной проверки на соответствие соискателя лицензии лицензионным требованиям, указываются реквизиты акта проверки. Уведомление об отказе может быть также направлено соискателю лицензии посредством информационно-коммуникационных технологий.

75. Уведомление об отказе подписывается руководителем (заместителем руководителя) Росздравнадзора (территориальных органов Росздравнадзора).

76. По окончании процедуры лицензирования в течение 5 (пяти) рабочих дней со дня вручения (получения) лицензии ответственный исполнитель формирует лицензионное дело из следующих документов:

1) заявление соискателя лицензии о предоставлении лицензии, заявление лицензиата и прилагаемые к соответствующему заявлению документы;

2) приказы Росздравнадзора (территориальных органов Росздравнадзора) о предоставлении лицензии, об отказе в предоставлении лицензии, о переоформлении лицензии, об отказе в переоформлении лицензии, о приостановлении, возобновлении и прекращении действия лицензии;

3) копия подписанной и зарегистрированной лицензии;

4) приказы Росздравнадзора (территориальных органов Росздравнадзора) о назначении проверок соискателя лицензии, лицензиата, копии актов проверок, предписаний об устранении выявленных нарушений лицензионных требований, протоколов об административных правонарушениях, постановлений о назначении административных наказаний и других, связанных с осуществлением лицензионного контроля документов;

5) выписки из решений суда об административном приостановлении деятельности лицензиата или аннулировании лицензии;

6) копии уведомлений и других, связанных с осуществлением лицензирования, документов.

В случае представления соискателем лицензии (лицензиатом) заявления и других документов (сведений), предусмотренных пунктами 20 - 28 Административного регламента, в форме электронного документа, лицензирующий орган формирует и ведет лицензионные дела в электронном виде.

77. Лицензионное дело независимо от того, предоставлена заявителю лицензия или ему отказано в предоставлении лицензии, подлежит хранению бессрочно в Росздравнадзоре (территориальных органах Росздравнадзора) с соблюдением требований по обеспечению конфиденциальности информации.

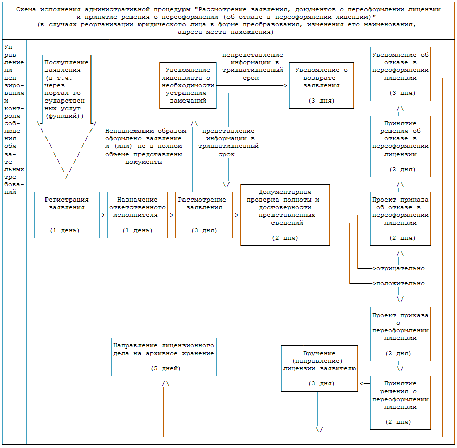
Рассмотрение заявления, других документов о переоформлении лицензии и принятие решения о переоформлении (об отказе в переоформлении) лицензии

78. Административная процедура "Рассмотрение заявления, документов о переоформлении лицензии и принятие решения о переоформлении (об отказе в переоформлении) лицензии" осуществляется в связи с поступлением от лицензиата, имеющего лицензию, или его правопреемника заявления о переоформлении лицензии и документов (сведений), предусмотренных пунктами 21 - 25 Административного регламента в соответствии с блок-схемой исполнения административной процедуры согласно приложениям N 4а и N 4б к Административному регламенту.

79. Заявление о переоформлении лицензии подается в случаях реорганизации юридического лица в форме преобразования, изменения его наименования, адреса места нахождения, адресов мест осуществления юридическим лицом лицензируемого вида деятельности, перечня выполняемых работ, оказываемых услуг, составляющих лицензируемый вид деятельности.

В случае реорганизации юридического лица в форме преобразования заявление о переоформлении лицензии и другие документы (сведения) представляются в Росздравнадзор (территориальные органы Росздравнадзора) не позднее чем через 15 рабочих дней со дня внесения соответствующих изменений в единый государственный реестр юридических лиц.

80. В случае реорганизации юридических лиц в форме слияния переоформление лицензии допускается только при условии наличия у каждого участвующего в слиянии юридического лица на дату государственной регистрации правопреемника реорганизованных юридических лиц лицензии на один и тот же вид деятельности.

Для переоформления лицензии лицензиат, его правопреемник или иное предусмотренное федеральным законом лицо представляет в лицензирующий орган, предоставивший лицензию, либо направляет заказным почтовым отправлением с уведомлением о вручении заявление о переоформлении лицензии, оригинал действующей лицензии и документ, подтверждающий уплату государственной пошлины за переоформление лицензии.

81. Для переоформления лицензии лицензиат или его правопреемник представляет в Росздравнадзор (территориальные органы Росздравнадзора) непосредственно или направляет заказным почтовым отправлением с уведомлением о вручении заявление (по форме, предусмотренной приложением N 2 к приказу Росздравнадзора от 15 февраля 2012 г. N 547-Пр/12) и документы, предусмотренные пунктами 21 - 25 Административного регламента, а также посредством информационно-коммуникационных технологий, в том числе с использованием Единого портала государственных и муниципальных услуг (функций).

82. Порядок приема и регистрации документов, представляемых с использованием информационно-коммуникационных технологий (в форме электронного документа), устанавливается приказом внутренней организации Росздравнадзора.

83. Заявление и документы о переоформлении лицензии принимаются должностным лицом Росздравнадзора (территориальных органов Росздравнадзора) по описи. Копия описи с отметкой о дате приема указанных заявления и других документов в день приема вручается должностным лицом Росздравнадзора (территориальных органов Росздравнадзора), ответственным за прием и регистрацию документов, лицензиату или направляется ему заказным почтовым отправлением с уведомлением о вручении.

В случае если в заявлении о переоформлении лицензии соискатель лицензии указал просьбу о направлении ему в электронной форме информации по вопросам лицензирования, указанная копия описи направляется ему в электронной форме.

84. Документы (в том числе представленные в форме электронного документа), поступившие от лицензиата, регистрируются Росздравнадзором (территориальными органами Росздравнадзора) в течение 1 рабочего дня с даты их получения.

Контроль ведения учета поступивших документов осуществляет начальник отдела Росздравнадзора (территориальных органов Росздравнадзора), осуществляющего лицензирование фармацевтической деятельности.

85. Документы, представляемые в Росздравнадзор (территориальные органы Росздравнадзора) с использованием информационно-коммуникационных технологий (в электронной форме), в том числе с использованием Единого портала государственных и муниципальных услуг (функций), должны быть заверены в порядке, установленном законодательством Российской Федерации, регулирующим отношения в области электронного документооборота.

86. При переоформлении лицензии не допускается требовать от заявителя представления каких-либо документов, кроме предусмотренных пунктами 21 - 25 Административного регламента.

87. Рассмотрение документов и принятие решения о переоформлении лицензии осуществляется в срок, предусмотренный подпунктами 2 и 3 пункта 18 Административного регламента, при получении заявления о переоформлении лицензии и других документов, указанных в пунктах 21 - 25 Административного регламента.

88. В отношении лицензиата, представившего заявление о переоформлении лицензии, проводятся проверка полноты и достоверности представленных сведений и внеплановая выездная проверка на предмет соответствия лицензиата лицензионным требованиям.

89. Основанием для проведения внеплановой выездной проверки лицензиата является представление в Росздравнадзор (территориальные органы Росздравнадзора) заявления о переоформлении лицензии в случаях:

1) изменения адресов мест осуществления юридическим лицом лицензируемого вида деятельности;

2) изменения перечня выполняемых работ, оказываемых услуг, составляющих лицензируемый вид деятельности.

Внеплановая выездная проверка лицензиата на соответствие лицензионным требованиям в указанных случаях проводится без согласования в установленном порядке с органом прокуратуры.

90. Начальник отдела Росздравнадзора (территориальных органов Росздравнадзора), осуществляющего лицензирование фармацевтической деятельности, в течение 1 рабочего с даты регистрации поступивших в Росздравнадзор (территориальные органы Росздравнадзора) заявления и документов о переоформлении лицензии назначает из числа работников отдела ответственного исполнителя по рассмотрению документов, представленных лицензиатом для переоформления лицензии (далее - ответственный исполнитель).

Фамилия, имя и отчество (последнее - при наличии) ответственного исполнителя переоформления лицензии, его должность и номер телефона должны быть сообщены лицензиату по его письменному или устному обращению, а также посредством информационно-коммуникационных технологий, в том числе с использованием Единого портала государственных и муниципальных услуг (функций).

91. При получении Росздравнадзором (территориальными органами Росздравнадзора) заявления о переоформлении лицензии (в случаях реорганизации юридического лица в форме преобразования, изменения его наименования, адреса места нахождения, оформленного с нарушением требований, указанных в пункте 21 - 22 Административного регламента, и (или) не в полном объеме прилагаемых к нему документов, ответственный исполнитель в течение 3 рабочих дней со дня приема заявления вручает лицензиату уведомление (по форме, предусмотренной приложением N 4 к приказу Росздравнадзора от 15 февраля 2012 г. N 547-Пр/12) об устранении нарушений в тридцатидневный срок выявленных нарушений или направляет такое уведомление заказным почтовым отправлением с уведомлением о вручении.

Ответственным исполнителем тридцатидневный срок устранения выявленных нарушений исчисляется с даты документального подтверждения в получении данного уведомления лицензиатом.

92. В случае непредставления лицензиатом в тридцатидневный срок надлежащим образом оформленного заявления о переоформлении лицензии и (или) не в полном объеме других документов (сведений), указанных в пунктах 21 - 22 Административного регламента, ответственный исполнитель в течение 3 рабочих дней вручает лицензиату уведомление (по форме, предусмотренной приложением N 5 к приказу Росздравнадзора от 15 февраля 2012 г. N 547-Пр/12) о возврате заявления и прилагаемых к нему документов с мотивированным обоснованием причин возврата или направляет заказным почтовым отправлением с уведомлением о вручении или в случае, если в заявлении о предоставлении лицензии соискатель лицензии указал просьбу о направлении ему в электронной форме информации по вопросам лицензирования, указанное уведомление направляется ему в электронной форме.

93. В случае представления надлежащим образом оформленного заявления о переоформлении лицензии и в полном объеме других документов (сведений), указанных в пункте 21 - 22 Административного регламента, либо устранения нарушений, указанных в пункте 91 Административного регламента, ответственный исполнитель в течение 3 рабочих дней со дня приема указанных заявления и документов информирует лицензиата, в том числе посредством информационно-коммуникационных технологий, о принятии их Росздравнадзором (территориальными органами Росздравнадзора) к рассмотрению заявления и других документов.

94. Ответственный исполнитель в течение 2 рабочих дней, но не позднее 5 рабочих дней со дня поступления в лицензирующий орган надлежащим образом оформленного заявления о переоформлении лицензии осуществляет проверку полноты и достоверности представленных сведений с учетом сведений о лицензиате, имеющихся в лицензионном деле, с целью определения:

1) наличия оснований для переоформления лицензии;

2) полноты и достоверности представленных в заявлении сведений и сопоставляет их с данными, получаемыми Росздравнадзором (территориальными органами Росздравнадзора) путем межведомственного информационного взаимодействия:

а) от ФНС России - сведения о лицензиате, содержащиеся в Едином государственном реестре юридических лиц (государственный регистрационный номер записи о создании юридического лица, данные документа, подтверждающего факт внесения сведений о юридическом лице в единый государственный реестр юридических лиц; идентификационный номер налогоплательщика и данные документа о постановке соискателя лицензии на учет в налоговом органе);

б) от Казначейства России - сведения об уплате государственной пошлины за переоформление лицензии.

95. По результатам проверки полноты и достоверности представленных сведений ответственный исполнитель составляет акт.

96. В течение 2 рабочих дней с даты завершения проверки полноты и достоверности сведений, представленных лицензиатом, ответственный исполнитель готовит проект приказа о переоформлении лицензии (об отказе в переоформлении лицензии).

97. Проект приказа, заявление и документы для переоформления лицензии рассматриваются руководителем Росздравнадзора (территориальных органов Росздравнадзора) в течение 2 рабочих дней, но не позднее 9 рабочих дней с даты регистрации поступивших от лицензиата надлежащим образом оформленного заявления о переоформлении лицензии с целью принятия решения о переоформлении лицензии либо об отказе в переоформлении лицензии.

98. Приказ Росздравнадзора (территориальных органов Росздравнадзора) о переоформлении лицензии и лицензия одновременно подписываются руководителем Росздравнадзора (территориальных органов Росздравнадзора) и регистрируются в реестре лицензий.

99. Приказ Росздравнадзора (территориальных органов Росздравнадзора) о переоформлении лицензии и лицензия должны содержать:

1) наименование лицензирующего органа - Росздравнадзор (территориальные органы Росздравнадзора);

2) полное и (в случае, если имеется) сокращенное наименование, в том числе фирменное наименование, и организационно-правовую форму юридического лица, адрес его места нахождения, адреса мест осуществления лицензируемого вида деятельности, государственный регистрационный номер записи о создании юридического лица;

3) идентификационный номер налогоплательщика;

4) лицензируемый вид деятельности - фармацевтическая деятельность, с указанием выполняемых работ, оказываемых услуг, составляющих лицензируемый вид деятельности;

5) номер и дату регистрации лицензии;

6) номер и дату приказа.

100. В течение 3 рабочих дней после дня подписания и регистрации лицензии ответственный исполнитель вручает лицензию заявителю (уполномоченному лицу на основании доверенности, оформленной в соответствии с требованиями законодательства Российской Федерации) под роспись или направляет лицензиату заказным почтовым отправлением с уведомлением о вручении, а также уведомляет об этом лицензиата через средства связи и путем размещения соответствующей информации на официальном сайте Росздравнадзора (территориальных органов Росздравнадзора).

101. Лицензия оформляется на бланке Росздравнадзора, являющимся документом строгой отчетности и защищенным от подделок полиграфической продукцией, по типовой форме, утвержденной постановлением Правительства Российской Федерации от 6 октября 2011 г. N 826.

102. Лицензия может быть также оформлена в форме электронного документа в порядке, установленном законодательством Российской Федерации, регулирующим отношения в области электронного документооборота.

103. В случае подготовки проекта приказа Росздравнадзора (территориальных органов Росздравнадзора) об отказе в переоформлении лицензии ответственному исполнителю необходимо в том числе указать мотивированное обоснование причин отказа со ссылкой на конкретные положения нормативных правовых актов и иных документов, являющихся основанием такого отказа.

104. В течение 3 рабочих дней со дня подписания приказа Росздравнадзора (территориальных органов Росздравнадзора) об отказе в переоформлении лицензии ответственный исполнитель вручает лицензиату уведомление об отказе в переоформлении лицензии или направляет его заказным почтовым отправлением с уведомлением о вручении. В уведомлении об отказе указываются мотивированные обоснования причин отказа со ссылкой на конкретные положения нормативных правовых актов и иных документов, являющихся основанием такого отказа. Уведомление может быть также направлено лицензиату посредством информационно-коммуникационных технологий.

105. Уведомление об отказе подписывается руководителем (заместителем руководителя) Росздравнадзора (территориальных органов Росздравнадзора).

106. При получении Росздравнадзором (территориальными органами Росздравнадзора) заявления о переоформлении лицензии (в случаях изменения адресов мест осуществления юридическим лицом лицензируемого вида деятельности, перечня выполняемых работ, оказываемых услуг, составляющих лицензируемый вид деятельности), оформленного с нарушением требований, установленных пунктами 23 и 24 Административного регламента, ответственный исполнитель в течение 3 рабочих дней со дня приема заявления вручает лицензиату уведомление (по форме, предусмотренной приложением N 4 к приказу Росздравнадзора от 15 февраля 2012 г. N 547-Пр/12) о необходимости устранения в тридцатидневный срок выявленных нарушений или направляет такое уведомление заказным почтовым отправлением с уведомлением о вручении.

107. В случае непредставления лицензиатом в тридцатидневный срок надлежащим образом оформленного заявления о переоформлении лицензии ответственный исполнитель в течение 3 рабочих дней вручает лицензиату уведомление (по форме, предусмотренной приложением N 6 к приказу Росздравнадзора от 15 февраля 2012 г. N 547-Пр/12) о возврате заявления и прилагаемых к нему документов с мотивированным обоснованием причин возврата или направляет заказным почтовым отправлением с уведомлением о вручении.

108. При условии, что лицензиатом:

1) представлены надлежащим образом оформленное заявление о переоформлении лицензии и в полном объеме другие документы в соответствии с требованиями, указанными в пунктах 23 и 24 Административного регламента;

2) устранены выявленные нарушения и представлены в тридцатидневный срок в Росздравнадзор (территориальные органы Росздравнадзора) надлежащим образом оформленное заявление о переоформлении лицензии и другие документы,

ответственный исполнитель в течение 3 рабочих дней со дня приема заявления о переоформлении лицензии и других документов информирует лицензиата, в том числе посредством информационно-коммуникационных технологий, о принятии Росздравнадзором (территориальными органами Росздравнадзора) к рассмотрению заявления и прилагаемых к нему документов, а также готовит проект приказа о проведении внеплановой выездной проверки, который подписывается руководителем Росздравнадзора (территориальных органов Росздравнадзора).

109. Ответственный исполнитель в течение 5 рабочих дней, но не позднее 8 рабочих дней со дня поступления в лицензирующий орган надлежащим образом оформленного заявления о переоформлении лицензии и прилагаемых к нему документов (сведений) осуществляет проверку полноты и достоверности представленных сведений с учетом сведений о лицензиате, имеющихся в лицензионном деле, с целью определения:

1) наличия всех документов, предусмотренных пунктами 23 и 24 Административного регламента (полноты документов);

2) наличия оснований для переоформления лицензии;

3) полноты и достоверности представленных в заявлении и прилагаемых к нему документах сведений, в том числе сведений, полученных Росздравнадзором (территориальными органами Росздравнадзора) путем межведомственного информационного взаимодействия:

а) от ФНС России - сведения о лицензиате, содержащиеся в Едином государственном реестре юридических лиц (государственный регистрационный номер записи о создании юридического лица, данные документа, подтверждающего факт внесения сведений о юридическом лице в единый государственный реестр юридических лиц; идентификационный номер налогоплательщика и данные документа о постановке соискателя лицензии на учет в налоговом органе);

б) от Росреестра - сведения (в виде выписки из Единого государственного реестра прав на недвижимое имущество и сделок с ним) о наличии у соискателя лицензии на праве собственности или на ином законном основании помещений, необходимых для осуществления фармацевтической деятельности;

в) от Роспотребнадзора - сведения о наличии санитарно-эпидемиологического заключения о соответствии помещений требованиям санитарных правил, выданного в установленном порядке, предоставляются из Реестра санитарно-эпидемиологических заключений о соответствии (несоответствии) видов деятельности (работ, услуг) требованиям государственных санитарно-эпидемиологических правил и нормативов;

г) от Казначейства России - сведения об уплате государственной пошлины за переоформление лицензии.

110. Внеплановая выездная проверка лицензиата проводится в срок, не превышающий 15 рабочих дней с даты подписания соответствующего приказа и не позднее 23 рабочих дней со дня поступления в лицензирующий орган надлежащим образом оформленного заявления о переоформлении лицензии и других документов.

111. Предметом внеплановой выездной проверки лицензиата являются состояние помещений, зданий, сооружений, технических средств, оборудования, иных объектов, которые предполагается использовать лицензиатом при осуществлении лицензируемого вида деятельности, и наличие необходимых для осуществления лицензируемого вида деятельности работников в целях оценки соответствия таких объектов и работников лицензионным требованиям, а именно:

1) наличие на праве собственности или на ином законном основании необходимых для выполнения работ (услуг), которые составляют фармацевтическую деятельность, помещений и оборудования и соответствие их установленным требованиям;

2) наличие у работников лицензиата, деятельность которых непосредственно связана с оптовой торговлей лекарственными средствами, их хранением и (или) розничной торговлей лекарственными препаратами, их отпуском, хранением, изготовлением, заключивших с ним трудовые договоры и намеренных осуществлять фармацевтическую деятельность, документов о высшем или среднем фармацевтическом образовании и сертификатов специалистов.

112. В течение 3 рабочих дней с даты завершения внеплановой выездной проверки лицензиата ответственный исполнитель с учетом результатов проверки полноты и достоверности представленных сведений и внеплановой выездной проверки готовит проект приказа:

1) о переоформлении лицензии в случае отсутствия оснований, установленных пунктом 36 Административного регламента;

2) об отказе в переоформлении лицензии в случае наличия оснований, установленных пунктом 36 Административного регламента.

113. Проект приказа, заявление и прилагаемые к нему документы для переоформления лицензии рассматриваются руководителем Росздравнадзора (территориальных органов Росздравнадзора) в течение 3 рабочих дней, но не позднее 29 рабочих дней с даты регистрации поступивших от лицензиата надлежащим образом оформленного заявления о переоформлении лицензии и в полном объеме других документов с целью принятия решения о переоформлении лицензии либо об отказе в переоформлении лицензии.

114. Приказ Росздравнадзора (территориальных органов Росздравнадзора) о переоформлении лицензии и лицензия должны содержать данные, предусмотренные пунктом 99 Административного регламента.

115. Лицензия оформляется и направляется лицензиату в порядке, предусмотренном пунктами 100 - 102 Административного регламента.

116. В случае подготовки проекта приказа Росздравнадзора (территориальных органов Росздравнадзора) об отказе в переоформлении лицензии ответственному исполнителю необходимо в том числе указать мотивированное обоснование причин отказа со ссылкой на конкретные положения нормативных правовых актов и иных документов, являющихся основанием такого отказа, или, если причиной отказа является установленное в ходе проверки несоответствие лицензиата лицензионным требованиям, реквизиты акта проверки лицензиата.

117. В течение 3 рабочих дней со дня подписания приказа об отказе в переоформлении лицензии ответственный исполнитель вручает лицензиату уведомление об отказе в переоформлении лицензии в порядке, указанном в пунктах 104 и 105 Административного регламента.

118. По окончании процедуры переоформления лицензии в течение 5 рабочих дней со дня вручения (получения) переоформленной лицензии ответственный исполнитель в порядке, предусмотренном пунктом 76 Административного регламента, формирует лицензионное дело и направляет его в архив в установленном порядке.

119. Лицензионное дело независимо от того, переоформлена лицензия или отказано в переоформлении лицензии, подлежит постоянному хранению в Росздравнадзоре (территориальных органах Росздравнадзора) с соблюдением требований по обеспечению конфиденциальности информации.

Взаимодействие Росздравнадзора (территориальных органов Росздравнадзора) с иными федеральными органами государственной власти и органами, участвующими в предоставлении государственных услуг, формирование и направление межведомственных запросов в указанные органы, участвующие в предоставлении государственных услуг

120. С целью получения государственной услуги не требуется предоставление лицензиатами и соискателями лицензий документов, выданных иными органами государственной власти.

Исключение составляют документы, необходимые в соответствии с нормативными правовыми актами для предоставления государственной услуги, исчерпывающий перечень которых указан в пунктах 20 - 27 Административного регламента.

121. В рамках предоставления государственной услуги межведомственное информационное взаимодействие осуществляется с:

1) Казначейством России для получения сведений об уплате государственной пошлины;

2) ФНС России для получения сведений, содержащихся в Едином государственном реестре юридических лиц и сведений из Единого государственного реестра индивидуальных предпринимателей;

3) Росреестром для получения сведений (в виде выписки из Единого государственного реестра прав на недвижимое имущество и сделок с ним) о наличии у соискателя лицензии на праве собственности или на ином законном основании помещений, необходимых для осуществления фармацевтической деятельности;

4) Роспотребнадзором для получения сведений о соответствии (несоответствии) помещений и видов деятельности (работ, услуг) требованиям государственных санитарно-эпидемиологических правил и нормативов.

122. Межведомственный запрос о представлении документов и (или) информации, указанных в пункте 32 Административного регламента, для предоставления государственной услуги с использованием межведомственного информационного взаимодействия должен содержать указание на базовый государственный информационный ресурс, в целях ведения которого запрашиваются документы и информация, или в случае, если такие документы и информация не были представлены заявителем, следующие сведения, если дополнительные сведения не установлены законодательным актом Российской Федерации:

1) наименование органа, направляющего межведомственный запрос;

2) наименование органа, в адрес которого направляется межведомственный запрос;

3) наименование государственной услуги, для предоставления которой необходимо представление документа и (или) информации, а также, если имеется, номер (идентификатор) такой услуги в реестре государственных услуг;

4) указание на положения нормативного правового акта, которыми установлено представление документа и (или) информации, необходимых для предоставления государственной услуги, и указание на реквизиты данного нормативного правового акта;

5) сведения, необходимые для представления документа и (или) информации, установленные административным регламентом предоставления государственной услуги, а также сведения, предусмотренные нормативными правовыми актами как необходимые для представления таких документов и (или) информации;

6) контактная информация для направления ответа на межведомственный запрос;

7) дата направления межведомственного запроса;

8) фамилия, имя, отчество (последнее - при наличии) и должность лица, подготовившего и направившего межведомственный запрос, а также номер служебного телефона и (или) адрес электронной почты данного лица для связи.

123. Срок подготовки и направления ответа на межведомственный запрос о представлении документов и информации, указанных в пункте 32 Административного регламента, для предоставления государственной услуги с использованием межведомственного информационного взаимодействия не может превышать 5 (пять) рабочих дней со дня поступления межведомственного запроса в орган, предоставляющий документ и информацию, если иные сроки подготовки и направления ответа на межведомственный запрос не установлены федеральными законами, правовыми актами Правительства Российской Федерации и принятыми в соответствии с федеральными законами нормативными правовыми актами субъектов Российской Федерации.

Предоставление дубликата лицензии и копии лицензии

124. Административная процедура "Предоставление дубликата лицензии и копии лицензии" осуществляется в связи с поступлением от лицензиата заявления (по форме, предусмотренной приложением N 16 к приказу Росздравнадзора от 15 февраля 2012 г. N 547-Пр/12), а в случае порчи лицензии - испорченного бланка лицензии в соответствии с блок-схемой исполнения административной процедуры согласно приложению N 5 к Административному регламенту.

Документы, указанные в пунктах 27 - 28 Административного регламента, лицензиат представляет либо направляет заказным почтовым отправлением с уведомлением о вручении в Росздравнадзор (территориальные органы Росздравнадзора).

125. Ответственный исполнитель в течение 3 рабочих дней со дня поступления в Росздравнадзор (территориальные органы Росздравнадзора) надлежащим образом оформленного заявления о предоставлении дубликата лицензии:

1) осуществляет проверку достоверности представленных сведений с учетом сведений о лицензиате, имеющихся в лицензионном деле, с целью определения:

а) наличия оснований для предоставления дубликата лицензии;

б) полноты и достоверности представленных в заявлении сведений и сопоставления их с данными (сведения об уплате государственной пошлины за предоставление дубликата лицензии), получаемыми Росздравнадзором (территориальными органами Росздравнадзора) путем межведомственного информационного взаимодействия от Казначейства России;

2) оформляет дубликат лицензии на бланке лицензии с пометками "дубликат" и "оригинал лицензии признается недействующим";

3) вносит в реестр лицензий номер и дату выдачи дубликата лицензии;

4) вручает дубликат лицензиату или направляет его заказным почтовым отправлением с уведомлением о вручении.

126. В случае поступления в Росздравнадзор (территориальных органов Росздравнадзора) надлежащим образом оформленного заявления о предоставлении копии лицензии Росздравнадзор (территориальные органы Росздравнадзора) выдает лицензиату заверенную копию лицензии в срок, предусмотренный подпунктом 5 пункта 18 Административного регламента, или направляет копию заказным почтовым отправлением с уведомлением о вручении.

Прекращение действия лицензии в связи с представлением лицензиатом заявления о прекращении фармацевтической деятельности

127. Административная процедура "Прекращение действия лицензии в связи с представлением лицензиатом заявления о прекращении фармацевтической деятельности" осуществляется в связи с поступлением от лицензиата заявления (по форме, предусмотренной приложением N 7 к приказу Росздравнадзора от 15 февраля 2012 г. N 547-Пр/12).

128. Ответственный исполнитель в течение 3 рабочих дней со дня поступления в Росздравнадзор (территориальные органы Росздравнадзора) надлежащим образом оформленного заявления осуществляет:

1) проверку достоверности представленных сведений с учетом сведений о лицензиате, имеющихся в лицензионном деле;

2) оформляет проект приказа о прекращении действия лицензии на фармацевтическую деятельность;

3) вносит в реестр лицензий сведения о прекращении действия лицензии на фармацевтическую деятельность;

4) вручает лицензиату или направляет заказным почтовым отправлением с уведомлением о вручении уведомление о прекращении действия лицензии на фармацевтическую деятельность с приложением копии приказа о прекращении действия лицензии на фармацевтическую деятельность.

Заявление о прекращении фармацевтической деятельности, приказ о прекращении действия лицензии и копия уведомления заявителя о прекращении действия лицензии приобщаются к лицензионному делу.

IV. Формы контроля за предоставлением государственной услуги

128. Основные требования к порядку и формам контроля за исполнением Административного регламента, в том числе со стороны граждан, их объединений и организаций, устанавливаются и определяются в соответствии с федеральными законами, а также иными нормативными правовыми актами Российской Федерации.

В электронном документе нумерация пунктов соответствует официальному источнику.

Порядок и формы контроля за предоставлением государственной услуги должны отвечать требованиям непрерывности и действенности.

129. Контроль за соблюдением последовательности действий, определенных административными процедурами по предоставлению государственной услуги, осуществляется должностными лицами Росздравнадзора (территориальных органов Росздравнадзора), ответственными за организацию работы по предоставлению указанной государственной услуги, и в рамках процедур при проведении внутреннего аудита результативности предоставления государственных услуг, порядок осуществления которого устанавливается приказами Росздравнадзора.

Порядок осуществления текущего контроля за соблюдением и исполнением ответственными лицами положений Административного регламента

130. Текущий контроль осуществляется путем проведения должностным лицом Росздравнадзора (территориальных органов Росздравнадзора), ответственным за организацию работы по предоставлению государственной услуги, проверок соблюдения и исполнения ответственными должностными лицами Росздравнадзора (территориальных органов Росздравнадзора) положений Административного регламента, иных нормативных правовых актов Российской Федерации, а также при проведении внутреннего аудита результативности предоставления государственной услуги.

131. Периодичность осуществления текущего контроля устанавливается руководителем Росздравнадзора (территориальных органов Росздравнадзора).

Порядок и периодичность осуществления плановых и внеплановых проверок полноты и качества предоставления государственной услуги

132. Контроль за полнотой и качеством предоставления государственной услуги включает в себя проведение проверок, выявление и устранение нарушений прав заявителей, рассмотрение, принятие решений и подготовку ответов на обращения заявителей, содержащих жалобы на действия (бездействие) и решения должностных лиц Росздравнадзора (территориальных органов Росздравнадзора).

133. Контроль за своевременным и полным предоставлением Росздравнадзором (территориальными органами Росздравнадзора) государственной услуги осуществляется департаментом Министерства здравоохранения Российской Федерации, определенным в качестве ответственного исполнителя.

Контроль за своевременным и полным предоставлением территориальными органами Росздравнадзора государственной услуги осуществляется Росздравнадзором.

134. Проверки могут быть плановыми (осуществляться на основании годовых планов работы Росздравнадзора, территориальных органов Росздравнадзора) и внеплановыми.

135. Плановые проверки осуществляются регулярно, в течение всего периода деятельности Росздравнадзора (территориальных органов Росздравнадзора), установленные формы отчетности о предоставлении государственной услуги должны подвергаться анализу. По результатам проверок, анализа должны быть осуществлены необходимые меры по устранению недостатков в предоставлении государственной услуги.

В случае выявления в результате проведенных проверок нарушений прав заявителей виновные должностные лица Росздравнадзора (территориальных органов Росздравнадзора) привлекаются к ответственности в порядке, установленном законодательством Российской Федерации.

136. При проверке могут рассматриваться все вопросы, связанные с предоставлением государственной услуги (комплексные проверки), или вопросы, связанные с исполнением той или иной административной процедуры в рамках предоставления государственной услуги (тематические проверки). Проверка также может проводиться по конкретному обращению (жалобе) заявителя.

137. За неисполнение или ненадлежащее исполнение должностными лицами Росздравнадзора (территориальных органов Росздравнадзора) возложенных на них должностных обязанностей по проведению административных процедур при предоставлении государственной услуги в отношении указанных лиц применяются дисциплинарные взыскания в соответствии со статьей 57 Федерального закона от 27 июля 2004 г. N 79-ФЗ "О государственной гражданской службе Российской Федерации" (Собрание законодательства Российской Федерации, 2004, N 31, ст. 3215; 2006, N 6, ст. 636; 2007, N 10, ст. 1151; N 16, ст. 1828; N 49, ст. 6070; 2008, N 13, ст. 1186; N 30, ст. 3616, N 52, ст. 6235; 2009, N 29, ст. 3597, ст. 3624, N 48, ст. 5719; N 51, ст. 6150, ст. 6159; 2010, N 5, ст. 459; N 7, ст. 704; N 49, ст. 6413; N 51, ст. 6810; 2011, N 1, ст. 31; N 27, ст. 3866; N 29, ст. 4295; N 48, ст. 6730; N 50, ст. 7337; 2012, N 50, ст. 6954; N 53, ст. 7620, ст. 7652; 2013, N 14, ст. 1665; N 19, ст. 2326, ст. 2329; N 23, ст. 2874; N 27, ст. 3441, ст. 3462, ст. 3477; N 43, ст. 5454; N 48, ст. 6165; N 52, ст. 6961; 2014, N 14, ст. 1545).

Ответственность должностных лиц федерального органа исполнительной власти за решения и действия (бездействие), принимаемые (осуществляемые) ими в ходе предоставления государственной услуги

138. Персональная ответственность должностных лиц Росздравнадзора (территориальных органов Росздравнадзора) за предоставление государственной услуги закрепляется в их должностных регламентах в соответствии с требованиями законодательства Российской Федерации.

139. Исполнитель, ответственный за осуществление соответствующих административных процедур Административного регламента, несет персональную ответственность за:

1) соответствие результатов рассмотрения документов, представленных соискателем лицензии или лицензиатом, требованиям законодательства Российской Федерации;

2) соблюдение сроков и порядка приема документов, правильность внесения записи (в том числе в электронной форме) в журнал учета документов для предоставления (переоформления) лицензии на осуществление фармацевтической деятельности;

3) соблюдение порядка, в том числе сроков предоставления государственной услуги на осуществление фармацевтической деятельности, уведомления об отказе в предоставлении (переоформлении) лицензии;

4) достоверность сведений, внесенных в реестр лицензий, и архивирование лицензионного дела.

Положения, характеризующие требования к порядку и формам контроля за предоставлением государственной услуги, в том числе со стороны граждан, их объединений и организаций

140. Граждане, их объединения и организации могут контролировать предоставление государственной услуги путем получения информации по телефону, по письменным обращениям, по электронной почте, на официальном сайте Росздравнадзора, официальных сайтах территориальных органов Росздравнадзора и через Единый портал государственных и муниципальных услуг (функций).

V. Досудебный (внесудебный) порядок обжалования действия решений и действий (бездействия) Росздравнадзора (территориальных органов Росздравнадзора), а также должностных лиц Росздравнадзора (территориальных органов Росздравнадзора)

141. Заявитель вправе обжаловать решения, принятые в ходе предоставления государственной услуги (на любом этапе), действия (бездействие) должностных лиц Росздравнадзора (территориальных органов Росздравнадзора) в досудебном порядке.

142. Заявитель может обратиться с жалобой, в том числе в следующих случаях:

1) нарушение срока регистрации заявления заявителя о предоставлении государственной услуги;

2) нарушение срока предоставления государственной услуги;

3) требование у заявителя документов, не предусмотренных нормативными правовыми актами Российской Федерации для предоставления государственной услуги;

4) отказ в приеме документов, предоставление которых предусмотрено нормативными правовыми актами Российской Федерации для предоставления государственной услуги, у заявителя;

5) отказ в предоставлении государственной услуги, если основания отказа не предусмотрены федеральными законами и принятыми в соответствии с ними иными нормативными правовыми актами Российской Федерации;

6) требование от заявителя при предоставлении государственной услуги платы, не предусмотренной нормативными правовыми актами Российской Федерации;

7) отказ Росздравнадзора (территориальных органов Росздравнадзора), должностного лица Росздравнадзора (территориальных органов Росздравнадзора) в исправлении допущенных опечаток и ошибок в выданных в результате предоставления государственной услуги документах либо нарушение установленного срока таких исправлений.

143. Жалоба должна содержать:

1) наименование органа, предоставляющего государственную услугу, должностного лица органа, предоставляющего государственную услугу, либо государственного служащего, решения и действия (бездействие) которых обжалуются;

2) фамилию, имя, отчество (последнее - при наличии), сведения о месте жительства заявителя - физического лица либо наименование, сведения о месте нахождения заявителя - юридического лица, а также номер (номера) контактного телефона, адрес (адреса) электронной почты (при наличии) и почтовый адрес, по которым должен быть направлен ответ заявителю;

3) сведения об обжалуемых решениях и действиях (бездействии) органа, предоставляющего государственную услугу, должностного лица органа, предоставляющего государственную услугу, либо государственного служащего;

4) доводы, на основании которых заявитель не согласен с решением и действием (бездействием) органа, предоставляющего государственную услугу, должностного лица органа, предоставляющего государственную услугу, либо государственного служащего.

144. Жалоба подлежит обязательной регистрации в течение одного дня с момента поступления в Росздравнадзор (территориальные органы Росздравнадзора).

145. Жалобы заявителей, поданные в письменной форме или в форме электронного документа, остаются без рассмотрения в следующих случаях:

1) в жалобе не указаны фамилия гражданина, направившего жалобу, и почтовый адрес, по которому должен быть направлен ответ;

2) в жалобе содержатся нецензурные либо оскорбительные выражения, угрозы жизни, здоровью и имуществу должностного лица, а также членов его семьи (жалоба остается без рассмотрения, при этом заявителю сообщается о недопустимости злоупотребления правом);

3) текст жалобы не поддается прочтению (ответ на жалобу не дается, жалоба не подлежит направлению на рассмотрение, о чем сообщается заявителю, если его фамилия и почтовый адрес поддаются прочтению).

146. Основания для приостановления рассмотрения жалобы отсутствуют.

147. Основанием для начала процедуры досудебного (внесудебного) обжалования действий (бездействий) должностных лиц Росздравнадзора (территориальных органов Росздравнадзора), ответственных за предоставление государственной услуги, является подача заявителем жалобы.

148. Заявителем могут быть представлены документы (при наличии), подтверждающие доводы заявителя, либо их копии.

Заявители имеют право обратиться в Росздравнадзор (территориальные органы Росздравнадзора) за получением информации и документов, необходимых для обоснования и рассмотрения жалобы.

149. В случае обжалования действий (бездействия) должностного лица территориального органа Росздравнадзора жалоба подается на имя руководителя территориального органа Росздравнадзора.

В случае обжалования действий (бездействия) руководителя территориального органа Росздравнадзора жалоба подается на имя руководителя Росздравнадзора.

В случае обжалования действий (бездействий) должностного лица структурного подразделения Росздравнадзора жалоба подается на имя руководителя Росздравнадзора.

В случае обжалования действий (бездействий) руководителя Росздравнадзора (его заместителя) жалоба подается в Министерство здравоохранения Российской Федерации на имя Министра здравоохранения Российской Федерации.

150. В досудебном порядке заявители имеют право обратиться с жалобой в письменной форме по почте, через многофункциональный центр, с использованием официального сайта Росздравнадзора: www.roszdravnadzor.ru (официальных сайтах территориальных органов Росздравнадзора) и через Единый портал государственных и муниципальных услуг (функций): www.gosuslugi.ru, а также жалоба может быть принята при личном приеме заявителя.

151. При обращении заявителей с жалобой в письменной форме или в форме электронного документа срок ее рассмотрения не должен превышать 15 рабочих дней со дня ее регистрации, а в случае обжалования отказа органа, предоставляющего государственную услугу, должностного лица органа, предоставляющего государственную услугу, в приеме документов у заявителя либо в исправлении допущенных опечаток и ошибок или в случае обжалования нарушения установленного срока таких исправлений - 5 рабочих дней со дня ее регистрации, если Правительством Российской Федерации не установлен иной срок.

152. По результатам рассмотрения жалобы Росздравнадзор (территориальные органы Росздравнадзора) принимает одно из следующих решений:

1) удовлетворяет жалобу, в том числе в форме отмены принятого решения, исправления допущенных органом, предоставляющим государственную услугу, опечаток и ошибок в выданных в результате предоставления государственной услуги документах, возврата заявителю денежных средств, взимание которых не предусмотрено нормативными правовыми актами Российской Федерации, а также в иных формах;

2) отказывает в удовлетворении жалобы.

153. Не позднее 1 дня, следующего за днем принятия решения, заявителю направляется мотивированный ответ о результатах рассмотрения жалобы в письменной форме и, по желанию заявителя, в электронной форме.

В ответе по результатам рассмотрения жалобы указываются:

а) наименование органа, предоставляющего государственную услугу, рассмотревшего жалобу, должность, фамилия, имя, отчество (при наличии) его должностного лица, принявшего решение по жалобе;

б) номер, дата, место принятия решения, включая сведения о должностном лице, решение или действие (бездействие) которого обжалуется;

в) фамилия, имя, отчество (при наличии) или наименование заявителя;

г) основания для принятия решения по жалобе;

д) принятое по жалобе решение;

е) в случае, если жалоба признана обоснованной, - сроки устранения выявленных нарушений, в том числе срок предоставления результата государственной услуги;

ж) сведения о порядке обжалования принятого по жалобе решения.

154. В случае установления в ходе или по результатам рассмотрения жалобы признаков состава административного правонарушения или преступления должностное лицо такого органа, наделенное полномочиями по рассмотрению жалоб, незамедлительно направляет имеющиеся материалы в органы прокуратуры.

155. Обжалование решения по жалобе осуществляется в порядке, установленном пунктом 149 Административного регламента.

Приложение N 1
к Административному регламенту
Федеральной службы по надзору
в сфере здравоохранения
по предоставлению государственной
услуги по лицензированию
фармацевтической деятельности,
утвержденному приказом
Минздрава России
от 25 марта 2014 г. N 130н

ПЕРЕЧЕНЬ ТЕРРИТОРИАЛЬНЫХ ОРГАНОВ ФЕДЕРАЛЬНОЙ СЛУЖБЫ ПО НАДЗОРУ В СФЕРЕ ЗДРАВООХРАНЕНИЯ

(в ред. Приказа Минздрава РФ от 18.07.2016 N 521н)

N п/п Наименование территориального органа Почтовый адрес Телефон
Центральный федеральный округ
1. Территориальный орган Федеральной службы по надзору в сфере здравоохранения по Белгородской области 308002, г. Белгород, пр. Богдана Хмельницкого, д. 62 (4722) 32-82-54
2. Территориальный орган Федеральной службы по надзору в сфере здравоохранения по Брянской области 241050, г. Брянск, ул. Трудовая, д. 1 (4832) 64-66-95
3. Территориальный орган Федеральной службы по надзору в сфере здравоохранения по Владимирской области 600005, г. Владимир, ул. Горького, д. 58а (4922) 53-73-67
4. Территориальный орган Федеральной службы по надзору в сфере здравоохранения по Воронежской области 394018, г. Воронеж, ул. 9-ого Января, д. 36 (473) 276-53-99
5. Территориальный орган Федеральной службы по надзору в сфере здравоохранения по г. Москве и Московской области 127206, г. Москва, ул. Вучетича, д. 12а (495) 611-55-77
(495) 611-47-74
6. Территориальный орган Федеральной службы по надзору в сфере здравоохранения по Ивановской области 153012, г. Иваново, ул. Советская, д. 49 (4932) 41-36-50
7. Территориальный орган Федеральной службы по надзору в сфере здравоохранения по Калужской области 248600, г. Калуга, ул. Вилонова, д. 46 (4842) 56-67-00
8. Территориальный орган Федеральной службы по надзору в сфере здравоохранения по Костромской области 56005, г. Кострома, ул. Советская, д. 107а (4942) 42-15-00
9. Территориальный орган Федеральной службы по надзору в сфере здравоохранения по Курской области 305029, г. Курск, ул. К. Маркса, д. 66 Б (4712) 58-14-00
10. Территориальный орган Федеральной службы по надзору в сфере здравоохранения по Липецкой области 398001, г. Липецк, ул. Ворошилова, д. 1 (4742) 23-07-54
11. Территориальный орган Федеральной службы по надзору в сфере здравоохранения по Орловской области 302001, г. Орел, ул. Комсомольская, д. 33 (4862) 42-65-55
12. Территориальный орган Федеральной службы по надзору в сфере здравоохранения по Рязанской области 390000, г. Рязань, Соборная пл., д. 13 (4912) 25-96-66
13. Территориальный орган Федеральной службы по надзору в сфере здравоохранения по Смоленской области 214012, г. Смоленск, ул. Кашена, д. 1 (4812) 27-91-19
14. Территориальный орган Федеральной службы по надзору в сфере здравоохранения по Тамбовской области 392030, г. Тамбов, ул. Урожайная, д. 2ж (4752) 63-32-14
15. Территориальный орган Федеральной службы по надзору в сфере здравоохранения по Тверской области 170008, г. Тверь, пр. Победы, д. 27 (4822) 35-85-88
16. Территориальный орган Федеральной службы по надзору в сфере здравоохранения по Тульской области 300025, а/я 927 (4872) 25-15-37
17. Территориальный орган Федеральной службы по надзору в сфере здравоохранения по Ярославской области 150002, г. Ярославль, ул. Калмыковых, д. 20 (4852) 31-48-07
Северо-Западный федеральный округ
18. Территориальный орган Федеральной службы по надзору в сфере здравоохранения по Республике Карелия 185035, Республика Карелия, г. Петрозаводск, ул. Анохина, д. 29а (8142) 78-54-02
19. Территориальный орган Федеральной службы по надзору в сфере здравоохранения по Республике Коми 167000, г. Сыктывкар, ул. Куратова, д. 18 (8212) 24-08-96
20. Территориальный орган Федеральной службы по надзору в сфере здравоохранения по Архангельской области и Ненецкому автономному округу 163002, г. Архангельск, пр. Новгородский, д. 32, офис 17 (8182) 46-22-27
21. Территориальный орган Федеральной службы по надзору в сфере здравоохранения по Вологодской области 160001, г. Вологда, пр. Победы, д. 33, офис 421 (8172) 76-25-99
22. Территориальный орган Федеральной службы по надзору в сфере здравоохранения по Санкт-Петербургу и Ленинградской области 190068, г. Санкт-Петербург, наб. канала Грибоедова, д. 88 - 90 (812) 314-67-89
23. Территориальный орган Федеральной службы по надзору в сфере здравоохранения по Калининградской области 236006, г. Калининград, ул. Кирпичная, д. 7 - 9 (4012) 53-52-02
24. Территориальный орган Федеральной службы по надзору в сфере здравоохранения по Мурманской области 183008, г. Мурманск, ул. Зои Космодемьянской, д. 33 (8152) 24-44-54
25. Территориальный орган Федеральной службы по надзору в сфере здравоохранения по Новгородской области 173001, г. Великий Новгород, ул. Яковлева, д. 13, офис 50 (8162) 77-21-73
26. Территориальный орган Федеральной службы по надзору в сфере здравоохранения по Псковской области 180007, г. Псков, ул. Розы Люксембург, д. 12 (8112) 56-60-60
Южный федеральный округ
27. Территориальный орган Федеральной службы по надзору в сфере здравоохранения по Республике Адыгея 385000, Республика Адыгея, г. Майкоп, ул. Советская, д. 166 (8772) 57-17-52
28. Территориальный орган Федеральной службы по надзору в сфере здравоохранения по Республике Калмыкия 358000, Республика Калмыкия, г. Элиста, ул. Ленина, д. 255 (8472) 24-09-69
29. Территориальный орган Федеральной службы по надзору в сфере здравоохранения по Астраханской области 414040, г. Астрахань, ул. Коммунистическая, д. 27 (8512) 61-29-61
30. Территориальный орган Федеральной службы по надзору в сфере здравоохранения по Волгоградской области 400131, г. Волгоград, ул. Краснознаменская, д. 12 (8442) 33-09-45
31. Территориальный орган Федеральной службы по надзору в сфере здравоохранения по Краснодарскому краю 350059, г. Краснодар, ул. Васнецова, д. 39 (861) 275-39-00
32. Территориальный орган Федеральной службы по надзору в сфере здравоохранения по Ростовской области 344010, г. Ростов-на-Дону, ул. Ченцова, д. 71/636 (863) 286-98-16
33. Территориальный орган Федеральной службы по надзору в сфере здравоохранения по Республике Крым и городу федерального значения Севастополю 295034, Республика Крым, г. Симферополь, ул. Полевая, 24;
299040, Республика Крым, г. Севастополь, ул. Флагманская, 4
(0652) 60-16-86 (8692) 67-00-54
Северо-Кавказский федеральный округ
34. Территориальный орган Федеральной службы по надзору в сфере здравоохранения по Кабардино-Балкарской Республике 360006, Кабардино-Балкарская Республика, г. Нальчик, ул. Суворова, д. 127 (8662) 77-79-47
35. Территориальный орган Федеральной службы по надзору в сфере здравоохранения по Карачаево-Черкесской Республике 369000, Карачаево-Черкесская Республика, г. Черкесск, ул. Комсомольская, д. 31 (8782) 26-16-06
36. Территориальный орган Федеральной службы по надзору в сфере здравоохранения по Республике Дагестан 367027, Республика Дагестан, г. Махачкала, ул. Буганова, д. 176 (8722) 56-11-18
37. Территориальный орган Федеральной службы по надзору в сфере здравоохранения по Республике Ингушетия 386101, Республика Ингушетия, г. Назрань, ул. Чеченская, д. 14 (928) 793-52-42
38. Территориальный орган Федеральной службы по надзору в сфере здравоохранения по Республике Северная Осетия - Алания 362040, Республика Северная Осетия - Алания, г. Владикавказ, ул. Джанаева, 22 (8672) 54-39-79
39. Территориальный орган Федеральной службы по надзору в сфере здравоохранения по Чеченской Республике 364024, Чеченская Республика, г. Грозный, пр. Исаева, д. 36 (8712) 22-61-65
40. Территориальный орган Федеральной службы по надзору в сфере здравоохранения по Ставропольскому краю 355012, г. Ставрополь, ул. Голенова, д. 67б (8652) 29-60-27
Приволжский федеральный округ
41. Территориальный орган Федеральной службы по надзору в сфере здравоохранения по Республике Башкортостан 450076, г. Уфа, ул. Аксакова, д. 62 (347) 251-15-27
(347) 250-30-22
42. Территориальный орган Федеральной службы по надзору в сфере здравоохранения по Республике Марий Эл 424000, г. Йошкар-Ола, Ленинский проспект, д. 24а (917) 071-17-80
43. Территориальный орган Федеральной службы по надзору в сфере здравоохранения по Республике Мордовия 430030, г. Саранск, ул. Васенко, д. 13 (8342) 23-28-06
44. Территориальный орган Федеральной службы по надзору в сфере здравоохранения по Республике Татарстан 420021, г. Казань, ул. Нариманова, д. 63 (843) 292-54-37
45. Территориальный орган Федеральной службы по надзору в сфере здравоохранения по Удмуртской Республике 426039, г. Ижевск, ул. Дзержинского, д. 3 (3412) 40-27-47
(912) 448-00-28
46. Территориальный орган Федеральной службы по надзору в сфере здравоохранения по Чувашской Республике 428018, г. Чебоксары, Московский пр., д. 36 (8352) 58-21-10
47. Территориальный орган Федеральной службы по надзору в сфере здравоохранения по Кировской области 610027, г. Киров, ул. К. Маркса, д. 99 (8332) 64-63-71
48. Территориальный орган Федеральной службы по надзору в сфере здравоохранения по Нижегородской области 603950, ГСП 222, г. Нижний Новгород, ул. Варварская, д. 32 (831) 419-92-04
49. Территориальный орган Федеральной службы по надзору в сфере здравоохранения по Оренбургской области 460000, г. Оренбург, ул. Гая, д. 14 (3532) 77-57-88
50. Территориальный орган Федеральной службы по надзору в сфере здравоохранения по Пензенской области 440047, г. Пенза, ул. Ульяновская, д. 1 (8412) 44-74-93
51. Территориальный орган Федеральной службы по надзору в сфере здравоохранения по Пермскому краю 614068, г. Пермь, ул. Петропавловская, д. 111 (3422) 37-01-57
52. Территориальный орган Федеральной службы по надзору в сфере здравоохранения по Самарской области 443041, г. Самара, ул. Арцыбушевская, д. 13 (846) 340-60-61
53. Территориальный орган Федеральной службы по надзору в сфере здравоохранения по Саратовской области 410012, г. Саратов, ул. Рабочая, д. 145/155 (8452) 50-93-94
54. Территориальный орган Федеральной службы по надзору в сфере здравоохранения по Ульяновской области 432063, г. Ульяновск, ул. Красноармейская, д. 38 (8422) 27-89-55
Уральский федеральный округ
55. Территориальный орган Федеральной службы по надзору в сфере здравоохранения по Тюменской области, Ханты-Мансийскому автономному округу - Югре и Ямало-Ненецкому автономному округу 625000, г. Тюмень, ячейка 133 (3452) 20-23-51
56. Территориальный орган Федеральной службы по надзору в сфере здравоохранения по Курганской области 640018, г. Курган, ул. Ленина, 5-501 (3522) 65-00-67
57. Территориальный орган Федеральной службы по надзору в сфере здравоохранения по Свердловской области 620014, г. Екатеринбург, ул. Попова, д. 30 (343) 371-06-88
58. Территориальный орган Федеральной службы по надзору в сфере здравоохранения по Челябинской области 454091, г. Челябинск, ул. площадь МОПРа, д. 8а (351) 263-21-22
Сибирский федеральный округ
59. Территориальный орган Федеральной службы по надзору в сфере здравоохранения по Республике Алтай 649000, Республика Алтай, г. Горно-Алтайск, ул. Улагашева, д. 13 (3882) 22-72-60
60. Территориальный орган Федеральной службы по надзору в сфере здравоохранения по Республике Бурятия 670000, Республика Бурятия, г. Улан-Удэ, ул. Некрасова, д. 20 (3012) 22-10-45
61. Территориальный орган Федеральной службы по надзору в сфере здравоохранения по Республике Тыва 667010, Республика Тыва, г. Кызыл, ул. Московская, д. 107/1 (3942) 25-03-34
62. Территориальный орган Федеральной службы по надзору в сфере здравоохранения по Республике Хакасия 655017, г. Абакан, ул. Крылова, д. 47а (3902) 34-77-45
63. Территориальный орган Федеральной службы по надзору в сфере здравоохранения по Алтайскому краю 656011, г. Барнаул, пр. Ленина, д. 145 (3852) 22-65-48
64. Территориальный орган Федеральной службы по надзору в сфере здравоохранения по Красноярскому краю 660021, г. Красноярск, пр. Мира, д. 132 (3912) 21-11-41
65. Территориальный орган Федеральной службы по надзору в сфере здравоохранения по Иркутской области 664011, г. Иркутск, ул. Горького, д. 36 (3952) 24-14-40
66. Территориальный орган Федеральной службы по надзору в сфере здравоохранения по Кемеровской области 650060, г. Кемерово, ул. Сарыгина, д. 29, оф. 305 (3842) 44-10-91
67. Территориальный орган Федеральной службы по надзору в сфере здравоохранения по Новосибирской области 630007, г. Новосибирск, а/я 139 (383) 210-01-02
68. Территориальный орган Федеральной службы по надзору в сфере здравоохранения по Омской области 644033, г. Омск, ул. Красный путь, д. 127 (3812) 20-01-21
69. Территориальный орган Федеральной службы по надзору в сфере здравоохранения по Томской области 634029, г. Томск, ул. Белинского, д. 19 (3822) 53-46-25
70. Территориальный орган Федеральной службы по надзору в сфере здравоохранения по Забайкальскому краю 672000, Забайкальский край, г. Чита, ул. Костюшко-Григоровича, д. 4 (3022) 35-31-24
Дальневосточный федеральный округ
71. Территориальный орган Федеральной службы по надзору в сфере здравоохранения по Республике Саха (Якутия) 677980, г. Якутск, ул. Короленко, д. 2 (4112) 42-50-09
72. Территориальный орган Федеральной службы по надзору в сфере здравоохранения по Чукотскому автономному округу 689000, Чукотский автономный округ, г. Анадырь, ул. Отке, д. 11, а/я 80 (4272) 22-06-90
73. Территориальный орган Федеральной службы по надзору в сфере здравоохранения по Амурской области 675000, Амурская область, г. Благовещенск, ул. Мухина, д. 31 (4162) 53-21-01
74. Территориальный орган Федеральной службы по надзору в сфере здравоохранения по Камчатскому краю 683023, Камчатский край, г. Петропавловск-Камчатский, проспект Победы, д. 63 (4152) 49-01-10
75. Территориальный орган Федеральной службы по надзору в сфере здравоохранения по Магаданской области 685000, г. Магадан, ул. Набережная реки Магаданки, д. 7 (4132) 63-98-93
76. Территориальный орган Федеральной службы по надзору в сфере здравоохранения по Приморскому краю 690091, г. Владивосток, ул. Мордовцева, д. 3 (423) 222-42-46
77. Территориальный орган Федеральной службы по надзору в сфере здравоохранения по Сахалинской области 693020, г. Южно-Сахалинск, ул. Дзержинского, д. 15, офис 529 (4242) 50-53-02
78. Территориальный орган Федеральной службы по надзору в сфере здравоохранения по Хабаровскому краю и Еврейской автономной области 680000, г. Хабаровск, ул. Петра Комарова, д. 6 (4212) 75-22-30

Приложение N 2
к Административному регламенту
Федеральной службы по надзору
в сфере здравоохранения
по предоставлению государственной
услуги по лицензированию
фармацевтической деятельности,
утвержденному приказом
Минздрава России
от 25 марта 2014 г. N 130н

Приложение N 3
к Административному регламенту
Федеральной службы по надзору
в сфере здравоохранения
по предоставлению государственной
услуги по лицензированию
фармацевтической деятельности,
утвержденному приказом
Минздрава России
от 25 марта 2014 г. N 130н

Приложение N 4а
к Административному регламенту
Федеральной службы по надзору
в сфере здравоохранения
по предоставлению государственной
услуги по лицензированию
фармацевтической деятельности,
утвержденному приказом
Минздрава России
от 25 марта 2014 г. N 130н

Приложение N 4б
к Административному регламенту
Федеральной службы по надзору
в сфере здравоохранения
по предоставлению государственной
услуги по лицензированию
фармацевтической деятельности,
утвержденному приказом
Минздрава России
от 25 марта 2014 г. N 130н

Приложение N 5
к Административному регламенту
Федеральной службы по надзору
в сфере здравоохранения
по предоставлению государственной
услуги по лицензированию
фармацевтической деятельности,
утвержденному приказом
Минздрава России
от 25 марта 2014 г. N 130н