Письмо ФНС РФ от 21.12.2021 N ШЮ-4-17/17916@

"О форматах отчетов о движении средств и переводах электронных средств платежа"
Редакция от 21.12.2021 — Документ утратил силу, см. «Письмо ФНС РФ от 19.02.2024 N ШЮ-4-17/1835@»

Документ утратил силу с 20.12.2023, за исключением возможности представления отчетов либо их корректировок за прошедшие периоды, в связи с изданием Письма ФНС РФ от 20.12.2023 N ШЮ-4-17/15923@, направившего новые рекомендуемые формы и форматы.


ФЕДЕРАЛЬНАЯ НАЛОГОВАЯ СЛУЖБА

ПИСЬМО
от 21 декабря 2021 г. N ШЮ-4-17/17916@

О ФОРМАТАХ ОТЧЕТОВ О ДВИЖЕНИИ СРЕДСТВ И ПЕРЕВОДАХ ЭЛЕКТРОННЫХ СРЕДСТВ ПЛАТЕЖА

Федеральная налоговая служба в целях обеспечения возможности представления в электронной форме по телекоммуникационным каналам связи через оператора электронного документооборота (далее - ТКС):

Отчета о движении денежных средств и иных финансовых активов физического лица - резидента по счету (вкладу) в банке и иной организации финансового рынка, расположенных за пределами территории Российской Федерации, и о переводах денежных средств без открытия банковского счета с использованием электронных средств платежа, предоставленных иностранными поставщиками платежных услуг (КНД 1112520), утвержденного Постановлением Правительства Российской Федерации от 12.12.2015 N 1365 (в редакции от 27.09.2021);

Отчета о движении денежных средств и иных финансовых активов юридического лица - резидента и индивидуального предпринимателя - резидента по счету (вкладу) в банке и иной организации финансового рынка, расположенных за пределами территории Российской Федерации, и о переводах денежных средств без открытия банковского счета с использованием электронных средств платежа, предоставленных иностранными поставщиками платежных услуг (КНД 1112521), утвержденного Постановлением Правительства Российской Федерации от 28.12.2005 N 819 (в редакции от 27.09.2021), направляет рекомендуемые форматы названных Отчетов и XML-схемы согласно приложению к настоящему письму.

Одновременно сообщается, что в части представления Отчетов по ТКС указанные форматы Отчетов применяются с 01.01.2022. При этом с указанной даты письмо ФНС России от 02.03.2021 N ВД-4-17/2654@ "О форматах Отчетов о движении средств и иных финансовых активов" в части рекомендованных форматов для представления Отчетов по ТКС утрачивает силу.

Управлениям ФНС России по субъектам Российской Федерации и межрегиональным инспекциям ФНС России по крупнейшим налогоплательщикам довести настоящее письмо до нижестоящих налоговых органов и налогоплательщиков.

Действительный
государственный советник
Российской Федерации
3 класса
Ю.В. ШЕПЕЛЕВА

Приложение

ФОРМАТ ПРЕДСТАВЛЕНИЯ СВЕДЕНИЙ ПО ОТЧЕТУ О ДВИЖЕНИИ ДЕНЕЖНЫХ СРЕДСТВ И ИНЫХ ФИНАНСОВЫХ АКТИВОВ ФИЗИЧЕСКОГО ЛИЦА - РЕЗИДЕНТА ПО СЧЕТУ (ВКЛАДУ) В БАНКЕ И ИНОЙ ОРГАНИЗАЦИИ ФИНАНСОВОГО РЫНКА, РАСПОЛОЖЕННЫХ ЗА ПРЕДЕЛАМИ ТЕРРИТОРИИ РОССИЙСКОЙ ФЕДЕРАЦИИ, И О ПЕРЕВОДАХ ДЕНЕЖНЫХ СРЕДСТВ БЕЗ ОТКРЫТИЯ БАНКОВСКОГО СЧЕТА С ИСПОЛЬЗОВАНИЕМ ЭЛЕКТРОННЫХ СРЕДСТВ ПЛАТЕЖА, ПРЕДОСТАВЛЕННЫХ ИНОСТРАННЫМИ ПОСТАВЩИКАМИ ПЛАТЕЖНЫХ УСЛУГ, В ЭЛЕКТРОННОЙ ФОРМЕ

I. ОБЩИЕ СВЕДЕНИЯ

1. Настоящий формат описывает требования к XML файлам (далее - файлам обмена) передачи в электронной форме физическими лицами - резидентами налоговым органам отчетов о движении средств и иных финансовых активов по счетам (вкладам) в банках и иных организациях финансового рынка, расположенных за пределами территории Российской Федерации, и о переводах денежных средств без открытия банковского счета с использованием электронных средств платежа, предоставленных иностранными поставщиками платежных услуг.

2. Настоящий формат (часть DXLIII, версия 5.04) разработан в соответствии с формой "Отчет о движении средств и иных финансовых активов физического лица - резидента по счету (вкладу) в банке и иной организации финансового рынка, расположенных за пределами территории Российской Федерации, и о переводах денежных средств без открытия банковского счета с использованием электронных средств платежа, предоставленных иностранными поставщиками платежных услуг", представленной в приложении к Правилам представления физическими лицами - резидентами налоговым органам отчетов о движении средств по счетам (вкладам) в банках за пределами территории Российской Федерации, утвержденными постановлением Правительства Российской Федерации от 12.12.2015 N 1365 "О порядке представления физическими лицами - резидентами налоговым органам отчетов о движении денежных средств и иных финансовых активов по счетам (вкладам) в банках и иных организациях финансового рынка, расположенных за пределами территории Российской Федерации, и о переводах денежных средств без открытия банковского счета с использованием электронных средств платежа, предоставленных иностранными поставщиками платежных услуг", с изменениями, утвержденными постановлением Правительства Российской Федерации от 27.09.2021 N 1618.

II. ОПИСАНИЕ ФАЙЛА ОБМЕНА

3. Имя файла обмена должно иметь следующий вид:

R_T_A_K_OGGGGMMDD_N, где:

R_T - префикс, принимающий значение:

UT_OTFLSCHIN0 - для файлов обмена, содержащих первичное сообщение;

UT_OTFLSCHIN2 - для файлов обмена, содержащих коррекцию ошибки налогоплательщика или отзыв сообщения;

A_K - идентификатор получателя информации, где: A - идентификатор получателя, которому направляется файл обмена, K - идентификатор конечного получателя, для которого предназначена информация из данного файла обмена. Передача файла от отправителя к конечному получателю (K) может осуществляться в несколько этапов через другие налоговые органы, осуществляющие передачу файла на промежуточных этапах, которые обозначаются идентификатором A. В случае передачи файла от отправителя к конечному получателю при отсутствии налоговых органов, осуществляющих передачу на промежуточных этапах, значения идентификаторов A и K совпадают. Каждый из идентификаторов (A и K) имеет вид для налоговых органов - четырехразрядный код налогового органа;

O - идентификатор отправителя информации, имеет вид:

для организаций - девятнадцатиразрядный код (идентификационный номер налогоплательщика (далее - ИНН) и код причины постановки на учет (далее - КПП) организации (обособленного подразделения);

для физических лиц - двенадцатиразрядный код (ИНН физического лица, при наличии. При отсутствии ИНН - последовательность из двенадцати нулей);

GGGG - год формирования передаваемого файла, MM - месяц, DD - день;

N - идентификационный номер файла (длина - от 1 до 36 знаков. Идентификационный номер файла должен обеспечивать уникальность файла).

Расширение имени файла - xml. Расширение имени файла может указываться как строчными, так и прописными буквами.

Параметры первой строки файла обмена

Первая строка XML файла должна иметь следующий вид:

<?xml version ="1.0" encoding ="windows-1251"?>

Имя файла, содержащего XML схему файла обмена, должно иметь следующий вид:

UT_OTFLSCHIN_1_543_00_05_04_xx, где xx - номер версии схемы.

Расширение имени файла - xsd.

XML схема файла обмена приводится отдельным файлом.

4. Логическая модель файла обмена представлена в виде диаграммы структуры файла обмена на рисунке 1 настоящего формата. Элементами логической модели файла обмена являются элементы и атрибуты XML файла. Перечень структурных элементов логической модели файла обмена и сведения о них приведены в таблицах 4.1 - 4.19 настоящего формата.

Для каждого структурного элемента логической модели файла обмена приводятся следующие сведения:

наименование элемента. Приводится полное наименование элемент. В строке таблицы могут быть описаны несколько элементов, наименования которых разделены символом "|". Такая форма записи применяется при наличии в файле обмена только одного элемента из описанных в этой строке;

сокращенное наименование (код) элемента. Приводится сокращенное наименование элемента. Синтаксис сокращенного наименования должен удовлетворять спецификации XML;

признак типа элемента. Может принимать следующие значения: "С" - сложный элемент логической модели (содержит вложенные элементы), "П" - простой элемент логической модели, реализованный в виде элемента XML файла, "А" - простой элемент логической модели, реализованный в виде атрибута элемента XML файла. Простой элемент логической модели не содержит вложенные элементы;

формат элемента. Формат элемента представляется следующими условными обозначениями: T - символьная строка; N - числовое значение (целое или дробное).

Формат символьной строки указывается в виде T(n-k) или T(=k), где: n - минимальное количество знаков, k - максимальное количество знаков, символ "-" - разделитель, символ "=" означает фиксированное количество знаков в строке. В случае, если минимальное количество знаков равно 0, формат имеет вид T(0-k). В случае, если максимальное количество знаков не ограничено, формат имеет вид T(n-).

Формат числового значения указывается в виде N(m.k), где: m - максимальное количество знаков в числе, включая целую и дробную часть числа без разделяющей десятичной точки и знака (для отрицательного числа), k - максимальное число знаков дробной части числа. Если число знаков дробной части числа равно 0 (то есть число целое), то формат числового значения имеет вид N(m).

Для простых элементов, являющихся базовыми в XML, например, элемент с типом "date", поле "Формат элемента" не заполняется. Для таких элементов в поле "Дополнительная информация" указывается тип базового элемента;

признак обязательности элемента определяет обязательность наличия элемента (совокупности наименования элемента и его значения) в файле обмена. Признак обязательности элемента может принимать следующие значения: "О" - наличие элемента в файле обмена обязательно; "Н" - наличие элемента в файле обмена необязательно, то есть элемент может отсутствовать. Если элемент принимает ограниченный перечень значений (по классификатору, кодовому словарю и тому подобному), то признак обязательности элемента дополняется символом "К". Например, "ОК". В случае, если количество реализаций элемента может быть более одной, то признак обязательности элемента дополняется символом "М". Например, "НМ" или "ОКМ".

К вышеперечисленным признакам обязательности элемента может добавляться значение "У" в случае описания в XML схеме условий, предъявляемых к элементу в файле обмена, описанных в графе "Дополнительная информация". Например, "НУ" или "ОКУ";

дополнительная информация содержит, при необходимости, требования к элементу файла обмена, не указанные ранее. Для сложных элементов указывается ссылка на таблицу, в которой описывается состав данного элемента. Для элементов, принимающих ограниченный перечень значений из классификатора (кодового словаря и тому подобного), указывается соответствующее наименование классификатора (кодового словаря и тому подобного) или приводится перечень возможных значений. Для классификатора (кодового словаря и тому подобного) может указываться ссылка на его местонахождение. Для элементов, использующих пользовательский тип данных, указывается наименование типового элемента.

Рисунок 1. Диаграмма структуры файла обмена

Таблица 4.1

Файл обмена (Файл)

Наименование элемента Сокращенное наименование (код) элемента Признак типа элемента Формат элемента Признак обязательности элемента Дополнительная информация
Идентификатор файла ИдФайл А T(1-255) ОУ Содержит (повторяет) имя сформированного файла (без расширения)
Версия программы, с помощью которой сформирован файл ВерсПрог А T(1-40) О Указывается версия программы, с помощью которой сформирован файл или подготовлены данные для его формирования
Версия формата ВерсФорм А T(1-5) О Принимает значение: 5.04
Номер корректировки НомКорр А N(3) О Принимает значение:
0 - первичный документ,
1, 2, 3 и так далее - уточненный документ.
Для уточненного документа значение должно быть на 1 больше ранее принятого налоговым органом документа.
999 - отмена документа
Идентификатор корректируемого файла ИдФайлКорр А T(1-255) НУ Содержит (повторяет) имя корректируемого (отменяемого) первичного файла (без расширения).
Элемент обязателен при <НомКорр> больше 0.
Данный показатель применяется только для представления в электронной форме
Состав и структура документа Документ С   О Состав элемента представлен в таблице 4.2

Таблица 4.2

Состав и структура документа (Документ)

Наименование элемента Сокращенное наименование (код) элемента Признак типа элемента Формат элемента Признак обязательности элемента Дополнительная информация
Код формы отчетности по КНД КНД А T(=7) ОК Типовой элемент <КНДТип>.
Принимает значение: 1112520
Дата формирования документа ДатаДок А T(=10) О Типовой элемент <ДатаТип>.
Дата в формате ДД.ММ.ГГГГ.
Значение элемента должно соответствовать значению <GGGGMMDD> из имени файла
Код налогового органа, в который представляется отчет КодНО А T(=4) ОК Типовой элемент <СОНОТип>
Сведения о резиденте СвНП С   О Состав элемента представлен в таблице 4.3
Лицо, подписавшее документ Подписант С   О Состав элемента представлен в таблице 4.5
Сведения о движении денежных средств и иных финансовых активов по счету (вкладу) в банке и иной организации финансового рынка, расположенных за пределами территории Российской Федерации ОтчФЛСчетИно С   НМУ Состав элемента представлен в таблице 4.7.
Элемент должен отсутствовать при значении элемента <НомКорр> = 999 (таблица 4.1).
Элемент является обязательным при отсутствии элемента <ОтчФЛЭлСредИно> и при значении элемента <НомКорр> 999 (таблица 4.1).
Элемент может быть заполнен при наличии элемента <ОтчФЛЭлСредИно> и при значении элемента <НомКорр> 999 (таблица 4.1)
Сведения о переводах денежных средств без открытия банковского счета с использованием электронных средств платежа, предоставленных иностранными поставщиками платежных услуг ОтчФЛЭлСредИно С   НМУ Состав элемента представлен в таблице 4.14.
Элемент должен отсутствовать при значении элемента <НомКорр> = 999 (таблица 4.1).
Элемент является обязательным при отсутствии элемента <ОтчФЛСчетИно> и при значении элемента <НомКорр> 999 (таблица 4.1).
Элемент может быть заполнен при наличии элемента <ОтчФЛСчетИно> и при значении элемента <НомКорр> 999 (таблица 4.1)

Таблица 4.3

Сведения о резиденте (СвНП)

Наименование элемента Сокращенное наименование (код) элемента Признак типа элемента Формат элемента Признак обязательности элемента Дополнительная информация
Физическое лицо - резидент НПФЛ С   О Состав элемента представлен в таблице 4.4

Таблица 4.4

Физическое лицо - резидент (НПФЛ)

Наименование элемента Сокращенное наименование (код) элемента Признак типа элемента Формат элемента Признак обязательности элемента Дополнительная информация
ИНН физического лица - резидента ИННФЛ А T(=12) Н Типовой элемент <ИННФЛТип>
Дата рождения физического лица - резидента ДатаРожд А T(=10) О Типовой элемент <ДатаТип>.
Дата в формате ДД.ММ.ГГГГ
Номер контактного телефона физического лица - резидента Тлф А T(1-20) Н  
Фамилия, имя, отчество физического лица - резидента ФИО С   О Типовой элемент <ФИОТип>.
Состав элемента представлен в таблице 4.19
Сведения о документе, удостоверяющем личность физического лица - резидента УдЛичнФЛ С   О Типовой элемент <УдЛичнФЛТип>.
Состав элемента представлен в таблице 4.18

Таблица 4.5

Лицо, подписавшее документ (Подписант)

Наименование элемента Сокращенное наименование (код) элемента Признак типа элемента Формат элемента Признак обязательности элемента Дополнительная информация
Признак лица, подписавшего документ ПрПодп А T(=1) ОК Принимает значение:
1 - физическое лицо - резидент |
2 - уполномоченный представитель физического лица - резидента
ИНН физического лица ИННФЛ А T(=12) Н Типовой элемент <ИННФЛТип>
Номер контактного телефона Тлф А T(1-20) Н  
Фамилия, имя, отчество представителя физического лица - резидента ФИО С   НУ Типовой элемент <ФИОТип>.
Состав элемента представлен в таблице 4.19.
Элемент обязателен при <ПрПодп> = 2
Сведения о документе, подтверждающем полномочия представителя физического лица - резидента СвПред С   НУ Состав элемента представлен в таблице 4.6.
Элемент обязателен при <ПрПодп> = 2

Таблица 4.6

Сведения о документе, подтверждающем полномочия представителя физического лица - резидента (СвПред)

Наименование элемента Сокращенное наименование (код) элемента Признак типа элемента Формат элемента Признак обязательности элемента Дополнительная информация
Наименование и реквизиты документа, подтверждающего полномочия представителя НаимДок А T(1-120) О  

Таблица 4.7

Сведения о движении денежных средств и иных финансовых активов по счету (вкладу) в банке и иной организации финансового рынка, расположенных за пределами территории Российской Федерации (ОтчФЛСчетИно)

Наименование элемента Сокращенное наименование (код) элемента Признак типа элемента Формат элемента Признак обязательности элемента Дополнительная информация
Начало периода годовой отчетности ОтчПерН А T(=10) О Типовой элемент <ДатаТип>.
Дата в формате ДД.ММ.ГГГГ
Конец периода годовой отчетности ОтчПерК А T(=10) О Типовой элемент <ДатаТип>.
Дата в формате ДД.ММ.ГГГГ.
Не может быть меньше, чем дата, указанная в элементе <ОтчПерН>.
Значение ГГГГ = значению ГГГГ во всех элементах <ОтчПерН> (таблицы 4.7 и 4.14)
Признак организации ПрОрг А T(=1) ОК Принимает значение:
1 - банк |
2 - иная организация финансового рынка
Вид иной организации финансового рынка ВидОргФин С   НУ Состав элемента представлен в таблице 4.8.
Элемент является обязательным при значении элемента <ПрОрг>=2 и должен отсутствовать при значении элемента <ПрОрг>=1.
Хотя бы из один из элементов в таблице 4.8 <КрОрг>, <ДобрСтрах>, <УчРынкЦенБум>, <УпрДогИмущ>, <НегосПенсФонд>, <АкцИнвФонд>, <УпрКомпФонд>, <ЦентрКонтр>, <УпрТовИнв>, <ИнОргУпр> должен принимать значение = 1
Сведения о банке или иной организации финансового рынка, расположенных за пределами территории Российской Федерации, в которых открыт счет (вклад) СвБанкИно С   О Состав элемента представлен в таблице 4.9
Сведения о счете (вкладе) СвСчетИно С   О Состав элемента представлен в таблице 4.10

Таблица 4.8

Вид иной организации финансового рынка (ВидОргФин)

Наименование элемента Сокращенное наименование (код) элемента Признак типа элемента Формат элемента Признак обязательности элемента Дополнительная информация
Небанковская кредитная организация КрОрг А T(=1) ОК Принимает значение:
0 - отсутствует |
1 - присутствует
Страховщик, осуществляющий деятельность по добровольному страхованию жизни ДобрСтрах А T(=1) ОК Принимает значение:
0 - отсутствует |
1 - присутствует
Профессиональный участник рынка ценных бумаг, осуществляющий брокерскую деятельность, и (или) деятельность по управлению ценными бумагами, и (или) депозитарную деятельность УчРынкЦенБум А T(=1) ОК Принимает значение:
0 - отсутствует |
1 - присутствует
Управляющий по договору доверительного управления имуществом УпрДогИмущ А T(=1) ОК Принимает значение:
0 - отсутствует |
1 - присутствует
Негосударственный пенсионный фонд НегосПенсФонд А T(=1) ОК Принимает значение:
0 - отсутствует |
1 - присутствует
Акционерный инвестиционный фонд АкцИнвФонд А T(=1) ОК Принимает значение:
0 - отсутствует |
1 - присутствует
Управляющая компания инвестиционного фонда, паевого инвестиционного фонда или негосударственного пенсионного фонда УпрКомпФонд А T(=1) ОК Принимает значение:
0 - отсутствует |
1 - присутствует
Центральный контрагент ЦентрКонтр А T(=1) ОК Принимает значение:
0 - отсутствует |
1 - присутствует
Управляющий товарищ инвестиционного товарищества УпрТовИнв А T(=1) ОК Принимает значение:
0 - отсутствует |
1 - присутствует
Иная организация или структура без образования юридического лица, которая в рамках своей деятельности принимает от клиентов денежные средства или иные финансовые активы для хранения, управления, инвестирования и (или) осуществления иных сделок в интересах клиента либо прямо или косвенно за счет клиента ИнОргУпр А T(=1) ОК Принимает значение:
0 - отсутствует |
1 - присутствует

Таблица 4.9

Сведения о банке или иной организации финансового рынка, расположенных за пределами территории Российской Федерации, в которых открыт счет (вклад) (СвБанкИно)

Наименование элемента Сокращенное наименование (код) элемента Признак типа элемента Формат элемента Признак обязательности элемента Дополнительная информация
Наименование (в латинской транскрипции) НаимБанкИно А T(1-1000) О Значение заполняется с использованием букв латинского алфавита, пробелов и символов 0123456789!"`@#N$%&'()[]<>{}*+~=_-.,:;/|\^?
где должно соблюдаться следующее соответствие символов и кодов ASCII:
" <0022>
` <0060>
@ <0040>
N <2116>
$ <0024>
' <0027>
~ <007E>
_ <005F>
/ <002F>
| <007C>
\ <005C>
^ <005E>
SWIFT код или БИК CODE А T(3-25) НУ Значение заполняется только цифрами и буквами латинского алфавита.
Элемент является обязательным при значении элемента <ПрОрг> = 1 (из таблицы 4.7).
Элемент может быть заполнен при значении элемента <ПрОрг> = 2 (из таблицы 4.7)
Номер налогоплательщика (его аналог), присвоенный налоговым органом (иным уполномоченным органом) в иностранном государстве (территории), налоговым резидентом которого является банк или иная организация финансового рынка НомНП А T(1-50) Н  
Полный адрес (в латинской транскрипции) АдрБанкИно А T(1-255) О Значение заполняется с использованием букв латинского алфавита, пробелов и символов 0123456789!"`@#N$%&'()[]<>{}*+~=_-.,:;/|\^?
где должно соблюдаться следующее соответствие символов и кодов ASCII:
" <0022>
` <0060>
@ <0040>
N <2116>
$ <0024>
' <0027>
~ <007E>
_ <005F>
/ <002F>
| <007C>
\ <005C>
^ <005E>
Код страны СтранаМН А T(=3) ОК Типовой элемент <ОКСМТип>.
Принимает значение в соответствии с Общероссийским классификатором стран мира

Таблица 4.10

Сведения о счете (вкладе) (СвСчетИно)

Наименование элемента Сокращенное наименование (код) элемента Признак типа элемента Формат элемента Признак обязательности элемента Дополнительная информация
Номер счета (вклада) НомСчет А T(1-34) О Значение заполняется только цифрами и буквами латинского алфавита
Признак личного (совместного) использования счета (вклада) СчетВкл А T(=1) ОК Принимает значение:
1 - личное использование |
2 - общее (совместное) использование
Дата открытия счета (вклада) ДатаОткрСчет А T(=10) О Типовой элемент <ДатаТип>.
Дата в формате ДД.ММ.ГГГГ
Дата закрытия счета (вклада) ДатаЗакрСчет А T(=10) Н Типовой элемент <ДатаТип>.
Дата в формате ДД.ММ.ГГГГ
Дата выдачи разрешения Банка России, на основании которого открыт счет в банке, расположенном за пределами территории Российской Федерации ДатаРазрБР А T(=10) Н Типовой элемент <ДатаТип>.
Дата в формате ДД.ММ.ГГГГ
Номер разрешения Банка России, на основании которого открыт счет в банке, расположенном за пределами территории Российской Федерации НомРазрБР А T(1-16) Н  
Сведения о движении средств по счету (вкладу) в банке или иной организации финансового рынка, расположенных за пределами территории Российской Федерации СвДвижСред С   НМУ Состав элемента представлен в таблице 4.11.
Элемент является обязательным при отсутствии элемента <СведФинАкт>.
Элемент может быть заполнен при наличии элемента <СведФинАкт>
Сведения о стоимости и видах иных финансовых активов на счетах (вкладах) в банке или иной организации финансового рынка, расположенных за пределами территории Российской Федерации СведФинАкт С   НМУ Состав элемента представлен в таблице 4.12.
Элемент является обязательным при отсутствии элемента <СвДвижСред>.
Элемент может быть заполнен при наличии элемента <СвДвижСред>

Таблица 4.11

Сведения о движении средств по счету (вкладу) в банке или иной организации финансового рынка, расположенных за пределами территории Российской Федерации (СвДвижСред)

Наименование элемента Сокращенное наименование (код) элемента Признак типа элемента Формат элемента Признак обязательности элемента Дополнительная информация
Цифровой код валюты счета (вклада) ОКВ А T(=3) ОК Типовой элемент <ОКВТип>.
Принимает значение в соответствии с Общероссийским классификатором валют
Остаток денежных средств на счете (вкладе) на начало отчетного года (в тысячах единиц соответствующей валюты) ОстНачПер А N(20.3) О  
Зачислено денежных средств за отчетный год - всего (в тысячах единиц соответствующей валюты) Зачислено А N(20.3) О Принимает значение от 0 и более
Списано денежных средств за отчетный год - всего (в тысячах единиц соответствующей валюты) Списано А N(20.3) О Принимает значение от 0 и более
Остаток денежных средств на счете (вкладе) на конец отчетного года (в тысячах единиц соответствующей валюты) ОстКонПер А N(20.3) О  

Таблица 4.12

Сведения о стоимости и видах иных финансовых активов на счетах (вкладах) в банке или иной организации финансового рынка, расположенных за пределами территории Российской Федерации (СведФинАкт)

Наименование элемента Сокращенное наименование (код) элемента Признак типа элемента Формат элемента Признак обязательности элемента Дополнительная информация
Цифровой код используемой валюты для стоимостной оценки иных финансовых активов в денежном эквиваленте ОКВ А T(=3) ОК Типовой элемент <ОКВТип>.
Принимает значение в соответствии с Общероссийским классификатором валют
Стоимость иных финансовых активов на начало отчетного года (в тысячах единиц соответствующей валюты) ФинАктНач А N(20.3) О  
Стоимость иных финансовых активов, зачисленных на счет в отчетном году, - всего (в тысячах единиц соответствующей валюты) ФинАктЗач А N(20.3) О Принимает значение от 0 и более
Стоимость иных финансовых активов, списанных со счета в отчетном году, - всего (в тысячах единиц соответствующей валюты) ФинАктСпис А N(20.3) О Принимает значение от 0 и более
Стоимость иных финансовых активов на конец отчетного года (в тысячах единиц соответствующей валюты) ФинАктКон А N(20.3) О  
Виды иных финансовых активов ВидФинАкт С   ОУ Состав элемента представлен в таблице 4.13.
Хотя бы из один из элементов в таблице 4.13 <ЦенБум>, <ПрФинАкт>, <УчУстКап>, <УчИнСтр>, <ТребДог>, <ИнФинАкт> должен принимать значение = 1

Таблица 4.13

Виды иных финансовых активов (ВидФинАкт)

Наименование элемента Сокращенное наименование (код) элемента Признак типа элемента Формат элемента Признак обязательности элемента Дополнительная информация
Ценные бумаги ЦенБум А T(=1) ОК Принимает значение:
0 - отсутствует |
1 - присутствует
Производные финансовые инструменты ПрФинАкт А T(=1) ОК Принимает значение:
0 - отсутствует |
1 - присутствует
Доли участия в иностранной структуре без образования юридического лица УчИнСтр А T(=1) ОК Принимает значение:
0 - отсутствует |
1 - присутствует
Доли участия в уставном (складочном) капитале юридического лица УчУстКап А T(=1) ОК Принимает значение:
0 - отсутствует |
1 - присутствует
Права требования из договора страхования ТребДог А T(=1) ОК Принимает значение:
0 - отсутствует |
1 - присутствует
Иные финансовые активы, не включенные в вышеуказанный перечень ИнФинАкт А T(=1) ОК Принимает значение:
0 - отсутствует |
1 - присутствует

Таблица 4.14

Сведения о переводах денежных средств без открытия банковского счета с использованием электронных средств платежа, предоставленных иностранными поставщиками платежных услуг (ОтчФЛЭлСредИно)

Наименование элемента Сокращенное наименование (код) элемента Признак типа элемента Формат элемента Признак обязательности элемента Дополнительная информация
Начало периода годовой отчетности ОтчПерН А T(=10) О Типовой элемент <ДатаТип>.
Дата в формате ДД.ММ.ГГГГ
Конец периода годовой отчетности ОтчПерК А T(=10) О Типовой элемент <ДатаТип>.
Дата в формате ДД.ММ.ГГГГ.
Не может быть меньше, чем дата, указанная в элементе <ОтчПерН>.
Значение ГГГГ = значению ГГГГ во всех элементах <ОтчПерН> (таблицы 4.7 и 4.14)
Признак организации ПрОрг А T(=1) ОК Принимает значение:
1 - банк |
2 - иная организация финансового рынка |
3 - иной поставщик платежных услуг
Сведения о банке или иной организации финансового рынка, или ином поставщике платежных услуг, расположенных за пределами территории Российской Федерации СвБанкИно С   О Состав элемента представлен в таблице 4.15
Сведения об электронном средстве платежа СвЭлСред С   О Состав элемента представлен в таблице 4.16

Таблица 4.15

Сведения о банке или иной организации финансового рынка, или ином поставщике платежных услуг, расположенных за пределами территории Российской Федерации (СвБанкИно)

Наименование элемента Сокращенное наименование (код) элемента Признак типа элемента Формат элемента Признак обязательности элемента Дополнительная информация
Наименование (в латинской транскрипции) НаимБанкИно А T(1-1000) О Значение заполняется с использованием букв латинского алфавита, пробелов и символов 0123456789!"`@#N$%&'()[]<>{}*+~=_-.,:;/|\^?
где должно соблюдаться следующее соответствие символов и кодов ASCII:
" <0022>
` <0060>
@ <0040>
N <2116>
$ <0024>
' <0027>
~ <007E>
_ <005F>
/ <002F>
| <007C>
\ <005C>
^ <005E>
SWIFT код или БИК CODE А T(3-25) НУ Значение заполняется только цифрами и буквами латинского алфавита.
Элемент является обязательным при значении элемента <ПрОрг> = 1 (из таблицы 4.14).
Элемент может быть заполнен при значении элемента <ПрОрг> = 2 | 3 (из таблицы 4.14)
Номер налогоплательщика (его аналог), присвоенный налоговым органом (иным уполномоченным органом) в иностранном государстве (территории), налоговым резидентом которого является банк или иная организация финансового рынка, или иной поставщик платежных услуг НомНП А T(1-50) Н  
Полный адрес (в латинской транскрипции) АдрБанкИно А T(1-255) О Значение заполняется с использованием букв латинского алфавита, пробелов и символов 0123456789!"`@#N$%&'()[]<>{}*+~=_-.,:;/|\^?
где должно соблюдаться следующее соответствие символов и кодов ASCII:
" <0022>
` <0060>
@ <0040>
N <2116>
$ <0024>
' <0027>
~ <007E>
_ <005F>
/ <002F>
| <007C>
\ <005C>
^ <005E>
Код страны СтранаМН А T(=3) ОК Типовой элемент <ОКСМТип>.
Принимает значение в соответствии с Общероссийским классификатором стран мира

Таблица 4.16

Сведения об электронном средстве платежа (СвЭлСред)

Наименование элемента Сокращенное наименование (код) элемента Признак типа элемента Формат элемента Признак обязательности элемента Дополнительная информация
Идентификатор электронного средства платежа ИдЭлСред А T(1-34) О Значение заполняется только цифрами и буквами латинского алфавита
Признак личного (совместного) использования электронного средства платежа ПрЭлСред А T(=1) ОК Принимает значение:
1 - личное использование |
2 - общее (совместное) использование
Дата предоставления права использования электронного средства платежа ДатаПред А T(=10) О Типовой элемент <ДатаТип>.
Дата в формате ДД.ММ.ГГГГ
Дата прекращения права использования электронного средства платежа ДатаПрекр А T(=10) Н Типовой элемент <ДатаТип>.
Дата в формате ДД.ММ.ГГГГ
Сведения о переводах денежных средств без открытия банковского счета с использованием электронных средств платежа, предоставленных иностранными поставщиками платежных услуг СвДвижСред С   ОМ Состав элемента представлен в таблице 4.17

Таблица 4.17

Сведения о переводах денежных средств без открытия банковского счета с использованием электронных средств платежа, предоставленных иностранными поставщиками платежных услуг (СвДвижСред)

Наименование элемента Сокращенное наименование (код) элемента Признак типа элемента Формат элемента Признак обязательности элемента Дополнительная информация
Цифровой код используемой валюты ОКВ А T(=3) ОК Типовой элемент <ОКВТип>.
Принимает значение в соответствии с Общероссийским классификатором валют
Остаток денежных средств на электронном средстве платежа на начало отчетного года (в тысячах единиц соответствующей валюты) ОстНачПер А N(20.3) О  
Зачислено денежных средств за отчетный год - всего (в тысячах единиц соответствующей валюты) Зачислено А N(20.3) О Принимает значение от 0 и более
Списано денежных средств за отчетный год - всего (в тысячах единиц соответствующей валюты) Списано А N(20.3) О Принимает значение от 0 и более
Остаток денежных средств на электронном средстве платежа на конец отчетного года (в тысячах единиц соответствующей валюты) ОстКонПер А N(20.3) О  

Таблица 4.18

Сведения о документе, удостоверяющем личность (УдЛичнФЛТип)

Наименование элемента Сокращенное наименование (код) элемента Признак типа элемента Формат элемента Признак обязательности элемента Дополнительная информация
Код вида документа, удостоверяющего личность КодВидДок А T(=2) ОК Типовой элемент <СПДУЛТип>.
Принимает значение:
21 - паспорт гражданина Российской Федерации |
22 - загранпаспорт гражданина Российской Федерации |
03 - свидетельство о рождении |
07 - военный билет |
08 - временное удостоверение, выданное взамен военного билета |
10 - паспорт иностранного гражданина |
11 - свидетельство о рассмотрении ходатайства о признании лица беженцем на территории Российской Федерации по существу |
12 - вид на жительство в Российской Федерации |
13 - удостоверение беженца |
14 - временное удостоверение личности гражданина Российской Федерации |
15 - разрешение на временное проживание в Российской Федерации |
18 - свидетельство о предоставлении временного убежища на территории Российской Федерации |
23 - свидетельство о рождении, выданное уполномоченным органом иностранного государства |
24 - удостоверение личности военнослужащего Российской Федерации |
91 - иные документы, признаваемые в соответствии с законодательством Российской Федерации или в соответствии с международными договорами Российской Федерации в качестве документов, удостоверяющих личность налогоплательщика
Серия и номер документа, удостоверяющего личность СерНомДок А T(1-25) О  
Дата выдачи документа, удостоверяющего личность ДатаДок А T(=10) О Типовой элемент <ДатаТип>.
Дата в формате ДД.ММ.ГГГГ
Кем выдан документ, удостоверяющий личность ВыдДок А T(1-255) О  
Код подразделения органа, выдавшего документ, удостоверяющий личность КодВыдДок А T(=7) НУ Элемент является обязательным при
<КодВидДок> = 21.
Значение в формате XXX-XXX, где X - число от 0 до 9

Таблица 4.19

Фамилия, имя, отчество (ФИОТип)

Наименование элемента Сокращенное наименование (код) элемента Признак типа элемента Формат элемента Признак обязательности элемента Дополнительная информация
Фамилия Фамилия А T(1-60) О  
Имя Имя А T(1-60) О  
Отчество Отчество А T(1-60) Н  

ФОРМАТ ПРЕДСТАВЛЕНИЯ СВЕДЕНИЙ ПО ОТЧЕТУ О ДВИЖЕНИИ ДЕНЕЖНЫХ СРЕДСТВ И ИНЫХ ФИНАНСОВЫХ АКТИВОВ ЮРИДИЧЕСКОГО ЛИЦА - РЕЗИДЕНТА И ИНДИВИДУАЛЬНОГО ПРЕДПРИНИМАТЕЛЯ - РЕЗИДЕНТА ПО СЧЕТУ (ВКЛАДУ) В БАНКЕ И ИНОЙ ОРГАНИЗАЦИИ ФИНАНСОВОГО РЫНКА, РАСПОЛОЖЕННЫХ ЗА ПРЕДЕЛАМИ ТЕРРИТОРИИ РОССИЙСКОЙ ФЕДЕРАЦИИ, И О ПЕРЕВОДАХ ДЕНЕЖНЫХ СРЕДСТВ БЕЗ ОТКРЫТИЯ БАНКОВСКОГО СЧЕТА С ИСПОЛЬЗОВАНИЕМ ЭЛЕКТРОННЫХ СРЕДСТВ ПЛАТЕЖА, ПРЕДОСТАВЛЕННЫХ ИНОСТРАННЫМИ ПОСТАВЩИКАМИ ПЛАТЕЖНЫХ УСЛУГ, В ЭЛЕКТРОННОЙ ФОРМЕ

I. ОБЩИЕ СВЕДЕНИЯ

1. Настоящий формат описывает требования к XML файлам (далее - файл обмена) передачи в электронной форме юридическими лицами - резидентами и индивидуальными предпринимателями - резидентами налоговым органам отчетов о движении средств и иных финансовых активов по счетам (вкладам) в банках и иных организациях финансового рынка, расположенных за пределами территории Российской Федерации, и о переводах денежных средств без открытия банковского счета с использованием электронных средств платежа, предоставленных иностранными поставщиками платежных услуг.

2. Настоящий формат (часть DLIV, версия 5.03) разработан в соответствии с формой "Отчет о движении средств и иных финансовых активов юридического лица - резидента и индивидуального предпринимателя - резидента по счету (вкладу) в банке и иной организации финансового рынка, расположенных за пределами территории Российской Федерации, и о переводах денежных средств без открытия банковского счета с использованием электронных средств платежа, предоставленных иностранными поставщиками платежных услуг", представленной в приложении к Правилам представления юридическими лицами - резидентами и индивидуальными предпринимателями - резидентами налоговым органам отчетов о движении средств по счетам (вкладам) в банках за пределами территории Российской Федерации, утвержденным постановлением Правительства Российской Федерации от 28.12.2005 N 819 "Об утверждении правил представления юридическими лицами - резидентами и индивидуальными предпринимателями - резидентами налоговым органам отчетов о движении денежных средств и иных финансовых активов по счетам (вкладам) в банках и иных организациях финансового рынка, расположенных за пределами территории Российской Федерации, и о переводах денежных средств без открытия банковского счета с использованием электронных средств платежа, предоставленных иностранными поставщиками платежных услуг", с изменениями, утвержденными постановлением Правительства Российской Федерации от 27.09.2021 N 1618.

II. ОПИСАНИЕ ФАЙЛА ОБМЕНА

3. Имя файла обмена должно иметь следующий вид:

R_T_A_K_O_GGGGMMDD_N, где:

R_T - префикс, принимающий значение:

UT_OTULSCHIN 0 - для файлов обмена, содержащих первичное сообщение;

UT_OTULSCHIN 2 - для файлов обмена, содержащих коррекцию ошибки налогоплательщика или отзыв сообщения;

A_K - идентификатор получателя информации, где: A - идентификатор получателя, которому направляется файл обмена, K - идентификатор конечного получателя, для которого предназначена информация из данного файла обмена. Передача файла от отправителя к конечному получателю (K) может осуществляться в несколько этапов через другие налоговые органы, осуществляющие передачу файла на промежуточных этапах, которые обозначаются идентификатором A. В случае передачи файла от отправителя к конечному получателю при отсутствии налоговых органов, осуществляющих передачу на промежуточных этапах, значения идентификаторов A и K совпадают. Каждый из идентификаторов (A и K) имеет вид для налоговых органов - четырехразрядный код налогового органа;

O - идентификатор отправителя информации, имеет вид:

для организаций - девятнадцатиразрядный код (идентификационный номер налогоплательщика (далее - ИНН) и код причины постановки на учет (далее - КПП) организации (обособленного подразделения);

для физических лиц - двенадцатиразрядный код (ИНН физического лица, при наличии. При отсутствии ИНН - последовательность из двенадцати нулей);

GGGG - год формирования передаваемого файла, MM - месяц, DD - день;

N - идентификационный номер файла (длина - от 1 до 36 знаков. Идентификационный номер файла должен обеспечивать уникальность файла).

Расширение имени файла - xml. Расширение имени файла может указываться как строчными, так и прописными буквами.

Параметры первой строки файла обмена

Первая строка XML файла должна иметь следующий вид:

<?xml version ="1.0" encoding ="windows-1251"?>

Имя файла, содержащего XML схему файла обмена, должно иметь следующий вид:

UT_OTULSCHIN_1_554_00_05_03_xx, где xx - номер версии схемы.

Расширение имени файла - xsd.

XML схема файла обмена приводится отдельным файлом.

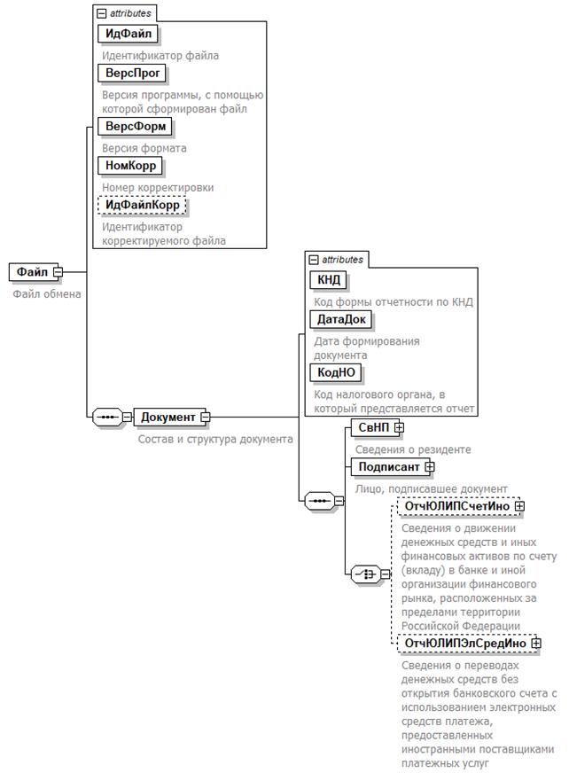
4. Логическая модель файла обмена представлена в виде диаграммы структуры файла обмена на рисунке 1 настоящего формата. Элементами логической модели файла обмена являются элементы и атрибуты XML файла. Перечень структурных элементов логической модели файла обмена и сведения о них приведены в таблицах 4.1 - 4.25 настоящего формата.

Для каждого структурного элемента логической модели файла обмена приводятся следующие сведения:

наименование элемента. Приводится полное наименование элемента. В строке таблицы могут быть описаны несколько элементов, наименования которых разделены символом "|". Такая форма записи применяется при наличии в файле обмена только одного элемента из описанных в этой строке;

сокращенное наименование (код) элемента. Приводится сокращенное наименование элемента. Синтаксис сокращенного наименования должен удовлетворять спецификации XML;

признак типа элемента. Может принимать следующие значения: "С" - сложный элемент логической модели (содержит вложенные элементы), "П" - простой элемент логической модели, реализованный в виде элемента XML файла, "А" - простой элемент логической модели, реализованный в виде атрибута элемента XML файла. Простой элемент логической модели не содержит вложенные элементы;

формат элемента. Формат элемента представляется следующими условными обозначениями: T - символьная строка; N - числовое значение (целое или дробное).

Формат символьной строки указывается в виде T(n-k) или T(=k), где: n - минимальное количество знаков, k - максимальное количество знаков, символ "-" - разделитель, символ "=" означает фиксированное количество знаков в строке. В случае, если минимальное количество знаков равно 0, формат имеет вид T(0-k). В случае, если максимальное количество знаков не ограничено, формат имеет вид T(n-).

Формат числового значения указывается в виде N(m.k), где: m - максимальное количество знаков в числе, включая целую и дробную часть числа без разделяющей десятичной точки и знака (для отрицательного числа), k - максимальное число знаков дробной части числа. Если число знаков дробной части числа равно 0 (то есть число целое), то формат числового значения имеет вид N(m).

Для простых элементов, являющихся базовыми в XML, например, элемент с типом "date", поле "Формат элемента" не заполняется. Для таких элементов в поле "Дополнительная информация" указывается тип базового элемента;

признак обязательности элемента определяет обязательность наличия элемента (совокупности наименования элемента и его значения) в файле обмена. Признак обязательности элемента может принимать следующие значения: "О" - наличие элемента в файле обмена обязательно; "Н" - наличие элемента в файле обмена необязательно, то есть элемент может отсутствовать. Если элемент принимает ограниченный перечень значений (по классификатору, кодовому словарю и тому подобному), то признак обязательности элемента дополняется символом "К". Например, "ОК". В случае, если количество реализаций элемента может быть более одной, то признак обязательности элемента дополняется символом "М". Например, "НМ" или "ОКМ".

К вышеперечисленным признакам обязательности элемента может добавляться значение "У" в случае описания в XML схеме условий, предъявляемых к элементу в файле обмена, описанных в графе "Дополнительная информация". Например, "НУ" или "ОКУ";

дополнительная информация содержит, при необходимости, требования к элементу файла обмена, не указанные ранее. Для сложных элементов указывается ссылка на таблицу, в которой описывается состав данного элемента. Для элементов, принимающих ограниченный перечень значений из классификатора (кодового словаря и тому подобного), указывается соответствующее наименование классификатора (кодового словаря и тому подобного) или приводится перечень возможных значений. Для классификатора (кодового словаря и тому подобного) может указываться ссылка на его местонахождение. Для элементов, использующих пользовательский тип данных, указывается наименование типового элемента.

Рисунок 1. Диаграмма структуры файла обмена

Таблица 4.1

Файл обмена (Файл)

Наименование элемента Сокращенное наименование (код) элемента Признак типа элемента Формат элемента Признак обязательности элемента Дополнительная информация
Идентификатор файла ИдФайл А T(1-255) ОУ Содержит (повторяет) имя сформированного файла (без расширения)
Версия программы, с помощью которой сформирован файл ВерсПрог А T(1-40) О Указывается версия программы, с помощью которой сформирован файл или подготовлены данные для его формирования
Версия формата ВерсФорм А T(1-5) О Принимает значение: 5.03
Номер корректировки НомКорр А N(3) О Принимает значение:
0 - первичный документ,
1, 2, 3 и так далее - уточненный документ.
Для уточненного документа значение должно быть на 1 больше ранее принятого налоговым органом документа.
999 - отмена документа
Идентификатор корректируемого файла ИдФайлКорр А T(1-255) НУ Содержит (повторяет) имя корректируемого (отменяемого) первичного файла (без расширения).
Элемент обязателен при <НомКорр> больше 0.
Данный показатель применяется только для представления в электронной форме
Состав и структура документа Документ С   О Состав элемента представлен в таблице 4.2

Таблица 4.2

Состав и структура документа (Документ)

Наименование элемента Сокращенное наименование (код) элемента Признак типа элемента Формат элемента Признак обязательности элемента Дополнительная информация
Код формы отчетности по КНД КНД А T(=7) ОК Типовой элемент <КНДТип>.
Принимает значение: 1112521
Дата формирования документа ДатаДок А T(=10) О Типовой элемент <ДатаТип>.
Дата в формате ДД.ММ.ГГГГ.
Значение элемента должно соответствовать значению <GGGGMMDD> из имени файла
Код налогового органа, в который представляется отчет КодНО А T(=4) ОК Типовой элемент <СОНОТип>
Сведения о резиденте СвНП С   О Состав элемента представлен в таблице 4.3
Лицо, подписавшее документ Подписант С   О Состав элемента представлен в таблице 4.7
Сведения о движении денежных средств и иных финансовых активов по счету (вкладу) в банке и иной организации финансового рынка, расположенных за пределами территории Российской Федерации | ОтчЮЛИПСчетИно С   НУ Состав элемента представлен в таблице 4.9.
Элемент должен отсутствовать при значении элемента <НомКорр> = 999 (таблица 4.1).
Элемент должен присутствовать при отсутствии элемента <ОтчЮЛИПЭлСредИно> и при значении элемента <НомКорр> 999 (таблица 4.1)
Сведения о переводах денежных средств без открытия банковского счета с использованием электронных средств платежа, предоставленных иностранными поставщиками платежных услуг ОтчЮЛИПЭлСредИно С   НУ Состав элемента представлен в таблице 4.18.
Элемент должен отсутствовать при значении элемента <НомКорр> = 999 (таблица 4.1).
Элемент должен присутствовать при отсутствии элемента <ОтчЮЛИПСчетИно> и при значении элемента <НомКорр> 999 (таблица 4.1)

Таблица 4.3

Сведения о резиденте (СвНП)

Наименование элемента Сокращенное наименование (код) элемента Признак типа элемента Формат элемента Признак обязательности элемента Дополнительная информация
Номер контактного телефона Тлф А T(1-20) Н  
Юридическое лицо - резидент | НПЮЛ С   О Состав элемента представлен в таблице 4.4
Индивидуальный предприниматель - резидент НПФЛ С   О Состав элемента представлен в таблице 4.6

Таблица 4.4

Юридическое лицо - резидент (НПЮЛ)

Наименование элемента Сокращенное наименование (код) элемента Признак типа элемента Формат элемента Признак обязательности элемента Дополнительная информация
Полное наименование юридического лица - резидента НаимОрг А T(1-1000) О  
ИНН юридического лица - резидента ИННЮЛ А T(=10) О Типовой элемент <ИННЮЛТип>
КПП юридического лица - резидента КПП А T(=9) О Типовой элемент <КППТип>
ОГРН юридического лица - резидента ОГРН А T(=13) О Типовой элемент <ОГРНТип>
Сведения о филиале, представительстве или ином подразделении юридического лица - резидента, расположенном за пределами территории Российской Федерации СвФил С   Н Состав элемента представлен в таблице 4.5

Таблица 4.5

Сведения о филиале, представительстве или ином подразделении юридического лица - резидента, расположенном за пределами территории Российской Федерации (СвФил)

Наименование элемента Сокращенное наименование (код) элемента Признак типа элемента Формат элемента Признак обязательности элемента Дополнительная информация
Наименование филиала, представительства или иного подразделения юридического лица - резидента, расположенного за пределами территории Российской Федерации НаимФил А T(1-1000) О  
Место нахождения филиала, представительства или иного подразделения юридического лица - резидента, расположенного за пределами территории Российской Федерации АдрФил А T(1-255) О  
Код страны филиала, представительства или иного подразделения юридического лица - резидента, расположенного за пределами территории Российской Федерации КодСтран А T(=3) ОК Типовой элемент <ОКСМТип>.
Принимает значение в соответствии с Общероссийским классификатором стран мира

Таблица 4.6

Индивидуальный предприниматель - резидент (НПФЛ)

Наименование элемента Сокращенное наименование (код) элемента Признак типа элемента Формат элемента Признак обязательности элемента Дополнительная информация
ИНН индивидуального предпринимателя - резидента ИННФЛ А T(=12) О Типовой элемент <ИННФЛТип>
ОГРНИП индивидуального предпринимателя - резидента ОГРНИП А T(=15) О Типовой элемент <ОГРНИПТип>
Фамилия, имя, отчество индивидуального предпринимателя - резидента ФИО С   О Типовой элемент <ФИОТип>.
Состав элемента представлен в таблице 4.25

Таблица 4.7

Лицо, подписавшее документ (Подписант)

Наименование элемента Сокращенное наименование (код) элемента Признак типа элемента Формат элемента Признак обязательности элемента Дополнительная информация
Признак лица, подписавшего документ ПрПодп А T(=1) ОК Принимает значение:
1 - руководитель юридического лица - резидента |
2 - уполномоченный представитель резидента |
3 - индивидуальный предприниматель - резидент
ИНН физического лица ИННФЛ А T(=12) НУ Типовой элемент <ИННФЛТип>.
Элемент должен отсутствовать при значении элемента <ПрПодп> = 3.
Элемент может быть заполнен при значении элемента <ПрПодп> = 1 или <ПрПодп> = 2
Номер контактного телефона Тлф А T(1-20) Н  
Фамилия, имя, отчество руководителя или представителя резидента ФИО С   НУ Типовой элемент <ФИОТип>.
Состав элемента представлен в таблице 4.25.
Элемент является обязательным при значении элемента <ПрПодп> = 1 или <ПрПодп> = 2
Сведения о документе, подтверждающем полномочия представителя резидента СвПред С   НУ Состав элемента представлен в таблице 4.8.
Элемент обязателен при <ПрПодп> = 2

Таблица 4.8

Сведения о документе, подтверждающем полномочия представителя резидента (СвПред)

Наименование элемента Сокращенное наименование (код) элемента Признак типа элемента Формат элемента Признак обязательности элемента Дополнительная информация
Наименование и реквизиты документа, подтверждающего полномочия представителя НаимДок А T(1-120) О  

Таблица 4.9

Сведения о движении денежных средств и иных финансовых активов по счету (вкладу) в банке и иной организации финансового рынка, расположенных за пределами территории Российской Федерации (ОтчЮЛИПСчетИно)

Наименование элемента Сокращенное наименование (код) элемента Признак типа элемента Формат элемента Признак обязательности элемента Дополнительная информация
Начало периода квартальной отчетности ОтчПерН А T(=10) О Типовой элемент <ДатаТип>.
Дата в формате ДД.ММ.ГГГГ
Конец периода квартальной отчетности ОтчПерК А T(=10) О Типовой элемент <ДатаТип>.
Дата в формате ДД.ММ.ГГГГ.
Не может быть меньше, чем дата, указанная в элементе <ОтчПерН> (таблица 4.9).
Значение ГГГГ = значению ГГГГ в элементе <ОтчПерН> (таблица 4.9)
Признак организации ПрОрг А T(=1) ОК Принимает значение:
1 - банк |
2 - иная организация финансового рынка
Вид иной организации финансового рынка ВидОргФин С   НУ Состав элемента представлен в таблице 4.10.
Элемент является обязательным при значении элемента <ПрОрг>=2 и должен отсутствовать при значении элемента <ПрОрг>=1.
Хотя бы из один из элементов в таблице 4.10 <КрОрг>, <ДобрСтрах>, <УчРынкЦенБум>, <УпрДогИмущ>, <НегосПенсФонд>, <АкцИнвФонд>, <УпрКомпФонд>, <ЦентрКонтр>, <УпрТовИнв>, <ИнОргУпр> должен принимать значение = 1
Сведения о банке или иной организации финансового рынка, расположенных за пределами территории Российской Федерации, в которых открыт счет (вклад) СвБанкИно С   О Состав элемента представлен в таблице 4.11
Сведения о счете (вкладе) СвСчетИно С   О Состав элемента представлен в таблице 4.12

Таблица 4.10

Вид иной организации финансового рынка (ВидОргФин)

Наименование элемента Сокращенное наименование (код) элемента Признак типа элемента Формат элемента Признак обязательности элемента Дополнительная информация
Небанковская кредитная организация КрОрг А T(=1) ОК Принимает значение:
0 - отсутствует |
1 - присутствует
Страховщик, осуществляющий деятельность по добровольному страхованию жизни ДобрСтрах А T(=1) ОК Принимает значение:
0 - отсутствует |
1 - присутствует
Профессиональный участник рынка ценных бумаг, осуществляющий брокерскую деятельность, и (или) деятельность по управлению ценными бумагами, и (или) депозитарную деятельность УчРынкЦенБум А T(=1) ОК Принимает значение:
0 - отсутствует |
1 - присутствует
Управляющий по договору доверительного управления имуществом УпрДогИмущ А T(=1) ОК Принимает значение:
0 - отсутствует |
1 - присутствует
Негосударственный пенсионный фонд НегосПенсФонд А T(=1) ОК Принимает значение:
0 - отсутствует |
1 - присутствует
Акционерный инвестиционный фонд АкцИнвФонд А T(=1) ОК Принимает значение:
0 - отсутствует |
1 - присутствует
Управляющая компания инвестиционного фонда, паевого инвестиционного фонда или негосударственного пенсионного фонда УпрКомпФонд А T(=1) ОК Принимает значение:
0 - отсутствует |
1 - присутствует
Центральный контрагент ЦентрКонтр А T(=1) ОК Принимает значение:
0 - отсутствует |
1 - присутствует
Управляющий товарищ инвестиционного товарищества УпрТовИнв А T(=1) ОК Принимает значение:
0 - отсутствует |
1 - присутствует
Иная организация или структура без образования юридического лица, которая в рамках своей деятельности принимает от клиентов денежные средства или иные финансовые активы для хранения, управления, инвестирования и (или) осуществления иных сделок в интересах клиента либо прямо или косвенно за счет клиента ИнОргУпр А T(=1) ОК Принимает значение:
0 - отсутствует |
1 - присутствует

Таблица 4.11

Сведения о банке или иной организации финансового рынка, расположенных за пределами территории Российской Федерации, в которых открыт счет (вклад) (СвБанкИно)

Наименование элемента Сокращенное наименование (код) элемента Признак типа элемента Формат элемента Признак обязательности элемента Дополнительная информация
Наименование (в латинской транскрипции) НаимБанкИно А T(1-1000) О Значение заполняется с использованием букв латинского алфавита, пробелов и символов 0123456789!"`@#N$%&'()[]<>{}*+~=_-.,:;/|\^?
где должно соблюдаться следующее соответствие символов и кодов ASCII:
" <0022>
` <0060>
@ <0040>
N <2116>
$ <0024>
' <0027>
~ <007E>
_ <005F>
/ <002F>
| <007C>
\ <005C>
^ <005E>
SWIFT код или БИК CODE А T(3-25) НУ Значение заполняется только цифрами и буквами латинского алфавита.
Элемент является обязательным при значении элемента <ПрОрг> = 1 (из таблицы 4.9).
Элемент может быть заполнен при значении элемента <ПрОрг> = 2 (из таблицы 4.9)
Номер налогоплательщика (его аналог), присвоенный налоговым органом (иным уполномоченным органом) в иностранном государстве (территории), налоговым резидентом которого является банк или иная организация финансового рынка НомНП А T(1-50) Н  
Полный адрес (в латинской транскрипции) АдрБанкИно А T(1-255) О Значение заполняется с использованием букв латинского алфавита, пробелов и символов 0123456789!"`@#N$%&'()[]<>{}*+~=_-.,:;/|\^?
где должно соблюдаться следующее соответствие символов и кодов ASCII:
" <0022>
` <0060>
@ <0040>
N <2116>
$ <0024>
' <0027>
~ <007E>
_ <005F>
/ <002F>
| <007C>
\ <005C>
^ <005E>
Код страны СтранаМН А T(=3) ОК Типовой элемент <ОКСМТип>.
Принимает значение в соответствии с Общероссийским классификатором стран мира

Таблица 4.12

Сведения о счете (вкладе) (СвСчетИно)

Наименование элемента Сокращенное наименование (код) элемента Признак типа элемента Формат элемента Признак обязательности элемента Дополнительная информация
Номер счета (вклада) НомСчет А T(1-34) О Значение заполняется только цифрами и буквами латинского алфавита
Дата открытия счета (вклада) ДатаОткрСчет А T(=10) О Типовой элемент <ДатаТип>.
Дата в формате ДД.ММ.ГГГГ
Дата закрытия счета (вклада) ДатаЗакрСчет А T(=10) Н Типовой элемент <ДатаТип>.
Дата в формате ДД.ММ.ГГГГ
Дата договора ДатаДог А T(=10) Н Типовой элемент <ДатаТип>.
Дата в формате ДД.ММ.ГГГГ
Номер договора НомДог А T(1-16) Н  
Дата выдачи разрешения Банка России, на основании которого открыт счет в банке, расположенном за пределами территории Российской Федерации ДатаРазрБР А T(=10) Н Типовой элемент <ДатаТип>.
Дата в формате ДД.ММ.ГГГГ
Номер разрешения Банка России, на основании которого открыт счет в банке, расположенном за пределами территории Российской Федерации НомРазрБР А T(1-16) Н  
Сведения о движении средств по счету (вкладу) в банке или иной организации финансового рынка, расположенных за пределами территории Российской Федерации СвДвижСред С   НМУ Состав элемента представлен в таблице 4.13.
Элемент является обязательным при отсутствии элемента <СведФинАкт>.
Элемент может быть заполнен при наличии элемента <СведФинАкт>
Сведения о стоимости иных финансовых активов на счетах (вкладах) в банке или иной организации финансового рынка, расположенных за пределами территории Российской Федерации СведФинАкт С   НМУ Состав элемента представлен в таблице 4.16.
Элемент является обязательным при отсутствии элемента <СвДвижСред>.
Элемент может быть заполнен при наличии элемента <СвДвижСред>

Таблица 4.13

Сведения о движении средств по счету (вкладу) в банке или иной организации финансового рынка, расположенных за пределами территории Российской Федерации (СвДвижСред)

Наименование элемента Сокращенное наименование (код) элемента Признак типа элемента Формат элемента Признак обязательности элемента Дополнительная информация
Цифровой код валюты счета (вклада) ОКВ А T(=3) ОК Типовой элемент <ОКВТип>.
Принимает значение в соответствии с Общероссийским классификатором валют
Остаток денежных средств на счете (вкладе) на начало отчетного квартала (в тысячах единиц соответствующей валюты) ОстНачОП А N(20.3) О  
Зачислено денежных средств за отчетный квартал - всего (в тысячах единиц соответствующей валюты) СумЗачСред А N(20.3) О Принимает значение от 0 и более
Списано денежных средств за отчетный квартал - всего (в тысячах единиц соответствующей валюты) СумСписСред А N(20.3) О Принимает значение от 0 и более
Остаток денежных средств на счете (вкладе) на конец отчетного квартала (в тысячах единиц соответствующей валюты) ОстКонОП А N(20.3) О  
Зачислено денежных средств за отчетный квартал (в тысячах единиц соответствующей валюты) ЗачСред С   НУ Состав элемента представлен в таблице 4.14.
Элемент является обязательным, если значение элемента <СумЗачСред> 0
Списано денежных средств за отчетный квартал (в тысячах единиц соответствующей валюты) СписСред С   НУ Состав элемента представлен в таблице 4.15.
Элемент является обязательным, если значение элемента <СумСписСред> 0

Таблица 4.14

Зачислено денежных средств за отчетный квартал (в тысячах единиц соответствующей валюты) (ЗачСред)

Наименование элемента Сокращенное наименование (код) элемента Признак типа элемента Формат элемента Признак обязательности элемента Дополнительная информация
Зачислено денежных средств за отчетный квартал по кодам видов операций (в тысячах единиц соответствующей валюты) ЗачСредКод С   ОМ Типовой элемент <СвСредТип>.
Состав элемента представлен в таблице 4.24

Таблица 4.15

Списано денежных средств за отчетный квартал (в тысячах единиц соответствующей валюты) (СписСред)

Наименование элемента Сокращенное наименование (код) элемента Признак типа элемента Формат элемента Признак обязательности элемента Дополнительная информация
Списано денежных средств за отчетный квартал по кодам видов операций (в тысячах единиц соответствующей валюты) СписСредКод С   ОМ Типовой элемент <СвСредТип>.
Состав элемента представлен в таблице 4.24

Таблица 4.16

Сведения о стоимости иных финансовых активов на счетах (вкладах) в банке или иной организации финансового рынка, расположенных за пределами территории Российской Федерации (СведФинАкт)

Наименование элемента Сокращенное наименование (код) элемента Признак типа элемента Формат элемента Признак обязательности элемента Дополнительная информация
Цифровой код используемой валюты для стоимостной оценки иных финансовых активов в денежном эквиваленте ОКВ А T(=3) ОК Типовой элемент <ОКВТип>.
Принимает значение в соответствии с Общероссийским классификатором валют
Стоимость иных финансовых активов на начало отчетного квартала (в тысячах единиц соответствующей валюты) ФинАктНач А N(20.3) О  
Стоимость иных финансовых активов, зачисленных на счет в отчетном квартале, - всего (в тысячах единиц соответствующей валюты) ФинАктЗач А N(20.3) О Принимает значение от 0 и более
Стоимость иных финансовых активов, списанных со счета в отчетном квартале, - всего (в тысячах единиц соответствующей валюты) ФинАктСпис А N(20.3) О Принимает значение от 0 и более
Стоимость иных финансовых активов на конец отчетного квартала (в тысячах единиц соответствующей валюты) ФинАктКон А N(20.3) О  
Виды иных финансовых активов ВидФинАкт С   ОУ Состав элемента представлен в таблице 4.17.
Хотя бы из один из элементов в таблице 4.17 <ЦенБум>, <ПрФинАкт>, <УчУстКап>, <УчИнСтр>, <ТребДог>, <ИнФинАкт> должен принимать значение = 1

Таблица 4.17

Виды иных финансовых активов (ВидФинАкт)

Наименование элемента Сокращенное наименование (код) элемента Признак типа элемента Формат элемента Признак обязательности элемента Дополнительная информация
Ценные бумаги ЦенБум А T(=1) ОК Принимает значение:
0 - отсутствует |
1 - присутствует
Производные финансовые инструменты ПрФинАкт А T(=1) ОК Принимает значение:
0 - отсутствует |
1 - присутствует
Доли участия в уставном (складочном) капитале юридического лица УчУстКап А T(=1) ОК Принимает значение:
0 - отсутствует |
1 - присутствует
Доли участия в иностранной структуре без образования юридического лица УчИнСтр А T(=1) ОК Принимает значение:
0 - отсутствует |
1 - присутствует
Права требования из договора страхования ТребДог А T(=1) ОК Принимает значение:
0 - отсутствует |
1 - присутствует
Иные финансовые активы, не включенные в вышеуказанный перечень ИнФинАкт А T(=1) ОК Принимает значение:
0 - отсутствует |
1 - присутствует

Таблица 4.18

Сведения о переводах денежных средств без открытия банковского счета с использованием электронных средств платежа, предоставленных иностранными поставщиками платежных услуг (ОтчЮЛИПЭлСредИно)

Наименование элемента Сокращенное наименование (код) элемента Признак типа элемента Формат элемента Признак обязательности элемента Дополнительная информация
Начало периода отчетности ОтчПерН А T(=10) О Типовой элемент <ДатаТип>.
Дата в формате ДД.ММ.ГГГГ
Конец периода отчетности ОтчПерК А T(=10) О Типовой элемент <ДатаТип>.
Дата в формате ДД.ММ.ГГГГ.
Не может быть меньше, чем дата, указанная в элементе <ОтчПерН> (таблица 4.18).
Значение ГГГГ = значению ГГГГ в элементе <ОтчПерН> (таблица 4.18)
Признак организации ПрОрг А T(=1) ОК Принимает значение:
1 - банк |
2 - иная организация финансового рынка |
3 - иной поставщик платежных услуг
Сведения о банке или иной организации финансового рынка, или ином поставщике платежных услуг, расположенных за пределами территории Российской Федерации СвБанкИно С   О Состав элемента представлен в таблице 4.19
Сведения об электронном средстве платежа СвЭлСред С   О Состав элемента представлен в таблице 4.20

Таблица 4.19

Сведения о банке или иной организации финансового рынка, или ином поставщике платежных услуг, расположенных за пределами территории Российской Федерации (СвБанкИно)

Наименование элемента Сокращенное наименование (код) элемента Признак типа элемента Формат элемента Признак обязательности элемента Дополнительная информация
Наименование (в латинской транскрипции) НаимБанкИно А T(1-1000) О Значение заполняется с использованием букв латинского алфавита, пробелов и символов 0123456789!"`@#N$%&'()[]<>{}*+~=_-.,:;/|\^?
где должно соблюдаться следующее соответствие символов и кодов ASCII:
" <0022>
` <0060>
@ <0040>
N <2116>
$ <0024>
' <0027>
~ <007E>
_ <005F>
/ <002F>
| <007C>
\ <005C>
^ <005E>
SWIFT код или БИК CODE А T(3-25) НУ Значение заполняется только цифрами и буквами латинского алфавита.
Элемент является обязательным при значении элемента <ПрОрг> = 1 (из таблицы 4.18).
Элемент может быть заполнен при значении элемента <ПрОрг> = 2 | 3 (из таблицы 4.18)
Номер налогоплательщика (его аналог), присвоенный налоговым органом (иным уполномоченным органом) в иностранном государстве (территории), налоговым резидентом которого является банк или иная организация финансового рынка, или иной поставщик платежных услуг НомНП А T(1-50) Н  
Полный адрес (в латинской транскрипции) АдрБанкИно А T(1-255) О Значение заполняется с использованием букв латинского алфавита, пробелов и символов 0123456789!"`@#N$%&'()[]<>{}*+~=_-.,:;/|\^?
где должно соблюдаться следующее соответствие символов и кодов ASCII:
" <0022>
` <0060>
@ <0040>
N <2116>
$ <0024>
' <0027>
~ <007E>
_ <005F>
/ <002F>
| <007C>
\ <005C>
^ <005E>
Код страны СтранаМН А T(=3) ОК Типовой элемент <ОКСМТип>.
Принимает значение в соответствии с Общероссийским классификатором стран мира

Таблица 4.20

Сведения об электронном средстве платежа (СвЭлСред)

Наименование элемента Сокращенное наименование (код) элемента Признак типа элемента Формат элемента Признак обязательности элемента Дополнительная информация
Идентификатор электронного средства платежа ИдЭлСред А T(1-34) О Значение заполняется только цифрами и буквами латинского алфавита
Дата предоставления права использования электронного средства платежа ДатаПред А T(=10) О Типовой элемент <ДатаТип>.
Дата в формате ДД.ММ.ГГГГ
Дата прекращения права использования электронного средства платежа ДатаПрекр А T(=10) Н Типовой элемент <ДатаТип>.
Дата в формате ДД.ММ.ГГГГ
Сведения о переводах денежных средств без открытия банковского счета с использованием электронных средств платежа, предоставленных иностранными поставщиками платежных услуг СвПерСред С   НМ Состав элемента представлен в таблице 4.21

Таблица 4.21

Сведения о переводах денежных средств без открытия банковского счета с использованием электронных средств платежа, предоставленных иностранными поставщиками платежных услуг (СвПерСред)

Наименование элемента Сокращенное наименование (код) элемента Признак типа элемента Формат элемента Признак обязательности элемента Дополнительная информация
Цифровой код используемой валюты ОКВ А T(=3) ОК Типовой элемент <ОКВТип>.
Принимает значение в соответствии с Общероссийским классификатором валют
Остаток денежных средств на электронном средстве платежа на начало отчетного года (квартала) (в тысячах единиц соответствующей валюты) ОстНачОП А N(20.3) О  
Зачислено денежных средств на электронное средство платежа - всего (в тысячах единиц соответствующей валюты) СумЗачСред А N(20.3) О Принимает значение от 0 и более
Списано денежных средств с электронного средства платежа - всего (в тысячах единиц соответствующей валюты) СумСписСред А N(20.3) О Принимает значение от 0 и более
Остаток денежных средств на электронном средстве платежа на конец отчетного квартала (в тысячах единиц соответствующей валюты) ОстКонОП А N(20.3) О  
Зачислено денежных средств на электронные средства платежа, предоставленные иностранными поставщиками платежных услуг (в тысячах единиц соответствующей валюты) ЗачСред С   Н Состав элемента представлен в таблице 4.22.
Элемент является обязательным, если значение элемента <СумЗачСред> 0
Списано денежных средств с электронных средств платежа, предоставленных иностранными поставщиками платежных услуг (в тысячах единиц соответствующей валюты) СписСред С   Н Состав элемента представлен в таблице 4.23.
Элемент является обязательным, если значение элемента <СумСписСред> 0

Таблица 4.22

Зачислено денежных средств на электронные средства платежа, предоставленные иностранными поставщиками платежных услуг (в тысячах единиц соответствующей валюты) (ЗачСред)

Наименование элемента Сокращенное наименование (код) элемента Признак типа элемента Формат элемента Признак обязательности элемента Дополнительная информация
Зачислено денежных средств на электронные средства платежа, предоставленные иностранными поставщиками платежных услуг, по кодам видов операций (в тысячах единиц соответствующей валюты) ЗачСредКод С   ОМ Типовой элемент <СвСредТип>.
Состав элемента представлен в таблице 4.24

Таблица 4.23

Списано денежных средств с электронных средств платежа, предоставленных иностранными поставщиками платежных услуг (в тысячах единиц соответствующей валюты) (СписСред)

Наименование элемента Сокращенное наименование (код) элемента Признак типа элемента Формат элемента Признак обязательности элемента Дополнительная информация
Списано денежных средств с электронных средств платежа, предоставленных иностранными поставщиками платежных услуг, по кодам видов операций (в тысячах единиц соответствующей валюты) СписСредКод С   ОМ Типовой элемент <СвСредТип>.
Состав элемента представлен в таблице 4.24

Таблица 4.24

Сведения о зачисленных (списанных) денежных средствах (СвСредТип)

Наименование элемента Сокращенное наименование (код) элемента Признак типа элемента Формат элемента Признак обязательности элемента Дополнительная информация
Код вида операции КодОпер А T(=5) ОК Код вида валютной операции указывается в соответствии с нормативным актом Банка России, регулирующим порядок представления резидентами и нерезидентами уполномоченным банкам подтверждающих документов и информации при осуществлении валютных операций
Сумма (в тысячах единиц соответствующей валюты) Сумма А N(20.3) О Принимает значение более 0

Таблица 4.25

Фамилия, имя, отчество (ФИОТип)

Наименование элемента Сокращенное наименование (код) элемента Признак типа элемента Формат элемента Признак обязательности элемента Дополнительная информация
Фамилия Фамилия А T(1-60) О  
Имя Имя А T(1-60) О  
Отчество Отчество А T(1-60) Н