Приказ ФНС РФ от 14.10.2022 N ЕД-7-1/939@

"Об утверждении формы, формата и Порядка представления заявления об ограничении (возобновлении) доступа к информации, содержащейся в государственном информационном ресурсе бухгалтерской (финансовой) отчетности"
Редакция от 14.10.2022 — Действует с 01.01.2023

Зарегистрировано в Минюсте России 1 ноября 2022 г. N 70788


ФЕДЕРАЛЬНАЯ НАЛОГОВАЯ СЛУЖБА

ПРИКАЗ
от 14 октября 2022 г. N ЕД-7-1/939@

ОБ УТВЕРЖДЕНИИ ФОРМЫ, ФОРМАТА И ПОРЯДКА ПРЕДСТАВЛЕНИЯ ЗАЯВЛЕНИЯ ОБ ОГРАНИЧЕНИИ (ВОЗОБНОВЛЕНИИ) ДОСТУПА К ИНФОРМАЦИИ, СОДЕРЖАЩЕЙСЯ В ГОСУДАРСТВЕННОМ ИНФОРМАЦИОННОМ РЕСУРСЕ БУХГАЛТЕРСКОЙ (ФИНАНСОВОЙ) ОТЧЕТНОСТИ

В соответствии с частью 9 статьи 18 Федерального закона от 6 декабря 2011 г. N 402-ФЗ "О бухгалтерском учете" (Собрание законодательства Российской Федерации, 2011, N 50, ст. 7344; 2022, N 1, ст. 4) и пунктом 1 Положения о Федеральной налоговой службе, утвержденного постановлением Правительства Российской Федерации от 30 сентября 2004 г. N 506 (Собрание законодательства Российской Федерации, 2004, N 40, ст. 3961; 2021, N 34, ст. 6206), в целях обеспечения реализации положений постановления Правительства Российской Федерации от 16 сентября 2022 г. N 1624 "О порядке ограничения и возобновления доступа к информации, содержащейся в государственном информационном ресурсе бухгалтерской (финансовой) отчетности, и о признании утратившими силу некоторых решений Правительства Российской Федерации" (Собрание законодательства Российской Федерации, 2022, N 39, ст. 6606) приказываю:

1. Утвердить:

форму заявления об ограничении (возобновлении) доступа к информации, содержащейся в государственном информационном ресурсе бухгалтерской (финансовой) отчетности, согласно приложению N 1 к настоящему приказу;

формат представления заявления об ограничении (возобновлении) доступа к информации, содержащейся в государственном информационном ресурсе бухгалтерской (финансовой) отчетности, согласно приложению N 2 к настоящему приказу;

порядок представления заявления об ограничении (возобновлении) доступа к информации, содержащейся в государственном информационном ресурсе бухгалтерской (финансовой) отчетности, согласно приложению N 3 к настоящему приказу.

2. Настоящий приказ вступает в силу с 1 января 2023 года.

3. Контроль за исполнением настоящего приказа возложить на заместителя руководителя Федеральной налоговой службы, координирующего вопросы создания и сопровождения государственного информационного ресурса бухгалтерской (финансовой) отчетности.

Руководитель
Федеральной
налоговой службы
Д.В. ЕГОРОВ

Приложение N 1
к приказу ФНС России
от 14.10.2022 N ЕД-7-1/939@

                                ИНН        
                                                                   
      2910   1016         КПП                     Стр. 0 0 1  

Форма по КНД 1111652

ЗАЯВЛЕНИЕ ОБ ОГРАНИЧЕНИИ (ВОЗОБНОВЛЕНИИ) ДОСТУПА К ИНФОРМАЦИИ, СОДЕРЖАЩЕЙСЯ В ГОСУДАРСТВЕННОМ ИНФОРМАЦИОННОМ РЕСУРСЕ БУХГАЛТЕРСКОЙ (ФИНАНСОВОЙ) ОТЧЕТНОСТИ

1. Представляется в налоговый орган (код)                         ОГРН                            
                                                                               
                                                                             
                                                                               
                                                                             
                                                                               
                                                                             
                                                                               
                                                                             
(наименование организации)

Прошу:

1 - ограничить доступ к информации, содержащейся в государственном информационном ресурсе бухгалтерской (финансовой) отчетности
  2 - возобновить доступ к информации, содержащейся в государственном информационном ресурсе бухгалтерской (финансовой) отчетности

Доступ ограничивается (возобновляется) ввиду того, что:

1 - организация включена в сводный реестр организаций оборонно-промышленного комплекса, предусмотренный постановлением Правительства Российской Федерации от 20 февраля 2004 г. N 96 "О сводном реестре организаций оборонно-промышленного комплекса" (Собрание законодательства Российской Федерации, 2004, N 9, ст. 781; 2015, N 37, ст. 5155);
  2 - организация включена в перечень стратегических предприятий и организаций, предусмотренный пунктом 2 статьи 190 Федерального закона от 26 октября 2002 г. N 127-ФЗ "О несостоятельности (банкротстве)" (Собрание законодательства Российской Федерации, 2002, N 43, ст. 4190);
  3 - организация включена в перечень резидентов, предусмотренный частью 4.2 статьи 19 Федерального закона от 10 декабря 2003 г. N 173-ФЗ "О валютном регулировании и валютном контроле" (Собрание законодательства Российской Федерации, 2003, N 50, ст. 4859; 2019, N 30, ст. 4148);
  4 - организация включена в перечень лиц, к которым применяются, могут быть применены или на которых распространяются ограничительные меры, введенные иностранными государствами, государственными объединениями и (или) союзами и (или) государственными (межгосударственными) учреждениями иностранных государств или государственных объединений и (или) союзов, в соответствии с Правилами формирования перечня лиц, к которым применяются, могут быть применены или на которых распространяются ограничительные меры, введенные иностранными государствами, государственными объединениями и (или) союзами и (или) государственными (межгосударственными) учреждениями иностранных государств или государственных объединений и (или) союзов, установленными постановлением Правительства Российской Федерации от 16.09.2022 N 1625 "Об определении случаев, в которых доступ к информации (сведениям), содержащейся в государственном информационном ресурсе бухгалтерской (финансовой) отчетности и Едином государственном реестре юридических лиц, может быть ограничен, о внесении изменений в постановление Правительства Российской Федерации от 6 июня 2019 г. N 729 и признании утратившими силу отдельных положений некоторых актов Правительства Российской Федерации" (Собрание законодательства Российской Федерации, 2022, N 39, ст. 6607);
  5 - решение об ограничении доступа к информаций, содержащейся в государственном информационном ресурсе бухгалтерской (финансовой) отчетности, принято Центральным банком Российской Федерации, в соответствии с подпунктом "д" пункта 1 постановления Правительства Российской Федерации от 16 сентября 2022 г. N 1624 "О порядке ограничения и возобновления доступа к информации, содержащейся в государственном информационном ресурсе бухгалтерской (финансовой) отчетности, и о признании утратившими силу некоторых решений Правительства Российской Федерации" (Собрание законодательства Российской Федерации, 2022, N 39, ст. 6606) (далее - постановление N 1624);
  6 - решение об ограничении доступа к информации, содержащейся в государственном информационном ресурсе бухгалтерской (финансовой) отчетности, принято Правительством Российской Федерации в соответствии с подпунктом "д" пункта 1 постановления N 1624

Достоверность и полноту сведений, указанных в настоящем заявлении, подтверждаю:     Заполняется работником налогового органа
                                            Сведения о представлении заявления
    1 - налогоплательщик                                              
        Настоящее заявление представлено (код)                  
                                          на       страницах    
                                                                                     
                                                                                   
                                            Дата представления     .     .                
                                          заявления                                  
(фамилия, имя, отчество <1> руководителя организации)                                              
                                                                                     
Номер контактного телефона                                            
                                                                     
Адрес электронной почты                             Фамилия, И.О. <1>   Подпись    
                                                                                   
                                                                                     
Подпись         Дата     .     .                                                        
                                                                                     
    <1> Отчество указывается при наличии (относится ко всем страницам документа).                                
                                ИНН        
                                                                   
      2910   1023         КПП                     Стр.        

Отчетный период (отчетные периоды), за который (которые) доступ к информации, содержащейся в государственном информационном ресурсе, должен быть ограничен (возобновлен)

                                                                             
                                                                               
                                                                             
                                                                               
                                                                             
                                                                               
                                                                             
                                                                               
                                                                             
                                                                               
                                                                             

или

Отчетный период, начиная с которого должен быть ограничен (возобновлен) доступ к информации, содержащейся в государственном информационном ресурсе

                                                                             
                                                                               
                                                                             
                                                                               
                                                                             

Достоверность и полноту сведений, указанных на данной странице, подтверждаю:

          (подпись)                   (дата)              

Приложение N 2
к приказу ФНС России
от 14.10.2022 N ЕД-7-1/939@

ФОРМАТ ПРЕДСТАВЛЕНИЯ ЗАЯВЛЕНИЯ ОБ ОГРАНИЧЕНИИ (ВОЗОБНОВЛЕНИИ) ДОСТУПА К ИНФОРМАЦИИ, СОДЕРЖАЩЕЙСЯ В ГОСУДАРСТВЕННОМ ИНФОРМАЦИОННОМ РЕСУРСЕ БУХГАЛТЕРСКОЙ (ФИНАНСОВОЙ) ОТЧЕТНОСТИ, В ЭЛЕКТРОННОЙ ФОРМЕ

I. ОБЩИЕ СВЕДЕНИЯ

1. Настоящий формат описывает требования к XML файлам (далее - файл обмена) передачи в налоговые органы заявления об ограничении (возобновлении) доступа к информации, содержащейся в государственном информационном ресурсе бухгалтерской (финансовой) отчетности, в электронной форме.

2. Номер версии настоящего формата 5.01, часть CCXCI.

II. ОПИСАНИЕ ФАЙЛА ОБМЕНА

3. Имя файла обмена должно иметь следующий вид:

R_T_A_K_О_GGGGMMDD_N, где:

R_T - префикс, принимающий значение UT_OGRDOSTINF;

А_К - идентификатор получателя информации, где: А - идентификатор получателя, которому направляется файл обмена, К - идентификатор конечного получателя, для которого предназначена информация из данного файла обмена. Передача файла от отправителя к конечному получателю (К) может осуществляться в несколько этапов через другие налоговые органы, осуществляющие передачу файла на промежуточных этапах, которые обозначаются идентификатором А. В случае передачи файла от отправителя к конечному получателю при отсутствии налоговых органов, осуществляющих передачу на промежуточных этапах, значения идентификаторов А и К совпадают. Каждый из идентификаторов (А и К) имеет вид для налоговых органов - четырехразрядный код налогового органа;

О - идентификатор отправителя информации, имеет вид:

девятнадцатиразрядный код (идентификационный номер налогоплательщика (далее - ИНН) и код причины постановки на учет (далее - КПП) организации (обособленного подразделения);

GGGG - год формирования передаваемого файла, ММ - месяц, DD - день;

N - идентификационный номер файла. (Длина - от 1 до 36 знаков. Идентификационный номер файла должен обеспечивать уникальность файла).

Расширение имени файла - xml. Расширение имени файла может указываться как строчными, так и прописными буквами.

Параметры первой строки файла обмена

Первая строка XML файла должна иметь следующий вид:

<?xml version ="1.0" encoding ="windows-1251"?>

Имя файла, содержащего XML схему файла обмена, должно иметь следующий вид:

UT_OGRDOSTINF_1_291_00_05_01_xx, где хх - номер версии схемы. Расширение имени файла - xsd.

XML схема файла обмена приводится отдельным файлом и размещается на официальном сайте Федеральной налоговой службы в информационно-телекоммуникационной сети "Интернет".

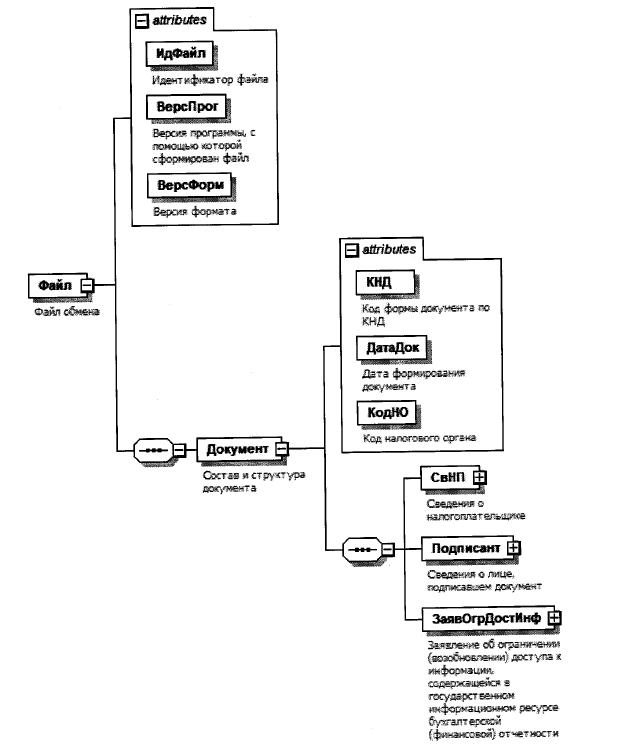
4. Логическая модель файла обмена представлена в виде диаграммы структуры файла обмена на рисунке 1 настоящего формата. Элементами логической модели файла обмена являются элементы и атрибуты XML файла. Перечень структурных элементов логической модели файла обмена и сведения о них приведены в таблицах 4.1 - 4.8 настоящего формата.

Для каждого структурного элемента логической модели файла обмена приводятся следующие сведения:

наименование элемента. Приводится полное наименование элемента. В строке таблицы могут быть описаны несколько элементов, наименования которых разделены символом "|". Такая форма записи применяется при наличии в файле обмена только одного элемента из описанных в этой строке;

сокращенное наименование (код) элемента. Приводится сокращенное наименование элемента. Синтаксис сокращенного наименования должен удовлетворять спецификации XML;

признак типа элемента. Может принимать следующие значения: "С" - сложный элемент логической модели (содержит вложенные элементы), "П" - простой элемент логической модели, реализованный в виде элемента XML файла, "А" - простой элемент логической модели, реализованный в виде атрибута элемента XML файла. Простой элемент логической модели не содержит вложенные элементы;

формат элемента. Формат элемента представляется следующими условными обозначениями: Т - символьная строка; N - числовое значение (целое или дробное).

Формат символьной строки указывается в виде Т(n-k) или Т(=k), где: n - минимальное количество знаков, k - максимальное количество знаков, символ "-" - разделитель, символ "=" означает фиксированное количество знаков в строке. В случае, если минимальное количество знаков равно 0, формат имеет вид Т(0-k). В случае, если максимальное количество знаков не ограничено, формат имеет вид Т(n-).

Для простых элементов, являющихся базовыми в XML (определенными в сети "Интернет" по электронному адресу: http://www.w3.org/TR/xmlschema-0), таких как, элемент с типом "date", поле "Формат элемента" не заполняется. Для таких элементов в поле "Дополнительная информация" указывается тип базового элемента;

признак обязательности элемента определяет обязательность наличия элемента (совокупности наименования элемента и его значения) в файле обмена. Признак обязательности элемента может принимать следующие значения: "О" - наличие элемента в файле обмена обязательно; "Н" - наличие элемента в файле обмена необязательно, то есть элемент может отсутствовать. Если элемент принимает ограниченный перечень значений (по классификатору, кодовому словарю), то признак обязательности элемента дополняется символом "К". В случае, если количество реализаций элемента может быть более одной, то признак обязательности элемента дополняется символом "М".

К вышеперечисленным признакам обязательности элемента может добавляться значение "У" в случае описания в XML схеме условий, предъявляемых к элементу в файле обмена, описанных в графе "Дополнительная информация".

дополнительная информация содержит, при необходимости, требования к элементу файла обмена, не указанные ранее. Для сложных элементов указывается ссылка на таблицу, в которой описывается состав данного элемента. Для элементов, принимающих ограниченный перечень значений из классификатора (кодового словаря), указывается соответствующее наименование классификатора (кодового словаря) или приводится перечень возможных значений. Для классификатора (кодового словаря) может указываться ссылка на его местонахождение. Для элементов, использующих пользовательский тип данных, указывается наименование типового элемента.

Рисунок 1. Диаграмма структуры файла обмена

Таблица 4.1

Файл обмена (Файл

Наименование элемента Сокращенное наименование (код) элемента Признак типа элемента Формат элемента Признак обязательности элемента Дополнительная информация
Идентификатор файла ИдФайл А Т( 1-255) ОУ Содержит (повторяет) имя сформированного файла (без расширения)
Версия программы, с помощью которой сформирован файл ВерсПрог А Т(1-40) О  
Версия формата ВерсФорм А Т(1-5) О Принимает значение: 5.01
Состав и структура документа Документ С   О Состав элемента представлен в таблице 4.2

Таблица 4.2

Состав и структура документа (Документ)

Наименование элемента Сокращенное наименование (код) элемента Признак типа элемента Формат элемента Признак обязательности элемента Дополнительная информация
Код формы документа по КНД КНД А Т(=7) ОК Типовой элемент <КНДТип>.
Принимает значение: 1111652
Дата формирования документа ДатаДок А Т(=10) О Типовой элемент <ДатаТип>.
Дата в формате ДД.ММ.ГГГГ
Код налогового органа КодНО А Т(=4) ОК Типовой элемент <СОНОТип>
Сведения о налогоплательщике СвНП С О Состав элемента представлен в таблице 4.3
Сведения о лице, подписавшем документ Подписант С О Состав элемента представлен в таблице 4.5
Заявление об ограничении (возобновлении) доступа к информации, содержащейся в государственном информационном ресурсе бухгалтерской (финансовой) отчетности ЗаявОгрДостИнф С О Состав элемента представлен в таблице 4.6

Таблица 4.3

Сведения о налогоплательщике (СвНП)

Наименование элемента Сокращенное наименование(код) элемента Признак типа элемента Формат элемента Признак обязательности элемента Дополнительная информация
Налогоплательщик - организация НПЮЛ С О Состав элемента представлен в таблице 4.4

Таблица 4.4

Налогоплательщик - организация (НПЮЛ)

Наименование элемента Сокращенное наименование(код) элемента Признак типа элемента Формат элемента Признак обязательности элемента Дополнительная информация
Наименование организации НаимОрг А Т(1-1000) О
ИНН ИННЮЛ А Т(=10) О Типовой элемент <ИННЮЛТип>
КПП КПП А Т(=9) О Типовой элемент <КППТип>
ОГРН ОГРН А Т(=13) О Типовой элемент <ОГРНТип>

Таблица 4.5

Сведения о лице, подписавшем документ (Подписант)

Наименование элемента Сокращенное наименование (код) элемента Признак типа элемента Формат элемента Признак обязательности элемента Дополнительная информация
Признак лица, подписавшего документ ПрПодп А Т(=1) ОК Принимает значение:
1 - лицо, имеющее право действовать без доверенности
Номер контактного телефона Тлф А Т(1-20) Н
Адрес электронной почты ЭлАдрес А Т(1-45) О
Фамилия, имя, отчество (указывается при наличии) ФИО С О Типовой элемент <ФИОТип>.
Состав элемента представлен в таблице 4.7

Таблица 4.6

Заявление об ограничении (возобновлении) доступа к информации, содержащейся в государственном информационном ресурсе бухгалтерской (финансовой) отчетности (ЗаявОгрДостИнф)

Наименование элемента Сокращенное наименование (код) элемента Признак типа элемента Формат элемента Признак обязательности элемента Дополнительная информация
Признак просьбы ПрПросьба А Т(=1) ОК Принимает значение:
1 - ограничить доступ к информации, содержащейся в государственном информационном ресурсе бухгалтерской (финансовой) отчетности |
2 - возобновить доступ к информации, содержащейся в государственном информационном ресурсе бухгалтерской (финансовой) отчетности
Признак причины ограничения (возобновления) доступа ПрПричина А Т(=1) ОК Принимает значение:
1 - организация включена в сводный реестр организаций оборонно-промышленного комплекса, предусмотренный постановлением Правительства Российской Федерации от 20 февраля 2004 г. N 96 "О сводном реестре организаций оборонно-промышленного комплекса" (Собрание законодательства Российской Федерации, 2004, N 9, ст. 781; 2015, N 37, ст. 5155) |
2 - организация включена в перечень стратегических предприятий и организаций, предусмотренный пунктом 2 статьи 190 Федерального закона от 26 октября 2002 г. N 127-ФЗ "О несостоятельности (банкротстве)" (Собрание законодательства Российской Федерации, 2002, N 43, ст. 4190) |
3 - организация включена в перечень резидентов, предусмотренный частью 4.2 статьи 19 Федерального закона от 10 декабря 2003 г. N 173-ФЗ "О валютном регулировании и валютном контроле" (Собрание законодательства Российской Федерации, 2003, N 50, ст. 4859; 2019, N 30, ст. 4148) |
4 - организация включена в перечень лиц, к которым применяются, могут быть применены или на которых распространяются ограничительные меры, введенные иностранными государствами, государственными объединениями и (или) союзами и (или) государственными (межгосударственными) учреждениями иностранных государств или государственных объединений и (или) союзов, в соответствии с Правилами формирования перечня лиц, к которым применяются, могут быть применены или на которых распространяются ограничительные меры, введенные иностранными государствами, государственными объединениями и (или) союзами и (или) государственными (межгосударственными) учреждениями иностранных государств или государственных объединений и (или) союзов, установленными постановлением Правительства Российской Федерации от 16.09.2022 N 1625 "Об определении случаев, в которых доступ к информации (сведениям), содержащейся в государственном информационном ресурсе бухгалтерской (финансовой) отчетности и Едином государственном реестре юридических лиц, может быть ограничен, о внесении изменений в постановление Правительства Российской Федерации от 6 июня 2019 г. N 729 и признании утратившими силу отдельных положений некоторых актов Правительства Российской Федерации" (Собрание законодательства Российской Федерации, 2022, N 39, ст. 6607) |
5 - решение об ограничении доступа к информации, содержащейся в государственном информационном ресурсе бухгалтерской (финансовой) отчетности, принято Центральным банком Российской Федерации, в соответствии с подпунктом "д" пункта 1 постановления Правительства Российской Федерации от 16 сентября 2022 г. N 1624 "О порядке ограничения и возобновления доступа к информации, содержащейся в государственном информационном ресурсе бухгалтерской (финансовой) отчетности, и о признании утратившими силу некоторых решений Правительства Российской Федерации" (Собрание законодательства Российской Федерации, 2022, N 39, ст. 6606) (далее - постановление N 1624) |
6 - решение об ограничении доступа к информации, содержащейся в государственном информационном ресурсе бухгалтерской (финансовой) отчетности, принято Правительством Российской Федерации в соответствии с подпунктом "д" пункта 1 постановления N 1624
Отчетный период (отчетные периоды), за который (которые) доступ к информации, содержащейся в государственном информационном ресурсе, должен быть ограничен (возобновлен)| ОтчПериодМнож П Т(1-255) О
Отчетный период, начиная с которого должен быть ограничен (возобновлен) доступ к информации, содержащейся в государственном информационном ресурсе ОтчПериод П Т(1-128) О

Таблица 4.7

Фамилия, имя, отчество (ФИОТип)

Наименование элемента Сокращенное наименование(код) элемента Признак типа элемента Формат элемента Признак обязательности элемента Дополнительная информация
Фамилия Фамилия А Т(1-60) О
Имя Имя А Т(1-60) О
Отчество Отчество А Т(1-60) Н

Приложение N 3
к приказу ФНС России
от 14.10.2022 N ЕД-7-1/939@

ПОРЯДОК ПРЕДСТАВЛЕНИЯ ЗАЯВЛЕНИЯ ОБ ОГРАНИЧЕНИИ (ВОЗОБНОВЛЕНИИ) ДОСТУПА К ИНФОРМАЦИИ, СОДЕРЖАЩЕЙСЯ В ГОСУДАРСТВЕННОМ ИНФОРМАЦИОННОМ РЕСУРСЕ БУХГАЛТЕРСКОЙ (ФИНАНСОВОЙ) ОТЧЕТНОСТИ

1. Заявление об ограничении (возобновлении) доступа к информации, содержащейся в государственном информационном ресурсе бухгалтерской (финансовой) отчетности (далее - Заявление), представляется в случаях, когда у заявителя имеются основания для ограничения доступа к информации, содержащейся в государственном информационном ресурсе бухгалтерской (финансовой) отчетности (далее - ГИР БО) либо в случае возобновления доступа к информации, содержащейся в ГИР БО.

2. Заявление представляется в налоговый орган по месту учета налогоплательщика - организации в электронной форме.

3. Заявление заполняется налогоплательщиком-организацией, доступ к информации о которой ограничивается или возобновляется.

4. В поле "Доступ ограничивается (возобновляется) ввиду того, что:" указывается:

в случае необходимости ограничения доступа к информации, содержащейся в ГИР БО, - случай ограничения доступа к информации, содержащейся в ГИР БО, из установленных пунктом 1 постановления Правительства Российской Федерации от 16 сентября 2022 г. N 1624 "О порядке ограничения и возобновления доступа к информации, содержащейся в государственном информационном ресурсе бухгалтерской (финансовой) отчетности, и о признании утратившими силу некоторых решений Правительства Российской Федерации" (Собрание законодательства Российской Федерации, 2022, N 39, ст. 6606) (далее - постановление N 1624), на основании которого организация просит ограничить доступ к информации, содержащейся в ГИР БО;

в случае необходимости возобновления доступа к информации, содержащейся в ГИР БО - случай ограничения доступа к информации, содержащейся в ГИР БО, из установленных пунктом 1 постановления N 1624, на основании которого доступ к информации, содержащейся в ГИР БО, ограничен и право на ограничение доступа к информации, содержащейся в ГИР БО, продолжает действовать, но организация просит возобновить такой доступ.

При этом указывается одно из следующих числовых значений:

"1" - организация включена в сводный реестр организаций оборонно-промышленного комплекса, предусмотренный постановлением Правительства Российской Федерации от 20 февраля 2004 г. N 96 "О сводном реестре организаций оборонно-промышленного комплекса" (Собрание законодательства Российской Федерации, 2004, N9, ст. 781; 2015, N37, ст. 5155);

"2" - организация включена в перечень стратегических предприятий и организаций, предусмотренный пунктом 2 статьи 190 Федерального закона от 26 октября 2002 г. N 127-ФЗ "О несостоятельности (банкротстве)" (Собрание законодательства Российской Федерации, 2002, N 43, ст. 4190);

"3" - организация включена в перечень резидентов, предусмотренный частью 4.2 статьи 19 Федерального закона от 10 декабря 2003 г. N 173-ФЗ "О валютном регулировании и валютном контроле" (Собрание законодательства Российской Федерации, 2003, N 50, ст. 4859; 2019, N 30, ст. 4148);

"4" - организация включена в перечень лиц, к которым применяются, могут быть применены или на которых распространяются ограничительные меры, введенные иностранными государствами, государственными объединениями и (или) союзами и (или) государственными (межгосударственными) учреждениями иностранных государств или государственных объединений и (или) союзов, в соответствии с Правилами формирования перечня лиц, к которым применяются, могут быть применены или на которых распространяются ограничительные меры, введенные иностранными государствами, государственными объединениями и (или) союзами и (или) государственными (межгосударственными) учреждениями иностранных государств или государственных объединений и (или) союзов, установленными постановлением Правительства Российской Федерации от 16 сентября 2022 г. N 1625 "Об определении случаев, в которых доступ к информации (сведениям), содержащейся в государственном информационном ресурсе бухгалтерской (финансовой) отчетности и Едином государственном реестре юридических лиц, может быть ограничен, о внесении изменений в постановление Правительства Российской Федерации от 6 июня 2019 г. N 729 и признании утратившими силу отдельных положений некоторых актов Правительства Российской Федерации" (Собрание законодательства Российской Федерации, 2022, N 39, ст. 6607);

"5" - решение об ограничении доступа к информации, содержащейся в ГИР БО, принято Центральным банком Российской Федерации, в соответствии с подпунктом "д" пункта 1 постановления N 1624;

"6" - решение об ограничении доступа к информации, содержащейся в ГИР БО, принято Правительством Российской Федерации в соответствии с подпунктом "д" пункта 1 постановления N 1624.

В поле "Отчетный период (отчетные периоды), за который (которые) доступ к информации, содержащейся в государственном информационном ресурсе, должен быть ограничен (возобновлен)" указывается отчетный период в формате (ГГГГ) либо (отчетные периоды) в формате (ГГГГ) через запятую, за который (которые) доступ к информации, содержащейся в ГИР БО, должен быть ограничен либо возобновлен.

5. В поле "Отчетный период, начиная с которого должен быть ограничен (возобновлен) доступ к информации, содержащейся в государственном информационном ресурсе" указывается отчетный период в формате (ГГГГ), начиная с которого доступ к информации, содержащейся в ГИР БО, должен быть ограничен либо возобновлен.

6. Заявление представляется организацией в ФНС России посредством использования официального сайта ФНС России в информационно-телекоммуникационной сети "Интернет" или по телекоммуникационным каналам связи через оператора электронного документооборота, обеспечивающего обмен открытой и конфиденциальной информацией по телекоммуникационным каналам связи в рамках электронного документооборота.

Для создания электронной подписи Заявления используются квалифицированные сертификаты ключей проверки электронной подписи, выдаваемые в соответствии с Федеральным законом от 6 апреля 2011 года N 63-ФЗ "Об электронной подписи" (Собрание законодательства Российской Федерации, 2011, N 15, ст. 2036; 2022, N 29, ст. 5306).

7. Заявление подписывается лицом, имеющим право без доверенности действовать от имени организации.

8. Представление Заявления в электронной форме по телекоммуникационным каналам связи через оператора электронного документооборота осуществляется по утвержденному настоящим приказом формату и в порядке, утвержденном приказом ФНС России от 16 июля 2020 г. N ЕД-7-2/448@ "Об утверждении Порядка направления и получения документов, предусмотренных Налоговым кодексом Российской Федерации и используемых налоговыми органами при реализации своих полномочий в отношениях, регулируемых законодательством о налогах и сборах, а также представления документов по требованию налогового органа в электронной форме по телекоммуникационным каналам связи" (зарегистрирован Министерством юстиции Российской Федерации 19 августа 2020 г., регистрационный N 59335), с изменениями, внесенными приказами ФНС России от 23 октября 2020 г. N ЕД-7-15/772@ "Об утверждении форм, порядка заполнения и форматов представления реестров, предусмотренных пунктом 15 статьи 165 Налогового кодекса Российской Федерации (за исключением абзацев десятого и двенадцатого пункта 15 статьи 165 Налогового кодекса Российской Федерации), в электронной форме" (зарегистрирован Министерством юстиции Российской Федерации 1 декабря 2020 г., регистрационный N 61185) и от 7 сентября 2021 г. N ЕД-7-8/795@ "О внесении изменений в приложение к приказу Федеральной налоговой службы от 16.07.2020 N ЕД-7-2/448@ и признании утратившим силу приказа Федеральной налоговой службы от 27.02.2017 N ММВ-7-8/200@" (зарегистрирован Министерством юстиции Российской Федерации 19 октября 2021 г., регистрационный N 65470).

9. Представление Заявления в электронной форме посредством использования официального сайта ФНС России в информационно-телекоммуникационной сети "Интернет" осуществляется по утвержденному настоящим приказом формату и в порядке, утвержденном приказом ФНС России от 13 ноября 2019 г. N ММВ-7-1/569@ "Об утверждении Порядка представления экземпляра составленной годовой бухгалтерской (финансовой) отчетности и аудиторского заключения о ней в целях формирования государственного информационного ресурса бухгалтерской (финансовой) отчетности" (зарегистрирован Министерством юстиции Российской Федерации 10 декабря 2019 г., регистрационный N56754) с изменениями, внесенными приказом ФНС России от 28 сентября 2021 г. N ЕД-7-1/843@ "О внесении изменений в Порядок представления экземпляра составленной годовой бухгалтерской (финансовой) отчетности и аудиторского заключения о ней в целях формирования государственного информационного ресурса бухгалтерской (финансовой) отчетности, утвержденный приказом ФНС России от 13.11.2019 N ММВ-7-1/569@" (зарегистрирован Министерством юстиции Российской Федерации 29 октября 2021 г., регистрационный N 65647).